Ezurio 44249AJ RF Transceiver Module User Manual

AeroComm Corporation RF Transceiver Module Users Manual

Users Manual

      AC4424AC4424AC4424AC4424    2.4 GHz OEM TRANSCEIVERS2.4 GHz OEM TRANSCEIVERS2.4 GHz OEM TRANSCEIVERS2.4 GHz OEM TRANSCEIVERS    Specifications Subject to ChangeSpecifications Subject to ChangeSpecifications Subject to ChangeSpecifications Subject to Change    User’s ManualUser’s ManualUser’s ManualUser’s Manual    Version 2.1Version 2.1Version 2.1Version 2.1        11160 THOMPSON AVENU11160 THOMPSON AVENU11160 THOMPSON AVENU11160 THOMPSON AVENUEEEE    LENEXA, KS  66219LENEXA, KS  66219LENEXA, KS  66219LENEXA, KS  66219    (800) 492(800) 492(800) 492(800) 492----2320232023202320    www.aerocomm.comwww.aerocomm.comwww.aerocomm.comwww.aerocomm.com    wireleswireleswireleswireless@aerocomm.coms@aerocomm.coms@aerocomm.coms@aerocomm.com
             5555////8/20078/20078/20078/2007        2222            DOCUMENT INFORMATIONDOCUMENT INFORMATIONDOCUMENT INFORMATIONDOCUMENT INFORMATION          Limited Warranty, Disclaimer, Limitation of LiabilityLimited Warranty, Disclaimer, Limitation of LiabilityLimited Warranty, Disclaimer, Limitation of LiabilityLimited Warranty, Disclaimer, Limitation of Liability        For a period of one (1) year from the date of purchase by the OEM customer, AeroComm warrants the OEM transceiver against defects in materials and workmanship.  AeroComm will not honor this warranty (and this warranty will be automatically void) if there has been any (1) tampering, signs of tampering; 2) repair or attempt to repair by anyone other than an AeroComm authorized technician. This warranty does not cover and AeroComm will not be liable for, any damage or failure caused by misuse, abuse, acts of God, accidents, electrical irregularity, or other causes beyond AeroComm’s control, or claim by other than the original purchaser. In no event shall AeroComm be responsible or liable for any damages arising:  From the use of product; From the loss of use, revenue or profit of the product; or As a result of any event, circumstance, action, or abuse beyond the control of AeroComm, whether such damages be direct, indirect, consequential, special or otherwise and whether such damages are incurred by the person to whom this warranty extends or third party. If, after inspection, AeroComm determines that there is a defect, AeroComm will repair or replace the OEM transceiver at their discretion.  If the product is replaced, it may be a new or refurbished product. CopyrightCopyrightCopyrightCopyright    InformationInformationInformationInformation    Copyright © 2007 AEROCOMM, Inc. All rights reserved. The information contained in this manual and the accompanying software programs are copyrighted and all rights are reserved by AEROCOMM, Inc. AEROCOMM, Inc. reserves the right to make periodic modifications of this product without obligation to notify any person or entity of such revision.  Copying, duplicating, selling, or otherwise distributing any part of this product without the prior consent of an authorized representative of AEROCOMM, Inc. is prohibited. All brands and product names in this publication are registered  trademarks or trademarks of their respective holders.  This materiThis materiThis materiThis material is preliminaryal is preliminaryal is preliminaryal is preliminary    Information furnished by AEROCOMM in this specification is believed to be accurate.  Devices sold by AEROCOMM are covered by the warranty and patent indemnification provisions appearing in its Terms of Sale only.  AEROCOMM makes no warranty, express, statutory, and implied or by description, regarding the information set forth herein.  AEROCOMM reserves the right to change specifications at any time and without notice. AEROCOMM’s products are intended for use in normal commercial and industrial applications.  Applications requiring unusual environmental requirements such as military, medical life-support or life-sustaining equipment are specifically not recommended without additional testing for such application
             5555////8/20078/20078/20078/2007        3333        DOCUMENT IDOCUMENT IDOCUMENT IDOCUMENT INFORMATIONNFORMATIONNFORMATIONNFORMATION    RevisionRevisionRevisionRevision    DescriptionDescriptionDescriptionDescription    Version 1.0  11/7/2001 – Initial Release Version Version 1.1  10/14/2002 – Not Released Version 1.2  10/18/2002 – Full release of AC4424 specification Version 1.3  11/19/2002 – Made Full-Duplex incompatible with Stream Mode Version 1.4  12/09/2002 – Changed Sub Hop Adjust setting recommendations Version 1.5  1/30/2003 – Removed all references to Commercial and Industrial temperature.  All products are now Industrial temperature.  Changed Section 4.2.1 EEPROM 4.2.1 EEPROM 4.2.1 EEPROM 4.2.1 EEPROM Byte ReadByte ReadByte ReadByte Read to allow multiple byte reads. Version 1.6  4/30/2004 – Added warranty information.  Updated agency compliancy.  Added new RSSI plot.  Updated Channel Number information.  Added configuration flow chart and timing diagrams.  Updated approved antenna table.  Added AC4424-10A information. Version 1.7  5/5/2004 – Modified references from Table 9 to Table 11. Version 1.8  5/10/2004 – Changed start-up time to reflect addition of microprocessor supervisor.  Updated Auto Config table. Version 1.9  5/10/2005 -  Added the following CC Commands; Sync Channel, EEPROM Byte Read/Write and Soft Reset.  Added AT Commands.  Removed Configuration command documentation (though the firmware will continue to support their usage).  Added Auto Destination and Random Backoff. Version 2.0  Version 2.1 3/23/2006 - Removed Stream mode, FEC and Frequency Offset documentation.  Corrected Random backoff byte. 5/8/2007 – Updated RF channel settings and Table 10.  Updated EEPROM parameters section and added descriptions to all fields.  Updated the EEPROM byte write command description.
             5555////8/20078/20078/20078/2007        4444         TABLE OF CONTENTS TABLE OF CONTENTS TABLE OF CONTENTS TABLE OF CONTENTS     1. OVERVIEW ......................................................................................................................................6 2. AC4424 SPECIFICATIONS.............................................................................................................8 3. SPECIFICATIONS .........................................................................................................................10 3.1 INTERFACE SIGNAL DEFINITIONS .......................................................................................................10 3.2 ELECTRICAL SPECIFICATIONS.............................................................................................................11 3.3 SYSTEM TIMING .................................................................................................................................11 3.3.1 Serial Interface Data Rate .........................................................................................................12 3.3.2 Timing Diagrams.......................................................................................................................13 3.3.3 Maximum Overall System Throughput ......................................................................................15 4. CONFIGURING THE AC4424......................................................................................................15 4.1 EEPROM PARAMETERS ....................................................................................................................15 4.2 CONFIGURING THE AC4424 ..............................................................................................................19 4.3 COMMAND REFERENCE ......................................................................................................................20 4.4 AC4424 AT COMMANDS ...................................................................................................................21 4.4.1 Enter AT Command Mode .........................................................................................................21 4.4.2 Exit AT Command Mode............................................................................................................21 4.5 ON-THE-FLY CONTROL COMMANDS (CC COMMAND MODE) ............................................................22 4.5.1 Status Request............................................................................................................................22 4.5.2 Change Channel with Forced Acquisition Sync ........................................................................23 4.5.3 Server/Client..............................................................................................................................23 4.5.4 Sync Channel .............................................................................................................................24 4.5.5 Power-Down..............................................................................................................................25 4.5.6 Power-Down Wake-Up..............................................................................................................25 4.5.7 Broadcast Mode.........................................................................................................................25 4.5.8 Write Destination Address.........................................................................................................26 4.5.9 Read Destination Address..........................................................................................................26 4.5.10 EEPROM Byte Read..................................................................................................................26 4.5.11 EEPROM Byte Write .................................................................................................................27 4.5.12 Reset ..........................................................................................................................................27 5. THEORY OF OPERATION ..........................................................................................................28 5.1 HARDWARE INTERFACE......................................................................................................................28 5.1.1 TXD (Transmit Data) and RXD (Receive Data) (pins 2 and 3 respectively).............................28 5.1.2 Hop Frame (pin 6).....................................................................................................................28 5.1.3 CTS Handshaking (pin 7) ..........................................................................................................28 5.1.4 RTS Handshaking (pin 8) ..........................................................................................................28 5.1.5 9600 Baud/Packet Frame (pin 12).............................................................................................29 5.1.6 RSSI (pin 13)..............................................................................................................................29 5.1.7 Wr_ENA(EEPROM Write Enable) (pin 14) ..............................................................................30 5.1.8 UP_RESET (pin 15)...................................................................................................................31 5.1.9 Command/Data (pin 17)............................................................................................................31 5.1.10 In Range (pin 20).......................................................................................................................31 5.2 SOFTWARE PARAMETERS ...................................................................................................................32 5.2.1 RF Architecture (Server-Client/Peer-to-Peer) ..........................................................................32 5.2.2 RF Mode ....................................................................................................................................32 5.2.3 Random Back Off.......................................................................................................................33 5.2.4 Duplex Mode .............................................................................................................................33 5.2.5 Interface Timeout/RF Packet Size..............................................................................................34
             5555////8/20078/20078/20078/2007        5555        5.2.6 Serial Interface Baud Rate.........................................................................................................34 5.2.7 Network Topology......................................................................................................................35 5.2.8 Auto Config................................................................................................................................36 6. DIMENSIONS .................................................................................................................................37 7. ORDERING INFORMATION.......................................................................................................39 7.1 PRODUCT PART NUMBERS..................................................................................................................39 7.2 DEVELOPER KIT PART NUMBERS .......................................................................................................39 8. REGULATORY INFORMATION ................................................................................................40 8.1 FCC ...................................................................................................................................................40 8.2 CE......................................................................................................................................................42 8.3 APPROVED ANTENNA LIST .................................................................................................................43  FiguresFiguresFiguresFigures        Figure 1 - RSSI Voltage vs. Received Signal Strength ................................................................................ 30 Figure 2 – AC4424 with MMCX ................................................................................................................. 37 Figure 3 – AC4424 with Integral Antenna ................................................................................................... 38 TablesTablesTablesTables Table 1 – Pin Definitions.............................................................................................................................. 10 Table 2 – DC Input Voltage Characteristics................................................................................................. 11 Table 3 – DC Output Voltage Characteristics .............................................................................................. 11 Table 4 – Timing Parameters........................................................................................................................ 15 Table 5 – Maximum Overall System Throughputs ...................................................................................... 15 Table 6 – EEPROM Parameters ................................................................................................................... 16 Table 7 – RSSI Board Rev History .............................................................................................................. 30 Table 9 – Baud Rate ..................................................................................................................................... 34 Table 10 – US and International RF Channel Number Settings................................................................... 35 Table 11 – Auto Config Parameters ............................................................................................................. 36
             5555////8/20078/20078/20078/2007        6666        AC4424 FeaturesAC4424 FeaturesAC4424 FeaturesAC4424 Features     Simple 5V TTL level serial interface for fast integration  Frequency Hopping Spread Spectrum for security and interference rejection  Cost Efficient for high volume applications  Low power consumption for battery powered implementations  Small size for portable and enclosed applications  Very Low latency and high throughput  Industrial temperature (-40°C to 80°C) 1.1.1.1.    OverviewOverviewOverviewOverview    The AC4424 is a member of AeroComm’s ConnexRF OEM transceiver family.  It is designed for integration into OEM systems operating under FCC part 15.247 regulations for the 2.4 GHz ISM band. The AC4424 is a cost-effective, high performance, 2.4 GHz frequency hopping spread spectrum transceiver.  It provides an asynchronous TTL level serial interface for OEM Host communications.  Communications include both system and configuration data.  The Host supplies system data for transmission to other Host(s). Configuration data is stored in an on-board EEPROM.  All frequency hopping, synchronization, and RF system data transmission/reception is performed by the transceiver. The AC4424 transceivers can be used as a direct serial cable replacement – requiring no special Host software for operation.  They also feature a number of On-the-Fly Control Commands providing the OEM Host with a very versatile interface for any situation. AC4424 transceivers operate in a Point-to-Point or Point-to-Multipoint, Client-Server or Peer-to-Peer architecture.  One transceiver is configured as a Server and there can be one or many Clients.  To establish synchronization between transceivers, the Server emits a beacon.  Upon detecting a beacon, a Client transceiver informs its Host and a RF link is established. There are two data rates the OEM should be aware of: •  Serial Interface Data Rate – All transceivers can be configured to common PC serial port baud rates from 110 bps to 288,000 bps. •  Effective Data Transmission Rate – The AC4424 is a highly efficient, low-latency transceiver.  The RF baud rate of the AC4424 is fixed at 576kbps and is independent of the serial interface data rate. This document contains information about the hardware and software interface between an AeroComm AC4424 transceiver and an OEM Host.  Information includes the theory of operation, specifications, interface definition, configuration information and mechanical drawing.
             5555////8/20078/20078/20078/2007        7777        The OEM is responsible for ensuring the final product meets all FCC and/or appropriate regulatory agency requirements listed herein before selling any product.
             5555////8/20078/20078/20078/2007        8888        2.2.2.2.    AC4424 SpecificationsAC4424 SpecificationsAC4424 SpecificationsAC4424 Specifications     GENERALGENERALGENERALGENERAL Interface  20 pin mini-connector Serial Interface Data Rate  PC baud rates from 110 bps to 288,000 bps Power Consumption (typical)       Duty Cycle (TX=Transmit; RX=Receive)Duty Cycle (TX=Transmit; RX=Receive)Duty Cycle (TX=Transmit; RX=Receive)Duty Cycle (TX=Transmit; RX=Receive)        10%TX10%TX10%TX10%TX    50%TX50%TX50%TX50%TX    100%TX100%TX100%TX100%TX    100%RX100%RX100%RX100%RX    PwPwPwPwrrrr----DownDownDownDown    AC4424-9AJ: 100mA 160mA 235mA 85mA 15mA AC4424-10: 90mA 115mA 140mA 85mA 15mA AC4424-100: 100mA 160mA 235mA 85mA 15mA AC4424-200: 115mA 235mA 385mA 85mA 15mA Channels (used to create independent networks) US/Canada (10mW, 100mW, 200mW):  16 Europe & Japan Low Band(100mW, 9AJ):   20 Europe & Japan High Band(100mW, 9AJ):  20 Security  One byte System ID Interface Buffer Size  Input/Output:  256 bytes each RADIORADIORADIORADIO Frequency Band  US/Canada (10mW, 100mW, 200mW):  2.402 – 2.478 GHz Europe & Japan Low Band(100mW, 9AJ):  2.406 – 2.435 GHz Europe & Japan High Band(100mW, 9AJ):  2.444 – 2.472 GHz Radio Type  Frequency Hopping Spread Spectrum Output Power (conducted, no antenna)  AC4424-9AJ:         9mW typical AC4424-10: 10mW typical AC4424-100: 50mW typical AC4424-200: 200mW typical Effective Isotropic Radiated Power (EIRP with 3dBi gain antenna) AC4424-9AJ:         9mW typical (integral antenna) AC4424-10: 20mW typical AC4424-100: 100mW typical AC4424-200: 400mW typical Voltage  5V nominal ±2%, ±50mV ripple Sensitivity  -90dBm typical @ 576kbps Range (based on 3dBi gain antenna)     AC4424-9AJ:         Indoors to 150 ft., Outdoors to 1000 ft. AC4424-10:  Indoors to 300 ft., Outdoors to 3000 ft. AC4424-100:  Indoors to 400 ft., Outdoors to 6000 ft. AC4424-200:  Indoors to 500 ft., Outdoors to 10000 ft. ENVIRONMENTALENVIRONMENTALENVIRONMENTALENVIRONMENTAL Temperature (Operating) Industrial:  -40°C to 80°C Temperature (Storage)  -50°C to +85°C Humidity (non-condensing)  10% to 90% PHYSICALPHYSICALPHYSICALPHYSICAL Dimensions  1.65” x 2.65” x 0.20” Antenna  AC4424-9AJ:         Integra Antenna AC4424-10:  MMCX Jack or Integral Antenna
             5555////8/20078/20078/20078/2007        9999        AC4424-100: MMCX Jack AC4424-200: MMCX Jack Weight  Less than 0.7 ounce
             5555////8/20078/20078/20078/2007        10101010        3.3.3.3.    SpecificationsSpecificationsSpecificationsSpecifications    3.13.13.13.1    IIIINTERFACE NTERFACE NTERFACE NTERFACE SSSSIGNAL IGNAL IGNAL IGNAL DDDDEFINITIONSEFINITIONSEFINITIONSEFINITIONS    The AC4424 has a simple interface that allows OEM Host communications with the transceiver.  Table 1 Table 1 Table 1 Table 1 –––– Pin Definitions Pin Definitions Pin Definitions Pin Definitions, shows the connector pin numbers and associated functions.  The I/O direction is with regard to the transceiver.  All I/O is 5VDC TTL level signals except for RSSI. All inputs are weakly pulled High and may be left floating during normal operation.    Table Table Table Table 1111    ––––    Pin DefinitionsPin DefinitionsPin DefinitionsPin Definitions    PinPinPinPin    TypeTypeTypeType    Signal NameSignal NameSignal NameSignal Name    FunctionFunctionFunctionFunction    1   NC No Connect 2  O  TXD  Transmitted data out of the transceiver 3  I  RXD  Data input to the transceiver 4   NC No Connect 5 GND  GND  Signal Ground 6  O  Hop Frame  HOP FRAME – Active Low when the transceiver is hopping. 7  O  CTS  Clear to Send – Active Low when the transceiver is ready to accept data for transmission. 8  I  RTS  Request to Send – When enabled in EEPROM, active Low when the OEM Host is ready to accept data from the transceiver.  NOTE:  Keeping RTS High for too long can cause data loss. 9   NC No Connect 10  PWR  VCC  5V ± 2%, ± 50mV ripple 11  PWR  VCC  5V ± 2%, ±50 mV ripple 12 I/O 9600_BAUD/ Packet Frame 9600_BAUD – When pulled logic Low before applying power or resetting the transceiver’s serial interface is forced to a 9600, 8, N, 1 rate.  To exit, transceiver must be reset or power-cycled with 9600_Baud logic High. *Note:*Note:*Note:*Note: 9600_BAUD should only be used to recover the radio from an unknown baud rate and should not be used during normal operation.  Packet Frame – When programmed in EEPROM, Packet Frame will transition logic Low at the start of a received RF packet and transition logic High at the completion of the packet. 13  O  RSSI  Received Signal Strength Indicator - An analog output giving a relative indication of received signal strength while in Receive Mode. 14  I  WR_ENA  EEPROM Write Enable – When pulled logic Low, it allows the Host to write the on-board EEPROM.  Resetting the transceiver with this pin pulled Low may corrupt EEPROM data. 15  I  UP_RESET  RESET – Controlled by the AC4424 for power-on reset if left unconnected. After a Stable power-on (250ms) a 50us logic High pulse will reset the AC4424.  Do not power up the transceiver with this pin tied Low. 16 GND  GND  Signal Ground 17 I Command/Data When logic Low, transceiver interprets Host data as command data.  When logic High, transceiver interprets Host data as transmit data. 18   NC No Connect
             5555////8/20078/20078/20078/2007        11111111        19   NC No Connect 20  O  IN_RANGE  In Range – Active Low when a Client radio is in range of a Server on same Channel with the same System ID. I = Input to the transceiver   O = Output from the transceiver 3.23.23.23.2    EEEELECTRICAL LECTRICAL LECTRICAL LECTRICAL SSSSPECIFICATIONSPECIFICATIONSPECIFICATIONSPECIFICATIONS    Table Table Table Table 2222    –––– DC Input Voltage Characteristics DC Input Voltage Characteristics DC Input Voltage Characteristics DC Input Voltage Characteristics    PinPinPinPin    TypeTypeTypeType    NameNameNameName    High Min.High Min.High Min.High Min.    High Max.High Max.High Max.High Max.    Low Min.Low Min.Low Min.Low Min.    Low Max.Low Max.Low Max.Low Max.    UnitUnitUnitUnit    3 I  RXD  0.2Vcc+0.9 Vcc+0.5 -0.5 0.2Vcc-0.1 V 8 I  RTS  0.2Vcc+0.9 Vcc+0.5 -0.5 0.2Vcc-0.1 V 12 I  9600_Baud 0.2Vcc+0.9 Vcc+0.5  -0.5  0.2Vcc-0.1 V 14 I  WR_ENA  0.7Vcc  Vcc+1  -0.3  0.5  V 15 I  UP_RESET  0.7Vcc Vcc+0.5  -0.5  0.2Vcc-0.1 V 17 I Command/Data 0.2Vcc+0.9 Vcc+0.5  -0.5  0.2Vcc-0.1 V Table Table Table Table 3333    –––– DC Output Voltage Characteristics DC Output Voltage Characteristics DC Output Voltage Characteristics DC Output Voltage Characteristics    PinPinPinPin    TypeTypeTypeType    NameNameNameName    High Min.High Min.High Min.High Min.    Low Max.Low Max.Low Max.Low Max.    UnitUnitUnitUnit    2  O  TXD  Vcc-0.7 @ -30µA 0.4 @ 1.6mA V 6  O  Hop Frame  Vcc-0.7 @ -30µA 0.4 @ 1.6mA V 7  O  CTS  Vcc-0.7 @ -30µA 0.4 @ 1.6mA V 12  O  Packet Frame Vcc-0.7 @ -30µA 0.4 @ 1.6mA V 13  O  RSSI  See Figure 1  See Figure 1  V 20  O  IN_RANGE  Vcc-0.7 @ -30µA 0.4 @ 1.6mA V 3.33.33.33.3    SSSSYSTEM YSTEM YSTEM YSTEM TTTTIMINGIMINGIMINGIMING    Care should be taken when selecting transceiver architecture as it can have serious effects on data rates, latency timings, and Overall System Throughput.  The importance of these three characteristics will vary from system to system and should be a strong consideration when designing the system.
             5555////8/20078/20078/20078/2007        12121212        3.3.13.3.13.3.13.3.1    SeriSeriSeriSerial Interface Data Rateal Interface Data Rateal Interface Data Rateal Interface Data Rate    The Serial Interface Data Rate is programmable by the Host.  This is the rate the Host and transceiver communicate over the serial bus. Possible values range from 110 bps to 288,000 bps.  The only supported mode is asynchronous The only supported mode is asynchronous The only supported mode is asynchronous The only supported mode is asynchronous –––– 8 8 8 8----bbbbit, No Parity, 1 Start Bit, and 1 Stop Bitit, No Parity, 1 Start Bit, and 1 Stop Bitit, No Parity, 1 Start Bit, and 1 Stop Bitit, No Parity, 1 Start Bit, and 1 Stop Bit....
             5555////8/20078/20078/20078/2007        13131313        3.3.23.3.23.3.23.3.2    Timing DiagramsTiming DiagramsTiming DiagramsTiming Diagrams    Addressed Acknowledge Mode with Interface Timeout:Addressed Acknowledge Mode with Interface Timeout:Addressed Acknowledge Mode with Interface Timeout:Addressed Acknowledge Mode with Interface Timeout:            Addressed Acknowledge Mode with No Interface Timeout:Addressed Acknowledge Mode with No Interface Timeout:Addressed Acknowledge Mode with No Interface Timeout:Addressed Acknowledge Mode with No Interface Timeout:            Broadcast Acknowledge Mode with No Interface Timeout:Broadcast Acknowledge Mode with No Interface Timeout:Broadcast Acknowledge Mode with No Interface Timeout:Broadcast Acknowledge Mode with No Interface Timeout:                    Local_RXDLocal_RF_TXDRemote_RF_TXDRemote_TXDHop_Fr a mePacket DataRF Pac ketRec eiv ed Da taHop TimeWait f or HopHop PeriodLocal_RXDLocal_RF_TXDRemote_RF_TXDRemote_TXDHop_Fr a mePacket DataRF Pac ketRec eiv ed Da taRF Acknow ledgeHop TimeWait f or HopHop PeriodLocal_RXDLocal_RF_TXDRemote_RF_TXDRemote_TXDHop_Fr a mePacket DataRF Pac ketReceiv ed DataRF Acknow ledgeHop TimeHop PeriodInterface TimeoutWait f or Hop
             5555////8/20078/20078/20078/2007        14141414                Broadcast Acknowledge MBroadcast Acknowledge MBroadcast Acknowledge MBroadcast Acknowledge Mode with Interface Timeout:ode with Interface Timeout:ode with Interface Timeout:ode with Interface Timeout:            Local_RXDLocal_RF_TXDRemote_RF_TXDRemote_TXDHop_FramePacket DataRF PacketReceived DataHop TimeHop PeriodInterface TimeoutWait for Hop
             5555////8/20078/20078/20078/2007        15151515        Table Table Table Table 4444    –––– Timing Parameters Timing Parameters Timing Parameters Timing Parameters            3.3.33.3.33.3.33.3.3     Maximum Overall System ThroughputMaximum Overall System ThroughputMaximum Overall System ThroughputMaximum Overall System Throughput    When configured as shown in the table below, an AC4424 transceiver is capable capable capable capable of achieving the listed throughput.  However, in the presence of interference or at longer ranges, the transceiver may not be able to meet these specified throughputs.    Table Table Table Table 5555    –––– Maximum Overall System Throughputs Maximum Overall System Throughputs Maximum Overall System Throughputs Maximum Overall System Throughputs    RF ModeRF ModeRF ModeRF Mode    Interface BaInterface BaInterface BaInterface Baud ud ud ud RateRateRateRate    DuplexDuplexDuplexDuplex    DirectionDirectionDirectionDirection    Throughput Throughput Throughput Throughput (bps)(bps)(bps)(bps)    Acknowledge 115,200  Half  One way  80k Acknowledge 115,200  Full  Both ways  40k     4.4.4.4.     Configuring the AC4424Configuring the AC4424Configuring the AC4424Configuring the AC4424    4.14.14.14.1    EEPROM PEEPROM PEEPROM PEEPROM PARAMETERSARAMETERSARAMETERSARAMETERS    A Host can program various parameters that are stored in EEPROM and become active after a power-on reset.  Table 6 Table 6 Table 6 Table 6 ---- EEPROM Parameters EEPROM Parameters EEPROM Parameters EEPROM Parameters, gives the locations and descriptions of the parameters that can be read or written by a Host.  Factory default values are also shown.        Do Do Do Do not write to any EEPROM addresses other than those listed below.  Do not conot write to any EEPROM addresses other than those listed below.  Do not conot write to any EEPROM addresses other than those listed below.  Do not conot write to any EEPROM addresses other than those listed below.  Do not copy a py a py a py a transceiver’s EEPROM data to another transceiver.  Doing so may cause the transceiver to transceiver’s EEPROM data to another transceiver.  Doing so may cause the transceiver to transceiver’s EEPROM data to another transceiver.  Doing so may cause the transceiver to transceiver’s EEPROM data to another transceiver.  Doing so may cause the transceiver to malfunction.malfunction.malfunction.malfunction.            ParameterParameterParameterParameter    Typical Time (ms)Typical Time (ms)Typical Time (ms)Typical Time (ms)  Hop Time  1 Hop Period  8
             5555////8/20078/20078/20078/2007        16161616         Table Table Table Table 6666    –––– EEPROM Parameters EEPROM Parameters EEPROM Parameters EEPROM Parameters    ParameterParameterParameterParameter    EEPROM EEPROM EEPROM EEPROM AddressAddressAddressAddress    Length Length Length Length (Bytes(Bytes(Bytes(Bytes))))    RangeRangeRangeRange    DefaultDefaultDefaultDefault    DescriptionDescriptionDescriptionDescription    Product ID  00H  40      40 bytes - Product identifier string.  Includes revision information for software and hardware. Channel Number 40H  1  00 – 27h 00h  Refer to Table 10 Server/Client Mode 41H  1  01 – 02h 02h  01h = Server 02h = Client Baud Rate Low 42H  1  00 – FFh 05h Low Byte of the interface baud rate. Baud Rate High 43H  1  00 – FFh 00h High Byte of the interface baud rate. Control 0  45H  1    00010100b (14h) Settings are: Bit 7 – AeroComm Use OnlyAeroComm Use OnlyAeroComm Use OnlyAeroComm Use Only Bit 6 – AeroComm Use OnlyAeroComm Use OnlyAeroComm Use OnlyAeroComm Use Only Bit 5 – Sync to Channel 0 = Don't Sync to Channel 1 = Sync to Channel Bit 4 – AeroComm Use OnlyAeroComm Use OnlyAeroComm Use OnlyAeroComm Use Only Bit 3 – Packet Frame 0 = Disable Packet Frame 1 = Use pin 12 as Packet Frame Bit 2 – AeroComm Use OnlyAeroComm Use OnlyAeroComm Use OnlyAeroComm Use Only Bit 1 – RF Delivery 0 = Addressed 1 = Broadcast Bit 0 – AeroComm Use OnlyAeroComm Use OnlyAeroComm Use OnlyAeroComm Use Only Transmit Retries 4CH  1  01 - FFh 10h  Maximum number of times a packet is sent out when using Addressed packets. Broadcast Attempts 4DH  1  01 – FFh 04h  Maximum number of times a packet is sent out when using Broadcast packets.  API Control  56H  1    01000011b = 43h  Settings are: Bit 7 – AeroComm Use AeroComm Use AeroComm Use AeroComm Use OnlyOnlyOnlyOnly Bit 6 – RF Architecture 0 = Server-Client 1 = Peer-to-Peer Bit 5 – AeroComm Use OnlyAeroComm Use OnlyAeroComm Use OnlyAeroComm Use Only Bit 4 – Auto Destination
             5555////8/20078/20078/20078/2007        17171717        0 = Use Destination Address 1 = Automatically set Destination to Server Bit 3 – AeroComm Use OnlyAeroComm Use OnlyAeroComm Use OnlyAeroComm Use Only Bit 2 – RTS Enable 0 = RTS Ignored 1 = Transceiver obeys RTS Bit 1 – Duplex Mode 0 = Half Duplex 1 = Full Duplex Bit 0 – Auto Config 0 = Use EEPROM values 1 = Auto Configure Values  ParameterParameterParameterParameter    EEPROM EEPROM EEPROM EEPROM AddressAddressAddressAddress    Length Length Length Length (Bytes(Bytes(Bytes(Bytes))))    RangeRangeRangeRange    DefaultDefaultDefaultDefault    DescriptionDescriptionDescriptionDescription    Transmit Retries 4CH  1  01 - FFh 10h  Maximum number of times a packet is sent out when Addressed packets are selected. Broadcast Attempts 4DH  1  01 – FFh 04h  Maximum number of times a packet is sent out when Broadcast packets are selected.  API Control 56H 1   01000011b = 43h  Settings are: Bit 7 – AeroCoAeroCoAeroCoAeroComm Use Onlymm Use Onlymm Use Onlymm Use Only Bit 6 – RF Architecture 0 = Server-Client 1 = Peer-to-Peer Bit 5 – AeroComm Use OnlyAeroComm Use OnlyAeroComm Use OnlyAeroComm Use Only Bit 4 – Auto Destination 0 = Use Destination Address 1 = Automatically set Destination to Server Bit 3 – AeroComm Use OnlyAeroComm Use OnlyAeroComm Use OnlyAeroComm Use Only Bit 2 – RTS Enable 0 = RTS Ignored 1 = Transceiver obeys RTS Bit 1 – Duplex Mode 0 = Half Duplex 1 = Full Duplex Bit 0 – Auto Config 0 = Use EEPROM values 1 = Auto Configure Values Interface Timeout 58H  1  01 – FFh F0h  Specifies a byte gap timeout, used in conjunction with RF Packet Size to determine when a packet coming over the interface is complete (160 us per
             5555////8/20078/20078/20078/2007        18181818        increment). Sync Channel  5AH  1  00 – 3Fh 01h  Used to synchronize the hopping of collocated systems to minimize interference.  RF Packet Size  5BH  1  01 – 40h 40h  Used in conjunction with Interface Timeout; specifies the maximum size of an RF packet. CTS On  5CH  1  01 – FFh C0h  CTS will be deasserted (High) when the transmit buffer contains at least this many characters. CTS On Hysteresis 5DH  1  01 – FFh 80h  Once CTS has been deasserted, CTS will be reasserted (Low) when the transmit buffer is contains this many or less characters.  Destination ID  70H  6    6 Bytes  Specifies destination for RF packets System ID  76H  1  00 – FFh 01h  Similar to network password.  Radios must have the same system ID to communicate with each other. MAC ID  80H  6    6 Bytes  Unique IEEE MAC Address ParameterParameterParameterParameter    EEPROM EEPROM EEPROM EEPROM AddressAddressAddressAddress    Length Length Length Length (Bytes(Bytes(Bytes(Bytes))))    RangeRangeRangeRange    DefaultDefaultDefaultDefault    DescriptionDescriptionDescriptionDescription    Random Backoff C3h  1  00 - FFh 00h  00h = Disable Random Backoff 01h = Wait 1-2 packet times, then retry 03h = Wait 1-4 packet times, then retry 07h = Wait 1-8 packet times, then retry 0Fh = Wait 1-16 packet times, then retry 1Fh = Wait 1-32 packet times, then retry 3Fh = Wait 1-64 packet times, then retry 7Fh = Wait 1-128 packet times, then retry FFh = Wait 1-256 packet times, then retry
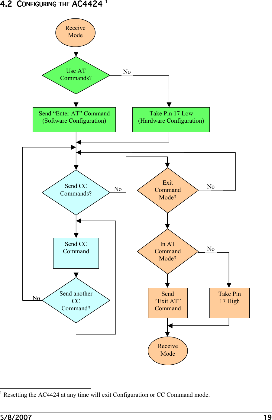
             5555////8/20078/20078/20078/2007        19191919        4.24.24.24.2    CCCCONFIGURING THE ONFIGURING THE ONFIGURING THE ONFIGURING THE AC4424 AC4424 AC4424 AC4424 1                                                               1 Resetting the AC4424 at any time will exit Configuration or CC Command mode. No No NoSend CC Command Send “Enter AT” Command (Software Configuration) Take Pin 17 High Receive Mode Send CC Commands? Exit Command Mode? Send another CC Command? Use AT Commands? Take Pin 17 Low (Hardware Configuration)Receive Mode In AT Command Mode? Send   “Exit AT” CommandNo No
             5555////8/20078/20078/20078/2007        20202020        4.34.34.34.3    CCCCOMMAND OMMAND OMMAND OMMAND RRRREFERENCEEFERENCEEFERENCEEFERENCE     CommandCommandCommandCommand  Command (All Bytes in Hex) Command (All Bytes in Hex) Command (All Bytes in Hex) Command (All Bytes in Hex)   Return (All Bytes in Hex) Return (All Bytes in Hex) Return (All Bytes in Hex) Return (All Bytes in Hex)  AT Enter Command Mode  41h   54h   2Bh   2Bh  2Bh   0Dh   CCh  43h   4Fh   4Dh  Exit AT Command Mode  CCh   41h   54h   4Fh   0Dh   CCh  44h   41h   54h  Status Request   CCh   00h   00h   -   CCh  Firmware Version  00h: Server In Range  01h: Client In Range  02h: Server Out of Range  03h: Client Out of Range  Change Channel with Forced Acquisition  CCh   02h   New Channel   -   CCh  New Channel  -   -  Server/Client CCh 03h 00h – Server in Normal Operation 01h – Client in Normal Operation 02h – Server in Acquisition Sync 03h – Client in Acquisition Sync CCh  Firmware Version 00h – Server in Normal Operation 01h – Client in Normal Operation 02h – Server in Acquisition Sync 03h – Client in Acquisition Sync Sync Channel  CCh 05h  New Sync Channel  - CCh New Sync Channel  - - Power-Down   CCh   06h   -   -   CCh  Channel   -   -  Power-Down Wake-Up  CCh   07h   -   -   CCh  Channel   -   -  Broadcast Mode  CCh   08h   00h: Addressed  01h: Broadcast   CCh  00h or 01h   -   -  Write Destination Address  CCh   10h  Byte 4 of destination’s MAC  Byte 5 of destination’s MAC Byte 6 of destination’s MAC CCh Byte 4 of destination’s MAC  Byte 5 of destination’s MAC  Byte 6 of destination’s MAC Read Destination Address  CCh   11h   -   -   CCh Byte 4 of destination’s MAC  Byte 5 of destination’s MAC Byte 6 of destination’s MAC EEPROM Byte Read  CCh C0h  Start Address Length  (01h – 80h)  CCh  Start Address  Length  Data at Addresses EEPROM Byte Write  CCh C1h  Address  Length (01h) Data to be Written  Address  Length (01h)  Last byte of Data Written Soft Reset CCh FFh -  -  - - - -
             5555////8/20078/20078/20078/2007        21212121        4.44.44.44.4     AC4424 AT CAC4424 AT CAC4424 AT CAC4424 AT COMMANDSOMMANDSOMMANDSOMMANDS    The AT Command mode implemented in the AC4424 creates a virtual version of the Command/Data pin.  The “Enter AT Command Mode” Command asserts this virtual pin Low (to signify Command Mode) and the “Exit AT Command Mode” Command asserts this virtual pin High (to signify Data).  Once this pin has been asserted Low, all On-the-Fly CC Commands documented in the manual are supported. When in AT Command Mode, the user cannot send or receive RF packets.  However, an ambiguity of approximately 10ms exists where, if the “Enter AT Command Mode” command has been sent to the transceiver at the same time an RF packet is being received, the RF packet could be sent to the OEM Host before the “Enter AT Command Mode” command response is sent to the OEM Host. NOTE: The RF packet size must be set to a minimum of 6 bytes in order to enter Command NOTE: The RF packet size must be set to a minimum of 6 bytes in order to enter Command NOTE: The RF packet size must be set to a minimum of 6 bytes in order to enter Command NOTE: The RF packet size must be set to a minimum of 6 bytes in order to enter Command mode usmode usmode usmode using the Enter AT Command mode command.ing the Enter AT Command mode command.ing the Enter AT Command mode command.ing the Enter AT Command mode command.    4.4.14.4.14.4.14.4.1     Enter AT Command ModeEnter AT Command ModeEnter AT Command ModeEnter AT Command Mode    Prior to sending the “Enter AT Command Mode” command to the transceiver, the OEM Host must ensure that the RF transmit buffer of the transceiver is empty (if the buffer is not empty, the ”Enter AT Command Mode” command will be interpreted as packet data and will be transmitted out over the RF).  This can be accomplished by waiting up to one second between the last transmit packet and the AT Command.  The OEM Host must also ensure The OEM Host must also ensure The OEM Host must also ensure The OEM Host must also ensure that the RF Packethat the RF Packethat the RF Packethat the RF Packet Size for the transceiver is set to a minimum of six.t Size for the transceiver is set to a minimum of six.t Size for the transceiver is set to a minimum of six.t Size for the transceiver is set to a minimum of six.  The Enter AT Command mode command is as follows: OEM Host Command:OEM Host Command:OEM Host Command:OEM Host Command:     41h 54h 2Bh 2Bh 2Bh 0Dh  Transceiver Response:Transceiver Response:Transceiver Response:Transceiver Response:      CCh 43h 4Fh 4Dh 4.4.24.4.24.4.24.4.2     Exit AT Command ModeExit AT Command ModeExit AT Command ModeExit AT Command Mode    To exit AT Command Mode, the OEM Host should send the following command to the transceiver: OEM Host Command:OEM Host Command:OEM Host Command:OEM Host Command:     CCh 41h 54h 4Fh 0Dh
             5555////8/20078/20078/20078/2007        22222222         Transceiver Response:Transceiver Response:Transceiver Response:Transceiver Response:     CCh 44h 41h 54h 4.54.54.54.5    OOOONNNN----THETHETHETHE----FFFFLY LY LY LY CCCCONTROL ONTROL ONTROL ONTROL CCCCOMMANDS OMMANDS OMMANDS OMMANDS (CC C(CC C(CC C(CC COMMAND OMMAND OMMAND OMMAND MMMMODEODEODEODE))))    The AC4424 transceiver contains static memory that holds many of the parameters that control the transceiver operation.  Using the “CC” command set allows many of these parameters to be changed during system operation.  Because the memory these commands affect is static, when the transceiver is reset, these parameters will revert back to the settings stored in the EEPROM. While in CC Command mode using pin 17 (Command/Data), the RF interface of the transceiver is still active.  Therefore, it can receive packets from remote transceivers while in CC Command mode and forward these to the OEM Host.  While in CC Command mode using AT Commands, the RF interface of the transceiver is active, but packets sent from other transceivers will not be received.  The transceiver uses Interface Timeout/RF Packet SizeInterface Timeout/RF Packet SizeInterface Timeout/RF Packet SizeInterface Timeout/RF Packet Size to determine when a CC Command is complete.  Therefore, there should be no delay between each character as it is sent from the OEM Host to the transceiver or the transceiver will not recognize the command.  If the OEM Host has sent a CC Command to the transceiver and an RF packet is received by the transceiver, the transceiver will send the CC Command response to the OEM Host before sending the packet.  However, if an RF packet is received before the Interface Timeout expires on a CC Command, the transceiver will send the packet to the OEM Host before sending the CC Command response. When an invalid command is sent, the radio scans the command to see if it has a valid command followed by bytes not associated with the command, in which case the radio discards the invalid bytes and accepts the command.  In all other cases, the radio returns the first byte of the invalid command back to the user and discards the rest. The EEPROM parameters and a Command Reference are available in Section 4, Configuring Section 4, Configuring Section 4, Configuring Section 4, Configuring the AC4424the AC4424the AC4424the AC4424, of this manual.    4.5.14.5.14.5.14.5.1    Status RequestStatus RequestStatus RequestStatus Request    The Host issues this command to request the status of the transceiver. Host Command:Host Command:Host Command:Host Command:    Byte 1 = CCh Byte 2 = 00h Byte 3 = 00h     Transceiver Response:Transceiver Response:Transceiver Response:Transceiver Response:    Byte 1 = CCh Byte 2 = Firmware version number Byte 3 = Data1
             5555////8/20078/20078/20078/2007        23232323            Where:Where:Where:Where:    Data1 = 00 for Server in Normal Operation 01 for Client in Normal Operation 02 for Server in Acquisition Sync 03 for Client in Acquisition Sync 4.5.24.5.24.5.24.5.2     Change Channel with Forced Acquisition SyncChange Channel with Forced Acquisition SyncChange Channel with Forced Acquisition SyncChange Channel with Forced Acquisition Sync    The Host issues this command to change the channel of the transceiver and force the transceiver to actively begin synchronization. Host Command:Host Command:Host Command:Host Command:    Byte 1 = CCh Byte 2 = 02h Byte 3 = RF Channel Number (Hexadecimal)  Transceiver Response:Transceiver Response:Transceiver Response:Transceiver Response:    Byte 1 = CCh Byte 2 = RF Channel Number (Hexadecimal) 4.5.34.5.34.5.34.5.3    Server/ClientServer/ClientServer/ClientServer/Client    The Host issues this command to change the mode (Server or Client) of the transceiver and can force the transceiver to actively begin synchronization. Host Command:Host Command:Host Command:Host Command:    Byte 1 = CCh Byte 2 = 03h Byte 3 = Data1  Where:Where:Where:Where:    Data1 =  00 for Server in Normal Operation 01 for Client in Normal Operation 02 for Server in Acquisition Sync 03 for Client in Acquisition Sync     Transceiver Response:Transceiver Response:Transceiver Response:Transceiver Response:    Byte 1 = CCh Byte 2 = Firmware Version Number Byte 3 = Data1  Where:Where:Where:Where:    Data1 = Data1 from Host Command
             5555////8/20078/20078/20078/2007        24242424        4.5.44.5.44.5.44.5.4    Sync ChannelSync ChannelSync ChannelSync Channel    The Sync Channel command can be sent to a Server that already has Sync-to-Channel enabled.  This will change the Server’s Sync Channel setting. Host Command:Host Command:Host Command:Host Command:    Byte 1 = CCh Byte 2 = 05h Byte 3 = New Channel to Synchronize to     Transceiver Response:Transceiver Response:Transceiver Response:Transceiver Response:    Byte 1 = CCh Byte 2 = New Channel to Synchronize to
             5555////8/20078/20078/20078/2007        25252525        4.5.54.5.54.5.54.5.5    PowerPowerPowerPower----DownDownDownDown    After the Host issues the power-down command to the transceiver, the transceiver will de-assert the In_Range line after entering power-down. A Client transceiver in power-down will remain in sync with a Server for a minimum of 2 minutes. To maintain synchronization with the Server, this Client transceiver should re-sync to the Server at least once every 2 minutes.  This re-sync is accomplished by issuing the PowerPowerPowerPower----Down WakeDown WakeDown WakeDown Wake----Up CommandUp CommandUp CommandUp Command and waiting for the In Range line to go active.  Once this occurs, the Client transceiver is in sync with the Server and can be put back into power-down. Host Command:Host Command:Host Command:Host Command:    Byte 1 = CCh Byte 2 = 06h     Transceiver Response:Transceiver Response:Transceiver Response:Transceiver Response:    Byte 1 = CCh Byte 2 = RF Channel Number (Hexadecimal) 4.5.64.5.64.5.64.5.6    PowerPowerPowerPower----Down WakeDown WakeDown WakeDown Wake----UpUpUpUp    The Power-Down Wake-Up Command is issued by the Host to bring the transceiver out of power-down mode. Host Command:Host Command:Host Command:Host Command:    Byte 1 = CCh Byte 2 = 07h     Transceiver Response:Transceiver Response:Transceiver Response:Transceiver Response:    Byte 1 = CCh Byte 2 = RF Channel Number (Hexadecimal) 4.5.74.5.74.5.74.5.7    Broadcast ModeBroadcast ModeBroadcast ModeBroadcast Mode    The Host issues this command to change the transceiver operation between Addressed ModAddressed ModAddressed ModAddressed Modeeee and Broadcast ModeBroadcast ModeBroadcast ModeBroadcast Mode.  If addressed mode is selected the transceiver will send all packets to the radio designated by the Destination AddressDestination AddressDestination AddressDestination Address programmed in the transceiver. Host Command:Host Command:Host Command:Host Command:    Byte 1 = CCh Byte 2 = 08h Byte 3 = 00 for addressed mode, 01 for broadcast mode  Transceiver Response:Transceiver Response:Transceiver Response:Transceiver Response:    Byte 1 = CCh Byte 2 = 00 for addressed mode, 01 for broadcast mode
             5555////8/20078/20078/20078/2007        26262626         4.5.84.5.84.5.84.5.8     Write Destination AddressWrite Destination AddressWrite Destination AddressWrite Destination Address    The Host issues this command to the transceiver to change the Destination Address.  This is a very powerful very powerful very powerful very powerful command that provides the OEM Host with a means for ad-hoc networking.  Only the three Least Significant Bytes of the MAC Address are used for packet delivery.Only the three Least Significant Bytes of the MAC Address are used for packet delivery.Only the three Least Significant Bytes of the MAC Address are used for packet delivery.Only the three Least Significant Bytes of the MAC Address are used for packet delivery. Host Command:Host Command:Host Command:Host Command:    Byte 1 = CCh Byte 2 = 10h Bytes 3 – 5 = 00 – FFh corresponding to the three LSB’s of the destination MAC Address      Transceiver Response:Transceiver Response:Transceiver Response:Transceiver Response:    Byte 1 = CCh Bytes 2 – 4= 00 – FFh corresponding to the three LSB’s of the destination MAC Address   4.5.94.5.94.5.94.5.9     Read Destination AddressRead Destination AddressRead Destination AddressRead Destination Address    The Host issues this command to the transceiver to read the Destination Address.  This is a vevevevery powerful ry powerful ry powerful ry powerful command that provides the OEM Host with a means for ad-hoc networking. Only the three Least Significant Bytes of the MAC Address are used for packet delivery.Only the three Least Significant Bytes of the MAC Address are used for packet delivery.Only the three Least Significant Bytes of the MAC Address are used for packet delivery.Only the three Least Significant Bytes of the MAC Address are used for packet delivery. Host Command:Host Command:Host Command:Host Command:    Byte 1 = CCh Byte 2 = 11h     Transceiver Response:Transceiver Response:Transceiver Response:Transceiver Response:    Byte 1 = CCh Bytes 2 – 4= 00 – FFh corresponding to the three LSB’s of the destination MAC Address   4.5.104.5.104.5.104.5.10     EEPROM Byte ReadEEPROM Byte ReadEEPROM Byte ReadEEPROM Byte Read    Upon receiving this command, a transceiver will respond with the desired data from the address requested by the OEM Host.       OEM Host Command:OEM Host Command:OEM Host Command:OEM Host Command:    Byte 1 = CCh Byte 2 = C0h Byte 3 = Start Address Byte 4 = Length (01 - 80h)     Transceiver Response:Transceiver Response:Transceiver Response:Transceiver Response:
             5555////8/20078/20078/20078/2007        27272727        Byte 1 = CCh Byte 2 = Start Address Byte 3 = Length Byte 4…n = Data at requested addresses  4.5.114.5.114.5.114.5.11     EEPROM Byte WriteEEPROM Byte WriteEEPROM Byte WriteEEPROM Byte Write    Upon receiving this command, a transceiver will write the data byte to the address specified but will not echo it back to the OEM Host until the EEPROM write cycle is complete.   The write can take as long as 10ms to complete.  Following the write cycle, a transceiver will transmit the data byte to the OEM Host. Multiple byte EEPROM writes are not allowed.  Caution: The maximum number of write cycles that Caution: The maximum number of write cycles that Caution: The maximum number of write cycles that Caution: The maximum number of write cycles that can be performed is 100,000.can be performed is 100,000.can be performed is 100,000.can be performed is 100,000.        OEM Host Command:OEM Host Command:OEM Host Command:OEM Host Command:    Byte 1 = CCh Byte 2 = C1h Byte 3 = Address Byte 4 = Length (01h) Byte 5…n = Data to store at Address     Transceiver RespoTransceiver RespoTransceiver RespoTransceiver Response:nse:nse:nse:    Byte 1 = Address Byte 2 = Length (01h) Byte 3 = Last byte of data byte written by this command  4.5.124.5.124.5.124.5.12    ResetResetResetReset    The OEM Host issues this command to perform a soft reset of the transceiver (same effect as using the Reset pin).  Any transceiver settings modified by CC Commands (excluding EEPROM writes) will be overwritten by values stored in the EEPROM. OEM Host Command:OEM Host Command:OEM Host Command:OEM Host Command:    Byte 1 = CCh Byte 2 = FFh Transceiver Response:Transceiver Response:Transceiver Response:Transceiver Response:    Byte 1 = CCh Byte 2 = FFh
             5555////8/20078/20078/20078/2007        28282828        5.5.5.5.     Theory of OperationTheory of OperationTheory of OperationTheory of Operation    5.15.15.15.1    HHHHARDWARE INTERFACEARDWARE INTERFACEARDWARE INTERFACEARDWARE INTERFACE    Below is a description of all hardware pins used to control the AC4424. 5.1.15.1.15.1.15.1.1     TXD (Transmit Data) and RXD (Receive Data) (pins 2 and 3 TXD (Transmit Data) and RXD (Receive Data) (pins 2 and 3 TXD (Transmit Data) and RXD (Receive Data) (pins 2 and 3 TXD (Transmit Data) and RXD (Receive Data) (pins 2 and 3 respectively) respectively) respectively) respectively)     The AC4424 accepts 5V TTL level asynchronous serial data in the RXD pin and interprets that data as either Command Data or Transmit Data.  Data is sent from the transceiver to the OEM Host via the TXD pin.  The data must be of the format 8-N-1 (8 data bits, No Parity bits, One stop bit). 5.1.25.1.25.1.25.1.2     Hop Frame (pin 6)Hop Frame (pin 6)Hop Frame (pin 6)Hop Frame (pin 6)    The AC4424 is a frequency hopping spread spectrum radio.  Frequency hopping allows the system to hop around interference in order to provide a better wireless link.  Hop Frame transitions logic Low at the start of a hop and transitions logic High at the completion of a hop.  The OEM Host is not required to monitor Hop Frame. 5.1.35.1.35.1.35.1.3     CTS Handshaking (piCTS Handshaking (piCTS Handshaking (piCTS Handshaking (pin 7)n 7)n 7)n 7)    The AC4424 has an interface buffer size of 256 bytes.  If the buffer fills up and more bytes are sent to the transceiver before the buffer can be emptied, data corruption will occur.  The transceiver prevents this corruption by asserting CTS High as the buffer fills up and taking CTS Low as the buffer is emptied. CTS OnCTS OnCTS OnCTS On in conjunction with CTS On HysteresisCTS On HysteresisCTS On HysteresisCTS On Hysteresis control the operation of CTS.  CTS On specifies the amount of bytes that must be in the buffer for CTS to be disabled (High).  Even while CTS is disabled, the OEM Host can still send data to the transceiver, but it should do so carefully.  Once CTS is disabled, it will remain disabled until the buffer is reduced to the size specified by CTS On Hysteresis.  The following equation should always be used for setting CTS On, CTS On Hysteresis and RF Packet SizeRF Packet SizeRF Packet SizeRF Packet Size: CTS On CTS On CTS On CTS On –––– CTS On Hysteresis = RF Packet Size CTS On Hysteresis = RF Packet Size CTS On Hysteresis = RF Packet Size CTS On Hysteresis = RF Packet Size    5.1.45.1.45.1.45.1.4     RTS Handshaking (pin 8)RTS Handshaking (pin 8)RTS Handshaking (pin 8)RTS Handshaking (pin 8)    With RTS ModeRTS ModeRTS ModeRTS Mode disabled, the transceiver will send any received packet to the OEM Host as soon as the packet is received.  However, some OEM Hosts are not able to accept data from the transceiver all of the time. With RTS Mode Enabled, the OEM Host can keep the transceiver from sending it a packet by disabling RTS (logic High).  Once RTS is enabled (logic Low), the transceiver can send packets to the OEM Host as they are received.  Note:  Note:  Note:  Note:
             5555////8/20078/20078/20078/2007        29292929        Leaving RTS disabled for too long can cause data loss once the transceiver’s receive buffer Leaving RTS disabled for too long can cause data loss once the transceiver’s receive buffer Leaving RTS disabled for too long can cause data loss once the transceiver’s receive buffer Leaving RTS disabled for too long can cause data loss once the transceiver’s receive buffer fills up.fills up.fills up.fills up.    5.1.55.1.55.1.55.1.5     9600 Baud/Packet Frame (pin 12)9600 Baud/Packet Frame (pin 12)9600 Baud/Packet Frame (pin 12)9600 Baud/Packet Frame (pin 12)    9600_BAUD9600_BAUD9600_BAUD9600_BAUD – When pulled logic Low before applying power or resetting, the transceiver’s serial interface is forced to a 9600, 8-N-1 (8 data bits, No parity, 1 stop bit) rate.  To exit, transceiver must be reset or power-cycled with 9600_Baud logic High.  9600_BAUD should only be used to recover the radio from an unknown baud rate and should not be used during normal operation.  When 9600_BAUD is pulled logic Low, Broadcast Mode is disabled. Packet FramePacket FramePacket FramePacket Frame – When enabled in EEPROM, Packet Frame will transition logic Low at the start of a received RF packet and transition logic High at the completion of the packet. 5.1.65.1.65.1.65.1.6     RSSI (pin 13)RSSI (pin 13)RSSI (pin 13)RSSI (pin 13)    Received Signal Strength Indicator is used by the Host as an indication of instantaneous signal strength at the receiver.  The Host must calibrate RSSI without a RF signal being presented to the receiver.  Calibration is accomplished by following the steps listed below to find a minimum and maximum voltage value. 1)  Power up only one Client (no Server) transceiver in the coverage area. 2)  Measure the RSSI signal to obtain the minimum value with no other signal present. 3)  Power up a Server.  Make sure the two transceivers are in close proximity and measure the Client’s peak RSSI once the Client reports In Range to obtain a maximum value at full signal strength. Figure 1 shows approximate RSSI performance.  There are two versions of receivers used by the AC4424.  As of January of 2003 forward, only the new revision receiver will be shipped.  The RSSI pin of the former revision requires the Host to provide a 27k pull-down to ground.        A table of board revision history is provided below.  No RNo RNo RNo RSSI pullSSI pullSSI pullSSI pull----down should be used with down should be used with down should be used with down should be used with the new revision. the new revision. the new revision. the new revision.
             5555////8/20078/20078/20078/2007        30303030        Figure Figure Figure Figure 1111    ---- RSSI Voltage vs. Received Signal Strength RSSI Voltage vs. Received Signal Strength RSSI Voltage vs. Received Signal Strength RSSI Voltage vs. Received Signal Strength    Table Table Table Table 7777    –––– RSSI Board Rev History RSSI Board Rev History RSSI Board Rev History RSSI Board Rev History    Radio TypeRadio TypeRadio TypeRadio Type    Old RSSI Board Old RSSI Board Old RSSI Board Old RSSI Board NumberNumberNumberNumber    New RSSI Board New RSSI Board New RSSI Board New RSSI Board NumberNumberNumberNumber    AC4424-10 0050-00025 0050-00036 AC4424-10A N/A 0050-00029 AC4424-100 N/A 0050-00037 or 0050-00075 AC4424-200 0050-00030 0050-00045  5.1.75.1.75.1.75.1.7     Wr_ENA(EEPROM Write Enable) (pin 14)Wr_ENA(EEPROM Write Enable) (pin 14)Wr_ENA(EEPROM Write Enable) (pin 14)Wr_ENA(EEPROM Write Enable) (pin 14)    Wr_ENA is a direct connection to the Write Enable line on the EEPROM.  When logic Low, the EEPROM’s contents may be changed.  When logic High, the EEPROM is protected from accidental and intentional modification.  It is recommended that this line only be Low when an EEPROM write is desired to prevent unintentional corruption of the EEPROM. 0123456-20-25-30-35-40-45-50-55-60-65-70-75-80-85-90-95Input Power (dBm)Voltage (V)New  Rev is ion Old Revision
             5555////8/20078/20078/20078/2007        31313131        5.1.85.1.85.1.85.1.8    UP_RESEUP_RESEUP_RESEUP_RESET (pin 15)T (pin 15)T (pin 15)T (pin 15)    UP_RESET provides a direct connection to the reset pin on the AC4424 microprocessor.  To guarantee a valid power-up reset, this pin should never be tied Low on power-up.  For a valid power-on reset, reset must be High for a minimum of 50us. 5.1.95.1.95.1.95.1.9    CommCommCommCommand/Data (pin 17)and/Data (pin 17)and/Data (pin 17)and/Data (pin 17)    When logic High, transceiver interprets Host data as transmit data to be sent to other transceivers and their Hosts. When logic Low, transceiver interprets Host data as command data (see Section 4, Configuring the AC4424)(see Section 4, Configuring the AC4424)(see Section 4, Configuring the AC4424)(see Section 4, Configuring the AC4424). 5.1.105.1.105.1.105.1.10     In Range (pin 2In Range (pin 2In Range (pin 2In Range (pin 20)0)0)0)    The IN_RANGE pin at the connector will be driven logic Low when a Client is in range of a Server on the same RF ChannelRF ChannelRF ChannelRF Channel and System IDSystem IDSystem IDSystem ID.  If a Client cannot hear a Server for 5s, it will drive the IN_RANGE pin logic High and enter a search mode looking for a Server.  As soon as it detects a Server, the IN_RANGE pin will be driven logic Low.  A Server Host can determine which Clients are in range by the Server’s Host software polling a Client’s Host.
             5555////8/20078/20078/20078/2007        32323232        5.25.25.25.2    SSSSOFTWARE OFTWARE OFTWARE OFTWARE PPPPARAMETERSARAMETERSARAMETERSARAMETERS    Below is a description of all software parameters used to control the AC4424. 5.2.15.2.15.2.15.2.1     RF Architecture (ServerRF Architecture (ServerRF Architecture (ServerRF Architecture (Server----Client/PeerClient/PeerClient/PeerClient/Peer----totototo----Peer)Peer)Peer)Peer)    The Server controls the system timing by sending out regular beacons (transparent to the transceiver Host), which contain system timing information.  This timing information synchronizes the Client radios to the Server. Each network should consist of only one Server.  There should never be two Servers on the same RF Channel NumberRF Channel NumberRF Channel NumberRF Channel Number in the same coverage area, as the interference between the two Servers will severely hinder RF communications. In Server-Client architecture, the Server communicates with the Clients and the Clients onlyonlyonlyonly communicate with the Server.  Enabling PeerPeerPeerPeer----totototo----Peer ModePeer ModePeer ModePeer Mode will allow all radios on the network to communicate with each other.  Note:  All transcNote:  All transcNote:  All transcNote:  All transceivers on the same network must have the eivers on the same network must have the eivers on the same network must have the eivers on the same network must have the same setting for Peersame setting for Peersame setting for Peersame setting for Peer----totototo----Peer and there must still be one, and only one, Server present in a Peer and there must still be one, and only one, Server present in a Peer and there must still be one, and only one, Server present in a Peer and there must still be one, and only one, Server present in a PeerPeerPeerPeer----totototo----Peer network.Peer network.Peer network.Peer network.    5.2.25.2.25.2.25.2.2    RF ModeRF ModeRF ModeRF Mode    Acknowledge ModeAcknowledge ModeAcknowledge ModeAcknowledge Mode    In Addressed Acknowledge Mode, the RF packet is sent out to the receiver designated by the Destination AddressDestination AddressDestination AddressDestination Address.  Transmit RetriesTransmit RetriesTransmit RetriesTransmit Retries are used to increase the odds of successful delivery to the intended receiver.  Transparent to the OEM Host, the sending transceiver will send the RF packet to the intended receiver.  If the receiver receives the packet free of errors, it will tell the sender.  If the sender does not receive this acknowledge, it will assume the packet was never received and retry the packet.  This will go on until the packet is successfully received or the transmitter exhausts all of its retries.  The received packet will only be sent to the OEM Host if and when it is received free of errors.   In Broadcast Acknowledge Mode, the RF packet is broadcast out to all eligible receivers on the network.  In order to increase the odds of successful delivery, Broadcast AttemptsBroadcast AttemptsBroadcast AttemptsBroadcast Attempts are used to increase the odds of successful delivery to the intended receiver(s).  Transparent to the OEM Host, the sending transceiver will send the RF packet to the intended receiver.  If the receiver detects a packet error, it will throw out the packet.  This will go on until the packet is successfully received or the transmitter exhausts all of its attempts.  Once the receiver successfully receives the packet it will send the packet to the OEM Host.  It will throw out any duplicates caused by further Broadcast Attempts.  The received packet will only be sent to the OEM Host if it is received free of errors.
             5555////8/20078/20078/20078/2007        33333333         5.2.35.2.35.2.35.2.3     Random Back OffRandom Back OffRandom Back OffRandom Back Off    Random Back Off Random Back Off Random Back Off Random Back Off – If multiple AC4424 transceivers try to send packets out over the RF at the exact same time, the packets will collide and will not be received by the intended receiver. In fact, if after a collision occurs, both transceivers retry at the same time, the retry will also fail. To avoid further collisions, a transceiver can be programmed to wait a random number of packet times (hops) before resending its data. The amount of randomness is controlled by this parameter and this feature is not valid in broadcast mode.  Keep in mind that selecting a larger value for Random Back Off will increase the overall latency of the AC4424. The latency calculation becomes:  Worst Case Latency = 8ms Hop * # of retries * Maximum Random Value  [multiply by 16ms if using Full Duplex mode]  Latency is a very important consideration when using a wireless device. The AC4424 has a 256 byte interface buffer. If, due to latency, the radio cannot send the data out over the RF as fast as data is coming into the radio over the serial interface, the buffer will eventually fill up. If data continues coming into the radio once the buffer is full, the buffer will overflow and the new incoming data will be lost. It is strongly recommended that the radio host monitor the CTS pin to avoid this situation. The transceiver asserts this pin high as the buffer is filling to signal the OEM Host to stop sending data. The transceiver will take CTS Low once the buffer becomes less full.Random Backoff Settings: •  00h – Wait 1 packet time, then retry (Random Back Off is disabled) •  01h – Wait 1 – 2 packet times, then retry •  03h – Wait 1 – 4 packet times, then retry •  07h – Wait 1 – 8 packet times, then retry •  0Fh – Wait 1 – 16 packet times, then retry •  1Fh – Wait 1 – 32 packet times, then retry •  3Fh – Wait 1 – 64 packet times, then retry •  7Fh – Wait 1 – 128 packet times, then retry •  FFh – Wait 1 – 256 packet times, then retry 5.2.55.2.55.2.55.2.55.2.45.2.45.2.45.2.4    Duplex ModeDuplex ModeDuplex ModeDuplex Mode    In Half Duplex mode, the AC4424 will send a packet out over the RF when it can.  This can cause packets sent at the same time by a Server and a Client to collide with each other over the RF.  To prevent this, Full Duplex Mode can be enabled.  This mode restricts Clients to transmitting on odd numbered frequency “bins” and the Server to transmitting on even
AC4424 SpecificationsAC4424 SpecificationsAC4424 SpecificationsAC4424 Specifications                         5555////8/20078/20078/20078/2007        34343434        frequency bins.  Though the RF hardware is still technically half duplex, it makes the radio seem full duplex.  This can cause overall throughputs to be cut in half.  Note:  All transceivers Note:  All transceivers Note:  All transceivers Note:  All transceivers on the same network must have the same setting for Full Duplex.  on the same network must have the same setting for Full Duplex.  on the same network must have the same setting for Full Duplex.  on the same network must have the same setting for Full Duplex.      5.2.65.2.65.2.65.2.65.2.55.2.55.2.55.2.5    Interface Timeout/RF Packet SizeInterface Timeout/RF Packet SizeInterface Timeout/RF Packet SizeInterface Timeout/RF Packet Size    Interface timeout, in conjunction with RF Packet SizeRF Packet SizeRF Packet SizeRF Packet Size, determines when a buffer of data will be sent out over the RF as a complete RF packet based on whichever condition occurs first. Interface TimeoutInterface TimeoutInterface TimeoutInterface Timeout – Interface Timeout specifies a maximum byte gap in between consecutive bytes.  When that byte gap is exceeded, the bytes in the transmit buffer are sent out over the RF as a complete packet. Interface timeout is adjustable in 160uS decrements. The actual timeout created by Interface Timeout is equal to the 2's complement of Interface Timeout times 160uS. The default value for Interface Timeout is F0H or 2.56ms. RF Packet Size RF Packet Size RF Packet Size RF Packet Size – When the amount of bytes in the transceiver transmit buffer equals RF Packet Size, those bytes are sent out as a complete RF packet. 5.2.75.2.75.2.75.2.75.2.65.2.65.2.65.2.6    Serial Interface Baud RateSerial Interface Baud RateSerial Interface Baud RateSerial Interface Baud Rate    This two-byte value determines the baud rate used for communicating over the serial interface to a  transceiver.  Table 9 Table 9 Table 9 Table 9 ---- Baud Rate Baud Rate Baud Rate Baud Rate lists values for some common baud rates.  Baud rates below 110 baud are not supported. For a baud rate to be valid, the calculated baud rate must be within ±3% of the OEM Host baud rate.  If the 9600_BAUD pin (Pin 12) is If the 9600_BAUD pin (Pin 12) is If the 9600_BAUD pin (Pin 12) is If the 9600_BAUD pin (Pin 12) is pulled logic Low at reset, the baud rate will be forced to 9,600pulled logic Low at reset, the baud rate will be forced to 9,600pulled logic Low at reset, the baud rate will be forced to 9,600pulled logic Low at reset, the baud rate will be forced to 9,600.  .  .  .  For Baud Rate values other than those shown in Table 9 Table 9 Table 9 Table 9 ---- Baud Rate Baud Rate Baud Rate Baud Rate, the following equation can be used: BAUD = (18.432E+06/(32*dBAUD = (18.432E+06/(32*dBAUD = (18.432E+06/(32*dBAUD = (18.432E+06/(32*desired baud rate))esired baud rate))esired baud rate))esired baud rate))    BaudH= High 8 bits of BAUD (base16)BaudH= High 8 bits of BAUD (base16)BaudH= High 8 bits of BAUD (base16)BaudH= High 8 bits of BAUD (base16)    BaudL = Low 8 bits of BAUD (base16)BaudL = Low 8 bits of BAUD (base16)BaudL = Low 8 bits of BAUD (base16)BaudL = Low 8 bits of BAUD (base16)        Table Table Table Table 8888    –––– Baud Rate Baud Rate Baud Rate Baud Rate    Baud Baud Baud Baud RateRateRateRate    BaudL BaudL BaudL BaudL (42h)(42h)(42h)(42h)    BaudH BaudH BaudH BaudH (43h)(43h)(43h)(43h)    Minimum Interface Minimum Interface Minimum Interface Minimum Interface Timeout (58h)Timeout (58h)Timeout (58h)Timeout (58h)    288,000 02h 00h  FFh 192,000 03h 00h  FFh 115,200 05h 00h  FEh 57,600 0Ah  00h  FDh 38,400 0Fh  00h  FCh 28,800 14h  00h  FBh 19,200 1Eh  00h  F9h
AC4424 SpecificationsAC4424 SpecificationsAC4424 SpecificationsAC4424 Specifications                         5555////8/20078/20078/20078/2007        35353535        14,400 28h  00h  F7h 9,600 3Ch  00h  F2h 4800 78h  00h  E5h 2400 F0h  00h  CBh 1200 E0h  01h  97h 300 80h 07h  01h 110 74h 14h  01h 5.2.85.2.85.2.85.2.85.2.75.2.75.2.75.2.7    Network TopologyNetwork TopologyNetwork TopologyNetwork Topology    RF Channel NumberRF Channel NumberRF Channel NumberRF Channel Number – RF Channel Number provides a physical separation between co-located networks.  The AC4424 is a spread spectrum frequency hopping radio with a fixed hopping sequence.  Without synchronizing the different networks to each other, different channel numbers could possibly interfere with each other and create “cross-talk.”  To avoid cross-talk interference, co-located networks should use SyncSyncSyncSync----totototo----ChannelChannelChannelChannel.  A Server radio with Sync-to-Channel enabled will synchronize its frequency hop timing to a system located on the RF Channel specified by Sync ChannelSync ChannelSync ChannelSync Channel.  The only requirement is that Sync Channel be numerically less than RF Channel.  Therefore, every co-located network will be synchronizing to the network with the lowest RF Channel.  Three Channel sets are provided for the AC4424 (refer to Table 10 below).  CoCoCoCo----located networks must use the same Chalocated networks must use the same Chalocated networks must use the same Chalocated networks must use the same Channel Set.nnel Set.nnel Set.nnel Set.    Table Table Table Table 9999    –––– US and International RF Channel Number Settings US and International RF Channel Number Settings US and International RF Channel Number Settings US and International RF Channel Number Settings    Channel Set RF Channel Number Range (40h) Frequency Range Countries 0  00h – 0Fh  2402 – 2478MHz  10mW, 200mW:  US,Canada3  00h – 13h  2406 – 2435MHz 100mW, 9AJ: Europe,France,US,Canada 4  14h – 27h  2444 – 2472MHz 100mW, 9AJ:  Europe,US,Canada Note:  Note:  Note:  Note:  The AC4424-100 & AC4424-9AJ are CE approved for use in Europe.  The AC4424-10 and AC4424-200 are not CE approved and cannot be used in Europe. System IDSystem IDSystem IDSystem ID – System ID is similar to a password character or network number and makes network eavesdropping more difficult.  A receiving radio will not go in range of or communicate with another radio on a different System ID.
AC4424 SpecificationsAC4424 SpecificationsAC4424 SpecificationsAC4424 Specifications                         5555////8/20078/20078/20078/2007        36363636        5.2.95.2.95.2.95.2.95.2.85.2.85.2.85.2.8    Auto ConfigAuto ConfigAuto ConfigAuto Config    The AC4424 has several variables that control its RF performance and vary by RF ModeRF ModeRF ModeRF Mode and RF ArchitectureRF ArchitectureRF ArchitectureRF Architecture. Enabling Auto Config will bypass the value for these variables stored in EEPROM and use predetermined values for the given Interface Baud Rate.  Auto Config has Auto Config has Auto Config has Auto Config has been optimized for 115,200 baud Acknowledge Mode and all lower baud rates.  It should only been optimized for 115,200 baud Acknowledge Mode and all lower baud rates.  It should only been optimized for 115,200 baud Acknowledge Mode and all lower baud rates.  It should only been optimized for 115,200 baud Acknowledge Mode and all lower baud rates.  It should only be disabled with recommendation from AeroComm.be disabled with recommendation from AeroComm.be disabled with recommendation from AeroComm.be disabled with recommendation from AeroComm.  Below is a list containing some of the variables affected by Auto Config and their respective values: Table Table Table Table 10101010    –––– Auto Config Parameters Auto Config Parameters Auto Config Parameters Auto Config Parameters    DescriptionDescriptionDescriptionDescription2222    EEPROM EEPROM EEPROM EEPROM AddressAddressAddressAddress    DefaultDefaultDefaultDefault    Acknowledge Acknowledge Acknowledge Acknowledge ModeModeModeMode       47  5  5    48  60  60    4E  8  9    50  FD  FD    51  2  2    52  0  0    53  E4  E4    54  5  5    55  50  50    57  7  7    59  4  4 RF Packet Size  5B  40  40 CTS On  5C  C0  C0 CTS Hysteresis  5D  80  80    5E  0E  0E    5F  3  3                                                             2 Parameters without a Description are undocumented protocol parameters and should only be modified to a value other than shown in this table when recommended by AeroComm.
AC4424 SpecificationsAC4424 SpecificationsAC4424 SpecificationsAC4424 Specifications                         5555////8/20078/20078/20078/2007        37373737        6.6.6.6.    DimensionsDimensionsDimensionsDimensions    All AC4424 products measure 1.65”W x 2.65”L.  Critical parameters are as follows: •  J1J1J1J1 – 20 pin OEM interface connector (Samtec TMM-110-01-L-D-SM, mates with Samtec SMM-110-02-S-D) •  MMCX JackMMCX JackMMCX JackMMCX Jack – Antenna connector (Johnson Components P/N 135-3711-822) mates with any manufacturer’s MMCX plug Figure Figure Figure Figure 2222    –––– AC4424 with MMCX  AC4424 with MMCX  AC4424 with MMCX  AC4424 with MMCX
AC4424 SpecificationsAC4424 SpecificationsAC4424 SpecificationsAC4424 Specifications                         5555////8/20078/20078/20078/2007        38383838         Figure Figure Figure Figure 3333    –––– AC4424 with Integral AC4424 with Integral AC4424 with Integral AC4424 with Integral Antenna Antenna Antenna Antenna
Ordering Information Ordering Information Ordering Information Ordering Information                           5555////8/20078/20078/20078/2007        39393939        7.7.7.7.    Ordering InformationOrdering InformationOrdering InformationOrdering Information    7.17.17.17.1    PPPPRODUCT RODUCT RODUCT RODUCT PPPPART ART ART ART NNNNUMBERSUMBERSUMBERSUMBERS    AC4424AC4424AC4424AC4424----9AJ9AJ9AJ9AJ: AC4424 with 9mW output power, interface data rates to 288Kbps, integral microstrip antenna, -40°C to 80°C    AC4424AC4424AC4424AC4424----10101010:  AC4424 with 10mW output power, interface data rates to 288Kbps, MMCX antenna connector, -40°C to 80°C AC4424AC4424AC4424AC4424----10A10A10A10A: AC4424 with 10mW output power, interface data rates to 288Kbps, integral microstrip antenna, -40°C to 80°C AC4424AC4424AC4424AC4424----100100100100: AC4424 with 50mW output power, interface data rates to 288Kbps, MMCX antenna connector, -40°C to 80°C AC4424AC4424AC4424AC4424----200200200200: AC4424 with 200mW output power, interface data rates to 288Kbps, MMCX antenna connector, -40°C to 80°C 7.27.27.27.2    DDDDEVELOPER EVELOPER EVELOPER EVELOPER KKKKIT IT IT IT PPPPART ART ART ART NNNNUMBERSUMBERSUMBERSUMBERS    SDKSDKSDKSDK----4424442444244424----9AJ9AJ9AJ9AJ:  Includes (2) AC4424-9AJ transceivers, (2) RS232 Serial Adapter Boards, (2) 6Vdc unregulated power supplies, (2) Serial cables, configuration/testing software, Integration engineering support SDKSDKSDKSDK----4424442444244424----10101010:  Includes (2) AC4424-10 transceivers, (2) RS232 Serial Adapter Boards, (2) 6Vdc unregulated power supplies, (2) Serial cables, (2) S151FL-5-RMM-2450S dipole antennas with 5” pigtail and MMCX connector, configuration/testing software, Integration engineering support SDKSDKSDKSDK----4424442444244424----10A10A10A10A:  Includes (2) AC4424-10A transceivers, (2) RS232 Serial Adapter Boards, (2) 6Vdc unregulated power supplies, (2) Serial cables, configuration/testing software, Integration engineering support SDKSDKSDKSDK----4424442444244424----100100100100:  Includes (2) AC4424-100 transceivers, (2) RS232 Serial Adapter Boards, (2) 6Vdc unregulated power supplies, (2) Serial cables, (2) S151FL-5-RMM-2450S dipole antennas with 5” pigtail and MMCX connector, configuration/testing software, Integration engineering support SDKSDKSDKSDK----4424442444244424----200200200200:  Includes (2) AC4424-200 transceivers, (2) RS232 Serial Adapter Boards, (2) 6Vdc unregulated power supplies, (2) Serial cables, (2) S151FL-5-RMM-2450S dipole antennas with 5” pigtail and MMCX connector, configuration/testing software, Integration engineering support
Regulatory Information Regulatory Information Regulatory Information Regulatory Information                           5555////8/20078/20078/20078/2007        40404040        8.8.8.8.    Regulatory InformationRegulatory InformationRegulatory InformationRegulatory Information    Agency Identification NumbersAgency Identification NumbersAgency Identification NumbersAgency Identification Numbers    Part NumberPart NumberPart NumberPart Number    US/FCCUS/FCCUS/FCCUS/FCC    CAN/ICCAN/ICCAN/ICCAN/IC    EUR/ENEUR/ENEUR/ENEUR/EN    AC4424-9AJ KQL-44249AJ 2268C-44249AJ  CE AC4424-10 KQL-PKLR2400 CAN2268391158A  AC4424-100 KQL-AC4424 CAN2268C391190A CE AC4424-200  KQL-PKLR2400-200  CAN2268391180A  8.18.18.18.1    FCCFCCFCCFCC    The user is responsible for all labeling and ensuring the module complies with FCC regulations (see 47CFR2 for exact regulations).   •  The FCC identifier proceeded by “FCC ID:” and the FCC Notice found below must be clearly visible on the outside of the equipment.  •  The RF Exposure Warning (next page) also must be printed inside the equipment’s user manual. The FCC/IC approval was granted with the module classified as mobile (ie. the antenna is >20 cm from the human body with the exception of hands, wrists, feet, and ankles). The end user needs to ensure that the antenna location complies with this or retest for portable classification (less than 2.5 cm with the same exceptions as mobile) at their own expense.  FCC regulations allow the use of any antenna of the same type and of equal or less gain.  However the antenna is still required to have a unique antenna connector such as MMCX or reverse SMA. On the following page is a table of antennas available through AeroComm. Any different antenna type or antenna with gain greater than those listed must be tested to comply with FCC Section 15.203 for unique antenna connectors and Section 15.247 for emissions at user’s expense.  CautionCautionCautionCaution: Any changes or modifications not expressly approved by AeroComm could void the FCC compliancy of the AC4424.
Regulatory Information Regulatory Information Regulatory Information Regulatory Information                           5555////8/20078/20078/20078/2007        41414141        FCC NoticeFCC NoticeFCC NoticeFCC Notice    FCC Labeling RequirementsFCC Labeling RequirementsFCC Labeling RequirementsFCC Labeling Requirements FCC RF Exposure AC4424FCC RF Exposure AC4424FCC RF Exposure AC4424FCC RF Exposure AC4424         WARNING: WARNING: WARNING: WARNING:     This device complies with Part 15 of the FCC Rules. Operation is subject to the following two conditions: (1) This device may not cause harmful interference, and (2) This device must accept any interference received, including interference that may cause undesired operation.  WARNING: WARNING: WARNING: WARNING:     The Original Equipment Manufacturer (OEM) must ensure that FCC labeling requirements are met.  This includes a clearly visible label on the outside of the OEM enclosure specifying the appropriate AeroComm FCC identifier for this product as well as the FCC Notice above. WARNING: WARNING: WARNING: WARNING:     To satisfy FCC RF exposure requirements for mobile type transmitting devices, a separation distance of 20 cm or more should be maintained between the antenna of this device and persons during operation, with exception of hands wrist, feet, and ankles.  To ensure compliance, operations at closer distance than this distance is prohibited. The preceding statement must be included as a CAUTION statement in manuals for OEM products to alert users on FCC RF Exposure compliance.
Regulatory Information Regulatory Information Regulatory Information Regulatory Information                           5555////8/20078/20078/20078/2007        42424242        8.28.28.28.2    CECECECE    The AC4424-100 is a Class 2 transceiver that is harmonized everywhere except France.  Therefore, the end product will have to be marked with a “CE(!)”  (the ! is encircled).  For complete rules and regulations on labeling in Europe refer to the R&TTE Directive Article 12 and Annex VII. And the country or countries that the end user intends to sell product in be notified prior to shipping product.  Further information about this regulation can be found in Article 6.4 of the R&TTE Directive. CautionCautionCautionCaution: Any changes or modifications not expressly approved by AeroComm could void the CE compliancy of the AC4424. CE  Labeling RequirementsCE  Labeling RequirementsCE  Labeling RequirementsCE  Labeling Requirements             WARNING: WARNING: WARNING: WARNING:     The Original Equipment Manufacturer (OEM) must ensure that CE labeling requirements are met.  This includes a clearly visible label on the outside of the OEM enclosure specifying the appropriate CE marking.  Further information can be found in the R&TTE Directive Article 12 and Annex VII.
Regulatory Information Regulatory Information Regulatory Information Regulatory Information                           5555////8/20078/20078/20078/2007        43434343        8.38.38.38.3    AAAAPPROVED PPROVED PPROVED PPROVED AAAANTENNA NTENNA NTENNA NTENNA LLLLISTISTISTIST    ItemItemItemItem    Part NumberPart NumberPart NumberPart Number    Mfg.Mfg.Mfg.Mfg.    TypeTypeTypeType    Gain Gain Gain Gain (dBi)(dBi)(dBi)(dBi)    AC4424XAC4424XAC4424XAC4424X----10101010    AC4424XAC4424XAC4424XAC4424X----100100100100    Europe/FranceEurope/FranceEurope/FranceEurope/FranceAC4424XAC4424XAC4424XAC4424X----100100100100  US/CanadaUS/CanadaUS/CanadaUS/CanadaAC4424XAC4424XAC4424XAC4424X----200200200200    1  WCP-2400-MMCX  Centurion  ½ Wave Dipole 2  X  X  X  X 2  WCR-2400-SMRP  Centurion  ½ Wave Dipole 2  X  X  X    3 MFB24008RPN  Maxrad Omni-Directional  8  X          4 BMMG24000MSMARP12’  Maxrad Omni-Directional  1  X          5 BMMG24005MSMARP12’  Maxrad Omni-Directional  5  X          6  MP24013TMSMARP12  Maxrad  Panel  13  X          7 MUF24005M174MSMARP12 Maxrad Omni-Directional  5  X          8 MC2400  Maxrad  Patch  2.5  X       9 NZH2400-MMCX (External) AeroComm Microstrip  1  X      X 10 NZH2400-I (Integral)  AeroComm  Microstrip  1  X      X 11  S131CL-5-RMM-2450S  Nearson  ½ Wave Dipole 2  X  X  X  X 12  S181FL-5-RMM-2450S  Nearson  ½ Wave Dipole 2  X  X  X  X 13  S191FL-5-RMM-2450S  Nearson  ½ Wave Dipole 3  X  X  X  X 14 S151FL-5-RMM-2450S  Nearson  Collinear  5  X      X 15 S152AH-2450S  Nearson  Collinear  4      X   16 S171AH-2450S  Nearson  Collinear  7      X   17 MLPV1700  Maxrad Omni-Directional 4 X    18 R380.500.127 Radial Larsen  ¼ Wave Dipole 2  X  X  X  X 19 ANT-DB1-RMS-RPS  Linx  Monopole  3    X  X   20 ANT-DB2-916/2.4-RP-SMA Linx Dual Band Patch 3  X X  21 ANT-YG12-N  Linx  Yagi  12      X   ****AC4424****AC4424****AC4424****AC4424----9AJ is only a9AJ is only a9AJ is only a9AJ is only approved for operation with the integral antenna layed out on the pproved for operation with the integral antenna layed out on the pproved for operation with the integral antenna layed out on the pproved for operation with the integral antenna layed out on the board.board.board.board.

Navigation menu