Ezurio ZB2430D RF Transceiver Module User Manual ZB2430 User s Manual

AeroComm Corporation RF Transceiver Module ZB2430 User s Manual

User Manual

VERSION 1.8
Technical Support: Phone: 800.492.2320E-mail: support@aerocomm.comWeb: www.aerocomm.com/supportSales: Phone: 800.492.2320E-mail: sales@aerocomm.comWeb: www.aerocomm.com
Document InformationCopyright © 2007 AeroComm, Inc. All rights reserved.The information contained in this manual and the accompanying software programs are copyrighted and all rights arereserved by AeroComm, Inc. AeroComm, Inc. reserves the right to make periodic modifications of this product withoutobligation to notify any person or entity of such revision.  Copying, duplicating, selling, or otherwise distributing anypart of this product or accompanying documentation/software without the prior consent of an authorizedrepresentative of AeroComm, Inc. is strictly prohibited.All brands and product names in this publication are registered trademarks or trademarks of their respective holders.This material is preliminaryInformation furnished by AeroComm in this specification is believed to be accurate.  Devices sold by AeroComm arecovered by the warranty and patent indemnification provisions appearing in its Terms of Sale only.  AeroComm makesno warranty, express, statutory, and implied or by description, regarding the information set forth herein.  AeroCommreserves the right to change specifications at any time and without notice.AeroComm’s products are intended for use in normal commercial and industrial applications.  Applications requiringunusual environmental requirements such as military, medical life-support or life-sustaining equipment are specificallynot recommended without additional testing for such application.Limited Warranty, Disclaimer, Limitation of LiabilityFor a period of one (1) year from the date of purchase by the OEM customer, AeroComm warrants the OEMtransceiver against defects in materials and workmanship.  AeroComm will not honor this warranty (and this warrantywill be automatically void) if there has been any (1) tampering, signs of tampering; 2) repair or attempt to repair byanyone other than an AeroComm authorized technician.This warranty does not cover and AeroComm will not be liable for, any damage or failure caused by misuse, abuse,acts of God, accidents, electrical irregularity, or other causes beyond AeroComm’s control, or claim by other than theoriginal purchaser.In no event shall AeroComm be responsible or liable for any damages arising:  From the use of product; From the lossof use, revenue or profit of the product; or As a result of any event, circumstance, action, or abuse beyond the controlof AeroComm, whether such damages be direct, indirect, consequential, special or otherwise and whether suchdamages are incurred by the person to whom this warranty extends or third party.If, after inspection, AeroComm determines that there is a defect, AeroComm will repair or replace the OEM transceiverat their discretion.  If the product is replaced, it may be a new or refurbished product.
Revision HistoryRevision DescriptionVersion 1.0 7/21/06 - Initial Release VersionVersion 1.1 7/25/06 - Updated Pin definitions, corrected status requestcommand to display 0x00 as firmware version, updated CC 08,CC 21 and EEPROM byte write commands.  Corrected PAN IDEEPROM address to address 0x78.  Updated FutureEnhancements section.Version 1.2 9/15/06 - Changed Reset to active Low.  Changed pin 20 toSleep pin and is active Low.  Added second mechanicaldrawing.Version 1.3 1/18/07 - Corrected Read Temperature command.Version 1.4 7/6/07 - Internal Release.Version 1.5 7/17/07 - Added pinout for pluggable module.Version 1.6 8/24/07 - Added API command set.  Added Neighbor, Route, &Radio Table commands.  Added Energy scan command.  AddedNV with soft reset command.  Added static network parametersinformation.  Updated Broadcast section.  Updated SerialInterface section.  Updated Channel Mask section.  Addedpower-down modes.  Corrected status request response.Added MAC retries to EEPROM parameter list.Version 1.7 Corrected Read Channel Command (was CC 02 00; changed toCC 02)Version 1.8 12/17/07 - Updated Compliancy Information.  Added approval forZB2430-D.  Updated Approved Antenna List.
ContentsZB2430 TRANSCEIVER MODULE 1ZB2430 Features 1Overview 1SPECIFICATIONS 2Pin Definitions 4HARDWARE INTERFACE 6Pin Definitions 6Generic I/O 6RXD and TXD 6Test/Sleep Int. 6UP_Reset 6Command/Data 6In Range 6RTS Handshaking* 6CTS Handshaking 7Sleep Ind. 7AD In 7TERMS & DEFINITIONS 8THEORY OF OPERATION 11IEEE 802.15.4 & ZigBee Overview 11Creating a Network 12Mesh 12Parent/Child Relationship 12Network Limitations 13Maximum Network Depth 13Maximum Number of Children per Parent 14ZigBee Addressing 1416-bit Network Address 1464-bit MAC address 15Mesh Routing (AODV) 15Coordinator Addressing 17Broadcast Transmissions 17SERIAL INTERFACE 19Interface Modes 19Transparent Mode 19API Mode 19Serial Interface Baud Rate 20Interface Timeout / RF Packet Size 21Flow Control 21RXD Data Buffer and CTS 21TXD Data Buffer and RTS 21Networking 22Power Down Modes 25Cyclic Sleep 25Deep Sleep 25CONFIGURING THE ZB2430 26AT Commands 27On-the-Fly Control Commands 27Command Descriptions 29EEPROM PARAMETERS 35API OPERATION 38API Transmit Packet 38API Send Data Complete 38API Receive Packet 39ZB2430 ADDRESSING 40ADVANCED NETWORK COMMANDS 42Read Neighbor Table 42Read Route Table 44Perform Scan 45Read Radio Table 47DIMENSIONS 49ZB2430 Mechanical 49ORDERING INFORMATION 50Product Part Numbers 50COMPLIANCY INFORMATION 51Agency Identification Numbers 51Approved antenna List 51FCC / IC Requirements for Modular Approval 51OEM Equipment Labeling Requirements 52Antenna Requirements 52Warnings required in OEM Manuals 52Channel Warning 52
www.aerocomm.comZB2430 TRANSCEIVER MODULE1AeroComm’s new ZB2430 module is based on IEEE 802.15.4 wireless communication standard & the robust ZigBeenetworking protocol and is one of the most powerful ZigBee compliant solutions on the market today.   The ZB2430provides OEMs with industry leading 2.4 GHz module performance in low power consumption, easy integration, longrange, and superior features and functionality.  Requiring no additional FCC licensing in the Americas, OEMs caneasily make existing systems wireless with little or no RF expertise.ZB2430 FEATURES• Mesh architecture• Retries and Acknowledgements• Programmable Network Parameters•Multiple generic I/O• 250 kbps RF data stream• Software selectable interface baud rates from 1200 bps to 115.2 kbps• Non-standard baud rates supported• Low cost, low power and small size ideal for high volume, portable and battery powered applications• All modules are qualified for Industrial temperatures (-40°C to 80°C)• Advanced configuration available using AT commands• Easy to use Configuration & Test Utility softwareOVERVIEWThe ZB2430 is a member of AeroComm's FlexRF OEM transceiver family.  The ZB2430 is a cost effective, highperformance, Direct Sequence Spread Spectrum (DSSS) transceiver; designed for integration into OEM systemsoperating under FCC part 15.247 regulations for the 2.4 GHz ISM band.To boost data integrity and security, the ZB2430 uses DSSS technology featuring optional Advanced-EncryptionStandards (AES)1.  Fully transparent, these transceivers operate seamlessly in serial cable replacement applications.Communications include both system and configuration data via an asynchronous serial interface for OEM Hostcommunications.  All association and RF system data transmission/reception is performed by the transceiver.This document contains information about the hardware and software interface between an AeroComm ZB2430transceiver and an OEM Host.  Information includes the theory of operation, specifications, interface definitions,configuration information and mechanical drawings. Note: Unless mentioned specifically by name, the ZB2430 modules will be referred to as "radio" or "transceiver".Individual naming is used to differentiate product specific features. The host (PC/Microcontroller/Any device to whichthe ZB2430 module is connected) will be referred to as "OEM Host" or “Host.”1.Feature not available at the time of this release.
www.aerocomm.comSPECIFICATIONS2Table 1: ZB2430 SpecificationsGeneralInterface Connector SMT or PluggableAntenna Chip antenna (p/n Fractus FR05-S1-N-0-001) or U.FL connectorSerial Interface Data Rate Baud rates from 1200 bps to 115,200 bps.  Non-standard baud rates are also supported.Channels ZB2430-D: 15 Direct Sequence ChannelsZB2430-Q: 15 Direct Sequence ChannelsSecurity Channelization, Network Identification and optional 128-bit AES encryption1TransceiverFrequency Band 2400 - 2483.5 MHzChannel Bandwidth 3 MHzChannel Spacing 5 MHzRF Data Rate (Raw) 250 kbpsRF Technology Direct Sequence Spread SpectrumModulation 0-QPSKOutput Power EIRP (2dBi gain antenna) ZB2430-D:  -12 dBm to +5 dBmZB2430-Q :  +2 dBm to +20 dBmSupply Voltage 3.0 - 3.5V, ±50mV rippleCurrent Draw (mA)Note: Power down modes are not supported on Coordinator & Router devices.100% TX 100% RX Cyclic Sleep Deep SleepZB2430-D: 25 mA 27 mA 0.5 uA 0.5 uAZB2430-Q: 140 mA 27 mA 15.5 uA 15.5 uASensitivity (1% PER) ZB2430-D:-90 dBm typicalZB2430-Q:-100 dBm typicalRange, Line of Site (based on 2dBi gain antenna) ZB2430-D: Up to 440 ft.ZB2430-Q: Up to 440 ft. at +2 dBm / Up to 3.5 miles at +20 dBmEnvironmentalTemperature (Operating) -40°C to 85°CTemperature (Storage) -50°C to +85°CPhysicalDimensions 1.0” x 1.35” x 0.22” (25.4 x 34.3 x 5.5 mm)
3ZB2430 User’s Manual - v1.6 SPECIFICATIONSwww.aerocomm.comCertificationsFCC Part 15.247 ZB2430-D: PendingZB2430-Q:KQL-ZB2430-100Industry Canada (IC) ZB2430-D: PendingZB2430-Q:2268C-ZB24301. Feature not available at the time of this release.Table 1: ZB2430 Specifications
SPECIFICATIONS4PIN DEFINITIONSThe ZB2430 has a simple interface that allows OEM Host communications with the transceiver.  Table 2  below showsthe connector pin numbers and associated functions.Table 2: Pin Definitions for the ZB2430 transceiverSMT Pin Pluggable Pin Type Signal Name Function1 4 O GIO_0 Generic Output Pin2 6 O GIO_1 Generic Output Pin3 8 Do not Connect Has internal connection, for Aerocomm use only.4 7 I GI0_2 Generic Input pin519 IGIO_3 / AD_0 Has Internal connection.  Reserved for future GPIO.6 3 I RXD Asynchronous serial data input to transceiver7 2 O TXD Asynchronous serial data output from transceiver810 GND GND Signal Ground9 1 PWR VCC 3.0 - 3.5 V  ±50mV ripple (must be connected)10 -PWR VPA 3.0 - 3.5 V  ±50mV ripple (must be connected)111 -GND GND Signal Ground12 9 I Test / Sleep Int. Test Mode – When pulled logic Low and then applying power or resetting, the transceiver’s serial interface is forced to a 9600, 8-N-1 rate.  To exit Test mode, the transceiver must be reset or power-cycled with Test Mode pulled logic High.Note: Because this mode disables some modes of operation, it should not be permanently pulled Low during normal operation.Sleep mode interrupt - When logic Low, forces End Device to wake up from sleep mode.  When logic High, allows End Device to sleep and wake-up according to specified poll rate.  Sleep mode interrupt function available on End Devices only.13 18 I/O GIO_4 / AD_1 Has Internal connection.  Reserved for future GPIO.14 5 I UP_Reset RESET – Controlled by the ZB2430 for power-on reset if left unconnected. After a stable power-on reset, a logic Low pulse will reset the transceiver.15 11 ICMD/Data When logic Low, the transceiver interprets OEM Host data as command data.  When logic High, the transceiver interprets OEM Host data as transmit data.16 20 OIn Range When logic Low, the transceiver is associated with a parent and has been assigned a 16-bit Network Address.  The Coordinator will report In Range after selecting a clear channel to operate.17 16 IRTS Request to Send – When enabled in EEPROM, the OEM Host can take this High when it is not ready to accept data from the transceiver.  NOTE:  Keeping RTS High for too long can cause data loss due to buffer overflow.218 12 OCTS Clear to Send - Active Low when the transceiver is ready to accept data for transmission.
5ZB2430 User’s Manual - v1.6 SPECIFICATIONSwww.aerocomm.com19 14 I/O GIO_8 / AD_5 Has Internal connection.  Reserved for future GPIO.20 13 OSleep Ind. Sleep mode indicator.  When logic Low, transceiver is in sleep mode.  When logic High, transceiver is awake.21 17 I/O GIO_6 / AD_3 Has Internal connection.  Reserved for future GPIO.22 15 IGIO_7 / AD_4 Has Internal connection.  Reserved for future GPIO.1. May be left disconnected on ZB2430-D devices.2. Feature not implemented at time of release.ENGINEER’S TIPDesign Notes:• All I/O is 3.3V TTL.• All inputs are weakly pulled High (20k) and may be left floating during normal operation.  When implemented, RTS will be weakly pulled Low.• Minimum Connections: VCC, VPA, GND, TXD, & RXD.• Signal direction is with respect to the transceiver.• Unused pins should be left disconnected.Table 2: Pin Definitions for the ZB2430 transceiverSMT Pin Pluggable Pin Type Signal Name Function
www.aerocomm.comHARDWARE INTERFACE3PIN DEFINITIONS Generic I/OBoth GIn and GOn pins serve as generic input/output pins. Reading and writing of these pins can be performed on-the-fly using CC Commands.RXD and TXDThe ZB2430 accepts 3.3 VDC TTL level asynchronous serial data from the OEM Host via the RXD pin.  Data is sentfrom the transceiver, at 3.3V levels, to the OEM Host via the TXD pin. Test/Sleep Int.Test Mode - When pulled logic Low before applying power or resetting, the transceiver's serial interface is forced to9600, 8-N-1 (8 data bits, No parity, 1 stop bit): regardless of actual EEPROM setting.  The interface timeout is also setto 3 ms and the RF packet size is set to the default size of 0x54 (84 bytes).  To exit, the transceiver must be reset orpower-cycled with Test pin logic High or disconnected.Note: Because this pin disables some modes of operation, it should not be permanently pulled Low during normaloperation.Sleep Mode Interrupt - When logic Low, forces End Device to wake up from sleep mode.  When logic High, allows EndDevice  to sleep and wake-up according to specified poll rate.  Sleep Mode interrupt function available on EndDevices only. UP_ResetUP_Reset provides a direct connection to the reset pin on the ZB2430 microprocessor and is used to force a softreset.  For a valid reset, reset must be asserted Low for an absolute minimum of 250 ns.Command/DataWhen logic High, the transceiver interprets incoming serial data as transmit data to be sent to other transceivers.When logic Low, the transceiver interprets incoming serial data as command data.  When logic Low, data packetsfrom the radio will not be transmitted over the RF interface however incoming packets from other radios will still bereceived.In RangeThe In Range pin will be driven low when the radio is associated with a network.  In Range will always be driven low ona Coordinator.RTS Handshaking*With RTS mode disabled, the transceiver will send any received data to the OEM Host as soon as it is received.However, some OEM Hosts are not able to accept data from the transceiver all of the time. With RTS enabled, theOEM Host can prevent the transceiver from sending it data by de-asserting RTS (High).  Once RTS is re-asserted(Low), the transceiver will send packets to the OEM Host as they are received.
7ZB2430 User’s Manual - v1.6 HARDWARE INTERFACEwww.aerocomm.comNote:  Leaving RTS de-asserted for too long can cause data loss once the transceiver's receive buffer reachescapacity.*Feature not implemented at time of release.CTS HandshakingIf the transceiver buffer fills up and more bytes are sent to it before the buffer can be emptied, data loss will occur.  Thetransceiver prevents this loss by deasserting CTS High as the buffer fills up and asserting CTS Low as the buffer isemptied.  CTS should be monitored by the Host device and data flow to the radio should be stopped when CTS isHigh.Sleep Ind.Sleep Indicator output.  Sleep Ind. can be used to determine whether or not the transceiver is sleeping.  When logicLow, the transceiver is in sleep mode.  When logic High, the transceiver is awake.AD InAD In can be used as a cost savings to replace Analog-to-Digital converter hardware with the onboard 12-bit ADC.Reading of this pin can be performed locally using the Read ADC command found in the On-the-Fly ControlCommand Reference.
www.aerocomm.comTERMS & DEFINITIONS4Ad-Hoc Network:  A wireless network composed of communicating devices without preexisting infrastructure.Typically created in a spontaneous manner and is self-organizing and self-maintaining.Association:  The process of joining a ZigBee PAN.  A device joins the Network by joining a Coordinator or Routerwhich has previously associated with the Network.  Upon joining, the Parent device issues a 16-bit Network Addressto the device.Broadcast:  Broadcast packets are sent to multiple radios.  The ZB2430 allows several different broadcast typesincluding broadcast to all devices & broadcast to Coordinator & all Routers.Broadcast jitter:  The random delay which is automatically introduced by a device before relaying a broadcast packetto prevent packet collisions.Channel:  The frequency selected for data communications within the PAN.  The channel is selected by the NetworkCoordinator on power-up.Channel Mask:  The Channel Mask is a  32-bit field which specifies the range of allowable channels that the radio hasto select from when choosing an RF channel.  Valid only when Channel Select mode is enabled in EEPROM.Clear Channel Assessment:  An evaluation of the communication channel prior to a transmission to determine if thechannel is currently occupied.Energy Scan:  A sweep of the entire frequency band which reports noise readings on every channel & is also capableof detecting Coordinators and reporting their Channel location.FFD:  Full Function Device.  The Network Coordinator & Routers are examples of FFD’s.IEEE 802.15.4:  IEEE standard for Low-Power Wireless Personal Area Networks (WPAN’s).  Specifies the physicalinterface between ZigBee devices.MAC Address:  A unique 64-bit address assigned to each radio.  This address cannot be modified and never changes.It is used by the network to identify the device when assigning 16-bit Network Addresses.Maximum Network Depth:  The maximum number or Routers (hops) that a device can be away from the Coordinator.The current profile limit is 5.Maximum Number of Routers:  The total number of children that can serve as Routers for a Network device.  Thecurrent profile limit is 6.
9ZB2430 User’s Manual - v1.6 TERMS & DEFINITIONSwww.aerocomm.comMaximum Number of Children:  The total number of children that can be associated with a single Network device.  Thecurrent profile limit is 20; comprising of up to 6 Routers and 14 End Devices.Neighbor Table:   A table used by the Coordinator and Router(s) to keep track of other devices operating in the samecoverage area.Network Address:  The unique 16-bit address assigned to a device upon joining a PAN.  This address is used forrouting messages between devices and can be different each time a device is powered on.  The Network Coordinatorwill always have a Network Address of 0x0000.  Note that addresses are not assigned in numerical order.Operating Channel:  The specific frequency selected for data communications.  The operating channel is determinedby the Coordinator on power-up.Orphan Device:  A device which has lost communication contact with or information about its Parent device.PAN:  Personal Area Network.  Includes a Network Coordinator and one or more Routers/End Devices.  The Networkformation is determined by the Maximum Network Depth, Maximum Number of Routers, and Maximum Number ofChildren.PAN ID:  Similar to a Network ID.  Devices which are operating with different PAN ID’s will not be associated to thesame network.Parent/Child:  When a device joins the Network, it becomes a child of the device with which it is associated.  Similarly,the device with which it associated becomes its parent device.  Network devices can have multiple children, but onlyone parent.  End Devices cannot be parents and are always children of the Coordinator or a Router.  The Coordinatordoes not have a parent device.POS: Personal Operating Space.  The area within reception range of a specific device.Profile:  A collection of device descriptions, which together form a coorperative application.  Devices utilizing differentprofiles will only support very basic inter-communications.  The ZB2430 uses a private profile as specified byAerocomm.RFD:  Reduced Function Device.  The End Device is an example of an RFD.Route Discovery:  An operation using RREQ and RREP’s in which a ZigBee Coordinator or Router discovers a route toa device outside its POS.Route Reply (RREP):  A ZigBee command used to reply to a Route Request command.
TERMS & DEFINITIONS10Route Request (RREQ):  A ZigBee command used to discover paths through the network over which messages maybe relayed.Routing Table:  A table in which the Coordinator or Router(s) store information required to participate in the routing ofdata packets throughout the network.  The entire route is not stored, only the first step in the route.Star Network:  A network employing a single, central device through which all communication between devices mustpass.TX Cost:  A counter of transmission successes/failures.  TX Cost starts at 0x00, increments by one every time a packetfails to be delivered, and decrements by one every time a packet is successfully delivered.  TX Cost has a rangebetween 0x00 and 0x04.Unicast:  Unicast packets contain a destination address and are received by a single radio only.  Unicast packets arepoint-to-point and do not include Broadcast packets.ZigBee Stack:  A Network specification based on the IEEE 802.15.4 Standard for Wireless Personal Area Networks(WPANs).  The ZB2430 uses the Z-Stack (designed by TI) v.1.4.2 and complies to the ZigBee 2006 specification.ZigBee Alliance:  An association of companies working together to create a low-cost, low power consumption, two-way wireless communications standard (http://www.zigbee.org).
www.aerocomm.comTHEORY OF OPERATION5IEEE 802.15.4 & ZIGBEE OVERVIEWThe ZB2430 uses the ZigBee protocol stack, a network layer protocol which uses small, low power digital transceiversbased on the IEEE 802.15.4 hardware standard. The 802.15.4 standard is a specification for a cost-effective, low datarate (<250 kbps), 2.4 GHz or 868/928 MHz wireless technology designed for personal-area and device-to-devicewireless networking.The IEEE 802.15.4 standard specifies the hardware requirements, including frequency bands, receiver sensitivity,modulation and spreading requirements.  The ZigBee layer is the software layer that sits atop the 802.15.4 PHY/MAClayer and performs all packet routing and mesh networking.There a three device types allowed in a ZigBee network: Coordinator, Router, and End Device.  Each network consistsof a single Coordinator, optional Router(s), and optional Reduced Function End Device(s).CoordinatorThe Coordinator is responsible for establishing theoperating channel and PAN ID for the entire Network.Once the Coordinator has established a Network, it allowsRouters and End Devices to join the Network; assigningeach device a unique 16-bit Network Address.The Coordinator is intended to be mains powered (alwayson).•  One Coordinator per Network•  Establishes Channel and PAN ID•  Responsible for Network formation and   maintenance•  Full Function Device•  Packet routing capabilities•  Mains powered (always on)•  Power down modes are not supportedRouterRouters are responsible for creating and maintainingNetwork information and determining the optimal route fora data packet.  Routers must first associate with theNetwork before other devices can join through them.Routers are intended to be mains powered (always on).•  Multiple Routers can be used•  Allows other Routers/End Devices to join the Network•  Full Function Device•  Packet routing capabilities•  Mains powered (always on)•  Power down modes are not supportedEnd DeviceWhile Coordinators and Routers can communicate withany device type, End Devices can communicate only withtheir parent device.  Ideally the End Devices will be insleep mode all the time.  When they have data to send,they wake up, send the data and then go back to sleep.The Parent (Coordinator/Router) of an End Device shouldbe mains powered  to allow it to store data to be sent tothe End Device while it sleeps.•  Multiple End Devices can be used•  No packet routing capabilities•  Can communicate with other devices in the Network through its Parent Device•  Reduced Function Device•  Mains or battery powered•  Power down modes are supported
THEORY OF OPERATION12CREATING A NETWORKThe IEEE 802.15.4 MAC provides support for two wireless network topologies: star and mesh.  The management ofthese networks is performed by the ZigBee layer.  All devices, regardless of topology, participate in the network usingtheir unique 16-bit address assigned by the Coordinator.MeshThe mesh topology allows any Full Function Device (Coordinator or Router) to communicate with any other devicewithin its range and to have messages relayed to devices which are out of range via multi-hop routing of messages.While a FFD device can communicate with a Reduced Function Device (RFD), RFD’s cannot directly route messagesand must communicate through their parent device (Coordinator or Router).  ZigBee mesh enables the formation ofmore complex networks, including ad-hoc, self-organizing, and self-healing structures.Figure 1  shows a typical ZigBee network architecture.Figure 1: ZigBee Network TopologiesPARENT/CHILD RELATIONSHIPZigBee uses a parent/child relationship between network devices.  The network begins with the Coordinator as thefirst device on the network.  When a new device (Router or End Device) associates with the Coordinator, it becomes achild of the Coordinator and similarly, the Coordinator becomes a parent of that device.  If a second device joins thenetwork, the Coordinator will once again become the parent and the device will become a child of the Coordinator.  Ifa device is not in range of the Coordinator, it subsequently joins the network through a Router, and becomes a child ofthat Router.  Network devices can have multiple children, but only one parent.  By design, End Devices cannot beparents and are always children of the Coordinator or a Router.
13ZB2430 User’s Manual - v1.6 THEORY OF OPERATIONwww.aerocomm.comFigure 2: Parent/Child RelationshipNETWORK LIMITATIONSThe ZigBee network structure and ultimate size are specified by Stack profiles.  The Stack profiles define themaximum number of Layers, maximum number of Children per Parent, & maximum number of Routers that can beChildren.  These parameters are set during code compilation and cannot be altered after compilation.  The ZB2430uses the restricitions specified by the Home Lighting & Controls profile.The ZigBee Coordinator determines the maximum number of children any device within its network is allowed.  Ofthese children, a maximum number or routers can be router-capable devices; while the remainder shall be reservedfor end devices.  Each device has an associated depth which indicates the minimum number of hops a transmittedpacket must travel to reach the ZigBee Coordinator (see Figure 3: "Network Depth" on page 14).Maximum Network DepthThe Coordinator has a depth of zero and its Children have a depth of 1.  Maximum Network Depth specifies themaximum number of hops (Routers) that a node can be away from the Coordinator.  The Home Lighting & Controlsprofile limits the maximum network depth to 5.
THEORY OF OPERATION14Figure 3: Network DepthMaximum Number of Children per ParentThe Maximum Number of Children specifies the total number of Children that can be connected directly to a parentdevice on the current Network.  The Home Lighting and Control profile specifies the maximum number of children theCoordinator and Routers can have associated with them to be 20.  Of those 20 Children, a maximum of 6 Routers canbe router-capable devices while the remainder shall be End Devices.ZIGBEE ADDRESSINGThe IEEE 802.15.4 standard from which the ZigBee protocol was derived specifies two types of addressing modes:• 16-bit Network Address• 64-bit MAC Address16-bit Network AddressThe Network Address is a unique address on the network.  The Coordinator always has a Network Address of 0x0000and it will assign a Network Address to each radio within its range.  Routers will then assign Network Addresses toradios within their range which have not previously been assigned an address.  Because the 16-bit address is uniqueto each radio on the network, an addressed packet can be sent from any radio on the network to any other radiolocated anywhere on the network.
15ZB2430 User’s Manual - v1.6 THEORY OF OPERATIONwww.aerocomm.com64-bit MAC addressThe 64-bit MAC address consists of a 40-bit Organizationally Unique Identifier (OUI) and a 24-bit addressprogrammed by the manufacturer.  All ZB2430 transceivers have the same OUI of 0x00 0x00 0x00 0x50 0x67 whichcan be used to distinguish Aerocomm devices on a network but cannot be used to route packets throughout thenetwork.When a packet needs to be sent to a specific device through the network, the 16-bit network address must be used.In order to send data to a specific device in the network, the OEM can compile a table which lists the 64-bit MAC andthe corresponding 16-bit Network address (see Table 3 below).  The ZB2430’s built-in Discover IEEE Address andDiscover Network Address commands allow the OEM to query the network and discover all available devices thatrespond within a fixed period.Mesh Routing (AODV)The ZigBee protocol uses the Ad-Hoc On-Demand Distance Vector (AODV) routing algorithm.  AODV allows nodes topass messages through their neighbors to devices which they cannot communicate directly.  This is done bydiscovering the routes along which messages can be passed using the shortest route possible.Figure 4 below shows a typical ZigBee network.  The circles surrounding the 4 nodes represent the PersonalOperating Space (POS) of each node.  Because of the limited range, each node can only communicate with theneighboring node(s) next to it.  When  a node needs to send a message to a node which is not a neighbor, itbroadcasts a Route Request (RREQ) message containing the Source Destination Address, the Network Address ofthe Destination radio and a path cost metric.In the example below, Node 0 needs to send a message to Node 3; however the two are not within communicationrange of each other.  Node 0’s neighbors are Node 1 and Node 2.  Since Node 0 cannot directly communicate withNode 3, it sends out a RREQ which is heard by Nodes 1 and 2  (see Figure 5: "ZigBee Route Request" on page 16).ENGINEER’S TIP16-bit Network Addresses.In a ZigBee network, nodes are assigned a 16-bit NWK address according to how the networkformed.  By design, the Coordinator will always have a NWK address of 0x0000.  The firstRouter to that associates with the Coordinator is assigned a NWK address of 0x0001.  Thesecond Router that associates with the Coordinator is assigned an address of 0x143E.The 16-bit address is persistent through power loss and resets unless an NV Reset isperformed.Table 3: Device Table ExampleIndex MAC Address (64-bit) NWK Address (16-bit)00x00 0x00 0x00 0x50 0x67 0x12 0x34 0x56 0x000010x00 0x00 0x00 0x50 0x67 0x16 0x45 0x34 0x000120x00 0x00 0x00 0x50 0x67 0x34 0x21 0x78 0x143E
THEORY OF OPERATION16Figure 4: ZigBee AODVFigure 5: ZigBee Route Request
17ZB2430 User’s Manual - v1.6 THEORY OF OPERATIONwww.aerocomm.comOne of two things happen when Nodes 1 and 2 receive the RREQ from Node 0:• If a route is known or if they are the destination radio, they can send a Route Reply (RREP) back to Node 0.• If they do not know the route and are also not the destination radio, they will rebroadcast the RREQ to their neighbors.  The message keeps re-broadcasting until the lifespan (specified by the source radio) expires.If Node 0 does not receive a reply within a set amount of time, it will rebroadcast the message, this time with a longerlifespan and a new ID number.In the example, Node 1 does not have a route to Node 3 and therefore rebroadcasts the RREQ (see Figure 6: "ZigBeeRoute Reply" on page 17).  Node 2 however, does have a route to Node 3 and therefore replies to the RREQ bysending out a RREP.  Node 2 also sends a RREP to Node 3 so that it knows the route to Node 0.Figure 6: ZigBee Route ReplyCoordinator AddressingSince the Coordinator’s NWK address is always 0x0000, it can be addressed using its 16-bit NWK address.Broadcast TransmissionsSince ZigBee is targeted for large-scale applications in which all radios may not be in range of a single radio,broadcast packets are retransmitted throughout the network.  Broadcast transmissions in ZigBee utilize a passiveacknowledgement mechanism; meaning that the Coordinator and all Routers keep track of whether or not theirneighbor(s) have relayed the broadcast packet and will re-broadcast the packet until all of their neighboring deviceshave received the packet.  Any device can initiate a Broadcast transmission by programming its Destination Addresswith a  Broadcast Address (see Table 4 on page 18).  Subsequent broadcast transmissions occur every 500ms.
THEORY OF OPERATION18Table 4: Broadcast AddressesBroadcast Address Destination Group0xFFFF All devices in PAN0xFFFE Reserved0xFFFD All devices when RXOnWhenIdle = True0xFFFC All Routers and Coordinator0xFFF8 - 0xFFFB ReservedENGINEER’S TIPSending a Broadcast packet.While ZigBee does provide the means for broadcasting data packets throughout the network,because of the inherent delays associated with broadcast transmissions overall latency mayincrease; especially with larger networks.  Because of the added latency and overall effect onthe network, broadcast transmissions within a ZigBee network should be limited.
www.aerocomm.comSERIAL INTERFACE6The ZB2430 transceiver module interfaces to the OEM Host via an asynchronous 3.3V serial UART interface; allowingthe module to be easily integrated into any 3.3V system without requiring any level translation.  The module cancommunicate with any logic and voltage compatible UART; or to any serial device with an additional level translator.INTERFACE MODESThe ZB2430 has two different types of interface modes:• Transparent Mode•API ModeTransparent ModeWhen operating in Transparent Mode, the ZB2430 can act as a direct serial cable replacement in which received RFdata is forwarded over the serial interface and vice versa.  Additionally, many parameters can be configured usingeither AT commands or by toggling the Command/Data pin on the transceiver.  In transparent mode, the radio needsto be programmed with the Network Address of the desired recipient.  The destination address can be programmedpermanently or on-the-fly.When Transparent Mode is used, data is stored in the TX buffer until one of the following occurs:• The RF packet size is reached (EEPROM address 0x5A)• An Interface Timeout occurs (EEPROM address 0x58)API ModeAPI Mode is an alternative to the default Transparent operation of the ZB2430 and provides dynamic packet routingand packet accounting abilities to the OEM Host without requiring extensive programming by the OEM Host.  APIMode utilizes specific frame-based packet formats; specifying various vital parameters used to control radio settingsand packet routing on a packet-by-packet basis.  The API features can be used in any combination that suits theOEM’s application specific needs.API Mode provides an alternative method of configuring modules and message routing at the OEM Host level; withoutrequiring the use of Command Mode.  The ZB2430 has three API functions:•Transmit API• Receive API• API Send Data CompleteFor additional details and examples, please refer to the API section on page  38.
SERIAL INTERFACE20SERIAL INTERFACE BAUD RATEIn order for the OEM Host and a transceiver to communicate over the serial interface they need to have the sameserial data rate.  This value determines the baud rate used for communicating over the serial interface to a transceiver.For a baud rate to be valid, the calculated baud rate must be within ±3% of the OEM Host baud rate.For baud rates other than those shown in Table 5 the following equations can be used:Where:FREQUENCY = 32 MHzBAUD_M = EEPROM Address 0x43BAUD_E = EEPROM Address 0x44Table 5: Baud Rate / Interface TimeoutDesired Baud Rate Baud (0x42) Minium Interface Timeout1 (0x58)1. Interface timeout = 1 ms per increment115,200 0x08 0x0257,600 0x07 0x0238,40022. Default baud rate0x06 0x0231,250 0x05 0x0219,200 0x04 0x029,600 0x03 0x034,800 0x02 0x052,400 0x01 0x091,200 0x00 0x12Non-standard 0xE3 Use equations belowENGINEER’S TIPUsing a non-standard baud rate.The ZB2430 supports a majority of standard as well as non-standard baud rates.  To select astandard baud rate, use the value shown for EEPROM address 0x42 in Table 5 above.  Toenable a non-standard baud rate, program EEPROM address 0x42 (Custom Baud Enable) to0xE3 and then use the equation above to solve for BAUD_M and BAUD_E.
21ZB2430 User’s Manual - v1.6 SERIAL INTERFACEwww.aerocomm.comINTERFACE TIMEOUT / RF PACKET SIZEInterface Timeout – Interface Timeout specifies a maximum byte gap between consecutive bytes.  When that byte gapis exceeded, the bytes in the transmit buffer are processed as a complete packet.  Interface Timeout (EEPROMaddress 0x58), in conjunction with the RF Packet Size, determines when a buffer of data will be sent out over the RFas a complete RF packet, based on whichever condition occurs first.RF Packet Size - RF Packet Size is used in conjunction with Interface Timeout to determine when to delineateincoming data as an entire packet based on whichever condition is met first.  When the transceiver receives thenumber of bytes specified by RF Packet Size (EEPROM address 0x5A) without experiencing a byte gap equal toInterface Timeout, that block of data is processed as a complete packet. Every packet the transceiver sends over theRF contains extra header bytes not counted in the RF Packet Size. Therefore, it is much more efficient to send a fewlarge packets than to send many short packets.FLOW CONTROLAlthough flow control is not required for transceiver operation, it is recommended to achieve optimum systemperformance and to avoid overrunning the ZB2430’s serial buffers.  The ZB2430 uses seperate buffers for incomingand outgoing data.RXD Data Buffer and CTSAs data is sent from the OEM Host to the radio over the serial interface, it is stored in the ZB2430’s buffer until theradio is ready to transmit the data packet.  As discussed in “Interface Modes” on page 19, the radio waits to transmitthe data until one of the following conditions occur (whichever occurs first):• The RF packet size is reached (EEPROM address 0x5A)• An Interface Timeout occurs (EEPROM address 0x58)The data continues to be stored in the buffer until the radio receives an RF Acknowledgement (ACK) from thereceiving radio (addressed mode), or all transmit retries/broadcast attempts have been utilized.  Once an ACK hasbeen received or all retries/attempts have been exhausted, the current data packet is removed from the buffer and theradio will begin processing the next data packet in the buffer.To prevent the radio’s RXD buffer from being overrun, it is strongly recommended that the OEM Host monitor theradio’s CTS output.  When the number of bytes in the RXD buffer reaches the value specified by CTS_ON (EEPROMaddress 0x5C), the radio de-asserts (High) CTS to signal to the OEM Host to stop sending data over the serialinterface.  CTS is re-asserted after the number of bytes in the RXD buffer is reduced to the value specified byCTS_OFF (EEPROM address 0x5D); signalling to the OEM Host that it may resume sending data to the transceiver.Note: It is recommended that the OEM Host cease all data transmission to the radio while CTS is de-asserted (High);otherwise potential data loss may occur.TXD Data Buffer and RTSAs data to be forwarded to the OEM Host accumulates, it is stored in the ZB2430’s outgoing buffer until the radio isready to begin sending the data to the OEM Host.  Once the data packet has been sent to the Host over the serialinterface, it will be removed from the buffer and the radio will begin processing the next data packet in the buffer.With RTS Mode disabled, the transceiver will send any data to the OEM Host as soon as it has data to send. However,some OEM Hosts are not able to accept data from the transceiver all of the time. With RTS Mode Enabled, the OEMHost can prevent the transceiver from sending it a data by de-asserting RTS (High), causing the transceiver to store
SERIAL INTERFACE22the data in its buffer. Once RTS is re-asserted (Low), the transceiver will continue sending data to the OEM Host,beginning with any data stored in its buffer.Note: Leaving RTS de-asserted for too long can cause data loss once the radio’s TXD buffer reaches capacity.NETWORKINGPAN ID - PAN ID (EEPROM address 0x78) is a 16-bit field and is similar to a password character or network numberand helps differentiate collocated networks..  A transceiver will not be associated with a network unless its PAN ID andChannel Number match that of the Coordinator.  Range is 0x0000 to 0x3FFF.RF Channel Number - (EEPROM Address 0x40) Channels 0x0B - 0x1A; 5 MHz spacing.  The transceiver will operateonly on the RF Channel Number specified in the EEPROM.Note: The ZB2430-Q is not approved for use on channel 0x1A and the channel number should therefore be selectedaccordingly.Figure 7: IEEE 802.15.4 RF ChannelsENGINEER’S TIPCan I implement a design using just TXD, RXD and Gnd (Three-wire Interface)?Yes.  However, it is strongly recommended that your hardware monitor the CTS pin of theradio.  CTS is taken High by the radio when its interface buffer is getting full.  Your hardwareshould stop sending at this point to avoid a buffer overrun (and subsequent loss of data).You can perform a successful design without monitoring CTS.  However, you need to take intoaccount the amount of latency the radio adds to the system, any additional latency caused byTransmit Retries, how often you send data, non-delivery network timeouts and interface datarate.  Aerocomm can assist in determining whether CTS is required for your application.Table 6: RF Channel Number SettingsRadio Model RF Channel Number Range (0x40)Frequency Details & Regulatory requirements CountriesZB2430-D 0x0B - 0x1A 2400 - 2475 MHzZB2430-Q 0x0B - 0x19 2400 - 2465 MHz Global
23ZB2430 User’s Manual - v1.6 SERIAL INTERFACEwww.aerocomm.comChannel Select - When enabled in EEPROM (EEPROM address 0x56, bit-3) the Coordinator will select the channelpermitted by the channel mask with the least amount of energy present.  The Coordinator will start on the first channeland if RF energy is detected, it will change to the next channel until a clear channel is found.When a Router is powered on, it will scan each channel; periodically sending beacons and searching for a parent.When the parent receives a beacon from the Router, it sends an acknowledgement to the Router, and the Router isassociated with that parent.When disabled in EEPROM, the Coordinator will use the RF Channel programmed at EEPROM address 0x40 toestablish itself on.Channel Mask - The Channel Mask (EEPROM Address 0x30) is a 32-bit field which specifies the range of allowablechannels that the radio can select from when choosing an RF channel.  In order for two devices to communicate, acommon channel must be selected.  At least one channel must be selected (set to 1).To use the Channel Mask, enable Channel Select (EEPROM Address 0x56, bit 3).  When Channel Select is enabled,the radio disregards the Channel specified at EEPROM address 0x40.  When Channel Select is disabled, only theChannel specified at EEPROM Address 0x40 will be used.Examples:The example shown in Figure 8 below enables all 2.4GHz channels for possible use by selecting 0x07FFF800 as theChannel Mask.  The Channel Mask allows you to allow all or to exclude specific channels from selection.  Theexample in Figure 9 shows channels 0x14-0x1A as the only available channels to select from.  Finally Figure 10 belowshows channels 0x0B-0x10 as the only available channels to select from.Figure 8: Channel Mask - Allow all channelsFigure 9: Channel Mask - Allow channels 0x14-0x1A only
SERIAL INTERFACE24Figure 10: Allow channels 0x0B-0x10 onlyNote: When Channel Select is enabled in EEPROM, the initial network synchronization time will increase.  ChannelSelect is disabled in EEPROM by default.  All devices on the network should use the same setting for Channel Select.
25ZB2430 User’s Manual - v1.6 SERIAL INTERFACEwww.aerocomm.comPOWER DOWN MODESPower down modes allow the ZB2430 to operate at minimum current consumption while not in use.  The ZB2430provides two such modes (End Devices only).• Cyclic Sleep (Wake periodically based on software-controlled timer)• Deep Sleep (Wake on pin interrupt)In order for a module to transition into Sleep mode, the Sleep_Int pin (pin 12) must be logic High or floating.  If this pinis pulled Low, the device will be forced out of Sleep mode and will not be allowed to Sleep until the pin returns to theHigh state.  While in Sleep mode, the module will not transmit/receive data until after waking up.Cyclic SleepIn Cyclic Sleep mode the End Device will wake periodically to request data from its Parent device.  The rate at whichthe module wakes up to check for data is adjustable in EEPROM (EEPROM address 0x34, 16-bits)  in 1 ms incrementswith a default setting of 1000ms.  The device will wakeup for the period specified, send a data request to its Parent,and then return to sleep until the next cycle.Note: Setting the sleep rate to 0x0000 forces the module into Deep Sleep mode (see below).Deep SleepDeep sleep mode is a power-down mode in which the ZB2430 automatically transitions to Sleep mode after havingassociated with the Network.  While in Deep Sleep mode, the device will not wake up until interrupted by the Sleep_Intpin.  To wake the device out of Deep Sleep mode, Sleep_Int must be pulled logic Low.  The device will return to DeepSleep mode after Sleep_Int is returned to the High state.Table 7: Sleep Mode SettingsSleep Mode Transition to Sleep Transition to Wake Current Draw (mA)Cyclic Sleep Automatic transition to Sleepmode after sending DataRequest to Parent Device orSleep_Int is asserted High.Automatic transition to Wake modeoccurs after an EEPROM selectableperiod or manual transition whenSleep_Int is pulled logic Low.ZB2430: 0.5 uAZB2430-100: 15.5 uADeep Sleep Automatic transition to Sleepmode occurs after device hassuccessfully associated withNetwork.Manual transition to Wake mode occursafter Sleep_Int is pulled logic Low.ZB2430: 0.5 uAZB2430-100: 15.5 uAENGINEER’S TIPTransmitting and Receiving data with a sleeping End Device.• Data sent to the radio over the UART while it is sleeping will be lost.  If the module wakes while receiving data over the UART, it will only see the data received since waking up.• Incoming data to the module will not keep it awake.• When sending data for the module to transmit, it is recommended that the module be forced awake using the Sleep_Int pin until the module is finished transmitting the data.• While the module is being kept awake using the Sleep_Int pin, it will still send data requests to its Parent Device based on the Poll rate specified in EEPROM for as long as it is awake.• A Parent will only store data for an End Device for a max. of 2000ms before discarding it.
www.aerocomm.comCONFIGURING THE ZB24307The ZB2430 can be configured using the CC Configuration Commands. These commands can be issued using eitherHardware or Software Configuration. To use Hardware Configuration, pin 15 of a transceiver must be asserted Low.Software Configuration can be used by entering AT Command Mode before issuing the CC commands.Figure 11: ZB2430 Configuration FlowUse AT Commands?Receive ModeAssert CMD/Data Pin Low (Hardware Configuration)Send  Enter AT Command Mode command (Software Configuration)Send CC Commands? Exit Command ModeIn AT Command Mode?Send CC CommandSend Another CC Command? Send Exit AT Command De-assert CMD/Data Pin 15 HighYesYesYesYes
27ZB2430 User’s Manual - v1.6 CONFIGURING THE ZB2430www.aerocomm.comAT COMMANDSThe AT Command mode implemented in the ZB2430 creates a virtual version of the Command/Data pin.  The “EnterAT Command Mode” Command asserts this virtual pin Low (to signify Command Mode) and the “Exit AT CommandMode” Command asserts this virtual pin High (to signify Data).  Once this pin has been asserted Low, all On-the-FlyCC Commands documented in the manual are supported.On-the-Fly Control CommandsThe ZB2430 transceiver contains static memory that holds many of the parameters that control the transceiveroperation.  Using the “CC” command set allows many of these parameters to be changed during system operation.Because the memory these commands affect is static, when the transceiver is reset, these parameters will revert backto the settings stored in the EEPROM.  While in CC Command mode using pin 15 (Command/Data), the RF interfaceof the transceiver is still active.  Therefore, it can receive packets from remote transceivers while in CC Commandmode and forward these to the OEM Host.  While in Command mode, the incoming RF interface of the transceiver is active and packets sent from othertransceivers will still be received; however no outgoing RF packets will be sent.  The transceiver uses InterfaceTimeout/RF Packet Size to determine when a CC Command is complete.  Therefore, there should be no delaybetween each character as it is sent from the OEM Host to the transceiver or the transceiver will not recognize thecommand.When an invalid command is sent, the radio discards the data and no response is sent to the OEM Host.  Table 8below shows a quick summary of the basic configuration & diagnostic commands available on the ZB2430.  Fordetailed command information, please refer to the command descriptions immedietly following the Quick ReferenceTable.Table 8: Command Quick ReferenceCommand Name Command (All bytes in Hex) Return (All bytes in Hex)Enter AT Command Mode <0x41> <0x54> <0x2B> <0x2B> <0x2B> <0x0D> <0xCC> <0x43> <0x4F> <0x4D>Exit AT Command Mode <0xCC> <0x41> <0x54> <0x4F> <0x0D> <0xCC> <0x44> <0x41> <0x54>Status Request <0xCC> <0x00> <0x00> <0xCC> <Firmware> <Status>Read Channel <0xCC> <0x02> <0xCC> <Channel> <Channel Mask [3-0]>Write Destination NWK Address<0xCC> <0x10> <0x00> <NWK Hi> <NWK Lo> <0xCC> <0x00> <NWK Hi> <NWK Lo>Read Destination NWK Address<0xCC> <0x11> <0xCC> <0x00> <NWK Hi> <NWK Lo>Auto Destination <0xCC> <0x15> <Data> <0xCC> <Data>Read API Control <0xCC> <0x16> <0xCC> <API Control>Write API Control <0xCC> <0x17> <API Control> <0xCC> <API Control>Read Digital Input <0xCC> <0x20> <0xCC> <Data>Read ADC <0xCC> <0x21> <Data> <0xCC> <ADC Hi> <ADC Lo>Write Digital Outputs <0xCC> <0x23> <Data> <0xCC> <Data>Set Power Control <0xCC> <0x25> <Power> <0xCC> <Power>Read NWK Address <0xCC> <0x8A> <0x00> <0xCC> <0x8A> <NWK Hi> <NWK Lo>
CONFIGURING THE ZB243028Read Parent’s NWK Address <0xCC> <0x8A> <0x01> <0xCC> <NWK Hi> <NWK Lo>Discover NWK Address <0xCC> <0x8D> <00> <MAC [2-0]> <Data> <0xCC> <NWK Hi> <NWK Lo> <Data [n-0]>Discover IEEE Address <0xCC> <0x8E> <NWK Hi> <NWK Lo> <Data> <0xCC> <MAC [7-0]> <Data [n-0]>Read Temperature <0xCC> <0xA4> <0xCC> <Temperature [1-0]>EEPROM Byte Read <0xCC> <0xC0> <Start> <Length> <0xCC> <Start> <Length> <Data [n-0]>EEPROM Byte Write <0xCC> <0xC1> <Start> <Length> <Data> <Start> <Length> <Last byte written>Soft Reset <0xCC> <0xFF> NoneSoft Reset with NV reset <0xCC> <0xFF> <0xE3> NoneTable 8: Command Quick ReferenceCommand Name Command (All bytes in Hex) Return (All bytes in Hex)
29ZB2430 User’s Manual - v1.6 CONFIGURING THE ZB2430www.aerocomm.comCOMMAND DESCRIPTIONSEnter AT Command ModePrior to sending this command, the OEM Host must ensure that thetransceiver’s RF transmit buffer is empty.   This can be accomplishedby waiting up to one second between the last packet and the ATcommand.  If the buffer is not empty, the radio will interpret thecommand as data and it will be sent over the RF.  Command: <0x41> <0x54> <0x2B> <0x2B> <0x2B> <0x0D>Number of Bytes Returned: 4Response: <0xCC> <0x43> <0x4F> <0x4D>Exit AT Command ModeThe OEM Host should send this command to exit AT Commandmode and resume normal operation.Command: <0xCC> <0x41> <0x54> <0x4F> <0x0D>Number of Bytes Returned: 4Response: <0xCC> <0x44> <0x41> <0x54>Status Version RequestThe OEM Host issues this command to request the firmware and linkstatus of the transceiver.Command: <0xCC> <0x00> <0x00>Number of bytes returned: 3Response: <0xCC> <Firmware> <Type>Parameter Range:<Firmware> = Radio Firmware version<Type> = 0x00: End Device0x01: Router0x02: Coordinator0x03: Initialized - not started automatically0x04: Initialized - not connected to anything0x05: Discovering PAN’s to join0x06: Joining a PAN0x07: Rejoining a PAN (only for End Devices)0x08: Joined but not yet authenticated0x09: Started a NWK as ZigBee Coordinator0x0A: Device has lost info about its parentRead ChannelThe OEM Host issues this command to read the channel of thetransceiver.Command: <0xCC> <0x02>Number of Bytes Returned: 6Response: <0xCC> <Channel> <ChMask>Paramter Range:<Channel> = RF Channel currently in use<ChMask> = 32-bit Channel Mask being usedWrite Destination AddressThe OEM Host issues this command to the transceiver to change theDestination Address.Command: <0xCC> <0x10> <0x00> <NWK Hi> <NWK Lo>Number of bytes returned: 4Response: <0xCC> <0x00> <NWK Hi> <NWK Lo>Paramter Range:<NWK Hi> = MSB of destination radio’s NWK address<NWK Lo> = LSB of destination radio’s NWK address
CONFIGURING THE ZB243030Read Destination AddressThe OEM Host issues this command to the transceiver to read theDestination Address.Command: <0xCC> <0x11>Number of bytes returned: 4Response: <0xCC> <0x00> <NWK Hi> <NWK Lo>Parameter Range:<NWK Hi> = MSB of destination radio’s NWK address<NWK Lo> = LSB of destination radio’s NWK addressAuto DestinationThe Host issues this command to change the Auto Destinationsetting.  When issuing this command, the Auto Destination settingwill only be changed if the corresponding enable bit is set.Otherwise, the command performs a read of Auto Destination.Command: <0xCC> <0x15> <Auto Dest>Number of Bytes Returned: 2Response: <0xCC> <Auto Dest>Parameter Range:<Auto Dest> = bit 7: Ignoredbit 6: Ignoredbit 5: Ignoredbit 4: Enable Modificationbit 3: Ignoredbit 2: Ignoredbit 1: Ignoredbit 0: Auto DestinationRead API ControlThe OEM Host issues this command to read the API Control byte. Command: <0xCC> <0x16>Number of Bytes Returned: 2Response: <0xCC> <API Control>Parameter Range:<API Control>= bits 7-3: 0bit-2: Send Data Completebit-1: Transmit APIbit-0: Receive APIWrite API ControlThe OEM Host issues this command to write the API Control byte toenable or disable the API features.Command: <0xCC> <0x17> <API Control>Number of Bytes Returned: 2Response: <0xCC> <API Control>Parameter Range:<API Control>= bits 7-3: Ignoredbit-2: Send Data Completebit-1: Transmit APIbit-0: Receive API
31ZB2430 User’s Manual - v1.6 CONFIGURING THE ZB2430www.aerocomm.comRead Digital InputThe OEM Host issues this command to read the state of GI0 inputline.Command: <0xCC> <0x20>Number of Bytes Returned: 2Response: <0xCC> <Digital In>Parameter Range:<Digital In> = bit-0: GI0Read ADCThe OEM Host issues this command to read the onboard 12-bit A/Dconverters.The following equations can be used to determine the voltagesassociated with the ADC value returned:Command: <0xCC> <0x21> <Port>Number of bytes Returned: 3Response: <0xCC> <Hi ADC> <Lo ADC>Parameter Range:<Port> = 0x00: ADIn0x01: Temperature <Hi ADC> = MSB of requested 12-bit ADC value<Lo ADC> = LSB of requested 12-bit ADC valueWrite Digital OutputsThe OEM Host issues this command to write both digital output linesto particular states.Command: <0xCC> <0x23> <Digital Out>Number of Bytes Returned: 2Response: 0xCC <Digital Out>Parameter Range:<Digital Out>= bit-1: GO1bit-0: GO0Set Max PowerThe OEM Host issues this command to adjust the maximum outputpower.Command: <0xCC> <0x25> <Max Pwr>Number of Bytes Returned: 2Response: 0xCC <Max Pwr>Parameter Range:<Max Pwr> = High Power Low Power0x00: 17 dBm 0x00: 3 dBm0x01: 11 dBm 0x01: -3 dBm0x02: 5 dBm 0x02: -9 dBm0x03: -1 dBm 0x03: -15 dBmRead 16-bit NWK AddressThe OEM Host issues this command to discover the 16-bit NWKaddress of the device.Command: <0xCC> <0x8A> <0x00>Number of Bytes Returned: 4Response: <0xCC> <0x8A> <NWK Hi> <NWK Lo>Parameter Range:<NWK Hi> = MSB of radio’s NWK address<NWK Lo> = LSB of radio’s NWK addressNote: If the device has not yet associated, a NWK address of0xFFFF will be returned.Temperature  ADC value0x1FFF---------------------------⎝⎠⎛⎞1.25V×=ADIn  ADC value0x1FFF---------------------------⎝⎠⎛⎞=VCC×
CONFIGURING THE ZB243032Read 16-bit NWK Address of Parent DeviceThe OEM Host issues this command to discover the 16-bit NWKaddress of its’ Parent Device.Command: <0xCC> <0x8A> <0x01>Number of Bytes Returned: 4Response: <0xCC> <0x8A> <NWK Hi> <NWK Lo>Parameter Range:<NWK Hi> = MSB of Parent’s NWK address<NWK Lo> = LSB of Parent’s NWK addressNote: If the device has not yet associated, a NWK address of0xFFFF will be returned.Discover 16-bit NWK Address of Remote RadioThe OEM Host issues this command to discover the 16-bit NWKaddress of a remote radio.Note: This command is valid only for Coordinators and/or Routerdevices.  This command will not issue a response if the requestedaddress is unable to be located in the network.  A timeout of severalseconds should be assumed when using this command.Command: <0xCC> <0x8D> <IEEE [7-0]>Number of Bytes Returned: 3Response: <0xCC> <NWK Hi> <NWK Lo> Parameter Range:<IEEE> = 64-bit IEEE Address of remote radio<NWK Hi> = MSB of remote radio’s NWK address<NWK Lo> = LSB of remote radio’s NWK addressDiscover 16-bit NWK Address & Children of Remote RadioThe OEM Host issues this command to discover the 16-bit NWKaddress of a remote radio as well as report a list of that device’sChildren.Note: This command is valid only for Coordinators and/or Routerdevices.  This command will not issue a response if the requestedaddress is unable to be located in the network.  A timeout of severalseconds should be assumed when using this command.Command: <0xCC> <0x8D> <IEEE [7-0]> <0x01>Number of Bytes Returned: 10+Response: <0xCC> <NWK Hi> <NWK Lo> <Length> <List>Parameter Range:<IEEE> = 64-bit IEEE Address of remote radio<NWK Hi> = MSB of remote radio’s NWK address<NWK Lo> = LSB of remote radio’s NWK address<Length> = Length of data to follow<List> = List of remote radio’s associated devices [<Index n> <NWK Hi n> <NWK Lo n>]Discover IEEE Address of Remote RadioThe OEM Host issues this command to discover the 64-bit IEEEaddress of a remote radio.Note: This command is valid only for Coordinators and/or Routerdevices.  This command will not issue a response if the requestedaddress is unable to be located in the network.  A timeout of severalseconds should be assumed when using this command.Command: <0xCC> <0x8E> <0x00> <NWK Hi> <NWK Lo>Number of Bytes Returned: 9Response: <0xCC> <IEEE [7-0]> Parameter Range:<NWK Hi> = MSB of remote radio’s NWK address<NWK Lo> = LSB of remote radio’s NWK address<IEEE> = 64-bit IEEE Address of remote radio
33ZB2430 User’s Manual - v1.6 CONFIGURING THE ZB2430www.aerocomm.comDiscover IEEE Address & Children of Remote RadioThe OEM Host issues this command to discover the 64-bit IEEEaddress of a remote radio as well as report a list of that device’sChildren.Note: This command is valid only for Coordinators and/or Routerdevices.  This command will not issue a response if the requestedaddress is unable to be located in the network.  A timeout of severalseconds should be assumed when using this command.Command: <0xCC> <0x8E> <0x00> <NWK Hi> <NWK Lo><0x01>Number of Bytes Returned: 10+Response: <0xCC> <IEEE [7-0]> <Length> <List>Parameter Range:<NWK Hi> = MSB of remote radio’s NWK address<NWK Lo> = LSB of remote radio’s NWK address<IEEE> = 64-bit IEEE Address of remote radio<Length> = Length of data to follow<List> = List of remote radio’s associated devices [<Index n> <NWK Hi n> <NWK Lo n>]Read TemperatureThe OEM Host issues this command to read the onboardtemperature sensor.Note: The temperature sensor is uncalibrated and has a tolerance of+/- 3C.  For calibration instructions, contact Aerocomm’s technicalsupport.Command: <0xCC> <0xA4>Number of bytes returned: 3Response: 0xCC <+/-> <Temp.>Parameter Range:<+/-> = 0x2B: +0x2D: -<Temp.> = Temperature (Celsius)EEPROM Byte ReadUpon receiving this command, a transceiver will respond with thedesired data from the addresses requested by the OEM Host.Command: <0xCC> <0xC0> <Start> <Length>Number of Bytes Returned: 4+Response: <0xCC> <Start> <Length> <Data>Parameter Range:<Start> = EEPROM address to begin reading at<Length> = Length of data to be read<Data> = Requested dataEEPROM Byte WriteUpon receiving this command, a transceiver will write the data byteto the specified address but will not echo it back to the OEM Hostuntil the EEPROM write cycle is complete.Note: The maximum length of data that can be written in a singlewrite process is 0x50.  If writing the entire 256-byte EEPROM, it isconvenient to perform 64 byte (0x40) writes.Command: <0xCC> <0xC1> <Start> <Length> <Data>Number of Bytes Returned: 3Response: <Start> <Length> <Last byte>Parameter Range:<Start> = EEPROM address to begin writing at<Length> = Length of data to be written (Max = 0x50)<Data> = Data to be written<Last byte> = Value of last byte writtenResetThe OEM Host issues this command to perform a soft reset of thetransceiver.  Any transceiver settings modified by CC commands willrevert to the values stored in the EEPROM.Command: <0xCC> <0xFF>Number of Bytes Returned: NoneResponse: None
CONFIGURING THE ZB243034Soft Reset with NV resetThe OEM Host issues this command to perform a soft reset of thetransceiver and to erase the network settings stored in the radio’snon-volatile memory.  Any transceiver settings modified by CCcommands will revert to the values stored in the EEPROM.Command: <0xCC> <0xFF> <0xE3>Number of Bytes Returned: NoneResponse: None
www.aerocomm.comEEPROM PARAMETERS8The OEM Host can program various parameters that are stored in EEPROM and become active after a power-onreset.  The table below gives the locations and descriptions of the parameters that can be read/written by the OEMHost.  Factory default values are also shown.  Do not write to any EEPROM addresses other than those listed below.Do not copy one transceiver’s EEPROM to another transceiver as doing so may cause the transceiver to malfunction.Table 9: EEPROM ParametersParameter EEPROM AddressLength (Bytes) Range Default DescriptionProduct ID 0x00 40 Product identifier string.  Includes revision infor-mation for software and hardware.Channel Mask 0x30 40x07FFF800 When Channel Select is enabled in EEPROM, tells the radio the available channels to use in Channel Select mode.End Device Poll Rate 0x34 20x0000 - 0xFFFF0x03E8 Specifies how often the End Device will wakeup from Sleep Mode. and request data from its parent.  1 ms per increment.Note: Valid only for End DevicesChannel Number 0x40 10x0B -0x1A0x0B RF Channel Number.  Used when Channel Select mode is disabled.Baud Rate 0x42 10x00 - 0x08, 0xE30x06 0x00: 12000x01: 24000x02: 48000x03: 96000x04: 192000x05: 312500x06: 384000x07: 576000x08: 1152000xE3: Enable Custom Baud rateNote: If any value ofther than 0x00-0x08 or 0xE3 is used, the radio will default to 9600 baud.Baud_M 0x43 10x00 - 0xFF0xFF Used to calculate baud rate when Custom Baud Rate is enabled.Baud_E 0x44 10x00-0xFF0xFF Used to calculate baud rate when Custom Baud Rate is enabled.MAC Retries 0x4B 10x00 - 0x070x03 Specifies the number of retries to use at the MAC level.  A setting of 0x03 actually sends the packet up to 4 times.  MAC retries can be set to 0x00, but since they occur faster than the trans-mit retries, the default setting is typically recom-mended.Transmit Attempts 0x4C 10x01 - 0x070x02 Specifies the maximum number of transmit retries.  When MAC retries is not set to 0x00, the actual amount of transmit attempts is equal to MAC retries x Transmit Attempts.  Transmit attempts occur at a slower rate than MAC retries.
EEPROM PARAMETERS36Broadcast Attempts 0x4D 10x00 - 0x050x04 Specified the maximum number of times to broadcast a packet.  Attempts occur at 500ms intervals.Stale Limit 0x4F 10x01-0xFF0x32 Specifies amount of time to keep a radio in the Radio Table without having received a packet from that particular radio.  Prevents retries from being interpreted as new packets.  Adjustable in 100 ms increments.Control 1 0x56 10x01 - 0xFF0x43 Settings are:bit-7: Aerocomm Use Onlybit-6: Aerocomm Use Onlybit-5: Aerocomm Use Onlybit-4: Auto Destination0 = Use Destination Address1 = Use Auto Destinationbit-3: Channel Select0 = Disabled1 = Enabledbit-2: RTS Enable0 = Ignore RTS1 = Transceiver obeys RTSbit-1: Aerocomm Use Onlybit-0: Aerocomm Use OnlyInterface Timeout 0x58 10x02 - 0xFF0x04 Specifies a byte gap timeout, used in conjunc-tion with RF Packet Size to determine when a packet coming over the interface is complete.  Note: 1 ms per increment.RF Packet Size 0x5A 20x0001 -0x00540x0054 Specifies the RF packet size.Note: RF packet size needs to be set to a mini-mum of six bytes in order to use the Enter AT command.CTS On 0x5C 20x0001 - 0x01C00x01C0 CTS will be deasserted (High) when the Trans-mit buffer contains at least this many charactersCTS Off 0x5E 20x0001 - 0x01C00x01B0 Once CTS has been deasserted, CTS will be reasserted (Low) when the transmit buffer con-tains this many or less characters.Power Control 0x63 10x00 - 0x030x00 Determines output power of transceiver.ZB2430-Q ZB2430-D0x00: 17 dBm 0x00: 3 dBm0x01: 11 dBm 0x01: -3 dBm0x02: 5 dBm 0x02: -9 dBm0x03: -1 dBm 0x03: -15 dBmDestination ID 0x76 20x00 - 0xFFR/E: 0x0000   C: 0x0001Specifies destination for RF packets.PAN ID 0x78 20x00 - 0xFF0x0001 Similar to network password.  Radios must have the same PAN ID to associate with each other.Table 9: EEPROM ParametersParameter EEPROM AddressLength (Bytes) Range Default Description
37ZB2430 User’s Manual - v1.6 EEPROM PARAMETERSwww.aerocomm.comMAC ID 0x80 80x00 - 0xFFFactory programmed 8 byte unique IEEE MAC address.Note: This address is write protected and can-not be modified.Part Number 0x90 16 0x00 - 0xFFProvides part number information.  EEPROM byte 0x95 can be read to determine device type (C, R, or E).API Control 0xC1 10x00 - 0xFF0xF8 Settings are:bit-7:Aerocomm Use Onlybit-6: Aerocomm Use Onlybit-5: Aerocomm Use Onlybit-4: Aerocomm Use Onlybit-3: Aerocomm Use Onlybit-2: Enable API Send Data Complete0 = Disabled1 = Enablebit-1: Enable Transmit API0 = Disabled1 = Enabledbit-0: Enable Receive API0 = Disabled1 = EnabledRSSI Threshold 0xC8 10x00 - 0xFFThe minimum RSSI required.  Packets sent from a transceiver whose RSSI does not cur-rently meet this threshold will be discarded.D.O.B. 0xE0 4Provides factory calibration and test date.Table 9: EEPROM ParametersParameter EEPROM AddressLength (Bytes) Range Default Description
www.aerocomm.comAPI OPERATION9API Operation is a powerful alternative to the default Transparent operation of the ZB2430 and provides dynamicpacket routing and packet accounting abilities to the OEM Host without requiring extensive programming by the OEMHost..  API operation utilizes specific packet formats; specifying various vital parameters used to control radio settingsand packet routing on a packet-by-packet basis.  The API features can be used in any combination that suits theOEM’s specific needs and can be different between radios operating on the same network.API Transmit PacketAPI Transmit Packet is a powerful command that allows the OEM Host to send data to a single or multiple (broadcast)transceivers on a packet-by-packet basis.  This can be useful for many applications; including polling and/or meshnetworks.API Transmit Packet is enabled when bit-1 of the API Control byte is enabled.  The OEM Host should use the formatshown in Figure 12 below to transmit a packet over the RF.Figure 12: Transmit API packet formatAPI Send Data CompleteAPI Send Data complete can be used as a software acknowledgement indicator.  When a radio sends an addressedpacket, it will look for a received acknowledgement (transparent to the OEM Host).  If an acknowledgement is notreceived, the packet will be retransmitted until one is received or all retries have been exhausted.For applications where data loss is not an option, the OEM Host may wish to monitor the acknowledgement processusing the API Send Data Complete.  If an acknowledgement is not received (Failure), the OEM Host can send thepacket to the transceiver once again.API Send Data Complete is enabled when bit-2 of the API Control byte is enabled.  The transceiver sends the OEMHost the data shown in Figure 13 upon receiving an RF acknowledge or exhausting all attempts.DataRequest0x81Start DelimiterByte 2: Payload Data LengthByte 3: Reserved.  Set to 0x00Byte 4: Number of Transmit RetriesByte 5: Reserved.  Set to 0x00Bytes 6-7: 16-bit Network Destination Address0x - - - -: Unicast (addressed)0xFFFC: Broadcast to all Routers & Coordinator0xFFFD: Broadcast to all with RXOnWhenIdle = True0xFFFF: Broadcast to all DevicesBytes 8-n: Payload DataData
39ZB2430 User’s Manual - v1.6 API OPERATIONwww.aerocomm.comFigure 13: Send Data Complete packet formatAPI Receive PacketBy default, the source MAC is not included in the received data string sent to the OEM Host.  For applications wheremultiple radios are sending data, it may be necessary to determine the origin of a specific data packet.  When APIReceive Packet is enabled, all packets received by the transceiver will include the MAC address of the source radio aswell as an RSSI indicator which can be used to determine the link quality between the two.API Receive Packet is enabled when bit-0 of the API Control byte is enabled.  Upon receiving a RF packet, the radiosends its OEM Host the data as shown in Figure 14 below.Figure 14: Receive API packet formatDataRequest0x82Start DelimiterByte 2: TX CostByte 3: RX CostByte 4: Success0x00: Fail0x01: SuccessDataDataRequest0x81Start DelimiterBytes 2-3: Payload Data Length.  PDL Lo then PDL Hi.Byte 4: RSSIByte 5-6: 16-bit Network Source AddressBytes 7-n: Payload DataData
www.aerocomm.comZB2430 ADDRESSING10Every ZB2430 transceiver module has a unique static 64-bit MAC address that is programmed at the factory.  Uponjoining the network, the device is assigned a 16-bit NWK Address.  The NWK address only changes on initial power-upadn when an NV Reset command is issued to the radio.In Figure 15  below, 4 nodes with each of their associated MAC addresses are shown.Figure 15: ZigBee Addressing by MAC - Node 0 to Node 3In previous sections (see “Mesh Routing (AODV)” on page 15), the Ad-Hoc On-Demand Vector routing protocol,Route Requests and Replies were discussed.  Fortunately, the routing, RREQ’s and RREP’s are not left up to the OEMHost and are all taken care of by the ZigBee protocol embedded in the ZB2430.  A message can therefore be sent toa device anywhere on the network once its 16-bit NWK address is known.Using the same example as before, assume that Node 0 needs to send a message to Node 3 which is out of Node 0’srange.  This can be done using the procedure below (note that the underlined values will vary from radio to radio):1.  Enter AT Command Mode: ..................................................... 0x41 0x54 0x2B 0x2B 0x2B 0x0D2.  Wait for command response:.................................................. 0xCC 0x43 0x4F 0x0D3.  Discover NWK Address:.......................................................... 0xCC 0x8D 0x56 0x78 0x904.  Wait for command response:.................................................. 0xCC 0x00 0x015.  Write 16-bit Destination NWK address:................................... 0xCC 0x10 0x00 0x00 0x016.  Wait for command response:.................................................. 0xCC 0x00 0x00 0x017.  Exit AT Command Mode:........................................................ 0xCC 0x41 0x54 0x4F 0x0D
41ZB2430 User’s Manual - v1.6 ZB2430 ADDRESSINGwww.aerocomm.com8.  Wait for command response:.................................................. 0xCC 0x44 0x41 0x549.  Send data to deviceFigure 16: ZigBee Addressing by MAC - Node 0 to Node 2Next, assume that Node 1 needs to send a message to Node 2, which is also out of it’s range.  The procedure is theessentially the same as above (see Figure 16: "ZigBee Addressing by MAC - Node 0 to Node 2").  Note that theunderlined values will vary from radio to radio.1.  Enter AT Command Mode: ..................................................... 0x41 0x54 0x2B 0x2B 0x2B 0x0D2.  Wait for command response:.................................................. 0xCC 0x43 0x4F 0x0D3.  Discover NWK Address:.......................................................... 0xCC 0x8D 0x22 0x11 0x334.  Wait for command response:.................................................. 0xCC 0x14 0x3E5.  Write 16-bit Destination NWK address:................................... 0xCC 0x10 0x00 0x14 0x3E6.  Wait for command response:.................................................. 0xCC 0x00 0x14 0x3E7.  Exit AT Command Mode:........................................................ 0xCC 0x41 0x54 0x4F 0x0D8.  Wait for command response:.................................................. 0xCC 0x44 0x41 0x549.  Send data to device
www.aerocomm.comADVANCED NETWORK COMMANDS11Some applications may require a more extensive knowledge of the Network and its current configuration.  For thisreason, the ZB2430 includes several advanced commands which can be issued anytime the radio is in Commandmode.  Each of these commands include a 16-bit Return Mask which allows the OEM Host to select the informationreturned in the command response.Note: All unused bits in the Return Mask should be set to “0”.Read Neighbor TableThe Neighbor Table stores information about neighboring devices which are operating on the same RF Channel butdifferent PAN ID.  To read a device’s Neighbor Table, use the command format shown in Figure 17 below.Command Definitions• Start Index: Starting index within the Neighbor Table to begin reporting.• Count: Number of entries to include in Neighbor Table.  Maximum number of indexes = 8 (Coordinator and Routers) and 4 (End Devices).• Index Number: Index location of radio in Route Table.• NWK Address: 16-bit NWK address of the neighboring device.• PAN ID: The 16-bit PAN ID of the network to which the device belongs.• TX Cost: Counter of transmission (success/failures)• RX Cost: Average of received RSSI values for the specified deviceFigure 17: Read Neighbor Table CommandAfter issuing the Read Neighbor Table command, the radio will respond with the requested information as shown inFigure 18 below.  The actual command response format may vary depending on the Return Mask setting used in thecommand.0x00: Index to start reporting atStart Index (Byte 4)DataRequest0xCCStart Delimiter0x88Command Identifierbit 0: Index numberbits 1-2: NWK Addressbits 3-4: PAN IDbit 5: TX costbit 6: RX costbits 7: Security Key sequence numberbits 8-11: Security Frame counterbit 12-15: Reserved.  Set to 0.Return Mask (Bytes 5-6)0x00: Show all entries between Start Index and maximum 0x01: Show entry at Start Index0x02: Show entries between Start Index and (Start Index + 1)etc.Count (Byte 3)
43ZB2430 User’s Manual - v1.6 ADVANCED NETWORK COMMANDSwww.aerocomm.comFigure 18: Read Neighbor Table Response0x00: Success0x01: FailStatus (Byte 4)DataRequest0xCCStart Delimiter0x88Command Identifier1 ByteLengthByte 5: Index numberBytes 6-7: NWK AddressBytes 8-9: PAN IDByte 10: TX CostByte 11: RX CostByte 12: Security Key Sequence numberBytes 13-16: Security Frame CounterResponse (Bytes 5-n)(Repeated for each radio)
ADVANCED NETWORK COMMANDS44Read Route TableZigBee Coordinators and Routers maintain a routing table which is used to establish a route to a particular destinationdevice.Note: This command not valid for End Devices.Command Definitions• Count: Number of entries to include in Route Table.  Maximum number of indexes = 20 (Coordinator and Routers)• Start Index: Starting index within the Route Table to begin reporting.• Index Number: Index location of radio in Route Table.• Destination Address: The 16-bit NWK address of the route.• Next Hop Address: The 16-bit NWK address of the next radio on the way to the destination.• Expiry Time: A countdown timer indicating the number of milliseconds until route discovery expires.• Status: The status of the route.Figure 19: Read Route Table CommandFigure 20: Read Route Table Response0x00: Index to start reporting fromStart Index (Byte 4)DataRequest0xCCStart Delimiter0x89Command Identifierbit 0: Index numberbits 1-2: Destination Addressbits 3-4: Next Hop Addressbit 5: Expiry Timebit 6: Statusbits 7-15: Reserved.  Set to 0.Return Mask (Bytes 5-6)0x00: Show all entries between Start Index and maximum0x01: Show entry at Start Index0x02: Show entries between Start Index and (Start Index + 1)etc.Count (Byte 3)0x00: Success0x01: FailStatus (Byte 4)DataRequest0xCCStart Delimiter0x89Command Identifier1 ByteLengthByte 5: Index numberBytes 6-7: Destination AddressBytes 8-9: Next Hop AddressByte 10: Expiry TimeByte 11: StatusResponse (Bytes 5-n)
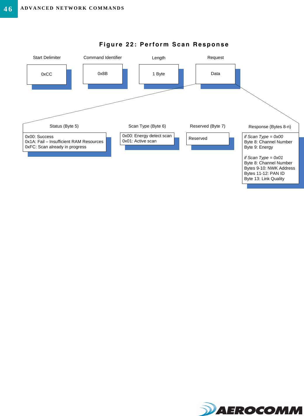
45ZB2430 User’s Manual - v1.6 ADVANCED NETWORK COMMANDSwww.aerocomm.comPerform ScanZigBee Coordinators and Routers can manually scan selected channels for RF activity and other ZigBee devices/PANID’s, etc.Note: This command not valid for End Devices.Command Definitions• Scan Channel: A 32-bit channel mask specifying the channel(s) to include in the scan.• Scan Type: Specifies the type of scan to perform.  If Energy scan is selected, the device will tune to each channel & perform an energy measurement.  If Active scan is selected, the device tunes to each channel, send a beacon request and listen for beacons from other ZigBee devices.• Scan Duration: Duration of the Active & Energy scans on each channel selected.  Time is measured as:(48ms) x 2^(Scan Duration + 1)• Max Results: The maximum number of results to report for Active scans.  Ignored with Energy scan command.• Status:  Indicates the status of the current scan.• Channel Number: 8-bit channel current measurement was taken from.• Energy: The strength of the RF channel during the Energy scan.• NWK Address: 16-bit NWK address of the neighboring device.• PAN ID: The 16-bit PAN ID of the network to which the device belongs.• Link Quality: The strength of the link between the current device and the device found during the Active scan.Figure 21: Perform Scan Command32-bit channel mask describing channels to scanScan Channel (Bytes 3-6)0x00: Energy detect scan0x01: Active scanScan Type (Byte 7)DataRequest0xCCStart Delimiter0x8BCommand IdentifierRange: 0x00-0x0EScan Duration (Byte 8)Reserved.Set to 0x00.Reserved (Byte 9)Maximum number of results to returnMax Results (Byte 10)
ADVANCED NETWORK COMMANDS46Figure 22: Perform Scan ResponseDataRequest0xCCStart Delimiter0x8BCommand Identifier1 ByteLength0x00: Energy detect scan0x01: Active scanScan Type (Byte 6)ReservedReserved (Byte 7)0x00: Success0x1A: Fail – Insufficient RAM Resources0xFC: Scan already in progressStatus (Byte 5)if Scan Type = 0x00Byte 8: Channel NumberByte 9: Energyif Scan Type = 0x01Byte 8: Channel NumberBytes 9-10: NWK AddressBytes 11-12: PAN IDByte 13: Link QualityResponse (Bytes 8-n)
47ZB2430 User’s Manual - v1.6 ADVANCED NETWORK COMMANDSwww.aerocomm.comRead Radio TableThe Radio Table contains information about the last 8 devices which the radio has received data from.  The RadioTable stores relationship and link-state information which updates everytime the radio receives a packet from thatdevice.  To read a device’s Radio Table, use the command format shown in Figure 23 below.Note: This command not valid for End Devices.Command Definitions• Index Number: Index location of radio in Radio Table (range = 0-20).• NWK Address: 16-bit NWK address of the device.• Node Relation: The type/relation of the device.• Device Status: Status of the link between the two devices.• TX Cost: Counter of transmission (success/failures)• RX Cost: Average of received RSSI values for the specified deviceFigure 23: Read Radio Table CommandAfter issuing the Read Radio Table command, the radio will respond with the requested information as shown inFigure 24 below.  The actual command response format may vary depending on the Return Mask setting used in thecommand.0x00: All0x01: Parent0x02: Children0x03: Radio at indexDevice Type (Byte 3)Radio Index in table.  (Only valid when Device Type = 0x03)Index (Byte 4)DataRequest0xCCStart Delimiter0x8CCommand Identifierbit 0: Index numberbits 1-2: NWK Addressbits 3-4: Address indexbit 5: Node relationbit 6: Device Statusbit 7: Association Countbit 8: TX costbit 9: RX costbits 10: Security Key sequence numberbits 11-14: Security Frame counterbit 15: Reserved.  Set to 0.Return Mask (Bytes 5-6)
ADVANCED NETWORK COMMANDS48Figure 24: Read Radio Table Response0x00: SuccessStatus (Byte 4)DataRequest0xCCStart Delimiter0x8CCommand Identifier1 ByteLengthByte 5: Index numberBytes 6-7: NWK AddressBytes 8-9: Address indexByte 10: Node relation0x00: Parent0x01: Child RFD0x02: Child RFD RX Idle0x03: Child FFD0x04: Child FFD RX Idle0x05: NeighborByte 11: Device StatusByte 12: Association CountByte 13: TX CostByte 14: RX CostByte 15: Security Key Sequence numberBytes 16-19: Security Frame CounterResponse (Bytes 5-n)(Repeated for each radio)
www.aerocomm.comDIMENSIONS12ZB2430 MECHANICALFigure 25: ZB2430 Mechanical DrawingNotes:All dimensions are +/- .005 inchesPC Board Material is 0.031 thick FR4Board edge connections are 1/2 of 0.031 plated holes0.0150.2050.8371.3500.0000.079typ.0.0150.0000.3810.9851.0000.0000.0310.131Top ViewSide ViewBottom View18 10192219RF ShieldBottom Pads0.060 by 0.050 typ.0.8100.6191.0400.3250.0000.7600.675
www.aerocomm.comORDERING INFORMATION13PRODUCT PART NUMBERS
www.aerocomm.comCOMPLIANCY INFORMATION14AGENCY IDENTIFICATION NUMBERSAgency compliancy is a very important requirement for any product development.  Aerocomm is in the process ofobtaining modular approval for its ZB2430 product family so that the OEM only needs to meet a few requirements touse that approval.  The corresponding agency identification numbers and approved antennas are listed below.APPROVED ANTENNA LISTTable 10: Agency Identification NumbersPart Number US/FCC CANADA/IC ETSIZB2430-D KQL-ZB2430D 2268C-ZB2430D ApprovedZB2430-100 KQL-ZB2430-100 2268C-ZB2430 PendingFCC / IC REQUIREMENTS FOR MODULAR APPROVALIn general, there are two agency classifications of wireless applications; portable and mobile.Portable - Portable is a classification of equipment where the user, in general, will be within 20 cm of the transmittingantenna.  Portable equipment is further broken down into two classes; within 2.5 cm of human contact and beyond2.5 cm (Note: Ankles, feet, wrists, and hands are permitted to be within 2.5 cm of the antenna even if the equipment isdesignated as being greater than 2.5 cm).  The ZB2430 is not agency approved for portable applications.  The OEM isrequired to have additional testing performed to receive this classification.  Contact AeroComm for more details.Table 11: ZB2430 Approved Antenna ListAerocomm Part NumberManufacturer Part Number Manufacturer Type  Gain (dBi)ZB2430-DZB2430-100-FR05-S1-N-o-001 Fractus Integral Chip 2 - X0600-00039 S151FC-L-(132)PX-2450S Nearson Omni 5 X XWIC2450-A Laird/Centurion Chip 2 X -This device has been designed to operate with the antennas listed below, and having a maximum gain of 5 dB. Antennas not included in this list or having a gain greater than 5 dB are strictly prohibited for use with this device. The required antenna impedance is 50 ohms.To reduce potential radio interference to other users, the antenna type and its gain schuld be so chosen that the equivalent isotropically radiated power (e.i.r.p.) is not more than that permitted for successful communication.
COMPLIANCY INFORMATION52Mobile - Mobile defines equipment where the user will be 20 cm or greater from the transmitting equipment.  Theantenna must be mounted in such a way that it cannot be moved closer to the user with respect to the equipment,although the equipment may be moved.  (Note:  Ankles, feet, wrists, and hands are permitted to be within 20 cm ofmobile equipment).OEM EQUIPMENT LABELING REQUIREMENTSWARNING: The OEM must ensure that FCC labeling requirements are met.  This includes a clearly visible label on theoutside of the OEM enclosure specifying the appropriate AeroComm FCC identifier for this product as well as the FCCnotice below.  The FCC identifiers are listed above.Label and text information should be in a size of type large enough to be readiily legible, consistent with thedimensions of the equipment and the label.  However, the type size for the text is not required to be larger than eightpoint.ANTENNA REQUIREMENTSWARNING: This device has been tested with a U.FL connector with the above listed antennas.  When integrated intothe OEM’s product, these fixed antennas require professional installation preventing end-users from replacing themwith non-approved antennas.  Any antenna not listed in the above table must be tested to comply with FCC Section15.203 for unique antenna connectors and Section 15.247 for emissions.  Contact AeroComm for assistance.Caution: Any changes or modifications not expressly approved by AeroComm could void the user’s authority tooperate the equipment.WARNINGS REQUIRED IN OEM MANUALSWARNING:  This equipment has been approved for mobile applications where the equipment should be used atdistances greater than 20 cm from the human body (with the exception of hands, feet, wrists, and ankles).  Operationat distances of less than 20 cm is strictly prohibited and requires additional SAR testing.CHANNEL WARNINGThe OEM must prevent the end-user from selecting a channel not approved for use by the FCC.Contains FCC ID KQL-ZB2430-100 Contains FCC ID KQL-ZB2430D This device complies with Part 15 of the FCC rules. Operation is subject to the following two conditions: (1) This device may not cause harmful interference, and (2) this device must accept any interference received, including interference that may cause undesired operation.

Navigation menu