FUTAIHUA CMC181 UHF Reader User Manual CMC181 Englishx
FUTAIHUA INDUSTRIAL (SHENZHEN) CO.,LTD. UHF Reader CMC181 Englishx
FUTAIHUA >
Users Manual

UHF Reader User Manual

1 Quick Guide
1.1 Product introduction
CMC181 is a high-performance UHF RFID reader, with complete proprietary intellectual property rights, supporting
DRM (Dense Reader Mode) , excellent network stability ,especially suit for enterprise scale batch group application,
can be widely applied to various RFID application systems such as SCM, Access control, anti-fake and shop floor
control system and so on.
Application:
Vehicle management
Customs clearance management
Storage and logistics management
Access control system
Shop floor control
Asset management
Features
:
::
:
Compliant with the EPC Class1 Gen2 (ISO18000-6C) ;
High scanning speed, up to 750 tags/s;
Extra scanning range, up to 12 m (adjustable, vary with antenna);
4 auto switch antenna ports can support 4 antennas in use simultaneously;
High reliability, aluminum out case, for the harsh work condition.
Specifications
:
::
:
Specifications
Protocol ISO18000(EPC Class1 Gen2)
Operating Frequency
US:902MHz~928MHz (standard)
Europe:865MHz~868MHz
China:920MHz~928MHz
Working mode FHSS or fixed frequency with software settings
Output power 5dBm~30dBm (1dBm step by software)
RF interface Four TNC interfaces
Communication
interface RJ45
IO 2 ways relay output, 1 photoelectric isolated inputs
Reading distance Maximum up to 12M
Writing distance Maximum up to 3M
Maximum length of
EPC Maximum up to 496 bits
Indicating lamp Power, inventory and four antennas
Power adapter 12V/3A
Power consumption Maximum up to 13W
Physical
parameters
size 222mm*158.5mm*33.7mm
weight 1.094kg
Shell material Aluminum alloy
Environmental
parameters
Working temperature -20℃~+50℃
Storage temperature -40℃~+85℃
Storage humidity 5%~95% no condensation

1.2 Function description for UHF reader :
::
:
The top view for UHF reader
:
::
:
The side view for UHF reader
:
::
:
1.3 The definition of IO port:
::
:
Symbol Function
+12V +12V power output
D02+
2 ways output circuit
D02-
D01+
D01-
DI+ 1 way input circuit
DI-
GND Power GND
Icon show
:
::
:
1. The fixed screw holes
2. Ant port
3. Power lamp
4. Ant lamp
5. Inventory lamp
6.
Icon show
:
::
:
1. RJ45
2. I/O port
3. Power switch
4. Power interface
12V-OUT
J11
CON8
1
2
3
4
5
6
7
8
DO2+
DI1+
DO2-
DI1-
DO1-
DO1+
1
1
1
1
2
3
4 5
1 2 3 4

1.4 Product size(
((
(mm)
))
)
1.5 Standard fittings
Item Quantity
Remark
Mainframe 1 UHF reader
Reticle 1 Standard line, 2M for standard
Terminal 1 8 pin,3.96mm space between pins, green
Power adapter
1 DC 12V/3A
1.6 Attention
1. Use standard power adapter of 12V/ 3A;
2. Non authorized person shall not change equipment, decompose and assembly, otherwise, it will cancel the
warranty period;
3. Don’t put the equipment storage or installed in direct sunlight, high humidity, dew and other heat source place;
4. The cable’s length between ant and UHF reader should not exceed 10 meters. When the length is longer than
two meters, you’d better use RF cable of low loss, or affecting the reading distance;
5. Electronic tag’s read-write distance is related to the gain of the antenna size, the angle between the tag and the
antenna size, the labels on items related to such factors as the medium and the surrounding environment. So in practical
application , please according to the site conditions to select the best match.

2 The Demo of use
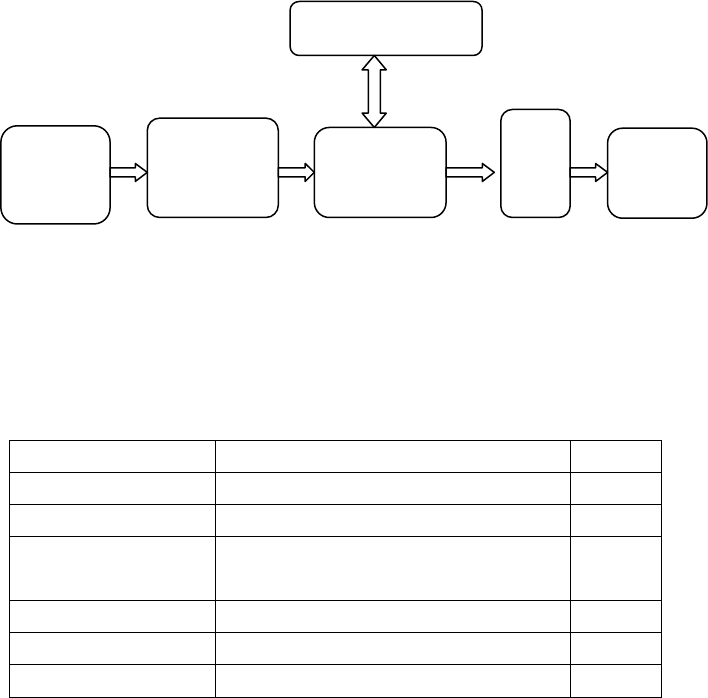
System frame for UHF reader
:
::
:
A whole RFID system consists of UHF reader, antenna and tag. The host sends reading and writing command to
UHF reader through RJ45 interface. After receiving command, UHF reader sends a specific frequency electromagnetic
wave to space by the antenna. When the tag goes into the magnetic field, the energy obtained from tag’s internal
antenna will drive the tag circuit, whose internal information is sent. The UHF reader will accept and send the
information to the host. The system frame’s sketch map is shown in figure 2.0:
Figure2.0 system frame map
2.1 Presenter
Name Specs Amount
UHF reader 222mm*158.5mm*33.7mm 1
Reticle Standard cable 1
Circularly polarized
antenna 225mm*225mm*39mm 1
Tag UHF some
PC / 1
Power adapter DC 12V/3A 1
2.2 The software instructions on PC :
::
:
2.2.1 Working in TCP/IP mode
1. Connect one side of the electric supply with 12V power adapter, the other side of 12V power adapter
connected with UHF reader. Connect cable of antenna with UHF reader, connected with PC by reticle. Then
open power switch of UHF reader and PC.
Electric
supply
12Vpowera
dapter
UHF reader
Ant
RFID
tag
PC
TCP/IP
RF
Cable

2. Double click “UHF Demo” on PC shown in figure 2.1, and you will go into figure 2.2.
Figure 2.1
Figure 2.2
Icon show:
Search: get devices’ IP
Open: connect the device
Close: disconnect the device
Refresh: refresh the interface of the device
Same line while Different antennas: add count
Inventory Test: no add count, easy to long distant operation
Language setting
:
::
:
English/
traditional Chinese
Inventory display
Data display

3. In Figure 2.2 ,select“ TCP/IP” and then click “search”, you will see Figure 2.3.
Figure 2.3
Icon show
Set Config: set device’s network parameters
Get Config: get device’s network parameters
Config: fill in network parameters including in IP, Mask and Gateway.
4. Click “OK” to get all UHF reader devices .You choose every device by clicking the MAC ,then click “Get Config” to
gain device’s network parameters .After getting device’s network parameters ,you can fill in what you want to
set ,then click “Set Config”.
And click “open” to connect network, if success, UHF reader will show you “Init OK” and firmware
version .UHF reader will automatically search corresponding ant port .see in Figure 2.4.
Figure 2.4
1)
))
) Inventory
a. Pander data display option .You can select appropriate option, such as you’d better pander “Multiple lines
while different antennas” with multi-ant ports.
b. Make UHF tags dead against the center of the antenna.
c. Click “Inventory” and “Inv Once”. Show you in Figure 2.5.
d. Click “Stop” to complete inventory.
Figure 2.5

2) Tag Operation
Click “Tag Access”, you will see Figure 2.6.
Figure 2.6
Icon show:
Password : default is 00 00 00 00;
Bank : tag bank memory including RESERVED、EPC、TID、USER ;
Begin : the start address is word pointer (16-bit unit);
Length : length is word length of EPC;
Data : data to write;
Read : read special tag memory;
Write : write data to special tag memory;
Opcode : set option mode.
Block : set tag password;
Lock : lock tag;
Kill password ; kill tag password. It cannot be set “00 00 00 00”;
Kill : after logout,tag cannot recover ;

Read Tag
Set corresponding parameters of tag memory bank, make tag dead against ant, and click ” Read” to get tag
information. If
Reading succeeds, you will see “Read tag OK” in figure2.7.
Figure 2.7
Write tag
Set corresponding parameters of tag memory bank, make tag dead against ant, edit data to write, and click “Write”. If
it is
successful, you will see “Write Tag OK” in figure 2.8.
Figure 2.8
Lock Tag
Set password of tags to lock, select corresponding operation and password, click “Lock”. If it is successful, you will see
“Lock Tag
OK” in figure 2.9.
Figure 2.9
Logout Tag Operation: firstly set password of tags to kill, the password cannot be “00 00 00 00” .Click “Kill”and you will
see “Kill Tag OK” in figure 2.10.

Figure 2.10
2)
))
) set device parameters
Click “Config” in figure 2.11.
Figure 2.11
3) Icon show
Ant: set the ant port
Dwell Time (ms): set executive time of ants
Power (dBm): set output power which arranges 0 from 30.
SWR>2: check this option for ant SWR >2, do not perform the reverse power detection function.
Update: update parameters.

4)
))
)Operation notes
Click “Log” in figure 2.12.
Pander “Auto save” to save log notes.
Figure 2.12
Notice:
::
:
This equipment should be installed and operated with a minimum distance of 20 centimeters between the radiator and
your body.
Appendix-1 Frequently asked questions for UHF Reader
1. Search tags unsuccessfully
A. Check ant’s connection
B. Check ant’s port
C. Check tag ‘s placement
2. The distance of reading tags is not enough
A. Check whether making a tag dead against the ant
B. Check connection between the device and ant’s linker
C. Check whether ant’s output power is enough big.
3. The speed to read tags is low when there is only one ant.
A. Pander “SWR > 2” when SWR of the external ant is small.
B. Cancel “SWR > 2” when SWR of the external ant is big .And pander the corresponding ant port by yourself.
Appendix-2 After service
Product warranty period is one year .If it is not the damage to the non-natural disasters and man-made factors ,the
warranty period is free to repair ;
Once the product to sell, unless the product with quality problems need to repair or replacement, will not return.
The product due to the damage to man-made factors and fault for unmerited operation is not in the scope of three
bags, repair with charging.
FCC Statement
This equipment has been tested and found to comply with the limits for a Class B digital device, pursuant to part 15 of the
FCC Rules. These limits are designed to provide reasonable protection against harmful interference in a residential
installation. This equipment generates uses and can radiate radio frequency energy and, if not installed and used in
accordance with the instructions, may cause harmful interference to radio communications. However, there is no
guarantee that interference will not occur in a particular installation. If this equipment does cause harmful interference to
radio or television reception, which can be determined by turning the equipment off and on, the user is encouraged to try
to correct the interference by one or more of the following measures:
—Reorient or relocate the receiving antenna.
—Increase the separation between the equipment and receiver.
—Connect the equipment into an outlet on a circuit different from that to which the receiver is connected.
—Consult the dealer or an experienced radio/TV technician for help.
FCC Statement
This device complies with FCC radiation exposure limits set forth for an uncontrolled environment.
This device complies with Part 15 of the FCC Rules. Operation is subject to the following two conditions: (1) this device
may not cause harmful interference, and (2) this device must accept any interference received, including interference
that may cause undesired operation.
Caution!
Any changes or modifications not expressly approved by the party responsible for compliance could void the user's
authority to operate the equipment.