Falcom BOLERO-LT GSM/GPRS/GPS unit User Manual FALCOM BOLERO LT Hardware Manual
Falcom GmbH GSM/GPRS/GPS unit FALCOM BOLERO LT Hardware Manual
Falcom >
Manual

BOLERO-LT Hardware Description Version 1.0.0
Table of contents
1 INTRODUCTION ...........................................................................6
1.1 GENERAL ...................................................................................................................6
1.2 CIRCUIT CONCEPT ........................................................................................................8
1.3 USED ABBREVIATIONS ....................................................................................................9
1.4 RELATED DOCUMENTS .................................................................................................10
2 SECURITY ...................................................................................11
2.1 GENERAL INFORMATION ...............................................................................................11
2.2 EXPOSURE TO RF ENERGY ...........................................................................................11
2.3 EFFICIENT MODEM OPERATION ........................................................................................12
2.4 DRIVING ...................................................................................................................12
2.5 ELECTRONIC DEVICES ..................................................................................................12
2.6 VEHICLE ELECTRONIC EQUIPMENT ...................................................................................12
2.7 MEDICAL ELECTRONIC EQUIPMENT ...................................................................................12
2.8 AIRCRAFT ................................................................................................................12
2.9 CHILDREN ................................................................................................................13
2.10 BLASTING AREAS .....................................................................................................13
2.11 POTENTIALLY EXPLOSIVE ATMOSPHERES .........................................................................13
2.12 NON-IONIZING RADIATION ............................................................................................13
3 SAFETY STANDARDS ...............................................................14
4 TECHNICAL DATA .....................................................................15
4.1 GENERAL SPECIFICATIONS OF TERMINAL BOLERO-LT ....................................................15
4.1.1 Power consumption ..........................................................................................16
4.1.2 Operating temperatures ....................................................................................16
4.2 TECHNICAL SPECIFICATIONS OF GSM/GPRS ENGINE ........................................................17
4.3 TECHNICAL SPECIFICATIONS OF GPS RECEIVER .................................................................18
4.4 NMEA DATA MESSAGE ...............................................................................................19
5 BOLERO-LT APPLICATION INTERFACE .................................20
5.1 POWER SUPPLY .........................................................................................................20
5.1.1 Power supply pins (3 and 4) on the 6-pin connector .........................................20
5.1.2 Automatic shutdown ..........................................................................................20
5.2 DETERMINING THE EXTERNAL EQUIPMENT TYPE ................................................................20
6 HARDWARE INTERFACES ........................................................21
6.1 6-PIN CONNECTOR .....................................................................................................21
6.1.1 Pin assignment on the 6-pin connector .............................................................21
6.1.2 Special pin description ......................................................................................22
6.1.2.1 Analog input (6) ............................................................................................................................22
6.1.2.1.1 Connection example using IO1 as analog inputs: ......................................................................22
6.1.2.2 Digital Input (pin 6) .......................................................................................................................23
6.1.2.3 Output (pin 6) ..............................................................................................................................24
6.1.2.4 How to use IGN pin ((pin 5) .........................................................................................................25
This confidential document is a property of FALCOM and may not be copied or circulated without previous permission.
Page 2

BOLERO-LT Hardware Description Version 1.0.0
6.1.3 Buttons & LEDs ...............................................................................................26
6.1.4 SIM card interface .............................................................................................27
6.1.5 Special pin description ......................................................................................27
6.1.5.1 Serial communication signals (RxA, TxA ) ..................................................................................27
6.2 MOUNTING THE BOLERO-LT DEVICE ..........................................................................28
7 RF EXPOSURES .........................................................................29
8 APPENDIX ...................................................................................30
8.1 SCHEMATICS .............................................................................................................30
8.1.1 Installation guidance for 6-pin connector ...........................................................30
This confidential document is a property of FALCOM and may not be copied or circulated without previous permission.
Page 3

BOLERO-LT Hardware Description Version 1.0.0
Version history:
Version Author Changes Changed date
1.0.0 F. Beqiri -Initial release 04/12/2007
This confidential document is a property of FALCOM and may not be copied or circulated without previous permission.
Page 4

BOLERO-LT Hardware Description Version 1.0.0
Cautions
Information furnished herein by FALCOM is accurate and reliable. However, no
responsibility is assumed for its use.
Please, read carefully the safety precautions.
If you have any technical questions regarding this document or the product
described in it, please contact your vendor.
General information about FALCOM and its range of products are available at
the following Internet address: http://www.falcom.de/
Trademarks
Some mentioned products are registered trademarks of their respective
companies.
Copyright
This documentation is copyrighted by FALCOM WIRELESS COMMUNICATIONS
GmbH with all rights reserved. No part of this documentation may be produced
in any form without the prior written permission of FALCOM WIRELESS
COMMUNICATIONS GmbH.
FALCOM Wireless Communications GmbH.
No patent liability is assumed with respect to the use of the information
contained herein.
This confidential document is a property of FALCOM and may not be copied or circulated without previous permission.
Page 5

BOLERO-LT Hardware Description Version 1.0.0
1 INTRODUCTION
This product manual is only addressed to qualified personnel which is well skilled in
electronical/electrical installation and not addressed to private consumers/end
users. The installation, implementing or setting into operation of the product can
only be performed by this qualified personnel.
The status of the product described in the data sheet may have changed since
publication of the data sheet and therefore information in this data sheet on
product status may be outdated. The latest information of the product is published
on the download area of the FALCOM website.
1.1 General
This description is focused on the GSM/GPRS and GPS terminal BOLERO-LT from
FALCOM GmbH. It contains a variety of information about hardware concepts and
issues of the BOLERO-LT device.
In order quickly to start and immediately and comprehensive to use all functions
and to avoid any mistakes of BOLERO-LT device on your utilization, we recommend
to read the following references and suggestions for using your new BOLERO-LT
device.
BOLERO-LT consists of a Quad-band GSM/GPRS engine that works on the four
frequencies GSM 850/900/1800/1900 MHz, a 20 channel GPS receiver based on
SiRFstarIII engine and an embedded configurable software that provides location-
based applications. The new device can be easily integrated into a variety of new
applications stretching from real-time navigation and positioning to remote
tracking and monitoring. It is designed for indoor use and ideal for fixed installation.
The device concept is targeting for direct implementation as a mobile client in a
wide range of high volume, low-cost, flexible system solutions like
AVL, fleet
management, vehicle security and recovery
and
other related area
. The tracking
functionality of the embedded mobile client application is combined with variety
of alert messaging capabilities. The configurable alert messages contain current
position and status report. It uses 1 digital input for monitoring the ignition key of
your vehicle as well as 1 line for use either as input or output. Depending on how
the system BOLERO-LT is set up, the I/O line can be supplied as digital output
allowing remote control of external actuators. In addition to that two predefined
digital inputs are detecting ignition line and main power (car battery) failure, and
so you may handle these events and use as notification.
By default, BOLERO-LT is offered without internal battery. Shall you need a BOLERO-
LT device with an internal battery, please see “Ordering Guide” and choose one
that meets your specific requirements. The housing of the new BOLERO-LT device
offers IP65 protection (with protection rubber) and can be operated at ambient
temperatures up to +85°C
.
The embedded software the embedded software can be controlled by word like
“PFAL” commands needed for executing particular actions, reading or setting
particular configurations into the device. These commands are valid for all kinds of
operations including SMS, CSD, TCP and SMTP.
BOLERO-LT provides Geofence features for territory management, route
verification, prohibited locations, parking area and more with exception reporting
to a wide variety of events, such as arrivals, departures, deliveries, pick-ups, illegal
This confidential document is a property of FALCOM and may not be copied or circulated without previous permission.
Page 6

BOLERO-LT Hardware Description Version 1.0.0
entries, unauthorized movement, etc. BOLERO-LT contains a data-logger that
enables it to archive unique locations in sequence for up to 45 days for later
analysis and evaluation (for example, archive interval up to 20 sec.).
The physical interface to the terminal application is made through a 6-pin
connector. It provides a serial interface giving you maximum flexibility for local use
such as controlling the terminal, receiving GPS location data, transferring data.
Figure 1 shows the front and top side of the BOLERO-LT covered with a protection
rubber.
Figure 1: BOLERO-LT covered with a protection rubber
BOLERO-LT terminal can be implemented into any asset platform, including:
-
Trailers
-
Trucks
-
Delivery vans
-
Rail cars
-
as well as other industrial monitoring installations.
and it can be used in a variety of applications, including:
•
Real time online tracking
•
Fleet management / monitoring
•
Security / emergency services
•
Real time satellite navigation
•
Territory management
•
Personalized drivers logbook
•
Route verification
•
Trip management / distance calculations
•
Theft protection
•
Toll collection / pay as you drive
BOLERO-LT - EVALKIT provides an easy and efficient way to evaluate and configure
all system parameters of the mobile client. The configuration of the BOLERO-LT can
be done locally via serial link or remotely via the GSM/GPRS network. The BOLERO-
LT concept reduces the efforts for the creation of a turn key tracking and security
solution to the definition of the server (dispatcher) application. In this way the time-
to-market, the design-in risk and the total cost of solution are substantially reduced.
This confidential document is a property of FALCOM and may not be copied or circulated without previous permission.
Page 7

BOLERO-LT Hardware Description Version 1.0.0
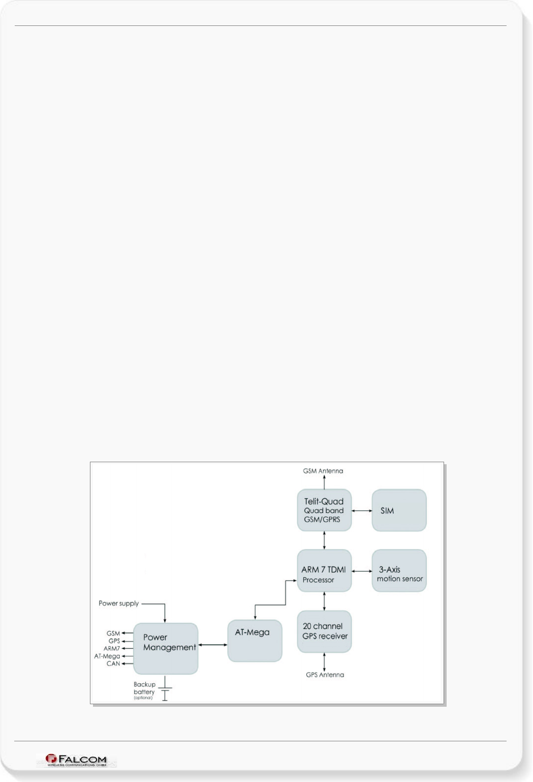
1.2 Circuit concept
The BOLERO-LT architecture includes the following major functional
components (
see figure 2
):
ARCHITECTURE INTEGRATES:
➢
High-performance Quad-Band GSM/GPRS core (operating at
26MHz),
➢
20 parallel channel low-power GPS core (operating at L1 1575.42
MHz and C/A code 1,023 MHz chip rate),
➢
ARM7TDMI Processor (at speed 25MHz) that controls all functions of
the system,
➢
Internal SIM card reader (
1.8V and 3V
),
➢
Internal GSM antenna,
➢
Internal GPS antenna,
Options to BOLERO-LT
➢
3D motion sensor
➢
Rechargeable Li-Polymer battery (see Ordering Guide),
➢
Audio for voice call
Physical interfaces:
➢
Power supply line,
➢
1x Multi-line I/O,
➢
1 x Ignition;
➢
RS232 port
➢
SIM Card reader (Type: Molex-91228-0002 small SIM Card)
➢
LED status indicators.
Figure 2: Architecture of the BOLERO-LT terminal
This confidential document is a property of FALCOM and may not be copied or circulated without previous permission.
Page 8

BOLERO-LT Hardware Description Version 1.0.0
1.3 Used abbreviations
Abbreviation Description
ASIC Application Specific Integrated Circuit
DOP Dilution of Precision
GPS Global Positioning System
GSM Global Standard for Mobile Communications
GGA GPS Fixed Data
HDOP Horizontal DOP
HW Hardware
IMEI International Mobile Equipment Identity
I/O Input/Output
NMEA National Marine Electronics Association
PRN Pseudorandom Noise Number – The Identity of GPS satellites
RF Radio Frequency
RTC Real Time Clock
RXQUAL Received Signal Quality
SIM Subscriber Identification Module
SMS Short Message Service
SRAM Static Random Access Memory
TA Terminal Adapter
TE Terminal Equipment
TP Transmit Protocol
TTFF Time to First Fix
SA Selective Availability
WAAS Wide Area Augmentation System
MSK Minimum Shift Keying
Table 1: Used abbreviations
This confidential document is a property of FALCOM and may not be copied or circulated without previous permission.
Page 9

BOLERO-LT Hardware Description Version 1.0.0
1.4 Related documents
Some others PDF documents such as FCC approval, application notes,
Certificate of Conformity R&TTE etc. are also available on the Web at:
http://www.falcom.de/ in the published download area.
In addition to this document, the following files comprise the full set of FALCOM
BOLERO-LT product manuals:
NR PDF file name Description
[1] steppIII_fox_bolero_lt_PFAL_Configuration_Co
mmand_Set.pdf
Contains the description of the internal firmware and the supported
Configuration Command Set for the FALCOM STEPPIII, FOX and
BOLERO-LT.
[2] AppNotes_Transform_history_data.pdf Contains information of how to transform history data that are being
transmitted from BOLERO-LT via TCP connection.
[3] AppNote_Remote_update.pdf Contains information of how to upgrade FALCOM AVL devices
device to a new firmware revision remotely via TCP.
[4] AppNotes_in_vehicle_mounting.pdf This document provides all the necessary information to allow your
FALCOM product to be properly and safely installed.
These PDF files are viewable and printable from Adobe Reader. If you do not have
the Adobe Reader installed, you can download it from
http://www.adobe.com.
This confidential document is a property of FALCOM and may not be copied or circulated without previous permission.
Page 10

BOLERO-LT Hardware Description Version 1.0.0
2 SECURITY
IMPORTANT FOR THE EFFICIENT AND SAFE OPERATION OF YOUR GSM-MODEM,
READ THIS INFORMATION BEFORE USE!
Your cellular engine BOLERO-LT is one of the most exciting and innovative
electronic products ever developed. With it you can stay in contact with your
office, your home, emergency services and others, wherever service is
provided.
This chapter contains important information for the safe and reliable use of the
BOLERO-LT. Please read this chapter carefully before starting to use the cellular
engine BOLERO-LT.
2.1 General information
Your BOLERO-LT device utilizes the GSM/GPRS/GPS standard for cellular
technology. GSM/GPRS is a newer radio frequency („RF“) technology than the
current FM technology that has been used for radio communications for
decades. The GSM standard has been established for use in the European
community and elsewhere. Your modem is actually a low power radio
transmitter and receiver. It sends out and receives radio frequency energy.
When you use your modem, the cellular system handling your calls controls
both the radio frequency and the power level of your cellular modem.
For the use of the acquired devices SIM cards are needed, which are not
included in the scope of delivery of the device. The SIM cards can be
acquired e.g. by specific providers. From the use of the SIM cards can result
additional costs, which are to be borne by the purchaser (client) of the
devices. The seller does not cover the extra costs for the use of the devices.
The seller gives no recommendation for the use of specific SIM cards and does
not liable also for the fact that the devices are usable with all available SIM
cards. The seller also covers no other costs, that are needed for the application
of the customer in connection with this device.
2.2 Exposure to RF energy
There has been some public concern about possible health effects of using a
GSM modem. Although research on health effects from RF energy has focused
for many years on the current RF technology, scientists have begun research
regarding newer radio technologies, such as GSM. After existing research had
been reviewed, and after compliance to all applicable safety standards had
been tested, it has been concluded that the product is fit for use.
If you are concerned about exposure to RF energy there are things you can do
to minimize exposure. Obviously, limiting the duration of your calls will reduce
your exposure to RF energy. In addition, you can reduce RF exposure by
operating your cellular modem efficiently by following the guidelines below.
This confidential document is a property of FALCOM and may not be copied or circulated without previous permission.
Page 11

BOLERO-LT Hardware Description Version 1.0.0
2.3 Efficient modem operation
In order to operate your modem at the lowest power level, consistent with
satisfactory call quality please take note of the following hints.
If your modem has an extendible antenna, extend it fully. Some models allow
you to place a call with the antenna retracted. However, your modem
operates more efficiently with the antenna fully extended.
Do not hold the antenna when the modem is „IN USE“. Holding the antenna
affects call quality and may cause the modem to operate at a higher power
level than needed.
2.4 Driving
Check the laws and regulations on the use of cellular devices in the area where
you drive. Always obey them. Also, when using your modem while driving,
please pay full attention to driving, pull off the road and park before making or
answering a call if driving conditions so require. When applications are
prepared for mobile use they should fulfil road-safety instructions of the current
law!
2.5 Electronic devices
Most electronic equipment, for example in hospitals and motor vehicles is
shielded from RF energy. However, RF energy may affect some malfunctioning
or improperly shielded electronic equipment.
2.6 Vehicle electronic equipment
Check your vehicle manufacturer’s representative to determine if any on
board electronic equipment is adequately shielded from RF energy.
2.7 Medical electronic equipment
Consult the manufacturer of any personal medical devices (such as
pacemakers, hearing aids, etc.) to determine if they are adequately shielded
from external RF energy.
Turn your BOLERO-LT device OFF in health care facilities when any regulations
posted in the area instruct you to do so. Hospitals or health care facilities may
be using RF monitoring equipment.
2.8 Aircraft
Turn your BOLERO-LT OFF before boarding any aircraft.
Use it on the ground only with crew permission.
Do not use it in the air.
To prevent possible interference with aircraft systems, Federal Aviation
Administration (FAA) regulations require you to have permission from a crew
member to use your modem while the plane is on the ground. To prevent
This confidential document is a property of FALCOM and may not be copied or circulated without previous permission.
Page 12

BOLERO-LT Hardware Description Version 1.0.0
interference with cellular systems, local RF regulations prohibit using your
modem whilst airborne.
2.9 Children
Do not allow children to play with your BOLERO-LT device. It is not a toy.
Children could hurt themselves or others (by poking themselves or others in the
eye with the antenna, for example). Children could damage the modem or
make calls that increase your modem bills.
2.10 Blasting areas
To avoid interfering with blasting operations, turn your unit OFF when in a
“blasting area” or in areas posted: „turn off two-way radio“. Construction crew
often use remote control RF devices to set off explosives.
2.11 Potentially explosive atmospheres
Turn your BOLERO-LT device OFF when in any area with a potentially explosive
atmosphere. It is rare, but your modem or its accessories could generate sparks.
Sparks in such areas could cause an explosion or fire resulting in bodily injury or
even death.
Areas with a potentially explosive atmosphere are often, but not always, clearly
marked. They include fuelling areas such as petrol stations; below decks on
boats; fuel or chemical transfer or storage facilities; and areas where the air
contains chemicals or particles, such as grain, dust or metal powders.
Do not transport or store flammable gas, liquid or explosives, in the
compartment of your vehicle, which contains your modem or accessories.
Before using your modem in a vehicle powered by liquefied petroleum gas
(such as propane or butane) ensure that the vehicle complies with the relevant
fire and safety regulations of the country in which the vehicle is to be used.
2.12 Non-ionizing radiation
As with other mobile radio transmitting equipment users are advised that for
satisfactory operation and for the safety of personnel, it is recommended that
no part of the human body is allowed to come too close to the antenna during
operation of the equipment. The radio equipment shall be connected to the
antenna via a non-radiating 50 Ohm coaxial cable. The antenna shall be
mounted in such a position that no part of the human body will normally rest
close to any part of the antenna. It is also recommended to use the equipment
not close to medical devices as for example hearing aids and pacemakers.
This confidential document is a property of FALCOM and may not be copied or circulated without previous permission.
Page 13

BOLERO-LT Hardware Description Version 1.0.0
3 SAFETY STANDARDS
This GSM/GPS modem complies with all applicable RF safety standards.
The embedded GSM/GPRS/GPS modem meets the safety standards for RF
receivers and the standards and recommendations for the protection of public
exposure to RF electromagnetic energy established by government bodies and
professional organizations, such as directives of the European Community,
Directorate General V in matters of radio frequency electromagnetic energy.
This confidential document is a property of FALCOM and may not be copied or circulated without previous permission.
Page 14

BOLERO-LT Hardware Description Version 1.0.0
4 TECHNICAL DATA
4.1 General specifications of terminal BOLERO-LT
Supply voltage range:
➢
Operating power supply voltage range of +10.8 V
to +35.0V, suitable for direct connection to an
automotive +12V or +24V DC power source (car
battery).
Power saving :
➢
8 different energy-saving modes - programmable
with PFAL commands.
➢
Sleep modes minimize power consumption.
Operating temperature range:
➢
-40 °C to + 85 °C (see chapter 4.1.2 for further
details)
Physical characteristics :
➢
Size: 85 mm x 56 mm x 20 mm (W x L x H)
➢
Weight: ca. 90 g
➢C
able length: 1 m
Physical Interfaces :
➢
Six-wire cable with an 6-pin connector on the end:
✔
1 x I/O (firmware-controlled as
digital input/output
or
analog
inputs, by default it is an input)
✔
1 x Ignition (with software - controlled feature),
✔
1 x Power supply (with software - controlled
feature)
✔
1 x Serial port (Rx, Tx), Baud rate is controlled by
firmware (by default 57600 bps), 8 data bits, no
parity, 1 stop bit, no flow control,
➢
SIM Card interface (for
1.8 V
and
3 V
SIM cards)
➢
3 X LED indicators (free-programmable by the
software)
Hardware options :
➢3D motion
sensor (Compact motion sensor for
measuring motion in 3 axises)
➢Audio
interface for voice call (1 x Microphone; 1 x
Speaker)
➢
Rechargeable Li-Polymer battery (see Ordering
Guide),
➢
Degree of protection (the housing of the BOLERO-LT
offers
IP65 protection
from dust and jets of water.)
This confidential document is a property of FALCOM and may not be copied or circulated without previous permission.
Page 15

BOLERO-LT Hardware Description Version 1.0.0
Casing :
➢
Fully shielded
Certifications :
➢
Fully type approved confirming with R&TTE directive.
➢
CE, FCC, PTCRB, e1,IC.
Directive :
➢
RoHS compliant.
Firmware :
➢
Embedded TCP/IP stack (inc. TCP, IP and SMTP
protocol),
➢
Accessible via PFAL commands,
➢
Upgradeable via serial port and remotely over the air
(GPRS/TCP interface).
Memory :
➢
2 Mbyte FLASH for configuration, data-logging and
firmware storage
Serial ports :
➢
1 x full duplex serial communication
Serial Interface Setting :
➢
Full duplex serial communication, CMOS level
➢
2-wires (1 x Rx and 1 x Tx) for serial communication
➢
Baud rate on the serial port (user configuration).
➢
8 data bits, no parity, 1 stop bit, no flow control.
Evaluation kit :
➢
The BOLERO-LT Evalkit is designed to test, evaluate
and make basis configuration to enable remote
monitoring/configuration of the FALCOM BOLERO-LT. It
provides a sample configuration for application.
4.1.1 Power consumption
To be defined.
4.1.2 Operating temperatures
Parameter Min. Typ. Max. Unit
Storage temperature (without internal battery) -40 +25 +90 °C
Operating temperature (without internal battery) -40 +25 +85 °C
GSM* (without internal battery) -30 +25 +80 °C
Charging temperature (with internal battery enabled ***) 0 +25 +45 °C
Discharging temperature (with internal battery enabled ***) -20 +25 +60 °C
* The extreme temperature can affect the sensitivity and performance of the GSM engine.
** Using configuration $PFAL,Cnf.Set,DEVICE.BAT.MODE=disabled
*** Using configuration $PFAL,Cnf.Set,DEVICE.BAT.MODE=auto
Table 2: Operating temperature
This confidential document is a property of FALCOM and may not be copied or circulated without previous permission.
Page 16

BOLERO-LT Hardware Description Version 1.0.0
4.2 Technical specifications of GSM/GPRS engine
Frequency bands:
➢
Telit GE864-Quad module
➢
Quad-Band:
GSM 850, 900, DCS 1800, PCS 1900.
➢
Compliant to GSM Phase 2/2+
Transmit power:
➢
Class 4 (2 W) at EGSM900 and GSM850
➢
Class 1 (1 W) at GSM1800 and GSM 1900
GPRS connectivity:
➢
GPRS multi-slot class 10
➢
GPRS mobile station class B
DATA:
GPRS
⇒
➢
GPRS data downlink transfer: max. 85.6 kbps see
table 3).
➢
GPRS data uplink transfer: max. 42.8 kbp (see table
3).
➢
Coding scheme: CS-1, CS-2, CS-3 and CS-4.
CSD
⇒
➢
CSD transmission rates: 2.4, 4.8, 9.6, 14.4 kbps, non-
transparent, V.110.
SMS:
➢
Text mode
GSM Antenna:
➢
internal.
Ringing tones:
➢
Offers a choice of 32 different ringing
tones/melodies, easily selectable with PFAL
command.
GPRS Coding scheme:
Coding scheme 1 Timeslot 2 Timeslots 4 Timeslots
CS-1: 9.05 kbps 18.1 kbps 36.2 kbps
CS-2: 13.4 kbps 26.8 kbps 53.6 kbps
CS-3: 15.6 kbps 31.2 kbps 62.4 kbps
CS-4: 21.4 kbps 42.8 kbps 85.6 kbps
Table 3: Coding schemes and maximum net data rates over air interface
Please note that, the values listed above are the maximum ratings which, in practice, are
influenced by a great variety of factors, primarily, for example, traffic variations and network
coverage.
This confidential document is a property of FALCOM and may not be copied or circulated without previous permission.
Page 17

BOLERO-LT Hardware Description Version 1.0.0
4.3 Technical specifications of GPS receiver
GPS features:
➢J
P13-S-LP FALCOM GPS product with SiRFstarIII chip set.
➢
High sensitive 20 channel, L1 1575.42 MHz, C/A
code 1,023 MHz chip rate.
➢
SiRF GSW3
Accuracy:
➢
Position accuracy: < 10 m CEP without SA
Datum:
➢
WGS-84.
Time to First Fix (TTFF):
➢
Hot start < 1 sec., average
➢
Cold start
*
< 42 sec, average
Sensitivity:
➢
Tracking -159 dBm
Dynamic Conditions:
➢
Altitude 18,000 meters (60,000 feet) max.
➢
Velocity < 515 meters/second (1000 knots) max.
➢
Max. update rate 1 Hz
Supported protocols:
➢
NMEA Msg.:
GLL, GGA, RMC, VTG, GSV, GSA
➢
FALCOM Msg.:
IOP, GSM, AREA, 3DP, BIN -
see
“NMEA data message“ chapter 4.4.
Crystal oscillator (TCXO):
➢
Load sensitivity ± 10 % load change, 0.2 ± ppm
GPS antenna
➢
internal.
This confidential document is a property of FALCOM and may not be copied or circulated without previous permission.
Page 18

BOLERO-LT Hardware Description Version 1.0.0
4.4 NMEA data message
The BOLERO-LT device delivers data in the NMEA-0183 format.
Table 4
below
lists each of the NMEA output messages and FALCOM developed its own
protocols supported by the BOLERO-LT terminal and a brief description. For
further description about NMEA, see
Related documents[4].
The running firmware offers the possibility to switch on or off each protocol listed
below for local use. With the help of PFAL commands supported by this
firmware these protocols can also be transferred via SMS, TCP, Data call and E-
mail.
NMEA Description
GGA Time, position and fix type data.
GLL Latitude, longitude, UTC time of position fix and status.
GSA GPS receiver operating mode, satellites used in the position solution and DOP values.
VTG The number of GPS satellites in view satellite ID numbers, elevation, azimuth and SNR values.
GSV The number of GPS satellites in view satellite ID numbers, elevation, azimuth and SNR values.
RMC Time, date, position, course and speed data.
FALCOM Description
IOP The status of the digital/analog inputs and output ports and battery voltage (if battery available)
GSM The GSM operator, reception, registration status, GSM field strength, area code and cell ID.
AREA The state of 32 areas
3DP The state of the motion Sensor (hardware option)
BIN User protocol including time, date, position, course and speed data.
Table 4: NMEA and FALCOM Output Messages
This confidential document is a property of FALCOM and may not be copied or circulated without previous permission.
Page 19

BOLERO-LT Hardware Description Version 1.0.0
5 BOLERO-LT APPLICATION INTERFACE
5.1 Power supply
The power supply for the BOLERO-LT terminal has to be a single voltage source
within the range V+IN = +10.8 V...+35.0VDC. It must be able to provide sufficient
current. The operating voltage (V+IN and GND) is protected from reverse pole
connection and against voltage spikes, but not against over voltage.
NOTE: Operating voltage range must never be exceeded; care must be taken in
order to fulfill min/max voltage requirements.
5.1.1 Power supply pins (3 and 4) on the 6-pin connector
The +IN pin on the 6-pin connector is dedicated to connect the supply voltage,
GND pin is for grounding. The +IN and GND pins serve for charging the internal
battery (if available) and powering the BOLERO-LT device. The power supply for
the BOLERO-LT is capable of utilizing current ranging from V+IN = +10.8 V ...
+35.0VDC designed for automotive application.
Signal name I/O Parameter Description
+IN I +10.8 V...+35.0VDC. The
operating voltage must
never be exceeded.
Positive operating voltage.
For security reason, it is recommended to integrate
externally a 2A fuse link between interconnection plug (6-
pin connector) and d.c.-power source (see Fig 19).
GND - 0 V Ground
5.1.2 Automatic shutdown
Automatic shutdown takes effect if:
•
under voltage is detected when battery level (if available) runs low
and no external power supply connected.
The automatic shutdown procedure is equivalent to the power-down initiated,
i.e. BOLERO-LT logs off from the network and the software enters a secure state
avoiding loss of data.
5.2 Determining the External Equipment Type
Before you connect the serial port pins on the aforementioned terminals (DCE
units) to external equipment, you need to determine if the external hardware
serial ports are configured as DTE or DCE. The FALCOM BOLERO-LT is designed
for use as a DCE. Based on the aforementioned conventions for DCE-DTE
connections it communicates with the customer application (DTE) using the
following signals:
BOLERO-LT Terminal (DCE) to Application (DTE)
RxA <---------- TXD
TxA ----------> RXD
Table 6: The signalling definitions between DTE and DCE.
This confidential document is a property of FALCOM and may not be copied or circulated without previous permission.
Page 20

BOLERO-LT Hardware Description Version 1.0.0
6 HARDWARE INTERFACES
6.1 6-pin connector
Figure 4: View of the 16-pin connector pin assignments
6.1.1 Pin assignment on the 6-pin connector
PIN NAME I/O DESCRIPTION LEVEL
1 RxA I RS232 serial interface (receive data) for direct
connection . If not used leave open. V24, ±12 V
2 TxA O RS232 serial interface (transmit data) for direct
connection. If not used leave open. V24, ±12 V
3 +IN I
Power supply input (Input 7). The power supply
must be able to meet the requirements of current
consumption. Care must be taken so that the
operating voltage applied to the terminal stay
within the voltage range. Applying a voltage
outside of the voltage range can damage the unit.
VI = +10.8 ... +35.0V; Imax ≤ 2A
4 GND - Ground. 0 V
5 IGN I
General purpose input. Either connect it to the
vehicle ignition and use it for journey START and
STOP reports or connect it to the operating
voltage +IN and with the help of an external
switch you are able to wake up the BOLERO-LT
device from IGN-Sleep mode (sending into the
IGN-Sleep mode this pin should be low while
awaking from this mode requires a HIGH signal).
See also chapter 6.1.2.4.
HIGH ≥+10.8 .. +35.0 V DC; LOW = 0V
6 IO1 I/O
Individually software configurable as digital or
analog input or digital output.
In the software it corresponds to IO0 if used as
input or IO4 if used as output.
Analog IN : Up to 35.0 V DC/10 bits resolution
IN: +0 ... +35.0 V DC (High and Low programmable
by the software)
OUT: 100 mA @ +10.8 … +35.0 V DC
Table 8: Pin assignment and description of 6-pin connector
This confidential document is a property of FALCOM and may not be copied or circulated without previous permission.
Page 21

BOLERO-LT Hardware Description Version 1.0.0
6.1.2 Special pin description
For the IO lines that can work as input or output the corresponding output of this pin
has to be set to high (with PFAL command “$PFAL,IO4.Set=high”), otherwise 0V will be
measured
(and the device could be damaged).
6.1.2.1 Analog input (6)
Analog voltage up to 35.0 V with 10 bit resolution can be processed and
remotely evaluated by a server application. Pull-up resistor to a constant input
voltage allows for resistive transducers to ground, e.g. fuel sensor or thermistors.
Because the pin
6
can operate either as digital or analog, it has to be
configured and calibrated for such purposes before using.
To use these IOs as analog inputs, the following configuration is required in the
software.
PFAL,IO0.Config=AI,2,11
PFAL,IO0.Config=DI,3,6
where 0 is the index corresponding to IO1 (pin 6). The strings AI and DI are identifiers
for analog and digital input respectively. While the value after strings e.g. 3 and 6 are
min. and max. voltages that will be used to generate Low and High events respectively.
Detailed information can be found in software manual
“steppIII_fox_bolero_lt_PFAL_Configuration_Command_Set.pdf“.
6.1.2.1.1Connection example using IO1 as analog inputs:
This pin can be connected to a temperature sensor (a NTC resistor for instance).
Therefore, you can set a low and high temperature alarm. Passage through
these thresholds will trigger an alarm. As alarm type you can use an SMS or a
TCP with GPIOP as attachment protocol. The SMS contents can be sent to a
mobile phone. An application example is shown in figure below:
Figure 5: Connection example for analog input (IO1)
This circuit example is only an illustration to show the aim of the analog input.
This confidential document is a property of FALCOM and may not be copied or circulated without previous permission.
Page 22

BOLERO-LT Hardware Description Version 1.0.0
6.1.2.2 Digital Input (pin 6)
This pin is a high active when is used as digital input, so you can set VIN(LOW) and
VIN(HIGH) to any levels within the range from +0 to +35.0 VDC. The High and Low
levels have to be set by using the PFAL command (e.g. PFAL,IO0.Config=DI,3,6) -
where 0 is the index corresponding to IO1 (pin 6). While the value 3 and 6 are min. and
max. voltages that will be used to generate Low and High events respectively.
Detailed information can be found in software manual
“steppIII_fox_bolero_lt_PFAL_Configuration_Command_Set.pdf“.
The figure below illustrates how to connect these pins and use them as digital
inputs. When an input is activated, BOLERO-LT can release an alarm (for
instance a SMS, TCP or GSM data connection). The alarm type and the alarm
text are user dependent. These inputs can be configured by using the
“steppIII_fox_bolero_lt_PFAL_Configuration_Command_Set.pdf” manual. Both inputs
can be connected as shown below:
Figure 6: Connection example for digital input (IO1)
A completed circuit example for all inputs is attached in section 8.1.1.
This confidential document is a property of FALCOM and may not be copied or circulated without previous permission.
Page 23

BOLERO-LT Hardware Description Version 1.0.0
6.1.2.3 Output (pin 6)
Pin 6 can also operate as a digital output. It is an open collector output. It can
be directly connected via resistors (R) to LEDs, Relays etc., which need no more than
100 mA @ up to + 35.0 V DC
. The figure below show the schematic of possible output
connections. To use and activate this output use the command
$PFAL,IO4.Set=high[low,hpulse,lpulse,cyclic] for IO1 or you can configure an alarm that
activate this output when an specific event occur (e.g.
PFAL,Cnf.Set,AL0=IO.e8=redge:IO4.Set=cyclic,1000,2000).
In order to evaluate this alarm,
firstly send this configuration to the BOLERO-LT device and then trigger IGN-pin to High –
as result the IO1 goes High for 1 sec and Low for 2 sec. To set IO1 to Low, just execute
the command
PFAL,IO4.Set=Low. For more details how to activate an output and
how to configure an alarm, refer to the manual
““steppIII_fox_bolero_lt_PFAL_Configuration_Command_Set.pdf“.
Please note that,
no power should be applied directly to an output pin without having e.g. a
resistor between output pin and power source.
Figure 7: Connection example 1 for an output (Relay, IO1)
Figure 8: Connection example 2 for an output (LED, IO1)
This confidential document is a property of FALCOM and may not be copied or circulated without previous permission.
Page 24

BOLERO-LT Hardware Description Version 1.0.0
6.1.2.4 How to use IGN pin ((pin 5)
The IGN-pin has two functions:
✔
It wakes up the system BOLERO-LT from the IGN-sleep mode (when
sleeping),
✔
It can be used to monitor the vehicle ignition state, to report/store the
START and STOP of a trip by using the events
IO.e8=redge
and
IO.e8=fedge
for
START
and
STOP
respectively.
IGN-sleep mode is one of the eight supported energy-saving modes of operation in
which all unnecessary components are shut down. Once the device is awakened by
IGN high signal, it returns to full functionality.
Note that, the IGN pin on the BOLERO-LT is not assumed to switch on the
BOLERO-LT terminal, but to “wake up” the device from IGN-sleep mode.
Using IGN pin you can configure the system to store a specific location or to deliver an
alarm SMS or TCP packet if an unauthorised person tries to start your vehicle. As an
example, you can trigger the event caused by the status change of the Ignition to start
the vehicle tracking.
NOTE: All BOLERO-LT devices that are shipped by the factory with an internal battery, are entered into
the IGN-sleep mode. Therefore, to switch that sleep mode off and take the BOLERO-LT device
back to full functionality, just connect it to the d.c.-power source and then set IGN-pin to High.
Figure 9: Vehicle ignition monitoring by IGN line
Figure 10: Use IGN line for awaking BOLERO-LT from IGN-Sleep
This confidential document is a property of FALCOM and may not be copied or circulated without previous permission.
Page 25

BOLERO-LT Hardware Description Version 1.0.0
6.1.3 Buttons & LEDs
BOLERO-LT comes with 1 x free-programmable push-button
(connected to the
DiWu-pin
known in the STEPPIII)
and 3 x free-programmable LED indicators that
can be used to indicate the status of different components in the the unit. The
"
On/Off
"
button generates (IO.e9=redge) event which can be used to power on
the unit. However, you have the possibility to configure this button depending
on what configuration is most important for you.
Figure 11: On/Off button
All LED indicators are accessible with PFAL commands and they can be
interfaced to different components in the device to show their state. The mode
and functionality of these LEDs are software controlled feature. References how
to customize the device configuration, are available in the BOLERO-LT software
manual “steppIII_fox_bolero_lt_PFAL_Configuration_Command_Set.pdf”.
Figure 12: LED allocation
BOLERO device provides the following LED indicators
Name LED mode Function
LED1 Free programmable Free user programmable
LED2 Free programmable Free user programmable
LED3 Free programmable Free user programmable
Table 5: Modes of the LED’s and associated functions
This confidential document is a property of FALCOM and may not be copied or circulated without previous permission.
Page 26

BOLERO-LT Hardware Description Version 1.0.0
6.1.4 SIM card interface
The figure below shows the SIM card reader interface of the BOLERO-LT.
Figure 13: View of the SIM card interface
The SIM interface controls small 1.8/3 V SIM cards. This interface is fully
compliant with GSM 11.11 recommendations concerning SIM functions.
Note: The SIM should not be removed, while the unit is powered on. The SIM must
only be removed when the
BOLERO-LT
is shut down. To remove the SIM
card, press the Eject button (see figure 6) then pull out the SIM card-holder.
6.1.5 Special pin description
6.1.5.1 Serial communication signals (RxA, TxA )
The board supports one full duplex serial channel. All supported variable baud
rates can be controlled from internal software. You can directly communicate
with a PC serial port. It is recommended to use the BOLERO-LT Evalboard in
order to communicate with the terminal.
RS232 Level
Serial interface (RxA, TxA) operates at V24, ±12 V level. You do not need to
use any level shifter for this serial port. The signals on these pins are obtained
to RS232 compatible signal levels.
RxA This is the main receiving channel and is used to
receive software commands to the board from any
terminal software (e.g. HyperTerminal) or from user
written software. Firmware package can be sent
through this line.
TxA This is the main transmitting channel and is used to
output navigation and measurement data to any
terminal software (e.g. HyperTerminal) or user written
software.
This confidential document is a property of FALCOM and may not be copied or circulated without previous permission.
Page 27

BOLERO-LT Hardware Description Version 1.0.0
6.2 Mounting the BOLERO-LT device
The mounting location is very important, because it can affect the GPS
reception quality. Consider that the GPS receiving site of the unit is with the back
viewing towards the sky.
The double-side adhesive mounting plate included in the pack allows you to
mount the unit BOLERO-LT somewhere on flat surfaces. When you have found a
suitable place, make sure the mounting location provides an unobstructed line-
of-sight and its surface is free of dirt and oil. Also clean the BOLERO-LT’s back
side. Remove one of the adhesive pad's yellow paper and attach it to the
device’s back side, then remove another one and attach the device back to
the mounting location. Press the BOLERO-LT unit to avoid air bubbles.
To assure maximum visibility of the satellites that provide positioning data:
✔
Mount the BOLERO-LT device on flat surfaces with the back facing
towards the sky and relatively free of obstructions.
✔
For a proper reception of GPS signals, orient the unit at an angle from
0 to 60 degrees relative to the horizon (see fig. 14).
✔
Additionally, the mounting location must also be chosen far enough
from electronic devices so that no interference takes place. Please,
contact your vehicle supplier for more information.
✔
Failure to follow this installation instructions provided here, when
installing this unit, can seriously degrade the performance of a GPS
system .
Figure 14: Installation area relative to the horizontal level
All radio-transmitting devices send signals, which may cause interference in
different electronic devices (PC, television or electronic devices etc.). To avoid
interference, place the terminal far enough from other electronic devices.
This confidential document is a property of FALCOM and may not be copied or circulated without previous permission.
Page 28

BOLERO-LT Hardware Description Version 1.0.0
7 RF EXPOSURES
This device contains 850/900/1800/1900 MHz GSM/GPRS functions that is
operational in these frequencies respectively.
The BOLERO-LT terminal contains 1800 MHz GSM functions that are not
operational (must not be used) in U.S. Territories. Filing is only applicable for
850MHz GSM/1900 MHz PCS operations, whereby only these frequencies
(850MHz GSM/1900 MHz PCS) are possible to be used in U.S. Territories.
Statement according to FCC part 15.19:
This device complies with Part 15 of the FCC Rules. Operation is subject to the
following two conditions:
•
this device may not cause harmful interference, and
•
this device must accept any interference received, including interference
that may cause undesired operation.
Statement according to FCC part 15.21:
Modifications not expressly approved by this company could void the user's
authority to operate the equipment.
Statement according to FCC part 15.105:
NOTE: This equipment has been tested and found to comply with the limits for a
Class B digital device, pursuant to Part 15 of the FCC Rules. These limits are
designed to provide reasonable protection against harmful interference in a
residential installation. This equipment generates, uses and can radiate radio
frequency energy and, if not installed and used in accordance with the
instructions, may cause harmful interference to radio communications.
However, there is no guarantee that interference will not occur in a particular
installation. If this equipment does cause harmful interference to radio or
television reception, which can be determined by turning the equipment off
and on, the user is encouraged to try to correct the interference by one or
more of the following measures:
•
Reorient or relocate the receiving antenna.
•
Increase the separation between the equipment and receiver.
•
Connect the equipment into an outlet on a circuit different from that to
which the receiver is connected.
•
Consult the dealer or an experienced radio/TV technician for help.
This confidential document is a property of FALCOM and may not be copied or circulated without previous permission.
Page 29

BOLERO-LT Hardware Description Version 1.0.0
8 APPENDIX
8.1 Schematics
The figure below illustrates a common schematic when you use the BOLERO-LT
hardware for vehicle security. For detailed information, please, refer to the
related documents [AppNotes_in_vehicle_mounting.pdf].
8.1.1 Installation guidance for 6-pin connector
On the top-right of the schematic you can find the corresponding pin out of the
6-pin connector.
1 x Power supply (+IN)
: Connect to the vehicle battery (clamp 30).
1 x Ignition line (IGN) :
Connect to the vehicle starter lock (clamp 15)
and use it for triggering alarms whenever the
vehicle ignition key is closed (engine started). Or
connect it to the operating voltage (+IN) to use
the IGN-Sleep mode (see also Fig. 10.1)
The schematic below represents how these lines can be used.
The operating voltage range MUST never be exceeded. For security reason, it is
recommended to integrate externally a 2A fuse link between the positive wire of
the BOLERO-LT (+IN) and d.c. - power source.
Please note that, the ground pin of the BOLERO-LT should be isolated from
the vehicle body to avoid ground loops.
Figure 15: Schematic example of installation guidance
This confidential document is a property of FALCOM and may not be copied or circulated without previous permission.
Page 30
