Ferex Electronic RTL8188ETV WIFI MODULE User Manual
Shenzhen Ferex Electronic Co., Ltd WIFI MODULE
User Manual

RTL8188ETV
SINGLE-CHIP IEEE 802.11b/g/n 1T1R WLAN
DATASHEET
(CONFIDENTIAL: Development Partners Only)
Rev. 0.1
3 Aug 2012
Track ID:
Realtek Semiconductor Corp.
No. 2, Innovation Road II, Hsinchu Science Park, Hsinchu 300, Taiwan
Tel.: +886-3-578-0211. Fax: +886-3-577-6047
www.realtek.com
Sfbmufl!dpogjefoujbm!gjm
IP IEEEIP IEEE
gjm
Uif!epdvnfou!bvuipsj{fe!up
11b/g/n11b/g/n
(CONF(CON
Tifo{ifo!Gfsfy!Fmfduspojdt!Dp/-!Mue
R WLANWL
ASHEETHEE
: Developmevelo
3126.12.37!26;11;15
ers Only)ers Onl
SemiconduSemicond
Innovation RInnovation R
: +886-3-578
+886-3-578
altek
lte

RTL8188ETV
Datasheet
Single-Chip IEEE 802.11b/g/n 1T1R WLAN Controller
with USB Interface
ii Track ID: JATR-2265-11 Rev. 0.5
COPYRIGHT
©2011 Realtek Semiconductor Corp. All rights reserved. No part of this document may be reproduced,
transmitted, transcribed, stored in a retrieval system, or translated into any language in any form or by any
means without the written permission of Realtek Semiconductor Corp.
DISCLAIMER
Realtek provides this document “as is”, without warranty of any kind. Realtek may make improvements
and/or changes in this document or in the product described in this document at any time. This document
could include technical inaccuracies or typographical errors.
TRADEMARKS
Realtek is a trademark of Realtek Semiconductor Corporation. Other names mentioned in this document are
trademarks/registered trademarks of their respective owners.
USING THIS DOCUMENT
This document is intended for the software engineer’s reference and provides detailed programming
information.
Though every effort has been made to ensure that this document is current and accurate, more information
may have become available subsequent to the production of this guide.
REVISION HISTORY
Revision Release Date Summary
0.1 2012/08/03 Preliminary release
Sfbmufl!dpogjefoujbm!gjmft
docume
ume
y language i
nguage
anty of any kinty
escribed in thribed in
icc
al errors. rrors.
emiconductomiconducto
ks of their resks of their re
UMENTENT
is intended intended
h every effort very effo
have becomee become
REVISREVIS
b
b
b
b
b
Uif!ep
epd
epd
ease Date
dvnfou!bvuipsj{fe!up
ay make imprke imp
t any time. Thany
Other names her name
.
are engineergineer
’s’
to ensure thansure tha
equent to the pnt to the p
Y
d
2012/08/02012/08/
epd
ep
e
Tifo{ifo!Gfsf
Chip IEEE 802.1IEEE 802
USB InterfaceUSB Interfac
fo
fy!Fmfduspojdt!Dp/-!Mue
his document arment a
d provides detrovides d
is current andcurrent an
his guide.guide
yF
F
ry releaseease
y
fy
sf
3126.12.37!26;11;15
mmingng
re informatie informati
o
72
2
7
37
3

RTL8188ETV
Datasheet
Single-Chip IEEE 802.11b/g/n 1T1R WLAN Controller
with USB Interface
iii Track ID: JATR-2265-11 Rev. 0.5
Table of Contents
1.GENERAL DESCRIPTION ............................................................................................................... ......... ......... ........ 1
2.FEATURES ..... ...... ...... ...... ...... ..... ...... ...... ...... ...... ...... ...... ..... ...... ...... ...... ...... ...... ...... ...... .......................... ......... ......... .. 3
3.APPLICATION DIAGRAM ........................................................................................................................................ 5
3.1.SINGLE-BAND 11N (1X1) SOLUTION WITH SINGLE ANTENNA ....................................................................................... 5
3.2.SINGLE-BAND 11N (1X1) SOLUTION WITH DUAL ANTENNA DIVERSITY ........................................................................ 6
3.3.SINGLE-BAND 11N (1X1) SOLUTION WITH DUAL ANTENNA ......................................................................................... 6
4.PIN ASSIGNMENTS ................................................................................................................................... ................. 7
4.1.PACKAGE IDENTIFICATION .. ... ... ... ... ... ... ... ... ... ... ... ... ... ... ... ... .. ... ... ... ... ... ... ... ... ... ... ... ... ... ... ... ... .. ... ... ... ... ... ... ... ... ........... 7
5.PIN DESCRIPTIONS .............................................................................................................................................. ..... 7
5.1.USB BUS TRANSCEIVER INTERFACE .......................................................................................................................... 8
5.2.POWER PINS ............................................................................................................................................... ......... ..... 8
5.3.RF INTERFACE ..................................................................................................................................... ......... ......... .. 8
5.4.LED INTERFACE............................................................................................................................................ ......... .. 9
5.5.CLOCK AND OTHER PINS ............................... ......... ......... ........ ......... .................................... ........ ......... .................. 10
6.ELECTRICAL AND THERMAL CHARACTERISTICS ........................................................................................ 11
6.1.TEMPERATURE LIMIT RATINGS .... ... ... ... ... ... ... ... ... ... ... ... ... ... .. ... ... ... ... ... ... ... ... ... ... ... ... ... ... ... ... .. ... ... ... ... ... ... ... ... ... ... ... 11
6.2.DC CHARACTERISTICS .......... ......... ......... ......... ......... ........ ......... ......... ......... ......... ......... ........ ......... ......... ............... 11
6.2.1.Power Supply Characteristics ..................................................................................................... .................. 11
6.2.2.Digital IO Pin DC Characteristics ................................................................................................................. 11
7.INTERFACE TIMING SPECIFICATION ................................................................................................................ 13
7.1.USB BUS DURING POWER ON SEQUENCE ................................................................................................................. 13
8.MECHANICAL DIMENSIONS ................................................................................................................................. 14
8.1.MECHANICAL DIMENSIONS NOTES .. ... ... ... ... ... ... ... ... ... ... ... ... .. ... ... ... ... ... ... ... ... ... ... ... ... ... ... ... ... ... .. ... ... ... ... ... ... ... ... ... ... 14
9.ORDERING INFORMATION ................................................................................................................................... 15
Sfbmufl!dpogjefoujbm!gjmft
t
...
..................
..............
........................
......................................
..........................
DD
IVERSITY
.....
Y
A
.....................
...................................
.............................
....
.........................
..............................
..........................
.......
..................................
.........................................
........................................
HERMAL CHRMAL CH
L
IMIT
RR
ATINGSATINGS
R
TERISTICSSTICS
.... ... .... ..
er Supply Charupply Char
igital IO Pin DCIO Pin DC
FACE TIMININ
USBB
BB
US DURUS DU
MECHANICMECHANIC
8
.1
.
MM
ECE
9.9
ORDOR
Uif!epdvnfou!bvuipsj{fe!up
.........
.....................
.................
....................
...............
.
.....................
............................
........................
....
................................
..............................
...................
......
..............................
..............................
..................................
S .................
.........
.............................
.
..................
.............
.........
....................
................
.....
ON ............................
QUENCECE
......... ........
NS ..... ... ... ... ... ...................
ONS
NN
O
TE
SOTES
..... .. ...
MATION .... ....TION . ...... .
ep
Tifo{ifo!Gfsfy
Chip IEEE 802.1IEEE 802
USB InterfaceUSB Interfac
fo
fy!Fmfduspojdt!Dp/-!Mue
... 7
..... ..... 7... 7
..... ......... .. 8............
...................
..... 8..
........................
...............................
.......................................
...........................
..............
................................
.......
................
.....................
.........
...............................
......................
.................
.......................................
............
..............
.....................................
.........................
.........
.....................................
fy
3126.12.37!26;11;15
1111
.... 1111
........ 111
...... ......... 13............. 13
............
............ ...........
......................................
.......................
.................
........................
37

RTL8188ETV
Datasheet
Single-Chip IEEE 802.11b/g/n 1T1R WLAN Controller
with USB Interface
iv Track ID: JATR-2265-11 Rev. 0.5
List of Tables
TABLE 1. USB BUS TRANSCEIVER INTERFACE ......................................................................................................................... 8
TABLE 2. POWER PINS .... ...... ...... ...... ..... ...... ...... ...... ...... ...... ...... ..... ...... ...... ...... ...... ...... ...... ...... ...... ..... ...... ......... ......... ......... .. 8
TABLE 3. RF INTERFACE ...................................................................................................................................................... .. 8
TABLE 4. LED INTERFACE ..................................................................................................................................................... 9
TABLE 5. CLOCK AND OTHER PINS . ... .. ... ... ... ... ... ... ... ... ... ... ... ... ... ... ... ... .. ... ... ... ... ... ... ... ... ... ... ... ... ... ... .. ... ... ... ... ... ... ... ... ............ 10
TABLE 6.TEMPERATURE LIMIT RATINGS ............................................................................................................................ 11
TABLE 7.DC CHARACTERISTICS ........................................................................................................................................ 11
TABLE 8.3.3V GPIO DC CHARACTERISTICS ...................................................................................................................... 11
TABLE 9.2.8V GPIO DC CHARACTERISTICS ...................................................................................................................... 11
TABLE 10.1.8V GPIO DC CHARACTERISTICS .................................................................................................................. 12
TABLE 11.THE TYPICAL TIMING RANGE ............................................................................................................................ 13
TABLE 12.ORDERING INFORMATION ................................................................................................................................ 15
List of Figures
FIGURE 1. SINGLE-BAND 11N (1X1) SOLUTION .......................................................................................................................... 5
FIGURE 2. SINGLE-BAND 11N (1X1) DUAL ANTENNA DIVERSITY SOLUTION .................................................................................. 6
FIGURE 3. SINGLE-BAND 11N (1X1) DUAL ANTENNA SOLUTION .................................................................................................. 7
FIGURE 4. PIN ASSIGNMENTS ............................... ......... ......... ......... ................................... ......... ......... ........ ............ ......... ........ 7
FIGURE 5. RTL8188ETV USB BUS POWER ON SEQUENCE ...................................................................................................... 13
Sfbmufl!dpogjefoujbm!gjmft
t
..................
..........
.....
............................
........................
..............
....................................
...............................
..
.................................
..........................
..................
...
.......................
..................................
.......................................
.................................
o
LL
g
N
(1
XX
1)1)
SS
OLUTIUT
11
N
(
1
(1
XX
1)1)
DUAUA
ND
1
1
NN
(
1
XX
1)1
DD
IGNMENTSENT
......
8188ETVV
USBUSB
fl
Uif!epdvnfou!bvuipsj{fe!up
....
..
...........
.......
.....................
.................
.......................
...........
....................
......................
...............................
..........................
j{
Figuresgures
ui
.......................
ITY
SS
OLUTIONOLUTION
UTION
.....................
..............
..........
EQUENCEUENC
..... ...
fo
Tifo{ifo!Gfsfy!Fmfd
Chip IEEE 802.1IEEE 802
USB InterfaceUSB Interfac
fo
fduspojdt!Dp/-!Mue
. 15
Dp
jd
.........................
............................
......
..........
...............................
.....................
.................
...............
.............
fd
3126.12.37!26;11;15
66
..... 7.. 7
.... ..... 77
................
. 1
3
1

RTL8188ETV
Datasheet
Single-Chip IEEE 802.11b/g/n 1T1R WLAN Controller
with USB Interface
1 Track ID: JATR-2265-11 Rev. 0.3
1. General Description
The Realtek RTL8188ETV is a highly integrated single-chip 802.11n Wireless LAN (WLAN) network USB
interface (USB 1.0/1.1/2.0 compliant) controller. It combines a WLAN MAC, a 1T1R capable WLAN
baseband, and WLAN RF in a single chip. The RTL8188ETV provides a complete solution for a high
throughput performance integrated wireless LAN device.
The RTL8188ETV WLAN baseband implements Orthogonal Frequency Division Multiplexing (OFDM)
with 1 transmit and 1 receive path and is compatible with the IEEE 802.11n specification. Features include
one spatial stream transmission, short guard interval (GI) of 400ns, spatial spreading, and transmission over
20MHz and 40MHz bandwidth.
For legacy compatibility, Direct Sequence Spread Spectrum (DSSS), Complementary Code Keying (CCK)
and OFDM baseband processing are included to support all IEEE 802.11b and 802.11g data rates.
Differential phase shift keying modulation schemes, DBPSK and DQPSK with data scrambling capability, are
available, and CCK provides support for legacy data rates, with long or short preamble. The high-speed
FFT/IFFT paths, combined with BPSK, QPSK, 16QAM, and 64QAM modulation of the individual
subcarriers and rate compatible punctured convolutional coding with coding rate of 1/2, 2/3, 3/4, and 5/6,
provide higher data rates of 54Mbps and 150Mbps for IEEE 802.11g and 802.11n OFDM respectively.
The RTL8188ETV WLAN Controller builds in an enhanced signal detector, an adaptive frequency domain
equalizer, and a soft-decision Viterbi decoder to alleviate severe multi-path effects and mutual interference in
the reception of multiple streams.
Efficient IQ-imbalance, DC offset, phase noise, frequency offset, and timing offset compensations are
provided for the radio frequency front-end. Selectable digital transmit and receive FIR filters are provided to
meet transmit spectrum mask requirements and to reject adjacent channel interference, respectively.
The RTL8188ETV WLAN Controller supports fast receiver Automatic Gain Control (AGC) with
synchronous and asynchronous control loops among antennas, antenna diversity functions, and adaptive
transmit power control function to obtain the better performance in the analog portions of the transceiver.
The RTL8188ETV WLAN MAC supports 802.11e for multimedia applications, 802.11i for security, and
802.11n for enhanced MAC protocol efficiency. Using packet aggregation techniques such as A-MPDU with
Sfbmufl!dpogjefoujbm!gjmft
ess LAN (W
AN (W
AN MAC, a 1
MAC, a 1
vides a compides a com
hogonal ogon
Freq
with the IEEth the IE
v
al (GI) of 40al (GI) of 40
quence Spreauence Sprea
ng are includng are includ
modulation smodulation s
des support fosupport f
bined with Bed with
compatible pumpatible p
ata rates of 54ates of 54
TL8188ETV 188ETV
alizer, and a salizer, and a s
the reception he reception
EffEf
Uif!epdvnfou!bvuipsj{fe!up
Multiplexingexin
cification. Feaficat
eading, and trg, and
SSS), Comple, Comple
all IEEE 80IEEE 8
K and DQPSKand DQPSK
rates, with lones, with lo
16QAM, anQAM, an
d
oluti
onal codinonal cod
Mbps forfor
IEEE IEEE
ller builds in uilds in
terbi decoder decoder
ams. .
lance, DC ofance, DC of
e radio frequedio freque
mit spectrum mrum m
he RTL8188
he RTL818
hronouono
t
Tifo
Chip IEEE 802.1IEEE 802
USB InterfaceUSB Interfac
fo
o{ifo!Gfsfy!Fmfduspojdt!Dp/-!Mue
r
Keying (CCK)g (CC
2.11g data rat1g
mbling capabililing capa
amble. The hiamble. The
dulation of thion of t
rate of 1/2, 2/3e of 1/2, 2
802.11n OFDM.11n OFD
gnal detector, adetector,
ere multi-path emulti-pat
ise, frefr
quency
Selectaecta
ble digitble di
nts and to rejand to rej
ec
Controller suntroll
onous control lrol
function to obtction to
88ETV WLANTV WLA
or enhanced Mnhanced M
3126.12.37!26;11;15
6,
.
equency domauency dom
tual interinter
ferenfere
iming offset ming o
d receive FIR receive FI
annel interferel interfe
receivv
er Autoer Auto
anan
tennas, anttennas, ant
nn
performance performan
802.11e fo
802.11e fo
. Usi
Usi

RTL8188ETV
Datasheet
Single-Chip IEEE 802.11b/g/n 1T1R WLAN Controller
with USB Interface
2 Track ID: JATR-2265-11 Rev. 0.3
BA and A-MSDU, protocol efficiency is significantly improved. Power saving mechanisms such as Legacy
Power Save, and U-APSD, reduce the power wasted during idle time, and compensates for the extra power
required to transmit OFDM. The RTL8188ETV provides simple legacy and 20MHz/40MHz co-existence
mechanisms to ensure backward and network compatibility.
Sfbmufl!dpogjefoujbm!gjmft
pe
d 20MH
0MH
Uif!epdvnfou!bvuipsj{fe!up
Tifo{ifo!Gfsfy!Fmfduspojdt!Dp/-!Mue
Chip IEEE 802.1IEEE 802
USB InterfaceUSB Interfac
fo
3126.12.37!26;11;15

RTL8188ETV
Datasheet
Single-Chip IEEE 802.11b/g/n 1T1R WLAN Controller
with USB Interface
3 Track ID: JATR-2265-11 Rev. 0.3
2. Features
General
46-pin QFN
CMOS MAC, Baseband PHY, and RF in a
single chip for IEEE 802.11b/g/n compatible
WLAN
Complete 802.11n solution for 2.4GHz band
72.2Mbps receive PHY rate and 72.2Mbps
transmit PHY rate using 20MHz bandwidth
150Mbps receive PHY rate and 150Mbps
transmit PHY rate using 40MHz bandwidth
Compatible with 802.11n specification
Backward compatible with 802.11b/g
devices while operating in 802.11n mode
Interface
Complies with USB 1.0/1.1/2.0 for WLAN
Standards Supported
IEEE 802.11b/g/n compatible WLAN
IEEE 802.11e QoS Enhancement (WMM)
802.11i (WPA, WPA2). Open, shared key,
and pair-wise key authentication services
WLAN MAC Features
Frame aggregation for increased MAC
efficiency (A-MSDU, A-MPDU)
Low latency immediate High-Throughput
Block Acknowledgement (HT-BA)
PHY-level spoofing to enhance legacy
compatibility
Power saving mechanism
Channel management and co-existence
Transmit Opportunity (TXOP) Short
Inter-Frame Space (SIFS) bursting for
higher multimedia bandwidth
WLAN PHY Features
IEEE 802.11n OFDM
One Transmit and one Receive path (1T1R)
20MHz and 40MHz bandwidth transmission
Short Guard Interval (400ns)
DSSS with DBPSK and DQPSK, CCK
modulation with long and short preamble
OFDM with BPSK, QPSK, 16QAM, and
64QAM modulation.
Convolutional Coding Rate: 1/2, 2/3, 3/4,
and 5/6
Maximum data rate 54Mbps in 802.11g and
150Mbps in 802.11n
Hardware antenna diversity in per packet
base
Selectable receiver FIR filters
Programmable scaling in transmitter and
receiver to trade quantization noise against
increased probability of clipping
Fast receiver Automatic Gain Control
(AGC)
On-chip ADC and DAC
Sfbmufl!dpogjefoujbm!gjmft
ps
widthdth
150MbpsMbps
Hz bandwidthHz bandwidth
n specification specificatio
ible with 802.with 802.
perating in 80ting in 80
plies with USBUSB
ards SupporSuppo
IEEE 80IEEE 80
IEEIE
ing mechanis
mechani
nel managemel managem
Transmit Oppransmit O
Inter-Framter-Fram
higher mr
WLAN WLAN
Uif!epdvnfou!bvuips
or WLANWLA
patible WLANble WLAN
S Enhancemenhanceme
A, WPA2). OA, WPA2). O
wise key authekey auth
AC Featuresures
Frame aggregFrame aggre
efficiency efficiency
Low
ow
sj{fe!up
OP) Sho
Sho
) bursting fo
bursting f
dwidthdth
1n OFDM FDM
ransmit and onsmit and o
0MHz and 40Hz and 40
Short GuShort G
DSDS
Tifo{ifo!Gfsfy!Fmfdus
Chip IEEE 802.1IEEE 802
USB InterfaceUSB Interfac
fo
y,
ces
ased MACased MAC
MPDU) PDU)
iate High-Thro High-Thr
dgement (HT-Bment (H
spoofing to enhpoofing to e
bility y
uspojdt!Dp/-!Mue
h (1T1R)h (1T1R)
h transmissionsmissi
00ns)
K and DQPSK,and DQPS
h long and shorng and s
ith BPSK, QPSPSK, QP
M modulation. odulation
volutional Codlutional C
nd 5/65/6
Maximum Maximum
150Mbp50M
H
3126.12.37!26;11;15
and
2/3, 3/4, /3, 3/4
Mbps in 802.1Mbps in 802.1
nna diversity inrsity
ble receiver Fe receiver F
rogrammable ogrammable
receiver to treceiver t
increasedincreased
Fast
(

RTL8188ETV
Datasheet
Single-Chip IEEE 802.11b/g/n 1T1R WLAN Controller
with USB Interface
4 Track ID: JATR-2265-11 Rev. 0.3
Peripheral Interfaces
General Purpose Input/Output (7 pins)
Three configurable LED pins
Sfbmufl!dpogjefoujbm!gjmft
Uif!epdvnfou!bvuipsj{fe!up
Tifo
Chip IEEE 802.1IEEE 802
USB InterfaceUSB Interfac
fo{ifo!Gfsfy!Fmfduspojdt!Dp/-!Mue
fo
3126.12.37!26;11;15

RTL8188ETV
Datasheet
Single-Chip IEEE 802.11b/g/n 1T1R WLAN Controller
with USB Interface
5 Track ID: JATR-2265-11 Rev. 0.3
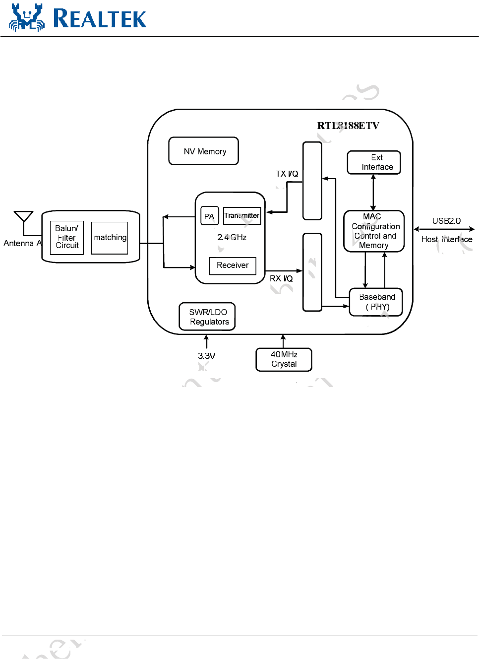
3. Application Diagram
3.1.
Single-Band 11n (1x1) Solution with Single Antenna
'$&
$'&
Figure 1. Single-Band 11n (1x1) Solution
Sfbmufl!dpogjefoujbm!gjmft
ngle Ante
le Ante
gjefoujbm!gjmf
u
o
foujbm
ujbm!gj
ujb
ef
ef
gj
e
Uif!epdvnfou!bvuip
bv
b
psj
$
'
&$'&
ipsj{fe!up
u
j{fe
u
j
ipsj
p
ip
fe
fe
e
ure 1. Single-1. Single-
Tifo{ifo!Gfsfy!Fmfduspojdt!Dp/-!Mue
Chip IEEE 802.1IEEE 802
USB InterfaceUSB Interfac
fo
ojdt
u
jd
p
p
p
Solution ution
3126.12.37!26;11;15