Fiber Span FS71C-85 Digital Narrowband Class A Signal Booster User Manual revised
Fiber-Span LLC Digital Narrowband Class A Signal Booster revised
revised user manual

FS71C-85 Series User Manual | II
Copyright © 2015 Fiber-Span
Copyright © 2014 Fiber-Span. All Rights Reserved.
No part of this publication, or any software included with it may be reproduced, stored in a retrieval system, or
transmitted in any form or by any means, including photocopying, electronic, mechanical, recording or otherwise,
without the prior written permission of the copyright holder.
Fiber-Span provides this document as is, without any warranty of any kind either expressed or implied including,
but not limited to, the implied warranties of merchantability and fi tness of a particular purpose. Fiber-Span may
make changes or improvements in the equipment, software, or specifi cations described in this document at any
time and without notice. These changes will be incorporated in new releases of this document.
This document may contain technical inaccuracies or typographical errors. Fiber-Span waives responsibility for
any labor, materials, or costs incurred by any person or party as a result of using this document. Fiber-Span and
any of its affi liates shall not be liable for any damages (including, but not limited to, consequential, indirect or
incidental, special damages or loss of profi ts or date) even if they were foreseeable and Fiber-Span has been
informed of their potential occurrence, arising out of or in connection with this document or its use.
Fiber-Span
3434 Route 22 W., Suite 140
Branchburg, New Jersey 08876
Tel: (908) 253-9080
Fax: (908) 253-9086
www.fi ber-span.com
Limitation of Liability

FS71C-85 Series User Manual
| III
Copyright © 2015 Fiber-Span
Warnings
Only a qualifi ed technician shall be allowed to
operate the unit after reading and understanding
all the guidelines in this manual.
An exclamation point denotes attention to state-
ment required.
Follow and comply with all site Safety Policies.
Do not touch heat sink while equipment is in
operation, as surface may be very HOT.
Terminate every RF port with a 50 Ohm load.
Note: Factory limit is set to +37 dBm composite
output power for both UL & DL paths.
Part 20 & 90 Signal Boosters
THIS IS A 90.219 CLASS A DEVICE”
“WARNING. This is NOT a CONSUMER device. It is designed for installation by FCC LICENSEES and
QUALIFIED INSTALLERS. You MUST have an FCC LICENSE or express consent of an FCC Licensee to
operate this device. You MUST register Class B signal boosters (as defi ned in 47 CFR 90.219) online
at HYPERLINK “http://www.fcc.gov/signal-boosters/registration” www.fcc.gov/signal-boosters/
registration. Unauthorized use may result in signifi cant forfeiture penalties, including penalties in
excess of $100,000 for each continuing violation.”
Part 20 Industrial Boosters
“WARNING. This is NOT a CONSUMER device. It is designed for installation by FCC LICENSEES and
QUALIFIED INSTALLERS. You MUST have an FCC LICENSE or express consent of an FCC Licensee to
operate this device. Unauthorized use may result in signifi cant forfeiture penalties, including penal-
ties in excess of $100,000 for each continuing violation.”

FS71C-85 Series User Manual | IV
Copyright © 2015 Fiber-Span
Revision History
Version Description Date Author
1.0 Initial Release 01-Aug-2014 DT
1.1 GUI Screen shots and descriptions updated 01-Feb-2015 HW
1.1a pg18 DL Setup 25-Feb-2015 HW
1.1k FCC statement clarifi ed 10-Aug-2015 HW
Information in this document is subject to change without notice.
Please send comments to:
E-mail: techinfo@Fiber-Span.com
Phone: 908-253-9080 | Fax: 908-253-9086
1.1L FCC statement updated 12-Oct-2015 HW
1.1m
FCC Website Link Correction
14-Oct-2015
LT
1.1n
FCC statement update on pg. 31 29-Oct-2015 LT

FS71C-85 Series User Manual
| V
Copyright © 2015 Fiber-Span
Table of Contents
Limitation of Liability . . . . . . . . . . . . . . . ii
Warnings . . . . . . . . . . . . . . . . . . . . iii
Revision History . . . . . . . . . . . . . . . . . iv
1Company Information 1
Contact . . . . . . . . . . . . . . . . . . . . 1
2Product Introduction 2
Theory of Operation . . . . . . . . . . . . . . . 4
Product Applications . . . . . . . . . . . . . . . 5
3Detailed Description 8
Overview . . . . . . . . . . . . . . . . . . . . 8
Amplifiers . . . . . . . . . . . . . . . . . . . . 8
Duplexers . . . . . . . . . . . . . . . . . . . . 9
Alarms . . . . . . . . . . . . . . . . . . . . . 9
GUI Interface . . . . . . . . . . . . . . . . . . .10
Specifications . . . . . . . . . . . . . . . . . .11
Outline Drawings . . . . . . . . . . . . . . . . .12
4Installation Procedure 14
Environment . . . . . . . . . . . . . . . . . . .14
Connectorization . . . . . . . . . . . . . . . . .14
Anchoring . . . . . . . . . . . . . . . . . . . .14
Wall-mount Version. . . . . . . . . . . . . . .14
Rack-mount Version. . . . . . . . . . . . . . .14
Alarms . . . . . . . . . . . . . . . . . . . .14
Grounding . . . . . . . . . . . . . . . . . . . .15

FS71C-85 Series User Manual | VI
Copyright © 2015 Fiber-Span
5Setup Procedure 16
Overview . . . . . . . . . . . . . . . . . . . .16
Cautionary Notes . . . . . . . . . . . . . . . . .16
Contents of Package. . . . . . . . . . . . . . . .16
HRU Control . . . . . . . . . . . . . . . . . . .16
Downlink Setup. . . . . . . . . . . . . . . . . .18
De-rating Table . . . . . . . . . . . . . . . . . .20
HRU Uplink Control . . . . . . . . . . . . . . . .20
Uplink Gain Setup. . . . . . . . . . . . . . . . .21
6Troubleshooting 22
HRU Alarms . . . . . . . . . . . . . . . . . . .22
Power LED Indicator . . . . . . . . . . . . . . . .23
Amplifier Alarms . . . . . . . . . . . . . . . . .23
Fan Blockage. . . . . . . . . . . . . . . . . . .23
Door Lights . . . . . . . . . . . . . . . . . . .23
7Warranty Information 24
General Warranty . . . . . . . . . . . . . . . . .24
Limitations of Warranty . . . . . . . . . . . . . .24
Limitations of Damages . . . . . . . . . . . . . .24
Return Material Authorization (RMA) . . . . . . . . .24
8FCC Statement 25
Manufacturer’s Notes . . . . . . . . . . . . . . .25
Table of Contents (cont’d)

FS71C-85 Series User Manual
| 1
Copyright © 2015 Fiber-Span
1Company Information
Fiber-Span is a premier provider of advanced RF ON FI-
BER® technologies and solutions for fi ber optic based
transmission of high performance radio-frequency
wireless voice, data and multiservice networking ap-
plications.
Fiber-Span offers a full line of fi bered and non-fi bered
wireless coverage solutions including Distributed
Antenna Systems, Bidirectional Amplifi ers, Digital Nar-
rowband DSP based Repeaters and fi ber optic distribu-
tion gear. Full featured solutions include redundancy,
Network Management Systems and remote web-based
access capability.
Fiber-Span is addressing public safety needs by pro-
viding fi ber optic wireless solutions for police, fi re,
emergency, fi rst responder and Homeland Security
radio systems applications. Fiber-Span’s solutions for
Defense and Military organizations are also leading the
way by providing reliable and secure communications
links for ground, airborne, shipboard, radar, telemetry,
GPS and intelligence solutions in the HF/VHF/UHF and
microwave radio frequencies.
Fiber-Span’s evolving class of product addresses the
growing demand and movement toward the conver-
gence of wire line and wireless networks, and the
requirement for high performance, high bandwidth RF
ON FIBER® solutions and networks.
Fiber-Span’s customers are global wireless communica-
tion systems original equipment manufacturers (OEM),
radio frequency (RF) system integrators, and military
system architects. More information about Fiber-Span
products is available from the contact info listed below.
Contact
Fiber-Span
3434 Rt. 22W, Suite 140
Branchburg, NJ 08876
908-253-9080
Email: techinfo@fi ber-span.com
Web: http://www.fi ber-span.com

FS71C-85 Series User Manual | 2
Copyright © 2015 Fiber-Span
2Product Introduction
This manual covers the Digital Narrowband Headend
Repeater Unit (DHRU)., model FS71C-85. The DHRU is
the off-air interface to the Distributed Antenna System
(DAS) and is typically fed donor signals by coaxial cable
from one or more off-air antennas. On the DAS side, the
HRU may be connected directly via coaxial cable, or op-
tionally, to RRUs via BSU (Base Station Interface Unit)
and one or more FTUs (Fiber Transceiver Unit).
The following diagram illustrates how the DHRU fi ts
into the Fiber-Span System Architecture.
Figure 1. Fiber-Span System Architecture & Product Family
DHRU - Digital Headend Repeater Unit
IHU - Integrated Headend Repeater Unit
BSU - Base Station Interface Unit
FTU - Fiber Transceiver Unit
RRU - Remote Repeater Unit
CRRU - Compact Remote Repeater Unit
BTS - Base Transceiver System
GPS - Global Positioning System

FS71C-85 Series User Manual
| 3
Copyright © 2015 Fiber-Span
The DHRU is used to provide cost-effi cient wireless
signal distribution in areas that have poor coverage.
Fiber-span has included additional unique hardware in
the DHRU that allows it to both power a local passive
DAS plus feed fi ber-optic transceivers (FTU).
The downlink port is tapped off the output of the
downlink amplifi er. The uplink frequencies are com-
bined prior to amplifi cation in the uplink amplifi er.
The separate downlink and uplink ports are present on
the bottom of the wall mount unit or the rear of the
subrack version along with the (Donor) Antenna port
and a DAS port.
Most applications for simple coverage enhancement
solutions would require a Bi-Directional Amplifi er
(BDA).
The DHRU is Fiber-Span’s technology equivalent to
the BDA, with the additional functionality of a DSP
processore that digitally fi lters the incoming signals
with precise narrowband fi lters centered around each
incoming individual channel. The DHRU also allows for
local coverage via a downlink power amplifi er plus a
direct connection to fi ber-optic transceivers for feeding
a fi ber DAS.
The DHRU amplifi es RF frequencies in both the
downlink and uplink paths with duplexers that provide
both downlink and uplink frequency bands on a single
distributed antenna system.
The following block diagram better illustrates how the
DHRU is confi gured.
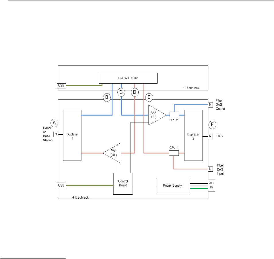
Figure 2. DHRU - Internal Block Diagram

FS71C-85 Series User Manual | 4
Copyright © 2015 Fiber-Span
Theory of Operation
The amplifi ers used in the RRU provide a set amount
of gain. Gain is defi ned as the ratio in the amount of RF
power of the output and input of the amplifi er.
If +20dBm of RF power is required at the RF Out port
of the RRU and 0dBm is input to the RF Input port at
the FTU, the gain must be set to 20dB.
When multiple RF carriers are input to an RF amplifi er,
the RF output power will be the input power plus the
gain.
Power Output = Power input + Gain (in decibels)
Power Output = Power input x Gain (in Watts)
As seen in the following fi gure, the output power tracks
the input power linearly. Eventually as the input power
increases, the amplifi er output power reaches the out-
put power limit. When this happens, intermodulation
products are generated at the amplifi er output.
The intermodulation products with the most likelihood
of generation are 2nd and 3rd order. For every 1dB
increase in input RF power, the 3rd order intermodula-
tion products increase 3dB.
If one were to plot the 3rd order output power on a
graph as in the preceding fi gure, the slope of the 3rd
order products would intersect the line of the output
power plotted vs. the input power. This point is defi ned
as the 3rd Order Intercept point and is used by ampli-
fi er manufacturers to characterize the maximum output
power of an RF amplifi er.
The RF output power of the amplifi ers is defi ned as
the total RF output power inside the bandwidth of the
duplexers. This RF output power is divided into the
number of dominant RF carriers at the output of the
amplifi er.
Figure 3. HRU Output Power vs Input Power (IP3 Plot)

FS71C-85 Series User Manual
| 5
Copyright © 2015 Fiber-Span
Product Applications
The DHRU has several typical applications:
• As a single unit to provide coverage for a single
band of wireless service;
• As multiple units amplifying coverage for multiple
services;
• As an amplifi er to feed fi ber-optic transceivers
and provide RF wireless coverage using coaxial
cable fed from the HRU.
The following diagrams help illustrate a typical cover-
age solution for a single band of wireless service
Figure 4. Typical DHRU RF Amplification System (Simplified)
Indoor Antennas
Broadband
RF Splitter
Coaxial Cable
Directional
Antenna
HRU
Antenna Port
DAS Port
Donor Site

FS71C-85 Series User Manual | 6
Copyright © 2015 Fiber-Span
Figure 5. Typical HRU Multi-Service Signal Distribution System
Indoor Antennas
Broadband
RF Splitter
Coaxial Cable
Directional
Antenna
Base Station
Interface Unit
Donor Site
BSU
HRU HRUHRU

FS71C-85 Series User Manual
| 7
Copyright © 2015 Fiber-Span
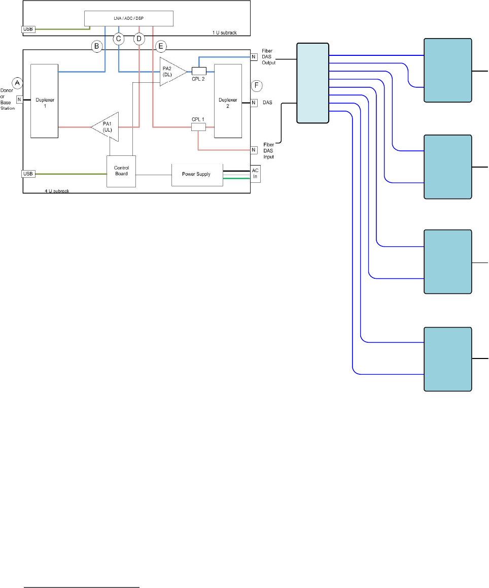
Figure 6. Typical DHRU-to-Multiple RRU Signal Distribution System
Antenna
Port
DAS Port
Downlink
Port
Uplink
Port
AC Power
FTU
HRU
Fiber-Optic
Transceiver
Unit
To DAS
To DAS
To DAS
To DAS
To DAS
DL
Amp
UL
Amp
Power
Supply
RRU
RRU
RRU
RRU

FS71C-85 Series User Manual | 8
Copyright © 2015 Fiber-Span
3Detailed Description
This section deals with the actual components that are
assembled to make up the DHRU. The main subassem-
blies/subsystems are:
1. RF Amplifi ers - These provide RF signal amplifi ca-
tion.
2. Duplexers - These units separate and combine
downlink and uplink frequency spectra, and re-
duce interference.
3. Digital Signal Processor - Provides settable nar-
rowband fi lters around eacch incoming channel.
4. Control Board - Provides the USB interface for GUI
Program for setting channel centers, fi lter band-
Overview
Ampli ers
There are two types of amplifi ers that Fiber-Span uses
to provide the appropriate amount of gain required to
provide coverage solutions:
1. LNA – The LNA (low noise amplifi er) amplifi es
the uplink RF signals after they pass through the
duplexer. A low noise amplifi er with 40dB of gain
provides a low noise fi gure.
2. Power Amp – The output power amplifi er pro-
vides the downlink gain and has some additional
features like ALC (automatic level control) and
pre-distortion.
The amplifi ers that Fiber-Span utilizes are powered
from a DC power supply. The RF amplifi ers are type
AB broadband. Their current varies with their RF power
load.
The power amplifi ers employ an Automatic Level Con-
trol (ALC) circuit to ensure the RF output power does
not destroy the fi nal gain stage of the RF amplifi er.
The input signal to the power amplifi er can be reduced
to prevent the ALC circuit from becoming active. This is
done by adjusting the Attenuator control available on
the GUI Interface.
The amplifi ers also employ a form of pre-distortion
to allow multiple channels to operate at higher levels
with reduced intermodulation signal levels.
The input RF signal into the amplifi er is pre-distorted
such that after amplifi cation, the intermodulation prod-
ucts are reduced from what would normally be experi-
enced in an amplifi er without pre-distortion.
When Power Amplifi er (PA) input exceeds ALC range,
the power amplifi er latches in MUTE mode, meaning
the PA is OFF, to protect itself from destructive damage.
This state requires technical intervention in order to
return the PA to the UNMUTED state:
1. Correct the cause of high level input. This can
be done by performing the following: a. Discover and
mitigate any input signal(s) causing the over-driven
state b. Reduce gain to an appropriate level
2. Using the GUI, MUTE the PA
3. Using the GUI, UNMUTE the PA
widths etc. and getting alarms in the DHRU. Also
provides a single contact closure summary alarm
via the circular connector.
5. Power Supply - This unit converts AC Primary
Power to DC Power as required by the active
components.
6. GUI-based Monitor & Control Interface - This
subsystem offers signifi cant user benefi ts and
capabilities.
This utility allows the user to optimize the equip-
ment confi guration settings and monitor Alarm
Status.

FS71C-85 Series User Manual
| 9
Copyright © 2015 Fiber-Span
The duplexers used in the HRU perform two specifi c
functions:
1. Provide adequate isolation between the downlink
and uplink frequency bands to prevent oscillation;
and
2. Provide a suitable bandpass characteristic to pre-
vent unwanted interference from/to other donor
sites in the area.
The amount of isolation required depends on the over-
all gain of both the downlink and uplink amplifi ers. As
the gain increases, so does the isolation requirement
and the size of the duplexers.
Duplexers
Fiber-Span provides duplexers that match the existing
frequency bands in use. In the 800MHz SMR spectrum,
the downlink and uplink frequency bands are 45MHz
apart.
The frequency bands are as follows:
800 MHz HRU Frequency Arrangem ents
Passband Spectrum
3 MHz 821-824MHz / 866-869MHz
15 MHz 806-821MHz / 851-866MHz
18 MHz 806-824MHz / 851-869MHz
Alarms
The alarms inside the DHRU utilizes a dry contact relay
that is normally closed when there are no alarms.
The following alarm conditions will cause the summary
dry contact relay to open:
1. Power Amp Failure - When the PA current falls
below its designated threshold level, an alarm is
triggered.
2. Door Open – When the door is opened, a switch is
activated that triggers an alarm. Wall mount only.
3. Power Supply – When there is no voltage at the
power supply, the summary alarm is triggered.
A logical summary output of these alarms is connected
to an 8-pin male Switchcraft connector on the bottom
of the DHRU.
The pin-out of the male Switchcraft connector is shown
in Figure 7.
When there is an alarm condition, there is an open
circuit between pins 1 and 2. This is a Summary Alarm
indication for any alarm event/condition in the DHRU.
Figure 7: Alarm Connector Pin-out
Alarm Connector
Pinout
Pin Desc. Function
1N.C. Local Summary
Alarm
2COM
3 -
4 -
5 -
6 -
7 -
8 -
Dry Contact Normally Closed
When Status is OK

FS71C-85 Series User Manual | 10
Copyright © 2015 Fiber-Span
Figure 8: DHRU Settings and Alarms Status GUI Interface
GUI Interface
A GUI Interface is available for use in DHRU setup and
confi guration management. This includes initial con-
fi guration of channel frequencies and fi lter bandwidths,
a well as Alarm Monitoring and Control functions.
The GUI software runs on a separate PC, which is con-
nected to the DHRU via USB cable attached to the USB
port on the front panel. The Alarms screen is shown in
Figure 8below.
The device interface is set up by choosing the COM
port for communications and selecting a device name.
• PA Current 1 (UpLink)
• PA Current 2 (DownLink)
• Power Supply Voltage
Local
Discrete reported Alarms are as follows:

FS71C-85 Series User Manual
| 11
Copyright © 2015 Fiber-Span
Speci cations
RF Speci cations
Frequency Range 851-869 MHz (Downlink), 806-824 MHz (Uplink)
Gain (typical) 120 dB, adjustable in 1dB steps over a 30dB range
OIP3 63dBm (min)
Noise Figure 7dB
Power per Channel Refer to Derating Table
Pass Bandwidth 3MHz, 15MHz, 18MHz
Input/Output VSWR < 2.0:1
Spurious Emission (max) -20 dBm
RF Connectors N-Female
Dimensions (WxHxD in.) 19.00 x 6.95h x 19.30 (Standard Rack-mount version)
Weight (lbs) 45 lbs (Standard Rack-mount version)
Mounting Method Rack-mount Enclosure (4U)
Alarms (Dry Contact Closure or GUI Interface) 1. Summary Alarm normally open, closes upon any alarm
within the unit. Pins 1 and 2.
2. GUI Alarms and Controls
MTBF 5 Years
Electrical Parameters
Power Consumption 190 Watts (1 amplifi er); 290 Watts (2 amplifi ers)
Primary Power AC Supply 115-230 VAC, 50/60 Hz
The following tables detail the specifi cations of the 800 MHz G-Series DHRU.

FS71C-85 Series User Manual | 12
Copyright © 2015 Fiber-Span
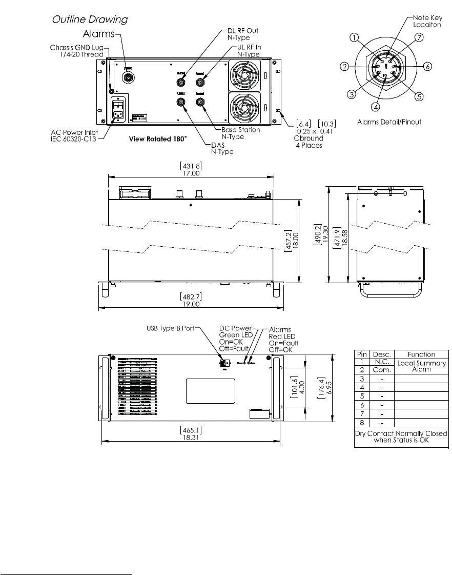
Outline Drawings
Figure 9: Outline Drawing - Rack-mount Configuration
Dimensions for the Rack-mount confi guration are as
shown below.

FS71C-85 Series User Manual
| 13
Copyright © 2015 Fiber-Span
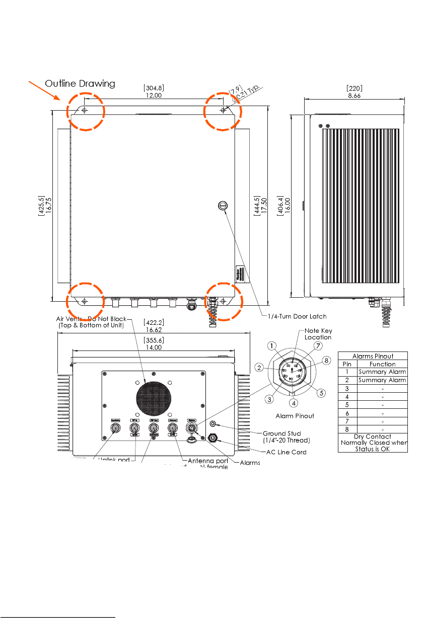
Figure 10: Outline Drawing - Wall-mount Configuration
Typical Mounting
Points (4)

FS71C-85 Series User Manual | 14
Copyright © 2015 Fiber-Span
4Installation Procedure
Environment
Fiber-Span’s DHRU is designed to operate in a con-
trolled environment such as a Telecom room. It is
recommended that the temperature inside the room
Connectorization
The DHRU is supplied with N-female connectors on all
RF ports. It is highly recommended that 3 ft. fl exible
jumper cables such as LMR240 be used to connect the
DHRU to the larger hard-line coaxial cable, otherwise
the strain on the DHRU’s RF ports may result in a dam-
aged connector.
If the DHRU is being used as a simple BDA and the
downlink port and uplink port are unused, it is recom-
mended that these ports be terminated with a 50Ω
load.
NOTE: If DAS Port is NOT used, it MUST be terminated
with a 50 Ω load capable of handling 20 Watts.
The Alarm port uses an 8-pin male Switchcraft connec-
tor and is shown below. The female connector (Switch-
craft part # EN3C8FX) kit is included with the DHRU.
Alarms
Wall-mount Version
Bolts of adequate strength are required to mount the
wall-mount HRU which weighs approx. 70lbs with
dimensions 16”x14”x9”.
A total of four (4) bolts are needed to mount the DHRU
to the wall. The bolt patterns for the DHRUs are shown
in the Outline Drawing. See Figure 10 for example.
Anchoring
does not exceed +50°C and does not drop below -5°C.
The humidity must be 10% to 95%.
Alarm Connector
Pinout
Pin Desc. Function
1N.C. Local Summary
Alarm
2COM
3 -
4 -
5 -
6 -
7 -
8 -
Dry Contact Normally Closed
When Status is OK
Rack-mount Version
Install the rack-mount DHRU on an EIA standard 19”
rack using four 10-32 x ¾” screw with Captive Cup
washer (Anixter PN 231157 or equivalent). Weight
with 2 power amplifi ers is 44 lbs.

FS71C-85 Series User Manual
| 15
Copyright © 2015 Fiber-Span
The DHRU comes with a grounding lug. A grounding
wire of suitable gauge must be used to ground to a
common bus bar in the Telecom room according to lo-
cal and building regulations.
An illustration of the ground lug is shown below for
both the wall-mount and rack-mount versions.
Grounding
Grounding
Lug
Grounding Lug at Rear of Rack-mount Chassis
Grounding
Lug
Grounding Lug at Bottom of Wall-mount Chassis
Note that the AC power inlet housing at the rear of the
Rack-mount chassis contains two in-line slow-blow
type fuses (Digi-key P/N F2420-ND).

FS71C-85 Series User Manual | 16
Copyright © 2015 Fiber-Span
5Setup Procedure
Overview
Before the unit can be connected to the DAS and
powered on, the following cautionary notes must be
observed.
Strict adherence to these guidelines will ensure com-
pliance with FCC mandated operational restrictions.
Cautionary Notes
WARNING: Before powering the unit on, it is imperative
to measure the downlink composite power level at the
Antenna port. When connecting directly to an antenna,
the maximum downlink antenna gain must not exceed
4.85 dBd and the cable loss from DAS port to antenna
must not be less than 5 dB. The maximum uplink an-
tenna gain must not exceed -2.15 dBd.
WARNING: All RF ports must be properly terminated
prior to applying power to these units. Unused RF ports
should be terminated with 50 ohms. Failure to properly
terminate an RF port may result in damage to the unit.
All output ports must be terminated with a 50Ω load
capable of handling 20W of power before the HRU is
powered on. Alternatively, the HRU can be connected to
the in-building system assuming the connections are
50Ω with acceptable VSWR (<2.0:1). This will prevent
damage to the unit.
Electrostatic Discharge ESD Use caution when touch-
ing equipment. Make sure your body has been statically
discharged by grounding yourself via an ESD grounding
strap. This will prevent damage to sensitive compo-
nents inside the unit.
WARNING: For DHRUs equipped with fans, make sure
that the fans are not blocked, thereby allowing heat en-
ergy to escape the enclosure. An DHRU with a blocked
fan will exhibit a much lower MTBF.
Contents of Package
With the purchase of any DHRU the following are
included when shipped:
• DHRU Product
• DHRU User Manual
• Test Data Sheet showing factory set levels
• Outline Drawing
• Mating Circular Alarm Connector
Additionally, the following items are recommended for
Setup and operation:
• Laptop PC
• 6 ft. cable, USB-A to USB-B
DHRU GUI Software
The DHRU software sets all key operational parameters.
See Fig 12 for the Alarm / Control Screen:
Alarm / Control Settings
• Supply Voltage Alarm
• Power Amplifi er 1 (Uplink) Current Alarm
• Power Amplifi er 2 (Downlink) Current Alarm
• Power Amplifi er 1 (Uplink) Output Set (Mute)
• Power Amplifi er 2 (Uplink) Output Set (Mute)
Diagnostics
• RF Power Amplifi er 1 (UL) Current value (mA)
• RF PA1 FWD and REV power detector (dBm)
• RF Power Amplifi er 2 (DL) Current value (mA)
• RF PA2 FWD and REV power detector (dBm)

FS71C-85 Series User Manual
| 17
Copyright © 2015 Fiber-Span
Figure 12: DHRU Alarm & Control GUI Interface
Figure 11: DHRU Signal Paths and Attenuators
Figure 11 illustrates the internal DHRU functional block diagram.

FS71C-85 Series User Manual | 18
Copyright © 2015 Fiber-Span
Downlink Setup
To setup the downlink, the following equipment is
required:
1. RF signal generator
2. Spectrum analyzer
3. Appropriate jumper cables
The following steps should be observed to properly set
up the link.
At the Antenna Port, measure the composite RF signal
level delivered by the signal generator (or donor an-
tenna when in the fi eld).
Use a suitable Spectrum Analyzer capable of measuring
composite RF within the required bandwidth. The best
way to measure the composite signal level is to setup
the Spectrum Analyzer to measure the total carrier
power within the bandwidth of the downlink amplifi er.
Carrier level is not the same as composite power over
the bandwidth.
1. Enable a channel in the GUI by setting the test fre-
quency and enabling the channel and ticking the
AGC column. Set BW to 25kHz, Gain adjust to 0dB
and set Squelch to -90 dBm,
2. Ensure that the measured composite RF signal lev-
el at the RF input port is no greater than -10dBm.
3. At the output Antenna Port, measure the composite
RF
4. Set gain such that output is approximately +37
dBm (or one channel) by setting the Gain adjust
levels in the Downlink GUI page.
5. Measure and verify that the composite RF output
power at the DAS port is approximately +37dBm.
6. Note: Factory limit is set to +37 dBm composite
output power
7. For a two tone test, repeat steps 1 - 4 for a second
frequency. Reduce the output level per the derat-
ing on page 20
NOTE: The derating table applies only when the test
tones are random (e.g. off air signals) . If test tones are
generated by test equipmnet, be sure the two genera-
tors do not use a common synchronized clock source.
Non-random synchronized signals would require a
much more accelerated derating.
NOTE: When connecting directly to an antenna, the
maximum downlink antenna gain must not exceed 4.85
dBd and the cable loss from DAS port to antenna must
not be less than 5 dB. The maximum uplink antenna
gain must not exceed -2.15 dBd.

FS71C-85 Series User Manual
| 19
Copyright © 2015 Fiber-Span
Figure 13: Downlink Control GUI Interface
The HRU Downlink Control shown above gives the
user the ability to optimize the Gain setting in the
Downlink path. Note: Uplink & Downlink’s Bandwidth
is factory set per customer’s specifi cations.

FS71C-85 Series User Manual | 20
Copyright © 2015 Fiber-Span
De-rating Table
After the downlink gain and the output composite pow-
er are set, the power-per-channel must be measured to
ensure that the downlink signal level is a high enough
at the RF Output port and is suffi cient to provide the
desired coverage.
The table at right summarizes the power-per-channel
de-rating requirements for FM type modulation
schemes.
HRU Derating Table
No. of RF Channels Power per Channel (FM), (dBm)
137
234
431
828
DHRU Uplink Control
The DHRU Uplink control and monitoring gives the
user the ability to change the gain and set parameters
for uplink path optimization.
The settings and diagnostics can be implemented via
the local USB port. See Figure 14.

FS71C-85 Series User Manual
| 21
Copyright © 2015 Fiber-Span
Uplink Gain Setup
To set up the uplink, the following equipment is re-
quired:
1. RF Signal Generator
2. Spectrum Analyzer
3. Appropriate jumper cables
The following steps should be observed to proper set
up the link.
1. Using your design link budget, calculate the
maximum RF Input the HRU would receive on the DAS
port. Factor ALL Channels within band of the HRU
at the lowest path loss. The maximum input power
should be less than -10 dBm. If this calculated value
exceeds -10 dBm, add additional attenuation to the
DAS port.
a. 800 MHz Free-Space Path Loss at 1 meter =
approximately 30 dB
b. Antenna Network Loss should be about 20 dB
(sum of losses from any antenna, over the coax, and
through all passive devices)
c. Composite power can be calculated using 10
LOG10 (n) where n = number of channels supported.
2. Set Signal Generator to generate a CW Signal
within the Uplink band at an amplitude equal to the
value calculated above. Use this generated signal as
the input for gain measurement and verifi cation.
3. Set gain such that output = +37 dBm by
increasing or decreasing the UPLINK ATTENUATOR in
the GUI. Uplink Bandwidth is factory set per customer’s
specifi cations.
4. Measure and verify that the composite RF
output power at the DONOR port is approximately
+37dBm. Note: Factory limit is set to +37 dBm
composite output power. When connecting directly to
an antenna the maximum uplink antenna gain must
not exceed -2.15 dBd.
Figure 14: Uplink Control GUI Interface

FS71C-85 Series User Manual | 22
Copyright © 2015 Fiber-Span
6Troubleshooting
DHRU Alarms
DHRU alarms are anunciated with red “LED” indicators in the Graphical User Interface.
See fi gure 15 below.
Figure 15. Alarm Status Indicators - GUI Interface

FS71C-85 Series User Manual
| 23
Copyright © 2015 Fiber-Span
1. POWER AMP CURRENT - Uplink or Downlink
The POWER AMP CURRENT Alarm is triggered when
the power amplifi er current draw exceeds the thresh-
old. This could occur when:
• PA ALC Failure causes RF Output Power to
exceed +37 dBm
• Internal component failure(s) within the PA
Troubleshooting Steps:
a. Using a Spectrum Analyzer or Power Meter
and appropriate protective Power-Rated Attenuator(s),
measure the RF Output Port for the alarmed PA (DAS
Port for Downlink, Donor Port for Uplink). Be sure to
account for the protective attenuator(s) in determining
output power.
b. If the output power is in excess of +37 dBm,
note the value and contact manufacturer Technical
Support. The HRU should be switched OFF to prevent
potential further damage.
2. SUPPLY VOLTAGE
The SUPPLY VOLTAGE Alarm is triggered when the unit’s
internal power supply voltage exceeds the high voltage
threshold or drops below the low voltage threshold.
Troubleshooting Steps:
a. Check the source power cable’s connection to
the HRU and verify all connections are properly seated.
b. Using a Multi-meter, verify the electrical power
source (outlet) is within the voltage requirements of the
HRU’s specifi cation sheet. The HRU should be removed
from the power source to do this. Note the measured
voltage.
c. Plug the HRU into the power source, switch
it on, and re-check the SUPPLY VOLTAGE Alarm status
again.
d. If the alarm returns, contact manufacturer
Technical Support. The HRU should be switched off to
prevent further potential damage.
The DHRU software sets all key operational parameters.
See Fig 15 for the Alarm / Control Screen:
Alarm / Control Settings
• Supply Voltage Alarm
• Power Amplifi er 1 (Uplink) Current Alarm
• Power Amplifi er 2 (Downlink) Current Alarm
• Power Amplifi er 1 (Uplink) Output Set (Mute)
• Power Amplifi er 2 (Uplink) Output Set (Mute)
Diagnostics
• RF Power Amplifi er 1 (UL) Current value (mA)
• RF PA1 FWD and REV power detector (dBm)
• RF Power Amplifi er 2 (DL) Current value (mA)
• RF PA2 FWD and REV power detector (dBm)

FS71C-85 Series User Manual | 24
Copyright © 2015 Fiber-Span
7Warranty Information
General Warranty
The product carries a standard warranty period of one
(1) year unless otherwise indicated on the shipping
packages as noted in the purchase order agreement.
Limitations of Warranty
The warranty is limited to the repair or replacement
of the defective product. Fiber-Span will decide which
remedy to provide for defective components at its own
discretion. Fiber-Span shall have a reasonable time af-
ter determining that a defective product exists to repair
or replace the problem unit.
The warranty applies to repair or replaced products
for the balance of the applicable period of the original
warranty or ninety (90) days from date of shipment of a
repaired or replaced component, whichever is longer.
The Fiber-Span standard warranty does not cover prod-
ucts which have been received improperly packaged,
altered, or physically damaged. For example, broken
warranty seal, labels exhibiting tampering, physically
abused enclosure, broken pins on connectors, any modi-
fi cations made without Fiber-Span authorization, will
void all warranty.
Limitations of Damages
The liability for any defective product shall in no event
exceed the purchase price for the defective product.
Fiber-Span has no liability for general, consequential,
incidental or special damages.
Return Material Authorization
(RMA)
No product may be returned directly to Fiber-Span
without fi rst obtaining approval from Fiber-Span. If it is
determined that the product may be defective, you will
be given an RMA number and instructions on how to
return the product.
An unauthorized return, i.e., one for which an RMA
number has not been issued, will be returned to you
at your expense. Authorized returns are to be shipped
to the address on the RMA in an approved shipping
container.
It is suggested that the original box and packaging
materials should be kept if a defective product needs
to be shipped back to Fiber-Span.
To request an RMA, please call Fiber-Span at
908.253.9080.

FS71C-85 Series User Manual
| 25
Copyright © 2015 Fiber-Span
“Changes or modifi cations not expressly approved by
the manufacturer could “Void” the user’s authority to
operate the equipment”.
This equipment has been tested and found to comply
with the limits for a Class A digital device, pursuant to
Part 15 of the FCC Rules. These limits are designed to
provide reasonable protection against harmful interfer-
ence when the equipment is operated in a commercial
environment.
This equipment generates, uses, and can radiate radio
frequency energy and, if not installed and used in
accordance with the instructions manual, may cause
8FCC Statement
harmful interference to radio communications.
Operation of this equipment in a residential area is
likely to cause harmful interference in which case the
user will be required to correct the interference at their
own expense.
The maximum downlink antenna gain must not exceed
4.85 dBd and the cable loss from DAS port to antenna
must not be less than 5 dB. The maximum uplink
antenna gain must not exceed -2.15 dBd. The antenna(s)
used for this device must be installed to provide a sep-
aration distance of at least 100 cm from nearby persons.
Manufacturer’s Notes
To improve and/or correct equipment performance the
following can be performed.
1. Re-orient or relocate the receiving antenna.
2. Increase the separation between the equipment
and receiver.
3. Connect the equipment into an outlet on a dif-
ferent circuit from that to which the receiver is
connected.
4. Consult the dealer or an experienced radio/RF
technician for help.

