Fisher and Paykel Appliances DD7INTRX A DISHWASHER RF REMOTE TO ALLOW TOTAL KITCHEN INTEGRATION User Manual 590199A DishDrawerP7 userguide USCANZAUGBIE indd
Fisher & Paykel Appliances Limited A DISHWASHER RF REMOTE TO ALLOW TOTAL KITCHEN INTEGRATION 590199A DishDrawerP7 userguide USCANZAUGBIE indd
Users Manual

US CA NZ AU GB IE
User guide
DishDrawerTM dishwasher
DD24, DD60
DD36, DD90 models

This user guide is an accompaniment to your ‘Quick start guide’ which is included
with your dishwasher.
For operating instructions, see your ‘Quick start guide’. If you no longer have your ‘Quick start
guide’, you can download it from our local website, listed on the back cover.
Refer to your ‘Quick start guide’ for information on:
Starting a wash
Wash programs and when to use them
Controls
Dos and don’ts of loading
Preference options and how to change their settings

1
Contents
Electrical connection (GB IE only)
3
Safety and warnings
4
Caring for your dinnerware
7
Racking features
8
Loading suggestions
8
Water hardness and dishwashing
14
Wash programs and detergent quantities
19
Adding detergent
20
Using rinse aid
22
Water softener
23
User maintenance instructions
29
Troubleshooting
32
If there is a fault
34
How to attend to a fault
Classic models
34
Designer and Integrated badge models
34
Integrated models with remote control
34
Warranty and service
37
Wash program data
38
Standards test
USA and Canada
38
New Zealand and Australia
38
Great Britain and Ireland
38
Important!
SAVE THESE INSTRUCTIONS
The models shown in this user guide may not be available in all markets and are
subject to change at any time. For current details about model and specification
availability in your country, please visit our local website listed on the back cover
or contact your local Fisher & Paykel dealer.

2
For Great Britain only
Important!
This appliance must be earthed.
Fuse replacement
The mains lead of this appliance is fitted with a
BS 1363A 13 A fused plug. To change a fuse in
this type of plug, use an ASTA approved fuse to
BS 1362 type and proceed as follows:
1
Remove the fuse cover and fuse.
2
Fit the replacement 13A fuse into the fuse cover.
3
Refit both into plug.
Important!
The fuse cover must be refitted when changing a fuse and if the fuse cover is lost, the plug
must not be used until a correct replacement is fitted.
Correct replacements are identified by the colour insert or the colour embossed in words on
the base of the plug.
Replacement fuse covers are available from your local electrical store.
For the Republic of Ireland
The information given in respect to Great Britain will frequently apply, but a third type of plug
and socket is also used: the 2-pin, side earth type.
Socket outlet / plug (valid for both countries)
If the fitted plug is not suitable for your socket outlet, please contact an Authorised Service
Agent. Please do not attempt to change the plug yourself. This procedure must be carried out
by a qualified service technician in compliance with the manufacturer’s instructions and current
standard safety regulations.
Fuse cover
Fuse
Electrical connection (GB IE only)

3
Safety and warnings
Your dishwasher has been carefully designed to operate safely during normal dishwashing
procedures. Please keep the following instructions in mind when you are using your dishwasher.
IMPORTANT SAFETY INSTRUCTIONS
WARNING! - When using your dishwasher, follow basic precautions, including the following:
Read all instructions before using the dishwasher.
The information in this manual must be followed to minimise the risk of fire or explosion or to
prevent property damage, personal injury or loss of life.
Use the dishwasher only for its intended function as described in this user guide and in your
‘Quick start guide’..
This appliance is intended to be used in household and similar applications such as:
– staff kitchen areas in shops, offices and other working environments;
– farm houses;
– by clients in hotels, motels and other residential type environments;
–
bed and breakfast type environments.
Use only detergents or rinse aid recommended for use in a domestic dishwasher and keep them
out of reach of children. Check that the detergent dispenser is empty after the completion of each
wash program.
When loading items to be washed, locate sharp items so that they are not likely to damage the
internal lid of the dishwasher and load sharp knives with the handle up to reduce the risk of cut-
type injuries.
Do not touch the filter plate (the round metal disc in the dishwasher base) during or immediately
after use, as it may be hot from the heater plate underneath.
Do not operate your dishwasher unless all enclosure panels are properly in place.
Do not tamper with the controls.
Do not abuse, sit on, stand in or on the drawer or dish rack of the dishwasher.
The drawer should not be left in the open position since this could present a tripping hazard.
The adjustable racks are designed to support cups, glasses and kitchen utensils. When the
adjustable racks are in the drawer do not lean on or use them to support your body weight.
To reduce the risk of injury, do not allow children to play in or on the dishwasher.
Under certain conditions, hydrogen gas may be produced in a hot water heater system that has
not been used for two weeks or more. HYDROGEN GAS IS EXPLOSIVE. If the hot water system has
not been used for such a period, before using the dishwasher, turn on all hot water taps and let
the water flow from each for several minutes. This will release any accumulated hydrogen gas. As
the gas is flammable, do not smoke or use an open flame during this time.
Remove the door to the washing compartment when removing an old dishwasher from service
or discarding it.
Some dishwasher detergents are strongly alkaline. They can be extremely dangerous if
swallowed. Avoid contact with the skin and eyes and keep children away from the dishwasher
when the door is open. Check that the detergent receptacle is empty after completion of the wash
cycle.

4Safety and warnings
IMPORTANT SAFETY INSTRUCTIONS
Installation
This dishwasher must be installed and located in accordance with the Installation instructions
before it is used. If you did not receive Installation instructions with your dishwasher, you
can order them by calling your Authorised Repairer or download them from our local Fisher &
Paykel website, listed on the back cover.
Installation and service must be performed by a qualified technician.
If the power supply cord is damaged, it must be replaced by a dealer or Authorised Repairer or a
similar qualified trades person in order to avoid a hazard.
Ensure the dishwasher is secured to adjacent cabinetry using the brackets provided. Failure to do
so may result in an unstable product, which may cause damage or injury.
Do not operate this appliance if it is damaged, malfunctioning, partially disassembled or has
missing or broken parts, including a damaged power supply cord or plug.
Do not store or use petrol, or other flammable vapours and liquids in the vicinity of the
dishwasher.
Connect to a properly rated, protected and sized power supply circuit to avoid electrical overload.
Make sure that the power supply cord is located so that it will not be stepped on, tripped over or
otherwise subject to damage or stress.
Do not install or store the dishwasher where it will be exposed to temperatures below freezing or
exposed to weather.
Do not use an extension cord or a portable electrical outlet device (e.g. multi-socket outlet box)
to connect the dishwasher to the power supply.
This appliance must be grounded. In the event of a malfunction or breakdown, grounding will
reduce the risk of electric shock by providing a path of least resistance for electric current. This
appliance is equipped with a cord having an equipment-grounding conductor and a grounding
plug. The plug must be plugged into an appropriate outlet that is installed and grounded
in accordance with all local codes and ordinances. WARNING - Improper connection of the
equipment-grounding conductor can result in a risk of electric shock. Check with a qualified
electrician or service representative if you are in doubt as to whether the appliance is properly
grounded. Do not modify the plug provided with the appliance; if it will not fit the outlet, have a
proper outlet installed by a qualified technician.
If the dishwasher is installed as a permanently connected appliance:
GROUNDING INSTRUCTIONS - This appliance must be connected to a grounded metal, permanent
wiring system, or an equipment-grounding conductor must be run with the circuit conductors
and connected to the equipment-grounding terminal or lead on the appliance.

5
Safety and warnings
IMPORTANT SAFETY INSTRUCTIONS
Maintenance
Disconnect the appliance from the power supply before any cleaning or maintenance.
When disconnecting the appliance pull the plug rather than the power supply cord or junction of
cord to avoid damage.
Do not repair or replace any part of the appliance or attempt any servicing unless specifically
recommended in this user guide. We recommend that you contact Customer Care to arrange
service. See your ‘Service and warranty’ booklet for contact details.
Keep the floor around your appliance clean and dry to reduce the possibility of slipping.
Keep the area around/underneath your appliance free from the accumulation of combustible
materials, such as lint, paper, rags and chemicals.
Models with a remote control: Do not attempt to recharge, short-circuit, disassemble, heat or
throw the remote control battery into a fire. Dispose of an old battery responsibly, keeping it out
of reach of children.
Operational
Under no circumstances should you open the drawer whilst the dishwasher is in operation.
Always press the button to pause and wait until you hear the three additional beeps before
opening the drawer.
The dishwasher must be used with the motor assembly, filter plate, drain filter and spray arm in
place. To identify what these parts are, see drawings in section ‘User maintenance instructions’ of
this user guide.
Take care when loading the drawer not to load dishware items so they prevent the internal lid
from properly sealing with the drawer. Items should be placed so they do not protrude above
and/or forced into the drawer, otherwise a service call may result.
Household appliances are not intended to be played with by children. Children or persons with a
disability which limits their ability to use the appliance, should have a responsible person instruct
them in its use. The instructor should be satisfied that they can then use the appliance without
danger to themselves or their surroundings.
Close supervision is necessary if this appliance is used by or near children. Do not allow children
to play inside, on or with this appliance or any discarded appliance.
If a dishwasher cleaner is used, we would strongly recommend a wash program with detergent
should be run immediately afterward, to prevent any damage to the dishwasher.
The dishwasher is designed for washing normal household utensils. Items that are contaminated
by petrol, paint, steel or iron debris, corrosive, acidic or alkaline chemicals are not to be washed in
the dishwasher.
If the dishwasher is not being used for long periods of time, turn the electricity and water supply
to the dishwasher off.

6Safety and warnings
IMPORTANT SAFETY INSTRUCTIONS
Operational - models with remote control
To prevent unauthorized use, keep the remote control out of reach of children.
Make sure that you keep the remote away from water and steam. Do not immerse and take care
not to drop the remote control into water. This may damage the parts or lead to malfunction.
Damage or malfunction caused by exposure to water or steam is not covered by warranty.
Do not drop, step on or otherwise impact the remote control. This may damage the parts or lead
to malfunction.
This device complies with part 15 of the FCC Rules. Operation is subject to the following two
conditions: (1) This device may not cause harmful interference, and (2) this device must accept
any interference received, including interference that may cause undesired operation.
Do not tamper with or modify the remote control in any way, as doing so will void the
certification of the device.
This device complies with Industry Canada licence-exempt RSS standard(s). Operation is subject
to the following two conditions: (1) this device may not cause interference, and (2) this device
must accept any interference, including interference that may cause undesired operation of the
device.
Complies with
IDA Standards
DB104887

7
Caring for your dinnerware
The combination of high temperatures and dishwasher detergent may cause damage to
some items if they are washed in the dishwasher. Remember, if in any doubt about any aspect
concerning items washed in the dishwasher, follow the instructions from the manufacturer of the
items, or wash the item by hand.
Cutlery & silverware
All cutlery and silverware should be rinsed immediately after use to prevent tarnishing caused by
some foods. The Rinse wash program is useful for this. Silver items should not come into contact
with stainless steel, eg other cutlery. Mixing these items can cause staining. Remove silver cutlery
from the dishwasher and hand dry it immediately after the program has finished.
Aluminium
Aluminium can be dulled by dishwasher detergent. The degree of change depends on the
quality of the product.
Other metals
Iron and cast iron objects can rust and stain other items. Copper, pewter and brass tend to stain.
Woodware
Wooden items are generally sensitive to heat and water. Regular use in the dishwasher may
cause deterioration over time. If in doubt, wash by hand.
Glassware
Most everyday glassware is dishwasher safe. Crystal, very fine and antique glassware may etch
that is, become opaque. You may prefer to wash these items by hand.
Plastic
Some plastic may change shape or colour with hot water. Check manufacturer’s instructions
about washing plastic items. Washable plastic items should be weighed down so they do not
flip over and fill with water or fall through the base rack during the wash. Use the multi-purpose
clip (supplied with some models only) to hold plastic items in place.
Decorated items
Most modern china patterns are dishwasher safe. Antique items, those with a pattern painted
over the glaze, gold rims or hand painted china may be more sensitive to machine washing. If in
doubt, wash by hand.
Glued items
Certain adhesives are softened or dissolved in machine washing. If in doubt, wash by hand.

8
Cutlery basket
To reduce the risk of injury, we recommend loading knives and sharp utensils with handles
facing up.
Mix spoons, knives and forks within each section to stop cutlery nesting together and to ensure
the water circulates freely.
Keep stainless steel from touching silver cutlery to avoid staining.
Removable small items container
Small, light items like baby bottle teats are best placed into the small items container to prevent
them from being displaced during the wash.
You can extend your cutlery basket by clipping the container on its side.
Racking features
Cutlery baskets will vary depending on model.

9
Racking features
Removable small items container
To optimise the cutlery space within the basket, the small items container can be placed
elsewhere on the base rack. If laid flat, make sure the solid plastic side is facing up.
If you place a fully laden small items container under the adjustable racks, it is best to leave the
rack space directly above the container empty: there may not be enough water reaching items
that are placed there.
Removable tablet tray
If you are using dishwasher tablets, place them on the removable tablet tray, as shown.
See also ‘Adding detergent’ for more information.
Important!
Dishwasher tablets should not be in direct contact with dishes or cutlery.

10 Racking features
Racking features will vary depending on model.
Stemware notches
These notches help support long-stemmed glassware.
Glass supports
These clip on the rack wires to give your tall glasses extra
stability.
Spacing-adjustable tines
(DD24/DD60 models only)
Designed to fit deep bowls (wide spacing) or small plates
(narrow spacing), depending on adjustment.
To adjust between wide and narrow spacings, slide the tines
backward or forward by the handle at the front.
Cup rack with folding support wire
(DD36/DD90 models only)
Fold the wire up to support tall glasses.

11
Racking features
Adjustable racks
You can adjust these independently of each other to any height:
1
Fold up to unlock the rack.
2
Adjust the height to suit by sliding up or down.
3
Fold down to lock in position.
Fold the racks away if you need the space.
Folding tines
For optimum stability, place larger plates between the longer
tines in the front.
Release and fold the tine sections down towards each other if you
need the space for pots or other large items.
Knife clip
This clips onto the adjustable racks and supports knives and
other utensils during the wash.
Always ensure that knife blades are facing down.
Multi-purpose clip
(DD36/DD90 models only)
This keeps flimsy items (eg plastic
lids and bottles) or large platters
and plates stable, so they cannot
be dislodged during the wash.
Slide the item between the
prongs of the clip.

12 Loading suggestions
When loading your drawer, make sure that
you place items so that water coming from the rotating spray arms below can reach all areas
(wash performance will be reduced if it can’t)
nothing blocks the water from getting to items on the adjustable racks.
How NOT to load your drawer
Overcrowded and wash water will not
reach some of the dinnerware.
Cups, glasses and bowls must have their
openings facing down.
The plates are nesting together and wash
water may not get through.
Ensure cutlery are not nesting or stuck
together. They need to be evenly spread
out.
Ensure dishware items are not forced into
or protrude out of the drawer, as this may
prevent the internal lid of the drawer from
properly sealing which could result in a
service call.
Locate sharp items safely to prevent injuring
the user and damaging the lid assembly.
Check the bottom of the cutlery basket to
ensure sharp or pointed items have not come
through as they may stop spray arm rotation.
Ensure cutlery has not fallen through the
base rack and stopped the spray arms from
rotating.
The large bowl is blocking wash water
reaching the adjustable racks.
Large utensils should be on the adjustable
racks so they do not become dislodged and
stop the spray arms from rotating.
Sharp or pointed items must be placed
horizontally or with sharp edges/points
facing down to avoid risk of injury.

13
Water hardness and dishwashing
What is water hardness?
Hard water is water with a high concentration of minerals such as calcium and magnesium. In
soft water, this concentration is low. Water hardness varies by geographical location.
How does water hardness affect dishwashing?
Hard water can be detrimental to the performance of your dishwasher. Over time, glassware
washed in hard water will become opaque and dishes will become spotted or covered in a white
film. Using very hard water can cause dishwasher parts to fail over time.
Naturally soft or softened water has no detrimental effects if used with the correct amount of
detergent. However, excess detergent combined with hot, soft water may cause irreversible
etching on glassware. Etching first appears as a rainbow-coloured film and—if allowed to
continue—can make glassware permanently opaque.
What can I do to minimise any detrimental effects?
Contact your local water company to find out about water hardness in your area.
If your home has hard water and your dishwasher has no built-in water softener…
Follow the detergent quantity recommendations on the following page.
If available, use a detergent with high phosphate content. Phosphate softens the water and this
improves wash results. If detergent with phosphate is not available, we recommend using multi-
purpose tablets.
Use rinse aid. We recommend you turn the rinse aid setting to 5 to help improve wash
performance.
Use a dishwasher cleaner/descaler regularly, or whenever you notice a build-up of limescale
deposits in your dishwasher.
Important!
We recommend fitting a water softener to the household water supply. If the water hardness in your
home is above 250 ppm/14.6 gpg, a water softener has to be fitted to maintain the performance of your
dishwasher.
If your home has naturally soft or softened water…
Avoid using too much detergent. Follow the quantity recommendations on the following page.
Ensure the drawer is not overloaded and water can reach all the dishes.

14
DD24/DD60 models
Find out about water hardness in your home, then use the table below to determine how much
detergent to use for each wash program. See also section ‘Water hardness and dishwashing’.
The detergent dispenser has markings to help you measure the correct quantities. See following
section ‘Adding detergent’.
* If you have a a household water softener installed or your dishwasher has a built-in water softener, use the
quantities recommended for water with a hardness under 100 ppm/6 gpg, irrespective of the water hardness
in your area. See also section ‘Water softener’.
Wash programs and detergent quantities
Water hardness
parts per million (ppm)
grains per gallon (gpg)
Wash programs Detergent quantities (per drawer)
US CA NZ AU GB IE
detergent
compartment
marking
grams grams
<100 ppm or
< 6 gpg*
Heavy 2/3 25 25
Normal 2/3 25 25
Fast 1/3 10 10
Delicate 1/3 10 10
Rinse --
100 -150 ppm or
6 - 9 gpg
Heavy full 30
Normal full 30
Fast full 25
Delicate full 30
Rinse --
>150 ppm or
>9 gpg
Heavy full 30
Normal full 30
Fast full 30
Delicate full 30
Rinse --
SOFTER
HARDER

15
DD36/DD90 models
Find out about water hardness in your home, then use the table below to determine how much
detergent to use for each wash program. See also section ‘Water hardness and dishwashing’.
The detergent dispenser has markings to help you measure the correct quantities. See following
section ‘Using powdered detergent’.
* If you have a a household water softener installed or your dishwasher has a built-in water softener, use the
quantities recommended for water with a hardness under 100 ppm/6 gpg, irrespective of the water hardness
in your area. See also section ‘Water softener’.
Wash programs and detergent quantities
Water hardness
parts per million (ppm)
grains per gallon (gpg)
Wash programs Detergent quantities (per drawer)
US CA NZ AU GB IE
detergent
compartment
marking
grams grams
<100 ppm or
< 6 gpg*
Heavy full 30 30
Normal full 25 25
Fast 2/3 15 15
Delicate 2/3 15 15
Rinse --
100 -150 ppm or
6 - 9 gpg
Heavy full 30
Normal full 30
Fast 2/3 20
Delicate full 30
Rinse --
>150 ppm or
>9 gpg
Heavy full 30
Normal full 30
Fast full 30
Delicate full 30
Rinse --
SOFTER
HARDER

16
Suitable detergents and where to place them
Note: You may see other, equally suitable types of dishwasher detergent on the shelves of
your supermarket. Read and follow the detergent manufacturer’s recommendations.
Adding detergent
Detergent
dispenser
Powdered dishwasher
detergent
pour into detergent
dispenser
Solid dishwasher tablets
place on tablet tray in cutlery
basket
Pouch packs of gel or powder
place in detergent dispenser, but
only if pack fits easily around prongs
(pack must not be pierced)
OR
place on tablet tray in cutlery basket
Tablet tray
Latch
If the cutlery basket is not used for a particular
load, place tablet or pouch pack in the bottom
of the drawer.
Filling the detergent dispenser
1
Press the latch down to open the dispenser.
2
Check that the dispenser is empty and dry,
then add detergent (do not place solid
tablets in the dispenser). No detergent is
needed for the Rinse program.
3
Close the dispenser until it clicks shut. The
detergent will automatically be released
into the drawer during the wash program.

17
Unsuitable detergents
These types of detergent are not suitable and may damage your dishwasher or lead to a service
call that is not covered by warranty.
Important!
Do not use these in your dishwasher!
Liquid detergents
Laundry detergents
Hand washing liquids
Soaps
Disinfectants
How much detergent to use
For powdered detergent, refer to previous section ‘Wash programs and detergent quantities’ and
follow the quantities relevant to your location and water hardness level. Use the markings to
help you measure the correct quantities. For other types of detergent, follow the manufacturer’s
recommendations.
Notes on using tablets
If you are using tablets, follow manufacturer instructions on the packet. Some tablets may not be
suitable for all wash programs.
Using tablets could improve wash performance in hard water areas.
Make sure that tablets never get in direct contact with dishes or cutlery.
If you are using dishwasher tablets with a built-in rinse aid component, you may need to reduce
the rinse aid setting. See your ‘Quick start guide’ for instructions.
Important!
Dishwasher detergents are strongly alkaline. They can be extremely dangerous if swallowed. Avoid contact
with the skin and eyes and keep children and infirm persons away from the dishwasher when it is open.
Check that the detergent dispenser is empty after completion of the wash program.
1/3 (10 grams)
2/3 (20 grams)
Full (30 grams)
Adding detergent

18 Using rinse aid
We recommend using liquid rinse aid regularly to give the best drying results.
Rinse aid gives a streak-free, sparkling clean look to glass and chinaware. It also prevents metal
from tarnishing.
The rinse aid dispenser is on the inside of the drawer, underneath the detergent dispenser.
It holds approximately 1.7 fl oz / 50 ml of rinse aid.
You may hear some unusual, high-pitched beeping when rinse aid is
being dispensed. This is normal.
When to refill rinse aid
If the indicator glows bright red, refill rinse aid.
If the indicator glows dimly or not at all, you do not need to refill:
there is enough rinse aid for the wash.
Note: Lighter coloured rinse aids will not dim the
indicator as effectively as darker ones.
How to refill rinse aid
1
Turn the plug anticlockwise and remove.
2
Pour rinse aid into the circular opening, taking care not to spill any
into the drawer.
Important!
Any accidental spillages of rinse aid must be wiped up. If not wiped up,
spilt rinse aid will cause excessive foaming, resulting in a service
call that will not be covered by warranty.
3
Refit the plug, then turn it clockwise back to its original position.
Important!
Make sure that the plug is closed tight, with its hand grip pointing
straight ahead.
How much rinse aid to use
You may need to adjust the amount of rinse aid dispensed in
each wash to suit your water conditions or the kind of dishwasher
tablet you are using. The lowest setting is ‘1’, the highest is ‘5’.
See the ‘Preference options’ section of your ‘Quick start guide’ for
instructions on how to change the rinse aid setting.
If there is excessive foam at the end of the wash or you are using
dishwasher tablets with built-in rinse aid, reduce the setting.
If dishes are wet or streaky after drying, increase the setting.
If you live in a hard water area and you have no water softener
installed in your water supply or built into your dishwasher,
we recommend adjusting the rinse aid setting to 5.
Indicator
light
Plug
Turn the plug
anticlockwise.
Remove the plug
Pour rinse aid into
the circular opening
Refit the plug by turning
it clockwise. Ensure it is
closed tight.

19
Setting up the water softener
Important!
Only some models (those with a letter ‘H’ in the model name) have a built-in water softener.
Models with water softener are not currently available in New Zealand and Australia.
Determine the water hardness in your local area
Your local water company will be able to provide you with information. Identify the setting you
require for your dishwasher from the water hardness table below. For example, if your water
hardness is 500ppm, then the water softener setting on your dishwasher should be 4. Refer to
the ‘Preference options’ section of your ‘Quick start guide’ for instructions on adjusting the water
softener setting.
Dishwasher
setting
Parts per
million
(ppm)
Grains per
gallon (gpg)
odH ofH oe / oClark mmol/l
0 0 - 100 0 - 6 0 - 5.6 0 - 10 0 - 7 0 - 0.1
1 100 - 250 6 - 14 5.6 - 14 10 - 25 7 - 17.5 0.1 - 2.5
2 250 - 350 14 - 20 14 - 19.6 25 - 35 17.5 - 24.5 2.5 - 3.5
3 350 - 450 20 - 26 19.6 - 25.2 35 - 45 24.5 - 31.5 3.5 - 4.5
4 450 - 550 26 - 32 25.2 - 30.8 45 - 55 31.5 - 38.5 4.5 - 5.5
5 550 - 625 32 - 36 30.8 - 35 55 - 62 38.5 - 43.8 5.5 - 6.2
Water softener

20 Water softener
Notes:
If your water hardness is above 625ppm/36 gpg, we highly recommend you completely fill the
detergent dispenser for all programs except Rinse and the rinse aid setting should be at 5. If your
water hardness is above 625ppm/36 gpg, the wash performance of your dishwasher will decline.
You may hear some unusual noises when the water softener is in operation, this is normal.
How to fill the salt reservoir
1
Open the drawer(s).
2
Unscrew the salt reservoir cap by turning anticlockwise.
3
Place the salt into the salt container and pour the contents into the salt reservoir.
The salt reservoir can hold up to approximately 1 lb/0.5 kg of salt.
4
Fit the cap tightly back into its original position.
5
If you do not wash your dishes immediately after filling the salt reservoir, run a Rinse program to
remove any salt water or spilt granules.
Note:
When filling the salt reservoir, you may notice water being displaced from the water softener
overflow.
Salt
container
Salt
reservoir

21
Water softener
Important!
The water softener must always be filled with granular salt made especially for dishwasher water
softening systems. We do not recommend the use of cooking salt like table salt, rock salt or
pellets as they may contain impurities that will impair or diminish the life of the water softener.
The salt reservoir
Water softening can only take place when there
is salt in the reservoir. The salt reservoir must
be filled prior to using the dishwasher and
whenever the salt indicator light is red.
Salt indicator light
If the salt indicator light is red, the salt reservoir is
empty.
If the salt indicator light is black, there is enough salt in the
reservoir for the wash program that has been selected.
Classic models only: The electronic display will
also indicate when the salt reservoir is empty by
displaying the salt symbol.
Important!
Do not pour detergent or rinse aid into the salt
reservoir. Detergent and rinse aid will destroy
the water softener.
a
b
a Salt indicator light
b Salt reservoir cap
Salt only
NO Detergent NO Rinse Aid

22 User maintenance instructions - DD24/DD60 models
Important!
Disconnect the dishwasher from the power supply (unplug or switch off at the circuit breaker) and allow all
its parts to cool before any cleaning or maintenance.
Holiday time
If the dishwasher is not going to be used for some time, we recommend you leave it clean and
empty. Leave the drawer(s) ajar to allow air to circulate. Turn off both the power and water
supply to the dishwasher.
When using your dishwasher for the first time after a long period away, we recommend
pouring 3 cups of water into the drawer before loading and starting a wash. This is to lubricate
components that may have dried out during non-use.
Cleaning the surfaces
1
Wipe with a clean damp cloth. Take care not to wet the control panel.
2
Dry with a clean lint-free cloth.
Important!
We do not recommend the use of the following cleaning aids on your dishwasher as they may damage the
surfaces:
Plastic or stainless steel scouring pads Abrasive, solvent, household cleaners
Acid or alkaline cleaners Hand washing liquids or soap
Stainless steel cleaners or polishes Laundry detergents or disinfectants
Cleaning the drain filter, spray arm and filter plate
We recommend that the drain filter is cleaned whenever there is evidence of food particles.
The spray arm may need cleaning about once a month in normal use or more often should the
need arise.
The filter plate should not normally need cleaning. Food particles remaining on its surface can
be wiped off with a clean, damp cloth.
Spray arm
Filter plate Drain filter

23
User maintenance instructions - DD24/DD60 models
Important !
If a dishwasher cleaner/descaler is used, you must run a wash program with detergent
immediately afterward to prevent any damage to your dishwasher.
The dishwasher must be used with the filter plate, drain filter and spray arm correctly in place.
Cleaning the drain filter
1
Unplug the dishwasher or turn it off at the power supply.
2
To access the drain filter, lift up the plastic grid above it, as shown.
3
Lift and remove the drain filter. It is normal to find some water under it.
4
Empty, rinse clean under running water and replace back into the allocated space.
5
Ensure the drain filter is flush with the filter plate , then lower the plastic grid back into place.
6
Plug the dishwasher back in or turn it on at the power supply.

24 User maintenance instructions - DD24/DD60 models
Cleaning the spray arm and filter plate
To remove and clean the spray arm and filter plate
1
Unplug the dishwasher or turn it off at the power
supply.
2
Unclip the glass supports (if fitted) from the rack
wires and fold all the adjustable racks away, so
that they are upright and close to the top.
3
Remove the base rack carefully. Lift from the back
end first to prevent knocking the detergent and
rinse aid dispenser.
4
Lift the spray arm and shake any foreign material out.
Rinse it clean under running water and wipe with a damp cloth.
5
Lift and remove the drain filter.
6
In the centre of the filter plate there are two rings. Turn the outer ring anticlockwise, about a 1/8
turn. This will release the filter plate.
7
Lift the filter plate out. Remove any foreign material, wash in hot soapy water and rinse
thoroughly in clean water, then wipe with a damp cloth. Take care handling the sharp outer edge
of the filter plate.
1
2
4
5
6
7
3
Turn outer
ring 1/8 turn

25
To replace the filter plate and spray arm
8
Before replacing the filter
plate, ensure the O-ring is correctly
positioned on the base, as shown.
9
Orientate the filter plate and lower it into place:
make sure its kidney-shaped hole aligns with
the matching recess in the dishwasher base.
10
Ensure the filter plate lies flat in the base, then
lock it into position: turn the outer ring clockwise
until the the marks align with each other and all three pin pairs firmly interlock, as shown.
Important!
The filter plate must not be able to move about freely.
11
Replace the drain filter, ensuring it is flush with the filter plate.
12
Replace the spray arm back onto the impeller.
13
Replace the base rack, lowering its front edge into position first.
14
Plug the dishwasher back in or turn it on at the power supply.
Note: Where there is broken crockery or glass in the drawer, it must be carefully removed to
prevent damage to the dishwasher.
O-ring
Inter-
locking
pin
Outer ring
Alignment marks
9
10
11
12
User maintenance instructions - DD24/DD60 models

26 User maintenance instructions - DD36/DD90 models
Spray
arm
Filter
plate Drain filter
Wash pump housing
Important!
Disconnect the dishwasher from the power supply (unplug or switch off at the circuit breaker) and allow all
its parts to cool before any cleaning or maintenance.
Holiday time
If the dishwasher is not going to be used for some time, we recommend you leave it clean and
empty. Leave the drawer(s) ajar to allow air to circulate. Turn off both the power and water
supply to the dishwasher.
When using your dishwasher for the first time after a long period away, we recommend
pouring 3 cups of water into the drawer before loading and starting a wash. This is to lubricate
components that may have dried out during non-use.
Cleaning the surfaces
1
Wipe with a clean damp cloth. Take care not to wet the control panel.
2
Dry with a clean lint-free cloth.
Important!
We do not recommend the use of the following cleaning aids on your dishwasher as they may damage the
surfaces:
Plastic or stainless steel scouring pads Abrasive, solvent, household cleaners
Acid or alkaline cleaners Hand washing liquids or soap
Stainless steel cleaners or polishes Laundry detergents or disinfectants
Cleaning the drain filter, spray arm and filter plate
We recommend that the drain filter is cleaned whenever there is evidence of food particles.
The spray arm may need cleaning about once a month in normal use or more often should the
need arise.
The filter plate should not normally need cleaning. Food particles remaining on its surface can
be wiped off with a clean, damp cloth.

27
10
12
User maintenance instructions - DD36/DD90 models
Important !
If a dishwasher cleaner/descaler is used, you must run a wash program with detergent
immediately afterward to prevent any damage to your dishwasher.
The dishwasher must be used with the filter plate, drain filter and spray arms correctly in place.
Cleaning the drain filter
1
Unplug the dishwasher or turn it off at the power supply.
2
Ensure the tines above the drain filter are in the upright position.
3
Lift and remove the drain filter. It is normal to find some water under it.
4
Empty, rinse clean under running water and replace back into the allocated space.
5
Ensure the drain filter is flush with the filter plate.
6
Plug the dishwasher back in or turn it on at the power supply.

28 User maintenance instructions - DD36/DD90 models
Cleaning the spray arms and filter plate
Ensure the dishwasher is cool before you start cleaning.
To remove the base rack and spray arms
1
Unplug the dishwasher or turn it off at the power supply.
2
Take out the cutlery basket.
3
Unclip the glass supports (if fitted) from the rack wires and fold all the adjustable racks away, so
that they are upright and close to the top.
4
Fold down all the tines.
5
Remove the base rack carefully. Start lifting from the back first, tilting the rack as needed to clear
the adjustable racks and the dispenser in the front.
6
Unclip the spray arms off their mounting valves and shake any foreign material out.
7
Rinse the spray arm clean under running water and wipe with a damp cloth.
8
If necessary, wipe any soiling off the filter plate with a clean, damp cloth.
Spray arm
Mounting valve
Filter plate
Wash pump housing

29
To replace the spray arms and base rack
9
Clip the spray arms back onto their mounting valves. Be careful that you don’t force them too
hard and apply too much pressure on the wash pump housing. You should hear them click into
place. Rotate them with your hand to check that they are located properly.
10
Replace the base rack, lowering its front edge into position first.
11
Clip the glass supports back on and arrange the racking back to your preference.
12
Plug the dishwasher back in or turn it on at the power supply.
Note: Where there is broken crockery or glass in the drawer, it must be carefully removed to
prevent damage to the dishwasher.
User maintenance instructions - DD36/DD90 models

30 Troubleshooting
Problem Possible cause What to do
Unclean dishes Wash program unsuitable
for the load.
See your ‘Quick start guide’ for a suitable
wash program, or the soils were too heavily
baked on and dishes may need soaking.
Spray arm unable to rotate. Ensure no items are obstructing the spray
arm path.
Drawer overloaded/
incorrectly loaded.
Refer to the section on loading.
Filter plate/drain filter is
incorrectly inserted.
See section ‘User maintenance instructions’.
Detergent put in the
wrong compartment of the
dispenser.
Detergent must be placed in the large
compartment. See section ‘Adding detergent’
for information.
Excess food not removed
from dinnerware prior to
loading.
Scrape all food scraps off dinnerware prior to
loading.
Unsuitable detergent. Use detergents suitable for automatic
dishwashers. See section ‘Adding detergent’
for examples of suitable and unsuitable
detergents.
Not enough detergent. See section ‘Wash programs and detergent
quantities’ or follow the detergent
manufacturer’s instructions.
Spray arm holes are blocked. Clean the spray arm.
Filter plate/drain filter is
blocked.
Clean the filter plate and drain filter.
Foaming Incorrect amount of
detergent.
See section ‘Wash programs and detergent
quantities’ or follow the detergent
manufacturer’s instructions.
Too much egg in the wash
load.
Increase the amount of detergent.
Rinse aid setting too high. Decrease the rinse aid setting.
Rinse aid dispenser plug not
closed properly.
Ensure that the rinse aid dispenser plug is
closed tight, with its hand grip pointing
straight ahead. See section ‘Using rinse aid’.
Water leaking Drain hose disconnected
from waste pipe.
Reconnect the drain hose to the waste pipe.
Water inlet hose not
properly connected.
Ensure the inlet hose is connected securely.
Other leaks. Turn water and power supplies to the
dishwasher off. Call Customer Care or your
Authorised Service Centre. See your ‘Service
and warranty’ booklet for contact details.
Rinse aid dispenser plug not
closed properly.
Ensure that the rinse aid dispenser plug is
closed tight, with its hand grip pointing
straight ahead. See section ‘Using rinse aid’.

31
Troubleshooting
Problem Possible cause What to do
Dishwasher will not
open (no beeping,
no wash underway)
Childlock feature is on or
the ‘Closed drawer autolock’
option is on, or both.
Turn the Childlock off. Hold down the /
button until the symbol disappears from
the display or the light above the /
button goes out and/or press the /
button to open the dishwasher.
Power failure
during cycle
Power outage in your home
or area.
Wait until power resumes, cycle will restart in
same part of wash program.
Continuous
beeping
A fault has occurred. Refer to section ‘If there is a fault’.
Intermittent
beeping
Dishwasher is in pause
mode. Close the dishwasher and press the
button to resume the program.
High-pitched,
subtle beeping
during a wash
program
Rinse aid is being
dispensed.
This is normal and needs no action.
Control buttons
inside the drawer
do not respond to
touch
Water over control buttons. Wipe the area dry.
Dishwasher will not
start
Power supply is not
connected.
Connect the power supply.
The drawer is not closed
properly.
Ensure the drawer is firmly closed.
Models with three buttons
on the front only: Keylock or
Childlock feature is on.
Turn the Keylock or Childlock off. Hold
down the /button until the symbol
disappears from the display or the light
above the /button goes out.
button not pressed. Press the button.
Fan noise
coming from the
dishwasher after a
wash program has
finished
This is normal. The drying
fan continues to run for a
set period of time after a
program has finished to
assist with drying.
No action required. The fan will automatically
stop after the set time is over, or when the
drawer is opened. In some cases, the fan may
resume when the drawer is closed again.
Fan noise starts
up when I close
the drawer, even
though I didn’t start
a new wash
This is normal. In some
cases, the drying fan will
run whenever the drawer is
closed for a set period of
time after a program has
finished.
No action required. The fan will automatically
stop after the set time is over.

32 Troubleshooting
Problem Possible Cause What to do
The wash program
seems to have
finished (the
dishwasher is idle),
but the end of
wash beeps haven’t
sounded and the
drawer cannot be
opened
The wash program is still
underway. It is in a ‘quiet’
phase that is needed for
ensuring the best wash
results.
No action required. The program will
transition into a more audible phase after the
‘quiet’ phase is over.
Water pooling on
inner rim of drawer
after a wash.
This is normal condensation. If there is any water over the control buttons,
wipe dry.
Water under the
drain filter
This is normal and needs no action.
Excess water in the
dishwasher
Drain hose(s) bent or
kinked.
Straighten the drain hose(s).
Blocked filters. Clean the filter plate/drain filter. Refer to
’User maintenance instructions’.
Water marks on the
dishes
Rinse aid depleted. Refill the rinse aid dispenser.
Rinse aid setting too low. Increase the rinse aid setting.
Dishwasher overloaded/
incorrectly loaded.
Refer to the section on loading.
Drawer interior is
stained
Some foods, like tomato
based products, may stain
the inside of the drawer.
Pre-rinse dishes before placing in the drawer.
Alternatively, using the Rinse program after
adding the dishes may minimise staining.
Dishes did not dry Incorrect loading. Ensure the dishes are not nesting together.
Dishes were left in the
drawer for several hours
after a wash.
We recommend unloading the dishes within
a few hours after a wash program has
finished, as the small amount of vapour left
after the wash may -with time- resettle on
dishes as condensation.
Rinse aid depleted. Refill the rinse aid dispenser.
Rinse aid setting too low. Increase the rinse aid setting.
Eco wash program used. Choose a standard wash program.
No detergent
dispensed
Detergent dispenser was
wet when loaded.
Clean the dispenser and ensure it is dry
before adding detergent.
Excessive motor
noise
The filter plate and/or spray
arm is incorrectly placed.
Refer to the ‘User maintenance instructions’
section for details on correct placement.
No water in the motor area. This usually occurs on the first use or when
the dishwasher has not been used for long
periods of time. Pour 3 cups of water into
the drawer before running a wash program.

33
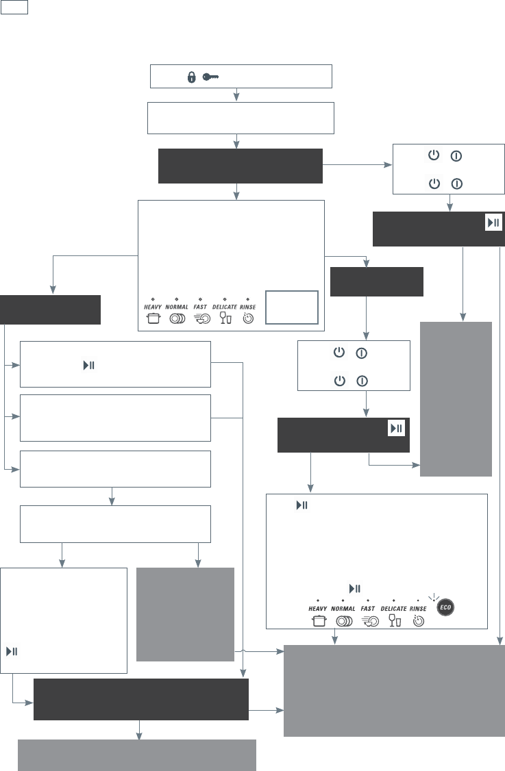
If there is a fault
How do I know if there is a fault?
Your dishwasher will self‐diagnose and let you know by beeping continuously and showing a
fault code on the wash program panel inside the drawer (all models) and in the display (Classic
models only) .
What should I do if there is a fault?
Check what kind of model you have and attend to the fault by following the appropriate
flowchart following. You may be able to fix some of the faults yourself – with others, you will
need to contact Fisher & Paykel Customer Care to organise a visit by a service technician.
Classic models
Go to Page 34
Designer models
Go to Page 36
Integrated models with badge
Go to Page 36
Integrated models with remote control
Go to Page 38

34 How to attend to a fault ‐ Classic models
START HERE
Press
to stop the beeping.
Look up the fault code in the
table opposite and note it
down.
U1: Turn on the water supply,
then press
to resume the wash
program.
Press . Wait a few seconds, then
press
again.
Press . Another number will
briefly appear in the display. Note
this number down too. It will help
Fisher & Paykel Customer Care
identify the fault more precisely.
U4: Attend to the fault on
the other drawer. The drawer
displaying U4 is not faulty.
YES NO
NO
NOYES
YES
U6: Open the drawer and check the
spray arm.
Has the spray arm loosened or
come off its mounting?
Water pressure
is too low. You
may need to have
a ‘4 litre’ valve
installed on your
water supply.
Refit the spray
arm following
instructions in section
‘User maintenance
instructions’, then
close the drawer and
press to resume
the wash program.
If it’s a ‘U’ code
Has the fault code disappeared?
Has the dishwasher resumed
normal operation?
Has the fault code disappeared?
You have corrected the fault
and can continue to use your
dishwasher as normal.
Disconnect the dishwasher from the
power supply (unplug or switch off at
circuit breaker), turn off its water supply,
then contact Customer Care with the
fault code information. See your ‘Service
and warranty’ booklet for contact details.
The fault has
reset. You can
continue to use
your dishwasher.
If it’s an ‘E’ code

35
How to attend to a fault ‐ Classic models
Display Fault Code Possible cause of fault
U1 U1 No water – the water supply hasn’t been
turned on.
U4 U4 Fault in the other drawer preventing the
use of this drawer.
U6 U6 The spray arm has loosened or come off
its mounting, or water pressure is too
low.
Display Fault Code Possible cause of fault
E1 E1 Flood detected.
E2 E2 Motor fault.
E3 E3 Temperature sensor fault. You may need
to have a tempering valve installed
on your water supply, to ensure that
incoming water is less than 65
o
C (149
o
F).
E4 E4 Heating element failed.
E5 E5 Fault with the internal lid of the
dishwasher.
E6 E6 Fault with the drying fan.
E7 E7 Electronics fault—detergent dispensing
system.
E8 E8 Electronics fault—other systems.
E9 E9 Electronics fault—controller.
EC EC Electronics fault—communication
between drawers.

36
START HERE
Press
/
to stop the beeping.
Try to open the drawer
(without using excessive force).
U1: Turn on the water supply,
then press
to resume the wash
program.
Check which program indicators
are lit on the wash program panel.
Look up what fault code the
indicators correspond to in the
table opposite.
Note down the code here:
Press . The Eco indicator and another set
of program indicators will briefly light up on
the wash program panel. Mark which ones
in the diagram below. This information will
help Fisher & Paykel identify the fault more
precisely. Which other indicators light up
when you press ?
Press
/
. Wait
a few seconds, then
press
/
again.
Press
/
. Wait
a few seconds, then
press
/
again.
YES
YES
NO
YES
YESNO,
IT’S
BLUE
NO, IT’S
BLUE
NO
If it’s a ‘U’ code
If it’s an ‘E’ code
Has the fault code disappeared?
Has the dishwasher resumed
normal operation?
Can the drawer be opened?
Is the light above the
button still red?
Is the light above the
button still red?
You have corrected the fault and can
continue to use your dishwasher as normal.
Disconnect the dishwasher from the
power supply (unplug or switch off at
circuit breaker), turn off its water supply,
then contact Customer Care with the
fault code information. See your ‘Service
and warranty’ booklet for contact details.
The fault
has reset
and you
should
now be able
to open the
drawer.
You can
continue to
use it as
normal.
How to attend to a fault ‐
Designer and Integrated models with badge models
U4: Attend to the fault on
the other drawer. The drawer
displaying U4 is not faulty.
NOYES
U6: Open the drawer and check the
spray arm.
Has the spray arm loosened or
come off its mounting?
Water pressure
is too low. You
may need to have
a ‘4 litre’ valve
installed on your
water supply.
Refit the spray arm
following instructions
in section ‘User
maintenance
instructions’, then close
the drawer and press
to resume the wash
program.

37
Wash program panel Fault Code Possible cause of fault
U1 No water – the water supply hasn’t been
turned on.
U4 Fault in the other drawer preventing the
use of this drawer.
U6 The spray arm has loosened or come off
its mounting, or water pressure is too
low.
Wash program panel Fault Code Possible cause of fault
E1 Flood detected.
E2 Motor fault.
E3 Temperature sensor fault. You may need
to have a tempering valve installed
on your water supply, to ensure that
incoming water is less than 65
o
C (149
o
F).
E4 Heating element failed.
E5 Fault with the internal lid of the
dishwasher.
E6 Fault with the drying fan.
E7 Electronics fault—detergent dispensing
system.
E8 Electronics fault—other systems.
E9 Electronics fault—controller.
EC Electronics fault—communication
between drawers.
How to attend to a fault ‐
Designer and Integrated models with badge models

38
START HERE
Try to open the drawer
(without using excessive force).
Press on the wash
program panel to stop
the beeping, then
follow the applicable
instructions below.
Press and hold until you
hear a quick double beep.
Do the fault code indicators
and beeping come back in a
few seconds?
Check which program indicators
are lit on the wash program panel.
Look up what fault code the
indicators correspond to in the
table opposite.
Note down the code here:
Press on the wash program panel.
The Eco indicator and another set of
program indicators will briefly light
up. Mark which ones in the diagram
below. This information will help
Fisher & Paykel identify the fault more
precisely. Which other indicators light
up when you press ?
YES
NO
If it’s an ‘E’ code
Can the drawer be opened?
Disconnect the
dishwasher from the
power supply to stop
the beeping, then
contact Customer
Care. See your
‘Service and warranty’
booklet for contact
details.
How to attend to a fault ‐
Integrated models with remote control
Disconnect the dishwasher from the
power supply (unplug or switch off at
circuit breaker), turn off its water supply,
then contact Customer Care with the
fault code information. See your ‘Service
and warranty’ booklet for contact details.
U1: Turn on the water supply,
press , then close the drawer to
resume the wash program.
YES
NO
If it’s a ‘U’ code
Has the fault code disappeared?
Has the dishwasher resumed
normal operation?
You have corrected the fault and can
continue to use your dishwasher as normal.
You have corrected
the fault and can
continue to use
your dishwasher as
normal.
U4: Attend to the fault on
the other drawer. The drawer
displaying U4 is not faulty.
NO
NO
YES
YES
U6: Open the drawer and check the
spray arm.
Has the spray arm loosened or
come off its mounting?
Water pressure
is too low. You
may need to have
a ‘4 litre’ valve
installed on your
water supply.
Refit the spray arm
following instructions
in section ‘User
maintenance
instructions’, then close
the drawer and press
to resume the wash
program.

39
Wash program panel Fault Code Possible cause of fault
U1 No water – the water supply hasn’t been
turned on.
U4 Fault in the other drawer preventing the
use of this drawer.
U6 The spray arm has loosened or come off
its mounting, or water pressure is too
low.
Wash program panel Fault Code Possible cause of fault
E1 Flood detected.
E2 Motor fault.
E3 Temperature sensor fault. You may need
to have a tempering valve installed
on your water supply, to ensure that
incoming water is less than 65
o
C (149
o
F).
E4 Heating element failed.
E5 Fault with the internal lid of the
dishwasher.
E6 Fault with the drying fan.
E7 Electronics fault—detergent dispensing
system.
E8 Electronics fault—other systems.
E9 Electronics fault—controller.
EC Electronics fault—communication
between drawers.
How to attend to a fault ‐
Integrated models with remote control

40 Warranty and service
Before you call for service or assistance ...
Check the things you can do yourself. Refer to the ‘Installation instructions’, ‘User guide’ and
‘Quick start guide’ and check that:
1
your product is correctly installed
2
you are familiar with its normal operation.
If after checking these points you still need assistance, please see you ‘Service and warranty’
booklet for warranty information and Customer Care contact details, or contact us through our
website listed on the back cover.
Fisher & Paykel Appliances
Model no Serial no.
Copy this from the serial label of your dishwasher.
The label is located inside cabinet, underneath the
(top) drawer.
Date of purchase
Contact details Dealer name

42 Wash program data - DD24/DD60 models
USA & CANADA - Classic, Designer, and Integrated double models
HEAVY
(~127 mins)
NORMAL
(~128 mins)
FAST
(~53 mins)
DELICATE
(~82 mins)
RINSE
(~11 mins)
pre-wash 120
o
F pre-wash
main wash 150
o
F main wash 130
o
F main wash 130
o
F main wash 120
o
F
post-rinse x3 post-rinse post-rinse post-rinse x2
final rinse 163
o
F final rinse 130
o
F final rinse 120
o
F final rinse 130
o
F
drying phase drying phase drying phase
HEAVY ECO
(~107 mins)
NORMAL ECO
(~100 mins)
FAST ECO
(~35 mins)
DELICATE ECO
(~68 mins)
main wash 150
o
F main wash 120
o
F main wash 115
o
F main wash 115
o
F
post-rinse x3 post-rinse post-rinse post-rinse x2
final rinse 150
o
F final rinse 125
o
F final rinse 115
o
F final rinse 120
o
F
drying phase drying phase drying phase
USA & CANADA - Integrated single models
HEAVY
(~163 mins)
NORMAL
(~159 mins)
FAST
(~84 mins)
DELICATE
(~118 mins)
RINSE
(~11 mins)
pre-wash
main wash 149
o
F main wash 131
o
F main wash 131
o
F main wash 122
o
F
post-rinse x3 post-rinse post-rinse post-rinse x2
final rinse 134
o
F final rinse 134
o
F final rinse 122
o
F final rinse 131
o
F
drying phase drying phase drying phase drying phase
HEAVY ECO
(~153 mins)
NORMAL ECO
(~131 mins)
FAST ECO
(~61 mins)
DELICATE ECO
(~99 mins)
main wash 149
o
F main wash 118
o
F main wash 113
o
F main wash 113
o
F
post-rinse x2 post-rinse post-rinse post-rinse x2
final rinse 134
o
F final rinse 125
o
F final rinse 113
o
F final rinse 122
o
F
drying phase drying phase drying phase
For information on which program to use for your load, see your ‘Quick start guide’.
Wash cycle times indicated are approximate.

43
Wash program data- DD24/DD60 models
NEW ZEALAND & AUSTRALIA - Classic, Designer, and Integrated double models
HEAVY
(~124 mins)
NORMAL
(~128 mins)
FAST
(~49 mins)
DELICATE
(~92 mins)
RINSE
(~11 mins)
pre-wash
main wash 70
o
C main wash 60
o
C main wash 55
o
C main wash 50
o
C
post-rinse x2 post-rinse post-rinse post-rinse x2
final rinse 65
o
C final rinse 60
o
C final rinse 55
o
C final rinse 60
o
C
drying phase drying phase drying phase
HEAVY ECO
(~120 mins)
NORMAL ECO*
(~134 mins)
FAST ECO
(~33 mins)
DELICATE ECO
(~80 mins)
main wash 65
o
C main wash 40
o
C main wash 45
o
C main wash 45
o
C
post-rinse x2 post-rinse post-rinse post-rinse x2
final rinse 55
o
C final rinse 40
o
C final rinse 45
o
C final rinse 50
o
C
drying phase drying phase drying phase
NEW ZEALAND & AUSTRALIA - Integrated single models
HEAVY
(~165 mins)
NORMAL
(~175 mins)
FAST
(~75 mins)
DELICATE
(~128 mins)
RINSE
(~11 mins)
pre-wash
main wash 70
o
C main wash 60
o
C main wash 55
o
C main wash 50
o
C
post-rinse x2 post-rinse post-rinse post-rinse x2
final rinse 57
o
C final rinse 57
o
C final rinse 55
o
C final rinse 57
o
C
drying phase drying phase drying phase drying phase
HEAVY ECO
(~166 mins)
NORMAL ECO*
(~190 mins)
FAST ECO
(~57 mins)
DELICATE ECO
(~111 mins)
main wash 65
o
C main wash 40
o
C main wash 45
o
C main wash 45
o
C
post-rinse x2 post-rinse post-rinse post-rinse x2
final rinse 55
o
C final rinse 40
o
C final rinse 45
o
C final rinse 50
o
C
drying phase drying phase drying phase drying phase
*Reference program for energy label in compliance with AS/NZS 2007.

44 Wash program data - DD24/DD60 models
GREAT BRITAIN AND IRELAND
HEAVY
(~126 mins)
NORMAL
(~95 mins)
FAST
(~53 mins)
DELICATE
(~92 mins)
RINSE
(~11 mins)
pre-wash
main wash 70
o
C main wash 65
o
C main wash 55
o
C main wash 50
o
C
post-rinse x2 post-rinse x2 post-rinse post-rinse x2
final rinse 65
o
C final rinse 65
o
C final rinse 50
o
C final rinse 60
o
C
drying phase drying phase drying phase
HEAVY ECO
(~121 mins)
NORMAL ECO
(~159 mins)
FAST ECO
(~39 mins)
DELICATE ECO
(~87 mins)
main wash 60
o
C main wash 50
o
C main wash 45
o
C main wash 45
o
C
post-rinse x2 post-rinse post-rinse post-rinse x2
final rinse 55
o
C final rinse 60
o
C final rinse 45
o
C final rinse 50
o
C
drying phase drying phase drying phase
*Reference program for energy label in compliance with EN50242 Regulations.
Note:
Wash times can vary depending on the incoming water temperature, ambient conditions, type
of dish load and whether the drawer has been opened during the wash. Wash times are only
APPROXIMATE on the electronic display and based on 120
o
F (USA and Canada), 20
o
C (New
Zealand and Australia), or 15
o
C (Great Britain and Ireland) incoming water.

45

46
USA & CANADA - Designer models
HEAVY
(~141 mins)
NORMAL
(~148 mins)
FAST
(~58 mins)
DELICATE
(~85 mins)
RINSE
(~9 mins)
pre-wash
main wash 150
o
F main wash 120
o
F main wash 130
o
F main wash 120
o
F
post-rinse x3 post-rinse x4 post-rinse post-rinse x2
final rinse 163
o
F final rinse 150
o
F final rinse 140
o
F final rinse 130
o
F
drying phase drying phase drying phase
HEAVY ECO
(~135 mins)
NORMAL ECO
(~113 mins)
FAST ECO
(~39 mins)
DELICATE ECO
(~60 mins)
pre-wash pre-wash
main wash 140
o
F main wash 120
o
F main wash 115
o
F main wash 115
o
F
post-rinse x3 post-rinse post-rinse post-rinse x2
final rinse 150
o
F final rinse 150
o
F final rinse 115
o
F final rinse 120
o
F
drying phase drying phase drying phase
USA & CANADA - Integrated models
HEAVY
(~172 mins)
NORMAL
(~179 mins)
FAST
(~89 mins)
DELICATE
(~116 mins)
RINSE
(~9 mins)
pre-wash
main wash 149
o
F main wash 122
o
F main wash 131
o
F main wash 122
o
F
post-rinse x3 post-rinse x4 post-rinse post-rinse x2
final rinse 134
o
F final rinse 134
o
F final rinse 135
o
F final rinse 131
o
F
drying phase drying phase drying phase drying phase
HEAVY ECO
(~166 mins)
NORMAL ECO
(~144 mins)
FAST ECO
(~70 mins)
DELICATE ECO
(~91 mins)
main wash 140
o
F main wash 122
o
F main wash 113
o
F main wash 113
o
F
post-rinse x2 post-rinse post-rinse post-rinse x2
final rinse 134
o
F final rinse 135
o
F final rinse 113
o
F final rinse 122
o
F
drying phase drying phase drying phase drying phase
For information on which program to use for your load, see your ‘Quick start guide’.
Wash cycle times indicated are approximate.
Wash program data - DD36/DD90 models

47
NEW ZEALAND & AUSTRALIA - Designer models
HEAVY
(~130 mins)
NORMAL
(~120 mins)
FAST
(~55 mins)
DELICATE
(~98 mins)
RINSE
(~11 mins)
pre-wash
main wash 70
o
C main wash 50
o
C main wash 55
o
C main wash 50
o
C
post-rinse x2 post-rinse post-rinse post-rinse x2
final rinse 65
o
C final rinse 60
o
C final rinse 60
o
C final rinse 60
o
C
drying phase drying phase drying phase
HEAVY ECO
(~129 mins)
NORMAL ECO*
(~146 mins)
FAST ECO
(~45 mins)
DELICATE ECO
(~91 mins)
main wash 60
o
C main wash 42
o
C main wash 45
o
C main wash 45
o
C
post-rinse x2 post-rinse post-rinse post-rinse x2
final rinse 55
o
C final rinse 43
o
C final rinse 45
o
C final rinse 50
o
C
drying phase drying phase drying phase
NEW ZEALAND & AUSTRALIA - Integrated models
HEAVY
(~168 mins)
NORMAL
(~158 mins)
FAST
(~88 mins)
DELICATE
(~136 mins)
RINSE
(~11 mins)
pre-wash
main wash 70
o
C main wash 60
o
C main wash 55
o
C main wash 50
o
C
post-rinse x2 post-rinse post-rinse post-rinse x2
final rinse 57
o
C final rinse 57
o
C final rinse 57
o
C final rinse 57
o
C
drying phase drying phase drying phase drying phase
HEAVY ECO
(~166 mins)
NORMAL ECO*
(~173 mins)
FAST ECO
(~75 mins)
DELICATE ECO
(~126 mins)
main wash 60
o
C main wash 40
o
C main wash 45
o
C main wash 45
o
C
post-rinse x2 post-rinse post-rinse post-rinse x2
final rinse 55
o
C final rinse 40
o
C final rinse 45
o
C final rinse 50
o
C
drying phase drying phase drying phase drying phase
*Reference program for energy label in compliance with AS/NZS 2007.
Wash program data- DD36/DD90 models

48
GREAT BRITAIN AND IRELAND
HEAVY
(~126 mins)
NORMAL
(~95 mins)
FAST
(~53 mins)
DELICATE
(~92 mins)
RINSE
(~11 mins)
pre-wash
main wash 70
o
C main wash 65
o
C main wash 55
o
C main wash 50
o
C
post-rinse x2 post-rinse x2 post-rinse post-rinse x2
final rinse 65
o
C final rinse 65
o
C final rinse 60
o
C final rinse 60
o
C
drying phase drying phase drying phase
HEAVY ECO
(~121 mins)
NORMAL ECO
(~179 mins)
FAST ECO
(~42 mins)
DELICATE ECO
(~92 mins)
main wash 60
o
C main wash 50
o
C main wash 45
o
C main wash 45
o
C
post-rinse x2 post-rinse post-rinse post-rinse x2
final rinse 55
o
C final rinse 55
o
C final rinse 45
o
C final rinse 50
o
C
drying phase drying phase drying phase
*Reference program for energy label in compliance with EN50242 Regulations.
Note:
Wash times can vary depending on the incoming water temperature, ambient conditions, type
of dish load and whether the drawer has been opened during the wash. Wash times are only
APPROXIMATE on the electronic display and based on 120
o
F (USA and Canada), 20
o
C (New
Zealand and Australia), or 15
o
C (Great Britain and Ireland) incoming water.
Wash program data - DD36/DD90 models

49

50
The dishwashers are tested to various standards for wash performance using the parameters
detailed below.
Wash program
Normal
Rinse agent setting
4
Maximum place setting
10 for double models
Water softener setting
(for DD24-H models only)
Adjust the water softener to match the water
hardness. Refer to the ‘Water softener’ section.
Height setting of adjustable racks
Recommended loading pattern
Top drawer
Cutlery basket
Bottom drawer
5½”
(140mm)
12 3 4 5 6
6
3
554
1
1
1
1
1
3
3
2
2
3
3
2
2
4
4
4
4
3
3
3
3
3
Standards test - DD24 models (USA & CANADA)

51
Cutlery basket
Standards test - DD36 models (USA & CANADA)
The dishwashers are tested to various standards for wash performance using the parameters
detailed below.
Wash programme
Normal
Rinse agent setting
4
Maximum place setting
9
Accessories to be used in the
dishwasher standards test
Base rack, folding tines, cutlery basket with cutlery
grid, adjustable racks, glass supports, multi-
purpose clip. Use the multi-purpose clip to hold
the platter
Recommended loading pattern
1612
6
3
3
3
3
3
3
5
3
3
3
3
3
3
3
3
33
3
3
2
2
2
2
2
2
2
2
4
4
4
4
4
4
4
4
4
1
1
1
1
1
1
112 3 4 5 6
3 glasses
6 glasses under
adjustable racks
4 cups under
adjustable racks

52
The dishwashers are tested to AS/NZS 2007 standards for both wash and dry performance, using
the parameters detailed below.
Wash program
Normal Eco
(At the end of the program, open the drawer 50 mm to
improve the dry performance.)
Detergent quantities
23.75g (main wash) per drawer
Rinse aid setting
4
Maximum place setting (per drawer)
7
Accessories to be used in the Dishwasher
standards test
Base rack, folding tines, spacing-adjustable tines,
cutlery basket with cutlery grid, adjustable racks,
glass supports.
Height setting of adjustable racks
Correct orientation of glass supports
on both sides of drawer
Recommended loading pattern
140mm
Top and Bottom drawer
Standards test - DD60 models (NZ & AUSTRALIA)
Cutlery basket
123 45
3
3
31
1
3
154 4
2
2
2
2
2
2
2
1
1
55
5
5
1
1
5
5
4
4
4
4
4
3
3
3

53
Standards test - DD90 models (NZ & AUSTRALIA)
The dishwashers are tested to AS/NZS 2007 standards for both wash and dry performance using
the parameters detailed below.
Wash programme
Normal Eco
(At the end of the programme, open the drawer
50 mm to improve the dry performance.)
Detergent quantities
26.25g (main wash)
Rinse aid setting
4
Maximum place setting
9
Accessories to be used in the dishwasher
standards test
Base rack, folding tines, cutlery basket with cutlery
grid, adjustable racks, glass supports, multi-
purpose clip.
Height setting of adjustable racks
Correct orientation of glass supports
on both sides of drawer
Recommended loading pattern
12 3 45
113
3
2
5
5
4
4
4
3
3
3
3
3
3
35
5
2
2
2
2
2
2
2
2
5
5
5
5
5
4
4
4
4
4
4
1
1
1
1
1
1
1
H
H = 125 mm for the back
right-hand adjustable rack
H = 140 mm for all the
other adjustable racks
5 glasses under adjustable racks
1 saucer 3 cups + 1 glass under adjustable racks
3 glasses
1 bread-and-
butter plate
Cutlery basket

54
The dishwashers are tested to EN50242 standards for both wash and dry performances using the
parameters detailed below.
Wash program
Normal Eco
Detergent quantities
2.5g (pre-wash) per drawer
15.5g (main wash) per drawer
Rinse aid setting
4
Water softener setting
Adjust the water softener to match the water
hardness. Refer to the ‘Water softener’ and
‘Option adjustments’ sections.
Maximum place setting (per drawer)
6
Accessories to be used in the Dishwasher
standards test
Base rack, folding tines, spacing-adjustable tines,
cutlery basket, adjustable racks, glass supports.
Height setting of adjustable racks
Correct orientation of glass supports on
both sides of drawer
Recommended loading pattern
140mm
Standards test - DD60 models (GREAT BRITAIN & IRELAND)
Top and Bottom drawer
Cutlery basket
12 3 456 78
88
3
345
7
26
2
2
2
2
2
1
1
4
4
1
1
1
4
4
4
5
5
5
5
5
1
3
3
3
3
small bowl
between
cutlery basket
and first plate

55
Standards test - DD90 models (GREAT BRITAIN & IRELAND)
The dishwashers are tested to EN50242 standards for both wash and dry performances using the
parameters detailed below.
Wash programme
Normal Eco
Detergent quantities
5g (pre-wash)
22g (main wash)
Rinse aid setting
4
Water softener setting
Adjust the water softener to match the water
hardness. Refer to the ‘Water softener’ and
‘Option adjustments’ sections.
Maximum place setting
9
Accessories to be used in the dishwasher
standards test
Base rack, ‘slide-and-fold’ tines, cutlery basket
with cutlery grid, adjustable racks, glass supports,
multi-purpose clip.
Height setting of adjustable racks
Correct orientation of glass supports
on both sides of drawer
Recommended loading pattern
H
H = 125 mm for the back
right-hand adjustable rack
H = 140 mm for all the
other adjustable racks
1638
2
5
5
4
4
4
3
3
3
3
3
3
8
5
5
5
5
5
5
35
1
7
2
2
3
2
2
2
2
2
2
4
4
4
4
4
4
1
1
1
1
1
1
112 3 456 78
5 glasses under
left-hand
adjustable rack
cup
cup
cup
small
serving
bowl
2 glasses
2 glasses
Cutlery basket

US CA NZ AU GB IE 08.2011F&P PN - 590199 A
www. sherpaykel.com
www. sherpaykel.ca
www. sherpaykel.co.nz
www. sherpaykel.com.au
www. sherpaykel.co.uk
www. sherpaykel.ie
Copyright © Fisher & Paykel 2011. All rights reserved.
The product specifications in this booklet apply to the specific products
and models described at the date of issue. Under our policy of continuous
product improvement, these specifications may change at any time. You
should therefore check with your Dealer to ensure this booklet correctly
describes the product currently available.