Fleetwood Group 5FKRSPBX-2 Audience Response Keypad User Manual
Fleetwood Group Inc Audience Response Keypad Users Manual
Users Manual Document

Fleetwood Group Inc. FCC ID: FBR-5FKRSPBX-2 User Manual Page 1 of 2
File Name: STDMAN.DOC Date: 07/13/01
Reply® Response Keypad
Model CRS1200
Users Manual
Purpose of the Keypad
The Reply® Model CRS1200 Keypad is a wireless portable device that makes it possible for a
number of people to participate interactively in a class situation or group meeting. The
product accomplishes this by sending keypad switch closure information from the keypad to a
base unit which employs a wireless transceiver to receive the keypad signal. These signals are
processed by the base unit and delivered to a host computer which allows the responses to be
stored, analyzed and if desired displayed on a video projector for feedback to the group
showing the results of their participation.
Description of the Keypad
The Reply Model CRS1200 Keypad is housed in a plastic enclosure similar in appearance to a
calculator. It is powered by an internal 9 volt alkaline battery with no external wires or
electrical connections. The keypad uses a membrane switch panel for numeric entry and a 7
segment LED display for entry display to the user. The keypad uses a synthesized transceiver
compliant with FCC Part 15 Subpart B and C.
Using the Keypad
To use a keypad a corresponding channel base unit must be active and under control of an
application running on a personal computer. This is usually the responsibility of the instructor
or meeting facilitator.
The instructor or meeting facilitator uses a program running on a personal computer to
determine when responses from the keypads are to be received. Typically this program will
deliver a number of informational screens on a video projection system and then will present a
question screen. The participants with keypads will then be instructed to respond.
A user holding a keypad responds by pressing one of the keys and the corresponding number
will indicate on the 7 segment LED display. When interrogated by the base via the 216 MHz
link, the keypad sends the key information to the base in a 10 millisecond duration signal from
the 345 MHz transmitter. When the 216 MHz signal responds with an appropriate state of the
acknowledge bit for the keypad, the keypad turns back off and awaits the next key press. This
sequence takes on the average between one and two seconds. If the keypad LED winks and
comes back on, the signal was not received by the base and the keypad will retry the next time
it is interrogated (typically about 2.5 seconds). The keypad spends most of its time turned off
conserving the battery and allowing for thousands of transmissions.

Fleetwood Group Inc. FCC ID: FBR-5FKRSPBX-2 User Manual Page 2 of 2
File Name: STDMAN.DOC Date: 07/13/01
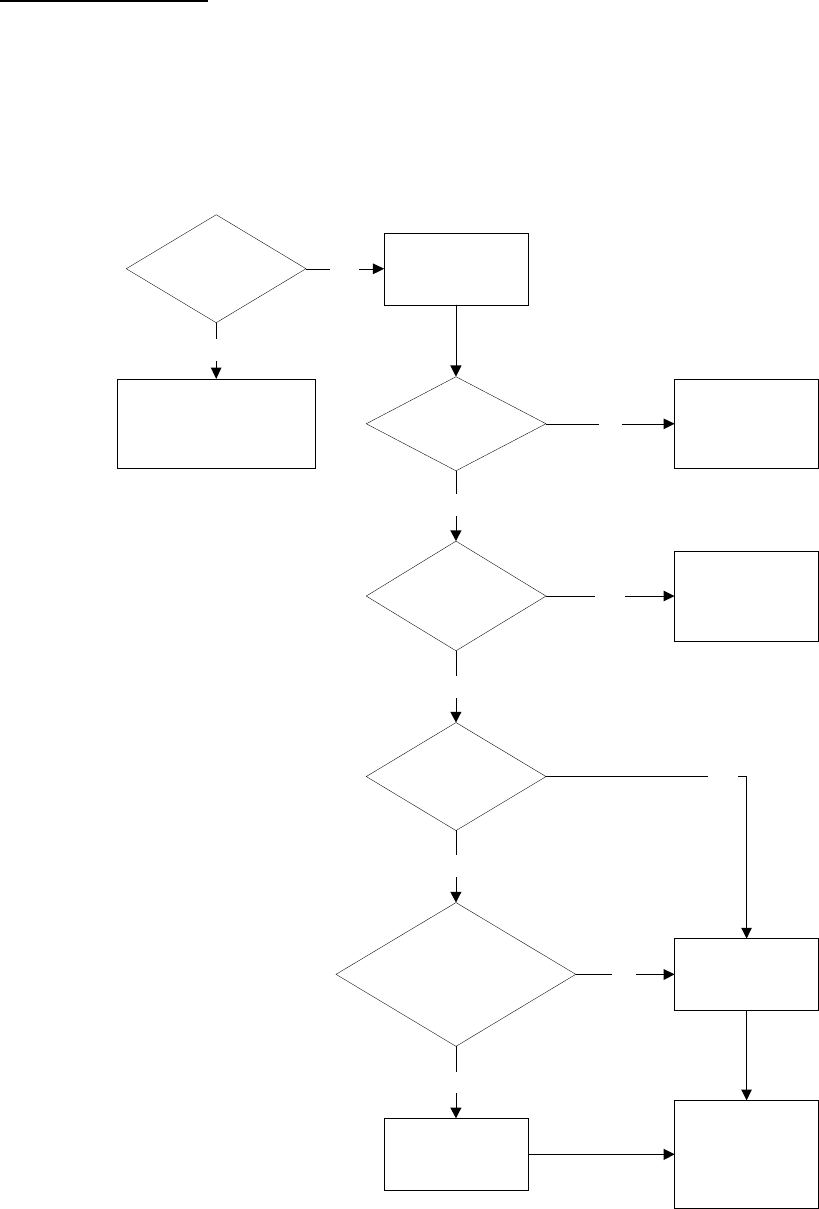
In Case of Difficulty
The Reply® Model CRS1200 Keypads are built using the latest technology and high
reliability components. There are very few things the keypad user can do wrong to cause a
failure, but in the unlikely event responses are not being received by the base and passed on to
the personal computer, here is a procedure to help identify the source of the problem:
Are some
keypads being
received?
Press a number on
a non-working
keypad
Does
its display light?
Replace bad
battery and retry or
keypad defective -
return to factory
No
Defective base or
PC software problem.
See Reply Base Manual
Does its
display flash at a
rapid rate?
Yes
Replace bad
battery and retry
keypad
Yes
Does its
display stay on solid
(never wink)?
No
Keypad defective
Return to factory
for service
Does display
wink at a regular rate
(between .5 and 2.5
seconds?
Yes
No
Keypad transmit
problem
Yes
Keypad receive
problem
Yes
No
No