Fleetwood Group ACS-TX216 Antenna combiner and amplifier User Manual ACSMAN
Fleetwood Group Inc Antenna combiner and amplifier ACSMAN
Users manual

Fleetwood Group Inc. FCC ID: FBR-ACS-TX216 User Manual Page 1 of 6
File Name: ACSMAN.DOC Date: 04/20/99
Reply Antenna Combining System (ACS)
The Reply ® ACS simplifies large installations by extending system range
and reducing the number of required antennas.
In most cases the ACS will provide 2X to 4X range improvement without any
change in the required antenna placement. When even more range is needed
the ACS simplifies antenna placement.
The ACS is designed for high reliability. It uses hi-rel and military grade
components, thermal management, and amplifier protection circuitry.
This manual describes the system and how to get the best performance.
1.0 Connecting the ACS System
Hooking up the ACS is much simpler than using a separate antenna set for each
interface.
An ACS consists of:
1. Two powered receive antennas
2. An extended range transmit antenna
3. A receive antenna amplifier/splitter unit
4. A transmit antenna combiner unit
The ACS supports up to 8 channels of Reply® and Reply DL® interface units.
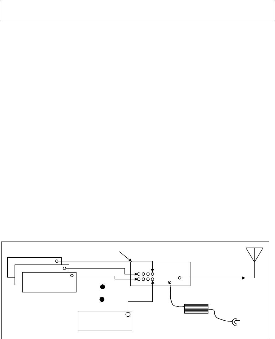
1.1 Transmit Combiner Connections
Transmit Combiner connections are diagrammed in Figure 1.
Figure 1. Connecting to the Transmit Combiner
TX
TX
TX
TX
TX IN TX Out
Single TX Antenna
(24 Inch Long)
24 V DC
Power
Up to 8 TX Connections from
Reply® or Reply DL®
Interface Units
ACS Transmit Combiner

Fleetwood Group Inc. FCC ID: FBR-ACS-TX216 User Manual Page 2 of 6
File Name: ACSMAN.DOC Date: 04/20/99
The Transmit Combiner accepts transmitter connections from up to 8 Reply ®
interfaces and performs an arithmetic summation of each signal to provide a
single output with less then 0.1 % distortion. This output is applied to the range-
extending Transmit Antenna (24 in long). Since there is only one Transmit
Antenna, it is easy to locate in an advantaged arrangement (see Section 2).
1.2 Receive Amplifier/Splitter Connections
Receiver Amplifier/Splitter connections are diagrammed in Figure 2.
Figure 2. Connecting to the Receive Amplifier/Splitter
The Receive Amplifier/Splitter accepts connections from 2 powered antennas
and splits the RF signals for application to up to 8 Reply ® interfaces. The
powered Receive Antennas have an indicator lamp to verify continuity between
antenna and ACS. Since there are only 2 Receive Antennas, they are easily
located in an advantaged arrangement (see Section 2).
15 V DC
Power
Up to 16 RX Connections from
up to 8 Reply® or Reply DL®
Interface Units
ACS Receive Amplifier/Splitter
Left RX
Out
Right RX
Out
RX RX
RX RX
RX RX
RX RX
ACS Powered Receive Antennas
With Power Indicator
Right RX In
Left RX In

Fleetwood Group Inc. FCC ID: FBR-ACS-TX216 User Manual Page 3 of 6
File Name: ACSMAN.DOC Date: 04/20/99
The Receive Antennas and Amplifier/Splitter are designed for compatibility.
Together they provide:
• Interference rejection
• Greatly increased range (with or without advantaged antenna locations; see
Section 2)
• Tolerance to very long cables (that may have high loss)
2.0 System Arrangement and Range
This Section discusses the factors that effect system range and how to optimize
range.
2.1 Range Factors
The Reply ® and Reply DL® systems are designed to operate within legal
transmit power limits. The legal limits are established to allow co-existence of
many types of radio systems. However, when the transmit power is limited the
system’s useful range may only be extended by:
1. Improving the receiver sensitivity or
2. Reducing the path loss between transmitted and receiver
The ACS provides improved receiver sensitivity and facilitates lower path loss by
making it easier to set the interface (base) antennas in
advantaged locations.
2.2 Advantaged Antenna Locations
There are several useful ‘rules of thumb’ for evaluating a proposed antenna
location:
Rule 1: Path loss increases by only a factor of 4 each time the range is doubled
as long as there is a direct, unobstructed line-of-sight path between the keypad
and interface antenna. This is called a Line-of-Sight (LOS) link. A LOS link is the
best that you can achieve and the ACS will give better than 1000 foot* range in
an LOS arrangement.
Rule2: Path loss increases by a factor of about 10 each time the range is doubled
if there are a lot of obstructions between the keypad and interface. This is called
a complex environment. Depending on how complex, the ACS will give 100 to
300 foot range.
Rule 3: Path loss decreases by a factor of 4 each time the interface (base)
antenna height is doubled. This applies until a LOS path is achieved, then there
is no more improvement.

Fleetwood Group Inc. FCC ID: FBR-ACS-TX216 User Manual Page 4 of 6
File Name: ACSMAN.DOC Date: 04/20/99
Rule 4: Cable loss increase is insignificant compared to the potential
improvement when antenna height is increased. For all practical purposes, your
antenna can never be too high.
Rule 5: The two (diversity) receive antennas should be at least 3 feet apart. In
fact, some locations benefit from even wider spacing if a LOS path is established
from at least one of the antennas to all points in the room.
* Note: Reply keypads built after March 1999 have roughly 2X the range compared to pre-
3/99 units. The above ranges are based on post-3/99 units.
These rules lead to some conclusions:
a) Smaller rooms (25 to 50 ft range) can get by with antennas set just about
anywhere. See Figure 3
b) To cover medium size rooms raise the antennas up. The 6 to 8 ft level should
cover to about 100 ft, depending on how complex the environmenmt is. See
Figure 4.
c) For very large rooms the antennas should be on booms (like a MIC stand) or
set in the catwalk, etc. See Figure 5.
Figure 3 – ACS used in a Small Room
Possible Reply
Equipment Location
Seating Area

Fleetwood Group Inc. FCC ID: FBR-ACS-TX216 User Manual Page 5 of 6
File Name: ACSMAN.DOC Date: 04/20/99
Possible Reply Equipment Location
Right RX Antenna
Antennas should be elevated to 6-8 ft
Left RX Antenna
TX Antenna
Figure 4 – ACS Used in a Medium Sized Room

Fleetwood Group Inc. FCC ID: FBR-ACS-TX216 User Manual Page 6 of 6
File Name: ACSMAN.DOC Date: 04/20/99
Figure 5 – ACS Used in a Very Large Room
Antenna
Location
Stage
Line-of-Sight to
Audience/Keypads