Fluke 125 Users Manual 0master 97
2015-09-09
: Fluke Fluke-125-Users-Manual-808829 fluke-125-users-manual-808829 fluke pdf
Open the PDF directly: View PDF
.
Page Count: 174 [warning: Documents this large are best viewed by clicking the View PDF Link!]

4822 872 05389
February 2003
© 2003 Fluke Corporation. All rights reserved. Printed in the Netherlands
All product names are trademarks of their respective companies.
123/124
Industrial ScopeMeter
Service Manual
SERVICE CENTERS
To locate an authorized service center, visit us on the World Wide Web:
http://www.fluke.com
or call Fluke using any of the phone numbers listed below:
+1-888-993-5853 in U.S.A. and Canada
+31-402-675-200 in Europe
+1-425-446-5500 from other countries
Table of Contents
Chapter Title Page
Safety Instructions.........................................................................................1-1
1.1 Introduction................................................................................................. 1-3
1.2 Safety Precautions....................................................................................... 1-3
1.3 Caution and Warning Statements................................................................ 1-3
1.4 Symbols used in this Manual and on Instrument ........................................ 1-3
1.5 Impaired Safety ........................................................................................... 1-4
1.6 General Safety Information......................................................................... 1-4
Characteristics...............................................................................................2-1
2.1 Introduction................................................................................................. 2-3
2.2 Dual Input Oscilloscope.............................................................................. 2-3
2.2.1 Vertical ................................................................................................ 2-3
2.2.2 Horizontal ............................................................................................ 2-4
2.2.3 Trigger ................................................................................................. 2-4
2.2.4 Advanced Scope Functions.................................................................. 2-5
2.3 Dual Input Meter......................................................................................... 2-5
2.3.1 Input A and Input B ............................................................................. 2-5
2.3.2 Input A ................................................................................................. 2-8
2.3.3 Advanced Meter Functions.................................................................. 2-9
2.4 Cursor Readout (Fluke 124)........................................................................ 2-9
2.5 Miscellaneous ............................................................................................. 2-9
2.6 Environmental ............................................................................................. 2-11
2.7 Service and Maintenance ............................................................................ 2-12
2.8 Safety .......................................................................................................... 2-12
2.9 EMC Immunity ........................................................................................... 2-14
Circuit Descriptions.......................................................................................3-1
3.1 Introduction................................................................................................. 3-3
3.2 Block Diagram ............................................................................................ 3-3
3.2.1 Channel A, Channel B Measurement Circuits..................................... 3-4
3.2.2 Trigger Circuit ..................................................................................... 3-4
3.2.3 Digital Circuit ...................................................................................... 3-5
3.2.4 Power Circuit....................................................................................... 3-6

123/124
Service Manual
3.2.5 Start-up Sequence, Operating Modes .................................................. 3-7
3.3 Detailed Circuit Descriptions...................................................................... 3-9
3.3.1 Power Circuit....................................................................................... 3-9
3.3.2 Channel A - Channel B Measurement Circuits ................................... 3-15
3.3.3 Trigger Circuit ..................................................................................... 3-20
3.3.4 Digital Circuit and ADC’s................................................................... 3-25
Performance Verification...............................................................................4-1
4.1 Introduction................................................................................................. 4-3
4.2 Equipment Required For Verification ........................................................ 4-3
4.3 How To Verify ............................................................................................ 4-3
4.4 Display and Backlight Test ......................................................................... 4-4
4.5 Input A and Input B Tests ........................................................................... 4-5
4.5.1 Input A and B Base Line Jump Test.................................................... 4-6
4.5.2 Input A Trigger Sensitivity Test .......................................................... 4-7
4.5.3 Input A Frequency Response Upper Transition Point Test................. 4-8
4.5.4 Input A Frequency Measurement Accuracy Test ................................ 4-9
4.5.5 Input B Frequency Measurement Accuracy Test ................................ 4-10
4.5.6 Input B Frequency Response Upper Transition Point Test ................. 4-10
4.5.7 Input B Trigger Sensitivity Test .......................................................... 4-11
4.5.8 Input A and B Trigger Level and Trigger Slope Test.......................... 4-12
4.5.9 Input A and B DC Voltage Accuracy Test .......................................... 4-14
4.5.10 Input A and B AC Voltage Accuracy Test ........................................ 4-16
4.5.11 Input A and B AC Input Coupling Test............................................. 4-17
4.5.12 Input A and B Volts Peak Measurements Test.................................. 4-18
4.5.13 Input A and B Phase Measurements Test .......................................... 4-19
4.5.14 Input A and B High Voltage AC/DC Accuracy Test......................... 4-20
4.5.15 Resistance Measurements Test.......................................................... 4-21
4.5.16 Continuity Function Test ................................................................... 4-22
4.5.17 Diode Test Function Test .................................................................. 4-23
4.5.18 Capacitance Measurements Test ....................................................... 4-23
4.5.19 Video Trigger Test............................................................................. 4-24
Calibration Adjustment..................................................................................5-1
5.1 General ........................................................................................................ 5-3
5.1.1 Introduction.......................................................................................... 5-3
5.1.2 Calibration number and date................................................................ 5-3
5.1.3 General Instructions............................................................................. 5-3
5.2 Equipment Required For Calibration.......................................................... 5-4
5.3 Starting Calibration Adjustment ................................................................. 5-4
5.4 Contrast Calibration Adjustment ................................................................ 5-6
5.5 Warming Up & Pre-Calibration.................................................................. 5-7
5.6 Final Calibration ......................................................................................... 5-7
5.6.1 HF Gain Input A&B ............................................................................ 5-7
5.6.2 Delta T Gain, Trigger Delay Time & Pulse Adjust Input A................ 5-9
5.6.3 Pulse Adjust Input B............................................................................ 5-10
5.6.4 Gain DMM (Gain Volt)....................................................................... 5-10
5.6.5 Volt Zero.............................................................................................. 5-12
5.6.6 Zero Ohm............................................................................................. 5-12
5.6.7 Gain Ohm............................................................................................. 5-13
5.6.8 Capacitance Gain Low and High......................................................... 5-14
5.6.9 Capacitance Clamp & Zero.................................................................. 5-14
5.6.10 Capacitance Gain............................................................................... 5-15
5.7 Save Calibration Data and Exit................................................................... 5-15

Contents (continued)
Disassembling the Test Tool.........................................................................6-1
6.1. Introduction................................................................................................ 6-3
6.2. Disassembling Procedures ......................................................................... 6-3
6.1.1 Required Tools .................................................................................... 6-3
6.2.2 Removing the Battery Pack ................................................................. 6-3
6.2.3 Removing the Bail ............................................................................... 6-3
6.2.4 Opening the Test Tool ......................................................................... 6-3
6.2.5 Removing the Main PCA Unit............................................................. 6-5
6.2.6 Removing the Display Assembly......................................................... 6-6
6.2.7 Removing the Keypad and Keypad Foil.............................................. 6-6
6.3 Disassembling the Main PCA Unit............................................................. 6-6
6.4 Reassembling the Main PCA Unit .............................................................. 6-8
6.5 Reassembling the Test Tool........................................................................ 6-8
Corrective Maintenance.................................................................................7-1
7.1 Introduction................................................................................................. 7-3
7.2 Starting Fault Finding. ................................................................................ 7-4
7.3 Charger Circuit............................................................................................ 7-4
7.4 Starting with a Dead Test Tool ................................................................... 7-6
7.4.1 Test Tool Completely Dead................................................................. 7-6
7.4.2 Test Tool Software Does not Run. ...................................................... 7-7
7.4.3 Software Runs, Test Tool not Operative ............................................. 7-7
7.5 Miscellaneous Functions............................................................................. 7-8
7.5.1 Display and Back Light ....................................................................... 7-8
7.5.2 Fly Back Converter.............................................................................. 7-9
7.5.3 Slow ADC............................................................................................ 7-10
7.5.4 Keyboard.............................................................................................. 7-11
7.5.5 Optical Port (Serial RS232 Interface).................................................. 7-11
7.5.6 Channel A, Channel B Voltage easurements....................................... 7-11
7.5.7 Channel A Ohms and Capacitance Measurements.............................. 7-13
7.5.8 Trigger Functions................................................................................. 7-14
7.5.9 Reference Voltages.............................................................................. 7-15
7.5.10 Buzzer Circuit.................................................................................... 7-15
7.5.11 Reset ROM Circuit ............................................................................ 7-16
7.5.12 RAM Test .......................................................................................... 7-16
7.5.13 Power ON/OFF.................................................................................. 7-17
7.5.14 PWM Circuit...................................................................................... 7-17
7.5.15 Randomize Circuit ............................................................................. 7-17
7.6 Loading Software........................................................................................ 7-17
7.7 Configuration of CPLD-chip D470............................................................. 7-17
Circuit Diagrams ............................................................................................9-1
9.1 Introduction................................................................................................. 9-1
9.2 Schematic Diagrams.................................................................................... 9-2
Modifications..................................................................................................10-1
10.1 Software modifications ............................................................................. 10-1
10.2 Hardware modifications............................................................................ 10-1
List of Tables
Table Title Page
2-1.No Visible Trace Disturbance ................................................................................. 2-14
2-2.Trace Disturbance < 10% ........................................................................................ 2-14
2-3.Multimeter Disturbance < 1% ................................................................................. 2-14
3-1.Fluke 123 Main Blocks............................................................................................ 3-3
3-2.Fluke 123 Operating Modes .................................................................................... 3-9
3-3.Voltage Ranges And Trace Sensitivity.................................................................... 3-18
3-4.Ohms Ranges, Trace Sensitivity, and Current......................................................... 3-18
3-5.Capacitance Ranges, Current, and Pulse Width ...................................................... 3-20
3-6.D-ASIC PWM Signals ............................................................................................. 3-28
4-1.Input A,B Frequency Measurement Accuracy Test................................................. 4-9
4-2.Volts DC Measurement Verification Points............................................................ 4-16
4-3.Volts AC Measurement Verification Points............................................................ 4-17
4-4.Input A and B AC Input Coupling Verification Points ........................................... 4-18
4-5.Volts Peak Measurement Verification Points.......................................................... 4-19
4-6.Phase Measurement Verification Points.................................................................. 4-19
4-7.V DC and V AC High Voltage Verification Tests .................................................. 4-21
4-8.Resistance Measurement Verification Points .......................................................... 4-22
4-9.Capacitance Measurement Verification Points........................................................ 4-24
5-1.HF Gain Calibration Points Fast.............................................................................. 5-8
5-2.HF Gain Calibration Points Slow ............................................................................ 5-9
5-3.Volt Gain Calibration Points <300V ....................................................................... 5-11
5-4.Ohm Gain Calibration Points................................................................................... 5-13
7-1.Starting Fault Finding .............................................................................................. 7-4
List of Figures
Figure Title Page
2-2.Max. Input Voltage v.s. Frequency for VP40 10:1 Voltage Probe.......................... 2-13
3-1.Fluke 123 Block Diagram........................................................................................ 3-2
3-2.Fluke 123 Start-up Sequence, Operating Modes ..................................................... 3-8
3-3.Power Supply Block Diagram.................................................................................. 3-9
3-4.CHAGATE Control Voltage ................................................................................... 3-12
3-5.Fly-Back Converter Current and Control Voltage................................................... 3-12
3-6.Fly-Back Converter Block Diagram ........................................................................ 3-13
3-7.Back Light Converter Voltages ............................................................................... 3-15
3-8.C-ASIC Block Diagram ........................................................................................... 3-15
3-9.Capacitance Measurement ....................................................................................... 3-19
3-10.T-ASIC Trigger Section Block Diagram ............................................................... 3-21
3-11.Random Repetitive Sampling Mode...................................................................... 3-22
3-12.Reference Voltage Section .................................................................................... 3-24
3-13.LCD Control .......................................................................................................... 3-27
4-1.Display Pixel Test Pattern ....................................................................................... 4-5
4-2.Menu item selection................................................................................................. 4-6
4-3.Test Tool Input A to 5500A Scope Output 50Ω...................................................... 4-8
4-4.Test Tool Input B to 5500A Scope Output 50Ω...................................................... 4-10
4-5.Test Tool Input A-B to 5500A Normal Output ....................................................... 4-12
4-6.Test Tool Input A-B to 5500A Normal Output for >300V...................................... 4-20
4-7.Test Tool Input A to 5500A Normal Output 4-Wire ............................................... 4-21
4-8.Test Tool Input A to TV Signal Generator.............................................................. 4-24
4-9.Test Tool Screen for PAL/SECAM line 622........................................................... 4-25
4-10.Test Tool Screen for NTSC line 525 ..................................................................... 4-25
4-11.Test Tool Screen for PAL/SECAM line 310......................................................... 4-26
4-12.Test Tool Screen for NTSC line 262 ..................................................................... 4-26
4-13.Test Tool Input A to TV Signal Generator Inverted.............................................. 4-26
4-14.Test Tool Screen for PAL/SECAM line 310 Negative Video............................... 4-27
4-15.Test Tool Screen for NTSC line 262 Negative Video........................................... 4-27
5-1.Version & Calibration Screen.................................................................................. 5-3
5-2.Display Test Pattern................................................................................................. 5-6
5-3.HF Gain Calibration Input Connections .................................................................. 5-7
5-4.5500A Scope Output to Input A .............................................................................. 5-9
5-5.5500A Scope Output to Input B............................................................................... 5-10

123/124
Service Manual
5-6. Volt Gain Calibration Input Connections <300V................................................... 5-11
5-7.Volt Gain Calibration Input Connections 500V ...................................................... 5-12
5-8.Four-wire Ohms calibration connections................................................................. 5-13
5-9.Capacitance Gain Calibration Input Connections.................................................... 5-14
6-1.Fluke 123 Main Assembly....................................................................................... 6-4
6-2.Flex Cable Connectors............................................................................................. 6-5
6-3.Main PCA Unit Assembly ....................................................................................... 6-7
6-4.Mounting the display shielding bracket................................................................... 6-9
6-5.Battery pack installation .......................................................................................... 6-10
7-1.Operative Test Tool without Case ........................................................................... 7-3
9-1.Circuit Diagram 1, Channel A Circuit..................................................................... 9-3
9-2.Circuit Diagram 2, Channel B Circuit ..................................................................... 9-4
9-3.Circuit Diagram 3, Analog to Digital Conversion................................................... 9-5
9-4.Circuit Diagram 4, Trigger Circuit .......................................................................... 9-6
9-5.Circuit Diagram 5, Digital Circuit ........................................................................... 9-7
9-6.Circuit Diagram 6, Power Circuit............................................................................ 9-8
9-7.Circuit Diagram 7, Slow ADC / Backlight Converter ............................................. 9-9
9-8.Circuit Diagram 8, Keyboard Circuit ...................................................................... 9-10
9-9.Main PCA, Large Component Side ......................................................................... 9-11
9-10.Main PCA, Small Component (SMD) Side........................................................... 9-12
1-1
Chapter 1
Safety Instructions
Title Page
1.1 Introduction................................................................................................. 1-3
1.2 Safety Precautions....................................................................................... 1-3
1.3 Caution and Warning Statements................................................................ 1-3
1.4 Symbols used in this Manual and on Instrument ........................................ 1-3
1.5 Impaired Safety ........................................................................................... 1-4
1.6 General Safety Information......................................................................... 1-4

Safety Instructions
1.1 Introduction 1
1-3
1.1 Introduction
Read these pages carefully before beginning to install and use the instrument.
The following paragraphs contain information, cautions and warnings which must be
followed to ensure safe operation and to keep the instrument in a safe condition.
Warning
Servicing described in this manual is to be done only by
qualified service personnel. To avoid electrical shock, do not
service the instrument unless you are qualified to do so.
1.2 Safety Precautions
For the correct and safe use of this instrument it is essential that both operating and
service personnel follow generally accepted safety procedures in addition to the safety
precautions specified in this manual. Specific warning and caution statements, where
they apply, will be found throughout the manual. Where necessary, the warning and
caution statements and/or symbols are marked on the instrument.
1.3 Caution and Warning Statements
Caution
Used to indicate correct operating or maintenance procedures
to prevent damage to or destruction of the equipment or other
property.
Warning
Calls attention to a potential danger that requires correct
procedures or practices to prevent personal injury.
1.4 Symbols used in this Manual and on Instrument
Read the safety information in the Users
Manual
DOUBLE INSULATION (Protection Class)
Equal potential inputs, connected
internally
Static sensitive components
(black/yellow).
Live voltage Recycling information
Earth Disposal information
Conformité Européenne

123/124
Service Manual
1-4
1.5 Impaired Safety
Whenever it is likely that safety has been impaired, the instrument must be turned off
and disconnected from line power. The matter should then be referred to qualified
technicians. Safety is likely to be impaired if, for example, the instrument fails to
perform the intended measurements or shows visible damage.
1.6 General Safety Information
Warning
Removing the instrument covers or removing parts, except
those to which access can be gained by hand, is likely to
expose live parts and accessible terminals which can be
dangerous to life.
The instrument shall be disconnected from all voltage sources before it is opened.
Capacitors inside the instrument can hold their charge even if the instrument has been
separated from all voltage sources.
Components which are important for the safety of the instrument may only be replaced
by components obtained through your local FLUKE organization. These parts are
indicated with an asterisk (*) in the List of Replaceable Parts, Chapter 8.
2-1
Chapter 2
Characteristics
Title Page
2.1 Introduction................................................................................................. 2-3
2.2 Dual Input Oscilloscope.............................................................................. 2-3
2.2.1 Vertical ................................................................................................ 2-3
2.2.2 Horizontal ............................................................................................ 2-4
2.2.3 Trigger ................................................................................................. 2-4
2.2.4 Advanced Scope Functions.................................................................. 2-5
2.3 Dual Input Meter......................................................................................... 2-5
2.3.1 Input A and Input B ............................................................................. 2-5
2.3.2 Input A ................................................................................................. 2-8
2.3.3 Advanced Meter Functions.................................................................. 2-9
2.4 Cursor Readout (Fluke 124)........................................................................ 2-9
2.5 Miscellaneous ............................................................................................. 2-9
2.6 Environmental ............................................................................................. 2-11
2.7 Service and Maintenance ............................................................................ 2-12
2.8 Safety .......................................................................................................... 2-12
2.9 EMC Immunity ........................................................................................... 2-14

Characteristics
2.1 Introduction 2
2-3
2.1 Introduction
Performance Characteristics
FLUKE guarantees the properties expressed in numerical values with the stated
tolerance. Specified non-tolerance numerical values indicate those that could be
nominally expected from the mean of a range of identical ScopeMeter test tools.
Environmental Data
The environmental data mentioned in this manual are based on the results of the
manufacturer’s verification procedures.
Safety Characteristics
The test tool has been designed and tested in accordance with Standards ANSI/ISA
S82.01-1994, EN 61010-1 (1993) (IEC 1010-1), CAN/CSA-C22.2 No.1010.1-92
(including approval), UL3111-1 (including approval) Safety Requirements for Electrical
Equipment for Measurement, Control, and Laboratory Use. Use of this equipment in a
manner not specified by the manufacturer may impair protection provided by the
equipment.
2.2 Dual Input Oscilloscope
2.2.1 Vertical
Frequency Response
DC Coupled:
excluding probes and test leads:
Fluke 123 (via BB120) DC to 20 MHz (-3 dB)
Fluke 124 (via BB120) DC to 40 MHz (-3 dB)
with STL120 1:1 shielded test leads:DC to 12.5 MHz (-3 dB)
DC to 20 MHz (-6 dB)
with VP40 10:1 probe:
Fluke 123 (optional accessory) DC to 20 MHz (-3 dB)
Fluke 124 (standard accessory) DC to 40 MHz (-3 dB)
AC Coupled (LF roll off):
excluding probes and test leads <10 Hz (-3 dB)
with STL120 <10 Hz (-3dB)
with 10:1 10MΩ Probe <1 Hz (-3 dB)
Rise Time
excluding probes and test leads (Fluke 123) <17.5 ns
excluding probes and test leads (Fluke 124) <8.75 ns
Input Impedance
excluding probes and test leads 1 MΩ//12 pF
with BB120 1 MΩ//20 pF
with STL120 1 MΩ//225 pF
with VP40 10:1 Probe 5 MΩ//15.5 pF
Sensitivity 5 mV to 500 V/div

123/124
Service Manual
2-4
Display Modes A, -A, B, -B
Max. Input Voltage A and B
Direct, with test leads, or with VP40 Probe 600 Vrms
with BB120 300 Vrms
(For detailed specifications see “2.8 Safety”)
Max. Floating Voltage
from any terminal to ground 600 Vrms, up to 400Hz
Resolution 8 bit
Vertical Accuracy ±(1% + 0.05 range/div)
Max. Vertical Move ±4 divisions
Max. Base Line Jump After changing time base or sensitivity
Normal & Single mode ±0.04 divisions (= ±1 pixel)
2.2.2 Horizontal
Scope Modes Normal, Single, Roll
Ranges
Normal:
equivalent sampling (Fluke 123) 20 ns to 500 ns/div
equivalent sampling (Fluke 124) 10 ns to 500 ns/div
real time sampling 1 µs to 5 s/div
Single (real time) 1 µs to 5 s/div
Roll (real time) 1s to 60 s/div
Sampling Rate (for both channels simultaneously)
Equivalent sampling (repetitive signals) up to 1.25 GS/s
Real time sampling:
1 µs to 5 ms/div 25 MS/s
10 ms to 5 s/div 5 MS/s
Time Base Accuracy
Equivalent sampling ±(0.4% +0.04 time/div)
Real time sampling ±(0.1% +0.04 time/div)
Glitch Detection ≥40 ns @ 20 ns to 5 ms/div
≥200 ns @ 10 ms to 60 s/div
Glitch detection is always active.
Horizontal Move 10 divisions
Trigger point can be positioned anywhere
across the screen.
2.2.3 Trigger
Screen Update Free Run, On Trigger
Source A, B, EXT
EXTernal via optically isolated trigger
probe ITP120 (optional accessory)

Characteristics
2.3 Dual Input Meter 2
2-5
Sensitivity A and B (Fluke 123)
@ DC to 5 MHz 0.5 divisions or 5 mV
@ 25 MHz 1.5 divisions
@ 40 MHz 4 divisions
Sensitivity A and B (Fluke 124)
@ DC to 5 MHz 0.5 divisions or 5 mV
@ 40 MHz 1.5 divisions
@ 60 MHz 4 divisions
Voltage level error ±0.5 div. max.
Slope Positive, Negative
Video on A Interlaced video signals only
Modes Lines, Line Select
Standards PAL , NTSC, PAL+, SECAM
Polarity Positive, Negative
Sensitivity 0.6 divisions sync.
2.2.4 Advanced Scope Functions
Display Modes
Normal Captures up to 40 ns glitches and displays analog-like persistence
waveform.
Smooth Suppresses noise from a waveform.
Envelope Records and displays the minimum and maximum of waveforms
over time.
Auto Set
Continuous fully automatic adjustment of amplitude, time base, trigger levels, trigger
gap, and hold-off. Manual override by user adjustment of amplitude, time base, or
trigger level.
2.3 Dual Input Meter
The accuracy of all measurements is within ± (% of reading + number of counts) from
18 °C to 28 °C.
Add 0.1x (specific accuracy) for each °C below 18 °C or above 28 °C. For voltage
measurements with 10:1 probe, add probe uncertainty +1%.
More than one waveform period must be visible on the screen.
2.3.1 Input A and Input B
DC Voltage (VDC)
Ranges 500 mV, 5V, 50V, 500V, 1250V
Accuracy ±(0.5% +5 counts)
Turnover ±12 counts
Normal Mode Rejection (SMR) >60 dB @ 50 or 60 Hz ±1%
Common Mode Rejection (CMRR) >100 dB @ DC
>60 dB @ 50, 60, or 400 Hz

123/124
Service Manual
2-6
Full Scale Reading 5000 counts
Move influence ±6 counts max.
True RMS Voltages (VAC and VAC+DC)
Ranges 500 mV, 5V, 50V, 500V, 1250V
Accuracy for 5 to 100% of range
DC coupled:
DC to 60 Hz (VAC+DC) ±(1% +10 counts)
1 Hz to 60 Hz (VAC) ±(1% +10 counts)
AC or DC coupled:
60 Hz to 20 kHz ±(2.5% +15 counts)
20 kHz to 1 MHz ±(5% +20 counts)
1 MHz to 5 MHz ±(10% +25 counts)
5 MHz to 12.5 MHz ±(30% +25 counts)
5 MHz to 20 MHz ±(30% +25 counts), excluding test leads or
probes
AC coupled with 1:1 (shielded) test leads:
60 Hz (6 Hz with 10:1 probe) -1.5%
50 Hz (5 Hz with 10:1 probe) -2%
33 Hz (3.3 Hz with 10:1 probe) -5%
10 Hz (1 Hz with 10:1 probe) -30%
DC Rejection (only VAC) >50 dB
Common Mode Rejection (CMRR) >100 dB @ DC
>60 dB @ 50, 60, or 400 Hz
Full Scale Reading 5000 counts
The reading is independent of any signal
crest factor.
Move influence ±6 counts max.
Peak
Modes Max peak, Min peak, or pk-to-pk
Ranges 500 mV, 5V, 50V, 500V, 1250V
Accuracy:
Max peak or Min peak 5% of full scale
Peak-to-Peak 10% of full scale
Full Scale Reading 500 counts
Frequency (Hz)
Ranges 1Hz, 10Hz, 100Hz, 1 kHz, 10 kHz,
100 kHz, 1 MHz, 10 MHz, and 50 MHz
(Fluke 123) or 70 MHz (Fluke 124).
Frequency Range for Continuous Autoset 15Hz (1Hz) to 50 MHz

Characteristics
2.3 Dual Input Meter 2
2-7
Accuracy:
@1Hz to 1 MHz ±(0.5% +2 counts)
@1 MHz to 10 MHz ±(1.0% +2 counts)
@10 MHz to 50 MHz (Fluke 123) ±(2.5% +2 counts)
@10 MHz to 70 MHz (Fluke 124) ±(2.5% +2 counts)
(50 MHz in Autorange)
Full Scale Reading 10 000 counts
Duty Cycle (DUTY)
Range 2% to 98%
Frequency Range for Continuous Autoset 15Hz (1Hz) to 30 MHz
Accuracy:
@1Hz to 1 MHz ±(0.5% +2 counts)
@1 MHz to 10 MHz ±(1.0% +2 counts)
Pulse Width (PULSE)
Frequency Range for Continuous Autoset 15Hz (1Hz) to 30 MHz
Accuracy:
@1Hz to 1 MHz ±(0.5% +2 counts)
@1 MHz to 10 MHz ±(1.0% +2 counts)
@10 MHz to 40 MHz ±(2.5% +2 counts)
Full Scale reading 1000 counts
Amperes (AMP) with optional current probe
Ranges same as VDC, VAC, VAC+DC, or PEAK
Scale Factor 1 mV/A, 10 mV/A, 100 mV/A, and 1 V/A
Accuracy same as VDC, VAC, VAC+DC, or PEAK
(add current probe uncertainty)
Temperature (TEMP) with optional temperature probe
Range 200 °C/div (200 °F/div)
Scale Factor 1 mV/°C and 1 mV/°F
Accuracy as VDC (add temperature probe
uncertainty)
Decibel (dB)
0 dBV 1V
0 dBm (600Ω /50Ω) 1 mW, referenced to 600Ω or 50Ω
dB on VDC, VAC, or VAC+DC
Full Scale Reading 1000 counts
Crest Factor (CREST)
Range 1 to 10
Accuracy ±(5% +1 count)

123/124
Service Manual
2-8
Full Scale Reading 100 counts
Phase
Modes A to B, B to A
Range 0 to 359 degrees
Accuracy ±(1 degree +1 count)
Resolution 1 degree
2.3.2 Input A
Ohm (Ω
ΩΩ
Ω)
Ranges 500Ω, 5 kΩ, 50 kΩ, 500 kΩ, 5 MΩ,
30 MΩ
Accuracy ±(0.6% +5 counts)
Full Scale Reading
500Ω to 5 MΩ5000 counts
30 MΩ3000 counts
Measurement Current 0.5 mA to 50 nA
decreases with increasing ranges
Open Circuit Voltage <4V
Continuity (CONT)
Beep 30Ω ± 5Ω in 50Ω range
Measurement Current 0.5 mA
Detection of shorts of ≥1 ms
Diode
Maximum Voltage:
@0.5 mA >2.8V
@open circuit <4V
Accuracy ±(2% +5 counts)
Measurement Current 0.5 mA
Polarity + on input A, - on COM
Capacitance (CAP)
Ranges 50 nF, 500 nF, 5 µF, 50 µF, 500 µF
Accuracy ±(2% +10 counts)
Full Scale Reading 5000 counts
Measurement Current 5 µA to 0.5 mA, increases with increasing
ranges
Measurement principle Dual slope integrating measurement with
parasitic serial and parallel resistance
cancellation.

Characteristics
2.4 Cursor Readout (Fluke 124) 2
2-9
2.3.3 Advanced Meter Functions
Zero Set Set actual value to reference
Fast/Normal/Smooth
Meter settling time Fast 1s @ 1µs to 10 ms/div
Meter settling time Normal 2s @ 1µs to 10 ms/div
Meter settling time Smooth 10s @ 1µs to 10 ms/div
Touch Hold (on A) Captures and freezes a stable measurement
result. Beeps when stable. Touch Hold
works on the main meter reading , with
threshholds of 1 Vpp for AC signals and
100mV for DC signals.
TrendPlot Graphs meter readings of the Min and
Max values from 15 s/div (120 seconds) to
2 days/div (16 days) with time and date
stamp. Automatic vertical scaling and time
compression.
Displays the actual and Minimum,
Maximum, or average (AVG) reading.
Fixed Decimal Point Possible by using attenuation keys.
2.4 Cursor Readout (Fluke 124)
Sources A,B
Single Vertical Line Average, Min and Max Readout.
Average, Min, Max and Time from Start
of Readout (in ROLL mode, instrument in
HOLD).
Min, Max and Time from Start of Readout
(in TRENDPLOT mode, instrument in
HOLD).
Dual Vertical Lines Peak-Peak, Time Distance and Reciprocal
Time Distance Readout.
Average, Min, Max and Time Distance
Readout (in ROLL mode, instrument in
HOLD).
Dual Horizontal Lines High, Low and Peak-Peak Readout.
Rise or Fall Time Transition Time, 0%-Level and 100%-
Level Readout (Manual or Auto Leveling:
Auto Leveling only possible in Single
Channel Mode).
Accuracy As Oscilloscope Accuracy.
2.5 Miscellaneous
Display
Size 72 x 72 mm (2.83 x 2.83 in)
Resolution 240 x 240 pixels

123/124
Service Manual
2-10
Waveform display:
Vertical 8 divisions of 20 pixels
Horizontal 9.6 divisions of 25 pixels
Backlight Cold Cathode Fluorescent (CCFL)
Power
External: via Power Adapter PM8907
Input Voltage 10 to 21V DC
Power 5W typical
Input Connector 5 mm jack
Internal Battery Pack BP120 (Fluke 123):
Battery Power Rechargeable Ni-Cd 4.8V
Operating Time 4 hours with bright backlight
4.25 hours with dimmed backlight
Charging Time 5 hours with test tool off
40 hours with test tool on
9 ... 14 hours with refresh cycle
Internal Battery Pack BP130 (Fluke 124):
Battery Power Rechargeable Ni-MH 4.8V
Operating Time 6 hours with bright backlight
6.3 hours with dimmed backlight
Charging Time 7 hours with test tool off
60 hours with test tool on
12 ... 19 hours with refresh cycle
Allowable ambient temperature
during charging 0 to 45 °C (32 to 113 °F)
Memory
Number of Screen + Setup Memories
Fluke 123 10
Fluke 124 20
Mechanical
Size 232 x 115 x 50 mm (9.1 x 4.5 x 2 in)
Weight 1.2 kg (2.5 lbs), including battery pack.

Characteristics
2.6 Environmental 2
2-11
Interface RS-232, optically isolated
To Printer supports Epson FX, LQ, and HP Deskjet,
Laserjet, and Postscript
Serial via PM9080 (optically isolated
RS232 adapter/cable, optional).
Parallel via PAC91 (optically isolated
print adapter cable, optional).
To PC Dump and load settings and data.
Serial via PM9080 (optically isolated
RS232 adapter/cable, optional), using
SW90W (FlukeView software for
Windows).
2.6 Environmental
Environmental MIL-PRF-28800F, Class 2
Temperature
Operating 0 to 50 °C (32 to 122 °F)
Storage -20 to 60 °C (-4 to 140 °F)
Humidity
Operating:
@0 to 10 °C (32 to 50 °F) noncondensing
@10 to 30 °C (50 to 86 °F) 95%
@30 to 40 °C (86 to 104 °F) 75%
@40 to 50 °C (104 to 122 °F) 45%
Storage:
@-20 to 60 °C (-4 to 140 °F) noncondensing
Altitude
Operating 4.5 km (15 000 feet)
Max. Input and Floating Voltage 600
Vrms up to 2 km, linearly derating to 400
Vrms @ 4.5 km
Storage 12 km (40 000 feet)
Vibration (Sinusoidal) MIL28800F, Class 2, 3.8.4.2, 4.5.5.3.1,
Max. 3g
Shock MIL28800F, Class 2, 3.8.5.1, 4.5.5.4.1,
Max. 30g
Fungus Resistance MIL28800F, Class 3, 3.8.7 & 4.5.6.1
Salt Exposure MIL28800F, Class 2, 3.8.8.2 & 4.5.6.2.2.
Structural parts meet 48 hours 5% salt
solution test.
Electromagnetic Compatibility (EMC)
Emission EN 50081-1 (1992): EN55022 and
EN60555-2
Immunity EN 50082-2(1992): IEC1000-4-2, -3, -4, -5
(see also Section 2.9, Tables 2-1 to 2-3)

123/124
Service Manual
2-12
Enclosure Protection IP51, ref: IEC529
2.7 Service and Maintenance
Calibration Interval 1 Year
2.8 Safety
Designed for measurements on 600 Vrms Category III Installations, Pollution Degree
2, per:
• ANSI/ISA S82.01-1994
• EN61010-1 (1993) (IEC1010-1)
• CAN/CSA-C22.2 No.1010.1-92 (including approval)
• UL3111-1 (including approval)
Max. Input Voltage Input A and B
Direct on input, with leads, with VP40 600 Vrms. For derating see Figure 2-1/2.
With Banana-to-BNC Adapter BB120 300V rms. For derating see Figure 2-1.
Max. Floating Voltage
from any terminal to ground 600 Vrms up to 400Hz
ST8112.CGM
Figure 2-1. Maximum Input Voltage vs Frequency

Characteristics
2.8 Safety 2
2-13
Figure 2-2. Max. Input Voltage v.s. Frequency for VP40 10:1 Voltage Probe

123/124
Service Manual
2-14
2.9 EMC Immunity
The Fluke 123/124, including standard accessories, conforms with the EEC directive
89/336 for EMC immunity, as defined by IEC1000-4-3, with the addition of tables 2-1 to
2-3.
Trace Disturbance with STL120 See Table 2-1 and Table 2-2.
Table 2-1. No Visible Trace Disturbance
No visible disturbance E= 3 V/m E= 10 V/m
Frequency range 10 kHz to 27 MHz
Frequency range 27 MHz to 1 GHz
100 mV/div to 500 V/div
100 mV/div to 500 V/div
500 mV/div to 500 V/div
100 mV/div to 500 V/div
Table 2-2. Trace Disturbance < 10%
Disturbance less than 10% of full scale E= 3 V/m E= 10 V/m
Frequency range 10 kHz to 27 MHz
Frequency range 2 MHz to 1 GHz
20 mV/div to 50 mV/div
10 mV/div to 20 mV/div
100 mV/div to 200 mV/div
-
(-): no visible disturbance
Test tool ranges not specified in Table 2-1 and Table 2-2 may have a disturbance of more than 10% of full
scale.
Multimeter disturbance See Table 2-3.
• VDC, VAC, and VAC+DC with STL 120 and short ground lead
• OHM, CONT, DIODE, and CAP with STL120 and black test lead to COM
Table 2-3. Multimeter Disturbance < 1%
Disturbance less than 1% of full scale E= 3 V/m E= 10 V/m
Frequency range 10 kHz to 27 MHz
VDC, VAC, VAC+DC
OHM, CONT, DIODE
CAP
500 mV to 1250V
500Ω to 30 MΩ
50 nF to 500 µF
500 mV to 1250V
500Ω to 30 MΩ
50 nF to 500 µF
Frequency range 27 MHz to 1 GHz
VDC, VAC, VAC+DC
OHM, CONT, DIODE
CAP
500 mV to 1250V
500Ω to 30 MΩ
50 nF to 500 µF
500 mV to 1250V
500Ω to 30 MΩ
50 nF to 500 µF
Test tool ranges not specified in Table 2-3 may have a disturbance of more than 10% of full scale.
3-1
Chapter 3
Circuit Descriptions
Title Page
3.1 Introduction................................................................................................. 3-3
3.2 Block Diagram ............................................................................................ 3-3
3.2.1 Channel A, Channel B Measurement Circuits..................................... 3-4
3.2.2 Trigger Circuit ..................................................................................... 3-4
3.2.3 Digital Circuit ...................................................................................... 3-5
3.2.4 Power Circuit....................................................................................... 3-6
3.2.5 Start-up Sequence, Operating Modes .................................................. 3-7
3.3 Detailed Circuit Descriptions...................................................................... 3-9
3.3.1 Power Circuit....................................................................................... 3-9
3.3.2 Channel A - Channel B Measurement Circuits ................................... 3-15
3.3.3 Trigger Circuit ..................................................................................... 3-20
3.3.4 Digital Circuit and ADC’s................................................................... 3-25

123/124
Service Manual
3-2
21
16
16
19
ST7965.WMF
Figure 3-1. Fluke 123/124 Block Diagram

Circuit Descriptions
3.1 Introduction 3
3-3
3.1 Introduction
Section 3.2 describes the functional block diagram shown in Figure 3-1. It provides a
quick way to get familiar with the test tool basic build-up.
Section 3.3 describes the principle of operation of the test tool functions in detail, on the
basis of the circuit diagrams shown in Figures 9-1 to 9-8.
For all measurements, input signals are applied to the shielded input banana jackets.
Traces and readings are derived from the same input signal samples. So readings are
related to the displayed readings.
3.2 Block Diagram
In the overall block diagram Figure 3-1, the test tool is divided in five main blocks. Each
block represents a functional part, build up around an Application Specific Integrated
Circuit (ASIC). A detailed circuit diagram of each block is shown in Section 9.
See Table 3-1. for an overview of the blocks in which the test tool is broken down, the
main block function, the ASIC name, and the applicable circuit diagram.
Table 3-1. Fluke 123/124 Main Blocks
Block Main Functions ASIC Circuit
Diagram
CHANNEL A Input A signal (V-Ω-F) conditioning C(hannel)-ASIC OQ0258 Figure 9-1
CHANNEL B Input B signal (V) conditioning C(hannel)-ASIC OQ0258 Figure 9-2
TRIGGER Trigger selection and conditioning
Current source for resistance, capacitance,
continuity, and diode measurements
AC/DC input coupling and Ω/F relay control
Voltage reference source
T(rigger)-ASIC OQ0257 Figure 9-4
DIGITAL Analog to Digital Conversion
Acquisition of ADC samples
Micro controller (µP-ROM-RAM)
Keyboard- and LCD control
D(igital)-ASIC HS353063 Figure 9-3
Figure 9-5
Figure 9-5
Figure 9-8
POWER Power supply, battery charger
LCD back light voltage converter
Optical interface input
P(ower)-ASIC OQ0256 Figure 9-6
Figure 9-7
Figure 9-6
All circuits, except the LCD unit and the KEYBOARD, are located on one Printed
Circuit Board (PCB), called the MAIN PCB.
The ASIC’s are referred to as C-ASIC (Channel ASIC), T-ASIC (Trigger ASIC), P-ASIC
(Power ASIC), and D-ASIC (Digital ASIC).

123/124
Service Manual
3-4
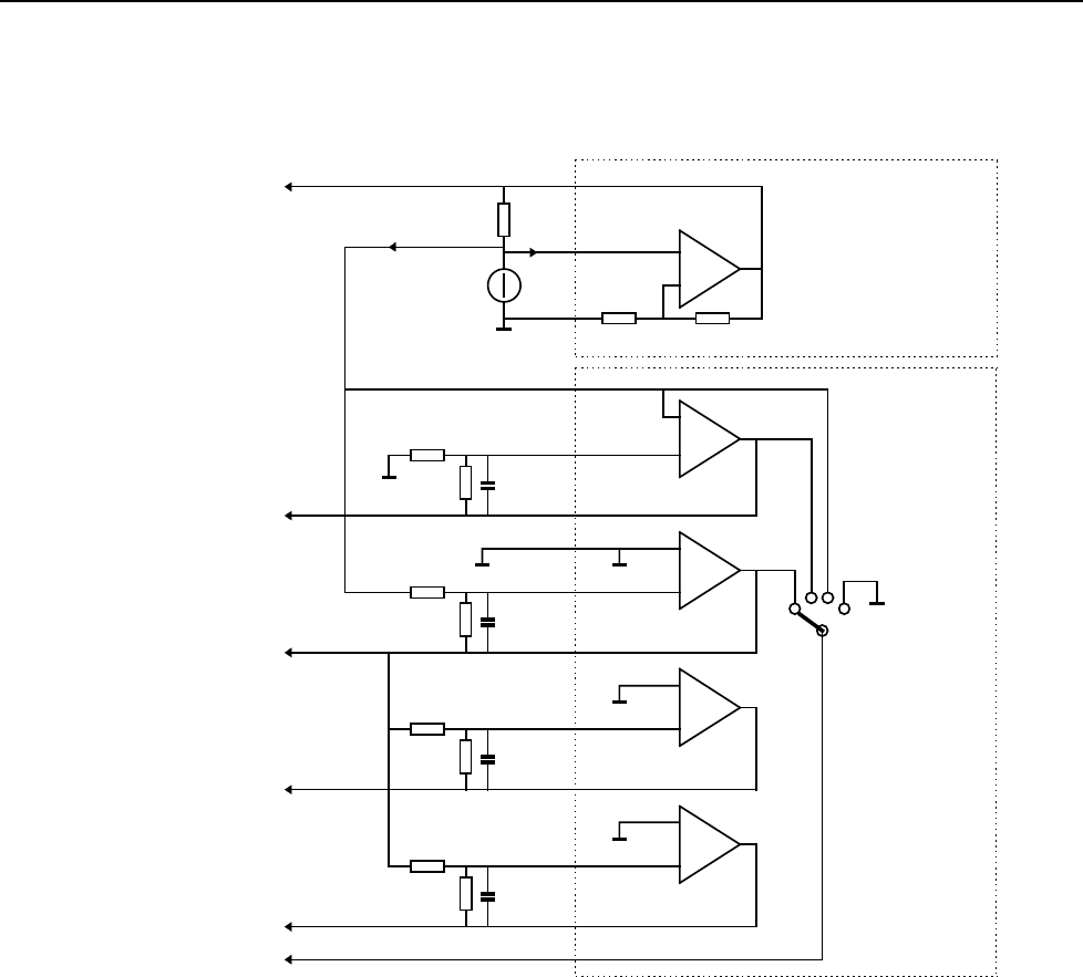
3.2.1 Channel A, Channel B Measurement Circuits
The Channel A and Channel B circuit are similar. The only difference is that Channel A
can do all measurements, whereas Channel B does not provide resistance, diode, and
capacitance measurements.
Volts, and derived measurements (e.g. current with optional probe)
The input voltage is supplied to the C-ASIC, via the LF and HF path. The C-ASIC
converts (attenuates, amplifies) the input signal to a normalized output voltage ADC-
A/ADC-B, which is supplied to the Analog to Digital Converters (ADC-A and ADC-B)
on the DIGITAL part. The D-ASIC acquires the digital samples to build the trace, and to
calculate readings. For the HF and LF attenuation section of the C-ASIC some external
components are required: the HF DECade ATTenuator and LF DECade ATTenuator
section.
Resistance, continuity, and diode measurements (Input A only)
The T-ASIC supplies a current via the Ω/F relays to the unknown resistance Rx,
connected to the Input A and the COM input jacket. The voltage drop across Rx is
measured as for voltage measurements.
Capacitance measurements (Input A only)
The T-ASIC supplies a current via the Ω/F relays to the unknown capacitance Cx,
connected to the Input A and the COM input jacket. Cx is charged and discharged by
this current. The C-ASIC converts the charging time and the discharging time into a
pulse width signal. This signal is supplied to the T-ASIC via the C-ASIC trigger output
TRIG-A. The T-ASIC shapes and levels the signal, and supplies the resulting pulse
width signal ALLTRIG to the D-ASIC. The D-ASIC counts the pulse width and
calculates the capacitance reading.
When the capacitance function is selected no other measurement or wave form display is
possible. There is only a numeric readout of the capacitance value.
Frequency, pulse width, and duty cycle measurements
The input voltage is measured as described above. From the ADC samples to built the
trace, also the frequency, pulse width, and duty cycle of the input signal are calculated.
Miscellaneous
Control of the C-ASIC, e.g. selecting the attenuation factor, is done by the D-ASIC via
the SDAT and SCLK serial communication lines.
An offset compensation voltage and a trace position control voltage are provided by the
D-ASIC via the APWM bus.
The C-ASIC’s also provide conditioned input voltages on the TRIG-A/TRIG-B line.
These voltages can be selected as trigger source by the T-ASIC.
3.2.2 Trigger Circuit
The T ASIC selects one of the possible trigger sources TRIG-A (Input A) or TRIG-B
(Input B). For TV triggering the selected trigger source signal is processed via the
Sync(hronization) Pulse Separator circuit (TVOUT-TVSYNC lines). Two adjustable
trigger levels are supplied by the D-ASIC via the PWM FILTERS (TRIGLEV1 and
TRIGLEV2 line). Depending on the selected trigger conditions (- source, - level, - edge,
- mode), the T-ASIC generates the final trigger signal TRIGDT, which is supplied to the
D-ASIC.

Circuit Descriptions
3.2 Block Diagram 3
3-5
Note
External triggers, supplied via the optical interface RXDA line, are
buffered by the P-ASIC, and then supplied to the D-ASIC (RXD signal).
The TRIG-A input is also used for capacitance measurements, as described in
Section 3.2.1.
The T-ASIC includes a constant current source for resistance and capacitance
measurements. The current is supplied via the GENOUT output and the Ω/F relays to
the unknown resistance Rx or capacitance Cx connected to Input A. The SENSE signal
senses the voltage across Cx and controls a CLAMP circuit in the T-ASIC. This circuit
limits the voltage on Input A at capacitance measurements. The protection circuit
prevents the T-ASIC from being damaged by voltages supplied to the input during
resistance or capacitance measurements.
For probe adjustment, a voltage generator circuit in the T-ASIC can provide a square
wave voltage via the GENOUT output to the Input A connector.
The T-ASIC contains opamps to derive reference voltages from a 1.23V reference
source. The gain factors for these opamps are determined by resistors in the REF GAIN
circuit. The reference voltages are supplied to various circuits.
The T-ASIC also controls the Channel A and B AC/DC input coupling relays, and the
Ω/F relays.
Control data for the T-ASIC are provided by the D-ASIC via the SDAT and SCLK serial
communication lines.
3.2.3 Digital Circuit
The D-ASIC includes a micro processor, ADC sample acquisition logic, trigger
processing logic, display and keyboard control logic, I/O ports, and various other logic
circuits.
The instrument software is stored in the FlashROM, the RAM is used for temporary data
storage. The RESET ROM circuit controls the operating mode of the FlashROM (reset,
programmable, operational).
For Voltage and Resistance measurements, the conditioned Input A/ Input B voltages are
supplied to the ADC-A and ADC-B ADC. The voltages are sampled, and digitized by
the ADC’s. The output data of the ADC’s are acquired and processed by the D-ASIC.
For capacitance measurements, the ALLTRIG signal generated by the T-ASIC, is used.
The D-ASIC counts the ALLTRIG signal pulse width, which is proportional to the
unknown capacitance.
The DPWM-BUS (Digital Pulse Width Modulation) supplies square wave signals with a
variable duty cycle to the PWM FILTERS circuit (RC filters). The outgoing APWM-
BUS (Analog PWM) provides analog signals of which the amplitude is controlled by the
D-ASIC. These voltages are used to control e.g. the trace positions (C-ASIC), the trigger
levels (T-ASIC), and the battery charge current (P-ASIC).
In random sampling mode (time base faster than 1 µs/div.), a trace is built-up from
several acquisition cycles. During each acquisition, a number of trace samples are
placed as pixels in the LCD. The RANDOMIZE circuit takes care that the starting
moment of each acquisition cycle (trigger release signal HOLDOFF goes low) is random.
This prevents that at each next acquisition the trace is sampled at the same time
positions, and that the displayed trace misses samples at some places on the LCD.
The D-ASIC supplies control data and display data to the LCD module. The LCD
module is connected to the main board via connector X453. It consists of the LCD, LCD

123/124
Service Manual
3-6
drivers, and a fluorescent back light lamp. As the module is not repairable, no detailed
description and diagrams are provided. The back light supply voltage is generated by the
back light converter on the POWER part.
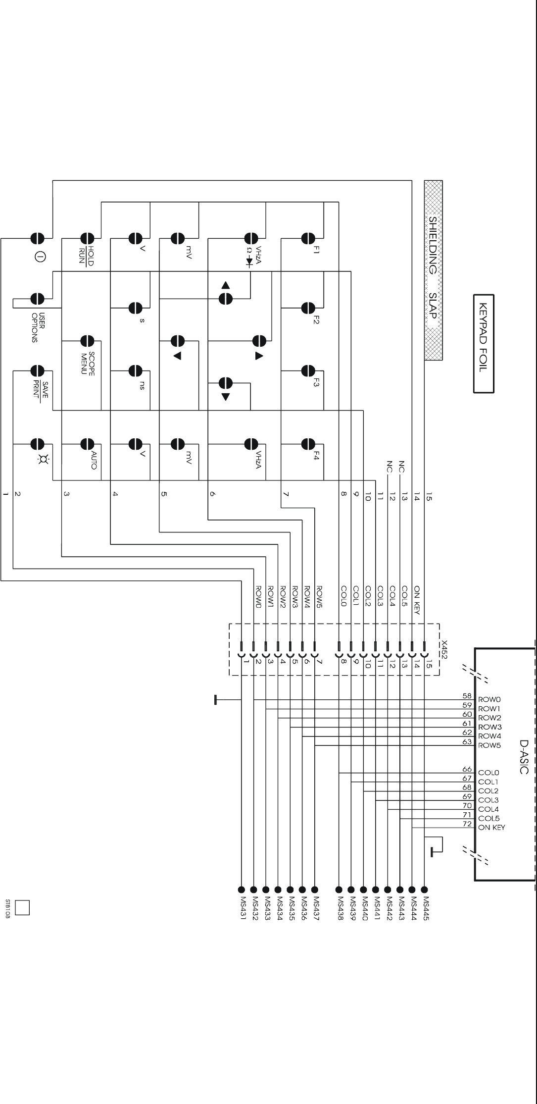
The keys of the keyboard are arranged in a matrix. The D-ASIC drives the rows and
scans the matrix. The contact pads on the keyboard foil are connected to the main board
via connector X452. The ON-OFF key is not included in the matrix, but is sensed by a
logic circuit in the D-ASIC, that is active even when the test tool is turned off.
The D-ASIC sends commands to the C-ASICs and T-ASIC via the SCLK and SDAT
serial control lines, e.g. to select the required trigger source.
Various I/O lines are provided, e.g. to control the BUZZER and the Slow-ADC (via the
SADC bus.
3.2.4 Power Circuit
The test tool can be powered via the power adapter, or by the battery pack.
If the power adapter is connected, it powers the test tool and charges the battery via the
CHARGER-CONVERTER circuit. The battery charge current is sensed by sense
resistor Rs (signal IBAT). It is controlled by changing the output current of the
CHARGER-CONVERTER (control signal CHAGATE).
If no power adapter is connected, the battery pack supplies the VBAT voltage. The
VBAT voltage powers the P-ASIC, and is also supplied to the FLY BACK
CONVERTER (switched mode power supply).
If the test tool is turned on, the FLY BACK CONVERTER generates supply voltages for
various test tool circuits.
The +3V3GAR supply voltage powers the D-ASIC, RAM and ROM. If the test tool is
turned off, the battery supplies the +3V3GAR voltage via transistor V569. This
transistor is controlled by the P-ASIC. So when the test tool is turned off, the D-ASIC
can still control the battery charging process (CHARCURR signal), the real time clock,
the on/off key, and the serial RS232 interface (to turn the test tool on).
To monitor and control the battery charging process, the P-ASIC senses and buffers
various battery signals, as e.g. temperature (TEMP), voltage (BATVOLT), current
(IBAT).
Via the SLOW ADC various analog signals can be measured by the D-ASIC. Involved
signals are: battery voltage (BATVOLT), battery type (IDENT), battery temperature
(TEMP), battery current (BATCUR) LCD temperature (LCDTEMP, from LCD unit),
and 3 test output pins of the C-ASIC’s, and the T-ASIC (DACTEST). The signals are
used for control and test purposes.
The BACK LIGHT CONVERTER generates the 400V ! supply voltage for the LCD
fluorescent back light lamp. If the lamp is defective a 1.5 kV voltage can be present for
0.2 second maximum. The brightness is controlled by the BACKBRIG signal supplied
by the D-ASIC.
Serial communication with a PC or printer is possible via the RS232 optically isolated
interface. This interface is also used for external trigger input using the Isolated Trigger
Probe. The P-ASIC buffers the received data line (RXDA) and supplies the buffered
data (RXD) to the D-ASIC. The transmit data line TXD is directly connected to the D-
ASIC.
A linear regulator in the P-ASIC derives a +12V voltage from the power adapter voltage.
The +12V is used as programming voltage for the Flash EPROM on the Digital part.

Circuit Descriptions
3.2 Block Diagram 3
3-7
3.2.5 Start-up Sequence, Operating Modes
The test tool sequences through the following steps when power is applied (see also
Figure 3-2):
1. The P-ASIC is directly powered by the battery or power adapter voltage VBAT.
Initially the Fly Back Converter is off, and the D-ASIC is powered by VBAT via
transistor V569 (+3V3GAR).
If the voltage +3V3GAR is below 3.05V, the P-ASIC keeps its output signal
VGARVAL (supplied to the D-ASIC) low, and the D-ASIC will not start up. The
test tool is not working, and is in the Idle mode.
2. If the voltage +3V3GAR is above 3.05V, the P-ASIC makes the line VGARVAL
high, and the D-ASIC will start up. The test tool is operative now. If it is powered
by batteries only, and not turned on, it is in the Off mode. In this mode the D-
ASIC is active: the real time clock runs, and the ON/OFF key is monitored to see if
the test tool will be turned on.
3. If the power adapter is connected (P-ASIC output MAINVAL high), and/or the
test tool is turned on, the embedded D-ASIC program, called mask software, starts
up. The mask software checks if valid instrument software is present in the Flash
ROM’s. If not, the test tool does not start up and the mask software continues
running until the test tool is turned off, or the power is removed. This is called the
Mask active mode. The mask active mode can also be entered by pressing the ^ and
> key when turning on the test tool.
If valid instrument software is present, one of the following modes will become
active:
Charge mode
The Charge mode is entered when the test tool is powered by the power adapter,
and is turned off. The FLY-BACK CONVERTER is off. The CHARGER-
CONVERTER charges the batteries (if installed).
Operational & Charge mode
The Operational & Charge mode is entered when the test tool is powered by the
power adapter, and is turned on. The FLY-BACK CONVERTER is on, the
CHARGER-CONVERTER supplies the primary current. If batteries are installed,
they will be charged. In this mode a battery refresh (see below) can be done.
Operational mode
The Operational mode is entered when the test tool is powered by batteries only,
and is turned on. The FLY-BACK CONVERTER is on, the batteries supply the
primary current. If the battery voltage (VBAT) drops below 4V when starting up the
fly back converter, the Off mode is entered.

123/124
Service Manual
3-8
Battery Refresh
In the following situations the batteries will need a deep discharge-full charge cycle,
called a “refresh”:
• every 50 not-full discharge/charge cycles, or each 3 months. This prevents
battery capacity loss due to the memory effect.
• after the battery has been removed, as the test tool does not know the battery
status then.
The user will be prompted for this action when he turns the test tool on, directly
following the start up screen. A refresh cycle takes 16 hours maximum, depending
on the battery status. It can be started via the keyboard (USER OPTIONS, F1,
activate refresh) if the test tool is on, and the power adapter is connected. During a
refresh, first the battery is completely charged, then it is completely discharged (the
test tool is powered by the battery only, and the power adapter must be connected!),
and then it is completely charged again.
OR
Extern StartUp
Software
Operational
Mode
Operational &
Charge Mode
Charge Mode
MAINVAL=L & (TURN OFF or BATTVOLT<4V)
TURN ON & MAINVAL=H
TURN ON & BATTVOLT > 4 & MAINVAL=L TURN OFF&MAINVAL=H
MAINVAL=H
BATTVOLT < 4V
or
AutoShutDown
or
TURN OFF
TURN OFF
MAINVAL=L
Off mode
Mask StartUp Mask Active
mode
Flash ROM OK
Flash ROM
NOT OK TURN OFF
Idle mode
VGARVAL=L
VGARVAL=H
TURN ON or
MAINVAL=H
MAINVAL=L TURN ON
Battery refresh
& TURN ON&
Figure 3-2. Fluke 123/124 Start-up Sequence, Operating Modes
Table 3-2 shows an overview of the test tool operating modes.

Circuit Descriptions
3.3 Detailed Circuit Descriptions 3
3-9
Table 3-2. Fluke 123/124 Operating Modes
Mode Conditions Remark
Idle mode No power adapter and no battery no activity
Off mode No power adapter connected, battery
installed, test tool off
P-ASIC & D-ASIC powered
(VBAT & +3V3GAR).
Mask active mode No valid instrument software, or ^ and > key
pressed when turning on
Mask software runs
Charge mode Power adapter connected and test tool off Batteries will be charged
Operational &
Charge mode
Power adapter connected and test tool on Test tool operational, and
batteries will be charged
Operational mode No power adapter connected, battery
installed, and test tool on
Test tool operational, powered
by batteries
3.3 Detailed Circuit Descriptions
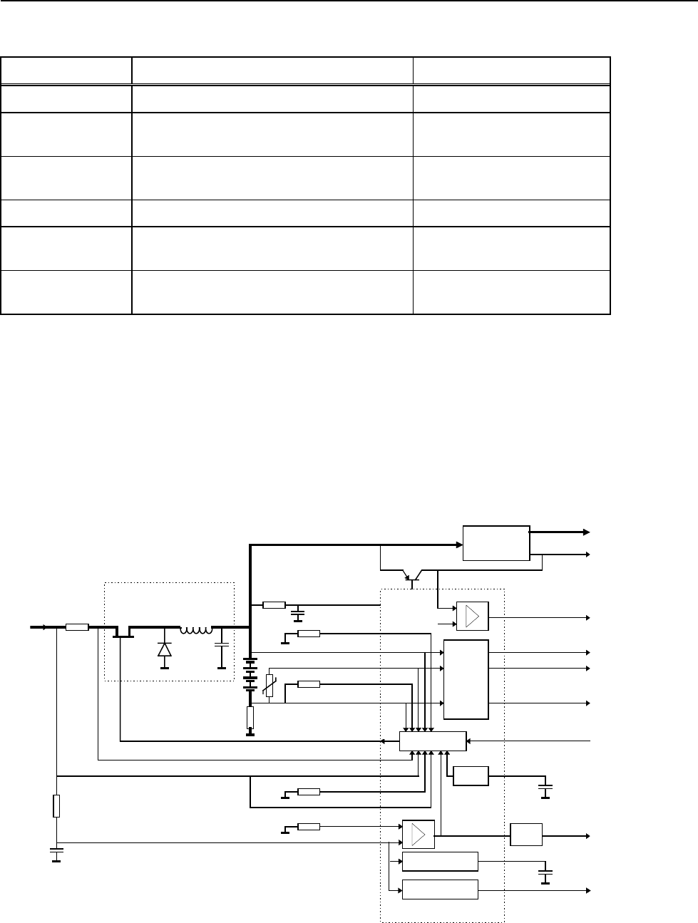
3.3.1 Power Circuit
The description below refers to circuit diagram Figure 9-6.
Power Sources , Operating Modes
Figure 3-3 shows a simplified diagram of the power supply and battery charger circuit.
V566
R516
R514
R502
R512
R513
P7VCHA
22
60
BATCU
R
FROM POWER
ADAPTER
CHAGAT
E
CHASENSN
V506
V503
L501
C503
VBAT
CONTROL
100kHz
POWER ASIC
TEM
P
TEMPHI
IBAT
P
CHASENS
P
IIMAXCHA
VCHDRIV
E
VADALOW
C502
VADAPTE
R
BATVOLT
BATTEM
P
CHARCUR
R
Amplify
Level shift
R504
R501
Vref
+3V3GAR
VGARVA
L
FLY BACK
CONVERTER
MAINVAL
VBAT
T
R503 VBATSU
P
3
5
4
9
16
14
15
6
19
8
20 1
2
80
7
7
79
78
64
69 66
linear regulator
VBATHIGH
7
C553
43
C507
18
COS
C
V569
R506
R507
V565
CHARGER/CONVERTER
SUPPLY
linear regulator
linear regulator
+12V
18
Figure 3-3. Power Supply Block Diagram

123/124
Service Manual
3-10
As described in Section 3.2.5, the test tool operating mode depends on the connected
power source.
The voltage VBAT is supplied either by the power adapter via V506/L501, or by the
battery pack. It powers a part of the P-ASIC via R503 to pin 60 (VBATSUP). If the test
tool is off, the Fly Back Converter is off, and VBAT powers the D-ASIC via transistor
V569 (+3V3GAR). This +3V3GAR voltage is controlled and sensed by the P-ASIC. If it
is NOT OK (<3.05V), the output VGARVAL (pin 64) is low. The VGARVAL line is
connected to the D-ASIC, and if the line is low, the D-ASIC is inactive: the test tool is in
the Idle mode. A low VGARVAL line operates as a reset for the D-ASIC.
If VGARVAL is high (+3V3GAR > 3.05V), the D-ASIC becomes active, and the Off
mode is entered. The D-ASIC monitors the P-ASIC output pin 12 MAINVAL, and the
test tool ON/OFF status. By pressing the ON/OFF key, a bit in the D-ASIC, indicating
the test tool ON/OFF status is toggled. If neither a correct power adapter voltage is
supplied (MAINVAL is low), or the test tool is turned on, the Off mode will be
maintained.
If a correct power adapter voltage is supplied (MAINVAL high), or if the test tool is
turned on, the mask software starts up. The mask software checks if valid instrument
software is present. If not, e.g. no instrument firmware is loaded, the mask software will
keep running, and the test tool is not operative: the test tool is in the Mask active state.
For test purposes the mask active mode can also be entered by pressing the ^ and > key
when the test tool is turned on.
If valid software is present, one of the three modes Operational, Operational &
Charge or Charge will become active. The Charger/Converter circuit is active in the
Operational & Charge and in the Charge mode. The Fly back converter is active in the
Operational and in the Operational & Charge mode.
Charger/Converter (See Also Figure 3-3.)
The power adapter powers the Charge Control circuit in the P-ASIC via an internal linear
regulator. The power adapter voltage is applied to R501. The Charger/Converter circuit
controls the battery charge current. If a charged battery pack is installed, VBAT is
approximately +4.8V. If no battery pack is installed, VBAT is approximately +15V.
The voltage VBAT is supplied to the battery pack, to the P-ASIC, to the Fly Back
Converter, and to transistor V569. The FET control signal CHAGATE is a 100 kHz
square wave voltage with a variable duty cycle , supplied by the P-ASIC Control circuit.
The duty cycle determines the amount of energy loaded into L501/C503. By controlling
the voltage VBAT, the battery charge current can be controlled. The various test tool
circuits are supplied by the Fly Back Converter, and/or V569.
Required power adapter voltage
The P-ASIC supplies a current to reference resistor R516 (VADALOW pin 8). It
compares the voltage on R516 to the power adapter voltage VADAPTER on pin 20
(supplied via R502, and attenuated in the P-ASIC). If the power adapter voltage is below
10V, the P-ASIC output pin 12, and the line MAINVAL, are low. This signal on pin 12
is also supplied to the P-ASIC internal control circuit, which then makes the CHAGATE
signal high. As a result FET V506 becomes non-conductive, and the Charger/Converter
is off.
Battery charge current control
The actual charge current is sensed via resistors R504-R506-507, and filter R509-C509,
on pin 9 of the P-ASIC (IBATP). The sense voltage is supplied to the control circuit.
The required charge current information is supplied by the D-ASIC via the CHARCUR

Circuit Descriptions
3.3 Detailed Circuit Descriptions 3
3-11
line and filter R534-C534 to pin 80. A control loop in the control circuit adjusts the
actual charge current to the required value.
The filtered CHARCUR voltage range on pin 80 is 0... 2.7V for a charge current from
0.5A to zero. A voltage of 0V complies to 0.5A (fast charge), 1.5V to 0.2A (top off
charge), 2.3V to 0.06A (trickle charge), and 2.7V to 0A (no charge). If the voltage is > 3
Volt, the charger converter is off (V506 permanently non-conductive).
The D-ASIC derives the required charge current value from the battery voltage VBAT.
The P-ASIC converts this voltage to an appropriate level and supplies it to output pin 78
(BATVOLT). The D-ASIC measures this voltage via the Slow ADC. The momentary
value, and the voltage change as a function of time (-dV/dt), are used as control
parameters.
Charging process
If the battery voltage drops below 5.2V, and the battery temperature is between 10 and
45°C, the charge current is set to 0.5A (fast charge). From the battery voltage change -
dV/dt the D-ASIC can see when the battery is fully charged, and stop fast charge.
Additionally a timer in the D-ASIC limits the fast charge time to 6 hours. After fast
charge, a 0.2A top off charge current is supplied for 2 hours. Then a 0.06A trickle
charge current is applied for 48 hours maximum. If the battery temperature becomes
higher than 50°C, the charge current is set to zero
Battery temperature monitoring
The P-ASIC supplies a current to a NTC resistor in the battery pack (TEMP pin 5 and –
of battery). It conditions the voltage on pin 5 and supplies it to output pin 79
BATTEMP. The D-ASIC measures this voltage via the slow ADC. It uses the
BATTEMP voltage to decide if fast charge is allowed (10-45°C), or no charge is allowed
at all (<10°C, >50°C).
Additionally the temperature is monitored by the P-ASIC. The P-ASIC supplies a
current to reference resistor R512 (TEMPHI pin 4), and compares the resulting TEMPHI
voltage to the voltage on pin 5 (TEMP). If the battery temperature is too high, the P-
ASIC Control circuit will set the charge current to zero, in case the D-ASIC fails to do
this.
If the battery temperature monitoring system fails, a bimetal switch in the battery pack
interrupts the battery current if the temperature becomes higher then 70 °C.
Two different battery packs are possible: as a standard Fluke 123 is equipped with a Ni-
Cd battery, Fluke 124 has a Ni-MH battery that allows a longer operation time. Both
instruments will also function on a battery pack different from the standard type. The
installed battery type is read by the D-ASIC via BATIDENT/BATIDGAR (pin B5): for
Ni-Cd there is 0 Ω between BATIDENT and – of battery, for Ni-MH this is 825 Ω.
Maximum VBAT
The P-ASIC supplies a current to reference resistor R513 (VBATHIGH pin 7). It
compares the voltage on R513 to the battery voltage VBAT on pin 3 (after being
attenuated in the P-ASIC). The P-ASIC limits the voltage VBAT to 7.4V via its internal
Control circuit. This situation arises in case no battery or a defective battery (open) is
present.
Charger/Converter input current
This input current is sensed by R501. The P-ASIC supplies a reference current to R514.
The P-ASIC compares the voltage drop on R501 (CHASENSP-CHASENSN pin 14 and
15) to the voltage on R514 (IMAXCHA pin 6). It limits the input current (e.g. when

123/124
Service Manual
3-12
loading C503 and C555 just after connecting the power adapter) via its internal Control
circuit.
CHAGATE control signal
To make the FET conductive its Vgs (gate-source voltage) must be negative. For that
purpose, the CHAGATE voltage must be negative with respect to VCHDRIVE. The
P-ASIC voltage VCHDRIVE also limits the swing of the CHAGATE signal to 13V.
VCHDRIVE
VCHDRIVE -13V
10 µs
V506 “OFF”
V506 “ON”
Figure 3-4. CHAGATE Control Voltage
+3V3GAR Voltage
When the test tool is not turned on, the Fly Back Converter does not run. In this
situation, the +3V3GAR voltage for the D-ASIC, the FlashROM, and the RAM is
supplied via transistor V569. The voltage is controlled by the VGARDRV signal
supplied by the P-ASIC (pin 69). The current sense voltage across R580 is supplied to
pin 70 (VGARCURR). The voltage +3V3GAR is sensed on pin 66 for regulation. The
internal regulator in the P-ASIC regulates the +3V3GAR voltage, and limits the current.
Fly Back Converter
When the test tool is turned on, the D-ASIC makes the PWRONOFF line (P-ASIC pin
62) high. Then the self oscillating Fly Back Converter becomes active. It is started up
by the internal 100 kHz oscillator that is also used for the Charger/Converter circuit.
First the FLYGATE signal turns FET V554 on (see Figure 3-5), and an increasing
current flows in the primary transformer winding to ground, via sense resistor R551. If
the voltage FLYSENSP across this resistor exceeds a certain value, the P-ASIC turns
FET V554 off. Then a decreasing current flows in the secondary windings to ground. If
the windings are “empty” (all energy transferred), the voltage VCOIL sensed by the P-
ASIC (pin 52) is zero, and the FLYGATE signal will turn FET V554 on again.
Primary current
Secondary current
FLYGATE SIGNAL
V554 “ON”
V554 “OFF”
Figure 3-5. Fly-Back Converter Current and Control Voltage
The output voltage is regulated by feeding back a part of the +3V3A output voltage via
R552-R553-R554 to pin 54 (VSENS). This voltage is referred to a 1.23V reference
voltage. Any deviation of the +3V3A voltage from the required 3.3V changes the
current level at which current FET V554 will be switched off. If the output voltage
increases, the current level at which V554 is switched off will become lower, and less
energy is transferred to the secondary winding. As a result the output voltage will
become lower.

Circuit Descriptions
3.3 Detailed Circuit Descriptions 3
3-13
An internal current source supplies a current to R559. The resulting voltage is a
reference for the maximum allowable primary current (IMAXFLY). The voltage across
the sense resistor (FLYSENSP) is compared to the IMAXFLY voltage. If the current
exceeds the set limit, FET V554 will be turned off.
Another internal current source supplies a current to R558. This resulting voltage is a
reference for the maximum allowable output voltage (VOUTHI). The -3V3A output
voltage (M3V3A) is attenuated and level shifted in the P-ASIC, and then compared to
the VOUTHI voltage. If the -3V3A voltage exceeds the set limit, FET V554 will be
turned off.
The FREQPS control signal is converted to appropriate voltage levels for the FET switch
V554 by the BOOST circuit. The voltage VBAT supplies the BOOST circuit power via
V553 and R561. The FREQPS signal is also supplied to the D-ASIC, in order to detect
if the Fly Back converter is running well.
V551 and C552 limit the voltage on the primary winding of T552 when the FET V554 is
turned of. The signal SNUB increases the FLYGATE high level to decreases ON-
resistance of V554 (less power dissipation in V554).
-30VD
+5VA
PWRONOFF
VSENS
VOUTHI
-3V3A
VCOIL
FLYGATE
FLYBOOST
REFP (1.23V)
VBAT
FLYSENSP
IMAXFLY
FREQPS
R558
SNUB
COSC
T552
V551
V553
R561
C551 C552
+3V3A
-3V3A
V561
V562
V563
V564
BOOST
CONTROL
R559 R570
R551
R553
R552
R554
POWER ASIC
C553
48 47
49
63
55
57
52
62
51
54
58
43
V554
72
Figure 3-6. Fly-Back Converter Block Diagram
Slow ADC (Refer to Figure 9-7)
The Slow ADC enables the D-ASIC to measure the following signals:
BATCUR, BATVOLT, BATTEMP, BATIDENT (Battery current, - voltage, -
temperature, - type ), DACTEST-A, DACTEST-B, and DACTEST-T (test output of the
C-ASIC’s and the T-ASIC).
De-multiplexer D531 supplies one of these signals to its output, and to the input of
comparator N531 TP536). The D-ASIC supplies the selection control signals
SELMUX0-2. The Slow ADC works according to the successive approximation
principle. The D-ASIC changes the SADCLEV signal level, and thus the voltage level

123/124
Service Manual
3-14
on pin 3 of the comparator step wise, by changing the duty cycle of the PWM signal
SADCLEVD. The comparator output SLOWADC is monitored by the D-ASIC, who
knows now if the previous input voltage step caused the comparator output to switch. By
increasing the voltage steps, the voltage level can be approximated within the smallest
possible step of the SADCLEV voltage. From its set SADCLEVD duty cycle, the D-
ASIC knows voltage level of the selected input.
RS232 (Refer to Figure 9-6)
The optical interface is used for two purposes:
• enable serial communication (RS232) between the test tool and a PC or printer
• enable external triggering using the Isolated Trigger Probe ITP120
The received data line RXDA (P-ASIC pin 75) is connected to ground via a 20 kΩ
resistor in the P-ASIC.
If no light is received by the light sensitive diode H522, the RXDA line is +200 mV,
which corresponds to a “1” (+3V) on the RXD (P-ASIC output pin 76) line.
If light is received, the light sensitive diode will conduct, and the RXDA line goes low
(0...-0.6V), which corresponds to a “0” on the RXD line.
The level on the RXDA line is compared by a comparator in the P-ASIC to a 100 mV
level. The comparator output is the RXD line, which is supplied to the D-ASIC for
communication, and for external triggering.
The D-ASIC controls the transmit data line TXD. If the line is low, diode H521 will
emit light.
The supply voltage for the optical interface receive circuit (RXDA), is the +3V3SADC
voltage. The +3V3SADC voltage is present if the test tool is turned on, or if the Power
Adapter is connected (or both). So if the Power Adapter is present, serial
communication is always possible, even when the test tool is off.
Backlight Converter (Refer to Figure 9-7)
The LCD back light is provided by a ∅2.4 mm fluorescent lamp in LCD unit. The back
light converter generates the 300-400 Vpp ! supply voltage. The circuit consist of:
• A pulse width modulated (PWM) buck regulator to generate a variable, regulated
voltage (V600, V602, L600, C602).
• A zero voltage switched (ZVS) resonant push-pull converter to transform the
variable, regulated voltage into a high voltage AC output (V601, T600).
The PWM buck regulator consists of FET V600, V602, L600, C602, and a control circuit
in N600. FET V600 is turned on and off by a square wave voltage on the COUT output
of N600 pin 14). By changing the duty cycle of this signal, the output on C602 provides
a variable, regulated voltage. The turn on edge of the COUT signal is synchronized with
each zero detect.
Outputs AOUT and BOUT of N600 provide complementary drive signals for the push-
pull FETs V601a/b (dual FET). If V601a conducts, the circuit consisting of the primary
winding of transformer T600 and C608, will start oscillating at its resonance frequency.
After half a cycle, a zero voltage is detected on pin 9 (ZD) of N600, V601a will be
turned off, and V601b is turned on. This process goes on each time a zero is detected.
The secondary current is sensed by R600/R604, and fed back to N600 pin 7 and pin 4 for
regulation of the PWM buck regulator output voltage. The BACKBRIG signal supplied
by the D-ASIC provides a pulse width modulated (variable duty cycle) square wave. By
changing the duty cycle of this signal, the average on-resistance of V604 can be changed.
This will change the secondary current, and thus the back light intensity. The voltage on
the “cold” side of the lamp is limited by V605 and V603. This limits the emission of

Circuit Descriptions
3.3 Detailed Circuit Descriptions 3
3-15
electrical interference.
In PCB versions 8 and newer R605 and R606 provide a more reliable startup of the
backlight converter.
Voltage at T600 pin 4
Voltage AOUT
Voltage BOUT
Voltage COUT
zero
detect zero
detect
Figure 3-7. Back Light Converter Voltages
3.3.2 Channel A - Channel B Measurement Circuits
The description below refers to circuit diagrams Figure 9-1 and Figure 9-2.
The Channel A and Channel B circuits are almost identical. Both channels can measure
voltage, and do time related measurements (frequency, pulse width, etc.). Channel A
also provides resistance, continuity, diode, and capacitance measurements.
The Channel A/B circuitry is built-up around a C-ASIC OQ0258. The C-ASIC is placed
directly behind the input connector and transforms the input signal to levels that are
suitable for the ADC and trigger circuits.
The C-ASIC
Figure 3-8 shows the simplified C-ASIC block diagram. The C-ASIC consists of
separate paths for HF and LF signals, an output stage that delivers signals to the trigger
and ADC circuits and a control block that allows software control of all modes and
adjustments. The transition frequency from the LF-path to the HF-path is approximately
20 kHz, but there is a large overlap.
HF-PATH
LF-PATH
OUTPUT
STAGE
ADC
TRIGGER
CONTROL SUPPLY
GROUND
LF IN
HF IN
AC
DC
C
R
INPUT
CAL POS BUS SUPPLY
CHANNEL ASIC OQ 0258
PROTECT
Figure 3-8. C-ASIC Block Diagram

123/124
Service Manual
3-16
LF input
The LF-input (pin 42) is connected to a LF decade attenuator in voltage mode, or to a
high impedance buffer for resistance and capacitance measurements. The LF decade
attenuator consists of an amplifier with switchable external feedback resistors R131 to
R136. Depending on the selected range the LF attenuation factor which will be set to 1-
10-100-1000-10,000. The C-ASIC includes a LF pre-amplifier with switchable gain
factors for the 1-2-5 steps.
HF input
The HF component of the input signal is supplied to four external HF capacitive
attenuators via C104 and R108. Depending on the required range, the C-ASIC selects
and buffers one of the attenuator outputs :1 (HF0), :10 (HF1), :100 (HF2), or :1000
(HF3). By attenuating the HF3 input internally by a factor 10, the C-ASIC can also
create a :10000 attenuation factor. Inputs of not selected input buffers are internally
shorted. If required, optional FETs V151-V153 can be installed. They will provide an
additional input buffer short for the not-selected buffers, to eliminate internal (in the C-
ASIC) cross talk. To control the DC bias of the buffers inputs, their output voltage is fed
back via an internal feed back resistor and external resistors R115, R111/R120, R112,
R113, and-R114. The internal feed back resistor and filter R110/C105 will eliminate HF
feed back, to obtain a large HF gain. The C-ASIC includes a HF pre-amplifier with
switchable gain factors for the 1-2-5 steps. The C-ASIC also includes circuitry to adjust
the gain, and pulse response.
ADC output pin 27
The combined conditioned HF/LF signal is supplied to the ADC output (pin 27) via an
internal ADC buffer. The output voltage is 150 mV/division. The MIDADC signal (pin
28), supplied by the ADC, matches the middle of the C-ASIC output voltage swing to the
middle if the ADC input voltage swing.
TRIGGER output pin 29
The combined conditioned HF/LF signal is also supplied to the trigger output (pin 29)
via an internal trigger buffer. The output voltage is 100 mV/div. This signal (TRIG-A)
is supplied to the TRIGGER ASIC for triggering, and time related measurements (See
3.3.4 “Triggering”).
For capacitance measurements the ADC output is not used, but the TRIG-A output pulse
length indicates the measured capacitance, see “Capacitance measurements” below.
GPROT input pin 2
PTC (Positive Temperature Coefficient) resistors (R106-R206) are provided between the
Input A and Input B shield ground, and the COM input (instrument ground). This
prevents damage to the test tool if the various ground inputs are connected to different
voltage levels. The voltage across the PTC resistor is supplied via the GPROT input pin
2 to an input buffer. If this voltage exceeds ±200 mV, the ground protect circuit in the
C-ASIC makes the DACTEST output (pin 24) high. The DACTEST line output level is
read by the D-ASIC via the slow ADC (See 3.3.2 “Power”). The test tool will give a
ground error warning.
Because of ground loops, a LF interference voltage can arise across PTC resistor R106
(mainly mains interference when the power adapter is connected). To eliminate this LF
interference voltage, it is buffered (also via input GPROT, pin 2), and subtracted from
the input signal. Pin 43 (PROTGND) is the ground reference of the input buffer.

Circuit Descriptions
3.3 Detailed Circuit Descriptions 3
3-17
CALSIG input pin 36
The reference circuit on the TRIGGER part supplies an accurate +1.23V DC voltage to
the CALSIG input pin 36 via R141. This voltage is used for internal calibration of the
gain, and the capacitance measurement threshold levels. A reference current Ical is
supplied by the T-ASIC via R144 for calibration of the resistance and capacitance
measurement function. For ICAL see also Section 3.3.3.
POS input pin 1
The PWM circuit on the Digital part provides an adjustable voltage (0 to 3.3V) to the
POS input via R151. The voltage level is used to move the input signal trace on the
LCD. The REFN line provides a negative bias voltage via R152, to create the correct
voltage swing level on the C-ASIC POS input.
OFFSET input pin 44
The PWM circuit on the Digital part supplies an adjustable voltage (0 to +3.3V) to the
OFFSET input via R153. The voltage level is used to compensate the offset in the LF
path of the C-ASIC. The REFN line provides a negative bias voltage via R152, to create
the correct voltage swing level on the C-ASIC POS input.
DACTEST output pin 24
As described above, the DACTEST output is used for signaling a ground protect error. It
can also be used for testing purposes. Furthermore the DACTEST output provides a C-
ASIC reset output signal (+1.75V) after a power on.
ADDRESS output pin 23
The output provides a replica of the input voltage to the SENSE line via R165. In
capacitance mode, the sense signal controls the CLAMP function in the T-ASIC (See
Section 3.3.3).
TRACEROT input pin 31
The TRACEROT signal is supplied by the T-ASIC. It is a triangle sawtooth voltage.
SDAT, SCLK
Control information for the C-ASIC, e.g. selection of the attenuation factor, is sent by the
D-ASIC via the SDA data line. The SCL line provides the synchronization clock signal.
Voltage Measurements (Channel A & Channel B)
The following description applies to both Channel A and Channel B.
The input voltage is applied to the HF attenuator inputs of the C-ASIC via C104, and to
the LF input of the C-ASIC via R101/R102, AC/DC input coupling relay K171, and
R104. The C-ASIC conditions the input voltage to an output voltage of 50 mV/div. This
voltage is supplied to the ADC on the Digital part. The ADC output data is read and
processed by the D-ASIC, and represented as a numerical reading, and as a graphical
trace.
Table 3-3. shows the relation between the reading range (V) and the trace sensitivity
(V/div.) The selected trace sensitivity determines the C-ASIC attenuation/gain factor.
The reading range is only a readout function, it does not change the hardware range or
the wave form display.

123/124
Service Manual
3-18
Table 3-3. Voltage Ranges And Trace Sensitivity
range 50 mV 50 mV 50 mV 500 mV 500 mV 500 mV 5V 5V
trace ../div 5 mV 10 mV 20 mV 50 mV 100 mV 200 mV 500 mV 1V
range 5V 50V 50V 50V 500V 500V 500V 1250V
trace ../div 2V 5V 10V 20V 50V 100V 200V 500V
During measuring, input voltage measurements, gain measurements, and zero
measurements are done. As a result, the voltage supplied to the ADC is a multiplexed
(zero, + reference, -reference, input voltage) signal. In ROLL mode however, no gain
and zero measurements are done. Now the ADC input voltage includes only the
conditioned input voltage.
The input voltage is connected to Input A. The shield of the input is connected to system
ground (⊥
⊥⊥
⊥) via a PTC ground protection resistor. If a voltage is applied between the
Input A and Input B ground shield, or between one of these ground shields and the black
COM input, the PTC resistor will limit the resulting current. The voltage across the PTC
resistor is supplied to the C-ASIC GPROT input, and causes a ground error warning
(high voltage level) on output pin 24 (DACTEST).
Resistance Measurements (Channel A)
The unknown resistance Rx is connected to Input A, and the black COM input. The T-
ASIC supplies a constant current to Rx via relay contacts K173, and the PTC resistor
R172. The voltage across Rx is supplied to a high impedance input buffer in the C-ASIC
via the LF input pin 42. The C-ASIC conditions the voltage across Rx to an output
voltage of 50 mV/div. This voltage is supplied to the ADC on the Digital part. The
ADC data is read and processed by the D-ASIC, and represented as a numerical reading,
and a graphical trace in a fixed time base.
Table 3-4 shows the relation between the reading range (Ω), the trace sensitivity
(Ω/div.), and the current in Rx. The selected trace sensitivity determines the C-ASIC
attenuation/gain factor. The reading range is only a readout function, it does not change
the hardware range or the wave form display.
Table 3-4. Ohms Ranges, Trace Sensitivity, and Current
Range 50Ω500Ω5kΩ50 kΩ500 kΩ5 MΩ30 MΩ
Sensitivity ../div 20Ω200Ω2 kΩ20 kΩ200 kΩ2 MΩ10 MΩ
Current in Rx 500 µA 500 µA 50 µA5 µA 500 nA 50 nA 50 nA
To protect the current source from being damaged by a voltage applied to the input, a
PTC resistor R172 and a protection circuit are provided (See Section 3.3.3 “Current
Source”).
During measuring, input voltage measurements, gain measurements, and zero
measurements are done. As a result, the voltage supplied to the ADC is a multiplexed
(zero, + reference, -reference, input voltage) signal.
Capacitance Measurements (Channel A)
The capacitance measurement is based on the equation: C x dV = I x dt. The unknown
capacitor Cx is charged with a constant known current. The voltage across Cx increases,

Circuit Descriptions
3.3 Detailed Circuit Descriptions 3
3-19
and the time lapse between two different known threshold crossings is measured. Thus
dV, I and dt are known and the capacitance can be calculated.
The unknown capacitance Cx is connected to the red Input A safety banana socket, and
the black COM input. The T-ASIC supplies a constant current to Cx via relay contacts
K173, and protection PTC resistor R172. The voltage on Cx is supplied to two
comparators in the C-ASIC via the LF input. The threshold levels th1 and th2of the
comparators are fixed (see Figure 3-9). The time lapse between the first and the second
threshold crossing depends on the value of Cx. The resulting pulse is supplied to the
TRIGGER output pin 29, which is connected to the analog trigger input of the T-ASIC
(TRIG-A signal). The T-ASIC adjusts the pulse to an appropriate level, and supplies it
to the D-ASIC via its ALLTRIG output. The pulse width is measured and processed by
the D-ASIC, and represented on the LCD as numerical reading. There will be no trace
displayed.
+Ire
f
-Iref
th1
th2
I-Cx
U-Cx
pos. clamp active
neg. clamp active neg. clamp active
0
0
ref clamp
TRIG-A
Figure 3-9. Capacitance Measurement
The T-ASIC supplies a positive (charge) and a negative (discharge) current. A
measurement cycle starts from a discharged situation (U CX=0) with a charge current.
After reaching the first threshold level (th1) the pulse width measurement is started. The
dead zone between start of charge and start of pulse width measurement avoids
measurement errors due to a series resistance of Cx.
The pulse width measurement is stopped after crossing the second threshold level (th2 ),
the completes the first part of the cycle.
Unlimited increase of the capacitor voltage is avoided by the positive clamp in the T-
ASIC. The output of the high impedance buffer in the C-ASIC supplies a replica of the
voltage across Cx to output pin 23 (ADDRESS). Via R165, this voltage is supplied to a
clamp circuit in the T-ASIC (SENSE, pin 59). This clamp circuit limits the positive
voltage on Cx to 0.45V.
Now the second part of the measurement is started by reversing the charge current. The
capacitor will be discharged in the same way as the charge cycle. The time between
passing both threshold levels is measured again. A clamp limits the minimum voltage on
Cx to 0V.
Averaging the results of both measurements cancels the effect of a possible parallel
resistance, and suppresses the influence of mains interference voltages.
Table 3-5 shows the relation between the capacitance ranges, the charge current and the
pulse width at full scale.

123/124
Service Manual
3-20
Table 3-5. Capacitance Ranges, Current, and Pulse Width
Range 50 nF 500 nF 5000 nF 50 µF 500 µF
Current µA0.5 µA5 µA 50 µA500 µA 500 µA
Pulse width at Full Scale 25 ms 25 ms 25 ms 25 ms 250 ms
To protect the current source if a voltage is applied to the input, a PTC resistor R172,
and a protection circuit on the TRIGGER part, are provided (see Section 3.3.3).
Frequency & Pulse Width Measurements
The input voltage is measured as described above. From the ADC samples to built the
trace, also the frequency, pulse width, and duty cycle of the input signal are calculated.
Supply Voltages
The +5VA, +3V3A, and -3V3A supply voltages are supplied by the Fly Back Converter
on the POWER part. The voltages are present only if the test tool is turned on.
3.3.3 Trigger Circuit
The description refers to circuit diagram Figure 9-4. The trigger section is built up
around the T-ASIC OQ0257. It provides the following functions:
• Triggering: trigger source selection, trigger signal conditioning, and generation of
trigger information to be supplied to the D-ASIC.
• Current source for resistance and capacitance measurements.
• Voltage reference source: buffering and generation of reference voltages.
• AC/DC relay and Resistance/Capacitance (Ω/F) relay control.

Circuit Descriptions
3.3 Detailed Circuit Descriptions 3
3-21
Triggering
Figure 3-10 shows the block diagram of the T-ASIC trigger section.
synchronize
delta-t
TRIGGER ASIC OQ0257 trigger section
analog
trigger path
TRIG A
TRIG B
TVSYNC
TRIGLEV1
TRIGLEV2
HOLDOFF
SMPCLK
A
LLTRIG
DUALTRIG
10
11
15
13
16
39
38
35
TRIGQUAL
select
logic
ALLTRIG
TRIGDT
42
34
colour filter
+/- amplifier
sync. pulse
separator
12
TVOUT
freq.
detect
29 DACTEST
Figure 3-10. T-ASIC Trigger Section Block Diagram
In normal trigger modes (= not TV triggering), the analog trigger path directly uses the
Input A (TRIG A) or Input B (TRIG B) signal for triggering.
In the TV trigger mode, the analog trigger path uses the TVSYNC signal for triggering.
This signal is the synchronization pulse, derived from the TRIGA or TRIGB composite
video signal. The color filter +/- amplify section in the T-ASIC blocks the color
information, and amplifies and inverts (if required) the video signal. The TVOUT output
signal is supplied to the synchronization pulse separator circuit. This circuit consists of
C395, V395 and related parts. The output signal TVSYNC is the synchronization pulse
at the appropriate voltage level and amplitude for the T-ASIC analog trigger path.
Note
External triggers provided by the Isolated Trigger Probe to the optical
interface are processed directly by the D-ASIC.
The TRIG-A, TRIG-B, or TVSYNC signal, and two trigger level voltages TRIGLEV1
and TRIGLEV2, are supplied to the analog trigger part. The trigger level voltages are,
supplied by the PWM section on the Digital part See Section 3.3.4). The TRIGLEV1
voltage is used for triggering on a negative slope of the Input A/B voltage. The
TRIGLEV2 voltage is used for triggering on a positive slope of the Input A/B voltage.
As the C-ASIC inverts the Input A/B voltage, the TRIGA, TRIGB slopes on the T-ASIC
input are inverted! From the selected trigger source signal and the used trigger level
voltages, the ALLTRIG and the DUALTRIG trigger signal are derived. The select logic
selects which one will be used by the synchronization/delta-T circuit to generate the final
trigger. There are three possibilities:
1. Single shot triggering.
The DUALTRIG signal is supplied to the synchronization/delta-T circuit. The
trigger levels TRIGLEV1 and TRIGLEV2 are set just above and below the DC level
of the input signal. A trigger is generated when the signal crosses the trigger levels.
A trigger will occur on both a positive or a negative glitch. This mode ensures
triggering, when the polarity of an expected glitch is not known.
2. Qualified triggering (e.g. TV triggering).
The ALLTRIG signal is supplied to T-ASIC output pin 35, which is connected to the
D-ASIC input pin A16/B15. The D-ASIC derives a qualified trigger signal

123/124
Service Manual
3-22
TRIGQUAL from ALLTRIG, e.g. on each 10th ALLTRIG pulse a TRIGQUAL
pulse is given. The TRIGQUAL is supplied this to the synchronize/delta-T circuit
via the select logic.
3. Normal triggering.
The ALLTRIG signal is supplied to the synchronization/delta-T circuit.
The ALLTRIG signal includes all triggers. It is used by the D-ASIC for signal analysis
during AUTOSET.
Traditionally a small trigger gap is applied for each the trigger level. In noisy signals,
this small-gap-triggering would lead to unstable displaying of the wave form, if the noise
is larger than the gap. The result is that the system will trigger randomly. This problem
is solved by increasing the trigger gap (TRIGLEV1 - TRIGLEV2) automatically to 80%
(10 to 90%) of the input signal peak-to-peak value. This 80% gap is used in AUTOSET.
Note
The ALLTRIG signal is also used for frequency/pulse width -, and
capacitance measurements. Section 3.3.2.
The Synchronize/Delta-t part provides an output pulse TRIGDT. The front edge of this
pulse is the real trigger moment. The pulse width is a measure for the time between the
trigger moment, and the moment of the first sample after the trigger. This pulse width
information is required in random repetitive sampling mode (see below). The
HOLDOFF signal, supplied by the D-ASIC, releases the trigger system. The sample
clock SMPCLK_B, also provided by the D-ASIC, is used for synchronization.
Real time sampling TRIGDT signal
For time base settings of 1 µs/div and slower, the pixel distance on the LCD is ≥40 ns (1
division is 25 pixels). As the maximum sample rate is 25 MHz, a sample is taken each
40 ns. So the first sample after a trigger can be assigned to the first pixel, and successive
samples to each next pixel. So a trace can be built-up from a single period of the input
signal.
Random repetitive (equivalent) sampling TRIGDT signal
For time base settings below 1 µs/div, the time between two successive pixels on the
screen is smaller than the time between two successive samples. For example at 20
ns/div, the time between two pixels is 20:25=0.8 ns, and the sample distance is 40 ns
(sample rate 25 MHz). A number of sweeps must be taken to reconstruct the original
signal, see Figure 3-11. As the samples are taken randomly with respect to the trigger
moment, the time dt must be known to position the samples on the correct LCD pixel.
The TRIGDT signal is a measure for the time between the trigger and the sample
moment dt. The pulse duration of the TRIGDT signal is approximately 4 µs...20 µs.
dt1
dt2
TRIGGER
SAMPLES SWEEP 1
SAMPLES SWEEP 2
3
4
21346591078 11
14
1512 13 16
PIXEL
13
14
Figure 3-11. Random Repetitive Sampling Mode

Circuit Descriptions
3.3 Detailed Circuit Descriptions 3
3-23
DACTEST output
A frequency detector in the T-ASIC monitors the ALLTRIG signal frequency. If the
frequency is too high to obtain a reliable transmission to the D-ASIC, the DACTEST
output pin 29 will become high. The DACTEST signal is read by the D-ASIC via the
slow ADC on the Power part. It and indicates that the D-ASIC cannot use the ALLTRIG
signal (e.g. for qualified triggering).
Current Source
A current source in the T-ASIC supplies a DC current to the GENOUT output pin 1. The
current is used for resistance and capacitance measurements. It is adjustable in decades
between 50 nA and 500 µA depending on the measurement range, and is derived from an
external reference current. This reference current is supplied by the REFP reference
voltage via R323 and R324 to input REFOHMIN (pin 6).
The SENSE input signal is the buffered voltage on Input A. For capacitance
measurements it is supplied to a clamp circuit in the T-ASIC (pin 59). The clamp circuit
limits the positive voltage on the unknown capacitance to 0.45V.
The protection circuit prevents the T-ASIC from being damaged by a voltage applied to
Input A during resistance or capacitance measurements. If a voltage is applied, a current
will flow via PTC resistor R172 (on the Channel A part), V358/V359, V353, V354 to
ground. The resulting voltage across the diodes is approximately -2V or +15V.
R354/R356, and V356/V357 limit the voltage on the T-ASIC GENOUT output (pin 1).
The BOOTSTRAP output signal on pin 3 is the buffered GENOUT signal on pin 1, or
the buffered SENSE signal on pin 59. It is supplied to the protection diodes via R352,
R353, and to protection transistor V356, to minimize leakage currents.
On the ICAL-output of the T-ASIC (pin 5) a copy of the output current on GENOUT is
available. The current is supplied to the Channel A C-ASIC via R144. ICAL shows the
same time/temperature drift as the GENOUT measurement current, it can be used for
internal calibration of the resistance and capacitance measurement function.
Capacitor C356 is use for hum/noise suppression.
Square Wave Voltage Generator For Probe Adjustment
For probe adjustment, a voltage generator circuit in the T-ASIC can provide a 2.5Vpp,
760Hz, square wave voltage via the GENOUT output pin 1 to the Input A connector.
Capacitor C357 is the external timing capacitor for the generator.

123/124
Service Manual
3-24
Reference Voltage Circuit
This circuit derives several reference voltages from the 1.23V main reference source.
73
6
2
5
6
5
5
5
7
6
3
6
4
5
4
5
3
5
2
51
8
7
2
71
+
-
+
-
+
-
+
-
+
-
R307
V301
1.23V
REFPWM2
REF
P
R309
R311
R312
R310
R303
R306
R308
R302
R301
R305
GAINPW
M
REFPWM1
GNDRE
F
GAINREF
N
REF
N
GAINADCB
GAINADCT
REFADCB
REFADCT
REFATT
P-ASIC
OQ0256
T-ASIC
OQ0257
REFP
+1.23V
-1.23V
+3.3V
+0.1V
+1.6V
1
2
3
4
+3.3V
Figure 3-12. Reference Voltage Section
The output of an amplifier in the P-ASIC supplies a current to the +1.23V reference
source V301 via R307. The +3.3V REFPWM2 voltage is used as reference for the
PWMB outputs of the D-ASIC on the Digital part.
The +1.23V REFP voltage is used as main reference source for the reference circuit.
This circuit consists of four amplifiers in the T-ASIC, external gain resistors, and filter
capacitors.
Amplifier 1 and connected resistors supply the REFPWM1 reference voltage. This
voltage is a reference for the PWMA outputs of the D-ASIC on the Digital section. It is
also used as reference voltage for the LCD supply on the LCD unit.
Amplifier 2 and connected resistors supply the -1.23V REFN reference voltage, used for
the trigger level voltages TRIGLEV1&2, the C-ASIC POS-A and POS-B voltages, and
the C-ASIC OFFSET-A and OFFSET-B voltages. REFN is also the input reference for
amplifiers 3 and 4.

Circuit Descriptions
3.3 Detailed Circuit Descriptions 3
3-25
Amplifier 3 and 4 and connected resistors supply the REFADCT and REFADCB
reference voltages for the ADC’s. Both voltages directly influence the gain accuracy of
the ADC’s.
The T-ASIC can select some of the reference voltages to be output to pin 8 (REFATT).
The REFATT voltage is used for internal calibration of the input A and B overall gain.
Tracerot Signal
The T-ASIC generates the TRACEROT signal, used by the C-ASIC’s. Control signals
TROTRST and TROTCLK are provided by the D-ASIC.
AC/DC Relay and Ω
ΩΩ
Ω/F Relay Control
The Channel A/B AC/DC relays K171/K271, and the Channel A Ω/F relay K173 are
controlled by the T-ASIC output signals ACDCA (pin 22), ACDCB (pin 23) and OHMA
(pin 24).
SCLK, SDAT Signals
T-ASIC control data, e.g. for trigger source/mode/edge selection and relay control, are
provided by the D-ASIC via the SCLK and SDAT serial control lines..
3.3.4 Digital Circuit and ADC’s
Refer to the Fluke 123/124 block diagram Figure 3-1, and circuit diagrams in Figure 9-5
(Digital Circuit) and Figure 9-3 (ADC-section).
The Digital part is built up around the D-ASIC HS353063 (D471A). It provides the
following functions:
• ADC data acquisition for traces and numerical readings
• Trigger processing
• Pulse width measurements, e.g. for capacitance measurement function
• Microprocessor, Flash EPROM and RAM control
• Display control
• Keyboard control, ON/OFF control
• Miscellaneous functions, as PWM signal generation, SDA-SCL serial data control,
probe detection, Slow ADC control, serial RS232 interface control, buzzer control,
etc.
The D-ASIC is permanently powered by the +3V3GAR voltage supplied by the Power
Circuit if at least the battery pack is present (+VR after filtering). The P-ASIC indicates
the status of the +3V3GAR voltage via the VDDVAL line connected to D-ASIC pin N2.
If +3V3GAR is >3V, VDDVAL is high, and the D-ASIC will start-up. As a result the D-
ASIC functions are operative regardless of the test tool’s is ON/OFF status.
The RAM supply voltage +VR and the FlashROM supply voltage +VF are also derived
from +3V3GAR.
Analog to Digital Conversion
For voltage and resistance measurements, the Input A/B (B for voltage only) signal is
conditioned by the C-ASIC to 150 mV/division. Zero and gain measurement are done to
eliminate offset and gain errors. The C-ASIC output voltage is supplied to the Channel
A/B ADC (D401/D451 pin 27). The ADC samples the analog voltage, and converts it

123/124
Service Manual
3-26
into an 8-bit data byte (D0-D7). The data are read and processed by the D-ASIC, see
below “ADC data Acquisition”.
The sample rate depends on the sample clock supplied to pin 15. The sample rate is 5
MHz or 25 MHz, depending on the instrument mode. The ADC-A input signal is
sampled by sample clock SMPCLK_A; ADC-B by SMPCLK_B. Both sample clocks are
generated by the D-ASIC. SMPCLK_B is also used for synchronisation of the Trigger
Circuit (B is choosen because of the printed circuit board track layout).
The reference voltages REFADCT and REFADCB determine the input voltage swing
that corresponds to an output data swing of 00000000 to 11111111 (D0-D7). The
reference voltages are supplied by the reference circuit on the Trigger part. The ADC
output voltages MIDADC_A/B are supplied to the C-ASIC’s (input pin 28), and are
added to the conditioned input signal. The MIDADC voltage matches the middle of the
C-ASIC output swing to the middle of the ADC input swing.
The ADC’s are supplied with +3V3ADCD (supply for digital section; derived from
+3V3D) and +3V3ADCA (supply for analog section; derived from +3V3A).
ADC data acquisition for traces and numerical readings
During an acquisition cycle, ADC samples are acquired to complete a trace on the LCD.
Numerical readings (METER readings) are derived from the trace. So in single shot
mode a new reading becomes available when a new trace is started.
The test tool software starts an acquisition cycle. The D-ASIC acquires data from the
ADC, and stores them internally in a cyclic Fast Acquisition Memory (FAM). The D-
ASIC also makes the HOLDOFF line low, to enable the T-ASIC to generate the trigger
signal TRIGDT. The acquisition cycle is stopped if the required number of samples is
acquired. From the FAM the ADC data are moved to the RAM D475. The ADC data
stored in the RAM are processed and represented as traces and readings.
Triggering (HOLDOFF, TRIGDT, Randomize)
To start a new trace, the D-ASIC makes the HOLDOFF signal low. Now the T-ASIC
can generate the trigger signal TRIGDT. For signal frequencies higher than the system
clock frequency, and in the random repetitive sampling mode, no fixed time relation
between the HOLDOFF signal and the system clock is allowed. The RANDOMIZE
circuit desynchronizes the HOLDOFF from the clock, by phase modulation with a LF
ramp signal.
Trigger qualifying (ALLTRIG, TRIGQUAL)
The ALLTRIG signal supplied by the T-ASIC contains all possible triggers. For normal
triggering, the T-ASIC uses ALLTRIG to generate the final trigger TRIGDT. For
qualified triggering (e.g. TV triggering), the D-ASIC returns a qualified, e.g. each nth ,
trigger pulse to the T-ASIC (TRIGQUAL). Now the T-ASIC derives the final trigger
TRIGDT from the qualified trigger signal TRIGQUAL.
Capacitance measurements (ALLTRIG)
As described in Section 3.3.2, capacitance measurements are based on measuring the
capacitor charging time using a known current. The ALLTRIG pulse signal represents
the charging time. The time is counted by the D-ASIC
Microprocessor
The D-ASIC includes a microprocessor with a 16 bit data bus. The instrument software
is loaded in a 16 Mb Flash ROM D474.

Circuit Descriptions
3.3 Detailed Circuit Descriptions 3
3-27
RAM
Measurement data and instrument settings are stored in RAM D475. All RAM data will
be lost if all power sources (battery and power adapter) are removed.
mask ROM
The D-ASIC has on-chip mask ROM. If no valid Flash ROM software is present when
the test tool is turned on, the mask ROM software will become active. The test tool can
be forced to stay in the mask ROM software by keeping pressed the ^ and > keys, and
then turning the test tool on. When active, the mask ROM software generates a HF
triangular wave on measurement spot MS433 (pin C5 of the D-ASIC).
Controlled switch off
The programmable logic device D470 (CPLD) provides a controlled power down of the
D-ASIC. In case of a non-controlled power down, a 6 mA D-ASIC supply current can
flow after switching the test tool off. The normal D-ASIC supply current at power off
should be below 1 mA (with the mains adapter disconnected).
Watchdog
In case that a software hang-up arises, the watchdog circuit D473 will reset the D-ASIC
to re-start the software.
Display Control
The LCD unit includes the LCD, the LCD drivers, and the fluorescent back light lamp.
It is connected to the main board via connector X453. The LCD is built up of 240
columns of 240 pixels each (240x240 matrix). The D-ASIC supplies the data and
control signals for the LCD drivers on the LCD unit (Figure 3-13).
X1..80 X81..160 X161..240
Y1..80
Y81..160
Y161..240
LCD
Common Driver Common Driver Common Driver
LCDAT0-3
DATACLK0
FRAME
Din
Din
Din
DCl
LINECLK
LnCl
LnCl
DCl
LnCl
DCl
MM
M
M
MMM
LnCl
Do Di Do Di
Carry
Carry
FRONTVIEW
PIXEL (0,0)
TOP
LEFT
Column
Driver
Column
Driver
Column
Driver
LnCl LnCl
Figure 3-13. LCD Control
Each 14 ms the LCD picture is refreshed during a frame. The frame pulse (FRAME)
indicates that the concurrent LINECLK pulse is for the first column. The column drivers

123/124
Service Manual
3-28
must have been filled with data for the first column. Data nibbles (4 bit) are supplied via
lines LCDAT0-LCDAT3. During 20 data clock pulses (DATACLK0) the driver for
Y161..240 is filled. When it is full, it generates a carry to enable the driver above it,
which is filled now. When a column is full, the LINECLK signal transfers the data to the
column driver outputs. Via the common drivers, the LINECLK also selects the next
column to be filled. So after 240 column clocks a full screen image is built up on the
LCD.
The LCD unit generates various voltage levels for the LCD drivers outputs to drive the
LCD. The various levels are supplied to the driver outputs, depending on the supplied
data and the M(ultiplex) signal. The M signal (back plane modulation) is used by the
LCD drivers to supply the various DC voltages in such an order, that the average voltage
does not contain a DC component. A DC component in the LCD drive voltage may
cause memory effects in the LCD.
The LCD contrast is controlled by the CONTRAST voltage. This voltage is controlled
by the D-ASIC, which supplies a PWM signal (pin B12, CONTR-D) to PWM filter
R436/C436. The voltage REFPWM1 is used as bias voltage for the contrast adjustment
circuit on the LCD unit. To compensate for contrast variations due to temperature
variations, a temperature dependent resistor is mounted in the LCD unit. It is connected
to the LCDTEMP1 line. The resistance change, which represents the LCD temperature,
is measured by the D-ASIC via the S-ADC on the POWER part.
The back light lamp is located at the left side of the LCD, so this side becomes warmer
than the right side. As a result the contrast changes from left to right. To eliminate this
unwanted effect, the CONTRAST control voltage is increased during building up a
screen image. A FRAME pulse starts the new screen image. The FRAME pulse is also
used to discharge C404. After the FRAME pulse, the voltage on C404 increases during
building up a sreen image.
PWM Signals
The D-ASIC generates various pulse signals, by alternately connecting an output port to
a reference voltage (REFPWM1 or REFPWM2) and ground level , with software
controllable duty cycle (pins B13-C9). The duty cycle of the pulses is controlled by the
software. By filtering the pulses in low pass filters (RC), software controlled DC
voltages are generated. The voltages are used for various control purposes, as shown in
Table 3-6.
Table 3-6. D-ASIC PWM Signals
PWM signal Function Destination Reference
HO-RNDM HOLDOFF randomize control R487 of RANDOMIZE circuit REFPWM1
TRGLEV1D,
TRIGLEV2D
Trigger level control T-ASIC REFPWM1
POS-AD, POS-BD Channel A,B position control C-ASIC REFPWM1
OFFSETAD,
OFFSETBD
Channel A,B offset control C-ASIC REFPWM1
BACKBRIG Back light brightness control Back light converter (POWER part) REFPWM1
CONTR-D Display contrast control LCD unit REFPWM1
SADCLEVD S ADC comparator voltage SLOW ADC (POWER part) REFPWM2
CHARCURD Battery charge current control P-ASIC REFPWM2

Circuit Descriptions
3.3 Detailed Circuit Descriptions 3
3-29
Keyboard Control, ON/OFF Control
The keys are arranged in a 6 rows x 6 columns matrix. If a key is pressed, the D-ASIC
drives the rows, and senses the columns. The ON/OFF key is not included in the matrix.
This key toggles a flip-flop in the D-ASIC via the ONKEY line (D-ASIC pin F4). As the
D-ASIC is permanently powered, the flip-flop can signal the test tool on/off status.
SDA-SCL Serial Bus
The unidirectional SDA-SCL serial bus (pin A2, A3) is used to send control data to the
C-ASIC’s (e.g. change attenuation factor), and the T-ASIC (e.g. select other trigger
source). The SDA line transmits the data bursts, the SCL line transmits the
synchronization clock (1.25 MHz).
TXD, RXD Serial Interface (Optical Port)
The optical interface output is directly connected to the TXD line (pin L1). The optical
input line is buffered by the P-ASIC on the power part. The buffered line is supplied to
the RXD input (pin L2). The serial data communication (RS232) is controlled by the D-
ASIC.
Slow ADC Control, SADC Bus
The SELMUX0-2 (pins N1, N3, N4) and SLOWADC (pin A4) lines are used for
measurements of various analog signals, as described in Section 3.3.1. “SLOW ADC”.
BATIDENT
The BATTIDENT/BATIDGAR line (pin B5) is connected to R508 on the Power part,
and to a resistor in the battery pack (0 Ω for Ni-Cd, 825 Ω for Ni-MH). If the battery is
removed, this is signaled to the D-ASIC (BATTIDENT line goes high).
MAINVAL, FREQPS
The MAINVAL signal (pin M2) is supplied by the P-ASIC, and indicates the presence of
the power adapter voltage (high = present).
The FREQPS signal (pin M3) is also supplied by the P-ASIC. It is the same signal that
controls the Fly Back Converter control voltage FLYGATE. The D-ASIC measures the
frequency in order to detect if the Fly Back Converter is running within specified
frequency limits.
D-ASIC Clocks
A 32 kHz oscillator runs if the 3V3GAR supply voltage is present, so if any power
source is present (crystal B401). The clock activates the Power On/Off control circuit
and the instrument’s Real Time Clock (time and date).
A 50 MHz oscillator runs if the test tool is ON, and/or if the power adapter voltage is
present (B403).
A 3.6864 MHz UART oscillator for the serial RS232 communication runs if the 50 MHz
oscillator runs (B402).
Buzzer
The Buzzer is directly driven by a 4 kHz square wave from the D-ASIC (pin T4) via FET
V522. If the test tool is on, the -30VD supply from the Fly Back converter is present,
and the buzzer sounds loudly. If the -30VD is not present, the buzzer sounds weak, e.g.
when the Mask Active mode is entered.

123/124
Service Manual
3-30
4-1
Chapter 4
Performance Verification
Title Page
4.1 Introduction................................................................................................. 4-3
4.2 Equipment Required For Verification ........................................................ 4-3
4.3 How To Verify ............................................................................................ 4-3
4.4 Display and Backlight Test ......................................................................... 4-4
4.5 Input A and Input B Tests ........................................................................... 4-5
4.5.1 Input A and B Base Line Jump Test.................................................... 4-6
4.5.2 Input A Trigger Sensitivity Test .......................................................... 4-7
4.5.3 Input A Frequency Response Upper Transition Point Test................. 4-8
4.5.4 Input A Frequency Measurement Accuracy Test ................................ 4-9
4.5.5 Input B Frequency Measurement Accuracy Test ................................ 4-9
4.5.6 Input B Frequency Response Upper Transition Point Test ................. 4-10
4.5.7 Input B Trigger Sensitivity Test .......................................................... 4-11
4.5.8 Input A and B Trigger Level and Trigger Slope Test.......................... 4-12
4.5.9 Input A and B DC Voltage Accuracy Test .......................................... 4-14
4.5.10 Input A and B AC Voltage Accuracy Test ........................................ 4-16
4.5.11 Input A and B AC Input Coupling Test ............................................. 4-17
4.5.12 Input A and B Volts Peak Measurements Test.................................. 4-18
4.5.13 Input A and B Phase Measurements Test .......................................... 4-19
4.5.14 Input A and B High Voltage AC/DC Accuracy Test......................... 4-20
4.5.15 Resistance Measurements Test.......................................................... 4-21
4.5.16 Continuity Function Test ................................................................... 4-22
4.5.17 Diode Test Function Test .................................................................. 4-23
4.5.18 Capacitance Measurements Test ....................................................... 4-23
4.5.19 Video Trigger Test............................................................................. 4-24

Performance Verification
4.1 Introduction 4
4-3
4.1 Introduction
Warning
Procedures in this chapter should be performed by qualified
service personnel only. To avoid electrical shock, do not
perform any servicing unless you are qualified to do so.
The test tool should be calibrated and in operating condition when you receive it.
The following performance tests are provided to ensure that the test tool is in a proper
operating condition. If the test tool fails any of the performance tests, calibration
adjustment (see Chapter 5) and/or repair (see Chapter 7) is necessary.
The Performance Verification Procedure is based on the specifications, listed in Chapter
2 of this Service Manual. The values given here are valid for ambient temperatures
between 18 °C and 28 °C.
The Performance Verification Procedure is a quick way to check most of the test tool’s
specifications. Because of the highly integrated design of the test tool, it is not always
necessary to check all features separately. For example: the duty cycle, pulse width, and
frequency measurement are based on the same measurement principles; so only one of
these functions needs to be verified.
4.2 Equipment Required For Verification
The primary source instrument used in the verification procedures is the Fluke 5500A. If
a 5500A is not available, you can substitute another calibrator as long as it meets the
minimum test requirements.
• Fluke 5500A Multi Product Calibrator, including 5500A-SC Oscilloscope
Calibration Option.
• Stackable Test Leads (4x), supplied with the 5500A.
• 50Ω Coax Cables (2x), Fluke PM9091 (1.5m) or PM9092 (0.5m).
• 50Ω feed through terminations (2x), Fluke PM9585.
• Fluke BB120 Shielded Banana to Female BNC adapters (2x), supplied with the
Fluke 123.
• Dual Banana Plug to Female BNC Adapter (1x), Fluke PM9081/001.
• Dual Banana Jack to Male BNC Adapter (1x), Fluke PM9082/001.
• TV Signal Generator, Philips PM5418.
• 75Ω Coax cable (1x), Fluke PM9075.
• 75Ω Feed through termination (1x), ITT-Pomona model 4119-75.
• PM9093/001 Male BNC to Dual Female BNC Adapter
4.3 How To Verify
Verification procedures for the display function and measure functions follow. For each
procedure the test requirements are listed. If the result of the test does not meet the
requirements, the test tool should be recalibrated or repaired if necessary.
Some of the tests are slightly different for Fluke 123 and Fluke 124. This is caused by

123/124
Service Manual
4-4
the higher vertical and trigger bandwidth in Fluke 124. Differences in requirements for
Fluke 123 and Fluke 124 are clearly indicated.
Follow these general instructions for all tests:
• For all tests, power the test tool with the PM8907 power adapter. The battery pack
must be installed.
• Allow the 5500A to satisfy its specified warm-up period.
• For each test point , wait for the 5500A to settle.
• Allow the test tool a minimum of 20 minutes to warm up.
4.4 Display and Backlight Test
Proceed as follows to test the display and the backlight:
1. Press to turn the Test tool on.
2. Fluke 123: press and verify that the backlight is dimmed. Then select
maximum backlight brightness again.
Fluke 124: press , then press . Verify that the test tool can be switched
between dimmed backlight and maximum brightness with the keys. During the
tests, use maximum brightness for the best visibility.
3. Remove the adapter power, and verify that the backlight is dimmed.
4. Apply the adapter power and verify that the backlight brightness is set to maximum.
5. Press and hold .
6. Press and release .
7. Release .
The test tool shows the calibration menu in the bottom of the display.
Do not press now! If you did, turn the test tool off and on, and start at 5.
8. Press (PREV) three times.
The test tool shows Contrast (CL 0100):MANUAL
9. Press (CAL) .
The test tool shows a dark display; the test pattern as shown in Figure 4-1 may not be
visible or hardly visible.
Observe the display closely, and verify that no light pixels are shown.

Performance Verification
4.5 Input A and Input B Tests 4
4-5
Figure 4-1. Display Pixel Test Pattern
11. Press .
The test pattern is removed; the test tool shows Contrast (CL 0110):MANUAL
12. Press (CAL) .
The test tool shows the display test pattern shown in Figure 4-1, at default contrast.
Observe the test pattern closely, and verify that the no pixels with abnormal contrast
are present in the display pattern squares. Also verify that the contrast of the upper
left and upper right square of the test pattern are equal.
13. Press .
The test pattern is removed; the test tool shows Contrast (CL 0120):MANUAL
14. Press (CAL) .
The test tool shows a light display; the test pattern as shown in Figure 4-1 may not be
visible or hardly visible.
Observe the display closely, and verify that no dark pixels are shown.
15. Turn the test tool OFF and ON to exit the calibration menu and to return to the
normal operating mode.
4.5 Input A and Input B Tests
Before performing the Input A and Input B tests, the test tool must be set in a defined
state, by performing a RESET.
Proceed as follows to reset the test tool:
• Press to turn the test tool off.
• Press and hold .
• Press and release to turn the test tool on.
Wait until the test tool has beeped twice, and then release . When the test tool has
beeped twice, the RESET was successful.
For most tests, you must turn Input B on. Input A is always on.
Proceed as follows to turn Input B on:
• Press to open the Meter B menu.

123/124
Service Manual
4-6
• Using select INPUT B: ON .
• Press to confirm the selection; the mark changes to ■ . The active setting
from the next item group will be highlighted (for example ■ VAC ), and maintained
after leaving the menu.
• Press to exit the menu.
During verification you must open menus, and to choose items from the menu.
Proceed as follows to make choices in a menu (see Figure 4.2):
• Open the menu, for example press .
• Press to highlight the item to be selected in a menu.
• Press to confirm the selection and to jump to the next item group (if present).
Item groups in a menu are separated by a vertical line.
• After pressing in the last menu item group, the menu is closed.
ST7968.WMF
Figure 4-2. Menu item selection
If an item is selected, it is marked by ■. Not selected items are marked by . If a
selected item is highlighted, an then is pressed, the item remains selected.
You can also navigate through the menu using . To conform the highlighted item
you must press .
4.5.1 Input A and B Base Line Jump Test
Proceed as follows to check the Input A and Input B base line jump:
1. Short circuit the Input A and the Input B shielded banana sockets of the test tool.
Use the BB120 banana to BNC adapter, and a 50Ω (or lower) BNC termination.
2. Select the following test tool setup:
• Turn Input B on (if not already on).
• Press to select auto ranging (AUTO in top of display).
( toggles between AUTO and MANUAL ranging).
• Press to open the SCOPE INPUTS menu.
• Press to open the SCOPE OPTIONS menu, and choose :

Performance Verification
4.5 Input A and Input B Tests 4
4-7
SCOPE MODE: ■ NORMAL | WAVEFORM MODE: ■ SMOOTH
3. Using toggle the time base between 10 ms/div and 5 ms/div.
(the time base ranging is set to manual now, the input sensitivity is still automatic; no
indication AUTO or MANUAL is displayed).
After changing the time base wait some seconds until the trace has settled.
Observe the Input A trace, and check to see if it returns to the same position after
changing the time base. The allowed difference is ±0.04 division (= 1 pixel).
Observe the Input B trace for the same conditions.
4. Using toggle the time base between 1 µs/div and 500 ns/div. After changing
the time base wait some seconds until the trace has settled.
Observe the Input A trace, and check to see if it is set to the same position after
changing the time base. The allowed difference is ±0.04 division (= 1 pixel).
Observe the Input B trace for the same conditions.
5. Using set the time base to 10 ms/div.
6. Using toggle the sensitivity of Input A between 5 and 10 mV/div. After
changing the sensitivity wait some seconds until the trace has settled.
Observe the Input A trace, and check to see if it is set to the same position after
changing the sensitivity. The allowed difference is ±0.04 division (= 1 pixel).
7. Using toggle the sensitivity of Input B between 5 and 10 mV/div. After
changing the sensitivity wait some seconds until the trace has settled.
Observe the Input B trace, and check to see if it is set to the same position after
changing the sensitivity. The allowed difference is ±0.04 division (= 1 pixel).
8. When you are finished, remove the Input A and Input B short.
4.5.2 Input A Trigger Sensitivity Test
Proceed as follows to test the Input A trigger sensitivity:
1. Connect the test tool to the 5500A as shown in Figure 4-3.
ST8004.WMF
Figure 4-3. Test Tool Input A to 5500A Scope Output 50Ω
ΩΩ
Ω
2. Select the following test tool setup:

123/124
Service Manual
4-8
• Press to select auto ranging (AUTO in top of display).
Do not press anymore!
• Using change the sensitivity to select manual sensitivity ranging, and
lock the Input A sensitivity on 200 mV/div.
3. Set the 5500A to source a 5 MHz leveled sine wave of 100 mV peak-to-peak
(SCOPE output, MODE levsin).
4. Adjust the amplitude of the sine wave to 0.5 division on the display.
5. Verify that the signal is well triggered.
If it is not, press to enable the up/down arrow keys for Trigger Level
adjustment; adjust the trigger level using and verify that the signal will be
triggered now. The trigger level is indicated by the trigger icon ( ).
6. Set the 5500A to source a 25 MHz (Fluke 123) or 40 MHz (Fluke 124) leveled sine
wave of 400 mV peak-to-peak.
7. Adjust the amplitude of the sine wave to 1.5 divisions on the test tool display.
8. Verify that the signal is well triggered.
If it is not, press to enable the up/down arrow keys for Trigger Level
adjustment; adjust the trigger level and verify that the signal will be triggered now.
9. Set the 5500A to source a 40 MHz (Fluke 123) or 60 MHz (Fluke 124) leveled sine
wave of 1.8V peak-to-peak.
10. Adjust the amplitude of the sine wave to 4 divisions on the test tool display.
11. Verify that the signal is well triggered.
If it is not, press to enable the up/down arrow keys for Trigger Level
adjustment; adjust the trigger level and verify that the signal will be triggered now.
12. When you are finished, set the 5500A to Standby.
4.5.3 Input A Frequency Response Upper Transition Point Test
Proceed as follows to test the Input A frequency response upper transition point:
1. Connect the test tool to the 5500A as for the previous test (see Figure 4-3).
2. Select the following test tool setup:
• Press to select auto ranging (AUTO in top of display).
Do not press anymore!
• Using change the sensitivity to select manual sensitivity ranging, and
lock the Input A sensitivity on 200 mV/div.
3. Set the 5500A to source a leveled sine wave of 1.2V peak-to-peak, 50 kHz (SCOPE
output, MODE levsin).
4. Adjust the amplitude of the sine wave to 6 divisions on the test tool display.
5. Set the 5500A to 20 MHz (Fluke 123) or 40 MHz (Fluke 124), without changing the
amplitude.
6. Observe the Input A trace check to see if it is ≥ 4.2 divisions.
7. When you are finished, set the 5500A to Standby.

Performance Verification
4.5 Input A and Input B Tests 4
4-9
Note
The lower transition point is tested in Section 4.5.11.
4.5.4 Input A Frequency Measurement Accuracy Test
Proceed as follows to test the Input A frequency measurement accuracy:
1. Connect the test tool to the 5500A as for the previous test (see Figure 4-3).
2. Select the following test tool setup:
• Press to select auto ranging (AUTO in top of display).
• Press to open the INPUT A MEASUREMENTS menu, and choose:
MEASURE on A: ■ Hz
3. Set the 5500A to source a leveled sine wave of 600 mV peak-to-peak (SCOPE
output, MODE levsin).
4. Set the 5500A frequency according to the first test point in Table 4-1.
5. Observe the Input A main reading on the test tool and check to see if it is within the
range shown under the appropriate column.
6. Continue through the test points.
7. When you are finished, set the 5500A to Standby.
Table 4-1. Input A,B Frequency Measurement Accuracy Test
5500A output, 600 mVpp Input A, B Reading
1 MHz 0.993 to 1.007 MHz
10 MHz 09.88 to 10.12 MHz
40 MHz 38.98 to 41.02 MHz
60 MHz (Fluke 124 only) 58.48 to 61.52 MHz
Note
Duty Cycle and Pulse Width measurements are based on the same
principles as Frequency measurements. Therefore the Duty Cycle and
Pulse Width measurement function will not be verified separately.
4.5.5 Input B Frequency Measurement Accuracy Test
Proceed as follows to test the Input B frequency measurement accuracy:
1. Connect the test tool to the 5500A as shown in Figure 4-4.

123/124
Service Manual
4-10
ST8005.WMF
Figure 4-4. Test Tool Input B to 5500A Scope Output 50Ω
ΩΩ
Ω
2. Select the following test tool setup:
• Press select auto ranging (AUTO in top of display).
• Press to open the INPUT B MEASUREMENTS menu, and choose:
INPUT B: ■ ON | MEASURE on B: ■ Hz
• Press to open the SCOPE INPUTS menu.
• Press to open the TRIGGER menu, and choose:
INPUT: ■ B | SCREEN UPDATE: ■ FREE RUN | AUTO RANGE: ■ >15HZ
3. Set the 5500A to source a leveled sine wave of 600 mV peak-to-peak (SCOPE
output, MODE levsin).
4. Set the 5500A frequency according to the first test point in Table 4-1.
5. Observe the Input B main reading on the test tool and check to see if it is within the
range shown under the appropriate column.
6. Continue through the test points.
7. When you are finished, set the 5500A to Standby.
4.5.6 Input B Frequency Response Upper Transition Point Test
Proceed as follows to test the Input B frequency response upper transition point:
1. Connect the test tool to the 5500A as for the previous test (see Figure 4-4).
2. Select the following test tool setup:
• Turn Input B on (if not already on).
• Press to select auto ranging (AUTO in top of display).
Do not press anymore!
• Using change the sensitivity to select manual sensitivity ranging, and
lock the Input B sensitivity on 200 mV/div.
• Press to open the SCOPE INPUTS menu.
• Press to open the TRIGGER menu, and choose:

Performance Verification
4.5 Input A and Input B Tests 4
4-11
INPUT: ■ B | SCREEN UPDATE: ■ FREE RUN | AUTO RANGE: ■ >15HZ
3. Set the 5500A to source a leveled sine wave of 1.2V peak-to-peak, 50 kHz (SCOPE
output, MODE levsin).
4. Adjust the amplitude of the sine wave to 6 divisions on the test tool display.
5. Set the 5500A to 20 MHz (Fluke 123) or 40 MHz (Fluke 124), without changing the
amplitude.
6. Observe the Input B trace check to see if it is ≥ 4.2 divisions.
7. When you are finished, set the 5500A to Standby.
Note
The lower transition point is tested in Section 4.5.11.
4.5.7 Input B Trigger Sensitivity Test
Proceed as follows to test the Input B trigger sensitivity:
1. Connect the test tool to the 5500A as for the previous test (see Figure 4-4).
2. Select the following test tool setup:
• Turn Input B on (if not already on).
• Press to select auto ranging (AUTO in top of display).
Do not press anymore!
• Using change the sensitivity to select manual sensitivity ranging, and
lock the Input B sensitivity on 200 mV/div.
• Press to open the SCOPE INPUTS menu.
• Press to open the TRIGGER menu, and choose:
INPUT: ■ B | SCREEN UPDATE: ■ FREE RUN | AUTO RANGE: ■ >15HZ
3. Set the 5500A to source a 5 MHz leveled sine wave of 100 mV peak-to-peak
(SCOPE output, MODE levsin).
4. Adjust the amplitude of the sine wave to 0.5 division on the display.
5. Verify that the signal is well triggered.
If it is not, press to enable the up/down arrow keys for Trigger Level
adjustment; adjust the trigger level and verify that the signal will be triggered now.
The trigger level is indicated by the trigger icon ( ).
6. Set the 5500A to source a 25 MHz (Fluke 123) or 40 MHz (Fluke 124) leveled sine
wave of 400 mV peak-to-peak.
7. Adjust the amplitude of the sine wave 1.5 divisions on the test tool display.
8. Verify that the signal is well triggered.
If it is not, press to enable the up/down arrow keys for Trigger Level
adjustment; adjust the trigger level and verify that the signal will be triggered now.
9. Set the 5500A to source a 40 MHz (Fluke 123) or 60 MHz (Fluke 124) leveled sine
wave of 1.8V peak-to-peak.
10. Adjust the amplitude of the sine wave to exactly 4 divisions on the test tool display.

123/124
Service Manual
4-12
11. Verify that the signal is well triggered.
If it is not, press to enable the up/down arrow keys for Trigger Level
adjustment; adjust the trigger level and verify that the signal will be triggered now.
12. When you are finished, set the 5500A to Standby.
4.5.8 Input A and B Trigger Level and Trigger Slope Test
Proceed as follows:
1. Connect the test tool to the 5500A as shown in Figure 4-5.
ST8001.WMF
Figure 4-5. Test Tool Input A-B to 5500A Normal Output
2. Select the following test tool setup:
• Turn Input B on ( if not already on).
• Using change the sensitivity to select manual sensitivity ranging, and
lock the Input A and Input B sensitivity on 1V/div.
• Move the Input A and Input B ground level (indicated by zero icon ) to the
center grid line. Proceed as follows:
Press to enable the arrow keys for moving the Input A ground level.
Press to enable the arrow keys for moving the Input B ground level.
Using the keys move the ground level.
• Using change the time base to select manual time base ranging, and lock
the time base on 10 ms/div.
• Press to open the SCOPE INPUTS menu.
• Press to open the TRIGGER menu, and choose:
INPUT: ■ A | SCREEN UPDATE: ■ FREE RUN | AUTO RANGE: ■ >15HZ
• Press to enable the arrow keys for Trigger Level and Slope adjustment.
• Using select positive slope triggering (trigger icon ).
• Using set the trigger level to +2 divisions from the screen center. For
positive slope triggering, the trigger level is the top of the trigger icon ( ).

Performance Verification
4.5 Input A and Input B Tests 4
4-13
• Press to open the SCOPE INPUTS menu.
• Press to open the SCOPE OPTIONS menu, and choose:
SCOPE MODE: ■ SINGLE SHOT | WAVEFORM MODE: ■ NORMAL
3. Set the 5500A to source 0.4V DC.
4. Verify that no trace is shown on the test tool display, and that the status line at the
display bottom shows Wait:A . If the display shows the traces and status Hold:A ,
then press to re-arm the test tool for a trigger.
5. Increase the 5500A voltage slowly in 0.1V steps, using the 5500A EDIT FIELD
function, until the test tool is triggered, and the traces are shown.
6. Verify that the 5500A voltage is between +1.5V and +2.5V when the test tool is
triggered. To repeat the test, start at step 3.
7. Set the 5500A to Standby.
8. Press to clear the display.
9. Press to enable the arrow keys for Trigger Level and Slope adjustment.
10. Using select negative slope triggering ( ).
11. Using set the trigger level to +2 divisions from the screen center. For
negative slope triggering, the trigger level is the bottom of the trigger icon ( ).
12. Set the 5500A to source +3V DC.
13. Verify that no trace is shown on the test tool display, and that the status line at the
display bottom shows Wait:A . If the display shows the traces and status Hold:A ,
then press to re-arm the test tool for a trigger.
14. Decrease the 5500A voltage slowly in 0.1V steps, using the 5500A EDIT FIELD
function, until the test tool is triggered, and the traces are shown.
15. Verify that the 5500A voltage is between +1.5V and +2.5V when the test tool is
triggered. To repeat the test, start at step 12.
16. Set the 5500A to Standby.
17. Press to clear the display.
18. Select the following test tool setup:
• Press to open the SCOPE INPUTS menu.
• Press to open the TRIGGER menu, and choose:
INPUT: ■ B | SCREEN UPDATE: ■ FREE RUN | AUTO RANGE: ■ >15HZ
• Press to enable the arrow keys for Trigger Level and Slope adjustment.
• Using select positive slope triggering (trigger icon ).
• Using set the trigger level to +2 divisions from the screen center. For
positive slope triggering, the trigger level is the top of the trigger icon ( ).
19. Set the 5500A to source 0.4V DC.

123/124
Service Manual
4-14
20. Verify that no trace is shown on the test tool display, and that the status line at the
display bottom shows Wait:B . If the display shows the traces and status Hold:B ,
then press to re-arm the test tool for a trigger.
21. Increase the 5500A voltage slowly in 0.1V steps, using the 5500A EDIT FIELD
function, until the test tool is triggered, and the traces are shown.
22. Verify that the 5500A voltage is between +1.5V and +2.5V when the test tool is
triggered.
To repeat the test, start at step 19.
23. Set the 5500A to Standby.
24. Press to clear the display.
25. Press to enable the arrow keys for Trigger Level and Slope adjustment.
26. Using select negative slope triggering ( ).
27. Using set the trigger level to +2 divisions from the screen center. For
negative slope triggering, the trigger level is the bottom of the trigger icon ( ).
28. Set the 5500A to source +3V DC.
29. Verify that no trace is shown on the test tool display, and that the status line at the
display bottom shows Wait:B . If the display shows the traces and status Hold:B ,
then press to re-arm the test tool for a trigger.
30. Decrease the 5500A voltage in 0.1V steps, using the 5500A EDIT FIELD function,
until the test tool is triggered, and the traces are shown.
31. Verify that the 5500A voltage is between +1.5V and +2.5V when the test tool is
triggered. To repeat the test, start at step 28.
32. When you are finished, set the 5500A to Standby.
4.5.9 Input A and B DC Voltage Accuracy Test
WARNING
Dangerous voltages will be present on the calibration source
and connecting cables during the following steps. Ensure that
the calibrator is in standby mode before making any connection
between the calibrator and the test tool.
Proceed as follows:
1. Connect the test tool to the 5500A as for the previous test (see Figure 4-5).
2. Select the following test tool setup:
• Press select auto ranging (AUTO in top of display).
• Press to open the INPUT A MEASUREMENTS menu, and choose:
MEASURE on A: ■ VDC
• Press to open the INPUT B MEASUREMENTS menu, and choose:
INPUT B: ■ ON | MEASURE on B: ■ VDC

Performance Verification
4.5 Input A and Input B Tests 4
4-15
• Using change the time base to select manual time base ranging, and lock
the time base on 10 ms/div.
• Press to open the SCOPE INPUTS menu.
• Press to open the SCOPE OPTIONS menu, and choose:
SCOPE MODE: ■ NORMAL | WAVEFORM MODE: ■ SMOOTH
• Move the Input A and Input B ground level (indicated by zero icon ) to the
center grid line. Proceed as follows:
Press to enable the arrow keys for moving the Input A ground level.
Press to enable the arrow keys for moving the Input B ground level.
Using the keys move the ground level.
3. Using set the Input A and B sensitivity to the first test point in Table 4-2.
The corresponding range is shown in the second column of the table.
4. Set the 5500A to source the appropriate DC voltage.
5. Observe the main reading and check to see if it is within the range shown under the
appropriate column.
6. Continue through the test points.
7. When you are finished, set the 5500A to 0 (zero) Volt, and to Standby.

123/124
Service Manual
4-16
Table 4-2. Volts DC Measurement Verification Points
Sensitivity
(Oscilloscope)
Range 1)
(Meter)
5500A output,
V DC
Input A-B DC Reading
5 mV/div 500 mV 15 mV 014.4 to 015.6 2)
10 mV/div 500 mV 30 mV 029.3 to 030.7 2)
20 mV/div 500 mV 60 mV 059.2 to 060.8
50 mV/div 500 mV 150 mV 148.7 to 151.3
100 mV/div 500 mV 300 mV 298.0 to 302.0
200 mV/div 500 mV 500 mV 497.0 to 503.0
-500 mV -497.0 to -503.0
0 mV -000.5 to + 000.5
500 mV/div 5V 1.5V 1.487 to 1.513
1 V/div 5V 3V 2.980 to 3.020
2 V/div 5V 5V 4.970 to 5.030
-5V -4.970 to -5.030
0V -0.005 to +0.005
5 V/div 50V 15V 14.87 to 15.13
10 V/div 50V 30V 29.80 to 30.20
20 V/div 50V 50V 49.70 to 50.30
-50V -49.70 to -50.30
0V -00.05 to +00.05
50 V/div 500V 150V 148.7 to 151.3
100 V/div 500V 300V 298.0 to 302.0
1) The 500V and 1250V range will be tested in Section 4.5.14
2) Due to calibrator noise, occasionally OL (overload) can be shown.
4.5.10 Input A and B AC Voltage Accuracy Test
Warning
Dangerous voltages will be present on the calibration source
and connecting cables during the following steps. Ensure that
the calibrator is in standby mode before making any connection
between the calibrator and the test tool.
Proceed as follows to test the Input A and B AC Voltage accuracy:
1. Connect the test tool to the 5500A as for the previous test (see Figure 4-5).

Performance Verification
4.5 Input A and Input B Tests 4
4-17
2. Select the following test tool setup:
• Press to select auto ranging (AUTO in top of display).
Do not press anymore!
• Press to open the INPUT A MEASUREMENTS menu, and choose:
MEASURE on A: ■ VAC
• Press to open the INPUT B MEASUREMENTS menu, and choose:
INPUT B: ■ ON | MEASURE on B: ■ VAC
• Move the Input A and Input B ground level (indicated by zero icon ) to the
center grid line. Proceed as follows:
Press to enable the arrow keys for moving the Input A ground level.
Press to enable the arrow keys for moving the Input B ground level.
Using the keys move the ground level.
3. Using set the Input A and B sensitivity to the first test point in Table 4-3.
The corresponding range is shown in the second column of the table.
4. Set the 5500A to source the required AC voltage (NORMAL output, WAVE sine).
5. Observe the Input A and Input B main reading and check to see if it is within the
range shown under the appropriate column.
6. Continue through the test points.
7. When you are finished, set the 5500A to Standby.
Table 4-3. Volts AC Measurement Verification Points
Sensitivity
(Oscilloscope)
Range 1)
(Meter)
5500A output
Volts rms
5500A
Frequency
Reading A-B
200 mV/div 500 mV 500 mV 60 Hz 494.0 to 506.0
500 mV 20 kHz 486.0 to 514.0
2V/div 5V 5V 20 kHz 4.860 to 5.140
5V 60 Hz 4.940 to 5.060
20V/div 50V 50V 60 Hz 49.40 to 50.60
50V 20 kHz 48.60 to 51.40
1) The 500V and 1250V range will be tested in Section 4.5.14
4.5.11 Input A and B AC Input Coupling Test
Proceed as follows to test the Input A and B AC coupled input lower transition point:
1. Connect the test tool to the 5500A as for the previous test (see Figure 4-5).
2. Select the following test tool setup:
• Use the setup of the previous step (AUTO time base, traces at vertical center).
• Using select 200 mV/div for Input A and B (500 mV range).

123/124
Service Manual
4-18
• Press to open the SCOPE INPUTS menu, and choose:
INPUT A: ■ AC | ■ NORMAL | INPUT B: ■ AC | NORMAL■
• Press to open the SCOPE INPUTS menu.
• Press to open the TRIGGER menu, and choose:
INPUT: A | SCREEN UPDATE: ■ FREE RUN | AUTO RANGE: ■ > 1HZ
3. Set the 5500A to source an AC voltage, to the first test point in Table 4-4
(NORMAL output, WAVE sine).
4. Observe the Input A and Input B main reading and check to see if it is within the
range shown under the appropriate column.
5. Continue through the test points.
6. When you are finished, set the 5500A to Standby.
Table 4-4. Input A and B AC Input Coupling Verification Points
5500A output, V rms 5500A Frequency Reading A-B
500.0 mV 10 Hz > 344.0
500.0 mV 33 Hz > 469.0
500.0 mV 60 Hz > 486.5
4.5.12 Input A and B Volts Peak Measurements Test
WARNING
Dangerous voltages will be present on the calibration source
and connecting cables during the following steps. Ensure that
the calibrator is in standby mode before making any connection
between the calibrator and the test tool.
Proceed as follows to test the Volts Peak measurement function:
1. Connect the test tool to the 5500A as for the previous test (see Figure 4-5).
2. Select the following test tool setup:
• Press to open the SCOPE INPUTS menu.
• Press to open the TRIGGER menu, and choose:
INPUT: A | SCREEN UPDATE: ■ FREE RUN | AUTO RANGE: ■ > 15HZ
• Press to select auto ranging (AUTO in top of display).
• Press to open the INPUT A MEASUREMENTS menu, and choose:
MEASURE on A: ■ PEAK
From the INPUT A PEAK sub-menu choose:
PEAK TYPE : ■ PEAK-PEAK
• Press to open the INPUT B MEASUREMENTS menu, and choose:
INPUT B: ■ ON | MEASURE on B: ■ PEAK

Performance Verification
4.5 Input A and Input B Tests 4
4-19
From the INPUT B PEAK sub-menu choose:
PEAK TYPE : ■ PEAK-PEAK
• Using select 1V/div for input A and B.
3. Set the 5500A to source a sine wave, to the first test point in Table 4-5 (NORMAL
output, WAVE sine).
4. Observe the Input A and Input B main reading and check to see if it is within the
range shown under the appropriate column.
5. Continue through the test points.
6. When you are finished, set the 5500A to Standby.
Table 4-5. Volts Peak Measurement Verification Points
5500A output, Vrms (sine) 5500A Frequency Reading A-B
1.768 (5V peak) 1 kHz 4.50 to 5.50
4.5.13 Input A and B Phase Measurements Test
Proceed as follows:
1. Connect the test tool to the 5500A as for the previous test (see Figure 4-5).
2. Select the following test tool setup:
• Press to select auto ranging (AUTO in top of display).
• Press to open the INPUT A MEASUREMENTS menu, and choose:
MEASURE on A: ■ PHASE
• Press to open the INPUT B MEASUREMENTS menu, and choose:
INPUT B: ■ ON | MEASURE on B: ■ PHASE
• Using select 1V/div for input A and B.
3. Set the 5500A to source a sine wave, to the first test point in Table 4-6 (NORMAL
output, WAVE sine).
4. Observe the Input A and Input B main reading and check to see if it is within the
range shown under the appropriate column.
5. Continue through the test points.
6. When you are finished, set the 5500A to Standby.
Table 4-6. Phase Measurement Verification Points
5500A output, Vrms (sine) 5500A Frequency Reading A-B
1.5V 1 kHz -2 to +2 Deg

123/124
Service Manual
4-20
4.5.14 Input A and B High Voltage AC/DC Accuracy Test
Warning
Dangerous voltages will be present on the calibration source
and connecting cables during the following steps. Ensure that
the calibrator is in standby mode before making any connection
between the calibrator and the test tool.
Proceed as follows to test the Input A&B High Voltage AC and DC Accuracy:
1. Connect the test tool to the 5500A as shown in Figure 4-6.
ST8129.WMF
Figure 4-6. Test Tool Input A-B to 5500A Normal Output for >300V
2. Select the following test tool setup:
• Press to select auto ranging (AUTO in top of display).
Do not press anymore!
• Press to open the INPUT A MEASUREMENTS menu, and choose:
MEASURE on A: ■ VAC
• Press to open the INPUT A MEASUREMENTS menu, and choose:
MEASURE on A: ■ VDC (VDC becomes main reading, VAC secondary reading)
• Press to open the INPUT B MEASUREMENTS menu, and choose:
INPUT B: ■ ON | MEASURE on B: ■ VAC
• Press to open the INPUT B MEASUREMENTS menu, and choose:
INPUT B: ■ ON | MEASURE on B: ■ VDC
• Move the Input A and Input B ground level (indicated by zero icon ) to the
center grid line. Proceed as follows:
Press to enable the arrow keys for moving the Input A ground level.
Press to enable the arrow keys for moving the Input B ground level.
Using the keys move the ground level.

Performance Verification
4.5 Input A and Input B Tests 4
4-21
3. Using set the Input A and B sensitivity to the first test point in Table 4-7.
The corresponding range is shown in the second column of the table.
4. Set the 5500A to source the required AC voltage (NORMAL output, WAVE sine).
5. Observe the Input A and B main reading (V DC) and secondary reading (V-AC) and
check to see if it is within the range shown under the appropriate column.
6. Continue through the test points.
7. When you are finished, set the 5500A to Standby
Table 4-7. V DC and V AC High Voltage Verification Tests
Sensitivity
(Scope)
Range
(Meter)
5500A
output Vrms
5500A
Frequency
Main (DC)
Reading A-B
Secondary (AC)
Reading A-B
200V/div 500V 0V DC -000.5 to +000.5
+500V DC +497.0 to +503.0
-500V DC -497.0 to -503.0
500V 60Hz 494.0 to 506.0
500V 10 kHz 486.0 to 514.0
500V/div 1250V 600V 10 kHz 0.570 to 0.630
600V 60Hz 0.584 to 0.616
+600V DC +0.592 to +0.608
-600V DC -0.592 to -0.608
0V DC -0.005 to +0.005
4.5.15 Resistance Measurements Test
Proceed as follows:
1. Connect the test tool to the 5500A as shown in Figure 4-7.
ST8003.WMF
Figure 4-7. Test Tool Input A to 5500A Normal Output 4-Wire

123/124
Service Manual
4-22
2. Select the following test tool setup:
• Press to select auto ranging (AUTO in top of display).
• Press to open the INPUT A MEASUREMENTS menu, and choose:
MEASURE on A: ■ OHM Ω
ΩΩ
Ω
3. Set the 5500A to the first test point in Table 4-8.
Use the 5500A “COMP 2 wire” mode for the verifications up to and including
50 kΩ. For the higher values, the 5500A will turn off the “COMP 2 wire” mode.
4. Observe the Input A main reading and check to see if it is within the range shown
under the appropriate column.
5. Continue through the test points.
6. When you are finished, set the 5500A to Standby.
Table 4-8. Resistance Measurement Verification Points
5500A output Reading
0Ω000.0 to 000.5
400Ω397.1 to 402.9
4 kΩ3.971 to 4.029
40 kΩ39.71 to 40.29
400 kΩ397.1 to 402.9
4 MΩ3.971 to 4.029
30 MΩ29.77 to 30.23
4.5.16 Continuity Function Test
Proceed as follows:
1. Connect the test tool to the 5500A as for the previous test (see Figure 4-7).
2. Select the following test tool setup:
• Press to select auto ranging (AUTO in top of display).
• Press to open the INPUT A MEASUREMENTS menu, and choose:
MEASURE on A: ■ CONT )))
3. Set the 5500A to 25Ω. Use the 5500A “COMP 2 wire” mode.
4. Listen to hear that the beeper sounds continuously.
5. Set the 5500A to 35Ω.
6. Listen to hear that the beeper does not sound.
7. When you are finished, set the 5500A to Standby.

Performance Verification
4.5 Input A and Input B Tests 4
4-23
4.5.17 Diode Test Function Test
Proceed as follows to test the Diode Test function :
1. Connect the test tool to the 5500A as for the previous test (see Figure 4-7).
2. Press to open the INPUT A MEASUREMENTS menu, and choose:
MEASURE on A: ■ DIODE
3. Set the 5500A to 1 kΩ
ΩΩ
Ω. Use the 5500A “COMP 2 wire” mode.
4. Observe the main reading and check to see if it is within 0.425 and 0.575V.
5. Set the 5500A to 1V DC.
6. Observe the main reading and check to see if it is within 0.975 and 1.025V.
7. When you are finished, set the 5500A to Standby.
4.5.18 Capacitance Measurements Test
Proceed as follows:
1. Connect the test tool to the 5500A as for the previous test (see Figure 4-7).
Ensure that the 5500A is in Standby.
2. Select the following test tool setup:
• Press to open the INPUT A MEASUREMENTS menu, and choose:
MEASURE on A: ■ CAP
• Press to select auto ranging (AUTO in top of display).
• Press to open the INPUT A MEASUREMENTS menu.
• Press the select the METER A OPTIONS MENU, and choose:
SMOOTHING: ■ NORMAL | ZERO REF: ■ ON
The ZERO REF function is used to eliminate the capacitance of the test leads.
3. Set the 5500A to the first test point in Table 4-9. Use the 5500A “COMP OFF”
mode.
4. Observe the Input A main reading and check to see if it is within the range shown
under the appropriate column.
5. Continue through the test points.
6. When you are finished, set the 5500A to Standby.
7. Remove all test leads from the test tool to check the zero point.
8. Press to open the INPUT A MEASUREMENTS menu.
9. Press the select the METER A OPTIONS MENU, and choose:
SMOOTHING: ■ NORMAL | ZERO REF: ■ OFF
10. Observe the Input A reading and check to see if it is between 00.00 and 00.10 nF.

123/124
Service Manual
4-24
Table 4-9. Capacitance Measurement Verification Points
5500A output Reading
40 nF 39.10 to 40.90
300 nF 293.0 to 307.0
3 µF 2.930 to 3.070
30 µF 29.30 to 30.70
300 µF 293.0 to 307.0
0
(remove test tool input connections )
00.00 to 00.10
(see steps 7...10)
4.5.19 Video Trigger Test
Only one of the systems NTSC, PAL, or SECAM has to be verified.
Proceed as follows:
1. Connect the test tool to the VIDEO output of the TV Signal Generator as shown in
Figure 4-8.
ST8141.WMF
Figure 4-8. Test Tool Input A to TV Signal Generator
2. Select the following test tool setup:
• Reset the test tool (power off and then on with ).
• Press to open the SCOPE INPUTS menu.
• Press to open the TRIGGER menu and choose:
■ VIDEO on A...
From the shown VIDEO TRIGGER menu choose:
SYSTEM: ■ NTSC or ■ PAL or ■ SECAM
LINE: ■ SELECT
POLARITY: ■ POSITIVE
• Using set the Input A sensitivity to 200 mV/div.

Performance Verification
4.5 Input A and Input B Tests 4
4-25
• Using select 20 µs/div.
• Press to enable the arrow keys for selecting the video line number.
• Using select the line number:
622 for PAL or SECAM
525 for NTSC.
3. Set the TV Signal Generator to source a signal with the following properties:
• the system selected in step 2
• gray scale
• video amplitude 1V (5 divisions on the test tool)
• chroma amplitude zero.
4. Observe the trace, and check to see if the test tool triggers on line number:
622 for PAL or SECAM, see Figure 4-9
525 for NTSC, see Figure 4-10.
Note
Numerical readings in the pictures shown below may deviate from those
shown in the test tool display during verification.
PAL622.BMP
Figure 4-9. Test Tool Screen for PAL/SECAM
line 622
NTSC525.BMP
Figure 4-10. Test Tool Screen for NTSC line
525
5. Using select the line number:
310 for PAL or SECAM
262 for NTSC
6. Observe the trace, and check to see if the test tool triggers on:
line number 310 for PAL or SECAM, see Figure 4-11.
line number 262 for NTSC, see Figure 4-12.

123/124
Service Manual
4-26
PAL310.BMP
Figure 4-11. Test Tool Screen for PAL/SECAM
line 310
NTSC262.BMP
Figure 4-12. Test Tool Screen for NTSC line
262
7. Apply the inverted TV Signal Generator signal to the test tool.
You can invert the signal by using a Banana Plug to BNC adapter (Fluke
PM9081/001) and a Banana Jack to BNC adapters (Fluke PM9082/001), as shown in
Figure 4-13.
ST8142.WMF
Figure 4-13. Test Tool Input A to TV Signal Generator Inverted
8. Select the following test tool setup:
• Press to open the SCOPE INPUTS menu.
• Press to open the TRIGGER menu and choose:
■ VIDEO on A
The VIDEO TRIGGER sub-menu is shown now. From the VIDEO TRIGGER
menu choose:
SYSTEM: ■ NTSC or ■ PAL or ■ SECAM or ■ PALplus |
LINE: ■ SELECT |
• POLARITY: ■ NEGATIVE
• Using set the Input A sensitivity to 200 mV/div.
• Using select 20 µs/div.

Performance Verification
4.5 Input A and Input B Tests 4
4-27
9. Using select the line number:
310 for PAL or SECAM
262 for NTSC
10. Observe the trace, and check to see if the test tool triggers on:
line number 311 for PAL or SECAM, see Figure 4-14
line number 262 for NTSC, see Figure 4-15.
PAL310I..BMP
Figure 4-14. Test Tool Screen for PAL/SECAM
line 310 Negative Video
NTSC262I.BMP
Figure 4-15. Test Tool Screen for NTSC line
262 Negative Video
This is the end of the Performance Verification Procedure.

123/124
Service Manual
4-28
5-1
Chapter 5
Calibration Adjustment
Title Page
5.1 General ........................................................................................................ 5-3
5.1.1 Introduction.......................................................................................... 5-3
5.1.2 Calibration number and date................................................................ 5-3
5.1.3 General Instructions............................................................................. 5-3
5.2 Equipment Required For Calibration.......................................................... 5-4
5.3 Starting Calibration Adjustment ................................................................. 5-4
5.4 Contrast Calibration Adjustment ................................................................ 5-6
5.5 Warming Up & Pre-Calibration.................................................................. 5-7
5.6 Final Calibration ......................................................................................... 5-7
5.6.1 HF Gain Input A&B ............................................................................ 5-7
5.6.2 Delta T Gain, Trigger Delay Time & Pulse Adjust Input A................ 5-9
5.6.3 Pulse Adjust Input B............................................................................ 5-10
5.6.4 Gain DMM (Gain Volt)....................................................................... 5-10
5.6.5 Volt Zero.............................................................................................. 5-12
5.6.6 Zero Ohm............................................................................................. 5-12
5.6.7 Gain Ohm............................................................................................. 5-13
5.6.8 Capacitance Gain Low and High......................................................... 5-14
5.6.9 Capacitance Clamp & Zero.................................................................. 5-14
5.6.10 Capacitance Gain............................................................................... 5-15
5.7 Save Calibration Data and Exit................................................................... 5-15

Calibration Adjustment
5.1 General 5
5-3
5.1 General
5.1.1 Introduction
The following information, provides the complete Calibration Adjustment procedure for
the Fluke 123 and 124 test tools with firmware V02.00 and onwards.
The test tool allows closed-case calibration using known reference sources. It measures
the reference signals, calculates the correction factors, and stores the correction factors
in RAM. After completing the calibration, the correction factors can be stored in
FlashROM.
The test tool should be calibrated after repair, or if it fails the performance test. The test
tool has a normal calibration cycle of one year. The Calibration Adjustment procedure is
identical for Fluke 123 and Fluke 124.
5.1.2 Calibration number and date
When storing valid calibration data in FlashROM after performing the calibration
adjustment procedure, the calibration date is set to the actual test tool date, and
calibration number is raised by one. To display the calibration date and - number:
1. Press to open the USER OPTIONS menu.
2. Press to show the VERSION&CALIBRATION screen (see Figure 5.1).
3. Press to return to normal mode.
VERSION.BMP
Figure 5-1. Version & Calibration Screen
5.1.3 General Instructions
Follow these general instructions for all calibration steps:
• Allow the 5500A to satisfy its specified warm-up period. For each calibration point ,
wait for the 5500A to settle.
• The required warm up period for the test tool is included in the WarmingUp &
PreCal calibration step.

123/124
Service Manual
5-4
• Ensure that the test tool battery is charged sufficiently.
5.2 Equipment Required For Calibration
The primary source instrument used in the calibration procedures is the Fluke 5500A. If
a 5500A is not available, you can substitute another calibrator as long as it meets the
minimum test requirements.
• Fluke 5500A Multi Product Calibrator, including 5500A-SC Oscilloscope
Calibration Option.
• Stackable Test Leads (4x), supplied with the 5500A.
• 50Ω Coax Cables (2x), Fluke PM9091 or PM9092.
• 50Ω feed through terminations (2x), Fluke PM9585.
• Fluke BB120 Shielded Banana to Female BNC adapters (2x), supplied with the
Fluke 123/124.
• Dual Banana Plug to Female BNC Adapter (1x), Fluke PM9081/001.
• Male BNC to Dual Female BNC Adapter (1x), Fluke PM9093/001.
5.3 Starting Calibration Adjustment
Follow the steps below to start calibration adjustments.
1. Power the test tool via the power adapter input, using the PM8907 power adapter.
2. Check the actual test tool date, and adjust the date if necessary:
• Press to open the USER OPTIONS menu
• Using select DATE ADJUST
• press to open the DATE ADJUST menu
• adjust the date if necessary.
3. Select the Maintenance mode.
The Calibration Adjustment Procedure uses built-in calibration setups, that can be
accessed in the Maintenance mode.
To enter the Maintenance mode proceed as follows:
• Press and hold
• Press and release
• Release
• The display shows the Calibration Adjustment Screen.
The display shows the first calibration step Warming Up (CL 0200) , and the
calibration status :IDLE (valid) or :IDLE (invalid).

Calibration Adjustment
5.3 Starting Calibration Adjustment 5
5-5
4. Continue with either a. or b. below:
a. To calibrate the display contrast adjustment range and the default contrast, go to
Section 5.4 Contrast Calibration Adjustment.
This calibration step is only required if the display cannot made dark or light
enough, or if the display after a test tool reset is too light or too dark.
b. To calibrate the test tool without calibrating the contrast , go to Section 5.5
Warming Up & Pre-calibration.
Explanation of screen messages and key functions.
When the test tool is in the Maintenance Mode, only the F1 to F4 soft keys, the ON/OFF
key, and the backlight key can be operated, unless otherwise stated.
The calibration adjustment screen shows the actual calibration step (name and number)
and its status :
Cal Name (CL nnnn) :Status Calibration step nnnn
Status can be:
IDLE (valid) After (re)entering this step, the calibration process is not started.
The calibration data of this step are valid. This means that the
last time this step was done, the calibration process was
successful. It does not necessarily mean that the unit meets the
specifications related to this step!
IDLE (invalid) After (re)entering this step, the calibration process is not started.
The calibration data are invalid. This means that the unit will not
meet the specifications if the calibration data are saved.
BUSY aaa% bbb% Calibration adjustment step in progress; progress % for Input A
and Input B.
READY Calibration adjustment step finished.
Error :xxxx Calibration adjustment failed, due to wrong input signal(s) or
because the test tool is defective. The error codes xxxx are
shown for production purposes only.
Functions of the keys F1-F4 are:
PREV select the previous step
NEXT select the next step
CAL start the calibration adjustment of the actual step
EXIT leave the Maintenance mode
Readings and traces
After completing a calibration step, readings and traces are shown using the new
calibration data.

123/124
Service Manual
5-6
5.4 Contrast Calibration Adjustment
After entering the Maintenance mode, the test tool display shows
Warming Up (CL 0200):IDLE (valid).
Do not press now! If you did, turn the test tool off and on, and enter the
Maintenance mode again.
Proceed as follows to adjust the maximum display darkness (CL0100), the default
contrast (CL0110) , and the maximum display brightness (CL0120).
1. Press a three times to select the first calibration step. The display shows:
Contrast (CL 0100) :MANUAL
2. Press CAL. The display will show a dark test pattern, see Figure 5-2
3. Using adjust the display to the maximum darkness, at which the test pattern
is only just visible.
4. Press to select the default contrast calibration. The display shows:
Contrast (CL 0110) :MANUAL
5. Press CAL. The display shows the test pattern at default contrast.
6. Using set the display to optimal (becomes default) contrast.
7. Press to select maximum brightness calibration. The display shows:
Contrast (CL 0120) :MANUAL
8. Press CAL. The display shows a bright test pattern.
9. Using adjust the display to the maximum brightness, at which the test
pattern is only just visible.
10. You can now :
• Exit, if only the Contrast had to be adjusted. Continue at Section 5.7.
OR
• Do the complete calibration. Press to select the next step (Warming Up),
and continue at Section 5.5.
Figure 5-2. Display Test Pattern

Calibration Adjustment
5.5 Warming Up & Pre-Calibration 5
5-7
5.5 Warming Up & Pre-Calibration
After entering the Warming-Up & Pre-Calibration state, the display shows:
WarmingUp (CL 0200):IDLE (valid) or (invalid).
You must always start the Warming Up & Pre Calibration at Warming Up (CL0200) .
Starting at another step will make the calibration invalid!
Proceed as follows:
1. Remove all input connections from the test tool.
2. Press to start the Warming-Up & Pre-Calibration.
The display shows the calibration step in progress, and its status.
The first step is WarmingUp (CL0200) :BUSY 00:29:59 . The warming-up period is
counted down from 00:29:59 to 00:00:00. Then the other pre-calibration steps are
performed automatically. The procedure takes about 60 minutes.
3. Wait until the display shows End Precal :READY
4. Continue at Section 5.6.
5.6 Final Calibration
You must always start the Final Calibration at the first step of Section 5.6.1. Starting at
another step will make the calibration invalid!
If you proceeded to step N (for example step CL 0615), then return to a previous step
(for example step CL 0613) , and then calibrate this step, the complete final calibration
becomes invalid. You must do the final calibration from the beginning (step CL 0600)
again.
You can repeat a step that shows the status :READY by pressing again.
5.6.1 HF Gain Input A&B
Proceed as follows to do the HF Gain Input A&B calibration:
1. Press to select the first calibration step in Table 5-1 ( HFG & FI AB (CL 0600): )
2. Connect the test tool to the 5500A as shown in Figure 5-3. Do NOT use 50Ω
terminations!
ST8097.WMF
Figure 5-3. HF Gain Calibration Input Connections

123/124
Service Manual
5-8
3. Set the 5500A to source a 1 kHz fast rising edge square wave (Output SCOPE,
MODE edge) to the first calibration point in Table 5-1.
4. Set the 5500A in operate (OPR).
5. Press to start the calibration.
6. Wait until the display shows calibration status READY .
7. Press to select the next calibration step, set the 5500A to the next calibration
point, and start the calibration. Continue through all calibration points in Table 5-1.
8. Set the 5500A to source a 1 kHz square wave (Output SCOPE, MODE wavegen,
WAVE square), to the first calibration point in Table 5-2.
9. Press to select the first step in Table 5-2.
10. Press to start the calibration.
11. Wait until the display shows calibration status READY.
12. Press to select the next calibration step, set the 5500A to the next calibration
point, and start the calibration. Continue through all calibration points Table 5-2.
13. When you are finished, set the 5500A to Standby.
14. Continue at Section 5.6.2.
Table 5-1. HF Gain Calibration Points Fast
Cal step 5500A Setting
1)
(1 kHz, no
50Ω!)
Test Tool Input Signal
Requirements 1)
(1 kHz, trise<100 ns,
flatness after rising edge:
<0.5% after 200 ns)
HFG & FI AB (CL 0600) 10 mV 20 mV
HFG & FI AB (CL 0601) 25 mV 50 mV
HFG & FI AB (CL 0602) 50 mV 100 mV
HFG & FI AB (CL 0603) 100 mV 200 mV
HFG & FI AB (CL 0604) 250 mV 500 mV
HFG & FI AB (CL 0605) 500 mV 1V
HFG & FI AB (CL 0606) 1V 2V
HFG & FI AB (CL 0607)
[HFG & FI A (CL 0608), HFG & FI B (CL 0628)] 2)
2.5V 5V
1) As the 5500A output is not terminated with 50Ω, its output voltage is two times its set voltage
2) After starting the first step in this table cell, these steps are done automatically.

Calibration Adjustment
5.6 Final Calibration 5
5-9
Table 5-2. HF Gain Calibration Points Slow
Cal step 5500A Setting
(1 kHz, MODE
wavegen,
WAVE square)
Test Tool Input Signal
Requirements
(1 kHz square, trise<2 µs,
flatness after rising edge:
<0.5% after 4 µs)
HF-Gain AB (CL 0609) 25V 25V
HF-Gain A (CL 0612),
HF-Gain B (CL 0632)
HF-Gain A (CL 0615), HF-Gain B (CL 0635)] 1)
50V 50V
1) After starting the first step in this table cell, these steps are done automatically.
5.6.2 Delta T Gain, Trigger Delay Time & Pulse Adjust Input A
Proceed as follows to do the calibrations:
1. Press to select calibration step Delta T (CL 0700):IDLE
2. Connect the test tool to the 5500A as shown in Figure 5-4.
ST8004.WMF
Figure 5-4. 5500A Scope Output to Input A
3. Set the 5500A to source a 1V, 1 MHz fast rising (rise time ≤ 1 ns) square wave
(SCOPE output, MODE edge).
4. Set the 5500A to operate (OPR).
5. Press to start the calibration.
The Delta T gain, Trigger Delay (CL0720), and Pulse Adjust Input A (CL0640) will
be calibrated.
6. Wait until the display shows Pulse Adj A (CL 0640):READY.
7. When you are finished, set the 5500A to Standby.
8. Continue at Section 5.6.3.

123/124
Service Manual
5-10
5.6.3 Pulse Adjust Input B
Proceed as follows to do the Pulse Adjust Input A calibration:
1. Press to select calibration step Pulse Adj B (CL 0660):IDLE
2. Connect the test tool to the 5500A as shown in Figure 5-5.
ST8005.WMF
Figure 5-5. 5500A Scope Output to Input B
3. Set the 5500A to source a 1V, 1 MHz fast rising square wave (SCOPE output,
MODE edge) (rise time ≤ 1 ns, aberrations <2% pp).
4. Set the 5500A to operate (OPR).
5. Press to start the calibration.
6. Wait until the display shows Pulse Adj B (CL 0660):READY.
7. When you are finished, set the 5500A to Standby.
8. Continue at Section 5.6.4.
5.6.4 Gain DMM (Gain Volt)
Warning
Dangerous voltages will be present on the calibration source
and connection cables during the following steps. Ensure that
the calibrator is in standby mode before making any connection
between the calibrator and the test tool.
Proceed as follows to do the Gain DMM calibration.
1. Press to select the first calibration step in Table 5-3.
2. Connect the test tool to the 5500A as shown in Figure 5-6.

Calibration Adjustment
5.6 Final Calibration 5
5-11
ST8001.WMF
Figure 5-6. Volt Gain Calibration Input Connections <300V
3. Set the 5500A to supply a DC voltage, to the first calibration point in Table 5-3.
4. Set the 5500A to operate (OPR).
5. Press to start the calibration.
6. Wait until the display shows calibration status :READY.
7. Press to select the next calibration step, set the 5500A to the next calibration
point, and start the calibration. Continue through all calibration points of Table 5-3
8. Set the 5500A to Standby, and continue with step 9.
Table 5-3. Volt Gain Calibration Points <300V
Cal step Input value
Gain DMM (CL0800) 12.5 mV
Gain DMM (CL0801) 25 mV
Gain DMM (CL0802) 50 mV
Gain DMM (CL0803) 125 mV
Gain DMM (CL0804) 250 mV
Gain DMM (CL0805) 500 mV
Gain DMM (CL0806) 1.25V
Gain DMM (CL0807) 2.5V
Gain DMM (CL0808) 5V
Gain DMM (CL0809) 12.5V
Gain DMM (CL0810) 25V
Gain DMM (CL0811) 50V (set 5500A to OPR!)
Gain DMM (CL0812) 125V
Gain DMM (CL0813) 250V
9. Press to select calibration step Gain DMM (CL0814) :IDLE

123/124
Service Manual
5-12
10. Connect the test tool to the 5500A as shown in Figure 5-7.
ST8129.WMF
Figure 5-7. Volt Gain Calibration Input Connections 500V
11. Set the 5500A to supply a DC voltage of 500V.
12. Set the 5500A to operate (OPR).
13. Press to start the calibration.
Gain DMM (CL0814) and Gain DMM (CL0815) will be calibrated now.
14. Wait until the display shows calibration status Gain DMM (CL0815):READY.
15. Set the 5500A to 0V (zero) and to Standby.
16. Continue at Section 5.6.5.
5.6.5 Volt Zero
Proceed as follows to do the Volt Zero calibration:
1. Press to select calibration adjustment step Volt Zero (CL 0820):IDLE.
2. Terminate Input A and Input B with the BB120 and a 50Ω or lower termination.
3. Press to start the zero calibration of all mV/d settings (CL0820...CL0835)
4. Wait until the display shows Volt Zero (CL 0835):READY.
5. Remove the 50Ω terminations from the inputs.
6. Continue at Section 5.6.6.
5.6.6 Zero Ohm
Proceed as follows to do the Zero Ohm calibration:
1. Press to select calibration adjustment step Zero Ohm (CL 0840):IDLE
2. Make a short circuit between the Input A banana socket and the COM input .
3. Press to start the Ohm Zero calibration of all ranges (CL 0840...CL 0846).
4. Wait until the display shows the calibration status Zero Ohm (CL 0846):READY.
5. Remove the Input A to COM short.
6. Continue at Section 5.6.7.

Calibration Adjustment
5.6 Final Calibration 5
5-13
5.6.7 Gain Ohm
Proceed as follows to do the Gain Ohm calibration:
1. Press to select calibration adjustment step Gain Ohm (CL 0860):IDLE
2. Connect the UUT to the 5500A as shown in Figure 5-8.
Notice that the sense leads must be connected directly to the test tool.
ST8003.WMF
Figure 5-8. Four-wire Ohms calibration connections
3. Set the 5500A to the first test point in Table 5-4. Use the 5500A “COMP 2 wire”
mode for the calibration adjustments up to and including 100 kΩ. For the higher
values, the 5500A will turn off the “COMP 2 wire” mode.
4. Set the 5500A to operate (OPR).
5. Press to start the calibration.
6. Wait until the display shows the calibration status :READY.
7. Press to select the next calibration step, set the 5500A to the next calibration
point, and start the calibration. Continue through all calibration points.
8. When you are finished, set the 5500A to Standby.
9. Continue at Section 5.6.8.
Table 5-4. Ohm Gain Calibration Points
Cal Step Input Value
Gain Ohm (CL 0860) [Cap. Pos. (CL 0920), Cap.Neg. (CL 0921)]1) 100Ω
Gain Ohm (CL 0861) [Cap. Pos. (CL 0922), Cap.Neg. (CL 0923)]1) 1 kΩ
Gain Ohm (CL 0862) [Cap. Pos. (CL 0924), Cap.Neg. (CL 0925)]1) 10 kΩ
Gain Ohm (CL 0863) [Cap. Pos. (CL 0926), Cap.Neg. (CL 0927)]1) 100 kΩ
Gain Ohm (CL 0864) 1 MΩ
Gain Ohm (CL 0865) [Gain Ohm (CL 0866)]2) 10 MΩ
1) The capacitance measurement current calibrations (Cap.Pos. and Cap.Neg) are done automatically after
the Gain Ohm calibration.
2) The Gain Ohm (CL0866) calibration step is done automatically after the Gain Ohm (CL0865) calibration.

123/124
Service Manual
5-14
5.6.8 Capacitance Gain Low and High
Proceed as follows to do the Capacitance Gain calibration:
1. Press to select calibration adjustment step Cap. Low (CL 0900):IDLE
2. Connect the test tool to the 5500A as shown in Figure 5-9.
ST8002.WMF
Figure 5-9. Capacitance Gain Calibration Input Connections
3. Set the 5500A to supply 250 mV DC.
4. Set the 5500A to operate (OPR).
5. Press to start the calibration.
6. Wait until the display shows Cap. Low (CL 0900):READY.
7. Press to select calibration adjustment step Cap. High (CL 0910):IDLE
8. Set the 5500A to supply 50 mV DC.
9. Press to start the calibration.
10. Wait until the display shows Cap High (CL 910):READY.
11. Set the 5500A to Standby.
12. Continue at Section 5.6.9.
5.6.9 Capacitance Clamp & Zero
Proceed as follows to do the Capacitance Clamp Voltage & Zero calibration:
1. Press to select calibration adjustment step Cap. Clamp (CL 0940):IDLE
2. Remove any input connection from the test tool (open inputs).
3. Press to start the calibration.
The capacitance measurement clamp voltage Cap. Clamp (CL 0940), and the zero of
the capacitance ranges Cap. Zero (CL 0950)... Cap. Zero (CL 0953) will be calibrated
now.
4. Wait until the display shows Cap. Zero (CL 0953): READY.
5. Continue at Section 5.6.10.

Calibration Adjustment
5.7 Save Calibration Data and Exit 5
5-15
5.6.10 Capacitance Gain
Proceed as follows to do the Capacitance Gain calibration:
1. Press to select calibration adjustment step Cap. Gain (CL 0960):IDLE
2. Connect the test tool to the 5500A as shown in Figure 5-9 (Section 5.6.8).
3. Set the 5500A to 500 nF.
4. Set the 5500A to operate (OPR).
5. Press to start the calibration.
6. Wait until the display shows Cap. Gain (CL 0960):READY.
7. Continue at Section 5.7 to save the calibration data.
5.7 Save Calibration Data and Exit
Proceed as follows to save the calibration data, and to exit the Maintenance mode:
1. Remove all test leads from the test tool inputs. Do NOT turn off the test tool!
2. Press (EXIT). The test tool will display:
Calibration data is valid
Save data and EXIT maintenance?
Note
Calibration data valid indicates that the calibration adjustment procedure
is performed correctly. It does not indicate that the test tool meets the
characteristics listed in Chapter 2.
4. Press (YES) to save and exit.
Notes
- The calibration number and date will be updated only if the
calibration data have been changed and the data are valid.
- The calibration data will change when a calibration adjustment has
been done. The data will not change when just entering and then
leaving the maintenance mode without doing a calibration
adjustment.
- The calibration number and date will NOT be updated if only the
display contrast has been adjusted.

123/124
Service Manual
5-16
Possible error messages.
The following messages can be shown on the test tool display:
WARNING.Calibration data NOT valid.
Save data and EXIT?
Proceed as follows:
• To return to the Maintenance mode:
Press NO.
Now press until the display shows WarmingUp (CL 0200):IDLE, and calibrate the
test tool, starting at Section 5.5.
• To exit and save the INVALID calibration data:
Press YES.
The test tool will show the message The test tool needs calibration. Please contact your
service center at power on. The calibration date and number will not be updated. A
complete recalibration must be done.
• To exit and maintain the old calibration data:
Turn the test tool off.
WARNING.No adapter present.
Calibration data will not be saved.
Exit maintenance mode?
• To save the calibration data:
Press NO
The test tool returns to the maintenance mode. Then supply the correct adapter
input voltage, and press to exit and save.
• To exit without saving the calibration data:
Press YES
6-1
Chapter 6
Disassembling the Test Tool
Title Page
6.1. Introduction................................................................................................ 6-3
6.2. Disassembling Procedures ......................................................................... 6-3
6.1.1 Required Tools .................................................................................... 6-3
6.2.2 Removing the Battery Pack ................................................................. 6-3
6.2.3 Removing the Bail ............................................................................... 6-3
6.2.4 Opening the Test Tool ......................................................................... 6-3
6.2.5 Removing the Main PCA Unit............................................................. 6-5
6.2.6 Removing the Display Assembly......................................................... 6-6
6.2.7 Removing the Keypad and Keypad Foil.............................................. 6-6
6.3 Disassembling the Main PCA Unit............................................................. 6-6
6.4 Reassembling the Main PCA Unit .............................................................. 6-8
6.5 Reassembling the Test Tool........................................................................ 6-8
`

Disassembling the Test Tool
6.1. Introduction 6
6-3
6.1. Introduction
This section provides the required disassembling procedures. The printed circuit board
removed from the test tool must be adequately protected against damage.
Warning
To avoid electric shock, disconnect test leads, probes and
power supply from any live source and from the test tool itself.
Always remove the battery pack before completely
disassembling the test tool. If repair of the disassembled test
tool under voltage is required, it shall be carried out only by
qualified personnel using customary precautions against
electric shock.
6.2. Disassembling Procedures
6.1.1 Required Tools
To access all the assemblies, you need the following:
• Static-free work surface, and anti-static wrist wrap.
• #8, and #10 Torx screwdrivers.
• Cotton gloves (to avoid contaminating the lens, and the PCA).
6.2.2 Removing the Battery Pack
Referring to Figure 6-1, use the following procedure to remove the battery pack.
1. Loosen the M3 Torx screw (item 15) (do not remove it) from the battery door.
2. Lift the battery door at the screw edge to remove it.
3. Lift out the battery pack, and unplug the cable leading to the Main PCA (pull the
cable gently backwards).
6.2.3 Removing the Bail
Referring to Figure 6-1, use the following procedure to remove the bail (item 16).
1. Set the bail to a 45 degree position respective to the test tool bottom.
2. Holding the test tool tight, rotate the bail firmly sideways.
6.2.4 Opening the Test Tool
Referring to Figure 6-1, use the following procedure to open the test tool.
1. Remove the battery pack (see Section 6.2.2)
2. Unscrew the four M3 Torx screws (item 12) that secure the bottom case to the top
case.
3. Hold the test tool upside down, and lift off the bottom case.

123/124
Service Manual
6-4
ST8014.EPS
Figure 6-1. Fluke 123/124 Main Assembly

Disassembling the Test Tool
6.2. Disassembling Procedures 6
6-5
6.2.5 Removing the Main PCA Unit
Referring to Figure 6-1, use the following procedure to remove the main PCA unit.
1. Open the test tool (see Section 6.2.4).
2. Disconnect the LCD flex cable, and the keypad foil flat cable, see Figure 6-2.
Unlock the cables by lifting the connector latch. The latch remains attached to the
connector body.
The keypad foil is provided with a shielding flap that covers the LCD flat cable. The
end of the flap is put under the main PCA unit shielding plate, and can be easily
pulled out.
Caution
To avoid contaminating the flex cable contacts with oil from
your fingers, do not touch the contacts (or wear gloves).
Contaminated contacts may not cause immediate instrument
failure in controlled environments. Failures typically show up
when contaminated units are operated in humid areas.
3. Unplug the backlight cable.
Warning
If the battery pack or the power adapter is connected, the LCD
backlight voltage on the wire cable is 400V ! (when the test tool
is on).
4. Remove the two screws (item 10) that secure the Main PCA unit to the top case.
5. Lift the screw end of the Main PCA unit and remove the unit by gently wiggling the
assembly from side to side as you pull backwards.
ST8035.EPS
Figure 6-2. Flex Cable Connectors

123/124
Service Manual
6-6
6.2.6 Removing the Display Assembly
Caution
Read the Caution statement in Section 6.5 when installing the
display assembly. An incorrect installation can damage the
display assembly.
There are no serviceable parts in the display assembly. Referring to Figure 6-1, use the
following procedure to remove the display assembly.
1. Remove the main PCA unit (see Section 6.2.5).
2. The keypad pressure plate (item 9) is captivated by four plastic keeper tabs in the top
case. Press the plate down, carefully slide the plate to release it from the tabs, and
then remove it.
3. Remove the display assembly (item 6). To prevent finger contamination, wear
cotton gloves, or handle the display assembly by its edge.
After removing the display assembly, the shielding bracket (item 5) with the conductive
foam strip (item 4), the dust seal (item 3), and the shielding foil (item 2) can be removed.
6.2.7 Removing the Keypad and Keypad Foil
Referring to Figure 6-1, use the following procedure to remove the keypad and the
keypad foil.
1. Remove the display assembly (see Section 6.2.6).
2. Remove the keypad foil. Notice the four keypad foil positioning pins in the top case.
3. Remove the keypad.
Caution
To avoid contaminating the keypad contacts, and the keypad
foil contacts with oil from your fingers, do not touch the
contacts (or wear gloves). Contaminated contacts may not
cause immediate instrument failure in controlled environments.
Failures typically show up when contaminated units are
operated in humid areas.
6.3 Disassembling the Main PCA Unit
Referring to Figure 6-3, use the following procedure disassemble the main PCA unit.
1. Remove the M2.5 Torx screws (items 1 and 8) that secure the main shielding plate
(item 7) to the main PCA shielding box (item 5).
2. Pull the shielding plate away from the input banana jacks as you rotate the far end
upwards, and then remove it.
3. Remove the power input insulator (item 3), and the LED guide piece (item 6).
4. Remove the M2.5.Torx screws (item 2) that secure the PCA to the shielding box.
5. Lift the PCA at the screw end approximately 2 cm, and pull it away from the input
banana jack holes to remove it.

Disassembling the Test Tool
6.3 Disassembling the Main PCA Unit 6
6-7
Note
Each input banana jacket is provided with a rubber sealing ring (Input A,B
item 9, COM input item 10). Ensure that the rings are present when
reassembling the main PCA unit!
Caution
To avoid contaminating the main PCA with oil from your
fingers, do not touch the contacts (or wear gloves). A
contaminated PCA may not cause immediate instrument failure
in controlled environments. Failures typically show up when
contaminated units are operated in humid areas.
ST8015.CGM
6-3. Main PCA Unit Assembly

123/124
Service Manual
6-8
6.4 Reassembling the Main PCA Unit
Reassembling the main PCA is the reverse of disassembly. However you must follow
special precautions when reassembling the main PCA unit.
1. Ensure the input banana jacks have the rubber sealing ring in place (Input A, B item
9, COM input item 10, see Figure 4-6).
2. Do not forget to install the power connector insulator (item 3) and the LED holder
(item 6).
3. Notice the correct position of the shielding box, main PCA (notice the shielding
plates on the PCA), and shielding plate, as shown in Figure 6-2. The tabs of the
shielding plate must be inside both shields.
6.5 Reassembling the Test Tool
Reassembling the test tool is the reverse of disassembly. However you must follow
special precautions when reassembling the test tool. Refer also to figure 6-1.
Caution
The first shipped units are provided with a yellow tube on the
two notches with the screw inserts at the top in the top case,.
The reason for this is that the display assembly in these units
is smaller than in the later units. All display assemblies
supplied as spare part are of the latest type, and do not need
the yellow tubes in the top case.
• Remove the tube from both notches when installing a new
display assembly!
• Transfer the tubes to the new top case, if you replace a top
case that has the tubes installed, and you re-install the
unit’s original display assembly.
Reassembling procedure for a completely disassembled unit:
1. Clean the inside of the lens with a moist soft cloth if necessary. Keep the lens free
of dust and grease.
2. Install the keypad. Press the edge of the keypad into the sealing groove of the top
case. Ensure that the keypad lays flat in the top case, and that all keys are correctly
seated.
3. Install the shielding foil (item 2). Remove the protection foil from the shielding foil,
by pulling it off in one rapid movement! If you pull it off slowly, the protection foil
may crack. Keep the shielding foil free of dust and grease.
4. Install the dust seal (item 3).
5. Install the display shielding bracket (item 5) provided with the conductive foam strip
(item 4).
Note
Figure 6-4 shows how the shielding bracket (with conductive foam strip),
the shielding foil, the dust seal, and the display assembly (see step 7) are
clamped in the top cover edge.
6. Install the keypad foil. Align the positioning holes in the keypad foil to the
positioning pins in the top case.

Disassembling the Test Tool
6.5 Reassembling the Test Tool 6
6-9
7. Clean the display glass with a moist soft cloth if necessary. Install the display
assembly. Ensure that the display is secured correctly by the four alignment tabs in
the top case. It is secured correctly when it cannot be moved horizontally.
8. Install the keypad pressure plate. Press the plate firmly, and slide it under the four
plastic keeper tabs in the top case.
9. Install the main PCA unit, and re-attach the cables. Secure the flat cables in the
connectors with the connector latches. Keep the backlight wires twisted to
minimize interference voltages! Insert the shielding flap below the main PCA
shielding plate.
10. Put the bottom case and the top case together at the flat cable side, and hinge the
cases to each other. This ensures the keypad foil flat cable is folded correctly.
11. Install the battery pack, and the battery door, see figure 6-5.
ST8185.EPS
Figure 6-4. Mounting the display shielding bracket
ST8197.EPS
Figure 6-5. Battery pack installation

123/124
Service Manual
6-10
7-1
Chapter 7
Corrective Maintenance
Title Page
7.1 Introduction ....................................................................................................... 7-3
7.2 Starting Fault Finding........................................................................................ 7-4
7.3 Charger Circuit .................................................................................................. 7-4
7.4 Starting with a Dead Test Tool.......................................................................... 7-6
7.4.1 Test Tool Completely Dead ....................................................................... 7-6
7.4.2 Test Tool Software Does not Run.............................................................. 7-7
7.4.3 Software Runs, Test Tool not Operative.................................................... 7-7
7.5 Miscellaneous Functions ................................................................................... 7-8
7.5.1 Display and Back Light.............................................................................. 7-8
7.5.2 Fly Back Converter .................................................................................... 7-9
7.5.3 Slow ADC .................................................................................................. 7-10
7.5.4 Keyboard .................................................................................................... 7-11
7.5.5 Optical Port (Serial RS232 Interface) ........................................................ 7-11
7.5.6 Channel A, Channel B Voltage easurements ............................................. 7-11
7.5.7 Channel A Ohms and Capacitance Measurements .................................... 7-13
7.5.8 Trigger Functions....................................................................................... 7-14
7.5.9 Reference Voltages .................................................................................... 7-15
7.5.10 Buzzer Circuit .......................................................................................... 7-15
7.5.11 Reset ROM Circuit................................................................................... 7-16
7.5.12 RAM Test................................................................................................. 7-16
7.5.13 Power ON/OFF ........................................................................................ 7-16
7.5.14 PWM Circuit ............................................................................................ 7-17
7.5.15 Randomize Circuit.................................................................................... 7-17
7.6 Loading Software .............................................................................................. 7-17
7.7 Configuration of CPLD-chip D470 ................................................................... 7-17

Corrective Maintenance
7.1 Introduction 7
7-3
7.1 Introduction
This chapter describes troubleshooting procedures that can be used to isolate problems
with the test tool.
Warning
Opening the case may expose hazardous voltages. For example,
the voltage for the LCD back light fluorescent lamp is >400V!
Always disconnect the test tool from all voltage sources and
remove the batteries before opening the case. If repair of the
disassembled test tool under voltage is required, it shall be carried
out only by qualified personnel using customary precautions
against electric shock.
• If the test tool fails, first verify that you are operating it correctly by reviewing the
operating instructions in the Users Manual or Getting Started Manual.
• When making measurements for fault finding, you can use the black COM input
banana jack, or the metal shielding on the Main PCA unit, as measurement ground.
• To access the Main PCA for measurements, proceed as follows:
1. Remove the Main PCA unit, see Section 6.2.5.
2. Disassemble the Main PCA unit, see Section 6.3.
3. Connect the Display Assembly flat cable, the Backlight cable, and the Keypad
Foil flex cable to the Main PCA unit. Position the Keypad on the Keypad foil.
See Figure 7.1. The Test tool without the case is operative now.
4. Power the PCA via the Power Adapter and/or battery pack. Watch out for short
circuiting due to metal parts on your desk!!
REPAIR3.BMP
Figure 7-1. Operative Test Tool without Case

123/124
Service Manual
7-4
7.2 Starting Fault Finding.
After each step, continue with the next step, unless stated otherwise.
Power the test tool by the battery pack only, then by the power adapter only.
1. The test tool operates with the power adapter, but not with the battery only:
install a charged battery (VBAT >4V), and check the connections between the
battery and the test tool (X503, R504, R506, R507).
2. The test tool operates with the battery pack, but not with the power adapter only, and
the battery pack is not charged by the test tool: continue at 7.3 Charger Circuit.
3. The test tool operates neither with the battery pack, nor with the power adapter:
continue at 7.4 Starting with a Dead Test Tool.
4. Particular functions are not correct: continue at 7.5 Miscellaneous Functions.
Table 7-1. Starting Fault Finding
Power adapter Battery Pack Check
1 OK NOT OK Battery pack, connector, sense resistors
2 NOT OK OK See Section 7.3 Charger Circuit
3 NOT OK NOT OK See Section 7.4 Starting with a Dead Test Tool
4 Partly OK Partly OK See Section 7.5 Miscellaneous Functions
7.3 Charger Circuit
1. Power the test tool by the power adapter only.
2. Check TP501 for ≅15...20V.
If not correct, check the power adapter input circuit (X501, Z501,V501, C501).
3. Check TP504 (VBAT) for about 7.5V.
If not correct, check R501, V504, V503, L501, C503.
Check TP502 for a 100 kHz, 13Vpp pulse signal; if correct or low, check if TP504 is
shorted to ground, and check V506.
4. Install a charged battery. The voltage at TP504 will be now about 5V.
5. Check N501 pin 18 (P7VCHA) for ≅7V.
If not correct, check N501 pin 20 for ≅15V (supplied via R502). If 15V on pin 20 is
correct, check C507, replace N501.
P7VCHA is the supply voltage for the charger control circuit in N501. It is derived from
VADAPTER (pin20), by an internal linear supply in N501.
6. Check N501 pin 12 (NETVALID) for +2.7V, and TP529 (MAINVAL) for +3.3V.
The NETVALID and MAINVAL signals indicate to the P-ASIC and the D-ASIC that a
correct power adapter voltage is connected. The signals enable control of the P-
ASIC CHARGE circuit (controls V506 by 100 kHz, 13Vpp square wave).
If correct continue at step 7.

Corrective Maintenance
7.3 Charger Circuit 7
7-5
If not correct, then:
a. Check TP571 (+3V3GAR) for +3V3V.
If not correct, possibly caused by V569, R580, TP571 short to ground, loose pins
of N501, N501 defective.
b. Check N501 pin 8 (VADALOW) for ≅ 1.1V
If not correct:
1. Check R515 and connections.
The P-ASIC supplies a current to R515. The current source uses REFPWM2
and IREF, see 2 and 3 below.
2. Check N501 pin 73 (REFPWM2) for +3V3. REFPWM2 is supplied by the
P-ASIC. Check TP307 (N501 pin 72, REFP) for 1.22V, check V301 and
R307.
3. Check N501 pin 74 (IREF) for 1.61V.
If not correct, possibly caused by R528, loose pin 74, or N501 defective.
c. Check +3V3SADC on N501 pin 65 for +3.3V.
7. Check TP531 (CHARCURR):
The CHARCURR signal controls the battery charge current.
If TP531 < 2.7V continue at step 7a.
If TP531 >2.7V continue at step 7b.
a. Check if charger FET V506 is controlled by a ≅100 kHz, 13 Vpp square wave on
TP502 (FET gate). If correct check/replace V506.
If not correct, check:
1. N501 pin 4 TEMPHI relative to X503 pin 3 (=N501 pin 9) for ≅ 200 mV. If
not correct, check R512 and connections.
2. N501 pin 5 TEMP relative to X503 pin 3 (=N501 pin 9) for ≅ 400...500 mV
at about 20 °C. If not correct check the NTC in the battery pack for ≅12 kΩ
at 20°C (X503 pins 3 and 5); check connections to N501.
3. N501 pin 6 (IMAXCHA) for ≅ 150 mV. If not correct check R514, and
connections to N501.
4. N501 pin 7 (VBATHIGH) for ≅ 1.2V. If not correct check R513, and
connections to N501.
Steps 1 to 4 verify that N501 supplies a 47
µ
A current to each of the resistors
R512, battery NTC, R514, and R513
5. Check N501 pin 9 for the same voltage as on X503 pin 3 (sense resistors
R504, R506, and R507).
6. If 1 to 5 above correct, then N501 is defective.
b. Connect TP531 for a short time (max. 1 minute) to ground, and see if the FET
gate TP502 now shows a 100 kHz pulse signal.
If it does not, continue at step 7d.
If it does, the CHARCURR control signal is not correct, continue at step 7c.
c. Check the CHARCURR control signal:

123/124
Service Manual
7-6
The CHARCURR voltage on TP531 is controlled by a pulse width modulated
voltage (CHARCUR) from the D-ASIC D471 (pin 40). The D-ASIC measures the
required signals needed for control, via the Slow ADC.
1. Check the SLOW ADC, see Section 7.5.3.
2. Check VGARVAL (N501 pin 64), for +3.3V. If not correct, check if the line
is shorted to ground. If it is not, then replace N501.
3. Trace the CHARCURR signal path to R534, R 442 and D471 (D-ASIC)
output pin 40.
d. Check the following:
1. C506 and connections to N501.
2. Connections between V506 and N501 pin 16 (CHAGATE).
3. The voltage at TP501 (N501 pin 19, VCHDRIVE) for ≅ 15...20V.
4. The voltage at N501 pin 43 for a triangle waveform, 80...100 kHz, +1.6V to
+3.2V.
5. If 1 to 4 correct, then replace N501.
7.4 Starting with a Dead Test Tool
If the test tool cannot be turned on, when powered by a charged battery pack, or by the
power adapter, follow the steps below to locate the fault.
1. Connect a power adapter and a charged battery pack.
2. Turn the test tool on and listen if you hear a beep.
a. If you hear no beep, continue at 7.4.1 Test Tool Completely Dead.
b. If you hear a weak beep, continue at 7.4.2 Test Tool Software Does not Run.
c. If you hear a “normal” beep, the software runs, but obviously the test tool is not
operative. Continue at 7.4.3 Software Runs, Test Tool not Operative.
7.4.1 Test Tool Completely Dead
1. Turn the test tool off. Keep the keys pressed, and turn the test tool on again.
This will start up the mask software.
If you still hear no beep, continue at step 2.
If you hear a weak beep now, continue at Section 7.4.2.
2. Check the Keyboard ROW1 line (MS433 next to X452) for a 500 kHz 0.6V
triangular wave. If not correct, continue at step 3.
If correct, the mask software runs, but the buzzer circuit does not function. Check
the buzzer function (Section 7.5.10), and then continue at Section 7.4.2.
3. Check N501 pin 60 (VBATSUP) for >4.8V. If not correct check R503, and
connections to battery pack.
4. Check TP571 (+3V3GAR) for +3V3V.
If not correct, this is possibly caused by V569, R580, TP571 short to ground, loose

Corrective Maintenance
7.4 Starting with a Dead Test Tool 7
7-7
pins of N501, or N501 defective. Check the +VD supply voltage on D-ASIC D471.
Temporarily remove R470 to check for short circuit.
5. Check N501 pin 64 (VGARVAL) for +3.3V. If not correct:
a. Check if the line is shorted to ground.
b. Check N501 pin 73 (REFPWM2) for +3V3. REFPWM2 is supplied by N501,
and derived from REFP on the reference circuit on the Trigger part. Check
TP307 (N501 pin 72, REFP) for 1.22V, check V301/R307. If no 1.22V, and
V301/R307 and connections are correct, then replace N501.
c. Check N501 pin 12 (NETVALID) for +2.6V. If not correct, proceed as
indicated in Section 7.3, step 6.
d. Check the Power ON/OFF function, see Section 7.5.13.
6. Check X-tal signals on TP473 (32 kHz), TP474 (3.69 MHz), and TP475 (50 MHz);
if not correct check connections, replace X-tals, replace D471. If the Test Tool is off
AND not powered by the Battery Charger/Power Adapter, only the 32 kHz clock
runs. If the 3.69 MHz clock is present, then continue at Section7.4.3.
7.4.2 Test Tool Software Does not Run.
1. Turn the test tool OFF and ON again.
2. Check D471 pin 59 (row1) for a 500 kHz triangular wave.
If no 500 kHz is not present, but you hear a weak beep, the test tool software runs,
but the buzzer circuit does not function correctly. Go to Section 7.5.10 to check the
buzzer circuit, then continue at Section 7.4.3 to see why the test tool cannot be
operated.
If a 500 kHz triangular wave is present, the MASK software is running. Continue at
step 3.
3. Load new software to see if the loaded software is corrupted. See Section 7.6.
4. Do the RAM test, see Section 7.5.12.
5. Check for bad soldered address/data lines and IC pins.
6. Replace FLASH-ROM D474 and RAM D475.
7.4.3 Software Runs, Test Tool not Operative
1. Check the Display and Backlight function, see Section 7.5.1
2. Check the Fly Back Converter, see Section 7.5.2
3. Check the Keyboard function, see Section 7.5.3

123/124
Service Manual
7-8
7.5 Miscellaneous Functions
7.5.1 Display and Back Light
Warning
The voltage for the LCD back light fluorescent lamp is >400V!
1. Connect another LCD unit to see if the problem is caused by the LCD unit. The unit
is not repairable.
2. Defective display
Check the LCD control signals on measure spots MS401...MS422 (near to X453).
Use a 10:1 probe with ground lead on the probe connected to the metal screening of
the UUT. Notice that MS407 is missing !
a. MS422: DISPON for +3.3V.
b. MS420: DATACLK0 for 120 ns pulses
MS414-415: LCDAT0,1 for 250 ns pulses
MS417-418: LCDAT2,3 for 250 ns pulses
MS412 LINECLK, for 120 ns pulses, ≅16 kHz
MS411 FRAME, for 50 us pulses, ≅70 Hz
MS409 M, for a ≅625Hz square wave.
c. MS406 +5VA for +5V
MS405 +3V3D for +3.3V
MS401 -30VD for -30V (from Fly Back Converter).
d. MS404 REFPWM1 for +3.3V.
3. Bad contrast.
a. Check MS403 (CONTRAST) for a 60 kHz sinewave of 200 mVpp that rides on
0.8 Vdc.
b. Check MS408 (LCDTEMP1) for +1.6V at room temperature (to SLOW ADC).
If not correct, check R591 in SLOW ADC part.
4. Defective backlight:
a. Turn the test tool on, and monitor the voltage on T600 pin 3 or pin 5 for a 8 Vpp,
66 kHz, half rectified sine wave. If a half rectified sine wave, with an increasing
amplitude, is only seen for about 0.2 second directly after power on, then the
secondary circuit is defective. Install a new LCD unit. If this does not cure the
problem, check the resistance between T600 pin 10 and 6 for ≅300Ω, replace
V603, V605. Check C606!
b. Check T600 pin 3 and pin 5 for a 8 Vpp, 66 kHz, half rectified sine wave. If it is
present on only pin 3 or pin 5, then replace V601.
c. Check TP601 and TP602 for a 7Vpp, 66 kHz, square wave. If not correct then
check TP604 (TLON) for +3V3. If TLON is correct, then replace N600.
d. Check (replace) V600, V602.

Corrective Maintenance
7.5 Miscellaneous Functions 7
7-9
5. Backlight brightness control not correct:
Check the TP605 (BACKBRIG, supplied by D-ASIC D471) for a 25 kHz, 3.3 V
pulse signal. The duty cycle of the pulses controls the back light brightness. The
backlight brightness increases with an increasing length of the high pulse. Check
V604, R604.
6. Measure the voltage on the collctro of V605:
- correct voltage 1.5 V
- >1.5 V : N600 defect
- <1.5 V : secundary circuit defect (V606, V603, replace both if one is defective!)
7.5.2 Fly Back Converter
1. Check the voltages on TP572 (+5V), TP573 (+3.3V), TP574 (+3.3V), TP576
(-3.3V), TP577 (-30V) on the POWER part.
a. If one or more voltages are correct, then check the rectifier diodes
(V561...V564), and coils (L562...L567) of the incorrect voltage.
b. If none of the voltages is correct, then the fly back converter does not run
correctly, continue at step 2.
2. Check TP504 (VBATT) for >4.8V.
3. Check TP552 (FLYGATE) for a square wave voltage of at least some volts (for a
correct Fly Back Converter 50...100 kHz, ≅10 Vpp).
a. If a square wave is present on TP552 (may be not the correct value), then:
1. Check the voltage on N501 pin 55 (FLYSENSP). For a correct converter
this is a saw tooth voltage of 50...100 kHz, 50...150 mVpp).
} 50...150 mV
a. If no sawtooth voltage is present on R501, no current, or a DC current
flows in FET V554. The primary coil or V554 may be defective (or
interrupted connections). Check R504, R506, R507 (battery current
sense resistors); these resistors may be fused due to a short in FET
V554.
b. If an incorrect sawtooth is present on R501 this can be caused by:
-overloaded outputs (Frequency low, e.g. <<50 kHz; 250 mVpp)
-underloaded outputs (Frequency high, e.g. >>100 kHz; <<100 mVpp)
-bad FET V554 (Sawtooth voltage is not linear).
2. Check R570 and VCOIL connections.
b. No FLYGATE square wave is present.
Check TP526 (FREQPS) for a 50...100 kHz, 3.3 Vpp square wave. If no square
wave on TP526, then go to step 4.
4. Check TP528 (PWRONOFF) for +3V. If not correct, see Section 7.5.13 Power
ON/OFF.

123/124
Service Manual
7-10
5. Check N501 pin 43 (COSC) for a triangle waveform, 50...100 kHz, +1.6V to +3.2V.
If not correct check C553 and connections; check IREF, see step 6. If all correct,
replace N501.
6. Check N501 pin 74 (IREF) for 1.6V. If not correct:
a. Check N501 pin 73 (REFPWM2) for +3V3. REFPWM2 is supplied by N501,
and derived from REFP on the reference circuit on the Trigger part. Check
TP307 (N501 pin 72, REFP) for 1.22V. If not correct, check V301/R307.
b. Check R528, loose pin 74, or N501 defective.
7. Check N501 pin 51 (VOUTHI) for <2.5V (nominal value 1.65V). If not correct
check R558 and connections to N501; check IREF, see step 6.
8. Check N501 pin 57 (IMAXFLY) for ≅250 mV. If not correct check R559 and
connections to N501; check IREF, see step 6.
7.5.3 Slow ADC
Check the following signals:
1. BATCUR (N501 pin 77), must be {1.63+(6.7 x IBATP)} Volt.
If not correct, replace N501.
Measure IBATP on X503 pin 3 (= N501 pin 9); IBATP senses the battery current.
2. BATVOLT (N501 pin 78), must be {0.67 x (VBAT-3.27)} Volt.
If not correct, replace N501.
Measure VBAT on TP504 (= N501 pin 3); VBAT senses battery the voltage.
3. BATTEMP (N501 pin 79), must be {TEMP - IBATP} Volt.
If not correct, replace N501.
Measure TEMP on N501 pin 5 (=X503 pin 6); TEMP senses the battery temperature.
Measure IBATP on X503 pin 3 (= N501 pin 9); IBATP senses the battery current.
4. +3V3SADC must be +3.3V (supplied by N501 pin 65). If not correct, check if the
+3V3SADC line is shorted to ground. If it is not, then replace N501.
5. SELMUXn (TP591, TP592, TP593) supplied by the D-ASIC must show LF pulses
(0V to +3.3V, 0.5...3 seconds period).
6. Check TP536, TP537, and TP534 for signals shown below (typical examples,
measured signals may have different pulse amplitude and repetition rate).
TP536: if at a fixed level, replace D531.
TP537: if not correct, trace signal to PWM circuit on the Digital part.
TP534: if at a fixed level, replace N531.
0V
≈ 500 ms
TP536 TP537
≈+3V
TP534
≈+0.5V

Corrective Maintenance
7.5 Miscellaneous Functions 7
7-11
7.5.4 Keyboard
Proceed as follows if one or more keys cannot be operated.
1. Replace the key pad, and the key pad foil to see if this cures the problem.
2. Press a key, and check ROW0...5 (measure spots MS432..MS437) for the signal
shown below :
≈ 50 ms 500 µs pulsesPress key
0
V
+3.3
V
Release key
If no key is pressed the ROW lines are low if a battery is installed; if the 123 is
powered by the the mains adapter only, the lines are alternating pulsing and low.
3. Check COL0...3 (measure spots MS438...MS441) for a +3.3V level. Then press and
hold a key, and check the matching COL line for the signal shown below:
≈ 50 ms 500 µs pulsesPress key
0
V
+3.3
V
Release key
If not correct, check the connections from X452 to D471; replace D471.
For the ON/OFF key see Section 7.5.13.
7.5.5 Optical Port (Serial RS232 Interface)
Receive (RXD)
1. Check the voltage RXDA on TP522 for +200 mV, and the voltage RXD on TP527
(buffered and amplified RXDA voltage) for +3.3V.
2. Shine with a lamp in the optical port (H522).
Check the voltage RXDA on TP522 for 0...-0.6V, and the voltage RXD on TP527 for
0V. M
Send (TXD).
1. Check the voltage TXD on TP521 for +3.3V.
2. Press to open the SAVE & PRINT menu.
3. Press PRINT SCREEN to start the test tool data output.
Check the voltage TXD on TP521 for a burst of pulses (pulses from +2V to +3.3V).
The length of the burst and the pulses depends on the selected baud rate.
7.5.6 Channel A, Channel B Voltage easurements
1. Press to open the SCOPE INPUTS menu, and select:
INPUT A: ■ DC | ■ NORMAL | INPUT B: ■ DC | ■ NORMAL

123/124
Service Manual
7-12
2. Press to open the SCOPE INPUTS menu.
Press to open the SCOPE OPTIONS ... menu, and select:
SCOPE MODE: ■ ROLL MODE | WAVEFORM MODE: ■ NORMAL.
3. Apply a 1 kHz square wave to Input A and Input B, and change the test tool
sensitivity (V/div) to make the complete square wave visible.
4. Check TP154 (ADC-A) and TP254 (ADC-B) for the signal shown below:
}
Input positive.
Input negative
150 mV/div
Input zero. 0.3 to 1.4V
A trace amplitude of 1 division results in an 150 mV voltage on TP154/255
Moving the trace position, with a zero input signal, results in a TP154/254 voltage of
about +0.3V (bottom) to +1.4V (top).
If the voltages are not correct, do steps 6 to 16; if these steps are correct, then replace
the C-ASIC.
If the voltages are correct, the error is most probably caused by the ADC, or ADC
control: continue at step 16.
5. Check TP156 (TRIGA) and TP256 (TRIGB). The TRIGA and TRIGB signals must
be the inverted input signals, with an amplitude of 50 mV per division trace
amplitude.
Moving the trace position, with a zero input signal, results in a TP156/256 voltage of
about +0.4V (bottom) to -0.4V (top).
If the voltages are not correct, do steps 6 to 16; if these steps are correct, then replace
the C-ASIC.
6. Check the supply voltages +3V3A (+3.3V), -3V3A (-3.3V), and +5VA (+5V).
If not correct trace to the Fly Back converter on the Power part.
7. Check TP151 (POS-A) and TP251 (POS-B) for about +1.1V (trace at mid-screen),
+0.4V (trace at top of screen), +1.8V (trace at bottom of screen).
If not correct check the PWM circuit (in the Digital Circuit).
8. Check TP152 (OFFSET-A) and TP252 (OFFSET-B) for about +1.1V.
9. Check TP303 (REFN) for -1.2V.
10. Check TP153 (DACTESTA) and TP253 (DACTESTB) for 0V. If TP153 is +1.7V,
the C-ASIC is in the reset state (200 mV/div fixed sensitivity); check SDAT and
SCLK, see step 15.
11. Check MIDADCA (N101/28) and TP255 MIDADCB (N201/28) for about +1.2V.
12. Press to open the SCOPE INPUTS menu.
Press to open the SCOPE OPTIONS ... menu, and select:
SCOPE MODE: ■ NORMAL | WAVEFORM MODE: ■ NORMAL.
Select a time base of 20 ms/div.

Corrective Maintenance
7.5 Miscellaneous Functions 7
7-13
13. Check N101/31, N201/31 (TRACEROT supplied by T-ASIC N301) for the signals
shown below (typical example at 20 ms/div.).
+0.8V
-0.8V
≈100 ms ≈5 ms
If not correct check:
TP432 (RAMPCLK) for 3V, 200 ns pulses.
TP332 (RAMPCLK) for 0.6V, 200 ns pulses.
TP331 (RSTRAMP) for +0.6V pulses, with varying pulse with and repetition rate.
All pulses are supplied by D-ASIC-D471.
14. Check TP310 (REFATT) for alternating +1.2V and -1.2V pulses. The repetition
frequency depends on the time base, and is for example 500 ms at 20 ms/div.
15. Check the SCLK and SDAT lines for +3.3V pulse bursts (C-ASIC pin 25 and 26).
These signals can also be checked at TP471 (SCLK) and TP472 (SDAT).
16. Check SMPCLK_A (D401/15) and SMPCLK_B (D451/15) for a 5 MHz (time base
≥ 10 ms/div) or 25 MHz clock signal (3.3V). Check SMPCLK (N301/38) for a
5MHz or 25 MHz clock signal of 0.6V.
17. Check TP301 (REFADCT) for +2V, and TP302 (REFADCB) for +0.45V
18. Check the ADC supply voltages +3V3ADCA (D401/28, D451/28) and +3V3ADCD
(D401/2, D451/2) for +3.3V.
7.5.7 Channel A Ohms and Capacitance Measurements
1. Press and select MEASURE on A: ■ OHMΩ
ΩΩ
Ω.
Connect a current meter between Input A and the COM input. Select the various
Ohms ranges, and verify that the current approximately matches the values listed in
the table below.
If not correct, the protection circuit or the current source in the T-ASIC (N301) may
be defective.
If the current is correct, and the Volt function is correct (so ADC is correct), then the
Ohms part in the C-ASIC is defective: replace N101.
Range 50 Ω 1) 500 Ω5 kΩ50 kΩ500 kΩ5 MΩ30 MΩ
Current 500 µA 500 µA 50 µA5 µA0.5 µA 50 nA 50 nA
1) 50 Ω range for CONTINUITY only.

123/124
Service Manual
7-14
2. Press and select MEASURE on A: ■ CAP .
Verify TP156 for +0.3 ... 0V pulses (repetition rate 100...200 ms):
Zero scale (open input): pulse width approximately 30 µs.
Full scale (for example 500 nF): pulse width approximately 25 ms.
If not correct, most probably the C-ASIC N101 is defective.
If correct, continue at Section 7.5.8 Trigger functions (pulse width is measured via
the T-ASIC).
7.5.8 Trigger Functions
1. Press and select MEASURE on A: ■ VDC .
2. Press and select INPUT A: ■ DC | NORMAL | INPUT B: ■ DC | NORMAL
3. Press to select the SCOPE INPUTS menu.
Press to select the TRIGGER menu, and select:
INPUT: ■ A or B | SCREEN UPDATE: ■ FREE RUN | AUTO RANGE: . ■ >15HZ
Press to open the SCOPE INPUTS menu.
Press to open the SCOPE OPTIONS ... menu, and select:
SCOPE MODE: ■ NORMAL | WAVEFORM MODE: ■ NORMAL.
4. Supply a 1 kHz sine wave of +/- 3 divisions to Input A, and Input B.
5. Check:
a. TP156, TP256 for a 600 mV (6 div. x 100 mV/div), 1 kHz, sine wave; the DC
level depends on the trace position.
If not correct, C-ASIC N101/N102 is probably defective.
b. TP321, TP322 for 1.1...1.9V DC (move the trigger level from top to bottom).
If not correct check the PWM circuit, see Section 7.5.8.
c. TP311for a 0...+3.3V, 1 kHz square wave when the trigger level is at the middle
of the trace). Change the trigger level, and verify that the duty cycle of the
square wave changes. If not correct T-ASIC N301 may be defective.
d. TP433 (TRIGDT) for 0...+3.3V pulses. Pulse width:
4...10 µs for time base 2 µs/div and faster;
>40 µs for time base 5 µs/div and slower; pulse width increases with time base.
e. TP336 for +0.6...0V pulses, TP436 for +3.3...0V pulses; the pulse width is about
40 µs...10 ms.
If not correct, check the RANDOMIZE circuit, see Section 7.5.15.
f. SMPCLK_B (N301/38) for a 5 MHz (time base ≥ 10 ms/div) or 25 MHz (time
base < 10 ms/div) clock signal (3.3V). Check SMPCLK_B on both sides of
R339.
6. To test video trigger press to select the SCOPE INPUTS menu.
Press to select the TRIGGER menu, and select INPUT: ■ VIDEO on A...
From the VIDEO TRIGGER submenu select:
SYSTEM: ■ PAL | LINE: ■ RANDOM | POLARITY: ■ POSITIVE
Press to open the SCOPE INPUTS menu.

Corrective Maintenance
7.5 Miscellaneous Functions 7
7-15
Press to open the SCOPE OPTIONS ... menu, and select:
SCOPE MODE: ■ NORMAL | WAVEFORM MODE: ■ NORMAL
7. Supply a 15.6 kHz square wave of 20V (+10...-10V) to Input A, and Input B.
8. Check:
a. TP308 (TVOUT) for 15.6 kHz, -0.8...+0.6V pulse (square wave) bursts (see
figure below).
15.6 kHz ≈600 ms
If not correct, N301 may be defective.
b. TVSYNC, on R392/R397, for 15.6 kHz, +2.6...+3.3V pulse bursts.
If not correct, V395 may be defective.
c. TP311 (ALLTRIG) for 15.6 kHz, +3.3...0V pulse bursts.
If not correct, N301 may be defective.
d. TP433 (TRIGDT) for 0...+3.3 pulses.
If not correct, TRIGQUAL may be not correct.
e. TP338 (TRIGQUAL) for 0...+0.6V pulses, width 70 µs, frequency about 2 kHz.
If not correct, D471 may be defective.
7.5.9 Reference Voltages
1. Check:
a. TP306 for +3.3V, TP307 for +1.23V
If not correct check/replace V301, R307, C3112, P-ASIC N501.
b. TP301 for +2V TP303 for -1.23V
TP302 for +0.4V TP304 for +3.3V
TP310, see figure below (in ROLL mode TP310 is zero).
If not correct, check/replace REFERENCE GAIN circuit and T-ASIC N301.
+1.2V
-1.2V
≈ 800 ms
TP310
7.5.10 Buzzer Circuit
1. Press and select MEASURE on A : CONT )))
2. Short circuit Input A to COM. The buzzer is activated now.
3. Check TP496 for a 4 kHz, 0...3V square wave during beeping (0 V if not activated).
4. Check TP495 for a 4 kHz +3...-30V square wave during beeping (TP495 is -30V if
the beeper is not activated).

123/124
Service Manual
7-16
7.5.11 Reset ROM Circuit
1. Check TP487 for +3V (supplied by D471).
7.5.12 RAM Test
You can use the Microsoft TERMINAL program to test the RAM. Proceed as follows:
1. Connect the Test Tool to a PC via the Optical Interface Cable PM9080.
2. Start the Terminal program, and select the following Settings:
Terminal Emulation TTY (Generic)
Terminal Preferences Terminal Modes CR -> CR/LF
Line Wrap Inbound
Local Echo Outbound
Sound
Communications Baud Rate 9600
Data Bits 8
Stop Bits 1
Parity None
Flow Control Xon/Xoff
Connector COMn
3. Turn the test tool off. Keep the keys pressed, and turn the test tool on again.
This will start up the mask software. You will hear a very weak beep now.
4. In the terminal program type capital characters X (no ENTER!). After a number of
characters the test tool mask software will respond with an acknowledge 0 (zero).
This indicates that the communication between the Terminal program and the test
tool is accomplished.
5. Type ID
and press [Enter]
The test tool will return an acknowledge 0 (zero), and the string
Universal Host Mask software; UHM V3.0
If it does not, check the Terminal program settings, the interface connection, and the
test tool Optical Port (Section 7.5.5).
6. Type EX10,#H20400000,#H80000
and press [Enter]
The test tool will return one of the following acknowledges:
0 the RAM is OK.
1 syntax error in the typed command
6 the RAM does not properly function.
Notice that the acknowledge overwites the first character of the message sent to the
test tool.
7.5.13 Power ON/OFF
1. Check TP528 for +3V at power on, and 0V at power off (supplied by D471).
If not correct, do the Section 7.4.1. tests first!

Corrective Maintenance
7.6 Loading Software 7
7-17
2. Check MS444 (ONKEY, D471) for +3V; when pressing the ON key the signal must
be low for 100...150 ms.
7.5.14 PWM Circuit
1. Check the PWM control signals generated by D471. The signals must be measured
on the small component (SMD) side of the Main PCA and must show 0...3V pulses,
with variable duty cycle, and a frequency of 100, 25, or 6 kHz:
a. CHARCURD (junction R442/C431) ≅ 100 kHz
b. SADCLEV (R441/C432), POS A D (R439/C433), POS B D (R431/C442),
TRIGLEV2D (R434/C438), TRIGLEV1D (R433/C439) ≅ 25 kHz
c. OFFSETA-D (R438/C434), OFFSETB-D (R432/C441) ≅ 6 kHz
2. If not correct, check:
a. TP306 (REFPWM2) for +3.3V (used for CHARCURD SADCLEV)
b. TP304 (REFPWM1) for +3.3V (used for other PWM signals).
If TP306 and TP304 are correct, D471 may be defective.
7.5.15 Randomize Circuit
1. Check TP483 for 0...+3V pulses, 25 kHz, variable duty cycle.
2. Check TP482, for +3...0V pulses, variable frequency and duty cycle.
7.6 Loading Software
To load instrument software in the test tool, the Fluke-43-123-19x ScopeMeter Loader
program V3.0 is required.
Power the test tool via the power adapter input using the BC190 Power Adapter.
7.7 Configuration of CPLD-chip D470
The CPLD-chip (D470) must be programmed after being installed. CPLD is present on
the Main PCA in the 123/124 ScopeMeter with installed software of version V2.00 and
onwards (serial numbers approximately DM8250001 and onwards).
CPLD is a programmable device with solder connections of the Ball-Grid-Array (BGA)
type. CPLD is supplied as a non-configured device. After the CPLD has been soldered
on to the Main PCA, it must be configured.
To configure, the ScopeMeter Loader Program must be used and dedicated Loader and
Model files. This has to be done in an Authorized Fluke Service Centre.
After configuring, it must be checked if if the CPLD-configuration was succesfull:
The function of CPLD is to assure that battery current drain is zero (<1 mA) after the
ScopeMeter has been switched off. This current can be checked with a sensitive Digital
Voltmeter across R504/R506/R507 (0.33 ohms). The check must be done 10 times after

123/124
Service Manual
7-18
power off and every time current should not exceed 1 mA (with the mains adapter
disconnected!).
A more direct check of correct CPLD-functioning is to check for a 61 us negative going
pulse at test point TP480 at power off. TP480 carries CPLD output signal ‘enablemain’.
8-1
Chapter 8
List of Replaceable Parts
Title Page
8.1 Introduction................................................................................................. 8-3
8.2 How to Obtain Parts.................................................................................... 8-3
8.3 Final Assembly Parts .................................................................................. 8-4
8.4 Main PCA Unit Parts .................................................................................. 8-6
8.5 Main PCA Parts .......................................................................................... 8-7
8.6 Accessory Replacement Parts ..................................................................... 8-25
8.7 Service Tools............................................................................................... 8-25

List of Replaceable Parts
8.1 Introduction 8
8-3
8.1 Introduction
This chapter contains an illustrated list of replaceable parts for the model 123 or 124
ScopeMeter test tool. Parts are listed by assembly; alphabetized by item number or
reference designator. Each assembly is accompanied by an illustration showing the
location of each part and its item number or reference designator. The parts list gives the
following information:
• Item number or reference designator (for example, “R122”)
• An indication if the part is subject to static discharge: the * symbol
• Description
• Ordering code
• Location on the Main PCA (e.g. ‘C 4 Top’ or ‘B 3 Bottom’ on Top Side or Bottom
Side of PCA).
Caution
A * symbol indicates a device that may be damaged by static
discharge.
8.2 How to Obtain Parts
Contact an authorized Fluke service center.
To locate an authorized service center refer to the second page of this manual (back of the
title page).
In the event that the part ordered has been replaced by a new or improved part, the
replacement will be accompanied by an explanatory note and installation instructions, if
necessary.
To ensure prompt delivery of the correct part, include the following information when
you place an order:
• Instrument model (Fluke 123 or 124), 12 digit instrument code (9444 ... ....), and
serial number (DM.......). The items are printed on the type plate on the bottom
cover.
• Ordering code
• Item number - Reference designator
• Description
• Quantity

123/124
Service Manual
8-4
8.3 Final Assembly Parts
See Table 8-1 and Figure 8-1 for the Final Assembly parts.
Table 8-1. Final Assembly Parts
Item Description Ordering Code
1 top case assembly 5322 442 00272
1 window/decal (lens) Fluke 123 4022 240 12431
1 window/decal (lens) Fluke 124 4022 240 13031
2 shielding foil 5322 466 11434
3 dust seal 5322 466 11435
4 conductive foam strip 5322 466 11436
5 display shielding bracket 5322 402 10204
6 display assembly 5322 135 00029
7 keypad 5322 410 10397
8 keypad foil 5322 276 13711
9 keyboard pressure plate 5322 466 10963
10 combiscrew M3x10 5322 502 21507
11 bottom case 5322 442 00273
12 combiscrew M3x10 5322 502 21507
13a battery pack (Ni-Cd as installed in Fluke 123) BP120
13b battery pack (Ni-MH as installed in Fluke 124) BP130
14 battery door 4022 244 98491
15 combiscrew M3x10 5322 502 21507
16 bail 5322 466 10975
A main PCA unit assembly. No firmware loaded!
Not calibrated!
4022 246 19831
Note
The Test Tool contains a Rechargeable Ni-Cd (Model 123) or Ni-MH
(Model 124) battery. Do not mix with the solid wastestream. Spent
batteries should be disposed of by a qualified recycler or hazardous
materials handler.

List of Replaceable Parts
8.3 Final Assembly Parts 8
8-5
ST8014.EPS
Figure 8-1. Fluke 123/124 Final Assembly

123/124
Service Manual
8-6
8.4 Main PCA Unit Parts
See Table 8-2 and Figure 8-2 for the Main PCA Unit parts.
Table 8-2. Main PCA Unit
Item Description Ordering Code
1 screw M2.5x5 5322 502 21206
2 combiscrew M3x10 5322 502 21507
3 insulator for power input 5322 325 10163
5 main PCA shielding box 5322 466 10976
6 guide piece for optical gate LEDs 5322 256 10201
7 main PCA shielding plate 5322 466 10964
8 screw M2.5x16 5322 502 14132
9 O-ring ∅ 17 mm Input A,B 5322 530 10272
10 O-ring ∅ 12 mm COM input 5322 530 10273
Note
If the main PCA must be replaced, you must order the complete Main PCA Unit.
ST8015.CGM
Figure 8-2. Main PCA Unit

List of Replaceable Parts
8.5 Main PCA Parts 8
8-7
8.5 Main PCA Parts
See Figure 9-6 and Figure 9-7 at the end of Chapter 9 for the Main PCA drawings.
Table 8-3. Main PCA
Reference
Designator
Description Ordering
Code
PCA Location
1 Led Holder for H521 and H522 5322 255 41213
2 Screw for Input Banana Jack Assembly 5322 502 14362
3 ( X100 ) Input Banana Jack Assembly
- without Input A,B and COM O-rings, see
Figure 8-2.
- including rersistors R1 and R2
5322 264 10311
B401 QUARTZ CRYSTAL 32.768KHZ SEK 5322 242 10302 B5 Bottom
B402 QUARTZ CRYSTAL 3.6864MHZ KDK 4022 303 20201 C4 Top
B403 QUARTZ CRYSTAL 50MHZ KDK 4022 106 00021 C4 Top
C101 MKC FILM CAP 630V 10% 22NF 5322 121 10616 A 2 Top
C102 SUPPR CAPACIT0R 0.1 UF 5322 121 10527 A 1 Top
C104 CER.CAP. 3.15KV +-5% 120PF 5322 126 14046 B 2 Top
C105 ALCAP NICHICON 16V 10UF 5322 124 41979 B 3 Top
C106 CER.CAP. 1KV -20+80% 4.7NF 5322 126 13825 A 2 Top
C107 CER CHIP CAP 63V 5% 470PF 5322 122 32268 A 2 Bottom
C111 CER CAP 1 500V 0.25PF 4.7PF 5322 122 33082 B 2 Top
C112 CER CAP 1 500V 0.25PF 4.7PF 5322 122 33082 B 2 Top
C113 CER CAP 1 500V 0.25PF 4.7PF 5322 122 33082 B 2 Top
C114 CER CAP 1 500V 0.25PF 4.7PF 5322 122 33082 B 2 Top
C116 CER CAP 1 500V 0.25PF 4.7PF 5322 122 33082 B 2 Top
C117 CER CAP 1 500V 2% 10PF 4822 122 31195 B 2 Top
C118 CER CAP 1 500V 0.25PF 4.7PF 5322 122 33082 B 2 Top
C119 CER CAP 1 500V 0.25PF 4.7PF 5322 122 33082 B 2 Top
C121 CER CAP 1 500V 2% 33PF 4822 122 31202 B 2 Top
C122 CER CAP 1 500V 0.25PF 4.7PF 5322 122 33082 B 2 Top
C123 CER CAP 1 500V 0.25PF 4.7PF 5322 122 33082 B 2 Top
C124 CER CAP 1 500V 2% 33PF 4822 122 31202 B 3 Top
C131 CER CHIP CAP 63V 0.25PF 0.82PF 5322 126 10786 A 2 Bottom

123/124
Service Manual
8-8
Reference
Designator
Description Ordering
Code
PCA Location
C132 CER CHIP CAP 63V 0.25PF 4.7PF 5322 122 32287 A 2 Bottom
C133 CER CHIP CAP 63V 5% 47PF 5322 122 32452 A 2 Bottom
C134 CER CHIP CAP 63V 5% 470PF 5322 122 32268 A 2 Bottom
C136 CER CHIP CAP 63V 10% 4.7NF 5322 126 10223 A 2 Bottom
C142 CHIPCAP NP0 0805 5% 1NF 5322 126 10511 B 2 Bottom
C145 CHIPCAP NP0 0805 5% 1NF 5322 126 10511 A 2 Bottom
C146 CHIPCAP NP0 0805 5% 1NF 5322 126 10511 A 2 Top
C152 CERCAP X7R 0805 10% 15NF 4822 122 33128 A 2 Bottom
C153 CHIPCAP X7B 0805 10% 22NF 5322 122 32654 A 2 Bottom
C156 CHIPCAP NP0 0805 5% 1NF 5322 126 10511 B 3 Bottom
C158 CER CHIP CAP 63V 5% 150PF 5322 122 33538 B 2 Bottom
C159 CHIPCAP NPO 0805 5% 100PF 5322 122 32531 B 2 Bottom
C161 CER CHIPCAP 25V 20% 100NF 5322 126 13638 A 2 Bottom
C181 ALCAP SANYO 10V 20% 22UF 5322 124 11837 A 3 Top
C182 CER CHIPCAP 25V 20% 100NF 5322 126 13638 B 2 Bottom
C183 ALCAP SANYO 10V 20% 22UF 5322 124 11837 B 3 Top
C184 CER CHIPCAP 25V 20% 100NF 5322 126 13638 B 2 Bottom
C186 CER CHIPCAP 25V 20% 100NF 5322 126 13638 A 2 Bottom
C187 ALCAP SANYO 10V 20% 22UF 5322 124 11837 B 3 Top
C188 CER CHIPCAP 25V 20% 100NF 5322 126 13638 B 2 Bottom
C189 CER CHIPCAP 25V 20% 100NF 5322 126 13638 A 2 Bottom
C190 CER CHIPCAP 25V 20% 100NF 5322 126 13638 B 2 Bottom
C191 CER CHIPCAP 25V 20% 100NF 5322 126 13638 B 2 Bottom
C199 CER CHIP CAP 63V 5% 470PF 5322 122 32268 A 3 Bottom
C201 MKC FILM CAP 630V 10% 22NF 5322 121 10616 C 2 Top
C202 SUPPR CAPACIT0R 0.1 UF 5322 121 10527 D 1 Top
C204 CER.CAP. 3.15KV +-5% 120PF 5322 126 14046 C 2 Top
C205 ALCAP NICHICON 16V 10UF 5322 124 41979 D 3 Top
C206 CER.CAP. 1KV -20+80% 4.7NF 5322 126 13825 D 1 Top
C207 CER CHIP CAP 63V 5% 470PF 5322 122 32268 C 2 Bottom
C211 CER CAP 1 500V 0.25PF 4.7PF 5322 122 33082 D 2 Top

List of Replaceable Parts
8.5 Main PCA Parts 8
8-9
Reference
Designator
Description Ordering
Code
PCA Location
C212 CER CAP 1 500V 0.25PF 4.7PF 5322 122 33082 D 2 Top
C213 CER CAP 1 500V 0.25PF 4.7PF 5322 122 33082 D 2 Top
C214 CER CAP 1 500V 0.25PF 4.7PF 5322 122 33082 D 2 Top
C216 CER CAP 1 500V 0.25PF 4.7PF 5322 122 33082 D 2 Top
C217 CER CAP 1 500V 2% 10PF 4822 122 31195 D 2 Top
C218 CER CAP 1 500V 0.25PF 4.7PF 5322 122 33082 D 2 Top
C219 CER CAP 1 500V 0.25PF 4.7PF 5322 122 33082 D 2 Top
C221 CER CAP 1 500V 2% 33PF 4822 122 31202 D 2 Top
C222 CER CAP 1 500V 0.25PF 4.7PF 5322 122 33082 D 2 Top
C223 CER CAP 1 500V 0.25PF 4.7PF 5322 122 33082 D 2 Top
C224 CER CAP 1 500V 2% 33PF 4822 122 31202 D 3 Top
C231 CER CHIP CAP 63V 0.25PF 0.68PF 4822 126 12342 C 2 Bottom
C232 CER CHIP CAP 63V 0.25PF 4.7PF 5322 122 32287 C 2 Bottom
C233 CER CHIP CAP 63V 5% 47PF 5322 122 32452 C 2 Bottom
C234 CER CHIP CAP 63V 5% 470PF 5322 122 32268 C 2 Bottom
C236 CER CHIP CAP 63V 10% 4.7NF 5322 126 10223 C 2 Bottom
C242 CHIPCAP NP0 0805 5% 1NF 5322 126 10511 D 2 Bottom
C245 CHIPCAP NP0 0805 5% 1NF 5322 126 10511 C 2 Bottom
C246 CHIPCAP NP0 0805 5% 1NF 5322 126 10511 C 2 Top
C252 CERCAP X7R 0805 10% 15NF 4822 122 33128 C 2 Bottom
C253 CHIPCAP X7B 0805 10% 22NF 5322 122 32654 C 2 Bottom
C256 CHIPCAP NP0 0805 5% 1NF 5322 126 10511 D 3 Bottom
C258 CER CHIP CAP 63V 5% 150PF 5322 122 33538 C 2 Bottom
C259 CHIPCAP NPO 0805 5% 100PF 5322 122 32531 C 2 Bottom
C261 CER CHIPCAP 25V 20% 100NF 5322 126 13638 C 2 Bottom
C281 ALCAP SANYO 10V 20% 22UF 5322 124 11837 C 3 Top
C282 CER CHIPCAP 25V 20% 100NF 5322 126 13638 D 2 Bottom
C283 ALCAP SANYO 10V 20% 22UF 5322 124 11837 C 3 Top
C284 CER CHIPCAP 25V 20% 100NF 5322 126 13638 D 2 Bottom
C286 CER CHIPCAP 25V 20% 100NF 5322 126 13638 C 2 Bottom
C287 ALCAP SANYO 10V 20% 22UF 5322 124 11837 D 3 Top
C288 CER CHIPCAP 25V 20% 100NF 5322 126 13638 D 2 Bottom

123/124
Service Manual
8-10
Reference
Designator
Description Ordering
Code
PCA Location
C289 CER CHIPCAP 25V 20% 100NF 5322 126 13638 C 2 Bottom
C290 CER CHIPCAP 25V 20% 100NF 5322 126 13638 C 2 Bottom
C291 CER CHIPCAP 25V 20% 100NF 5322 126 13638 D 2 Bottom
C301 CER CHIPCAP 25V 20% 100NF 5322 126 13638 B 3 Bottom
C303 CER CHIPCAP 25V 20% 100NF 5322 126 13638 B 3 Top
C306 CER CHIPCAP 25V 20% 100NF 5322 126 13638 B 3 Bottom
C311 CER CHIPCAP 25V 20% 100NF 5322 126 13638 B 3 Bottom
C312 CER CHIPCAP 25V 20% 100NF 5322 126 13638 B 3 Bottom
C313 ALCAP SANYO 25V 20% 10UF 5322 124 11838 D 3 Top
C314 ALCAP SANYO 25V 20% 10UF 5322 124 11838 A 3 Top
C317 ALCAP NICHICON 6.3V 20% 22UF 4822 124 80675 C 3 Top
C321 CER CHIP CAP 63V 10% 1.5NF 5322 122 31865 C 3 Top
C322 CER CHIP CAP 63V 10% 1.5NF 5322 122 31865 C 3 Top
C331 CER CHIP CAP 63V 0.25PF 4.7PF 5322 122 32287 B 3 Bottom
C332 CER CHIP CAP 63V 5% 22PF 5322 122 32658 B 4 Bottom
C333 CER CHIP CAP 63V 0.25PF 1PF 5322 122 32447 B 3 Top
C337 CER CHIP CAP 63V 0.25PF 4.7PF 5322 122 32287 B 3 Top
C339 CER CHIP CAP 63V 0.25PF 1PF 5322 122 32447 B 3 Top
C342 CER CHIP CAP 63V 0.25PF 1PF 5322 122 32447 B 3 Bottom
C344 CER CHIP CAP 63V 5% 22PF 5322 122 32658 B 3 Bottom
C356 CER CHIP CAP 63V 10% 18NF 5322 126 14044 B 3 Bottom
C357 CHIPCAP X7B 0805 10% 22NF 5322 122 32654 B 3 Bottom
C376 CER CHIPCAP 25V 20% 100NF 5322 126 13638 C 3 Bottom
C377 CER CHIPCAP 25V 20% 100NF 5322 126 13638 C 3 Bottom
C378 CER CHIPCAP 25V 20% 100NF 5322 126 13638 B 3 Bottom
C379 CER CHIPCAP 25V 20% 100NF 5322 126 13638 B 3 Bottom
C381 CER CHIPCAP 25V 20% 100NF 5322 126 13638 C 3 Bottom
C382 CER CHIPCAP 25V 20% 100NF 5322 126 13638 C 3 Bottom
C391 CER CHIPCAP 25V 20% 100NF 5322 126 13638 D 3 Bottom
C392 ALCAP NICHICON 16V 10UF 5322 124 41979 D 3 Top
C393 CER CHIPCAP 25V 20% 100NF 5322 126 13638 C 3 Bottom
C394 CER CHIPCAP 25V 20% 100NF 5322 126 13638 C 3 Bottom
C395 CER CHIP CAP 25V 20% 47NF 5322 126 14045 C 3 Top

List of Replaceable Parts
8.5 Main PCA Parts 8
8-11
Reference
Designator
Description Ordering
Code
PCA Location
C396 CER CHIPCAP 25V 20% 100NF 5322 126 13638 B 3 Bottom
C397 CER CHIPCAP 25V 20% 100NF 5322 126 13638 B 3 Bottom
C398 CER CHIPCAP 25V 20% 100NF 5322 126 13638 C 3 Bottom
C399 CER CHIPCAP 25V 20% 100NF 5322 126 13638 C 3 Top
C400 CHIPCAP X7B 0805 10% 22NF 5322 122 32654 A 5 Top
C401 CER CHIP CAP 63V 0.25PF 4.7PF 5322 122 32287 B 3 Bottom
C402 CER CHIPCAP 16V 10% 100NF 4022 301 61681 B 3 Bottom
C403 CER CHIPCAP 16V 10% 100NF 4022 301 61681 B 3 Bottom
C404 CER CHIP CAP 63V 5% 470PF 5322 122 32268 A 4 Bottom
C405 CER CHIPCAP 16V 10% 100NF 4022 301 61681 B 3 Bottom
C406 ALCAP 6.3V 10UF 4022 101 00011 B 3 Bottom
C407 CER CHIPCAP 16V 10% 100NF 4022 301 61681 B 3 Bottom
C408 CER CHIPCAP 16V 10% 100NF 4022 301 61681 B 3 Bottom
C409 CHIPCAP X7B 0805 10% 22NF 5322 122 32654 A 3 Bottom
C410 CER CHIPCAP 16V 10% 100NF 4022 301 61681 B 3 Bottom
C415 ALCAP 6.3V 10UF 4022 101 00011 C 3 Top
C416 CER CHIPCAP 16V 10% 100NF 4022 301 61681 B 3 Bottom
C431 CER CHIPCAP 25V 20% 100NF 5322 126 13638 B 4 Bottom
C432 CER CHIPCAP 25V 20% 100NF 5322 126 13638 B 4 Bottom
C433 CHIPCAP X7B 0805 10% 22NF 5322 122 32654 B 4 Bottom
C434 CHIPCAP X7B 0805 10% 22NF 5322 122 32654 C 3 Bottom
C436 CER CAP X5R 1206 10% 1UF 5322 126 14089 B 4 Bottom
C438 CER CHIP CAP 63V 10% 4.7NF 5322 126 10223 C 4 Bottom
C439 CER CHIP CAP 63V 10% 4.7NF 5322 126 10223 C 4 Bottom
C441 CHIPCAP X7B 0805 10% 22NF 5322 122 32654 B 4 Bottom
C442 CHIPCAP X7B 0805 10% 22NF 5322 122 32654 B 4 Bottom
C451 CER CHIP CAP 63V 0.25PF 4.7PF 5322 122 32287 C 3 Bottom
C452 CER CHIPCAP 16V 10% 100NF 4022 301 61681 C 3 Bottom
C453 CER CHIPCAP 16V 10% 100NF 4022 301 61681 C 3 Bottom
C455 CER CHIPCAP 16V 10% 100NF 4022 301 61681 C 3 Bottom
C456 ALCAP 6.3V 10UF 4022 101 00011 C 3 Bottom
C457 CER CHIPCAP 16V 10% 100NF 4022 301 61681 C 3 Bottom
C458 CER CHIPCAP 16V 10% 100NF 4022 301 61681 C 3 Bottom
C460 CER CHIPCAP 16V 10% 100NF 4022 301 61681 C 3 Bottom

123/124
Service Manual
8-12
Reference
Designator
Description Ordering
Code
PCA Location
C463 CER CHIPCAP 25V 20% 100NF 5322 126 13638 B 4 Bottom
C464 CER CHIPCAP 25V 20% 100NF 5322 126 13638 B 4 Bottom
C465 ALCAP 6.3V 10UF 4022 101 00011 D 3 Top
C466 CER CHIPCAP 16V 10% 100NF 4022 301 61681 C 3 Bottom
C470 CER CHIPCAP 50V 10% 100NF 4022 301 61331 B 4 Bottom
C471 CER CHIPCAP 25V 20% 100NF 5322 126 13638 C 4 Bottom
C472 CER CHIPCAP 25V 20% 100NF 5322 126 13638 B 4 Bottom
C473 CER CHIPCAP 25V 20% 100NF 5322 126 13638 C 4 Bottom
C474 CER CHIPCAP 25V 20% 100NF 5322 126 13638 A 4 Bottom
C475 CER CHIPCAP 25V 20% 100NF 5322 126 13638 B 5 Bottom
C477 CER CHIPCAP 50V 10% 100NF 4022 301 61331 A 4 Bottom
C478 CER CHIPCAP 25V 20% 100NF 5322 126 13638 A 4 Bottom
C479 CER CHIP CAP 63V 5% 22PF 5322 122 32658 B 4 Bottom
C480 CER CHIPCAP 25V 20% 100NF 5322 126 13638 B 4 Bottom
C481 CER CHIP CAP 50V 5% 18PF 4022 301 60201 C 4 Bottom
C482 CER CHIP CAP 50V 5% 18PF 4022 301 60201 C 4 Bottom
C483 CER CHIP CAP 50V 5% 18PF 4022 301 60201 C 4 Bottom
C484 CER CHIP CAP 50V 5% 18PF 4022 301 60201 C 4 Bottom
C485 CER CHIP CAP 50V 6% 4.7PF 4022 301 60131 B 4 Bottom
C487 CHIPCAP NPO 0805 5% 100PF 5322 122 32531 C 3 Bottom
C488 CHIPCAP NPO 0805 5% 100PF 5322 122 32531 C 3 Bottom
C489 CC 22NF 10% 0805 X7R 50 V 4022 301 60491 C 4 Bottom
C490 CER CHIP CAP 50V 5% 180PF 4022 301 60321 C 4 Bottom
C491 CER CHIPCAP 50V 10% 100NF 4022 301 61331 B 5 Top
C492 CER CHIPCAP 50V 10% 100NF 4022 301 61331 C 4 Bottom
C493 CER CHIPCAP 50V 10% 100NF 4022 301 61331 B 4 Bottom
C500 1UF CERCAP Y5V 1206 10% 5322 126 14086 D 3 Top
C501 ELCAP 25V 20% 180UF 5322 124 11843 D 3 Top
C502 ALCAP NICHICON 25V 20% 10UF 5322 124 11839 C 4 Top
C503 ELCAP 10V 20% 390UF 5322 124 11844 D 4 Top
C504 ALCAP NICHICON 16V 10UF 5322 124 41979 C 4 Top
C505 CER CHIPCAP 25V 20% 100NF 5322 126 13638 D 4 Bottom
C506 CER CHIP CAP 25V 20% 47NF 5322 126 14045 D 5 Bottom
C507 CER CHIPCAP 25V 20% 100NF 5322 126 13638 D 5 Bottom

List of Replaceable Parts
8.5 Main PCA Parts 8
8-13
Reference
Designator
Description Ordering
Code
PCA Location
C509 CER CAP X5R 1206 10% 1UF 5322 126 14089 D 5 Bottom
C511 CER CHIPCAP 25V 20% 100NF 5322 126 13638 A 5 Bottom
C512 CER CHIPCAP 25V 20% 100NF 5322 126 13638 A 5 Bottom
C528 ALCAP NICHICON 6.3V 20% 22UF 4822 124 80675 D 4 Top
C529 CER CHIPCAP 25V 20% 100NF 5322 126 13638 D 4 Bottom
C531 CHIPCAP X7B 0805 10% 22NF 5322 122 32654 C 4 Bottom
C532 CC 22NF 10% 0805 X7R 50V 4022 301 60491 C 4 Bottom
C533 CER CHIPCAP 50V 10% 22NF 4022 301 60491 C 4 Bottom
C534 CER CHIPCAP 25V 20% 100NF 5322 126 13638 D 4 Bottom
C547 CHIPCAP X7B 0805 10% 22NF 5322 122 32654 D 5 Bottom
C548 CHIPCAP X7B 0805 10% 22NF 5322 122 32654 D 5 Bottom
C549 CHIPCAP X7B 0805 10% 22NF 5322 122 32654 D 4 Bottom
C550 CER CHIP CAP 63V 10% 4.7NF 5322 126 10223 D 5 Bottom
C551 CER CHIPCAP 25V 20% 100NF 5322 126 13638 D 5 Bottom
C552 CER CHIPCAP 25V 20% 100NF 5322 126 13638 D 5 Bottom
C553 CER CHIP CAP 63V 5% 150PF 5322 122 33538 C 5 Top
C554 CER CAP X5R 1206 10% 1UF 5322 126 14089 A 5 Bottom
C555 ELCAP 10V 20% 390UF 5322 124 11844 C 5 Top
C561 ALCAP SANYO 6,3V 20% 150UF 5322 124 11841 C 5 Top
C562 ALCAP SANYO 6,3V 20% 150UF 5322 124 11841 B 5 Top
C563 ALCAP SANYO 6,3V 20% 150UF 5322 124 11841 B 5 Top
C564 ALCAP SANYO 35V 20% 47UF 5322 124 11842 A 5 Top
C565 ALCAP SANYO 6,3V 20% 150UF 5322 124 11841 B 5 Top
C567 ALCAP SANYO 6,3V 20% 150UF 5322 124 11841 B 5 Top
C568 ALCAP SANYO 6,3V 20% 150UF 5322 124 11841 D 5 Top
C572 ALCAP SANYO 6,3V 20% 150UF 5322 124 11841 C 5 Top
C573 ALCAP SANYO 6,3V 20% 150UF 5322 124 11841 B 5 Top
C574 ALCAP SANYO 6,3V 20% 150UF 5322 124 11841 A 5 Top
C576 ALCAP SANYO 6,3V 20% 150UF 5322 124 11841 B 5 Top
C583 CER CHIPCAP 50V 10% 100NF 4022 301 61331 C583 D 4 Bottom
C591 CER CHIPCAP 25V 20% 100NF 5322 126 13638 C591 C 5 Bottom
C592 CER CHIPCAP 25V 20% 100NF 5322 126 13638 C 5 Bottom
C593 CER CHIPCAP 25V 20% 100NF 5322 126 13638 C 5 Bottom
C594 CER CHIPCAP 25V 20% 100NF 5322 126 13638 B 5 Bottom

123/124
Service Manual
8-14
Reference
Designator
Description Ordering
Code
PCA Location
C602 CER CHIP CAP 25V 20% 47NF 5322 126 14045 A 5 Bottom
C603 CER CHIPCAP 25V 20% 100NF 5322 126 13638 A 4 Bottom
C604 CER CAP X5R 1206 10% 1UF 5322 126 14089 A 5 Bottom
C605 CHIPCAP NP0 0805 5% 1NF 5322 126 10511 A 5 Bottom
C606 CER CHIPCAP 25V 20% 100NF 5322 126 13638 B 5 Bottom
C607 CHIPCAP X7R 0805 10% 10NF 5322 122 34098 B 5 Bottom
C608 MKT FILM CAP 63V 10% 100NF 5322 121 42386 B 5 Top
C609 CER.CAP. 2KV +-5% 33PF 5322 126 14047 A 4 Top
C610 CER CAP X5R 1206 10% 1UF 5322 126 14089 B 5 Bottom
C611 CER CHIPCAP 50V 5% 1NF 4022 301 60411 B 5 Top
D401 * AD-CONV AD9280ARSRL 4022 103 00121 B 3 Top
D451 * AD-CONV AD9280ARSRL 4022 103 00121 C 3 Top
D470 * CPLD XCR3032XL-5CS48C 4022 103 00111 C 4 Top
D471 * D-ASIC SPIDER 4022 304 11551 B 4 Top
D472 * NC7WZ17-UHS 4022 304 11691 C 5 Top
D473 * TPS3823-25DBVR 4022 304 11701 B 4 Bottom
D474 * 16M FEPROM SST39VF800A-90-4C-EK 4022 103 01751 A 4 Top
D475 * SRAM CY62146VLL-70BAI 4022 304 11361 B 5 Top
D531 * 8-INP MUX 74HC4051D PEL 5322 209 61483 C 4 Bottom
H495 PE BUZZER PKM13EPP-4002 MUR 5322 280 10311 A 3 Top
H521 IR LED OP266A 4022 103 01021 D 3 Top
H522 PHOTODIODE OP906 OPT 5322 130 10777 D 3 Top
K171 DPDT RELAY ASL-1.5W-K-B05 5322 280 10309 A 2 Top
K173 DPDT RELAY DSP1-L-1,5V MAT 5322 280 10312 A 2 Top
K271 DPDT RELAY ASL-1.5W-K-B05 5322 280 10309 C 2 Top

List of Replaceable Parts
8.5 Main PCA Parts 8
8-15
Reference
Designator
Description Ordering
Code
PCA Location
L181 CHIP INDUCT. 47UH 10% TDK 4822 157 70794 B 3 Bottom
L182 CHIP INDUCT. 47UH 10% TDK 4822 157 70794 A 3 Bottom
L183 CHIP INDUCT. 47UH 10% TDK 4822 157 70794 A 3 Bottom
L281 CHIP INDUCT. 47UH 10% TDK 4822 157 70794 D 3 Bottom
L282 CHIP INDUCT. 47UH 10% TDK 4822 157 70794 C 3 Bottom
L283 CHIP INDUCT. 47UH 10% TDK 4822 157 70794 C 3 Bottom
L421 FILTER T 25MHZ MEM2012T25R0 4022 104 00321 A 4 Top
L422 FILTER T 25MHZ MEM2012T25R0 4022 104 00321 A 4 Top
L423 FILTER T 25MHZ MEM2012T25R0 4022 104 00321 A 4 Top
L424 FILTER T 25MHZ MEM2012T25R0 4022 104 00321 A 3 Top
L425 FILTER T 25MHZ MEM2012T25R0 4022 104 00321 A 3 Top
L426 FILTER T 25MHZ MEM2012T25R0 4022 104 00321 A 4 Top
L427 FILTER T 25MHZ MEM2012T25R0 4022 104 00321 A 3 Top
L428 FILTER T 25MHZ MEM2012T25R0 4022 104 00321 A 4 Top
L480 CHIP INDUCT. 1UH 5% TDK 5322 157 63648 C 4 Bottom
L501 CHOKE 33UH TDK 5322 157 10994 D 4 Top
L502 FILTER EMI 330E 0805 MUR 4022 104 00311 A 5 Bottom
L503 FILTER EMI 330E 0805 MUR 4022 104 00311 A 5 Top
L504 FILTER EMI 330E 0805 MUR 4022 104 00311 A 5 Bottom
L505 FILTER EMI 330E 0805 MUR 4022 104 00311 A 5 Bottom
L506 FILTER EMI 330E 0805 MUR 4022 104 00311 D 4 Bottom
L507 FILTER EMI 330E 0805 MUR 4022 104 00311 D 4 Bottom
L562 CHIP INDUCT. 47UH 10% TDK 4822 157 70794 B 5 Bottom
L563 CHIP INDUCT. 47UH 10% TDK 4822 157 70794 B 5 Bottom
L564 FIXED INDUCOR 68UH 10% TDK 5322 157 10995 A 5 Top
L566 FIXED INDUCOR 68UH 10% TDK 5322 157 10995 B 5 Top
L567 CHIP INDUCT. 47UH 10% TDK 4822 157 70794 B 5 Bottom
L569 FIXED INDUCOR 68UH 10% TDK 5322 157 10995 D 5 Top
L600 SHIELDED CHOKE 150UH TDK 5322 157 10996 A 5 Top
N101 * C-ASIC OQ0258 5322 209 13141 B 2 Top
N201 * C-ASIC OQ0258 5322 209 13141 C 2 Top
N301 * T-ASIC OQ0257 5322 209 13142 B 3 Top

123/124
Service Manual
8-16
Reference
Designator
Description Ordering
Code
PCA Location
N501 * P-ASIC OQ0256 5322 209 13143 D 5 Top
N532 * LOW POW OPAMP LMC7101BIM5X NSC 5322 209 15144 C 4 Bottom
N534 * LOW POW OPAMP LMC7101BIM5X NSC 5322 209 15144 C 4 Bottom
N531 * LOW POW OPAMP LMC7101BIM5X NSC 5322 209 15144
N534 * OPAMP LMC7101BIM5X 5322 209 15144 C 4 Bottom
N600 * LAMP CONTROLLER UC3872DW UNI 5322 209 14851 A 5 Bottom
R1 MTL FILM RST VR25 5% 220K 0,25W 4822 053 20224 B 1 Top
R2 MTL FILM RST VR25 5% 220K 0,25W 4822 053 20224 C 1 Top
R101 MTL FILM RST MRS25 1% 487K 4822 050 24874 B 2 Top
R102 MTL FILM RST MRS25 1% 487K 4822 050 24874 B 2 Top
R103 RESISTOR CHIP TC50 1% 1M 4022 301 22441 A 2 Top
R104 RESISTOR CHIP RC12H 1% 26K1 5322 117 12448 A 2 Top
R105 RESISTOR CHIP TC100 1% 147E 4022 301 21631 B 2 Top
R106 PTC THERM DISC 600V 300-500E 5322 116 40274 A 1 Top
R108 RESISTOR CHIP RC11 2A 0E 4022 301 21281 B 2 Top
R109 RESISTOR CHIP RC12H 1% 2K15 5322 117 12452 A 2 Bottom
R110 RESISTOR CHIP RC12H 1% 2K15 5322 117 12452 B 2 Bottom
R111 RESISTOR CHIP RC11 2% 10M 4822 051 20106 B 2 Bottom
R112 RESISTOR CHIP RC11 2% 10M 4822 051 20106 B 2 Bottom
R113 RESISTOR CHIP RC11 2% 10M 4822 051 20106 B 2 Bottom
R114 RESISTOR CHIP RC11 2% 10M 4822 051 20106 B 2 Bottom
R116 RESISTOR CHIP RC12H 1% 215E 5322 117 12453 B 2 Bottom
R117 RESISTOR CHIP RC12H 1% 215E 5322 117 12453 B 2 Bottom
R118 RESISTOR CHIP RC12H 1% 68E1 5322 117 12454 B 2 Bottom
R119 RESISTOR CHIP RC12H 1% 464E 5322 117 12455 B 3 Bottom
R120 RESISTOR CHIP RC11 2% 10M 4822 051 20106 B 2 Bottom
R121 RESISTOR CHIP RC12H 1% 68E1 5322 117 12454 B 2 Bottom
R125 RESISTOR CHIP RC12H 1% 68E1 5322 117 12454 B 2 Bottom
R131 RESISTOR CHIP RC12G 1% 1M 5322 117 12484 A 2 Bottom
R132 RESISTOR CHIP RC12G 1% 100K 5322 117 12485 A 2 Bottom

List of Replaceable Parts
8.5 Main PCA Parts 8
8-17
Reference
Designator
Description Ordering
Code
PCA Location
R133 RESISTOR CHIP RC12G 1% 10K 5322 117 12486 A 2 Bottom
R134 RESISTOR CHIP RC12G 1% 1K 5322 117 12487 A 2 Bottom
R136 RESISTOR CHIP RC-02G 1% 100E 4822 051 51001 A 2 Bottom
R137 RESISTOR CHIP RC-02H 1% 56K2 5322 117 10574 A 1 Bottom
R138 RESISTOR CHIP RC-02H 1% 56K2 5322 117 10574 A 1 Bottom
R139 RESISTOR CHIP RC-02H 1% 56K2 5322 117 10574 A 1 Bottom
R140 RESISTOR CHIP RC-02H 1% 56K2 5322 117 10574 A 1 Bottom
R141 RESISTOR CHIP RC12G 1% 215K 5322 117 12488 B 2 Bottom
R142 RESISTOR CHIP RC12G 1% 147K 5322 117 12489 A 2 Bottom
R143 RESISTOR CHIP RC12G 1% 909K 5322 117 12491 A 2 Bottom
R144 RESISTOR CHIP RC12H 1% 348E 5322 117 12456 A 2 Bottom
R146 RESISTOR CHIP RC12H 1% 215K 5322 117 12457 A 2 Bottom
R151 RESISTOR CHIP TC50 1% 100K 4022 301 22311 A 2 Bottom
R152 RESISTOR CHIP TC50 1% 100K 4022 301 22311 A 2 Bottom
R153 RESISTOR CHIP RC12H 1% 681K 5322 117 12485 A 2 Bottom
R154 RESISTOR CHIP RC12H 1% 681K 5322 117 12458 A 2 Bottom
R155 RESISTOR CHIP RC12H 1% 178K 5322 117 12459 A 2 Bottom
R156 RESISTOR CHIP TC50 1% 100K 4022 301 22311 B 3 Bottom
R157 RESISTOR CHIP TC100 1% 162E 4022 301 21641 B 3 Bottom
R158 RESISTOR CHIP RC11 2A 0E 4022 301 21281 B 3 Bottom
R159 RESISTOR CHIP RC12H 1% 100E 4822 117 11373 A 3 Bottom
R160 RESISTOR CHIP RC12H 1% 51K1 5322 117 12462 B 2 Bottom
R161 RESISTOR CHIP TC50 1% 100K 4022 301 22311 B 3 Bottom
R165 RESISTOR CHIP RC12H 1% 100E 4822 117 11373 A 3 Bottom
R171 RESISTOR CHIP RC12H 1% 348E 5322 117 12456 A 3 Bottom
R172 PTC THERM DISC 600V 300-500E 5322 116 40274 A 2 Top
R173 RESISTOR CHIP RC12H 1% 348E 5322 117 12456 A 3 Bottom
R182 RESISTOR CHIP RC12H 1% 10E 5322 117 12464 B 3 Bottom
R184 RESISTOR CHIP RC12H 1% 10E 5322 117 12464 B 2 Bottom
R186 RESISTOR CHIP RC12H 1% 10E 5322 117 12464 A 2 Bottom
R188 RESISTOR CHIP RC12H 1% 10E 5322 117 12464 B 3 Bottom
R189 RESISTOR CHIP RC12H 1% 10E 5322 117 12464 A 2 Bottom
R201 MTL FILM RST MRS25 1% 487K 4822 050 24874 C 2 Top

123/124
Service Manual
8-18
Reference
Designator
Description Ordering
Code
PCA Location
R202 MTL FILM RST MRS25 1% 487K 4822 050 24874 C 2 Top
R203 RESISTOR CHIP TC50 1% 1M 4022 301 22441 C 2 Top
R204 RESISTOR CHIP RC12H 1% 26K1 5322 117 12448 C 2 Top
R205 RESISTOR CHIP TC100 1% 147E 4022 301 21631 D 2 Top
R206 PTC THERM DISC 600V 300-500E 5322 116 40274 D 1 Top
R208 RESISTOR CHIP RC11 2A 0E 4022 301 21281 D 2 Top
R209 RESISTOR CHIP RC12H 1% 2K15 5322 117 12452 C 2 Bottom
R210 RESISTOR CHIP RC12H 1% 2K15 5322 117 12452 D 2 Bottom
R211 RESISTOR CHIP RC11 2% 10M 4822 051 20106 D 2 Bottom
R212 RESISTOR CHIP RC11 2% 10M 4822 051 20106 D 2 Bottom
R213 RESISTOR CHIP RC11 2% 10M 4822 051 20106 D 2 Bottom
R214 RESISTOR CHIP RC11 2% 10M 4822 051 20106 D 2 Bottom
R216 RESISTOR CHIP RC12H 1% 215E 5322 117 12453 D 2 Bottom
R217 RESISTOR CHIP RC12H 1% 215E 5322 117 12453 D 2 Bottom
R218 RESISTOR CHIP RC12H 1% 68E1 5322 117 12454 D 2 Bottom
R219 RESISTOR CHIP RC12H 1% 464E 5322 117 12455 D 3 Bottom
R220 RESISTOR CHIP RC11 2% 10M 4822 051 20106 D 2 Bottom
R221 RESISTOR CHIP RC12H 1% 68E1 5322 117 12454 D 2 Bottom
R225 RESISTOR CHIP RC12H 1% 68E1 5322 117 12454 D 2 Bottom
R231 RESISTOR CHIP RC12G 1% 1M 5322 117 12484 C 2 Bottom
R232 RESISTOR CHIP RC12G 1% 100K 5322 117 12485 C 2 Bottom
R233 RESISTOR CHIP RC12G 1% 10K 5322 117 12486 C 2 Bottom
R234 RESISTOR CHIP RC12G 1% 1K 5322 117 12487 C 2 Bottom
R236 RESISTOR CHIP RC-02G 1% 100E 4822 051 51001 C 2 Bottom
R237 RESISTOR CHIP RC-02H 1% 56K2 5322 117 10574 D 1 Bottom
R238 RESISTOR CHIP RC-02H 1% 56K2 5322 117 10574 D 1 Bottom
R239 RESISTOR CHIP RC-02H 1% 56K2 5322 117 10574 D 1 Bottom
R240 RESISTOR CHIP RC-02H 1% 56K2 5322 117 10574 D 1 Bottom
R241 RESISTOR CHIP RC12G 1% 215K 5322 117 12488 D 2 Bottom
R242 RESISTOR CHIP RC12G 1% 147K 5322 117 12489 C 2 Bottom
R243 RESISTOR CHIP RC12G 1% 909K 5322 117 12491 C 2 Bottom
R246 RESISTOR CHIP RC12H 1% 215K 5322 117 12457 C 2 Bottom
R251 RESISTOR CHIP TC50 1% 100K 4022 301 22311 C 2 Bottom

List of Replaceable Parts
8.5 Main PCA Parts 8
8-19
Reference
Designator
Description Ordering
Code
PCA Location
R252 RESISTOR CHIP TC50 1% 100K 4022 301 22311 C 2 Bottom
R253 RESISTOR CHIP RC12H 1% 681K 5322 117 12458 C 2 Bottom
R254 RESISTOR CHIP RC12H 1% 681K 5322 117 12458 C 2 Bottom
R255 RESISTOR CHIP RC12H 1% 178K 5322 117 12459 C 2 Bottom
R256 RESISTOR CHIP TC50 1% 100K 4022 301 22311 D 3 Bottom
R257 RESISTOR CHIP TC100 1% 133E 4022 301 21621 D 3 Bottom
R258 RESISTOR CHIP RC11 2A 0E 4022 301 21281 C 3 Bottom
R259 RESISTOR CHIP RC12H 1% 100E 4822 117 11373 C 3 Bottom
R260 RESISTOR CHIP RC12H 1% 51K1 5322 117 12462 D 2 Bottom
R261 RESISTOR CHIP TC50 1% 100K 4022 301 22311 D 3 Bottom
R271 RESISTOR CHIP RC12H 1% 348E 5322 117 12456 C 3 Bottom
R282 RESISTOR CHIP RC12H 1% 10E 5322 117 12464 D 3 Bottom
R284 RESISTOR CHIP RC12H 1% 10E 5322 117 12464 D 2 Bottom
R286 RESISTOR CHIP RC12H 1% 10E 5322 117 12464 C 3 Bottom
R288 RESISTOR CHIP RC12H 1% 10E 5322 117 12464 D 3 Bottom
R289 RESISTOR CHIP RC12H 1% 10E 5322 117 12464 C 2 Bottom
R301 RESISTOR CHIP TC100 1% 5K62 4022 301 22011 B 3 Bottom
R302 RESISTOR CHIP TC50 1% 10K 4022 301 22071 B 3 Bottom
R303 RESISTOR CHIP TC100 1% 34K8 4022 301 22201 B 3 Bottom
R305 RESISTOR CHIP TC50 1% 10K 4022 301 22071 B 3 Bottom
R306 RESISTOR CHIP RC12G 1% 21K5 5322 117 12492 B 3 Top
R307 RESISTOR CHIP TC50 1% 10K 4022 301 22071 A 4 Bottom
R308 RESISTOR CHIP RC12G 1% 21K5 5322 117 12492 B 3 Bottom
R309 RESISTOR CHIP TC50 1% 10K 4022 301 22071 B 3 Bottom
R310 RESISTOR CHIP TC50 1% 100K 4022 301 22311 B 3 Bottom
R311 RESISTOR CHIP RC12H 1% 31K6 5322 117 12466 B 3 Bottom
R312 RESISTOR CHIP RC12H 1% 34K8 5322 117 12467 C 3 Top
R321 RESISTOR CHIP RC12H 1% 681K 5322 117 12458 C 3 Top
R322 RESISTOR CHIP RC12H 1% 681K 5322 117 12458 C 3 Top
R323 RESISTOR CHIP RC12H 1% 34K8 5322 117 12467 B 3 Top
R324 RESISTOR CHIP RC12H 1% 215K 5322 117 12457 B 3 Top
R326 RESISTOR CHIP RC12H 1% 562K 5322 117 12468 C 3 Bottom
R327 RESISTOR CHIP RC12H 1% 562K 5322 117 12468 C 3 Top

123/124
Service Manual
8-20
Reference
Designator
Description Ordering
Code
PCA Location
R331 RESISTOR CHIP TC50 1% 10K 4022 301 22071 B 4 Bottom
R333 RESISTOR CHIP TC50 1% 10K 4022 301 22071 B 3 Top
R337 RESISTOR CHIP TC50 1% 10K 4022 301 22071 B 3 Bottom
R339 RESISTOR CHIP TC50 1% 10K 4022 301 22071 B 3 Top
R342 RESISTOR CHIP TC50 1% 10K 4022 301 22071 B 3 Bottom
R352 RESISTOR CHIP RC12H 1% 5K11 5322 117 12469 A 1 Bottom
R353 RESISTOR CHIP RC12H 1% 1K 4822 117 11154 A 1 Bottom
R354 RESISTOR CHIP RC-02H 1% 261E 4822 051 52611 A 3 Bottom
R356 RESISTOR CHIP RC-02H 1% 261E 4822 051 52611 A 3 Bottom
R369 RESISTOR CHIP TC100 1% 13K3 4022 301 22101 C 3 Bottom
R371 RESISTOR CHIP RC12H 1% 0E 5322 117 12471 B 3 Bottom
R375 RESISTOR CHIP RC12H 1% 0E 5322 117 12471 C 5 Bottom
R376 RESISTOR CHIP RC12H 1% 10E 5322 117 12464 C 3 Bottom
R377 RESISTOR CHIP RC12H 1% 1E 5322 117 12472 C 3 Bottom
R378 RESISTOR CHIP RC12H 1% 10E 5322 117 12464 C 3 Top
R381 RESISTOR CHIP RC12H 1% 10E 5322 117 12464 C 3 Top
R385 RESISTOR CHIP RC12H 1% 0E 5322 117 12471 B 4 Bottom
R390 RESISTOR CHIP RC12H 1% 464K 5322 117 12474 C 3 Bottom
R391 RESISTOR CHIP RC12H 1% 1K 4822 117 11154 C 3 Top
R392 RESISTOR CHIP RC12H 1% 4K22 5322 117 12476 C 3 Top
R393 RESISTOR CHIP RC12H 1% 10E 5322 117 12464 D 3 Bottom
R394 RESISTOR CHIP RC12H 1% 1E 5322 117 12472 D 3 Bottom
R395 RESISTOR CHIP RC12H 1% 0E 5322 117 12471 D 3 Bottom
R396 RESISTOR CHIP RC12H 1% 10E 5322 117 12464 D 3 Bottom
R398 RESISTOR CHIP RC12H 1% 1E 5322 117 12472 D 3 Bottom
R400 RESISTOR CHIP TC50 1% 10K 4022 301 22071 B 3 Top
R401 RESISTOR CHIP TC50 1% 10K 4022 301 22071 B 3 Top
R404 RESISTOR CHIP RC12H 1% 1E 5322 117 12472 A 3 Bottom
R405 RESISTOR CHIP RC12H 1% 1K 4822 117 11154 A 4 Bottom
R406 RESISTOR CHIP RC12H 1% 511E 5322 117 12451 A 4 Bottom
R407 RESISTOR CHIP RC12H 1% 3K16 5322 117 12465 A 4 Bottom
R408 RESISTOR CHIP RC11 2% 10M 4822 051 20106 A 3 Bottom
R409 RESISTOR CHIP RC12H 1% 26K1 5322 117 12448 A 3 Bottom
R410 RESISTOR CHIP RC12H 1% 68E1 5322 117 12454 A 3 Bottom

List of Replaceable Parts
8.5 Main PCA Parts 8
8-21
Reference
Designator
Description Ordering
Code
PCA Location
R416 RESISTOR CHIP RC12H 1% 1E 5322 117 12472 B 5 Bottom
R417 RESISTOR CHIP RC12H 1% 1E 5322 117 12472 A 3 Bottom
R421 RESISTOR CHIP RC22H 1% 47E 2322 704 64709 A 4 Bottom
R422 RESISTOR CHIP RC22H 1% 47E 2322 704 64709 A 4 Bottom
R423 RESISTOR CHIP RC22H 1% 47E 2322 704 64709 A 4 Bottom
R424 RESISTOR CHIP RC22H 1% 47E 2322 704 64709 B 4 Bottom
R425 RESISTOR CHIP RC22H 1% 47E 2322 704 64709 A 4 Bottom
R426 RESISTOR CHIP RC22H 1% 47E 2322 704 64709 A 4 Bottom
R427 RESISTOR CHIP RC22H 1% 47E 2322 704 64709 A 3 Bottom
R428 RESISTOR CHIP RC22H 1% 47E 2322 704 64709 A 4 Bottom
R431 RESISTOR CHIP RC12H 1% 21K5 5322 117 12477 B 4 Bottom
R432 RESISTOR CHIP RC12H 1% 147K 5322 117 12478 B 4 Bottom
R433 RESISTOR CHIP RC12H 1% 147K 5322 117 12478 C 4 Bottom
R434 RESISTOR CHIP RC12H 1% 147K 5322 117 12478 C 4 Bottom
R436 RESISTOR CHIP RC12H 1% 26K1 5322 117 12448 B 4 Bottom
R438 RESISTOR CHIP RC12H 1% 147K 5322 117 12478 C 4 Bottom
R439 RESISTOR CHIP RC12H 1% 21K5 5322 117 12477 B 4 Bottom
R441 RESISTOR CHIP TC50 1% 21K5 4022 301 22151 C 4 Bottom
R442 RESISTOR CHIP RC12H 1% 1K47 5322 117 12479 B 4 Bottom
R443 RESISTOR CHIP TC100 1% 147E 4022 301 21631 B 3 Top
R444 RESISTOR CHIP TC100 1% 147E 4022 301 21631 B 3 Top
R450 RESISTOR CHIP TC50 1% 10K 4022 301 22071 C 3 Bottom
R451 RESISTOR CHIP TC50 1% 10K 4022 301 22071 C 3 Top
R454 RESISTOR CHIP RC12H 1% 1E 5322 117 12472 C 3 Bottom
R457 RESISTOR CHIP TC250 1% 1E 4022 301 21291 C 3 Bottom
R466 RESISTOR CHIP RC12H 1% 1E 5322 117 12472 B 5 Bottom
R470 RESISTOR CHIP RC12H 1% 0E 5322 117 12471 C 5 Bottom
R471 RESISTOR CHIP TC50 1% 1M 4022 301 22441 C 4 Bottom
R473 RESISTOR CHIP RC12H 1% 100E 4822 117 11373 C 3 Top
R474 RESISTOR CHIP RC12H 1% 100E 4822 117 11373 C 3 Top
R475 RESISTOR CHIP RC11 2A 0E 4022 301 21281 A 4 Bottom
R476 RESISTOR CHIP RC11 2A 0E 4022 301 21281 A 4 Bottom
R477 RESISTOR CHIP RC11 2A 0E 4022 301 21281 A 4 Bottom
R478 RESISTOR CHIP TC50 1% 10K 4022 301 22071 B 4 Bottom

123/124
Service Manual
8-22
Reference
Designator
Description Ordering
Code
PCA Location
R479 RESISTOR CHIP RC12H 1% 51K1 5322 117 12462 B 4 Bottom
R480 RESISTOR CHIP TC50 1% 10K 4022 301 22071 B 4 Bottom
R481 RESISTOR CHIP TC50 1% 1M 4022 301 22441 C 4 Top
R482 RESISTOR CHIP TC100 1% 82E5 4022 301 21571 C 4 Top
R483 RESISTOR CHIP TC50 1% 1M 4022 301 22441 C 4 Top
R484 RESISTOR CHIP TC100 1% 511E 4022 302 21761 C 4 Top
R485 RESISTOR CHIP TC50 1% 10K 4022 301 22071 C 4 Bottom
R487 RESISTOR CHIP TC50 1% 100K 4022 301 22311 B 4 Bottom
R490 RESISTOR CHIP TC50 1% 10K 4022 301 22071 C 4 Bottom
R491 RESISTOR CHIP TC100 1% 42K2 4022 301 22221 C 4 Top
R492 RESISTOR CHIP TC50 1% 1K 4022 301 21831 B 4 Bottom
R493 RESISTOR CHIP TC50 1% 100K 4022 301 22311 C 4 Bottom
R494 RESISTOR CHIP TC50 1% 100K 4022 301 22311 C 4 Bottom
R495 RESISTOR CHIP RC12H 1% 3K16 5322 117 12465 A 3 Bottom
R496 RESISTOR CHIP RC12H 1% 3K16 5322 117 12465 A 3 Bottom
R497 RESISTOR CHIP RC12H 1% 0E 5322 117 12471 C 4 Bottom
R498 RESISTOR CHIP TC50 1% 10K 4022 301 22071 B 4 Bottom
R501 RESISTOR CHIP LRC01 5% 0E1 5322 117 11759 D 3 Bottom
R502 RESISTOR CHIP RC12H 1% 10E 5322 117 12464 D 4 Bottom
R503 RESISTOR CHIP RC12H 1% 10E 5322 117 12464 D 5 Bottom
R504 RES FRC01 1206 5% 1E 4822 117 11151 B 5 Bottom
R506 RES FRC01 1206 5% 1E 4822 117 11151 B 5 Bottom
R507 RES FRC01 1206 5% 1E 4822 117 11151 B 5 Bottom
R508 RESISTOR CHIP TC50 1% 10K 4022 301 22071 C 4 Bottom
R509 RESISTOR CHIP RC12H 1% 46E4 5322 117 12463 D 5 Bottom
R512 RESISTOR CHIP RC12H 1% 2K87 5322 117 12608 D 5 Bottom
R513 RESISTOR CHIP RC12H 1% 26K1 5322 117 12448 D 5 Bottom
R514 RESISTOR CHIP TC100 1% 3K16 4022 301 21951 D 5 Bottom
R515 RESISTOR CHIP TC100 1% 23K7 4022 301 22161 D 5 Bottom
R524 RESISTOR CHIP RC12H 1% 100E 4822 117 11373 D 5 Bottom
R527 RESISTOR CHIP RC12H 1% 147E 5322 117 12482 D 3 Bottom
R528 RESISTOR CHIP RC12H 1% 34K8 5322 117 12467 D 4 Bottom
R529 RESISTOR CHIP RC12H 1% 261K 5322 117 12617 D 3 Bottom

List of Replaceable Parts
8.5 Main PCA Parts 8
8-23
Reference
Designator
Description Ordering
Code
PCA Location
R531 RESISTOR CHIP TC50 1% 100K 4022 301 22311 C 4 Bottom
R532 SMD RES 100E 1% TC100 0805 4022 301 21591 C 4 Bottom
R534 RESISTOR CHIP RC12H 1% 1K47 5322 117 12479 D 4 Bottom
R535 RESISTOR CHIP RC12H 1% 51K1 5322 117 12462 D 4 Bottom
R550 RESISTOR CHIP RC12H 1% 348E 5322 117 12456 D 5 Bottom
R551 RESISTOR CHIP LRC01 5% 0E1 5322 117 11759 C 5 Bottom
R552 RESISTOR CHIP TC50 1% 10K 4022 301 22071 D 5 Bottom
R553 RESISTOR CHIP RC12H 1% 4K22 5322 117 12476 D 5 Bottom
R554 RESISTOR CHIP RC12H 1% 26K1 5322 117 12448 D 5 Bottom
R558 RESISTOR CHIP RC12H 1% 31K6 5322 117 12466 D 5 Bottom
R559 RESISTOR CHIP RC12H 1% 5K11 5322 117 12469 D 5 Bottom
R563 RESISTOR CHIP TC50 1% 100K 4022 301 22311 D 5 Bottom
R564 RESISTOR CHIP TC50 1% 100K 4022 301 22311 D 5 Bottom
R565 RESISTOR CHIP TC50 1% 100K 4022 301 22311 D 5 Bottom
R570 RESISTOR CHIP TC50 1% 100K 4022 301 22311 C 5 Bottom
R580 RESISTOR CHIP LRC01 5% 0E33 5322 117 11725 D 4 Bottom
R591 RESISTOR CHIP RC12H 1% 2K15 5322 117 12452 B 4 Bottom
R600 RESISTOR CHIP RC12H 1% 5K11 5322 117 12469 B 5 Bottom
R601 RESISTOR CHIP TC100 1% 68E1 4022 301 21551 A 5 Bottom
R602 RESISTOR CHIP TC50 1% 10K 4022 301 22071 B 5 Bottom
R603 RESISTOR CHIP TC50 1% 100K 4022 301 22311 B 4 Bottom
R604 RESISTOR CHIP RC12H 1% 1K 4822 117 11154 B 5 Bottom
R605 SMD RES 10 K 1% TC50 0805 4022 301 22071 A 4 Bottom
R606 SMD RES 6K19 1% TC50 0805 4022 301 22021 A 4 Bottom
T552 BACKLIGHT TRANSFORMER PT73458 5322 146 10447 C 5 Top
T600 SMD TRANSFORMER 678XN-1081 TOK 5322 146 10634 A 5 Top
V171 * PNP/NPN TR.PAIR BCV65 5322 130 10762 A 3 Bottom
V172 * PNP/NPN TR.PAIR BCV65 5322 130 10762 C 3 Bottom
V174 * PNP/NPN TR.PAIR BCV65 5322 130 10762 A 3 Bottom

123/124
Service Manual
8-24
Reference
Designator
Description Ordering
Code
PCA Location
V301 * PREC.VOLT.REF. LM4041CIM-1.2 5322 209 14852 2X4 pin DIL
V302 * PREC.VOLT.REF. LM4041CIM-1.2 3X 4022 304 10571 B 3 Bottom,
Transistor shape
V353 * VOLT REG DIODE BZD27-C7V5 PEL 4822 130 82522 A 1 Bottom
V354 * VOLT REG DIODE BZD27-C7V5 PEL 4822 130 82522 A 1 Bottom
V356 * LF TRANSISTOR BC858C PEL 4822 130 42513 A 3 Bottom
V358 * LF TRANSISTOR BC868 PEL 5322 130 61569 A 2 Bottom
V359 * LF TRANSISTOR BC868 PEL 5322 130 61569 A 2 Bottom
V395 * LF TRANSISTOR BC848C PEL 5322 130 42136 C 3 Bottom
V401 * N-CHAN FET BSN20 PEL 5322 130 63289 A 4 Top
V402 * P-CHAN. MOSFET BSS84 PEL 5322 130 10669 A 4 Top
V403 * N-CHAN FET BSN20 PEL 5322 130 63289 V403 A 4 Bottom
V471 * SCHOTTKY DIODE BAT74 9337 422 90215 V471 C 4 Top
V495 * P-CHAN. MOSFET BSS84 PEL 5322 130 10669 A 3 Bottom
V501 * SCHOTTKY DIODE MBRS340T3 MOT 5322 130 10674 D 3 Bottom
V503 * SCHOTTKY DIODE MBRS340T3 MOT 5322 130 10674 D 4 Bottom
V504 * SCHOTTKY DIODE MBRS340T3 MOT 5322 130 10674 D 4 Bottom
V506 * POWER TMOS FET MTD5P06ET4 MOT 5322 130 10671 D 4 Bottom
V550 * RECT DIODE BYD77A 5322 130 10763 D 5 Bottom
V551 * RECT DIODE BYD77A 5322 130 10763 C 5 Bottom
V554 * N-CHAN MOSFET 2SK974STR HIT 5322 130 62921 C 5 Bottom
V555 * RECT DIODE BYD77A 5322 130 10763 C 5 Bottom
V561 * SCHOTTKY DIODE MBRS340T3 MOT 5322 130 10674 C 5 Bottom
V562 * SCHOTTKY DIODE MBRS340T3 MOT 5322 130 10674 C 5 Bottom
V563 * SCHOTTKY DIODE MBRS340T3 MOT 5322 130 10674 B 5 Bottom
V564 * SCHOTTKY DIODE MBRS1100T3 MOT 5322 130 10675 B 5 Bottom
V565 * LF TRANSISTOR BC848C PEL 5322 130 42136 D 5 Bottom
V566 * LF TRANSISTOR BC848C PEL 5322 130 42136 D 5 Bottom
V567 * SCHOTTKY DIODE MBRS340T3 MOT 5322 130 10674 C 5 Bottom
V569 * LF TRANSISTOR BC869 PEL 4822 130 60142 D 5 Bottom
V600 * TMOS P-CH FET MMSF3P03HD MOT 5322 130 10672 A 5 Bottom
V601 * TMOS N-CH FET MMDF3N04HD MOT 4022 304 10221 A 5 Bottom
V602 * SCHOTTKY DIODE MBRS340T3 MOT 5322 130 10674 A 5 Bottom
V603 * SIL DIODE BAS16 PEL 5322 130 31928 B 4 Top
V604 * N-CHAN FET BSN20 PEL 5322 130 63289 B 5 Bottom

List of Replaceable Parts 8
8-25
Reference
Designator
Description Ordering
Code
PCA Location
V605 * LF TRANSISTOR BC858C PEL 4822 130 42513 B 5 Bottom
X452 FLEX-PRINT CONNECTOR 15-P FCN 5322 265 10725 A 4 Top
X453 FLEX-PRINT CONNECTOR 21-P FCN 5322 265 10726 A 3 Top
X501 DC POWER JACK HEC0739-01-010 4822 267 30431 D 4 Top
X503 MALE HEADER 2MM 6-P DBL RT.ANG 5322 267 10501 A 5 Top
X601 MALE HEADER 7-P SNG RT.ANG 5322 267 10502 A 4 Top
Z501 EMI-FILTER 50V 10A MUR 5322 156 11139 D 3 Top
8.6 Accessory Replacement Parts
Black ground lead for STL120 5322 320 11354
8.7 Service Tools
Power adapter cable to check supply current 5322 320 11707

123/124
Service Manual
8-26
9-1
Chapter 9
Circuit Diagrams
Title Page
9.1 Introduction................................................................................................. 9-1
9.2 Schematic Diagrams.................................................................................... 9-2

9-1
9.1 Introduction
This chapter contains all circuit diagrams and PCA drawings of the test tool. There are
no serviceable parts on the LCD unit. Therefore no circuit diagrams and drawings of the
LCD unit are provided.
Referring signals from one place to another in the circuit diagrams is done in the
following way:
A
B
C
12345
A
B
C
12345
Fi
g
ure 9.1 Circuit Dia
g
ram 1 Fi
g
ure 9.5 Circuit dia
g
ram 5
[
5
]
[
1
]
SIGNAL
SIGNAL
The line SIGNAL on circuit diagram 1 [1], is connected to the line
SIGNAL on circuit diagram 5 [5].
If the signal is referred to a location on the same circuit diagram, the
circuit diagram number is omitted.

123/124
Service Manual
9-2
9.2 Schematic Diagrams
Where to find parts on the Main PCA assembly drawings is listed for each component in
the last column of the List of Main PCA parts in Chapter 8.5.
For each component the location (e.g. C 4) is given and also if the component is located
on the Top Side of the PCA, or on the Bottom Side. On the Top Side the large
components are located; on the Bottom Side the Surface Mounted Devices (SMD’s)..
B402 C 4 Top indicates that part B402 can be found in:
location C4 on the Main PCA Top Side 1 drawing.
Measuring points are all on the Top Side of the Main PCA and are listed below.
MS401 A 3 Top
MS402 A 3 Top
MS403 A 3 Top
MS404 A 3 Top
MS405 A 3 Top
MS406 A 3 Top
MS408 A 3 Top
MS409 A 3 Top
MS410 A 3 Top
MS411 A 3 Top
MS412 A 3 Top
MS413 A 3 Top
MS414 A 3 Top
MS415 A 3 Top
MS416 A 3 Top
MS417 A 3 Top
MS418 A 3 Top
MS419 A 4 Top
MS420 A 4 Top
MS421 A 4 Top
MS422 A 4 Top
MS431 A 4 Top
MS432 A 4 Top
MS433 A 4 Top
MS434 A 4 Top
MS435 A 4 Top
MS436 A 4 Top
MS437 A 4 Top
MS438 A 4 Top
MS439 A 4 Top
MS440 A 4 Top
MS441 A 4 Top
MS442 A 5 Top
MS443 A 5 Top
MS444 A 5 Top
MS445 A 5 Top
MS453 A 4 Top
MS454 A 4 Top
TP151 C 3 Top
TP152 B 3 Top
TP153 B 3 Top
TP154 B 3 Top
TP156 B 3 Top
TP251 C 3 Top
TP252 C 2 Top
TP253 C 4 Top
TP254 C 3 Top
TP256 C 3 Top
TP301 C 3 Top
TP302 C 3 Top
TP303 C 3 Top
TP304 C 3 Top
TP306 D 4 Top
TP307 D 4 Top
TP308 C 3 Top
TP310 B 3 Top
TP311 C 3 Top
TP321 C 3 Top
TP322 C 3 Top
TP331 B 3 Top
TP332 B 3 Top
TP336 B 3 Top
TP338 B 3 Top
TP431 B 3 Top
TP432 B 3 Top
TP433 C 3 Top
TP436 B 3 Top
TP438 B 3 Top
TP450 C 4 Top
TP451 C 4 Top
TP452 C 4 Top
TP453 C 4 Top
TP454 C 4 Top
TP455 C 4 Top
TP456 C 5 Top
TP457 C 4 Top
TP471 C 3 Top
TP472 C 3 Top
TP473 B 5 Top
TP474 C 4 Top
TP475 C 4 Top
TP476 C 4 Top
TP477 B 4 Top
TP478 B 4 Top
TP479 C 4 Top
TP480 C 4 Top
TP481 C 4 Top
TP482 B 4 Top
TP483 B 4 Top
TP484 C 4 Top
TP485 C 4 Top
TP486 C 4 Top
TP487 B 4 Top
TP488 C 4 Top
TP489 C 5 Top
TP490 C 5 Top
TP491 C 5 Top
TP492 C 5 Top
TP493 C 5 Top
TP494 B 4 Top
TP495 A 3 Top
TP496 A 3 Top
TP497 B 4 Top
TP498 B 4 Top
TP499 B 4 Top
TP501 D 5 Top
TP502 D 5 Top
TP503 D 4 Top
TP504 D 5 Top
TP521 D 3 Top
TP522 D 4 Top
TP526 C 4 Top
TP527 D 4 Top
TP528 C 5 Top
TP529 D 5 Top
TP531 D 4 Top
TP534 C 4 Top
TP536 C 4 Top
TP537 C 4 Top
TP551 C 5 Top
TP552 C 5 Top
TP561 D 4 Top
TP567 C 5 Top
TP571 D 4 Top
TP572 A 3 Top
TP573 B 5 Top
TP574 C 5 Top
TP577 D 5 Top
TP591 C 5 Top
TP592 C 5 Top
TP593 C 5 Top
TP600 B 5 Top
TP601 A 5 Top
TP602 A 5 Top
TP603 A 5 Top
TP604 B 4 Top
TP605 B 5 Top

Circuit Diagrams
9.2 Schematic Diagrams 9
9-3
8
8
7
7
6
6
5
5
4
4
3
3
2
2
1
1
F F
E E
D D
C C
B B
A
A
Figure 9-1. Circuit Diagram 1, Channel A Circuit

123/124
Service Manual
9-4
8
8
7
7
6
6
5
5
4
4
3
3
2
2
1
1
F F
E E
D D
C C
B B
A
A
Figure 9-2. Circuit Diagram 2, Channel B Circuit

Circuit Diagrams
9.2 Schematic Diagrams 9
9-5
8
8
7
7
6
6
5
5
4
4
3
3
2
2
1
1
F F
E E
D D
C C
B B
A
A
Figure 9-3. Circuit Diagram 3, Analog to Digital Conversion

123/124
Service Manual
9-6
8
8
7
7
6
6
5
5
4
4
3
3
2
2
1
1
F F
E E
D D
C C
B B
A
A
Figure 9-4. Circuit Diagram 4, Trigger Circuit

Circuit Diagrams
9.2 Schematic Diagrams 9
9-7
8
8
7
7
6
6
5
5
4
4
3
3
2
2
1
1
F F
E E
D D
C C
B B
A
A
Figure 9-5. Circuit Diagram 5, Digital Circuit

123/124
Service Manual
9-8
8
8
7
7
6
6
5
5
4
4
3
3
2
2
1
1
F F
E E
D D
C C
B B
A
A
Figure 9-6. Circuit Diagram 6, Power Circuit

Circuit Diagrams
9.2 Schematic Diagrams 9
9-9
8
8
7
7
6
6
5
5
4
4
3
3
2
2
1
1
F F
E E
D D
C C
B B
A
A
Figure 9-7. Circuit Diagram 7, Slow ADC / Backlight Converter

123/124
Service Manual
9-10
8
2003020
6
Figure 9-8. Circuit Diagram 8, Keyboard Circuit

Circuit Diagrams
9.2 Schematic Diagrams 9
9-11
14 15
28
14 15
28
22 ------ 12
34 ------ 44
22 ------ 12
34 ------ 44
32 -------- 17
49 -------- 64
24 ---------------------------- 1
41 ---------------------------- 64
1
5
10
6
Figure 9-9. Main PCA, Large Component Side

123/124
Service Manual
9-12
Figure 9-10. Main PCA, Small Component (SMD) Side
Chapter 10
Modifications
Title Page
10.1 Software modifications ............................................................................. 10-1
10.2 Hardware modifications............................................................................ 10-1

Modifications
10.1 Software modifications 10
10-1
10.1 Software modifications
Changes and improvements made to the test tool software (firmware) are identified by
incrementing the software version number. These changes are documented on a
supplemental change/errata sheet which, when applicable, is included with the manual.
To display the software version, proceed as follows:
1. Press to open the USER OPTIONS menu.
2. Press to show the VERSION&CALIBRATION screen (see Figure 5.1 in
Section 5).
3. Press to return to normal mode.
The first software release suitable for both Fluke 123 and Fluke 124 is V02.00. This
release is still valid at the printing date of this Service Manual.
10.2 Hardware modifications
Changes and improvements made to the test tool hardware are identified by incrementing
the revision number of the Main PCA. The revision number is printed on a sticker, see
the example below. The sticker is placed on D-ASIC D471, on the Main PCA.
1
This example of the Main PCA revision number
sticker indicates revision 1.
The following revisions have been released:
Revision 08
Revision number of first deliveries.

123/124
Service Manual
10-2