Furuno USA 9ZWRTR084 MARINE RADAR User Manual FR 21x7 28x7 series OME
Furuno USA Inc MARINE RADAR FR 21x7 28x7 series OME
OPERATORS MANUAL

MARINE RADAR/ARPA
FAR-28x7 Series
FAR-21x7(-BB) Series
Back

The paper used in this manual
is elemental chlorine free.
FURUNO Authorized Distributor/DealerFURUNO Authorized Distributor/Dealer
9-52
A
shihara-cho,9-52
A
shihara-cho,
Nishinomi
y
a 662-8580, JAPANNishinomi
y
a 662-8580, JAPAN
Tele
p
hone :Tele
p
hone : 0798-65-21110798-65-2111
FaxFax 0798-65-42000798-65-4200
::
FIRST EDITION :FIRST EDITION : JAN.JAN. 20042004
Printed in JapanPrinted in Japan
A
ll ri
g
hts reserved.
A
ll ri
g
hts reserved.
D2D2 :: NOV.NOV. 22, 200522, 2005
Pub. No.Pub. No. OME-35190OME-35190
*
0
0014745203*
*
0
0014745203*
*
0
0014745203*
*
0
0014745203*
(( DAMIDAMI )) FAR-2107/2807 SER.FAR-2107/2807 SER. * 0 0 0 1 4 7 4 5 2 0 3 ** 0 0 0 1 4 7 4 5 2 0 3 *
*
O
ME
3
5190D20*
*
O
ME
3
5190D20*
*
O
ME
3
5190D20*
*
O
ME
3
5190D20*
* O M E 3 5 1 9 0 D 2 0 ** O M E 3 5 1 9 0 D 2 0 *

i
SAFETY INSTRUCTIONS
WARNINGWARNING
Radio Frequency Radiation Hazard
The radar antenna emits electromagnetic radio frequency (RF) energy which can be
harmful, particularly to your eyes. Never look directly into the antenna aperture from a
close distance while the radar is in operation or expose yourself to the transmitting
antenna at a close distance.
Distances at which RF radiation levels of 100 and 10 W/m
2
exist are given in the table
below.
Note: If the antenna unit is installed at a close distance in front of the wheel house,
your administration may require halt of transmission within a certain sector of antenna
revolution. This is possible. Ask your FURUNO representative or dealer to provide
this feature.
FAR-2827/2127 RTR-079 MG5436 XN12AF 0.80 m 11.20 m
FAR-2827/2127 RTR-079 MG5436 XN20AF 0.40 m 8.60 m
FAR-2827/2127 RTR-079 MG5436 XN24AF 0.20 m 5.80 m
FAR-2817/2117 RTR-078 MG40102 XN12AF 0.30 m 4.20 m
FAR-2817/2117 RTR-078 MG40102XN20AF 0.10 m 3.00 m
FAR-2817/2117 RTR-078 MG40102XN24AF -- 2.40 m
FAR-2157 RTR-083 9M31 XN4A 1.20 m 13.60 m
XN5A 1.10 m 12.30 m
FAR-2137S RTR-080 MG5223F SN30AF 1.20 m 9.50 m
FAR-2137S RTR-080 MG5223F SN36AF 0.70 m 8.30 m
FAR-2167DS RTR-084 MG5240F SN30AF 0.60 m 8.90 m
SN36AF 0.40 m 7.40 m
FAR-2827W RTR-081 MG5436 XN20AF 2.20 m 13.0 m
FAR-2827W RTR-081 MG5436 XN24AF 1.50 m 11.50 m
FAR-2837S RTR-080 MG5223F SN30AF 1.20 m 9.50 m
FAR-2837S RTR-080 MG5223F SN36AF 0.70 m 8.30 m
FAR-2837SW RTR-082 MG5223F SN36AF 1.00 m 8.50 m
Distance to
100 W/m
2
point
Distance to
10 W/m
2
point
Model
3
TR unit Magnetron Antenna
1
1 XN4A: 8ft XN5A: 10ft XN12AF: 4 ft XN20AF: 6.5 ft XN24AF: 8 ft
SN30AF: 10 ft SN36AF: 12 ft
2 Or MAF1425B
3 FAR-2117/2127/2157/2137S/2167DS available in blackbox configuration.

SAFETY INSTRUCTIONS
ii
WARNING
ELECTRICAL SHOCK HAZARD
Do not open the equipment.
Only qualified personnel
should work inside the
equipment.
Turn off the radar power
switch before servicing the
antenna unit. Post a warn-
ing sign near the switch
indicating it should not be
turned on while the antenna
unit is being serviced.
Prevent the potential risk of
being struck by the rotating
antenna and exposure to
RF radiation hazard.
Wear a safety belt and hard
hat when working on the
antenna unit.
Serious injury or death can
result if someone falls from
the radar antenna mast.
Do not disassemble or modify the
equipment.
Fire, electrical shock or serious injury can
result.
Immediately turn off the power at the
ship's mains switchboard if water
leaks into the equipment or the equip-
ment is emitting smoke or fire.
Continued use can cause fatal damage to
the equipment.
WARNING
Use the proper fuse.
Use of a wrong fuse can result in damage
to the equipment or cause fire.
Keep heater away from equipment.
Heat can alter equipment shape and melt
the power cord, which can cause fire or
electrical shock.
Do not place liquid-filled containers
near the equipment.
Fire or electrical shock can result if a liquid
spills into the equipment.
Do not operate the equipment with wet
hands.
Electrical shock can result.
Before servicing the radar, turn off
the appropriate external breaker.
Power is not removed from the radar simply
by turning off its power switch.

SAFETY INSTRUCTIONS
iii
WARNING
No one navigational aid should be relied
upon for the safety of vessel and crew.
The navigator has the responsibility to
check all aids available to confirm
position. Electronic aids are not
a substitute for basic navigational
principles and common sense.
This ARP automatically tracks
automatically or manually acquired radar
targets and calculates their courses and
speeds, indicating them by vectors. Since
the data generated by the auto plotter
are based on what radar targets are
selected, the radar must always be
optimally tuned for use with the auto
plotter, to ensure required targets will not
be lost or unwanted targets such as sea
returns and noise will not be acquired
and tracked.
A target does not always mean a land-
mass, reef, ships or other surface vessels
but can imply returns from sea surface
and clutter. As the level of clutter changes
with environment, the operator should
properly adjust the A/C SEA, A/C RAIN
and GAIN controls to be sure target
echoes are not eliminated from the
radar screen.
CAUTION
The plotting accuracy and response of
this ARP meets IMO standards.
Tracking accuracy is affected by the
following:
Tracking accuracy is affected by course
change. One to two minutes is required to
restore vectors to full accuracy after an
abrupt course change. (The actual
amount depends on gyrocompass
specifications.)
The amount of tracking delay is inversely
proportional to the relative speed of the
target. Delay is on the order of 15—30
seconds for high relative speed; 30—60
seconds for low relative speed.
The data generated by ARP, AIS and
video plotter are intended for
reference only.
Refer to official nautical charts for
detailed and up-to-date information.

SAFETY INSTRUCTIONS
i
v
WARNING
To avoid electrical shock, do not
remove cover. No user-serviceable
parts inside.
WARNING LABEL
Warning labels are attached to the
equipment. Do not remove any label.
If a label is missing or damaged,
contact a FURUNO agent or dealer
about replacement.
WARNING
Radiation hazard. Only qualified
personnel should work inside scanner.
Confirm that TX has stopped before
opening scanner.
DISPLAY UNIT, PROCESSOR UNIT
Name: Warning Label (1)
Type: 86-003-1011-1
Code No.: 100-236-231
ANTENNA UNIT
Name: Radiation Warning Label
Type: 03-142-3201-0
Code No.: 100-266-890

v
TABLE OF CONTENTS
FOREWORD ........................................................................................................ xi
PROGRAM NUMBER ........................................................................................ xiv
SYSTEM CONFIGURATION............................................................................... xv
SPECIFICATIONS........................................................................................... SP-1
1 RADAR OPERATION ....................................................................................1-1
1.1 Turning on the Power................................................................................................. 1-1
1.2 Transmitter ON ..........................................................................................................1-1
1.3 Control Unit................................................................................................................1-3
1.4 Main Menu.................................................................................................................1-5
1.5 Operation Using the On-Screen Boxes...................................................................... 1-7
1.6 Cursor Menu............................................................................................................1-10
1.7 Monitor Brilliance ..................................................................................................... 1-11
1.8 Choosing the Display Mode ..................................................................................... 1-12
1.9 On-Screen Boxes and Markers................................................................................ 1-13
1.10 Tuning the Receiver................................................................................................. 1-15
1.10.1 Choosing the tuning method.......................................................................... 1-15
1.10.2 Initializing tuning............................................................................................ 1-15
1.10.3 Automatic tuning............................................................................................1-16
1.10.4 Manual tuning................................................................................................1-16
1.11 Aligning Heading with Gyrocompass........................................................................ 1-17
1.12 Presentation Modes................................................................................................. 1-18
1.12.1 Choosing presentation mode......................................................................... 1-18
1.12.2 Description of presentation modes ................................................................1-19
1.13 Entering Own Ship's Speed ..................................................................................... 1-22
1.13.1 Automatic speed input by log or GPS navigator ............................................ 1-22
1.13.2 Manual speed input ....................................................................................... 1-23
1.14 Choosing the Range Scale ...................................................................................... 1-24
1.15 Choosing the Pulselength ........................................................................................ 1-25
1.15.1 Choosing pulselength.................................................................................... 1-25
1.15.2 Changing pulselength.................................................................................... 1-26
1.16 Adjusting the Sensitivity........................................................................................... 1-27
1.17 Suppressing Sea Clutter .......................................................................................... 1-28
1.17.1 Choosing method of adjustment .................................................................... 1-28
1.17.2 Automatic adjustment by the A/C SEA control ............................................... 1-28
1.17.3 Manual adjustment of A/C SEA ..................................................................... 1-29
1.18 Suppressing Rain Clutter ......................................................................................... 1-30
1.18.1 Turning AUTO RAIN on or off ........................................................................ 1-30
1.18.2 Adjusting A/C RAIN .......................................................................................1-31
1.19 Interference Rejector ...............................................................................................1-32
1.20 Measuring the Range............................................................................................... 1-34
1.20.1 Turning range rings on/off.............................................................................. 1-34
1.20.2 Measuring range by the variable range marker (VRM) ..................................1-35
1.20.3 Choosing VRM unit of measurement (B and W types)................................... 1-36
TABLE OF CONTENTS
vi
1.21 Measuring the Bearing ............................................................................................ 1-37
1.21.1 Measuring the bearing .................................................................................. 1-37
1.21.2 Choosing true or relative bearing .................................................................. 1-39
1.22 Collision Assessment by Offset EBL........................................................................ 1-40
1.22.1 How to assess risk of collision by the offset EBL........................................... 1-40
1.22.2 Choosing point of reference for origin point of offset EBL.............................. 1-41
1.23 Measuring Range and Bearing Between Two Targets ............................................. 1-42
1.24 Setting a Target Alarm ............................................................................................. 1-43
1.24.1 How to set a target alarm zone ..................................................................... 1-43
1.24.2 Acknowledging the target alarm.................................................................... 1-44
1.24.3 Deactivating a target alarm ........................................................................... 1-44
1.24.4 Target alarm attributes .................................................................................. 1-45
1.25 Off-Centering the Display ........................................................................................ 1-46
1.26 Echo Stretch............................................................................................................ 1-47
1.27 Echo Averaging ....................................................................................................... 1-48
1.28 Target Trails............................................................................................................. 1-49
1.28.1 True or relative trails ..................................................................................... 1-49
1.28.2 Trail time....................................................................................................... 1-50
1.28.3 Trail gradation............................................................................................... 1-50
1.28.4 Resetting target trails.................................................................................... 1-51
1.28.5 Trail copy ...................................................................................................... 1-51
1.28.6 Trail level ...................................................................................................... 1-52
1.28.7 Narrow trails (B and W types) ....................................................................... 1-52
1.28.8 Longer trails (B and W types)........................................................................ 1-52
1.28.9 Canceling trails ............................................................................................. 1-53
1.29 Parallel Index Lines................................................................................................. 1-53
1.29.1 Displaying, erasing parallel index lines.......................................................... 1-53
1.29.2 Adjusting index line orientation, index line interval ........................................ 1-54
1.29.3 Index line bearing reference (IMO, A and B types) ........................................ 1-54
1.29.4 Choosing maximum number of index lines to display.................................... 1-55
1.29.5 Index line mode (IMO, A and B types)........................................................... 1-55
1.30 Origin Mark.............................................................................................................. 1-56
1.30.1 Entering origin marks.................................................................................... 1-56
1.30.2 Origin mark stabilization................................................................................ 1-58
1.30.3 Deleting individual origin marks..................................................................... 1-58
1.31 Zoom....................................................................................................................... 1-59
1.32 Markers ................................................................................................................... 1-60
1.32.1 Heading marker and heading line ................................................................. 1-60
1.32.2 Stern marker ................................................................................................. 1-60
1.32.3 North marker................................................................................................. 1-60
1.32.4 Own ship symbol .......................................................................................... 1-60
1.32.5 Barge marker................................................................................................ 1-61
1.33 Automatic Picture Setup According to Navigation Purpose...................................... 1-62
1.33.1 Choosing a picture setup option.................................................................... 1-63
1.33.2 Restoring default picture setup options ......................................................... 1-64
1.33.3 User-programmable picture setups ............................................................... 1-65
1.34 Programming Function Keys ................................................................................... 1-67
1.34.1 Activating a function key ............................................................................... 1-67
1.34.2 Programming the functions keys................................................................... 1-67
TABLE OF CONTENTS
vii
1.35 Ship’s Position .........................................................................................................1-71
1.36 Noise Rejector ......................................................................................................... 1-72
1.37 Suppressing Second-trace Echoes.......................................................................... 1-73
1.38 Adjusting Brilliance of Screen Data .......................................................................... 1-74
1.39 Watch Alarm ............................................................................................................ 1-75
1.40 Setting Up Nav Data ................................................................................................ 1-76
1.41 Text Window Setup .................................................................................................. 1-78
1.42 Customizing Operation ............................................................................................ 1-80
1.43 Alarms ..................................................................................................................... 1-82
1.43.1 Alarm description........................................................................................... 1-82
1.43.2 Outputting alarm signal.................................................................................. 1-84
1.44 Choosing the Antenna, Displaying Antenna Information........................................... 1-85
1.44.1 Choosing the antenna ................................................................................... 1-85
1.44.2 Displaying antenna information ..................................................................... 1-86
1.45 Cursor Data .............................................................................................................1-87
1.46 Performance Monitor ............................................................................................... 1-88
1.46.1 Activating, deactivating the performance monitor .......................................... 1-88
1.46.2 Checking radar performance......................................................................... 1-88
1.47 Wiper ....................................................................................................................... 1-90
1.48 Own Ship Symbol .................................................................................................... 1-91
1.49 Color and Brilliance Sets.......................................................................................... 1-92
1.49.1 Choosing color and brilliance set................................................................... 1-92
1.49.2 Presetting color and brilliance set.................................................................. 1-92
1.50 Reference Point for CPA/TCPA................................................................................ 1-93
1.51 Switching Hub HUB-100 (option) .............................................................................1-94
2 RADAR OBSERVATION ...............................................................................2-1
2.1 General...................................................................................................................... 2-1
2.1.1 Minimum and maximum ranges....................................................................... 2-1
2.2 False Echoes............................................................................................................. 2-3
2.3 SART (Search and Rescue Transponder).................................................................. 2-5
2.3.1 SART description ............................................................................................ 2-5
2.3.2 Showing SART marks on the radar display .....................................................2-6
2.3.3 General remarks on receiving SART ............................................................... 2-7
2.4 RACON...................................................................................................................... 2-8
3 ARP OPERATION .........................................................................................3-1
3.1 Usage Precautions .................................................................................................... 3-1
3.2 Controls for ARP ........................................................................................................ 3-2
3.3 Activating, Deactivating ARP...................................................................................... 3-3
3.4 Entering Own Ship's Speed ....................................................................................... 3-3
3.4.1 Echo-referenced speed input........................................................................... 3-3
3.5 Automatic Acquisition................................................................................................. 3-5
3.5.1 Enabling auto acquisition................................................................................. 3-5
3.5.2 Terminating tracking of targets (including reference targets)............................ 3-6
3.6 Manual Acquisition..................................................................................................... 3-7
3.6.1 Setting manual acquisition conditions.............................................................. 3-7
3.6.2 Manually acquiring a target.............................................................................. 3-7
TABLE OF CONTENTS
viii
3.7 ARP Symbols and ARP Symbol Attributes................................................................. 3-9
3.7.1 ARP symbols .................................................................................................. 3-9
3.7.2 Choosing ARP symbol (B and W types)........................................................ 3-10
3.7.3 ARP symbol brilliance ................................................................................... 3-10
3.7.4 ARP symbol color and size ............................................................................3-11
3.7.5 Auto target track (A, B and W types)............................................................. 3-12
3.8 Displaying Target Data ............................................................................................ 3-13
3.8.1 Displaying individual target data.................................................................... 3-13
3.8.2 Target list ...................................................................................................... 3-15
3.9 Vector Modes .......................................................................................................... 3-17
3.9.1 Description of vectors ................................................................................... 3-17
3.9.2 Vector motion and length .............................................................................. 3-18
3.10 Past Position Display............................................................................................... 3-19
3.10.1 Displaying and erasing past position points, choosing past position plot
interval.......................................................................................................... 3-19
3.10.2 Past position display attributes...................................................................... 3-20
3.11 Set and Drift ............................................................................................................ 3-21
3.12 Setting CPA/TCPA Alarm Ranges............................................................................ 3-22
3.12.1 Setting CPA/TCPA alarm ranges................................................................... 3-22
3.12.2 Acknowledging CPA/TCPA alarm.................................................................. 3-23
3.13 Setting a Guard Zone.............................................................................................. 3-24
3.13.1 Activating the guard zone.............................................................................. 3-24
3.13.2 Sleeping, deactivating a guard zone ............................................................. 3-25
3.13.3 Acknowledging the guard zone alarm ........................................................... 3-25
3.13.4 Guard zone reference ................................................................................... 3-26
3.13.5 Guard zone shape and stabilization .............................................................. 3-26
3.14 Operational Warnings.............................................................................................. 3-27
3.15 Trial Maneuver ........................................................................................................ 3-29
3.15.1 Types of trial maneuvers............................................................................... 3-29
3.15.2 Performing a trial maneuver.......................................................................... 3-30
3.15.3 Terminating a trial maneuver......................................................................... 3-32
3.16 ARP Performance Test ............................................................................................ 3-33
3.17 Criteria for Selecting Targets for Tracking ................................................................ 3-35
3.18 Factors Affecting ARP Functions ............................................................................. 3-37
4 AIS OPERATION ........................................................................................... 4-1
4.1 Controls for AIS ......................................................................................................... 4-1
4.2 Enabling/Disabling the AIS ........................................................................................ 4-2
4.3 Turning AIS Display On/Off........................................................................................ 4-3
4.4 Setting Up for a Voyage............................................................................................. 4-4
4.5 Activating Targets...................................................................................................... 4-6
4.5.1 Activating specific target ................................................................................. 4-6
4.5.2 Activating all targets........................................................................................ 4-6
4.6 Sleeping Targets........................................................................................................ 4-7
4.6.1 Sleeping an AIS target .................................................................................... 4-7
4.6.2 Sleeping all AIS targets................................................................................... 4-7
4.7 Displaying Target Data .............................................................................................. 4-8
4.7.1 Basic data....................................................................................................... 4-8
4.7.2 Detailed target data......................................................................................... 4-9
TABLE OF CONTENTS
ix
4.8 AIS Symbol Attributes .............................................................................................. 4-10
4.8.1 AIS symbol brilliance ..................................................................................... 4-10
4.8.2 AIS symbol size and color ............................................................................. 4-11
4.9 Past Position Display ............................................................................................... 4-12
4.9.1 Displaying and erasing past position points, choosing past position
plot interval.................................................................................................... 4-12
4.9.2 Past position display attributes ...................................................................... 4-13
4.10 Lost Target...............................................................................................................4-14
4.11 ROT Setting.............................................................................................................4-15
4.12 Fusion of ARP and AIS Targets................................................................................ 4-16
4.13 Own Ship’s Data ......................................................................................................4-18
4.14 Messages ................................................................................................................ 4-19
4.14.1 Creating, saving a message .......................................................................... 4-19
4.14.2 Transmitting a message ................................................................................ 4-20
4.14.3 Viewing AIS messages.................................................................................. 4-21
4.15 AIS System Messages............................................................................................. 4-23
5 VIDEO PLOTTER OPERATION....................................................................5-1
5.1 General...................................................................................................................... 5-1
5.2 Display Modes ...........................................................................................................5-1
5.3 Presentation Modes...................................................................................................5-2
5.4 Radar Map................................................................................................................. 5-3
5.4.1 Turning on the radar map display .................................................................... 5-3
5.4.2 Inscribing radar map marks and lines..............................................................5-4
5.5 Erasing Radar Map Marks and Lines.........................................................................5-6
5.5.1 Erasing individual radar map marks and lines ................................................. 5-6
5.5.2 Erasing all radar map marks and lines............................................................. 5-7
5.6 Radar Map Corrections.............................................................................................. 5-8
5.6.1 Radar map correction...................................................................................... 5-8
5.6.2 Cursor data correction..................................................................................... 5-8
5.7 Chart Cards (B and W types)..................................................................................... 5-9
5.7.1 Displaying a chart............................................................................................ 5-9
5.7.2 Chart position correction................................................................................ 5-10
5.7.3 Correcting cursor data................................................................................... 5-10
5.7.4 Chart land color............................................................................................. 5-11
5.8 Hiding/Showing Graphics on the Video Plotter Display ............................................ 5-12
5.9 Track........................................................................................................................ 5-13
5.9.1 Plotting own ship’s track................................................................................ 5-13
5.9.2 Plotting other ships’ track (A, B and W types)................................................ 5-14
5.9.3 Choosing track color...................................................................................... 5-14
5.9.4 Erasing track ................................................................................................. 5-15
5.10 Marks and Lines ......................................................................................................5-16
5.10.1 Inscribing marks and lines............................................................................. 5-16
5.11 Erasing Marks and Lines ......................................................................................... 5-18
5.11.1 Erasing individual marks/lines .......................................................................5-18
5.11.2 Erasing all marks and lines............................................................................ 5-19
5.12 Waypoints................................................................................................................ 5-20
5.12.1 Entering waypoints ........................................................................................ 5-20
5.12.2 Editing, erasing waypoints from the menu ..................................................... 5-23
TABLE OF CONTENTS
x
5.12.3 Erasing waypoints......................................................................................... 5-24
5.12.4 Waypoint list ................................................................................................. 5-25
5.12.5 Displaying waypoint name and number......................................................... 5-26
5.13 Nav Lines ................................................................................................................ 5-27
5.13.1 Entering new nav line.................................................................................... 5-27
5.13.2 Editing nav lines............................................................................................ 5-28
5.13.3 Nav line list ................................................................................................... 5-29
5.13.4 Erasing nav lines .......................................................................................... 5-30
5.13.5 Setting up nav lines....................................................................................... 5-31
5.13.6 Displaying nav line, waypoint mark ............................................................... 5-33
5.14 Recording Data ....................................................................................................... 5-35
5.14.1 Initializing memory (RAM) cards ................................................................... 5-35
5.14.2 Recording data ............................................................................................. 5-36
5.15 Replaying Data........................................................................................................ 5-38
5.16 Deleting Files .......................................................................................................... 5-39
6 MAINTENANCE, TROUBLESHOOTING...................................................... 6-1
6.1 Periodic Maintenance Schedule ................................................................................ 6-2
6.2 Life Expectancy of Major Parts .................................................................................. 6-3
6.3 Replacing the Fuse ................................................................................................... 6-3
6.4 Replacement of Battery on GC Board ....................................................................... 6-4
6.5 Trackball Maintenance .............................................................................................. 6-4
6.6 Easy Troubleshooting................................................................................................ 6-5
6.7 Advanced-level Troubleshooting................................................................................ 6-6
6.8 Diagnostics................................................................................................................ 6-9
6.9 System Messages................................................................................................... 6-12
APPENDIX ...................................................................................................... AP-1
1. Menu Tree...............................................................................................................AP-1
2. Digital Interface .......................................................................................................AP-8
3. Parts Lists and Parts Location...............................................................................AP-29
4. Longitude Error Table (on 96 nm range scale).......................................................AP-45
INDEX............................................................................................................... IN-1
Declaration of conformity

xi
FOREWORD
A Word to the Owner of the FAR-28x7/FAR-21x7(-BB)
Congratulations on your choice of the FURUNO FAR-28x7/FAR-21x7(-BB) Series Radar.
We are confident you will see why FURUNO has become synonymous with quality and
reliability.
For over 50 years FURUNO Electric Company has enjoyed an enviable reputation for
innovative and dependable marine electronics equipment. This dedication to excellence is
furthered by our extensive global network of agents and dealers.
Your radar is designed and constructed to meet the rigorous demands of the marine
environment. However, no machine can perform its intended function unless installed,
operated and maintained properly. Please carefully read and follow the recommended
procedures for operation and maintenance.
We would appreciate hearing from you, the end-user, about whether we are achieving our
purposes.
Thank you for considering and purchasing FURUNO equipment.
Note: The example screens shown in this manual may not match the screens you see on
your display. The screen you see depends on your system configuration and
equipment settings.
Features
• High-resolution 20.1-inch LCD (FR-21x7) or 23.1-inch LCD (FR-28x7).
• This series of radar and ARP (automatic radar plotter, includes ARPA or ATA) are
available in the models shown in the table below. “BB” means blackbox configuration
(monitor to be supplied locally) is available.
X-band S-band
Model Output TR config. Model Output TR config.
FAR-2117(-BB) 12 kW UP FAR-2137S(-BB) 30 kW UP
FAR-2127(-BB) 25 kW UP FAR-2167DS(-BB) 60 kW UP
FAR-2157(-BB) 50kW UP FAR-2837S 30 kW
UP
FAR-2817 12 kW
UP FAR-2837SW 30 kW DOWN
FAR-2827 25 kW
UP
FAR-2827W 25 kW DOWN
FOREWORD
xii
• Two types of trackball-equipped control units are available: RCU-014 (full keyboard) and
the RCU-015 (palm control). The trackball is easy to use thanks to the ergonomically
designed palm rest.
• Simplified operation with point-and-click menu operation.
• All functions are accessible by using the trackball alone.
• Applicable to HSC (High Speed Craft)
• ARPA (Automatic Radar Plotting Aid) or ATA (Automatic Tracking Aid) + AIS, Radar Plotter
and Interswitch supplied as standard. (ARPA or ATA selectable on installation menu.)
• Meets the following requirements:
IMO MSC.64(67) Annex 4: Performance standards for Radar equipment
IEC 60936-1 (1999): Shipborne radar-Performance requirements
IEC 60936-1 Am. 1 (2002-06): Unwanted emissions of radar systems
IMO A.823 (19): Performance standards for ARPAs
IEC 60872-1 (1998): ARPA – Performance requirements
IMO A.820(19): Performance standards for navigational radar equipment for high speed
craft
IEC 60936-2 (1998): Radar for high speed craft – Performance requirements
IMO A. 694(17): General requirements for electronic navigational aids (including ATA)
IEC 60945 (2002-08): Maritime Navigational Equipment General Requirements
IEC 61162-1 and 2: Maritime navigation equipment-digital interface
IEC 60936-5: Guidelines for the use and display of AIS information on Radar
IEC 60872-2: ATA performance requirements
• Guard alarm watches for targets entering or exiting the guard zone
• TCPA/CPA alarms
• Electronic parallel index lines
• 42 rpm antenna for high speed craft
Compliance with MED and R&TTE Directive
This radar compiles with MED 96/98/EC and its amendment 2002/75/EC of September 2,
2002 and also complies with the R&TTE Directive 1999/5/EC. In accordance with Article 6-3
of the above-mentioned R&TTE directive, FURUNO intends to put this radar on the market
of the following countries in EU as well other markets: Austria, Belgium, Cyprus, Denmark,
Estonia, Finland, France, Germany, Greece, Hungary, Ireland, Italy, Latvia, Lithuania, Malta,
Poland, Portugal, Slovenia, Spain, Sweden, The Netherlands, United Kingdom, Iceland,
Norway.

FOREWARD
xiii
Radar Type and Function Availability
This radar series is available in four specification types to meet the requirements of
Authorities, and function availability depends on specification type. The table below shows
those functions which have limited availability. This manual provides descriptions for
all functions available in this radar series, and we have endeavored to denote in the text those
functions which have limited availability. For detailed information on availability, see the
menu tree in the Appendix.
• IMO: (IMO complying)
• A: (IMO-like)
• B: (International fishing vessels)
• W: (Washington state (USA) ferry)
Radar type and function availability
Type
Function
IMO A B W
Range 0.125, 0.25, 0.5,
0.75, 1.5, 3, 6, 12,
24, 48, 96
Same as IMO 0.125, 0.25, 0.5,
0.75, 1, 2, 1.5, 3,
4, 6, 8, 12, 16, 24,
32, 48, 96, 120
Same as B
Range unit nm only nm only nm, sm, km, kyd nm, sm, km, kyd
Pop-up guidance
menus
No No Yes Yes
Narrow trails No No Yes Yes
Longer trails No No Yes Yes
VRM unit km No No Yes Yes
Mark w/line No No Yes Yes
Stern-up mode No Yes Yes Yes
C o l o r e c h o N o Ye s Ye s Ye s
Alarm zone range
limitation
Yes No No No
Chart display No No Yes Yes
WPT marker No No Yes Yes
ARP w/o gyro No No Yes Yes
ARP symbol
selection
No No Yes Yes
Display of other
ship’s track
N o Ye s Ye s Ye s
Note: C-type, for Japanese fishing vessels, is also available.

xi
v
PROGRAM NUMBER
PC Board Program No. Version No. Date of Modification
SPU 035-9204 02.**
RFC 035-9202 01.**
KEY(REMOTE) 035-9203 01.**
CARD 035-9209 01.**
** Minor modification

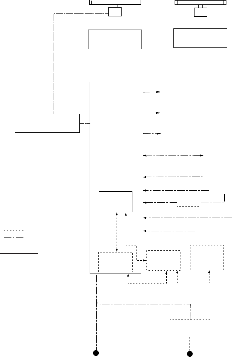
SYSTEM CONFIGURATION
x
v
SYSTEM CONFIGURATION
With FURUNO-supplied monitor
See page xvi for detailed information about power supplies and antenna radiators.
ANTENNA UNIT
(Performance Monitor PM-51 built in)
TRANSCEIVER UNIT
RTR-082
For FAR-2837SW
FAR-2137S/2167DS/2837S/2837SW
POWER SUPPLY UNIT
PSU-007
For FAR-2137S/2837S
PROCESSOR UNIT
RPU-013
FAR-2117/2127/2157/2817/2827/2827W
Waveguide or
Coax cable
(For FAR-2837SW)
VDR
External Monitor
Sub Display
Alarm
MONITOR UNIT
MU-201CR
(FAR-21x7)
or
MU-231CR
(FAR-28x7)
CONTROL UNIT
RCU-014
(Keyboard)
or
RCU-015
(Trackball)
Control Unit
RCU-016
(Remote)
24 VDC
or
115/230 VAC
115/230 VAC
RU-3423
24 VDC
Navigator (INS, GPS, etc.)
IEC-61162-1 Serial Data
(Input/Output)
IEC-61162-1 Serial Data
(Input) Speed Log
Gyrocompass
AIS
AD-100
TRANSCEIVER UNIT
RTR-081
For FAR-2827W
Waveguide
(For FAR-2827W)
: Option
: Dockyard supply
: Standard
Category of Units
Antenna unit: Exposed to weather
All other units: Protected from weather
ANTENNA UNIT
(Performance Monitor PM-31 built in)
24 VDC
or
100-115 VAC/
220-230 VAC
1φ, 50/60 Hz
Rectifier
RU-3424
RU-1746B-2
Transformer Unit
RU-1803
440 VAC
1φ, 50/60 Hz
DC spec
AC spec
100/110/115/
220/230 VAC
1φ, 50/60 Hz
For power for
antenna unit
see next page.
Track Control Unit
Memory Card
Interface Unit
CU-200
OR Memory Card
Interface Unit
CU-200 x 2
Switching Hub
HUB-100
HUB has ports for connection of up to 7 processor units
100-230 VAC
POWER SUPPLY UNIT
PSU-006
For FAR-2157/2167DS
OR

SYSTEM CONFIGURATION
xvi
Antenna unit
FAR-2117,
FAR-2117-BB,
FAR-2127,
FAR-2127-BB,
FAR-2827
RSB-096 (24 rpm)
RSB-097 (42 rpm)
FAR-2137S,
FAR-2137S-BB
RSB-098/099 (21/26 rpm, 200 VAC, 3ø, 50 Hz; 220 VAC, 3ø, 60 Hz; 380 VAC,
3ø, 50 Hz, 440 VAC, 3ø, 60 Hz)
RSB-100/101/102 (45 rpm, 220 VAC, 3ø, 50/60 Hz(HSC);
440 VAC, 3ø, /60 Hz(HSC))
FAR-2157,
FAR-2157-BB
RSB-106 (16/20 rpm, 200 VAC, 3ø, 50 Hz; 220 VAC, 3ø, 60 Hz)
RSB-107 (20 rpm, 24 VDC)
FAR-2167DS,
FAR-2167DS-BB
RSB-111 (21/26 rpm, 200 VAC, 3ø, 50 Hz; 220 VAC, 3ø, 60 Hz)
RSB-112 (21/26 rpm, 380 VAC, 3ø, 50 Hz, 440 VAC, 3ø, 60 Hz)
FAR-2827W RSB-103 (24 rpm, powered by processor unit)
FAR-2837S Same as FAR-2137S
FAR-2837SW RSB-104/105 (21/26 rpm, 200 VAC, 3ø, 50 Hz; 220 VAC, 3ø, 60 Hz; 380 VAC,
3ø, 50 Hz, 440 VAC, 3ø, 60 Hz)
Radiator
FAR-2117, FAR-2117-BB,
FAR-2127, FAR-2127-BB,
FAR-2827
XN12AF (4 ft), XN20AF (6.5 ft),
XN24AF (8 ft)
FAR-2157, FAR-2157-BB XN4A (8 ft), XN5A (10 ft)
FAR-2137S, FAR-2137S-BB,
FAR-2167DS, FAR-2167DS-BB
SN30AF (10 ft), SN36AF (12 ft)
FAR-2827W XN20AF (6.5 ft), XN24AF (8 ft)
FAR-2837S SN30AF (10 ft), SN36AF (12 ft)
FAR-2837SW SN30AF (10 ft), SN36AF (12 ft)

SYSTEM CONFIGURATION
xvii
Blackbox type
See page xvi for detailed information about power supplies and antenna radiators.
ANTENNA UNIT
(Performance Monitor PM-51 built in
FAR-2137S-BB)
FAR-2137S-BB/2167DS-BB
POWER SUPPLY UNIT
PSU-007
For FAR-2137S-BB
PROCESSOR UNIT
RPU-013
Sub Display
VGA
MONITOR
CONTROL UNIT
RCU-014
(Keyboard)
or
RCU-015
(Trackball)
Control Unit
RCU-016
(Remote)
AIS
: Option
: Dockyard supply
: Standard
Category of Units
Antenna unit: Exposed to weather
All other units: Protected from weather
FAR-2117-BB/2127-BB/2157-BB
ANTENNA UNIT
(Performance Monitor PM-31 built in
FAR-2117-BB, FAR-2127-BB)
24 VDC
or
100-115 VAC/
220-230 VAC
1φ, 50/60 Hz
Rectifier
RU-3424
RU-1746B-2
Transformer Unit
RU-1803
440 VAC
1φ, 50/60 Hz
DC spec
AC spec
100/110/115/
220/230 VAC
1φ, 50/60 Hz
VDR
External Monitor
Alarm
Navigator (INS, GPS, etc.)
IEC-61162-1 Serial Data
(Input/Output)
IEC-61162-1 Serial Data
(Input) Speed Log
Gyrocompass
AD-100
Track Control Unit
Memory Card
Interface Unit
CU-200
OR Memory Card
Interface Unit
CU-200 x 2
Switching Hub
HUB-100
HUB has ports for connection of up to 7 processor units
100-230 VAC
POWER SUPPLY UNIT
PSU-006
For FAR-2157-BB/2167DS-BB
OR

SYSTEM CONFIGURATION
xviii
Console type RCN-001/RCN-002
ANTENNA UNIT
(Performance Monitor PM-51 built in)
TRANSCEIVER UNIT
RTR-082
For FAR-2837SW
FAR-2137S/2837S/2837SW
POWER SUPPLY UNIT
PSU-007
For FAR-2137S/2837S
CONSOLE
RCN-001/002
FAR-2117/2127/2817/2827/2827W
Waveguide or
Coax cable
(For FAR-2837SW)
AIS
Gyrocompass
AD-100
TRANSCEIVER UNIT
RTR-081
For FAR-2827W
Waveguide
(For FAR-2827W)
: Option
: Dockyard supply
: Standard
Category of Units
Antenna unit: Exposed to weather
All other units: Protected from weather
ANTENNA UNIT
(Performance Monitor PM-31 built in)
100-115 VAC/
220-230 VAC
1φ, 50/60 Hz
Transformer Unit
RU-1803
440 VAC
1φ, 50/60 Hz
AC spec
Alarm
VDR
External Monitor
Navigator (INS, GPS, etc.)
IEC-61162-1 Serial Data
(Input/Output)
IEC-61162-1 Serial Data
(Input) Speed Log
Track Control Unit
Memory Card
Interface Unit
CU-200
Switching Hub
HUB-100
100-230 VAC
PROCESSOR
UNIT
RPU-013
May also
be installed
externally.
OR
Memory Card
Interface Unit
CU-200
(Max. 2 total)

SYSTEM CONFIGURATION
xix
Console type RCN-003/RCN-004
ANTENNA UNIT
(Performance Monitor PM-51 built in)
TRANSCEIVER UNIT
RTR-082
For FAR-2837SW
FAR-2137S/2837S/2837SW
POWER SUPPLY UNIT
PSU-007
For FAR-2137S/2837S
CONSOLE
RCN-003/004
FAR-2117/2127/2817/2827/2827W
Waveguide or
Coax cable
(For FAR-2837SW)
AIS
Gyrocompass
AD-100
TRANSCEIVER UNIT
RTR-081
For FAR-2827W
Waveguide
(For FAR-2827W)
: Option
: Dockyard supply
: Standard
Category of Units
Antenna unit: Exposed to weather
All other units: Protected from weather
ANTENNA UNIT
(Performance Monitor PM-31 built in)
100-115 VAC/
220-230 VAC
1φ, 50/60 Hz
Transformer Unit
RU-1803
440 VAC
1φ, 50/60 Hz
AC spec
Alarm
VDR
External Monitor
Navigator (INS, GPS, etc.)
IEC-61162-1 Serial Data
(Input/Output)
IEC-61162-1 Serial Data
(Input) Speed Log
Track Control Unit
Memory Card
Interface Unit
CU-200
Memory Card
Interface Unit
CU-200
(Max. 2 total)
PROCESSOR
UNIT
RPU-013
Switching Hub
HUB-100
SYSTEM CONFIGURATION
xx
(This page intentionally left blank.)

FURUNO
FAR-21x7(-BB)/28x7 SERIES
SP - 1 E3519S01G
SPECIFICATIONS OF MARINE RADAR/ARPA
FAR-21x7(-BB)/28x7 SERIES
1. ANTENNA RADIATORS
1. Type Slotted waveguide array
2. Beam width and sidelobe attenuation
X-band S-band
Radiator type XN4A XN5A XN12AF XN20AF XN24AF SN30AF SN36AF
Length 8 ft 10 ft 4 ft 6.5 ft 8 ft 10 ft 12 ft
Beam width(H) 0.95° 0.75° 1.8° 1.23° 0.95° 2.3° 1.8°
Beam width(V) 20° 20° 20° 20° 20° 25° 25°
Sidelobe within ±10° -28 db -26 db -24 db -28db -28 db -24 db -24 db
Sidelobe outside ±10° -32 db -30 db -30 db -32 db -32 db -30 db -30 db
3. Polarization Horizontal
4. Rotation FAR-2117/2127/2827: 24 rpm or 42 rpm
FAR-2157: 16/20 rpm
FAR-2137S/2837S: 21/26 rpm or 45 rpm
FAR-2167DS: 21/26 rpm
FAR-2827W: 24 rpm
FAR-2837SW: 21/26 rpm
2. RF TRANSCEIVER
1. Frequency X-band: 9410 MHz ±30 MHz, S-band: 3050 MHz ±30 MHz
2. Output power FAR-2117/2817: 12 kW FAR-2127/2827/2827W: 25 kW
FAR-2137S/2837S/2837SW: 30 kW FAR-2157: 50 kW
FAR-2167DS: 60 kW
Unwanted emissions comply with ITU-R RR.
3. Pulselength, PL, PRF and range
X- band 12 kW and 25 kW models
Pulselength S1 S2 M1 M2 M3 L
PL (µs) 0.07 0.15 0.3 0.5 0.7 1.2
PRF (Hz) 3000* 3000* 1500 1000 1000 600**
Range scale
(nm)
0.125,
0.25, 0.5,
0.75, 1.5
0.5, 0.75,
1.5, 3
0.75, 1.5,
3, 6
3, 6, 12,
24
3, 6, 12,
24
6, 12, 24,
48, 96,
120#
*: 2200 Hz with ARPA on, 32 nm range **: 500 Hz on 96 and 120 nm ranges #: Non-IMO type only
X- band 50 kW and S-band 60 kW models
Pulselength S1 M1 M2 L
PL (µs) 0.08 0.2 0.6 1.2
PRF (Hz) 1900 1100 600 600**
Range scale
(nm)
0.125,
0.25, 0.5,
0.75, 1.5
0.75, 1.5,
3, 6
3, 6, 12,
24
6, 12, 24,
48, 96,
120#
#: Non-IMO type only **: 500 Hz on 96 and 120 nm ranges
4. IF 60 MHz
5. Noise figure 6 dB (typical)
6. Duplexer Ferrite circulator with diode limiter for
FAR-2117/2127/2157/2137S/2167DS/2817/2827/2837S
Ferrite circulator with TR limiter for FAR-2827W/2837SW

FURUNO
FAR-21x7(-BB)/28x7 SERIES
SP - 2 E3519S01G
3. DISPLAY UNIT
1. Screen Yellow or green echoes in 32 levels. Rasterscan non-interlace at
48.3kHz horizontal, 60 Hz vertical. Non-IMO type has yellow or
green monochrome plus 3-color display according to echo strengths.
FAR-21x7 series FAR-28x7 series
Size, model 20.1-inch color LCD, MU-201CR 23.1-inch color LCD, MU-231CR
Display area (mm) 399.36 x 319.49 470.4 x 352.8
Resolution 1280 x 1024 pixels 1280 x 1024 pixels
Effective radar diameter 308 mm 340 mm
2. Minimum range and Minimum range: 20 m w/raw video, 20 m + 0-2 m w/digitize error
range discrimination Range discrimination: 20 m w/raw video, 20 m + 0-6 m w/digitize
error
3. Range scales (nm), 0.125 (.025), 0.25 (0.05), 0.5 (0.1), 0.75 (0.25), 1 (0.25)*, 1.5 (0.25),
ring interval 2 (0.5)*, 3 (0.5), 4 (1)*, 6 (1), 8 (2)*, 12 (2), 16 (4)*, 24 (4), 32 (8)*, 48
(8), 96 (16), 120 (20)* *: Non-IMO type only
4. Range accuracy Within 1%
5. Bearing discrimination 0.95° (XN4A), 0.75° (XN5A), 2.1° (XN12AF), 1.5° (XN20AF), 1.2°
(XN24AF), 2.5° (SN30AF), 2.0° (SN36AF)
6. Bearing accuracy ±1°
7. Presentation mode Head-up, Head-up TB, North-up, Course-up, True Motion sea or
ground stabilization
8. Plotting facilities Auto or Manual acquisition: 100 targets in 0.1-32 nm
(ARPA or ATA) Auto tracking on all acquired targets
9. Radar map Nav lines, coastlines, buoys, etc. produced by operator. 20,000 pts
in radar mode, 6000 pts on IC card in chart mode
10. Guard zone Two GZ anywhere
11. Parallel index line Choice of 2, 4 or 6 lines
12. AIS IMO SN Circ.217, IEC 60936-5
13. Chart cards FURUNO and NAVIONICS
4. INTERFACE
1. IEC 61162-1 Ed. 2 RSD, TTM, AIS related data, etc.
2. Compass Built-in interface (option) for sync signal (20-135 V, 50-400 Hz), or
stepper signal (20-135 VDC), any polarity, for gyrocompass, GPS
compass SC-60/120 by IEC 61162-2
3. Speed log NMEA format data
4. Others Echo sounder, GPS navigator, water temperature, etc.
5. PERFORMANCE MONITOR
PM-31 for X-band
1. Frequency range 9365 to 9455 MHz
2. Input power Min. +8 dBm, Max. +28 dBm
3. Power output (2nd pulse max output) -36 dBm
4. Power output (2nd pulse min output) -56 dBm
5. Steps levels (1st pulse to 2nd pulse) 9.0 to 11.0 dB

FURUNO
FAR-21x7(-BB)/28x7 SERIES
SP - 3 E3519S01G
PM-51 for S-band
1. Frequency range 3020 to 3080 MHz
2. Input power Min. -5 dBm, Max. +15 dBm
3. Power output (2nd pulse max output) -15 dBm
4. Power output (2nd pulse min output) -35 dBm
5. Steps levels (1st pulse to 2nd pulse) 9.0 to 11.0 dB
6. POWER SUPPLY
1. Display unit 24 VDC or 115/230 VAC, 1ø, 50/60 Hz
FAR-21x7: 24 VDC, 2.3 A; 100-230 VAC, 0.7A (100 V)
FAR-28x7: 24 VDC, 3.2 A; 100-230 VAC, 0.9 A (100 V)
440 VAC, 1 ø, 50/60 Hz with optional transformer RU-1803
2. Processor unit FAR-2117/2817/2117-BB:
24VDC: 7.6A1/8.5A2, 100-115 VAC: 2.6A1/3.0A2,
220-230 VAC: 1.6A1/1.7A2
FAR-2127/2827/2127-BB:
24 VDC: 8.8A1/9.7A2, 100-115 VAC: 3.0A1/3.4A2,
220-230 VAC: 1.8A1/1.9A2
1: 24 rpm, 2: 42 rpm
FAR-2157/2157-BB/2167DS/2167DS-BB:
100-115VAC: 3.0A (100-115 VAC), 1.5A (220-230 VAC)
3. Antenna unit (S-band) 200/220/380/440 VAC 115/230 VAC, 1ø, 50 or 60 Hz
Antenna voltage input (100 kt) Model
200 VAC,
ø3, 50 Hz,
220 VAC,
ø3, 60 Hz
380 VAC,
ø3, 50 Hz,
380 VAC,
ø3, 60 Hz
220 VAC,
ø3, 50 Hz,
(HSC)
220 VAC,
ø3, 60 Hz,
(HSC)
440 VAC,
ø3, 60 Hz
440 VAC,
ø3, 60 Hz
(HSC)
FAR-2137S(BB) 3.0 A 1.5 A 3.5 A 3.5 A 1.7 A
FAR-2167DS(BB) 3.0 A 1.5 A - - -
FAR-2837S 3.0 A 1.5 A 3.5 A 3.5 A 1.7 A
FAR-2837SW 3.0 A 1.5 A - - -
FAR-2137SW 3.0 A 1.5 A - - -
4. Console 115/230 VAC, 1ø, 50/60 Hz, 440 VAC, 1ø, 50/60 Hz with optional
transformer RU-1803
7. ENVIRONMENTAL CONDITIONS
1. Ambient temperature (Complies with IEC 60945)
Indoor units -15°C to +55°C
Antenna unit -25°C to +55°C (storage +70°C)
2. Relative humidity 95% at 40°C
3. Waterproofing Antenna unit: IPX6 (IEC 60529)
Indoor units: IPX0 (IEC 60529)
4. EMC Full compliance with IEC 60945 Ed. 4
(to 2 GHz cabinet radiation)

FURUNO
FAR-21x7(-BB)/28x7 SERIES
SP - 4 E3519S01G
8. OPTIONAL EQUIPMENT
SWITCHING HUB HUB-100
1. Access Format CSMA/CD
2. Switching Format Store and Forward
3. Transmission Speed Half-duplex: 10Mbps/100Mbps
Full-duplex: 20Mbps/200Mbps
4. Necessary Cabling 10BASE-T: Category 3 or higher STP cable
100 BASE-TX: Category 5 or higher STP cable
5. Max. Cable Length 100 m
6. Ports 8 ports
- All ports auto-MDIX compliant (straight or cross cable,
automatic recognition)
- All ports EMC compliant (STP cable port)
- All ports equipped with 3 LED injectors
(Link/Act, Full-duplex/Collision, 100Mbps/10Mbps)
7. Buffer Memory SRAM buffer
8. MAC Address Table 1024
9. Dimensions and Mass
Dimensions 47(H)x270(W)x1458(D) (mm) includes fixing screws
Mass Less than 1.6 kg
10. Environmental Conditions
Ambient Temperature -15 to +55°C
Relative Humidity 95% (at 40°C)
EMC IEC 60945
Waterproofing IPX0 (IEC 60529)
11. Power and Power Consumption
Power 100-230 VAC
Power Consumption 100mA/100 VAC
12. Coating and Color N3.0
Precautions for high speed targets
Assume your ship is making 40 kt and a target ship is approaching at 40 kt right toward you. Then
the relative speed is 80 kt. With the antenna rotating at 42 rpm, the target blip appears jumping to a
new location 59 m nearer. This jump corresponds to 19 mm on the display using the 0.25 nm range
scale. On such a short range you may lose the track of a target in the midst of sea clutter, random
noise or other targets. Use one step larger range scale.
ARPA can fail to track a target when the relative speed exceeds 100 kt.

1-1
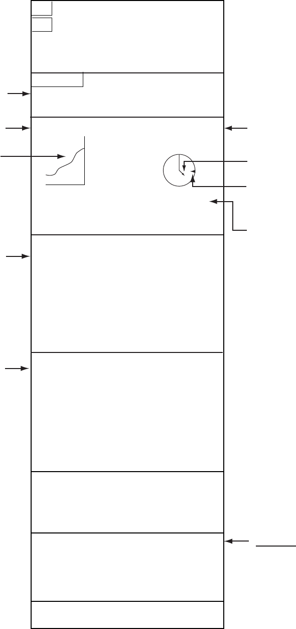
1 RADAR OPERATION
1.1 Turning on the Power
The [POWER] switch ( ) is located at the left corner of the control unit. Open the
POWER switch cover and press the switch to turn on the radar system. To turn
off the radar, press the switch again. The screen shows the bearing scale and
digital timer approximately 30 seconds after power-on. The timer counts down
three minutes of warm-up time. During this period the magnetron (transmitter
tube) is warmed for transmission. When the timer has reached 0:00, the
indication “ST-BY” appears at the screen center, meaning the radar is now ready
to transmit pulses.
In the stand-by condition, markers, rings, map, charts, etc. are not shown.
Further, ARP is cancelled and the AIS display is erased.
In warm-up and stand-by condition, ON TIME and TX TIME counts in hours and
tenths of hour appear at the screen center.
1.2 Transmitter ON
After the power is turned on and the magnetron has warmed up, ST-BY appears
at the screen center, meaning the radar is ready to transmit radar pulses. You
may transmit by pressing the [STBY/TX] key on the full keyboard or roll the
trackball to choose the TX STBY box at the bottom left corner of the display and
then push the left button (above the trackball). The label at the left-hand side of
the guidance box at the bottom right corner of the screen changes from TX to
STBY.
Guidance
box
STBY
/
TX
STBY
TX STBY box
Radar display

1. RADAR OPERATION
1-2
The radar is initially set to previously used range and pulse length. Other
settings such as brilliance levels, VRMs, EBLs and menu option selections are
also set to previous settings.
The [STBY/TX] key (or TX STBY box) toggles the radar between STBY and
TRANSMIT status. The antenna stops in stand-by and rotates in transmit. The
magnetron ages with time resulting in a reduction of output power. Therefore, it
is highly recommended that the radar be set to stand-by when not used for an
extended period of time.
Quick start
Provided that the radar was once in use with the transmitter tube (magnetron)
still warm, you can turn the radar into TRANSMIT condition without three
minutes of warm-up. If the [POWER] switch has been turned off by mistake or
the like and you wish to restart the radar promptly, turn on the [POWER] switch
not later than 10 seconds after power-off.

1. RADAR OPERATION
1-3
1.3 Control Unit
Two types of control units are available: Control Unit RCU-014 (full keyboard)
and Control Unit RCU-015 (palm control).
ACQ
ON
MENU
OFF
VRM
A/C SEAA/C RAIN
MODE
3
LINE
INDEX
6
OFF
21
HL
CENTER
OFF
45
RESET
CU/TM
OFFSET
EBL
GAIN
TARGET�
CANCEL
TARGET�
DATA
RANGE
-
+
LIST
TARGET
9
ENTER�
MARK
TIME
VECTOR
78
CANCEL�
TRAILS
0
MODE
VECTOR
BRILL
BRILL
EBL
F1
OFF
F2
ON
ACK
ALARM
F3 F4
STBY
TX
Trackball
Left button
Right button
Wheel
Trackball
Module
EBL rotary control VRM rotary control
Control Unit RCU-014 (full keyboard)
F1
F3
F4
F2
Trackball
Left button Right button
Wheel
Trackball
Module
Control Unit RCU-015 (palm control)

1. RADAR OPERATION
1-4
Control description
Control Description
Control Unit RCU-014 (full keyboard)
POWER Turns the system on and off.
EBL and VRM rotary controls Adjust EBL and VRM, respectively.
EBL ON, EBL OFF Turns the EBLs on and off, respectively.
F1-F4 Execute menu short cut assigned.
ALARM ACK Silences audible alarm.
STBY TX Toggles between stand-by and transmit.
BRILL Adjusts display brilliance.
A/C RAIN Suppresses rain clutter.
A/C SEA Suppresses sea clutter.
GAIN Adjusts sensitivity of the radar receiver.
HL OFF Temporarily erases the heading line while pressed.
EBL OFFSET Enables, disables the EBL offset. In menu operation, switches
polarity from North to South and East to West and vice versa.
MODE Chooses presentation mode.
OFF CENTER Shifts own ship position.
CU/TM RESET Moves own ship position in 75% radius in stern direction.
Resets the heading line to 0° in course-up and true motion
modes.
INDEX LINE Turns index lines on and off.
VECTOR TIME Chooses vector time (length).
VECTOR MODE Chooses vector mode, relative or true.
TARGET LIST Displays ARP target list.
CANCEL TRAILS Cancels all target trails. In menu operation it clears line of data.
ENTER MARK Enters marks; terminates keyboard input.
VRM ON, VRM OFF Turns the VRMs on and off, respectively
MENU Opens and closes the MAIN menu; closes other menus.
ACQ Acquires a target for ARP after choosing it with the trackball.
Changes a sleeping AIS target to an activated one after
choosing it with the trackball.
RANGE Chooses radar range.
TARGET DATA Displays target data for ARP or AIS target chosen with the
trackball.
TARGET CANCEL Cancels tracking on ARP, AIS or reference target chosen with
the trackball.
Control Unit RCU-015 (palm control)
POWER Turns the system on and off.
F1-F4 Execute menu short cut assigned.

1. RADAR OPERATION
1-5
[MARK]
1 BACK
2 OWN SHIP MARK
OFF/ON
3 STERN MARK
OFF/ON
4 INDEX LINE BEARING
REL/TRUE
5 INDEX LINE
1/2/3/6
6 INDEX LINE MODE
VERTICAL/HORIZONTAL
7 [BARGE MARK]
8 EBL OFFSET BASE
STAB GND/STAB HDG/
STAB NORTH
9 [EBL, VRM, CURSOR SET]
0 RING
OFF/ON
1.4 Main Menu
You may access the MAIN menu from the full keyboard or by using the trackball.
In later sections only the procedure for menu operation by trackball is given.
Main menu operation by keyboard
1. Press the [MENU] key. The MAIN menu appears in the text area at the right
side of the screen.
[MAIN MENU]
1 [ECHO]
2 [MARK]
3 [ALARM]
4 [ARP
z
AIS]
5 [PLOTTER]
6 [CARD]
7 [NAV DATA]
8 [NAV LINE
z
WPT]
9 [CUSTOMIZE
z
TEST]
Echo processing functions
Mainly turns markers on/off.
Sets guard alarm functions; outputs alarm signal.
Sets ARP and AIS functions.
Chart and track functions
Memory card functions
Turns nav data on/off.
Processes nav lines and waypoints.
Customizes operation; executes diagnostics.
MAIN menu
2. Press the numeral key corresponding to the menu you wish to open. For
example, press the [2] key to open MARK menu.
MARK menu
3. Press the numeral key corresponding to the
item you wish to set.
4. Consecutively press the same numeral key
pressed at step 3 to choose appropriate
option and then press the [ENTER MARK]
key to register your selection.
5. Press the [MENU] key to close the menu.
z
To clear a line of numeric data:
Use the [CANCEL TRAILS] key.
z
Switch between plus and minus,
North and South or East and West:
Use the [2] key.
Useful keys in menu operation

1. RADAR OPERATION
1-6
[MARK]
1 BACK
2 OWN SHIP MARK
OFF/ON
3 STERN MARK
OFF/ON
4 INDEX LINE BEARING
REL/TRUE
5 INDEX LINE
1/2/3/6
6 INDEX LINE MODE
VERTICAL/HORIZONTAL
7 [BARGE MARK]
8 EBL OFFSET BASE
STAB GND/STAB HDG/
STAB NORTH
9 [EBL, VRM, CURSOR SET]
0 RING
OFF/ON
Main menu operation by trackball
1. Roll the trackball to choose the MENU box at the right side of the screen. The
guidance box at the bottom right corner (see the illustration at the bottom of
the next page for location) now reads “DISP MAIN MENU.”
MENU
Menu box
2. Push the left button to display the MAIN menu.
[MAIN MENU]
1 [ECHO]
2 [MARK]
3 [ALARM]
4 [ARP
z
AIS]
5 [PLOTTER]
6 [CARD]
7 [NAV DATA]
8 [NAV LINE
z
WPT]
9 [CUSTOMIZE
z
TEST]
Echo processing functions
Mainly turns markers on/off.
Sets guard alarm functions; outputs alarm signal.
Sets ARP
and AIS functions.
Chart and track functions
Memory card functions
Turns nav data on/off.
Processes nav lines and waypoints.
Customizes operation; executes diagnostics.
MAIN menu
3. Roll the wheel to choose the menu you wish to open and then push the
wheel or the left button. For example, choose the 2 [MARK] menu and then
push the wheel or the left button.
MARK menu
4. Roll the wheel to choose item desired and then push the wheel or the left
button.
5. Roll the wheel to choose option desired and then push the wheel or the left
button to register your selection.
6. Push the right button to close the menu. (Several pushes may be necessary
depending on the menu used.)

1. RADAR OPERATION
1-7
1.5 Operation Using the On-Screen Boxes
All radar functions can be accessed by using the trackball alone. This is done by
choosing the appropriate on-screen box with the trackball and operating the
trackball module to choose item and option. (See paragraph 1.9 for location of all
on-screen boxes.) On-screen boxes come in two varieties: Function selection
and function selection w/pop-up menu. On-screen boxes of the latter type have
“►” at the right side of their boxes, as in the MARK box shown below.
To operate the radar using on-screen boxes, do the following:
1. Roll the trackball to place the trackball marker inside the box desired.
Note: The trackball marker changes its configuration according to its location.
It is an arrow when placed outside the effective display and a cursor
(+) when inside the effective display. See the illustration on the next
page for further details.
For example, choose the MARK box, which is at the bottom left corner.
MARK
Mark type last
selected, mark
number
-> +
162.5°T 11.7 NM
Bearing and range from
own ship to origin mark
1
MARK box
When a box is correctly selected, its color changes from green to yellow
(default colors) and the guidance box at the bottom right corner shows
operational guidance. The operational guidance shows the function of the left
and right buttons, with a diagonal line separating the information. For the
MARK box, for example, the operational guidance is “MARK SELECT /
MARK MENU.” In this case you would push the left button to choose a mark
or push the right button to open the MARK menu.
Guidance box
MARK
SELECT
MARK
MENU
/
Function of left button
Function of right button
Arrow
For choosing
on-screen box
MARK
MARK Box > +
1
Guidance box (Example: guidance for MARK box)

1. RADAR OPERATION
1-8
Trackball marker location and guidance box indication
The trackball marker is either a cursor (+) or an arrow ( ) depending
on whether it is within or outside the display area, respectively.
Further, the indication in the guidance box changes according to
trackball marker location.
Trackball marker is within
effective display area:
The trackball marker is
a cursor
+
Guidance box reads
"TARGET DATA & ACQ / CURSOR MENU."
In this condition you may access cursor-operated
functions, by hitting the left button for direct
selection of function or the right button to choose
desired functions from the CURSOR menu. For
further details about the CURSOR menu,
see paragraph 1.6.
Trackball marker is out of
effective display area
(incl. text area) and
not selecting a box:
The trackball marker is
an arrow
Guidance box reads
"JUMP CURSOR / DISP MENU."
Push the left button to choose the on-screen
box closest to the arrow or push the right
button to display the MAIN menu.
To choose boxes successively, push the wheel
when the guidance box reads as above.
Then, the nearest box is selected and marked
with the double-ended arrow ( ) and the
guidance box reads
"JUMP FORWARD / JUMP BACKWARD."
Hit the left button to go to the box below or
adjacent to the currently selected box or hit
the right button to go to the box above or
adjacent to the currently selected box.
Continue pushing a button to choose boxes
successively. This is convenient for operation
under heavy pitching and rolling. To cancel this
feature, push the wheel when the guidance box
reads as above.
2. Push the left button (or roll the wheel depending on the box) until the desired
option is displayed in the box.
Note: When you chose an on-screen box’s option by rolling the wheel, the
box and its contents turn red. This simply indicates that the chosen
setting is different from the currently active setting. To change the
setting, push the wheel or the left button. If neither the wheel nor the
left button is pushed within about 30 seconds after operating the wheel,
the previous setting is automatically restored.

1 RADAR OPERATION
1-9
3. The pop-up menu attached to the MARK box is the MARK menu. To open
the menu, push the right button. The menu opens in the text area at the right
side of the screen.
[MARK MENU]
1 ORIGIN MARK STAB
GND/SEA
2 MARK KIND
ORIGIN MARK(No. )/
ORIGIN MARK(SYMBOL)/
MAP MARK/
WP 1~50/
WP 51~ 100/
WP 101~150/
WP 151~ 200/
OWN SHIP SHAPE
8 MARK POSN
CURSOR/OS/L/L
00°000.00 N
000°000.00 E
9 MAP DISPLAY
OFF/ON
0 MAP MARK COLOR
RED/GRN/BLU/YEL/
CYA/MAG/WHT
MARK menu
Note: Any menu may be operated from the full keyboard or the trackball, or a
combination of the two in case of Control Unit RCU-014. Note that in
later sections only the procedure for menu operation by the
trackball is given.
4. Roll the wheel to choose item desired and then push the wheel or the left
button. Selected item is initially shown in reverse video and changes to
normal video and circumscribed when the wheel or the left button is pushed.
5. Roll the wheel to choose option desired and then push the wheel or the left
button. Selected option is initially shown in reverse video and changes to
normal video and circumscribed when the wheel or the left button is pushed.
6. Push the right button to close the menu. (On some menus several presses of
the right button are required to close the menu.)

1. RADAR OPERATION
1-10
[CURSOR MENU]
2 ↓
TARGET DATA & ACQ/
TARGET CANCEL/
ARP TGT DATA & ACQ/
TARGET TRACK ON
TARGET TRACK OFF
REF MARK/
EBL OFFSET/
OFFCENTER
ZOOM/
MARK DELETE/
CHART ALIGN
8 ↑
1.6 Cursor Menu
Functions which require the use of the cursor, such as EBL offset and zoom,
may be activated directly from the guidance box or from the CURSOR menu,
either method with the cursor inside the effective display area. Below is the
procedure for choosing a cursor-related function from the CURSOR menu. In
later sections only the procedure for selection from the guidance box is given.
1. Roll the trackball to place the cursor inside the effective display area.
2. Roll the wheel to show “TARGET DATA & ACQ / CURSOR MENU” in the
guidance box.
3. Push the right button to show the CURSOR menu.
CURSOR menu
4. Roll the wheel to choose “2” and then push the wheel or the left button.
5. Roll the wheel to choose function desired and then push the wheel or the left
button.
Note: For operation from the keyboard, you may press the [2] key to choose
a function in top-to-bottom order or the [8] key to choose in reverse
order.
Cursor Menu item Description
TARGET DATA & ACQ ARP: Acquires ARP target; displays data for chosen ARP target.
AIS: Activates sleeping AIS target; display data for chosen AIS
target.
TARGET CANCEL ARP: Cancels tracking on chosen ARP target.
AIS: Sleeps chosen AIS target.
ARP TGT DATA & ACQ Acquires chosen echo as ARP target.
TARGET TRACK ON Turns ARP target track on. (A, B and W types)
TARGET TRACK OFF Turns ARP target track off. (A, B and W types)
REF MARK Inscribes reference mark, for target-based speed input.
EBL OFFSET Offsets EBL, to measure range and bearing between two targets.
OFF CENTER Shifts screen center to chosen location.
ZOOM Zooms chosen location.
MARK DELETE Deletes chosen mark (plotter mark, origin mark or waypoint mark).
CHART ALIGN Aligns chart with radar picture.

1. RADAR OPERATION
1-11
6. The guidance box shows “XX / EXIT.” (XX = function chosen). Roll the
trackball to place the cursor where desired.
7. Push the left button to execute the function selected at step 5.
8. To quit the function selected, push the right button when the guidance box
shows “XX / EXIT.” (XX = function chosen at step 5)
1.7 Monitor Brilliance
The brilliance of the entire screen should be adjusted according to lighting
conditions. Monitor brilliance should be adjusted before adjusting relative
brilliance levels on the BRILL menu to be explained later.
Note: The brilliance of a commercial monitor cannot be adjusted from the radar.
See the owner’s manual of the commercial monitor for how to adjust its
brilliance.
By keyboard
Operate the [BRILL] control on the control unit to adjust brilliance. Turn it
clockwise to increase brilliance; counterclockwise to decrease brilliance. Watch
the BRILL box (see illustration below) to know current brilliance level.
By trackball
1. Roll the trackball to place the arrow on the brilliance level indicator in the
brilliance level indication box at the bottom left corner of the screen.
BRILL1
Place arrow inside box
to adjust screen brilliance.
Brilliance bar
Shows brilliance level.
26
Brilliance level
Brillance, color set no.
(For details, see para. 1.50.)
Brilliance level indicator
2. Roll the wheel downward to increase brilliance or roll it upward to decrease
brilliance. The length of the brilliance bar increases or decreases with
operation of the wheel.
Note: If nothing appears on the screen at power-up when using Control Unit
RCU-015 (palm control) or when the radar is in stand-by, press and hold
down any key except the power switch for four seconds to automatically
set up for medium display brilliance.

1. RADAR OPERATION
1-12
1.8 Choosing the Display Mode
This radar has two display modes: Radar and Radar + Plotter. Choose a display
mode as below. Note that a display mode cannot be chosen when the menu is
open.
1. Roll the trackball to place the arrow in the DISPLAY MODE box at the top of
the screen.
DISPLAY
XX*
* XX = display mode
(RADAR, +PLOTTER)
DISPLAY MODE box
2. Push the left button to choose appropriate mode:
RADAR: Radar picture
+PLOTTER: Radar picture + plotter picture (incl. chart)

1. RADAR OPERATION
1-13
1.9 On-Screen Boxes and Markers
6
HEAD UP TB RM
MENU
HDG
000.0°T
ANT 1 X-BAND
PULSE S1
PICTURE4
IR OFF
ES OFF
EAV OFF
AUTO RAIN
OFF
NM
/1 DISPLAY
RADAR GAIN
SEA AUTO
RAIN
TUNE AUTO
0. 9ktDRIFT
000. 0°TSET
34°40. 649 N
135°18. 303 E
+
SPD
0.0kt BT
ARPA
AIS
OFF
SB
0.0kt
COG
00.0°T
SOG
0.0kt
OS POSN
VECTOR TRUE 30M
PAST POSN REL 3M
CPA LIMIT 0. 5NM 22MIN
TARGET
LIST
CU/TM
RESET
ALARM
ACK
TARGET
DATA & ACQ CURSOR
MENU
GZ1
IL1
MARK
032. 0°T
190.0°T, 5.75NM
+
BRILL1
WATCH
11 : 28
HL
OFF EBL1
>280.9°T<
EBL2
240. 8°R
TX
STBY
5. 60NM
ON
GZ2
ALARM1
ALARM2
VRM1
>3.682NM<
VRM2
5.221NM
000 010 020
030
040
050
060
070
080
090
100
110
120
130
140
150
160
170
180
190
200
210
220
230
240
250
260
270
280
290
300
310
320
330
340 350
OFF
MANU
North
Marker
Stern
Marker
TRUE TRAIL OFF
AIS DISP Box
25
22
19
ALIGN
Chart Align ON
DISP
Note: Speed, Set and
Drift values not shown.
GAIN Setting
A/C SEA Setting
A/C RAIN Setting
TUNING Setting
Position
MENU Box
AIS Message Arrival
Guidance
Box
WATCH Box
(Alarm watch
time)
EBL2 Box
EBL1 Box
TX/STBY Box
HL OFF Box
BRILL Box
MARK Box
Bearing and range to mark
IL (Index Line) Box
Index line orientation,
Index line interval
VRM2 Box
CPA LIMIT Box
PAST POSN Box
ARP VECTOR Box
ARP ACQ
MODE Box*
SET and DRIFT Boxes
CURSOR DATA Box
DISPLAY MODE Box
RANGE Box
PRESENTATION MODE Box
ANTENNA Box
PULSELENGTH Box
PICTURE Box, Main Picture Settings
VRM1 Box
TRAIL MODE Box
ALARM Box
Guard Zone (GZ) Box
TARGET LIST
Box
Heading
Speed, Source
Heading Marker
Heading
Line
Guard
Zone
Cursor
No. 2
EBL
No. 1
EBL
No. 1
VRM
No. 2
VRM
Range
Rings
Index
Line
CU/TM
RESET,
ALARM ACK
Box
ZOOM or ARP
DATA BOX
(See next page.)
ALERT BOX
(See next page.)
Origin Mark
OS
Symbol
Log Speed
Course over Ground
Speed over Ground,
Source
34°40.00N
135°24.00E
DGPS
ZOOM, ARP,
or AIS DATA BOX
(See next page.)
ARP,
AIS DATA BOX
26
TRIAL OFF
Trial Maneuver (Elapsed time shown
when trial maneuver is active.)
WT
MAN
GPS
REF POINT
ANT POSN
Reference Point Box
*: "ATA" replaces
"ARPA" when
ATA function is
used.
Display screen

1. RADAR OPERATION
1-14
Guidance Box
ARP, AIS Functions Box
GUARD ALARM, TIMER ALARM, GUARD ZONE,
LOST TRGT, CPA/TCPA, TARGET FULL(AUTO),
TARGET FULL(MAN), AZIMUTH, HEAD LINE,
TRIGGER, VIDEO, GYRO, LOG, EPFS, XTE,
ARRIVAL WPT, DEPTH,RECEIVE, other
ARP TARGET
No. 42
BRG 25.5°T
RNG 3.4NM
T CSE 264.0°T
T SPD 12.3KT
CPA 2.9NM
TCPA 12.2MIN
BCR 1.7NM
BCT 20MIN
20
40
60
80
100
-30 20 10
DEPTH 22.30 m WIND 15.4 m/s
HDG
242.2°T
SPD
9.9kt BT
SB
0.1kt
COG
30.2°T
SOG
10.2.2kt
OS POSN 34°40.00N
135°24.00E
DGPS
45.1°T
Wind Speed and Angle
(True or Relative angle)
Electronic Position-fixing
System and position*
Heading is TRUE
(variation-corrected gyro or
magnetic heading)
Speed data is LOG, MAN, etc.,
showing sensor and types.
CSE when water tracking mode is
selected.
STW when water tracking
mode is selected.
ARP Target
Data
(See Chapter 3.)
* GPS, DGPS,
PPS, RTK, FRTK,
DR. PPS, RTK
and FRTK require
GGA sentence.
Tide relative to North,
full scale 10 kt
Wind direction relative to
own ship heading, full
scale 100 kt.
S
WE
N
Depth
Depth
Echogram
(See 1.40.)
Alert Box
(Warnings and Alert
Messages)
Current speed and direction
Water temperature, TTG*,
WPT no., range and bearing
to waypoint
Date, time
* TTG shown as "00:00" when
there is no cursor data.
CURRENT 2.3kt 69.9
°R
TEMP 16°C TTG 00:00:00
WPT001 6.5NM 35.2°R
DATE OCT/25/03 10:00 UTC
ARP Target
Data (or
Zoom)
Zoom display appears
in nav data box when
nav data is turned off.
WT
MAN
GPS
Data fields

1. RADAR OPERATION
1-15
[ECHO]
1 BACK
2 2ND ECHO REJ
OFF/ON
3 TUNE INITIALIZE
4 PM
OFF/ON
5 SART
OFF/ON
6 WIPER
OFF/1/2
7 ECHO AREA
CIRCLE/WIDE/ALL
1.10 Tuning the Receiver
1.10.1 Choosing the tuning method
The tuning method can be selected with the TUNE box at the top of the screen.
1. Roll the trackball to choose the TUNE box (TUNE AUTO or TUNE MAN) at
the top of the screen.
TUNE AUTO
Place arrow inside box
to adjust tuning, when
TUNE MANU is selected.
Tuning method (AUTO or MANU)
Tuning bar
Tuning level
TUNE box
2. Push the left button or roll the wheel to display TUNE AUTO or TUNE MAN
as appropriate.
3. If you used the wheel to choose tuning method, push the wheel or the left
button to change setting.
1.10.2 Initializing tuning
Automatic tuning is initialized during the installation. However, if you feel that
automatic tuning is not working properly try re-initializing it as follows:
1. Roll the trackball to choose the MENU box at the right side of the screen and
then push the wheel or the left button.
2. Roll the wheel to choose 1 ECHO and then push the wheel or the left button.
ECHO menu
3. Roll the wheel to choose 3 TUNE INITIALIZE.
4. Push the wheel or the left button to initialize automatic tuning. (For operation
from the keyboard, press the [ENTER MARK] key.) “WORK IN PROGRESS
– TUNE INITIALIZE appears in the Alert Box during the initialization.
5. Push the right button twice to close the menu.
1. RADAR OPERATION
1-16
1.10.3 Automatic tuning
Choose automatic tuning following paragraph 1.10.1. The TUNE box shows
TUNE AUTO.
1.10.4 Manual tuning
1. Roll the trackball to choose the RANGE box at top left corner and then push
the left or right button as appropriate to choose the 48-mile range. Push the
left button to lower the range; the right button to raise the range.
2. Choose manual tuning following the procedure in paragraph 1.10.1.
3. Roll the trackball to place the arrow on the tuning bar area in the TUNE box.
4. Roll the wheel to adjust tuning. The best tuning point is where the bar graph
swings maximum. The arrow below the bar graph shows tuning control
position; not the tuning condition.

1. RADAR OPERATION
1-17
[HDG MENU]
1 HDG SOURCE
AD-10/SERIAL
2 GC-10 SETTING
000.0°
1.11 Aligning Heading with Gyrocompass
With connection of a gyrocompass, ship's heading is displayed at the right side
of the screen. Upon turning on the radar, align the on-screen GYRO readout with
the gyrocompass reading by following the procedure shown below. Once you
have set the initial heading correctly, resetting is not usually required. However, if
the GYRO readout looks wrong or the gyro alarm sounds, follow the procedure
below. Note that the FURUNO SC-60/120 does not require alignment on the
radar.
1. Roll the trackball to place the arrow in the HDG box at the top right corner of
the screen.
2. Push the right button to open the HDG menu.
HDG menu
3. Roll the wheel downward to choose GC-10 SETTING and then push the
wheel or the left button.
Note: If heading source selected is not suitable change it at 1 HDG SOURCE
to match your heading source.
4. Roll the wheel to set the heading. (For entry through the keyboard use the
numeric keys.)
5. Push the wheel to finish.
6. Push the right button to close the menu.

1. RADAR OPERATION
1-18
1.12 Presentation Modes
This radar has the following presentation modes:
Relative Motion (RM)
Head-up: Unstabilized
Head-up TB: Head-up with compass-stabilized bearing scale (True Bearing)
where the bearing scale rotates with the compass reading.
Course-up: Compass-stabilized relative to ship’s orientation at the time of
selecting course-up.
North-up: Compass-stabilized with reference to north
Stern-up: The radar image is rotated 180°. Graphics and relative and true
bearings are also rotated 180°.
True Motion (TM)
North-up: Ground or sea stabilized with compass and speed inputs.
Stern-up: Same as in relative motion.
1.12.1 Choosing presentation mode
By keyboard
Press the [MODE] key consecutively to choose presentation mode desired. The
PRESENTATION MODE box shows the current presentation mode. (See the
illustration below.)
By trackball
1. Roll the trackball to place the arrow in the PRESENTATION MODE box at
the top left corner of the screen.
HEAD UP RM*
* = Other modes:
STERN-UP, HEAD UP TB RM, COURSE UP RM,
NORTH UP RM, NORTH UP TM
PRESENTATION MODE box
2. Push the left button to choose mode desired.
Loss of gyrocompass signal
When the compass signal is lost, “HEADING SET” appears in red at the gyro
readout, the presentation mode automatically becomes head-up, all ARP and
AIS targets and map or chart are erased. After restoring the compass signal,
choose the presentation mode with the [MODE] key or the PRESENTATION
MODE box.

1. RADAR OPERATION
1-19
1.12.2 Description of presentation modes
Head-up mode
The head-up mode is a display in which the line connecting own ship and the top
of the display indicates own ship’s heading.
The target pips are painted at their measured distances and in their directions
relative to own ship’s heading.
A short line on the bearing scale is the north marker indicating heading sensor
north. A failure of the heading sensor input will cause the north marker to
disappear and the readout to show ***.*° and the message HDG SIG MISSING
appears in red at the lower-right corner of the screen.
Heading Line
North Marker
Note: When display is off-centered,
the heading mark appears at 000 degrees.
Head-up mode
Course-up mode
The course-up mode is an azimuth stabilized display in which a line connecting
the center with the top of the display indicates own ship’s intended course
(namely, own ship’s previous heading just before this mode has been selected).
Target pips are painted at their measured distances and in their directions
relative to the intended course, which is maintained at the 0-degree position. The
heading line moves in accordance with ship’s yawing and course change. This
mode is useful to avoid smearing of picture during course change.
Heading Line
North Marker
Course-up mode

1. RADAR OPERATION
1-20
Head-up TB (True Bearing) mode
Radar echoes are shown in the same way as in the head-up mode. The
difference from normal head-up presentation lies in the orientation of the bearing
scale. The bearing scale is heading sensor stabilized. That is, it rotates in
accordance with the heading sensor signal, enabling you to know own ship’s
heading at a glance.
This mode is available when the radar is interfaced with a gyro heading sensor.
If the gyro heading sensor fails, the bearing scale returns to the state of head-up
mode.
North-up mode
The north-up mode paints target pips at their measured distances and in their
true (heading sensor) directions from own ship, north bearing maintained at the
top of the screen. The heading line changes its direction according to the ship’s
heading. Requires heading signal.
If the compass fails, the presentation mode changes to head-up and the north
marker disappears. Also, the HDG indication shows ***.*°. And the message
HDG SIG MISSING appears in red at the lower-right corner of the screen.
Heading Line
North Marker
North-up mode
Stern-up mode
The stern-up mode rotates the
head-up mode picture, relative and
true bearings and display graphics
180°. This mode is useful on
dual-radar tugboats when backing up;
one radar shows head-up and another
shows stern-up. To enable the
stern-up mode, turn on STERN-UP on
the 7 OPERATION menu. Stern-up is
not available with the IMO-type radar.
Heading Line
North Marker
Stern-up mode

1. RADAR OPERATION
1-21
True motion mode
Own ship and other moving objects move in accordance with their true courses
and speed. In ground stabilized TM, all fixed targets, such as landmasses,
appear as stationary echoes. In the sea stabilized TM without set and drift inputs,
the landmass can move on the screen. Note that true motion is not available on
the 72 nm (non-IMO type only) or 96 nm range scale. If COG and SOG (both
over the ground) are not available on TM mode, enter the set (tide direction) and
drift (tide speed) manually referring to the Tide Table.
When own ship reaches a point corresponding to 50% of the radius of the
display, own ship position is automatically reset to a point of 75% radius opposite
to the extension of the heading line passing through the display center. You may
also reset the own ship symbol manually by pressing the [CU/TM RESET] key,
or roll the trackball to choose the CU/TM RESET box at the bottom right corner
of the display and then push the left button.
If the heading sensor fails, the mode is changed to the head-up and the north
marker disappears. The HDG readout shows ***.*° and the message HDG SIG
MISSING appears in red at the lower-right corner of the screen.
Heading Line
North Marker
True motion mode
Automatic resetting of own ship mark in true motion mode
000 010 020
030
040
050
060
070
080
090
100
110
120
130
140
150
160
170180190
200
210
220
230
240
250
260
270
280
290
300
310
320
330
340 350
000 010 020
030
040
050
060
070
080
090
100
110
120
130
140
150
160
170180190
200
210
220
230
240
250
260
270
280
290
300
310
320
330
340 350
Heading
line
North
marker
000 010 020
030
040
050
060
070
080
090
100
110
120
130
140
150
160
170180190
200
210
220
230
240
250
260
270
280
290
300
310
320
330
340 350
(a) True motion
is selected
(b) Own ship has reached a
point 75% of display radius
(c) Own ship is automatically
reset to 75% of radius

1. RADAR OPERATION
1-22
[SPEED MENU]
1 SHIP SPEED
LOG(BT)/LOG(WT)/
GPS/MANUAL/REF
2 MANUAL SPEED
0.0kt
3 SET DRIFT
OFF/ON
1.13 Entering Own Ship's Speed
The ARP and azimuth stabilized presentation modes require own ship speed
input and compass signal. The speed can be entered from a log (STW) or GPS
(SOG) or manually on the menu. Note that FURUNO GPS Navigator GP-90
provides COG and SOG.
1.13.1 Automatic speed input by log or GPS navigator
1. Roll the trackball to place the arrow in the SPD box at the top right corner of
the screen.
2. Push the right button to display the SPEED menu.
SPEED menu
3. Roll the wheel to choose 1 SHIP SPEED and then push the wheel or the left
button.
4. Roll the wheel to choose the appropriate source for automatic speed input
and then push the wheel or the left button.
LOG (BT): Log, speed over ground (SOG). Note that a log cannot produce
BT (Bottom Tracking) speed in deep waters without set and drift
entry.
LOG (WT): Log, speed thru water (STW)
GPS: Speed input by GPS navigator
5. Push the right button to close the menu.
Notes on speed input
• IMO Resolution A.823(19) for ARPA recommends that a speed log to be
interfaced with an ARPA should be capable of providing through-the-water
speed (forward speed).
• Be sure not to choose a LOG option when a speed log is not connected. If
the log signal is not provided, the ship speed readout at the top of the screen
will be blank. In the event of a log error, enter speed manually.
• Warning label SPD **.* and LOG appear if no log signal is present for 30 s
while the ship’s speed has been more than 5 kt.
• With the serial speed inputs and SOG selection, if the type of data is
changed from SOG to STW the label SOG appears in red (at the upper right
corner of the display).
• When the AIS feature is active, MANUAL and REF are shown in gray to
indicate they are not available for selection.
1. RADAR OPERATION
1-23
1.13.2 Manual speed input
If the speed log is not working, enter speed manually as below. In this case the
speed data type is shown as MANUAL and is speed thru water (STW). Manual
speed input is not available when the AIS feature is active.
1. Roll the trackball to place the arrow in the SPD box at the top right corner of
the screen.
2. Push the right button to display the SPEED menu.
3. Roll the wheel to choose 1 SHIP SPEED and then push the wheel or the left
button.
4. Roll the wheel to choose MANUAL and then push the wheel or the left button.
5. Roll the wheel to choose 2 MANUAL SPEED and then push the wheel or the
left button.
6. Roll the wheel to set speed. (For entry through the keyboard, use the
numeric keys.)
7. Push the wheel to finish.
8. Push the right button to close the menu.

1. RADAR OPERATION
1-24
1.14 Choosing the Range Scale
The selected range scale, range ring interval and pulselength are shown at the
upper left corner on the screen. When a target of interest comes closer, reduce
the range scale so that it appears in 50-90% of the display radius.
By keyboard
Use the [RANGE] key to choose range desired. Hit the “+” part of the key to
raise the range; the “-“ part to lower the range.
By trackball
1. Roll the trackball to choose the RANGE box at the top left corner of the
screen. The guidance box shows “RANGE DOWN / RANGE UP.”
0.125
NM
0.025
RANGE box
2. Push the left button to lower the range; the right button to raise the range.
You may also choose the range by rolling the wheel and then pushing it or
the left button.

1. RADAR OPERATION
1-25
[PICTURE MENU]
1 INT REJECT
OFF/1/2/3
2 ECHO STRETCH
OFF/1/2/3
3 ECHO AVERAGE
OFF/1/2/3
4 NOISE REJ
OFF/ON
5 AUTO STC
OFF/ON
6 AUTO RAIN
OFF/1/2/3/4
7 VIDEO CONTRAST
1/2/3/4/
A/B/C
8 [PULSE]
9 [CONDITION]
0 DEFAULT (ENTERX3)
1.15 Choosing the Pulselength
The pulselength in use is displayed at the upper-left position of the screen using
the indications shown in the table below.
Label and pulselength
Indication Pulselength (µs)
S1 (Short pulse 1) 0.07
S2 (Short pulse 2) 0.15
M1 (Medium pulse 1) 0.3
M2 (Medium pulse 2) 0.5
M3 (Medium pulse 3) 0.7
L (Long pulse) 1.2
Appropriate pulselengths are preset to individual range scales and function keys.
If you are not satisfied with the current pulselength settings, you may change
them as shown below.
1.15.1 Choosing pulselength
You can choose the pulselength for the 0.5 to 24 nm range scales as below.
1. Roll the trackball to choose the PICTURE box at the left side of the screen.
Note: The PICTURE box sets up the radar picture according to expected
usage, such as harbor navigation, long range, short range, etc. For
further details see paragraph 1.33.
2. Push the right button to show the PICTURE menu.
PICTURE menu

1. RADAR OPERATION
1-26
[PULSE MENU]
1 BACK
2 0.5NM
S1/S2
3 0.75NM
S1/S2/M1
4 1.5NM
S1/S2/M1
5 3NM
S2/M1/M2/M3
6 6NM
M1/M2/M3/L
7 12-24NM
M2/M3/L
3. Roll the wheel to choose 8 [PULSE] and then push the wheel.
PULSE menu
4. Roll the wheel to choose a range and then push the wheel or the left button.
5. Roll the wheel to choose pulselength desired and then push the wheel or the
left button.
6. Push the right button twice to close the menu.
1.15.2 Changing pulselength
1. Roll the trackball to choose the PULSELENGTH box at the left side of the
screen. The guidance box shows “PULSE NARROW / PULSE WIDE.”
PULSE XX*
* XX = Pulse width setting
PULSELENGTH box
2. Push the left button to shorten the pulselength or the right button to widen the
pulselength. You may also choose the pulselength by rolling the wheel and
pushing it or the left button.

1. RADAR OPERATION
1-27
1.16 Adjusting the Sensitivity
The gain control adjusts the sensitivity of the receiver.
The proper setting is such that the background noise is just visible on the screen.
If you set up for too little sensitivity, weak echoes may be missed. On the other
hand excessive sensitivity yields too much background noise; strong targets may
be missed because of the poor contrast between desired echoes and the
background noise on the display.
To adjust receiver sensitivity, adjust the gain control so background noise is just
visible on the screen.
By keyboard
While monitoring the gain level indicator at the top of the screen, operate the
[GAIN] control to adjust the sensitivity.
By trackball
1. Roll the trackball to place the arrow on the gain level indicator at the top of
the screen.
GAIN
Place arrow inside
window to adjust gain.
Level bar
30
GAIN level indicator
2. Roll the wheel downward to increase the gain or upward to decrease it. 100
levels (0-100) are available.

1. RADAR OPERATION
1-28
1.17 Suppressing Sea Clutter
Echoes from waves cover the central part of the display with random signals
known as sea clutter. The higher the waves, and the higher the antenna above
the water, the further the clutter will extend. When sea clutter masks the picture,
suppress it by the A/C SEA control, either manually or automatically.
1.17.1 Choosing method of adjustment
1. Roll the trackball to choose SEA AUTO or SEA MAN (whichever is shown) at
the top of the display.
SEA AUTO
Place arrow inside window
to adjust A/C SEA.
A/C SEA adjustment
method (SEA AUTO or SEA MAN)
Level bar
30
A/C SEA level indicator
2. Push the left button to display SEA AUTO or SEA MAN as appropriate.
1.17.2 Automatic adjustment by the A/C SEA control
Auto A/C SEA allows for fine tuning of the A/C SEA circuit, within ±20 dB.
Accordingly, with the bar reading set to 100, gain is not lowered to minimum as
with manual A/C SEA on close-in ranges. Further, the auto A/C SEA level is low
because the average value of the original input echo is low in areas where there
are no sea surface reflections. For example, when the ship is alongside a quay
and the radar picture shows echoes from both land and sea, you can observe
the size of echoes because the STC curve is different depending size of echoes.
Note: The auto A/C function can erase weak target echoes. Adjust the control
carefully, watching the display.
By keyboard
1. Choose SEA AUTO following the procedure in paragraph 1.17.1.
2. While observing the A/C SEA level indicator, adjust the A/C SEA with the [A/C
SEA] control. 100 levels are available.

1. RADAR OPERATION
1-29
By trackball
1. Choose SEA AUTO following the procedure in paragraph 1.17.1.
2. Roll the trackball to place the arrow in the A/C SEA level indicator at the top
of the display.
3. While observing the A/C SEA level indicator, roll the wheel downward to
increase the A/C SEA or upward to decrease it. 100 levels (0-100) are
available.
1.17.3 Manual adjustment of A/C SEA
The A/C SEA control reduces the amplification of echoes at short ranges (where
clutter is the greatest) and progressively increases amplification as the range
increases, so amplification will be normal at those ranges where there is no sea
clutter.
The proper setting of the A/C SEA should be such that the clutter is broken up
into small dots, and small targets become distinguishable. If the setting is set too
low, targets will be hidden in the clutter, while if the setting is too high, both sea
clutter and targets will disappear from the display. In most cases adjust the
control until clutter has disappeared to leeward, but a little is still visible
windward.
A/C SEA adjusted;
sea clutter suppressed
Sea clutter at
screen center
By keyboard
1. Choose SEA MAN following the procedure in paragraph 1.17.1.
2. Watching the A/C SEA level indicator at the top of the display, adjust the A/C
SEA with the [A/C SEA] control. 100 levels (0-100) are available.
By trackball
1. Choose SEA MAN following the procedure in paragraph 1.17.1.
2. Roll the trackball to place the arrow on the A/C SEA level indicator at the top
of the display.
3. While observing the A/C SEA level indicator, roll the wheel downward to
increase the A/C SEA or upward to decrease it. 100 levels (0-100) are
available.

1. RADAR OPERATION
1-30
[PICTURE MENU]
1 INT REJECT
OFF/1/2/3
2 ECHO STRETCH
OFF/1/2/3
3 ECHO AVERAGE
OFF/1/2/3
4 NOISE REJ
OFF/ON
5 AUTO STC
OFF/ON
6 AUTO RAIN
OFF/1/2/3/4
7 VIDEO CONTRAST
1/2/3/4/
A/B/C
8 [PULSE]
9 [CONDITION]
0 DEFAULT (ENTERX3)
1.18 Suppressing Rain Clutter
Use the AUTO RAIN and A/C RAIN to suppress rain clutter. AUTO RAIN
suppresses rain clutter in the picture and A/C RAIN suppresses clutter picked up
by the antenna.
1.18.1 Turning AUTO RAIN on or off
1. Roll the trackball to choose the PICTURE box at the left side of the screen.
2. Push the right button to show the PICTURE menu.
PICTURE menu
3. Roll the wheel to choose 6 AUTO RAIN and then push the wheel.
4. Roll the wheel to choose AUTO RAIN setting desired. The higher the number
the greater the degree of rain clutter suppression. OFF turns off the AUTO
RAIN feature.
5. Push the right button to close the menu.

1. RADAR OPERATION
1-31
1.18.2 Adjusting A/C RAIN
The vertical beam width of the antenna is designed to see surface targets even
when the ship is rolling. However, by this design the unit will also detect rain
clutter (rain, snow, or hail) in the same manner as normal targets.
The A/C RAIN control adjusts the receiver sensitivity as the A/C SEA control
does but rather in a longer time period (longer range). The higher the setting the
greater the anti-clutter effect. When echoes from precipitation mask solid targets,
adjust the A/C RAIN control to split up these unwanted echoes into a speckled
pattern, making recognition of solid targets easier.
A/C RAIN control
OFF
A/C RAIN control
adjusted
Appearance of rain clutter
Keyboard
Adjust the A/C RAIN with the [A/C RAIN] control.
Trackball
1. Roll the trackball to place the cursor in the A/C RAIN level indicator at the top
right side of the display.
RAIN
Place arrow inside window
to adjust A/C RAIN,
Level bar
(Shows A/C RAIN level.)
30
A/C RAIN level indicator
2. While observing the A/C RAIN level indicator, roll the wheel downward to
increase the A/C RAIN or upward to decrease it. 100 levels (0-100) are
available.

1. RADAR OPERATION
1-32
[PICTURE MENU]
1 INT REJECT
OFF/1/2/3
2 ECHO STRETCH
OFF/1/2/3
3 ECHO AVERAGE
OFF/1/2/3
4 NOISE REJ
OFF/ON
5 AUTO STC
OFF/ON
6 AUTO RAIN
OFF/1/2/3/4
7 VIDEO CONTRAST
1/2/3/4/
A/B/C
8 [PULSE]
9 [CONDITION]
0 DEFAULT (ENTERX3)
1.19 Interference Rejector
Mutual radar interference may occur in the vicinity of another shipborne radar
operating in the same frequency band. It is seen on the screen as a number of
bright spikes either in irregular patterns or in the form of usually curved
spoke-like dotted lines extending from the center to the edge of the picture.
Activating the interference rejector circuit can reduce this type of interference.
The interference rejector is a kind of signal correlation circuit. It compares the
received signals over successive transmissions and suppresses randomly
occurring signals. There are three levels of interference rejection depending on
the number of transmissions that are correlated.
Interference
3. Roll the trackball to choose the PICTURE box at the left side of the screen.
4. Push the right button to show the PICTURE menu.
PICTURE menu
1. RADAR OPERATION
1-33
3. Roll the wheel to choose 1 INT REJECT and then push the wheel.
4. Roll the wheel to choose rejection level desired and then push the wheel or
the left button. “3” provides the highest degree of suppression.
5. Push the right button to close the menu.

1. RADAR OPERATION
1-34
[MARK]
1 BACK
2 OWN SHIP MARK
OFF/ON
3 STERN MARK
OFF/ON
4 INDEX LINE BEARING
REL/TRUE
5 INDEX LINE
1/2/3/6
6 INDEX LINE MODE
VERTICAL/HORIZONTAL
7 [BARGE MARK]
8 EBL OFFSET BASE
STAB GND/STAB HDG/
STAB NORTH
9 [EBL, VRM, CURSOR SET]
0 RING
OFF/ON
1.20 Measuring the Range
The range to a target may be measured three ways: with the fixed range rings,
with the cursor, or with the VRM.
Use the fixed range rings to obtain a rough estimate of the range to a target.
They are the concentric solid circles about own ship, or the sweep origin. The
number of rings is automatically determined by the selected range scale and
their interval is displayed at the upper-left position of the screen. Count the
number of rings between the center of the display and the target. Check the
range ring interval and judge the distance of the echo from the inner edge of the
nearest ring.
1.20.1 Turning range rings on/off
1. Roll the trackball to choose the MENU box at the right side of the screen. The
guidance box at the bottom right corner (see the illustration at the bottom of
the next page for location) now reads “DISP MAIN MENU.”
2. Push the left button to display the MAIN menu.
3. Roll the wheel to choose 2 [MARK] and then push the wheel or the left
button.
MARK menu
4. Roll the wheel to choose 0 RING and then push the wheel or the left button.
5. Roll the wheel to choose OFF or ON as appropriate and then push the wheel
or the left button.
6. Push the right button twice to close the menu.

1. RADAR OPERATION
1-35
1.20.2 Measuring range by the variable range marker (VRM)
There are two VRMs, No. 1 and No. 2, which appear as dashed rings so that you
can discriminate them from the fixed range rings. The two VRMs can be
distinguished from each other by different lengths of dashes.
000 010 020
030
040
050
060
070
080
090
100
110
120
130
140
150
160
170
180
190
200
210
220
230
240
250
260
270
280
290
300
310
320
330
340 350
No. 1
VRM
Target
blip
No. 2
VRM
VRM1
VRM2
>0.66NM<
1.18NM
Measuring range with VRMs
By keyboard
1. Press the [VRM ON] key to display either of the VRMs. Successively
pressing the [VRM ON] key toggles the active VRM between No. 1 and No. 2.
The currently active marker is enclosed with >.....<.
2. Operate the VRM rotary control to align the active variable range marker with
the inner edge of the target of interest and read its distance at the lower-right
corner of the screen. Each VRM remains at the same geographical distance
when you operate the [RANGE] key or the RANGE box. This means that the
apparent radius of the VRM ring changes in proportion to the selected range
scale.
3. Press the [VRM OFF] key to erase each VRM.
By trackball
1. Roll the trackball to place the arrow in the VRM1 or VRM2 box, whichever
VRM you want to use.
VRM1
VRM2
VRM boxes
2. The guidance box reads “VRM ON/.” Push the left button to turn on the VRM.
The guidance box now reads “VRM SET L = DELETE /.”
3. Push the left button again and the cursor jumps to inside the effective display
area. The guidance box now reads “VRM FIX / EXIT.”
1. RADAR OPERATION
1-36
4. Roll the trackball (coarse adjustment) or wheel (fine adjustment) to align the
active variable range marker with the inner edge of the target of interest and
read its distance at the lower-right corner of the screen. Each VRM remains
at the same geographical distance when you operate the [RANGE] key. This
means that the apparent radius of the VRM ring changes in proportion to the
selected range scale.
5. Push the left button to anchor the VRM and fix its readout, or push the right
button to return the VRM to its previous location (range).
6. To erase a VRM, choose the appropriate VRM readout box and then push
the left button until the VRM disappears from the screen.
1.20.3 Choosing VRM unit of measurement (B and W types)
1. Roll the trackball to choose the MENU box at the right side of the screen. The
guidance box at the bottom right corner now reads “DISP MAIN MENU.”
2. Push the left button to display the MAIN menu.
3. Roll the wheel to choose 2 [MARK] and then push the wheel or the left
button.
4. Choose 9 [EBL, VRM, CURSOR SET] and then push the wheel.
5. Choose VRM1 or VRM2 as appropriate and push the wheel.
6. Choose unit of measurement desired and then push the wheel.
7. Push the right button twice to close the menu.

1. RADAR OPERATION
1-37
1.21 Measuring the Bearing
Use the Electronic Bearing Lines (EBLs) to take bearings of targets. There are
two EBLs, No. 1 and No. 2. Each EBL is a straight dashed line extending out
from the own ship position up to the circumference of the radar picture. The fine
dashed line is the No. 1 EBL and the coarse dashed one is the No. 2 EBL.
1.21.1 Measuring the bearing
By keyboard
1. Press the [EBL ON] key to display either of the EBLs. Successive presses of
the [EBL ON] key toggle the active EBL between No. 1 and No. 2. The
currently active marker is enclosed with >.....<.
2. Operate the EBL rotary control clockwise or counterclockwise until the active
EBL bisects the target of interest, and read its bearing at the lower-left corner
of the screen.
Note: Each EBL carries a range marker, or a short line crossing the EBL at
right angles and its distance from the EBL origin is indicated at the
VRM readout whether or not the corresponding VRM is displayed. The
range marker changes its position along the EBL with the rotation of
the VRM control.
3. Press the [EBL OFF] key to erase each EBL.

1. RADAR OPERATION
1-38
By trackball
1. Roll the trackball to place the arrow in the EBL1 or EBL2 box, whichever EBL
you want to use.
EBL1
EBL2
EBL boxes
2. The guidance box reads “EBL ON/.” Push the left button to turn on the EBL.
The guidance box now reads “EBL SET L=DELETE /.”
3. Push the left button again and the cursor jumps to inside the effective display
area. The guidance box now reads “EBL FIX L=DELETE/.”
4. Roll the trackball (coarse adjustment) or wheel (fine adjustment) to bisect the
target with the EBL.
Note: Each EBL carries a range marker, or a short line crossing the EBL at
right angles and its distance from the EBL origin is indicated at the
VRM readout whether or not the corresponding VRM is displayed. The
range marker changes its position along the EBL with the rotation of
the VRM.
5. Push the left button to anchor the EBL and fix its readout, or push the right
button to return the EBL to its previous location (bearing).
6. To erase an EBL, choose the appropriate EBL readout box and then push the
left button until the EBL disappears from the screen.
000 010 020
030
040
050
060
070
080
090
100
110
120
130
140
150
160
170
180
190
200
210
220
230
240
250
260
270
280
290
300
310
320
330
340 350
No. 2
EBL
Target
blip
No. 1
EBL
Range markers
on EBLs
VRM1
VRM2
12.1
NM
EBL1
EBL2
>128.0
°
T<
100.8
°
T
>10.2NM<
Measuring bearing with EBLs

1. RADAR OPERATION
1-39
[EBL, VRM, CURSOR SET]
1 BACK
2 EBL1
REL/TRUE
3 EBL2
REL/TRUE
4 VRM1
NM/SM/km/kyd
5 VRM2
NM/SM/km/kyd
6 CURSOR BEARING
REL/TRUE
7 CURSOR RANGE
NM/SM/km/kyd
1.21.2 Choosing true or relative bearing
The EBL readout is affixed by “R.” (relative) if it is relative to own ship's
heading, ”T.” (true) if it is referenced to the north. You may choose relative or true
in the head-up modes; in all other modes it is always TRUE.
To choose bearing reference in the head-up mode, do the following:
1. Roll the trackball to choose the MENU box and then push the left button to
open the MAIN menu.
2. Roll the wheel to choose 2 MARK and then push the wheel or the left button
to open the MARK menu.
MARK menu
3. Roll the wheel to choose 9 [EBL, VRM, CURSOR SET] and then push the
wheel or the left button.
4. Roll the wheel to choose EBL1 or EBL2 as appropriate and then push the
wheel or the left button.
5. Choose REL or TRUE as appropriate and then push the wheel.
6. Push the right button twice to close the menu.
Note: When the gyrocompass heading changes, the EBL and its indication
change as follows:
Head-up, relative: EBL indication and EBL remain unchanged.
Head-up, true: EBL indication remains the same; EBL moves.
Course-up, true: EBL indication and EBL remain unchanged.
North-up, true: EBL indication and EBL remain unchanged.

1. RADAR OPERATION
1-40
1.22 Collision Assessment by Offset EBL
The origin of the EBL can be placed anywhere with the trackball to enable
measurement of range and bearing between any targets. This function is also
useful for assessment of the potential risk of collision. It is possible to read CPA
(Closest Point of Approach) by using a VRM as shown below (Figure (a)). If the
EBL passes through the sweep origin (own ship) as illustrated (Figure (b)), the
target ship is on a collision course.
1.22.1 How to assess risk of collision by the offset EBL
By keyboard
1. Press the [EBL ON] key to display or activate an EBL (No. 1 or No. 2).
2. Place the cursor (+) on a target appearing as threatening (A in the illustrated
example on the next page) by operating the trackball.
3. Press the [EBL OFFSET] key, and the origin of the active EBL shifts to the
cursor position. Press the [EBL OFFSET key] again to anchor the EBL origin.
4. After waiting for a few minutes (at least 3 minutes), operate the EBL rotary
control until the EBL bisects the target at the new position (A'). The EBL
readout shows the target ship's course, which may be true or relative
depending on the EBL bearing reference setting.
Note: If relative motion is selected, it is also possible to read CPA by using a
VRM as shown in left-hand figure at the top of the next page. If the
EBL passes through the sweep origin (own ship) as illustrated in the
right-hand figure at the top of then next page, the target ship is on a
collision course.
5. To return the EBL origin to the own ship's position, press the [EBL OFFSET]
key twice.
By trackball
1. Display an EBL, following steps 1-3 in “By trackball” in paragraph 1.21.1.
2. With the cursor inside the effective display area, push the left button, roll the
wheel to show “EBL OFFSET / EXIT” in the guidance box and then push the
left button.
3. Roll the trackball to place the offset EBL on a target appearing as threatening
(A in the illustrated example on the next page) and then push the left button
to anchor the EBL origin.
4. After waiting for a few minutes (at least 3 minutes), operate the EBL used in
step 1 until it bisects the target at the new position (A'). The EBL readout
shows the target ship's course, which may be true or relative depending on
the EBL bearing reference setting.
To return the EBL origin to the screen center, show “EBL OFFSET / EXIT” in the
guidance window and then push the left button.

1. RADAR OPERATION
1-41
[MARK]
1 BACK
2 OWN SHIP MARK
OFF/ON
3 STERN MARK
OFF/ON
4 INDEX LINE BEARING
REL/TRUE
5 INDEX LINE
1/2/3/6
6 INDEX LINE MODE
VERTICAL/HORIZONTAL
7 [BARGE MARK]
8 EBL OFFSET BASE
STAB GND/STAB HDG/
STAB NORTH
9 [EBL, VRM, CURSOR SET]
0 RING
OFF/ON
000 010 020
030
040
050
060
070
080
090
100
110
120
130
140
150
160
170
180
190
200
210
220
230
240
250
260
270
280
290
300
310
320
330
340 350
000 010 020
030
040
050
060
070
080
090
100
110
120
130
140
150
160
170
180
190
200
210
220
230
240
250
260
270
280
290
300
310
320
330
340 350
A
A
1
A
A
1
No. 1
EBL
No. 1
EBL
EBL1
>150.3
°
T<
VRM1
>3.85NM<
EBL1
>138.2
°
T<
VRM1
>3.85NM<
(a) (b)
Collision assessment by offset EBL
1.22.2 Choosing point of reference for origin point of offset EBL
The origin point of the offset EBL can be ground stabilized (geographically fixed)
or referenced to own ship’s heading (relative).
1. Roll the trackball to choose the MENU box and then push the left button.
2. Roll the wheel to choose 2 MARK and then push the wheel or the left button
to display the MARK menu.
MARK menu
3. Roll the wheel to choose 8 EBL OFFSET BASE and then push the wheel or
the left button.
4. Roll the wheel to choose STAB GND, STAB HDG or STAB NORTH as
appropriate and then push the wheel or the left button.
5. Push the right button twice to close the menu.

1. RADAR OPERATION
1-42
1.23 Measuring Range and Bearing Between Two
Targets
By keyboard
1. Press the [EBL OFFSET] key. Operate the trackball to place the origin of the
No. 1 EBL, for example, on a target of interest (target 1 in the illustrated
example).
2. Operate the EBL rotary control until the EBL passes through another target of
interest (target 2).
3. Operate the VRM rotary control until the range marker on the EBL is on the
inside edge of target 2. The active VRM readout at the lower-right corner of
the screen indicates the distance between the two targets.
4. You can repeat the same procedure on third and fourth targets (targets 3 and
4) by using the No. 2 EBL and the No. 2 VRM.
Bearing is shown relative to own ship with suffix “R” or as a true bearing with
suffix “T” depending on EBL relative/true settings of EBL CURSOR BEARING in
the MARK menu. To return the EBL origin to the screen center, press the [EBL
OFFSET] key again.
By trackball
1. Display an EBL, following steps 1-3 in “By trackball” in paragraph 1.21.1.
2. With the cursor inside the effective display area, push the left button, roll the
wheel to show “EBL OFFSET / EXIT” in the guidance box and then push the
left button.
3. Roll the trackball to place the cursor on target 1 and then push the wheel.
4. Operate the No. 1 VRM until the range marker on the EBL aligns with target 2.
The active VRM readout at the lower-right corner of the screen indicates the
distance between the two targets.
5. You can repeat the same procedure on third and fourth targets (targets 3 and
4) by using the No. 2 EBL and the No. 2 VRM.
000 010 020
030
040
050
060
070
080
090
100
110
120
130
140
150
160
170
180
190
200
210
220
230
240
250
260
270
280
290
300
310
320
330
340 350
EBL
origin
R2
Target 2
No.1
EBL
No. 2
EBL
Range
Marker
Range/bearing
between targets
1 and 2
Range/bearing
between targets 3 and 4
EBL1
EBL2
>140.0
°
R<
335.2
°
R
VRM1
VRM2
>0.50NM<
0.98NM
Range
Marker
Target 4
Target 3
Target 1
Measuring range and bearing between two targets
To return the EBL origin to the screen center, show “EBL OFFSET / EXIT” in the
guidance window and then push the left button.

1. RADAR OPERATION
1-43
1.24 Setting a Target Alarm
The target alarm serves to alert the navigator to targets (ships, landmasses, etc.)
entering a set area, with audible and visual alarms.
The guard alarm zone has a fixed
width of 0.5 nm in the radial direction
(depth) and is adjustable from 3.0 to
6.0 nm (guard zone 1) and any
distance (guard zone 2). On the
Non-IMO radar the boundaries can be
set at any distance. On any radar type
the sector of the zone can be set from
0 to 360 degrees in any direction.
1.24.1 How to set a target alarm zone
The procedure which follows shows how to set a target alarm zone using the
figure below as an example.
1. Roll the trackball to choose the ALARM1 or ALARM2 box, whichever alarm
you wish to set.
ALARM 1
ALARM 2
ALARM boxes
2. Push the left button. The cursor jumps into the effective display area and
“SET” appears inside the ALARM box chosen.
3. Roll the trackball to place the cursor on point “A” and then push the left
button.
4. Roll the trackball to place the cursor on point “B” and then push the left
button. “WORK” replaces “SET” in the ALARM box. The guard alarm zone’s
lines are dashed and blue.
000 010 020
030
040
050
060
070
080
090
100
110
120
130
140
150
160
170
180
190
200
210
220
230
240
250
260
270
280
290
300
310
320
330
340 350
Guard alarm zone
AB
Target alarm zone
CAUTIONCAUTION
• The alarm should not be relied upon as
the sole means for detecting possible
collision situations.
• A/C SEA, A/C RAIN and GAIN controls
should be properly adjusted to be sure
the alarm system does not overlook
target echoes.
1. RADAR OPERATION
1-44
Note 1: If you wish to create a target alarm zone having a 360-degree coverage
around own ship, set point “B” in almost the same direction as point “A.”
Note 2: Two target alarm zones may be set. Note however that the 2nd target
alarm zone is available only when the 1st target alarm zone is active.
Note 3: When the target alarm zone is not within the range in use the indication
UP RNG appears to the right of the ALARM box. In this case choose a
range which will display the target alarm zone.
1.24.2 Acknowledging the target alarm
A target in the target alarm zone produces both visual (flashing) and audible
(beep) alarms. To silence the audible alarm, press the [ALARM ACK] key on the
full keyboard or choose the appropriate ALARM box and then push the left
button. The ALARM box shows “ALARMx ACK.” This will deactivate the audible
alarm but will not stop the flashing of the offending target. To reactivate the
audible alarm, press the [ALARM ACK] key again or choose the ALARM box and
then push the left button. (When an external buzzer is connected, the audible
alarm does not stop until the alarm zone itself is deactivated.) The ALARM box
shows “ALARMx WORK.”
1.24.3 Deactivating a target alarm
1. Roll the trackball to choose the ALARM1 or ALARM2 box, whichever alarm
you wish to deactivate.
2. Push the left button until the alarm status in the ALARM box disappears. In
the IMO-type radar deactivation of the target alarm zone 1 deactivates target
alarm zone 2. Target alarm zones 1 and 2 work independent on the Non-IMO
radar.

1. RADAR OPERATION
1-45
[ALARM]
1 BACK
2 TARGET ALARM MODE
IN/OUT
3 TARGET ALARM LEVEL
1/2/3/4
4 WATCH ALARM
OFF/6M/10M/
12M/15M/20M
5 ALARM SOUND LEVEL
LOW/MID/HIGH
6 [ALARM OUT1]
7 [ALARM OUT2]
8 [ALARM OUT3]
9 [ALARM OUT4]
0 AUDIO ALARM
OFF/ON
1.24.4 Target alarm attributes
You may choose the echo strength level which triggers the alarm, the condition
which generates the target alarm and the volume of the audible alarm as follows:
1. Roll the trackball to choose the MENU box at the right side of the screen and
then push the left button.
3. Roll the wheel to choose 3 [ALARM] and then push the wheel or the left
button.
ALARM menu
4. Roll the wheel to choose 2 TARGET ALARM MODE and then push the wheel
or the left button.
5. Roll the wheel to choose IN (guard zone) or OUT (anchor watch) as
appropriate and then push the wheel or the left button.
Inward target alarm
Outward target alarm
Alarm types
6. Roll the wheel to choose 3 GUARD ALARM LEVEL and then push the wheel.
7. Roll the wheel to choose echo strength level which will trigger the alarm and
then push the wheel or the left button. “4” is highest strength.
8. Roll the wheel to choose 5 ALARM SOUND LEVEL and then push the wheel.
9. Roll the wheel to choose audible alarm volume, from among LOW, MID and
HIGH, and then push the wheel.
Note:
5 ALARM SOUND LEVEL also sets the level of the audible alarm for the watch
alarm. 9 AUDIO ALARM enables or disables the audio alarm.
10. Push the right button twice to close the menu.

1. RADAR OPERATION
1-46
1.25 Off-Centering the Display
Own ship position, or sweep origin, can be displaced to expand the view field
without switching to a larger range scale. The sweep origin can be off-centered
to the cursor position, but not more than 75% of the range in use; if the cursor is
set beyond 75% of the range scale, the sweep origin will be off-centered to the
point of 75% of the limit.
This feature is not available on the 72 nm (Non-IMO type only) or 96 nm range
scale nor in the true motion mode.
To off-center the radar picture, do the following:
By keyboard
1. Roll the trackball to place the cursor at a position where you wish to move the
sweep origin.
2. Press the [OFF CENTER] key. Then, the sweep origin is off-centered to the
cursor position.
3. To cancel off-centering, press the [OFF CENTER] key again.
By trackball
1. With the cursor inside the effective display area, roll the wheel to display
“OFF CENTER / EXIT” in the guidance box and then push the wheel or the
left button.
2. Roll the trackball to place the cursor where you want to locate the screen
center.
3. Push the left button to off center the sweep origin.
4. To cancel the off-center function, push the left button when the guidance box
reads “OFF CENTER / EXIT.”
Cursor
Place cursor where desired
and execute appropriate
OFF CENTER procedure
Off-centered display
How to off-center the display

1. RADAR OPERATION
1-47
[PICTURE MENU]
1 INT REJECT
OFF/1/2/3
2 ECHO STRETCH
OFF/1/2/3
3 ECHO AVERAGE
OFF/1/2/3
4 NOISE REJ
OFF/ON
5 AUTO STC
OFF/ON
6 AUTO RAIN
OFF/1/2/3/4
7 VIDEO CONTRAST
1/2/3/4/
A/B/C
8 [PULSE]
9 [CONDITION]
0 DEFAULT (ENTERX3)
1.26 Echo Stretch
The echo stretch feature enlarges targets to make them easier to see, and it is
available on the 1.5 -12 nm ranges depending on echo stretch type. There are 3
settings: ES1 to enlarge in bearing direction for long range detection, ES2 to
enlarge in range direction and ES3 to enlarge in bearing and range directions.
Echo Stretch 1 Echo Stretch 2 Echo Stretch 3
Bearing
direction
Range
direction
Echo Stretch OFF
Target
Bearing
direction
Range
direction
Use on range
1.5 - 12 nm
Use on range
1.5 - 6 nm
Echo stretch
Note 1: If the 1.5 nm is preset with a pulselength of S1 or S2, and the 3 nm
scale with S2, the echo stretch is not available on those range scales.
Note 2: The echo stretch magnifies not only small target pips but also returns
(clutter) from sea surface, rain and radar interference. For this reason,
make sure these types of interference have been sufficiently suppressed
before activating the echo stretch.
1. Roll the trackball to choose the PICTURE box at the left side of the display.
2. Push the right button to show the PICTURE menu.
PICTURE menu
3. Roll the wheel to choose 2 ECHO STRETCH and then push the wheel or the
left button.
4. Roll the wheel to choose desired echo stretch and then push the left button.
Chosen setting appears at the top left corner.
5. Push the right button to close the menu.
1. RADAR OPERATION
1-48
1.27 Echo Averaging
The echo average feature effectively suppresses sea clutter. Echoes received
from stable targets such as ships appear on the screen at almost the same
position every rotation of the antenna. On the other hand, unstable echoes such
as sea clutter appear at random positions.
To distinguish real target echoes from sea clutter, echoes are averaged over
successive picture frames. If an echo is solid and stable, it is presented in its
normal intensity. Sea clutter is averaged over successive scans resulting in
reduced brilliance, making it easier to discriminate real targets from sea clutter.
Echo averaging uses scan-to-scan signal correlation technique based on the
true motion over the ground of each target. Thus, small stationary targets such
as buoys will be shown while suppressing random echoes such as sea clutter.
True echo average is not however effective for picking up small targets running
at high speeds over the ground.
Note 1: Do not use the echo average function under heavy pitching and rolling;
loss of target detection can result.
Note 2: Echo average can be used without a heading sensor. For further details,
contact your dealer.
To properly use the echo average function, it is recommended to first suppress
sea clutter with the A/C SEA control. Then, do as follows:
1. Roll the trackball to choose the PICTURE box at the left side of the display.
2. Push the right button to show the PICTURE menu.
3. Roll the wheel to choose 3 ECHO AVERAGE and then push the wheel or the
left button.
4. Roll the wheel to choose OFF, 1, 2 or 3 as appropriate and then push the
wheel or the left button. Chosen setting appears at the top left corner.
OFF: Echo averaging OFF
1: Helps distinguish targets from sea clutter and suppress brilliance of
unstable echoes.
2: Distinguishes small stationary targets such as navigation buoys.
3: Stably displays distant target.
5. Push the right button to close the menu.

1. RADAR OPERATION
1-49
[TRAIL MENU]
1 TRAIL MODE
REL/TRUE/
2 TRAIL GRAD
SINGLE/MULTI
3 NARROW TRAIL
OFF/ON
4 TRAIL LEVEL
1/2/3/4
5 TRAIL RESTART
OFF/ON
6 TRAIL COPY
OFF/ON
7 OS TRAIL
OFF/ON
8 TRAIL LENGTH
NORMAL/12H/24H
9 TRAIL HIDE*
START 00:00
END 00:00
1.28 Target Trails
The trails of the radar echoes of targets may be displayed in the form of
synthetic afterglow. Target trails are chosen either relative or true and may be
sea or ground stabilized. True motion trails require a compass signal and own
ship speed input.
1.28.1 True or relative trails
You may display echo trails in true or relative motion (only true trail on TM).
Relative trails show relative movements between targets and own ship. True
motion trails require a gyrocompass signal and own ship speed input to cancel
out own ship's movement and present true target movements in accordance with
their over-the-ground speeds and courses.
(a) True target trails
(No smearing of
stationary targets)
(b) Relative target trails
Targets moving relative
to own ship
Target trails
Note: When true trail is selected on the RM mode, the TRAIL MODE box is
shown in red. No true-relative selection on TM; it is only True trails on TM
mode.
1. Roll the trackball to place the arrow on the TRAIL MODE box at the bottom
right corner of the screen and then push the right button to open the TRAIL
menu.
TRAIL menu
* When 12H or 24H is
chosen at 8 TRAIL
LENGTH.

1. RADAR OPERATION
1-50
2. Roll the wheel to choose 1 TRAIL MODE and then push the wheel.
3. Roll the wheel to choose TRUE or REL appropriate and then push the wheel
or the left button.
4. Push the right button to close the menu.
Note: “TRUE TRAIL” is shown in red when a relative motion presentation mode
is used.
1.28.2 Trail time
Trail time, the trail plotting interval, may be chosen as follows:
1. Roll the trackball to place the arrow on the TRAIL MODE box at the bottom
right corner of the screen.
* TRAIL **
* = TRUE or REL
** = Trail time setting
TRAIL MODE box
2. Push the left button to choose plotting interval from among OFF, 15 s, 30 s, 1
min, 3 min, 6 min, 15 min, 30 min or CONT(INUOUS) and then push the
wheel. (To choose intervals between 30 s and 30 min, in increments of 30
seconds, roll the wheel.) The longer the trail interval the longer the length of
the target trail.
The maximum time for continuous plotting is 99:59. When the timer counts to
99:59, the timer is reset to zero, all target trails are erased and then trails are
restarted.
1.28.3 Trail gradation
• The afterglow can be selected in a single tone or gradual shading.
Monotone
(Single)
Gradual shading
(Multi)
Trail gradation
1. Roll the trackball to place the arrow on the TRAIL MODE box at the bottom
right corner of the screen.
2. Push the right button to display the TRAIL menu.
3. Roll the wheel to choose 2 TRAIL GRAD and then push the wheel or the left
button.
4. Roll the wheel to choose SINGLE (single) or MULTI (multiple) as appropriate
and then push the wheel or the left button.
5. Push the right button to close the menu.

1. RADAR OPERATION
1-51
1.28.4 Resetting target trails
You may clear all target trails to restart the trail process. Target trails are cleared
and the trailing process restarts from time count zero at the current target trail
plot interval.
1. Roll the trackball to place the arrow on the TRAIL MODE box at the bottom
right corner of the screen.
2. Push the right button to display the TRAIL menu.
3. Roll the wheel to choose 5 TRAIL RESTART and then push the wheel or the
left button.
4. Roll the wheel to choose ON or OFF as appropriate and then push the wheel
or the left button.
ON: Trails start extending on the newly selected range.
OFF: Trails are shown and extend only on the range where they were
initiated.
5. Push the right button to close the menu.
1.28.5 Trail copy
Trails are canceled and restarted whenever the range is changed. However, you
may continue trails on the same range, without restarting them, when the range
is changed to a next larger or smaller range scale. Note however that when the
range is changed, only those trails within the previous range are continued; no
trails are generated for targets outside the previous range.
(a) Previous range (b) New range
No trail generated
for target not within
previous range
Trail copy
1. Roll the trackball to place the arrow on the TRAIL MODE box at the bottom
right corner of the screen.
2. Push the right button to display the TRAIL menu.
3. Roll the wheel to choose 6 TRAIL COPY and then push the wheel or the left
button.
4. Roll the wheel to choose ON or OFF as appropriate and then push the wheel
or the left button.
5. Push the right button to close the menu.
1. RADAR OPERATION
1-52
1.28.6 Trail level
The level (intensity) of the afterglow which extends from radar targets may be
chosen as below.
1. Roll the trackball to place the arrow on the TRAIL MODE box at the bottom
right corner of the screen.
2. Push the right button to display the TRAIL menu.
3. Roll the wheel to choose 4 TRAIL LEVEL and then push the wheel or the left
button.
4. Roll the wheel to choose level desired and then push the wheel or the left
button. The higher the number the greater the intensity of the afterglow.
5. Push the right button to close the menu.
1.28.7 Narrow trails (B and W types)
Target trails may be painted with thinner lines if desired. This can be useful when
there are a lot of targets on the screen.
1. Roll the trackball to place the arrow on the TRAIL MODE box at the bottom
right corner of the screen.
2. Push the right button to display the TRAIL menu.
3. Roll the wheel to choose 3 NARROW TRAIL and then push the wheel or the
left button.
4. Roll the wheel to choose ON or OFF as appropriate and then push the wheel
or the left button. Choose ON to get thinner trails.
5. Push the right button to close the menu.
1.28.8 Longer trails (B and W types)
In addition to the trail times mentioned in paragraph 1.28.2, you may also extend
trails 12 or 24 hours.
1. Roll the trackball to place the arrow on the TRAIL MODE box at the bottom
right corner of the screen.
2. Push the right button to display the TRAIL menu.
3. Roll the wheel to choose 8 TRAIL LENGTH and then push the wheel or the
left button.
4. Roll the wheel to choose NORMAL, 12H or 24H as appropriate and then
push the wheel or the left button.
NORMAL: Trails are extended according to the setting made on the TRAIL
MODE box.
12H: Extend trails for 12 hours.
24H: Extend trails for 24 hours.
5. If you chose 12 hour or 24 hour, 9 TRAIL HIDE appears together with start
and end times. This item allows you to designate a time period in which no
trails will be extended. Enter time frame at START and END.
6. Push the right button to close the menu.

1 RADAR OPERATION
1-53
1.28.9 Canceling trails
Trails can be canceled as follows:
By keyboard
Press the [CANCEL TRAILS] key.
By trackball
1. Roll the trackball to place the arrow on the TRAIL MODE box at the bottom
right corner of the screen.
2. Push the left button to display OFF.
1.29 Parallel Index Lines
Parallel index lines are useful for keeping a constant distance between own ship
and a coastline or a partner ship when navigating. Two index lines are available
and any two may be displayed. You may control the orientation and line interval.
Index
lines
Parallel index lines
1.29.1 Displaying, erasing parallel index lines
By keyboard
1. With the menu closed, press the [INDEX LINE] key. The guidance box shows
“DISP INDEX LINE/.”
2. While watching the IL (Index Line) box at the left side of the screen, press
and hold down the [INDEX LINE] key to activate or deactivate applicable
index line. Press down the key again to display (or erase) the index line
chosen.
Index line number
Status (ON or OFF)
IL 1 ON
032.0°T
5.60NM
Index line orientation,
Index line interval
(Neither shown when
Index line is OFF.)
IL (Index Line) box

1. RADAR OPERATION
1-54
[MARK]
1 BACK
2 OWN SHIP MARK
OFF/ON
3 STERN MARK
OFF/ON
4 INDEX LINE BEARING
REL/TRUE
5 INDEX LINE
1/2/3/6
6 INDEX LINE MODE
VERTICAL/HORIZONTAL
7 [BARGE MARK]
8 EBL OFFSET BASE
STAB GND/STAB HDG/
STAB NORTH
9 [EBL, VRM, CURSOR SET]
0 RING
OFF/ON
By trackball
1. Roll the trackball to place the arrow in the IL box at the lower left-hand side of
the screen. (See the illustration above.)
2. Roll the wheel to choose index line number and then push the left button or
the wheel to turn the index line on or off as appropriate.
1.29.2 Adjusting index line orientation, index line interval
1. Display the index line for which you want to adjust its orientation, referring to
paragraph 1.29.1.
2. Roll the trackball to place the arrow in the
index line orientation setting window,
directly below the IL box.
3. Roll the wheel to adjust the index line orientation, between 000.0-359.9(°T).
Enter a negative value to move the index line to the opposite side of the
index line passing through the own ship position.
4. Roll the trackball to place the cursor in the index line interval setting window.
5. Roll the wheel to adjust the index line interval.
1.29.3 Index line bearing reference (IMO, A and B types)
Index line bearing reference may be relative to own ship’s heading (Relative) or
referenced to North (True) as below.
1. Roll the trackball to choose the MENU box at the right side of the screen and
then push the left button.
2. Roll the wheel to choose 2 MARK and then push the wheel or the left button
to display the MARK menu.
MARK menu
IL 1 ON
032.0°T
5.60NM
Index line orientation
Index line interval
1 RADAR OPERATION
1-55
3. Roll the wheel to choose 4 INDEX LINE BEARING and then push the wheel
or the left button.
4. Roll the wheel to choose TRUE or REL as appropriate and then push the
wheel or the left button.
5. Push the right button twice to close the menu.
1.29.4 Choosing maximum number of index lines to display
The maximum number of index lines to display may be chosen from 2, 3 or 6
lines as below. The actual number of lines visible may be less depending on line
interval. For the W specification radar, you may specify the number of lines for
two sets of index lines – the menu displays 4 INDEX LINE1 and 5 INDEX LINE2.
1. Roll the trackball to choose the MENU box at the right side of the screen and
then push the left button.
2. Roll the wheel to choose 2 MARK and then push the wheel or the left button
to display the MARK menu.
3. Roll the wheel to choose 5 INDEX LINE and then push the wheel or the left
button.
4. Roll the wheel to choose 1, 2, 3 or 6 as appropriate and then push the wheel
or the left button.
5. Push the right button twice to close the menu.
1.29.5 Index line mode (IMO, A and B types)
Index lines orientation may be chosen from horizontal or vertical. This function is
available when 5 INDEX LINE in the MARK menu is set for other than “1”.
1. Roll the trackball to choose the MENU box at the right side of the screen and
then push the left button.
2. Roll the wheel to choose 2 MARK and then push the wheel or the left button
to display the MARK menu.
3. Roll the wheel to choose 6 INDEX LINE MODE and then push the wheel or
the left button.
4. Roll the wheel to choose VERTICAL or HORIZONTAL as appropriate and
then push the wheel or the left button.
5. Push the right button twice to close the menu.

1. RADAR OPERATION
1-56
1.30 Origin Mark
You can mark any prominent target or a point of particular interest using the
origin mark feature. Twenty origin marks may be entered: 10 standard origin
marks (with number) and one each of the 10 symbol origin marks. The marks
may be geographically fixed (ground stabilized) or sea stabilized. To display the
origin marks, heading signal and own ship position data are required.
1.30.1 Entering origin marks
1. Roll the trackball to choose the MARK box at the left side of the screen. The
guidance box now reads “MARK SELECT / MARK MENU.”
MARK
Mark type last
selected, mark
number
-> +
162.5
°
T 11.7 NM
Bearing and range from
own ship to mark
1
MARK box
2. Push the right button to open the MARK menu.
[MARK MENU]
1 ORIGIN MARK STAB
GND/SEA
2 MARK KIND
ORIGIN MARK(No. )/
ORIGIN MARK(SYMBOL)/
MAP MARK/
WP 1~50/
WP 51~ 100/
WP 101~150/
WP 151~ 200/
OWN SHIP SHAPE
8 MARK POSN
CURSOR/OS/L/L
00°000.00 N
000°000.00 E
9 MAP DISPLAY
OFF/ON
0 MAP MARK COLOR
RED/GRN/BLU/YEL/
CYA/MAG/WHT
MARK menu
3. Roll the wheel to choose 2 MARK KIND and then push the wheel or the left
button.
4. Roll the wheel to choose ORIGIN MARK (No.) or ORIGIN MARK (SYM) as
appropriate and then push the wheel or the left button. Choose ORIGIN
MARK (No.) to inscribe standard origin mark ( ) plus mark number; ORIGIN
MARK (SYM) to inscribe desired origin mark symbol (no number).
5. Push the left button.
6. Push the right button to close the menu. The guidance box now reads
“MARK SELECT / MARK MENU.”

1. RADAR OPERATION
1-57
7. With the cursor choosing the MARK box, roll the wheel to choose mark
number desired (“ORIGIN MARK(No.)” chosen at step 4) or origin mark
symbol (“ORIGIN MARK(SYM)” chosen at step 4) and then push the left
button. The following origin marks are available.
Origin mark (symbols)
8. Push the left button again. The cursor jumps into the effective display area
and the guidance box now reads “MARK / EXIT.”
9. Roll the trackball to place the cursor on the location desired.
10. Push the left button to inscribe the origin mark at the cursor location. The
bearing and range from the origin mark to the cursor location are shown just
below the MARK box.
MARK
-> +
162.5
°
T 11.7
NM
Bearing and range from
origin mark to cursor
1
Mark box, showing bearing and range from origin mark
•
To inscribe a different standard origin mark number or symbol origin mark,
repeat steps 7-10. (ORIGIN MARK(No.) or (ORIGIN MARK(SYM) should be
preselected as appropriate.)
•
To quit entering origin marks, push the right button when the guidance box
reads “MARK / EXIT.”
•
Origin mark data reads “- - -.-” when the cursor is placed outside the effective
display area.

1. RADAR OPERATION
1-58
1.30.2 Origin mark stabilization
Origin marks may be geographically fixed (ground stabilized) or moving (sea
stabilized).
1. Roll the trackball to choose the MARK box.
2. Push the right button to open the MARK menu.
[MARK MENU]
1 ORIGIN MARK STAB
GND/SEA
2 MARK KIND
ORIGIN MARK(No. )/
ORIGIN MARK(SYMBOL)/
MAP MARK/
WP 1~50/
WP 51~ 100/
WP 101~150/
WP 151~ 200/
OWN SHIP SHAPE
8 MARK POSN
CURSOR/OS/L/L
00°000.00 N
000°000.00 E
9 MAP DISPLAY
OFF/ON
0 MAP MARK COLOR
RED/GRN/BLU/YEL/
CYA/MAG/WHT
MARK menu
3. Roll the wheel to choose 1 ORIGIN MARK STAB and then push the wheel.
4. Roll the wheel to choose GND or SEA as appropriate and then push the
wheel or the left button.
5. Push the right button to close the menu.
1.30.3 Deleting individual origin marks
The procedure below shows how to delete individual origin marks. Note that
origin marks cannot be deleted collectively.
1. With the cursor inside the effective display area, roll the wheel to display
“MARK DELETE / EXIT” in the guidance box.
2. Roll the trackball to place the cursor on the origin mark you wish to erase.
3. Push the left button or the wheel to erase the mark.
4. To erase another mark, repeat steps 2 and 3.
5. To finish, push the right button when the guidance box reads “MARK
DELETE / EXIT.”

1. RADAR OPERATION
1-59
1.31 Zoom
The zoom function enlarges an area of interest as large as twice the normal
viewing size, in the text window. To use the zoom display, it must be turned on in
the DATA BOX menu. For further details, see paragraph 1.41.
Zoom is not available when the ARP target data setting is “LARGE” and the
navigation data is turned on.
1. With the cursor inside the effective display area, roll the wheel to display
“ZOOM / EXIT” in the guidance box.
2. Roll the trackball to choose the location to zoom.
3. Push the left button or the wheel. A circle inscribes the location zoomed and
the zoom display at the right side of the screen shows the zoomed picture.
Zoom area selected
with the cursor
Data Box
Zoom
Area Zoom display
(Appears in box above
when nav data is turned
off.)
Zoom display
To quit the zoom display, push the left button when the guidance box reads
“ZOOM / EXIT.”

1. RADAR OPERATION
1-60
1.32 Markers
1.32.1 Heading marker and heading line
The heading marker and the heading line indicate the ship's heading in all
presentation modes. The heading line is a line from the own ship position to the
outer edge of the radar display area and appears at zero degrees on the bearing
scale in head-up mode; it changes the orientation depending on the ship
orientation in north-up and true motion modes. The heading marker is a small
circle on the bearing scale to indicate the heading when the display is
off-centered or is in north-up or TM mode.
Temporarily erasing the heading line
To temporarily extinguish the heading line to look at targets existing dead ahead
of own ship, press the [HL OFF] key on the keyboard, or roll the trackball to
choose the HL OFF box at the bottom left corner of the display and then push
the left button. In addition to the heading line, the stern marker and all graphics
within the effective display are also erased. To redisplay the heading line, etc.,
release the key or the left button.
1.32.2 Stern marker
The stern marker, which is a dot-and-dash line, appears opposite to the heading
line. To display or erase this marker do the following:
1. Roll the trackball to choose the MENU box at the right side of the display and
then push the left button to display the MAIN menu.
2. Roll the wheel to choose MARK and then push the wheel or the left button to
show the MARK menu.
3. Roll the wheel to choose 3 STERN MARK and then push the wheel or the left
button.
4. Roll the wheel to choose OFF or ON as appropriate and then push the wheel
or the left button.
5. Push the right button twice to close the menu.
1.32.3 North marker
The north marker appears as a short dashed line. In the head-up mode, the
north marker moves around the bearing scale in accordance with the compass
signal.
1.32.4 Own ship symbol
The own ship symbol ( ) can be displayed or erased on the MARK menu. This
symbol is scaled to indicate the length and beam of the vessel. If the largest
dimension of the symbol gets smaller than 6 mm, the symbol will disappear and
own ship will be represented with a small dot or circle depending on the range in
use. Ship’s dimensions should be entered at installation.

1. RADAR OPERATION
1-61
[BARGE INFORMATION]
1 BACK
2 BARGE MARK
OFF/ON
3 BARGE SIZE
LENGTH 0ft
WIDTH 0ft
4 ARRANGEMENT
0
0
0
0
0
Barge icon
Barge icon
1. Roll the trackball to choose the MENU box at the right side of the display and
then push the left button to display the MAIN menu.
2. Roll the wheel to choose MARK and then push the wheel or the left button to
show the MARK menu.
3. Roll the wheel to choose 2 OWN SHIP MARK and then push the wheel or the
left button.
4. Roll the wheel to choose OFF or ON as appropriate and then push the wheel
or the left button.
6. Push the right button twice to close the menu.
1.32.5 Barge marker
You may mark the locations of barges on the display. This is available when INS
MARK is disabled. Set up barge information as follows:
1. Roll the trackball to choose the MENU box at the right side of the display and
then push the left button to display the MAIN menu.
2. Roll the wheel to choose MARK and then push the wheel or the left button to
show the MARK menu.
3. Roll the wheel to choose 7 [BARGE MARK] and then push the wheel or the
left button.
BARGE INFORMATION menu
4. Roll the wheel to choose 2 BARGE MARK and
push the wheel. Choose ON and push the wheel.
5. Choose 3 BARGE SIZE and push the wheel. Enter
length (three digits) and width (two digits) of barge.
6. Choose 4 ARRANGEMENT and push the wheel.
This item lets you set a single barge or a barge
chain. Roll the wheel to choose one of the five
arrangements and push the wheel. Roll the wheel
to choose number of barges (max. 9) to display.
As you roll the wheel the squares light or
extinguish and the number of barges chosen
appears at the right side.
7. Push the right button twice to close the menu.

1. RADAR OPERATION
1-62
1.33 Automatic Picture Setup According to
Navigation Purpose
Every time your navigating environment or task changes, you must adjust the
radar, which can be a nuisance in a busy situation. Instead of changing radar
settings case by case, it is possible to assign the function keys to provide
optimum settings for often encountered situations.
The radar's internal computer offers several picture setup options to be assigned
to each function key for your specific navigating requirements. For instance, one
of the functions is assigned the buoy detecting function and labeled SHIP on the
on the PICTURE box. By choosing SHIP, the radar will be instantly set for
optimum detection of ships.
Four user-programmable setups are also provided (labeled
PICTURE1-PICTURE4), so that you may have the radar automatically adjusted
to those conditions which are not covered by the provided setup options.
Below are the preset picture setup options provided with this radar.
Picture setup options description
Label Description Label Description
NEAR Optimum setting for short range
detection using a range scale of 3
nm or less on calm seas
FAR Optimum setting for long range
detection using a range scale of 6
nm or larger
NEAR
BUOY
Optimum setting for detecting
navigation buoys, small vessels and
other small surface objects at close
range
FAR
BUOY
Optimum setting for detecting
navigation buoys, small vessels
and other small surface objects at
long range
ROUGH
SEA
Optimum setting for rough weather
or heavy rain
SHIP Optimum setting for detecting
vessels
HARBOR Optimum setting for short range
navigation in a harbor area using a
range scale of 1.5 nm or less
COAST For coastal navigation using a
range of 12 nm or less
Each picture setup option defines a combination of several radar settings for
achieving optimum setup for a particular navigating situation. Those involved are
interference rejector, echo stretch, echo average, noise rejector, automatic
anti-sea and anti-rain clutters, video contrast, pulselength and sea and radar
conditions.
Adjusting these features from the PICTURE menu changes the original function
key settings. To restore the original settings for a particular picture setup option,
it is necessary to choose the default setting. For this reason, we recommended
that you use the user-programmable function sets when frequent adjustment of
the radar picture is necessary.

1. RADAR OPERATION
1-63
Picture setup options and default settings
1 INT
REJECT
2 ECHO
STRETCH
3 ECHO
AVERAGE
4 NOISE
REJ
5 AUTO
STC
6 AUTO
RAIN
7 VIDEO
CONTRAST
PICTURE 1 2 OFF OFF OFF OFF OFF 2-B
PICTURE 2 2 2 1 OFF OFF OFF 3-B
PICTURE 3 2 OFF 2 OFF ON OFF 2-B
PICTURE 4 2 OFF OFF OFF OFF 2 2-A
NEAR 2 OFF OFF OFF OFF OFF 3-B
FAR 2 2 3 OFF ON OFF 3-C
NEAR BUOY 2 1 1 OFF OFF OFF 3-B
FAR BUOY 2 2 3 OFF ON OFF 3-C
ROUGH SEA 2 OFF 2 OFF ON OFF 2-A
SHIP 3 2 OFF OFF OFF OFF 3-C
HARBOR 2 OFF OFF OFF OFF OFF 3-B
COAST 2 OFF OFF OFF OFF OFF 3-B
8 PULSE 9 CONDITION
P/L on
0.5 nm
P/L on
0.75 nm
P/L on
1.5 nm
P/L on 3
nm
P/L on 6 nm P/L on
12-24 nm
Sea Cond. STC Range
PICTURE 1 S1 S1 S2 M1 M2 L 2 ±0
PICTURE 2 S1 S1 M1 M2 M3 L 2 ±0
PICTURE 3 S1 S1 S2 M1 M2 L 3 ±0
PICTURE 4 S1 S1 S2 M1 M2 L 2 ±0
NEAR S1 S1 S2 M1 M2 L 2 ±0
FAR S1 S1 M1 M3 L L 3 ±0
NEAR BUOY S1 S1 M1 M2 L L 2 ±0
FAR BUOY S1 S1 M1 M3 L L 2 ±0
ROUGH SEA S1 S1 S2 M1 M2 M3 4 ±0
SHIP S1 S1 M1 M2 M3 L 2 ±0
HARBOR S1 S1 S2 M1 M3 L 2 ±0
COAST S1 S1 M1 M2 M3 L 2 ±0
NOTE: Below are the default pulse length settings for FAR-2157 (-BB) and
FAR-2167DS (-BB).
P/L on
0.5 nm
P/L on
0.75 nm
P/L on
1.5 nm
P/L on
3 nm
P/L on
6 nm
P/L on
12-24 nm
PICTURE 1 S S S M1 M2 L
PICTURE 2 S S S M1 M2 L
PICTURE 3 S S S M1 M2 L
PICTURE 4 S S S M1 M2 L
NEAR S S S M1 M2 L
FAR S S S M1 M2 L
NEAR BUOY S S S M1 M2 L
FAR BUOY S S S M1 M2 L
ROUGH SEA S S S M1 M2 L
SHIP S S S M1 M2 L
HARBOR S S S M1 M2 L
COAST S S S M1 M2 L
1.33.1 Choosing a picture setup option
You may choose a picture setup options as follows:
1. Roll the trackball to choose the PICTURE box at the left side of the screen.
NEAR BUOY*
* Other indications:
NEAR, FAR, NEAR BUOY,
FAR BUOY, ROUGH SEA,
SHIP, HARBOR, COAST,
PICTURE 1 - PICTURE 4
PICTURE box
2. Push the left button to choose picture setup option desired.

1. RADAR OPERATION
1-64
[PICTURE MENU]
1 INT REJECT
OFF/1/2/3
2 ECHO STRETCH
OFF/1/2/3
3 ECHO AVERAGE
OFF/1/2/3
4 NOISE REJ
OFF/ON
5 AUTO STC
OFF/ON
6 AUTO RAIN
OFF/1/2/3/4
7 VIDEO CONTRAST
1/2/3/4/
A/B/C
8 [PULSE]
9 [CONDITION]
0 DEFAULT (ENTERX3)
1.33.2 Restoring default picture setup options
Any of the radar functions programmed with the picture setup options may be
adjusted as desired. If you get lost in operation and want to restore the default
settings for a particular picture setup operation, do the following:
1. Roll the trackball to choose the PICTURE box at the left side of the screen.
NEAR BUOY*
* Other indications:
NEAR, FAR, NEAR BUOY,
FAR BUOY, ROUGH SEA,
SHIP, HARBOR, COAST,
PICTURE 1 - PICTURE 4
PICTURE box
2. Push the left button to choose the picture setup option for which you want to
restore its default settings.
3. Push the right button to show the PICTURE menu.
PICTURE menu
4. Roll the wheel to choose 0 DEFAULT.
5. Push the wheel or the left button three times to restore default settings for the
picture setup selected. (If you are using the keyboard, press the [ENTER
MARK] key three times.)
6. Push the right button to close the menu.

1 RADAR OPERATION
1-65
[PICTURE MENU]
1 INT REJECT
OFF/1/2/3
2 ECHO STRETCH
OFF/1/2/3
3 ECHO AVERAGE
OFF/1/2/3
4 NOISE REJ
OFF/ON
5 AUTO STC
OFF/ON
6 AUTO RAIN
OFF/1/2/3/4
7 VIDEO CONTRAST
1/2/3/4/
A/B/C
8 [PULSE]
9 [CONDITION]
0 DEFAULT(ENTERX3)
1.33.3 User-programmable picture setups
Four user-programmable picture setups are provided and they are labeled
PICTURE 1 – PICTURE 4 in the PICTURE box. You may program them as
below.
1. Roll the trackball to choose the PICTURE box at the left side of the screen.
2. Push the left button to choose PICTURE 1, PICTURE 2, PICTURE 3 or
PICTURE 4, whichever you wish to set.
3. Push the right button to show the PICTURE menu.
PULSE menu
4. Set items 1-6 and 8 referring to the following paragraphs:
1 INT REJECT: 1.19 5 AUTO STC: 1.17
2 ECHO STRETCH: 1.26 6 AUTO RAIN: 1.18
3 ECHO AVERAGE: 1.27 8 PULSE: 1.15
4 NOISE REJ: 1.36
5. Roll the wheel to choose 7 VIDEO CONTRAST and then push the wheel or
the left button.
6. Roll the wheel to choose 1, 2, 3 or 4 (Dynamic Range) or A, B, C (Curve) as
appropriate and then push the wheel or the left button. Refer to the
description below and the illustration on the next page.
1-4: Control dynamic range. 1 provides the widest dynamic range; 4 is the
narrowest dynamic range.
A: Mid-level in the curve is low, so this setting is suitable for suppressing rain
clutter.
B: Curve between A and C.
C: Mid-level in the curve is high, so this setting is suitable for detecting
distant targets.

1. RADAR OPERATION
1-66
[CONDITION MENU]
1 BACK
2 SEA CONDITION
1/2/3/4/5
3 ANT HEIGHT
5/7.5/10/15/20/
25/30/35/40/45/
more50m
4 STC RANGE
+00
5 db
7 db
9 db
11 db
4 3 2 1CBA
PICTURE level
VIDEO SIGNAL level
* *
* Default
Video contrast settings
7. Roll the wheel to choose 9 [CONDITION] and then push the wheel to show
the CONDITION menu.
CONDITION menu
8. Roll the wheel to choose 2 SEA CONDITION and then push the wheel or the
left button.
9. Roll the wheel to choose appropriate sea condition and then push the wheel
or the left button. The larger the number the rougher the sea state.
10. Roll the wheel to choose 3 ANT HEIGHT and then push the wheel or the left
button.
11. Roll the wheel to choose appropriate radar antenna height (above the
waterline) and then push the wheel or the left button.
12. If necessary, roll the wheel to choose 4 STC RANGE, to adjust effective STC
range, and then push the wheel or the left button. The setting range is –10 to
+10. The larger the number the longer the effective STC range becomes. Roll
the wheel to set and then push the wheel or the left button. (Note that the
keyboard cannot be used to enter the setting.)
13. Push the right button twice to close the menu.

1 RADAR OPERATION
1-67
[CUSTOMIZE•TEST]
1 BACK
2 [DATA BOX]
3 [F1]
4 [F2]
5 [F3]
6 [F4]
7 [OPERATION]
8 [TEST]
[F1]
1 BACK
2 [ECHO]
3 [STD KEY]
4 [ARP•AIS]
5 [OPERATION]
6 [PICTURE]
1.34 Programming Function Keys
Less-often used functions are provided in the menu. To avoid opening the
menus to set up the radar for a particular situation, function keys F1-F4 may be
assigned any of the functions shown in the CUSTOMIZE•TEST sub menu.
1.34.1 Activating a function key
To activate the function assigned to a function key, press the key to instantly set
the radar for the preset purpose. Further press the key to choose option.
Function key Default setting
F1 Interference Rejector
F2 Echo Stretch
F3 Auto Rain
F4 Heading Line Off
1.34.2 Programming the functions keys
Do the following to program the function keys.
1. Roll the trackball to choose the MENU box at the right side of the display and
then push the left button to display the MAIN menu.
2. Roll the wheel to choose 9 [CUSTOMIZE•TEST] and then push the wheel.
CUSTOMIZE•TEST menu
3. Roll the wheel to choose 3 [F1], 4 [F2], 5 [F3] or 6 [F4], whichever function
key you want to set, and then push the wheel or the left button. For example,
choose 3 [F1] and then push the left button.
F1 menu

1. RADAR OPERATION
1-68
[ECHO]
1 BACK
2
PICTURE/
IR
ES/
EAV/
NOISE REJ/
ANT SELECT/
PULSE LENGTH/
A/C SEA SELECT/
AUTO RAIN SELECT/
TUNE SELECT/
ANT HEIGHT/
SEA CONDITION/
2ND ECHO REJ/
PM/
SART/
[ARP•AIS]
1 BACK
2
DISP ARP/
DISP AIS/
TARGET DATA & ACQ/
PAST POSN INTERVAL/
REF MARK/
CPA LIMIT/
CPA/
TCPA/
GZ1/
GZ2/
TARGET LIST SORT/
TRIAL MANEUVER/
ARP•AIS FUSION/
AIS MESSAGE
[STD KEY]
1 BACK
2
ALARM ACK/
STBY TX/
HL OFF/
EBL OFFSET/
MODE/
OFF CENTER/
CU TM RESET/
INDEX LINE/
VECTOR TIME/
VECTOR MODE/
TARGET LIST/
TRAIL/
BRILL/
MARK/
MENU/
RANGE UP/
RANGE DOWN/
ACQ/
TARGET DATA/
TARGET CANCEL
[OPERATION]
1 BACK
2
ECHO COLOR/
BACK COLOR/
RING/
ALARM1/
ALARM2/
WATCH ALARM RESET/
ZOOM/
MARK DELETE/
CHART ALIGN/
DISPLAY SELECT/
MOB/
USER DEFAULT/
TLL
4. Roll the wheel to choose appropriate category, ECHO, STD KEY, ARP•AIS,
OPERATION or PICTURE and then push the wheel or the left button. Refer
to the menus below to choose appropriate category.
Function key categories and options
[PICTURE]
1 BACK
2
PICTURE1/
PICTURE2/
PICTURE3/
PICTURE4/
NEAR/
FAR/
NEAR BUOY/
FAR BUOY/
ROUGH SEA/
SHIP/
HARBOR/
COAST

1. RADAR OPERATION
1-69
5. Roll the wheel to choose “2” and then push the wheel or the left button.
6. Roll the wheel to choose function desired and then push the wheel or left
button.
7. Push the right button twice to close the menu.
Description of function key programs
Item Description
[ECHO]
PICTURE Chooses picture setup function.
IR Chooses interference rejection level.
ES Chooses echo stretch function.
EAV Chooses echo averaging function.
NOISE REJ Turns noise rejector on/off.
ANT SELECT Chooses antenna.
PULSE LENGTH Chooses pulselength.
A/C SEA SELECT Chooses A/C SEA adjustment method.
AUTO RAIN SELECT Chooses AUTO RAIN level.
TUNE SELECT Chooses tuning adjustment method.
ANT HEIGHT Sets antenna height.
SEA CONDITION Sets sea condition.
2ND ECHO REJ Turns 2nd trace echo rejector on/off.
PM Turns performance monitor on/off.
SART Turns SART setup conditions on/off.
[STD KEY]
ALARM ACK Acknowledges alarm. (Silences audible alarm.)
STBY TX Toggles between stand-by and transmit.
HL OFF Turns heading line on/off.
EBL OFFSET Offsets EBL.
OFF CENTER Off centers the display.
CU TM RESET Returns own ship mark to point 75% of range in use.
INDEX LINE Turns index line on/off.
VECTOR TIME Sets vector time.
VECTOR MODE Sets vector mode.
TARGET LIST Displays target list.
TRAIL Sets trail parameters.
BRILL Sets brilliance.
MARK Chooses mark to inscribe.
MENU Opens the MAIN menu.
RANGE UP Raises the range scale.
RANGE DOWN Lowers the range scale.
ACQ Acquires ARP target; activate sleeping AIS target.
TARGET DATA Shows target data.
TARGET CANCEL Cancels tracking of ARP target; sleep AIS target.

1. RADAR OPERATION
1-70
Description of function key programs (con’t)
Item Description
[ARP•AIS]
DISP ARP Activates/deactivates ARP.
DISP AIS Activates/deactivates AIS.
TARGET DATA & ACQ ARP: Acquires ARP target; shows data for ARP target
selected.
AIS: Activates sleeping AIS target; shows data for AIS target
selected.
PAST POSN INTERVAL Chooses past position plotting interval.
REF MARK Inscribes reference mark (for target-based speed).
CPA LIMIT Turns CPA limit on/off.
CPA Enters CPA range.
TCPA Enters TCPA time.
GZ1 Sets Guard Zone 1.
GZ2 Sets Guard Zone 2.
TARGET LIST SORT Sorts target list.
TRIAL MANEUVER Executes trial maneuver.
ARP•AIS FUSION Converts ARP target to AIS target.
AIS MESSAGE Displays AIS message board.
[OPERATION]
ECHO COLOR Chooses echo color.
BACK COLOR Chooses background color.
RING Turns range rings on/off.
ALARM1 Sets no. 1 guard alarm.
ALARM2 Sets no. 2 guard alarm.
WATCH ALARM RESET
Resets watch alarm.
ZOOM Enables zoom.
MARK DELETE Deletes mark (origin mark, waypoint mark, plotter mark).
CHART ALIGN Aligns chart with radar picture.
DISPLAY SELECT Chooses display mode.
MOB Inscribes MOB mark (WP 200).
USER DEFAULT Restores default settings.
TLL Outputs radar target’s L/L position to video plotter.
[PICTURE]
PICTURE1 – PICTURE4 Actuates settings of user-programmed setup.
NEAR Optimum setting for short range detection using a range
scale of 3 nm or less on calm seas
FAR Optimum setting for long range detection using a range
scale of 6 nm or larger
NEAR BUOY Optimum setting for detecting navigation buoys, small
vessels and other small surface objects at close range
FAR BUOY Optimum setting for detecting navigation buoys, small
vessels and other small surface objects at long range
ROUGH SEA Optimum setting for rough weather or heavy rain
SHIP Optimum setting for detecting vessels
HARBOR Optimum setting for short range navigation in a harbor area
using a range scale of 1.5 nm or less
COAST For coastal navigation using a range of 12 nm or less

1. RADAR OPERATION
1-71
[OS POSN MENU]
1 NAV AID
GPS1/GPS2/
DEAD RECKONING/
LAN
2 MANUAL L/L
00°00.00 N
000°00.00 W
3 SIO DATA LAN OUTPUT
OFF/ON
1.35 Ship’s Position
Choose the source of ship’s position data as follows:
1. Roll the trackball to choose the OS POSN box at the top right corner of the
screen.
OS POSN
OS POSN box
2. Push the right button to show the OS POSN menu.
OS POSN menu
3. Roll the wheel to choose 1 NAV AID and then push the wheel or the left
button.
4. Roll the wheel to choose GPS1, GPS2 or DEAD RECKONING as
appropriate and then push the wheel or the left button.
GPS1: GPS Navigator connected to nav port
GPS2: GPS navigator connected to SPEED LOG port or TRACK CONTROL
port.
5. If you have chosen DEAD RECKONING do the following to enter position
manually: For GPS1 or GPS2, go to step 7.
a) Roll the wheel to choose 2 MANUAL L/L and then push the wheel. Enter
latitude and longitude position as follows.
b) Roll the wheel to set appropriate digit in the latitude field and then push the
wheel. (You may push the wheel again to skip a place.) For keyboard
operation, press appropriate numeric keys and then press the [ENTER
MARK] key.
c) Set longitude similar to how you set latitude and then push the wheel. (For
keyboard operation, press the [ENTER MARK] key.)
Note: Co-ordinate polarity may be switched by rolling the wheel or pressing the
[2] key in case of keyboard operation.
6. To use a navigation device connected to radars via a LAN, set 3 SIO DATA
LAN OUTPUT to ON, and then choose LAN at 1 NAVAID.
7. Push the right button to close the menu.
Note: When the AIS function is active, DEAD RECKONING is shown in gray to
indicate that it is not available for selection.

1. RADAR OPERATION
1-72
[PICTURE MENU]
1 INT REJECT
OFF/1/2/3
2 ECHO STRETCH
OFF/1/2/3
3 ECHO AVERAGE
OFF/1/2/3
4 NOISE REJ
OFF/ON
5 AUTO STC
OFF/ON
6 AUTO RAIN
OFF/1/2/3/4
7 VIDEO CONTRAST
1/2/3/4/
A/B/C
8 [PULSE]
9 [CONDITION]
0 DEFAULT (ENTERX3)
1.36 Noise Rejector
White noise may show itself on the screen as random “speckles” spread over the
entire radar image. You can remove this noise as follows:
1. Roll the trackball to choose the PICTURE box at the left side of the screen.
2. Push the right button to open the PICTURE menu.
PICTURE menu
3. Roll the wheel to choose 4 NOISE REJ and then push the wheel or the left
button.
4. Roll the wheel to choose ON or OFF as appropriate and then push the wheel
or the left button.
5. Push the right button to close the menu.

1. RADAR OPERATION
1-73
[ECHO]
1 BACK
2 2ND ECHO REJ
OFF/ON
3 TUNE INITIALIZE
4 PM
OFF/ON
5 SART
OFF/ON
6 WIPER
OFF/1/2
7 ECHO AREA
CIRCLE/WIDE/ALL
1.37 Suppressing Second-trace Echoes
In certain situations, echoes from very distance targets may appear as false
echoes (second-trace echoes) on the screen. This occurs when the return echo
is received one transmission cycle later, or after a next radar pulse has been
transmitted.
Second-trace
echo
Tx repetition
Actual range
False echo
range
Second-trace echoes
To reject second-trace echoes:
1. Roll the trackball to choose the MENU box at the right side of the screen and
then push the left button.
2. Roll the wheel to choose 1 ECHO and then push the wheel or the left button
to open the ECHO menu.
ECHO menu
3. Roll the wheel to choose 2 2
ND
ECHO REJ and then push the wheel or the
left button.
4. Roll the wheel to choose OFF or ON as appropriate and then push the wheel
or the left button.
5. Push the right button twice to close the menu.

1. RADAR OPERATION
1-74
1.38 Adjusting Brilliance of Screen Data
You can adjust relative brilliance levels of various markers and alphanumeric
readouts displayed on the screen.
1. Roll the trackball to choose the BRILL box at the bottom left corner of the
screen and then push the right button to show the BRILL menu.
[BRILL1 MENU (2/2)]
1 BACK
2 BRG CURSOR
3 EBL
4 VRM
5 INDEX LINE
6 ARP SYMBOL
7 AIS SYMBOL
8 L/L GRID
9 MARK
0 CHART
Choose 0 NEXT
to show page 2
of the BRILL menu.
[BRILL1 MENU (1/2)]
1 ECHO COLOR
YEL/GRN/
WHT/COLOR*
2 BKGD COLOR
BLK-GRN/
BLK-RED/
BLU-CIR/
BLU/BRT-BLU
3 PANEL DIMMER
4 CHARACTER
5 CURSOR
6 ECHO
7 TRAIL
8 HL
9 RING
0 NEXT
* Not available
on IMO radar.
Note: Four brilliance and color sets are
provided. For further details see
paragraph 1.49.
BRILL menu
2. Roll the wheel to choose item you wish to adjust and then push the wheel or
the left button. (To go to the second page of the BRILL menu choose 0 NEXT
and push the wheel.)
Page 1 Page 2
Item Adjusts
brilliance of;
Item Adjusts
brilliance of;
1 ECHO COLOR See para. 1.49. 2 BRG CURSOR Bearing cursor
2 BKGD COLOR See para. 1.49. 3 EBL EBLs
3 PANEL
DIMMER
Backlighting of
control unit
4 VRM VRMs
4 CHARACTER All alphanumeric
characters
5 INDEX LINE Index lines
5 CURSOR Cursor (+) and
arrow
6 ARP
SYMBOL
ARP symbols
6 ECHO Radar echoes 7 AIS SYMBOL AIS symbols
7 TRAIL Target trails 8 L/L Chart grid
8 HL Heading line 9 MARK All marks
9 RING Range rings 0 CHART Chart
3. Roll the wheel to set brilliance level. The range of adjustment for items
except “HL” and “CURSOR” is 0-100%. The range of adjustment for HL and
CURSOR is 50-100%.
4. Push the right button once or twice to close the menu.

1. RADAR OPERATION
1-75
[ALARM]
1 BACK
2 TARGET ALARM MODE
IN/OUT
3 TARGET ALARM MODE
1/2/3/4
4 WATCH ALARM
OFF/6M/10M/
12M/15M/20M
5 ALARM SOUND LEVEL
LOW/MID/HIGH
6 [ALARM OUT1]
7 [ALARM OUT2]
8 [ALARM OUT3]
9 [ALARM OUT4]
0 AUDIO ALARM
OFF/ON
1.39 Watch Alarm
The watch alarm sounds the audible alarm at the chosen time interval to help
you keep regular watch of the radar picture for safety or other purposes.
The WATCH box appears at the lower-left corner of the screen with a watch
alarm timer counts down from value set (for example, “12:00”).
WATCH
12:00
WATCH box
When a preset time interval has elapsed, the audible watch alarm is released,
the screen label WATCH turns red and the watch alarm timer freezes at “0:00.”
To silence the alarm, press the [ALARM ACK] key on the full keyboard or roll the
trackball to choose the ALARM ACK box and then push the left button. The label
WATCH turns to normal color and the watch alarm timer is reset to the initial
value and starts the count-down sequence again.
If you press the [ALARM ACK] key or click the box with the left button before the
selected time interval is reached, the watch alarm timer is reset to the initial
value and starts the count-down sequence again.
To set watch time interval:
1. Roll the trackball to choose the MENU box at the right side of the screen and
then push the left button.
2. Roll the wheel to choose 3 ALARM then push the wheel or the left button.
ALARM menu
3. Roll the wheel to choose 4 WATCH ALARM and then push the wheel.
4. Roll the wheel to choose appropriate time interval and then push the wheel or
the left button and then push the right button twice to close the menu.

1. RADAR OPERATION
1-76
[NAV DATA]
1 BACK
2 DEPTH
OFF/m/ft
3 DEPTH GRAPH SCALE
10/20/50/
100/200/500
4 DEPTH MARK
000m
5 CURRENT
OFF/ON
6 WIND
OFF/m/s/KT
7 TEMP
OFF/ON
8 DATE-TIME
OFF/UTC/LOCAL
9 LOCAL TIME ADJ
+00:00
0 WPT DATA
OFF/REL/TRUE
1.40 Setting Up Nav Data
Wind, depth, ocean current, water temperature, date and time and waypoint data
may be set up as follows:
1. Roll the trackball to choose the MENU box at the right side of the screen and
then push the left button.
2. Roll the wheel to choose 7 NAV DATA and then push left button to open the
NAV DATA menu.
NAV DATA menu
3. Choose appropriate options referring to the table on the next page for details.

1. RADAR OPERATION
1-77
Nav data menu description
Item Description
2 DEPTH Chooses unit of depth measurement, or turn
depth indication off.
3 DEPTH GRAPH SCALE Chooses depth scale range. The echogram
shows the last 30 minutes of sounding along
the ship’s track.
4 DEPTH MARK Chooses the depth at which to show the depth
mark.
5 CURRENT Turns ocean current display on (ocean current
relative to North) or off.
6 WIND Chooses unit of wind speed measurement, or
turn wind indication off.
7 TEMP Turns water temperature indication on/off.
8 DATE-TIME Chooses how to display date and time: OFF,
UTC or LOCAL.
9 LOCAL TIME ADJ If LOCAL is selected at 8 DATE-TIME, roll the
wheel to set the time difference between local
time and UTC time. A negative value may be
chosen by spinning the wheel past zero.
0 WPT DATA Turn waypoint data off, or display range and
bearing to waypoint.
4. Push the right button twice to close the menu.
Note: Wind and current data require appropriate sensors. Depth data requires
appropriate echo-sounding equipment. Wind vector shows a direction
from which the wind blows in, relative to own ship heading, and labeled “T
*.” Wind velocity is a true wind speed as a result of compensating for own
ship’s speed and orientation. Ocean current (tide) is the direction to which
the current is flowing away own ship position, relative to north.
30 20 10 min
100 m
80
60
40
20
0
Present depth
Last 30 minutes
of depth
N
E
W
S
OS heading
Wind direction relative to
OS heading, full scale
100 kt. TRUE WIND is a
calculated value from the
relative value and OS
heading.
Echogram
Wind, tide graph
Tide relative to north,
full scale 10 kt
Examples of depth echogram and wind, tide graph

1. RADAR OPERATION
1-78
[CUSTOMIZE•TEST]
1 BACK
2 [DATA BOX]
3 [F1]
4 [F2]
5 [F3]
6 [F4]
7 [OPERATION]
8 [TEST]
[DATA BOX]
1 BACK
3 NAV DATA
OFF/ON
4 ZOOM
OFF/2TIMES/3TIMES
5 ZOOM DISPLAY
STAB GND/STAB HGD/
STAB NORTH/
ARP TRACK
6 TARGET DATA
1BOX/2BOX/3BOX/
LARGE
1.41 Text Window Setup
The text window, displayed at the right 1/4 of the screen, mainly shows nav data,
zoomed target, and ARP target data. You can set up this window as follows:
1. Roll the trackball to choose the MENU box at the right side of the screen and
then push the left button.
2. Roll the wheel to choose 9 [CUSTOMIZE•TEST] and then push the wheel or
the left button.
CUSTOMIZE•TEST menu
3. Roll the wheel to choose 2 [DATA BOX] and then push the wheel or the left
button.
DATA BOX menu
4. Roll the wheel to choose 3 NAV DATA and then push the wheel or the left
button.
5. Roll the wheel to choose OFF or ON as appropriate and then push the wheel
or the left button.
6. Roll the wheel to choose 4 ZOOM and then push the wheel or the left button.
7. Roll the wheel to choose OFF or zoom magnification factor (2TIMES or 3
TIMES) and then push the wheel or the left button.
8. If you chose a zoom factor at step 7, go to step 9. Otherwise, go to step 11.
9. Roll the wheel to choose 5 ZOOM DISPLAY and then push the wheel or the
left button.

1. RADAR OPERATION
1-79
10. Roll the wheel to choose zoom display format and then push the wheel or the
left button.
REL: Zoom display moves in relative motion
STAB: Zoom display is ground stabilized (geographically fixed)
ACQ: Zoom ARP targets
11. Roll the wheel to choose 6 TARGET DATA and then push the wheel or the
left button.
12. Roll the wheel to choose quantity of ARP target data to show among 1BOX,
2BOX, 3BOX and LARGE and then push the wheel or the left button.
Note: Nav data or zoom is
automatically removed
when "3BOX" is selected.
LARGE
Nav Data or Zoom
ARP, AIS Functions
Box
Warnings, Alerts
Guidance Box
1 BOX
Zoom
Nav Data or Zoom
ARP, AIS Functions
Box
Warnings, Alerts
Guidance Box
1 BOX
2 BOX
Nav Data or Zoom
ARP, AIS Functions
Box
Warnings, Alerts
Guidance Box
1 BOX
2 BOX
3 BOX
ARP, AIS Functions
Box
Warnings, Alerts
Guidance Box
1 BOX 2 BOX
3 BOX LARGE
ARP target data setting and data box arrangement
13. Push the right button three times to close the menu.

1. RADAR OPERATION
1-80
[CUSTOMIZE•TEST]
1 BACK
2 [DATA BOX]
3 [F1]
4 [F2]
5 [F3]
6 [F4]
7 [OPERATION]
8 [TEST]
[OPERATION]
1 BACK
2 WHEEL DRIVE
NORMAL/REVERSE
3 KEY BEEP
OFF/LO/MID/HI
4 REMOTE KEY
F#-/DISPLAY
5 POP UP GUIDANCE
OFF/ON
6 OWN SHIP VECTOR
OFF/HDG/COURSE
7 STERN-UP
OFF/ON
8 SHUTTLE FERRY
OFF/MODE1/MODE2
1.42 Customizing Operation
Several operation items may be customized to suit your needs.
1. Roll the trackball to choose the MENU box at the right side of the screen and
then push the left button.
2. Roll the wheel to choose 9 [CUSTOMIZE•TEST] and then push the wheel or
the left button to open the CUSTOMIZE•TEST menu.
CUSTOMIZE•TEST menu
3. Roll the wheel to choose 7 [OPERATION] and then push the wheel or the left
button.
OPERATION menu
4. Set each item as appropriate, referring to the table on the next page for
details.
5. Push the right button to close the menu.

1. RADAR OPERATION
1-81
Operation menu items
Item No. Description Options
2 WHEEL DRIVE
Choose how to cycle data when
using the wheel.
NORMAL: Cycles numeral
data in numeric order and
indication data in clockwise
order.
REVERSE: Reverse of
NORMAL.
3 KEY BEEP
Key beeps when key sequence
has been correctly executed.
OFF: No key beep
LO, MID, HI: Loudness of
key beep
4 REMOTE KEY Choose function of keys F1-F4
on control unit.
F*: Operates as function
key.
DISPLAY: Control unit
operates radar it is
connected to.
5 POP UP
GUIDANCE
Pop up guidance You may turn the guidance
off or on. Available on B and
W types.
6 OWN SHIP
VECTOR
Choose what the own ship
vector displays.
OFF: No own ship vector
HDG: Vector shows heading
direction.
COURSE: Vector shows
course.
7 STERN-UP Enables/disables the stern-up
presentation mode.
ON: Enables stern-up mode.
OFF: Disables stern-up
mode.
Not available on the IMO
type
8 SHUTTLE
FERRY
Turns shuttle ferry mode on or
off.
OFF: Disables shuttle ferry
mode.
MODE1: Head-up picture is
rotated 180°.
MODE2: Head-up picture is
rotated 180° and the gyro
reading has 180° added to it
or subtracted from it.

1. RADAR OPERATION
1-82
1.43 Alarms
When error is detected, the appropriate alarm indication appears (in red) and the
audible alarm sounds. Silence the audible alarm with the [ALARM ACK] key or
choose the ALARM ACK box and then push the left button. The error indication
remains on the display until the reason for the alarm is removed.
1.43.1 Alarm description
Alarm description
Warning Audible
alarm
Visual alarm To quit alarm status
GYRO
failure
2 beeps HDG indication reads “***.*” and
the message HEADING SET
appears at the lower-left corner of
the screen. GYRO in red.
Display is automatically switched to
head-up mode within 1 min.
Pres the [MODE] key top
erase the message. Match
the on-screen HDG readout
with the actual compass
reading, if necessary.
Guard
alarm
Beeps Target flashes. Press the [ALARM ACK] key
or click the ALARM ACK box
with the left button.
WATCH
alarm
Beeps WATCH 0:00
(WATCH appears and time count
freezes at 0:00).
Press the [ALARM ACK] key
or click the WATCH box with
the left button. The WATCH
box is displayed in normal
video and the timer is reset.
Own ship
lat/lon
Cursor
lat/lon
None “***.*” In own ship position field
“***.*” In cursor position field
Make sure that own ship
position data is fed from
external radionav equipment.
System
failure
None Message GYRO appears at screen
bottom. No radar echoes. SYSTEM
FAIL in red at the lower left of the
display during test.
Make sure the antenna is
turned on.
Incorrect
keystroke
Double
beep tone
(Non-IMO
type)
None Correct keystroke is
responded by a single beep
provided that KEY BEEP ON
is selected in the
OPERATION menu.
Log failure 2 beeps LOG **.* and LOG appear in red, if
no log signal is input for 30 s while
the ship speed has been more than
5.0 kt.
If the SDME has failed, use
the Manual Speed mode or
other appropriate sensor.

1. RADAR OPERATION
1-83
Alarm description (con’t from previous page)
Warning Audible
alarm
Visual alarm To quit alarm status
EPFS
failure
Continuous
beep
EPFS in red (EPFS: electronic
position-fixing system) in the
warning and indication cell.
The indication also appears when
the GPS mode is switched
between GPS and DGPS.
To silence the beep and
erase the message, press
the [ALARM ACK] key or
click the ALARM ACK box
with the left button.
Message cannot be
erased if position signal is
missing; it is automatically
erased when signal is
restored.
SOG
indication
none The SOG (Speed Made Good)
indication turns red at the top data
cell when SOG option is selected
on the menu and the associated
SDME (Speed and Distance
Measuring Equipment = Speed log)
fails to detect a bottom tracking
speed, resulting in the “Speed
through the water” (STW) mode
automatically.
COLLISION Continuous
beep
COLLISION comes on when
ARP-tracked target is on collision
course.
Take evasive action or
terminate tracking of
target.
Then, the visual indication
goes off.
TRUE
VECTOR
indication
None The TRUE VECTOR indication
turns red when the TRUE Vector is
selected in the RM mode, and
returns to the normal text color in
the North-up TM mode.
Guard Zone
alarm
Continuous
beep
The label GZ appears in red if a
target enters to the target alarm
zone. Target is masked by a
flashing inverted triangle.
Press the [ALARM ACK]
key or click the ALARM
ACK box with the left
button to acknowledge it.
GZ OUT
alarm
None If the range scale has been
reduced to make one of GZs
positions more than 1.5 times of
the range scale, the label GZ OUT
appears in red.
Change the range scale of
GZ.

1. RADAR OPERATION
1-84
[ALARM]
1 BACK
2 GUARD ALARM MODE
IN/OUT
3 GUARD ALARM LEVEL
1/2/3/4
4 WATCH ALARM
OFF/6M/10M/
12M/15/20M
5 ALARM SOUND LEVEL
LOW/MID/HIGH
6 [ALARM OUT1]
7 [ALARM OUT2]
8 [ALARM OUT3]
9 [ALARM OUT4]
0 AUDIO ALARM
OFF/ON
[ALARM OUT1]
1 BACK
2
TARGET ALARM
WATCH ALARM
GUARD ZONE
LOST TARGET
CPA LIMIT
AUTO ACQ TGT FULL
MAN ACQ TGT FULL
ARP SYSTEM ERROR
AZIMUTH
HEAD LINE
TRIGGER
VIDEO
GYRO
LOG
EPFS
XTE
ARRIVAL WPT
DEPTH
ALARM ACK OUT
OPERATOR FITNESS
1.43.2 Outputting alarm signal
Four ports are provided from which to output alarm signals to external equipment.
Choose the port and alarm signals to output as follows:
1. Roll the trackball to choose the MENU box and then push the left button.
2. Roll the wheel to choose 3 ALARM and then push the wheel or the left
button.
ALARM menu
3. Roll the wheel to choose appropriate “ALARM OUT” item (6-9), and then
push the wheel or the left button.
ALARM OUT1 menu

1. RADAR OPERATION
1-85
4. Roll the wheel to choose an alarm to output and then push the wheel or the
left button. The alarm chosen is underlined.
5. Repeat step 5 to choose other alarms to output.
6. Push the right button three times to close the menu.
1.44 Choosing the Antenna, Displaying Antenna
Information
This radar’s interswitch uses an Ethernet to exchange video and control signals
and actual interswitching is done with a digitized signal. Max. 4 antennas may be
selected from the menu.
1.44.1 Choosing the antenna
For the ship which carries multiple antennas you may choose the antenna to use
as follows:
1. Roll the trackball to place the arrow in the ANTENNA box at the left side of
the screen.
ANT1 X-BAND
ANTENNA box
2. Push the left button to choose the antenna to use.
Note: When the interswitch functions, all processor units viewing the image from
the same antenna show the same radar picture, due to the nature of the
LAN. Functions other than those listed below are controlled mutually.
Independently controlled functions in interswitching
Echo stretch
Echo averaging
Echo trails
Zoom
Wiper
Vector mode, vector time
ARP, AIS track interval
Target alarm
Speed data
L/L data

1. RADAR OPERATION
1-86
[ANT INFORMATION]
ANT NO 1
BAND : X-BAND
MODEL : 12 UP
POS : FORE
ANT NO 2
BAND : X-BAND
MODEL : 25 UP
POS : MAIN TOP
ANT NO 3
BAND : S-BAND
MODEL : 30 UP
POS : MAIN 2ND
ANT NO 4
BAND :
MODEL :
POS :
OWN RADAR NO.
8 SUB MONITOR
OFF/ON
9 INTER SW PRIORITY
OFF/ON
1.44.2 Displaying antenna information
The antenna information display shows data (radar band, model and position) on
the radar antennas currently powered. If an antenna is not powered, its data
area is blank.
1. Roll the trackball to place the arrow in the ANTENNA box at the left side of
the screen.
2. Push the left button to choose the antenna for which you want to find
information. (You cannot choose an antenna which does not exist or one
which is not powered.)
3. Push the right button to show the antenna information display.
ANTENNA INFORMATION display
4. Push the right button to close the antenna information display.
The interswitch function permits control of all antennas from any display, using
an Ethernet In the antenna system configuration shown above, for example,
ANT1 can be controlled directly from DISPLAY-A, and also can be controlled
from other displays, via the Ethernet. Further, if ANT1 is out of order or its power
has been turned off, any display can switch to ANT2 or ANT3. The ANT
INFORMATION display shows which antennas can be used. Refer to it to know
antenna status.
Using the information shown on the antenna
information display at left, the antenna system
configuration looks as below.
ANT1 ANT2 ANT3
DISP-A DISP-B DISP-C
Ethernet HUB

1. RADAR OPERATION
1-87
1.45 Cursor Data
Cursor data can be shown in range and bearing from own ship, latitude and
longitude position or cursor’s X-Y coordinates.
1. Roll the trackball to choose the CURSOR DATA box at the right side of the
display.
+
34°40.849 N
135°18.303 E
CURSOR DATA box (L/L position)
2. Push the left button to choose the cursor data to show. The cursor data
changes in the sequence shown below.
+ 34°30.323 N
135°08.263 E
+ 9.649NM
9.683NM
+ 1351.2°T
13.67NM
Range and bearing from
own ship to cursor position
Latitude and longitude
position of cursor
Cursor X-Y position
Cursor data options
Note 1: For the X-Y coordinates display, the Y-axis is the heading line, right/top is
“plus” and left/lower is “minus.”
Note 2: When displaying latitude and longitude position and the cursor has been
aligned (on the PLOTTER menu), the indication “ALIGN” appears at the
right side of the screen (in red).
Note 3: Cursor data reads “- - -.-” when the cursor is placed outside the effective
display area.
Note 4: You may choose cursor bearing format (true or relative) and cursor
range unit (nm, sm, km or kyd) as follows:
MENU → 2 MARK → 9 [EBL, VRM, CURSOR SET] → (CURSOR
BEARING, CURSOR RANGE)

1. RADAR OPERATION
1-88
[ECHO]
1 BACK
2 2ND ECHO REJ
OFF/ON
3 TUNE INITIALIZE
4 PM
OFF/ON
5 SART
OFF/ON
6 WIPER
OFF/1/2
7 ECHO AREA
CIRCLE/WIDE/ALL
1.46 Performance Monitor
A performance monitor is required for a radar installed on vessels of 300 GT and
upward engaged in international voyages. Two units are available:
X-band radar: PM-31 (9410 ± 45 MHz)
S-band radar: PM-51 (3050 ± 30 MHz).
The performance monitor is incorporated in the antenna unit.
1.46.1 Activating, deactivating the performance monitor
1. Roll the trackball to choose the MENU box and then push the left button.
2. Roll the wheel to choose 1 ECHO and then push the wheel or the left button.
3. Roll the wheel to choose 4 PM and then push the wheel or the left button.
4. Roll the wheel to choose OFF or ON as appropriate and then push the wheel
or the left button.
5. Push the right button twice to close the menu.
“PM” appears on the display when the performance monitor is active.
1.46.2 Checking radar performance
1. The radar is automatically set up as follows:
Range: 24 nm
Pulselength: Long
Shadow Sector: Off
STC: Off
RAIN: Off
Echo Stretch: Off
Echo Average: Off
Video Contrast: A
Tune: Auto
Gain: Initial setting (as set with PM GAIN ADJ at installation)
2. Turn on the performance monitor referring to paragraph 1.46.1.
3. After observing the results turn off the performance monitor.
ECHO menu

1 RADAR OPERATION
1-89
The range scale is automatically set to 24 nm. The radar screen will show on or
two arcs. If the radar transmitter and receiver are in good working conditions in
as much as the original state when the monitor was turned up, the innermost
arcs should appear between 13.5 to 18.5 nm. The performance monitor can
observe a total of 10 dB loss in transmitter and receiver.
Transmitter: normal
Receiver: normal
Transmitter and receiver:
10 db loss
Echo is not visible
13.5 nm
18.5 nm
Display Radar State
Note: The lengths of the arcs may vary according to installation environment.
Judge the strength of the echo which appears within 90° behind own ship
to confirm if the radar is working properly or not.

1. RADAR OPERATION
1-90
[ECHO]
1 BACK
2 2ND ECHO REJ
OFF/ON
3 TUNE INITIALIZE
4 PM
OFF/ON
5 SART
OFF/ON
6 WIPER
OFF/1/2
7 ECHO AREA
CIRCLE/WIDE/ALL
1.47 Wiper
The wiper feature automatically changes the brilliance of weak signals to
facilitate picture observation, and its affect depends on the wiper setting used
and whether each averaging is turned on or off.
Condition 1: Wiper setting “1” or “2”, Echo averaging OFF
The brilliance of weak signals such as noise, sea clutter and rain clutter is
reduced to clear the picture of those unwanted echoes. The wiper setting “2”
provides greater suppression of brilliance of weak echoes than does setting “1”.
Condition 2: Wiper setting “2”, Echo averaging ON (EAV1/2/3)
With the wiper setting “2” and echo averaging on, you can observe the picture
before and after echo averaging. For example, after observing the movement of
a high-speed craft on the display, you can view the picture in which only the
brilliance of sea clutter is suppressed, after echo averaging.
To activate the wiper feature, do the following:
1. Roll the trackball to choose the MENU box and then push the left button.
2. Roll the wheel to choose 1 ECHO and then push the wheel or the left button.
ECHO menu
3. Roll the wheel to choose 6 WIPER and then push the wheel or the left button.
4. Roll the wheel to choose OFF, 1 or 2 as appropriate and then push the wheel
or the left button.
5. Push the right button twice to close the menu.

1 RADAR OPERATION
1-91
01
02
03
04
05
06
07
08
09
10
1.48 Own Ship Symbol
Own ship symbol ( ) may be inscribed on the screen as below. You may enter
ten such symbols. Each own ship symbols is shown with a number.
1. Roll the trackball to choose the MARK box at the left side of the screen. The
guidance box now reads “MARK SELECT / MARK MENU.”
MARK
Mark type last
selected, mark
number
-> +
- - -m, - - -m
1
Dimensions of
own ship
Mark box
2. Push the right button to open the MARK menu.
[MARK MENU]
1 ORIGIN MARK STAB
GND/SEA
2 MARK KIND
ORIGIN MARK(No. )/
ORIGIN MARK(SYMBOL)/
MAP MARK/
WP 1~50/
WP 51~ 100/
WP 101~150/
WP 151~ 200/
OWN SHIP SHAPE
8 MARK POSN
CURSOR/OS/L/L
00°000.00 N
000°000.00 E
9 MAP DISPLAY
OFF/ON
0 MAP MARK COLOR
RED/GRN/BLU/YEL/
CYA/MAG/WHT
MARK menu
3. Roll the wheel to choose “2” and then push the wheel or the left button.
4. Roll the wheel to choose OWN SHIP SHAPE and then push the wheel or the
left button.
5. Push the right button to close the menu.
6. Use the trackball to choose the own ship symbol at the
bottom left corner.
7. Roll the wheel to choose the point number for which you
want to change its position. See figure at right.
8. Push the left button twice. The cursor positions at the point
number chosen.
9. Use the trackball to drag the point to location desired.
10. Push the left button to confirm chosen location.
11. Repeat steps 6-10 continue changing symbol shape.

1. RADAR OPERATION
1-92
1.49 Color and Brilliance Sets
This radar provides four sets of color and brilliance sets to match any ambient
lighting condition. The default colors are as shown in the table below. The default
brilliance setting for any item is “50%”.
BRILL1 BRILL2 BRILL3 BRILL4
Echo Yellow Yellow Yellow Yellow
Inside Display,
Outside Display
Black, Black Black, Black Blue, Black Blue, Blue
Menu Yellow Yellow Yellow Yellow
Characters Green Red Green White
Bearing Scale Blue Red White Green
1.49.1 Choosing color and brilliance set
1. Roll the trackball to choose the BRILL box at the left side of the screen.
2. Roll the wheel to choose color and brilliance set from among BRILL1 –
BRILL4.
3. Push the wheel to finish.
1.49.2 Presetting color and brilliance set
1. Roll the trackball to choose the BRILL box at the left side of the screen.
2. Push the right button to open the BRILL menu.
[BRILL1 MENU (1/2)]
1 ECHO COLOR
YEL/GRN/
WHT/COLOR
2 BKGD COLOR
BLK-GRN/
BLK-RED/
BLU-CIR/
BLU/BRT-BLU
3 PANEL DIMMER
4 CHARACTER
5 CURSOR
6 ECHO
7 TRAIL
8 HL
9 RING
0 NEXT
BRILL menu
3. Roll the wheel to choose 1 ECHO COLOR and then push the wheel or the
left button.
4. Roll the wheel to choose echo color desired and then push the wheel or the
left button. “COLOR,” available on the A, B and W types, displays echoes in
colors of red, yellow and green, corresponding to signal levels of strong,
medium and weak.

1. RADAR OPERATION
1-93
5. Roll the wheel to choose 2 BKGD COLOR and then push the wheel or the
left button.
6. Roll the wheel to choose background color and surrounding color
combination desired and then push the wheel or the left button.
7. Set brilliance-related items referring to paragraph 1.38.
8. Push the right button to close the BRILL menu.
1.50 Reference Point for CPA/TCPA
The common reference point for CPA/TCPA can be chosen from antenna
position or conning position as shown below. Echo sweep center and sector
blanking symbol are always referenced to antenna position regardless of
reference point chosen. For conning position, which is entered at installation,
EBL and VRM are referenced to conning position.
1. Roll the trackball to choose the Reference Point Box at the top of the screen.
REF POINT
ANT POSN
Reference point box
2. Push the right button to choose ANT POSN or CONN POSN as appropriate.

1. RADAR OPERATION
1-94
1.51 Switching Hub HUB-100 (option)
The HUB-100 provides switching for a card interface unit and multiple processor
units (max. 7), using an Ethernet interface (100BASE-TX/10BASE-T). LEDs
display link/activity, mode (full-duplex or half-duplex) and collision statuses.
No operation is required of the user. Simply turn on the HUB-100’s AC power
source to power it.
LED display
The LEDs on the top of the unit light, flash or go off according to equipment
status. When the equipment is powered all LEDs light and then go off.
LEDs
Switching Hub HUB-100
LED status and meaning
LED Status Meaning
Power Lit
Off
Equipment powered
Equipment off
Link/Act Lit
Off
Flashing
Connection with terminal normal
Connection with terminal disconnected
Data TX or RX
FDx/Col Lit
Off
Flashing
Full-duplex
Half-duplex
Collision
100M Lit
Off
100Mbps connection
10Mbps connection

2-1
2 RADAR OBSERVATION
2.1 General
2.1.1 Minimum and maximum ranges
Minimum range
The minimum range is defined by the shortest distance at which, using a scale of
1.5 or 0.75 nm, a target having an echoing area of 10 m
2
is still shown separate
from the point representing the antenna position.
It is mainly dependent on the pulselength, antenna height, and signal processing
such as main bang suppression and digital quantization. It is a good practice to
use a shorter range scale as far as it gives favorable definition or clarity of
picture. The IMO Resolution MSC.64(67) Annex 4 (Shipborne radar) and A.820:
1995 (High Speed Craft Radar) require the minimum range to be less than 50 m
and 35 m, respectively. This series of radars satisfy this requirement.
Maximum range
The maximum detecting range of the radar, Rmax, varies considerably
depending on several factors such as the height of the antenna above the
waterline, the height of the target above the sea, the size, shape and material of
the target, and the atmospheric conditions.
Under normal atmospheric conditions, the maximum range is equal to the radar
horizon or a little shorter. The radar horizon is longer than the optical one by
about 6% because of the diffraction property of the radar signal. The Rmax is
given in the following equation.
R
max
= 2.2 x ( h1 +h2 )
where Rmax: radar horizon (nautical miles)
h1: antenna height (m)
h2 : target height (m)
Radar horizon
Optical horizon
For example, if the height of the antenna above the waterline is 9 meters and the
height of the target is 16 meters, the maximum radar range is;
R
max
= 2.2 x ( 9 + 16 ) = 2.2 x (3 + 4) = 15.4 nm
It should be noted that the detection range is reduced by precipitation (which
absorbs the radar signal).

2. RADAR OBSERVATION
2-2
X-band and S-band
In fair weather, the equation on the previous page does not give a significant
difference between X- and S-band radars. However, in heavy precipitation
condition, an S-band radar would have better detection than an X-band radar.
Radar resolution
There are two important factors in radar resolution (discrimination): bearing
resolution and range resolution.
Bearing resolution
Bearing resolution is the ability of the radar to display as separate pips the
echoes received from two targets which are at the same range and close
together. It is proportional to the antenna length and reciprocally proportional to
the wavelength. The length of the antenna radiator should be chosen for a
bearing resolution better than 2.5° (IMO Resolution). This condition is normally
satisfied with a radiator of 1.2 m (4 ft) or longer in the X-band. The S-band radar
requires a radiator of about 12 feet (3.6 m) or longer.
Range resolution
Range resolution is the ability to display as separate pips the echoes received
from two targets which are on the same bearing and close to each other. This is
determined by pulselength only. Practically, a 0.08 microsecond pulse offers the
discrimination better than 35 m as do so with all FURUNO radars.
Test targets for determining the range and bearing resolution are radar reflectors
having an echoing area of 10 m
2
.
Bearing accuracy
One of the most important features of the radar is how accurately the bearing of
a target can be measured. The accuracy of bearing measurement basically
depends on the narrowness of the radar beam. However, the bearing is usually
taken relative to the ship’s heading, and thus, proper adjustment of the heading
line at installation is an important factor in ensuring bearing accuracy. To
minimize error when measuring the bearing of a target, put the target echo at the
extreme position on the screen by selecting a suitable range.
Range measurement
Measurement of the range to a target is also a very important function of the
radar. Generally, there are two means of measuring range: the fixed range rings
and the variable range marker (VRM). The fixed range rings appear on the
screen with a predetermined interval and provide a rough estimate of the range
to a target. The variable range marker’s diameter is increased or decreased so
that the marker touches the inner edge of the target, allowing the operator to
obtain more accurate range measurements.

2. RADAR OBSERVATION
2-3
2.2 False Echoes
Occasionally echo signals appear on the screen at positions where there is no
target or disappear even if there are targets. They are, however, recognized if
you understand the reason why they are displayed. Typical false echoes are
shown below.
Multiple echoes
Multiple echoes occur when a transmitted pulse returns from a solid object like a
large ship, bridge, or breakwater. A second, a third or more echoes may be
observed on the display at double, triple or other multiples of the actual range of
the target as shown below. Multiple reflection echoes can be reduced and often
removed by decreasing the gain (sensitivity) or properly adjusting the A/C SEA
control.
Own ship
Target
Tr u e
echo
Multiple
echo
Multiple echoes
Sidelobe echoes
Every time the radar pulse is transmitted, some radiation escapes on each side
of the beam, called “sidelobes.” If a target exists where it can be detected by the
side lobes as well as the main lobe, the side echoes may be represented on
both sides of the true echo at the same range. Side lobes show usually only on
short ranges and from strong targets. They can be reduced through careful
reduction of the gain or proper adjustment of the A/C SEA control.
Target B
(True)
Target B
(Spurious)
Target A
Sidelobe echoes

2. RADAR OBSERVATION
2-4
Virtual image
A relatively large target close to your ship may be represented at two positions
on the screen. One of them is the true echo directly reflected by the target and
the other is a false echo which is caused by the mirror effect of a large object on
or close to your ship as shown in the figure below. If your ship comes close to a
large metal bridge, for example, such a false echo may temporarily be seen on
the screen.
Tr u e
echo
False
echo
Own ship
Target ship
Mirror image
of target ship
Virtual image
Shadow sectors
Funnels, stacks, masts, or derricks in the path of the antenna block the radar
beam. If the angle subtended at the antenna is more than a few degrees, a
non-detecting sector may be produced. Within this sector targets can not be
detected.
Radar
antenna
Radar
mast
Shadow sector
Shadow sectors

2. RADAR OBSERVATION
2-5
2.3 SART (Search and Rescue Transponder)
2.3.1 SART description
A Search and Rescue Transponder (SART) may be triggered by any X-Band (3
cm) radar within a range of approximately 8 nm. Each radar pulse received
causes it to transmit a response which is swept repetitively across the complete
radar frequency band. When interrogated, it first sweeps rapidly (0.4 µs) through
the band before beginning a relatively slow sweep (7.5 µs) through the band
back to the starting frequency. This process is repeated for a total of twelve
complete cycles. At some point in each sweep, the SART frequency will match
that of the interrogating radar and be within the pass band of the radar receiver.
If the SART is within range, the frequency match during each of the 12 slow
sweeps will produce a response on the radar display, thus a line of 12 dots
equally spaced by about 0.64 nautical miles will be shown.
When the radar to the SART is reduced to about 1 nm, the radar display my
show also the 12 responses generated during the fast sweeps. These additional
dot responses, which also are equally spaced by 0.64 nautical miles, will be
interspersed with the original line of 12 dots. They will appear slightly weaker
and smaller than the original dots.
9500 MHz
9200 MHz
Radar antenna
beamwidth
Screen A: When SART
is distant Screen B: When SART
is close
Lines of 12 dots
are displayed in
concentric arcs.
Echo from SART
Position of
SART
Own ship
position Own ship
position
SART mark
length
Radar receiver
bandwidth
Sweep time
7.5 ∝s
95 ∝s
Sweep start
High speed sweep signal
Low speed sweep signal
24 NM 1.5 NM
Position of
SART
Echo from
SART
SART

2. RADAR OBSERVATION
2-6
[ECHO]
1 BACK
2 2ND ECHO REJ
OFF/ON
3 TUNE INITIALIZE
4 PM
OFF/ON
5 SART
OFF/ON
6 WIPER
OFF/1/2
7 ECHO AREA
CIRCLE/WIDE/ALL
2.3.2 Showing SART marks on the radar display
This radar is equipped with a feature which optimally sets up the radar for SART
detection. This feature automatically detunes the radar receiver out of its best
tuning condition. This erases or weakens all normal radar echoes, but the SART
marks are not erased because the SART response signal scans over all
frequencies in the 9 GHz band. When the radar approaches the SART in
operation, the SART marks will enlarge to large arcs, blurring a large part of the
screen.
To set up for SART detection do the following:
1. Roll the trackball to choose the MENU box and then push the wheel or the
left button.
2. Roll the wheel to choose 1 ECHO and then push the wheel or the left button.
ECHO menu
3. Roll the wheel to choose 5 SART and then push the wheel or the left button.
4. Roll the wheel to choose ON and then push the wheel or the left button.
With SART turned on radar functions are set as follows:
Range: 12 nm
Pulselength: Long
Echo Stretch: Off
Noise Rejector: Off
Echo Averaging: Off
Interference Rejector: Off
Performance Monitor: Off
A/C RAIN: Off
5. Push the right button twice to close the menu.
“SART” appears at the bottom of the display when this feature is active. Be sure
to turn off the SART feature when SART detection is no longer your objective.

2. RADAR OBSERVATION
2-7
2.3.3 General remarks on receiving SART
SART range errors
When responses from only the 12 low frequency sweeps are visible (when the
SART is at a range greater than about 1 nm), the position at which the first dot is
displayed may be as much as 0.64 nm beyond the true position of the SART.
When the range closes so that the fast sweep responses are seen also, the first
of these will be no more than 150 meters beyond the true position.
Radar bandwidth
This is normally matched to the radar pulselength and is usually switched with
the range scale and the associated pulselength. Narrow bandwidths of 3-5 MHz
are used with long pulses on long range scales and wide bandwidths of 10-25
MHz with short pulses on short ranges.
A radar bandwidth of less than 5 MHz will attenuate the SART signal slightly, so
it is preferable to use a medium bandwidth to ensure optimum detection of the
SART.
Radar side lobes
As the SART is approached, side lobes from the radar antenna may show the
SART responses as a series of arcs or concentric rings. These can be removed
by the use of the anti-clutter sea control although it may be operationally useful
to observe the side lobes as they may be easier to detect in clutter conditions
and also they will confirm that the SART is near to own ship.
Note: SART information excerpted from IMO SN/Circ 197 OPERATION OF
MARINE RADAR FOR SART DETECTION.

2. RADAR OBSERVATION
2-8
2.4 RACON
A RACON is a radar beacon which emits radar receivable signals in the radar
frequency spectrum (X- or S-band). There are several signal formats; in general,
the RACON signal appears on the radar screen as a rectangular echo
originating at a point just beyond the position of the radar beacon. It has a Morse
coded pattern. Note that the position on the radar display is not accurate.
RACON
RACON

3-1
3 ARP OPERATION
3.1 Usage Precautions
• This function is designed to meet the IMO requirements of both ARPA and
ATA, and the desired function is selected during the installation of the
equipment. For sake of brevity, this manual uses “ARP” when referring to
ARPA or ATA.
• The plotting accuracy and response of this ARP meets IMO standards.
Tracking accuracy is affected by the following:
• Tracking accuracy is affected by course change. One to two minutes is
needed to restore vectors to full accuracy after an abrupt course change.
(The actual amount depends on gyrocompass specifications.)
• The amount of tracking delay is inversely proportional to the relative speed
of the target. Delay is on the order of 15-30 seconds for high relative
speed; 30-60 seconds for low relative speed.
• The data generated by this ARP are intended for reference only. Refer to
official nautical charts for detailed and up-to-date information.
• A target measuring 800 m or more in the radial or circumferential direction is
regarded as a landmass and not acquired or tracked. Echoes smaller than
800 m are regarded as targets to be tracked.

3. ARP OPERATION
3-2
3.2 Controls for ARP
Keyboard
The ARP uses the keys shown below.
ACQ
ON
MENU
OFF
VRM
A/C SEAA/C RAIN
MODE
3
LINE
INDEX
6
OFF
21
HL
CENTER
OFF
45
RESET
CU/TM
OFFSET
EBL
GAIN
TARGET
CANCEL
TARGET
DATA
RANGE
-
+
LIST
TARGET
9
MARK
ENTER
TIME
VECTOR
78
CANCEL
TRAILS
0
MODE
VECTOR
BRILL
BRILL
EBL
F1
OFF
F2
ON
ACK
ALARM
F3 F4
STBY
TX
ACQ: Manually acquires a target.
TARGET DATA: Displays data on ARP target
chosen with the trackball.
TARGET CANCEL: Terminates tracking of ARP
target chosen with the trackball.
Control unit RCU-014
Trackball
With the cursor inside the effective display area, you can access ARP functions
by rolling the wheel or choosing appropriate ARP function from the CURSOR
menu.
Roll the wheel to show the following indications in the guidance box to access
respective ARP function:
ARP TARGET DATA & ACQ: Manually acquires a target, or displays data of the
cursor-selected ARP target.
TARGET CANCEL: Cancels tracking on cursor-selected ARP target.

3. ARP OPERATION
3-3
3.3 Activating, Deactivating ARP
To activate or deactivate the ARP:
1. Roll the trackball to place the arrow in the ARP ACQ MODE box at the right
side of the display. (Note that “ATA” replaces “ARPA” when the ATA feature is
used.)
ARPA
AUTO
MAN
ARPA ACQ MODE box
2. Push the left button to show OFF, MAN or AUTO MAN as appropriate.
3.4 Entering Own Ship's Speed
The ARP requires own ship's speed and heading data. The speed can be STW,
BT, SOG or echo-referenced speed (based on 3 max. stationary objects).
Manual input is also possible.
For automatic or manual input, see paragraph 1.13. For echo-referenced speed
input follow the procedure below.
3.4.1 Echo-referenced speed input
The use of echo-referenced speed is recommended when:
• The speed log is not operating properly or not connected to the radar.
• The vessel has no device which can measure ship's leeward movement
(Doppler sonar, speed log, etc.) when leeward movement can not be
disregarded.
If you select echo-referenced speed, the ARP calculates own ship's speed
relative to a fixed reference target. The number of targets may be 1, 2 or 3. They
appear as tracked targets, each shown in a small circle. When a plural of objects
are selected, the mean value is used for stabilization and speed.
1. With the cursor inside the effective display area, roll the wheel to display
“REF MARK / EXIT” in the guidance box.
2. Select a small fixed island or any radar prominent point located at 0.2 to 24
nm from own ship.
3. Roll the trackball to place the cursor (+) on the target selected at step 2.

3. ARP OPERATION
3-4
4. Push the left button to enter the reference mark. (The mark may also be
entered by pressing the [ENTER MARK] key on the full keyboard.)
The reference target mark (see below) appears at the cursor position and
the own ship position data label changes from “LOG,” “NAV” or “MANUAL” to
“REF.” Note that it takes 60 scans or approximately 1 min before a new
speed is displayed. If tracking has failed for a reference target, the target is
marked with a lost target mark (symbol formed with two triangles).
changes to in 60 seconds.
R1 R1
Reference target
5. Repeat steps 2-4 to continue entering reference marks. Three may be
entered.
Notes on speed input by reference target
• When the reference target is lost or goes out of the acquisition range, the
reference target mark blinks and the speed reads “*.*” Select a different
reference target in this case.
• When all targets are deleted, the reference target mark is also deleted and the
target-based speed becomes invalid. The speed is indicated as KTBT where
BT means Bottom Track (speed over ground).
• Reference targets may be marked with a vector. This can be done with 3 REF
TARGET VECTOR on the ARP TARGET menu.
Canceling echo-referenced speed input
Open the SPD menu, referring to paragraph 1.13, and set 1 SHIP SPEED to
LOG, NAV or MANUAL as appropriate.

3. ARP OPERATION
3-5
[ARP TARGET MENU]
1 ARP SELECT
MANUAL100/
AUTO 25/
AUTO 50/
AUTO 75/
AUTO 100
2 ALL CANCEL
3 REF TARGET VECTOR
OFF/ON
3.5 Automatic Acquisition
The FAR-2xx7 radars can acquire a maximum of 100 targets, the number of
automatically and manually acquired targets determined by the ARP TGT menu
setting.
ARP TGT menu setting and target acquisition condition
Menu Setting Acquisition condition
MANUAL100 100 targets manually
AUTO25 25 targets automatically, 75 targets manually
AUTO50 50 targets automatically, 50 targets manually
AUTO75 75 targets automatically, 25 targets manually
AUTO100 100 targets automatically
A target just acquired automatically is marked with a broken square and a vector
appears within 20 scans (3 s for HSC) of the antenna to indicate the target's
motion trend. Within 60 scans (20 scans for HSC), the initial tracking stage is
finished and the target becomes ready for stable tracking. At this point, the
broken square mark changes to a solid circle. (Targets automatically acquired
are distinguished from those acquired manually. The targets which are acquired
manually are displayed by bold symbol.)
3.5.1 Enabling auto acquisition
1. Roll the trackball to place the arrow in the ARP ACQ MODE box at the right
side of the screen and then push the right button to show the ARP TARGET
menu.
ARP TARGET menu
2. Roll the wheel to choose 1 ARP SELECT and then push the wheel or the left
button.
3. Roll the wheel to choose automatic acquisition condition desired, referring to
the table above for details, and then push the wheel or the left button.
4. Push the right button to close the menu.
Note 1: The ARP ACQ MODE box shows AUTO or when the automatic
acquisition condition is selected.
Note 2: When the menu-set number of automatically acquired targets is
reached, the message “TARGET-FULL (AUTO)” is displayed at the
right-hand side of screen.

3. ARP OPERATION
3-6
[ARP TARGET MENU]
1 ARP SELECT
MANUAL100/
AUTO 25/
AUTO 50/
AUTO 75/
AUTO 100
2 ALL CANCEL
3 REF TARGET VECTOR
OFF/ON
3.5.2 Terminating tracking of targets (including reference targets)
When the ARP has acquired the menu-set number of targets automatically, the
message “TARGET-FULL(AUTO)” appears at the right side of the screen and no
more auto acquisition occurs unless targets are lost. Should this happen, cancel
tracking of less important targets or perform manual acquisition.
Canceling individual targets
By keyboard:
1. Roll the trackball to place the cursor (+) on the ARP or reference target to
cancel tracking.
2. Press the [TARGET CANCEL] key.
By trackball:
1. With the cursor inside the effective display area, roll the wheel to show
TARGET CANCEL / EXIT in the guidance box.
2. Roll the trackball to place the cursor on the ARP target or reference target to
cancel tracking.
3. Push the left button or the wheel to cancel tracking on the target selected.
4. To finish, push the right button.
Canceling tracking on all targets
1. Roll the trackball to choose the ARP ACQ MODE box at the right side of the
screen and then push the right button.
ARP TARGET menu
2. Use the wheel to choose 2 ALL CANCEL.
3. Push the wheel or the left button to cancel tracking on all ARP targets.

3. ARP OPERATION
3-7
[ARP TARGET MENU]
1 ARP SELECT
MANUAL100/
AUTO 25/
AUTO 50/
AUTO 75/
AUTO 100
2 ALL CANCEL
3 REF TARGET VECTOR
3.6 Manual Acquisition
Maximum 100 targets may be acquired manually depending on the acquisition
condition set on the ARP TGT menu.
3.6.1 Setting manual acquisition conditions
1. Roll the trackball to place the arrow in the ARP ACQ MODE box at the right
side of the screen and then push the right button to show the ARP TARGET
menu.
ARP TARGET menu
2. Roll the wheel to choose 1 ARP SELECT and then push the wheel.
3. Roll the wheel to choose MANUAL 100, AUTO 25, AUTO 50 or AUTO 75 as
appropriate and then push the wheel or the left button. For details see the
table on page 3-5.
4. Push the right button to close the menu.
3.6.2 Manually acquiring a target
By keyboard
1. Roll the trackball to place the cursor on the target you want to acquire.
2. Press the [ACQ] key.
By trackball
1. With the cursor inside the effective display area, roll the wheel to show “ARP
TARGET DATA & ACQ” in the guidance box.
2. Roll the trackball to place the cursor on the target you want to acquire.
3. Push the left button to acquire the target.

3. ARP OPERATION
3-8
The plotting symbol is drawn by broken lines during the initial acquisition stage.
A vector appears in about one minute after acquisition indicating the target's
motion trend. If the target is consistently detected for three minutes, the plotting
symbol changes to a solid circle. If acquisition fails, the target plotting symbol
blinks and disappears shortly.
ARP
Symbol Meaning
Immediately after acquisition, this plotting symbol is shown in broken
lines.
Within 20 scans (3 s for HSC with antenna running at 42 rpm)) of the
antenna after acquisition, a vector appears to show a trend of
movement.
Within 60 scans (20 scans for HSC with antenna speed of 42 rpm) of
the antenna after acquisition, the plotting symbol changes to a small
circle, indicating steady-state tracking condition.
Note 1: For successful acquisition, the target to be acquired should be within 0.2
to 32 nm from own ship and not obscured by sea or rain clutter.
Note 2: When the capacity for manual acquisition is reached, the message
“TARGET-FULL(MAN)” is displayed at the screen bottom. Cancel
tracking of non-threatening targets if you wish to acquire additional
targets manually.
Note 3: Target number is normally not shown. On the B and W type radars it
appears when the cursor is placed on an ARP symbol.
CAUTIONCAUTION
Target Swap
When a target being tracked nears another
target being tracked, the targets may be
"swapped". When two targets acquired
either automatically or manually come close
to each other, one of the two may become
a Lost Target. Should this happen, manual
re-acquisition of the Lost Target may be
required after the two have separated.

3. ARP OPERATION
3-9
3.7 ARP Symbols and ARP Symbol Attributes
3.7.1 ARP symbols
The symbols used in this equipment comply with IEC 60872-1.
Item Symbol Status Remarks
Initial stage
Broken square around an echo to indicate
the target under acquisition and initial stage
of tracking, before steady-state tracking.
Between 20 and 60 scans of the antenna
after acquisition (vector still unreliable)
Steady tracking
Solid circle with vector indicating steady
state tracking (60 scans after acquisition)
(flashing)
CPA alarm Plotting symbol changes to an equilateral
triangle, flashing to indicate the target is
predicted to come into CPA or TCPA.
CPA alarm
acknowledge
Flashing stops after CPA/TCPA alarm is
acknowledged.
Automatically
acquired targets
(flashing)
Lost target Lost target is indicated by flashing diamond
symbol. The diamond is formed from two
equal triangles.
Initial stage
Plotting symbol selected for a target
acquired manually is shown in bold broken
lines.
Bold broken square for 20 - 60 scans (3
scans for HSC) of the antenna after
acquisition
Steady tracking Manual plotting symbol in a bold solid circle
(60 scans after acquisition)
(flashing)
CPA alarm
(collision course)
Plotting symbol changes to an equilateral
triangle flashing if a target is predicted to
come into the preset CPA or TCPA.
Flashing stops after CPA/TCPA alarm is
acknowledged.
Manually
acquired targets
(flashing)
Lost target Lost target is indicated by flashing diamond
symbol. The diamond is formed from two
equal triangles.
Guard zone
(flashing)
On target passing
through operator-set
guard zone
Plotting symbol changes to an equilateral
triangle, apex down, flashing together with
vector if target enters guard zone.
Target selected
for data readout
01
On selected target Target data (range, bearing, course, speed,
CPA and TCPA)
Reference target
R
In 60 scans,
changes to
○R
On reference target
Used to calculate own ship’s
over-the-ground speed (echo-referenced
speed) for ground stabilization.

3. ARP OPERATION
3-10
Other ARP symbols
Item Symbol Status Remarks
Trial maneuver T
(flashing)
Bottom center
Appears during execution of a trial
maneuver.
Performance test XX
(flashing)
Bottom center Appears during performance test.
3.7.2 Choosing ARP symbol (B and W types)
In addition to the “standard” circle ARP symbol you may choose from the
symbols shown below.
1. Place the cursor on the ARP symbol you want to change.
2. Press the [TARGET DATA] key on the keyboard or display TARGET DATA &
ACQ in the guidance box and push the wheel.
3. Press the [TARGET DATA] key on the keyboard or the wheel consecutively
until desired symbol is displayed.
3.7.3 ARP symbol brilliance
1. Roll the trackball to choose the BRILL box at the left side of the screen and
then push the right button.
2. Roll the wheel to choose 0 NEXT and then push the wheel or the left button.
[BRILL1 MENU (2/2)]
1 BACK
2 BRG CURSOR
3 EBL
4 VRM
5 INDEX LINE
6 ARP SYMBOL
7 AIS SYMBOL
8 L/L GRID
9 MARK
0 CHART
BRILL menu, page 2
3. Roll the wheel to choose 6 ARP SYMBOL and then push the wheel or the left
button.
4. Roll the wheel to adjust brilliance.
5. Push the right button twice to close the menu.

3. ARP OPERATION
3-11
[ARP•AIS]
1 BACK
2 GUARD ZONE STAB
STAB HDG/STAB NORTH
3 GUARD POLYGON
OFF/STAB GND/
STAB HDG/STAB NORTH
4 [TRIAL MANEUVER]
5 [ARP SYMBOL]
6 [AIS SYMBOL]
7 [FUSION]
8 AIS FUNCTION
OFF/ON
9 AIS LOST ALARM
ACTIVATED TARGET/
ALL TARGET/
RANGE
0nm
[ARP SYMBOL]
1 BACK
2 ARP SYMBOL COLOR
RED/GRN/BLU/YEL/
CYA/MAG/WHT
3 ARP SYMBOL SIZE
SMALL/STD/LARGE
4 PAST POSN COLOR
RED/GRN/BLU/YEL/
CYA/MAG/WHT
5 PAST POSN POINTS
5/10
3.7.4 ARP symbol color and size
You may choose the color and size of the ARP symbol as follows:
1. Roll the trackball to choose the MENU box at the right side of the screen and
then push the left button.
2. Roll the wheel to choose 4 ARP•AIS and then push the wheel or the left
button.
ARP•AIS menu
3. Roll the wheel to choose 5 [ARP SYMBOL] and then push the wheel or the
left button.
ARP SYMBOL menu
4. Roll the wheel to choose 2 ARP SYMBOL COLOR and then push the wheel.
5. Roll the wheel to choose color desired and then push the wheel.
6. Roll the wheel to choose 3 ARP SYMBOL SIZE and then push the wheel.
7. Roll the wheel to choose SMALL, STD(Standard) or LARGE as appropriate
and then push the wheel .
8. Push the right button three times to close the menu.
3. ARP OPERATION
3-12
3.7.5 Auto target track (A, B and W types)
You may “reuse” ARP target numbers 1-15 when an ARP target having one of
those target numbers becomes a lost target.
1. Roll the trackball to choose the MENU box at the right side of the screen and
then push the left button.
2. Roll the wheel to choose 5 PLOTTER and then push the wheel or the left
button.
3. Roll the wheel to choose 0 AUTO TARGET TRACK and the push the wheel
or left button.
4. Choose OFF or ON as appropriate and then push the wheel.
5. Push the right button several times to close the menu.

3. ARP OPERATION
3-13
3.8 Displaying Target Data
The ARP mode provides the full functionality of ARP as required by the IMO
Resolution A.823(19) and IEC 60972-1, including display of range, bearing,
course, speed, CPA and TCPA of all plotted targets.
In head-up and head-up true bearing modes, target bearing, course and speed
shown in the upper-right target data field become true (suffix “T”) or relative
(suffix “R”) to own ship in accordance with the true/relative vector setting. In
north-up, course-up and true motion modes, the target data field always displays
true bearing, true course and speed over the ground.
3.8.1 Displaying individual target data
By keyboard
Roll the trackball to place the cursor on a desired ARP target and press the
[TARGET DATA] key. The target’s shape changes to a square. To erase a
target’s data from the data box, press the key again.
By trackball
1. With cursor inside the effective display area, roll the wheel to show “TARGET
DATA & ACQ / CURSOR MENU” in the guidance box.
2. Roll the trackball to place the cursor on a desired ARP target and then push
the left button.
3. To erase a target’s data from the data box, choose the target on the radar
display and then push the left button.
Target data display is as below.
RNG/BRG: Range and bearing from own ship to the selected target with suffix
“T” (True) or “R” (Relative).
COG/SOG (in case of GPS): Course and speed are displayed for the selected
target with suffix “T” (True) or “R” (relative). For manual speed input, CSE/STW
are shown.
CPA/TCPA: CPA (Closest Point of Approach) is the closest range a target will
approach to own ship. TCPA is the time to CPA. Both CPA and TCPA are
automatically calculated. When the CPA has passed clear of own ship, it is
indicated by a TCPA with a negative (-) sign. TCPA is counted to 99.9 min and
beyond this, it is indicate as TCPA> -99.9MIN.
BCR/BCT: BCR is the closest range at which the chosen target is predicted to
cross your ship’s bow. BCT is the time at which the chosen target is predicted to
cross your ship’s bow.

3. ARP OPERATION
3-14
000 010 020
030
040
050
060
070
080
090
100
110
120
130
140
150
160
170
180
190
200
210
220
230
240
250
260
270
280
290
300
310
320
330
340 350
Target selected for data readout
Target in guard zone
Target on colllision course
ARP TARGET
No. 01
BRG 25.5°T
RNG 3.4NM
T COG 205.1°T*
T SOG 12.3KT*
CPA 2.9NM
TCPA 12.2MIN
BCR 1.7NM
BCT 20MIN
BRG: Bearing from own ship to target
in R (Relative) or T (True)
RNG: Range from own ship to target
COG: Course of target over ground, True or Relative*
SOG: Speed of target over ground*
CPA: Closest Point of Approach of target
to own ship
TCPA: Time to CPA
BCR: Bow crossing range of target
BCT: Bow crossing time of target
01
* CSE and STW are shown
in case of manual input.
ARP target display
You may display the target data for two targets per data box and the data for as
many as six targets may be displayed. For further details, see paragraph 1.41.

3. ARP OPERATION
3-15
[TARGET LIST (1/1)]
SORT BY CPA
1 BACK
2 ARP TARGET
No: 001
BRG 16.5°T RNG 2.05 NM
CPA 0.17NM TCPA>99.59M
3 ARP TARGET
No: 002
BRG 19.0°T RNG 2.49 NM
CPA 0.29NM TCPA>99.59M
9 REFRESH DATA
3.8.2 Target list
The target list provides a comprehensive data display of all ARP (and AIS)
targets being tracked.
Displaying the target list
To display the target list, do the following:
1. Roll the trackball to choose the TARGET LIST box at the right side of the
screen.
TARGET
LIST
TARGET LIST box
2. Push the left button to display the TARGET LIST. “>” in the TCPA means that
the time is greater than 99:59.
Target list
3. To scroll the list when there are more than three targets, select 0 NEXT and
then push the wheel or the left button.
Note: To refresh data, choose 9 REFRESH DATA and then push the wheel.
This is not necessary when the sorting method is changed (see next
page); data is automatically updated whenever the sorting method is
changed.
4. Push the right button to close the list.

3. ARP OPERATION
3-16
[TARGET LIST MENU]
1 SORT BY
CPA/TCPA/BCR/BCT/
RANGE/SPEED
Sorting the target list
You may sort the target list by CPA, TCPA, BCR, BCT, RANGE or SPEED as
follows: 72 nm or 96 nm range scale
1. Roll the trackball to choose the TARGET LIST box at the right side of the
screen.
2. Push the right button to open the TARGET LIST menu.
TARGET LIST menu
3. Roll the wheel to choose 1 SORT BY and then push the wheel or the left
button.
4. Roll the wheel to choose sorting method desired and then push the wheel or
the left button.
5. Push the right button to close the menu.

3. ARP OPERATION
3-17
3.9 Vector Modes
Target vectors can be displayed relative to own ship's heading (Relative) or north
(True).
3.9.1 Description of vectors
Ground stabilization and sea stabilization
Target vectors can be ground stabilized or sea stabilized. Sea stabilization is a
mode where own ship and all targets are referenced to the sea using a compass
heading and single axis log water speed inputs in the True Motion mode. Ground
stabilization is a mode where own ship and all targets are referenced to the
ground using the ground track or set and drift inputs. If the accuracy seems
unsatisfactory, enter the set and drift correction. Note that set and drift should
not be used when the radar is displaying AIS targets.
True vector
In the true motion mode, all fixed targets such as land, navigational marks and
ships at anchor remain stationary on the radar screen with vector length zero.
But in the presence of wind and/or current, vectors appear on fixed targets
representing the reciprocal of set and drift affecting own ship unless set and drift
values are properly entered.
Target on
collision
course
Own ship
Buoy
Own ship
Target on
collision
course
Buoy
True vectors in
head-up mode
Relative vectors in
head-up mode
True and relative vectors
Relative vector
Relative vectors on targets which are not moving over the ground such as land,
navigational marks and ships at anchor will represent the reciprocal of own
ship’s ground track. A target of which vector extension passes through own ship
is on the collision course. (Dotted lines in the figure are for explanation only.)

3. ARP OPERATION
3-18
3.9.2 Vector motion and length
Vectors may be displayed in true or relative motion. Vector time (or the length of
vectors) can be set to 30 seconds, 1, 2, 3, 6, 12, 15 or 30 minutes.
By keyboard
1. Press the [VECTOR MODE] key consecutively to choose relative or true
vector mode. Your selection is shown on the Vector motion box. (Note that
this also selects the vector mode for the past position display.)
2. Press the [VECTOR TIME] key consecutively to choose vector time. Your
selection appears in the vector length box (see illustration below).
By trackball
1. Roll the trackball to choose VECTOR TRUE or VECTOR REL (whichever is
displayed) at the right side of the screen.
VECTOR TRUE 15MIN
Vector motion
Vector
time
ARP VECTOR boxes
2. Push the left button to display VECTOR TRUE or VECTOR REL as
appropriate. (Note that this also selects the vector mode for the past position
display.)
3. Roll the trackball to choose the vector time box.
4. Push the left button to display time desired.
The vector tip shows an estimated position of the target after the selected vector
time elapses. It can be valuable to extend the vector length to evaluate the risk
of collision with any target.

3. ARP OPERATION
3-19
3.10 Past Position Display
The ARP displays equally time-spaced dots marking the past positions of any
targets being tracked.
A new dot is added every minute (or at other preset time intervals) until the
preset number is reached. If a target changes its speed, the spacing will be
uneven. If it changes the course, its plotted course will not be a straight line.
(a) Ship turning (b) Ship running
straight
(c) Ship reduced
speed
(d) Ship increased
speed
Past position display
3.10.1 Displaying and erasing past position points, choosing past
position plot interval
1. Roll the trackball to choose the PAST POSN box at the right side of the
screen.
PAST POSN REL 2MIN
PAST POSN box
2. Push the left button to choose plot interval desired: OFF, 30 seconds, 1, 2, 3
or 6 minutes. Choose OFF to erase all past position points and deactivate
the past position display.

3. ARP OPERATION
3-20
[ARP•AIS]
1 BACK
2 GUARD ZONE STAB
STAB HDG/STAB NORTH
3 GUARD POLYGON
OFF/STAB GND/
STAB HDG/STAB NORTH
4 [TRIAL MANEUVER]
5 [ARP SYMBOL]
6 [AIS SYMBOL]
7 [FUSION]
8 AIS FUNCTION
OFF/ON
9 AIS LOST ALARM
ACTIVATED TARGET/
ALLTARGET/
RANGE
0nm
[ARP SYMBOL]
1 BACK
2 ARP SYMBOL COLOR
RED/GRN/BLU/YEL/
CYA/MAG/WHT
3 ARP SYMBOL SIZE
SMALL/STD/LARGE
4 PAST POSN COLOR
RED/GRN/BLU/YEL/
CYA/MAG/WHT
5 PAST POSN POINTS
5/10
3.10.2 Past position display attributes
You may choose the number of past point points to display per plotting interval
and the color of past position points.
1. Roll the trackball to choose the MENU box at the right side of the screen and
then push the left button.
2. Roll the wheel to choose 4 ARP•AIS and then push the wheel or the left
button.
ARP•AIS menu
3. Roll the wheel to choose 5 [ARP SYMBOL] and then push the wheel or the
left button.
ARP SYMBOL menu
3. Roll the wheel to choose 4 PAST POSN COLOR and then push the wheel.
4. Roll the wheel to choose color desired and then push the wheel.
5. Roll the wheel to choose 5 PAST POSN POINTS and then push the wheel.
6. Roll the wheel to choose 5 or 10 as appropriate and then push the wheel.
7. Push the right button three times to close the menu.

3. ARP OPERATION
3-21
[SPEED MENU]
1 SHIP SPEED
LOG(BT)/LOG(WT)/
GPS/MANUAL/REF
2 MANUAL SPEED
0.0kt
3 SET DRIFT
OFF/ON
3.11 Set and Drift
Set, the direction in which a water current flows, can be manually entered in
0.1-degree steps. Drift, in another word Rate, the speed of tide, can also be
entered manually in 0.1 knot steps.
Set and drift corrections are beneficial for increasing the accuracy of vectors and
target data. Refer to the tide table on board the ship for setting information.
These values are applied to all targets. If stationary targets have vectors, set and
drift values should be adjusted until they lose vectors.
To enter set and drift do the following:
1. Roll the trackball to choose the SPD box and then push the right button.
SPEED menu
2. Roll the wheel to choose 3 SET DRIFT and then push the wheel or the left
button.
3. Roll the wheel to choose ON and then push the wheel or the left button.
4. Push the right button to close the menu. Then, the SET and DRIFT boxes
appear at upper right-hand side of the display.
5. Roll the trackball to choose the SET box at the right side of the screen.
SET 66.8
°
T
SET box
6. Use the wheel to set value, rolling it to choose numeral and pushing it to set.
(Setting range: 000.0 – 359.9 (°T))
7. Roll the trackball to choose the DRIFT box at the right side of the screen.
DRIFT 7.2kt
DRIFT box
8. Use the wheel to set value, rolling it to choose numeral and pushing it to set.
(Setting range: 00.0 – 19.9(kt))
Note 1: Set and drift is available when using water tracking log. The speed
source is shown as WTC in this case.
Note 2: Set and drift should be checked periodically for correctness.

3. ARP OPERATION
3-22
3.12 Setting CPA/TCPA Alarm Ranges
The ARP continuously monitors the
predicted range at the Closest Point of
Approach (CPA) and predicted time to
CPA (TCPA) of each tracked target to
own ship. When the predicted CPA of
any target becomes smaller than a
preset CPA alarm range and its
predicted TCPA less than a preset
TCPA alarm limit, the ARP releases an
audible alarm and displays the warning
label COLLISION on the screen. In addition, the ARP symbol changes to a
triangle and flashes together with its vector.
Provided that this feature is used correctly, it will help prevent the risk of collision
by alerting you to threatening targets. It is important that GAIN, A/C SEA, A/C
RAIN and other radar controls are properly adjusted.
CPA/TCPA alarm ranges must be set up properly taking into consideration the
size, tonnage, speed, turning performance and other characteristics of own ship.
Note: The reference point for CPA/TCPA calculation may be chosen from
antenna position or conning position. For further details, see paragraph
1.50.
3.12.1 Setting CPA/TCPA alarm ranges
To set the CPA/TCPA alarm ranges, do the following:
1. Roll the trackball to choose the CPA LIMIT box. If only “CPA LIMIT OFF”
appears press the left button to show the CPA and TCPA boxes.
CPA LIMIT 0.5NM 10MIN
TCPA LIMIT Box
CPA LIMIT Box
CPA LIMIT and TCPA LIMIT boxes
2. Push the left button or roll the wheel to choose the CPA LIMIT box and then
push the wheel.
Left button: 0.5, 1, 1.5, 2, 3, 4, 5, 6(nm)
Wheel: 0.5 - 20(nm), 0-10 nm in 1 nm increments, 0.5 nm increments
thereafter
3. Roll the trackball to choose the TCPA limit box.
4. Push the left button or roll the wheel to choose TCPA value desired and then
push the wheel.
Left button: 1, 2, 3, 4, 5, 6, 12, 15(minutes), Wheel: 1-60 m, 1 m increments
CAUTION
CPA/TCPA Alarm
The CPA and TCPA alarm feature should
never be relied upon as the sole means for
detecting the risk of collision.The navigator
is not relieved of the responsibility to keep
visual lookout for avoiding collisions,
whether or not the radar or other plotting
aid is in use.
3. ARP OPERATION
3-23
3.12.2 Acknowledging CPA/TCPA alarm
To acknowledge and silence the CPA/TCPA alarm, press the [ALARM ACK] key
on the keyboard, or choose the ALARM ACK box with the trackball and then
push the left button.
The warning label COLLISION and the flashing of the triangle plotting symbol
and vector remain on the screen until the dangerous situation is gone or you
intentionally terminate tracking of the target.
Note that when the COLLISION alarm is generated the AIS display is
automatically turned on.

3. ARP OPERATION
3-24
3.13 Setting a Guard Zone
When a target transits the operator-set guard zone, the buzzer sounds and the
indication GUARD appears (in red) at the screen bottom. The target causing the
warning is clearly indicated with an inverted flashing triangle. The guard zone
also functions as an automatic acquisition area when automatic acquisition is
active. Any targets entering the zone will be automatically acquired.
3.13.1 Activating the guard zone
One or two guard zones may be selected. The No. 1 guard zone is available
between 3 and 6 nm and No. 2 guard zone can be set anywhere when the No. 1
zone is already in use. The ARP/AIS guard zone’s lines are white and dashed so
as to distinguish them from the radar guard alarm.
The procedure below shows how to set a guard zone, using the example at the
bottom of the page.
1. Roll the trackball to choose one of the GZ (GUARD ZONE) boxes at the right
side of the screen.
GZ 1
GZ 2
Guard zone status
Blank: GZ off
SET: Set guard zone
WORK: Guard zone active
SLEEP: Guard zone "asleep"
GZ boxes
2. Push the left button. The GZ box now reads “GZx SET.”
3. Roll the trackball to place the cursor on point A and then push the left button.
4. Roll the trackball to place the cursor on point B and then push the left button.
The GZ box now reads “GZx WORK.”
A
B
0.5-1 nm
Target in guard zone is
marked by inverted
flashing triangle.
Guard zone
If you are setting a polygon guard zone with GZ2, set at least three points. Press
the right button to finish. Note that the status indication should be WORK or
SLEEP to set GZ2.
3. ARP OPERATION
3-25
When an ARP or AIS target violates the guard zone, the message “GUARD”
appears (in red) at the right side of the display and the offending target is
marked with an inverted triangle. Further, the AIS display is automatically turned
on.
Note 1: If you wish to create a guard zone having a 360-degree coverage
around own ship, set point B in almost the same direction (approx. ±3°)
as point A and then push the left button.
Note 2: If the range scale is changed to less than half of the guard zone, the GZ
box reads “GZx OUT.” If the left button is pushed in this state, the guard
alarm zone goes into “sleep” state and the guidance box reads “GZ
WORK L = DELETE.”
Note 3: The default guard zone is fan shaped. It may also be a polygon having
3-10 points. For details, see paragraph 3.13.5.
Note 4: Two more alarm zones (No. 1 and No. 2 Guard Alarm Zones) may be
added in addition. This means a maximum 4 alarm zones are available
at a time. ARP symbols are not changed to inverted triangles in the
guard alarm zone, only those in guard zone do so.
3.13.2 Sleeping, deactivating a guard zone
1. Roll the trackball to choose the appropriate GZ box.
2. Sleep or deactivate the guard zone as appropriate:
Sleep guard zone: Push the left button momentarily to remove the guard
zone from the screen. The indication in the GZ box changes from “GZx
WORK” to “GZx SLEEP.” To reactivate and display the guard zone, repeat
this procedure to display “GZx WORK.”
Deactivate guard zone: Push and hold down the left button until the GZ box
goes blank.
3.13.3 Acknowledging the guard zone alarm
To acknowledge and silence the guard zone audible alarm, press the [ALARM
ACK] key, or choose the ALARM ACK box and then push the left button.

3. ARP OPERATION
3-26
[ARP•AIS]
1 BACK
2 GUARD ZONE STAB
STAB HDG/STAB NORTH
3 GUARD POLYGON
OFF/STAB GND/
STAB HDG/STAB NORTH
4 [TRIAL MANEUVER]
5 [ARP SYMBOL]
6 [AIS SYMBOL]
7 [FUSION]
8 AIS FUNCTION
OFF/ON
9 AIS LOST ALARM
ACTIVATED TARGET/
ALL TARGET/
RANGE
0nm
3.13.4 Guard zone reference
The guard zone may be referenced to heading or North as follows:
1. Roll the trackball to choose the MENU box at the right side of the screen and
then push the left button.
2. Roll the wheel to choose 4 ARP•AIS and then push the wheel or the left
button.
ARP•AIS menu
3. Roll the wheel to choose 2 GUARD ZONE STAB and then push the wheel or
the left button.
4. Roll the wheel to choose STAB HDG or STAB NORTH as appropriate and
then the push the wheel or the left button.
5. Push the right button twice to close menu.
3.13.5 Guard zone shape and stabilization
The shape of the No. 2 guard zone may be a sector or a polygon having up to 10
points. (The shape of the No.1 guard zone is always a sector.)
1. Roll the trackball to choose the MENU box at the right side of the screen and
then push the left button.
2. Roll the wheel to choose 4 ARP•AIS and then push the wheel or the left
button.
3. Roll the wheel to choose 3 GUARD POLYGON and then push the wheel or
the left button.

3. ARP OPERATION
3-27
4. Roll the wheel to choose OFF, STAB GND, STAB HDG or STAB NORTH as
appropriate and then the push the wheel or the left button.
OFF: Guard zone is a sector; number of points limited to four.
STAB GND: Guard zone stabilized against ground; guard zone may be a
polygon having 3-10 points.
STAB HDG: Guard zone stabilized against heading; guard zone may be
a polygon having 3-10 points.
STAB NORTH: Guard zone stabilized against ground; guard zone may be a
polygon having 3-10 points.
5. Push the right button twice to close menu.
3.14 Operational Warnings
There are six main situations which cause the ARP to trigger visual and audible
alarms:
• Collision alarm
• Guard zone alarm
• Lost target alarm
• Target full alarm for manual acquisition
• Target full alarm for automatic acquisition
• System failure
Collision (CPA/TCPA) alarm
Visual (COLLISION) and audible alarms are generated a target falls with a
preset limits. To acknowledge the audible alarm, press the [ALARM ACK] key, or
choose the ALARM ACK box and then push the left button.
Guard zone alarm
Visual (“GUARD”) and audible alarms are generated when a target transits the
operator-set guard zone. To acknowledge and silence the guard alarm, press the
[ALARM ACK] key, or choose the ALARM ACK box and then push the left button.
Lost target alarm
When the system detects a loss of a tracked target, the target symbol becomes
a flashing diamond ( ) and the label “LOST” appears at the screen bottom. At
the same time, an audible alarm is produced for one second.
To acknowledge and silence the lost target audible alarm, press the [ALARM
ACK] key, or choose the ALARM ACK box and then push the left button. Then,
the lost target mark disappears.

3. ARP OPERATION
3-28
Target full alarm
When the memory becomes full, the memory full status is indicated by
“TARGET-FULL(AUTO+MAN)” and the relevant indication appears on the
screen and a short beep sounds.
Manually acquired targets
The indication “TARGET-FULL(MAN)” appears at the screen bottom and a short
beep tone sounds when the capacity for manually acquired targets, as set on the
menu, is reached.
Automatically acquired targets
The indication “TARGET-FULL(AUTO)” appears at the screen bottom and a
short beep sounds when the capacity for automatically acquired targets, as set
on the menu, is reached.
System failure alarm
When the SPU Board receives no signal input from the radar or external
equipment, the screen shows both “ARP SYSTEM ERROR” associated with an
indication denoting offending equipment, also releasing an audible alarm. The
missing signals are denoted as shown below.
Missing Signal Indication
* Speed log signal LOG
* Heading signal, Gyrocompass GYRO
Trigger signal from radar TRIGGER
Video from radar VIDEO
* Bearing signal from radar antenna AZIMUTH
* Heading pulses from radar antenna HEADLINE
* The alarm is available with or without ARP.

3. ARP OPERATION
3-29
3.15 Trial Maneuver
The trial maneuver feature simulates the effect on all tracked targets against
own ship's maneuver without interrupting the updating of target information. It is
available for use with the ARPA function; it is inoperative on the ATA.
3.15.1 Types of trial maneuvers
There are two types of trial maneuvers: static and dynamic.
Dynamic trial maneuver
A dynamic trial maneuver displays predicted positions of the tracked targets and
own ship. You enter own ship's intended speed and course with a certain “delay
time.” Assuming that all tracked targets maintain their present speeds and
courses, the targets' and own ship's future movements are simulated in
one-second increments indicating their predicted positions in one-minute
intervals as illustrated below.
The delay time represents the time lag from the present time to the time when
own ship will actually start to change her speed and/or course. You should
therefore take into consideration own ship's maneuvering characteristics such as
rudder delay, turning delay and acceleration delay. This is particularly important
on large vessels. How much the delay is set the situation starts immediately and
ends in a minute.
In the example shown below, own ship will advance straight ahead (even after a
maneuver) for a delay time of 5 minutes and then alters speed and course until
operator-specified intended speed and course are achieved (position OS7 in this
example).
A
A0
B
B0
OS0
A1
A2
A3
A4
A5
A6
A7
A8
OS1
OS2
OS3
OS4
OS5
OS6
OS7
OS8
B1
B2
B3
B4
B5
B6
B7
B8
Present own
ship position
Delay time = 5 min.
T
Dynamic trial maneuver
Note that once a dynamic trial maneuver is initiated, you cannot alter own ship's
trial speed, course or delay time until the trial maneuver is terminated.

3. ARP OPERATION
3-30
[ARP•AIS]
1 BACK
2 GUARD ZONE STAB
STAB HDG/STAB NORTH
4 GUARD POLYGON
OFF/STAB GND/
STAB HDG/STAB NORTH
4 [TRIAL MANEUVER]
5 [ARP SYMBOL]
6 [AIS SYMBOL]
7 [FUSION]
8 AIS FUNCTION
OFF/ON
9 AIS LOST ALARM
ACTIVATED TARGET/
ALL TARGET/
RANGE
0nm
Static trial maneuver
A static trial maneuver displays only the final situation of the simulation. If you
enter the same trial speed, course and delay time under the same situation as in
the aforementioned example of dynamic trial maneuver, the screen will instantly
show position OS7 for own ship, position A7 for target A and position B7 for
target B, omitting the intermediate positions. Thus, the static trial maneuver will
be convenient when you wish to know the maneuver result immediately.
Note: For accurate simulation of ship movements in a trial maneuver, own ship's
characteristics such as acceleration and turning performance should be
properly set in initial settings during the installation.
3.15.2 Performing a trial maneuver
To perform a trial maneuver, do the following:
1. Roll the trackball to choose the MENU box at the right side of the screen and
then push the left button.
2. Roll the wheel to choose 4 ARP•AIS and then push the wheel or the left
button.
ARP•AIS menu

3. ARP OPERATION
3-31
[TRIAL MANEUVER]
1 BACK
2 TRIAL
OFF/STATIC/DYNAMIC
3 TRIAL SPEED RATE
0kt 0.00kt/s
0kt 0.00kt/s
4 TRIAL TURN RATE
0kt 0.0°/s
0kt 0.0°/s
3. Roll the wheel to choose 4 TRIAL MANEUVER and then push the wheel or
the left button.
TRIAL MANEUVER menu
4. Roll the wheel to choose 2 TRIAL and then push the left button or the wheel.
5. Roll the wheel to choose STATIC or DYNAMIC as appropriate and then push
the wheel or the left button.
6. Roll the wheel to choose 3 TRIAL SPEED RATE. Set trial speed rate with the
wheel: Roll the wheel to choose numeral; push the wheel to set.
7. Roll the wheel to choose 4 TRIAL TURN RATE. Set trial turn rate with the
wheel: Roll the wheel to choose numeral; push the wheel to set.
Note: Two sets of trial speed and trial turn rate combinations are provided.
Enter the data by sets as shown in the figure below. This is done to
provide accurate trial maneuver results for various ship’s speed.
3 TRIAL SPEED RATE
4
TRIAL TURN RATE
Set 1
0kt 0.00kt/s
0kt 0.00kt/s
Set 2
Set 1
0kt 0.0
°
/s
0kt 0.0
°
/s
Set 2
8. Push the right button three times to close the menu. Then, the TRIAL box
appears at the right side of the display.
TRIAL OFF
TRIAL box
9. Roll the trackball to choose the TRIAL box and then push the wheel or the
left button to display TRIAL SET. Then, the TRIAL box reads TRIAL SET and
boxes appear above the TRIAL box as below.
86.8°T
06.5kt
00:30
DELAY
TRIAL SET
Course for trial maneuver
Speed for trial maneuver
Delay time for trial maneuver
Trial maneuver status
Boxes for setting trial maneuver parameters
10. Use the wheel to set delay time at DELAY. This is the time after which own
ship takes a new situation, not the time the simulation begins. Change the
delay time according to own ship loading condition, etc. Roll the wheel to
choose location; push the wheel to set.
3. ARP OPERATION
3-32
11. Roll the wheel to choose the course setting box. Use the wheel to set the
course: Roll the wheel to choose location; push the wheel to set.
12. Roll the wheel to choose the speed setting box. Use the wheel to set the
speed: Roll the wheel to choose location; push the wheel to set.
13. Roll the wheel to choose TRIAL SET. Push the left button or the wheel to
show TRIAL WORK.
The trial maneuver takes place for three minutes with the letter “T” displayed
at the bottom of the screen. If any tracked target is predicted to be on a
collision course with own ship (that is, the target ship comes within preset
CPA/TCPA limits), the target plotting symbol changes to a triangle and
flashes. If this happens, change own ship's trial speed, course or delay time
to obtain a safe maneuver. The trial maneuver is automatically terminated
and the normal radar picture is restored three minutes later.
3.15.3 Terminating a trial maneuver
A trial maneuver is automatically terminated three minutes after start. To
terminate it manually, do the following:
1. Roll the trackball to choose the TRIAL box at the right side of the screen.
2. Push and hold down the left button to show TRIAL OFF.
Note: To disable the trial maneuver function, choose OFF at step 5 in the
procedure in paragraph 3.15.2 and then push the wheel or the left button.

3. ARP OPERATION
3-33
[CUSTOMIZE•TEST]
1 BACK
2 [DATA BOX]
3 [F1]
4 [F2]
5 [F3]
6 [F4]
7 [OPERATION]
8 [TEST]
[TEST]
1 BACK
2 [SELF TEST]
3 [ARP TEST]
[ARP TEST]
1 BACK
2 ARP TEST START
NOTE:
THE DISPLAY IS
CLEARER WHEN
RUNNING ARP TEST.
RUN ARP TEST?
YES: SELECT 2 START
NO: SELECT 1 BACK
3.16 ARP Performance Test
A test program is provided for assessing overall performance of the ARP. Normal
operation is suspended and the indication “XX” appears at the bottom of the
effective display area during the test. The test may be terminated at any time.
1. Roll the trackball to choose the MENU box and then push the left button.
2. Roll the wheel to choose 9 [CUSTOMIZE•TEST] and then push the wheel or
the left button.
CUSTOMIZE•TEST menu
3. Roll the wheel to choose 8 [TEST] and then push the wheel or the left button.
TEST menu
4. Roll the wheel to choose 3 [ARP TEST].
ARP TEST menu

3. ARP OPERATION
3-34
5. Roll the wheel to choose 2 ARP TEST START and then push the wheel or
the left button to start the test.
An alert “XX” flickers during the test. It takes approximately three minutes for
all vectors to be displayed. The test does not need echo signals, gyro nor
speed log input. Three targets having different speeds and courses, as
shown in the table below, are simulated automatically, together with current
targets. These targets can be treated as you would an ordinary ARP target –
you may cancel them, display their data, etc.
6. The test continues for five minutes and then repeats.
To terminate the test, press the [STBY TX] key or choose the TX STBY box at
the bottom left corner and then push the left button.
Select any target with the cursor and check that the selected target shows the
course and speed as in the table. CPA and TCPA shown in the table are with
ship’s speed of 0 kt. Range, CPA and TCPA change with time; bearing and
speed are fixed.
Range
(nm)
Bearing
(°)
Speed
(kt)
Course
(°)
CPA
(nm)
TCPA
(min)
Target A 3.0 45.0 20.0 0 2.1 -6.4
Target B 2.0 120.0 5.0 120.0 0.0 -24.0
Target C 7.0 270.0 10.0 90.0 0.0 42.0
A
XX
C
B

3. ARP OPERATION
3-35
3.17 Criteria for Selecting Targets for Tracking
The FURUNO ARP video processor detects targets in midst of noise and
discriminates radar echoes on the basis of their size. Target whose echo
measurements are greater than those of the largest ship in range or tangential
extent are usually land and are displayed only as normal radar video. All smaller
ship-sized echoes which are less than this dimension are further analyzed and
regarded as ships and displayed as small circles superimposed over the video
echo.
When a target is first displayed, it is shown as having zero true speed but
develops a course vector as more information is collected. In accordance with
the International Marine Organization Automatic Radar Plotting Aid (IMO ARP)
requirements, an indication of the motion trend should be available within 20
scans of antenna and full vector accuracy within 60 scans. The FURUNO ARPs
comply with these requirements.
Acquisition and tracking
A target which is hit by five consecutive radar pulses is detected as a radar echo.
Manual acquisition is done by designating a detected echo with the trackball.
Automatic acquisition is done in the acquisition areas when a target is detected
5-7 times continuously depending upon the congestion. Tracking is achieved
when the target is clearly distinguishable on the display for 5 out of 10
consecutive scans whether acquired automatically or manually. Required
tracking facilities are available within 0.1-32 nm on range scales including 3, 6,
12 nm, full plotting information is available within one scan when the range scale
has been changed.
Targets not detected in five consecutive scans become “lost targets.”
Quantization
The entire picture is converted to a digital from called “Quantized Video.” A
sweep range is divided into small segments and each range element is “1” if
there is radar echo return above a threshold level, or “0” if there is no return.
The digital radar signal is then analyzed by a ship-sized echo discriminator. As
the antenna scans, if there are five consecutive radar pulses with 1’s indicating
an echo presence at the exact same range, a target “start” is initiated. Since
receiver noise is random, it is not three-bang correlated, and it is filtered out and
not classified as an echo.
The same is true of radar interference. Electronic circuits track both the closet
and most distant edges of the echo. At the end of the scanning of the echo, the
discriminator indicates the measured maximum range extent and total angular
extent subtended by the echo. If the echo is larger than a ship-sized echo in
range extent and/or angular width, adjusted as a function of range, it is declared
to be a coastline and the closet edge is put into memory as a map of the area.

3. ARP OPERATION
3-36
This land outline is used to inhibit further acquisition and tracking of ship-sized
echoes beyond the closest coast outline. Five consecutive scans of coastal
outline are retained in memory to allow for signal variation. All smaller echoes
are declared to be ship sized and the middle of the leading edge is used to
provide precise range and bearing coordinates of each echo on every scan. This
range/bearing data is matched to previous data and analyzed from scan-to-scan
for consistency. When it is determined to be as consistent as a real target,
automatic acquisition occurs and tracking is initiated. Continued tracking and
subsequent calculation develop the relative course and speed of the target.
The true course and speed of own ship are computed from own ship's gyro and
speed inputs, and the resulting course and speed of each tracked target is easily
computed by vector summing of the relative motion with own ship’s course and
speed. The resulting true or relative vector is displayed for each of the tracked
targets. This process is updated continually for each target on every scan of the
radar.
Qualitative description of tracking error
The FURUNO ARP accuracy complies with or exceed IMO standards.
Own ship maneuvers
For slow turns there is no effect. For very high turning rates (greater than
150°/minute, depending on gyro), there is some influence on all tracked targets
which last for a minute or two and then all tracked targets revert to full accuracy.
Other ship maneuvers
Target ship courses, lag 15 to 30 seconds at high relative speed, or 3 to 6
seconds at low (near 0) relative speed. It is less accurate during a turn due to lag,
but accuracy recovers quickly.

3. ARP OPERATION
3-37
3.18 Factors Affecting ARP Functions
Sea returns
If the radar anti-clutter control is adjusted properly, there is no serious effect
because distant wave clutter, not eliminated by this control, is filtered out by
more than one bang correlation and scan-to-scan matching of data.
Rain and snow
Clutter can be acquired and tracked as targets. Adjust the A/C RAIN control. If it
is heavy rain, switch to S-band if provided, or switch on the interference rejector
on the radar. If heavy clutter still exists, switch to manual acquisition. Accuracy
can be affected.
Low clouds
Usually no effect. If necessary, adjust the A/C RAIN control.
Non-synchronous emissions
No effect.
Low gain
Insufficient or low radar receiver gain will result in some targets not being
acquired at long distance. ARP display will be missing on one or more targets
that could only be visible if the radar sensitivity control (GAIN control) were
increased.
The setting of the correct radar receiver gain is not critical but the target should
be on the radar PPI and be clearly visible and well defined.
Manual acquisition is done if a target is positively displayed more than once.
Automatic acquisition is done when the target is detected 5-7 times continuously.
Tracking is achieved when the target is detected five times (not necessarily
continuously) out of 10 scans. If not detected six times out of 10 scans, the
target will become a “lost target.” The ARP will acquire a radar echo that is
present once in every six antenna scans and continue tracking if 1 in 10.
Second trace echoes
When the radar beam is super refracted, strong echoes may be received at such
long ranges that they appear on a different timebase sweep than the transmitted
pulse. This gives an incorrect range indication. Second and third trace echoes
can be tracked if they are consistent enough to meet acquisition and tracking
criteria but target course and speed data will be in error.

3. ARP OPERATION
3-38
Blind and shadow sectors
Radar shadow or blind areas caused by obstructions aboard ship, for example,
funnels and masts, in the path of the radar beam can result in reduction of radar
beam intensity in that particular direction. This may eliminate the detection of
some targets. The ARP system will lose track of targets shortly after they are lost
on the radar picture and if they remain in a blind zone. These targets will
however be acquired and tracked when they pass out of the blind zone and
again present normal radar echo. The angular width and bearing of any shadow
sector should be determined for their influence on the radar. In certain cases
false echoes in the shadow sector cause the ARP system to acquire, track, and
vector them. Shadow sectors should be avoided.
Indirect echoes
A target at close range is usually picked up directly, but it can also be received
as reflection from a large, flat surface. This will result in the radar presenting two
or more echoes on the display, each at a different range. The ARP can acquire
and track the false echo if it is detected by five consecutive scans. Reduction in
radar gain can eliminate the multiple echoing but care should be taken as range
detection also will be reduced.
Radar interference
If interference is extreme due to another radar operating at close range, spiral
“dotting” and/or false targets may appear momentarily. The interference rejector
can clear the display.
To receive radar beacon or SART signals, turn on “SART” in the ECHO menu.

4-1
4 AIS OPERATION
The FURUNO AIS (Automatic Identification System) model FA-100 or FA-150
exchanges with other AIS-fitted ships all data and information required by the
SOLAS 1994 as amended. However, they are displayed in text form. By
interfacing the FA-100 or FA-150 with this radar, the AIS information is
graphically indicated together with the radar and ARP information.
This radar accepts position data fixed by WGS-84 geodetic datum. Set the
datum to WGS-84 on the EPFS (GPS, etc.) connected to this radar. If other type
of datum is input, the error message "DATUM" appears and the AIS feature is
inoperative.
4.1 Controls for AIS
Keyboard
The AIS uses the keys shown below.
ACQ
ON
MENU
OFF
VRM
A/C SEAA/C RAIN
MODE
3
LINE
INDEX
6
OFF
21
HL
CENTER
OFF
45
RESET
CU/TM
OFFSET
EBL
GAIN
TARGET
CANCEL
TARGET
DATA
RANGE
-
+
LIST
TARGET
9
MARK
ENTER
TIME
VECTOR
78
CANCEL
TRAILS
0
MODE
VECTOR
BRILL
BRILL
EBL
F1
OFF
F2
ON
POWER
ACK
ALARM
F3 F4
STBY
TX
ACQ: Activates chosen AIS target.
TARGET DATA: Displays data on AIS target
selected by the trackball.
TARGET CANCEL: Sleeps chosen AIS target.
Control unit RCU-014
Trackball
With the cursor inside the effective display area, you can access AIS functions
by rolling the wheel or choosing appropriate AIS function from the CURSOR
menu.
Roll the wheel to show the following indications in the guidance box to access
respective AIS function:
TARGET DATA & ACQ: Activates chosen AIS target; displays target data for
AIS target chosen with the trackball.
TARGET CANCEL: Sleeps chosen AIS target.

4. AIS OPERATION
4-2
[ARP•AIS]
1 BACK
2 GUARD ZONE STAB
STAB HDG/STAB NORTH
5 GUARD POLYGON
OFF/STAB GND/
STAB HDG/STAB NORTH
4 [TRIAL MANEUVER]
5 [ARP SYMBOL]
6 [AIS SYMBOL]
7 [FUSION]
8 AIS FUNCTION
OFF/ON
9 AIS LOST ALARM
ACTIVATED TARGET/
ALL TARGET/
RANGE
0nm
4.2 Enabling/Disabling the AIS
1. Roll the trackball to choose the MENU box at the right side of the screen and
then push the left button.
2. Roll the wheel to choose 4 ARP•AIS and then push the wheel or the left
button.
ARP•AIS menu
3. Roll the wheel to choose 8 AIS FUNCTION and then push the wheel or the
left button.
4. Roll the wheel to choose OFF or ON as appropriate and then push the wheel
or the left button.
5. Push the right button twice to close the menu.
“AIS” appears at the lower right hand corner of the screen when the AIS function
is active.

4. AIS OPERATION
4-3
4.3 Turning AIS Display On/Off
1. Roll the trackball to choose the AIS DISP box at the right side of the screen.
AIS
OFF
DISP
AIS DISP box
2. Push the left button to display AIS ON or AIS OFF as appropriate.
ON: All targets received from the AIS transponder are displayed with
symbols.
OFF: All AIS symbols disappear.
When the AIS is turned on, AIS targets are marked with appropriate AIS symbol
as below.
Activated target
Sleeping target
Dangerous target
Lost target
Target selected
for data display
AIS symbols
Note 1: The equipment continues to process AIS targets when the AIS feature is
switched off. When the AIS is again turned on, symbols are immediately
displayed.
Note 2: AIS symbols are momentarily erased after the screen is redrawn when
the heading is changed in the Head-up mode.
Note 3: When no AIS data is received, the message “RECEIVE” appears in the
text window. Check the AIS transponder.

4. AIS OPERATION
4-4
[AIS TARGET MENU]
1 SLEEP ALL TRGTS
2 ACTIVATE ALL TRGTS
3 AUTO DISP MESSAGES
OFF/ON
4 [RECEIVED MESSAGES]
5 [TRANSMIT MESSAGE]
6 [VOYAGE DATA]
7 [STATIC DATA]
8 [AIS ALM MESSAGES]
[VOYAGE DATA]
1 BACK
2 NAVIGATION STATUS
00
3 ETA
00/000/0000 00:00
4 DESTINATION
5 DRAUGHT
00m
6 CREW
0000
4.4 Setting Up for a Voyage
There are five items on the VOYAGE DATA menu you will need to enter at the
start of a voyage: navigational status, ETA, destination, draught and crew.
1. Roll the trackball to choose the AIS DISP box at the right side of the screen.
2. Push the right button to open the AIS TARGET menu.
AIS TARGET menu
3. Roll the wheel to choose 6 VOYAGE DATA and then push the wheel or the
left button.
VOYAGE DATA menu
4. Roll the wheel to choose 2 NAVIGATION STATUS and then push the left
button.
4. AIS OPERATION
4-5
5. Roll the wheel to choose appropriate navigation status number referring to
the information below. Push the wheel.
00: Underway using engine (default)
01: At anchor
02: Not under command
03: Restricted maneuverability
04: Constrained by draught
05: Moored
06: Aground
07: Engaged in fishing
08: Underway by sailing
09: Reserved for high speed craft (HSC)
10: Reserved for wing in ground (WIG, for example, hydrofoil)
11-15: Reserved for future use
6. Roll the wheel to choose 3 ETA and then push the wheel or left button.
7. Use the wheel to enter estimated date and time of arrival, in order of day
(two digits), month, year (four digits) and time. Push the wheel after entering
the data.
8. Roll the wheel to choose 4 DESTINATION and then push the wheel or left
button.
9. Enter destination: Roll the wheel to choose alphanumeric character, push the
wheel to enter.
10. Roll the wheel to choose 5 DRAUGHT and then push the wheel or left
button.
11. Roll the wheel to set ship’s draught (setting range: 0.1-25 m) and then push
the wheel.
12. Roll the wheel to choose 6 CREW and then push the wheel or left button.
13. Roll the wheel to set number of crew (0–8191) and then push the wheel.
14. Push the right button to close the menu.

4. AIS OPERATION
4-6
4.5 Activating Targets
When you convert a sleeping target to an activated target, that target’s course
and speed are shown with a vector. You can easily judge target movement by
monitoring the vector.
4.5.1 Activating specific target
By keyboard
1. Roll the trackball to place the cursor on the AIS target you wish activate.
2. Press the [ACQ] key to activate the target.
By trackball
1. With the cursor inside the effective display area, roll the wheel to display
“TARGET DATA & ACQ / CURSOR MENU” in the guidance box.
2. Roll the trackball to place the cursor on the sleeping AIS target you wish to
activate; that is, know more about a vessel’s motion.
3. Push the left button to activate the target.
Heading line#
SOG (Speed over Ground)
and COG (Course over Ground) vector
*1
Turning direction
(ROT)
*1 = Vector shows STW (speed
thru water) and CSE
(course) when water
tracking mode is
selected at the radar.
# = If there is no heading data,
the line points in direction of COG.
Activated target
4.5.2 Activating all targets
1. Roll the trackball to choose the AIS DISP box at the right side of the screen.
2. Push the right button to open the AIS TARGET menu.
3. Roll the wheel to choose 2 ACTIVATE ALL TRGTS and then push the wheel
or the left button.
4. Push the right button to close the menu.
Thicker than
activated target
Dangerous target
When an activated target violates the CPA/TCPA
alarm setting its symbol changes to the dangerous
target symbol (red and flashing) and the indication
COLLISON appears. Press the [ALARM ACK] key
(or click the ALARM ACK box with the left button)
to acknowledge the CPA/TCPA alarm. The audible
alarm is silenced and the symbol stops flashing.
Take appropriate action to avoid collision.

4. AIS OPERATION
4-7
[AIS TARGET MENU]
1 SLEEP ALL TRGTS
5 ACTIVATE ALL TRGTS
6 AUTO DISP MESSAGES
OFF/ON
7 [RECEIVED MESSAGES]
5 [TRANSMIT MESSAGE]
6 [VOYAGE DATA]
7 [STATIC DATA]
9 [AIS ALM MESSAGES]
4.6 Sleeping Targets
4.6.1 Sleeping an AIS target
You may “sleep” an AIS target as below when the screen becomes filled with
targets which might prevent important radar and AIS displays from being
identified. Note that targets that have been activated automatically cannot be
“slept.”
1. With the cursor inside the effective display area, roll the wheel to display
“TARGET CANCEL / EXIT” in the guidance box.
2. Roll the trackball to place the cursor on an activated AIS target symbol.
3. Push the left button. The activated target symbol should be replaced with the
sleeping target symbol.
Sleeping target
4.6.2 Sleeping all AIS targets
1. Roll the trackball to choose the AIS DISP box at the right side of the screen.
2. Push the right button to open the AIS TARGET menu.
AIS TARGET menu
3. Roll the wheel to choose 1 SLEEP ALL TGTS.
4. Push the left button or the wheel to sleep all targets.
5. Push the right button to close the menu.

4. AIS OPERATION
4-8
4.7 Displaying Target Data
You may display an AIS target’s data by selecting it on the display.
4.7.1 Basic data
By keyboard
1. Roll the trackball to place the cursor on the AIS target symbol you want to
know its data.
2. Press the [TARGET DATA] key.
By trackball
1. With the cursor inside the effective display area, roll the wheel to display
“TARGET DATA & ACQ / CURSOR MENU”.
2. Roll the trackball to place the cursor on an AIS target symbol and then push
the wheel or the left button. The selected target is marked with a broken
square and AIS data is shown in the AIS data box when the target is correctly
selected. Ship name is shown near the target. If this data is not available,
MMSI no. appears.
Activated target selected for data display
AIS TARGET NAME
FURUNO
BRG 208.6
°
T HDG
RNG 12.3NM 12.0
°Τ
COG 9.0
°
T* ROT
°/
MIN
SOG 8.2kt# 1.1R
CPA 5.32NM CALL
TCPA 33:31 143678
BCR 5.65NM MMSI
BCT 25:30 043109977
* = CSE (course) when water tracking mode is selected at radar.
# = STW (speed thru water) when water tracking mode is selected at radar.
Call sign
MMSI No.
Rate of turn
Heading
Bearing to target
Range to target
Target’s course
Target’s speed
Target’s CPA
Target’s TCPA
Target’s bow cross range
Target’s bow cross time
AIS data display

4. AIS OPERATION
4-9
4.7.2 Detailed target data
1. Roll the trackball to place the cursor on the desired AIS target in the data box
at the right side of the screen.
2. Push the left button to show detailed data.
[EXPANDED DATA]
NAME:
VOYAGER
CALL: 143678
LAT: 34
°
44.2345’N
LON: 135
°
32.1890’E
POS. SNS:
GPS
POS. ACC.: HIGH
NAV. STATE: ANCHOR
MMSI No.: 107374182
IMO No.: 12354876
SHIP LENGTH: 187m
SHIP WIDTH: 28m
SHIP DRAFT: 12.2m
DESTINATION
Osaka
ETA: 01/FEB 12:59
AIS VERSION: 0
FUSION: OFF
TYPE OF SHIP
& CARGO TYPE:
DREDGING OR UNDER
WATER OPERATION
Ship’s name
Call sign
Latitude
Longitude
Position fixing device
Position accuracy (HIGH, LOW)
Navigation status
MMSI No.
IMO No.
Length
Width
Draft
Destination
Estimated Time of Arrival
AIS program no.
Fusion ON/OFF
Type of ship and cargo
Expanded data

4. AIS OPERATION
4-10
4.8 AIS Symbol Attributes
You may adjust the brilliance and choose the size and color of the AIS symbol.
4.8.1 AIS symbol brilliance
1. Roll the trackball to choose the BRILL box at the left side of the screen and
then push the right button.
2. Roll the wheel to choose 0 NEXT and then push the wheel or the left button.
[BRILL1 MENU (2/2)]
1 BACK
2 BRG CURSOR
3 EBL
4 VRM
5 INDEX LINE
6 ARP SYMBOL
7 AIS SYMBOL
8 L/L GRID
9 MARK
0 CHART
BRILL menu, page 2
3. Roll the wheel to choose 7 AIS SYMBOL and then push the wheel or the left
button.
4. Roll the wheel to adjust brilliance.
5. Push the right button twice to close the menu.

4. AIS OPERATION
4-11
[AIS SYMBOL]
1 BACK
2 AIS SYMBOL COLOR
RED/GRN/BLU/YEL/
CYA/MAG/WHT
3 AIS SYMBOL SIZE
SMALL/STD/LARGE
4 ROT TAG LIMIT
000.1°/min
5 PAST POSN COLOR
RED/GRN/BLU/YEL/
CYA/MAG/WHT
6 PAST POSN POINTS
5/10
4.8.2 AIS symbol size and color
You may choose the size and color of the AIS symbol as follows:
1. Roll the trackball to choose the MENU box and then push the left button.
2. Roll the wheel to choose 4 [ARP•AIS] and then push the wheel or the left
button.
3. Roll the wheel to choose 6 [AIS SYMBOL] and then push the wheel or the
left button.
AIS SYMBOL menu
4. Roll the wheel to choose 2 AIS SYMBOL COLOR and then push the wheel or
the left button.
5. Roll the wheel to choose color desired and then push the wheel or the left
button.
6. Roll the wheel to choose 3 AIS SYMBOL SIZE and then push the wheel or
the left button.
7. Roll the wheel to choose SMALL, STD(Standard) or LARGE as appropriate
and then push the wheel or the left button.
8. Push the right button three times to close the menu.

4. AIS OPERATION
4-12
4.9 Past Position Display
The past position display shows equally time-spaced dots marking past positions
of activated AIS targets. A new dot is added at preset time intervals until the
preset number is reached. If a target changes its speed, the spacing will be
uneven. If it changes course, its plotted course will not be a straight line.
Below are sample past position displays.
(a) Ship turning (b) Ship running
straight
(c) Ship reduced
speed
(d) Ship increased
speed
Sample past position displays
4.9.1 Displaying and erasing past position points, choosing past
position plot interval
1. Roll the trackball to choose the PAST POSN box at the right side of the
screen.
PAST POSN REL 2MIN
PAST POSN box
2. Push the left button to choose plot interval desired: OFF, 30 s, 1, 2, 3 or 6
min. Choose OFF to erase all past position points and turn off the past
position display.

4. AIS OPERATION
4-13
[AIS SYMBOL]
1 BACK
2 AIS SYMBOL COLOR
RED/GRN/BLU/YEL/
CYA/MAG/WHT
3 AIS SYMBOL SIZE
SMALL/STD/LARGE
4 ROT TAG LIMIT
000.1°/min
5 PAST POSN COLOR
RED/GRN/BLU/YEL/
CYA/MAG/WHT
6 PAST POSN POINTS
5/10
4.9.2 Past position display attributes
You may choose the number of past position points to show per plot interval and
the color of past position points.
1. Roll the trackball to choose the MENU box and then push the left button.
2. Roll the wheel to choose 4 ARP•AIS and then push the wheel or the left
button.
3. Roll the wheel to choose 7 [AIS SYMBOL] and then push the wheel or the
left button.
AIS SYMBOL menu
4. Roll the wheel to choose 5 PAST POSN COLOR and then push the wheel or
the left button.
5. Roll the wheel to choose color desired and then push the wheel or the left
button.
6. Roll the wheel to choose 6 PAST POSN POINTS and then push the wheel or
the left button.
7. Roll the wheel to choose 5 or 10 as appropriate and then push the wheel or
the left button.
8. Push the right button three times to close the menu.

4. AIS OPERATION
4-14
4.10 Lost Target
A target is declared a lost target when it fails to produce data for six minutes or
five reporting intervals, whichever is the shorter. When this occurs, the target is
marked with the (flashing) lost target symbol and the indication “LOST” appears.
To acknowledge a lost target, press the [ALARM ACK] key or roll the trackball to
choose the ALARM ACK box and then push the left button.
Lost target
Note 1: If an ARP lost target mark is displayed when the [ALARM ACK] key is
pressed (or the ALARM ACK box is clicked) to acknowledge an AIS lost
target, the ARP lost target will also be erased.
Note 2: The AIS data transmission interval depends on target’s speed. For
example, the data is transmitted every 10 seconds on ship speed of 0 to
14 kt and every two seconds on the ship speed of more than 23 knots.
For details see the owner’s manual of the AIS.
You may choose what lost targets to sound the lost target alarm against as
follows:
1. Roll the trackball to choose the MENU box and then push the left button.
2. Roll the wheel to choose 4 ARP•AIS and then push the wheel or the left
button.
3. Roll the wheel to choose 9 AIS LOST ALARM and then push the wheel or left
button.
4. Choose ACTIVATED TARGET, ALL TARGET or RANGE as appropriate and
then push the wheel. For range, choose the range within which to sound the
lost target alarm. For example, setting “5 nm” will sound the alarm against
any lost target within 5 nm of own ship.
5. Push the right button several times to close the menu.

4. AIS OPERATION
4-15
[AIS SYMBOL]
1 BACK
2 AIS SYMBOL COLOR
RED/GRN/BLU/YEL/
CYA/MAG/WHT
3 AIS SYMBOL SIZE
SMALL/STD/LARGE
4 ROT TAG LIMIT
000.1°/min
5 PAST POSN COLOR
RED/GRN/BLU/YEL/
CYA/MAG/WHT
6 PAST POSN POINTS
5/10
4.11 ROT Setting
You may set the lower limit of the ROT (Rate Of Turn) at which the heading line
on target symbols will point in direction of turning of the vessel.
1. Roll the trackball to choose the MENU box and then push the left button.
2. Roll the wheel to choose 4 ARP•AIS and then push the wheel or the left
button.
3. Roll the wheel to choose 6 [AIS SYMBOL] and then push the wheel or the left
button.
AIS SYMBOL menu
4. Roll the wheel to choose 4 ROT TAG LIMIT and then push the wheel or the
left button.
5. Use the numeral keys or the wheel to enter ROT (setting range: 0.1 to
720.0°/min).
6. Push the right button three times to close the menu.
Ship turning
to port
ROT display

4. AIS OPERATION
4-16
[FUSION]
1 BACK
2 FUSION TARGET
OFF/ON
3 GAP
0.000NM
4 RANGE
0.000NM
5 BEARING
00.0°
6 SPEED
0.0KT
7 COURSE
0.0°
4.12 Fusion of ARP and AIS Targets
An AIS-equipped ship is usually displayed by two symbols on the radar display.
This is because the AIS ship position is measured by a GPS navigator (L/L) on
that ship whereas the radar detects the same ship by PPI principle (range and
bearing relative to own ship radar antenna).
To avoid the presentation of two target symbols for the same physical target, the
“fusion” function is incorporated. If target data from AIS and from radar plotting
functions are available and if the fusion criteria is fulfilled, only the activated AIS
target symbol is presented.
1. Confirm that the ARP ACQ MODE box shows AUTO or AUTO MANU.
2. Roll the trackball to choose the MENU box and then push the left button.
3. Roll the wheel to choose 4 ARP•AIS and then push the left button.
4. Roll the wheel to choose 7 [FUSION] and then push the left button.
FUSION menu
5. Roll the wheel to choose FUSION TARGET and then push the wheel.
6. Roll the wheel to choose ON and then push the wheel.
7. Enter the information below, pushing the wheel (or the [MARK ENTER] key)
after entering each data. This information will be used to determine which
ARP targets to convert.
GAP: Range between AIS target and ARP target.
(setting range: 0.000-0.999(nm))
RANGE: Enter the range difference from own ship to AIS target and ARP
target. (setting range: 0.000-0.999(nm))
BEARING: Enter the bearing difference from own ship to AIS target and ARP
target. (setting range: 0.0-9.9(°))
SPEED: Enter the speed difference between AIS target and ARP target.
(setting range: 0.0-9.9(kt))
COURSE: Enter the course difference between AIS target and ARP target.
(setting range: 0.0-9.9(°))
8. Push the right button three times to close the menu.
4. AIS OPERATION
4-17
When the fusion criteria is met, the ARP symbol is erased and only the AIS
symbol is displayed. Further, “ARPA FUSION” appears at the bottom right corner
of the display at the time of conversion and the ARP target no. appears next to
the AIS symbol. An ARP target whose speed is less than 1 kt is converted to an
AIS target if it meets all criteria other than course.

4. AIS OPERATION
4-18
[STATIC DATA]
1 BACK
TYPE OF SHIP
000
CALL SIGN
ZQ1234501
NAME
FURUNOVOYAGER
EXT GPS ANT POSN
A: 000m B: 000m
C: 00m D: 00m
4.13 Own Ship’s Data
Own ship’s static data (type of ship, call sign, name and position of internal and
external GPS antennas) can be viewed as follows
1. Roll the trackball to choose the AIS DISP box at the right side of the screen.
2. Push the right button to open the AIS TARGET menu.
3. Roll the wheel to choose 7 STATIC DATA and then push the wheel or the left
button.
STATIC DATA menu
4. Push the right button to close the menu.
A
B
CD

4. AIS OPERATION
4-19
[TRANSMIT MESSAGE]
1 BACK
2 ADDRESS TYPE
ADDRESSED/BROADCAST
3 MESSAGE TYPE
SAFETY/BINARY
4 MMSI NO. 000000000
5 CHANNEL
A/B/A or B/A and B
6 OPEN FILE 1
7 SAVE FILE 1
8 EDIT
9 TRANSMIT MESSAGE
4.14 Messages
You may transmit and receive messages via the VHF link, to a specified
destination (MMSI) or all ships in the area. Messages can be sent to warn of
safety of navigation, for example, an iceberg sighted. Routine messages are
also permitted.
Short safety related messages are only an additional means to broadcast safety
information. They do not remove the requirements of the GMDSS.
4.14.1 Creating, saving a message
This section shows you how to create and save a message. Nine messages may
be saved.
1. Roll the trackball to choose the AIS DISP box at the right side of the screen.
2. Push the right button to open the AIS TARGET menu.
3. Roll the wheel to choose 5 TRANSMIT MESSAGE and then push the wheel
or the left button.
TRANSMIT MESSAGE menu
4. Roll the wheel to choose 2 ADDRESS TYPE and then push the wheel or the
left button.
5. Roll the wheel to choose ADDRESSED (message for specific MMSI) or
BROADCAST (message to all AIS-equipped vessels in area) and then push
the wheel or the left button.
6. Roll the wheel to choose 3 MESSAGE type and then push the wheel or the
left button.
7. Roll the wheel to choose SAFETY for safety message or BINARY for routine
message.
8. For ADDRESSED message, do this step. For BROADCAST message, go to
step 9.
1) Roll the wheel to choose 4 MMSI NO. and then push the wheel or the left
button.
2) Use the wheel to enter ship’s MMSI no.: Roll the wheel to choose
alphanumeric character and then push the wheel.

4. AIS OPERATION
4-20
10. Roll the wheel to choose the channel to transmit your message over: A, B, A
or B, or A and B. Push the wheel after making your selection.
11. Roll the wheel to choose 8 EDIT and push the wheel or left button. A mini
keyboard at the bottom of the menu to enter your message.
Mini keyboard
12. Roll the trackball to choose character desired and then push the wheel.
Repeat to enter message. The maximum number of characters allowable is
as follows:
ADDRESSED BINARY: 151
ADDRESSED SAFETY: 156
BROADCAST BINARY: 156
BROADCAST SAFETY: 161
13. Roll the trackball to choose END and then push the wheel.
14. Roll the trackball to choose 7 SAVE FILE and then push the wheel or the left
button.
15. Roll the wheel to choose appropriate number and then push the wheel or the
left button.
16. Push the right button to close the menu.
4.14.2 Transmitting a message
There are two ways to transmit a message: create a message on the spot and
transmit it or choose and transmit a message saved in the memory.
1. Roll the trackball to choose the AIS DISP box at the right side of the screen.
2. Push the right button to open the AIS TARGET menu.
3. Do one of the following:
a) Create a message as described in steps 1-13 in paragraph 4.13.1.
b) Load a file saved in the memory by choosing 6 OPEN FILE, pushing the left
button and then rolling the wheel to choose file number.
4. To transmit the message, choose 9 TRANSMIT MESSAGE and then push
the wheel or the left button.
5. Press the right button to close the menu.

4. AIS OPERATION
4-21
[AIS TARGET MENU]
1 SLEEP ALL TRGTS
2 ACTIVATE ALL TRGTS
3 AUTO DISP MESSAGES
OFF/ON
4 [RECEIVED MESSAGES]
5 [TRANSMIT MESSAGE]
6 [VOYAGE DATA]
7 [STATIC DATA]
8 [AIS ALM MESSAGES]
[RECEIVED MESSAGES]
(1/1)
1 BACK [L = TOP]
2 09DEC2003 12:34
ADDRESSED SAFETY
MMSI: 107374182
3
4
5
6
0 NEXT [L = LAST]
4.14.3 Viewing AIS messages
When an AIS message is received, the display shows an appropriate icon to
alert you. If you are set up to automatically display AIS messages they are
automatically displayed upon receipt. The system stores up to 20 AIS messages.
When the storage capacity is reached the oldest AIS message is automatically
erased to make room for the latest. Note that received messages and alarm
messages are not backed up when the power is turned off.
Manually viewing received AIS messages
To view received AIS messages do the following:
1. Roll the trackball to choose the AIS DISP box at the right side of the display.
2. Push the right button to open the AIS TARGET menu.
AIS TARGET menu
3. Roll the wheel to choose 4 RECEIVED MESSAGES and then push the
wheel or the left button. (Up to five received messages are displayed.)
RECEIVED MESSAGES menu
4. Roll the wheel to choose the message which you want to see and then push
the wheel or the left button.

4. AIS OPERATION
4-22
NAME: FURUNO
CALL: 112233
STORM WARNING VICINITY
OF 35°N 135°W
Example of received AIS message (max. 180 characters)
5. Press the right button several times to close the message and the menu.
Automatically displaying AIS messages
You can display AIS messages upon receipt as follows:
1. Roll the trackball to choose the AIS DISP box at the right side of the display.
2. Push the right button to open the AIS TARGET menu.
3. Roll the wheel to choose 3 AUTO DISP MESSAGES and then push the
wheel or the left button.
4. Roll the wheel to choose ON as appropriate and then push the wheel or the
left button.
5. Push the right button to close the menu.
When a message arrives the message arrival icon ( ) appears at the right-hand
side of the display. Click the icon with the left button to show the message.
Manually viewing AIS alarm messages
The transponder outputs various alarm messages. You can view them as
follows:
1. Roll the trackball to choose the AIS DISP box at the right side of the display.
2. Push the right button to open the AIS TARGET menu.
3. Roll the wheel to choose 8 AIS ALM MESSAGES and then push the wheel or
the left button.
4. Roll the wheel to choose ON as appropriate and then push the wheel or the
left button.
5. Push the right button to close the menu.

4. AIS OPERATION
4-23
4.15 AIS System Messages
AIS system messages are displayed at the bottom right corner of the screen.
The table below shows the AIS system messages and their meanings.
AIS system messages
Message Meaning
ARPA FUSION ARPA target merged with AIS target. The indication
disappears when the target no longer meets the criteria
set in paragraph 4.12. When the message “ RECEIVE”
is displayed, ARPA FUSION is not displayed.
COLLISION CPA and TCPA of an activated AIS target are below
value set on the menu.
TARGET-FULL Displayed when 1000 AIS targets have been received.
(The radar can only display 1000 AIS targets closest in
range to own ship.)
LOST Lost target. A target is declared a lost target when a
dangerous target fails to produce data for six minutes or
five reporting intervals, whichever is the shorter.
RECEIVE Not receiving AIS data from own AIS (VDO message).
GUARD Displayed when an AIS target enters the guard zone.
CPA/TCPA CPA/TCPA cannot be calculated. Further the CPA/TCPA
value in the basic data display is marked with an
asterisk to indicate that it is not reliable.
AIS ALARM Alarm received from AIS transponder.
4. AIS OPERATION
4-24
(This page intentionally left blank.)

5-1
5 VIDEO PLOTTER OPERATION
5.1 General
The video plotter
• Plots own and other ships’ tracks (A, B and W types)
• Enters waypoints nav lines and marks
• Records data onto memory cards (optional card interface required).
• It uses two types of memory cards, a memory card (RAM card) for storing own
ship and other ship’s tracks and marks, and a digital chart card (ROM card).
• 30 nav lines may be stored and each line may contain up to 30 waypoints.
Five nav lines may be simultaneously shown on the display. 200 waypoints are
available. Own ship and other ship tracks may be stored at a selected interval.
• Charts (B and W types) are superimposed on the radar picture without
disturbing the radar observation. The chart area is dependent on the radar
range in use.
5.2 Display Modes
This radar has two display modes: Radar and Radar + Video Plotter. Use the
DISPLAY MODE box to choose a mode. (When the video plotter mode is
displayed more than five seconds, the radar automatically goes into standby.)
Note 1: Display mode cannot be chosen when the menu is open. Close the
menu to choose a display mode.
Note 2: Only the radar display is available on the IMO-type radar.

5. VIDEO PLOTTER OPERATION
5-2
Sample video plotter display
000 010 020
030
040
050
060
070
080
090
100
110
120
130
140
150
160
170
180
190
200
210
220
230
240
250
260
270
280
290
300
310
320
330
340 350
W012
W011
North marker
Heading marker
Waypoint
Navline
Own ship safe contour
Heading line
Planned route
Own ship vector
Approximate coastline
Waypoint
Past position
ARP/AIS: Equally time-spaced positions of any targets being tracked.
Target being tracked
Separation zone
Dangerous side of own
ship safe contour may be
marked like this (hatched
line).
AIS activated target
Video plotter display
5.3 Presentation Modes
Five presentation modes are available: North-up, Course-up, Head-up, Head-up
TB (True Bearing) and North-up TM (True Motion). To choose a mode, use the
[MODE] key or choose the PRESENTATION MODE box and then push the left
button. For a description of the presentation modes, see paragraph 1.12.
Note 1: Chart data is not displayed on the HEAD UP and HEAD UP TB modes.
Note 2: The screen may flash when the heading is changed more than one
degree in the HEAD UP or HEAD UP TB mode.
Automatic resetting of own ship mark in true motion mode
In the true motion mode, the own ship mark is automatically returned sternward
75% from the screen center when it reaches a location 75% of the display
radius.

5. VIDEO PLOTTER OPERATION
5-3
5.4 Radar Map
A radar map is a combination of map lines and symbols whereby the user can
define and input the navigation data, route planning and monitoring data.
The radar map may contain 20,000 points of data. The map data can be
memorized to facilitate repeated use on a routine navigation area.
The user can create a radar map on-real time while using the radar for
navigation or at leisure time at anchor or while the radar is not being used. Place
of a map can be made for any waterways apart from the actual own ship
location.
The radar map feature is available with the non-IMO radar. All radar map
functions are accessed from the radar display. To choose the radar display, use
the trackball to choose the DISPLAY MODE box and push the left button to
display “RADAR.” Then, follow the procedures in this section to create a radar
map.
5.4.1 Turning on the radar map display
1. Roll the trackball to choose the MARK box.
2. Push the right button to open the MARK menu.
[MARK MENU]
1 ORIGIN MARK STAB
GND/SEA
2 MARK KIND
ORIGIN MARK(No. )/
ORIGIN MARK(SYMBOL)/
MAP MARK/
WP 1~50/
WP 51~ 100/
WP 101~150/
WP 151~ 200/
OWN SHIP SHAPE
8 MARKPOSN
CURSOR/OS/L/L
00°000.00 N
000°000.00 E
9 MAP DISPLAY
OFF/ON
0 MAP MARK COLOR
RED/GRN/BLU/YEL/
CYA/MAG/WHT
MARK menu
3. Roll the wheel to choose 9 MAP DISPLAY and then push the wheel.
4. Roll the wheel to choose ON and then push the wheel or the left button.
5. Push the right button to close the menu.

5. VIDEO PLOTTER OPERATION
5-4
5.4.2 Inscribing radar map marks and lines
1. Roll the trackball to choose the MARK box at the left side of the display.
MARK
>
Mark type
-> +
MARK box
2. Push the right button to open the MARK menu.
[MARK MENU]
1 ORIGIN MARK STAB
GND/SEA
2 MARK KIND
ORIGIN MARK(No. )/
ORIGIN MARK(SYMBOL)/
MAP MARK/
WP 1~50/
WP 51~ 100/
WP 101~150/
WP 151~ 200/
OWN SHIP SHAPE
8 MARKPOSN
CURSOR/OS/L/L
00°000.00 N
000°000.00 E
9 MAP DISPLAY
OFF/ON
0 MAP MARK COLOR
RED/GRN/BLU/YEL/
CYA/MAG/WHT
MARK menu
3. Roll the wheel to choose 2 MARK KIND and then push the wheel or the left
button.
4. Roll the wheel to choose MAP MARK and then push the wheel or the left
button.
Note: For non-IMO type radars you may specify mark color by choosing 0
MAP MARK COLOR
, pushing the wheel and the choosing color desired.
5. Push the right button to close the menu. The guidance box now reads
“MARK SELECT / MARK MENU.”
6. With the cursor choosing the MARK box, roll the wheel to choose the mark or
line type you wish to inscribe and then push the left button. See the next
page for available marks.
7. Push the left button again. The cursor jumps into the effective display area
and the guidance box now reads “MARK / EXIT.”
8. Roll the wheel to choose 8 MARK POSN and then push the wheel or the left
button.
9. Choose mark entry method, CURSOR, OS or L/L and then push the wheel.
For L/L enter position.
10. Roll the trackball to place the cursor on the location desired. (You can see the
range and bearing from own ship to the cursor location by monitoring the
bearing and range indication just below the MARK box.) Push the left button
to inscribe the mark or line point.

5. VIDEO PLOTTER OPERATION
5-5
• To continue entering the same mark or line (with the guidance box showing
“MARK / EXIT”), roll the trackball to choose location and then push the left
button.
• To quit entering marks or lines, push the right button when the guidance box
reads “MARK / EXIT.”
Non-IMO IMO
Cyan
Available in seven colors Red
Purple
Available in seven colors Green
Red
Available in seven colors Red
Red
Available in seven colors Green
Red
Available in seven colors
Red
Red
Available in seven colors
Green
Cyan
Available in seven colors Red
Purple
Available in seven colors Green
Cyan
Available in seven colors
Purple
Cyan
Available in seven colors Purple
Cyan
Available in seven colors
Cyan
Cyan
Available in seven colors
Cyan
Cyan
Available in seven colors
Cyan
Cyan
Available in seven colors
Purple NAV LINE
Cyan
Available in seven colors
White COAST LINE
Purple NAV LINE
Available in seven colors
Gray CONTOUR LINE
White COAST LINE
Available in seven colors
Purple PROHIBITED AREAS
Gray CONTOUR LINE
Available in seven colors
Purple CABLE
Purple PROHIBITED AREAS
Available in seven colors
Cyan
Purple CABLE
Available in seven colors
Cyan

5. VIDEO PLOTTER OPERATION
5-6
5.5 Erasing Radar Map Marks and Lines
A total of 3,000 points is allotted for radar map marks and lines. When this
amount is exceeded, no more map marks or lines may be entered unless you
erase unnecessary marks or lines.
5.5.1 Erasing individual radar map marks and lines
1. With the cursor inside the effective display area, roll the wheel to show
“MARK DELETE / EXIT” in the guidance box.
2. Roll the trackball to place the cursor on the radar map mark or line you wish
to erase.
3. Push the left button to erase selected mark or line.
Note: When erasing a line, the cursor location determines how the line will
be erased. To erase a single line segment, place the cursor on the
starting point of the line. When the junction point between two line
segments is erased, the line is redrawn connecting the line segments
which were before and after the erased junction. See the figure below
for an example.
Erasing two lines
Erasing a line segment
After erasing
After erasing
Cursor location and line processing

5. VIDEO PLOTTER OPERATION
5-7
[DATA ERASE]
1 BACK
2 OWN TRACK
RED/GRN//BLU/YEL/
CYA/MAG/WHT/
30%/50%/80%/ALL
3 TARGET TRACK
RED/GRN//BLU/YEL/
CYA/MAG/WHT/
30%/50%/80%/ALL
4 MARK ALL ERASE
5 WPT ALL ERASE
6 NAV LINE ALL ERASE
5.5.2 Erasing all radar map marks and lines
You can erase all radar map marks and lines from the screen as below. Be
absolutely sure you want to erase all map marks and lines – erased marks and
lines cannot be restored.
1. Roll the trackball to choose the MENU box at the right side of the screen and
then push the left button.
2. Roll the wheel to choose 5 PLOTTER and then push the wheel or the left
button.
3. Roll the wheel to choose 8 [DATA ERASE] and then push the wheel or the
left button.
DATA ERASE menu
4. Roll the wheel to choose 4 MARK ALL ERASE.
5. Push the wheel or the left button to erase all marks.
6. Push the right button three times to close the menu.

5. VIDEO PLOTTER OPERATION
5-8
[PLOTTER]
1 BACK
2 CHART COLOR
GRN/YEL/CYA
ORANGE/GRAY
3 OWN TRACK INTERVAL
OFF/DRAW/10S/30S/
1M/2M/3M/6M/15M
4 OWN TRACK COLOR
RED/GRN/BLU/YEL/
CYA/MAG/WHT
5 TGT TRACK INTERVAL
OFF/DRAW/10S/30S/
1M/2M/3M/6M/15M
6 TGT TRACK COLOR
RED/GRN/BLU/YEL/
CYA/MAG/WHT
7 CURSOR L/L ALIGN
OFF/ON
8 [DATA ERASE]
9 [DISPLAY]
0 AUTO TARGET TRACK
OFF/ON
5.6 Radar Map Corrections
5.6.1 Radar map correction
When there is positional error between the radar screen and radar map marks
and lines, do the following to correct it.
1. With the cursor inside the effective display area, roll the wheel to display
“CHART ALIGN L=OFF / EXIT” in the guidance box.
2. Operate the trackball to align the radar map with the radar screen.
3. Push the left button to set. “MAN ALIGNED” appears at the right side of the
screen.
To release the radar map correction, display “CHART ALIGN L=OFF / EXIT” in
the guidance box and then push the left button until “MAN ALIGNED” disappears
from the screen.
5.6.2 Cursor data correction
You can correct cursor data as below.
1. Roll the trackball to choose the MENU box at the right side of the screen and
then push the left button.
2. Roll the wheel to choose 5 PLOTTER and then push the wheel or the left
button.
PLOTTER menu
3. Roll the wheel to choose 7 CURSOR L/L ALIGN and then push the wheel or
the left button.

5. VIDEO PLOTTER OPERATION
5-9
4. Roll the wheel to choose ON and then push the wheel or the left button.
“ALIGN” appears (in red) next to cursor position in the text area. (To remove
the correction, choose OFF. If you are using the AIS function, choose ON.)
5. Push the right button twice to close the menu.
5.7 Chart Cards (B and W types)
FURUNO or NAVIONICS charts may be overlaid on the radar image of the B
and W type radars when they are interfaced with the optional Card I/F Unit
CU-200.
CAUTION
Handle chart cards and memory cards
with care.
Keep cards away from direct sunlight,
heat sources, and active gases.
Keep cards away from water and
chemicals.
Keep the connector free foreign
material.
Do not drop the cards.
Chart cards are intended as an aid to
navigation. The navigator has the
responsibility to check all aids available
to confirm position.
5.7.1 Displaying a chart
To display a chart:
1. Insert a chart card in either of the two card slots in the Card I/F Unit CU-200.
Card Slot
+
+
1
2
Card slot location
2. Press the [POWER] button on the control unit to turn the power on. With the
radar in transmit status, choose the radar display (NU, CU, TM modes only)
or the radar/video plotter display to display the chart.
To display a chart after the power has been turned on, change the range by
pressing the [RANGE+] or [RANGE-] key or operating the RANGE box.

5. VIDEO PLOTTER OPERATION
5-10
[PLOTTER]
1 BACK
2 CHART COLOR
GRN/YEL/CYA
ORANGE/GRAY
3 OWN TRACK INTERVAL
OFF/DRAW/10S/30S/
1M/2M/3M/6M/15M
4 OWN TRACK COLOR
RED/GRN/BLU/YEL/
CYA/MAG/WHT
5 TGT TRACK INTERVAL
OFF/DRAW/10S/30S/
1M/2M/3M/6M/15M
6 TGT TRACK COLOR
RED/GRN/BLU/YEL/
CYA/MAG/WHT
7 CURSOR L/L ALIGN
OFF/ON
8 [DATA ERASE]
9 [DISPLAY]
0 AUTO TARGET TRACK
OFF/ON
5.7.2 Chart position correction
There may be a case where the chart overlay is not aligned with the radar image.
This is due to an error in the position fixing system (GPS, Loran, etc.) or the
different coordinates between the position fixing system and the radar. In this
case, align the chart with the radar image as below.
1. With the cursor inside the effective display area, roll the wheel to display
“CHART ALIGN L=OFF / EXIT” in the guidance box.
2. Operate the trackball to align the chart with the radar map. Note that track is
neither recorded nor displayed at this point.
3. Push the left button to set. “CHART ALIGN” appears (in red) at the right side
of the screen.
To release the chart position correction, display “CHART ALIGN L=OFF /
EXIT” in the guidance box and then push the left button until “CHART ALIGN”
disappears from the screen.
5.7.3 Correcting cursor data
1. Roll the trackball to choose the MENU box at the right side of the screen and
then push the left button.
2. Roll the wheel to choose 5 PLOTTER and then push the left button.
PLOTTER menu
3. Roll the wheel to choose 7 CURSOR L/L ALIGN and then push the wheel or
the left button.

5. VIDEO PLOTTER OPERATION
5-11
[PLOTTER]
1 BACK
2 CHART COLOR
GRN/YEL/CYA
ORANGE/GRAY
3 OWN TRACK INTERVAL
OFF/DRAW/10S/30S/
1M/2M/3M/6M/15M
4 OWN TRACK COLOR
RED/GRN/BLU/YEL/
CYA/MAG/WHT
5 TGT TRACK INTERVAL
OFF/DRAW/10S/30S/
1M/2M/3M/6M/15M
6 TGT TRACK COLOR
RED/GRN/BLU/YEL/
CYA/MAG/WHT
7 CURSOR L/L ALIGN
OFF/ON
8 [DATA ERASE]
9 [DISPLAY]
0 AUTO TARGET TRACK
OFF/ON
4. Roll the wheel to choose ON and then push the wheel or the left button.
“ALIGN” appears (in red) next to cursor position in the cursor data box. (To
remove the correction, choose OFF. If you are using the AIS function, choose
ON.)
5. Push the right button twice to close the menu.
5.7.4 Chart land color
You may choose the color for the land on charts as follows:
1. Roll the trackball to choose the MENU box at the right side of the screen and
then push the left button.
2. Roll the wheel to choose 5 PLOTTER and then push the left button.
PLOTTER menu
3. Roll the wheel to choose 2 CHART COLOR and then push the left button or
the wheel.
4. Choose color desired and push the wheel or the left button.
5. Push the right button twice to close the menu.

5. VIDEO PLOTTER OPERATION
5-12
5.8 Hiding/Showing Graphics on the Video Plotter
Display
1. Roll the trackball to choose the MENU box at the right side of the screen and
then push the left button.
2. Roll the wheel to choose 5 PLOTTER and then push the wheel or the left
button.
3. Roll the wheel to choose 9 [DISPLAY] and then push the wheel or the left
button. Roll the wheel to choose an item and then push the wheel or the left
button. To go to page 2, choose 0 NEXT and then push the wheel or the left
button. You may return to page 1 by choosing 1 BACK and pressing the
wheel or the left button.
[DISPLAY (1/2)]
1 BACK
2 GRID
OFF/ON
3 OWN TRACK
OFF/ON
4 TARGET TRACK
OFF/ON
5 MARK
OFF/ON
6 LAND DENSITY
OFF/ON
7 PLACE NAME
OFF/ON
8 COAST LINE
OFF/ON
9 CONTOUR LINE
OFF/ON
0 NEXT
[DISPLAY (2/2)]
1 BACK
2 NAV LINE(MAP)
OFF/ON
3 DANGER HIGHLIGHT
OFF/ON
4 PROHIBITED AREA
OFF/ON
5 BUOY
OFF/ON
Page 1
Page 2
Choose
0 NEXT
to show
page 2.
DISPLAY menus
4. Push the wheel to choose OFF or ON as appropriate.
Note: LAND DENSITY fills (ON) or hollows (OFF) land on an electronic
chart. Land will be hollow when wrong card or wrong scale is used,
regardless of LAND DENSITY setting.
5. Repeat steps 3 and 4 to set other items.
6. Push the right button three or four times to close the menu depending on
which page of the DISPLAY menu you are using.

5. VIDEO PLOTTER OPERATION
5-13
[PLOTTER]
1 BACK
2 CHART COLOR
GRN/YEL/CYA
ORANGE/GRAY
3 OWN TRACK INTERVAL
OFF/DRAW/10S/30S/
1M/2M/3M/6M/15M
4 OWN TRACK COLOR
RED/GRN/BLU/YEL/
CYA/MAG/WHT
5 TGT TRACK INTERVAL
OFF/DRAW/10S/30S/
1M/2M/3M/6M/15M
6 TGT TRACK COLOR
RED/GRN/BLU/YEL/
CYA/MAG/WHT
7 CURSOR L/L ALIGN
OFF/ON
8 [DATA ERASE]
9 [DISPLAY]
0 AUTO TARGET TRACK
OFF/ON
5.9 Track
5.9.1 Plotting own ship’s track
A total of 6,000 points are allotted for storage of own ship’s track, marks and
lines. When this memory becomes full, the oldest track is deleted to make room
for the latest. For that reason you may want to adjust the recording interval to
conserve the memory.
The table below shows the relation between plotting interval and maximum track
recording time.
Own track plotting interval and storage time
Interval Max. Recording Time Interval Max. Recording Time
10 s 55 hr 30 min 2 min 27 days 18 hr 40 min
30 s 166 hr 40 min 3 min 41 days 16 hr
1 min 13 days 21 hr 20 min 6 min 83 days 8 hr
1. Roll the trackball to choose the MENU box at the right side of the screen and
then push the left button.
2. Roll the wheel to choose 5 PLOTTER and then push the wheel.
PLOTTER menu
3. Roll the wheel to choose 3 OWN TRACK INTERVAL and then push the
wheel or the left button.
4. Roll the wheel to choose appropriate option and then push the wheel or the
left button. Choose OFF to stop plotting own ship’s track. DRAW displays the
track but does not record it.
5. Push the right button twice to close the menu.

5. VIDEO PLOTTER OPERATION
5-14
5.9.2 Plotting other ships’ track (A, B and W types)
The tracks of 10 targets (other ships) can be recorded. The memory capacity for
other ships’ track is 20,000 points, but this value is divided equally among ten
targets, so there are 2,000 points per target. When the other ships’ track memory
becomes full the oldest track is deleted to make room for the latest. For that
reason you may want to adjust the recording interval to conserve the memory.
Note that the track of ARP targets 1 thru 15 may be displayed. The track of ARP
targets 16 thru 99 cannot be displayed.
The table below shows the relation between plotting interval and maximum track
recording time for other ships’ track.
Other target plot interval and storage time
Interval Max. Recording Time Interval Max. Recording Time
10 s 5 hrs 33 min 2 min 66 hrs 40 min
30 s 16 hrs 40 min 3 min 100 hrs
1 min 33 hrs 20 min 6 min 200 hrs
1. Roll the trackball to choose the MENU box at the right side of the screen and
then push the left button.
2. Roll the wheel to choose 5 PLOTTER and then push the wheel or the left
button.
3. Roll the wheel to choose 5 TGT TRACK INTERVAL and then push the wheel
or the left button.
4. Roll the wheel to choose appropriate option and then push the wheel or the
left button. Choose OFF to stop plotting own ship’s track. DRAW displays the
track but does not record it.
5. Push the right button twice to close the menu.
5.9.3 Choosing track color
1. Roll the trackball to choose the MENU box at the right side of the screen and
then push the left button.
2. Roll the wheel to choose 5 PLOTTER and then push the wheel or the left
button.
3. Roll the wheel to choose 4 OWN TRACK COLOR or 6 TGT TRACK COLOR
(not available on IMO-type radar), whichever track color you want to set, and
then push the wheel or the left button.
4. Roll the wheel to choose color desired and then push the wheel or the left
button.
5. Push the right button twice to close the menu.

5. VIDEO PLOTTER OPERATION
5-15
[DATA ERASE]
1 BACK
2 OWN TRACK
RED/GRN//BLU/YEL/
CYA/MAG/WHT/
30%/50%/80%/ALL
3 TARGET TRACK
RED/GRN//BLU/YEL/
CYA/MAG/WHT/
30%/50%/80%/ALL
4 MARK ALL ERASE
5 WPT ALL ERASE
6 NAV LINE ALL ERASE
5.9.4 Erasing track
The display may become full of track when, for example, own ship traces the
same route several times or there are many tracks from other ships. You may
erase track two ways: through the menu (by color or percentage) or directly on
the screen (track between specified points is erased).
Erasing track through the menu
1. Roll the trackball to choose the MENU box at the right side of the screen and
then push the left button.
2. Roll the wheel to choose 5 PLOTTER and then push the wheel or the left
button.
3. Roll the wheel to choose 8 [DATA ERASE] and then push the wheel or the
left button.
DATA ERASE menu
4. Roll the wheel to choose 2 OWN TRACK or 3 TARGET TRACK (not
available on IMO-type radar), whichever track you want to erase, and then
push the wheel or the left button.
5. Roll the wheel to choose color or percentage to erase and then push the
wheel or the left button. For example, “30” erases the oldest 30% of the track
selected at step 4. Choose “ALL” to erase all of the corresponding track.
6. Push the right button three times close the menu.
Erasing track between two points
1. Roll the thumbwheel to display MARK DELETE/EXIT in the guidance box.
2. Place the cursor on the start of the track section you want to erase and then
push the wheel.
3. Place the cursor on the end of the track section you want to erase and then
push the wheel.

5. VIDEO PLOTTER OPERATION
5-16
5.10 Marks and Lines
You can inscribe marks on the display to denote important points, for example, a
buoy or a wreck. The memory for marks, lines and own ship’s track is 20,000
points.
5.10.1 Inscribing marks and lines
1. Roll the trackball to choose the MARK box at the left side of the screen.
MARK >
Mark type -> +
162.5°T 11.7NM
Bearing and range from
own ship to mark
Mark box
2. Push the right button to open the MARK menu.
[MARK MENU]
1 ORIGIN MARK STAB
GND/SEA
2 MARK KIND
ORIGIN MARK(No. )/
ORIGIN MARK(SYMBOL)/
MAP MARK/
WP 1~50/
WP 51~ 100/
WP 101~150/
WP 151~ 200/
OWN SHIP SHAPE
8 MARKPOSN
CURSOR/OS/L/L
00°000.00 N
000°000.00 E
9 MAP DISPLAY
OFF/ON
0 MAP MARK COLOR
RED/GRN/BLU/YEL/
CYA/MAG/WHT
MARK menu
3. Roll the wheel to choose 2 MARK KIND and then push the wheel or the left
button.
4. Roll the wheel to choose MAP MARK and then push the wheel or the left
button.
Note: For non-IMO type radars you may specify mark color by choosing 0
MAP MARK COLOR, pushing the wheel and then choosing color
desired.
5. Push the right button to close the menu. The guidance box now reads
“MARK SELECT / MARK MENU.”
5. VIDEO PLOTTER OPERATION
5-17
6. With the MARK box selected, roll the wheel to choose mark desired and then
push the left button. See the list on page 5-5 for available marks.
7. Push the left button again. The cursor jumps into the effective display area
and the guidance box reads “MARK / EXIT.”
8. Roll the trackball to place the cursor where you want to inscribe a mark and
then push the left button to inscribe the mark. (You can see the range and
bearing to the cursor location by monitoring the mark range and bearing
indication just below the MARK box.)
• To continue inscribing the same mark, repeat step 8.
• To enter a different mark, push the right button when the guidance box reads
“MARK / EXIT” and then do steps 6-8. (“MAP MARK” should be chosen on the
MARK menu beforehand.)
• To quit entering marks, push the right button when the guidance box reads
“MARK / EXIT”.

5. VIDEO PLOTTER OPERATION
5-18
5.11 Erasing Marks and Lines
Up to 6,000 points of own ship’s track, marks and lines may be entered. When
this amount is exceeded no more marks or lines can be entered unless
unnecessary marks, lines or track are erased.
5.11.1 Erasing individual marks/lines
1. With the cursor inside the effective display area, roll the wheel to show
“MARK DELETE / EXIT” in the guidance box.
2. Roll the trackball to place the cursor on the mark or line you wish to erase. A
flashing “X” appears on the mark when it is correctly selected.
3. Push the left button to erase.
Note: When erasing a line, the cursor location determines how the line will
be erased. To erase a single line segment, place the cursor on the
starting (or ending point depending on the line) of the line. To erase
two consecutive line segments, place the cursor at the junction
between the line segments.
Connecting point of lines
These line segments are erased.
Starting/ending point of line
This line segment is erased.
Cursor location and line erasure

5. VIDEO PLOTTER OPERATION
5-19
[DATA ERASE]
1 BACK
2 OWN TRACK
RED/GRN/BLU/YEL
CYA/MAG/WHT/
30%/50%/80%/ALL
3 TARGET TRACK
RED/GRN/BLU/YEL
CYA/MAG/WHT/
30%/50%/80%/ALL
4 MARK ALL ERASE
5 WP ALL ERASE
6 NAV LINE ALL ERASE
5.11.2 Erasing all marks and lines
To erase all plotter marks and lines from the memory, follow the procedure
below.
1. Roll the trackball to choose the MENU box at the right side of the screen and
then push the left button.
2. Roll the wheel to choose 5 PLOTTER and then push the wheel or the left
button.
3. Roll the wheel to choose 8 [DATA ERASE] and then push the wheel or the
left button.
DATA ERASE menu
4. Roll the wheel to choose 4 MARK ALL ERASE.
5. Push the wheel or the left button to erase all plotter-related marks and lines.
6. Push the right button three times to close the menu.

5. VIDEO PLOTTER OPERATION
5-20
5.12 Waypoints
A particular location is known as a “waypoint,” whether it be a starting point, a
destination point or an intermediate point on a voyage. This unit can store 200
waypoints, numbered 001 to 200. Waypoints may be entered with the cursor or
by input of latitude and longitude.
5.12.1 Entering waypoints
Entering waypoints with the cursor
1. Roll the trackball to choose the MARK box at the left side of the screen.
MARK >
Mark type last
selected, mark
number
> +
162.5
°
T 11.7NM
Bearing and range from
own ship to waypoint
1
MARK box
2. Push the right button to open the MARK menu.
[MARK MENU]
1 ORIGIN MARK STAB
GND/SEA
2 MARK KIND
ORIGIN MARK(No. )/
ORIGIN MARK(SYMBOL)/
MAP MARK/
WP 1~50/
WP 51~ 100/
WP 101~150/
WP 151~ 200/
OWN SHIP SHAPE
8 MARKPOSN
CURSOR/OS/L/L
00°000.00 N
000°000.00 E
9 MAP DISPLAY
OFF/ON
0 MAP MARK COLOR
RED/GRN/BLU/YEL/
CYA/MAG/WHT
MARK menu
3. Roll the wheel to choose 2 MARK KIND and then push the wheel.
4. Roll the wheel to choose the WPT item which best matches the waypoint
number you wish to enter and then push the wheel or the left button. For
example, if you want to enter waypoint number 59, choose “WPT 51-100.”
5. Push the right button to close the menu. The guidance box now reads
“MARK SELECT / MARK MENU.”

5. VIDEO PLOTTER OPERATION
5-21
[NAV LINE•WPT (1/2)]
1 BACK
2 NAV LINE DATA
OFF/EXT DATA/
INTERNAL DATA/
WPT MARK
3 NAV LINE SELECT
- -
FORWARD/REVERSE
4 SKIP NEXT WPT
5 NAV LINE WIDTH
0.0NM
6 [WPT SET]
7 [WPT LIST]
8 [NAV LINE SET]
9 [NAV LINE LIST]
0 NEXT
6. With the MARK box selected, roll the wheel to display waypoint number
desired and then push the left button. The cursor jumps into the effective
display area and the guidance box reads “MARK / EXIT.”
7. Roll the trackball to place the cursor where you want to inscribe a waypoint
mark and then push the left button to inscribe the mark. The waypoint mark
(“ ” + waypoint number) appears at the location selected. (You can see the
range and bearing to the cursor location by monitoring the mark range and
bearing indication just below the MARK box.)
• To enter another waypoint, push the right button when the guidance box reads
“MARK / EXIT” and then repeat steps 6-8. (“WPT” should be chosen on the
MARK menu.)
• To quit entering waypoints, push the right button when the guidance box reads
“MARK / EXIT.”
Entering waypoints by manual input of latitude and longitude
1. Roll the trackball to choose the MENU box at the right side of the screen and
then push the left button.
2. Roll the wheel to choose 8 [NAV LINE•WPT] and then push the wheel or the
left button.
NAV LINE•WPT menu

5. VIDEO PLOTTER OPERATION
5-22
[WPT SET]
1 BACK
2 WPT NO. SELECT
000
3 WPT NAME
4 WPT L/L
00°00.000 N
000°00.000 E
5 CLEAR DATA
3. Roll the wheel to choose 6 [WPT SET] and then push the wheel or the left
button.
WPT SET menu
4. Roll the wheel to choose 2 WPT NO. SELECT and then push the wheel or
the left button.
5. Use the wheel to choose waypoint number: Roll the wheel to choose location
and then push the wheel to set.
6. To enter waypoint name, follow the procedure below. If you do not require
waypoint name go to step 7.
a) Roll the wheel to choose 3 WPT NAME and then push the wheel or the left
button.
b) Roll the wheel to choose alphanumeric character desired and then push the
wheel.
c) Repeat step 2 to complete the waypoint name. You may use up to 15
alphanumeric characters for waypoint name.
7. Roll the wheel to choose 4 WPT L/L and then push the wheel or the left
button.
8. Enter latitude and longitude position as follows:
a) Roll the wheel to choose location desired and then push the wheel. (The
wheel may be pushed again to skip a place.) For input by keyboard, press
appropriate numeric keys and then press the [ENTER MARK] key.
b) To switch co-ordinate polarity, roll the wheel or use the [2] key in case of
keyboard operation.
9. To enter another waypoint, repeat steps 4-8.
10. Push the right button three times to close the menu.

5. VIDEO PLOTTER OPERATION
5-23
[WPT SET]
1 BACK
2 WPT NO. SELECT
000
3 WPT NAME
4 WPT L/L
00°00.000 N
000°00.000 E
5 CLEAR DATA
5.12.2 Editing, erasing waypoints from the menu
You may edit or erase waypoints from the menu as follows:
1. Roll the trackball to choose the MENU box at the right side of the screen and
then push the left button.
2. Roll the wheel to choose 8 [NAV LINE•WPT] and then push the wheel or the
left button.
3. Roll the wheel to choose 6 [WPT SET] and then push the wheel or the left
button.
WPT SET menu
4. Roll the wheel to choose 2 WPT NO. SELECT and then push the wheel or
the left button.
5. Use the wheel to enter waypoint number you wish to edit and then push the
wheel or the left button. Then, do one of the following:
• To change the waypoint name, roll the wheel to choose 3 WPT NAME and
then push the wheel or the left button. Use the wheel to edit waypoint
name.
• To edit the waypoint position, roll the wheel to choose 4 WPT L/L and then
push the wheel or the left button. Use the wheel to edit waypoint position.
• To erase the waypoint, roll the wheel to choose 5 CLEAR DATA and then
push the wheel or the left button. Note that a waypoint cannot be erased if
it is part of a nav line.
6. Push the right button three times to close the menu.

5. VIDEO PLOTTER OPERATION
5-24
[DATA ERASE]
1 BACK
2 OWN TRACK
RED/GRN/BLU/YEL
CYA/MAG/WHT/
30%/50%/80%/ALL
3 TARGET TRACK
RED/GRN/BLU/YEL
CYA/MAG/WHT/
30%/50%/80%/ALL
4 MARK ALL ERASE
5 WP ALL ERASE
6 NAV LINE ALL ERASE
5.12.3 Erasing waypoints
Waypoints may be erased individually or collectively. Note that a waypoint
cannot be erased if it is part of a nav line.
Erasing individual waypoints
1. With the cursor inside the effective display area, roll the wheel to display
“MARK DELETE / EXIT” in the guidance box.
2. Roll the trackball to place the cursor on the waypoint you wish to erase. A
flashing “+” appears on the mark when it is correctly selected.
3. Push the left button or the wheel to erase the waypoint.
4. To erase another waypoint, repeat steps 2 and 3.
5. To finish, push the right button when the guidance reads “MARK DELETE /
EXIT”.
Erasing all waypoints
1. Roll the trackball to choose the MENU box at the right side of the screen and
then push the left button.
2. Roll the wheel to choose 5 PLOTTER and then push the wheel or the left
button.
3. Roll the wheel to choose 8 [DATA ERASE] and then push the wheel or the
left button.
DATA ERASE menu
4. Roll the wheel to choose 5 WPT ALL ERASE.
5. Push the wheel or the left button to erase all waypoints.
6. Push the right button three times to close the menu.

5. VIDEO PLOTTER OPERATION
5-25
[WPT LIST (1/25)]
1 BACK (L=TOP)
001 001
34°42.110 N
136°31.580 E
002 002
33°97.690 N
134°64.350 E
003
004
005
006
007
008
0 NEXT (L=LAST)
5.12.4 Waypoint list
The waypoint list stores position data of all registered waypoints. Each page of
the waypoint list holds eight waypoints.
To display the waypoint list:
1. Roll the trackball to choose the MENU box at the right side of the screen.
2. Roll the wheel to choose 8 NAV LINE•WPT and then push the wheel or the
left button.
3. Roll the wheel to choose 7 [WPT LIST] and then push the wheel or the left
button. Asterisks indicate no data.
WPT list
4. To go to a next page, choose 0 NEXT and then push the wheel or the left
button.
5. Push the right button several times to close the waypoint list and the menu.

5. VIDEO PLOTTER OPERATION
5-26
[NAV LINE•WPT (2/2)]
1 BACK
2 ARRIVAL WPT ALARM
OFF/ON
3 TURNING LINE
OFF/ON/REVISED
4 DISP WPT NO.
OFF/ON
5 DISP WPT NAME
OFF/ON
5.12.5 Displaying waypoint name and number
You may turn waypoint name and number display on or off as desired.
1. Roll the trackball to choose the MENU box at the right side of the screen and
then push the left button.
2. Roll the wheel to choose 8 [NAV LINE•WPT] and then push the wheel or the
left button.
3. Roll the wheel to choose 0 NEXT and then push the wheel or the left button.
NAV LINE•WPT menu (2/2)
4. Roll the wheel to choose 4 DISP WPT NO. and then push the wheel or the
left button.
5. Roll the wheel to choose OFF or ON as appropriate and then push the wheel
or the left button.
6. Roll the wheel to choose 5 DISP WPT NAME and then push the wheel or the
left button.
7. Roll the wheel to choose OFF or ON as appropriate and then push the wheel
or the left button.
8. Push the right button three times to close the menu.

5. VIDEO PLOTTER OPERATION
5-27
[NAV LINE SET]
1 BACK
2 NAV LINE NO. SELECT
00
3 NAV LINE NAME
4 NAV LINE ENTRY
— — —
— — —
— — —
— — —
— — —
— — —
— — —
— — —
— — —
— — —
5 CLEAR DATA
5.13 Nav Lines
30 nav lines may be entered, and each line may have up to 30 waypoints.
5.13.1 Entering new nav line
To enter a nav line, first enter appropriate waypoints. Then, do the following:
1. Roll the trackball to choose the MENU box and then push the left button.
2. Roll the wheel to choose 8 [NAV LINE•WPT] and then push the wheel or the
left button.
3. Roll the wheel to choose 8 [NAV LINE SET] and then push the wheel or the
left button.
NAV LINE SET menu
4. Roll the wheel to choose 2 NAV LINE NO. SELECT and then push the wheel
or the left button.
5. Use the wheel to enter nav line no., in two digits.
6. Roll the wheel to choose 3 NAV LINE NAME and then push the wheel or the
left button.
7. Use the wheel to enter a name.
8. Roll the wheel to choose 4 NAV LINE ENTRY and then push the wheel or left
button.
9. Use the wheel to enter waypoint numbers (in three digits): Roll the wheel to
choose numeral and push it to set.
10. To enter another nav line, roll the wheel to choose 0 BACK to return to the
NAV LINE SET menu and then repeat steps 4-9.
11. To finish, push the right button several times to close the menu.
5. VIDEO PLOTTER OPERATION
5-28
5.13.2 Editing nav lines
Follow the procedure below to edit a nav line. Before editing a nav line it must be
disabled. See paragraph 5.13.6.
1. Roll the trackball to choose the MENU box and then push the left button.
2. Roll the wheel to choose 8 [NAV LINE•WPT] and then push the wheel or the
left button.
3. Roll the wheel to choose 8 [NAV LINE SET] and then push the wheel or the
left button.
4. Roll the wheel to choose 2 NAV LINE NO. SELECT and then push the wheel
or the left button.
5. Use the wheel to enter nav line number to edit and then push the wheel or
the left button.
6. To edit nav line name, roll the wheel to choose 3 NAV LINE NAME and then
push the wheel or the left button. Use the wheel to change name.
7. To replace waypoints in a nav line, do the following:
1) Roll the wheel to choose 4 [NAV DATA ENTRY] and then push the wheel or
the left button.
2) Roll the wheel to choose 2 NAV LINE WPT and then push the wheel or the
left button.
3) Push the wheel to choose the waypoint you wish to replace.
4) Roll the wheel to set new waypoint number.
5) Push the wheel to finish.
8. Push the right button several times to close the menu.

5. VIDEO PLOTTER OPERATION
5-29
[NAV LINE LIST (1/30)]
1 BACK (L=TOP)
001—002—003
004—005—006
— — —
— — —
— — —
— — —
— — —
— — —
— — —
— — —
0 NEXT (L=LAST)
5.13.3 Nav line list
The nav line list, which shows all nav lines registered, may be displayed as
follows:
1. Roll the trackball to choose the MENU box and then push the left button.
2. Roll the wheel to choose 8 [NAV LINE•WPT] and then push the wheel or the
left button.
3. Roll the wheel to choose 9 [NAV LINE LIST] and then push the wheel or the
left button.
NAV LINE LIST
4. To go to a next page choose 0 NEXT and then push the wheel or the left
button. To return to a previous page, choose 1 BACK and then push the
wheel or the left button.
5. Push the right button as many times as necessary to close the menu.

5. VIDEO PLOTTER OPERATION
5-30
[NAV LINE SET]
1 BACK
2 NAV LINE NO. SELECT
00
3 NAV LINE NAME
4 NAV LINE ENTRY
— — —
— — —
— — —
— — —
— — —
— — —
— — —
— — —
— — —
— — —
5
C
LEAR DAT
A
5.13.4 Erasing nav lines
30 nav lines may be entered. You may erase unnecessary nav lines as shown
below. A nav line which is currently in use cannot be erased.
Erasing individual nav lines
1. Roll the trackball to choose the MENU box at the right side of the screen and
then push the left button.
2. Roll the wheel to choose 8 [NAV LINE•WPT] and then push the wheel or the
left button.
3. Roll the wheel to choose 8 [NAV LINE SET] and then push the wheel or the
left button.
NAV LINE SET menu
4. Roll the wheel to choose 2 NAV LINE NO. SELECT and then push the wheel
or the left button.
5. Use the wheel to enter nav line no., in two digits.
6. Roll the wheel to choose 5 CLEAR DATA.
7. Push the wheel or the left button to delete the nav line.
8. Push the right button three times to close the menu.

5. VIDEO PLOTTER OPERATION
5-31
[DATA ERASE]
1 BACK
2 OWN TRACK
RED/GRN/BLU/YEL
CYA/MAG/WHT/
30%/50%/80%/ALL
3 TARGET TRACK
RED/GRN/BLU/YEL
CYA/MAG/WHT/
30%/50%/80%/ALL
4 MARK ALL ERASE
5 WP ALL ERASE
6 NAV LINE ALL ERASE
[NAV LINE•WPT (1/2)]
1 BACK
2 NAV LINE DATA
OFF/EXT DATA/
INTERNAL DATA/
WPT MARK
3 NAV LINE SELECT
00
FORWARD/REVERSE
4 SKIP NEXT WPT
5 NAV LINE WIDTH
0.00NM
6 [WPT SET]
7 [WPT LIST]
8 [NAV LINE SET]
9 [NAV LINE LIST]
0 NEXT
Erasing all nav lines
1. Roll the trackball to choose the MENU box and then push the left button.
2. Roll the wheel to choose 5 PLOTTER and then push the wheel button.
3. Roll the wheel to choose 8 [DATA ERASE] and then push the wheel.
DATA ERASE menu
4. Roll the wheel to choose 6 NAV LINE ALL ERASE.
5. Push the wheel or the left button to erase all nav lines and their data.
6. Push the right button three times to close the menu.
5.13.5 Setting up nav lines
Nav lines can be set up as follows:
1. Roll the trackball to choose the MENU box and then push the left button.
2. Roll the wheel to choose 8 [NAV LINE•WPT] and then push the wheel or the
left button.
NAV LINE•WPT menu (1/2)

5. VIDEO PLOTTER OPERATION
5-32
[NAV LINE•WPT (2/2)]
1 BACK
2 ARRIVAL WPT ALARM
OFF/ON
3 TURNING LINE
OFF/ON/REVISED
4 DISP WPT NO.
OFF/ON
5 DISP WPT NAME
O
FF
/O
N
3. Roll the wheel to choose 2 NAV LINE DATA and then push the wheel or the
left button.
4. Roll the wheel to choose INTERNAL DATA and then push the wheel or the
left button.
5. Roll the wheel to choose 5 NAV LINE WIDTH.
6. Use the wheel to enter the width for the nav line, from 0.0-9.9(nm). A pair of
red lines mark the width of the nav line.
7. If you want to be alerted when own ship nears a waypoint by a preset
distance, choose 0 NEXT and then push the wheel.
NAV LINE•WPT menu (2/2)
8. Use the wheel to choose ARRIVAL WPT ALARM and then push the wheel.
9. Choose ON and then push the wheel.
10. Roll the wheel to choose 3 TURNING LINE and then push the wheel or the
left button.
11. Roll the wheel to choose appropriate option and then push the wheel or the
left button.
OFF: Turns turning lines off.
ON: Use this setting when the vessel is not to correct cross track error to return
to course set, after arriving at turning line location.
REVISED: Use this setting when vessel is to return to course set after correcting
cross track error, after arriving at turning line location.
Own ship
Turning line
Course
Nav
line
Tr a ck
Turning line
TURNING LINE: REVISED
TURNING LINE: ON
No cross track error
correction at turning line
Cross track error
correction at turning line
Turning line
12. Push the right button three times to close the menu.

5. VIDEO PLOTTER OPERATION
5-33
5.13.6 Displaying nav line, waypoint mark
Displaying internal nav lines
1. Roll the trackball to choose the MENU box and then push the left button.
2. Roll the wheel to choose 8 [NAV LINE•WPT] and then push the wheel or the
left button.
3. Roll the wheel to choose 2 NAV LINE DATA and then push the wheel or the
left button.
4. Roll the wheel to choose INTERNAL DATA and then push the wheel or the
left button.
5. Roll the wheel to choose 3 NAV LINE SELECT and then push the wheel or
the left button.
6. Use the wheel to enter the nav line number you want to display. Roll the
wheel to choose numeral and push it to set. Note that the same nav line no.
cannot be entered more than once.
7. Use FORWARD or REVERSE to choose the order to display waypoints on
the nav line. FORWARD to display them in original order or REVERSE to
display them in reverse order. Choose appropriate option and then push the
wheel.
8. To skip the next waypoint, roll the wheel to choose 2 SKIP NEXT WPT and
then push the wheel or the left button.
9. Push the right button twice to close the menu.
Displaying external nav lines
Nav lines from an external navigator can be displayed as below. RTE and WPL
sentences are necessary to display a nav line from a navigator.
1. Roll the trackball to choose the MENU box and then push the left button.
2. Roll the wheel to choose 8 [NAV LINE•WPT] and then push the wheel or the
left button.
3. Roll the wheel to choose 2 NAV LINE DATA and then push the wheel or the
left button.
4. Roll the wheel to choose EXT DATA and then push the wheel or the left
button.
5. Do the following as appropriate:
1) Set width (0.0-9.9 nm) of the nav line with 5 NAV LINE WIDTH.
2) Turn waypoint number display on or off with 4 DSP WPT NO (page 2 of NAV
LINE•WPT menu).
3) Set turning line with 3 TURNING LINE (page 2 of NAV LINE•WPT menu).
6. Push the right button two or three times depending on which page of the NAV
LINE•WPT menu you are using.

5. VIDEO PLOTTER OPERATION
5-34
Waypoint mark (B and W types only)
The waypoint mark shows the location of a destination waypoint which is set on
a navigator. You may mark this location on the radar display by following the
procedure shown below.
000 010 020
030
040
050
060
070
080
090
100
110
120
130
140
150
160
170
180
190
200
210
220
230
240
250
260
270
280
290
300
310
320
330
340 350
Waypoint Mark
Waypoint mark
1. Roll the trackball to choose the MENU box and then push the left button.
2. Roll the wheel to choose 8 [NAV LINE•WPT] and then push the wheel or the
left button.
3. Roll the wheel to choose 2 NAV LINE DATA and then push the wheel or the
left button.
4. Roll the wheel to choose WPT MARK and then push the wheel or the left
button.
5. Push the right button twice to close the menu.

5. VIDEO PLOTTER OPERATION
5-35
[CARD (1/2)]
1 BACK
2 DRIVE SELECT
A/B/C/D*
3 [READ CARD]
4 [WR MARK]
5 [WR NAV LINE•WPT]
6 [WR OWN TRACK]
7 [WR TARGET TRACK]
8 [WR SETTING DATA]
9 [WR INSTALL DATA]
0 NEXT
5.14 Recording Data
The optional Card I/F Unit CU-200 is required to record or replay data. The
CU-200 has two card slots and you can connect two units, for a total of four card
slots.
5.14.1 Initializing memory (RAM) cards
Before you can use a memory (RAM) card it must be initialized. Formatting
prepares the recording surface of the card for use with the system, and deletes
all data recorded in the memory card. You can format cards you’ve used before,
however, in which case all prior information on them is erased.
1. Insert a blank memory card into the appropriate card slot in the Card I/F Unit.
Card Slot
+
+
1
2
Card I/F unit, front view
2. Roll the trackball to choose the MENU box and then push the left button.
3. Roll the wheel to choose 6 [CARD] and then push the wheel or the left button.
(Note that “WR” in the CARD menu means “Write.”)
CARD menu, page 1
4. Roll the wheel to choose 2 DRIVE SELECT and then push the wheel or the
left button.
5. Roll the wheel to choose appropriate drive and then push the wheel or the
left button.
Note: If one unit is connected the drives are, from the left drive on the unit,
A=1 and B=2. In case of a second drive unit, its drives are, from the
left drive on the unit, C=1 and D=2.
+
+
1
2
+
+
1
2
A B C D
One Unit 2nd Unit
*:Drives available
are shown.

5. VIDEO PLOTTER OPERATION
5-36
[CARD (1/2)]
1 BACK
2 DRIVE SELECT
A/B/C/D*
3 [READ CARD]
4 [WR MARK]
5 [WR NAV LINE•WPT]
6 [WR OWN TRACK]
7 [WR TARGET TRACK]
8 [WR SETTING DATA]
9 [WR INSTALL DATA]
0 NEXT
6. Roll the wheel to choose 0 NEXT and then push the wheel or the left button.
CARD menu, page 2
7. Roll the wheel to choose 3 CARD INITIALIZE and then push the wheel or the
left button.
CARD INITIALIZE menu
8. Roll the wheel to choose 2 INITIALIZE START and then push the wheel or
the left button to initialize the card. The LED near the card flashes, the CARD
menu disappears and the message “FORMAT CARD” appears.
5.14.2 Recording data
When the memory becomes full, the oldest track is erased to make room for the
latest. Further, when the memory is full you cannot enter another mark or line
unless you erase unnecessary marks, lines or track. Thus you should save
important data to a memory card so as not to lose important data.
1. Insert initialized memory card into appropriate drive in Card I/F Unit.
2. Roll the trackball to choose the MENU box and then push the left button.
3. Roll the wheel to choose 6 [CARD] and then push the wheel or the left
button.
CARD menu
[CARD (2/2)]
1 BACK
2 [FILE DELETE]
3 [CARD INITIALIZE]
[CARD INITIALIZE]
1 BACK
2 INITIALIZE START
*:Drives available
are shown.

5. VIDEO PLOTTER OPERATION
5-37
4. Roll the wheel to choose DRIVE SELECT and then push the wheel or the left
button.
5. Roll the wheel to choose appropriate drive and then push the wheel or the
left button.
6. Roll the wheel to choose data to record (one item among 4-9) and then push
the wheel or the left button. For example choose 4 WR MARK and then push
the wheel or the left button. The display then looks something like the one
below.
CARD WRITE menu
Note: The file name is composed of a single alphabet, the file type, and
seven alphanumeric characters, the file number. The file type is
denoted as follows:
M: Mark
W: Waypoint, nav line
T: Own track
A: Target track
S: Setting data
I: Installation data
7. Use the wheel and the left button to enter file title. You may use up to seven
alphanumeric characters.
8. After entering the last digit of the file name the chosen item is recorded.
The message “WR CARD DATA” is shown during recording.
[WR MARK]
1 BACK
2 NAME (See note below.)
R0000000

5. VIDEO PLOTTER OPERATION
5-38
[CARD (1/2)]
1 BACK
2 DRIVE SELECT
A/B/C/D*
3 [READ CARD]
4 [WR MARK]
5 [WR NAV LINE•WPT]
6 [WR OWN TRACK]
7 [WR TARGET TRACK]
8 [WR SETTING DATA]
9 [WR INSTALL DATA]
0 NEXT
5.15 Replaying Data
Video plotter data (track, marks, etc.) may be replayed on the screen. This is
useful for analyzing past data.
1. Insert memory card into the appropriate slot in an I/F card unit.
2. Roll the trackball to choose the MENU box and then push the left button.
3. Roll the wheel to choose 6 [CARD] and then push the wheel or the left
button.
CARD menu
4. Roll the wheel to choose 2 DRIVE SELECT and then push the wheel or the
left button.
5. Roll the wheel to choose the drive where you inserted the memory card.
6. Push the wheel or the left button.
7. Roll the wheel to choose 3 READ CARD and push the wheel or the left
button.
READ CARD menu
8. Roll the wheel to choose the data to replay.
9. Push the wheel or the left button to replay chosen data.
The message “RD CARD DATA” is shown during playback. If you chose WR
INSTALL DATA, the prompt “POWER ON RESET” appears; turn the power off
and on again to read in installation data.
[READ CARD (1/1)]
1 BACK
2 NAME
T200304109
.
.
.
9 NAME
R200307318
0 NEXT
*:Drives available
are shown.

5. VIDEO PLOTTER OPERATION
5-39
5.16 Deleting Files
1. Roll the trackball to choose the MENU box and then push the left button.
2. Roll the wheel to choose 6 [CARD] and then push the wheel or the left
button.
3. Roll the wheel to choose 2 DRIVE SELECT and then push the wheel or the
left button.
4. Roll the wheel to choose the appropriate drive and then push the wheel or
the left button.
5. Roll the wheel to choose 0 NEXT and then push the wheel or the left button.
CARD menu, page 2
6. Roll the wheel to choose 2 FILE DELETE and then push the wheel or the left
button.
FILE DELETE display
7. Roll the wheel to choose the file to delete and then push the wheel or the left
button.
The message “DELETE CARD DATA” appears while data is being deleted.
[CARD]
1 BACK
2 FILE DELETE
3 CARD INITIALIZE
[FILE DELETE (1/1)]
1 BACK
2 T2003410
3 W2003126
4 A20035311
5 S20030129
6 S20030118
5. VIDEO PLOTTER OPERATION
5-40
(This page intentionally left blank.)

6-1
6 MAINTENANCE,
TROUBLESHOOTING
Periodic checks and maintenance are important for proper operation of any
electronic system. This chapter contains maintenance and troubleshooting
instructions to be followed to obtain optimum performance and the longest
possible life of the equipment. Before attempting any maintenance or
troubleshooting procedure please review the safety information below.
WARNING
Do not open the equipment.
Hazardous voltage which can
cause electrical shock exists
inside the equipment. Only
qualified personnel should
work inside the equipment.
Turn off the radar power
switch before servicing the
antenna unit. Post a warn-
ing sign near the switch
indicating it should not be
turned on while the antenna
unit is being serviced.
Prevent the potential risk of
being struck by the rotating
antenna and exposure to
RF radiation hazard.
Wear a safety belt and hard
hat when working on the
antenna unit.
Serious injury or death can
result if someone falls from
the radar antenna mast.

6. MAINTENANCE, TROUBLESHOOTING
6-2
6.1 Periodic Maintenance Schedule
Regular maintenance is essential to good performance. A regular maintenance
program should be established and should at least include the items shown in
the table below.
Maintenance schedule
Interval Check point Check and measures Remarks
The LCD will in
time accumulate a
layer of dust which
tends to dim the
picture
Wipe the LCD carefully to
prevent scratching, using
tissue paper and an LCD
cleaner. To remove stubborn
dirt, use an LCD cleaner,
wiping slowly with tissue
paper so as to dissolve the
dirt. Change paper frequently
so the dirt will not scratch the
LCD.
Do not use chemical-based
cleaners to clean the LCD. They
can remove paint and markings.
When
needed
Processor unit
cleanliness
Dust and dirt may be
removed with a soft cloth.
Do not use chemical-based
cleaners to clean the processor
unit. They can remove paint and
markings.
Exposed nuts and
bolts on antenna
unit
Check for corroded or
loosened nuts and bolts. If
necessary, clean and repaint
them thickly. Replace them if
heavily corroded.
Sealing compound may be used
instead of paint. Apply a small
amount of grease between nuts
and bolts for easy removal in
future.
Antenna radiator Check for dirt and cracks on
radiator surface. Thick dirt
should be wiped off with soft
cloth dampened with fresh
water. If a crack is found,
apply a slight amount of
sealing compound or
adhesive as a temporary
remedy, then call for repair.
Do not use chemical-based
cleaners for cleaning. They can
remove paint and markings. If
you need to remove ice from the
antenna unit, use a wooden
hammer or plastic head
hammer. Crack on the unit may
cause water ingress, causing
serious damages to internal
circuits.
3 to 6
months
Terminal strips and
plugs in antenna
unit
(TECHNICIANS
only)
Open antenna cover to check
terminal strip and plug
connections inside. Also
check the rubber gasket of
antenna covers for
deterioration.
When closing antenna covers in
position, be careful not to catch
loose wires between covers and
unit.
6 months to
one year
Terminal strips,
sockets, earth
terminal on
processor unit
(TECHNICIANS
only)
Check for loose connections.
Check contacts and plugs for
proper seating, etc.

6. MAINTENANCE, TROUBLESHOOTING
6-3
6.2 Life Expectancy of Major Parts
Parts Type Life
expectancy
Remarks
Antenna motor D8G-516 (24 rpm, X-band)
D8G-571 (42 rpm, X-band)
RM-7398 (21/26 rpm, S-band)
RM-7435 (21/26 rpm, S-band)
RM-9519 (45 rpm, S-band)
RM-9520 (45 rpm, S-band)
RM-9521 (45 rpm, S-band)
Gears more
than 10,000 h
Wind load 100 kt
Magnetron MAF 1425B, MG4010
(X-band, 12 kW)
MG5436 (X-band, 25 kW)
MG5223F (S-band, 30 kW)
2,000 - 3,000 h
Backlight Unit for
Display Unit
MU-201CR
201LHS2F 45,000 h(25°C)
30,000 h(50°C)
Cold Cathode
Fluorescent Lamp
for Display Unit
MU-231CR
FLCL-23 50,000 h(25°C)
35,000 h(50°C)
6.3 Replacing the Fuse
The fuse at the rear of the processor unit in the display unit protects the
equipment from overcurrent (overvoltage in case of AC set) and equipment fault.
If you cannot turn on the power, first check the fuse. Find the cause of the
trouble before replacing the fuse. Be sure to use the proper fuse. Use of a wrong
fuse can seriously damage the equipment and void the warranty.
WARNINGWARNING
Use the proper fuse.
Use of a wrong fuse can result in damage
to the equipment or cause fire.
Ship’s mains and fuse to use
Processor Unit Display Unit MU-201CR Display Unit MU-231CR
Ship’s mains Fuse to use Ship’s mains Fuse to use Ship’s mains Fuse to use
24 VDC 20A AC spec. 2A AC spec. 2A
100-115 VAC
10A DC spec. 5A DC spec. 6A
220-230 VAC
5A

6. MAINTENANCE, TROUBLESHOOTING
6-4
6.4 Replacement of Battery on GC Board
The battery installed on the GC (GyroCompass) Board inside the processor unit
preserves gyro data when the power is turned off. The life of the battery is about
five years. When the battery voltage is low, NG appears at the diagnostic test for
the GC Board. When this occurs, contact your dealer for replacement.
Battery on GC Board
Battery type Code number
GC board CR 1/2 8.L 000-103-769
6.5 Trackball Maintenance
If the cursor skips or moves abnormally, clean the trackball as below.
1. Turn the retaining ring counterclockwise 45° to unlock it.
Retaining Ring
2. Remove the retaining ring and ball.
3. Clean the ball with a soft, lint-free cloth, and then blow carefully into the
ball-cage to dislodge dust and lint.
4. Look for a build-up of dirt on the metal rollers. If dirty, clean the rollers using a
cotton swab moistened lightly with isopropyl-rubbing alcohol.
5. Make sure that fluff from the swab is not left on the rollers.
6. Replace the ball and retaining ring. Be sure the retaining ring is not inserted
reversely.

6. MAINTENANCE, TROUBLESHOOTING
6-5
6.6 Easy Troubleshooting
This paragraph provides troubleshooting procedures which the user may follow
to restore normal operation. If you cannot restore normal operation, do not
attempt to check inside any unit. Any repair work is best left to a qualified
technician.
Easy troubleshooting procedures
Problem Cause Remedy
Key beep inaudible Key beep turned off
(Non-IMO type only)
Adjust key beep level on the OPERATION menu,
referring to paragraph 1.42.
Picture not updated or
picture freeze-up
Video freeze-up Turn the power off and on again to restore normal
operation.
Marks, indications and
noise appear but no
echo
Blown fuse Check for blown fuse in processor unit.
Range changed but
radar picture does not
change
Defective range key
or video freeze up
Try to hit RANGE [+] and [-] range keys (or RANGE
box) several times. (If unsuccessful, replacement of
keypad may be required in case of the
keyboard-type control unit.) If that does not work try
to turn the power off and on again to see if the
problem might be video freeze up.
Only 2 parallel index
lines when 6 lines are
wanted
Incorrect setting of
index line intervals
Incorrect setting of index line intervals. Adjust index
line interval, referring to paragraph 1.29.2. Also, the
setting for number of index of lines to display may be
inappropriate. Check the menu setting for number of
index lines, referring to paragraph 1.29.4.
Range rings are not
displayed
Range rings turned
off
Try turning on the range rings with 0 RINGS in the
MARK menu. If they do not appear, their brilliance
may be too low. Adjust their brilliance at page 1 of
the BRILL menu.
ARP target not tracked
correctly
Poor definition of
targets in sea clutter
A
djust A/C SEA and A/C RAIN referring to paragraph
1.17 and 1.18.
Tuning adjusted but
poor sensitivity
2nd trace echo rejector
on or dirt on radiator
face
• Turn off the 2nd trace echo rejector, referring to
paragraph 1.37.
• Clean the radiator face.

6. MAINTENANCE, TROUBLESHOOTING
6-6
6.7 Advanced-level Troubleshooting
This paragraph describes how to cure hardware and software troubles which
should be carried out by qualified service personnel.
Note: This radar equipment contains complex modules in which fault diagnosis
and repair down to component level are not practicable by users.
Advanced troubleshooting
Problem Probable causes or check
points
Remedy
Power turned on but radar
does not operate at all
1) Blown fuse.
2) Mains voltage/polarity
3) Power supply board
1) Replace blown fuse.
2) Correct wiring and input voltage.
3) Replace power supply board.
Brilliance adjusted but no
picture
SPU board Replace SPU board.
Antenna not rotating 1) Antenna drive
mechanism
2) Defective antenna
drive motor relay
(thermal relay K2,
200/220/380, 440/100
VAC)
1) Replace antenna drive mechanism.
2) Press relay reset button.
Data and marks not
displayed in Transmit
status
SPU board Replace SPU board.
Adjust GAIN with A/C SEA
set at minimum. Marks and
indications appear but no
noise or echo
1) IF amplifier
2) Signal cable between
antenna and processor
unit
3) Video amplifier board
1) Replace IF amplifier.
2) Check continuously and isolation of
coaxial cable.
Note: Disconnect the plug and lugs
at both ends of coaxial cable before
checking it by ohmmeter.
3) Check video coax line for secure
connection. If connection is good,
replace SPU board.
(Continued on next page)

6. MAINTENANCE, TROUBLESHOOTING
6-7
Advanced troubleshooting (con’t)
Problem Probable causes or
check points
Remedy
Marks, indications and
noise appear but no echo
(Transmission leak
representing own ship
position is absent)
1) TX fuse
2) Magnetron
3) Modulator board
4) SPU board
1) If fuse is blown, replace it. If it blows
again, the modulator or associated
circuit may be defective.
2) Check magnetron current.
Replace magnetron.
3) Replace modulator board.
4) Replace SPU board.
Picture not updated or
picture freeze-up
1) Bearing signal generator
board (in antenna unit)
2) SPU board
3) Video freeze-up
1) Check the connection of signal
cables.
2) Replace SPU board.
3) Turn off and on the radar.
Incorrect orientation of
picture
1) SPU board
2) Gyro interface
1) The message GYRO appears when
the heading pulse is not received
during standby.
2) Replace the gyro interface.
Cannot operate radar
from on-screen boxes
SPU Board Replace SPU Board.
Radar is properly tuned
but poor sensitivity
1) Deteriorated magnetron
2) Detuned MIC
3) Dirt on radiator face
4) Water ingress to the
waveguide or other
feeder line
5) Second trace echo
rejection is ON
1) With the radar transmitting on 48 nm
range, check magnetron current.
If current is below normal, magnetron
may be defective. Replace it.
2) Check MIC detecting current. If it is
below normal value, MIC may have
become detuned. MIC must be
tuned.
3) Clean the radiator surface.
4) Remove water from the feeder line.
5) Disable the second-trace echo
rejector referring to paragraph 1.37.
Range changed but radar
picture not changing
1) Defective range key
2) SPU board
3) Video freeze-up
1) Try to hit RANGE [+] and [-] keys
several times. If unsuccessful,
replacement of keypad may be
required.
2) Replace SPU board.
3) Turn off and on radar.
(Continued on next page)

6. MAINTENANCE, TROUBLESHOOTING
6-8
Advanced troubleshooting (con’t)
Problem Probable causes or check
points
Remedy
Interference rejector is
inoperative (interference
rejection level not
displayed)
SPU board Replace SPU board.
Echo stretch is ineffective
(neither ES1, ES2 nor ES3
is displayed)
SPU board Replace SPU board.
Range rings are not
displayed
1) Adjust the brilliance of
range rings on the
BRILL menu to see if
intensity is increased
2) SPU board
1) Replace associated circuit board if
unsuccessful.
2) Replace SPU board.
Poor discrimination in
range
Sea clutter control not
functioning properly
Improper setting of A/C SEA. If A/C SEA
is seen only at very close range,
suspect inaccurate frequency of
reference oscillator.
True motion presentation
not working correctly
1) Poor contact of MODE
key (full keyboard)
2) Selection not accessed.
3) Speed entry incorrect
4) TM display inaccurate
1) Try to press MODE key a little
harder.
2) Press MODE key or operate
PRESENTATION MODE box until TM
appears.
3) Enter correct own ship speed
referring to paragraph 1.13.
4) Make sure that speed and compass
inputs are accurate.
Target not tracked
correctly
Poor definition of targets in
sea clutter
Adjust A/C SEA and A/C RAIN controls
referring to paragraph 1.17 and 1.18.
Buttons on trackball
module operated but no
response
Trackball module Replace trackball module.

6. MAINTENANCE, TROUBLESHOOTING
6-9
[CUSTOMIZE•TEST]
1 BACK
2 [DATA BOX]
3 [F1]
4 [F2]
5 [F3]
6 [F4]
7 [OPERATION]
8 [TEST]
[TEST]
1 BACK
2 [SELF TEST]
3 [ARP TEST]
6.8 Diagnostics
A diagnostic test program is provided to test major circuit boards in the control
unit, processor unit and card I/F unit. Note that the normal radar picture is lost
during this test.
Proceed as follows to execute the diagnostic test:
1. Roll the trackball to choose the MENU box and then push the left button.
2. Roll the wheel to choose 9 [CUSTOMIZE•TEST] and then push the wheel or
the left button.
CUSTOMIZE•TEST menu
3. Roll the wheel to choose 8 [TEST] and then push the wheel or the left button.
TEST menu
4. Roll the wheel to choose 2 [SELF TEST] and push the wheel or the left
button.
SELF TEST menu
5. Roll the wheel to choose 2 START and then push the wheel or the left button
to start the test.
In a few moments the results of the test are displayed and the buzzer
sounds continuously. The ROMs and RAMs of the SPU, RFC, KEYBOARD
(Control Unit), REMOTE (Trackball-only Control Unit) and CARD I/F UNIT
are checked for proper operation. OK appears for normal operation. If NG
(No Good) appears, corresponding components may be defective. Consult
your dealer. In the middle of the display the rpm of the antenna unit and
various voltages are displayed.
[SELF TEST]
1 BACK
2 START

6. MAINTENANCE, TROUBLESHOOTING
6-10
<SELF TEST>
PROGRAM No. ROM RAM DIP SW
SPU 0359204-01.** OK OK 0000
RFC 0359202-01.** OK OK
KEY 0359203-01.** OK OK
REMOTE1 0359203-01.** OK OK
REMOTE2
CARD 0359209-01.** OK OK 0000
PROCESSOR UNIT MONITOR
-12V -11.6
3.3V 3.3
5V 4.9
12V 11.6
SCANNER MOTOR 20.7
RF UNIT MONITOR
TEMPERATURE 27.3
TUNE IND 0.2
HV 174.3
R. MONITOR 1.6
MAG. CURRENT 1.5
HEATER 4.0
12V 11.9
-12V -11.8
5V 4.8
32V 38.2
TUNE OUT 0.0
TRIGGER FREQ 2273
ANT SPEED 21.6
*.**: Program Version No.
#: Installed card units are shown.
00 0 0 0 0
0
0
0
0
0
0
#
Self test results, keyboard test
6. The small squares and circles displayed at the bottom of screen are for
testing the control and keys on the control unit. As you operate controls and
keys, corresponding squares are highlighted, indicating that your control/key
operations are properly recognized. Numerals indicate the position of the
controls under check.
6. MAINTENANCE, TROUBLESHOOTING
6-11
7. Press the [F1] key to change the display. The buzzer stops and the screen
shows the sentences being input to the radar, under the categories of GPS1
and GPS2 (position), speed, heading and nav data. Below is an example.
(The sentences shown depend on your system settings.)
<GPS1>
GGA
GLL
RMC
RMB
VTG
ZDA
DTM
BWR
BWC
<GPS2>
GGA
GLL
RMC
RMB
VTG
ZDA
DTM
BWR
BWC
<SPEED>
VBW
VHW
VDR
<HEADING>
HDT
<NAV DATA>
WPL
RTE
MWV
VWT
VWR
DPT
DBT
DBS
MTW
VDM
Sentence input display
8. To terminate the test, press the [F1] key.

6. MAINTENANCE, TROUBLESHOOTING
6-12
6.9 System Messages
This sections provides all the error messages which may appear on the display
screen.
System messages
Message Alarm Meaning
Signal Missing
DATUM Continuous Wrong chart datum (only WGS84 is permitted)
GYRO Continuous No bearing data
LOG Continuous No speed log data
EPFS Continuous No position data
TRIGGER Continuous No trigger signal (antenna)
VIDEO Continuous No video signal
AZIMUTH Continuous No antenna rotation signal
HEADLINE Continuous No heading signal
ARP Alarm
COLLISION Continuous A tracked target’s CPA and TCPA fulfill criteria for
collision course
GUARD Continuous A tracked target is present in the guard zone
LOST Beep A tracked target becomes a lost target
ARPA SYSTEM
ERROR
Continuous No status data from ARPA
TARGET-FULL
(AUTO+MAN)
Continuous Capacity for automatic and manually acquired targets
has been reached
TARGET-FULL
(AUTO)
Continuous Capacity for automatically acquired targets has been
reached
TARGET-FULL
(MAN)
Continuous Capacity for manually acquired targets has been
reached
AIS Alarms
COLLISION Continuous A tracked target’s CPA and TCPA fulfill criteria for
collision course
LOST Beep A tracked target becomes a lost target
ARPA FUSION Beep ARPA and AIS target combined
RECEIVE None Not receiving AIS data from own AIS (VDO message)
GUARD Continuous Tracked target is inside the guard zone
CPA/TCPA Continuous CPA/TCPA cannot be calculated; Ground data (VTG, L/L)
no present
TARGET-FULL None Capacity for AIS target has been reached
AIS ALARM Continuous Alarm received from AIS transponder
(Continued on next page)

6. MAINTENANCE, TROUBLESHOOTING
6-13
System messages (con’t from previous page)
Message Alarm Meaning
Other Alarms
CHK INT-SW Continuous Image from currently selected antenna becomes lost
DEPTH Continuous Water is shallower than preset depth
HEADING SET None Gyro re-set with MODE key
XTE Continuous Cross-track error: Ship has crossed over a nav line by a
preset range
WATCH Continuous Watchman time has elapsed
ARRIVAL Continuous Ship has arrived to a waypoint
KEY Continuous No status data from keyboard
RF Continuous No status data from antenna
Work in Progress
TUNE
INITIALIZE
None Tune initialization in progress
PM None Performance monitor is in use
USER DEFAULT None
SART None Radar is set up for SART detection
WR CARD DATA None Writing memory card
RD CARD DATA None Reading memory card
FORMAT CARD None Formatting memory card
DELETE CARD
DATA
None Deleting file from memory card
POWER ON
RESTART
None Prompt which appears after loading installation settings
from memory card.
6. MAINTENANCE, TROUBLESHOOTING
6-14
(This page intentionally left blank.)

A
P-1
APPENDIX
1. Menu Tree
Main menu (accessed by MENU key or MENU box)
1 ECHO
2 MARK
3 ALARM
(Continued on next page)
1 BACK
2 2ND ECHO REJ (
OFF
, ON)
3 TUNE INITIALIZE
4 PM (
OFF
, ON)
5 SART (
OFF
, ON)
6 WIPER (
OFF
, 1, 2)
7 ECHO AREA*
5
(
CIRCLE
, WIDE, ALL)
MENU key
or
MENU box
1 BACK
2 USER CHART (
OFF
, ON)
3 CURVED EBL (
OFF
, ON)
4 CHART SYMBOL (
OFF
, ON)
5 NOTE BOOK (
OFF
, ON)
6 ROUTE (
OFF
, CENT, ALL)
1 BACK
2 (GUARD ALARM, WATCH ALARM,
GUARD ZONE, LOST TRGT, CPA
LIMIT, AUTO ACQ TRGT FULL,
MAN ACQ TRGT FULL, ARP
SYSTEM ERROR, AZIMUTH, HEAD
LINE, TRIGGER, VIDEO, GYRO, LOG,
EPFS, XTE, ARRIVAL WPT, DEPTH)
*
1
Appears when 5 INDEX LINE is set for other than "1".
*
2
When INS MARK is turned off.
*
3
W-type radar shows 5 INDEX LINE1 and 6 INDEX LINE2
and the options 1, 2, 3 and 6.
*
4
IMO and A-type radars show EBL CURSOR BEARING (
REL
, TRUE).
*
5
Not available on IMO- or A-type radar.
7 [BARGE MARK] 1 BACK
2 BARGE MARK (
OFF
, ON)
3 BARGE SIZE (LENGTH and WIDTH)
4 ARRANGEMENT
1 BACK
2 EBL1 (
REL
, TRUE)
3 EBL2 (
REL
, TRUE)
4 VRM1 (
NM
/SM/km/kyd)
5 VRM2 (
NM
/SM/km/kyd)
6 CURSOR BEARING (
REL
, TRUE)
7 CURSOR RANGE (
NM
/SM/km/kyd)
1 BACK
2 OWN SHIP MARK (
OFF
, ON)
3 STERN MARK (
OFF
, ON)
4 INDEX LINE BEARING (
REL
, TRUE)
5 INDEX LINE (1, 2, 3,
6
)*
3
6 INDEX LINE MODE (VERTICAL, HORIZONTAL)*
1
,*
3
7 [INS MARK]*
2
8 EBL OFFSET BASE POINT (
STAB GND
, STAB HDG, STAB NORTH)
9 [EBL, VRM, CURSOR SET]
*
4
0 RING (OFF,
ON
)
1 BACK
2 GUARD ALARM MODE (
IN
, OUT)
3 GUARD ALARM LEVEL (
1
, 2, 3, 4)
4 WATCH ALARM (
OFF
, 6M, 10M, 12M, 15M, 20M)
5 ALARM SOUND LEVEL (
LOW,
MID, HIGH)
6 [ALARM OUT1]
7 [ALARM OUT2]
8 [ALARM OUT3]
9 [ALARM OUT4]
0 AUDIO ALARM
(OFF,
ON
)

APPENDIX
AP-2
4 ARP
z
AIS
5 PLOTTER
1 BACK
2 GUARD ZONE STAB (STAB HDG, STAB NORTH)
3 GUARD POLYGON (OFF, STAB GND, STAB HDG, STAB NORTH)
4 [TRIAL MANEUVER]
5 [ARP SYMBOL]
6 [AIS SYMBOL]
7 [FUSION]
8 AIS FUNCTION (OFF, ON)
9 AIS LOST ALARM (ACTIVATED TARGET, ALL TARGET, RANGE)
1 BACK
2 TRIAL (OFF, STATIC, DYNAMIC)
3 SPEED (00.1 - 99.9 (kts))
4 COURSE (000- 359 (°))
5 DELAY TIME (000 - 999 (min))
6 TRIAL SPEED RATE (00.0 kt, 0.00 kt/s, two sets)
7 TRIAL TURN RATE (00.0 kt, 0.00 kt/s, two sets)
1 BACK
2 ARP SYMBOL COLOR (RED*
1
, GRN, BLU, YEL,
CYA, MAG, WHT)
3 ARP SYMBOL SIZE (SMALL, STD, LARGE)
4 PAST POSN COLOR (RED*
1
, GRN, BLU,
YEL, CYA, MAG, WHT)
5 PAST POSN POINTS (5, 10)
1 BACK
2 AIS SYMBOL COLOR (RED, GRN, BLU, YEL,
CYA, MAG, WHT)
3 AIS SYMBOL SIZE (SMALL, STD, LARGE)
4 ROT TAG LIMIT (0 - 359°/min)
5 PAST POSN COLOR (RED, GRN, BLU,
YEL, CYA, MAG, WHT)
6 PAST POSN POINTS (5, 10)
1 BACK
2 FUSION TRGT (OFF/ON)
3 GAP (0.000 - 9.999 (nm))
4 RANGE (0.000 - 9.999 (nm))
5 BEARING (0 - 9.9°)
6 SPEED (0.0 - 9.9 (kt))
7 COURSE (0 - 359°)
1 BACK
2 CHART COLOR (GRN, YEL, CYA, ORANGE, GRAY)
3 OWN TRACK INTERVAL (OFF, DRAW, 10S, 30S, 1M, 2M, 3M, 6M, 15M)
4 OWN TRACK COLOR (RED, GRN, BLU, YEL, CYA, MAG, WHT)
5 TARGET TRACK INTERVAL (OFF, DRAW, 10S, 30S, 1M, 2M, 3M, 6M, 15M)*
1
6 TARGET TRACK COLOR (RED, GRN, BLU, YEL, CYA, MAG, WHT)*
1
7 CURSOR L/L ALIGN (OFF, ON)
8 [DATA ERASE]
1 BACK
2 OWN TRACK (RED, GRN, BLU, YEL, CYA, MAG,
WHT, 30%, 50%, 80%, ALL)
3 TARGET TRACK (RED, GRN, BLU, YEL, CYA, MAG,
WHT, 30%, 50%, 80%, ALL)*
1
4 MARK ALL ERASE
5 WP ALL ERASE
6 NAV LINE ALL ERASE
(Continued on next page)
(Continued from previous page)
*
1
Not available on IMO-type radar

APPENDIX
A
P-3
9 [DISPLAY]
0 AUTO TARGET TRACK*
1
(OFF, ON)
1 BACK
2 GRID (OFF, ON)
3 OWN TRACK (OFF, ON)
4 TARGET TRACK*
1
(OFF, ON)
5 MARK (OFF, ON)
6 LAND DENSITY*
1
(OFF, ON)
7 PLACE NAME*
1
(OFF, ON)
8 COAST LINE (OFF, ON)
9 CONTOUR LINE (OFF, ON)
0 NEXT 1 BACK
2 NAV LINE(MAP) (OFF, ON)
3 DANGER HIGHLIGHT (OFF, ON)
4 PROHIBITED AREA (OFF, ON)
5 BUOY (OFF, ON)
(Continued on next page)
(Continued from previous page)
6 CARD
7 NAV DATA
8 NAV LINE
z
WPT
1 BACK
2 DRIVE SELECT
3 READ CARD
4 WR MARK
5 WR NAV LINE
Q
WPT
6 WR OWN TRACK
7 WR TARGET TRACK
8 WR SETTING DATA *
1
9 WR INSTALLATION DATA
0 NEXT 1 BACK
2 FILE DELETE
3 CARD INITIALIZE
1 BACK
2 DEPTH (OFF, m, ft)
3 DEPTH GRAPH SCALE (10, 20, 50, 100, 200, 500)
4 DEPTH MARK (000 - 500)
5 CURRENT (OFF, ON)
6 WIND (OFF, m/s, kt)
7 TEMP (OFF, ON)
8 DATE-TIME (OFF, UTC, LOCAL)
9 LOCAL TIME ADJ (00:00 - +13:30)
0 WPT DATA (OFF, REL, TRUE)
1 BACK
2 NAV LINE DATA SOURCE (OFF, EXT DATA, INTERNAL DATA, WPT MARK)
3 NAV LINE SELECT (Enter nav line no., FORWARD, REVERSE)
4 SKIP NEXT WPT
5 NAV LINE WIDTH (0.0 - 9.99 (nm))
6 [WPT SET] 1 BACK
2 WPT NO. SELECT
3 WPT NAME
4 WPT L/L
5 CLEAR DATA
*
1
Not available on IMO-type radar

APPENDIX
AP-4
7 [WPT LIST]
8 [NAV LINE SET]
9 [NAV LINE LIST]
0 NEXT
(Continued on next page)
(Continued from previous page)
9 CUSTOMIZEz
TEST
1 BACK
2 [DATA BOX]
3 [F1]
4 [F2]
5 [F3]
6 [F4]
1 BACK
2 NAV LINE NO. SELECT
3 NAV LINE NAME
4 [NAV LINE ENTRY]
5 CLEAR DATA
1 BACK
2 NAV LINE WPTS
1 BACK
2 ARRIVAL WPT ALARM (OFF, ON)
3 TURNING LINE (OFF, ON, REVISED)
4 DISP WPT NO. (OFF, ON, 0.0 - 9.9 nm)
5 DISP WPT NAME (OFF, ON)
1 BACK
2
3 NAV DATA (OFF, ON)
4 ZOOM (OFF, 2TIMES, 3TIMES)
5 ZOOM DISPLAY
(STAB GND, STAB HDG, STAB NORTH, ARP TRACK)
6 TARGET DATA (1BOX, 2BOX, 3BOX, LARGE)
1 BACK
2 [ECHO]
3 [STD KEY]
4 [ARPzAIS]
5 [OPERATION]
1 BACK
2 (PICTURE, IR, ES, EAV, NOISE
REJ, ANT SELECT, PULSE WIDTH,
A/C SEA SELECT, A/C RAIN
SELECT, TUNE SELECT, ANT
HEIGHT, SEA CONDITION, 2ND
ECHO REJ, PM, SART)
1 BACK
2 (ALARM ACK, STBY TX, HL
OFF, EBL OFFSET, MODE, OFF
CENTER, CU TM RESET, INDEX
LINE, VECTOR TIME, VECTOR
MODE, TARGET LIST, TRAIL,
BRILL, MARK, MENU, RANGE
UP, RANGE DOWN, ACQ,
TARGET DATA, TARGET CANCEL)
1 BACK
2 (DISP ARP, DISP AIS, TARGET
DATA & ACQ, PAST POSN
INTERVAL, REF MARK, CPA
LIMIT, CPA, TCPA, GZ1, GZ2,
TARGET LIST SORT, TRIAL
MANEUVER, ARPzAIS FUSION,
AIS MESSAGE)
1 BACK
2 (ECHO COLOR, BACK COLOR,
RING, ALARM1, ALARM2, WATCH
ALARM RESET, ZOOM, MARK
DELETE, CHART ALIGN,
DISPLAY SELECT, DEGAUSS,
MOB, USER DEFAULT)

APPENDIX
A
P-5
7 [OPERATION]
8 [TEST]
(Continued from previous page)
1 BACK
2 WHEEL DRIVE (
NORMAL
, REVERSE)
3 KEY BEEP (OFF,
LO
, MID, HI)
4 REMOTE KEY (
F*-KEY
, DISPLAY SELECT)
5 POPUP GUIDANCE*
1
(
OFF
, ON)
6 OWN SHIP VECTOR (OFF, HDG,
COURSE
)
7 STERN-UP (
OFF
, ON)
8 SHUTTLE FERRY (
OFF
, MODE1, MODE2)
1 BACK
2 [SELF TEST]
3 [ARP TEST]
6 [PICTURE] 1 BACK
2 (PICTURE, NEAR, FAR, NEAR BUOY,
FAR BUOY, ROUGH SEA, SHIP,
HARBOR, COAST)
*
1
Not available on IMO- or A-type radar.

APPENDIX
AP-6
Pop-up menus of on-screen boxes
CURSOR menu
[CURSOR MENU]
2
↓
TARGET DATA & ACQ/
TARGET CANCEL/
ARP TGT DATA & ACQ/
TARGET TRACK ON
*
3
TARGET TRACK OFF
REF MARK/
EBL OFFSET/
OFFCENTER
ZOOM/
MARK DELETE/
CHART ALIGN
8
↑
[ARP TARGET MENU]
1 ARP SELECT
MANUAL 100
/
AUTO 25/
AUTO 50/
AUTO 75/
AUTO 100
ALL CANCEL
2
3
REF TARGET VECTOR
OFF
/ON
ARP TARGET menu
[AIS TARGET MENU]
1 SLEEP ALL TRGTS
2 ACTIVATE ALL TRGTS
3 AUTO DISP MESSAGE
OFF
/ON
4
[RECEIVED MESSAGES]
5 [TRANSMIT MESSAGE]
6 [VOYAGE DATA]
7 STATIC DATA]
8 [AIS ALM MESSAGES]
AIS TARGET menu
1
2
[HDG MENU]
HDG SOURCE
AD
-
10
/SERIAL
GC -10 SETTING
000.0
°
HDG menu
1
2
3
[SPEED MENU]
SHIP SPEED
LOG(BT)/LOG(WT)/
GPS
/MANUAL/REF
MANUAL SPEED
0.0
kt
SET DRIFT
OFF/
ON
SPEED menu
OS POSN menu
[VOYAGE DATA]
1 BACK
2 NAVIGATION STATUS
00
3 ETA
00/000/0000 00:00
4 DESTINATION
5 DRAUGHT
00m
6 CREW
0000
[TRANSMIT MESSAGE]
1 BACK
2 ADDRESS TYPE
ADDRESSED/BROADCAST
3 MESSAGE TYPE
SAFETY/BINARY
4 MMSI NO. 000000000
5 CHANNEL
A/B/A or B/A and B
6 OPEN FILE 1
7 SAVE FILE 1
8 EDIT
9 TRANSMIT MESSAGE
[STATIC DATA]
1
BACK
TYPE OF SHIP
000
CALL SIGN
NAME
EXT GPS ANT POSN
A: 000m B: 000m
C: 00m D: 00m
TRANSMIT MESSAGE menu VOYAGE DATA menu
STATIC DATA menu
[TRAIL MENU]
1 TRAIL MODE
REL
/TRUE
2 TRAIL GRAD
SINGLE
/MULTI
4 TRAIL LEVEL
1
/2/3/4
5 TRAIL RESTART
OFF/
ON
6 TRAIL COPY
OFF/
ON
7
[TARGET LIST MENU]
CPA
/TCPA/BCR/BCT/
RANGE/SPEED
TGT LIST menu
1 SORT BY
OS TRAIL
OFF
/ON
TRAIL menu
3 NARROW TRAIL
*
1
OFF
/ON
*
1
Not available on IMO- or A-type radar
*
2
Shown when 12H or 24H is chosen
at 8 TRAIL LENGTH.
8 TRAIL LENGTH
*
1
NORMAL
/12/24H
9 TRAIL HIDE
*
2
START: 00:00
HIDE: 00:00
*
3
Not available on IMO-type radar
*
3
[OS POSN MENU]
1 NAV AID
GPS
1/GPS2/
DEAD RECKONING/
2 MANUAL L/L
00
°
00.00 N
000
°
00.00 W
3 SIO DATA LAN OUTPUT
OFF
/ON
LAN

APPENDIX
A
P-7
[MARK MENU]
1 ORIGIN MARK STAB
GND/SEA
2 MARK KIND
ORIGIN MARK(No. )/
ORIGIN MARK(SYMBOL)/
MAP MARK/
WP 1~50/
WP 51~ 100/
WP 101~150/
WP 151~ 200/
OWN SHIP SHAPE
[BRILL1 MENU (2/2)]
1 BACK
2 BEARING CURSOR
3 EBL
4 VRM
5 INDEX LINE
6 ARP SYMBOL
7 AIS SYMBOL
8 L/L GRID
9 MARK
0 CHART
[BRILL1 MENU (1/2)]
1 ECHO COLOR
YEL
/GRN/
WHT/COLOR
*
1
2 BKGD COLOR
BLK-GRN
/
BLK-RED/
BLU-CIR/
BLU/BRT-BLU
3 PANEL DIMMER
4 CHARACTER
5 CURSOR
6 ECHO
7 TRAIL
8 HL
9 RING
0 NEXT
BRILL menu, page 1
BRILL menu, page 2
MARK menu
[PICTURE MENU]
1 INT REJECT
OFF/1/2/3
2 ECHO STRETCH
OFF/1/2/3
3 ECHO AVERAGE
OFF/1/2/3
4 NOISE REJ
OFF/ON
5 AUTO STC
OFF/ON
6 AUTO RAIN
7
VIDEO CONTRAST
A/B/C/D
8
[PULSE]
9
[CONDITION]
[PULSE MENU]
1 BACK
2 0.5NM
S1/S2
3 0.75NM
S1/S2/M1
4 1.5NM
S1/S2/S3
5 3NM
S2/M1/M2/M3
6 6NM
M1/M2/M3/L
7 12 -24NM
M2/M3/L
PICTURE menu
OFF/ON
PULSE menu
CONDITION menu
[CONDITION MENU]
1 BACK
2 SEA CONDITION
1/2/3/4/5
3 ANT HEIGHT
5/7.5/10/15/20/25/30/
35/40/45/
more 50 m
4 STC RANGE
000m
*
1
Not available on IMO- or A-type radar
ANTENNA INFORMATION display
[ANT INFORMATION]
ANT NO 1
BAND : X-BAND
MODEL: 12
POS : MAIN TOP
ANT NO 2
BAND : X-BAND
MODEL: 12
POS : FORE
ANT NO 3
BAND :
MODEL:
POS :
ANT NO 4
BAND :
MODEL:
POS :
OWN RADAR: 1
8 SUB MONITOR
OFF
/ON
9 INTER SW PRIORITY
OFF
/ON
0 DEFAULT
Note: For default settings for each picture
setup type see paragraph 1.33.
8 MARKPOSN
CURSOR/OS/L/L
00°000.00 N
000°000.00 E
9 MAP DISPLAY
OFF
/ON
0 MAP MARK COLOR*
1
RED/GRN/BLU/YEL/
CYA/MAG/WHT

APPENDIX
AP-8
2. Digital Interface
Input sentences (RP Board, J4)
BWC*, BWR*, DBS, DBT, DPT, DTM, GGA, GLC, GLL, HDT, MTW, MWV, RMA, RMB,
RMC, RTE VBW, VDR, VHW, VTG, VWR, VWT, WPL, ZDA, ! AIVDM, ! AIVDO, $A IALR
Output sentences
OSD, TLL*, TTM, RSD
*: Not available on IMO radar
Data reception
Data is received in serial asynchronous form in accordance with the standard referenced in
IEC 61162-2.
The following parameters are used:
Baud rate: 38,400 bps: HDT, ! AIVDM, ! AIVDO and $A IALR. All other sentences: 4800 bps
Data bits: 8 (D7 = 0), Parity: none, Stop bits: 1
D0 D1 D2 D3 D4 D5 D6 D7
Start
bit
Stop
bit
Data bits
Data sentences
Data used is shown in bold italics.
Input sentences
BWC - Bearing and distance to waypoint
$--BWC, hhmmss.ss, llll.ll, a yyyyy.yy, a, x.x, T, x.x, M, x.x, N, c--c, a*hh<CR><LF>
Checksum
Mode indicator
(see note 1)
Waypoint ID
Distance, nautical miles
Bearing, degrees true
Waypoint longitude, E/W
Bearing, degrees magnetic
Waypoint latitude, N/S
UTC of observation*
NOTE 1: Positioning system Mode indicator:
A = Autonomous
D = Differential
E = Estimated (dead reckoning)
M = Manual input
S = Simulator
N = Data not valid
The Mode indicator field shall not be a null field.
APPENDIX
A
P-9
BWR - Bearing and distance to waypoint - rhumb line
$--BWR,hhmmss.ss,llll.lll,a,yyyyy.yyy,a,x.x,T,x.x,M,x.x,N,c--c,a*hh<CR><LF>
| | | | | | | | | | | | | |
| | | | | | | | | | | | | +---- 9
| | | | | | | | | | | | +------ 8
| | | | | | | | | | | +--------- 7
| | | | | | | | | +--+------------- 6
| | | | | | | +--+------------------- 5
| | | | | +--+------------------------- 4
| | | +-----+------------------------------- 3
| +-----+------------------------------------------- 2
+---------------------------------------------------------- 1
1. UTC of observation
2. Waypoint latitude, N/S
3. Waypoint longitude, E/W
4. Bearing, degrees true
5. Bearing, degrees magnetic
6. Distance, nautical miles
7. Waypoint ID
8. Mode indicator(see note)
9. Checksum
NOTE Positioning system Mode indicator:
A = Autonomous
D = Differential
E = Estimated (dead reckoning)
M = Manual input
S = Simulator
N = Data not valid
The Mode indicator field shall not be a null field.
APPENDIX
AP-10
DTM - Datum reference
$--DTM,ccc,a,x.x,a,x.x,a,x.x,ccc*hh<CR><LF>
| | | | | | | | |
| | | | | | | | +--- 7
| | | | | | | +------ 6
| | | | | | +---------- 5
| | | | +--+------------- 4
| | +---+------------------- 3
| +------------------------- 2
+---------------------------- 1
1. Local datum W84 - WGS84
W72 - WGS72
S85 - SGS85
P90 - PE90
999 - User defined
IHO datum code
2. Local datum subdivision code
3. Lat offset, min, N/S
4. Lon offset, min, E/W
5. Altitude offset, m
6. Reference datum W84 - WGS84
W72 - WGS72
S85 - SGS85
P90 - PE90
7. Checksum
DBS - Depth below surface
$--DBS,x.x,f,x.x,M,x.x,F*hh<CR><LF>
| | | | | | |
| | | | | | +--------- 4
| | | | +--+----------- 3
| | +--+----------------- 2
+--+----------------------- 1
1. Water depth, feet
2. Water depth, m
3. Water depth, fathoms
4. Checksum
APPENDIX
A
P-11
DBT - Depth below transducer
$--DBT,x.x,f,x.x,M,x.x,F*hh<CR><LF>
| | | | | | |
| | | | | | +--------- 4
| | | | +--+----------- 3
| | +--+----------------- 2
+--+----------------------- 1
1. Water depth, feet
2. Water depth, m
3. Water depth, fathoms
4. Checksum
DPT - Depth
$--DPT,x.x,x.x,x.x*hh<CR><LF>
| | | |
| | | +----- 4
| | +--------- 3
| +------------ 2
+---------------- 1
1. Water depth relative to trancsducer, in meters
2. Offset from transeducer, in meters(see notes 1 and 2)
3. Maximum range scale in use
4. Checksum
NOTE1 "positive"=distance from transeduser to water-line.
"-"=distance from transducer to keel.
NOTE2 For IEC applications the offset should always be applied
so as to provide depth relative to the keel.
APPENDIX
AP-12
GGA - Global positioning system fix data
$--GGA,hhmmss.ss,llll.lll,a,yyyyy.yyy,a,x,xx,x.x,x.x,M,x.x,M,x.x,xxxx*hh<CR><LF>
| | | | | | | | | | | | | | |
| | | | | | | | | | | | | | +-- 11
| | | | | | | | | | | | | +---- 10
| | | | | | | | | | | | +--------- 9
| | | | | | | | | | +---+------------ 8
| | | | | | | | +---+------------------ 7
| | | | | | | +------------------------- 6
| | | | | | +---------------------------- 5
| | | | | +------------------------------- 4
| | | +----+--------------------------------- 3
| +---+--------------------------------------------- 2
+------------------------------------------------------------- 1
1. UTC of position
2. Latitude, N/S
3. Longitude, E/W
4. GPS quality indicator (see note)
5. Number of satellite in use,00-12, may be different from the number in view
6. Horizontal dilution of precision
7. Antenna altitude above/below mean sea level, m
8. Geoidal separation, m
9. Age of differential GPS data
10. Differential reference station ID, 0000-1023
11. Checksum
NOTE
0 = fix not available or invalid
1 = GPS SPS mode, fix valid
2 = differential GPS, SPS mode, fix valid
3 = GPS PPS mode, fix valid (GPS_PPS)
4 = Real Time Kinetic. Satellite system used in RTK mode with fixed integers (GPS_RTK_I)
5 = Float RTK. Satellite system used in RTK mode with floating integers (GPS_RTK_F )
6 = Estimated (dead reckoning) mode
7 = Manual input mode
8 = Simulator mode
The GPS quality indicator shall not be a null field.
Position data shown in green in case of 1 and 5; red in case of "0" and "6-8".
APPENDIX
A
P-13
GLL - Geographic position, latitude/longitude
$--GLL,llll.lll,a,yyyyy.yyy,a,hhmmss.ss,A,a*hh<CR><LF>
| | | | | | | |
| | | | | | | +------- 6
| | | | | | +--------- 5
| | | | | +----------- 4
| | | | +---------------- 3
| | +------+----------------------- 2
+---+----------------------------------- 1
1. Latitude, N/S
2. Longitude, E/W
3. UTC of position
4. Status: A=data valid, V=data invalid
5. Mode indicator(see note)
6. Checksum
NOTE Positioning system Mode indicator:
A = Autonomous
D = Differential
E = Estimated (dead reckoning)
M = Manual input
S = Simulator
N = Data not valid
The Mode indicator field supplements the Status field. The Status field shall be
set to V=invalid for all values of Operating Mode except for A=Autonomous and
D=Differential. The positioning system Mode indicator and Status field shall not
be null fields.
Position data shown in green in case of A=data valid and A and D; red in
case of V=data invalid, E, M, S and N.
APPENDIX
AP-14
HDT - Heading, true
$--HDT,x.x,T*hh<CR><LF>
| | |
| | +--------- 2
+----+----------- 1
1. Heading, degrees true
2. Checksum
MTW - Water temperature
$--MTW,x.x,C*hh<CR><LF>
| | |
| | +--------- 2
+--+----------- 1
1. Temperature, degrees C
2. Checksum
MWV - Wind speed and angle
$--MWV,x.x,a,x.x,a,A*hh<CR><LF>
| | | | | |
| | | | | +--------- 6
| | | | +----------- 5
| | | +------------- 4
| | +---------------- 3
| +------------------- 2
+---------------------- 1
1. Wind angle, 0 to 359 (degrees)
2. Reference, R=relative, T=true
3. Wind speed
4. Wind speed units, K/M/N
5. Status, A=data valid, V=data invalid
6. Checksum
Data is used in case of A=data valid.
Data is not used in case of V=data invalid.
APPENDIX
A
P-15
RMB - Recommended minimum navigation information
$--RMB,A,x.x,a,c--c,c--c,llll.lll,a,yyyyy.yyy,a,x.x,x.x,x.x,A,a*hh<CR><LF>
| | | | | | | | | | | | | | |
| | | | | | | | | | | | | | +--- 13
| | | | | | | | | | | | | +----- 12
| | | | | | | | | | | | +------- 11
| | | | | | | | | | | +---------- 10
| | | | | | | | | | +-------------- 9
| | | | | | | | | +------------------ 8
| | | | | | | +-----+--------------------- 7
| | | | | +----+--------------------------------- 6
| | | | +--------------------------------------------- 5
| | | +-------------------------------------------------- 4
| | +------------------------------------------------------ 3
| +--------------------------------------------------------- 2
+------------------------------------------------------------ 1
1. Data status: A=data valid, V=navigation receiver warning
2. Cross track error(see note 2) n.miles
3. Direction to steer L/R
4. Origin waypoint ID
5. Destination waypoint ID
6. Destination waypoint latitude,N/S
7. Destination waypoint longitude,E/W
8. Range to destination, n.miles(see note 1)
9. Bearing to destination, degrees true
10. Destination closing velocity, knots
11. Arrival status: A=arrival circle entered or perpendicular passed
12. Mode indicator(see note 3)
13. Checksum
NOTES
1 If range to destination exceeds 999.9 nautical miles, display 999.9.
2 If cross track error exceeds 9.99 nautical miles, display 9.99.
3 Positioning system Mode indicator:
A = Autonomous
D = Differential
E = Estimated (dead reckoning)
M = Manual input
S = Simulator
N= Data not valid
The Mode indicator field supplements the Status field. The Status field
shall be set to V=invalid for all values of Operating Mode except for
A=Autonomous and D=Differential. The positioning system Mode indicator
and Status field shall not be null fields.
Data is used in case of A=data valid and A and D. Data is not used in
case of V=data invalid, E, M, S and N.
APPENDIX
AP-16
RMC - Recommended minimum specific GPS/TRANSIT data
$--RMC,hhmmss.ss,A,llll.lll,a,yyyyy.yyy,a,x.x,x.x,xxxxxx,x.x,a,a*hh<CR><LF>
| | | | | | | | | | | | |
| | | | | | | | | | | | +--- 10
| | | | | | | | | | | +----- 9
| | | | | | | | | +--+------- 8
| | | | | | | | +--------------- 7
| | | | | | | +--------------------- 6
| | | | | | +------------------------- 5
| | | | +---+---------------------------- 4
| | +---+---------------------------------------- 3
| +--------------------------------------------------- 2
+---------------------------------------------------------- 1
1. UTC of position fix
2. Status: A=data valid, V=navigation receiver warning
3. Latitude, N/S
4. Longitude, E/W
5. Speed over ground, knots
6. Course over ground, degrees true
7. Date: dd/mm/yy
8. Magnetic variation, degrees E/W
9. Mode indicator(see note)
10. Checksum
NOTE Positioning system Mode indicator:
A = Autonomous
D = Differential
E = Estimated (dead reckoning)
M = Manual input
S = Simulator
N = Data not valid
The Mode indicator field supplements the Status field. The Status field
shall be set to V=invalid for all values of Operating Mode except for
A=Autonomous and D=Differential. The positioning system Mode indicator
and Status field shall not be null fields.
Data is used in case of A=data valid and A and D. Data is not used in
case of V=data invalid, E, M, S and N.
APPENDIX
A
P-17
RTE - Route
$--RTE,x.x,x.x,a,c--c,c--c,.....,c--c*hh<CR><LF>
| | | | | | |
| | | | | | +--------- 7
| | | | | +------------ 6
| | | | +----------------------- 5
| | | +---------------------------- 4
| | +-------------------------------- 3
| +----------------------------------- 2
+--------------------------------------- 1
1. Total number of messages being transmitted
2. Message number
3. Message mode:
c=complete route, all waypoints
w=working route, first listed waypoint is "FROM",
second is "TO" and remaining reset of route
4. Route identifier
5. Waypoint identifier
6. Waypoint "n" identifier
7. Checksum
VBW - Dual ground/water speed
$--VBW,x.x,x.x,A,x.x,x.x,A,x.x,A,x.x,A*hh<CR><LF>
| | | | | | | | | | |
| | | | | | | | | | +--- 11
| | | | | | | | | +----- 10
| | | | | | | | +-------- 9
| | | | | | | +----------- 8
| | | | | | +-------------- 7
| | | | | +----------------- 6
| | | | +-------------------- 5
| | | +------------------------ 4
| | +--------------------------- 3
| +------------------------------ 2
+---------------------------------- 1
1. Longitudinal water speed, knots
2. Transverse water speed, knots
3. Status: water speed, A=data valid* V=data invalid**
4. Longitudinal ground speed, knots
5. Transverse ground speed, knots
6. Status: ground speed, A=data valid* V=data invalid**
7. Stern transverse water speed, knots
8. Status: stern water speed, A=data valid V=data invalid
9. Stern transverse ground speed, knots
10. Status: stern ground speed, A=data valid V=data invalid
11. Checksum
*= Data shown in green
**= Data shown in red
APPENDIX
AP-18
VHW - Water speed and heading
$--VHW,x.x,T,x.x,M,x.x,N,x.x,K*hh<CR><LF>
| | | | | | | | |
| | | | | | | | +--------- 5
| | | | | | +--+----------- 4
| | | | +--+----------------- 3
| | +---+----------------------- 2
+---+----------------------------- 1
1. Heading, degrees true
2. Heading, degrees magnetic
3. Speed, knots
4. Speed, km/h
5. Checksum
VDR - Set and drift
$--VDR,x.x,T,x.x,M,x.x,N*hh<CR><LF>
| | | | | | |
| | | | | | +--------- 4
| | | | +--+----------- 3
| | +--+----------------- 2
+--+----------------------- 1
1. Direction, degrees true
2. Direction, degrees magnetic
3. Current speed, knots
4. Checksum

APPENDIX
A
P-19
VTG - Course over ground and ground speed
$--VTG,x.x,T,x.x,M,x.x,N,x.x,K,a*hh<CR><LF>
| | | | | | | | | |
| | | | | | | | | +------- 6
| | | | | | | | +--------- 5
| | | | | | +--+----------- 4
| | | | +--+----------------- 3
| | +--+----------------------- 2
+--+----------------------------- 1
1. Course over ground, degrees true
2. Course over ground, degrees magnetic
3. Speed over ground, knots
4. Speed over ground, km/h
5. Mode indicator(see note)
6. Checksum
NOTE Positioning system Mode indicator:
A = Autonomous
D = Differential
E = Estimated (dead reckoning)
M = Manual input
S = Simulator
N = Data not valid
The positioning system Mode indicator field shall not be a null field.
Data shown in green in case of A and D; red in case of E, M, S
and N.
VWR - Relative (Apparent) wind speed and angle
$--VWR,x.x,a,x.x,N,x.x,M,x.x,K*hh<CR><LF>
| | | | | | | |
| | | | | | | |
| | | | | | | |
| | | | | | | |
| | | | | | | |
| | | | | | | |
| | | | | | | +----------------------- 5
| | | | | +---+------------------------- 4
| | | +---+--------------------------------- 3
| +--+---------------------------------------------- 2
+------------------------------------------------------ 1
1. Measured wind angle relative to the vessel, 0 to 180 , left/right L/R of vessel heading
2. Measured wind speed, knots
3. Wind speed, meters/second
4. Wind speed, Km/Hr
5. Checksum
APPENDIX
AP-20
VWT - True wind speed and angle
$--VWT,x.x,a,x.x,N,x.x,M,x.x,K*hh<CR><LF>
| | | | | | | |
| | | | | | | |
| | | | | | | |
| | | | | | | |
| | | | | | | |
| | | | | | | |
| | | | | | | +----------------------- 5
| | | | | +---+------------------------- 4
| | | +---+--------------------------------- 3
| +--+---------------------------------------------- 2
+------------------------------------------------------ 1
1. Calculated wind angle relative to the vessel, 0 to 180°, left/right L/R of vessel heading
2. Calculated wind speed, knots
3. Wind speed, meters/second
4. Wind speed, Km/Hr
5. Checksum
WPL - Waypoint location
$--WPL,llll.lll,a,yyyyy.yyy,a,c--c*hh<CR><LF>
| | | | | |
| | | | | +--------- 4
| | | | +------------ 3
| | +-----+---------------- 2
+-----+---------------------------- 1
1. Waypoint latitude, N/S
2. Waypoint longitude, E/W
3. Waypoint identifier
4. Checksum
ZDA - Time and date
$--ZDA,hhmmss.ss,xx,xx,xxxx,xx,xx*hh<CR><LF>
| | | | | | |
| | | | | | +--------- 7
| | | | | +----------- 6
| | | | +-------------- 5
| | | +------------------ 4
| | +---------------------- 3
| +------------------------- 2
+--------------------------------- 1
1. UTC
2. Day, 01 to 31(UTC)
3. Month, 01 to 12(UTC)
4. Year(UTC)
5. Local zone hours, 00h to +-13h
6. Local zone minutes, 00 to +59
as local hours
7. Checksum
APPENDIX
A
P-21
$AIALR - Set alarm state
$AIALR,hhmmss.ss,xxx,A,A,c--c*hh<CR><LF>
| | | | | |
| | | | | +----------------- 6
| | | | +----------------- 5
| | | +-------------------- 4
| | +---------------------- 3
| +------------------------- 2
+--------------------------------- 1
1. Time of alarm condition change, UTC
2. Local alarm number(identifier)
3. Alarm condition(A=threshold exceeded, V=not exceeded)
4. Alarm’s acknowledge state, A=acknowledged V=unacknowledged
5. Alarm’s description text
6. Checksum
!AIVDM - VHF data-link message
!AIVDM,x,x,x,a,s--s,x*hh<CR><LF>
| | | | | | |
| | | | | | +----- 7
| | | | | +----- 6
| | | | +-------- 5
| | | +------------ 4
| | +-------------- 3
| +---------------- 2
+------------------ 1
1. Total number of sentences needed to transfer the message, 1 to 9
2. Message sentence number, 1 to 9
3. Sequential message identifier, 0 to 9
4. AIS channel Number
5. Encapsulated ITU-R M.1371 radio message*
6. Number of fill-bits, 0 to 5
7. Checksum
*= Message no. 1, 2, 3, 5, 6, 8, 12, 14, 18, 19 are used.
APPENDIX
AP-22
!AIVDO - UAIS VHF Data-link Own-vessel report
!AIVDO,x,x,x,a,s--s,x*hh<CR><LF>
| | | | | | |
| | | | | | +--- 7
| | | | | +----- 6
| | | | +-------- 5
| | | +------------ 4
| | +-------------- 3
| +---------------- 2
+------------------ 1
1. Total number of sentences needed to transfer the message, 1 to 9
2. Message sentence number, 1 to 9
3. Sequential message identifier, 0 to 9
4. AIS channel Number
5. Encapsulated ITU-R M.1371 radio message*
6. Number of fill-bits, 0 to 5
7. Checksum
*= Data are MMSI no., navigation status, ETA, destination, draught,
type of ship, call sign, ship’s name and GPS antenna position.

APPENDIX
A
P-23
Output sentences
OSD- Own ship data
$--OSD,x.x,A,x.x,a,x.x,a,x.x,x.x,a*hh<CR><LF>
| | | | | | | | | |
| | | | | | | | | +--------- 10
| | | | | | | | +----------- 9
| | | | | | | +-------------- 8
| | | | | | +------------------ 7
| | | | | +--------------------- 6
| | | | +------------------------ 5
| | | +--------------------------- 4
| | +------------------------------ 3
| +--------------------------------- 2
+------------------------------------ 1
1. Heading, degrees true
2. Heading status: A=data valid, V=data invalid
3. Vessel course, degrees true
4. Course reference, B/M/W/R/P(see note)
5. Vessel soeed
6. Speed refereence, B/M/W/R/P(see note)
7. Vessel set, degrees true---Manually entered
8. Vessel drift(speed) ---Manually entered
9. Speed units, K(km/h) / N(Knots) / S(statute miles/h)
10. Checksum
NOTES - Reference systems(speed/course):
B = bottom tracking log
M = manually entered
W = water referenced
R = radar tracking(of fixed target)
P = positioning system ground reference
APPENDIX
AP-24
RSD - Radar system data
$RARSD,x.x,x.x,x.x,x.x,x.x,x.x,x.x,x.x,x.x,x.x,x.x,a,a*hh<CR><LF>
| | | | | | | | | | | | | |
| | | | | | | | | | | | | +----- 14
| | | | | | | | | | | | +------- 13
| | | | | | | | | | | +--------- 12
| | | | | | | | | | +------------ 11
| | | | | | | | | +---------------- 10
| | | | | | | | +-------------------- 9
| | | | | | | +------------------------ 8
| | | | | | +---------------------------- 7
| | | | | +-------------------------------- 6
| | | | +------------------------------------ 5
| | | +---------------------------------------- 4
| | +-------------------------------------------- 3
| +------------------------------------------------ 2
+---------------------------------------------------- 1
1. Origin 1 range, from own ship (see note 2)
2. Origin 1 bearing, degrees from 0 (see note 2)
3. Variable range maker 1(VRM1), range
4. Bearing line 1(EBL1), degrees from 0
5. Origin 2 range (see note 2)
6. Origin 2 bearing (see note 2)
7. VRM2, range
8. EBL2, degrees
9. Cursor range, from own ship
10. Cursor bearing, degrees clockwise from 0
11. Range scale in use
12. Range units, K/N/S
13. Display rotation (see note 1)
14. Checksum
NOTES
1 Display rotation:
C = course-up, course-over-ground up, degrees true
H = head-up, ship’s heading(center-line) 0 up
N = north-up, true north is 0 up
2 Origin 1 and origin 2 are located at the stated range and bearing
from own ship and provide for two independent sets of variable range
markers (VRM) and electronic bearing lines (EBL) originating away from
own ship position.
APPENDIX
A
P-25
TLL - Target latitude and longitude
For non-IMO specification radar, this function outputs event mark position.
$--TLL,xx,llll.lll,a,yyyyy.yyy,a,c--c,hhmmss.ss,a,a*hh<CR><LF>
| | | | | | | | | |
| | | | | | | | | +--------- 8
| | | | | | | | +----------- 7
| | | | | | | +------------- 6
| | | | | | +-------------------- 5
| | | | | +-------------------------- 4
| | | +-----+------------------------------ 3
| +----+------------------------------------------ 2
+----------------------------------------------------- 1
1. Target number 00 - 99
2. Latitude, N/S
3. Longitude, E/W
4. Target name
5. UTC of data
6. Target status(see note)
7. Reference target=R,null otherwise
8. Checksum
NOTE - Target status
L = lost, tracked target has beenlost
Q = query, target in the process of acquisition
T = tracking
APPENDIX
AP-26
TTM - Tracked target message
$--TTM,xx,x.x,x.x,a,x.x,x.x,a,x.x,x.x,a,c--c,a,a,hhmmss.ss,a*hh<CR><LF>
| | | | | | | | | | | | | | | |
| | | | | | | | | | | | | | | +----- 14
| | | | | | | | | | | | | | +------- 13
| | | | | | | | | | | | | +-------------- 12
| | | | | | | | | | | | +------------------- 11
| | | | | | | | | | | +--------------------- 10
| | | | | | | | | | +------------------------ 9
| | | | | | | | | +---------------------------- 8
| | | | | | | | +------------------------------- 7
| | | | | | | +----------------------------------- 6
| | | | | +--+-------------------------------------- 5
| | | | +--------------------------------------------- 4
| | +--+------------------------------------------------ 3
| +------------------------------------------------------- 2
+---------------------------------------------------------- 1
1. Target number, 00 to 99
2. Target distance from own ship
3. Bearing from own ship, degrees, true/relative(T/R)
4. Target speed
5. Target course, degrees true/relative(T/R)
6. Distance of closet point of approach
7. Time to CPA, min., "-"increasing
8. Speed/distance units, K/N/S
9. User data(e.g. target name)
10. Target status(see note)
11. Reference target = R, null otherwise
12. Time of data(UTC)
13. Type of acquisition A=automatic, M=manual, R=reported
14. Checksum
NOTE - Target status:
L = lost, tracked target has been lost
Q = query, target in the process of acquisition
T = tracking

APPENDIX
A
P-27
Serial interface – input ports
Heading sensor
Transmission rate is selectable from 4800 bps and 28.4 kbps.
LTC1535
RD-A
GND
Isolated RS485 Transceiver
Logical High: A-B> +0.2V
Logical Low: A-B< -0.2V
RD-B
Log/navigator
PC-400
RD-A
RD-B
Photo Coupler
470 ohm
This port is an opticoupler used to isolate I/F terminal on RD terminal.
Absolute maximum rating
Input
Forward current: 50 mA
Reverse voltage: 6 V
Output
Supply voltage: 16 V
High level output voltage: 16 V
Low level output current: 50 mA

APPENDIX
AP-28
Serial interface – output ports
ARPA for ECDIS
SN751178NS
RD-A
RD-B
Dual differrential
drivers and receivers
Logical High: A-B> +0.2V
Logical Low: A-B< -0.2V
Serial interface – input/output ports
Transmission rate is selectable from 4800 bps and 28.4 kbps.
Input port (RD-A, B)
LTC1535
RD-A
GND
Isolated RS485 Transceiver
Logical High: A-B> +0.2V
Logical Low: A-B< -0.2V
RD-B
Output port (TD-A, B)
LTC1535
TD-A
GND
Isolated RS485 Transceiver
Logical High: A-B> +4.0V
Logical Low: A-B> -4.0V
TD-B

APPENDIX
A
P-29
3. Parts Lists and Parts Location
Parts lists
Processor unit RPU-014, Control unit RCU-104/105, Display unit MU-201CR/ MU-231CR
FURUNO Model FR-21x7/28x7 Series (incl. BB series)
Unit
ELECTRICAL PARTS LIST
SYMBOL PRINTED CIRCUIT BOARD/ REMARKS
ASSY. TYPE
PROCESSOR UNIT RPU-013
PTU Board 03P9339 AC s
p
ec.
03P9338 DC s
p
ec.
SPU Board 03P9337
HV Board HV9017
Terminal Board 03P9342
NET Board 03P9332
CONTROL UNIT RCU-014
PNL Board 03P9343
BUZ Board 03P9362
Trackball Ass
y
. TA4726N
CONTROL UNIT RCU-015
PNL Board 03P9344
Trackball Ass
y
. TA4726N
DISPLAY UNIT MU-201CR
PWR Pack RKW-12-13RE AC s
p
ec.
DC-DC Board 03P9359 DC s
p
ec.
Noise Filter CF-205A AC s
p
ec.
MXB-1206-33 DC s
p
ec.
DVI I/F Board SCBFRNB-A
INVERTER Board 201PW021-C
LCD Board 201PW023-H
LCD Unit 210NL128102AC31-02
DISPLAY UNIT MU-231CR
PCB BSM-501A
PWR Pack RKW-12-13RE AC s
p
ec.
DC-DC Board 03P9359 DC s
p
ec.
Noise Filter CF-205A AC s
p
ec.
MXB-1206-33 DC s
p
ec.
FIL Board 03P9360
INVERTER Board NA19002-4241
LCD Board NA21808
LCD Unit FLC59UXC8V-04
DVI I/F Board BSM-501A
Processor Unit RPU-013
Control Unit RCU-014
Control Unit RCU-015
Display Unit MU-201CR
Display Unit MU-231CR
2003/10

APPENDIX
AP-30
Antenna unit RSB-096/097 (for FAR-2117(-BB)/2127(-BB)/2817/2827)
FURUNO Model FAR-2117(BB)/2127(BB)/2817(BB)/2827(BB)
Unit
Antenna Unit RSB-096/097
ELECTRICAL PARTS LIST
SYMBOL NAME REMARKS
PRINTED CIRCUIT BOARD
RF 03P9349
BP 03P9347
MD 03P9244-A FAR-2117/2817
03P9244-B FAR-2127/2827
SCANNER CHASSIS
RSB-096 24 rpm
RSB-097 42 rpm
RF MODULE
RTR-078 FAR-2117/2817
RTR-079 FAR-2127/2827
MIC ASSEMBLY
RU-9601 FAR-2117/2817
RU-9603 FAR-2127/2827
MOTOR
D8G-516 24 rpm, w/capacitor
D8G-571 42 rpm, w/capacitor
DIODE LIMITER
RU-9099
FAR-2117/2127/2817/2827
CIRCULATOR
RC-3686
FAR-2117/2127/2817/2827
PULSE TRANSFORMER
RT-9023 FAR-2117/2817
RT-9025 FAR-2127/2827
MAGNETRON
MG5241 FAR-2117/2817
MG5436 FAR-2127/2827
2003/10

APPENDIX
A
P-31
Antenna unit RSB-103/104/105 (FAR-2827W)
FURUNO
Model
FAR-2827W
Unit
Antenna Unit RSB-104/105
ELECTRICAL PARTS LIST
SYMBOL NAME REMARKS
PRINTED CIRCUIT BOARD
TB 03P9349
BP GEN 03P9347
MOTOR
D8G-516
2003/10
Transceiver unit RTR-081 (FAR-2827W)
FURUNO
Model FAR-2827W
Unit Transceiver Unit RTR-081
ELECTRICAL PARTS LIST
SYMBOL NAME REMARKS
PRINTED CIRCUIT BOARD
TB 03P9349
IF AMP 03P9335
PWR 03P9348
MD 03P9244
RFC 03P9346
MIC ASSEMBLY
RU-9603
MOTOR
24 rpm
TR LIMITER
RU-9290
CIRCULATOR
RC_3686
PULSE TRANSFORMER
RT-9023
MAGNETRON
MG5436
2003/10
109P0824H602

APPENDIX
AP-32
Antenna unit RSB-098/099/100/101/102 (for FAR-2137S-BB)/2837S)
FURUNO
Model
FAR-2137S(BB), FAR-2837S(BB)
Unit
Antenna Unit RSB-098/099
RSB-100/101/102
ELECTRICAL PARTS LIST
SYMBOL NAME REMARKS
PRINTED CIRCUIT BOARD
TB 03P9349
IF AMP 03P9335
PWR 03P9348
MD 03P9244
RFC 03P9346
SCANNER CHASSIS
RSB-098 21/26 rpm
RSB-099 21/26 rpm
RSB-100 45 rpm
RSB-101 45 rpm
RSB-102 45 rpm
RF MODULE
RTR-080
MIC ASSEMBLY
RU-9427
MOTOR
RM-7398 RSB-098/099 21/26 rpm, 200/220V, 3
RM-7435 RSB-098/099 21/26 rpm, 380/440V, 3
RM-9519
RSB-100/101/102
45 rpm, 220V, 3 , 50 Hz
RM-9520
RSB-100/101/102
45 rpm, 220V, 3 , 60 Hz
RM-9521
RSB-100/101/102
45 rpm, 440V, 3 , 60 Hz
DIODE LIMITER
RU-9426
CIRCULATOR
RC_6584S
PULSE TRANSFORMER
RT-9273
MSS MSS-7497 200/220V, 3
MSS MSS-7497A 380/440V, 3
MAGNETRON
MG5223F
2003/10

APPENDIX
A
P-33
Power Supply Unit PSU-007 (for FAR-2137S(-BB)/2837S
FURUNO Model PSU-007
Unit Power Supply Unit
ELECTRICAL PARTS LIST
SYMBOL NAME REMARKS
PRINTED CIRCUIT BOARD
HG3_DC12V
TB1
RELAY
2003/10
Antenna unit RSB-104/105 (for FAR-2837SW)
FURUNO Model FAR-2837SW
Unit Antenna Unit
RSB-104/105
ELECTRICAL PARTS LIST
SYMBOL NAME REMARKS
PRINTED CIRCUIT BOARD
TB 03P9349
BP GEN 03P9347
MSS MSS-7497 200/220V, 3
MSS-7497-A 380/440V, 3
MOTOR
RM-7398 RSB-104 21 rpm: 200 V, 3
, 50 Hz
RSB-104
26 rpm: 220 V, 3 , 60 Hz
RM-7345 RSB-105 21 rpm: 380 V, 3 , 50 Hz
RSB-105
26 rpm: 440 V, 3 , 60 Hz
2003/10

APPENDIX
AP-34
Transceiver unit RTR-082 (for FAR-2837SW)
FURUNO Model FAR-2837SW
Unit Transceiver Unit RTR-082
ELECTRICAL PARTS LIST
SYMBOL NAME REMARKS
PRINTED CIRCUIT BOARD
TB 03P9349
IF AMP 03P9335
PWR 03P9348
MD 03P9244
RFC 03P9346
MIC ASSEMBLY
RU-9427
MOTOR
TR LIMITER
TL378A
CIRCULATOR
RC_6584S or RC4910S
PULSE TRANSFORMER
RT-9273
MAGNETRON
MG5223F
2003/10
109P0824H602

APPENDIX
A
P-35
Parts location
Display unit MU-231CR (AC specification)
Noise Filter
(AC spec.: LF-205A
DC spec.: MXB-1206-33)
DC-DC Board 03P9359 (AC spec.)
(For DC spec., PWR Pack
RKW-12-13RE is used.)
FIL Board
(03P9360)
DVI I/F Board
(BSM-501A)
Display unit MU-231CR, rear cover removed
LCD Board
(NA21808)
Inverter Board
(NA19002-4241)
LCD Unit
FLC59YXC8V-04
Display unit MU-231CR, inner shield plate removed

APPENDIX
AP-36
Display unit MU-201CR (DC specification)
DIV I/F Board
(SCBFNRB-A)
PWR Module RKW-12-13RE (DC spec.)
(For AC spec, DC-DC Board 03P9359
is used.)
Noise Filter
(AC spec.: LF-205A
DC spec.: MXB-1206-33)
Display unit MU-201CR, rear cover removed
Inverter Board
(210PW021-C)
LCD Board
(201PW023-H)
LCD Unit
(NL128102AC31-02)
Display unit MU-201CR, inner shield plate removed

APPENDIX
A
P-37
Control unit RCU-014
PNL Board
(03P9343)
BUZ Board
(03P9362)
Trackball
Assy.
(TA4726N)
Control unit RCU-014, rear cover removed
Control unit RCU-015
PNL Board
(03P9344)
Trackball Assy.
(TA4726N)
Control unit RCU-015, rear cover removed

APPENDIX
AP-38
Transceiver unit RTR-078/079 (for FAR-2117(-BB)/2127(-BB)/2817/2827
RFC Board
(03P9346)
RF PWR Board
(03P9348)
Circulator
RC-3686
Diode Limiter
(RU-9099)
IF Board
(03P9355)
MIC Assy.
(RU-9601 (FAR-2117/2127)
RU-9603 (FAR-2817/2827))
Transceiver unit RTR-078/079 (for FAR-2117(-BB)/2127(-BB)/2817/2827), upper half
MD Board
(03P9244-A)
Magnetron
(MG5241)
Pulse Transformer
(RT-9205)
Transceiver unit RTR-078 (for FAR-2117(-BB)/2127(-BB)/2817/2827), lower half

APPENDIX
A
P-39
MD Board
(03P9244-B)
Magnetron
(MG5436)
Pulse Transformer
(RT-9203)
Transceiver unit RTR-079 (for FAR-2117(-BB)/2127(-BB)/2817/2827, lower half
Antenna unit RSB-103 (for FAR-2827W)
RF Board
(03P9349)
BP Board
(03P9347)
Motor
(DG8-516)
Antenna unit RSB-103 (for FAR-2827W)

APPENDIX
AP-40
Transceiver unit RTR-081 (for FAR-2827W)
TB Board
(03P9349)
PWR Board
(03P9348)
IF AMP
(03P9335)
MIC Assy.
(RU-9603)
TR Limiter
(RU-9290)
Circulator
(RC-3686)
RFC Board
(03P9346)
Underneath:
MD Board (03P9244)
Pulse Transformer (RT-9023)
Magnetron (MG5436)
Circulator (RU-9290)
Motor (109P0824H602)
Transceiver unit TR-081 (for FAR-2827W), cover opened

APPENDIX
A
P-41
Antenna unit RSB-098/099/100/101/102 (for FAR-2137S(-BB)/2837S)
TB Board
(03P9349)
Motor
RM-7398
(RSB-098/099, 21/26 rpm, 200/220V, 3
f)
RM-7435
(RSB-098/099, 21/26 rpm, 380/440V, 3
f)
RM-9519
(RSB-100/101/102, 45 rpm, 220V, 3
f
, 50 Hz)
RM-9520
(RSB-100/101/102, 45 rpm, 220V, 3
f
, 60 Hz)
RM-9521
(RSB-100/101/102, 45 rpm, 440V, 3
f
, 60 Hz)
MIC Assy.
(RU-9427)
Behind plate:
Diode Limiter
(RU-9426)
Circulator
(RC-6584S)
Behind plate
MSS-7497 Board
(200220 V)
MSS-7497-A Board
(380/440 V)
Antenna unit RSB-098/099/100/101/102 (for FAR-2137S-(BB)/2837S), cover opened

APPENDIX
AP-42
MD Board
(03P9244)
Pulse Transformer
(RT-9773)
Magnetron
(MG5223F)
RFC Board
(03P9346)
Antenna unit RSB-098/099/100/101/102 (for FAR-2137S(-BB)/2837S), cover opened

APPENDIX
A
P-43
Antenna unit RSB-104/105 (for FAR-2837SW)
TB Board
(03P9349)
Motor*
* RM-7398 (For RSB-104,
21 rpm, 200 V, 3
,
50 Hz;
For RSB-104, 26 rpm,
220 V, 3
,
60 Hz)
RM-7345 (For RSB-105,
21 rpm, 380 V, 3
,
50 Hz;
For RSB-105, 26 rpm,
440 V, 3
,
60 Hz)
Antenna unit RSB-104/105 (for FAR-2837SW), cover opened
MSS Board
MSS-7497 (200/220V, 3)
MSS-7497-A (380/440V, 3)
BP GEN Board
(
03P9347)
Antenna unit RSB-104/105 (for FAR-2837SW), cover opened

APPENDIX
AP-44
Transceiver unit RTR-082 (for FAR-2837SW)
IF Board
(03P9335)
RF Board
(03P9349)
RFC Board
(03P9346)
RF PWR Board
(03P9348)
MD Board
(03P9244)
Magnetron
(MG5223F)
Behind plate:
MIC Assy. (RU-9427)
Circulator (RC6584S or
RC4910S)
TR Limiter (TL378A)
Pulse Transformer
(RT-9273)
Motor
(109P0824H602)
Transceiver unit RTR-082 (for FAR-2837SW), cover opened

APPENDIX
A
P-45
4. Longitude Error Table (on 96 nm range scale)
The longitude lines concentrate on the north pole and south pole, namely, 1 nm is
equivalent to 1 minute at 0 degree latitude, 2 minutes at 60 degrees latitude, 3 minutes at
70 degrees latitude and so on. For this reason, a longitude error occurs on the radar display.
For example, when own ship is at 60°N and 135°E, even if the cursor indication is 62°N and
139°E, the real cursor position is deviated to the left (west) side. The table below shows the
longitude error, represented from 0° to 90° at 96 nm from the radar center (own ship).
62°N °N
60°N
135°E139°E
Real cursor position
Cursor position
indicated
LAT E
Real cursor position
Cursor position
indicated
96 nm
.
OS position
R: Error
Distance error in direction of longitude due to latitude

APPENDIX
AP-46
0.2256 0.4444 0.6496 0.8350 0.9950 1.1248 1.2202 1.2786 1.2980
0.21980213 0.43290201 0.632803 0.8134132 0.96923215 1.09551918 1.1884382 1.24517456 1.26402037
0.21229339 0.41810678 0.61115946 0.78556318 0.93600295 1.05790007 1.14755221 1.20224625 1.22034042
0.20316898 0.40012949 0.58486463 0.75173456 0.89565021 1.0122297 1.09793265 1.15016811 1.16737294
0.19249832 0.37910698 0.55411863 0.71218478 0.84848102 0.95885565 1.03998717 1.08933651 1.10552105
0.18036264 0.35519924 0.51915545 0.66721485 0.79485438 0.89818413 0.97406698 1.02021439 1.03525547
0.16685429 0.32858822 0.48024119 0.61716701 0.73517843 0.83067689 0.90076355 0.94332783 0.95711098
0.15207608 0.29947644 0.437672 0.56242216 0.66990732 0.7568477 0.82060477 0.85926197 0.87168229
0.13614047 0.26808546 0.39177186 0.53339693 0.59953781 0.67725844 0.73420069 0.76865661 0.77961957
0.11916876 0.2346542 0.3428901 0.44054055 0.52460545 0.59251483 0.6422089 0.67220131 0.68162348
0.10129001 0.19943707 0.29139874 0.37433139 0.44568053 0.50326182 0.54532952 0.57063015 0.57843983
0.08264056 0.16270211 0.23768966 0.30527334 0.36336372 0.41017869 0.44429984 0.46471615 0.47085389
0.06336208 0.12472888 0.18217162 0.23389198 0.27828148 0.31397386 0.33988878 0.35526538 0.35968447
0.04360137 0.0858064 0.12526714 0.16073056 0.19108136 0.21537949 0.23289096 0.24311083 0.24577764
0.02350833 0.04623087 0.0674093 0.08634588 0.10242699 0.11514595 0.1241207 0.12910605 0.13000029
0.00323737 0.0063035 0.00903844 0.01130406 0.01299309 0.01403609 0.0144058 0.0141187 0.01323356
1.2780 1.2192 1.1233 0.9933 0.8332 0.6479 0.4431 0.2249 0
1.24442563 1.18701379 1.09356117 0.96694117 0.81103484 0.3061092 0.43117887 0.21881975 0
1.20131324 1.14577786 1.05546143 0.93315023 0.78260251 0.60843159 0.41596331 0.21107193 0
1.14905813 1.09582188 1.00932899 0.89225746 0.74821409 0.58162173 0.397582 0.20171772 0
1.08805799 1.03752602 0.95551494 0.84457408 0.70813132 0.55038538 0.37617487 0.19082831 0
1.0187708 0.97133397 0.89442885 0.79046297 0.66265924 0.51496026 0.35190481 0.17848659 0
0.94174265 0.89774948 0.82653562 0.73033596 0.61214392 0.47561599 0.32495654 0.16478648 0
0.85754099 0.81733258 0.75235195 0.66465066 0.55696981 0.43265198 0.29553516 0.14983224 0
0.76681293 0.73069528 0.63744242 0.59390696 0.49755683 0.38639524 0.26386458 0.13373769 0
0.67024897 0.63849695 0.58741521 0.51864327 0.43435714 0.33719779 0.23018583 0.11662531 0
0.568584 0.54143927 0.49791741 0.43943239 0.36785173 0.28543407 0.19475522 0.09862535 0
0.46259176 0.44026091 0.40463016 0.35687717 0.29854675 0.23149802 0.15784242 0.07987479 0
0.35307892 0.3357319 0.30826343 0.2716059 0.22696965 0.17580013 0.11972833 0.06051633 0
0.2487894 0.22864776 0.20955062 0.18426754 0.15366517 0.1187643 0.08070304 0.0406973 0
0.12684572 0.11982348 0.10624302 0.09552679 0.0791912 0.04106355 0.04106355 0.02056855 0
0.01184713 0.01008727 0.008104 0.00605903 0.00411455 0.00111154 0.00111154 0.00028325 0
75
70
65
60
55
50
45
40
35
30
25
20
15
10
5
0
75
70
65
60
55
50
45
40
35
30
25
20
15
10
5
0
5 10 15 20 25 30 35 40 45
50 55 60 65 70 75 80 85 90
LAT
.
LAT
.
(nm)
(nm)

IN-1
INDEX
2
2nd-trace echo rejector...............................1-73
A
A/C RAIN ...................................................1-31
A/C RAIN adjustment method ...................1-30
A/C SEA adjustment
automatic ...............................................1-29
manual ...................................................1-28
method...................................................1-28
A/C SEA box..............................................1-28
AIS
activating targets .....................................4-6
AIS DISP box...........................................4-3
combining AIS with ARP........................4-16
controls ....................................................4-1
creating messages ................................4-19
detailed target data..................................4-9
disabling ..................................................4-2
enabling ...................................................4-2
fusion .....................................................4-16
lost target...............................................4-14
messages, alarm messages .................4-22
messages, automatically displaying......4-22
past position display attributes ..............4-13
past position display interval .................4-12
past position display points ...................4-12
received messages, manually viewing..4-21
ROT setting ...........................................4-15
saving messages...................................4-19
sleeping targets .......................................4-7
sleeping targets .......................................4-7
symbol brilliance....................................4-10
symbol color ..........................................4-11
symbol size............................................4-11
system messages..................................4-23
target data................................................4-8
transmitting messages ..........................4-20
turning on/off............................................4-3
AIS DISP box...............................................4-3
ALARM ACK box ............................. 1-44, 3-25
ALARM ACK key .......................................1-44
ALARM box................................................1-43
Alarms
description .............................................1-82
output.....................................................1-84
ANTENNA box...........................................1-85
Antenna selection ......................................1-85
ARP
activating, deactivating............................ 3-3
ARP VECTOR box ................................ 3-18
automatic acquisition .............................. 3-5
controls.................................................... 3-2
CPA and TCPA...................................... 3-22
CPA and TCPA alarm acknow-
ledgement ......................................... 3-23
criteria for selecting targets for tracking 3-35
factors affecting operation of ................ 3-37
guard zone activation............................ 3-24
guard zone deactivating........................ 3-25
guard zone reference............................ 3-26
guard zone shape ................................. 3-26
guard zone sleeping.............................. 3-25
guard zone stabilization ........................ 3-26
guard zone violation acknow-
ledgement ......................................... 3-25
manual acquisition .................................. 3-7
operational warnings............................. 3-27
past position display attributes.............. 3-20
past position display interval................. 3-19
past position display points................... 3-19
set and drift ........................................... 3-21
symbol brilliance ................................... 3-10
symbol color.......................................... 3-11
symbol description .................................. 3-9
symbol selection ................................... 3-10
symbol size ........................................... 3-11
target data ............................................. 3-13
target list................................................ 3-15
terminating tracking of targets ................ 3-6
test ........................................................ 3-33
trial maneuver activation....................... 3-30
trial maneuver description..................... 3-29
trial maneuver termination .................... 3-32
vector description.................................. 3-17
vector motion and time.......................... 3-18
ARP ACQ MODE box ................................. 3-3
ARP VECTOR box .................................... 3-18
B
Battery replacement.................................... 6-4
Bearing measurement............................... 1-37
BRILL box.................................................. 1-11
BRILL control............................................. 1-11
Brilliance
monitor .................................................. 1-11
screen data ........................................... 1-74
INDEX
IN-2
C
Colors ........................................................1-92
Control description ......................................1-4
Control unit ..................................................1-3
Course-up mode........................................1-19
CPA LIMIT box...........................................3-22
CPA/TCPA reference point ........................1-93
CU/TM RESET box ...................................1-21
CU/TM RESET key....................................1-21
CURSOR DATA box ..................................1-87
CURSOR menu.........................................1-10
D
Dangerous target.........................................4-6
Diagnostics
ARP .......................................................3-33
radar ........................................................6-9
system messages..................................6-12
DISPLAY MODE box.................................1-12
DRIFT box .................................................3-21
E
EBL
measuring bearing.................................1-37
reference ...............................................1-39
EBL box .....................................................1-38
EBL offset
assessing risk of collision......................1-40
measuring range and bearing between
two targets .........................................1-42
reference for origin point .......................1-41
EBL OFFSET key ............................ 1-40, 1-42
EBL ON, EBL OFF keys ............................1-37
Echo averaging..........................................1-48
Echo stretch...............................................1-47
F
False echoes ...............................................2-3
Function keys
activating ...............................................1-67
programming .........................................1-67
Fuse replacement........................................6-3
G
GAIN box ...................................................1-27
GAIN control ..............................................1-27
Guard zone (ARP)
activation ..................................... 3-24, 3-25
reference ...............................................3-26
shape.....................................................3-26
sleeping .................................................3-25
violation acknowledgement...................3-25
Guidance box ..............................................1-7
Gyro readout ............................................. 1-17
GZ box ...................................................... 3-24
H
HDG box ................................................... 1-17
HDG menu ................................................ 1-17
Head-up mode .......................................... 1-19
Head-up true bearing mode...................... 1-20
HL OFF box............................................... 1-60
HL OFF key............................................... 1-60
I
IL box......................................................... 1-53
INDEX LINE key ....................................... 1-53
Index lines
displaying, erasing ................................ 1-53
interval................................................... 1-54
mode ..................................................... 1-55
number of lines ..................................... 1-55
orientation ............................................. 1-54
reference............................................... 1-54
Interference rejector.................................. 1-32
K
Key beep ................................................... 1-81
M
Main menu .................................................. 1-5
Maintenance
battery replacement ................................ 6-4
fuse replacement .................................... 6-3
periodic.................................................... 6-2
trackball................................................... 6-4
MARK box................................................. 1-56
MENU box................................................... 1-6
Menu tree ................................................. AP-1
MODE key................................................. 1-18
N
Nav data.................................................... 1-76
Noise rejector............................................ 1-72
North marker ............................................. 1-60
North-up mode .......................................... 1-20
O
OFF CENTER key .................................... 1-46
Off centering.............................................. 1-46
Origin marks
entering ................................................. 1-56
erasing .................................................. 1-58
stabilization ........................................... 1-58
OS POSN box........................................... 1-71
Own ship symbol..............................1-60, 1-91
Own ship vector ........................................ 1-81
INDEX
IN-3
P
PAST POSN box.............................. 3-19, 4-12
PICTURE box ............................................1-63
Picture setup
choosing ................................................1-63
restoring default.....................................1-64
user programming .................................1-65
Position ......................................................1-71
POWER switch............................................1-1
Presentation mode
choosing ................................................1-18
description .............................................1-19
PRESENTATION MODE box ....................1-18
Pulselength ................................................1-25
PULSELENGTH box .................................1-26
Q
Quick start....................................................1-2
R
RACON........................................................2-8
Range
choosing ................................................1-24
measurement.........................................1-34
RANGE box ...............................................1-24
RANGE key ...............................................1-24
Range ring
on/off......................................................1-34
S
SART ...........................................................2-5
Second-trace echo rejector .......................1-73
Sensitivity...................................................1-27
Set and drift ...............................................3-21
SET box .....................................................3-21
SPD box.....................................................1-22
Speed
automatic input ......................................1-22
echo-referenced input .............................3-3
manual input ..........................................1-23
SPEED menu ............................................1-22
STBY/TX key ...............................................1-1
Stern marker ..............................................1-60
Stern-up mode ...........................................1-20
Switching Hub HUB-100............................1-94
System messages .....................................6-12
T
Target alarm
acknowledging offending target.............1-44
attributes................................................1-45
deactivating ...........................................1-44
setting ....................................................1-43
TARGET LIST box .................................... 3-15
Target trails
cancelling .............................................. 1-52
gradation ............................................... 1-50
level (afterglow)..................................... 1-52
longer trails............................................ 1-52
narrow trails........................................... 1-52
reference............................................... 1-49
resetting ................................................ 1-51
time ....................................................... 1-50
trail copy................................................ 1-51
TCPA LIMIT box ........................................ 3-22
Text window setup..................................... 1-78
Trackball maintenance ................................ 6-4
TRAIL MODE box ..................................... 1-50
Troubleshooting
advanced................................................. 6-6
diagnostics .............................................. 6-9
easy......................................................... 6-5
True motion mode ..................................... 1-21
TUNE box.................................................. 1-15
Tuning
automatic or manual ............................. 1-16
initializing............................................... 1-15
TX STBY box .............................................. 1-1
V
Video plotter
chart display............................................ 5-9
chart land color ..................................... 5-11
chart position correction........................ 5-10
cursor data correction ....................5-8, 5-10
displaying nav lines............................... 5-33
graphics on/off....................................... 5-12
initializing memory cards ...................... 5-35
line entry................................................ 5-16
line erasure ........................................... 5-18
mark entry ............................................. 5-16
mark erasure......................................... 5-18
memory card file deletion...................... 5-39
nav line deleting .................................... 5-30
nav line editing ...................................... 5-28
nav line entry......................................... 5-27
nav line list ............................................ 5-29
nav line setup........................................ 5-31
other track plotting ................................ 5-14
own track plotting .................................. 5-13
radar map activation ............................... 5-3
radar map mark and line erasure............ 5-6
radar map marks and lines ..................... 5-4
radar map position correction ................. 5-8
recording data ....................................... 5-36
INDEX
IN-4
replaying data ........................................5-38
track color..............................................5-14
track erasure..........................................5-15
waypoint editing.....................................5-23
waypoint entry by L/L input....................5-21
waypoint entry with cursor.....................5-20
waypoint erasure ...................................5-24
waypoint list...........................................5-25
waypoint name and number..................5-26
VRM
unit of measurement..............................1-36
VRM box....................................................1-35
VRM ON, VRM OFF keys .........................1-35
W
Watch alarm...............................................1-75
WATCH box...............................................1-75
Wheel drive................................................1-81
Wiper .........................................................1-90
Z
Zoom..........................................................1-59





