Contents
- 1. User Manual
 - 2. Users Manual
 
User Manual

MDSLN200Integrator’sGuide 05‐6949A01,revision2
[1]
MDSLN200Integrator’sGuide
1.0INTRODUCTION
The LN200 (Figure 1),  is a fixed location (not intended for mobile use), multi-modem system operating in licensed 
bands between 216-222MHz, using channel bandwidths of 6.25kHz, 12.5kHz, and 25.0kHz.  Modulation choices for 
each bandwidth include CPFSK, QPSK, 16QAM, and 64QAM.  Maximum power and modem speed is based on 
frequency, modem choice, and applicable emission mask. 
The unit is designed for use inside data equipment to provide reliable connectivity in wireless networks. The LN200 
power control circuit ensures that the RF output is linear and never exceeds +41.3 dBm at the antenna connector. 
The module is designed for OEM use only. Host systems must be professionally installed. Host systems must be 
factory configured by the OEM to operate at the correct frequency and output power setting. Refer to the table at the 
end of this guide to determine applicable antenna types and the RF output power allowed. 
1.1TransceiverFeatures
The LN200 maximizes performance and flexibility in wireless networks, offering the following key features: 
  Selectable frequency (216-222MHz)
  Selectable bandwidth (6.25kHz, 12.5kHz, 25.0kHz) 
  Selectable modem choices (CPFSK, QPSK, 16QAM, 64QAM) 
  RSSI and EVM readback indicators 
  Store-and-Forward repeater operation 
  Same hardware for Master, Remote, or Store-and-Forward configurations 
  Supports RS/EIA-232(TTL), Ethernet, and USB user interfaces 
  Operates at 5.25 VDC at the MiniPCIe card edge power connections and 10-60Vdc at the 3-pin power 
connector. 
 Figure 1. LN200 Transceiver Module 
(Mini PCI-Express Card Edge for Data/Power/& I/O and J700 Antenna) 
NOTE: Some features may not be available on all units, based on the options purchased, or regulatory constraints in 
the country of operation. 

MDSLN200Integrator’sGuide 05‐6949A01,revision2
[2]
2.0INSTALLATION
The transceiver is designed for installation in existing electronic equipment. The I/O and 5.25v power connections are 
made through the Mini PCI-Express card edge.  The 10-60v power is provided through a separate 3-pin connector on 
the bottom of the module.  The transceiver mounts to the host heatsink assembly using two #4 screws inside the RF 
can area. The required heatsink contact area on the bottom surface of the PCB has the solder mask removed for 
proper heat transfer. 
Only one cable connection is required to the radio for the J700 Antenna connector. The module has three optionally 
populated status LEDs (CR100, CR101, and CR1000) that indicate operating mode details. These LEDs provide  
important information that is useful during startup and optimization of the radio link. 
Antennas used with the radio can be either a Yagi directional type (often used at remote sites) or an omni-directional 
type used for short range applications or at Master stations. Contact your sales representative for information on 
available antennas. 
Follow these steps to install the transceiver module: 
 1.  Power down the Host assembly the module is being installed in to. 
 2.  Mate the MiniPCIe card edge of the module into the socket on the Host assembly. 
 3.  Secure the module to the heatsink surface using two #4 screws through the mounting holes in the corners of 
the RF can area on the radio’s PC board. 
 4.  Install the RF shield over the transceiver section. 
 5.  Select and install an appropriate antenna and feedline for your system coverage requirements. 
 6.  Connect the antenna coaxial lead to J700 on the module. It accepts a Type-TNC male coaxial connector. 
 7.  Host Power Supply Requirements:  
a.  Input power applied on the 52-pin connector (J1100) must be a regulated 5.25 Vdc (-/+0.05 V). 
b.  Input power applied on 3-pin connector (J900) must not exceed the range 10.0-60.0Vdc  
i.  Nominal Input power on J900 is in the range 12-52Vdc  - FCC CFR 47 2.1055(d)(1) 
See Table 1 for power supply interface connections. 
 52-Pin GE MDS NIC Card Edge
Pin  Description
1, 6, 7, 10, 11, 13, 12, 14, 
16, 19, 20, 23, 25, 28, 30, 
31, 32, 33, 36, 38, 42, 44, 
45, 46, 47, 48, 49, 51 
GPIO 
(Includes Ethernet & 
Serial) 
*Consult Factory 
Documentation for 
specific details 
 2, 24, 39, 41, 52  +5.25
V
3, 5, 8, 17, 22  NC
4, 9, 15, 18, 21, 26, 27, 
29, 34, 35, 37, 40, 43, 50  GND 
 Table 1. LN200 Power Supply Connections 
3-Pin GE MDS (J900) connecto
r
Pin Description
1GND
2, 3 +10.0-60.0V

MDSLN200Integrator’sGuide 05‐6949A01,revision2
[3]
8.  Set the radio’s basic configuration with a PC terminal through the Host system. The four essential settings 
for all transceivers are (See Section 3 for commands): 
 Frequency 
 Bandwidth 
 Modem 
 Power 
9.  In a normally operating system, you will see the CR101 POWER LED turn on at start-up. 
10.  Optimize the installation by checking: 
  Antenna aiming and RSSI check 
 Optimal modem rate setting 
3.0RADIOPROGRAMMING
There are no manual adjustments on the radio. All programming and control is performed through a PC connected to 
the Host platform that interfaces with the radio’s J1100 MiniPCIe card edge connector. 
3.1UserCommands
The following tables provide descriptions of the various user commands for the transceiver. 
CommandDescriptionNotes
ABOUTDisplaysNICversionbuildtimeand
date.
HELPDisplaysallavailablecommands.
RESETSoftwarereset.
SERDisplaytheNICserialnumber.
MODEMDisplay/setNICmodemselection. [4QAM,16QAM,64QAM
]
BAUDDisplay/setNICsymbolbaudrate
selection.
[4800,9600,10000,16000,20000
]
TESTADDRRead/writetestaddress. [0‐7]Addressusedfortests(e.g.PER
)
TESTPERStartsaPacketErrorRateTest. [‐a]Destinationtestaddress
[‐n]Numberofpacketstosend
[‐l]Lengthofeachpacket
UPTIMEDisplaytheamountoftimesincelast
powercycle.
MDMKEYTransmitsun‐modulatedCW
MDMKEYRTransmitsmodulatedrandomdata
MDMKEYLOTransmitspassthroughofLOthrough
TXchain
MDMDKEYDisablesactivetransmission
MDMPRBURSTTransmitsamodulatedrandomdata
burstof511bytes,usefulfortraining
thereceiverequalizer
MDMRSSI!InstantaneousRSSIreading dB
TX[val]Read/writeTXfrequency [val]‐ frequencyinMHz
RX[val]Read/writeRXfrequency [val]‐ frequencyinMHz
TCXO[arg1]ChangeTCXOtuningvoltage [arg1]‐ Tuningvoltagein
V
TCXOCAL[arg1]CalibrateTCXOtuningvoltage [arg1]‐ Tuningvoltagein
V
 Table 2. LN200 User Commands 

MDSLN200Integrator’sGuide 05‐6949A01,revision2
[4]
4.0DCINPUTREQUIREMENTS
4.1PowerConsumptionRatings
The module has the following nominal power consumption ratings when operated at the required (V_NIC) input 
voltage of 5.25 Vdc (-0.05/+0.05 V tolerance) and the required secondary input voltage of 10.0-60.0 Vdc on J900: 
Active Receive Mode: 130mA 
Transmit Mode (Worst Case Load): 1.3 Amperes 
PowerRegulationmustbemetbyOEMtosatisfyLMAconditions:
OEM Integrator should consult with Product Support for individual circuit implementations. The input voltage on the 3-
pin J900 connector accepts a wide range and routes to onboard regulator on the LN200 module, but the V_NIC input 
on the 52-pin connector must be carefully regulated. 
At minimum, OEM Integrators must regulate the DC voltage applied to +5.25 Vdc (V_NIC), with a tolerance 
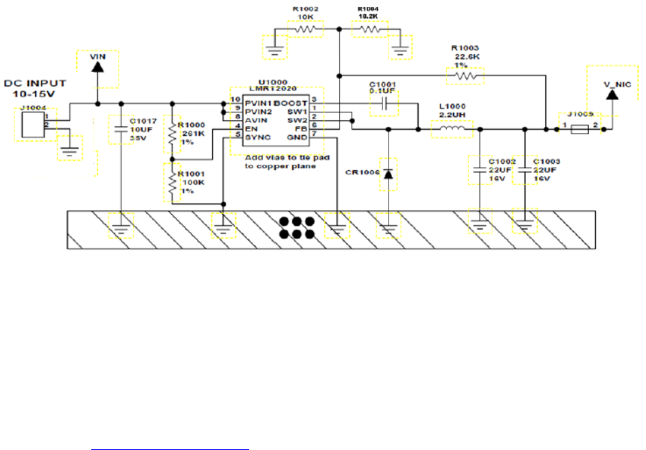
of -0.05/+0.05 Vdc. This can be achieved using a voltage regulator similar to the Texas Instruments LMR12020, 
which is a precision DC regulator. The external +5.25 Vdc input is connected via pins 2, 24, 39, 41, and 52 of the 52 
pin MiniPCIe card edge connector. The transmitter uses a closed-loop power detection circuit that ensures the peak 
RF power will never exceed +41.3dBm. 
The input voltage range of the LMR12020 device in this configuration is 10V to 15V. Using switched-mode power 
conversion technology, the LMR12020 can step down to voltages as low as 1.13V from a 10V input bus, with typically 
less than 1 W of power dissipation. The output voltage must be set to a voltage of 5.25V, using an external trim 
resistor. Operating features of the TI device include cycle-by-cycle current limiting, under-voltage lockout (UVLO), 
on/off inhibit, output overcurrent protection, and over-temperature protection. 
For example purposes, a circuit employing this method of regulation is shown below in schematic form. 
5.0REGULATORYANDRFOUTPUTPOWERREQUIREMENTS
5.1TechnicalAssistance
Factory technical assistance is available by contacting GE MDS during business hours (8:30 AM to 6:00 PM Eastern 
Time). Use one of the following means to contact the factory: 
Telephone: (585) 241-5510 
FAX: (585) 242-8369 
E-mail: gemds.techsupport@ge.com 
Web: www.gemds.com 
MDSLN200Integrator’sGuide 05‐6949A01,revision2
[5]
5.2RegulatoryInformation,LN200Module
FCCPart15Notice
This Equipment has been tested and found to comply with the limits for a Class A digital device, pursuant to Part 15 
of the FCC Rules. These limits are designed to provide reasonable protection against harmful interference when the 
equipment is operated in a commercial environment. This equipment generates, uses, and can radiate radio 
frequency energy and, if not installed and used in accordance with the instruction manual, may cause harmful 
interference to radio communications. Operation of this equipment in a residential area is likely to cause harmful 
interference in which case users will be required to correct the interference at their own expense.  
This device complies with Part 15 of the FCC Rules. Operation is subject to the following two conditions: (1) this 
device may not cause harmful interference, and (2) this device must accept any interference received; including 
interference that may cause undesired operation.  
Warning: Changes or modifications not expressly approved by the manufacturer could void the user’s authority to 
operate the equipment 
ServicingPrecautions
When servicing energized equipment, be sure to wear appropriate Personal Protective Equipment (PPE). During 
internal service, situations could arise where objects accidentally contact or short circuit components and the 
appropriate PPE would alleviate or decrease the severity of potential injury. When servicing radios, all workplace 
regulations and other applicable standards for live electrical work should be followed to ensure personal safety.  
ManualRevisionandAccuracy
This manual was prepared to cover a specific version of firmware code.  Accordingly, some screens and features may 
differ from the actual unit you are working with. While every reasonable effort has been made to ensure the accuracy 
of this publication, product improvements may also result in minor differences between the manual and the product 
shipped to you. If you have additional questions or need an exact specification for a product, please contact GE MDS, 
using the information provided in section 5.1 Technical Assistance above. 
EnvironmentalInformation
The manufacture of this equipment has required the extraction and use of natural resources. Improper disposal may 
contaminate the environment and present a health risk due to hazardous substances contained within. To avoid 
dissemination of these substances into our environment and to limit the demand on natural resources, we encourage 
you to use the appropriate recycling systems for disposal. These systems will reuse or recycle most of the materials 
found in this equipment in a sound way. Please contact GE MDS or your supplier for more information on the proper 
disposal of this equipment. 
ProductTestDataSheets
Test Data Sheets showing the original factory test results for this unit are available upon request from the GE MDS 
Quality Leader. Contact the factory using the information at the back of this manual. Serial numbers must be provided 
for each product where a Test Data Sheet is required. 
GroundingRequirements
To minimize the chance of damage to the unit and connected equipment,  a safety ground (NEC Class 2 compliant) is 
recommended which bonds the antenna system, chassis, power supply and connected data equipment to a single-
point ground, keeping all ground leads as short as possible. Normally, the unit is adequately grounded if the supplied 
mounting brackets are used to mount it to a well-grounded metal surface. If the unit is not mounted to a grounded 
surface, it is recommended that a safety ground wire be attached to one of the mounting brackets or a screw on the 
enclosure.  The use of a lightning protector is recommended where the antenna cable enters the building. Bond the 
protector to the tower/support ground, if possible. 
All grounds and cabling must comply with applicable codes and regulations. 

MDSLN200Integrator’sGuide 05‐6949A01,revision2
[6]
FCCLimitedModularApprovalNotice
This device is offered as an FCC Licensed Limited Modular Transmitter (LMA). Applicable rule parts include Part 90, 
95 and Part 80.  The transmitter module is approved for use only with specific antenna, cable and output power 
configurations that have been tested and approved for use when installed in devices approved by third-party OEMs, 
or produced by the Grantee (GE MDS). Modifications to the radio, the antenna system, or power output, that have not 
been explicitly specified by the manufacturer are not permitted, and may render the radio non-compliant with 
applicable regulatory authorities. When this module is placed inside an enclosure, a durable label must be affixed to 
the outside of the final host device and shall be labeled with “Contains FCC ID: E5MDS-LN200, Contains IC: 101D-
LN200” indicating the module’s FCC ID & IC Numbers. 
Note: A host product is required to comply with all applicable FCC & Industry Canada equipment authorizations 
regulations and/or requirements and equipment functions not associated with the transmitter module portion. For 
example requirements for any co-location of additional transmitter with the module and/or at the minimum compliance 
with FCC part 15B & IC ICES-003; Digital device are the sole responsibility of the OEM integrators for the final host 
device. 
RFExposureWarnings
The antenna(s) to be used with this module must be installed with consideration to the guidelines for RF exposure  
risk to all nearby personnel, and must not be co-located or operating in conjunction with any other antenna or 
transmitter. 
Concentrated energy from a directional antenna may pose a health hazard to humans. Do not allow people to come 
closer to the antenna than the distances listed in the table below when the transmitter is operating. More information 
on RF exposure can be found online at the following website: http://www.fcc.gov/encyclopedia/radio-frequency-safety 
and  http://www.hc-sc.gc.ca/ewh-semt/consult/_2014/safety_code_6-code_securite_6/final_finale-eng.php 
Concentré d'énergie à partir d'une antenne directionnelle peut poser un risque pour la santé humaine. Ne pas 
permettre aux gens de se rapprocher de l'antenne que les distances indiquées dans le tableau ci-dessous lorsque 
l'émetteur est en marche. Plus d'informations sur l'exposition aux RF peut être trouvé en ligne à l'adresse suivante: 
http://www.fcc.gov/encyclopedia/radio-frequency-safety et  http://www.hc-sc.gc.ca/ewh-
semt/consult/_2014/safety_code_6-code_securite_6/final_finale-eng.php 
A
ntenna Gain *
0-5 dBi 5-10 dBi 10-11.1 dBi
Safety Distance 
LN200  1.622 meters  2.884 meters  3.273 meters 
* Values are based on 41.3 dBm at 216.0MHz, using 100% duty cycle.  Note that these values include margin for 
acceptable tolerance and are extremely conservative.  QAM modulation peak-to-average ratio and duty cycle due to 
media access control ensure that this limit is never reached in a real customer-accessible operating mode. 
Calculations are based on the more restrictive limits associated with Canada Safety Code 6 regulations. 
Antennas with gain greater than 11.1 dBi are not offered for this device.  Installation of the device into portable 
applications is not authorized. 
For fixed point-to-point applications all requirements in IC SRSP-501 section 6.3.2 must be followed.  Note that the 
maximum ERP shall be limited to that which is required to achieve system reliability requirements and shall not 
exceed 125 watts (less where required).  Antennas with gain that violate this requirement are not permitted. 

MDSLN200Integrator’sGuide 05‐6949A01,revision2
[7]
5.3RFOutputSettings
Consult Table 3 for the applicable power settings. The LN200 is a multi-modem system operating between 216-
222MHz, in channel bandwidths of 6.25kHz, 12.5kHz, and 25.0kHz.  Modulation choices in each bandwidth include 
QPSK, 16QAM, and 64QAM.  OTA Rate and maximum power is based on the modem choice and the applicable 
emission mask for the operating frequency.  
Bandwidth
kHz Modem 
symbols 
per 
second 
CPFS
K
(x1) 
OTA 
bps 
QPS
K
(x2) 
OTA 
bps 
16QAM
(x4) 
OTA 
bps 
64QAM
(x6) 
OTA 
bps 
Maximum 
Output 
Power 
Comments / Restrictions 
6.25 4800 -- 9600 19200 28800 41.3 dBm Max. Rate depends on operating frequency
12.5 9600 -- 19200 38400 57600 41.3 dBm Max. Rate depends on operating frequency
12.5 10000 -- 20000 40000 60000 41.3 dBm Max. Rate depends on operating frequency
12.5 9600 9600 -- -- -- 41.3 dBm Max. Rate depends on operating frequency
25.0 16000 -- 32000 64000 96000 41.3 dBm Max. Rate depends on operating frequency
25.0 20000 -- 40000 80000 120000 41.3 dBm Max. Rate depends on operating frequency
25.0  19200  19200  --  -- -- 41.3 dBm Max. Rate depends on operating frequency
 Table 3. LN200 Power Output 
5.3OfferedAntennas
ConsultTable4forofferedantennas.
Part# Description 
97-2027A19 ANTENNA, YAGI, 216-240MHz, 5 dBd, 3 ELEMENT, NF, 
TELEWAVE ANT220Y7-WR 
97-4278A24 
Y
agi 220-250MHz 9.2dBi
97-4278A54 215-225 MHz, 6 dBd Yagi
97-4278A55 215-225 MHz, 9 dBd Yagi
97-4278A56 215-225 MHz, 7 dBi omni
97-4278A57  ANTENNA, 216-225 MHz, 2 ELEMENT DIPOLE, 5.0 dBd 
OFFSET GAIN, N MALE TERM 
 Table 4. LN200 offered antennas