GE GSD3300K00BB User Manual DISHWASHER Manuals And Guides 1703403L
User Manual: GE GSD3300K00BB GSD3300K00BB GE DISHWASHER - Manuals and Guides View the owners manual for your GE DISHWASHER #GSD3300K00BB. Home:Kitchen Appliance Parts:GE Parts:GE DISHWASHER Manual
Open the PDF directly: View PDF
.
Page Count: 32

BEFORE YOU BEGIN
Read these instructions completely and
carefully.
Installation Instructions
Built-In Dishwasher
If you have questions, call 800.GE.CARES (800.432.2737) or visit our website at: GEAppliances.com
In Canada, call 1.800.561.3344 or visit www.GEAppliances.ca
IMPORTANT – The dishwasher MUST be
installed to allow for future removal from the
enclosure if service is required.
If you received a damaged dishwasher, you should
immediately contact your dealer or builder.
Your dishwasher is a water heating appliance.
Optional Accessories – See the Owner’s Manual for
available custom panel kits.
FOR YOUR SAFETY
Read and observe all CAUTIONS and WARNINGS
shown throughout these instructions. While
performing installations described in this booklet,
gloves and safety glasses should be worn.
READ CAREFULLY.
KEEP THESE INSTRUCTIONS.
IMPORTANT – Observe all governing codes
and ordinances.
• Note to Installer – Be sure to leave these
instructions for the consumer and local
inspector’s use.
• Note to Consumer – Keep these instructions with
your Owner’s Manual for future reference.
• Skill Level – Installation of this dishwasher
requires basic mechanical, electrical and
plumbing skills. Proper installation is the
responsibility of the installer. Product failure
due to improper installation is not covered
under the GE Appliance Warranty. See warranty
information.
• Completion Time – 1 to 3 Hours. New installations
require more time than replacement installations.
31-31570 04-16 GE

TOOLS YOU WILL NEED:
• Safety glasses
• 1/4" and 5/16" nutdrivers
• Flashlight
• Gloves
• Adjustable wrench (6”)
• Phillips-head screwdriver
• Measuring tape
• Level
• Carpenter’s square
• Bucket to catch water when flushing water
line
• Tubing cutter
• 15/16" socket wrench
FOR NEW INSTALLATIONS:
• Hole saw set
• Drill and appropriate bits
PARTS SUPPLIED IN INSTALLATION
PACKAGE:
• Two 8-18 x 5/8" Phillips-head wood screws
• Junction box cover and #10 hex head screw
• Drain hose (78" long) and hose clamp
• Cord protector (Power Cord Models Only)
• Conversion leads (Power Cord Models Only)
• Literature, product samples and/or coupons
MATERIALS YOU WILL NEED:
• WX09X70910 or WX09X70911 power cord if
applicable to your installation
• UL-Listed wire nuts (3)
• Thread seal tape
• 90° elbow (¾” hose internal thread on one
end, opposite end sized to fit water supply)
• GPF65 Side-mount bracket kit for use with
granite countertops
FOR NEW INSTALLATIONS:
• Electrical cable
• Water line–3/8" minimum copper tubing
(including ferrule and compression nut)
• Strain relief for electrical connection
• Hand shut-off valve (recommended)
• Air gap for drain hose, if required
• Waste tee for house plumbing, if applicable
• GPF10S drain hose (10' long), if needed
• Screw-type hose clamps
Hose Clamp
78" Drain Hose
Thread
Seal Tape
3 Wire Nuts Hot Water Line–3/8"
Minimum Copper
Tubing
Electrical Cable
or WR09X70910
or WX09X70911
Power Cord
Air
Gap
Screw-Type
Hose Clamps
Strain Relief
Phillips-Head
Screwdriver
Level
Carpenter’s
Square
Measuring Tape
Safety Glasses Flashlight
Gloves
Hole Saw Set
Drill and
Bits
6KXW2ȹ
Valve
1/4" and 5/16" Nutdrivers
Adjustable
Wrench
Tubing
Cutter
GPF65 Side-Mount
Bracket Kit
#8
Phillips-Head
Wood Screws
5/8" long
Screw Kit#10
Hex Head
Junction Box Screw
1/2" long Junction Box Cover
Cord Protector
(Power Cord Models Only) Conversion Leads
(Power Cord Models Only)
15/16"
Socket Wrench
Bucket
Optional 10'
Drain Hose
GPF10S
Waste Tee
Coupler for
optional drain
hose
90° Elbow
2

Installation Preparation – Enclosure
PREPARE DISHWASHER ENCLOSURE
Figure A
To reduce the risk of shock, fire, or injury
to persons, the installer must ensure that
the dishwasher is completely enclosed at
the time of installation.
• The rough cabinet opening must have a minimum
width and depth of 24" and height of 34-1/2"
IURPWKHÀRRUWRWKHXQGHUVLGHRIWKH
countertop.
• The back wall should be free of pipes or wires.
• Adjacent cabinets should be square and plumb to
HQVXUHDJRRG¿W5HIHUWR)LJXUH$
• For a corner installation, allow 2” minimum
clearance between the dishwasher and the
adjacent wall.
• Provide at least 27” in front of the dishwasher to
allow the dishwasher door to open fully. Refer to
Figure B.
0DNHVXUHWKHÀRRULVOHYHOLQVLGHWKHRSHQLQJDQG
HYHQZLWKWKH¿QLVKHGÀRRURIWKHNLWFKHQ7KLVZLOO
facilitate removal of the dishwasher at a later date
for service, if needed.
• The dishwasher must be installed no more than
10 feet from sink for proper drainage.
• The dishwasher must be fully enclosed on the top,
sides and back.
• The dishwasher must not support any part of the
enclosure.
Figure B
2" Minimum
Countertop
Dishwasher
27" Minimum
Clearances:
In a corner installation,
provide at least 2"
clearance between the
dishwasher and the
adjacent cabinet, wall or
other appliance.
Provide at least 27" of
clearance in front of the
dishwasher.
Para reducir el riesgo de choque, incendio
o lesión a personas, el instalador se
debe cerciorar de que la lavadora esté
completamente cerrada en el momento
de la instalación.
ADVERTENCIA
WARNING
3

METHOD 1 – Air Gap with Waste Tee or Disposer
Disposer Installation
METHOD 2 – High Drain Loop with Waste Tee
or Disposer
Provide a method to attach the drain hose to the
underside of countertop. Attachment will be made
in a later step.
Waste Tee Installation Figure C
Waste Tee Installation Disposer Installation
Figure D
Install waste tee or disposer and the air gap
according to the manufacturer’s instructions.
Cabinet Preparation
Drill a 1-1/2" diameter hole in the cabinet wall
within the shaded area shown in Figure A for the
drain hose. Make sure there are no sharp edges.
The drain hose will be passed through this hole and
connected to the drain in a later step.
IMPORTANT – When
connecting the drain line to a
disposer, check to be sure that
drain plug has been removed.
Dishwasher will not drain if
plug is left in place.
32"
Min.
18"
Min.
32"
Min.
18"
Min.
CAUTION
An air gap MUST BE USED if the drain hose is connected
to waste tee or disposer lower than 18" above the floor
level. Failure to provide the proper drain connection
height with an air gap or 32" minimum, high drain loop
will result in improper draining of the dishwasher, which
may cause damage.
Installation Preparation – Drain
Remove
Drain
Plug
PREPARE DRAIN PLUMBING
Drain Requirements
• Follow local codes and ordinances.
• Drain hose must not exceed 10 feet in length.
• A high drain loop or air gap is required. See below.
Drain Method
The type of drain installation depends on the
following:
• Do local codes or ordinances require an air gap?
,VZDVWHWHHOHVVWKDQDERYHWKHÀRRU"
If the answer to either question is YES, an air gap
(Method 1) must be used. If both answers are NO,
either an air gap or a high drain loop (Method 2)
may be used.
Special consideration for a dishwasher installed
on a pedestal
lf the dishwasher is installed on an elevated
platform, a high drain loop of at least 32" above the
platform must be provided in addition to the air gap
requirement determined above. This is necessary
for proper drain performance.
PRECAUCIÓN
SE DEBE USAR un espacio de aire si la manguera
de drenaje se conecta a la T de desechos o al triturador
menos de 18" por encima del nivel del piso. No disponer
la altura correcta de la conexión del drenaje con
un espacio de aire o 32" de mínimo, una curva alta
de drenaje resultará en un drenaje incorrecto
de la lavadora, lo que pude causar daños.
4

The improper connection of the equipment-
grounding conductor can result in electric
shock. Check with a qualified electrician or
service representative if you are in doubt
that the appliance is properly grounded.
Do not modify the plug provided with the
appliance; if it will not fit the outlet, have
a proper outlet installed by a qualified
technician.
WARNING
Cabinet Preparation and Wire Routing
• The wiring may enter the opening from either side,
rear or floor within the shaded area illustrated
above in Figure E and defined in Figure A.
• Cut a 1-1/2" maximum diameter hole to insert the
electrical cable. Permanent wiring connections
may pass through the same hole as the drain
hose and hot water line, if convenient. Hole edges
must be smooth and rounded. If the cabinet wall is
metal, the hole edge must be covered with a cord
protector.
NOTE: Power cords with plug must pass through a
separate hole.
PREPARE ELECTRICAL WIRING
Electrical Requirements
• This appliance must be supplied with 120V, 60 Hz.,
and connected to an individual properly grounded
branch circuit, protected by a 15- or 20-ampere
circuit breaker or time-delay fuse.
• Wiring must be 2 wire with ground.
• If the electrical supply does not meet the above
requirements, call a licensed electrician before
proceeding.
Grounding Instructions – Permanent Connection
This appliance must be connected to a grounded-
metal, permanent wiring system, or an equipment-
grounding conductor must be run with the circuit
conductors and be connected to the equipment-
grounding terminal or lead on the appliance.
Grounding Instructions – Power Cord Models
This appliance must be grounded. In the event of a
malfunction or breakdown, grounding will reduce
the risk of electric shock by providing a path of
least resistance for electric current. This appliance
is equipped with a cord having an equipment-
grounding conductor and a grounding plug. The
plug must be plugged into an appropriate outlet
that is installed and grounded in accordance with
all local codes and ordinances.
White
18"
6"
24"
from Wall
3"
from
Cabinet
Alternate
Receptacle
Location
Ground
Black
1-1/2" Dia. Hole (Max.)
18"
6"
Receptacle
Location
Area
Figure E
Installation Preparation – Electrical Supply
FOR PERSONAL SAFETY: Remove house fuse
or open circuit breaker before beginning
installation. Do not use an extension cord
or adapter plug with this appliance.
Electrical Connection to Dishwasher
Electrical connection is on the right front of
dishwasher.
• For permanent connections, the cable must
be routed as shown in Figure E. The cable must
extend a minimum of 24" from the rear wall.
• For power cord connections, install a 3-prong
grounding-type receptacle in the adjacent cabinet
rear wall, between 6" and 18" from the opening, 6"
to 18" above the floor as shown in Figure E.
Hole Diameter
1-1/2" Maximum
Cord
Protector
(Provided
with Power
Cord Models Only)
Metal Cabinet Wall
PARA SEGURIDAD PERSONAL: Retire el
fusible de la casa o abra el interruptor de
circuitos antes de empezar la instalación.
No use un cable de extensión o enchufe
adaptador con este aparato.
La conexión incorrecta del conductor
de conexión a tierra del equipo puede
resultar en choque eléctrico. Consulte con
un electricista calificado o representante
de servicio si tiene dudas de la conexión
a tierra del aparato. No modifique el
enchufe que se suministra con el aparato;
si no calza en el tomacorrientes, haga
que un técnico calificado le instale un
tomacorrientes adecuado.
ADVERTENCIA
WARNING
WARNING
ADVERTENCIA
5

Installation Preparation – Hot Water Supply
PREPARE HOT WATER SUPPLY
Hot Water Line
• The line may enter from either side, rear or floor
within the shaded area shown in Figure F.
• The line may pass through the same hole as
the electrical cable and drain hose, or cut an
additional 1-1/2" diameter hole to accommodate
the water line. If a power cord with plug is used,
the water line must not pass through the power
cord hole.
Figure F
Water Line Connection
• Turn off the water supply.
• Install a hand shut-off valve in an accessible
location, such as under the sink. (Optional, but
strongly recommended and may be required by
local codes.)
• The water connection is on the left side of the
dishwasher. Install the hot water inlet line, using
3/8" or larger copper tubing. Route the line as
shown in Figure F and extend forward at least 19"
from rear wall.
• Adjust the water heater to deliver water between
120°F and 150°F.
• Flush water line to clean out debris. Use a bucket
to catch water and debris.
• The hot water supply line pressure must be
between 20 and 120 PSI.
6"
5" 5" 4"
Cabinet Face
Shut-off
Valve
4"
2" From Floor
19" From Wall
2"
From
Cabinet
1-1/2" Dia.
Hole
Hot
CAUTION
The hot water supply line pressure must be at least 20 PSI.
Lower pressures could cause the water valve to leak and
cause water damage.
PRECAUCIÓN
La línea de presión del suministro de agua caliente debe
ser al menos 20 PSI. Presiones inferiores podrían causar
que la válvula del agua gotee y causar daños por agua.
6

STEP 2: CHECK DOOR BALANCE
• With the dishwasher on the wood base, check the
door balance by opening and closing the door.
• The door is properly balanced if it gently drops
from a 1/2 open position and does not rise from
the full open position.
• If necessary, increase or decrease tension as
shown. Latch the door and adjust springs to
correct balance.
Dishwasher Installation
CAUTION
Do not remove the wood base until you are ready to
install the dishwasher. The dishwasher will tip over
when the door is opened if the base is removed.
STEP 4: REMOVE ACCESS PANEL AND
TOEKICK
The top mounting holes in the access panel are
slotted.
• Remove the lower two 10-16 x 3/8" sheet metal
screws. Do not remove the two top 8-32 x 1/4"
machine thread screws.
• Slide the access panel to the left as far as it will go.
• Gently pull the access panel forward to remove
it from the top screws.
Set access panel, toekick and screws aside for use
in Step 20.
Tip: Prevent tub damage.
Remove only the 3/8" sheet metal screws in this
step. This
will help
prevent a
mix- up with
the 1/4"
machine
thread
screws in
Step 20.
Figure H
STEP 1: PREPARATION
Locate the items in the installation package and set
them aside for use in the listed steps.
• Screw kit – Steps 5 or 16 and 13
• Junction box cover – Steps 5 or 16
• Drain hose and drain hose clamp – Step 7
• Owners’ Manual – Steps 18 and 21
• Product Samples and/or coupons – Step 21
• Conversion leads (Factory-equipped power cord
models only) – Appendix
STEP 3: REMOVE WOOD BASE
IMPORTANT – Do not kick off wood base!
Damage will occur.
• Move the dishwasher close to the installation
location and lay it on its back.
• Remove the four leveling
legs from the underside of
the wood base
with a 15/16"
socket wrench.
• Remove and
discard wood
base.
Tip: Avoid service calls for door balance problems.
Make sure the spring end is fully engaged in a frame
hole and the spring link is fully seated in the hinge
arm.
• Screw leveling legs back into the dishwasher
frame, approximately 3/4" from the frame, as
shown.
Insert Hook Through
Hole from Inside of Frame
Link fully seated
in hinge arm
Figure I
PRECAUCIÓN
No retire la base de madera hasta que esté listo para
instalar la lavadora de platos. Cuando la puerta se abra,
la lavadora de platos se inclinará si la base se retira.
Figure G
7

• Install strain relief in the junction box bracket.
• Insert the power cord through the strain relief and
tighten.
• Make sure black, white and green dishwasher
wires are threaded through the small hole in the
junction box bracket.
• Connect power cord white (or ribbed) to
dishwasher white, black (or smooth) to dishwasher
black and ground to dishwasher green wire. Use
UL-listed wire nuts of appropriate size.
• Install junction box cover using the #10 hex-head
screw. Be sure wires are not pinched under the
cover.
STEP 5: INSTALL POWER CORD
Skip this step if the dishwasher will be
permanently connected to the house electrical
system or has a factory-installed power cord.
In this step you will need the junction box cover and
the #10 x 1/2" hex-head screw from the screw kit
set aside in Step 1.
The power cord and connections must comply
with the National Electrical Code, Section 422 and/
or local codes and ordinances. Maximum power
cord length is 6 feet. Power Cord Kit WX09X70910
or WX09X70911, available for purchase from
an authorized GE appliance dealer, meets these
requirements.
Dishwasher Installation
STEP 7:
INSTALL DRAIN HOSE TO
DISHWASHER DRAIN PORT
Skip this step if drain hose has been preinstalled.
In this step you will need the drain hose and clamp
set aside in Step 1.
IMPORTANT – Prevent drain hose damage
and possible leaks. Be careful not to nick or cut
the drain hose.
• Route the small end of the drain hose from the left
side of the dishwasher through the strain relief
attached to the dishwasher frame and toward
the center of the dishwasher as shown in Figures
L and M.
• Place the hose clamp over the small end of the
drain hose.
• Push the small end of the drain hose over the
drain port on the collection chamber, making sure
it is fully seated against the hose stop.
• Tighten the hose clamp to at least 15 inch-pounds
of torque.
Figure K
STEP 6: INSTALL 90° ELBOW
• Ensure rubber gasket is located between valve
and elbow.
• Thead the 90° elbow onto the water valve.
• Do not over tighten the elbow; water valve bracket
FRXOGEHQGRUWKHYDOYH¿WWLQJFRXOGEUHDN
• Position the end of the elbow to face the rear of
the dishwasher.
Water
Valve
Bracket
90° Elbow
Fill
Hose
Gasket
Junction
Box
Bracket
Ground White Black
Cover
Strain Relief and
Dishwasher Wires
8

Bracket
Attachment
Screws
(2 Each
Side)
Side-
Mounting
Brackets
Tub Frame
Skip this step if the underside of countertop is
wood or woodlike material.
• Purchase and install the GPF65 side-mount
bracket kit if the underside of counter is granite
or a similar material that will not accept wood
screws. The GPF65 kit is available from authorized
GE appliance dealers.
• Refer to Figure P and follow the instructions
included in
the kit.
Note: The drain hose supplied with the dishwasher
is approximately 78" long. If a longer hose is
needed, a 10-foot-long hose may be purchased
from an authorized GE appliance dealer. The
10-foot-long hose is part number GPF10S.
STEP 8: POSITION WATER LINE AND
POWER SUPPLY
• Position the water supply line and house wiring
RQWKHÀRRURIWKHRSHQLQJWRDYRLGLQWHUIHUHQFH
with the base of the dishwasher and components
under the dishwasher.
Figure N
STEP 9: INSERT DRAIN HOSE AND POWER
CORD, IF USED, THROUGH CABINET
• Upright the dishwasher and position it in front of
the cabinet opening.
• Insert the drain hose into the hole previously
drilled in the cabinet wall.
• If a power cord is used, guide the end of the cord
through a separate hole cut for the power cord.
The power cord should be routed directly to the rear
of the junction box, avoiding contact with the door
spring and other dishwasher components.
Water
Line Power
Supply
Water
Power
Drain
Figure O
STEP 10: INSTALL OPTIONAL GPF65 SIDE
MOUNT BRACKETS
Figure P
Dishwasher Installation
Tip: Avoid unnecessary service charges for no fill,
drain or noise concerns.
Position utility lines so they do not interfere with
anything under or behind the dishwasher.
Optional
Side-Mount
Bracket Kit
Drain Hose
D
o not use
this port if
present
Collection Chamber
Drain Port
Hose Clamp
Hose Stop
Tip: Avoid unnecessary service charges for drain
issues.
Make sure the drain hose connection is leak-free
and the hose is routed through the strain relief so
it will not kink when the dishwasher is installed into
the cabinet.
Figure M
Strain
Relief
Drain Hose
Figure L
9

Dishwasher Installation
Turn Legs
to Adjust Figure S
STEP 11: SLIDE DISHWASHER INTO
CABINET
IMPORTANT – Do not push against the front
panel with knees. Damage will occur.
• Grasp the sides of the front panel and slide the
dishwasher into the opening a few inches at
a time. Pull the drain hose and power cord, if
equipped, through the holes in the adjacent
cabinet while sliding the dishwasher into position.
• Check the tub insulation blanket, if equipped, to
be sure it is smoothly wrapped around the tub.
It should not be “bunched up” and it must not
interfere with the door springs. If the insulation
is “bunched up” or interfering with the springs,
straighten and re-center the blanket prior to
sliding the dishwasher into its final position.
• Make sure the drain hose is not kinked under or
behind the dishwasher.
• Make certain the house wiring, drain line and
water line do not interfere with components under
the dishwasher.
7KHGLVKZDVKHUWXEÀDQJHVKRXOGEH
approximately 3/4" behind the face of the
adjacent cabinet. Refer to Figure R.
Tip: Avoid unnecessary service charges for panel
damage.
Do not press on the center of panel with hands or
knees when sliding dishwasher into position.
Figure Q
STEP 12: POSITION AND LEVEL
DISHWASHER
IMPORTANT – Dishwasher must be level for
proper dish rack operation, wash performance
and door operation. The dishwasher must be
leveled left to right and front to back. This ensures
that the dish racks will not roll in or out on their
RZQFLUFXODWLRQZDWHUZLOOÀRZWRWKHSXPSLQOHW
and the door will close without hitting the side of
the tub.
•
Remove the lower dish rack and place a level on
the door and lower rack track as shown in Figure R.
Figure R
•
Adjust the level of
the dishwasher by
individually turning
the four legs on
the bottom of the
dishwasher as
illustrated in Figure S.
• The dishwasher is properly leveled when the level
indicator is centered left to right and front to back.
The dishwasher door should close without hitting
the sides of the tub.
• Replace the lower rack.
Tip: Avoid unnecessary service charges for poor
wash performance and rack operation.
Pull the dish racks half way out. They should remain
stationary. Open and close the door. The door
VKRXOG¿WLQWKHWXERSHQLQJZLWKRXWKLWWLQJWKHVLGH
of the tub. If the racks roll on their own, or the door
hits the side of the tub, relevel the dishwasher.
10

STEP 13: FASTEN DISHWASHER TO
UNDERSIDE OF COUNTERTOP OR SIDES
OF CABINET
In this step you will need the two 5/8" Phillips-head
wood screws set aside in Step 1.
IMPORTANT – Dishwasher must be centered
in cabinet opening. Interference with cabinets or
countertop will cause leaks and damage to the
door panel and/or control panel.
• If countertop is wood or woodlike material, fasten
the dishwasher to the countertop by driving the
Phillips head screws through the countertop
brackets and into the countertop.
• If the countertop is granite or similar material,
drive Phillips screws through side mount brackets
and into the adjacent cabinets.
0DNHVXUHVFUHZVDUHGULYHQVWUDLJKWDQGÀXVK
to prevent interference with door operation and
damage to the control panel. See Figure T.
Figure T
Dishwasher Installation
STEP 14: CONNECT WATER SUPPLY
Connect the water supply line to the 90° elbow
installed in Step 6.
• Slide the compression nut and then the ferrule
over the end of the water line.
• Insert the water line into the 90° elbow.
• Slide the ferrule against the elbow and secure
with the compression nut.
Figure U
IMPORTANT – Check to be sure the door
VSULQJGRHVQRWUXERUFRQWDFWWKH¿OOKRVHRU
water supply line. Test by opening and closing the
door. Reroute the water supply lines or slightly
bend the water valve bracket if a rubbing noise or
interference occurs.
Tip: Avoid unnecessary service charges for noise
or leaks.
Make sure the door spring does not rub against the
¿OOKRVHRUZDWHUVXSSO\OLQH
Tip: Avoid unnecessary service charges for leaks
or control panel damage.
Make sure the dishwasher is centered in the cabinet
and the door opens and closes freely without hitting
the adjacent cabinets. Drive mounting screws
VWUDLJKWDQGÀXVK
90° Elbow
Hot Water
Supply Line
Fill Hose
Water Valve Bracket
Ferrule
Hot Water
Supply Line
Compression Nut
90°
Elbow
11

Dishwasher Installation
Waste Tee Installation
Method 1 – Air gap with waste tee or disposer
Disposer Installation
Waste Tee Installation
Method 2 – “High drain loop” with waste tee
or disposer
Fasten the drain hose to the underside of the
countertop with a hanger.
Disposer Installation
Figure X
Figure Y
IMPORTANT – When connecting the drain
line to a disposer, check to be sure that the drain
plug has been removed. Dishwasher will not drain
if plug is left in place.
STEP 15: CONNECT DRAIN LINE
The molded end of the drain hose will fit 5/8"
through 1" diameter inlet ports on the air gap,
waste tee or disposer.
• Determine the size of the inlet port
• Cut the drain hose connector on the marked line,
LIUHTXLUHGWR¿WWKHLQOHWSRUW
• If a longer drain hose is required, and you did not
purchase the GPF10S drain hose, add up to 42"
length, for a total of 120" (10 feet), to the factory-
installed hose. Use 5/8" or 7/8" inside diameter
hose and a coupler to connect
the two hose ends.
Secure the
connection
with hose
clamps.
Figure V
IMPORTANT – Total drain hose length must
not exceed 10 feet for proper drain operation.
• Connect drain line to air gap, waste tee, or
disposer using the previously determined method.
Secure the hose with a screw-type clamp. Tip: Avoid unnecessary service call charges
for a “no drain” complaint.
Make sure any excess drain hose has been pulled
through the cabinet opening. This will prevent
excess hose in the dishwasher cavity from
becoming kinked or crushed by the dishwasher.
Make sure the disposer plug has been removed if
the drain hose is connected to a disposer.
Remove
Drain
Plug
Figure W
12

Dishwasher Installation
If house wiring is not 2-wire with a ground
wire, a ground must be provided by the
installer.
When house wiring is aluminum, be sure
to use UL listed anti-oxidant compound
and aluminum-to-copper connectors. STEP 17: INSTALL JUNCTION BOX COVER
If junction box cover is already installed, skip to
Step 18.
In this step you will need the junction box cover and
the #10 hex-head screw from the screw kit set aside
in Step 1.
• Install the junction box cover using the #10 hex-
head screw. Check to be sure that wires are not
pinched under the cover.
STEP 18: PRETEST CHECKLIST
• Verify that power is turned off at the source.
• Open the dishwasher door and remove all foam
and cardboard packaging.
• Read the Owner’s Manual to familiarize yourself
with the operation of the dishwasher.
• Check to be sure that the wiring is secure under
the dishwasher and not pinched or in contact with
door springs or other dishwasher components.
• Check that the door spring does not contact the
water line, fill hose, or adjacent cabinets. See
Steps 13 and 14.
• Pull lower rack about halfway out. Check to be sure
it does not roll back into dishwasher or further out.
If it does, relevel the dishwasher. See Step 12.
• Check to be sure control panel does not touch
adjacent cabinets. If it does, reposition the
dishwasher. See Step 13.
• Turn on the hot water faucet at the sink to verify
that the water temperature is at least 120°F and not
more than 150°F. Adjust water heater if necessary.
• Add two quarts of water to the bottom of the
dishwasher to lubricate the pump seal.
• Turn on water supply.
• Check for water leaks. Tighten connections if
necessary. See Step 14.
• Remove the protective film, if present, from the
control panel, access panel and door panel.
STEP 16: CONNECT POWER SUPPLY
If a power cord with plug is already installed,
proceed to Step 17.
If the dishwasher came with a factory-installed
power cord and you want to convert it to a
permanent connection, refer to the instructions on
page 16.
• Secure house wiring to the back of the junction
box bracket with a strain relief.
• Locate the three dishwasher wires (white, black
and green) with stripped ends. Insert dishwasher
wires through the small hole in the junction box
bracket. Use UL-listed wire nuts of appropriate
size to connect incoming ground to green, white to
white and black to black.
Si el cableado de la casa no es de 2 cables
con un cable de conexión a tierra, el
instalador debe suministrar una conexión
a tierra.
Cuando el cableado de la casa es en
aluminio, cerciórese de usar un compuesto
anti-oxidante aprobado por UL y un
compuesto de aluminio a cobre.
WARNING
ADVERTENCIA
CAUTION - The Current Sensing Module
(CSM) is a current-sensing device located behind the
toekick. It is possible for the CSM to trip during shipping.
If that occurs, the installer can reset the CSM during
installation. If the CSM trips after the appliance is installed
and energized, DO NOT RESET THE CSM. CALL SERVICE.
Failure to have a qualified service technician examine
an installed dishwasher after the CSM trips can result in
personal injury or damage to the appliance or property.
PRECAUCIÓN - El Módulo de Detección
Actualizada (Current Sensing Module, CSM) es
un dispositivo de detección actualizada ubicado detrás
del tope de pie. Existe la posibilidad de que el CSM se
caiga durante el envío. Si esto ocurre, el instalador
puede reiniciar el CSM durante la instalación. Si el CSM
se cae luego de que el electrodoméstico fue instalado
y conectado, NO REINICIE EL CSM. LLAME AL SERVICIO
TÉCNICO. Si el lavavajillas ya instalado no es examinado
SRUXQWpFQLFRFDOL¿FDGRGHOVHUYLFLRWpFQLFROXHJRGHXQD
caída del CSM, se podrán producir lesiones personales o
daños sobre el electrodoméstico o la propiedad.
Figure Z
13

Dishwasher Installation
– Check the electrical connection to the water
valve. The red electrical connector should be
plugged into the dishwasher water valve. If it
LVQRWSOXJJHGLQWXUQRȺHOHFWULFDOSRZHUWR
the dishwasher. Plug the red connector into the
dish washer water valve and then restore power.
• Check for leaks under the dishwasher. If a leak is
IRXQGWXUQRȺSRZHUWLJKWHQFRQQHFWLRQVDQG
restore power.
• Check for leaks around the door. A leak around
the door could be caused by the dishwasher door
rubbing or hitting adjacent cabinets. Reposition
the dishwasher if necessary. See Steps 11, 12
and 13.
• Most dishwasher models will drain about
PLQXWHVDIWHUWKH¿UVW¿OO&KHFNWKHGUDLQOLQH
for leaks when dishwasher drains. If leaks are
IRXQGWXUQRȺSRZHUFRUUHFWDVQHFHVVDU\
and then restore power.
• Open the dishwasher door and make sure most
of the water has drained. If the water does not
drain, check to be sure disposer plug has been
removed and/or air gap is free of debris.
/HWWKHGLVKZDVKHUUXQWKURXJKDQRWKHU¿OODQG
drain cycle. Check again to be sure there are no
leaks.
• At the end of the second drain, push the reset
pad on electronic models. For dial models, un-
ODWFKWKHGRRUDQGURWDWHWKHGLDOWRWKH´2Ⱥµ
position.
STEP 19: DISHWASHER WET TEST
CHECKLIST
• Turn on power supply or if power cord is used,
plug it into the wall outlet.
• Latch dishwasher door.
• For electronic dishwashers, select the NORMAL
WASH cycle and press the START pad one time.
• Check to be sure that water enters the
dishwasher. This could take up to 4 minutes.
If water does not enter the dishwasher:
– Check to be sure that the water is turned on.
²/LJKWO\WDSWKHÀRRGÀRDWFRYHUWRGLVORGJH
DVWXFNÀRRGÀRDW
Flood Float
Cover
• For dial models, press the NORMAL and HOT
START pads, if model has them, and then turn
the control dial just enough to start the dish-
washer. Be careful not to turn the dial past the
¿UVWZDWHU¿OO'LDOVKRXOGSRLQWWR´+RW6WDUW
Option” or “Hot Prewash Option” depending on
model.
Hi- T emp
W ash
Heavy
W ash
P ots
& P ans
Cycles
Normal
W ash
Hot
S ta r t
Hea t ed
D r y
Hot Start
Option
S ta r t Delay
(HRS)
Cycle
on
Off
1
3
2
4
6
5
Pla t e W armer
(Heated D r y On)
Rinse Only
(Heated D r y Of f )
S ta r t
Light W ash
R eset
H
EAVY
W
ASH
P
OTS
&
PANS
Cycles
N
ORMAL
W
ASH
C
HINA
C
RYSTAL
R
INSE
O
NLY
S
TART
R
ESET
C
LEAN
C
LEAN
HI T
EMP
R
INSE
HI T
EMP
W
ASH
H
EATED
D
RY
D
ELAY
H
OURS
L
OCK
(2 T
IMES
)
248
Appearance varies by model. Not all models have push buttons.
Red Connector
14

Figure AA
Dishwasher Installation
STEP 20: REPLACE ACCESS PANEL AND
TOEKICK
In this step you will need the panels and the two
screws set aside in Step 4.
There are two types of screws used. The 8-32 x 1/4"
screws are used at the top of the access panel and
should still be in place. The 10-16 x 3/8" screws are
used at the bottom of the access panel and secure
both the access panel and toekick.
IMPORTANT – Screws are not
interchangeable. To prevent damage to your
dishwasher, use the proper screw in the proper
location. Do not mix screw types or lengths.
• Place the toekick against the legs of the
dishwasher.
• Remove the two 8-32 x 1/4" machine-thread
screws.
• Align the access panel to the dishwasher.
• Select the two 8-32 x 1/4" machine-thread screws
just removed and insert them through the top
holes in the access panel and into the dishwasher
frame.
• Tighten these screws.
• Align the toekick and make sure the bottom edge
LVDJDLQVWWKHÀRRU
• Insert and tighten the two 10-16 x 3/8" sheet
metal thread screws, making sure the bottom
HGJHRIWKHWRHNLFNVWD\VLQFRQWDFWZLWKWKHÀRRU
STEP 21: LITERATURE
• Leave the Owners’ Manual, Installation
Instructions, samples and/or coupons with
consumer.
Tip: Prevent tub damage and reduce sound from
under the dishwasher.
Use the machine-thread screws in the top holes and
the sheet metal-thread screws in the bottom holes.
Make sure the toekick is against the floor.
15

Appendix
CONVERTING DISHWASHER WITH
FACTORY- EQUIPPED POWER CORD TO A
PERMANENT CONNECTION
This procedure requires the conversion leads set
aside in Step 1.
• Make sure the power cord for the dishwasher is
unplugged from the wall outlet.
• Remove screw from junction box cover and
remove cover if present.
• Disconnect the three power cord conductors from
the dishwasher harness. See Figure BB.
• Remove and discard the power cord.
• Connect the conversion harness (included with
dishwasher) to the dishwasher harness by
connecting like-colored wires. See Figure CC.
• Return to Step 16 in these instructions to complete
the conversion.
Figure CC
Figure BB
Conversion Harness
SPECIFICATIONS SUBJECT TO CHANGE WITHOUT NOTICE
Appliance Park
Louisville, KY 40225
16

Instructions d’installation
Lave-vaisselle encastré
Pour toute question, composez le 1.800.561.3344 ou visitez notre site Web :
www.electromenagersge.ca
IMPORTANT – Le lave-vaisselle DOIT être
installé de manière à ce qu’il puisse être sorti
de son emplacement si des réparations sont
nécessaires.
Si le lave-vaisselle que vous avez reçu est
endommagé, communiquez immédiatement avec
votre détaillant ou l’entrepreneur en construction.
9RWUHODYHYDLVVHOOHHVWXQDSSDUHLOTXLFKDXȺHO·HDX
Accessoires facultatifs – Reportez-vous au Manuel
d’utilisation pour connaître les ensembles pour
SDQQHDXGpFRUDWLISHUVRQQDOLVpRȺHUWV
POUR VOTRE SÉCURITÉ
Veuillez lire et observer toutes les mises en garde
(ATTENTION et AVERTISSEMENT) données dans les
présentes directives. Pour effectuer l’installation
décrite dans les présentes directives, il faut porter
des gants et des lunettes de sécurité.
VEUILLEZ LIRE ATTENTIVEMENT ET
CONSERVER CES DIRECTIVES.
IMPORTANT – Observez tous les codes
et ordonnances en vigueur.
• Note à l’installateur – Veuillez laisser les présentes
directives au consommateur pour l’inspecteur
ORFDO
• Note au consommateur – Veuillez conserver
les présentes directives avec votre Manuel
G·XWLOLVDWLRQSRXUFRQVXOWDWLRQXOWpULHXUH
• Compétences requises – L’installation de ce
lave-vaisselle exige des compétences de base
HQPpFDQLTXHHQpOHFWULFLWpHWHQSORPEHULH
L’installateur est responsable de la qualité
de l’installation. Toute défaillance du produit
attribuable à une installation inadéquate n’est
pas couverte par la garantie de GE. Reportez-
vous à la garantie du produit.
• Durée de l’installation – Entre 1 et 3 heures
L’installation d’un nouveau lave-vaisselle exige
plus de temps que le remplacement d’un ancien
PRGqOH
AVANT DE COMMENCER
Veuillez lire attentivement toutes les
GLUHFWLYHVTXLVXLYHQW
ARRÊT
31-31570 04-16 GE

OUTILS NÉCESSAIRES :
• Lunettes de sécurité
• Tourne-écrous de 6,3 mm (1/4 po) et de 7,9 mm
(5/16 po)
• Lampe de poche
• Gants
• Clé à molette (15,2 cm [6 po])
• Tournevis Phillips
• Ruban à mesurer
• Niveau
• Équerre de charpentier
• Seau pour recueillir l’eau lors du rinçage
de la conduite d’eau
• Coupe-tubes
• Clé à douille de 23,8 mm (15/16 po)
POUR UNE NOUVELLE INSTALLATION :
• Jeu de scies-clochet
• Perceuse et forets appropriés
PIÈCES FOURNIES :
• Deux vis à bois Phillips n° 8-18 x 15,8 mm
(5/8 po)
• Couvercle de la boîte de jonction et vis à tête
hexagonale n° 10
• Boyau de vidange (198 cm [78 po] de long)
et collier
• Protège-cordon d’alimentation (modèles dotés
d’un cordon d’alimentation seulement)
• Fils pour la conversion (modèles dotés d’un
cordon d’alimentation seulement)
• Documentation, échantillons et(ou) bons
MATÉRIEL NÉCESSAIRE :
• Cordon d’alimentation WX09X70910 ou
WX09X70911, si nécessaire pour votre installation
• Connecteurs vissables homologués UL (3)
• Ruban pour joints filetés
• Coude de 90° (19,1 mm [3/4 po] filet pour tuyau
d’arrosage de jardin à une extrémité et l’autre
extrémité conçue pour le raccordement à la
conduite d’alimentation en eau)
• Ensemble de supports de montage latéraux
GPF65 si le comptoir est en granite
POUR UNE NOUVELLE INSTALLATION :
• Câble électrique
• Conduite d'alimentation en eau–tuyau en cuivre
d'au moins 9,5 mm (3/8 po) (y compris bague et
écrou à compression)
• Bague anti-traction pour le raccordement électrique
• Robinet d'arrêt (recommandé)
• Coupure anti-refoulement pour le boyau
de vidange, si nécessaire
• Raccord en T pour la plomberie de la résidence,
s'il y a lieu
• Boyau de vidange GPF10S (3 m / 10 pi de long), si
nécessaire
• Colliers à vis sans fin
Collier
Boyau de vidange
de 198 cm (78 po)
Ruban pour
MRLQWV¿OHWpV
3 connecteurs vissables Conduite d'eau chaude–
tuyau en cuivre d'au
moins 9,5 mm (3/8 po)
Câble électrique ou
cordon d'alimentation
WR09X70910 ou
WX09X70911
Coupure
anti-refoulement
&ROOLHUVjYLVVDQV¿Q
Bague anti-traction
Tournevis
Phillips
Niveau Équerre de
charpentier
Ruban à mesurer
Lunettes de sécurité Lampe de poche
Gants
Jeu de
scies-cloche
Perceuse
et forets
Robinet
d'arrêt
Tourne-écrous
de 6,3 mm (1/4 po)
et de 7,9 mm (5/16 po)
Clé à molette
Ensemble
de supports
de montage
latéraux GPF65
Vis à bois Phillips
n° 8 de 15,8 mm
(5/8 po) de long
Ensemble de Vis
Vis à tête hexagonale n° 10
de 12,7 mm (1/2 po) de long
pour boîte de jonction
Couvercle
de la boîte
de jonction
2
Protège-cordon
d'alimentation
(modèles dotés d'un
cordon d’alimentation
seulement)
Fils pour la
conversion (modèles
dotés d’un cordon
d’alimentation
seulement)
Clé à douille de 23,8 mm (15/16 po)
Seau
Boyau de vidange
facultatif GPF10S
de 3 m (10 pi)
Raccord en T
Raccord
pour boyau
de vidange
facultatif
Coude de 90°
Coupe-tubes

3
Préparation pour l'installation – Ouverture dans les armoires
PRÉPARATION DE L'OUVERTURE DANS
LES ARMOIRES
Figure A
• L'ouverture dans les armoires doit mesurer au
moins 61,0 cm (24 po) de largeur et de profondeur,
et 87,6 cm ± 6,3 mm (34 1/2 po ± 1/4 po) de
hauteur à partir du plancher jusqu'au-dessous
GXFRPSWRLU
• Le mur du fond doit être exempt de tuyaux
RXGH¿OV
• Les armoires adjacentes doivent être à l'équerre
HWGDSORPESRXUXQHLQVWDOODWLRQDSSURSULpH
5HSRUWH]YRXVjOD)LJXUH$
• Dans le cas d'une installation dans un coin,
prévoyez un jeu d'au moins 5,1 cm (2 po) entre
OHODYHYDLVVHOOHHWOHPXUDGMDFHQW
• Prévoyez au moins 69 cm (27 po) à l'avant
du lave-vaisselle pour ouvrir la porte
FRPSOqWHPHQW5HSRUWH]YRXVjOD)LJXUH%
• Assurez-vous que le plancher est de niveau
à l'intérieur de l’ouverture et au même niveau
TXHOHSODQFKHU¿QLGHODFXLVLQHD¿QGHIDFLOLWHUOH
retrait du lave-vaisselle si jamais il faut le réparer
GDQVOHIXWXU
Figure B
• Le lave-vaisselle doit être installé au maximum
à 3 mètres (10 pieds) de l’évier pour assurer une
YLGDQJHDGpTXDWH
• Le dessus, les côtés et l’arrière du lave-vaisselle
doivent être complètement dissimulés à l’intérieur
GHO·RXYHUWXUH
• Le lave-vaisselle ne doit soutenir aucune partie
GHODVWUXFWXUHGHVDUPRLUHV
2" Minimum
Countertop
Dishwasher
27" Minimum
Dégagements :
Dans le cas d’une installation
dans un coin, veuillez prévoir
un dégagement d’au moins
5,1 cm (2 po) entre le lave-
vaisselle et les armoires,
le mur ou un électroménager
DGMDFHQW
Veuillez prévoir un
dégagement d’au moins
69 cm (27 po) à l’avant
GXODYHYDLVVHOOH
Pour réduire les risques de choc
électrique, d'incendie ou de blessures,
l'installateur doit s'assurer que le lave-
vaisselle est complètement encastré
au moment de l'installation.
87,6 cm ± 6,3 mm
(34 1/2 po ± 1/4 po)
du dessous
du comptoir
au plancher
Le mur du fond
doit être exempt
GHWX\DX[RXGH¿OV
12,5 cm
(5 po) 12,5 cm
(5 po)
10,1 cm
(4 po)
61,0 cm
(24 po)
PLQ
Armoires
à l'équerre
et d'aplomb
15,2 cm
(6 po)
10,1 cm
(4 po)
Le plancher DOIT
être au même niveau
que le plancher
de la pièce
La partie ombrée est réservée
à la plomberie et à l'électricité
Comptoir
Lave-vaisselle
69 cm (27 po)
minimum
5,1 cm (2 po) minimum
ADVERTISSEMENT

32"
Min.
18"
Min.
MÉTHODE N° 1 – Coupure anti-refoulement avec
raccord en T ou broyeur à déchets
Installation avec broyeur à déchets
MÉTHODE N° 2 – Boucle de vidange élevée avec
raccord en T ou broyeur à déchets
Prévoyez une façon de fixer le boyau de vidange
DXGHVVRXVGXFRPSWRLU/DIL[DWLRQGXER\DXGH
YLGDQJHVHUDHIIHFWXpHjXQHpWDSHXOWpULHXUH
Installation avec raccord en T
Figure C
Installation avec raccord en T
Installation avec broyeur à déchets
Figure D
Installez le raccord en T ou le broyeur à déchets
et la coupure anti-refoulement en conformité avec
OHVGLUHFWLYHVGXIDEULFDQW
Préparation des armoires
Percez un trou de 3,8 cm (1 1/2 po) de diamètre
dans la paroi de l’armoire qui se trouve dans
la partie ombrée de la Figure A pour le boyau
GHYLGDQJH$VVXUH]YRXVTXHO·RULILFHQHSUpVHQWH
SDVG·DUrWHVYLYHV/HER\DXGHYLGDQJHVHUDLQVpUp
dans ce trou et raccordé au renvoi au cours d’une
pWDSHXOWpULHXUH
IMPORTANT – Lorsque vous
branchez le boyau de vidange
à un broyeur à déchets, assurez-
vous d’enlever le bouchon
de vidange. Le lave-vaisselle
ne pourra pas se vider si vous
laissez le bouchon en place.
32"
Min.
18"
Min.
Préparation pour l’installation – Vidange
Remove
Drain
Plug
PRÉPARATION DE LA PLOMBERIE POUR
LA VIDANGE
Exigences relatives au système de vidange
• Veuillez observer les ordonnances et les codes
ORFDX[HQYLJXHXU
• Le boyau de vidange doit avoir une longueur
PD[LPDOHGHPqWUHVSLHGV
• Il faut prévoir une boucle de vidange élevée
RXO·LQVWDOODWLRQG·XQHFRXSXUHDQWLUHIRXOHPHQW
9RLUFLGHVVRXV
Méthode de vidange
Le type d’installation de vidange dépend des
conditions suivantes :
• Les ordonnances ou codes locaux en vigueur
exigent-ils une coupure anti-refoulement?
• Le raccord en T se trouve-t-il à moins de 46 cm
(18 po) du plancher?
Si vous répondez OUI à l’une ou l’autre de ces
questions, vous devez installer une coupure anti-
refoulement (méthode n° 1)6LYRXVUpSRQGH]
NON aux deux questions, vous pouvez installer
une coupure anti-refoulement ou aménager
une boucle de vidange élevée (méthode n° 2)
Considérations spéciales dans le cas d’un
lave-vaisselle installé sur une plateforme
Si le lave-vaisselle est installé sur une plateforme,
il faut aménager une boucle de vidange à une
hauteur d’au moins 82 cm (32 po) au-dessus de
la plateforme, en plus d’installer la coupure anti-
refoulement indiquée ci-dessus, afin d’assurer une
YLGDQJHDGpTXDWH
ATTENTION
Il FAUT installer une coupure anti-refoulement si le boyau
de vidange est relié à un raccord en T ou à un broyeur
à déchets situé à moins de 46 cm (18 po) du plancher.
Si le boyau de vidange avec la coupure anti-refoulement
ne se trouve pas à une hauteur minimale de 82 cm (32 po)
au-dessus du plancher, la boucle de vidange élevée
ne pourra pas assurer une vidange appropriée du
lave-vaisselle, ce qui pourrait causer des dommages
à l'appareil.
46 cm
(18 po)
PLQ 46 cm
(18 po)
PLQ
81 cm
(32 po)
PLQ
81 cm
(32 po)
PLQ
Enlevez le
bouchon
de vidange
4

Préparation des armoires et cheminement des fils
• Les fils peuvent entrer dans l’ouverture du côté
droit, du côté gauche, de l’arrière ou du plancher
dans la partie ombrée de la Figure E et de la
)LJXUH$
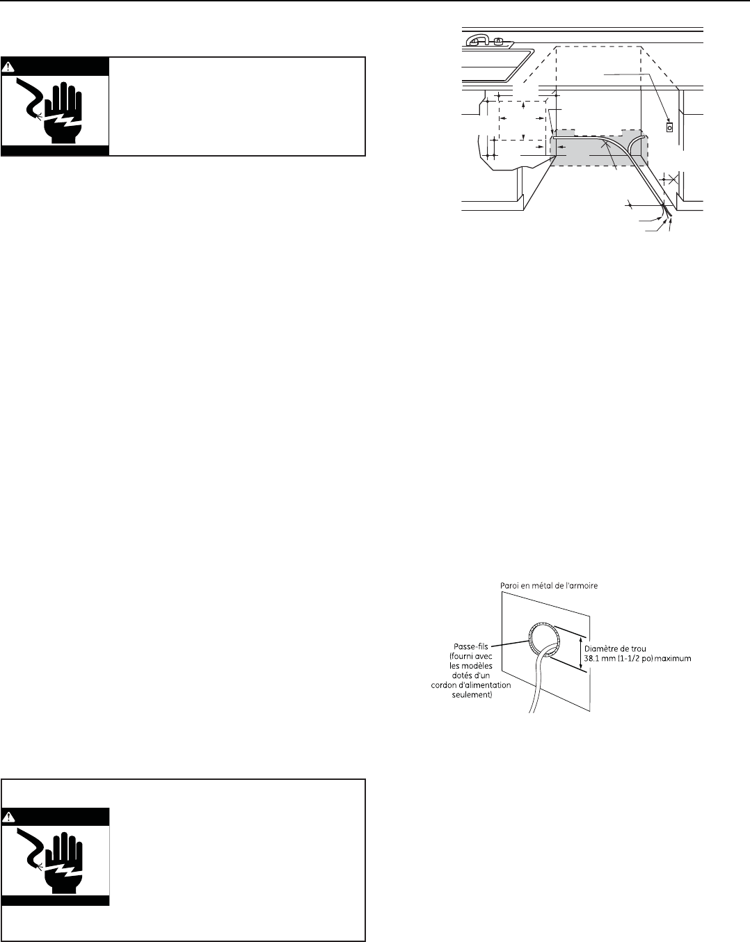
• Percez un trou de 3,8 cm (1 1/2 po) de diamètre
DXPD[LPXPSRXUOHSDVVDJHGXFkEOHpOHFWULTXH
Les fils électriques pour le branchement
permanent peuvent passer par le même trou que
le boyau de vidange et la conduite d’eau chaude,
VLF·HVWSOXVSUDWLTXH/HVERUGVGHO·RULILFHGRLYHQW
rWUHOLVVHVHWDUURQGLV6LOHWURXHVWSUDWLTXpGDQV
une paroi en métal, les bords de l’orifice doivent
être recouverts d’un passe-fils pour protéger
OHVILOV
REMARQUE : Le cordon d’alimentation doté d’une
ILFKHGRLWSDVVHUSDUXQDXWUHWURX
PRÉPARATION DU CÂBLAGE ÉLECTRIQUE
Alimentation électrique
• Cet appareil doit être alimenté par un courant
de 120 V et 60 Hz, et branché à un circuit
individuel correctement mis à la terre et protégé
par un disjoncteur de 15 ou 20 ampères ou un
IXVLEOHWHPSRULVp
• Le câble électrique doit posséder deux fils, plus
XQILOGHPLVHjODWHUUH
• Si votre alimentation électrique ne répond pas
à ces exigences, appelez un électricien agréé
DYDQWGHSRXUVXLYUHO·LQVWDOODWLRQ
Mise à la terre – Branchement permanent
Cet appareil doit être branché à un réseau
pOHFWULTXHSHUPDQHQWPLVjODWHUUH6LQRQLOIDXW
installer un conducteur de mise à la terre avec les
conducteurs du circuit et le brancher à la borne de
mise à la terre du réseau ou au fil de mise à la terre
GHO·DSSDUHLO
Mise à la terre – Modèles dotés d’un cordon
d’alimentation
&HWDSSDUHLOGRLWrWUHPLVjODWHUUH(QFDVGH
mauvais fonctionnement ou de défaillance, la mise
à la terre réduira les risques de choc électrique
en fournissant au courant électrique un circuit
GHPRLQGUHUpVLVWDQFH&HWDSSDUHLOHVWGRWpG·XQ
cordon d’alimentation possédant un conducteur
GHPLVHjODWHUUHHWXQHILFKHGHPLVHjODWHUUH
La fiche doit être branchée dans une mise
appropriée, installée et mise à la terre en conformité
avec tous les codes locaux et ordonnances
HQYLJXHXU
7,6 cm (3 po)
des armoires
Autre emplacement
possible pour la prise
de courant
Mise à la terre
18"
Zone pour
la prise
de courant
46 cm
(18 po)
46 cm
(18 po)
15 cm
(6 po)
15 cm
(6 po)
Trou de 3,8 cm
(1 1/2 po) de dia. (max.)
61 cm
(24 po)
du mur
Noir Blanc
Figure E
Préparation pour l’installation – Alimentation électrique
Branchement électrique du lave-vaisselle
Le branchement électrique s’effectue du côté avant
GURLWGXODYHYDLVVHOOH
• Dans le cas d’un branchement permanent,
le câble doit être acheminé de la façon indiquée
jOD)LJXUH'/HFkEOHGRLWDYRLUXQHORQJXHXU
PLQLPDOHGHFPSRjSDUWLUGXPXUDUULqUH
• Dans le cas d’un branchement avec un cordon
d’alimentation, installez une prise de courant mise
à la terre à trois broches sur la paroi de l’armoire
adjacente, entre 15 cm (6 po) et 46 cm (18 po) de
l’ouverture, et entre 15 cm (6 po) et 46 cm (18 po)
GXSODQFKHUFRPPHLQGLTXpjOD)LJXUH(
Un branchement inadéquat du
conducteur de mise à la terre peut
présenter des risques de choc électrique.
Si vous n'êtes pas certain que l'appareil
est correctement mis à la terre,
consultez un réparateur ou un électricien
qualifié. Ne modifiez pas la fiche fournie
avec l'appareil; si vous ne pouvez pas la
brancher dans la prise de courant, faites
installer une prise de courant appropriée
par un technicien qualifié.
POUR VOTRE SÉCURITÉ PERSONNELLE :
Enlevez le fusible ou déclenchez le
disjoncteur au panneau de distribution
principal avant de commencer
l'installation. N'utilisez pas une rallonge
électrique ou un adaptateur de fiche
avec cet appareil.
ADVERTISSEMENT
ADVERTISSEMENT
5

Préparation pour l’installation – Alimentation en eau chaude
PRÉPARATION DE L’ALIMENTATION
EN EAU CHAUDE
Conduite d’eau chaude
• La conduite peut entrer du côté gauche, du côté
droit, de l’arrière ou du plancher dans la partie
RPEUpHLQGLTXpHGDQVOD)LJXUH)
• La conduite peut passer par le même trou que
le câble électrique et le boyau de vidange,
ou vous pouvez percer un trou supplémentaire
de 3,8 cm (1 1/2 po) de diamètre pour le passage
GHODFRQGXLWHG·HDX6LO·DSSDUHLOHVWGRWp
d’un cordon d’alimentation pourvu d’une fiche,
la conduite d’eau chaude ne doit pas passer par
OHPrPHWURXTXHOHFRUGRQG·DOLPHQWDWLRQ
Figure F
Raccordement de la conduite d’eau chaude
&RXSH]O·DOLPHQWDWLRQHQHDX
• Installez un robinet d’arrêt à un endroit accessible,
SDUH[HPSOHVRXVO·pYLHU&HWWHLQVWDOODWLRQHVW
facultative, mais fortement recommandée, et
peut même être exigée par les codes locaux en
YLJXHXU
• Le raccordement de la conduite d’eau s’effectue
GXF{WpJDXFKHGXODYHYDLVVHOOH,QVWDOOH]OD
conduite d’eau chaude en utilisant un tuyau
HQFXLYUHGHPPSRRXSOXV$FKHPLQH]
la conduite d’eau de la façon indiquée dans
la Figure F et amenez-la vers l’avant à au moins
FPSRGXPXUDUULqUH
• Réglez le chauffe-eau à une température variant
HQWUH&)HW&)
10,1 cm
(4 po)
12,7 cm
(5 po)
12,7 cm
(5 po)
15,2 cm
(6 po)
10,1 cm
(4 po)
Robinet
d'arrêt
Eau
chaude
5,0 cm
(2 po)
de l'armoire
Trou de
3,8 cm
(1 1/2 po)
de dia.
48,2 cm (19 po) du mur arrière
5,0 cm (2 po) de plancher
Devant des
armoires
ATTENTION
La pression de la conduite d’alimentation en eau chaude
doit être d’au moins 1,4 bar (20 lb/po²). Une pression plus
basse pourrait provoquer une fuite de l’électrovanne,
causant ainsi des dommages.
6
• Rincez la conduite d’eau pour éliminer tous les
GpEULV5HFXHLOOH]O·HDXHWOHVGpEULVjO·DLGHG·XQ
VHDX
• La pression de la conduite d’alimentation
en eau chaude doit varier entre 1,4 bar (20 lb/po²)
HWEDUVOESRð

ÉTAPE 2 : VÉRIFICATION DE L’ÉQUILIBRE
DE LA PORTE
• Sans enlever la base de bois du lave-vaisselle,
YpUL¿H]O·pTXLOLEUHGHODSRUWHHQO·RXYUDQW
HWHQODIHUPDQW
• La porte est correctement équilibrée lorsqu’elle
s’ouvre doucement et complètement lorsqu’elle
est à moitié ouverte, et qu’elle ne se relève pas
ORUVTX·HOOHHVWWRWDOHPHQWRXYHUWH
• Au besoin, augmentez ou diminuez la tension
GHODIDoRQLQGLTXpHGDQVO·LOOXVWUDWLRQ9HUURXLOOH]
la porte et réglez les ressorts de manière à obtenir
XQpTXLOLEUHDSSURSULp
Installation du lave-vaisselle
ATTENTION
N’enlevez pas la base de bois avant d’être prêt à installer
le lave-vaisselle. Si vous enlevez la base de bois, le lave-
vaisselle pourrait basculer lorsque vous ouvrez la porte.
ÉTAPE 4 : ENLÈVEMENT DU PANNEAU
D’ACCÈS ET DU PANNEAU
INFÉRIEUR
Le panneau d’accès possède des trous de montage
DOORQJpVjODSDUWLHVXSpULHXUH
• Enlevez les deux vis à tôle n° 10-16 x 9,5 mm
SRjODSDUWLHLQIpULHXUH1HQOHYH]SDVOHV
deux vis à métaux n° 8-32 x 6,3 cm (1/4 po)
jODSDUWLHVXSpULHXUH
• Faites glisser le panneau d’accès le plus loin
SRVVLEOHYHUVODJDXFKH
• Tirez doucement sur le panneau d’accès pour
OHGpJDJHUGHVYLVVXSpULHXUHV
Mettez de côté le panneau d’accès, le panneau
LQIpULHXUHWOHVYLVSRXUOHVUpXWLOLVHUjO·pWDSH
Conseil : Pour éviter d’endommager la cuve.
Enlevez uniquement
les vis à tôle de
9,5 mm (3/8 po)
jFHWWHpWDSH
Vous éviterez ainsi
de les mélanger avec
les vis à métaux
de 6,3 mm (1/4 po)
jO·pWDSH
ÉTAPE 1 : PRÉPARATION
Prenez les pièces fournies dans l’emballage
et mettez-les de côté en vue de les utiliser au cours
GHVpWDSHVLQGLTXpHVFLGHVVRXV
• Ensemble de vis – étapes 5 ou 16 et 13
• Couvercle de la boîte de jonction – étape 5 ou 16
• Boyau de vidange et collier – étape 7
• Manuel d’utilisation – étapes 18 et 21
• Échantillons et(ou) bons – étape 21
• Fils pour la conversion (modèles dotés d’un cordon
d’alimentation installé à l’usine seulement) –
Annexe
Conseil : Pour éviter d’appeler un réparateur pour
un problème d’équilibre de porte.
Assurez-vous que l’extrémité du ressort est bien
insérée dans un trou du cadre et que le crochet
GXUHVVRUWHVWELHQLQVWDOOpVXUOHEUDVGHFKDUQLqUH
Insert Hook Through
Hole from Inside of Frame
Link fully seated
in hinge arm
Figure G
Augmenter la tension Réduire la tension
Crochet bien installé
sur le bras de charnière
Insérez le crochet dans le trou
par l'intérieur du cadre
Figure H
1,9 cm
(3/4 po)
DSSUR[
Figure I
N'enlevez pas les vis
à métaux de 6,3 mm
(1/4 po) à cette étape
Faites glisser le panneau
vers la gauche et tirez
doucement pour l'enlever
Panneau inférieur
Enlevez les deux
vis à tôle
de 9,5 mm
(3/8 po)
ÉTAPE 3 : ENLÈVEMENT DE LA BASE DE BOIS
IMPORTANT – Ne frappez pas sur la base
de bois pour l’enlever! Vous endommagerez ainsi
l’appareil.
• Amenez le lave-vaisselle à proximité de son
HPSODFHPHQWGp¿QLWLIHWFRXFKH]OHVXUOHGRV
• Enlevez les quatre pieds de nivellement sous la
base de bois à l’aide d’une clé à douille de 23,8 cm
SR
• Enlevez et jetez la
EDVHGHERLV
• Remettez en
place les pieds de
nivellement sur
le lave-vaisselle,
à 1,9 cm (3/4 po)
environ du cadre,
comme indiqué dans
O·LOOXVWUDWLRQ
7

Installation du lave-vaisselle
ÉTAPE 7 : RACCORDEMENT DU BOYAU
DE VIDANGE À L’ORIFICE DE
VIDANGE DU LAVE-VAISSELLE
Sautez cette étape si le boyau de vidange a été
installé à l’usine.
Au cours de cette étape, vous aurez besoin du boyau
GHYLGDQJHHWGXFROOLHUPLVGHF{WpjO·pWDSH
IMPORTANT – Faites attention de ne pas
endommager le boyau de vidange afin d’éviter
toute fuite possible. Faites attention de ne pas
percer ou couper le boyau de vidange.
• Faites passer la petite extrémité du boyau
de vidange du côté gauche du lave-vaisselle,
GDQVODEDJXHDQWLWUDFWLRQ¿[pHDXFDGUH
du lave-vaisselle, vers le centre de l’appareil,
FRPPHLQGLTXpGDQVOHV)LJXUHV/HW0
• Installez le collier sur la petite extrémité du boyau
GHYLGDQJH
• Insérez la petite extrémité du boyau de vidange
VXUO·RUL¿FHGHYLGDQJHGXFROOHFWHXUHQYRXV
assurant que le boyau est bien appuyé contre
ODEXWpHGXER\DX
6HUUH]OHFROOLHUjXQFRXSOHG·DXPRLQVSROE
ÉTAPE 5 : INSTALLATION DU CORDON
D’ALIMENTATION
Sautez cette étape si le lave-vaisselle est branché
de façon permanente au circuit électrique
de la résidence ou s’il est doté d’un cordon
d’alimentation installé à l’usine.
Au cours de cette étape, vous aurez besoin du
couvercle de la boîte de jonction et de la vis à tête
hexagonale n° 10 x 12,7 m (1/2 po) provenant de
l’ensemble de vis que vous avez mis de côté à
O·pWDSH
Le cordon d’alimentation et les raccordements
doivent être conformes aux exigences de la section
GX1DWLRQDO(OHFWULFDO&RGHGHVe8HWRX
DX[RUGRQQDQFHVHWDX[FRGHVORFDX[HQYLJXHXU
Le cordon d’alimentation doit avoir une longueur
PD[LPDOHGHPSL/HFRUGRQG·DOLPHQWDWLRQ
n° WX09X70910 ou WX09X70911, que vous pouvez
vous procurer auprès d’un détaillant autorisé
G·pOHFWURPpQDJHUV*(UpSRQGjFHWWHH[LJHQFH
• Installez la
bague anti-
traction sur le
support
de la boîte de
MRQFWLRQ
• Faites passer
le cordon
d’alimentation
dans
la bague anti-
traction, puis
VHUUH]ODEDJXH
• Assurez-vous
TXHOHV¿OVQRLU
blanc et vert
du lave-vaisselle
ont été passés
dans le petit trou
du support de la
ERvWHGHMRQFWLRQ
5DFFRUGH]OH¿OEODQFRXQHUYXUpGXFRUGRQ
G·DOLPHQWDWLRQDX¿OEODQFGXODYHYDLVVHOOHOH¿O
QRLURXOLVVHDX¿OQRLUGXODYHYDLVVHOOHHWOH¿O
GHPLVHjODWHUUHDX¿OYHUWGXODYHYDLVVHOOH
Utilisez des connecteurs vissables homologués
8/GHODJURVVHXUDSSURSULpH
• Installez le couvercle de la boîte de jonction à
O·DLGHGHODYLVjWrWHKH[DJRQDOHQ$VVXUH]
YRXVTXHOHV¿OVQHVRQWSDVFRLQFpVVRXVOH
FRXYHUFOH
Support de
la boîte
de jonction
Mise à la
terre
Blanc Noir
Couvercle
%DJXHDQWLWUDFWLRQHW¿OV
du lave-vaisselle
Figure J
8
Figure K
ÉTAPE 6 : INSTALLATION DU COUDE
•
Assurez-vous que le joint d'étanchéité en caoutchouc
VHVLWXHHQWUHOpOHFWURYDQQHHWOHFRXGH
6HUUHUOHFRXGHjDQJOHGURLWVXUODYDQQH
• Ne serrez pas le coude de 90° façon excessive; le
support de l’électrovanne pourrait se déformer ou
OHUDFFRUGGHO·pOHFWURYDQQHSRXUUDLWVHFDVVHU
• Tournez l’extrémité du coude de 90° pour qu’il
SRLQWHYHUVO·DUULqUHGXODYHYDLVVHOOH
Support de
l'électrovanne
Coude de 90°
Boyau
de
remplis-
sage
Joint
d'étanchéité

Bracket
Attachment
Screws
(h
Side-
Mounting
Brackets
Tub Frame
Remarque : Le boyau de vidange fourni avec
le lave-vaisselle mesure environ 2 mètres (78 po)
GHORQJXHXU6LYRXVDYH]EHVRLQG·XQER\DXSOXV
long, vous pouvez vous procurer un boyau de
3 mètres (10 pieds) auprès d’un détaillant autorisé
G·pOHFWURPpQDJHUV*(/HQXPpURGHSLqFH
du boyau de 3 mètres de long est le GPF10S
ÉTAPE 8 : POSITIONNEMENT DE LA
CONDUITE D’EAU ET DE
L’ALIMENTATION ÉLECTRIQUE
• Positionnez la conduite d’alimentation en eau
et le câblage de la résidence sur le plancher
GHO·RXYHUWXUHD¿QTX·LOVQ·HQWUHQWSDVHQFRQWDFW
avec la base du lave-vaisselle et les pièces sous
O·DSSDUHLO
Figure N
ÉTAPE 9 : INSERTION DU BOYAU DE
VIDANGE ET DU CORDON
D’ALIMENTATION, S’IL Y A LIEU,
DANS L’ORIFICE DE L’ARMOIRE
• Remettez le lave-vaisselle sur ses pieds et
placez-le vis-à-vis de l’ouverture dans les
DUPRLUHV
,QVpUH]OHER\DXGHYLGDQJHGDQVO·RUL¿FHTXH
vous avez précédemment percé dans la paroi des
DUPRLUHV
• Si l’appareil est doté d’un cordon d’alimentation,
faites passer l’extrémité du cordon dans un trou
GLVWLQFW
Le cordon d’alimentation
doit être acheminé
directement vers
l’arrière de la boîte
de jonction afin
d’éviter tout contact
avec le ressort de
la porte et d’autres
SLqFHVGXODYHYDLVVHOOH
ÉTAPE 10 : INSTALLATION DES SUPPORTS
DE MONTAGE LATÉRAUX
FACULTATIFS GPF65
Figure P
Dishwasher Installation
Conseil : Pour éviter des frais de réparation
inutiles pour des problèmes de remplissage,
de vidange ou de bruit.
Placez la conduite d’eau et le câble électrique
de manière à ce qu’ils n’entrent pas en contact
avec quoi que ce soit à l’arrière ou en dessous
GXODYHYDLVVHOOH
Ensemble facultatif
de supports de
montage latéraux
Conseil : Pour éviter des frais de réparation
inutiles pour des problèmes de vidange.
Assurez-vous que les raccordements du boyau de
vidange ne présentent pas de fuites et que le boyau
passe dans la bague anti-traction afin qu’il ne soit
pas plié lorsque vous installerez le lave-vaisselle
GDQVO·RXYHUWXUH
Figure M Drain Hose
D
o not use
this port if
present
Collection Chamber
Drain Port
Hose Clamp
Hose Stop
Strain
Relief
Drain Hose
Figure L
Bague anti-traction
Boyau de vidange
Butée du boyau N'utilisez pas cet orifice
si la pompe en possède un
Collier
Boyau de vidange Orifice de vidange
du collecteur
Conduite
d'alimentation
en eau
Câble
d'alimentation
électrique
Water
Power
Drain
Figure O
Alimentation
électrique
Conduite
d'eau
Supports de
montage latéraux
Cadre de la cuve Vis de fixation
du support (2 de
chaque côté)
Sautez cette étape si le dessous du comptoir est
en bois ou fabriqué à l’aide d’un matériau similaire.
• Procurez-vous et installez l’ensemble de supports
de montage latéraux GPF65 si le dessous du
comptoir est en granite ou en un matériau
VLPLODLUHTXLQ·DFFHSWHSDVOHVYLVjERLV9RXV
pouvez vous procurer l’ensemble GPF65 auprès
G·XQGpWDLOODQWDXWRULVpGpOHFWURPpQDJHUV*(
• Reportez-vous à la Figure P et suivez les directives
GRQQpHVGDQVO·HQVHPEOH
Boyau de
vidange
9

Installation du lave-vaisselle
Turn Legs
to Adjust Figure S
ÉTAPE 11 : INSTALLATION DU LAVE-
VAISSELLE DANS L’OUVERTURE
IMPORTANT – Ne poussez pas sur le
panneau avant avec vos genoux. Vous pourriez
endommager l’appareil.
• Saisissez le panneau avant de l’appareil par
les côtés et faites glisser le lave-vaisselle dans
l’ouverture de quelques centimètres ou pouces
jODIRLV7LUH]VXUOHER\DXGHYLGDQJHHWOH
cordon d'alimentation, s’il y a lieu, par les trous
des armoires adjacentes au fur et à mesure que
vous faites glisser le lave-vaisselle dans son
HPSODFHPHQWGp¿QLWLI
• Vérifiez l’isolant de la cuve, s’il y a lieu, pour vous
DVVXUHUTX·LOHQYHORSSHFRPSOqWHPHQWODFXYH
L’isolant ne doit pas «retrousser» ou entrer en
FRQWDFWDYHFOHVUHVVRUWVGHODSRUWH6LO·LVRODQWHVW
«déplacé» ou entre en contact avec les ressorts,
replacez-le correctement avant de faire glisser
O·DSSDUHLOGDQVVRQHPSODFHPHQWGpILQLWLI
• Assurez-vous que le boyau de vidange n’est pas
SOLpjO·DUULqUHRXHQGHVVRXVGXODYHYDLVVHOOH
• Assurez-vous que le câble électrique de la
résidence, le boyau de vidange et la conduite
d’eau n’entrent pas en contact avec des pièces
VRXVOHODYHYDLVVHOOH
• Les rebords de la cuve du lave-vaisselle doivent
être en retrait d'environ 19 mm (3/4 po) par
UDSSRUWDXGHYDQWGHVDUPRLUHVDGMDFHQWHV
5HSRUWH]YRXVjOD)LJXUH5
Conseils : Pour éviter des frais de réparation
inutiles pour des dommages au panneau avant.
Ne poussez pas sur le centre du panneau avant
avec vos mains ou vos genoux lorsque vous faites
glisser le lave-vaisselle dans son emplacement
Gp¿QLWLI
ÉTAPE 12 : MISE DE NIVEAU DU LAVE-
VAISSELLE
IMPORTANT – Le lave-vaisselle doit être de
niveau pour assurer le bon fonctionnement des
paniers et de la porte du lave-vaisselle et obtenir
XQHERQQHHȺFDFLWpGHODYDJH/HODYHYDLVVHOOH
doit être mis de niveau de gauche à droite, et de
l’avant vers l’arrière. De cette façon, les paniers
de l’appareil ne rentreront pas ou ne sortiront
pas tout seuls, l’eau circulera correctement
YHUVO·RUL¿FHG·HQWUpHGHODSRPSHHWODSRUWHVH
fermera sans frotter sur les côtés de la cuve.
• Enlevez le panier inférieur et placez un niveau sur
la porte et sur le rail du panier inférieur, comme
LQGLTXpjOD)LJXUH5
• Mettez le lave-vaisselle de niveau en vissant ou
dévissant chacun des quatre pieds de nivellement
VRXVO·DSSDUHLOFRPPHLQGLTXpjOD)LJXUH6
• Le lave-vaisselle est correctement de niveau
lorsque l’indicateur de niveau est centré de
JDXFKHjGURLWHHWGHO·DYDQWYHUVO·DUULqUH/D
porte du lave-vaisselle devrait se fermer sans
IURWWHUFRQWUHOHVF{WpVGHODFXYH
5HPHWWH]HQSODFHOHSDQLHULQIpULHXU
Conseil : Pour éviter des frais de réparation
inutiles pour des problèmes de fonctionnement
GHVSDQLHUVHWG·HȺFDFLWpGHODYDJH
6RUWH]OHVSDQLHUVjPRLWLp,OVGRLYHQWGHPHXUHU
LPPRELOHV2XYUH]HWIHUPH]ODSRUWH/DSRUWH
doit être bien ajustée à l’ouverture de la cuve
VDQVIURWWHUVXUOHVF{WpV6LOHVSDQLHUVUHQWUHQW
ou sortent tout seuls ou si la porte frotte contre
les côtés de la cuve, remettez le lave-vaisselle de
QLYHDX
Figure Q
Ne poussez pas sur le panneau avant
GHODSRUWHDYHFYRWUHJHQRX9RXV
risquez d'endommager le panneau
GHSRUWH
Figure R
Vérifiez si
l'appareil est
de niveau de
l'avant vers
l'arrière
1,9 cm (3/4 po)
Vissez ou dévissez les
pieds pour mettre de niveau
Vérifiez si l'appareil est de
niveau de gauche à droite
10

Installation du lave-vaisselle
ÉTAPE 14 : RACCORDEMENT DE
L’ALIMENTATION EN EAU
Raccordez la conduite d’alimentation en eau
DXFRXGHGHLQVWDOOpjO·pWDSH
• Faites glisser l’écrou à compression et ensuite
la bague sur l’extrémité de la conduite
G·DOLPHQWDWLRQHQHDX
• Insérez la conduite d’alimentation en eau dans
OHFRXGHGH
• Faites glisser la bague contre le coude et serrez-la
jO·DLGHGHO·pFURXjFRPSUHVVLRQ
Figure U
IMPORTANT – Assurez-vous que les ressorts
de la porte n’entrent pas en contact avec le boyau
de remplissage ou la conduite d’alimentation
HQHDX3RXUYpUL¿HURXYUH]HWUHIHUPH]ODSRUWH
Déplacez la conduite d’alimentation en eau ou
pliez légèrement le support de l’électrovanne
si vous entendez un bruit de frottement ou s’il
y a de l’interférence lors de l’ouverture de la
porte.
Conseil : Pour éviter des frais de réparation
inutiles pour les problèmes de fuites ou de bruit.
Assurez-vous que les ressorts de la porte ne frottent
pas contre la conduite d’alimentation en eau ou le
ER\DXGHUHPSOLVVDJH
Conseil : Pour éviter des frais de réparation
inutiles pour des dommages au tableau de
commande ou des fuites.
Assurez-vous que le lave-vaisselle est bien centré
dans l’ouverture et que la porte s’ouvre et se
ferme facilement sans frotter contre les armoires
DGMDFHQWHV9LVVH]FRPSOqWHPHQWOHVYLVELHQ
GURLWHV
Figure T
Support du comptoir
1,9 cm (3/4 po)
Supports de montage
latéraux (facultatifs)
ÉTAPE 13 : FIXATION DU LAVE-VAISSELLE
AU-DESSOUS DU COMPTOIR
OU AUX CÔTÉS DES ARMOIRES
Au cours de cette étape, vous aurez besoin des
deux vis à bois Phillips de 15,8 mm (5/8 po) mises de
F{WpjO·pWDSH
IMPORTANT – Le lave-vaisselle doit être
bien centré dans l’ouverture. Si la porte frotte
contre les armoires ou le comptoir, cela pourrait
provoquer des fuites et endommager le panneau
de la porte et(ou) le tableau de commande.
• Si le comptoir est fabriqué en bois ou à l’aide
G·XQPDWpULDXVLPLODLUH¿[H]OHODYHYDLVVHOOH
au comptoir à l’aide des vis insérées dans les
supports du comptoir et vissez-les dans le
FRPSWRLU
• Si le comptoir est en granite ou en un matériau
similaire, vissez les vis Phillips dans les supports
de montage latéraux et dans les armoires
DGMDFHQWHV
• Assurez-vous de visser complètement les vis
ELHQGURLWHVD¿QG·pYLWHUWRXWHLQWHUIpUHQFHDYHF
l’ouverture de la porte et tout dommage au
WDEOHDXGHFRPPDQGH5HSRUWH]YRXV
jOD)LJXUH7
90° Elbow
Hot Water
Supply Line
Fill Hose
Water Valve Bracket
Ferrule
Hot Water
Supply Line
Compression Nut
90°
Elbow
Conduite
d’alimentation
en eau chaude
Coude
de 90°
Tuyau de remplissage
Coude
de 90°
Support de la vanne
Conduite d'alimentation
en eau chaude
Bague
Écrou à compression
11

Figure W
Collier
Collier
Raccord
Dishwasher Installation
Installation avec raccord en T
Méthode n° 1 – Coupure anti-refoulement avec
raccord en T ou broyeur à déchets
Installation avec broyeur à déchets
Installation avec raccord en T
Méthode n° 2 – Boucle de vidange élevée avec
raccord en T ou broyeur à déchets
Fixez le boyau de vidange au-dessous du comptoir
jO·DLGHG·XQFURFKHW
Installation avec broyeur à déchets
Figure X
Figure Y
IMPORTANT – Lorsque vous raccordez
le boyau de vidange à un broyeur à déchets,
assurez-vous d’enlever le bouchon de vidange.
Le lave-vaisselle ne se videra pas si le bouchon
est laissé en place.
ÉTAPE 15 : RACCORDEMENT DU BOYAU
DE VIDANGE
L’extrémité moulée du boyau de vidange est conçue
pour s’installer sur l’orifice d’entrée d’un diamètre
variant entre 15,8 mm (5/8 po) et 25,4 mm (1 po)
de la coupure anti-refoulement, du raccord en T
RXGXEUR\HXUjGpFKHWV
0HVXUH]OHGLDPqWUHGHO·RUL¿FHG·HQWUpH
• Coupez le raccord du boyau de vidange à l’endroit
indiqué, au besoin, pour qu’il soit bien adapté à
O·RUL¿FHG·HQWUpH
• Si vous avez besoin d’un boyau de vidange plus
long mais n’avez pas acheté le boyau de vidange
GPF10S, ajoutez au boyau de vidange installé à
l’usine une longueur maximale de 106 cm (42 po)
SRXUXQHORQJXHXUWRWDOHGHPqWUHVSR
Pour ce faire, utilisez un boyau dont le diamètre
intérieur est de 15,8 mm (5/8 po) ou de 21,7 mm
(7/8 po) et un raccord pour relier l’extrémité des
GHX[ER\DX[)L[H]OHUDFFRUGjO·DLGHGHFROOLHUV
IMPORTANT – Pour une vidange adéquate
de l’appareil, la longueur totale du boyau de
vidange ne doit pas dépasser 3 mètres (10 pieds).
• Branchez le boyau de vidange à la coupure
anti-refoulement, au raccord en T ou au
broyeur à déchets à l’aide de la méthode choisie
SUpFpGHPPHQW)L[H]VROLGHPHQWOHER\DXjO·DLGH
G·XQFROOLHUjYLVVDQVILQ
Conseil : Pour éviter les frais de réparation
inutiles pour un problème de vidange.
Tirez sur le boyau de vidange par l’ouverture
pratiquée dans les armoires afin d’empêcher le
lave-vaisselle d’écraser ou de plier une longueur
H[FHVVLYHGHER\DXGDQVO·RXYHUWXUHGHO·DSSDUHLO
Si le boyau de vidange est raccordé à un broyeur
à déchets, assurez-vous que le bouchon de vidange
GXEUR\HXUDpWpHQOHYp
Remove
Drain
Plug
Figure V
Ligne de coupe
IMPORTANT : Ne coupez pas la partie ondulée du boyau
25,4 mm
(1 po) 15,8 mm
(5/8 po)
Enlevez le
bouchon de
vidange
46 cm
(18 po)
PLQ
46 cm
(18 po)
PLQ
81 cm
(32 po)
PLQ
81 cm
(32 po)
PLQ
12

Figure Z
Remarque : Assurez-vous de faire passer les fils du faisceau de conducteurs
par le petit trou du support
Support
de la boîte
de jonction
Mise à
la terre Blanc
Noir
Installation du lave-vaisselle
ÉTAPE 17 : INSTALLATION DU COUVERCLE
DE LA BOÎTE DE JONCTION
Si le couvercle de la boîte de jonction est déjà
installé, passez à l’étape 18.
Au cours de cette étape, vous aurez besoin du
couvercle de la boîte de jonction et de la vis à tête
hexagonale n° 10 de l’ensemble de vis mis de côté
jO·pWDSH
• Installez le couvercle de la boîte de jonction à
O·DLGHGHODYLVjWrWHKH[DJRQDOHQ$VVXUH]
YRXVTXHOHV¿OVQHVRQWSDVFRLQFpVVRXVOH
FRXYHUFOH
ÉTAPE 18 : LISTE DE CONTRÔLE
PRÉLIMINAIRE
• Assurez-vous que le courant électrique est coupé
jODVRXUFH
• Ouvrez la porte du lave-vaisselle et enlevez tout
OHPDWpULHOG·HPEDOODJHHQFDUWRQHWHQPRXVVH
• Veuillez lire le Manuel d’utilisation pour vous
familiariser avec le fonctionnement du lave-
YDLVVHOOH
• Assurez-vous que le câblage électrique est bien
placé sous le lave-vaisselle, qu’il n’est pas coincé
ou qu’il n’entre pas en contact avec les ressorts
GHODSRUWHRXG·DXWUHVSLqFHVGHO·DSSDUHLO
• Assurez-vous que les ressorts de la porte
n’entrent pas en contact avec la conduite
d’alimentation en eau, le boyau de remplissage
RXOHVDUPRLUHVDGMDFHQWHV5HSRUWH]YRXVDX[
pWDSHVHW
6RUWH]OHSDQLHULQIpULHXUjPRLWLp$VVXUH]YRXVTX·LO
ne sort pas complètement ou ne rentre pas dans
OHODYHYDLVVHOOH6LWHOHVWOHFDVUHPHWWH]OHODYH
YDLVVHOOHGHQLYHDX5HSRUWH]YRXVjO·pWDSH
• Assurez-vous que le tableau de commande
n’entre pas en contact avec les armoires
DGMDFHQWHV6LWHOHVWOHFDVUHSRVLWLRQQH]OHODYH
YDLVVHOOH5HSRUWH]YRXVjO·pWDSH
• Ouvrez le robinet d’eau chaude de l’évier et vérifiez
si la température de l’eau varie entre 49 °C (120 °F)
HW&)5pJOH]OHFKDXIIHHDXDXEHVRLQ
• Versez deux litres d’eau dans le fond du lave-
YDLVVHOOHSRXUOXEULILHUOHMRLQWGHODSRPSH
2XYUH]O·DOLPHQWDWLRQHQHDXFKDXGH
9pULILH]V·LO\DGHVIXLWHV6HUUH]OHVUDFFRUGVDX
EHVRLQ5HSRUWH]YRXVjO·pWDSH
• Enlevez la pellicule protectrice, s’il y a lieu, sur le
tableau de commande, le panneau d’accès et le
SDQQHDXGHODSRUWH
ÉTAPE 16 : BRANCHEMENT DE
L’ALIMENTATION ÉLECTRIQUE
Si un cordon d’alimentation pourvu d’une fiche est
déjà installé sur l’appareil, passez à l’étape 17.
Si le lave-vaisselle est doté d’un cordon
d’alimentation installé à l’usine et que vous désirez
le transformer en vue d’un branchement
permanent, reportez-vous aux directives données à
ODSDJH
•
Fixez le câblage de la résidence à l’arrière de la
ERvWHGHMRQFWLRQjO·DLGHG·XQHEDJXHDQWLWUDFWLRQ
5HSpUH]OHVWURLV¿OVGXODYHYDLVVHOOHEODQFQRLU
HWYHUWGRQWO·H[WUpPLWpHVWGpQXGpH)DLWHVOHV
passer par le petit trou dans le support de la boîte
GHMRQFWLRQ8WLOLVH]GHVFRQQHFWHXUVYLVVDEOHV
homologués UL de la grosseur appropriée pour
EUDQFKHUOH¿OGHPLVHjODWHUUHDX¿OYHUWOH¿O
EODQFDX¿OEODQFHWOH¿OQRLUDX¿OQRLU
Si le câblage électrique de la résidence
n'est pas constitué de deux fils plus un
fil de mise à la terre, l'installateur doit
installer un fil de mise à la terre.
Si le câblage électrique de la résidence
est en aluminium, utilisez un agent
antioxydant et des connecteurs
pour raccords «aluminium-cuivre»
homologués UL.
ADVERTISSEMENT
ATTENTION - Le module de détection
de courant est un dispositif détectant le courant
et situé derrière le panneau inférieur. Il est possible que
le module de détection de courant se soit déclenché
pendant le transport. Si cela c’est produit, l’installateur
doit réinitialiser le module de détection de courant
pendant la procédure d’installation. NE PAS RÉINITIALISER
LE MODULE DE DÉTECTION DE COURANT si ce dernier
s’est déclenché après avoir installé et mis l’appareil sous
tension. APPELER LE SERVICE DES RÉPARATIONS. Ne pas
faire examiner le lave-vaisselle par un technicien qualifié
après des déclenchements représente un risque de
blessures ou de bris de l’appareil ou à la propriété. 13

Installation du lave-vaisselle
²9pUL¿H]OHUDFFRUGHPHQWpOHFWULTXHGH
O·pOHFWURYDQQH/HFRQQHFWHXUpOHFWULTXHURXJH
doit être branché sur l’électrovanne du lave-vais-
VHOOH6·LOQ·HVWSDVEUDQFKpFRXSH]O·DOLPHQWDWLRQ
pOHFWULTXHDXODYHYDLVVHOOH%UDQFKH]OH
connecteur rouge sur l’électrovanne du lave-
YDLVVHOOHSXLVUpWDEOLVVH]O·DOLPHQWDWLRQpOHFWULTXH
• 9pULILH]V·LO\DGHVIXLWHVVRXVOHODYHYDLVVHOOH
Si tel est le cas, coupez l’alimentation électrique,
VHUUH]OHVUDFFRUGVSXLVUpWDEOLVVH]OHFRXUDQW
• 9pULILH]V·LO\DGHVIXLWHVDXWRXUGHODSRUWH&HV
fuites peuvent être causées par le frottement
de la porte du lave-vaisselle contre les armoires
DGMDFHQWHV5HSRVLWLRQQH]OHODYHYDLVVHOOHDX
EHVRLQ5HSRUWH]YRXVDX[pWDSHVHW
• La plupart des modèles de lave-vaisselle se
vidangent environ trois minutes après le
SUHPLHUUHPSOLVVDJH9pULILH]VLOHER\DXGH
vidange présente des fuites pendant que le
ODYHYDLVVHOOHVHYLGH6LWHOHVWOHFDVFRXSH]
l’alimentation électrique, corrigez le problème,
SXLVUpWDEOLVVH]OHFRXUDQW
• Ouvrez la porte du lave-vaisselle et assurez-vous
TXHODPDMHXUHSDUWLHGHO·HDXDpWpYLGDQJpH6L
l’appareil ne s’est pas vidé, assurez-vous que le
bouchon de vidange du broyeur à déchets a été
enlevé et(ou) que la coupure anti-refoulement est
H[HPSWHGHGpEULV
• Laissez le lave-vaisselle effectuer un autre cycle
GHUHPSOLVVDJHHWGHYLGDQJH9pULILH]HQFRUHXQH
IRLVV·LO\DGHVIXLWHV
• À la fin de la deuxième vidange, appuyez sur la
touche RESET (Réinitialisation) dans le cas des
PRGqOHVpOHFWURQLTXHV6XUOHVPRGqOHVGRWpV
d’un sélecteur rotatif, déverrouillez la porte et
WRXUQH]OHVpOHFWHXUjODSRVLWLRQ2))$UUrW
ÉTAPE 19 : LISTE DE CONTRÔLE DE L’ESSAI
DU LAVE-VAISSELLE AVEC
DE L’EAU
• Rétablissez l’alimentation électrique ou
si l’appareil est doté d’un cordon d’alimentation,
EUDQFKH]OHGDQVODSULVHGHFRXUDQWPXUDOH
• 9HUURXLOOH]ODSRUWHGXODYHYDLVVHOOH
• Dans le cas des modèles électroniques,
sélectionnez le programme NORMAL WASH
(Saleté normale) et appuyez une fois sur
la touche START0LVHHQPDUFKH
• $VVXUH]YRXVTXHOHODYHYDLVVHOOHVHUHPSOLW
/HUHPSOLVVDJHSHXWSUHQGUHMXVTX·jPLQXWHV
Si le lave-vaisselle ne se remplit pas d’eau :
²9pUL¿H]VLOHURELQHWGHODFRQGXLWHHVWRXYHUW
– Frappez doucement sur le couvercle du
GLVSRVLWLIDQWLGpERUGHPHQWSRXUOHGpEORTXHU
Flood Float
Cover
• Dans le cas des modèles dotés d’un sélecteur
rotatif, appuyez sur les touches NORMAL WASH
(Saleté normale) et HOT START (Lavage initial
à l’eau chaude), si votre modèle possède ces
touches, puis tournez le sélecteur juste assez
SRXUPHWWUHOHODYHYDLVVHOOHHQPDUFKH)DLWHV
attention de ne pas tourner le sélecteur au-delà
GXSUHPLHUUHPSOLVVDJH/·LQGLFDWHXUGXFDGUDQ
doit être vis-à-vis de «Hot Start Option» (Option
Lavage initial à l’eau chaude) ou «Hot Pre-wash
Option» (Option Lavage préliminaire à l’eau
FKDXGHVHORQOHPRGqOH
Hi- T emp
W ash
Heavy
W ash
P ots
& P ans
Cycles
Normal
W ash
Hot
S ta r t
Hea t ed
D r y
Hot Start
Option
S ta r t Delay
(HRS)
Cycle
on
Off
1
3
2
4
6
5
Pla t e W armer
(Heated D r y On)
Rinse Only
(Heated D r y Of f )
S ta r t
Light W ash
R eset
HEAVY
WASH
POTS
&
P
ANS
Cycles
NORMAL
WASH
CHINA
CRYSTAL
RINSE
ONLY
START
RESET
CLEAN
CLEAN
HI TEMP
RINSE
HI TEMP
WASH
HEATED
DRY
DELAY
HOURS
LOCK
(2 T
IMES
)
248
/·DSSDUHQFHYDULHVHORQOHPRGqOH7RXVOHVPRGqOHVQHVRQWSDV
GRWpVGHERXWRQVSRXVVRLUV
Couvercle du dispositif
antidébordement
Red Connector
Connecteur rouge
14

Installation du lave-vaisselle
ÉTAPE 20 : RÉINSTALLATION DU PANNEAU
D’ACCÈS ET DU PANNEAU
INFÉRIEUR
Au cours de cette étape, vous aurez besoin des
panneaux et des deux vis mis de côté à l’étape 4.
'HX[W\SHVGHYLVVRQWXWLOLVpV/HVYLVQ[
6,3 mm (1/4 po) sont utilisées à la partie supérieure
GXSDQQHDXG·DFFqVHWGRLYHQW\rWUHODLVVpHV/HV
vis n° 10-16 x 9,5 mm (3/8 po) sont utilisées à la
partie inférieure du panneau d’accès pour fixer
HQSODFHOHSDQQHDXG·DFFqVHWOHSDQQHDXLQIpULHXU
IMPORTANT – Ces vis ne sont pas
interchangeables. Pour ne pas endommager votre
lave-vaisselle, utilisez les vis appropriées aux
bons endroits. Ne mélangez pas les types ou les
longueurs de vis.
• Appuyez le panneau inférieur contre les pieds
GHQLYHOOHPHQWGXODYHYDLVVHOOH
• Enlevez les deux vis à métaux n° 8-32 x 6,3 mm
SR
$OLJQH]OHSDQQHDXG·DFFqVVXUOHODYHYDLVVHOOH
• Prenez les deux vis à métaux n° 8-32 x 6,3 mm
(1/4 po) que vous venez d’enlever et vissez-les
dans les trous à la partie supérieure du panneau
G·DFFqVHWGDQVOHFDGUHGXODYHYDLVVHOOH
6HUUH]ELHQFHVYLV
• Installez le panneau inférieur et assurez-vous que
VDSDUWLHLQIpULHXUHUHSRVHVXUOHSODQFKHU
• Insérez et vissez les deux vis à tôle n° 10-16 x
9,5 mm (3/8 po), en vous assurant que la partie
inférieure du panneau inférieur demeure en
FRQWDFWDYHFOHSODQFKHU
ÉTAPE 21 : DOCUMENTATION
• Laissez le Manuel d’utilisation, les directives
d’installation, les échantillons et(ou) les bons
DXFRQVRPPDWHXU
Conseil : Pour éviter d’endommager la cuve
et atténuer le bruit provenant du dessous
du lave-vaisselle.
Installez les vis à métaux dans les trous supérieurs,
HWOHVYLVjW{OHGDQVOHVWURXVLQIpULHXUV$VVXUH]
vous que le panneau inférieur repose sur le
SODQFKHU
Figure AA
Enlevez, puis remettez en place et serrez les
vis à métaux n° 8-32 x 6,3 mm (1/4 po)
Panneau d'accès
Panneau inférieur
Installez et serrez les vis à tôle
n° 10-16 x 9,5 mm (3/8 po)
15

Annexe
TRANSFORMATION D’UN LAVE-VAISSELLE
DOTÉ D’UN CORDON D’ALIMENTATION
INSTALLÉ À L’USINE EN VUE D’UN
BRANCHEMENT PERMANENT
Pour accomplir cette procédure, vous avez besoin
GHV¿OVSRXUODFRQYHUVLRQPLVGHF{WpjO·pWDSH
• Assurez-vous que le cordon d’alimentation
du lave-vaisselle est débranché de la prise
GHFRXUDQWPXUDOH
• Enlevez la vis du couvercle de la boîte de jonction,
SXLVHQOHYH]OHFRXYHUFOHV·LO\DOLHX
• Débranchez les trois conducteurs du cordon
G·DOLPHQWDWLRQGXIDLVFHDXGXODYHYDLVVHOOH
5HSRUWH]YRXVjOD)LJXUH%%
(QOHYH]HWMHWH]OHFRUGRQG·DOLPHQWDWLRQ
%UDQFKH]OHV¿OVSRXUODFRQYHUVLRQIRXUQLVDYHF
le lave-vaisselle) au faisceau du lave-vaisselle,
HQEUDQFKDQWHQVHPEOHOHV¿OVGHPrPHFRXOHXU
5HSRUWH]YRXVjOD)LJXUH&&
• Retournez à l’étape 16 des présentes directives
SRXUWHUPLQHUODFRQYHUVLRQ
Figure CC
Figure BB
Conversion Harness
Enlevez la bague
anti-traction
Débranchez le cordon
d'alimentation
Fils pour la conversion
LES SPÉCIFICATIONS PEUVENT ÊTRE MODIFIÉES SANS PRÉAVIS
16
Appliance Park
Louisville, KY 40225