GOOD GRACE FAR EAST JWM90A JENSEN SLIMLINE 3 ZONE SOURCE User Manual JWM90A IB
GOOD GRACE FAR EAST LIMITED JENSEN SLIMLINE 3 ZONE SOURCE JWM90A IB
15_JWM90A UserMan

,QVWDOODWLRQDQG2ZQHUV0DQXDO
02%,/($8',26<67(0
-:0$
$8; +'0, 86%

0=3$
,QWURGXFWLRQ
'LVF1RWHV
,QVWDOODWLRQ
:LULQJ
%DVLF2SHUDWLRQ
7XQHU2SHUDWLRQ
:HDWKHU%DQG2SHUDWLRQ
'LVF2SHUDWLRQ
0386%2SHUDWLRQ
%OXHWRRWK2SHUDWLRQ
$SS2SHUDWLRQ
5HPRWH&RQWURO2SHUDWLRQ
'9'6HWXS0HQX
&DUHDQG0DLQWHQDQFH
7URXEOHVKRRWLQJ
6SHFL¿FDWLRQV

,1752'8&7,21
7KDQN<RX
)HDWXUHV
3DFNLQJ/LVW
3UHFDXWLRQV
7KDQN\RXIRUFKRRVLQJD-HQVHQSURGXFW:HKRSH\RXZLOO¿QGWKHLQVWUXFWLRQV
LQWKLVRZQHU¶VPDQXDOFOHDUDQGHDV\WRIROORZ,I\RXWDNHDIHZPLQXWHVWRORRN
WKURXJKLW\RX¶OOOHDUQKRZWRXVHDOOWKHIHDWXUHVRI\RXUQHZ-HQVHQUHFHLYHUIRU
PD[LPXPHQMR\PHQW
y'LJLWDO$0)07XQHU3UHVHWVWDWLRQV$0)0
y:HDWKHUEDQGZLWK:HDWKHU$OHUW
y%OXHWRRWK5HDG\ZLWK$'3$95&36WUHDPLQJ$XGLR
y$335HDG\
y3UHVHW(TXDOL]HUVHWWLQJV8VHU!)ODW!3RS!&ODVVLFDO!5RFN
y(OHFWURQLF%DVV7UHEOH%DODQFHDQG)DGHU&RQWUROV
y6NLS3URWHFWHG'LVF0HFKDQLVP
y'9'&'55:DQG03&RPSDWLEOH
y+'0,9LGHR2XWSXWZLWK-&20OLQN
y+'0,$5&
y/RZ%DWWHU\$ODUP
y7LPH$ODUP&ORFN
y:KLWH/('%DFNOLW/&'
y)URQW$X[LOLDU\$XGLR,QSXW
y5HDU$XGLR5&$,QSXWV2XWSXWV
y86%3OD\EDFNRI03:0$)LOHV
y=RQH6SHDNHU2XWSXW
y:LUHOHVV5HPRWH&RQWURO,QFOXGHG
y8VHWKH3URSHU3RZHU6XSSO\
7KLVSURGXFWLVGHVLJQHGWRRSHUDWHZLWKDYROW'&QHJDWLYHJURXQG
EDWWHU\V\VWHPWKHVWDQGDUGV\VWHPLQD1RUWK$PHULFDQYHKLFOH
y3URWHFWWKH'LVF0HFKDQLVP
$YRLGLQVHUWLQJDQ\IRUHLJQREMHFWVLQWRWKHVORWRIWKLVSOD\HU)DLOXUHWR
REVHUYHWKLVPD\FDXVHPDOIXQFWLRQGXHWRWKHSUHFLVHPHFKDQLVPRIWKLV
XQLW
y8VH$XWKRUL]HG6HUYLFH&HQWHUV
'RQRWDWWHPSWWRGLVDVVHPEOHRUDGMXVWWKLVSUHFLVLRQSURGXFWFRQWDFWD
SURIHVVLRQDOIRUDVVLVWDQFH
y$YRLG0RLVWXUH
7RUHGXFHWKHULVNRI¿UHRUHOHFWULFVKRFNGRQRWH[SRVHWKLVHTXLSPHQWWRUDLQ
RUPRLVWXUH
y$YRLG&OHDQLQJ3URGXFWV
7KHIURQWRIWKLVXQLWVKRXOGRQO\EHFOHDQHGZLWKDVOLJKWO\GDPSFORWK'RQRW
XVHFOHDQVHUV
y8VH5HFRPPHQGHG$FFHVVRULHV
725('8&(7+(5,6.2)),5(25(/(&75,&6+2&.$1'$112<,1*
,17(5)(5(1&(86(21/<7+(5(&200(1'('$&&(6625,(6
)HDWXUHVRI-HQVHQ-:0$PRELOHDXGLRV\VWHPLQFOXGH
&$87,217KLVPRELOH'9'SOD\HULVD&ODVV,ODVHUSURGXFWWKDWXVHVD
YLVLEOHLQYLVLEOHODVHUEHDPZKLFKFRXOGFDXVHKD]DUGRXVUDGLDWLRQH[SRVXUHLI
LPSURSHUO\GLUHFWHG%HVXUHWRRSHUDWHWKHPRELOH'9'SOD\HUDVLQVWUXFWHG
8VHRIFRQWUROVRUDGMXVWPHQWVRUSHUIRUPDQFHRISURFHGXUHVRWKHUWKDQWKRVH
VSHFL¿HGKHUHLQPD\UHVXOWLQKD]DUGRXVUDGLDWLRQH[SRVXUH'RQRWRSHQ
FRYHUVDQGGRQRWDWWHPSWWRUHSDLUWKHXQLW\RXUVHOI
5HIHUVHUYLFLQJWRTXDOL¿HGSHUVRQQHO
-:0$
3,16SHDNHU:LUH
5HPRWH&RQWURO
$8;$8',29,'(2
&$%/(
0=3$

',6&127(6
'HSHQGLQJRQWKHUHFRUGLQJVWDWXVFRQGLWLRQVRIWKHGLVFDQGWKHHTXLSPHQW
XVHGIRUUHFRUGLQJVRPH&'5V&'5:VPD\QRWSOD\RQWKLVXQLW)RUPRUH
UHOLDEOHSOD\EDFNSOHDVHDGKHUHWRWKHIROORZLQJUHFRPPHQGDWLRQV
y8VH&'5:VZLWKVSHHG[WR[DQGZULWHZLWKVSHHG[WR[
y8VH&'5VZLWKVSHHG[WR[DQGZULWHZLWKVSHHG[WR[
y'RQRWSOD\D&'5:ZKLFKKDVEHHQZULWWHQPRUHWKDQWLPHV
&RPSDWLEOH'LVF7\SHV
'LVF0DLQWHQDQFH
7DEOH*HQHUDO'LVF,QIRUPDWLRQ
6\PERO FP'LVF3URSHUWLHV 0D[3OD\WLPH
6LQJOHVLGHVLQJOHOD\HU'9'
6LQJOHVLGHGRXEOHOD\HU'9'
'RXEOHVLGHVLQJOHOD\HU'9'
'RXEOHVLGHGRXEOHOD\HU'9'
03(*0HWKRG
PLQXWHV
PLQXWHV
PLQXWHV
PLQXWHV
6LQJOHVLGHVLQJOHOD\HU9&'
6LQJOHVLGHVLQJOHOD\HU
03(*0HWKRG
PLQXWHV
127(&'5DQG&'5:GLVFVZLOOQRWSOD\XQOHVVWKHUHFRUGLQJVHVVLRQLV
FORVHGDQGWKH&'LV¿QDOL]HG
y$GLUW\RUGHIHFWLYHGLVFPD\FDXVHVRXQGGURSRXWVZKLOHSOD\LQJ%HIRUH
SOD\LQJZLSHWKHGLVFXVLQJDFOHDQFORWKZRUNLQJIURPWKHFHQWHUKROH
WRZDUGVWKHRXWVLGHHGJH1HYHUXVHEHQ]HQHWKLQQHUVFOHDQLQJÀXLGV
DQWLVWDWLFOLTXLGVRUDQ\RWKHUVROYHQW
y%HVXUHWRXVHRQO\URXQG&'VIRUWKLVXQLWDQGGRQRWXVHDQ\VSHFLDOVKDSH
&'V8VHRIVSHFLDOVKDSH&'VPD\FDXVHWKHXQLWWRPDOIXQFWLRQ
y'RQRWVWLFNSDSHURUWDSHRQWKHGLVF'RQRWXVH&'VZLWKODEHOVRUVWLFNHUV
DWWDFKHGRUWKDWKDYHVWLFN\UHVLGXHIURPUHPRYHGVWLFNHUV
y'RQRWH[SRVHGLVFVWRGLUHFWVXQOLJKWRUKHDWVRXUFHVVXFKDVKRWDLUGXFWV
RUOHDYHWKHPLQDYHKLFOHSDUNHGLQGLUHFWVXQOLJKWZKHUHWKHUHFDQEHD
FRQVLGHUDEOHULVHLQWHPSHUDWXUHLQVLGHWKHYHKLFOH
,QVHUWODEHOVLGHXS 'RQRWEHQG 1HYHUWRXFKWKH
XQGHUVLGHRIWKHGLVF
:LSHFOHDQIURPWKLV
FHQWHUWRWKHHGJH
127($GLVFPD\EHFRPHVFUDWFKHGDOWKRXJKQRWHQRXJKWRPDNHLW
XQXVDEOHGHSHQGLQJRQKRZ\RXKDQGOHLWDQGRWKHUFRQGLWLRQVLQWKHXVDJH
HQYLURQPHQW7KHVHVFUDWFKHVDUHQRWDQLQGLFDWLRQRIDSUREOHPZLWKWKH
SOD\HU
0=3$

,167$//$7,21
,WVDJRRGLGHDWRUHDGDOORIWKHLQVWUXFWLRQVEHIRUHEHJLQQLQJWKHLQVWDOODWLRQ
:HUHFRPPHQGKDYLQJ\RXU-HQVHQ-:0$LQVWDOOHGE\DUHSXWDEOH59
GHDOHUVKLS
127(,IWKH-:0$LVWREHLQVWDOOHGLQDYHKLFOHHTXLSSHGZLWKDQRQ
ERDUGGULYHRUQDYLJDWLRQFRPSXWHUGRQRWGLVFRQQHFWWKHEDWWHU\FDEOH,I
WKHFDEOHLVGLVFRQQHFWHGWKHFRPSXWHUPHPRU\PD\EHORVW8QGHUWKHVH
FRQGLWLRQVXVHH[WUDFDXWLRQGXULQJLQVWDOODWLRQWRDYRLGFDXVLQJDVKRUW
FLUFXLW
127(%HIRUHFXWWLQJWKHPRXQWLQJKROHPDNHVXUHWKHDUHDEHKLQGWKH
PRXQWLQJORFDWLRQLVFOHDURIZLUHVIXHODQGYDFXXPRUEUDNHOLQHV
<RXZLOOQHHGWKHVHWRROVDQGVXSSOLHVWRLQVWDOO\RXU-:0$
6HOHFWDPRXQWLQJORFDWLRQWDNLQJFDUHWRDYRLGWKHIROORZLQJ
7RSUHYHQWDVKRUWFLUFXLWEHVXUHWRWXUQRIIWKHLJQLWLRQDQGUHPRYHWKHQHJDWLYH
EDWWHU\FDEOHSULRUWRLQVWDOODWLRQ
y3KLOOLSVVFUHZGULYHU
y:LUHFXWWHUVDQGVWULSSHUV
y7RROVWRUHPRYHH[LVWLQJUDGLRVFUHZGULYHUVRFNHWZUHQFKVHWRURWKHUWRROV
y(OHFWULFDOWDSH
y&ULPSLQJWRRO
y9ROWPHWHUWHVWOLJKW
y&ULPSFRQQHFWLRQV
yJDXJHZLUHIRUSRZHUFRQQHFWLRQV
y±JDXJHVSHDNHUZLUH
y)RXU0[PP[VFUHZV
y3ODFHVH[SRVHGWRKHDWUDGLDWLQJDSSOLDQFHVVXFKDVHOHFWULFKHDWHUV
y$GMDFHQWWRRWKHUHTXLSPHQWWKDWUDGLDWHVKHDW
y3RRUO\YHQWLODWHGRUGXVW\SODFHV
y0RLVWRUKXPLGORFDWLRQV
7RROVDQG6XSSOLHV
'LVFRQQHFWLQJWKH%DWWHU\
6HOHFWLQJWKH0RXQWLQJ/RFDWLRQ
0RXQWLQJWKH5DGLR
y8VHWKHPRXQWLQJKROHGLDJUDPWRPHDVXUHDQGFXWDPRXQWLQJKROH
y5RXWHSRZHUVSHDNHUV$9DQGDQWHQQDFDEOHVWKURXJKWKHKROHDQGFRQQHFW
y&KHFNDQGHQVXUHFRUUHFWRSHUDWLRQ
y0RXQWWKHXQLWXVLQJIRXU0[PP[VFUHZV
y$WWDFK7ULPULQJ
0=3$

$17 &2$;,$/
+'0,287387
$5&
68%:22)(5
68%:22)(5
9,'(2287
$8',2287387
),;('
9$5,$%/(
63',)
5/
$8;
:,5,1*
&211(&7,216
7KHZLULQJGLDJUDPGHSLFWVDOOWKHZLULQJFRQQHFWLRQVUHTXLUHGIRUSURSHU
RSHUDWLRQRIWKHXQLW
7KHGLDJUDPEHORZGHSLFWVDOOWKHDYDLODEOHDXGLRYLGHRFRQQHFWLRQVDYDLODEOHWR
XVHZLWK\RXUV\VWHP
'(7$,/$
3,112 :,5(&2/25
'(6&5,37,21
3,1.%/$&.
5,*+7&63($.(5
3,1.
5,*+7&63($.(5
*5((1
/()7&63($.(5
*5((1%/$&. /()7&63($.(5
%52:1%/$&. /()7%63($.(5
*5$< )52175,*+7$63($.(5
*5$<%/$&. )52175,*+7$63($.(5
1$ 1$
:+,7(%/$&. )5217/()7$63($.(5
:+,7( )5217/()7$63($.(5
25$1*( 5,*+7%63($.(5
25$1*(%/$&. 5,*+7%63($.(5
%52:1 /()7%63($.(5
%/8( $035(027(9'&P$
5(' 9'&6:,7&+('
%/$&. *5281'
9,2/(7 5,*+75($5$63($.(5
9,2/(7%/$&. 5,*+75($5$63($.(5
/,*+7*5((1%/$&. /()75($5$63($.(5
/,*+7*5((1 /()75($5$63($.(5
6+2:1)5203,19,(:
:$51,1*:LULQJKDUQHVVFRPHVZLWKVWULSSHGDQGWLQQHGOHDGVWRDLGLQWKH
LQVWDOODWLRQSURFHVV$Q\XQXVHGVSHDNHUZLUHVPXVWKDYHWKHLUH[SRVHGHQGVFXW
RIIRULQVXODWHGLQGLYLGXDOO\
$
0=3$
+'0,
68%:22)(5 287387
9,'(2287
$8',2
287387
9$5,$%/(
$17
&2$;,$/
),;('
63',)

%$6,&23(5$7,21
3RZHU
9ROXPH&RQWURO
$XGLR0HQX6HWWLQJ
$XGLR$GMXVWPHQW
6\VWHP0HQX6HWWLQJ
6HWWLQJWKH%OXHWRRWK
5HVHW
/LTXLG&U\VWDO'LVSOD\/&'
3UHVVWKH32:(5EXWWRQWRWXUQWKHXQLWRQ
7KHXQLWZLOOUHVXPHDWWKHODVWPRGH7XQHU$X[HWF
5RWDWHWKH92/HQFRGHUNQREFRQWUROFORFNZLVHWRLQFUHDVHRUFRXQWHU
FORFNZLVHWRGHFUHDVHWKHYROXPHRXWSXW
7KHPD[LPXPYROXPHVHWWLQJLV³´:KLOHDGMXVWLQJWKHYROXPHWKH/&'
GLVSOD\VQXPHULFDOUHSUHVHQWDWLRQRIWKHOHYHO
3UHVVWKH$8',2EXWWRQWRVWHSWKURXJKWKHIROORZLQJDXGLRDGMXVWPHQW
RSWLRQV
5RWDWHWKH92/(17(5HQFRGHUNQREFRQWUROWRDGMXVWWKHVHOHFWHGDXGLR
IHDWXUH
7KLVIXQFWLRQZLOOWLPHRXWDIWHUVL[VHFRQGVRILQDFWLYLW\DQGWKHXQLWZLOO
UHVXPHQRUPDORSHUDWLRQ
7KHIROORZLQJLWHPVFDQEHDGMXVWHG
y%HHS2Q2II7XUQWKHDXGLEOHEHHS2Q2IIKHDUGZKHQIXQFWLRQVEXWWRQVDUH
VHOHFWHG
1RWH%HHSWRQHRIIZLOOQRWDIIHFWWKHDXGLEOHWRQHRIWKHDODUPFORFN
y/&'%ULJKWQHVV$GMXVWWKHEULJKWQHVVRIWKH/&'EDFNOLJKWIURP³%5,´RIIWR
³%5,´%ULJKWHVW
y5HJLRQ86$(XURSH6HWIUHTXHQF\VSDFLQJIRUYDULRXVUHJLRQV
y%OXHWRRWK2Q2II&KRRVH³%OXHWRRWK2Q´RU³%OXHWRRWK2II´
y%OXHWRRWK'HYLFH/RFNHG8QORFNHG'LVFRQQHFW&RQQHFW'HOHWHYLHZORFN
DQGGHOHWHIURPDOLVWRISUHYLRXVO\SDLUHGPRELOHGHYLFHPRGHOV
y%OXHWRRWK3DLU3UHVV³(17(5´NQREWRDXWRPDWLFDOO\SDLUDGHYLFH
y35(6(79ROXPH392/6HOHFWDQDXWRPDWLFWXUQRQYROXPH
y%$6$GMXVWWKH%DVVOHYHOIURP³´WR³´
y75($GMXVWWKHWUHEOHIURP³´WR³´
y%$/$GMXVWWKHVSHDNHURXWSXWEDODQFHEHWZHHQ³/´OHIWDQG³5´ULJKW
³%$/´LQGLFDWHVDQHTXDOEDODQFHEHWZHHQWKHOHIWDQGULJKWVSHDNHUV
y)$'$GMXVWWKHVSHDNHUIDGHEHWZHHQ³5´UHDUDQG³)´IURQW³)$'´
LQGLFDWHVDQGHTXDOEDODQFHEHWZHHQWKHUHDUDQGIURQWVSHDNHUV
3UHVVWKH6(77,1*EXWWRQWRHQWHUWKHV\VWHPPHQX
3UHVV6(77,1*EXWWRQRUSUHVVWKH_RU!!_WRFKRRVHWKHIROORZLQJ
V\VWHPPHQXOLVW
2QFHWKHGHVLUHGPHQXLWHPDSSHDUVRQWKHGLVSOD\DGMXVWWKDWRSWLRQE\URWDWLQJ
WKHYROXPHHQFRGHUNQREFORFNZLVHRUFRXQWHUFORFNZLVHZLWKLQVHFRQGV
7KHOLTXLGFU\VWDOGLVSOD\/&'SDQHOGLVSOD\VWKHIUHTXHQF\WLPHDQGDFWLYDWHG
IXQFWLRQV
3UHVVWKH%5,*+783EXWWRQWRLQFUHDVHWKH/&'EULJKWQHVVDQGSUHVVWKH%5,*+7
'2:1EXWWRQWRGHFUHDVHWKH/&'EULJKWQHVVIURP³/(9(/RII´WR³/(9(/´
EULJKWHVW
127(:KHQVXEMHFWHGWRFROGWHPSHUDWXUHVIRUDQH[WHQGHGSHULRGRIWLPH
/&'SDQHOVZLOOWDNHORQJHUWRLOOXPLQDWHDQGWKHGLVSOD\YLVLELOLW\PD\VOLJKWO\
GHFUHDVH2SWLPDO/&'RSHUDWLRQZLOOUHWXUQWRQRUPDOZKHQWKHWHPSHUDWXUH
LQFUHDVHVWRDQRUPDOUDQJH
3UHVV5(6(7EXWWRQWRUHVHWWKH-:0$WRIDFWRU\GHIDXOWVHWXSYDOXHV
0=3$
$8; +'0, 86%

$8;
$X[LOLDU\,QSXW)XQFWLRQ
$X[LOLDU\,QSXW&RQQHFWRU
86%,QWHUIDFH&RQQHFWRU
&ORFN6HWXS
6OHHS0RGH
$ODUP6HWWLQJ
5HPRWH6HQVRU
=RQHV2XWSXW
5HVHW
+'0,$5&
3UHVVWKH$8;EXWWRQWRGLUHFWO\DFFHVVDX[LOLDU\LQSXWPRGHV$8;,1DQG
$8;,1IURPDQ\RWKHUPRGHZKHQDSRUWDEOHDXGLRGHYLFHLVFRQQHFWHGWRWKH
XQLW7RFRQQHFWDSRUWDEOHDXGLRGHYLFHLQVHUWDVWDQGDUGPPDXGLROLQH
RXWSXWRUKHDGSKRQHRXWSXWIURP\RXUSRUWDEOH&'03L3RGRURWKHUPHGLD
SOD\HULQWRWKH$8;$9,1FRQQHFWRU$8;,1RQWKHIURQWRIWKHXQLWRU
WKH$8',2,1$8;,1RQWKHEDFNRIWKHXQLWVHHĀ:LULQJāRQSDJH
)RUIURQWSDQHO$9LQSXWDQH[WHUQDODXGLRYLGHR$9VRXUFHVXFKDVDYLGHR
JDPHSOD\HUFDPHUDHWFFDQEHFRQQHFWHGWRWKHIURQWSDQHO$9LQSXWZLWKWKH
SURYLGHGPP$9FDEOHDGDSWHU3OHDVHQRWHWKDWWKHUHDUHVHYHUDOGLIIHUHQW
$9FDEOHVWDQGDUGV&RQQHFWWKHGHYLFHWRWKH$8;$9,1FRQQHFWRURQ
WKHIURQWSDQHO
,QDGGLWLRQWRIURQWSDQHODX[LOLDU\LQSXWVRXUFHWKHXQLWFDQDOVREHFRQQHFWHG
WRWKH5&$DXGLRLQSXWWKURXJKWKH$8;$8',2,1387MDFNRQWKHUHDURIWKH
XQLW
3UHVVWKH$8;EXWWRQWRGLUHFWO\DFFHVVDX[LOLDU\LQSXWPRGHV$8;,1
DQG$8;,1IURPDQ\RWKHUPRGHZKHQDSRUWDEOHDXGLRGHYLFHLVFRQQHFWHG
WRWKHXQLW
<RXFDQFRQQHFWD86%GHYLFHGLUHFWO\WR86%LQWHUIDFHRQWKHIURQWRIWKH
-:0$IRUSOD\EDFNRIFRPSDWLEOH¿OHV3OD\EDFNEHJLQVDXWRPDWLFDOO\3UHVV
WKH86%EXWWRQWRVZLWFKWR86%PRGHIURPDQRWKHUVRXUFH5HIHUWR
³0386%2SHUDWLRQ´RQSDJHIRUDGGLWLRQDORSHUDWLQJLQVWUXFWLRQV
127(86%ZLOOQRWVXSSRUW$SSOHGHYLFHSOD\EDFN7KH86%LQSXWVXSSOLHV
XSWR$RIFKDUJLQJFXUUHQW
3UHVVDQGKROGWKH&/2&.EXWWRQWRDFFHVVFORFNVHWXSPRGH7KHQXPEHU
UHSUHVHQWLQJWKHKRXUVDQGPLQXWHVZLOOÀDVK
7KH6OHHS7LPHUZLOODXWRPDWLFDOO\WXUQRIIWKH-:0$LQWKHGHVLJQDWHGQXPEHURI
PLQXWHV7RVHWWKH6OHHS7LPHSUHVVWKH6/((3EXWWRQDQGWKHVOHHSWLPHZLOO
DSSHDULQWKHGLVSOD\ZLWKWKHQXPEHUUHSUHVHQWLQJWKHPLQXWHV6/((33UHVV
6/((3EXWWRQUHSHDWHGO\WRFKDQJHWKHVOHHSWLPHIURP2))RU
PLQXWHV
7RVHWWKHDODUPSUHVVDQGKROGWKH$/$506(7EXWWRQIRUVHFRQGVDQGWKH
FORFNGLJLWVZLOOEHÀDVKLQJ3UHVVWKH+285EXWWRQWRDGMXVWWKHKRXURQFHDWDWLPH
RUSUHVVDQGKROGWRDGYDQFHUDSLGO\5HSHDWHGO\SUHVVWKH0,187(EXWWRQWRDGMXVW
WKHPLQXWHRQHGLJLWDWDWLPHRUSUHVVDQGKROGWRDGYDQFHUDSLGO\
3UHVVWKH$/$506(7RU(17(5NQREEXWWRQWRVDYHWKHDODUPWLPH
2QFHDWLPHLVVHWSUHVV$/$50212))WRWXUQWKHDODUPIXQFWLRQRQRURII
,QIUDUHGUHFHLYHULVORFDWHGRQWKHXSSHUOHIWRIIURQWSDQHOWRUHFHLYHLQIUDUHGVLJQDO
HPLWWHGE\WKHUHPRWHFRQWURO
7KHVSHDNHURXWSXWEXWWRQFRQWUROVSHDNHU]RQHVRXWSXWIURPWKHUDGLR3UHVV
WKHEXWWRQVWRWXUQWKHFRUUHVSRQGLQJVSHDNHU]RQHRQRURII
y&RQQHFW+'0,FDEOHWR-(16(179ZLWK$5&IXQFWLRQDQG-:0$KHDGXQLW,I
WKHVHWXSDQGRSHUDWLRQLVFRUUHFWWKH79DXGLRZLOOFRPHRXWIURPWKHVSHDNHU
RIWKHKHDGXQLWDIWHUVZLWFKLQJWR+'0,$5&PRGH
y6HHWKH$5&IXQFWLRQ2SHUDWLRQLQWKHIROORZLQJWDEOH
7KHUHVHWEXWWRQVKRXOGEHDFWLYDWHGIRUWKHIROORZLQJUHDVRQV
yLQLWLDOLQVWDOODWLRQRIWKHXQLWZKHQDOOZLULQJLVFRPSOHWHG
yIXQFWLRQEXWWRQVGRQRWRSHUDWH
yHUURUV\PERORQWKHGLVSOD\
8VHDEDOOSRLQWSHQRUVLPLODUREMHFWWRSUHVVWKH5(6(7EXWWRQ7KLVPD\EH
QHFHVVDU\VKRXOGWKHXQLWGLVSOD\DQHUURUFRGH
0=3$

0=3$
1R
'HYLFH6WDWXV 8VHU2SHUDWLRQ 2SHUDWLRQ5HVXOWV 5HPDUNV
+HDG8QLW +HDG8QLW
79 79
3RZHU21+'0,
$5&
3RZHU21
3RZHU2))
3RZHU2))
3RZHU2))
3RZHU2))
3RZHU2)) 3RZHU21
3RZHU2))
3RZHU2))/DVW
PRGHLV+'0,$5&
EHIRUH3RZHU2))
3RZHU2))/DVW
PRGHLV+'0,$5&
EHIRUH3RZHU2))
3RZHU21+'0,
$5&
',6&0RGH ',6&GLVFFRQWHQW
79$986%
+'0,QRQ+'0,
$5&
79$986%
+'0,QRQ+'0,
$5&
79$986%
+'0,QRQ+'0,
$5&
79$986%
+'0,QRQ+'0,
$5&
79$986%
+'0,QRQ+'0,
$5&
3RZHU2))+HDG8QLW
3RZHU21+HDG8QLW
3RZHU21+HDG8QLW
$XGLR2XW
$XGLR2XW
$XGLR2XW
$XGLR2XW
$XGLR2XW
$XGLR2XW
$XGLR2XW
1R$XGLRRXW1R+'0,$5&
$XGLR2XW
79&(&0RGH2))
79$XGLR5HFHLYHU2))
79$XGLR5HFHLYHU21
79&(&0RGH21
$XGLR5HFHYLHU21
1R$XGLR2XW
1R$XGLR2XW
1R$XGLR2XW
1R$XGLR2XW
1R$XGLR2XW
1R$XGLR2XW
1R$XGLR2XW
796SHDNHU21
796SHDNHU21
796SHDNHU21
796SHDNHU21
796SHDNHU21
,IWKH79FDQSOD\WKHGHYLFH
DXWRPDWLFDOO\WKHUHZLOOEH
79DXGLRRXW2WKHUZLVH
VZLWFKWR86%PRGHWRSOD\
WKHGHYLFH
3RZHU2))79
3RZHU2179
+'0,$5&0RGH
+'0,$5&0RGH
+'0,$5&0RGH
3RZHU21+'0,$5& 3RZHU21/DVWPRGH
EHIRUHSRZHURII
6ZLWFK+HDGXQLWWRDQRWKHU
PRGH6XFKDV0%OXHWRRWK
'9'RU$8;
6ZLWFK79WRDQRWKHUVXFKDV
79$986%QRQ+'0,$5&
PRGH
6ZLWFKWR+'0,$5&0RGH
DQG$XGLRRXWIURP+HDG
XQLWLQ+'0,$5&PRGH

0=3$
6HOHFWD%DQG
$XWRPDWLFDOO\6WRUH3UHVHW6FDQ$636
0DQXDO7XQLQJ
$XWR6HHN7XQLQJ
3UHVHW6WDWLRQV
3UHVV$0EXWWRQUHSHDWHGO\WRVHOHFWWKHEDQG$0$0
3UHVV)0EXWWRQUHSHDWHGO\WRVHOHFWWKHEDQG)0)0DQG)0
3UHVV(17(5EXWWRQWRFRQ¿UPWKHVHOHFWLRQRIUDGLRPRGH
3UHVVWKH!!_RU_EXWWRQVWRVHHNVWDWLRQVXSGRZQVWHSE\VWHS
3UHVVDQGKROGWKH!!_RU_EXWWRQVWRDXWRPDWLFDOO\VHHNWKHQH[WRU
SUHYLRXVVWURQJVWDWLRQ
3UHVVWKHSUHVHWEXWWRQVWRUHDQGUHFDOOVWDWLRQVIRUHDFK$0DQG)0EDQG
6WRUHD6WDWLRQ
6HOHFWDEDQGLIQHHGHG3UHVVWKHSUHVHWEXWWRQWRVHOHFWWKHFRUUHVSRQGLQJ
VWRUHGVWDWLRQ
$XWRPDWLFDOO\6WRUH
6HOHFWDQ$0RU)0EDQG3UHVVDQGKROGWKH$636EXWWRQIRUPRUHWKDQ
VHFRQGVDQGWKHXQLWZLOODXWRPDWLFDOO\VFDQIRUDQGVWRUHRUVWURQJHVW
VWDWLRQVIRU$0RU)0UHVSHFWLYHO\7RVWRSWKLVIXQFWLRQEHIRUHWKHDXWRPDWLF
VWRULQJLVFRPSOHWHSUHVV$636DJDLQ
3UHVHW6FDQ
6HOHFWDEDQG3UHVV$636EXWWRQWRVFDQVWDWLRQVVWRUHGLQWKHFXUUHQWEDQG
7KHXQLWZLOOSDXVHIRUVHFRQGVDWHDFKSUHVHWVWDWLRQ3UHVV$636DJDLQWR
VWRSVFDQQLQJZKHQWKHGHVLUHGVWDWLRQLVUHDFKHG
781(523(5$7,21
$8; +'0, 86%

0=3$
:($7+(5%$1'23(5$7,21
$FFHVVLQJWKH:HDWKHUEDQG
:KDWLVWKH12$$:HDWKHU5DGLR:HDWKHUDGLR&DQDGD"
+RZPDQ\VWDWLRQVFDQ,H[SHFWWRUHFHLYH"
,VLWSRVVLEOH,ZRQWUHFHLYHDQ\VWDWLRQV"
+RZZLOO,NQRZ,DPWXQHGWRWKHZHDWKHUEDQG"
12$$:HDWKHU$OHUW
3UHVV02'(EXWWRQWKH/&'ZLOOGLVSOD\02'(DQGHQWHUPRGHVHOHFWLRQ
3UHVV02'(EXWWRQWRQDYLJDWHWKHDYDLODEOHPRGHVDQGFKRRVH:HDWKHU
EDQGPRGH
3UHVV(17(5EXWWRQWRHQWHU:HDWKHUEDQGPRGH7KHQ/&'ZLOOGLVSOD\
:HDWKHUEDQGPRGH
12$$1DWLRQDO2FHDQLFDQG$WPRVSKHULF$GPLQLVWUDWLRQLVDQDWLRQZLGH
V\VWHPWKDWEURDGFDVWVORFDOZHDWKHUHPHUJHQF\LQIRUPDWLRQKRXUVDGD\YLD
WKH1DWLRQDO:HDWKHU6HUYLFH1:6QHWZRUN7KH86QHWZRUNKDVPRUHWKDQ
VWDWLRQVFRYHULQJWKHVWDWHVDVZHOODVWKHDGMDFHQWFRDVWDOZDWHUV
3XHUWR5LFRWKH869LUJLQ,VODQGVDQGWKH863DFL¿F7HUULWRULHV(DFKORFDO
DUHDKDVLWVRZQWUDQVPLWWLQJVWDWLRQDQGWKHUHDUHDWRWDORIVHYHQEURDGFDVWLQJ
IUHTXHQFLHVXVHG0+]&+0+]&+0+]&+
0+]&+0+]&+0+]&+DQG0+]
&+
6LQFHWKHEURDGFDVWVDUHORFDOZHDWKHUDQGLQIRUPDWLRQWKHWUDQVPLVVLRQSRZHU
LVXVXDOO\YHU\ORZPXFKOHVVWKDQVWDQGDUG$0RU)0VWDWLRQVVR\RXZLOO
XVXDOO\UHFHLYHRQO\RQHVWDWLRQXQOHVV\RXDUHRQWKHHGJHRIWZRRUPRUH
EURDGFDVWVLJQDOV7KHPRVW\RXZLOOUHFHLYHZLOOEHWZRRUWKUHHDQGWKDWLVUDUH
'HSHQGLQJRQZKHUH\RXDUHORFDWHGWKHUHLVDSRVVLELOLW\\RXZLOOUHFHLYHRQO\D
YHU\ZHDNVLJQDORUQRQHDWDOO$OVRVLPLODUWR$0DQG)0VLJQDOVZHDWKHUEDQG
VLJQDOVDUHVXEMHFWWRVXUURXQGLQJFRQGLWLRQVZHDWKHUREVWUXFWLRQVRIWKHVLJQDOE\
KLOOVRUPRXQWDLQVHWF,IQR12$$VLJQDOVDUHIRXQGUHFHLYHGWKHWXQHUZLOOVFDQDOO
VHYHQ12$$IUHTXHQFLHVHYHU\VHFRQGV
:KHQ\RXVHOHFWWKHZHDWKHUEDQG/&'ZLOOGLVSOD\WKHFXUUHQWFKDQQHOIUHTXHQF\
3UHVVWKH_RU!!_EXWWRQVWRWXQHWRHDFKRIWKHVHYHQFKDQQHOVXQWLO\RX¿QG
WKHZHDWKHUEDQGVWDWLRQEURDGFDVWLQJLQ\RXUDUHD
7KH:HDWKHU$OHUWIXQFWLRQDGGVDQDGGLWLRQDOOHYHORIXVHUVDIHW\E\DXWRPDWLFDOO\
VZLWFKLQJIURPDQ\RIWKHDYDLODEOHIXQFWLRQPRGHVWRZHDWKHUEDQGIRUDPLQLPXPRI
VHFRQGVLID12$$ZDUQLQJWRQH+]LVUHFHLYHGGHWHFWHG,IQRDGGLWLRQDO
ZDUQLQJWRQHLVUHFHLYHGIRU
VHFRQGVWKHXQLWZLOOVZLWFKEDFNWRWKHODVWNQRZQIXQFWLRQPRGH6HH6\VWHP
0HQXRQSDJHWROHDUQKRZWRWXUQWKH:%$OHUWIHDWXUHRQ
:HDWKHUEDQG)UHTXHQFLHV
)UHTXHQF\0+] 3UHVHW
127(,IWKHXQLWLVVHWIRU(XURSHDQRSHUDWLRQWKH:%IXQFWLRQZLOOEHGLVDEOHG
$8; +'0, 86%

$/$50
/28'
781(
781(
92/
92/
352* /$1* 537 7,7/(
6285&(
=220
$1*/(
$8' *272
0(18
$6
36
(17(5
',6&23(5$7,21
&'23(5$7,21
,QVHUWLQJD&'
7UDFN6HOHFW
)DVW)RUZDUG5HYHUVH
5HSHDW537
3URJUDPPHG3OD\EDFN
(MHFWLQJD&'
3DXVLQJ3OD\EDFN
6WRS3OD\EDFN
,QVHUWLQJD&'ODEHOVLGHXSLQWRWKHGLVFVORW
DQGWKHGLVFZLOOEHJLQWRSOD\DXWRPDWLFDOO\
3UHVVWKH(-(&7EXWWRQWRVWRS&'SOD\DQG
HMHFWWKH&'
3UHVVWKHX,,EXWWRQWRVXVSHQGRUUHVXPHGLVF
SOD\
3UHVVWKHŶEXWWRQWRVXVSHQGGLVFSOD\DQG
³35(6723´ZLOODSSHDULQWKHGLVSOD\
3UHVVWKHX,,EXWWRQWRUHVXPHGLVFSOD\IURP
WKHODVWSRVLWLRQ3UHVVŶEXWWRQWZLFHDQG³6723´
ZLOODSSHDURQWKHGLVSOD\
3UHVVWKH!!_RU_EXWWRQWRDGYDQFHWRWKHSUHYLRXVRUQH[WWUDFNRQWKH&'
7KHVHOHFWHGWUDFNQXPEHUZLOODSSHDURQWKHGLVSOD\3UHVVDQGKROGWKH!!_RU_
EXWWRQIRUPRUHWKDQWKUHHVHFRQGVWRIDVWIRUZDUGRUIDVWUHYHUVHWKURXJKWKHGLVF
&'SOD\VWDUWVZKHQWKHSOD\SDXVHEXWWRQLVSUHVVHG
3UHVVDQGKROGWKH!!_RU_EXWWRQRUSUHVVWKH!!RUEXWWRQVRQWKH
UHPRWHFRQWURORQFHIRU)25:$5';3UHVVDQGKROGDGGLWLRQDOWLPHVIRU
)25:$5';;;RU3/$<3UHVVWKHX,,EXWWRQRQWKHFRQWUROSDQHORU
UHPRWHFRQWUROWRHQGIDVWIRUZDUGRUUHYHUVHDQGUHVXPHQRUPDOSOD\EDFN
3UHVVWKH537EXWWRQGXULQJGLVFSOD\WRDFFHVVWKHUHSHDWIXQFWLRQ3UHVV
DJDLQWRFRQWLQXRXVO\UHSHDWWKHVHOHFWHGWUDFN53721(3UHVVDWKLUGWLPHWR
UHSHDWDOOWUDFNV537$//3UHVVRQFHPRUHWLPHWRVWRSUHSHDWIXQFWLRQ537
2))
3UHVVWKH352*EXWWRQRQWKHUHPRWHFRQWUROWRDFFHVVWKHSURJUDPPHG
SOD\EDFNVFUHHQ
8VHWKHRUFXUVRUEXWWRQVRQWKHUHPRWHFRQWUROWRDFFHVVWKH¿HOGV
RQWKH³352*´VFUHHQ
8VHWKHQXPEHUEXWWRQVRQWKHUHPRWHFRQWUROWRHQWHUDWUDFNQXPEHULQHDFK¿HOG
3UHVVWKHX__EXWWRQRQWKHUHPRWHFRQWURORUKLJKOLJKW³3/$<´RQVFUHHQDQG
WKHQSUHVVWKH(17(5EXWWRQWREHJLQSOD\EDFNLQWKHQXPEHUHGRUGHU
LQGLFDWHGWRGHOHWHWKHOLVWKLJKOLJKW³&/($5´DQGWKHQSUHVV(17(53UHVV352*
WRH[LWWKHSURJUDPPHGSOD\EDFNVFUHHQ
0=3$
$8; +'0, 86%

*272'LUHFW7UDFN&KDSWHU$FFHVV
&'3OD\EDFN,QIRUPDWLRQ
,QVHUWLQJD'LVF
(MHFWLQJD'9'
3DXVLQJ3OD\EDFN
6WRS3OD\EDFN
7UDFN6HOHFW
/DQJXDJH6HOHFWLRQ
8VHWKH*272IXQFWLRQWRDFFHVVDWUDFNFKDSWHUGLUHFWO\
3UHVVWKH*272EXWWRQRQWKHUHPRWHFRQWURO7KH2Q6FUHHQ
'LVSOD\LQIRUPDWLRQZLOODSSHDUZLWKWKHWUDFNQXPEHUKLJKOLJKWHG
8VHWKHQXPEHUNH\VRQWKHUHPRWHFRQWUROWRHQWHUWKHGLJLWWUDFN
QXPEHUGLUHFWO\LHIRUWUDFNHQWHU³´
3UHVVWKH(17(5EXWWRQWRFRQ¿UPDQGEHJLQSOD\EDFN
7KHIROORZLQJLQIRUPDWLRQLVGLVSOD\HGDWWKHWRSRIWKHVFUHHQGXULQJ&'
SOD\EDFN
7RVHOHFWDWUDFNGLUHFWO\XVHWKHQXPEHUSDGRQWKHUHPRWHFRQWURO
)RUVLQJOHGLJLWHQWULHVSUHVVWKHFRUUHVSRQGLQJQXPEHUIRUWZRGLJLW
HQWULHV3UHVVWKHEXWWRQIROORZHGE\WKHODVWGLJLWLHIRUWUDFN
SUHVVDQGWKHQ
75.±LQGLFDWHVWKH¿UVWRIWUDFNVRQWKH&'LVFXUUHQWO\
SOD\LQJ
Ā;āLQGLFDWHVUHSHDWSOD\LV2))ĀāLQGLFDWHVUHSHDWWUDFN
DQGĀ$āLQGLFDWHVUHSHDWGLVF
3UHVVWKHEXWWRQRQWKHUHPRWHFRQWUROUHSHDWHGO\WRYLHZWKH
IROORZLQJLQIRUPDWLRQIRUHODSVHGUHPDLQLQJSOD\LQJWLPH
±WRWDOHODSVHGSOD\LQJWLPHRIFXUUHQWWUDFN
&±±UHPDLQLQJSOD\LQJWLPHRIFXUUHQWWUDFN
7±WRWDOHODSVHGSOD\LQJWLPHIRUFXUUHQWGLVF
7±±UHPDLQLQJSOD\LQJWLPHIRUFXUUHQWGLVF
'9'9&'23(5$7,21
3UHVVWKH(-(&7EXWWRQWRVWRS'9'SOD\DQGHMHFWWKH'9'
,QVHUWDGLVFODEHOVLGHXSLQWRWKHGLVFVORWDQGWKHGLVFZLOOEHJLQWR
SOD\
127(3UHVVWKH',6&RU86%EXWWRQWRDOWHUQDWHEHWZHHQWKH
86%DQG'9'VRXUFH
3UHVVWKHX,,EXWWRQWRVXVSHQGRUUHVXPHGLVFSOD\
3UHVVWKH!!_RU_EXWWRQWRDGYDQFHWRWKHQH[WRUSUHYLRXVWUDFNRQWKHGLVF
7KHVHOHFWHGWUDFNQXPEHUZLOODSSHDURQWKHGLVSOD\
:KLOHSOD\LQJD'9'SUHVVWKH)2/'(583EXWWRQWRFKDQJHWKH'9'DXGLR
ODQJXDJH
5HPRWH&RQWURO'LUHFW7UDFN(QWU\
3UHVVWKHŶEXWWRQWRVXVSHQGGLVFSOD\DQG³35(6723´ZLOODSSHDULQWKH
GLVSOD\
3UHVVWKHX,,EXWWRQWRUHVXPHGLVFSOD\IURPWKHODVWSRVLWLRQ3UHVVŶEXWWRQ
WZLFHDQG³6723´ZLOODSSHDURQWKHGLVSOD\
(QWHU6HOHFW
:KLOHLQPHQXPRGHSUHVVWKH(17(5EXWWRQWRVHOHFWDPHQXRSWLRQ
)DVW)RUZDUG5HYHUVH
3UHVVDQGKROGWKH!!_RU_EXWWRQRUSUHVVWKH!!RUEXWWRQVRQWKH
UHPRWHFRQWURORQFHIRU)25:$5';3UHVVDQGKROGDGGLWLRQDOWLPHVIRU
)25:$5';;;RU3/$<3UHVVWKHX,,EXWWRQRQWKHFRQWUROSDQHORU
UHPRWHFRQWUROWRHQGIDVWIRUZDUGRUUHYHUVHDQGUHVXPHQRUPDOSOD\EDFN
5HSHDW&KDSWHU7LWOH
3UHVVWKH537EXWWRQRQWKHUHPRWHFRQWUROPXOWLSOHWLPHVGXULQJSOD\EDFNWR
VHOHFWIURPWKHIROORZLQJUHSHDWSOD\RSWLRQV
9&'5(5WUDFN5(5$//GLVF5372))
'9'5(5&KDSWHU5(57LWOH537$OO5372))
3OD\EDFN&RQWURO9&'2QO\
3UHVVWKH0(18EXWWRQRQWKHUHPRWHFRQWUROWRWXUQ3OD\EDFN&RQWURORQRII
ZKHQWKLVIHDWXUHLVDYDLODEOHRQ\RXU9&'
3URJUDPPHG3OD\EDFN
3UHVVWKH352*EXWWRQRQWKHUHPRWHFRQWUROWRDFFHVVWKHSURJUDPPHG
SOD\EDFNVFUHHQ
0=3$

8VHWKHŻŹRUŸźFXUVRUEXWWRQVRQWKHUHPRWHFRQWUROWRDFFHVV
WKH¿HOGVRQWKH352*VFUHHQ
8VHWKHQXPEHUEXWWRQVRQWKHUHPRWHFRQWUROWRHQWHUDWUDFNQXPEHULQ
HDFK¿HOG
3UHVVWKHX__EXWWRQRQWKHUHPRWHFRQWURORUKLJKOLJKW³3/$<´RQ
VFUHHQDQGWKHQSUHVVWKH(17(5EXWWRQWREHJLQSOD\EDFNLQWKH
QXPEHUHGRUGHULQGLFDWHGWRGHOHWHWKHOLVWKLJKOLJKW³&/($5´DQGWKHQ
SUHVV(17(53UHVV352*WRH[LWWKHSURJUDPPHGSOD\EDFNVFUHHQ
7KHIROORZLQJUHPRWHFRQWUROIHDWXUHVDORQJZLWKPDQ\RWKHUVDUH
DYDLODEOHGXULQJ'9'SOD\EDFNVHH³5HPRWH&RQWURO2SHUDWLRQ´RQSDJH
IRUFRPSOHWHIXQFWLRQDOLW\
'9'3OD\EDFN)HDWXUHV
y/$1*3UHVVWRFKRRVHDQDOWHUQDWHDXGLRODQJXDJHLIDYDLODEOH
y68%7,7/(3UHVVWRVHOHFWDQDOWHUQDWHVXEWLWOHODQJXDJHLIDYDLODEOH
y$1*/(3UHVVWRVHOHFWDQDOWHUQDWHYLHZLQJDQJOHLIDYDLODEOH
y=2203UHVVWR]RRPWKHSLFWXUHDW=220=220=220
=220=220RU=220RUVHOHFW2))WRUHWXUQWRQRUPDO
YLHZ
127()HDWXUHDYDLODELOLW\LVGHSHQGHQWXSRQ'9'HPEHGGHG
LQIRUPDWLRQ
3OD\EDFN,QIRUPDWLRQ
9&'3OD\EDFN,QIRUPDWLRQ
'XULQJ'9'DQG9&'SOD\EDFNSUHVVWKHEXWWRQRQWKHUHPRWH
FRQWUROWRGLVSOD\SOD\EDFNLQIRUPDWLRQRQWKHVFUHHQLQFOXGLQJWKHPHGLD
SOD\LQJDQGFXUUHQWSOD\EDFNWLPH
&RQWLQXHSUHVVLQJWKHEXWWRQWRGLVSOD\DGGLWLRQDOLQIRUPDWLRQDVLQGLFDWHG
EHORZ
7KHIROORZLQJLQIRUPDWLRQLVGLVSOD\HGDWWKHWRSRIWKHVFUHHQGXULQJ'9'
SOD\EDFN
'9'3OD\EDFN,QIRUPDWLRQ
77±³LQGLFDWHVWKH¿IWKRIWLWOHVRQWKH'9'LVFXUUHQWO\SOD\LQJ
&+±³LQGLFDWHVWKDWWKHVHFRQGRIFKDSWHUVRQWKH'9'LV
FXUUHQWO\SOD\LQJ
3UHVVUHSHDWHGO\WRYLHZWKHIROORZLQJLQIRUPDWLRQIRUHODSVHGUHPDLQLQJ
SOD\LQJWLPH
±WRWDOHODSVHGSOD\LQJWLPHRIWKHFXUUHQWWUDFN
&±±UHPDLQLQJSOD\LQJWLPHRIWKHFXUUHQWWUDFN
7±WRWDOHODSVHGSOD\LQJWLPHIRUGLVF
7±±UHPDLQLQJSOD\LQJWLPHIRUGLVF
(1*±(QJOLVKLVWKHVHOHFWHGDXGLRODQJXDJHRXWRISRVVLEOH
FKRLFHV
&+±7KHFXUUHQWODQJXDJHLVUHFRUGHGLQVXUURXQGVRXQG
(1*±(QJOLVKLVWKHVHOHFWHGVXEWLWOHODQJXDJHRXWRISRVVLEOH
FKRLFHV
2))±7KHUHDUHQRDOWHUQDWHDQJOHVUHFRUGHGIRUWKLVVFHQH
7KHIROORZLQJLQIRUPDWLRQLVGLVSOD\HGDWWKHWRSRIWKHVFUHHQGXULQJ9&'SOD\EDFN
75.±³´LQGLFDWHVWKH¿UVWRIWUDFNVRQWKH9&'LVFXUUHQWO\SOD\LQJ
3%&,QGLFDWHVZKHQ3%&3OD\EDFN&RQWUROLVWXUQHGRQ
±³;´LQGLFDWHVUHSHDWSOD\LV2))³´LQGLFDWHVUHSHDWWUDFN³'´LQGLFDWHV
UHSHDWGLUHFWRU\DQG³$´LQGLFDWHVUHSHDWGLVF
3UHVVWKHUHSHDWHGO\WRYLHZWKHIROORZLQJLQIRUPDWLRQIRUHODSVHGUHPDLQLQJ
SOD\LQJWLPH
±WRWDOHODSVHGSOD\LQJWLPHRIFXUUHQWWUDFN
&±±UHPDLQLQJSOD\LQJWLPHRIFXUUHQWWUDFN
7±WRWDOHODSVHGSOD\LQJWLPHIRUFXUUHQWGLVF
7±±UHPDLQLQJSOD\LQJWLPHIRUFXUUHQWGLVF
5HPRWH&RQWURO'LUHFW7UDFN(QWU\
7RVHOHFWDWUDFNGLUHFWO\XVHWKHQXPEHUSDGRQWKHUHPRWHFRQWURO)RUVLQJOH
GLJLWHQWULHVSUHVVWKHFRUUHVSRQGLQJQXPEHU)RUWZRGLJLWHQWULHVSUHVVWKH
EXWWRQIROORZHGE\WKHODVWGLJLWLHIRUWUDFNSUHVVDQGWKHQ
*272'LUHFW7UDFN&KDSWHU$FFHVV
8VHWKH*272IXQFWLRQWRDFFHVVDWUDFNFKDSWHUGLUHFWO\
3UHVVWKH*272EXWWRQRQWKHUHPRWHFRQWURO7KH2Q6FUHHQ'LVSOD\
LQIRUPDWLRQZLOODSSHDUZLWKWKHWUDFNQXPEHUKLJKOLJKWHG
8VHWKHQXPEHUNH\VRQWKHUHPRWHFRQWUROWRHQWHUWKHGLJLWWUDFNQXPEHU
GLUHFWO\LHIRUWUDFNHQWHU³´
3UHVVWKH(17(5EXWWRQWRFRQ¿UPDQGEHJLQSOD\EDFN
0=3$

0386%23(5$7,21
,QVHUW5HPRYH86%'HYLFH
3OD\3DXVH
7UDFN6HOHFW
0S0RQLWRU'LVSOD\
7RFRQQHFWD86%GHYLFHORFDWHWKH86%
LQWHUIDFHFRQQHFWRUORFDWHGQHDUWKH
ERWWRPOHIWFRUQHURQWKHIURQWRIWKHUDGLR
,QVHUWWKH86%GHYLFHLQWRWKH86%MDFNWR
DXWRPDWLFDOO\DFFHVV86%PRGHDQGEHJLQ
SOD\EDFNWKH/&'ZLOOGLVSOD\³/2$',1*´
ZKLOH¿OHVDUHLQLWLDOO\ORDGHG
:KHQ86%GHYLFHLVUHPRYHGSUHVVWKH
)0$0EXWWRQ',6&EXWWRQ86%EXWWRQRU
$8;EXWWRQWRFKDQJHWRDQRWKHUPRGHDQG
WKHQUHPRYHWKH86%GHYLFHIURPWKH86%
FRQQHFWRU
3UHVVWKH',6&EXWWRQWRDFFHVV86%
PRGHIURPDQ\RWKHUPRGH
127(03YLGHRIRUPDWLVQRWVXSSRUWHG
$IWHUORDGLQJDQ03GLVFRU86%GHYLFHWKHIROORZLQJVFUHHQZLOODSSHDURQ\RXU
RXWSXW0RQLWRU
1RWHVRQ033OD\EDFN
$Q\GLUHFWRU\WKDWGRHVQRWLQFOXGHDQ03¿OHLVVNLSSHG
0D[LPXPQXPEHURIIROGHUVLQFOXGLQJVNLSSHGGLUHFWRULHV
0D[LPXPQXPEHURIIROGHUOHYHOV
0D[LPXPQXPEHURI03¿OHV
0D[LPXPQXPEHURIFKDUDFWHUVIRU03¿OHQDPHDQGIROGHUQDPH
0D[LPXPQXPEHURI&KDUDFWHUVRI,'7DJ
,'7DJYHUVLRQ
,'7DJYHUVLRQ[
6HOHFWRQHRIWKHVHLFRQVWRDFFHVVWKHFRUUHVSRQGLQJPHGLDRQ\RXUGLVFRU86%
GHYLFH,IWKHPHGLDW\SHLVQRWSUHVHQWWKHLFRQZLOOQRWEHVHOHFWDEOH
$XGLR 3KRWRV 9LGHR
3UHVVWKH__EXWWRQWRVXVSHQGRUUHVXPHGLVFSOD\
:KHQSOD\EDFNLVVWRSSHGSUHVVWKH!!_RU_EXWWRQRU!!_RU_EXWWRQRQ
WKHUHPRWHFRQWUROWRVHDUFKLQFXUUHQWIROGHU'XULQJSOD\EDFNSUHVVWKH!!_RU_
EXWWRQWRDFFHVVWKHSUHYLRXVQH[W¿OH7KHVHOHFWHG¿OHQXPEHUZLOODSSHDURQWKH
GLVSOD\
$/$50
/28'
781(
781(
92/
92/
352* /$1* 537 7,7/(
6285&(
=220
$1*/(
$8' *272
0(18
$6
36
(17(5
0=3$
,IWKHXVHUFRQQHFWVD86%PDVVVWRUDJHGHYLFHWKHUDGLRDXWRPDWLFDOO\SRZHUV
RQLIQHFHVVDU\DQGVZLWFKHVWRGLJLWDO¿OHSOD\EDFNPRGHDQGVHOHFWVWKDW
SK\VLFDOPHGLD&KDQJLQJPRGHVRUWXUQLQJRIIWKHUDGLRSDXVHVSOD\EDFN
3OD\EDFNZLOOUHVXPHH[DFWO\ZKHUHSDXVHGZKHQUHWXUQLQJWRGLJLWDO¿OH
SOD\EDFNPRGH
$8; +'0, 86%

)DVW)RUZDUG5HYHUVH
3URJUDPPHG3OD\EDFN
5HPRWH&RQWURO'LUHFW7UDFN(QWU\
*272'LUHFW7UDFN&KDSWHU$FFHVV
3UHVVWKH!!_RU_EXWWRQIRUPRUHWKDQWKUHHVHFRQGVRUSUHVVWKH!!RU
EXWWRQRQWKHUHPRWHFRQWUROWRIDVWIRUZDUGRUIDVWUHYHUVH3UHVVDQG
KROGRQFHIRU)25:$5';3UHVVDQGKROGDGGLWLRQDOWLPHVIRU)25:$5';
;;RU3/$<3UHVVWKHX,,EXWWRQRQWKHFRQWUROSDQHORUUHPRWHFRQWURO
WRHQGIDVWIRUZDUGRUUHYHUVHDQGUHVXPHQRUPDOSOD\EDFN
8VHWKHŻŹRUŸźFXUVRUEXWWRQVRQWKHUHPRWHFRQWUROWRDFFHVVWKH
¿HOGVRQWKH³352*´VFUHHQ
8VHWKHQXPEHUEXWWRQVRQWKHUHPRWHFRQWUROWRHQWHUDWUDFNQXPEHULQHDFK
¿HOG
3UHVVWKHX__EXWWRQRQWKHUHPRWHFRQWURORUKLJKOLJKW³3/$<´RQVFUHHQ
DQGWKHQSUHVVWKH(17(5EXWWRQWREHJLQSOD\EDFNLQWKHQXPEHUHGRUGHU
LQGLFDWHGWRGHOHWHWKHOLVWKLJKOLJKW³&/($5´DQGWKHQSUHVV(17(53UHVV
352*WRH[LWWKHSURJUDPPHGSOD\EDFNVFUHHQ
7RVHOHFWD¿OHGLUHFWO\XVHWKHQXPEHUSDGRQWKHUHPRWHFRQWURO)RUVLQJOH
GLJLWHQWULHVSUHVVWKHFRUUHVSRQGLQJQXPEHU)RUWZRGLJLWHQWULHVSUHVVWKH
EXWWRQIROORZHGE\WKHODVWGLJLWLHIRU¿OHSUHVVDQGWKHQ
8VHWKH*272IXQFWLRQWRDFFHVVDWUDFNFKDSWHUGLUHFWO\
3UHVVWKH*272EXWWRQRQWKHUHPRWHFRQWURO7KH2Q6FUHHQ'LVSOD\
LQIRUPDWLRQZLOODSSHDUZLWKWKH¿OHQXPEHUKLJKOLJKWHG
8VHWKHQXPEHUNH\VRQWKHUHPRWHFRQWUROWRHQWHUWKHGLJLWWUDFNQXPEHU
GLUHFWO\LHIRU¿OHHQWHU³´
3UHVVWKH(17(5EXWWRQWRFRQ¿UPDQGEHJLQSOD\EDFN
3UHVVWKH352*EXWWRQRQWKHUHPRWHFRQWUROWRDFFHVVWKHSURJUDPPHG
SOD\EDFNVFUHHQ
0S3OD\EDFN,QIRUPDWLRQ
7KHIROORZLQJLQIRUPDWLRQLVGLVSOD\HGDWWKHWRSRIWKHVFUHHQGXULQJ&'SOD\EDFN
75.±³´LQGLFDWHVWKHQLQWKRIWUDFNVRQWKHGLVFLVFXUUHQWO\SOD\LQJ
±³;´LQGLFDWHVUHSHDWSOD\LV2))³´LQGLFDWHVUHSHDWVRQJDQG³'´LQGLFDWHV
UHSHDWGLUHFWRU\IROGHU
3UHVVUHSHDWHGO\WRYLHZWKHIROORZLQJLQIRUPDWLRQIRUHODSVHGUHPDLQLQJSOD\LQJ
WLPH
±WRWDOHODSVHGSOD\LQJWLPHIRUGLVF
&±±UHPDLQLQJSOD\LQJWLPH
7±WRWDOHODSVHGSOD\LQJWLPHIRUFXUUHQWWUDFN
&±±UHPDLQLQJSOD\LQJWLPHIRUFXUUHQWWUDFN
0=3$
5HSHDW537
3UHVVWKH537EXWWRQRQWKHUHPRWHFRQWUROPXOWLSOHWLPHVGXULQJSOD\EDFN
WRVHOHFWIURPWKHIROORZLQJUHSHDWSOD\RSWLRQV537WUDFN537',5IROGHU
537$//GLVF5372))

%/8(7227+23(5$7,21
7KH-:0$LQFOXGHVEXLOWLQ%OXHWRRWKWHFKQRORJ\WKDWDOORZV\RXWRFRQQHFW
WKLVKHDGXQLWWR%OXHWRRWKGHYLFHVIRUVWUHDPLQJDXGLRSOD\EDFN
$ERXW%OXHWRRWK7HFKQRORJ\
%OXHWRRWK0HQX2SWLRQV
3DLULQJD%OXHWRRWK'HYLFH
%OXHWRRWKZLUHOHVVWHFKQRORJ\LVDVKRUWUDQJHZLUHOHVVUDGLRSURWRFRO
2SHUDWLQJLQWKH*+]UDQJHLWWUDQVPLWVDXGLRDQGGDWDDWVSHHGVXSWR
0ELWVRYHUDUDQJHRIXSWRPHWHUV
127(3OHDVHQRWHWKDWVRPH%OXHWRRWKPHQXRSWLRQVDUHRQO\DYDLODEOH
ZKLOHWKHXQLWLVLQ%OXHWRRWK$XGLRPRGH
3UHVVWKH0(18EXWWRQWRHQWHUPHQXDGMXVWPHQWPRGH5HSHDWHGO\SUHVV
WKH!!_RU_EXWWRQVRU6(77,1*EXWWRQWRDFFHVVWKH³%OXHWRRWK2Q2II´
PHQXIXQFWLRQ5RWDWHWKHYROXPHHQFRGHUNQREWRVHOHFW%/8(7227+21WKHQ
SUHVVWKH(17(5EXWWRQWRWXUQWKH%OXHWRRWKIXQFWLRQ2QRU2II7KHIROORZLQJ
PHQXRSWLRQVDUHDYDLODEOHZKHQWKHXQLWLVLQ%OXHWRRWKPRGH
y%OXHWRRWK3DLU(17(5!3UHVVWKH0(18EXWWRQIRUDERXWVHFRQGVWR
VWDUWSDLULQJZLWKD%OXHWRRWKHQDEOHGGHYLFH
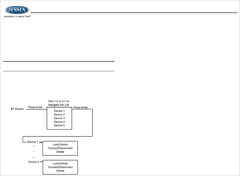
y%OXHWRRWK'HYLFH3UHVVWKH(17(5NQREEXWWRQWRYLHZDOLVWRISUHYLRXVO\
SDLUHGPRELOHGHYLFHVPRGHOV3UHVVWKH!!_RU_EXWWRQVWRYLHZGHYLFHVIURP
WKHOLVW<RXFDQQRWGHOHWHDGHYLFHWKDWLVDFWLYHO\FRQQHFWHG3UHVVWKH(17(5
NQREEXWWRQWRVHOHFWWKHGHYLFH3UHVVWKH!!_RU_EXWWRQWRFKRRVH
/RFNHG8QORFNHG&RQQHFW'LVFRQQHFWRU'HOHWHIRUWKLVGHYLFH
y',6&211(&77RGLVFRQQHFWDSDLUHGGHYLFHSUHVVWKH(17(5NQREEXWWRQWR
WHPSRUDULO\UHPRYHWKH%7OLQN7KHOLQNFDQEHUHHVWDEOLVKHGWKURXJK\RXU
SKRQHPHQXE\VHOHFWLQJWKH-:0$IRUFRQQHFWLRQ
y/2&.('81/2&.('7KH-:0$FDQVWRUHXSWRGHYLFHVIRU%7
FRQQHFWLRQ7KHGHYLFHVDUHVWRUHGLQ),)2)LUVW,Q)LUVW2XWRUGHU7RSUHYHQW
DGHYLFHIURPEHLQJEXPSHGIURPWKHOLVWZKHQPRUHWKDQGHYLFHVDUHXVHG
\RXPXVWORFNWKHGHYLFH7R/RFN8QORFNDGHYLFHSUHVVWKH(17(5NQRE
EXWWRQ
y'(/(7(7RGHOHWHDGHYLFHIURPWKHOLVW3UHVVWKH(17(5NQREEXWWRQ
%HIRUH\RXEHJLQFRQVXOWWKHRZQHU¶VPDQXDOIRUWKH%OXHWRRWKGHYLFH\RXZDQWWRSDLU
ZLWKWKH-:0$
0DNHVXUHWKHGHYLFH\RXLQWHQGWRSDLUZLWKLVSRZHUHGRQDQG%OXHWRRWKLVHQDEOHG
:LWKWKH-:0$LQ%OXHWRRWK$XGLRPRGHSUHVVDQGKROGWKH(17(5EXWWRQIRU
VHFRQGVWRVWDUW%OXHWRRWKSDLU7KH-:0$ZLOOGLVSOD\3DLULQJDQGLVQRZUHDG\
WRSDLU:LWKWKH%OXHWRRWKIXQFWLRQRIWKHPRELOHGHYLFHWXUQHGRQVHDUFKIRUD
%OXHWRRWKGHYLFH
:KHQWKH%OXHWRRWKGHYLFHKDVFRPSOHWHGLWVVHDUFKWKHPRELOHGHYLFHZLOOGLVSOD\
WKH%OXHWRRWKGHYLFHQDPH-:0$
6HOHFW%73$86(RQWKHUDGLRDQGHQWHUWKHSDLULQJSDVVZRUGLIUHTXHVWHG
$IWHUFRQQHFWLQJVXFFHVVIXOO\\RXDUHDEOHWROLVWHQWRPXVLFVWRUHGRQ\RXU%OXHWRRWK
HQDEOHGGHYLFHWKURXJKWKH-:0$
$QVZHULQJD&DOO
:KHQDQVZHULQJDFDOOXVLQJWKHFRQQHFWHGSKRQH%7$8',2ZLOOSDXVH$IWHU
KDQJLQJXSIURPWKHFDOO%7$8',2WRFRQWLQXHRQVRPHSKRQHV,WPD\EHQHFHVVDU\
WRSUHVVWKHSOD\EXWWRQWRUHVXPH%7$8',2
%OXHWRRWK$XGLR$'3
7KH$'3PXVLFLVDYDLODEOHIRU%OXHWRRWKHQDEOHGSKRQHVZKHQWKHSKRQHLV
FRQQHFWHG7RDFFHVV%OXHWRRWKPRGHDQGSOD\VRQJVVWRUHGLQ\RXUSKRQHSUHVV
WKH%7EXWWRQWRHQWHUWKH%OXHWRRWKPRGH
:KLOHLQ%OXHWRRWKPRGHWKH³%73$86(´ZLOOGLVSOD\RQWKH/&'
0=3$

3DXVLQJ3OD\EDFN
'XULQJSOD\EDFNSUHVVWKHᇬ,,EXWWRQWRSDXVHWKH%OXHWRRWKDXGLRSOD\EDFN
³%73$86(´ZLOODSSHDURQWKH/&'3UHVVᇬ,,EXWWRQDJDLQWRUHVXPHSOD\EDFN
,I\RXFKDQJHWRDQRWKHUPRGHWKHPRELOHGHYLFHDXGLRZLOOSDXVH3UHVVWKH%7
EXWWRQWRUHWXUQWR%OXHWRRWKPRGHDQGUHVXPHPRELOHSKRQHDXGLR
SOD\EDFN
127(,ID%OXHWRRWKGHYLFHLVGLVFRQQHFWHGGXHWRWKHSRZHUEHLQJWXUQHG
RIIRULIWKHGHYLFHLVGLVFRQQHFWHGLQDGYHUWHQWO\WKHXQLWZLOODXWRPDWLFDOO\
VHDUFKIRUWKHPDWFKLQJ%7PRELOHSKRQHZKHQWKHSRZHULVUHVWRUHG
$3323(5$7,21
-(16(16SHFLDOW\&RQWUROOHULVWKHXOWLPDWHZLUHOHVVUHPRWHFRQWUROIRU\RXU
-(16(1VWHUHRV\VWHP6WRUHDZD\\RXUROGUHPRWHVDQGHQMR\WKHFRQYHQLHQFHRI
DOOWKHSULPDU\IXQFWLRQVRI\RXU-(16(1VWHUHRULJKWIURP\RXUSKRQHRUWDEOHWE\
WUDQVIRUPLQJ\RXUPRELOHGHYLFHLQWRDIXQFWLRQDOVWHUHRUHPRWHFRQWURO
)HDWXUHV
&RQQHFWLQJDQGXVLQJM&RQWURODSS
7KLVDSSFRQWUROVDOORIWKHSULPDU\IXQFWLRQVRI\RXUVWHUHRIHDWXUHVLQFOXGLQJ
y3RZHURQRII
y9ROXPHDQGPXWH
y&''9'SOD\HU
y$0)0UDGLRWXQHUDFFHVVVWDWLRQUHFDOOVWRUHSUHVHWVVZLWFKVRQJV
y%OXHWRRWKVWUHDPLQJDXGLR
y)LOHVWUXFWXUHYLVLELOLW\WUDFNVHOHFWLRQWUDFNDXGLEOHVFDQXSDQGGRZQYLD86%
y$X[LOLDU\DXGLRLQSXWFRQWURO±DX[LOLDU\DQDORJDX[LOLDU\GLJLWDOFRD[LDO
DX[LOLDU\GLJLWDORSWLFDO
y6SHDNHUVHOHFWLRQ$%DQGRU&
y$XGLRPHQXFRQWUROVEDVVWUHEOHEDODQFHIDGHUHTXDOL]HUYROXPHDQG
VSHDNHUVHOHFWLRQVHWWLQJV
y&ORFNZLWKVOHHSWLPHDQGDODUP
y9LVXDOGLVSOD\IHHGEDFNVR\RXFDQVHHDUWLVWWLWOHDQGDOEXPRQ\RXUPRELOH
VFUHHQ
$IWHUGRZQORDGLQJDQGLQVWDOOLQJM&RQWURODSSRQ\RXUGHYLFHSDLU\RXUGHYLFHWRWKH
-:0$DVVWDWHGDERYHIRU%OXHWRRWKSDLULQJ
:KHQM&RQWUROLVLQVWDOOHGRQ$QGURLGRSHUDWLQJV\VWHPFORVHWKHDSSEHIRUH
%OXHWRRWKSDLULQJRWKHUZLVHWKHUHPD\EHHUURUVRQ%OXHWRRWKFRQQHFWLRQ
6HOHFWLQJ7UDFNV
'XULQJSOD\EDFNSUHVVWKH!!_RU_EXWWRQWRSOD\WKHSUHYLRXVRUQH[W
WUDFN
0=3$

5(027(&21752/23(5$7,21
5() '(6&5,37,21 781(5 %/8(7227+ &'0386% '9'
3RZHU
92/
(17(5
$/$50
/$1*
1XPHULF
.H\ERDUG
6XEWLWOH
0XWH/28'
3UHYLRXV1H[W
(MHFW'LVF (MHFW'LVF (MHFW'LVF (MHFW'LVF
'LUHFWLRQDO
%XWWRQV
)DVW5HYHUVH
)RUZDUG
3OD\3DXVH6WRS
7,7/(
7XUQUDGLRRQVWDQGE\
PRGH
7XUQUDGLRRQVWDQGE\
PRGH
7XUQUDGLRRQVWDQGE\
PRGH
7XUQUDGLRRQVWDQGE\
PRGH
$GMXVWYROXPHXSGRZQ
3UHVVIRU$XGLR&RQWURO
6HWXSPHQX
$GMXVWYROXPHXSGRZQ
3UHVVIRU$XGLR&RQWURO
6HWXSPHQX
$GMXVWYROXPHXSGRZQ
3UHVVIRU$XGLR&RQWURO
6HWXSPHQX
$GMXVWYROXPHXSGRZQ
3UHVVIRU$XGLR&RQWURO
6HWXSPHQX
781(
781(
6HWXS
(MHFW
352*
7XQHWRKLJKHUVWDWLRQ
7XQHWRORZHUVWDWLRQ
7XUQWKHDODUPIHDWXUH
RQRII
7XUQWKHDODUPIHDWXUH
RQRII
7XUQWKHDODUPIHDWXUH
RQRII
'LVSOD\3URJUDP3OD\
0HQX
'LVSOD\0212/
02125RU67(5(2
6HOHFWDOWHUQDWHDXGLR
ODQJXDJHLIDYDLODEOH
'LVSOD\3URJUDP3OD\
0HQX
7XUQWKHDODUPIHDWXUH
RQRII
&RQ¿UPPHQXVHOHFWLRQ &RQ¿UPPHQXVHOHFWLRQ
8VHWRDFFHVVSUHVHW
VWDWLRQV
6LOHQFH$XGLRRXWSXW
3UHVVDQGKROGWRWXUQ
/28'1(66IHDWXUH
RQRII
6LOHQFH$XGLRRXWSXW
3UHVVDQGKROGWRWXUQ
/28'1(66IHDWXUH
RQRII
6HOHFWQH[WSUHYLRXV
WUDFN
6HOHFWQH[WSUHYLRXV
WUDFN
0RYHWRGHVLUHGPHQX
LWHPDQGWKHQSUHVV
(17(5WRFRQ¿UP
)DVW)RUZDUG;;;
;)DVW5HYHUVH;
;;;
3DXVHUHVXPH
SOD\EDFN
3DXVHUHVXPH
SOD\EDFN
6WRSSOD\EDFN 6WRSSOD\EDFN
3DXVHUHVXPH
SOD\EDFN
)DVW)RUZDUG;;;
;)DVW5HYHUVH;
;;;
8VHZLWK'9'PHQXWR
PRYHWRGHVLUHGPHQX
LWHPDQGWKHQSUHVV
(17(5WRFRQ¿UP
6HOHFWQH[WSUHYLRXV
WUDFN
6LOHQFH$XGLRRXWSXW
3UHVVDQGKROGWRWXUQ
/28'1(66IHDWXUH
RQRII
6LOHQFH$XGLRRXWSXW
3UHVVDQGKROGWRWXUQ
/28'1(66IHDWXUH
RQRII
9LHZ6(783PHQX 9LHZ6(783PHQX
&KRRVHVXEWLWOH
ODQJXDJHLIDYDLODEOH
(QWHUWUDFNQXPEHUWR
DFFHVVWUDFNGLUHFWO\
)RUWUDFN1XPEHU!
XVHIROORZHGE\
VHFRQGGLJLW
(QWHUWUDFNQXPEHUWR
DFFHVVWUDFNGLUHFWO\
)RUWUDFN1XPEHU!
XVHIROORZHGE\
VHFRQGGLJLW
$/$50
/28'
781(
781(
92/
92/
352* /$1* 537 7,7/(
6285&(
=220
$1*/(
$8' *272
0(18
$6
36
(17(5
0=3$

7,7/(
537
$1*/(
*272
'LVSOD\
$636
0(18
3UHVVWRYLHZWLWOH
PHQX8VHGLUHFWLRQDO
DUURZVDQGSOD\EXWWRQ
WRSOD\VHOHFWHGWLWOH
0D\QRWEHVXSSRUWHG
E\DOOGLVFV
5HSHDWWUDFN 5HSHDWFKDSWHU
6285&(
=220
$8'
6HOHFWVRXUFHIRU
SOD\EDFN
$FFHVV$XGLR0HQX
RSWLRQV
%URZVHSUHVHWVWDWLRQV
VHFLQWHUYDO3UHVV
DQGKROGWRVFDQVWRUH
VWDWLRQV
$FFHVVV\VWHP0(18 $FFHVVV\VWHP0(18 $FFHVVV\VWHP0(18
$FFHVV$XGLR0HQX
RSWLRQV
$FFHVV$XGLR0HQX
RSWLRQV
$FFHVV$XGLR0HQX
RSWLRQV
6HOHFWVRXUFHIRU
SOD\EDFN
6HOHFWVRXUFHIRU
SOD\EDFN
6HOHFWVRXUFHIRU
SOD\EDFN
6HOHFWH[DFWWLPHWUDFN
RUFKDSWHUIRUSOD\EDFN
6HOHFWH[DFWWLPHWUDFN
RUFKDSWHUIRUSOD\EDFN
6HOHFWDOWHUQDWHYLHZLQJ
DQJOHLIDYDLODEOH
=RRPSLFWXUHRUSUHVV
UHSHDWHGO\WRFKDQJH
PDJQL¿FDWLRQOHYHO
'LVSOD\FXUUHQW
SOD\EDFNLQIRUPDWLRQRQ
WKHVFUHHQ
'LVSOD\FXUUHQW
SOD\EDFNLQIRUPDWLRQRQ
WKHVFUHHQ
3UHVVWRDFFHVVV\VWHP
0(183UHVVDQGKROG
WRDFFHVV'9'0(18
0=3$

'9'6(7830(18
3UHVVWKHVHWXSEXWWRQRQWKHUHPRWHFRQWUROWRDFFHVVWKH6(783
PHQXDQGDGMXVWV\VWHPVHWWLQJVIRUWKHIROORZLQJFDWHJRULHV
6\VWHP6HWXS
/DQJXDJH6HWXS
$XGLR6HWXS
9LGHR6HWXS
'LJLWDO6HWXS
x796\VWHP7KLVLWHPLVXVHGWRVHOHFWD79VLJQDOV\VWHPWRPDWFK\RXU79
VHW6HOHFWRQHRIWKHIROORZLQJRSWLRQV$872176&RU3$/
x6FUHHQ6DYHU7XUQ6FUHHQ6DYHUIHDWXUH2Q2II
x797\SH6HOHFWRQHRIWKHIROORZLQJSLFWXUHIRUPDWV36/%RU
LVDOHWWHUER[VHOHFWLRQDQGLVZLGHVFUHHQ
x3DVVZRUG7KLVLWHPDOORZVWKHVHOHFWLRQRIDQHZIRXUGLJLWFRGHWRXVHIRU
VHFXULW\SXUSRVHV
x5DWLQJ6HOHFWWKHSDUHQWDOFRQWUROOHYHOIRUDOO'9'SOD\7KHVHFXULW\
SDVVZRUGLVUHTXLUHGWRPDNHFKDQJHVWRWKLVIHDWXUH
x'HIDXOW8VHWKLVLWHPWRUHVWRUHGHIDXOWVHWWLQJVDWDQ\WLPH
x2Q6FUHHQ'LVSOD\26'/DQJXDJH6HWWKH26'ODQJXDJHWRRQHRIWKH
IROORZLQJ(QJOLVK*HUPDQ6SDQLVK)UHQFK
x$XGLR/DQJXDJH6HWWKHDXGLRODQJXDJHWRRQHRIWKHIROORZLQJ(QJOLVK
-DSDQHVH)UHQFK6SDQLVK3RUWXJXHVH/DWLQRU*HUPDQ
x6XEWLWOH/DQJXDJH6HWWKHVXEWLWOHODQJXDJHWRRQHRIWKHIROORZLQJ(QJOLVK
)UHQFK6SDQLVK3RUWXJXHVH*HUPDQRU2))
x0HQX/DQJXDJH6HWWKHPHQXODQJXDJHWRRQHRIWKHIROORZLQJ(QJOLVK
)UHQFK6SDQLVK3RUWXJXHVH*HUPDQ
:KLOHLQWKHVHWXSPHQXVXVH\RXUGLUHFWLRQDODUURZVWRVHOHFWDQGFKDQJH
VHWWLQJV7KH³XS´DQG³GRZQ´DUURZVKLJKOLJKWWKHRSWLRQVDQGWKH³ULJKW´DQG
³OHIW´DUURZVZLOOFKDQJHWKHVHWWLQJIRUWKHKLJKOLJKWHGRSWLRQ
6\VWHP6HWXS
/DQXDJH6HWXS
$XGLR6HWXS
7KH6\VWHP6HWXSPHQXFRQWUROVWKHIROORZLQJIHDWXUHV
7KH$XGLR6HWXSPHQXFRQWUROVWKHIROORZLQJIHDWXUHV
y$XGLR2XW7KLVLWHPGH¿QHVWKHGLJLWDORXWSXWIRUPDW
y.H\7KLVLWHPFKDQJHVWKHDXGLRRXWSXWNH\
7KH/DQJXDJH6HWXSPHQXFRQWUROVWKHIROORZLQJIHDWXUHV
0=3$

9LGHR6HWXS
'LJLWDO6HWXS
7KH9LGHR6HWXSPHQXFRQWUROVWKHIROORZLQJIHDWXUHV
7KH6SHDNHU6HWXSPHQXFRQWUROVWKHIROORZLQJIHDWXUHV
x%ULJKWQHVV
x&RQWUDVW
x+XH
x6DWXUDWLRQ
x6KDUSQHVV
x230RGH6HOHFW/,1(287RU5)5(02'
x'\QDPLF5DQJH6HOHFW)8//RU2))
x'XDO0RQR6HOHFW67(5(20212/02125RU0,;0212
0=3$

&$5($1'0$,17(1$1&( 7528%/(6+227,1*
x.HHSWKHSURGXFWGU\,ILWGRHVJHWZHWZLSHLWGU\LPPHGLDWHO\/LTXLGV
PLJKWFRQWDLQPLQHUDOVWKDWFDQFRUURGHWKHHOHFWURQLFFLUFXLWV
x.HHSWKHSURGXFWDZD\IURPGXVWDQGGLUWZKLFKFDQFDXVHSUHPDWXUHZHDU
RISDUWV
x+DQGOHWKHSURGXFWJHQWO\DQGFDUHIXOO\'URSSLQJLWFDQGDPDJHFLUFXLW
ERDUGVDQGFDVHVDQGFDQFDXVHWKHSURGXFWWRZRUNLPSURSHUO\
x:LSHWKHSURGXFWZLWKDGDPSHQHGFORWKRFFDVLRQDOO\WRNHHSLWORRNLQJQHZ
'RQRWXVHKDUVKFKHPLFDOVFOHDQLQJVROYHQWVRUVWURQJGHWHUJHQWVWRFOHDQ
WKHSURGXFW
x8VHDQGVWRUHWKHSURGXFWRQO\LQQRUPDOWHPSHUDWXUHHQYLURQPHQWV+LJK
WHPSHUDWXUHFDQVKRUWHQWKHOLIHRIHOHFWURQLFGHYLFHVGDPDJHEDWWHULHV
DQGGLVWRUWRUPHOWSODVWLFSDUWV
,JQLWLRQ
,QWHUIHUHQFH
7KHPRVWFRPPRQVRXUFHRIQRLVHLQUHFHSWLRQLVWKHLJQLWLRQV\VWHP7KLVLVD
UHVXOWRIWKHUDGLREHLQJSODFHGFORVHWRWKHLJQLWLRQV\VWHPHQJLQH7KLVW\SHRI
QRLVHFDQEHHDVLO\GHWHFWHGEHFDXVHLWZLOOYDU\LQLQWHQVLW\RISLWFKZLWKWKH
VSHHGRIWKHHQJLQH
8VXDOO\WKHLJQLWLRQQRLVHFDQEHVXSSUHVVHGFRQVLGHUDEO\E\XVLQJDUDGLR
VXSSUHVVLRQW\SHKLJKYROWDJHLJQLWLRQZLUHDQGVXSSUHVVRUUHVLVWRULQWKH
LJQLWLRQV\VWHP0RVWYHVVHOVHPSOR\WKLVZLUHDQGUHVLVWRUEXWLWPD\EH
QHFHVVDU\WRFKHFNWKHPIRUFRUUHFWRSHUDWLRQ$QRWKHUPHWKRGRIVXSSUHVVLRQ
LVWKHXVHRIDGGLWLRQDOQRLVHVXSSUHVVRUV7KHVHFDQEHREWDLQHGIURPPRVW
&%$UDGLRRUHOHFWURQLFVXSSO\VKRSV
5DGLRUHFHSWLRQLQDPRYLQJHQYLURQPHQWLVYHU\GLIIHUHQWIURPUHFHSWLRQLQD
VWDWLRQDU\HQYLURQPHQWKRPH,WLVYHU\LPSRUWDQWWRXQGHUVWDQGWKHGLIIHUHQFH
$0UHFHSWLRQZLOOGHWHULRUDWHZKHQSDVVLQJXQGHUDEULGJHRUZKHQSDVVLQJ
XQGHUKLJKYROWDJHOLQHV$OWKRXJK$0LVVXEMHFWWRHQYLURQPHQWDOQRLVHLWKDV
WKHDELOLW\WRUHFHLYHDWJUHDWGLVWDQFH7KLVLVEHFDXVHEURDGFDVWLQJVLJQDOV
IROORZWKHFXUYDWXUHRIWKHHDUWKDQGDUHUHÀHFWHGEDFNE\WKHXSSHUDWPRVSKHUH
6\PSWRP 6ROXWLRQ
5DGLRZLOOQRWWXUQ
21RU1RIURQW
SDQHORSHUDWLRQ
5DGLRWXUQV21
EXWQRVRXQG
&''9'GRHVQRW
ORDGIXOO\
&''9'GRHVQRW
SOD\FRUUHFWO\
1R$0RU)0
UHFHSWLRQ
'9'SOD\VVRXQG
EXWQRYLGHR
8QLWGRHVQRW
UHVSRQGWR
5HPRWH&RQWURO
7U\WKHUHVHWEXWWRQ
&KHFNIXVH
&KHFN9RQDFFHVVRU\ZLUHWRUDGLR5('ZLUH
&KHFN*URXQG
9HULI\9ROXPH)DGHU%DODQFH0XWHFRQWUROVDUHVHW
FRUUHFWO\VHHRZQHUVPDQXDO
7U\WKHUHVHWEXWWRQ
9HULI\SURSHUVSHDNHUVHOHFWLRQ
9HULI\SURSHUVSHDNHUFRQQHFWLRQV
&KHFNIRUVKRUWVRURSHQFLUFXLWVRQVSHDNHUZLUHV
y,IVKRUWRQ³$´FKDQQHO³%&´FKDQQHOVZLOOFRQWLQXHWR
IXQFWLRQ
y,IVKRUWRQ³%DQGRU&´FKDQQHOV³$´FKDQQHOZLOOFRQWLQXH
WRIXQFWLRQ
0DNHVXUHWUDQVSRUWVFUHZKDVEHHQUHPRYHGIURPUHDURI
XQLW'LVFZLOOORDGIRUVHYHUDOVHFRQGVDQGWKHQHMHFWLI
WUDQVSRUWVFUHZKDVQRWEHHQUHPRYHG
0DNHVXUHXQLWKDVSRZHUDQGQRRWKHU&''9'LVFXUUHQWO\
LQVLGH
&KHFNWRPDNHVXUHGLVFLVLQVHUWHGFRUUHFWO\
9HULI\GLVFLVIUHHIURPGLUWVFUDWFKHVHWF
&KHFNZLWKIDFWRU\&GV
,QVSHFWUDGLRVFKDVVLVWRYHULI\VKLSSLQJVFUHZVKDYHEHHQ
UHPRYHG
&KHFNIDFWRU\RULJLQDO&'VIRUFRPSDWLELOLW\ZDUQLQJVGXHWR
YDULRXVFRS\SURWHFWLRQPXOWLPHGLDFRQWHQWHWF
9HULI\\RXDUHWXQHGWRDYDOLGVWDWLRQ
&KHFN\RXUDQWHQQDFRQQHFWLRQRQUHDURIVWHUHR
7U\DGLIIHUHQWDQWHQQD
0DNHVXUHWKH+'0,FDEOHLVURXWHGIURPWKH+'0,RXWSXWWR
WKHLQSXWRQWKHWHOHYLVLRQ
9HULI\WKDW\RXKDYHDFOHDUOLQHRIVLJKWIRUWKH,5VLJQDO
&KHFNWKHEDWWHULHV
&RQ¿UPWKHUHPRWH,5VHQVRULQSOXJJHGLQWR,5LQSXWLI
DSSOLFDEOH
0=3$

63(&,),&$7,216
)07XQHU
)UHTXHQF\&RYHUDJH86$WR0+]
)UHTXHQF\&RYHUDJH(XURSHWR0+]
6HQVLWLYLW\ȝ9
6WHUHR6HSDUDWLRQ#N+]!G%
$07XQHU
)UHTXHQF\5DQJH86$N+]
)UHTXHQF\5DQJH(XURSHN+]
6HQVLWLYLW\61 G%ȝ9
$PSOL¿HU
2XWSXW3RZHU:[
2XWSXW,PSHGDQFH&RPSDWLEOHZLWKȍRKPVVSHDNHUVRKPORDGPLQLPXP
'9'
)UHTXHQF\5HVSRQVH+]
&KDQQHO6HSDUDWLRQG%
615DWLRG%
'LVWRUWLRQ
*HQHUDO
3RZHU6XSSO\5HTXLUHPHQWV'&9ROWV1HJDWLYH*URXQG
2SHUDWLQJ9ROWDJH9'&
2YHUDOO'LPHQVLRQVPP:[PP'[PP+
´:[´'[´+
0RXQWLQJ'LPHQVLRQVPP:[PP'[PP+
´:[´'[´+
:HLJKW.*
OEV
)&&1RWHV
0=3$
127(7KLVHTXLSPHQWKDVEHHQWHVWHGDQGIRXQGWRFRPSO\ZLWKWKHOLPLWVIRUD
&ODVV%GLJLWDOGHYLFHSXUVXDQWWR3DUWRIWKH)&&5XOHV7KHVHOLPLWVDUH
GHVLJQHGWRSURYLGHUHDVRQDEOHSURWHFWLRQDJDLQVWKDUPIXOLQWHUIHUHQFHLQD
UHVLGHQWLDOLQVWDOODWLRQ7KLVHTXLSPHQWJHQHUDWHVXVHVDQGFDQUDGLDWHUDGLR
IUHTXHQF\HQHUJ\DQGLIQRWLQVWDOOHGDQGXVHGLQDFFRUGDQFHZLWKWKHLQVWUXFWLRQV
PD\FDXVHKDUPIXOLQWHUIHUHQFHWRUDGLRFRPPXQLFDWLRQV+RZHYHUWKHUHLVQR
JXDUDQWHHWKDWLQWHUIHUHQFHZLOOQRWRFFXULQDSDUWLFXODULQVWDOODWLRQ,IWKLV
HTXLSPHQWGRVHFDXVHKDUPIXOLQWHUIHUHQFHWRUDGLRRUWHOHYLVLRQUHFHSWLRQZKLFK
FDQEHGHWHUPLQHGE\WXUQLQJWKHHTXLSPHQWRIIDQGRQWKHXVHULVHQFRXUDJHGWRWU\
WRFRUUHFWWKHLQWHUIHUHQFHE\RQHRUPRUHRIWKHIROORZLQJPHDVXUHV
5HRULHQWRUUHORFDWHWKHUHFHLYLQJDQWHQQD
,QFUHDVHWKHVHSDUDWLRQEHWZHHQWKHHTXLSPHQWDQGUHFHLYHU
&RQQHFWWKHHTXLSPHQWLQWRDQRXWOHWRQDFLUFXLWGLIIHUHQWIURPWKDWWRZKLFKWKH
UHFHLYHULVFRQQHFWHG
&RQVXOWWKHGHDOHURUDQH[SHULHQFHGUDGLR79WHFKQLFLDQIRUKHOS
:$51,1*&KDQJHVRUPRGL¿FDWLRQVQRWH[SUHVVO\DSSURYHGE\WKHSDUW\
UHVSRQVLEOHIRUFRPSOLDQFHFRXOGYRLGWKHXVHU¶VDXWKRULW\WRRSHUDWHWKHHTXLSPHQW
7KLVHTXLSPHQWFRPSOLHGZLWK)&&UDGLDWLRQH[SRVXUHOLPLWVVHWIRUWKIRUDQ
XQFRQWUROOHGHQYLURQPHQW
127(7KHPDQXIDFWXUHULVQRWUHVSRQVLEOHIRUDQ\UDGLRRU79LQWHUIHUHQFH
FDXVHGE\XQDXWKRUL]HGPRGL¿FDWLRQVWRWKLVHTXLSPHQW6XFKPRGL¿FDWLRQV
FRXOGYRLGWKHXVHUVDXWKRULW\WRRSHUDWHWKHHTXLSPHQW
