Gaggia Circuit Diagram Babila User Manual
2017-06-29
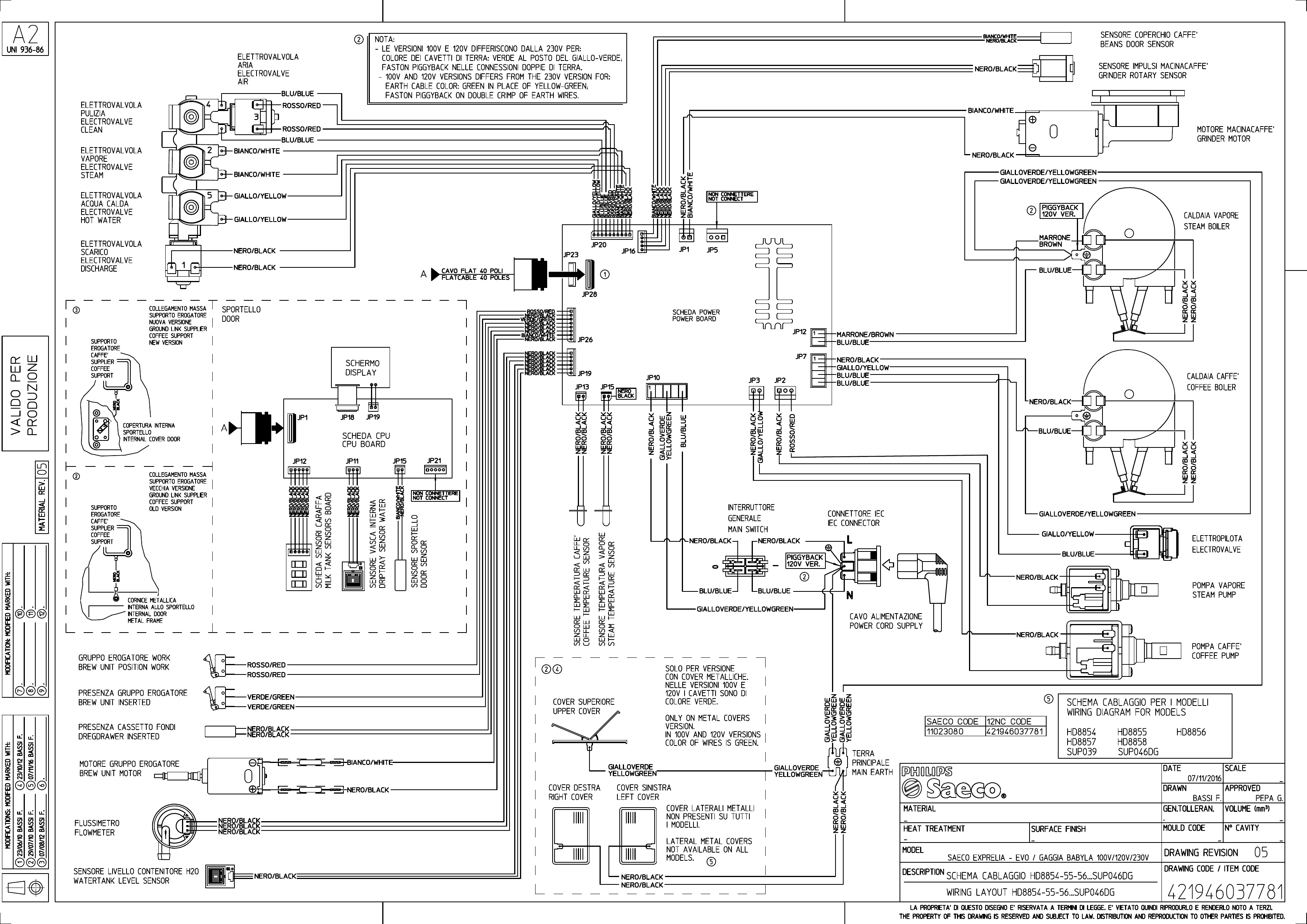
User Manual: Gaggia Circuit Diagram Babila
Open the PDF directly:
View PDF
.
Page Count: 1
29629