Garmin 345 M Flush Mount Kit Gpsmap 620 Z 640 Manual Installation Instructions
2014-07-05
: Garmin 345-M-Flush-Mount-Kit-Gpsmap-620-Z-640-Manual-Installation-Instructions 345-m-flush-mount-kit-gpsmap-620-z-640-manual-installation-instructions garmin pdf
Open the PDF directly: View PDF
.
Page Count: 50

installation instructions (EN)
instructions d’installation (FR)
istruzioni di installazione (IT)
Installationsanweisungen (DE)
instrucciones de instalación (ES)
installationsvejledning (DA)
installeringsinstruksjoner (NO)
installationsinstruktioner (SV)
GPSMAP® 600 Series
Flush Mount Kit
July 2009 190-01006-91 Rev. A Printed in Taiwan

GPSMAP 600 Series Flush Mount Kit Installation Instructions 1
GPSMAP® 600 Series Flush Mount Kit Installation Instructions
Install this kit to ush mount a GPSMAP 600 series device into a at panel.
CAUTION: Always wear safety goggles and a dust mask when drilling, cutting, or sanding.
NOTICE: When drilling or cutting, always check the opposite side of the drilling or cutting surface.
See the Important Safety and Product Information guide in the GPSMAP 600 series product box for product warnings and other important information.
Compare the contents of this package with the packing list on the box. If any pieces are missing, contact your Garmin
®
dealer immediately.
Contact Garmin
Contact Garmin Product Support if you have any questions while installing the GPSMAP 600 series ush mount kit. In the USA, go to
www.garmin.com/support, or contact Garmin USA by phone at (913) 397.8200 or (800) 800.1020.
In the UK, contact Garmin (Europe) Ltd. by phone at 0808 2380000.
In Europe, go to www.garmin.com/support and click Contact Support for in-country support information, or contact Garmin (Europe) Ltd. by
phone at +44 (0) 870.8501241.
Tools and Supplies Needed
Drill and drill bits
Jigsaw
File and sandpaper
Number 2 Phillips screwdriver
Cable ties
Selecting a Location
When selecting a location for the GPSMAP 600 series ush mount kit, consider the following:
Use the ush-mount template provided to determine an appropriately sized location for the housing.
Ensure that all cables reach the unit mounting location.
Ensure that the surface on which you install the housing has at least 3
1
/
2
in. (89 mm) of open space behind it to t the housing and the
connected wires.
Ensure that you have a direct path to the oor behind the housing to install a drain hose.
Install the housing at least 17 in. (43 cm) away from a magnetic compass to prevent electromagnetic interference, which can cause
inaccurate compass readings.
The location should not be exposed to extreme temperature conditions. See the specications section in the owner’s manual of your
GPSMAP 600 series device to determine the safe temperature range for your device.
•
•
•
•
•
•
•
•
•
•
•

2 GPSMAP 600 Series Flush Mount Kit Installation Instructions
Preparing the Dashboard
1. Theush-mounttemplatehasadhesiveontheback.Removetheprotectivelinerandapplythetemplatetothechosenmountinglocation.
2. Using a 3/8in.(9.5mm)drillbit,drilloneormoreofthefourpilotholesinsidethecornersofthetemplatetoinsertthejigsawbladeandbegin
cuttingthemountingsurface.
3. Usingthejigsaw,cutthemountingsurfacealongtheinsideofthesolidlineindicatedontheush-mounttemplate.Usealeandsandpaper
torenethesizeoftheopening.
4. Placetheush-mounthousingintheopeningandmakesurethatthemountinglocationsineachcornerlineupwiththepilotholesonthe
ush-mounttemplateaftercutting,sanding,andling.Iftheydonot,markcorrections.
5. Drillfour1/8in.(3mm)pilotholesinthecorrectlocations.
NOTE: A 1/8in.(3mm)pilotholeisnominalforplywood.Differentdashboardmaterialsmayrequireadifferentsizepilothole.
Installing Additional Cables (Optional)
The power/data cable for the GPSMAP 600 series device is routed through the back of the ush-mount housing at the factory. If you want to
install additional cables, such as a cable for an external GPS antenna, you must route the additional cables through the rubber cable grommet in
the back of the housing before securing the housing to the dashboard.
1. Removetherubbercablegrommetfromthebackoftheush-mounthousing.The
power/datacableisalreadyroutedthroughthecenteropening.Donotremove
thepower/datacable.
2. Removethegrommetplugfromoneorbothsidesofthegrommet,dependingon
thenumberofadditionalcablesyouplantoinstall.Theplugwillremainattached
tothegrommet.Donotcuttheplugfromthegrommet.
NOTICE: Do not remove a grommet plug from the grommet unless you run a cable
through the opening. The grommet plug keeps unwanted water from passing through
the housing behind the dash.
3. Routeanyadditionalcablesthroughtheopeninginthebackofthehousing.
4. Placethedeviceinthemounttodeterminethecorrectcablelength.Seepage3forinformationonplacingthedeviceinthemount.
5. Openthesplitinthegrommetandplaceanadditionalcableinthehole.
6. Insertthegrommetbackintothehousing.
Installing a Drain Hose
When tted in the housing, the GPSMAP 600 series device does not provide a watertight seal, so it is normal that water may enter the housing.
Because of this, there is a small drain located at the back of the housing. Install a section of
3
/
8
in. (9–10 mm) ID vinyl tubing on the drain at
the back of the housing, and secure it with a
5
/
16
–
3
/
8
in. (8–10 mm) hose clamp or with a cable tie. If you use a hose clamp, to avoid breaking the
drain, do not overtighten the hose clamp. Route the drain hose to the oor or to a suitable drain location on the boat. Secure the drain hose the
structure of the boat.
➊➌
➋
➊
Drain
➋
5/16–3/8 in. (8–10 mm) hose clamp (or a cable tie)
➌
3/8 in. (9–10 mm) ID vinyl hose
➊
➌
➋➊
➊
Opening for additional cables
➋
Opening for power/data cable
➌
Grommet plugs (insert the plugs
into any unused openings before
placing the grommet back into the
housing)
Cable Grommet

GPSMAP 600 Series Flush Mount Kit Installation Instructions 3
Installing the Flush-Mount Housing
After you have prepared the dashboard and have installed the cables through the rubber cable grommet, install the ush-mount housing in the
dashboard.
1. Routethecablesfromthegrommetinbackoftheush-mounthousingthroughtheopeningyoucutinthedashboard.
2. Placethehousingintotheopeningyoucutinthedashboard.
3. UsetheincludedM3.5screwstosecurethehousingtothedashboard.
4. Snapthedecorativefaceplateintoplaceonthefrontofthehousing.
➊
Opening in the dashboard
➋
Housing
➌
M3.5 screws (×4)
➍
Decorative face plate
➊
➌➋
➍
Inserting the GPSMAP 600 Series Device into the Flush-Mount Housing
1. Tiltthemountingbracketintheush-mounthousingforward.Youmayneedtopushtheejectbuttonatthetopoftheush-mounthousing.
2. Flipupthelockingtabontopofthemountingbracket.
3. FitthebottomoftheGPSMAP600seriesdeviceintothemounting-bracketcradle.
4. Tiltthedevicebackintothemountingbracketuntilitstops.
5. Flipdownthelockingtabtoholdthedeviceinthemountingbracket.
Placing the GPSMAP 600 Series Device into the Flush-Mount Housing
➊
GPSMAP 600 series device
➋
Mounting bracket
➌
Eject button
➍
Flush-mount housing
➊
➌
➋
➍
6. Connectanyadditionalcablestothebackofthedevice.
7. Tiltthemountingbracketbackintotheush-mounthousing.Thedeviceissecuredinthehousingwithanaudibleclick.
NOTICE: Before placing the GPSMAP 600 series device in the mounting bracket, ensure that all metal contacts on the device, the mounting bracket,
and any connectors are dry to avoid equipment damage.
NOTICE: Place the protective cover over the housing when the device is not in use to prevent water and sun-related damage.

4 GPSMAP 600 Series Flush Mount Kit Installation Instructions
Removing the GPSMAP 600 Series Device from the Flush-Mount Housing
1. Pushtheejectbuttonatthetopoftheush-mounthousing.
2. TilttheGPSMAP600seriesdeviceinthemountingbracketforward.
3. Removeanyadditionalcablesfromthebackofthedevice.
4. Flipupthelockingtabontopofthemountingbracket.
5. Tiltthedeviceforward,andliftitoutofthemountingbracket.
6. Tiltthemountingbracketbackintotheush-mounthousing.
7. Placetheprotectivecoveroverthehousingtokeepdustanddirtfromenteringthehousingwhiletheunitisnotinplace.
Locking the GPSMAP 600 Series Device in the Flush-Mount Housing
The GPSMAP 600 series ush-mount housing features a security lock for theft-deterrent purposes. The security lock is for deterrent purposes
only, and the best way to avoid theft is to remove the device and either take it with you or stow it out of sight when you leave the boat. You do
not need to engage the security lock to use the device under normal circumstances.
To engage the security lock, after you insert the device into the ush-mount housing, use the
supplied security screwdriver to tighten the security screw located to the left of the eject button.
When you tighten the security screw, it locks the eject button used to remove the device. Loosen the
security screw using the security screwdriver to unlock the eject button and remove the device from the housing.
NOTE: You can connect the security screwdriver to a key chain.
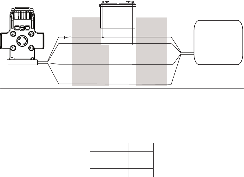
Installing the Power/Data Cable
Connect the power/data cable attached to the GPSMAP 600 series ush-mount bracket to power, as well as to optional NMEA 0183 devices and
to an optional external audio device.
Connecting the Power/Data Cable to Power
Connect the power/data cable to the power source (from 11 to 32 Vdc) of your boat.
If it is necessary to extend the power wires, use 20 AWG wire.
If your boat has an electrical system, you might be able to wire the mount bracket directly to an unused fuse holder on your fuse block. If
you are using the fuse block, remove the supplied in-line fuse holder. You can also wire the mount bracket directly to the battery.
Use an AGC/3AG 2.5 A fuse as a replacement, if needed.
Note: During a typical installation, use only the red and black wires. The other wires on the cable do not have to be connected for normal
operation of the GPSMAP 600 series device. For information on connecting to a NMEA 0183-compatible device, see below.
To connect the power/data cable to power:
1. Useatestlightoravoltmetertodeterminethepolarityofthevoltagesource.
2. Connectthered(+orpositive)wiretothepositivevoltageterminal.Ifyouusethefuseblockontheboat,routethepositiveconnection
throughthefuse.
3. Connecttheblack(-orground)wiretothenegativevoltageterminal.
4. Installorcheckthe2.5Afuseonthefuseblockorinthein-linefuseholder.
•
•
•
•
Security ScrewdriverSecurity Screwdriver

GPSMAP 600 Series Flush Mount Kit Installation Instructions 5
Connecting the Power/Data Cable to a NMEA 0183 Device (Optional)
You can connect the GPSMAP 600 series ush-mount bracket to NMEA 0183-compatible electronic equipment, such as a VHF radio, using
the power/data cable. The GPSMAP 600 series device has two NMEA 0183 ports, and it can communicate with two NMEA 0183-compatible
devices. Refer to the wiring diagram for connecting the power/data cable to NMEA 0183-compatible devices.
Notes:
WhenwiringNMEA0183devicesfortwo-waycommunication,usethecorrespondingTXandRXwiresforeachport.Forexample,ifyou
usetheport1TXwire(yellow),youmustalsousetheport1RXwire(blue).Likewise,ifyouusetheport2TXwire(brown),youmust
alsousetheport2RXwire(white).
IftheNMEA0183deviceyouarewiringonlytransmitsoronlyreceives(one-waycommunication),connecttheappropriateRXorTXwire
fromthemarine-mountbracket,andleavetheotherwireontheportunconnected.
Refertothemanufacturer’sinstructionsforyourNMEA0183deviceforwireidenticationandcongurationinformation.
IfitisnecessarytoextendNMEA0183wires,use28AWGwire.
+-
>
>
>
>
NMEA 0183-COMPATIBLE
DEVICE
WIRE
RED (POWER)
BLACK (GROUND)
RED (POWER)
BLACK (GROUND)
WIRE
COLOR
YELLOW (PORT 1 TX)
OR
BROWN (PORT 2 TX)
BLUE (PORT 1 RX)
OR
WHITE (PORT 2 RX)
NMEA 0183 RX
NMEA 0183 TX
BATTERY
11–32 VDC
FUSE
2.5 A
GPSMAP 600 SERIES
MARINE-MOUNT BRACKET
Wiring the GPSMAP 600 Series Flush-Mount Bracket to a NMEA 0183-compatible Device
Connecting the Power/Data cable to an External Audio Device (Optional)
Connect an external audio device using the wires on the mount-bracket cable. Refer to the table for wire colors. If it is necessary to extend the
audio-signal wires, use 28 AWG wire.
Wire Function Color
Audioleft Violet
Audio right Orange
Audio ground Green
Audio Wire Connections
•
•
•
•
6 GPSMAP 600 Series Flush Mount Kit Installation Instructions
All rights reserved. Except as expressly provided herein, no part of this manual may be reproduced, copied, transmitted, disseminated, downloaded or stored in any storage
medium, for any purpose without the express prior written consent of Garmin. Garmin hereby grants permission to download a single copy of this manual onto a hard drive or
other electronic storage medium to be viewed and to print one copy of this manual or of any revision hereto, provided that such electronic or printed copy of this manual must
contain the complete text of this copyright notice and provided further that any unauthorized commercial distribution of this manual or any revision hereto is strictly prohibited.
Information in this document is subject to change without notice. Garmin reserves the right to change or improve its products and to make changes in the content without
obligation to notify any person or organization of such changes or improvements. Visit the Garmin Web site (www.garmin.com) for current updates and supplemental
information concerning the use and operation of this and other Garmin products.
Garmin
®
, the Garmin logo, and GPSMAP
®
are trademarks of Garmin Ltd. or its subsidiaries, registered in the USA and other countries. These trademarks may not be used
without the express permission of Garmin.

Instructions d’installation du kit d’encastrement GPSMAP série 600 7
GPSMAP® série 600 : instructions d’installation du kit d’encastrement
Installez ce kit pour encastrer un appareil GPSMAP série 600 sur un panneau plat.
ATTENTION : portez toujours des lunettes de protection et un masque antipoussière, lorsque vous percez, coupez ou poncez.
REMARQUE : lorsque vous percez ou coupez, commencez toujours par vérier la nature de la face opposée de l’élément de perçage ou de coupage.
Consultez le guide Informations importantes sur le produit et la sécurité, inclus dans l’emballage du GPSMAP série 600, pour prendre connaissance des
avertissements et autres informations sur le produit.
Comparez le contenu du pack aux éléments répertoriés sur l’emballage. S’il manque certaines pièces, contactez immédiatement votre revendeur
Garmin
®
.
Pour contacter Garmin
Pour toute question concernant l’installation du kit d’encastrement du GPSMAP série 600, contactez le service d’assistance produit de
Garmin. Aux Etats-Unis, rendez-vous sur le site www.garmin.com/support ou contactez Garmin USA par téléphone, au (913) 397.8200
ou au (800) 800.1020.
Au Royaume-Uni, contactez Garmin (Europe) Ltd. par téléphone, au 0808 2380000.
En Europe, rendez-vous sur le site www.garmin.com/support et cliquez sur Contact Support pour obtenir l’assistance requise dans votre pays,
ou contactez Garmin (Europe) Ltd. par téléphone, au +44 (0) 870 850 1241.
Outils et matériel requis
Perceuse et forets
Scie sauteuse
Lime et papier de verre
Tournevis cruciforme numéro 2
Attaches de câble
Choix d’un emplacement
Lorsque vous choisissez un emplacement pour le kit d’encastrement du GPSMAP série 600, tenez compte des indications suivantes :
Utilisez le modèle d’encastrement fourni pour déterminer un emplacement adapté à la taille du boîtier.
Assurez-vous que tous les câbles atteignent l’emplacement choisi pour le montage de l’appareil.
Vériez que la surface sur laquelle vous installez le boîtier dispose d’au moins 89 mm (3
1
/
2
po) d’espace à l’arrière de sorte que le boîtier et
les câbles branchés puissent être logés.
Assurez-vous également que vous disposez d’un accès direct au sol à l’arrière du boîtier pour installer un tuyau d’écoulement.
Installez le boîtier à au moins 43 cm (17 po) de tout compas magnétique an d’éviter les interférences électromagnétiques susceptibles
d’entraîner des lectures inexactes du compas.
L’emplacement choisi ne doit pas être exposé à des conditions de températures extrêmes. Dans le manuel d’utilisation de l’appareil
GPSMAP série 600, consultez la section relative aux caractéristiques techniques an de déterminer la plage des températures de sécurité
pour votre appareil.
•
•
•
•
•
•
•
•
•
•
•

8 Instructions d’installation du kit d’encastrement GPSMAP série 600
Préparation du tableau de bord
1. Unadhésifestprésentàl’arrièredumodèledemontage.Retirezlaprotectionetappliquezlemodèleàl’endroitoùvoussouhaitezencastrer
l’appareil.
2. Al’aided’unforetde9,5mm(3/8po),percezaumoinsl’undesquatretrousd’implantationdanslesanglesdumodèlepouryinsérerlalame
delasciesauteuseetcommencezàentaillerlasurfacedemontage.
3. Al’aidedelasciesauteuse,découpezlasurfacedemontagelelongducôtéintérieurdelalignecontinuedumodèled’encastrement.
Utilisezunelimeetdupapierdeverrepourafnerlecontourdel’ouverture.
4. Placezleboîtierd’encastrementdansl’ouvertureetassurez-vousquelesemplacementsdemontagedechaqueanglesontalignésavecles
trousd’implantationdumodèled’encastrementunefoislasurfacedemontagecoupée,poncéeetlimée.Sil’alignementn’estpascorrect,
faitesdesmarques.
5. Percezquatretrousd’implantationde3mm(1/8po)àl’endroitapproprié.
REMARQUE :3mm(1/8po)estlediamètrenominalpourperceruntroud’implantationdansducontreplaqué.Selonlematériau,vous
devrezpeut-êtreperceruntroud’implantationd’uneautretaille.
Installation de câbles supplémentaires (facultatif)
Le câble d’alimentation/de données du GPSMAP série 600 est acheminé par l’arrière du boîtier d’encastrement en usine. Si vous désirez
installer des câbles supplémentaires, comme un câble d’antenne externe GPS, vous devez acheminer les autres câbles via un passe-câble en
caoutchouc à l’arrière du boîtier avant de xer le boîtier au tableau de bord.
1. Retirezlepasse-câbleencaoutchoucàl’arrièreduboîtierd’encastrement.Le
câbled’alimentation/dedonnéesestdéjàacheminéparl’ouverturecentrale.Ne
retirezpaslecâbled’alimentation/dedonnées.
2. Retirezlabondedupasse-câbleencaoutchoucsurunseulcôtéousurles
deuxcôtésdupasse-câbleenfonctiondunombredecâblessupplémentairesà
installer.Labonderestexéeaupasse-câble.Necoupezpaslabondepourla
retirerdupasse-câble.
REMARQUE : ne retirez aucune bonde du passe-câble sauf si vous faites passer un
câble par l’ouverture. La bonde du passe-câble empêche l’eau de s’inltrer dans le
boîtier par l’arrière de la surface.
3. Achemineztoutcâblesupplémentaireparl’ouverturesituéeàl’arrièreduboîtier.
4. Placezl’appareilsursonsupportandedéterminerlalongueurdecâblenécessaire.Pourplusd’informationsconcernantl’installationde
l’appareilsursonsupport,reportez-vousàlapage9.
5. Ouvrezlafentedupasse-câbleetfaitespasseruncâblesupplémentairedansletrou.
6. Insérezlepasse-câbleàl’arrièreduboîtier.
Installation d’un tuyau d’écoulement
Une fois installé dans le boîtier, l’appareil GPSMAP série 600 n’est pas doté d’une étanchéité infaillible. Il est donc tout à fait normal que
de l’eau puisse s’inltrer dans le boîtier. Pour pallier ce désagrément, un petit tuyau d’écoulement est installé à l’arrière du boîtier. Installez
un tuyau en vinyle d’un diamètre intérieur de 9-10 mm (
3
/
8
po) au niveau du tuyau d’écoulement à l’arrière du boîtier et xez-le à l’aide d’un
collier de serrage de 8-10 mm (
5
/
16
-
3
/
8
po) ou d’une attache de câble. Si vous utilisez un collier de serrage, ne le serrez pas outre mesure pour
éviter de casser le tuyau d’écoulement. Acheminez le tuyau d’écoulement vers le sol ou vers un emplacement d’écoulement approprié du
bateau. Fixez le tuyau d’écoulement à la structure du bateau.
➊➌
➋
➊
Ecoulement
➋
Collier de serrage de 8-10 mm (5/16-3/8 po) (ou une attache de câble)
➌
Tuyau en vinyle d’un diamètre intérieur de 9-10 mm (3/8 po)
➊
➌
➋➊
➊
Ouvertures pour câbles
supplémentaires
➋
Ouverture pour câble
d’alimentation/de données
➌
Bondes du passe-câble (insérez
les bondes dans les ouvertures
inutilisées avant de remettre le
passe-câble dans le boîtier)
Passe-câble

Instructions d’installation du kit d’encastrement GPSMAP série 600 9
Installation du boîtier d’encastrement
Après avoir préparé le tableau de bord et installé les câbles dans le passe-câble en caoutchouc, installez le boîtier d’encastrement dans le tableau
de bord.
1. Acheminezlescâblesdupasse-câblesituéàl’arrièreduboîtierd’encastrementparl’ouverturepréalablementcoupéedansletableau
debord.
2. Placezleboîtierdansl’ouverturecoupéedansletableaudebord.
3. UtilisezlesvisM3.5fourniespourxerleboîtierautableaudebord.
4. Encastrezlafaçadedécorativeàl’avantduboîtier.
➊
Ouverture du tableau de bord
➋
Boîtier
➌
Vis M3.5 (×4)
➍
Façade décorative
➊
➌➋
➍
Insertion de l’appareil GPSMAP série 600 dans le boîtier d’encastrement
1. Basculezversl’avantlesupportdexationduboîtierd’encastrement.Vousdevrezpeut-êtreappuyersurleboutond’éjectionplacéenhaut
duboîtierd’encastrement.
2. Déployezlalanguettedeverrouillageausommetdusupportdemontage.
3. Ajustezlapartieinférieuredel’appareilGPSMAPsérie600danslesupportdexation.
4. Basculezl’appareilversl’arrièredanslesupportdexationjusqu’àcequ’ilsebloque.
5. Abaissezlalanguettedeverrouillagepourmaintenirl’appareildanslesupportdemontage.
Mise en place du GPSMAP série 600 dans le boîtier d’encastrement
➊
Appareil GPSMAP série 600
➋
Support de xation
➌
Bouton d’éjection
➍
Boîtier d'encastrement
➊
➌
➋
➍
6. Branchezlescâblessupplémentairesàl’arrièredel’appareil.
7. Basculezversl’arrièrelesupportdexationduboîtierd’encastrement.Lorsquevousentendezun«clic»,celasigniequel’appareilestxé
auboîtier.
REMARQUE : avant d’installer le GPSMAP série 600 dans le support de xation, assurez-vous que tous les contacts métalliques de l’appareil,
le support de xation et les connecteurs sont secs an de ne pas endommager le matériel.
REMARQUE : placez le capot de protection sur le boîtier lorsque vous n’utilisez pas l’appareil an de ne pas endommager l’appareil en cas de contact
avec de l’eau ou d’exposition au soleil.

10 Instructions d’installation du kit d’encastrement GPSMAP série 600
Retrait de l’appareil GPSMAP série 600 du boîtier d’encastrement
1. Appuyezsurleboutond’éjectionplacéenhautduboîtierd’encastrement.
2. Basculezversl’avantleGPSMAP600danslesupportdemontage.
3. Retirezlescâblessupplémentairessituésàl’arrièredel’appareil.
4. Déployezlalanguettedeverrouillageausommetdusupportdemontage.
5. Basculezl’appareilversl’avantetsoulevez-lepourleretirerdusupportdemontage.
6. Basculezversl’arrièrelesupportdexationduboîtierd’encastrement.
7. Placezlecapotdeprotectionsurleboîtierpouréviterquelapoussièreetlasaletés’inltrentdansleboîtierlorsquel’appareiln’estpas
installédanssonsupport.
Verrouillage de l’appareil GPSMAP série 600 dans le boîtier d’encastrement
Le boîtier d’encastrement de l’appareil GPSMAP série 600 est doté d’un système antivol avec verrouillage de sécurité. Le verrouillage de
sécurité permet uniquement de disposer d’un système antivol ; la meilleure solution pour éviter les vols reste encore de retirer l’appareil et de
l’emporter avec vous ou de le placer hors de vue lorsque vous quittez votre bateau. Il n’est pas nécessaire d’enclencher le verrouillage de
sécurité pour se servir de l’appareil dans des conditions normales d’utilisation.
Pour enclencher le verrouillage de sécurité, vous devez insérer l’appareil dans le boîtier
d’encastrement, puis utiliser le tournevis de sécurité fourni pour serrer la vis de sécurité située à
gauche du bouton d’éjection. Lorsque vous serrez la vis de sécurité, le bouton d’éjection servant à
retirer l’appareil du boîtier se verrouille. Desserrez la vis de sécurité à l’aide du tournevis de sécurité pour déverrouiller le bouton d’éjection et
retirer l’appareil du boîtier.
REMARQUE : vous pouvez accrocher le tournevis de sécurité à un porte-clés.
Installation du câble d’alimentation/de données
Branchez le câble d’alimentation/de données relié au support de xation du GPSMAP série 600 sur l’alimentation électrique, sur des
périphériques NMEA 0183 (facultatif) et sur des périphériques audio externes (facultatif).
Branchement du câble d’alimentation/de données à l’alimentation électrique
Branchez le câble d’alimentation/de données à l’alimentation électrique (entre 11 et 32 V CC) de votre bateau.
Si vous avez besoin d’une rallonge pour l’alimentation, utilisez un câble 20 AWG.
Si votre bateau dispose d’une installation électrique, vous pouvez brancher le support de xation directement sur un porte-fusible inutilisé
de votre bloc-fusibles. Si vous utilisez le bloc-fusibles, retirez le porte-fusible en ligne fourni. Vous pouvez également brancher le support de
xation directement sur la batterie.
Prévoyez un fusible de secours AGC/3AG de 2,5 A, en cas de besoin.
Remarque : pour une installation classique, utilisez uniquement les ls rouge et noir. Les autres ls du câble ne doivent pas être utilisés
dans le cadre d’une utilisation normale du GPSMAP série 600. Pour plus d’informations concernant la connexion à un appareil compatible
NMEA 0183, reportez-vous aux informations ci-dessous.
Pour connecter le câble d’alimentation/de données à l’alimentation électrique :
1. Utilisezunelampetémoinouunvoltmètrepourdéterminerlapolaritédelasourcedetension.
2. Branchezlelrouge(+oupositif)àlabornedetensionpositive.Sivousutilisezlebloc-fusiblesdubateau,acheminezlaconnexionpositive
vialefusible.
3. Branchezlelnoir(-outerre)àlabornedetensionnégative.
4. Installezouvériezlefusiblede2,5Asurlebloc-fusiblesousurleporte-fusibleenligne.
•
•
•
•
Tournevis de sécuritéTournevis de sécurité

Instructions d’installation du kit d’encastrement GPSMAP série 600 11
Connexion du câble d’alimentation/de données à un périphérique NMEA 0183 (facultatif)
Vous pouvez brancher le support de xation du GPSMAP série 600 à des périphériques électroniques compatibles NMEA 0183, comme
une radio VHF, à l’aide du câble d’alimentation/de données. L’appareil GPSMAP série 600 est équipé de deux ports NMEA 0183 et peut
communiquer avec deux périphériques compatibles NMEA 0183. Reportez-vous au schéma de raccordement pour connecter le câble
d’alimentation/de données à des appareils compatibles NMEA 0183.
Remarques :
LorsquevousbranchezdespériphériquesNMEA0183danslecadred’unecommunicationbidirectionnelle,utilisezleslsTXetRX
correspondantspourchaqueport.Parexemple,sivousutilisezlelTXduport1(jaune),vousdevezalorsutiliserlelRXduport1
(bleu).Delamêmefaçon,sivousutilisezlelTXduport2(marron),vousdevezutiliserlelRXduport2(blanc).
SilepériphériqueNMEA0183quevousbranchezpermetuniquementlatransmissionoularéception(communicationunidirectionnelle),
branchezlelRXouTXappropriédusupportdexationetnebranchezpasl’autrelsurleport.
Reportez-vousauxinstructionsdufabricantdevotrepériphériqueNMEA0183pourobtenirdeplusamplesinformationssur
l’identicationetlacongurationdesls.
Sivousavezbesoind’unerallongepourlepériphériqueNMEA0183,utilisezuncâble28AWG.
+-
>
>
>
>
APPAREIL COMPATIBLE
NMEA 0183
FIL
ROUGE
(ALIMENTATION)
NOIR (TERRE)
ROUGE
(ALIMENTATION)
NOIR (TERRE)
COULEUR DU FIL
JAUNE (PORT 1 - TX)
OU
MARRON (PORT 2 - TX)
BLEU (PORT 1 - RX)
OU
BLANC (PORT 2 - RX)
RX NMEA 0183
TX NMEA 0183
BATTERIE
11 À 32 V CC
FUSIBLE
2,5 A
SUPPORT DE FIXATION
POUR BATEAU ADAPTÉ
AUX APPAREILS GPSMAP
SÉRIE 600
Branchement du support de xation du GPSMAP série 600 à un périphérique compatible NMEA 0183
Connexion du câble d’alimentation/de données à un périphérique audio externe (facultatif)
Branchez un périphérique audio externe à l’aide des ls du câble du support de xation. Reportez-vous au tableau ci-dessous pour en savoir
plus sur la couleur des ls. Si vous avez besoin d’une rallonge pour les câbles de signal audio, utilisez un câble 28 AWG.
Fonction du l Couleur
Audio-Gauche Violet
Audio - Droite Orange
Audio - Terre Vert
Connexion des ls audio
•
•
•
•
12 Instructions d’installation du kit d’encastrement GPSMAP série 600
Tous droits réservés. Sauf stipulation contraire expresse dans le présent document, aucune partie de ce manuel ne peut être reproduite, copiée, transmise, distribuée, téléchargée
ou enregistrée par quelque moyen de stockage que ce soit, sans autorisation préalable écrite de Garmin. Garmin autorise le téléchargement d’un seul exemplaire du présent
manuel sur un disque dur ou tout autre support de stockage électronique pour la consultation et l’impression d’un exemplaire de ce manuel et de ses mises à jour éventuelles, à
condition que la copie électronique ou imprimée de ce manuel contienne l’intégralité du texte de la présente mention relative aux droits d’auteur, sous réserve de l’interdiction
de toute diffusion commerciale non autorisée de ce manuel ou de ses mises à jours.
Les informations contenues dans le présent document sont susceptibles d’être modiées sans préavis. Garmin se réserve le droit de modier ou d’améliorer ses produits et
d’apporter des modications au présent contenu sans obligation d’en avertir quelque personne ou organisme que ce soit. Visitez le site Web de Garmin (www.garmin.com)
pour obtenir les dernières mises à jour ainsi que des informations complémentaires concernant l’utilisation et le fonctionnement de ce produit ou d’autres produits Garmin.
Garmin
®
, le logo Garmin et GPSMAP
®
sont des marques commerciales de Garmin Ltd. ou de ses liales, déposées aux Etats-Unis et dans d’autres pays. Elles ne peuvent être
utilisées sans l’autorisation expresse de Garmin.

Istruzioni di installazione del kit per il montaggio a incasso GPSMAP serie 600 13
Istruzioni di installazione del kit per il montaggio a
incasso del dispositivo GPSMAP® serie 600
Installare questo kit per il montaggio a incasso di un dispositivo GPSMAP serie 600 su un pannello piatto.
ATTENZIONE: durante le operazioni di trapanatura, taglio o carteggiatura, indossare degli occhiali protettivi, una maschera antipolvere e un’adeguata
protezione per l’udito.
AVVISO: prima di effettuare operazioni di trapanatura o taglio, vericare sempre il lato opposto della supercie da trapanare o tagliare.
Per avvisi sul prodotto e altre informazioni importanti, consultare la guida Informazioni importanti sulla sicurezza e sul prodotto inclusa nella confezione del
dispositivo GPSMAP serie 600.
Confrontare il contenuto della confezione con l’elenco dei componenti riportato sull’imballaggio. In assenza di uno o più componenti,
contattare immediatamente il proprio rivenditore Garmin
®
.
Come contattare Garmin
Per informazioni sull’installazione del kit per il montaggio a incasso GPSMAP serie 600, contattare il servizio di assistenza Garmin. Negli Stati
Uniti, visitare il sito Web www.garmin.com/support oppure contattare Garmin USA al numero (913) 397.8200 o (800) 800.1020.
Nel Regno Unito, contattare Garmin (Europe) Ltd. al numero 0808 2380000.
In Europa, visitare il sito www.garmin.com/support e fare clic su Contattare l’assistenza per informazioni sull’assistenza nazionale oppure
contattare Garmin (Europe) Ltd. al numero +44 (0) 870.8501241.
Strumenti e forniture necessarie
Trapano e punte da trapano
Sega
Lima e carta abrasiva
Cacciavite Phillips numero 2
Fascette
Scelta di una posizione
Quando si sceglie una posizione per il kit di montaggio a incasso GPSMAP serie 600, vericare quanto segue:
Per determinare una posizione di installazione di dimensioni appropriate per l’alloggiamento, utilizzare il modello per il montaggio a
incasso fornito.
Vericare che tutti i cavi raggiungano la posizione di montaggio dell’unità.
Vericare che dietro la supercie di montaggio dell’alloggiamento rimanga uno spazio libero di almeno 89 mm (3
1
/
2
") per l’inserimento
dell’alloggiamento e dei relativi cavi.
Vericare di disporre di un percorso diretto al pavimento dietro l’alloggiamento per l’installazione di un tubo di drenaggio.
Installare l’alloggiamento ad almeno 43 cm (17") da una bussola magnetica per evitare interferenze elettromagnetiche, che potrebbero
provocare una lettura imprecisa della bussola.
La posizione non deve essere esposta a temperature estreme. Per determinare l’intervallo di temperatura sicuro per il dispositivo, vedere le
speciche nel manuale dell’utente dell’unità GPSMAP serie 600.
•
•
•
•
•
•
•
•
•
•
•

14 Istruzioni di installazione del kit per il montaggio a incasso GPSMAP serie 600
Preparazione del cruscotto
1. Ilmodelloperilmontaggioaincassodisponediunasupercieadesivasulretro.Rimuoverelastrisciaprotettivaeapplicareilmodellonella
posizionedimontaggioprescelta.
2. Utilizzandounapuntadatrapanoda9,5mm(3/8"),praticareunoopiùforidiriferimentoall’internodegliangolidelmodelloperinserirela
lamadellasegaeiniziareiltagliodellasuperciedimontaggio.
3. Tagliareconlasegalasuperciedimontaggioseguendol’internodellalineatracciatasulmodelloperilmontaggioaincasso.Utilizzareuna
limaedellacartaabrasivaperrinireledimensionidell’apertura.
4. Posizionarel’alloggiamentoperilmontaggioaincassonell’aperturaevericarecheipuntidimontaggiosuciascunangolosianoallineati
coniforipilotadelmodelloperilmontaggioaincassodopoavertagliato,carteggiatoelimatoilforo.Senoncoincidono,contrassegnarela
posizionecorretta.
5. Praticareiquattroforipilotada3mm(1/8")nelleposizionicorrette.
NOTA:unforopilotada3mm(1/8")siriferiscealcompensato.Materialidifferentidelcruscottopotrebberorichiedereforiguidadi
dimensionidiverse.
Installazione di ulteriori cavi (opzionale)
Il cavo dati/alimentazione del dispositivo GPSMAP serie 600 viene instradato lungo il retro dell’alloggiamento per il montaggio a incasso. Se
si desidera installare ulteriori cavi, ad esempio un cavo per un’antenna GPS esterna, è necessario instradarli attraverso l’occhiello per il cavo in
gomma sul retro dell’alloggiamento prima di ssare l’alloggiamento al cruscotto.
1. Rimuoverel’occhielloperilcavoingommadalretrodell’alloggiamentoper
ilmontaggioaincasso.Ilcavodati/alimentazioneègiàinstradatoattraverso
l’aperturacentrale.Nonrimuovereilcavodati/alimentazione.
2. Rimuovereiltappodaunoodaentrambiilatidell’occhiello,asecondadel
numerodicaviaggiuntivichesidesiderainstallare.Iltapporimarràattaccato
all’occhiello.Nontagliareiltappodall’occhiello.
AVVISO: non rimuovere il tappo dall’occhiello a meno che il cavo non venga fatto
passare attraverso l’apertura. Il tappo dell’occhiello blocca il passaggio dell’acqua
attraverso l’alloggiamento dietro al cruscotto.
3. Instradarequalsiasicavoaggiuntivoattraversol’aperturasulretro
dell’alloggiamento.
4. Posizionareildispositivosulsupportoperdeterminarelalunghezzacorrettadelcavo.Perinformazionisulposizionamentodeldispositivo
sulsupporto,vederepagina15.
5. Aprirelafessuradell’occhielloeposizionareuncavoaggiuntivonelforo.
6. Inserirenuovamentel’occhiellonell’alloggiamento.
Installazione di un tubo di drenaggio
Una volta inserito nell’alloggiamento, il dispositivo GPSMAP serie 600 non assicura una chiusura impermeabile, quindi l’acqua potrebbe
entrare nell’alloggiamento. Per questo motivo, è presente un punto di drenaggio sul retro dell’alloggiamento. Installare una sezione di tubo in
vinile da 9-10 mm (
3
/
8
”) sul foro di drenaggio posto sul retro dell’alloggiamento e ssarla con una fascetta stringitubo da 8-10 mm (
5
/
16
-
3/8
”)
o con un fermacavo. Se si utilizza una fascetta stringitubo, non stringere più del necessario la fascetta per non rompere il tubo. Instradare il
tubo di drenaggio lungo il pavimento o in una posizione adatta per il drenaggio all’interno dell’imbarcazione. Fissare il tubo di drenaggio alla
struttura dell’imbarcazione.
➊➌
➋
➊
Drenaggio
➋
Fascetta stringitubo da 8-10 mm
(5/16-3/8") (o un fermacavo)
➌
Tubo in vinile ID da 9-10 mm (3/8")
➊
➌
➋➊
➊
Apertura per cavi aggiuntivi
➋
Apertura per cavo dati/
alimentazione
➌
Tappi degli occhielli (inserire i tappi
in qualsiasi apertura non utilizzata
prima di posizionare di nuovo
l’occhiello nell’alloggiamento)
Occhiello per il cavo in gomma

Istruzioni di installazione del kit per il montaggio a incasso GPSMAP serie 600 15
Installazione dell’alloggiamento per il montaggio a incasso
Dopo aver preparato il cruscotto e installato i cavi attraverso l’occhiello per il cavo in gomma, installare l’alloggiamento per il montaggio a
incasso sul cruscotto.
1. Instradareicavidall’occhiellodalretrodell’alloggiamentoperilmontaggioaincassoattraversol’aperturacreatasulcruscotto.
2. Posizionarel’alloggiamentonell’aperturacreatasulcruscotto.
3. UtilizzarelevitiM3,5incluseperssarel’alloggiamentosulcruscotto.
4. Inserirelamascherinadecorativainposizionesullatoanterioredell’alloggiamento.
➊
Apertura sul cruscotto
➋
Alloggiamento
➌
Viti M 3,5 (×4)
➍
Mascherina decorativa
➊
➌➋
➍
Inserimento del dispositivo GPSMAP serie 600 nell’alloggiamento per il
montaggio a incasso
1. Inclinarelastaffadimontaggioinavantinell’alloggiamentoperilmontaggioaincasso.Potrebbeesserenecessariopremereil
pulsantediespulsionenellapartesuperioredell’alloggiamentoperilmontaggioaincasso.
2. Estrarrelalinguettadiblocconellapartesuperioredellastaffadimontaggio.
3. InserirelaparteinferioredeldispositivoGPSMAPserie600nellabasedellastaffadimontaggio.
4. Inclinareall’indietrol’unitànellastaffadimontaggionchénonsiblocca.
5. Abbassarelalinguettadibloccoperssarel’unitànellastaffadimontaggio.
Posizionamento del dispositivo GPSMAP serie 600 nell’alloggiamento per il montaggio a incasso
➊
Dispositivo GPSMAP serie 600
➋
Staffa di montaggio
➌
Pulsante di espulsione
➍
Alloggiamento per il montaggio a incasso
➊
➌
➋
➍
6. Collegarequalsiasicavoaggiuntivoalretrodell’unità.
7. Inclinarelastaffadimontaggioall’indietronell’alloggiamentoperilmontaggioaincasso.Ildispositivoèssatonell’alloggiamentoconuno
scattoudibile.
AVVISO: prima di posizionare il dispositivo GPSMAP serie 600 sulla staffa di montaggio, accertarsi che tutti i contatti metallici sul dispositivo,
la staffa di montaggio e tutti i connettori siano asciutti, per evitare che l’apparecchiatura si danneggi.
AVVISO: posizionare il coperchio protettivo sull’alloggiamento quando il dispositivo non è in uso, per evitare danni provocati dall’acqua e dal sole.

16 Istruzioni di installazione del kit per il montaggio a incasso GPSMAP serie 600
Rimozione del dispositivo GPSMAP serie 600 dall’alloggiamento per il montaggio a
incasso
1. Premereilpulsantediespulsionesullapartesuperioredell’alloggiamentoperilmontaggioaincasso.
2. InclinareildispositivoGPSMAPserie600inavantisullastaffadimontaggio.
3. Rimuoverequalsiasicavoaggiuntivodalretrodell’unità.
4. Estrarrelalinguettadiblocconellapartesuperioredellastaffadimontaggio.
5. Inclinarel’unitàinavanti,quindiestrarladallastaffadimontaggio.
6. Inclinarelastaffadimontaggioall’indietronell’alloggiamentoperilmontaggioaincasso.
7. Posizionareilcoperchioprotettivosull’alloggiamentoperevitarechepolvereesporcoentrinonell’alloggiamentoquandol’unità
nonèinposizione.
Blocco del dispositivo GPSMAP serie 600 nell’alloggiamento per il montaggio a incasso
L’alloggiamento per il montaggio a incasso del dispositivo GPSMAP serie 600 dispone di un blocco di sicurezza antifurto. Il blocco di
sicurezza è solo un deterrente e il modo migliore per prevenire i furti è rimuovere il dispositivo e portarlo con sé oppure posizionarlo dove
nessuno può vederlo quando si lascia l’imbarcazione. Non è necessario attivare il blocco di sicurezza per utilizzare il dispositivo in circostanze
normali.
Per attivare il blocco di sicurezza, dopo aver inserito il dispositivo nell’alloggiamento per il
montaggio a incasso, utilizzare il cacciavite di sicurezza fornito in dotazione per stringere la vite di
sicurezza posizionata sulla sinistra del pulsante di espulsione. Quando si stringe la vite di sicurezza,
viene bloccato il pulsante di espulsione utilizzato per la rimozione del dispositivo. Svitare le viti di
sicurezza mediante il cacciavite di sicurezza per sbloccare il pulsante di espulsione e rimuovere il
dispositivo dall’alloggiamento.
NOTA: è possibile attaccare il cacciavite di sicurezza a un portachiavi.
Installazione del cavo dati/alimentazione
Collegare il cavo dati/alimentazione della staffa per il montaggio a incasso GPSMAP serie 600 all’alimentazione nonché ai dispositivi
NMEA 0183 opzionali e a un dispositivo audio esterno opzionale.
Collegamento del cavo dati/alimentazione all’alimentazione
Collegare il cavo dati/alimentazione alla fonte di alimentazione (da 11 a 32 V cc) dell’imbarcazione.
Se è necessario estendere i cavi di alimentazione, utilizzare un cavo 20 AWG.
Se l’imbarcazione è dotata di impianto elettrico, è possibile collegare la staffa del supporto direttamente a un fusibile inutilizzato sul blocco
fusibili in uso. Se si utilizza il blocco fusibili, rimuovere il portafusibili in linea fornito con l’unità. È inoltre possibile collegare la staffa del
supporto direttamente alla batteria.
Se necessario, utilizzare un fusibile AGC/3AG 2,5 A come ricambio.
Nota: per l’installazione classica, utilizzare esclusivamente i cavi rosso e nero. Non è necessario effettuare gli altri collegamenti del cavo per
il normale funzionamento dell’unità GPSMAP serie 600. Per informazioni relative al collegamento con periferiche compatibili NMEA 0183,
consultare le sezioni riportate di seguito.
Per collegare il cavo dati/alimentazione all’alimentazione:
1. Perdeterminarelapolaritàdellasorgentedelvoltaggio,utilizzareunalucediprovaounvoltimetro.
2. Collegareilcavorosso(+opositivo)alterminaledivoltaggiopositivo.Sesiutilizzaunbloccofusibilisull’imbarcazione,instradareilcavo
positivoversoilfusibile.
3. Collegareilcavonero(-omassa)alterminaledivoltaggionegativo.
4. Installareovericareilfusibileda2,5Ampsulbloccofusibilidell’imbarcazioneonelportafusibiliinlinea.
•
•
•
•
Cacciavite di sicurezzaCacciavite di sicurezza

Istruzioni di installazione del kit per il montaggio a incasso GPSMAP serie 600 17
Collegamento del cavo dati/alimentazione a un dispositivo NMEA 0183 (opzionale)
Non è possibile collegare la staffa per il montaggio a incasso del dispositivo GPSMAP serie 600 a un’apparecchiatura compatibile
NMEA 0183, ad esempio una radio VHF, mediante il cavo dati/alimentazione. L’unità GPSMAP serie 600 dispone di due porte per
NMEA 0183 e può comunicare con due dispositivi compatibili NMEA 0183. Per collegare il cavo dati/alimentazione a dispositivi
compatibili NMEA 0183, fare riferimento al diagramma di cablaggio.
Note:
DuranteilcollegamentoaidispositiviNMEA0183perlacomunicazionebidirezionale,utilizzareicaviTXeRXcorrispondentidi
ciascunaporta.Adesempio,sesiutilizzailcavoTXdellaporta1(giallo),ènecessarioutilizzareancheilcavoRXdellaporta1(blu).
Analogamente,sesiutilizzailcavoTXdellaporta2(marrone),ènecessarioutilizzareancheilcavoRXdellaporta2(bianco).
SeildispositivoNMEA0183acuicisicollegatrasmettesolooricevesolo(comunicazioneunidirezionale),collegareilcavoRXoTX
appropriatodellastaffadelsupportopersistemidinavigazioneelasciarescollegatol’altrocavodellaporta.
Perinformazionisull’identicazioneelacongurazionedeicavi,consultareladocumentazionefornitadalproduttoredeldispositivo
NMEA 0183.
SeènecessarioestendereicavideldispositivoNMEA0183,utilizzareuncavo28AWG.
+-
>
>
>
>
DISPOSITIVO NMEA 0183
COMPATIBILE
CAVO
ROSSO
(ALIMENTAZIONE)
NERO (MASSA)
ROSSO
(ALIMENTAZIONE)
NERO (MASSA)
COLORE CAVO
GIALLO (TX PORTA 1)
OPPURE
MARRONE
(TX PORTA 2)
BLU (RX PORTA 1)
O
BIANCO (RX PORTA 2)
RX NMEA 0183
TX NMEA 0183
BATTERIA
11–32 V CC
FUSIBILE
2,5 A
STAFFA DEL SUPPORTO
PER SISTEMI DI
NAVIGAZIONE GPSMAP
SERIE 600
Collegamento della staffa del supporto per sistemi di navigazione
GPSMAP serie 600 a un dispositivo compatibile NMEA 0183
Collegamento del cavo dati/alimentazione a un dispositivo audio esterno (opzionale)
Collegare un dispositivo audio esterno tramite il cavo della staffa di montaggio. Consultare la tabella con i colori dei cavi. Se è necessario
estendere i cavi del segnale audio, utilizzare un cavo 28 AWG.
Funzione cavo Colore
Sinistro audio Viola
Destro audio Arancione
Massa audio Verde
Collegamento del cavo audio
•
•
•
•
18 Istruzioni di installazione del kit per il montaggio a incasso GPSMAP serie 600
Tutti i diritti riservati. Nessuna sezione del presente manuale può essere riprodotta, copiata, trasmessa, distribuita, scaricata o archiviata su un supporto di memorizzazione per
qualsiasi scopo senza previa autorizzazione scritta di Garmin, salvo ove espressamente indicato. Garmin autorizza l’utente a scaricare una singola copia del presente manuale
su un disco rigido o su un altro supporto di memorizzazione elettronica per la visualizzazione, nonché a stampare una copia del suddetto o di eventuali versioni successive,
a condizione che tale copia elettronica o cartacea riporti il testo completo di questa nota sul copyright. È inoltre severamente proibita la distribuzione commerciale non
autorizzata del presente manuale o di eventuali versioni successive.
Le informazioni contenute nel presente documento sono soggette a modica senza preavviso. Garmin si riserva il diritto di modicare o migliorare i prodotti e di apportare
modiche al contenuto senza obbligo di preavviso nei confronti di persone o organizzazioni. Per eventuali aggiornamenti e informazioni aggiuntive sull’utilizzo e il
funzionamento di questo e altri prodotti Garmin, visitare il sito Web Garmin (www.garmin.com).
Garmin
®
, il logo Garmin e GPSMAP
®
sono marchi di Garmin Ltd. o delle relative società afliate, registrati negli Stati Uniti e in altri paesi. L’uso di tali marchi non è
consentito senza il consenso esplicito da parte di Garmin.

Installationsanweisungen für den Einbausatz zur bündigen Montage eines GPSMAP der Serie 600 19
Installationsanweisungen für den Einbausatz zur bündigen
Montage eines GPSMAP® der Serie 600
Dieser Einbausatz dient zur bündigen Montage eines GPSMAP der Serie 600 an einer achen Oberäche.
ACHTUNG: Tragen Sie beim Bohren, Schneiden und Schleifen mit Sandpapier immer eine Schutzbrille und eine Staubschutzmaske.
HINWEIS: Prüfen Sie beim Bohren oder Schneiden stets die gegenüberliegende Seite der zu bearbeitenden Oberäche.
Lesen Sie alle Produktwarnungen und sonstigen wichtigen Informationen in der Anleitung Wichtige Sicherheits- und Produktinformationen, die zum Lieferumfang
eines GPSMAP der Serie 600 gehört.
Vergleichen Sie den Inhalt der Verpackung mit der Packliste auf der Box. Nehmen Sie bei fehlenden Teilen unverzüglich Kontakt mit Ihrem
Garmin
®
-Händler auf.
Kontaktaufnahme mit Garmin
Falls Sie Fragen zur Installation des Einbausatzes für die bündige Montage eines GPSMAP der Serie 600 haben, setzen Sie sich mit dem
Produktsupport von Garmin in Verbindung. Als Kunde in den USA besuchen Sie die Website www.garmin.com/support. Sie können
Garmin USA auch telefonisch unter den Rufnummern +1-913-397-8200 bzw. +1-800-800-1020 erreichen.
In Großbritannien wenden Sie sich telefonisch unter 0808-238-0000 an Garmin (Europe) Ltd.
Als Kunde in Europa besuchen Sie die Internetseite www.garmin.com/support, und klicken Sie auf Contact Support (Kontaktaufnahme mit
Support), um Supportinformationen für das jeweilige Land zu erhalten. Alternativ können Sie sich telefonisch unter +44 (0)-870-850-1241 an
Garmin (Europe) Ltd. wenden.
Benötigte Werkzeuge und Hilfsmittel
Bohrmaschine und Bohrer
Stichsäge
Feile und Sandpapier
Kreuzschraubendreher, Nr. 2
Kabelbinder
Auswählen eines Montageortes
Bei der Auswahl des Installationsortes für den Einbausatz zur bündigen Montage eines GPSMAP der Serie 600 ist Folgendes zu beachten:
Bestimmen Sie mithilfe der Schablone für die bündige Montage einen geeigneten Montageort für das Gehäuse.
Vergewissern Sie sich, dass alle Kabel bis zum Montageort des Geräts reichen.
Vergewissern Sie sich, dass hinter der Oberäche, an der Sie das Gehäuse installieren, mindestens 89 mm (3
1
/
2
Zoll) freier Platz für das
Gerät und die angeschlossenen Kabel vorhanden ist.
Vergewissern Sie sich, dass hinter dem Gehäuse ein direkter Weg zum Boden vorhanden ist, um einen Ablassschlauch installieren zu
können.
Das Gehäuse muss mindestens 43 cm (17 Zoll) von einem Magnetkompass entfernt sein, um elektromagnetische Störungen zu vermeiden,
die zu einer ungenauen Kompassanzeige führen können.
Am Montageort sollten keine extremen Temperaturen herrschen. Informationen über den sicheren Temperaturbereich für ein GPSMAP der
Serie 600 nden Sie im Benutzerhandbuch zu dem Gerät.
•
•
•
•
•
•
•
•
•
•
•

20 Installationsanweisungen für den Einbausatz zur bündigen Montage eines GPSMAP der Serie 600
Vorbereiten des Armaturenbretts
1. DieSchablonezurbündigenMontagehateineklebendeRückseite.EntfernenSiedieSchutzfolie,undbringenSiedieSchabloneam
ausgewählten Montageort an.
2. BringenSiemiteinem9,5-mm-Bohrer(3/8Zoll)andenEckenderSchabloneeineodermehrereVorbohrungenan,sodassSiedasBlattder
StichsägeansetzenunddieÖffnungindieMontageächeschneidenkönnen.
3. SchneidenSiemitderStichsägedieMontageächeentlangderInnenseitederdurchgehendenSchablonenlinieaus.PassenSieden
DurchmesserdesAusschnittsmitFeileundSandpapieran.
4. SetzenSiedasbündigmontierteGehäuseindenAusschnittein,undvergewissernSiesich,dassnachdenSäge-,Feil-undSchleifarbeiten
dieBefestigungsorteindenEckenaufdieVorbohrungeninderSchablonefürdiebündigeMontageausgerichtetsind.Fallsnicht,nehmen
SiedieerforderlichenKorrekturenvor.
5. BohrenSievier3-mm-Löcher(1/8Zoll)andenentsprechendenBefestigungsortenvor.
HINWEIS:Eine3-mm-Vorbohrung(1/8Zoll)istdieüblicheGrößebeiSperrholz.BeianderenVerkleidungswerkstoffenkönnenVorbohrungenmit
eineranderenGrößeerforderlichsein.
Installieren zusätzlicher Kabel (optional)
Das Stromversorgungs- und Datenkabel für ein GPSMAP der Serie 600 wird durch die Rückseite des bündig montierten Gehäuses verlegt.
Wenn Sie zusätzliche Kabel, z. B. für eine externe GPS-Antenne, installieren möchten, müssen Sie die zusätzlichen Kabel durch die Gummi-
Kabeldurchführungsdichtung an der Rückseite des Gehäuses verlegen, bevor Sie das Gehäuse am Armaturenbrett befestigen.
1. EntfernenSiedieGummi-KabeldurchführungsdichtungvonderRückseitedes
bündigmontiertenGehäuses.DasStromversorgungs-undDatenkabelistbereits
durchdiemittlereÖffnungverlegt.EntfernenSiedasStromversorgungs-und
Datenkabelnicht.
2. Jenachdem,wievieleKabelSieinstallierenmöchten,entfernenSieden
VerschlussstopfenderDurchführungsdichtunganeineroderanbeiden
SeitenderDurchführung.DerVerschlussstopfenbleibtmitder
Durchführungsdichtungverbunden.SchneidenSiedenVerschlussstopfen
nichtvonderDurchführungsdichtungab.
HINWEIS: Entfernen Sie keinen der Verschlussstopfen an der Durchführungs-
dichtung, wenn Sie kein Kabel durch die Öffnung verlegen möchten. Der
Verschlussstopfen der Durchführungsdichtung verhindert, dass hinter dem
Armaturenbrett Wasser in das Gehäuse eindringt.
3. VerlegenSieallezusätzlichenKabeldurchdieÖffnunganderRückseitedesGehäuses.
4. SetzenSiedasGerätindieHalterung,umdiekorrekteKabellängefeststellenzukönnen.
InformationenüberdasEinsetzendesGerätsindieHalterungndenSieaufSeite 21.
5. ÖffnenSiedenSchlitzinderDurchführungsdichtung,umeinzusätzlichesKabelindieÖffnungeinzulegen.
6. SetzenSiedieDurchführungsdichtungwiederindasGehäuseein.
Installieren eines Ablassschlauchs
Nach dem Einsetzen in das Gehäuse bildet der GPSMAP der Serie 600 keinen wasserdichten Abschluss zum Gehäuse. Es ist daher normal, dass
Wasser in das Gehäuse eindringt. Aus diesem Grund bendet sich an der Rückseite des Gehäuses eine kleine Ablassöffnung. Bringen Sie an der
Ablassöffnung auf der Gehäuserückseite einen Vinylschlauch mit einem Innendurchmesser von 9 bis 10 mm (
3
/
8
Zoll) an. Befestigen Sie den
Schlauch mit einer 8 bis 10 mm (
5
/
16
bis
3
/
8
Zoll) großen Schlauchklemme oder einem Kabelbinder. Wenn Sie eine Schlauchklemme verwenden,
ziehen Sie diese nicht zu fest an, damit der Stutzen an der Ablassöffnung nicht abbricht. Führen Sie den Ablassschlauch zum Boden oder zu
einer geeigneten Ablassöffnung auf dem Schiff. Befestigen Sie den Ablassschlauch an den Schiffsaufbauten des Schiffes.
➊➌
➋
➊
Ablassöffnung
➋
Schlauchklemme, 8 bis 10 mm (5/16 bis 3/8 Zoll) (oder ein Kabelbinder)
➌
Vinylschlauch, 9 bis 10 mm (3/8 Zoll) Innendurchmesser
➊
➌
➋➊
➊
Öffnung für zusätzliche Kabel
➋
Öffnung für das Stromversorgungs-
und Datenkabel
➌
Verschlussstopfen der
Durchführungsdichtung (Setzen
Sie alle Verschlussstopfen in nicht
belegte Öffnungen ein, bevor Sie
die Durchführungsdichtung wieder
an der Rückseite des Gehäuses
anbringen.)
Kabeldurchführungsdichtung

Installationsanweisungen für den Einbausatz zur bündigen Montage eines GPSMAP der Serie 600 21
Installieren des bündig montierten Gehäuses
Nachdem Sie das Armaturenbrett vorbereitet und die Kabel durch die Gummi-Kabeldurchführungsdichtung verlegt haben, installieren Sie das
bündig montierte Gehäuse im Armaturenbrett.
1. VerlegenSiedieKabelvonderRückseitedesbündigmontiertenGehäusesdurchdieÖffnung,dieSieindasArmaturenbrett
geschnittenhaben.
2. SetzenSiedasGehäuseindieÖffnungein,dieSieindasArmaturenbrettgeschnittenhaben.
3. BefestigenSiedasGehäusemithilfedermitgeliefertenM3,5-SchraubenamArmaturenbrett.
4. DrückenSiedieFrontverkleidungaufdasGehäuse,bissiehörbareinrastet.
➊
Öffnung im Armaturenbrett
➋
Gehäuse
➌
Schrauben M3,5 (×4)
➍
Frontverkleidung
➊
➌➋
➍
Einsetzen eines GPSMAP der Serie 600 in das bündig montierte Gehäuse
1. SchwenkenSiedenHaltebügelimbündigmontiertenGehäusenachvorn.EventuellmüssenSiezudiesemZweck
dieEntnahmetasteobenambündigmontiertenGehäusedrücken.
2. KlappenSiedenVerriegelungshebelanderOberseitederHalterungnachoben.
3. SetzenSiedieUnterseitedesGPSMAPderSerie600indieHalterungdesHaltebügelsein.
4. SchwenkenSiedasGerätganzzurückindenHaltebügel.
5. KlappenSiedenVerriegelungshebelnachunten,umdasGerätinderHalterungzusichern.
Einsetzen eines GPSMAP der Serie 600 in das bündig montierte Gehäuse
➊
GPSMAP der Serie 600
➋
Haltebügel
➌
Entnahmetaste
➍
Bündig montiertes Gehäuse
➊
➌
➋
➍
6. SchließenSieallezusätzlichenKabelanderRückseitedesGerätsan.
7. SchwenkenSiedenHaltebügelzurückindasbündigmontierteGehäuse.WenndasGerätsicherimGehäusebefestigtist,ertöntein
Klickgeräusch.
HINWEIS: Vergewissern Sie sich vor dem Einsetzen des GPSMAP der Serie 600 in den Haltebügel, dass alle Metallkontakte am Gerät, der Haltebügel
und alle Steckverbinder trocken sind, um eine Beschädigung der Anlage zu vermeiden.
HINWEIS: Setzen Sie die Schutzabdeckung auf das Gehäuse, wenn das Gerät nicht benötigt wird. Dadurch werden Beschädigungen durch Wasser und
Sonnenlicht verhindert.

22 Installationsanweisungen für den Einbausatz zur bündigen Montage eines GPSMAP der Serie 600
Herausnehmen des GPSMAP der Serie 600 aus dem bündig montierten Gehäuse
1. DrückenSiedieEntnahmetasteobenambündigmontiertenGehäuse.
2. SchwenkenSiedenGPSMAPderSerie600imHaltebügelnachvorn.
3. EntfernenSieallezusätzlichenKabelvonderRückseitedesGeräts.
4. KlappenSiedenVerriegelungshebelanderOberseitederHalterungnachoben.
5. SchwenkenSiedasGerätnachvorn,undentnehmenSieesausdemHaltebügel.
6. SchwenkenSiedenHaltebügelzurückindasbündigmontierteGehäuse.
7. SetzenSiedieSchutzabdeckungaufdasGehäuse,damitStaubundSchmutznichtindasGehäusegelangenkönnen,
wenndasGerätausdemGehäuseentnommenwurde.
Verriegeln des GPSMAP der Serie 600 im bündig montierten Gehäuse
Zur Sicherung gegen Diebstahl ist das bündig montierte Gehäuse des GPSMAP der Serie 600 mit einem Sicherheitsschloss versehen. Das
Sicherheitsschloss dient lediglich zur Abschreckung. Sie schützen das Gerät am besten vor Diebstahl, indem Sie es aus dem Gehäuse entfernen
und beim Verlassen des Schiffes entweder mitnehmen oder außerhalb des Sichtbereichs verstauen. Unter normalen Umständen brauchen Sie das
Sicherheitsschloss nicht zu verriegeln, um das Gerät nutzen zu können.
Um nach dem Einsetzen des Geräts in das bündig montierte Gehäuse das Sicherheitsschloss
zu verriegeln, ziehen Sie die Sicherungsschraube links neben der Entnahmetaste mithilfe des
mitgelieferten Sicherheitsschraubendrehers fest. Beim Festziehen der Sicherungsschraube wird die
zum Herausnehmen des Geräts verwendete Entnahmetaste verriegelt. Wenn Sie das Gerät aus dem Gehäuse entnehmen möchten, lösen Sie
mithilfe des Sicherheitsschraubendrehers die Sicherungsschraube. Dadurch wird die Entnahmetaste entriegelt.
HINWEIS: Sie können den Sicherheitsschraubendreher an einem Schlüsselanhänger anbringen.
Installieren des Stromversorgungs- und Datenkabels
Sie können das am bündig montierten Haltebügel des GPSMAP der Serie 600 angebrachte Stromversorgungs- und Datenkabel an
die Stromversorgung sowie an optionale NMEA 0183-kompatible Geräte und an ein optionales externes Audiogerät anschließen.
Anschließen des Stromversorgungs- und Datenkabels an die Stromversorgung
Schließen Sie das Stromversorgungs- und Datenkabel an die Stromversorgung des Schiffes (11 bis 32 V DC) an.
Bei erforderlicher Verlängerung des Stromversorgungskabels verwenden Sie Leitungen nach AWG 20.
Falls das Schiff mit einem bordeigenen Stromnetz ausgerüstet ist, können Sie den Haltebügel möglicherweise direkt an einen freien
Sicherungshalter am Sicherungsblock anschließen. Entfernen Sie bei Verwendung des bootseigenen Sicherungsblocks den leitungsinternen
Sicherungshalter, der zum Lieferumfang des Geräts gehört. Sie können die Bootshalterung auch direkt an die Batterie anschließen.
Verwenden Sie bei Bedarf eine 2,5-Ampere-Ersatzsicherung AGC/3AG.
Hinweis: Beim Anschluss unter normalen Bedingungen verwenden Sie nur die rote und die schwarze Leitung. Die anderen Leitungen des
Kabels müssen bei normalem Betrieb des GPSMAP der Serie 600 nicht angeschlossen werden. Weitere Informationen zum Anschließen eines
NMEA 0183-kompatiblen Geräts nden Sie unten.
So schließen Sie das Stromversorgungs- und Datenkabel an die Stromversorgung an:
1. VerwendenSiezurFeststellungderPolaritätderSpannungsquelleeinePrüampeodereinVoltmeter.
2. SchließenSiedieroteLeitung(+)amPluspolderSpannungsquellean.BeiVerwendungdesbootseigenenSicherungsblocksverlegen
SiedenPlus-AnschlussüberdieSicherung.
3. SchließenSiedieschwarzeLeitung(-oderMasseleitung)amMinuspolderSpannungsquellean.
4. SetzenSiedie2,5-Ampere-Sicherungeinbzw.überprüfenSiediese(ambootseigenenSicherungsblockbzw.amleitungsinternen
SicherungshalterdesKabels).
•
•
•
•
SicherheitsschraubendreherSicherheitsschraubendreher

Installationsanweisungen für den Einbausatz zur bündigen Montage eines GPSMAP der Serie 600 23
Anschließen des Stromversorgungs- und Datenkabels an ein NMEA 0183-kompatibles Gerät (optional)
Mithilfe des Stromversorgungs- und Datenkabels können Sie den bündig montierten Haltebügel des GPSMAP der Serie 600 an
NMEA 0183-kompatible elektronische Geräte anschließen, z. B. an ein UKW-Funkgerät. Der GPSMAP der Serie 600 verfügt über
zwei NMEA 0183-Anschlüsse und kann mit zwei NMEA 0183-kompatiblen Geräten kommunizieren. Informationen zum Anschließen
des Stromversorgungs- und Datenkabels an NMEA 0183-kompatible Geräte nden Sie im Schaltplan.
Hinweise:
BeimVerkabelnvonNMEA0183-GerätenfürdieZwei-Wege-KommunikationverwendenSiedieentsprechendeTX-undRX-Leitungfür
jedenAnschluss.WennSiebeispielsweisedieTX-Leitung(gelb)desAnschlusses1verwenden,müssenSieauchdieRX-Leitung(blau)
desAnschlusses1verwenden.WennSiedieTX-Leitung(braun)desAnschlusses2verwenden,müssenSiedementsprechendauchdie
RX-Leitung(weiß)desAnschlusses2verwenden.
WenndasNMEA0183-Gerät,zudemSieeineVerbindungherstellenmöchten,nursendetodernurempfängt(Ein-Weg-Kommunikation),
schließenSienurdiejeweiligeRX-oderTX-LeitungderBootshalterunganunddieandereLeitungdesAnschlussesnicht.
InformationenzurKongurationundLeitungskennzeichnungndenSieindenHerstellerhinweisenzudembetreffenden
NMEA0183-Gerät.
BeierforderlicherVerlängerungderNMEA0183-LeitungenverwendenSieLeitungennachAWG28.
+-
>
>
>
>
NMEA 0183-KOMPATIBLES
GERÄT
LEITUNG
ROT (PHASE)
SCHWARZ (MASSE)
ROT (PHASE)
SCHWARZ (MASSE)
LEITUNGSFARBE
GELB (ANSCHLUSS 1, TX)
ODER:
BRAUN (ANSCHLUSS 2, TX)
BLAU (ANSCHLUSS 1, RX)
ODER
WEISS (ANSCHLUSS 2, RX)
NMEA 0183, RX
NMEA 0183, TX
BATTERIE
11 – 32 V DC
SICHERUNG
2,5 A
BOOTSHALTERUNG FÜR
GPSMAP DER SERIE 600
Verkabeln des bündig montierten Haltebügels eines GPSMAP der Serie 600 mit einem
NMEA 0183-kompatiblen Gerät
Anschließen des Stromversorgungs- und Datenkabels an ein externes Audiogerät (optional)
Mithilfe der Leitungen im Kabel des Haltebügels können Sie ein externes Audiogerät anschließen. Die Farbkennzeichnungen der Leitungen
nden Sie in der Tabelle. Bei erforderlicher Verlängerung der Audiosignalleitungen verwenden Sie Leitungen nach AWG 28.
Funktion der
Leitung Farbe
Audio,links Violett
Audio,rechts Orange
Audio,Masse Grün
Audio-Anschlussleitungen
•
•
•
•
24 Installationsanweisungen für den Einbausatz zur bündigen Montage eines GPSMAP der Serie 600
Alle Rechte vorbehalten. Sofern in dieser Vereinbarung nicht anders bestimmt, darf ohne ausdrückliche schriftliche Genehmigung durch Garmin kein Teil dieses Handbuchs zu
irgendeinem Zweck reproduziert, kopiert, übertragen, weitergegeben, heruntergeladen oder auf Speichermedien jeglicher Art gespeichert werden. Garmin genehmigt hiermit,
dass eine einzige Kopie dieses Handbuchs auf eine Festplatte oder ein anderes elektronisches Speichermedium zur Ansicht heruntergeladen und eine Kopie des Handbuchs oder
der Überarbeitungen des Handbuchs ausgedruckt werden kann, vorausgesetzt, diese elektronische Kopie oder Druckversion enthält den vollständigen Text des vorliegenden
Copyright-Hinweises; darüber hinaus ist jeglicher unbefugter kommerzieller Vertrieb dieses Handbuchs oder einer Überarbeitung des Handbuchs strengstens verboten.
Die Informationen im vorliegenden Dokument können ohne Ankündigung geändert werden. Garmin behält sich das Recht vor, Änderungen und Verbesserungen an seinen
Produkten vorzunehmen und den Inhalt zu ändern, ohne Personen oder Organisationen über solche Änderungen oder Verbesserungen informieren zu müssen. Auf der
Garmin-Website (www.garmin.com) nden Sie aktuelle Updates sowie zusätzliche Informationen zu Verwendung und Betrieb dieses und anderer Garmin-Produkte.
Garmin
®
, das Garmin-Logo und GPSMAP
®
sind Marken von Garmin Ltd. oder deren Tochtergesellschaften und sind in den USA und anderen Ländern eingetragen.
Diese Marken dürfen nur mit ausdrücklicher Genehmigung von Garmin verwendet werden.

Instrucciones de instalación del kit de montaje empotrado de la unidad GPSMAP serie 600 25
Instrucciones de instalación del kit de montaje empotrado
de la unidad GPSMAP® serie 600
Instala este kit para empotrar un dispositivo GPSMAP serie 600 en un panel plano.
PRECAUCIÓN: utiliza siempre gafas de seguridad y una máscara antipolvo al realizar oricios, cortes o lijados.
AVISO: al realizar oricios o cortes, comprueba siempre el otro lado de la supercie de perforación o corte.
Consulta la guía Información importante sobre el producto y su seguridad que se incluye en la caja del producto GPSMAP serie 600 y en la que encontrarás
advertencias e información importante sobre el producto.
Verica el contenido del paquete con la lista de elementos que encontrarás en la caja. Si falta algún elemento, ponte en contacto con el
distribuidor de Garmin
®
inmediatamente.
Comunicación con Garmin
Ponte en contacto con el departamento de asistencia de Garmin si tienes alguna duda relativa a la instalación del kit de montaje empotrado de
la unidad GPSMAP serie 600. En EE. UU., visita www.garmin.com/support o ponte en contacto con Garmin USA por teléfono llamando al
(913) 397.8200 o al (800) 800.1020.
En el Reino Unido, ponte en contacto con Garmin (Europe) Ltd. por teléfono llamando al 0808 2380000.
En Europa, visita www.garmin.com/support y haz clic en Contact Support para obtener información de asistencia local o ponte en contacto
con Garmin (Europe) Ltd. por teléfono llamando al +44 (0) 870-8501241.
Herramientas y materiales necesarios
Taladro y brocas
Sierra de vaivén
Lima y papel de lija
Destornillador Phillips del número 2
Bridas
Selección de una ubicación
Cuando selecciones una ubicación para el kit de montaje empotrado de la unidad GPSMAP serie 600, ten en cuenta lo siguiente:
Utiliza la plantilla de montaje empotrado incluida para determinar una ubicación que tenga el tamaño adecuado para la carcasa.
Asegúrate de que todos los cables lleguen a la ubicación en la que vas a montar la unidad.
Asegúrate de que la supercie en la que vas a instalar la carcasa tiene al menos 89 mm (3
1
/
2
in) de espacio libre detrás para colocar la
carcasa y los cables conectados.
Asegúrate de que hay una ruta directa hasta el suelo detrás de la carcasa para instalar un tubo de drenaje.
Instala la carcasa a una distancia de al menos 43 cm (17 in) de cualquier brújula magnética para evitar interferencias electromagnéticas que
puedan provocar lecturas inexactas de la brújula.
La ubicación no debe estar expuesta a temperaturas extremas. Consulta la sección Especicaciones del manual del usuario del dispositivo
GPSMAP serie 600 para determinar el rango de temperaturas seguro del dispositivo.
•
•
•
•
•
•
•
•
•
•
•

26 Instrucciones de instalación del kit de montaje empotrado de la unidad GPSMAP serie 600
Preparación del salpicadero
1. Laplantillademontajeempotradoesadhesivaenlaparteposterior.Retiraelforroprotectorypegalaplantillaenlaubicacióndemontaje
elegida.
2. Conunabrocade9,5mm(3/8in),perforaunoomásdeloscuatrooriciosguíaenlasesquinasdelaplantillaparaintroducirlacuchilladela
sierradevaivénycomenzaracortarlasuperciedemontaje.
3. Conlasierradevaivén,cortalasuperciedemontajealolargodelaparteinteriordelalíneacontinuaindicadaenlaplantillademontaje
empotrado.Puleeltamañodeloricioconunalimaypapeldelija.
4. Colocalacarcasademontajeempotradoeneloricioyasegúratedequelasubicacionesdemontajedecadaesquinaquedenalineadas
conlosoriciosguíadelaplantillademontajeempotradodespuésdecortar,lijaryrellenareloricio.Sinoquedanalineadas,marcalas
correcciones.
5. Perforaloscuatrooriciosguíade3mm(1/8in)enlasubicacionescorrectas.
NOTA:sonnecesariosoriciosguíade3mm(1/8in)parasuperciesdecontrachapado.Losdiferentesmaterialesdelsalpicaderopueden
requeriruntamañodeoricioguíadiferente.
Instalación de cables adicionales (opcional)
El cable de datos/alimentación del dispositivo GPSMAP serie 600 viene dirigido de fábrica a través de la parte posterior de la carcasa de
montaje empotrado. Si deseas instalar cables adicionales, como un cable para una antena GPS externa, debes dirigirlos a través de la arandela
para cables de goma que hay en la parte posterior de la carcasa antes de jar la carcasa al salpicadero.
1. Retiralaarandelaparacablesdegomadelaparteposteriordelacarcasade
montajeempotrado.Elcablededatos/alimentaciónyaestádirigidoatravésdel
oriciocentral.Noretireselcablededatos/alimentación.
2. Retiraelconectordelaarandeladeunooambosextremosdelamisma,en
funcióndelnúmerodecablesadicionalesquedeseesinstalar.Elconector
permanecerásujetoalaarandela.Nocorteselconectordelaarandela.
AVISO: no retires un conector de la arandela a menos que vayas a pasar un cable a
través del oricio. El conector de la arandela evita que penetre agua no deseada a través
de la carcasa por detrás del salpicadero.
3. Dirigeloscablesadicionalesatravésdeloriciodelaparteposteriordela
carcasa.
4. Colocaeldispositivoenelsoporteparadeterminarlalongitudcorrectadelcable.Consultalapágina27paraobtenerinformaciónsobre
cómocolocareldispositivoenelsoporte.
5. Abrelaranuradelaarandelaycolocauncableadicionaleneloricio.
6. Inserta la arandela de nuevo en la carcasa.
Instalación del tubo de drenaje
Cuando está colocado en la carcasa, el dispositivo GPSMAP serie 600 no proporciona un sellado resistente al agua, por lo que es normal que
pueda entrar agua en la carcasa. Debido a ello, hay un pequeño drenaje situado en la parte posterior de la carcasa. Instala un trozo de tubo de
vinilo de 9–10 mm (3/8 in) en el drenaje que hay en la parte posterior de la carcasa y fíjalo con una abrazadera de 8–10 mm (5/16–3/8 in) (8–10
mm) o con una brida. Si usas una abrazadera, no la aprietes en exceso para evitar que se rompa el drenaje. Dirige el tubo de drenaje hasta el
suelo o hasta una ubicación de drenaje adecuada de la embarcación. Fija el tubo de drenaje a la estructura de la embarcación.
➊➌
➋
➊
Drenaje
➋
Abrazadera de 8–10 mm (5/16–3/8 in) (o una brida)
➌
Tubo de vinilo de 9–10 mm (3/8 in)
➊
➌
➋➊
➊
Oricio para cables adicionales
➋
Oricio para el cable de datos/
alimentación
➌
Conectores de la arandela (inserta
los conectores en los oricios no
utilizados antes de volver a colocar
la arandela en la carcasa)
Arandela para cables

Instrucciones de instalación del kit de montaje empotrado de la unidad GPSMAP serie 600 27
Instalación de la carcasa de montaje empotrado
Una vez que hayas preparado el salpicadero e instalado los cables a través de la arandela para cables de goma, instala la carcasa de montaje
empotrado en el salpicadero.
1. Dirigeloscablesdesdelaarandeladelaparteposteriordelacarcasademontajeempotradoatravésdeloricioquehascortadoenel
salpicadero.
2. Colocalacarcasaeneloricioquehascortadoenelsalpicadero.
3. UtilizalostornillosM3.5incluidosparajarlacarcasaalsalpicadero.
4. Colocalacubiertafrontaldecorativaensulugarenlapartefrontaldelacarcasa.
➊
Oricio del salpicadero
➋
Carcasa
➌
Tornillos M3.5 (×4)
➍
Cubierta frontal decorativa
➊
➌➋
➍
Introducción del dispositivo GPSMAP serie 600 en la carcasa de montaje empotrado
1. Inclinaelsoportedemontajedelacarcasademontajeempotradohaciadelante.Puedequetengasquepulsarelbotóndeexpulsióndela
partesuperiordelacarcasademontajeempotrado.
2. Despliegalalengüetadecierreubicadaenlapartesuperiordelsoportedemontaje.
3. AjustalaparteinferiordeldispositivoGPSMAPserie600enlabasedelsoportedemontaje.
4. Inclinaeldispositivohaciaatráshastaqueencajeenelsoportedemontaje.
5. Muevelalengüetadecierrehaciaabajoparamantenereldispositivoenelsoportedemontaje.
Colocación del dispositivo GPSMAP serie 600 en la carcasa de montaje empotrado
➊
Dispositivo GPSMAP serie 600
➋
Soporte de montaje
➌
Botón de expulsión
➍
Carcasa de montaje empotrado
➊
➌
➋
➍
6. Conectaloscablesadicionalesalaparteposteriordeldispositivo.
7. Inclinaelsoportedemontajehaciaatrásparaencajarloenlacarcasademontajeempotrado.Eldispositivoquedarájadoalacarcasa
cuando oigas un clic.
AVISO: antes de colocar el dispositivo GPSMAP serie 600 en el soporte de montaje, asegúrate de que todos los contactos de metal del dispositivo,
del soporte de montaje y de todos los conectores estén secos para evitar que se produzcan daños en el equipo.
AVISO: coloca la cubierta de protección sobre la carcasa cuando no utilices el dispositivo para evitar daños debidos al agua y el sol.

28 Instrucciones de instalación del kit de montaje empotrado de la unidad GPSMAP serie 600
Extracción del dispositivo GPSMAP serie 600 de la carcasa de montaje empotrado
1. Pulsaelbotóndeexpulsióndelapartesuperiordelacarcasademontajeempotrado.
2. InclinaeldispositivoGPSMAPserie600haciadelanteenelsoportedemontaje.
3. Retiraloscablesadicionalesdelaparteposteriordeldispositivo.
4. Despliegalalengüetadecierreubicadaenlapartesuperiordelsoportedemontaje.
5. Inclinaeldispositivohaciadelanteysácalodelsoportedelmontaje.
6. Inclinaelsoportedemontajehaciaatrásparaencajarloenlacarcasademontajeempotrado.
7. Colocalacubiertadeprotecciónsobrelacarcasaparaevitarqueentrepolvoysuciedadmientraslaunidadnoestáensusitio.
Bloqueo del dispositivo GPSMAP serie 600 en la carcasa de montaje empotrado
La carcasa de montaje empotrado de la unidad GPSMAP serie 600 incluye un bloqueo de seguridad para evitar robos. El bloqueo de seguridad
se utiliza sólo con nes disuasorios; la mejor forma de evitar robos es retirar el dispositivo y llevarlo contigo o guardarlo fuera de la vista
cuando dejes la embarcación. En circunstancias normales, no es necesario habilitar el bloqueo de seguridad para usar el dispositivo.
Para habilitar el bloqueo de seguridad, después de insertar el dispositivo en la carcasa de montaje
empotrado, utiliza el destornillador de seguridad suministrado para apretar el tornillo de seguridad
ubicado a la izquierda del botón de expulsión. Cuando aprietes el tornillo de seguridad, se bloqueará
el botón de expulsión utilizado para retirar el dispositivo. Para desbloquear el botón de expulsión y retirar el dispositivo de la carcasa, aoja el
tornillo de seguridad con el destornillador de seguridad.
NOTA: puedes acoplar el destornillador de seguridad a un llavero.
Instalación del cable de datos/alimentación
Conecta el cable de datos/alimentación que está acoplado al soporte de montaje empotrado de la unidad GPSMAP serie 600 a la alimentación,
así como a los dispositivos NMEA 0183 opcionales y a un dispositivo de audio externo opcional.
Conexión del cable de datos/alimentación a la alimentación
Conecta el cable de datos/alimentación a la fuente de alimentación (de 11 a 32 V de CC) de la embarcación.
Si es necesario alargar los cables de alimentación, utiliza cable 20 AWG.
Si la embarcación dispone de un sistema eléctrico, quizá puedas conectar el soporte de montaje directamente a un portafusibles no utilizado
del bloque de fusibles. Si utilizas el bloque de fusibles, retira el portafusibles en línea suministrado. También puedes conectar el soporte de
montaje directamente a la batería.
Usa un fusible AGC/3AG de 2,5 A como fusible de sustitución, si es necesario.
Nota: en las instalaciones normales solamente deben utilizarse los cables rojo y negro. No es necesario que los hilos restantes del cable estén
conectados para que la unidad GPSMAP serie 600 funcione correctamente. Para obtener información sobre la conexión a un dispositivo
compatible con NMEA 0183, consulta las siguientes indicaciones.
Para conectar el cable de datos/alimentación a la alimentación:
1. Utilizaunaluzdepruebaounvoltímetroparadeterminarlapolaridaddelafuentedetensión.
2. Conectaelcablerojo(+opositivo)alterminaldetensiónpositiva.Siutilizaselbloquedefusiblesdelaembarcación,realizalaconexión
positivaatravésdelfusible.
3. Conectaelcablenegro(-odetierra)alterminaldetensiónnegativa.
4. Instalaovericaelfusiblede2,5Aenelbloquedefusiblesoenelportafusiblesenlínea.
•
•
•
•
Destornillador de seguridadDestornillador de seguridad

Instrucciones de instalación del kit de montaje empotrado de la unidad GPSMAP serie 600 29
Conexión del cable de datos/alimentación a un dispositivo NMEA 0183 (opcional)
Puedes conectar el soporte de montaje empotrado de la unidad GPSMAP serie 600 a equipos electrónicos compatibles con NMEA 0183, como
una radio VHF, mediante el cable de datos/alimentación. El dispositivo GPSMAP serie 600 dispone de dos puertos NMEA 0183 y puede
comunicarse con dos dispositivos compatibles con NMEA 0183. Consulta el diagrama de cableado para conectar el cable de datos/alimentación
a dispositivos compatibles con NMEA 0183.
Notas:
CuandovayasaconectardispositivosNMEA0183paracomunicacionesdedoblesentido,utilizaloscablesTXyRXcorrespondientes
paracadapuerto.Porejemplo,siutilizaselcabledelpuertoTX1(amarillo),debesutilizartambiénelcabledelpuertoRX1(azul).
Asimismo,siutilizaselcabledelpuertoTX2(marrón),debesutilizartambiénelcabledelpuertoRX2(blanco).
SieldispositivoNMEA0183solamentetransmiteorecibe(comunicaciónunidireccional),conectaelcableRXoTXcorrespondientedel
soportedemontajeparanavegaciónydejaelotrocabledelpuertosinconectar.
ConsultalasinstruccionesdelfabricantedetudispositivoNMEA0183paraidenticarcadacableyobtenerinformaciónsobrela
conguración.
SiesnecesarioalargarloscablesNMEA0183,utilizacable28AWG.
+-
>
>
>
>
DISPOSITIVO COMPATIBLE
CON NMEA 0183
CABLE
ROJO
(ALIMENTACIÓN)
NEGRO (TIERRA)
ROJO
(ALIMENTACIÓN)
NEGRO (TIERRA)
COLOR DEL
CABLE
AMARILLO (PUERTO TX 1)
O BIEN
MARRÓN (PUERTO TX 2)
AZUL (PUERTO RX 1)
O BIEN
BLANCO (PUERTO RX 2)
NMEA 0183 RX
NMEA 0183 TX
BATERÍA
11–32 V DE CC
FUSIBLE
2,5 A
SOPORTE DE MONTAJE PARA
NAVEGACIÓN DE LA UNIDAD
GPSMAP SERIE 600
Conexión por cable del soporte de montaje empotrado de la unidad GPSMAP serie 600 con un
dispositivo compatible con NMEA 0183
Conexión del cable de datos/alimentación a un dispositivo de audio externo (opcional)
Puedes conectar un dispositivo de audio externo mediante los hilos del cable del soporte de montaje. Consulta los colores de los hilos en la
tabla. Si es necesario alargar los cables de la señal de audio, utiliza cable 28 AWG.
Función del
cable Color
Audioizquierda Violeta
Audio derecha Naranja
Tierra de audio Verde
Conexiones de cables de audio
•
•
•
•
30 Instrucciones de instalación del kit de montaje empotrado de la unidad GPSMAP serie 600
Todos los derechos reservados. A menos que en este documento se indique expresamente, ninguna parte de este manual se podrá reproducir, copiar, transmitir, difundir,
descargar ni guardar en ningún medio de almacenamiento ni con ningún propósito, sin el previo consentimiento expreso por escrito de Garmin. Por el presente documento,
Garmin autoriza la descarga de una sola copia de este manual en una unidad de disco duro o en otro medio de almacenamiento electrónico para su visualización y la impresión
de una copia de este manual o de cualquiera de sus revisiones, siempre y cuando dicha copia electrónica o impresa contenga el texto completo de este aviso de copyright y se
indique que cualquier distribución comercial no autorizada de este manual o cualquiera de sus revisiones está estrictamente prohibida.
La información de este documento está sujeta a cambios sin previo aviso. Garmin se reserva el derecho a cambiar o mejorar sus productos y de realizar modicaciones en su
contenido sin la obligación de comunicar a ninguna persona u organización tales modicaciones o mejoras. Visita el sitio Web de Garmin (www.garmin.com) para consultar las
actualizaciones e información adicional más reciente respecto al uso y funcionamiento de éste y de otros productos de Garmin.
Garmin
®
, el logotipo de Garmin y GPSMAP
®
son marcas comerciales de Garmin Ltd. o sus subsidiarias, registradas en Estados Unidos y en otros países. Estas marcas
comerciales no se podrán utilizar sin autorización expresa de Garmin.

Installationsvejledning til planmonteringsæt til GPSMAP
®
600-serien 31
Installationsvejledning til planmonteringsæt til GPSMAP® 600-serien
Installer dette sæt for at planmontere en enhed i GPSMAP 600-serien i et adt panel.
ADVARSEL: Bær altid beskyttelsesbriller og støvmaske, når du borer, skærer eller sliber.
BEMÆRK: Når du borer eller skærer, skal du altid kontrollere den anden side af bore- eller skæreoveraden.
Se guiden Vigtige oplysninger om sikkerhed og produkter i produktæsken til GPSMAP 600-serien for at se produktadvarsler og andre vigtige oplysninger.
Sammenlign indholdet i denne pakke med pakkelisten på kassen. Hvis der mangler noget, skal du straks kontakte din Garmin
®
-forhandler.
Kontakt Garmin
Kontakt Garmins produktsupport, hvis du har spørgsmål under monteringen af planmonteringssættet til GPSMAP 600-serien. I USA skal du gå
ind på www.garmin.com/support eller kontakte Garmin USA pr. telefon på (913) 397 8200 eller (800) 800 1020.
I Storbritannien skal du kontakte Garmin (Europe) Ltd. pr. telefon på 0808 238 0000.
Hvis du bender dig i Europa, skal du gå til www.garmin.com/support og klikke på Contact Support for at få oplysninger om support i de
forskellige lande, eller du kan kontakte Garmin (Europe) Ltd. på telefon +44 (0) 870 850 1241.
Nødvendigt værktøj og tilbehør
Bor og borehoveder
Nedstryger
Fil og sandpapir
Nummer 2 stjerneskruetrækker
Kabelklemmer
Valg af placering
Du skal være opmærksom på følgende, når du vælger en placering til planmonteringssættet til GPSMAP 600-serien:
Brug den medfølgende planmonteringsskabelon til at bestemme en placering med den rette størrelse til huset.
Sørg for, at alle kabler kan nå det sted, hvor enheden skal monteres.
Sørg for, at den overade, som du monterer huset på, har mindst 89 mm (3
1
/
2
") friplads, hvor der er plads til huset og de forbundne
ledninger.
Sørg for, at du har en direkte vej til gulvet bag huset, så du kan montere en aøbsslange.
Monter huset mindst 43 cm (17") fra et magnetisk kompas for at forebygge elektromagnetisk interferens, som kan medføre unøjagtige
kompasaæsninger.
Placeringen må ikke være udsat i forhold til ekstreme temperaturer. Se afsnittet med specikationer i brugervejledningen til din GPSMAP
600-enhed for at bestemme det sikre temperaturområde for din enhed.
•
•
•
•
•
•
•
•
•
•
•

32 Installationsvejledning til planmonteringsæt til GPSMAP
®
600-serien
Klargøring af instrumentbrættet
1. Skabelonentilfastmonteringerklæbendepåbagsiden.Fjernbeskyttelsen,ogsætskabelonenfastpådetvalgtemonteringssted.
2. Vha.etborehovedpå9,5mm (3/8")skalduboreetellerereafdereforboringshullerihjørnerneafskabelonen,sådukanindsætte
nedstrygerenogstarteudskæringenafmonteringsoveraden.
3. Brugnedstrygerentilatsavemonteringsadenlangsindersidenafdenlinje,derertegnetpåskabelonen.Brugenlogsandpapirtilat
tilpasseåbningensstørrelse.
4. Placerplanmonteringenshusiåbningen,ogsørgfor,atmonteringsstederneihverthjørneerjusteretiforholdtilforboringshullernepå
planmonteringsskabelonen,efteratduharskåret,slebetogletåbningen.Hvisdeikkegørdet,skaldumarkeredekorrektesteder.
5. Borre3mm (1/8")forboringshullerdekorrektesteder.
BEMÆRK: Et 3mm (1/8")forboringshulernormalttilkrydsner.Andreinstrumentbrætmaterialerkankræveenforboringshulienanden
størrelse.
Montering af ekstra kabler (valgfrit)
Strøm-/datakablet til GPSMAP 600-enheden føres gennem bagsiden af planmonteringens hus på fabrikken. Hvis du vil montere ekstra kabler
som f.eks. et kabel til en ekstern GPS-antenne, skal du føre ekstrakablerne gennem kabeltyllen af gummi på bagsiden af huset, inden du fastgør
huset til instrumentbrættet.
1. Fjernkabeltyllenafgummifrabagsidenafplanmonteringshuset.Strøm-/
datakableteralleredeførtigennemåbningenimidten.Fjernikkestrøm-/
datakablet.
2. Fjerntylleproppenfraenellerbeggesideraftyllen,afhængigtafhvormange
ekstrakablerduvilinstallere.Proppenskalfortsatsiddefastpåtyllen.Skærikke
proppenaftyllen.
BEMÆRK: Fjern ikke en tylleprop fra tyllen, medmindre du fører et kabel gennem
åbningen. Tylleproppen sikrer, at uønsket vand ikke løber gennem huset bag
instrumentbrættet.
3. Føralleekstrakablergennemåbningenpåbagsidenafhuset.
4. Placerenhedeniholderenforatbestemmedenkorrektekabellængde.Seside 33foratfåoplysningerom,hvordanduplacererenhedeni
holderen.
5. Åbnrevnenityllen,ogplaceretekstrakabelihullet.
6. Sættyllentilbageihuset.
Montering af en aøbsslange
Når GPSMAP 600-enheden er anbragt i huset, har den ikke en vandtæt forsegling, så det er normalt, at vand trænger ind i huset. Derfor er der
placeret et lille aøb på bagsiden af huset. Monter et stykke 9–10 mm (
3
/
8
”) ID-vinylslange på aøbet på bagsiden af huset, og sæt den fast med
en 8–10 mm (
5
/
16
–
3
/
8
”) slangeklemme eller med en kabelklemme. Hvis du bruger en slangeklemme, må du ikke spænde den for hårdt, for at
undgå at ødelægge aøbet. Før aøbsslangen ned til gulvet eller et passende aøbssted på båden. Fastgør aøbsslangen til bådens skrog.
➊➌
➋
➊
Aøb
➋
8–10 mm (5/16–3/8") slangeklemme (eller en kabelklemme)
➌
9–10 mm (3/8") ID-vinylslange
➊
➌
➋➊
➊
Åbning til ekstra kabler
➋
Åbning til strøm-/datakabel
➌
Tyllepropper (Indsæt propperne
i alle ubrugte åbninger, inden du
placerer tyllen i huset igen)
Kabeltylle

Installationsvejledning til planmonteringsæt til GPSMAP
®
600-serien 33
Montering af planmonteringshuset
Efter du har klargjort instrumentbrættet og monteret kablerne via kabeltyllen af gummi, skal du montere planmonteringshuset i
instrumentbrættet.
1. Førkablernefratyllenpåbagsidenafplanmonteringshusetgennemdenåbning,duharskåretiinstrumentbrættet.
2. Placerhusetidenåbning,duharskåretiinstrumentbrættet.
3. BrugdemedfølgendeM3,5-skruertilsættehusetfastpåinstrumentbrættet.
4. Sætdendekorativefrontpladepåpladsforanpåhuset.
➊
Åbning i instrumentbrættet
➋
Hus
➌
M3,5 skruer (×4)
➍
Dekorativ frontplade
➊
➌➋
➍
Indsætning af GPSMAP 600-enheden i planmonteringshuset
1. Vipmonteringsbeslagetiplanmonteringshusetfremad.Duskalmuligvistrykkepåudtagknappenøverstpåplanmonteringshuset.
2. Viplåsetappenøverstpåmonteringsholderenop.
3. SætbundenafGPSMAP600-enhedennedimonteringsholderen.
4. Vipenhedenbagudindimonteringsholderen,indtildenstopper.
5. Viplåsetappennedforatsætteenhedenfastpåmonteringsholderen.
Placering af GPSMAP 600-enheden i planmonteringshuset
➊
Enhed i GPSMAP 600-serien
➋
Monteringsholder
➌
Udtagknap
➍
Planmonteringshus
➊
➌
➋
➍
6. Tilslutalleekstrakablerpåbagsidenafenheden.
7. Vipmonteringsbeslagettilbageindiplanmonteringshuset.Enhedenfastgøresihusetmedethørbartklik.
BEMÆRK: Før du placerer GPSMAP 600-enheden i monteringsholderen, skal du sørge for, at metalkontakterne på enheden, monteringsholderen og
alle stik er tørre for at undgå skader på udstyret.
BEMÆRK: Sæt det beskyttende dæksel over huset, når enheden ikke er i brug, for at undgå skader pga. vand og sol.

34 Installationsvejledning til planmonteringsæt til GPSMAP
®
600-serien
Fjernelse af GPSMAP 600-enheden fra planmonteringshuset
1. Trykpåudtagknappenøverstpåplanmonteringshuset.
2. VipGPSMAP600-enhedenimonteringsholderenfremad.
3. Fjernalleekstrakablerpåbagsidenafenheden.
4. Viplåsetappenøverstpåmonteringsholderenop.
5. Vipenhedenforover,ogløftdenudafmonteringsholderen.
6. Vipmonteringsbeslagettilbageindiplanmonteringshuset.
7. Sætdetbeskyttendedækseloverhusetforatholdestøvogsnavsudeafdet,mensenhedenikkeerplaceretidet.
Låsning af GPSMAP 600-enheden i planmonteringshuset
Planmonteringshuset til GPSMAP 600-serien har en sikkerhedslås, der har til formål at forebygge tyveri. Sikkerhedslåsen er udelukkende til
præventive formål. Den bedste måde at undgå tyveri på er at fjerne enheden og enten tage den med eller gemme den væk, når du forlader båden.
Du behøver ikke aktivere sikkerhedslåsen, når du bruger enheden under normale omstændigheder.
Du aktiverer sikkerhedslåsen, efter du har indsat enheden i planmonteringshuset, ved at bruge den
medfølgende sikkerhedsskruetrækker til at stramme sikkerhedsskruen, som ndes til venstre for
udtagknappen. Når du strammer sikkerhedsskruen, låser den udtagknappen, som bruges til at fjerne
enheden. Løsn sikkerhedsskruen vha. sikkerhedsskruetrækkeren for låse op for udtagknappen og fjerne enheden fra huset.
BEMÆRK: Du kan sætte sikkerhedsskruetrækkeren i en nøglering.
Montering af strøm-/datakablet
Tilslutning af strøm-/datakablet, som er tilsluttet planmonteringsholderen til GPSMAP 600-serien, til en strømkilde samt til valgfri
NMEA 0183-enheder og en valgfri ekstern lydenhed.
Tilslutning af strøm-/datakablet til en strømkilde
Slut strøm-/datakablet til strømkilden (fra 11 til 32 V DC) på din båd.
Hvis det er nødvendigt at forlænge strømledningerne, skal du bruge 20 AWG-ledning.
Hvis din båd har et elektrisk system, kan du muligvis slutte monteringsbeslaget direkte til en ubrugt sikringsplads på din sikringsblok.
Hvis du bruger bådens sikringsblok, skal du fjerne den medfølgende in-line sikringsholder. Du kan også slutte monteringsholderen direkte
til batteriet.
Brug en AGC/3AG 2,5 A sikring, hvis udskiftning er nødvendig.
BEMÆRK: Under en almindelig installation skal du kun bruge de røde og de sorte ledninger. De andre ledninger på kablet behøver ikke at
være tilsluttet for normal betjening af GPSMAP 600-enheden. Du kan se oplysninger nedenfor om tilslutning til en NMEA 0183-kompatibel
enhed.
Sådan tilsluttes strøm-/datakablet til en strømkilde:
1. Brugentestlampeelleretvoltmeterforatbestemmepolaritetenpåspændingskilden.
2. Tilslutdenrøde(+ellerpositiv)ledningtildenpositivespændingstilslutning.Hvisdubrugerbådenssikringsholder,skalduføredenpositive
tilslutninggennemsikringen.
3. Slutdensorte(-ellerjord)ledningtildennegativespændingstilslutning.
4. Installerellerkontroller2,5A-sikringenpåsikringsblokkenelleriin-linesikringsholderen.
•
•
•
•
SikkerhedsskruetrækkerSikkerhedsskruetrækker

Installationsvejledning til planmonteringsæt til GPSMAP
®
600-serien 35
Tilslutning af strøm-/datakablet til en NMEA 0183-enhed (valgfrit)
Du kan slutte planmonteringsholderen til GPSMAP 600-serien til NMEA 0183-kompatibelt udstyr, f.eks. en VHF-radio, vha. strøm-/datakablet.
GPSMAP 600-enheden har to NMEA 0183-porte, og den kan kommunikere med to NMEA 0183-kompatible enheder. Se ledningsdiagrammet
for tilslutning af strøm-/datakablet til NMEA 0183-kompatible enheder.
Noter:
NårdutilslutterNMEA0183-enhedermhp.tovejskommunikation,skalduanvendedetilsvarendeTX-ogRX-ledningertilhverport.Hvis
duf.eks.brugerport1TX-ledningen(gul),skalduogsåbrugeport1RX-ledningen(blå).Påsammemådegælderdet,athvisdubruger
port2TX-ledningen(brun),skalduogsåbrugeport2RX-ledningen(hvid).
HvisdenNMEA0183-enhed,dutilslutter,kunkansendeellerkunkanmodtage(envejskommunikation),skaldutilsluttedenrelevante
RX-ellerTX-ledningframarineholderbeslagetogundladeattilslutteportensandenledning.
SeproducentensvejledningtildinNMEA0183-enhedforatidenticereledningerneogfåoplysningeromkonguration.
HvisdeternødvendigtatforlængeNMEA0183-ledningerne,skaldubruge28AWG-ledning.
+-
>
>
>
>
NMEA 0183-KOMPATIBEL
ENHED
LEDNING
RØD (STRØM)
SORT (JORD)
RØD (STRØM)
SORT (JORD)
LEDNINGSFARVE
GUL (PORT 1 TX)
ELLER
BRUN (PORT 2 TX)
BLÅ (PORT 1 RX)
ELLER
HVID (PORT 2 RX)
NMEA 0183 RX
NMEA 0183 TX
BATTERI
11–32 V DC
SIKRING
2,5 A
MARINEHOLDERBESLAG
TIL GPSMAP 600-SERIEN
Tilslutning af planmonteringsholderen til GPSMAP 600-serien til en NMEA 0183-kompatibel enhed
Tilslutning af strøm-/datakablet til en ekstern lydenhed (valgfrit)
Du kan tilslutte en ekstern lydenhed ved hjælp af ledningerne på monteringsholderens kabel. Se tabellen med ledningernes farver. Hvis det er
nødvendigt at forlænge lydsignalledningerne, skal du bruge 28 AWG-ledning.
Ledningsfunktion Farve
Lydvenstre Violet
Lydhøjre Orange
Lydjord Grøn
Tilslutning af lydledninger
•
•
•
•
36 Installationsvejledning til planmonteringsæt til GPSMAP
®
600-serien
Alle rettigheder forbeholdes. Denne vejledning må hverken helt eller delvist reproduceres, kopieres, transmitteres, udbredes, downloades eller gemmes på noget medie uanset
formålet uden udtrykkeligt, forudgående skriftligt samtykke fra Garmin, medmindre der udtrykkeligt er givet tilladelse heri. Garmin giver hermed tilladelse til download af en
enkelt kopi af denne vejledning på en harddisk eller andet elektronisk medium til visning og udskrivning af én kopi af vejledningen og eventuelle opdateringer heraf, forudsat
at den elektroniske eller udskrevne kopi af vejledningen indeholder hele denne meddelelse om ophavsret, og med den betingelse, at enhver uautoriseret erhvervsmæssig
distribution af vejledningen og eventuelle ændringer heraf er strengt forbudt.
Oplysningerne i dette dokument kan ændres uden forudgående varsel. Garmin forbeholder sig retten til at ændre eller forbedre sine produkter og til at ændre indholdet uden at
være forpligtet til at varsle sådanne ændringer og forbedringer til personer eller organisationer. Besøg Garmins hjemmeside (www.garmin.com) for at se aktuelle opdateringer
og yderligere oplysninger om brug og håndtering af dette og andre Garmin-produkter.
Garmin
®
, Garmin-logoet og GPSMAP
®
er varemærker tilhørende Garmin Ltd. eller dets datterselskaber, registreret i USA og andre lande. Disse varemærker må ikke anvendes
uden udtrykkelig tilladelse fra Garmin.

Installeringsinstruksjoner for innebygging av GPSMAP 600-serien 37
Installeringsinstruksjoner for innebygging av GPSMAP® 600
Installer dette settet for å innebygge en enhet i GPSMAP 600-serien i et att panel.
FORSIKTIG: Bruk alltid vernebriller og støvmaske når du borer, skjærer eller sliper.
MERK: Før du begynner å bore eller skjære, må du alltid kontrollere hva som er på den motsatte siden av overaten.
Se veiledningen Viktig sikkerhets- og produktinformasjon i produktesken til enheten i GPSMAP 600-serien for å lese advarsler angående produktet og annen viktig
informasjon.
Sammenlign innholdet i pakken med pakkelisten på esken. Hvis det mangler deler, må du umiddelbart ta kontakt med Garmin
®
-forhandleren.
Kontakte Garmin
Ta kontakt med Garmins produktsupport hvis du har spørsmål når du installerer settet for innebygging av enheten i GPSMAP 600-serien.
I USA: Gå til www.garmin.com/support, eller kontakt Garmin USA på telefon (913) 397 8200 eller (800) 800 1020.
Storbritannia: Ta kontakt med Garmin (Europe) Ltd. på telefon 0808 2380000.
I Europa: Gå til www.garmin.com/support, og klikk på Contact Support (Kontakt support) for innenlandsk supportinformasjon, eller kontakt
Garmin (Europe) Ltd. på telefon +44 (0) 870 8501241.
Nødvendige verktøy og hjelpemidler
Boremaskin og borbits
Løvsag
Fil og sandpapir
Phillips-skrutrekker, nummer 2
Kabelstrips
Velge en plassering
Når du velger plassering av settet for innebygging av enheten i GPSMAP 600-serien, bør du tenke på følgende:
Bruk malen for innebygging som følger med, til å nne en egnet plassering for huset.
Kontroller at alle ledningene når stedet der enheten skal monteres.
Kontroller at overaten der du vil montere huset, har minst 89 mm (3
1
/
2
tommer) med åpen plass bak seg for å få plass til huset og
tilkoblede ledninger.
Kontroller at du har direkte tilgang til gulvet bak huset for å installere en tømmeslange.
Installer huset minst 43 cm (17 tommer) unna et magnetisk kompass for å forhindre elektromagnetisk interferens, noe som kan føre til
feilaktige kompassavlesninger.
Plasseringen må ikke være utsatt for ekstreme temperaturforhold. Se spesikasjonsdelen i brukerveiledningen til enheten i
GPSMAP 600-serien for å bestemme et trygt temperaturområde for enheten.
•
•
•
•
•
•
•
•
•
•
•

38 Installeringsinstruksjoner for innebygging av GPSMAP 600-serien
Forberede dashbordet
1. Malenforinnbyggingharlimpåbaksiden.Taavbeskyttelsespapiret,ogleggmalenpådetvalgtemonteringsstedet.
2. Vedåbrukeenborbitspå9,5mm(3/8tommer)borerduettellerereavderestyrehulleneihjørneneavmalenforåsetteinnsagbladetog
begynneåskjæremonteringsoveraten.
3. Brukløvsagenogskjærutmonteringsoveratenlangsinnsidenavstrekensomerangittpåinnebyggingsmalen.Brukenlogsandpapirtilå
njusterestørrelsenpååpningen.
4. Plasserinnebyggingshusetiåpningen,ogkontrolleratfestestedeneihverthjørneerinnrettetmedstyrehullenepåinnebyggingsmalenetter
atduharskjært,pussetoglt.Hvisdeikkegjørdet,mådumerkekorrigeringene.
5. Borderestyrehullenepå3mm(1/8tommer)påriktigsted.
MERK:Et3mm(1/8tommers)styrehullernomineltforkryssner.Forskjelligedashbordmaterialerkankrevestyrehullmedandrestørrelser.
Installere ekstra kabler (tilleggsutstyr)
Strøm-/datakabelen for enheten i GPSMAP 600-serien er ført gjennom baksiden på innebyggingshuset på fabrikken. Hvis du vil installere
ekstra kabler, for eksempel en kabel for en ekstern GPS-antenne, må du føre de ekstra kablene gjennom gummikabeltetningen bak på huset før
du fester huset til dashbordet.
1. Fjerngummikabeltetningenbakpåinnebyggingshuset.Strøm-/datakabelener
alleredeførtgjennomdenmidtreåpningen.Ikkefjernstrøm-/datakabelen.
2. Fjerntetningspluggenfraénellerbeggesideravtetningen,avhengigavantallet
ekstrakablerduvilinstallere.Pluggenerfortsattfestettiltetningen.Ikkekuttav
pluggenfratetningen.
MERKNAD: Ikke fjern en tetningsplugg fra tetningen, unntatt hvis du fører en kabel
gjennom åpningen. Tetningspluggen hindrer at uønsket vann kommer gjennom huset
bak dashbordet.
3. Føreventuelleekstrakablergjennomåpningenbakpåhuset.
4. Plasserenhetenifestetforåbestemmeriktigkabellengde.Seside 39foråfåinformasjonomplasseringavenhetenifestet.
5. Åpnesplittenitetningenogplasserenekstrakabelihullet.
6. Setttetningenpåplassihusetigjen.
Installere en tømmeslange
Enheten i GPSMAP 600-serien gir ikke en vanntett forsegling når den er montert i huset, så det er vanlig at det kommer inn vann i huset. På
grunn av dette er et lite sluk plassert bak på huset. Installer en del av ID-vinylslangen på 9–10 mm (
3
/
8
tommer) på sluket bak på huset, og
fest den med en slangeklemme på 8–10 mm (
5
/
16
–
3
/
8
tommer). Hvis du bruker en slangeklemme, for å unngå å hindre tømmingen, må du ikke
stramme slangeklemmen for hardt. Før tømmeslangen til gulvet eller til et egnet tømmested på båten. Fest tømmeslangen til baugen på båten.
➊➌
➋
➊
Sluk
➋
8-10 mm (5/16-3/8 tommers)
slangeklemme (eller en strips)
➌
9-10 mm (3/8 tommers)
ID-vinylslange
➊
➌
➋➊
➊
Åpning for ekstra kabler
➋
Åpning for strøm-/datakabler
➌
Tetningsplugger (sett inn plugger
i alle ubrukte åpninger før du
plasserer tetningen tilbake i huset)
Kabeltetning

Installeringsinstruksjoner for innebygging av GPSMAP 600-serien 39
Installere innebyggingshuset
Når du har forberedt dashbordet og installert kablene gjennom gummikabeltetningen, kan du installere innebyggingshuset på dashbordet.
1. Førkablenefratetningenpåbaksidenavinnebyggingshusetgjennomåpningensomdulagdepådashbordet.
2. Plasserhusetiåpningensomdulagdeidashbordet.
3. BrukdemedfølgendeM3.5-skruenetilåfestehusetidashbordet.
4. Festdedekorativefrontplatenepåforsidenavhuset.
➊
Åpning i dashbordet
➋
Hus
➌
M3.5-skruer (×4)
➍
Dekorativ frontplate
➊
➌➋
➍
Sette inn enheten i GPSMAP 600-serien i innebyggingshuset
1. Vippmonteringsbraketteniinnebyggingshusetfremover.Detkanhendeatdumåtrykkepåutløserknappenøverstpåinnebyggingshuset.
2. Skyvopplåseklaffenøverstpåmonteringsbraketten.
3. FestbunnenavenheteniGPSMAP600-serienimonteringsbrakettholderen.
4. Vippenhetenbakoverimonteringsbrakettentildenstopper.
5. Skyvnedlåseklaffenforåfesteenhetentilmonteringsbraketten.
Plassere enheten i GPSMAP 600-serien i innebyggingshuset
➊
Enhet i GPSMAP 600-serien
➋
Monteringsbrakett
➌
Utløserknapp
➍
Innebyggingshus
➊
➌
➋
➍
6. Kobleeventuelleekstrakablertilbaksidenavenheten.
7. Vippmonteringsbrakettenbakoveriinnebyggingshuset.Enhetenfestesihusetmedethørbartklikk.
MERKNAD: Før du plasserer enheten i GPSMAP 600-serien i monteringsbraketten, må du kontrollere at alle metallkontakter på enheten,
monteringsbraketten og eventuelle kontakter er tørre, for å unngå skade på utstyret.
MERKNAD: Plasser det beskyttende dekselet over huset når enheten ikke er i bruk, for å forhindre skader tilknyttet vann og sol.

40 Installeringsinstruksjoner for innebygging av GPSMAP 600-serien
Ta ut enheten i GPSMAP 600-serien av innebyggingshuset
1. Trykkpåutløserknappenøverstpåinnebyggingshuset.
2. VippenheteniGPSMAP600-serienimonteringsbrakettenforover.
3. Fjerneventuelleekstrakablerfrabaksidenavenheten.
4. Skyvopplåseklaffenøverstpåmonteringsbraketten.
5. Vippenhetenfremover,ogløftdenutavmonteringsbraketten.
6. Vippmonteringsbrakettenbakoveriinnebyggingshuset.
7. Plasserdetbeskyttendedekseletoverhusetforåhindreatstøvogsmusskommerinnihusetnårenhetenikkeerpåplass.
Låse enheten i GPSMAP 600-serien i innebyggingshuset
Innebyggingshuset i GPSMAP 600-serien har en sikkerhetslås for å hindre tyveri. Sikkerhetslåsen er kun preventiv, og den beste måten å unngå
tyveri på, er enten å ta den med deg eller oppbevare den et sted den ikke vises, når du forlater båten. Du trenger ikke å aktivere sikkerhetslåsen
for å bruke enheten under normale forhold.
Hvis du vil aktivere sikkerhetslåsen etter at du har plassert enheten i innebyggingshuset, må du
bruke den medfølgende sikkerhetsskrutrekkeren til å trekke til sikkerhetsskruen som nnes til
venstre for utløserknappen. Når du trekker til sikkerhetsskruen, låses utløserknappen som brukes til å
fjerne enheten. Løsne sikkerhetsskruen med skrutrekkeren for å låse opp utløserknappen og fjerne enheten fra huset.
MERK: Du kan henge sikkerhetsskrutrekkeren på en nøkkelring.
Installere strøm-/datakabelen
Koble strøm-/datakabelen som er festet til innebyggingsbraketten i GPSMAP 600-serien, til strømmen i tillegg til valgfrie NMEA 0183-enheter
og til en valgfri ekstern lydenhet.
Koble strøm-/datakabelen til strømmen
Koble strøm-/datakabelen til strømkilden (fra 11 til 32 VDC) i båten.
Hvis det er nødvendig å forlenge strømledningene, skal det brukes en 20 AWG-ledning.
Hvis båten har et elektrisk system, kan det hende du kan koble monteringsbraketten direkte til en ubrukt sikringsholder på sikringsblokken.
Hvis du bruker sikringsblokken, fjerner du den innebygde sikringsholderen. Du kan også koble braketten direkte til batteriet.
Bruk en sikring av typen AGC/3AG 2,5 A som erstatning ved behov.
Merk: Under en vanlig installering skal du bare bruke de røde og svarte ledningene. Det er ikke nødvendig å koble til de andre ledningene på
kabelen for normal drift av enheten i GPSMAP 600-serien. Du nner informasjon om hvordan du kobler til en NMEA 0183-kompatibel enhet,
nedenfor.
Hvis du vil koble strøm-/datakabelen til strømmen:
1. Bruketkontrollysellervoltmeterforåfastslåpolaritetentilspenningskilden.
2. Kobledenrøde(+ellerpositiv)ledningentildenpositivespenningspolen.Hvisdubrukerensikringsblokkpåbåten,mådukobleden
positiveledningengjennomsikringen.
3. Kobletildensvarte(-ellerjord)ledningentildennegativespenningspolen.
4. Installerellerkontroller2,5A-sikringenpåsikringsblokkenellerideninnebygdeholderen.
•
•
•
•
SikkerhetsskrutrekkerSikkerhetsskrutrekker

Installeringsinstruksjoner for innebygging av GPSMAP 600-serien 41
Koble strøm-/datakabelen til en NMEA 0183-enhet (tilleggsutstyr)
Du kan koble innebyggingsbraketten i GPSMAP 600-serien til NMEA 0183-kompatibelt elektronisk utstyr, for eksempel en VHF-radio, ved å
bruke strøm-/datakabelen. Enheten i GPSMAP 600-serien har to NMEA 0183-porter, og den kan kommunisere med to NMEA 0183-kompatible
enheter. Se ledningsdiagrammet hvis du vil ha informasjon om å koble strøm-/datakabelen til NMEA 0183-kompatible enheter.
Merknader:
BrukdesamsvarendeTX-ogRX-ledningeneforhverportnårdukablerNMEA0183-enheterfortoveiskommunikasjon.Hvisdu
foreksempelbrukerport1TX-ledningen(gul),måduogsåbrukeport1RX-ledningen(blå).Tilsvarendegjelderhvisdubruker
port2TX-ledningen(brun),daduogsåmåbrukeport2RX-ledningen(hvit).
HvisNMEA0183-enhetendukabler,baresenderellerbaremottar(enveiskommunikasjon),koblerdudenriktigeRX-ellerTX-ledningen
frabåtbrakettenoglardenandreledningenpåportenværefrakoblet.
SeprodusentensinstruksjonerforNMEA0183-enhetenhvisduvilhainformasjonomidentiseringavledningerogkongurasjon.
HvisdeternødvendigåforlengeNMEA0183-ledningene,skaldetbrukesen28AWG-ledning.
+-
>
>
>
>
NMEA 0183-KOMPATIBEL
ENHET
LEDNING
RØD (STRØM)
SVART (JORD)
RØD (STRØM)
SVART (JORD)
LEDNINGSFARGE
GUL (PORT 1 TX)
ELLER
BRUN (PORT 2 TX)
BLÅ (PORT 1 RX)
ELLER
HVIT (PORT 2 RX)
NMEA 0183 RX
NMEA 0183 TX
BATTERI
11–32 VDC
SIKRING
2,5 A
BÅTBRAKETT I
GPSMAP 600-SERIEN
Kabling av innebyggingsbraketten i GPSMAP 600-serien til en NMEA 0183-kompatibel enhet
Koble strøm-/datakabelen til en ekstern lydenhet (tilleggsutstyr)
Koble en ekstern lydenhet til enheten ved å bruke ledningene på kabelen til monteringsbraketten. Se tabellen hvis du vil ha informasjon om
ledningsfargene. Hvis det er nødvendig å forlenge lydsignalledningene, skal det brukes en 28 AWG-ledning.
Ledningsfunksjon Farge
Lydvenstre Fiolett
Lydhøyre Oransje
Lydjord Grønn
Lydledningstilkoblinger
•
•
•
•
42 Installeringsinstruksjoner for innebygging av GPSMAP 600-serien
Med enerett. Med mindre noe annet er uttrykkelig angitt her, må ingen deler av denne brukerveiledningen reproduseres, kopieres, overføres, distribueres, nedlastes eller
lagres på noe medium, uansett formål, uten at det på forhånd er innhentet skriftlig samtykke fra Garmin. Garmin gir med dette tillatelse til å laste ned én kopi av denne
brukerveiledningen til en harddisk eller et annet elektronisk lagringsmedium for visning, og til å skrive ut én kopi av denne brukerveiledningen eller tillegg til denne. Dette
forutsetter at en slik elektronisk eller trykt kopi av denne brukerveiledningen inneholder hele merknaden om opphavsrett, og det forutsettes videre at uautorisert, kommersiell
distribusjon av denne brukerveiledningen eller reviderte versjoner er strengt forbudt.
Informasjonen i dette dokumentet kan endres uten varsel. Garmin forbeholder seg retten til å endre eller forbedre produktene sine og gjøre endringer i innholdet uten plikt
til å varsle noen personer eller organisasjoner om slike endringer eller forbedringer. Besøk Garmins webområde (www.garmin.com) for å nne aktuelle oppdateringer og
tilleggsinformasjon om bruk og drift av dette og andre Garmin-produkter.
Garmin
®
, Garmin-logoen og GPSMAP
®
er varemerker for Garmin Ltd. eller dets datterselskaper som er registrert i USA og andre land. Disse varemerkene kan ikke brukes uten
uttrykkelig tillatelse fra Garmin.

Installationsinstruktioner för sats för infälld montering för GPSMAP 600-serien 43
Installationsinstruktioner för sats för infälld montering för
GPSMAP® 600-serien
Installera den här satsen för infälld montering av en enhet i GPSMAP 600-serien i en platt panel.
VARNING! Använd alltid skyddsglasögon och andningsskydd när du borrar, skär eller slipar.
OBS! Kontrollera alltid vad som nns bakom ytan som du ska borra eller skära i.
Läs guiden Viktig säkerhets- och produktinformation som medföljer i produktförpackningen till GPSMAP 600-serien för viktig information om produkten och
säkerhet.
Jämför innehållet i förpackningen med packlistan på kartongen. Kontakta genast din Garmin
®
-återförsäljare om det saknas delar.
Kontakta Garmin
Kontakta Garmins produktsupport om du har frågor när du installerar satsen för infälld montering för GPSMAP 600-serien. Om du benner dig
i USA går du till www.garmin.com/support eller kontaktar Garmin USA per telefon på (913) 397 8200 eller (800) 800 1020.
I Storbritannien kontaktar du Garmin (Europe) Ltd. via telefon på 0808 2380000.
Om du benner dig i Europa går du till www.garmin.com/support och klickar på Contact Support (Kontakta support) för information om
support från ditt hemland eller så kontaktar du Garmin (Europe) Ltd. per telefon på +44 (0) 870 8501241.
Nödvändiga verktyg och material
Borrmaskin och borrar
Figursåg
Fil och sandpapper
Stjärnskruvmejsel nr. 2
Kabelhållare
Välja en plats
Ha följande i åtanke när du väljer en plats för satsen för infälld montering för GPSMAP 600-serien:
Använd mallen för infälld montering som medföljer för att bestämma en plats som är lagom stor för höljet.
Kontrollera att alla kablar når fram till enhetens monteringsplats.
Kontrollera att ytan som du monterar höljet på har minst 89 mm (3
1
/
2
tum) fritt utrymme bakom enheten för att ge plats för höljet
och anslutningskablarna.
Kontrollera att du har en direkt väg till durken bakom höljet för att installera dräneringsslangen.
Installera höljet minst 43 cm (17 tum) från den magnetiska kompassen för att förebygga elektromagnetiska störningar som kan
leda till felaktiga kompassavläsningar.
Platsen ska inte vara utsatt för några extrema temperaturförhållanden. Se specikationerna i användarhandboken till enheten i
GPSMAP 600-serien för att bestämma ett säkert temperaturområde för din enhet.
•
•
•
•
•
•
•
•
•
•
•

44 Installationsinstruktioner för sats för infälld montering för GPSMAP 600-serien
Förbereda instrumentbrädan
1. Mallenförinfälldmonteringärsjälvhäftandepåbaksidan.Tabortskyddstejpenochfästmallenpådenvaldamonteringsplatsen.
2. Borrameden9,5mm(3/8tum)borrspetsderikthålsomangespåmallenshörninnanduföringursågbladetochbörjarsågaut
monteringsytan.
3. Sågautmonteringsytanmedgursågenlängsmedinsidanavdenlinjesomangespåmallenförinfälldmontering.Filaochsandpappra
öppningenskantertillrättstorlek.
4. Placerahöljetmedinfälldmonteringiöppningenochsetillattfästpunkternaivarjehörnriktasinmotrikthålenpåmallenförinfälldmontering
efteratthasågat,sandpappratochlat.Omdeintegördetmarkerardukorrigeringarna.
5. Borradefyra3mm(1/8tum)rikthålenpårättplats.
Obs!Ett3mm(1/8tum)rikthålärnominelltförplywood.Instrumentbrädoriandramaterialkankrävaenannanrikthålsstorlek.
Installera ytterligare kablar (valfritt)
Ström-/datakabeln för enheten i GPSMAP 600-serien dras genom baksidan av höljet med infälld montering i fabriken. Om du vill installera
ytterligare kablar, t.ex. en kabel för en extern GPS-antenn, måste du dra de extra kablarna genom kabelgenomföringen i gummi på baksidan av
höljet innan du fäster höljet till instrumentbrädan.
1. Tabortkabelgenomföringenigummifrånbaksidanavhöljetmedinfälldmontering.
Ström-/datakabelnharredandragitsgenommittöppningen.Avlägsnaintebort
ström-/datakabeln.
2. Tabortgenomföringspluggenfråndenenaellerbådasidornaav
genomföringenberoendepåhurmångaytterligarekablardutänkerinstallera.
Genomföringspluggenförblirfästtillgenomföringen.Klippinteavpluggenfrån
genomföringen.
OBS! Ta inte bort en genomföringsplugg från genomföringen om du inte drar en kabel
genom öppningen. Genomföringspluggen hindrar oönskat vatten att passera genom
höljet bakom instrumentbrädan.
3. Draytterligarekablargenomöppningenpåhöljetsbaksida.
4. Placeraenhetenifästetförattavgörakorrektkabellängd.Informationomhurduplacerarenhetenifästetnnspåsidan 45.
5. Öppnaskåranigenomföringenochplaceraenytterligarekabelihålet.
6. Sätttillbakagenomföringenihöljet.
Installera en dräneringsslang
När enheten i GPSMAP 600-serien är placerad i höljet är den inte vattentät, så det är normalt att vatten kan tränga in i höljet. Därför nns det en
liten dräneringsslang placerad på höljets baksida. Installera en del av en 9–10 mm (
3
/
8
tum) ID-vinylslang på anslutningen till dräneringsslangen
på höljets baksida och fäst den med en 8-10 mm (
5
/
16
–
3
/
8
tum) slangklämma eller ett kabelband. Om du använder en slangklämma får du inte
dra åt den för hårt så att anslutningen till dräneringsslangen går sönder. Dra dräneringsslangen till durken eller till en lämplig dräneringsplats på
båten. Fäst dräneringsslangen på båtens yta.
➊➌
➋
➊
Anslutning till dräneringsslang
➋
8-10 mm (5/16–3/8 tum) slangklämma.
(eller ett kabelband)
➌
9-10 mm (3/8 tum) ID-vinylslang
➊
➌
➋➊
➊
Öppning för ytterligare kablar
➋
Öppning för ström-/datakabel
➌
Genomföringspluggar (sätt i
pluggarna i lediga öppningar innan
du sätter tillbaka genomföringen i
höljet)
Kabelgenomföring

Installationsinstruktioner för sats för infälld montering för GPSMAP 600-serien 45
Installera höljet med infälld montering
När du har förberett instrumentbrädan och installerat kablarna genom kabelgenomföringen i gummi, installerar du höljet med infälld montering
i instrumentbrädan.
1. Drakablarnafrångenomföringenpåbaksidanavhöljetmedinfälldmonteringgenomöppningensomduskärtilliinstrumentbrädan.
2. Placerahöljetiöppningensomduskärtilliinstrumentbrädan.
3. FästhöljetiinstrumentbrädanmeddemedföljandeM3,5-skruvarna.
4. Fästdetdekorativaskaletpåplatspåhöljetsframsida.
➊
Öppning i instrumentbrädan
➋
Hölje
➌
M3,5-skruvar (×4)
➍
Dekorativt skal
➊
➌➋
➍
Sätta i enheten i GPSMAP 600-serien i höljet med infälld montering
1. Lutamonteringsfästetframåtihöljetmedinfälldmontering.Dukanskebehövertryckapåutmatningsknappenöverstpåhöljetmedinfälld
montering.
2. Fällupplåsikenpåmonteringsfästet.
3. PlaceraunderkantenavenheteniGPSMAP600-serienimonteringsfästetsvagga.
4. Lutaenhetenbakåtimonteringsfästettillsdettarstopp.
5. Fällnedlåsikensåattenhetenhållspåplatsimonteringsfästet.
Placera enheten i GPSMAP 600-serien i höljet med infälld montering
➊
Enhet i GPSMAP 600-serien
➋
Monteringsfäste
➌
Utmatningsknapp
➍
Hölje med infälld montering
➊
➌
➋
➍
6. Ansluteventuelltytterligarekablartillenhetensbaksida.
7. Lutamonteringsfästetbakåtihöljetmedinfälldmontering.Enhetenfästsihöljetmedettljudligtklick.
OBS! Innan du placerar enheten i GPSMAP 600-serien i monteringsfästet ska du kontrollera att alla metallkontakter på enheten, monteringsfästet och
kontakter är torra för att undvika skador på utrustningen.
OBS! Placera skyddslocket över höljet när enheten inte används för att förhindra vatten- och solrelaterade skador.

46 Installationsinstruktioner för sats för infälld montering för GPSMAP 600-serien
Ta bort enheten i GPSMAP 600-serien från höljet med infälld montering
1. Tryckpåutmatningsknappenöverstpåhöljetmedinfälldmontering.
2. LutaenheteniGPSMAP600-serienimonteringsfästetframåt.
3. Taborteventuellaytterligarekablarfrånenhetensbaksida.
4. Fällupplåsikenpåmonteringsfästet.
5. Lutaenhetenframåtochtaurdenurmonteringsfästet.
6. Lutamonteringsfästetbakåtihöljetmedinfälldmontering.
7. Placeraskyddslocketöverhöljetförattförhindraattdammochsmutskommerinihöljetnärenhetenintesitterpåplats.
Låsa enheten i GPSMAP 600-serien i höljet med infälld montering
Höljet med infälld montering i GPSMAP 600-serien har ett säkerhetslås som stöldskydd. Säkerhetslåset fungerar endast i avskräckande syfte.
Det bästa sättet att undvika stöld är att ta bort enheten och ta den med dig eller lägga den utom synhåll när du lämnar båten. Du behöver inte
aktivera säkerhetslåset för att använda enheten under normala förhållanden.
För att aktivera säkerhetslåset, efter att du har satt i enheten i höljet med infälld montering,
använder du medföljande låsskruvmejsel för att dra åt låsskruven som sitter till vänster om
utmatningsknappen. När du drar åt låsskruven låser det utmatningsknappen som används för
att ta bort enheten. Lossa låsskruven med låsskruvmejseln för att låsa upp utmatningsknappen
och ta bort enheten från höljet.
Obs! Du kan sätta fast låsskruvmejseln på en nyckelring.
Installera ström-/datakabeln
Anslut ström-/datakabeln som är ansluten till fästet med infälld montering i GPSMAP 600-serien till ström och till valfria NMEA 0183-enheter
och till en valfri extern ljudenhet.
Ansluta ström-/datakabeln till ström
Anslut ström-/datakabeln till båtens strömkälla (från 11 till 32 Vdc).
Om du måste förlänga strömkablarna använder du 20 AWG-kabel.
Om båten har ett elsystem är det möjligt att du kan du ansluta monteringsfästet direkt till en ledig säkringshållare i säkringsplinten. Om du
använder säkringsplinten tar du bor den kabelmonterade säkringshållaren som medföljer. Du kan även koppla monteringsfästet direkt till
batteriet.
Använd en AGC/3AG – 2,5 A-säkring som reserv om det behövs.
Obs! Vid en normal installation används bara de röda och svarta kablarna. Övriga kablar på monteringsfästets kabel behöver inte anslutas vid
normal användning av enheten i GPSMAP 600-serien. Mer information om hur du ansluter till en NMEA 0183-kompatibel enhet hittar du här
nedan.
Så här ansluter du ström-/datakabeln till ström:
1. Användentestlampaellervoltmetertillattfastställaspänningskällanspolaritet.
2. Anslutdenröda(+ellerpositiva)ledningentilldenpositivaspänningsterminalen.Omduanvänderbåtenssäkringsplintlederdudenpositiva
anslutningengenomsäkringen.
3. Anslutdensvarta(-ellerjord)ledningentilldennegativaspänningsterminalen.
4. Installeraellerkontrollera2,5A-säkringenpåsäkringsplintenelleridenkabelmonteradehållaren.
•
•
•
•
LåsskruvmejselLåsskruvmejsel

Installationsinstruktioner för sats för infälld montering för GPSMAP 600-serien 47
Ansluta ström-/datakabeln till en NMEA 0183-enhet (valfritt)
Du kan ansluta fästet med infälld montering i GPSMAP 600-serien till NMEA 0183-kompatibel elektronisk utrustning, t.ex. VHF-radio med
ström-/datakabeln. Enheten i GPSMAP 600-serien har två NMEA 0183-portar och kan kommunicera med två NMEA 0183-kompatibla enheter.
Se kabeldragningsschemat om du vill ansluta ström-/datakabeln till NMEA 0183-kompatibla enheter.
Obs!
NärdukopplarNMEA0183-enhetenförtvåvägskommunikationanvänderdumotsvarandeTX-ochRX-kablarförvarjeport.Omdutill
exempelanvänderTX-kabelnförport1(gul)måsteduävenanvändaRX-kabelnförsammaport(blå).Påsammasättmåsteduomdu
använderTX-kabelnförport2(brun)ävenanvändaRX-kabelnförsammaport(vit).
OmdenNMEA0183-enhetsomduansluterbarakanöverföraellertaemot(envägskommunikation)ansluterdulämpligRX-eller
TX-kabelfrånmonteringsfästetochlåterdenandrakabelnfrånsammaportvaraurkopplad.
SetillverkarensinstruktionerförkabelidentikationochkongurationsinformationförNMEA0183-enheten.
OmdumåsteförlängaNMEA0183-kablarnaanvänderdu28AWG-kabel.
+-
>
>
>
>
NMEA 0183-KOMPATIBEL
ENHET
LEDNING
RÖD (STRÖM)
SVART (JORD)
RÖD (STRÖM)
SVART (JORD)
LEDNINGSFÄRG
GUL (PORT 1, TX)
ELLER
BRUN (PORT 2, TX)
BLÅ (PORT 1, RX)
ELLER
VIT (PORT 2, RX)
NMEA 0183, RX
NMEA 0183, TX
BATTERI
FÖR
11–32 V DC
SÄKRING
2,5 A
MONTERINGSFÄSTE FÖR
GPSMAP 600-SERIEN
Anslutning av fäste med infälld montering för GPSMAP 600-serien till en NMEA 0183-kompatibel enhet
Ansluta ström-/datakabeln till en extern ljudenhet (valfritt)
Anslut en extern ljudenhet med kablarna på monteringsfästets kabel. Se tabellen för ledningsfärger. Om du måste förlänga ljudsignalkablarna
använder du 28 AWG-kabel.
Kabelfunktion Färg
Ljudvänster Lila
Ljudhöger Orange
Ljudjord Grön
Ljudkabelanslutningar
•
•
•
•
Med ensamrätt. Om inget annat uttryckligen anges i detta dokument, får ingen del av denna handbok reproduceras, kopieras, överföras, spridas, hämtas eller lagras i något
lagringsmedium i något som helst syfte utan föregående uttryckligt skriftligt tillstånd från Garmin. Garmin beviljar härmed tillstånd att ladda ned en enstaka kopia av denna
handbok till en hårddisk eller annat elektroniskt lagringsmedium för visning, samt för utskrift av en kopia av handboken eller av eventuell revidering av den, under förutsättning
att en sådan elektronisk eller utskriven kopia av handboken innehåller hela copyrightredogörelsens text och även under förutsättning att all obehörig kommersiell distribution av
handboken eller eventuell revidering av den är strängt förbjuden.
Informationen i detta dokument kan ändras utan förvarning. Garmin förbehåller sig rätten att ändra eller förbättra sina produkter och att förändra innehållet utan skyldighet
att meddela någon person eller organisation om sådana ändringar eller förbättringar. Besök Garmins webbplats (www.garmin.com) för aktuella uppdateringar och
tilläggsinformation om användning och drift av denna och andra produkter från Garmin.
Garmin
®
, Garmins logotyp och GPSMAP
®
är varumärken som tillhör Garmin Ltd. eller dess dotterbolag, och är registrerade i USA och i andra länder. Dessa varumärken får
inte användas utan Garmins uttryckliga tillstånd.

For the latest free software updates (excluding map data) throughout the life of your
Garmin products, visit the Garmin Web site at www.garmin.com.
©2009GarminLtd.oritssubsidiaries
GarminInternational,Inc.
1200 East 151stStreet,Olathe,Kansas66062,USA
Garmin(Europe)Ltd.
LibertyHouse,HounsdownBusinessPark,Southampton,Hampshire,SO409LRUK
GarminCorporation
No.68,Jangshu2ndRoad,Shijr,TaipeiCounty,Taiwan
www.garmin.com
July2009 PartNumber190-01006-91Rev.A PrintedinTaiwan