Gemalto M2M XT55 Transmitter module for fixed / mobile applications User Manual xt55 hw interface description
Gemalto M2M GmbH Transmitter module for fixed / mobile applications xt55 hw interface description
Contents
- 1. Exhibit 8 User manual
- 2. Updated Usaer Manual
Exhibit 8 User manual








![XT55 Hardware Interface Description Confidential / Preliminary s mo b i l e XT55_hd_v00.02 Page 9 of 116 15.03.2004 1 Introduction This document describes the hardware interface of the Siemens XT55 module that connects to the cellular device application and the air interface. As XT55 is intended to integrate with a wide range of application platforms, all functional components are described in great detail. This guide therefore covers all information needed to design and set up cellular applications incorporating the XT55 module. It aids rapid retrieval of interface specifications, electrical and mechanical details and information on the requirements to be considered for integration of further components. Please note that this document refers to the GPS software version 2.2.0 and XT55 module software version 00.02. 1.1 Related documents [1] XT55 AT Command Set, Version 00.02 [2] XT55 GPS Command Specification, Version 02 [3] XT55 AVL Software Instructions User’s Guide [4] XT55 GPS Startup User's Guide [5] GPRS Startup User's Guide [6] Remote-SAT User's Guide [7] DSB45 Support Box - Evaluation Kit for Siemens Cellular Engines [8] Application Note 07: Li-Ion Batteries in GSM Applications (in preparation) [9] Application Note 16: Upgrading XT55 Firmware (in preparation) [10] Application Note 14: Audio and Battery Parameter Download (in preparation) [11] Application Note 02: Audio Interface Design (in preparation) [12] Multiplexer User's Guide [13] Multiplex Driver Developer’s Guide for Windows 2000 and Windows XP [14] Multiplex Driver Installation Guide for Windows 2000 and Windows XP [15] Application Note 24: Application Developer’s Guide Prior to using the XT55 engines or upgrading to a new firmware release, be sure to carefully read the latest product information. To visit the Siemens Website you can use the following link: http://www.siemens.com/wm](https://usermanual.wiki/Gemalto-M2M/XT55.Exhibit-8-User-manual/User-Guide-426535-Page-9.png)


















![XT55 Hardware Interface Description Confidential / Preliminary s mo b i l e XT55_hd_v00.02 Page 28 of 116 15.03.2004 3.2.2 Minimizing power losses When designing the power supply for your application please pay specific attention to power losses. Ensure that the input voltage VGSM_BATT+ never drops below 3.3V on the GSM/GPRS part of the XT55 board, not even in a transmit burst where current consumption can rise to typical peaks of 1.6A. It should be noted that the GSM/GPRS part of the XT55 module switches off when exceeding these limits. Any voltage drops that may occur in a transmit burst should not exceed 400mV. For further details see Chapter 6.4. The best approach to reducing voltage drops is to use a board-to-board connection as recommended, and a low impedance power source. The resistance of the power supply lines on the host board and of a battery pack should also be considered. Note: If the application design requires an adapter cable between both board-to-board connectors, use a cable as short as possible in order to minimize power losses. Example: If the length of the cable reaches the maximum length of 200mm, this connection may cause, for example, a resistance of 50m! in the GSM_BATT+ line and 50m! in the GND line. As a result, a 1.6A transmit burst would add up to a total voltage drop of 160mV. Plus, if a battery pack is involved, further losses may occur due to the resistance across the battery lines and the internal resistance of the battery including its protective circuit. Transmit burst 1.6ATransmit burst 1.6ARippleDropmin. 3.3VGSM_BATT+ Figure 4: Power supply limits during transmit burst The input voltage VGSM_BATT+ must be measured directly at the test points on the XT55 board (TP GSM_BATT+ and TP GND illustrated in Figure 52). 3.2.3 Monitoring power supply To help you monitor the supply voltage you can use the AT^SBV command which returns the voltage measured at TP GSM_BATT+ and GND. The voltage is continuously measured at intervals depending on the operating mode on the RF interface. The duration of measuring ranges from 0.5s in TALK/DATA mode up to 50s when the GSM/GPRS part of the XT55 is in IDLE mode or Limited Service (deregistered). The displayed voltage (in mV) is averaged over the last measuring period before the AT^SBV command was executed. For details please refer to [1].](https://usermanual.wiki/Gemalto-M2M/XT55.Exhibit-8-User-manual/User-Guide-426535-Page-28.png)

![XT55 Hardware Interface Description Confidential / Preliminary s mo b i l e XT55_hd_v00.02 Page 30 of 116 15.03.2004 3.3.1.1 Turn on the GSM/GPRS part of XT55 using the ignition line GSM_IGT (Power on) To switch on the XT55 GSM/GPRS part the GSM_IGT (Ignition) signal needs to be driven to ground level for at least 100ms and not earlier than 10ms after the last falling edge of GSM_VDD. This can be accomplished using an open drain/collector driver in order to avoid current flowing into this pin. Software controlledGSM_EMERGOFFca. 300ms ca. 900msSerial interfaces ASC0 and ASC1 Undefined Inactive ActiveGSM_VDDca. 60msGSM_TXD0GSM_TXD1GSM_DSR0GSM_BATT+GSM_IGTmin. 10msmin.100ms HiZHiZ Figure 5: Power-on by ignition signal If configured to a fix baud rate, the GSM/GPRS part of the XT55 will send the result code ^SYSSTART to indicate that it is ready to operate. This result code does not appear when autobauding is active. See Chapter AT+IPR in [1]. In a battery operated XT55 application, the duration of the GSM_IGT signal must be 1s minimum when the charger is connected and you may want to go from Charge only mode to Normal mode. For details please see Chapter 3.3.1.2](https://usermanual.wiki/Gemalto-M2M/XT55.Exhibit-8-User-manual/User-Guide-426535-Page-30.png)





![XT55 Hardware Interface Description Confidential / Preliminary s mo b i l e XT55_hd_v00.02 Page 36 of 116 15.03.2004 3.3.3 Automatic shutdown Automatic shutdown takes effect if · the XT55 board is exceeding the critical limits of overtemperature or undertemperature · the battery is exceeding the critical limits of overtemperature or undertemperature · undervoltage is detected The automatic shutdown procedure is equivalent to the power-down initiated with the AT^SMSO command, i.e. XT55 logs off from the network and the software enters a secure state avoiding loss of data. NOTE: This does not apply if overvoltage conditions or unrecoverable hardware or software errors occur (see below for details). Alert messages transmitted before the device switches off are implemented as Unsolicited Result Codes (URCs). The presentation of these URCs can be enabled or disabled with the two AT commands AT^SBC and AT^SCTM. The URC presentation mode varies with the condition, please see Chapters 3.3.3.1 to 3.3.3.4 for details. For further instructions on AT commands refer to [1]. 3.3.3.1 Temperature dependent shutdown The board temperature is constantly monitored by an internal NTC resistor located on the PCB. The NTC that detects the battery temperature must be part of the battery pack circuit as described in Chapter 3.5. The values detected by either NTC resistor are measured directly on the board or the battery and therefore, are not fully identical with the ambient temperature. Each time the board or battery temperature goes out of range or back to normal, XT55 instantly displays an alert (if enabled). · URCs indicating the level "1" or "-1" allow the user to take appropriate precautions, such as protecting the module from exposure to extreme conditions. The presentation of the URCs depends on the settings selected with the AT^SCTM write command: AT^SCTM=1: Presentation of URCs is always enabled. AT^SCTM=0 (default): Presentation of URCs is enabled for 15 seconds time after start-up of XT55. After 15 seconds operation, the presentation will be disabled, i.e. no alert messages can be generated. · URCs indicating the level "2" or "-2" are instantly followed by an orderly shutdown. The presentation of these URCs is always enabled, i.e. they will be output even though the factory setting AT^SCTM=0 was never changed. The maximum temperature ratings are stated in Table 26. Refer to Table 6 for the associated URCs. All statements are based on test conditions according to IEC 60068-2-2 (still air).](https://usermanual.wiki/Gemalto-M2M/XT55.Exhibit-8-User-manual/User-Guide-426535-Page-36.png)
![XT55 Hardware Interface Description Confidential / Preliminary s mo b i l e XT55_hd_v00.02 Page 37 of 116 15.03.2004 Table 6: Temperature dependent behavior Sending temperature alert (15 s after start-up, otherwise only if URC presentation enabled) ^SCTM_A: 1 Caution: Tamb of battery close to over temperature limit. ^SCTM_B: 1 Caution: Tamb of board close to over temperature limit. ^SCTM_A: -1 Caution: Tamb of battery close to under temperature limit. ^SCTM_B: -1 Caution: Tamb of board close to under temperature limit. ^SCTM_A: 0 Battery back to uncritical temperature range. ^SCTM_B: 0 Board back to uncritical temperature range. Automatic shutdown (URC appears no matter whether or not presentation was enabled) ^SCTM_A: 2 Alert: Tamb of battery equal or beyond over temperature limit. XT55 switches off. ^SCTM_B: 2 Alert: Tamb of board equal or beyond over temperature limit. XT55 switches off. ^SCTM_A: -2 Alert: Tamb of battery equal or below under temperature limit. XT55 switches off. ^SCTM_B: -2 Alert: Tamb of board equal or below under temperature limit. XT55 switches off. 3.3.3.2 Temperature control during emergency call If the temperature limit is exceeded while an emergency call is in progress the engine continues to measure the temperature, but deactivates the shutdown functionality. If the temperature is still out of range when the call ends, the module switches off immediately (without another alert message). 3.3.3.3 Undervoltage shutdown if battery NTC is present In applications where the module’s charging technique is used and an NTC is connected to the GSM_BATT_TEMP terminal, the software constantly monitors the applied voltage. If the measured battery voltage is no more sufficient to set up a call the following URC will be presented: ^SBC: Undervoltage. The message will be reported, for example, when you attempt to make a call while the voltage is close to the critical limit and further power loss is caused during the transmit burst. To remind you that the battery needs to be charged soon, the URC appears several times before the module switches off. To enable or disable the URC use the AT^SBC command. The URC will be enabled when you enter the write command and specify the power consumption of your GSM application. Step by step instructions are provided in [1].](https://usermanual.wiki/Gemalto-M2M/XT55.Exhibit-8-User-manual/User-Guide-426535-Page-37.png)




![XT55 Hardware Interface Description Confidential / Preliminary s mo b i l e XT55_hd_v00.02 Page 42 of 116 15.03.2004 3.5.1 Battery pack characteristics The charging algorithm has been optimized for a Li-Ion battery pack that meets the characteristics listed below. It is recommended that the battery pack you want to integrate into your XT55 application is compliant with these specifications. This ensures reliable operation, proper charging and, particularly, allows you to monitor the battery capacity using the AT^SBC command (see [1] for details). Failure to comply with these specifications might cause AT^SBC to deliver incorrect battery capacity values. A battery pack especially designed to operate with XT55 modules is specified in Chapter 3.5.2. · Li-Ion battery pack specified for a maximum charging voltage of 4.2 V and a capacity of 800 mAh. Battery packs with a capacity down to 600 mAh or more than 800 mAh are allowed, too. · Since charging and discharging largely depend on the battery temperature, the battery pack should include an NTC resistor. If the NTC is not inside the battery it must be in thermal contact with the battery. The NTC resistor must be connected between GSM_BATT_TEMP and GND. Required NTC characteristics are: 10 kΩ +5% @ 25°C, B25/85 = 3435K +3% (alternatively acceptable: 10 kΩ +2% @ 25°C, B25/50 = 3370K +3%). Please note that the NTC is indispensable for proper charging, i.e. the charging process will not start if no NTC is present. · Ensure that the pack incorporates a protection circuit capable of detecting overvoltage (protection against overcharging), undervoltage (protection against deep discharging) and overcurrent. The circuit must be insensitive to pulsed current. · On the XT55 module, a built-in measuring circuit constantly monitors the supply voltage. In the event of undervoltage, it causes XT55 to power down. Undervoltage thresholds are specific to the battery pack and must be evaluated for the intended model. When you evaluate undervoltage thresholds, consider both the current consumption of XT55 and of the application circuit. · The internal resistance of the battery and the protection should be as low as possible. It is recommended not to exceed 150m", even in extreme conditions at low temperature. The battery cell must be insensitive to rupture, fire and gassing under extreme conditions of temperature and charging (voltage, current). · The battery pack must be protected from reverse pole connection. For example, the casing should be designed to prevent the user from mounting the battery in reverse orientation. · The battery pack must be approved to satisfy the requirements of CE conformity. Figure 10 shows the circuit diagram of a typical battery pack design that includes the protection elements described above. Figure 10: Battery pack circuit diagram to GSM_BATT_TEMP to GNDNTCPolyfuseJProtection Circuit+-Battery cellto GSM_BATT+](https://usermanual.wiki/Gemalto-M2M/XT55.Exhibit-8-User-manual/User-Guide-426535-Page-42.png)




![XT55 Hardware Interface Description Confidential / Preliminary s mo b i l e XT55_hd_v00.02 Page 47 of 116 15.03.2004 3.6 Power saving SLEEP mode reduces the functionality of the GSM/GPRS part of the XT55 module to a minimum and, thus, minimizes the current consumption to the lowest level. Settings can be made using the AT+CFUN command. For details see below and [1]. SLEEP mode falls into two categories: · NON-CYCLIC SLEEP mode AT+CFUN=0 · CYCLIC SLEEP modes, selectable with AT+CFUN=5, 6, 7, 8 or 9. IMPORTANT: Please keep in mind that power saving works properly only when PIN authentication has been done. If you attempt to activate power saving while the SIM card is not inserted or the PIN not correctly entered, the selected <fun> level will be set, though power saving does not take effect. For the same reason, power saving cannot be used if the GSM/GPRS part of the XT55 operates in Alarm mode. To check whether power saving is on, you can query the status of AT+CFUN if you have chosen CYCLIC SLEEP mode. If available, you can take advantage of the status LED controlled by the GSM_SYNC pin (see Chapter 3.12.2.2). The LED stops flashing once the module starts power saving. The wake-up procedures are quite different depending on the selected SLEEP mode. Table 11 compares the wake-up events that can occur in NON-CYCLIC and CYCLIC SLEEP modes. 3.6.1 No power saving (AT+CFUN=1) The functionality level <fun>=1 is where power saving is switched off. This is the default after startup. 3.6.2 NON-CYCLIC SLEEP mode (AT+CFUN=0) If level 0 has been selected (AT+CFUN=0), the serial interface is blocked. The module shortly deactivates power saving to listen to a paging message sent from the base station and then immediately resumes power saving. Level 0 is called NON-CYCLIC SLEEP mode, since the serial interface is not alternatingly made accessible as in CYCLIC SLEEP mode. The first wake-up event fully activates the module, enables the serial interface and terminates the power saving mode. In short, it takes the GSM/GPRS part of the XT55 back to the highest level of functionality <fun>=1. GSM_RTS0 or GSM_RTS1 are not used for flow control, but to wake up the module. 3.6.3 CYCLIC SLEEP mode (AT+CFUN=5, 6, 7, 8) The major benefit over the NON-CYCLIC SLEEP mode is that the serial interface is not permanently blocked and that packet switched calls may go on without terminating the selected CYCLIC SLEEP mode. This allows the GSM/GPRS part of the XT55 to become active, for example to perform a GPRS data transfer, and to resume power saving after the GPRS data transfer is completed.](https://usermanual.wiki/Gemalto-M2M/XT55.Exhibit-8-User-manual/User-Guide-426535-Page-47.png)
![XT55 Hardware Interface Description Confidential / Preliminary s mo b i l e XT55_hd_v00.02 Page 48 of 116 15.03.2004 The CYCLIC SLEEP modes give you greater flexibility regarding the wake-up procedures: For example, in all CYCLIC SLEEP modes, you can enter AT+CFUN=1 to permanently wake up the module. In modes CFUN=7 and 8, the GSM/GPRS part of the XT55 automatically resumes power saving, after you have sent or received a short message or made a call. CFUN=5 and 6 do not offer this feature, and therefore, are only supported for compatibility with earlier releases. Please refer to Table 11 for a summary of all modes. The CYCLIC SLEEP mode is a dynamic process which alternatingly enables and disables the serial interface. By setting/resetting the GSM_CTS signal, the module indicates to the application whether or not the UART is active. The timing of GSM_CTS is described below. Both the application and the module must be configured to use hardware flow control (RTS/CTS handshake). The default setting of the GSM/GPRS part of the XT55 is AT\Q0 (no flow control) which must be altered to AT\Q3. See [1] for details. Note: If both serial interfaces ASC0 and ASC1 are connected, both are synchronized. This means that SLEEP mode takes effect on both, no matter on which interface the AT command was issued. Although not explicitly stated, all explanations given in this chapter refer equally to ASC0 and ASC1, and accordingly to GSM_CTS0 and GSM_CTS1. 3.6.4 CYCLIC SLEEP mode AT+CFUN=9 Mode AT+CFUN=9 is similar to AT+CFUN=7 or 8, but provides two additional features: · GSM_RTS0 and GSM_RTS1 are not intended for flow control (as in modes AT+CFUN=5, 6, 7 or 8), but can be used to temporarily wake up the module. This way, the module can quickly wake up and resume power saving, regardless of the GSM_CTS timing controlled by the paging cycle. · The time the module stays active after GSM_RTS was asserted or after the last character was sent or received, can be configured individually using the command AT^SCFG. Default setting is 2 seconds like in AT+CFUN=7. The entire range is from 0.5 seconds to 1 hour, selectable in tenths of seconds. For details see [1]. 3.6.5 Timing of the GSM_CTS signal in CYCLIC SLEEP modes The GSM_CTS signal is enabled in synchrony with the module’s paging cycle. It goes active low each time when the module starts listening to a paging message block from the base station. The timing of the paging cycle varies with the base station. The duration of a paging interval can be calculated from the following formula: 4.615 ms (TDMA frame duration) * 51 (number of frames) * DRX value. DRX (Discontinuous Reception) is a value from 2 to 9, resulting in paging intervals from 0.47 to 2.12 seconds. The DRX value of the base station is assigned by the network operator. Each listening period causes the GSM_CTS signal to go active low: If DRX is 2, the GSM_CTS signal is activated every 0.47 seconds, if DRX is 3, the GSM_CTS signal is activated every 0.71 seconds and if DRX is 9, the GSM_CTS signal is activated every 2.1 seconds. The GSM_CTS signal is active low for 4.6 ms. This is followed by another 4.6 ms UART activity. If the start bit of a received character is detected within these 9.2 ms, GSM_CTS will be activated and the proper reception of the character will be guaranteed.](https://usermanual.wiki/Gemalto-M2M/XT55.Exhibit-8-User-manual/User-Guide-426535-Page-48.png)





![XT55 Hardware Interface Description Confidential / Preliminary s mo b i l e XT55_hd_v00.02 Page 54 of 116 15.03.2004 3.9 Serial interfaces of the XT55 GSM/GPRS part The GSM/GPRS part of the XT55 module offers two unbalanced, asynchronous serial interfaces conforming to ITU-T V.24 protocol DCE signaling. The electrical characteristics do not comply with ITU-T V.28. The significant levels are 0V (for low data bit or ON condition) and 2.65V (for high data bit or OFF condition). For electrical characteristics please refer to Table 38. Figure 1 shows the serial interfaces of the XT55 module. The GSM engine is designed for use as a DCE. Based on the conventions for DCE-DTE connections it communicates with the customer application (DTE) using the following signals: ASC0 · Port TXD @ application sends data to the module’s GSM_TXD0 signal line · Port RXD @ application receives data from the module’s GSM_RXD0 signal line ASC1 · Port TXD @ application sends data to module’s GSM_TXD1 signal line · Port RXD @ application receives data from the module’s GSM_RXD1 signal line 3.9.1 Features supported on the first serial interface of GSM/GPRS part (ASC0) · 8-wire serial interface · Includes the data lines GSM_TXD0 and GSM_RXD0, the status lines GSM_RTS0 and GSM_CTS0 and, in addition, the modem control lines GSM_DTR0, GSM_DSR0, GSM_DCD0 and GSM_RING0. · It is primarily designed for voice calls, CSD calls, fax calls and GPRS services and for controlling the GSM engine with AT commands. Full Multiplex capability allows the interface to be partitioned into three virtual channels, yet with CSD and fax services only available on the first logical channel. Please note that when the ASC0 interface runs in Multiplex mode, ASC1 cannot be used. For more detailed characteristics see [12]. · The GSM_DTR0 signal will only be polled once per second from the internal firmware of XT55. · The GSM_RING0 signal serves to indicate incoming calls and other types of URCs (Unsolicited Result Code). It can also be used to send pulses to the host application, for example to wake up the application from power saving state. For further details see Chapter 3.12.2.3. · Autobauding is only selectable on ASC0 and supports the following bit rates: 1200, 2400, 4800, 9600, 19200, 38400, 57600, 115200, 230400 bps. · Autobauding is not compatible with multiplex mode, see [12]. · ASC0 interface is intended for firmware upgrade of the GSM/GPRS part](https://usermanual.wiki/Gemalto-M2M/XT55.Exhibit-8-User-manual/User-Guide-426535-Page-54.png)
![XT55 Hardware Interface Description Confidential / Preliminary s mo b i l e XT55_hd_v00.02 Page 55 of 116 15.03.2004 3.9.2 Features supported on the second serial interface of GSM/GPRS part (ASC1) · 4-wire serial interface · Includes only the data lines GSM_TXD1 and GSM_RXD1 plus GSM_RTS1 and GSM_CTS1 for hardware handshake. This interface is intended for voice calls, GPRS services and for controlling the GSM engine with AT commands. It is not suited for CSD calls, fax calls and Multiplex mode. · On ASC1 no GSM_RING line is available. The indication of URCs on the second interface depends on the settings made with the AT^SCFG command. For details refer to [1]. 3.9.3 ASC0 and ASC1 configuration · Both interfaces are configured for 8 data bits, no parity and 1 stop bit, and can be operated at bit rates from 300bps to 230400 bps. · XON/XOFF software flow control can be used on both interfaces (except if power saving is active). Table 13: DCE-DTE wiring of 1st serial interface (GSM/GPRS part) DCE (XT55) DTE (application) V.24 circuit Pin function Signal direction Pin function Signal direction 103 GSM_TXD0 Input /TXD Output 104 GSM_RXD0 Output /RXD Input 105 GSM_RTS0 Input /RTS Output 106 GSM_CTS0 Output /CTS Input 108/2 GSM_DTR0 Input /DTR Output 107 GSM_DSR0 Output /DSR Input 109 GSM_DCD0 Output /DCD Input 125 GSM_RING0 Output /RING Input Table 14: DCE-DTE wiring of 2nd serial interface (GSM/GPRS part) DCE (XT55) DTE (application) V.24 circuit Pin function Signal direction Pin function Signal direction 103 GSM_TXD1 Input /TXD Output 104 GSM_RXD1 Output /RXD Input 105 GSM_RTS1 Input /RTS Output 106 GSM_CTS1 Output /CTS Input](https://usermanual.wiki/Gemalto-M2M/XT55.Exhibit-8-User-manual/User-Guide-426535-Page-55.png)
![XT55 Hardware Interface Description Confidential / Preliminary s mo b i l e XT55_hd_v00.02 Page 56 of 116 15.03.2004 3.10 Audio interfaces XT55 comprises three audio interfaces available on the board-to-board connector: · Two analog audio interfaces, each with a balanced analog microphone input and a balanced analog earpiece output. The second analog interface provides a supply circuit to feed an active microphone. · Serial digital audio interface (DAI) using PCM (Pulse Code Modulation) to encode analog voice signals into digital bit streams. This means you can connect up to three audio devices in any combination, although analog and digital audio cannot be operated at the same time. Using the AT^SAIC command you can easily switch back and forth. M U X ADC DSP DACAir InterfaceDigital Audio Interface (DAI) GSM_MICP1 GSM_MICN1 GSM_MICP2 GSM_MICN2 GSM_EPP1 GSM_EPN1 GSM_EPP2 GSM_EPN2 GSM_SCLK GSM_RXDDAI GSM_TFSDAI GSM_RFSDAI GSM_TXDDAI Figure 17: Audio block diagram XT55 offers six audio modes which can be selected with the AT^SNFS command, no matter which of the three interfaces is currently active. The electrical characteristics of the voiceband part vary with the audio mode. For example, sending and receiving amplification, sidetone paths, noise suppression etc. depend on the selected mode and can be altered with AT commands (except for mode 1). On each audio interface you can use all audio AT commands specified in [1] to alter parameters. The only exception are the DAC and ADC gain amplifier attenuation <outBbcGain> and <inBbcGain> which cannot be modified when the digital audio interface is used, since in this case the DAC and ADC are switched off. Please refer to Chapter 3.10 for specifications of the audio interface and an overview of the audio parameters. Detailed instructions on using AT commands are presented in [1]. Table 31 on page 101 summarizes the characteristics of the various audio modes and shows what parameters are supported in each mode.](https://usermanual.wiki/Gemalto-M2M/XT55.Exhibit-8-User-manual/User-Guide-426535-Page-56.png)
![XT55 Hardware Interface Description Confidential / Preliminary s mo b i l e XT55_hd_v00.02 Page 57 of 116 15.03.2004 When shipped from factory, all audio parameters of XT55 are set to interface 1 and audio mode 1. This is the default configuration optimized for the Votronic HH-SI-30.3/V1.1/0 handset and used for type approving the Siemens reference configuration. Audio mode 1 has fix parameters which cannot be modified. To adjust the settings of the Votronic handset simply change to another audio mode. In transmit direction, all audio modes contain internal scaling factors (digital amplification) that are not accessible by the user. To avoid saturation with a full scale digital input signal on the DAI, and to obtain a one-to-one digital access to the speech coder in audio mode 5 and 6, it is recommended to set the parameter <inCalibrate> of the selected audio mode as follows: Audio mode 1 and 4: 23196 Audio mode 2: 17396 Audio mode 3: 21901 Audio mode 5 and 6: 21402 3.10.1 Microphone circuit Interface 1 This interface has no microphone supply circuit and therefore, has an impedance of 50kW. When connecting a microphone or another signal source to interface 1 you are required to add two 100 nF capacitors, one to each line. Interface 2 This interface comes with a microphone supply circuit and can be used to feed an active microphone. It has an impedance of 2kW. If you do not use it or if you want to connect another type of signal source, for example, an op amp or a dynamic microphone, it needs to be decoupled with capacitors. The power supply can be switched off and on by using the command AT^SNFM. For details see [1]. Figure 18 shows the microphone inputs at both analog interfaces of XT55. 2.65 V to ADC Power down GSM_MICP1 GSM_MICN1 GSM_MICP2 GSM_MICN2 1 k" 1 k" 1 k" 1 k"33 µF Ri=50k" Ri=2k" Figure 18: Schematic of microphone inputs](https://usermanual.wiki/Gemalto-M2M/XT55.Exhibit-8-User-manual/User-Guide-426535-Page-57.png)
![XT55 Hardware Interface Description Confidential / Preliminary s mo b i l e XT55_hd_v00.02 Page 58 of 116 15.03.2004 3.10.2 Speech processing The speech samples from the ADC or DAI are handled by the DSP of the baseband controller to calculate e.g. amplifications, sidetone, echo cancellation or noise suppression depending on the configuration of the active audio mode. These processed samples are passed to the speech encoder. Received samples from the speech decoder are passed to the DAC or DAI after post processing (frequency response correction, adding sidetone etc.). Full rate, half rate, enhanced full rate, adaptive multi rate (AMR), speech and channel encoding including voice activity detection (VAD) and discontinuous transmission (DTX) and digital GMSK modulation are also performed on the GSM baseband processor. Customer specific audio parameters can be evaluated and supplied by Siemens on request. These parameters can be downloaded to XT55 using an AT command. For further information refer to [10] or contact your Siemens distributor. 3.10.3 DAI timing To support the DAI function, XT55 integrates a simple five-line serial interface with one input data clock line (GSM_SCLK) and input / output data and frame lines (GSM_TXDDAI, GSM_TFSDAI, GSM_RXDDAI, GSM_RFSDAI). The serial interface is always active if the external input data clock GSM_SLCK is present, i.e. the serial interface is not clocked by the DSP of the XT55 baseband processor. GSM_SLCK must be supplied from the application and can be in a frequency range between 0.2 and 10 MHz. Serial transfer of 16-bit words is done in both directions. Data transfer to the application is initiated by the module via a short pulse of GSM_TFSDAI. The duration of the GSM_TFSDAI pulse is one GSM_SCLK period, starting at the rising edge of SLCK. During the following 16 SLCK cycles, the 16-bit sample will be transferred on the GSM_TXDDAI line. The next outgoing sample will be transferred after the next GSM_TFSDAI pulse which occurs every 125 µs. The GSM_TFSDAI pulse is the master clock of the sample transfer. From the rising edge of the GSM_TFSDAI pulse, the application has 100 µs to transfer the 16-bit input sample on the GSM_RXDDAI line. The rising edge of the GSM_RFSDAI pulse (supplied by the application) may coincide with the falling edge of GSM_TFSDAI or occur slightly later - it is only significant that, in any case, the transfer of the LSB input sample will be completed within the specified duration of 100 µs. Audio samples are transferred from the module to the application in an average of 125µs. This is determined by the 8kHz sampling rate, which is derived from and synchronized to the GSM network. As SLCK is independent of the GSM network, the distance between two succeeding sample transfers may vary about + 1 SLCK period. The application is required to adapt its sampling rate to the GSM_TFSDAI rate. Failure to synchronize the timing between the module and the application may cause audible pops and clicks in a conversation. The timing characteristics of both data transfer directions are shown in Figure 19 and Figure 20.](https://usermanual.wiki/Gemalto-M2M/XT55.Exhibit-8-User-manual/User-Guide-426535-Page-58.png)



![XT55 Hardware Interface Description Confidential / Preliminary s mo b i l e XT55_hd_v00.02 Page 62 of 116 15.03.2004 3.11.2 Design considerations for SIM card holder The schematic below is a sample configuration that illustrates the Molex SIM card holder located on the DSB45 Support Box (evaluation kit used for type approval of the Siemens XT55 reference setup, see [7]). X503 is the designation used for the SIM card holder in [7]. Molex card holder GSM moduleGSM_CCVCCGSM_CCINGSM_CCIOGSM_CCCLKGSM_CCRSTGSM_CCGND Figure 21: SIM card holder of DSB45 Support Box Table 16: Pin assignment of Molex SIM card holder on DSB45 Support Box Pin no. Signal name I/O Function 1 CCVCC I Supply voltage for SIM card, generated by the GSM engine 2 CCRST I Chip card reset, prompted by the GSM engine 3 CCCLK I Chip card clock 4 CCGND - Individual ground line for the SIM card to improve EMC 5 CCVPP - Not connected 6 CCIO I/O Serial data line, bi-directional 7 CCDET1 - Connect to GSM_CCVCC 8 CCDET2 Connects to the GSM_CCIN input of the GSM engine. Serves to recognize whether a SIM card is in the holder. Pins 1 through 8 (except for 5) are the minimum requirement according to the GSM Recommendations, where pins 7 and 8 are needed for SIM card tray detection through the GSM_CCIN pin. Figure 22: Pin numbers of Molex SIM card holder on DSB45 Support Box Place the capacitors C1205 and C1206 (or instead one capacitor of 200nF) as close as possible to the pins 1 (CCVCC) and 4 (GND) of the card holder. Connect the capacitors to the pins via low resistance tracks. 45127836](https://usermanual.wiki/Gemalto-M2M/XT55.Exhibit-8-User-manual/User-Guide-426535-Page-62.png)

![XT55 Hardware Interface Description Confidential / Preliminary s mo b i l e XT55_hd_v00.02 Page 64 of 116 15.03.2004 3.12.2 Outputs 3.12.2.1 Synchronization signal The synchronization signal serves to indicate growing power consumption during the transmit burst. The signal is generated by the GSM_SYNC pin. Please note that this pin can adopt two different operating modes which you can select by using the AT^SSYNC command (mode 0 and 1). For details refer to the following chapter and to [1]. To generate the synchronization signal the pin needs to be configured to mode 0 (= default). This setting is recommended if you want your application to use the synchronization signal for better power supply control. Your platform design must be such that the incoming signal accommodates sufficient power supply to the XT55 module if required. This can be achieved by lowering the current drawn from other components installed in your application. The timing of the synchronization signal is shown below. High level of the GSM_SYNC pin indicates increased power consumption during transmission. Figure 23: GSM_SYNC signal during transmit burst *) The duration of the GSM_SYNC signal is always equal, no matter whether the traffic or the access burst are active. Transmit burst1 Tx 577 µs every 4.616 ms2 Tx 1154 µs every 4.616 ms300 µsGSM_SYNC signal*)](https://usermanual.wiki/Gemalto-M2M/XT55.Exhibit-8-User-manual/User-Guide-426535-Page-64.png)
![XT55 Hardware Interface Description Confidential / Preliminary s mo b i l e XT55_hd_v00.02 Page 65 of 116 15.03.2004 3.12.2.2 Using the GSM_SYNC pin to control a status LED As an alternative to generating the synchronization signal, the GSM_SYNC pin can be used to control a status LED on your application platform. To avail of this feature you need to set the GSM_SYNC pin to mode 1 by using the AT^SSYNC command. For details see [1]. When controlled from the GSM_SYNC pin the LED can display the functions listed in Table 18. Table 18: Coding of the status LED LED mode Operating status Off XT55 is off or run in SLEEP, Alarm or Charge-only mode 600 ms On / 600ms Off No SIM card inserted or no PIN entered, or network search in progress, or ongoing user authentication, or network login in progress. 75 ms On / 3 s Off Logged to network (monitoring control channels and user interactions). No call in progress. 75 ms on / 75 ms Off / 75 ms On / 3 s Off One or more GPRS contexts activated. Flashing Indicates GPRS data transfer: When a GPRS transfer is in progress, the LED goes on within 1 second after data packets were exchanged. Flash duration is approximately 0.5 s. On Depending on type of call: Voice call: Connected to remote party. Data call: Connected to remote party or exchange of parameters while setting up or disconnecting a call. LED Off = GSM_SYNC pin low. LED On = GSM_SYNC pin high (if LED is connected as illustrated in Figure 24) To operate the LED a buffer, e.g. a transistor or gate, must be included in your application. A sample configuration can be gathered from Figure 24. Power consumption in the LED mode is the same as for the synchronization signal mode. For details see Table 27, GSM_SYNC pin. Figure 24: LED Circuit (Example)](https://usermanual.wiki/Gemalto-M2M/XT55.Exhibit-8-User-manual/User-Guide-426535-Page-65.png)
![XT55 Hardware Interface Description Confidential / Preliminary s mo b i l e XT55_hd_v00.02 Page 66 of 116 15.03.2004 1sGSM_RING0URC3.12.2.3 Behavior of the GSM_RING0 line (ASC0 interface only) The GSM_RING0 line is available on the first serial interface (ASC0). The signal serves to indicate incoming calls and other types of URCs (Unsolicited Result Code). Although not mandatory for use in a host application, it is strongly suggested that you connect the GSM_RING0 line to an interrupt line of your application. In this case, the application can be designed to receive an interrupt when a falling edge on GSM_RING0 occurs. This solution is most effective, particularly, for waking up an application from power saving. Note that if the GSM_RING0 line is not wired, the application would be required to permanently poll the data and status lines of the serial interface at the expense of a higher current consumption. Therefore, utilizing the GSM_RING0 line provides an option to significantly reduce the overall current consumption of your application. The behavior of the GSM_RING0 line varies with the type of event: · When a voice call comes in the GSM_RING0 line goes low for 1s and high for another 4s. Every 5 seconds the ring string is generated and sent over the GSM_RXD0 line. If there is a call in progress and call waiting is activated for a connected handset or handsfree device, the GSM_RING0 line switches to ground in order to generate acoustic signals that indicate the waiting call. Figure 25: Incoming voice call · Likewise, when a Fax or data call is received, GSM_RING0 goes low. However, in contrast to voice calls, the line remains low. Every 5 seconds the ring string is generated and sent over the GSM_RXD0 line. Figure 26: Incoming data call · All types of Unsolicited Result Codes (URCs) also cause the GSM_RING0 line to go low, however for 1 second only. For example, XT55 may be configured to output a URC upon the receipt of an SMS. As a result, if this URC type was activated with AT+CNMI=1,1, each incoming SMS causes the GSM_RING0 line to go low. See [1] for detailed information on URCs. Figure 27: URC transmission 5sGSM_RING0Ring stringRing stringRing string5s4sGSM_RING0 4s1s 1s 1sRing stringRing stringRing string](https://usermanual.wiki/Gemalto-M2M/XT55.Exhibit-8-User-manual/User-Guide-426535-Page-66.png)


![XT55 Hardware Interface Description Confidential / Preliminary s mo b i l e XT55_hd_v00.02 Page 69 of 116 15.03.2004 4.2 Technical data Industry leading GPS performance · 12 channel GPS receiver · Signal acquisition using 1920 time / frequency search channels · Multipath-mitigation hardware · Cold start < 45 sec Low power · Typ. 220mW without active antenna (continuous mode) · TricklePower™ mode reduces power to < 60mW · Adaptive TricklePower™ switches between full and TricklePower™ · Push to fix reduces power by as much as 98% Additional software options (can be obtained separately) · AVL (for further information refer to [3]) · TCP/IP · SiRFXtrac (high sensitivity stand alone software) · SiRFDrive (high sensitivity dead reckoning software)Protocols · SDI1/ SDO1: NMEA 9600 baud, Msg.: GLL, GGA, RMC, VTG, GSV, GSA 8 data bits, no parity, 1 stop bit · SDI2/ SDO2: RTCM, 9600 baud Specification · Position accuracy autonomous: < 10m Beacon DGPS: < 2.5m · Receiver Tracking: L1, CA code Channels: 12 Max. update rate: 10 Hz Sensitivity: -172dBW Max. Altitude: <60.000 ft Max. velocity: <1.000 knots Protocol support: NMEA, SiRF binary · Acquisition rate SnapStart: < 3 sec Hot Start: < 8 sec Warm Start: < 38 sec Cold Start: < 45 sec](https://usermanual.wiki/Gemalto-M2M/XT55.Exhibit-8-User-manual/User-Guide-426535-Page-69.png)
![XT55 Hardware Interface Description Confidential / Preliminary s mo b i l e XT55_hd_v00.02 Page 70 of 116 15.03.2004 4.3 GPS operating modes Mode Function Normal operation The receiver is continuously running in normal Mode, as long as the operating voltage Vcc is supplied. Position fixes are generated at the maximum update rate. It is recommended to use an external backup battery to reduce the system start-up time. In case of power supply interruption and an external backup battery is connected, the receiver keeps the intern Real Time Clock running and holds the FLASH data (ephemeris and almanac data). This enables the receiver a Warm- and Hot-start. However, the cold- and warm start times of receiver do not differ significantly under good visibility conditions. Trickle Power mode Vcc is continuously supplied to the receiver in Trickle Power mode. By using a special configurable software, the user can force the receiver to acquire a position fix periodically. Between two fixes, the receiver will be in a low power mode. A backup battery is needed to be connected to the receiver for reduction the start-up times in case of Vcc interruption. The power-on scenario in Trickle Power mode on the XT55 GPS part differs from one in continuous mode. If the receiver fails to acquire satellites within a given period of time (approx. 150 sec), the receiver goes into an extended sleep phase. The duration of this sleep phase is approx. 30 sec. After that, the receiver wakes up, makes a reset and tries to acquire satellites. This procedure repeats itself until the GPS receiver can detect satellites. For further details refer to [2]. Push-to-fix mode In this mode the receiver will turn on every 30 minutes to perform a system update consisting of a GPS RTC calibration and satellite ephemeris data collection if required (i.e. a new satellite has become visible) as well as all software tasks to support SnapSart in the event of an NMI. Ephemeris collection time in general takes 18 to 30 seconds. If ephemeris data is not required the system will recalibrate and shut down. In either case, the amount of time the receiver remains off will be in proportion to how long it stayed on: Off period = On Period*(1-Duty Cycle) Duty Cycle The off period has a possible range between 10 and 7200 seconds. The default is 1800 seconds.](https://usermanual.wiki/Gemalto-M2M/XT55.Exhibit-8-User-manual/User-Guide-426535-Page-70.png)
![XT55 Hardware Interface Description Confidential / Preliminary s mo b i l e XT55_hd_v00.02 Page 71 of 116 15.03.2004 4.3.1 Trickle Power mode The default mode of XT55 GPS part is continuous mode, but the user can set the XT55 GPS part into the Trickle Power mode via input command message. The XT55 GPS part enters the trickle power mode corresponding to Figure 29 (800ms OFF Time and 200ms ON Time) as soon as valid GPS data are available. As a result the average power consumption is reduced by approximately 80 % (approximately 150mW). The settings for the trickle power mode can be modified by using the SiRFstar demo software. For example if the XT55 GPS part is configured to enter the OnTime mode each 10s for a duration of 200ms the average power consumption can be reduced up to approx. 95% (approx. 15mW, ca. 4,8mA at Vcc=3.3V). Figure 29: Example for current in Trickle Power mode For more details refer to [2].](https://usermanual.wiki/Gemalto-M2M/XT55.Exhibit-8-User-manual/User-Guide-426535-Page-71.png)


![XT55 Hardware Interface Description Confidential / Preliminary s mo b i l e XT55_hd_v00.02 Page 74 of 116 15.03.2004 4.6 Serial interfaces of the XT55 GPS part The GPS part of the XT55 module offers two serial interfaces: SD1 · 2-wire serial interface · Includes the SDI1 (receive) and SDO1 (transmit) lines · Depending on the used GPS protocol the following baud rates are supported: 4800, 9600 bps, for further details refer to [2] SD2 · 2-wire serial interface · Includes the SDI2 (receive) and SDO2 (transmit) lines. It is intended for communication with the GSM/ GPRS part of the XT55 module. See Figure 1 for details. · Depending on the used GPS protocol the following baud rates are supported: 4800, 9600 bps, for further details refer to [2] SD1 and SD2 · Both interfaces are configured for 8 data bits, no parity and 1 stop bit · For more detailed characteristics see [2] 4.7 GPS control signals GPS_M-RST: This pin provides an active-low reset input to the board. It causes the board to reset and start searching for satellites. Reset is an optional input and, if not utilized, it may be left open. GPS_GPIO9 (T-MARK): This pin provides 1 pulse per second output from the board, which is synchronized to within 1 microsecond of GPS time. The output is a CMOS level signal. GPS_BOOTSEL: Set this Pin to high for reprogramming the flash of the XT55 GPS part (for instance updating to a new firmware for the XT55 GPS part). GPS_RFPC0, GPS_RFPC1 These pins are input pins for Trickle-Power Mode control. They must be connected externally to GPS_GPIO8 and GPS_GPIO4. GPS_GPIO8, GPS_GPIO4: These pins are control outputs for the Trickle-Power Mode. GPS_GPIO8 must be connected to GPS_RFPC0 and GPS_GPIO4 to GPS_RFPC1. GPS_GPIO8, GPS_GPIO4 can also be used to control a LED. A possible circuit is shown in Figure 24. If the LED lights permanently the GPS receiver is searching for satellites. Is the GPS receiver in Trickle-Power Mode, the LED flashes in rhythm, i.e. the GPS receiver receives valid positions data. Timing differs between GPS_GPIO4 and GPS_GPIO8. Note: By switched off Trickle power the LED will flash permanently. The reception of satellites data can be checked by using the T-Mark, however, cannot be evaluated.](https://usermanual.wiki/Gemalto-M2M/XT55.Exhibit-8-User-manual/User-Guide-426535-Page-74.png)
























![XT55 Hardware Interface Description Confidential / Preliminary s mo b i l e XT55_hd_v00.02 Page 99 of 116 15.03.2004 6.6 Electrical characteristics of the voiceband part 6.6.1 Setting audio parameters by AT commands The audio modes 2 to 6 can be adjusted according to the parameters listed below. Each audio mode is assigned a separate set of parameters. Table 30: Audio parameters adjustable by AT command Parameter Influence to Range Gain range Calculation inBbcGain MICP/MICN analog amplifier gain of baseband controller before ADC 0...7 0...42dB 6dB steps inCalibrate digital attenuation of input signal after ADC 0...32767 -$...0dB 20 * log (inCalibrate/ 32768) outBbcGain EPP/EPN analog output gain of baseband controller after DAC 0...3 0...-18dB 6dB steps outCalibrate[n] n = 0...4 digital attenuation of output signal after speech decoder, before summation of sidetone and DAC present for each volume step[n] 0...32767 -$...+6dB 20 * log (2 * outCalibrate[n]/ 32768) sideTone digital attenuation of sidetone is corrected internally by outBbcGain to obtain a constant sidetone independent of output volume 0...32767 -$...0dB 20 * log (sideTone/ 32768) Note: The parameters inCalibrate, outCalibrate and sideTone accept also values from 32768 to 65535. These values are internally truncated to 32767.](https://usermanual.wiki/Gemalto-M2M/XT55.Exhibit-8-User-manual/User-Guide-426535-Page-99.png)
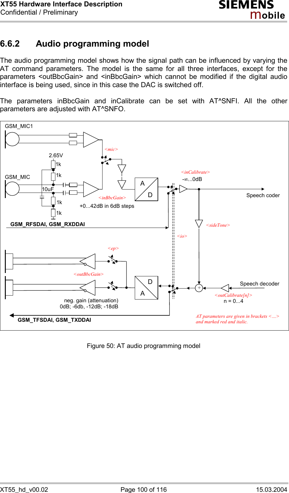
![XT55 Hardware Interface Description Confidential / Preliminary s mo b i l e XT55_hd_v00.02 Page 100 of 116 15.03.2004 6.6.2 Audio programming model The audio programming model shows how the signal path can be influenced by varying the AT command parameters. The model is the same for all three interfaces, except for the parameters <outBbcGain> and <inBbcGain> which cannot be modified if the digital audio interface is being used, since in this case the DAC is switched off. The parameters inBbcGain and inCalibrate can be set with AT^SNFI. All the other parameters are adjusted with AT^SNFO. ADAD-¥...0dBSpeech coderneg. gain (attenuation) 0dB; -6db, -12dB; -18dB +0...42dB in 6dB steps 1k 1k 1k 1k 2.65V 10uF + <sideTone> AT parameters are given in brackets <…> and marked red and italic. <outCalibrate[n]> n = 0...4 <inCalibrate> <inBbcGain> <outBbcGain> Speech decoderGSM_MICGSM_TFSDAI, GSM_TXDDAI GSM_RFSDAI, GSM_RXDDAI GSM_MIC1 <io><ep><mic> Figure 50: AT audio programming model](https://usermanual.wiki/Gemalto-M2M/XT55.Exhibit-8-User-manual/User-Guide-426535-Page-100.png)
![XT55 Hardware Interface Description Confidential / Preliminary s mo b i l e XT55_hd_v00.02 Page 101 of 116 15.03.2004 6.6.3 Characteristics of audio modes The electrical characteristics of the voiceband part depend on the current audio mode set with the AT^SNFS command. Table 31: Voiceband characteristics (typical) Audio mode no. AT^SNFS= 1 (Default settings, not adjustable) 2 3 4 5 6 Name Default Handset Basic Handsfree Headset User Handset Plain Codec 1 Plain Codec 2 Purpose DSB with Votronic handset Siemens Car Kit Portable Siemens Headset DSB with individual handset Direct access to speech coder Direct access to speech coder Gain setting via AT command. Defaults: inBbcGain outBbcGain Fix 4 (24dB) 1 (-6dB) Adjustable 2 (12dB) 1 (-6dB) Adjustable 5 (30dB) 2 (-12dB) Adjustable 4 (24dB) 1 (-6dB) Adjustable 0 (0dB) 0 (0dB) Adjustable 0 (0dB) 0 (0dB) Default audio interface 1 2 2 1 1 2 4) Power supply ON (2.65V) ON (2.65V) ON (2.65V) ON (2.65V) OFF (GND) OFF (GND)Sidetone ON --- Adjustable Adjustable Adjustable Adjustable Volume control OFF Adjustable Adjustable Adjustable Adjustable Adjustable Limiter (receive) ON ON ON ON --- --- Compressor (receive) --- OFF1) --- --- --- --- AGC (send) --- --- ON --- --- --- Echo control (send) Suppression Cancellation +suppression --- Suppres-sion --- --- Noise suppression2) --- up to 10dB 10dB --- --- --- MIC input signal for 0dBm0 @ 1024 Hz (default gain) 23mV 58mV 7.5mV @ -3dBm0 due to AGC 23mV 315mV 315mV EP output signal in mV rms. @ 0dBm0, 1024 Hz, no load (default gain); @ 3.14 dBm0 284mV 120mV default @ max volume 300mV default @ max volume 284mV default @ max volume 895mV 3.7Vpp 895mV 3.7Vpp Sidetone gain at default settings 22.8dB -$ dB Affected by AGC, 13dB @ 7.5mV (MIC) 22.8dB -2.5dB @ sideTone = 81923) -2.5dB @ sideTone = 81923) 1) Adaptive, receive volume increases with higher ambient noise level. The compressor can be activated by loading an application specific audio parameter set (see [10]). 2) In audio modes with noise reduction, the microphone input signal for 0dBm0 shall be measured with a sine burst signal for a tone duration of 5 seconds and a pause of 2 sec. The sine signal appears as noise and, after approx. 12 sec, is attenuated by the noise reduction by up to 10dB. 3) See AT^SNFO command in [1].](https://usermanual.wiki/Gemalto-M2M/XT55.Exhibit-8-User-manual/User-Guide-426535-Page-101.png)














