Given Imaging PATENCYSCANNER M2A Patency Scanner User Manual Patency
Given Imaging Limited M2A Patency Scanner Patency
Users Manual Revised

M2A® Patency System
User Manual Rev. 1.0

Given Imaging Ltd.
2DOC-0062-02
COPYRIGHT
This manual is the property of Given Imaging Limited and may not be transferred or reproduced in any form without the written
permission of Given Imaging Limited. This manual is protected under the copyright laws of Israel. Copyright © 2003, Given
Imaging Limited. All rights reserved.
TRADEMARKS
The GIVEN logo, GIVEN, GIVEN M2A CAPSULE, M2A, M2A PLUS, the M2A logos, M2A IMAGING CAPSULE, M2A
THE NATURAL WAY, PILLCAM, ORDERWIN, ORDER WHEN I NEED, RAPID and FINGERS HOLDING A CAPSULE
Designs are trademarks or registered trademarks of Given Imaging Ltd. All other trademarks belong to their respective owners.
WARRANTY
Given® Imaging Limited warrants that the components of the Given M2A® Patency System have been designed, manufactured,
packaged and tested with reasonable care and is free from any type of defects. Given Imaging Limited is not liable for any
incidental or consequential loss, damage, or expense arising , directly or indirectly , from the use of the Given Patency System.
Given Imaging Limited obligation as implied in this warranty, is to repair or replace any component of the system. Customers are
liable for all matters beyond Given Imaging Limited control such as handling, storage, cleaning, misuse, treatment and diagnosis.
This warranty is in lieu of and excludes all other warranties whether expressed or implied warranties of merchantabilty or fitness.
FCC ID: O8PPATENCYSCANNER
This device complies with Part 15 of the FCC rules. Operation is subject to the following two conditions: (1) this device may not
cause harmful interference, and (2) this device must accept any interference received, including interference that may cause
undesired operation.
This equipment has been tested and found to comply with the limits for a Class B digital device, pursuant to Part 15 of the FCC
Rules. These limits are designed to provide reasonable protection against harmful interference in a residential installation. This
equipment generates, uses and can radiate radio frequency energy and, if not installed and used in accordance with the
instructions, may cause harmful interference to radio communications. However, there is no guarantee that interference will not
occur in a particular installation.
If this equipment does cause harmful interference to radio or television reception, which can be determined by turning the
equipment off and on, the user is encouraged to try to correct the interference by one or more of the following measures:
• Reorient or relocate the receiving radio or television antenna.
• Increase the separation between the M2A Patency Scanner and receiver.
• Consult the dealer or an experienced radio/TV technician for help.
Note
Changes or modifications not expressly approved by Given Imaging Limited
could void authority to operate the M2A® Patency System.
Caution
!US Federal Law restricts this device to sale by or on the order of a physician.

Given Imaging Ltd.
DOC-0062-02 i
Table of Contents
Chapter One
Introduction ................................................................................ 1
Introduction...................................................................................................... 1
About this Manual ........................................................................................... 2
Related Documents ......................................................................................... 2
Conventions..................................................................................................... 3
Contacting Given® Imaging ........................................................................... 4
Chapter Two
M2A® Patency System Overview ............................................ 5
Overview........................................................................................................... 5
M2A Patency Capsule ........................................................................................... 5
M2A Patency Scanner ........................................................................................... 7
TesTag................................................................................................................... 8
M2A Patency Scanner Operation .......................................................................... 9
Indications and Contraindications............................................................... 10
Indications............................................................................................................ 10
Contraindications ................................................................................................. 10
Warnings ........................................................................................................ 11
Cautions ......................................................................................................... 12
System Labeling............................................................................................ 13
Specifications ................................................................................................ 14
M2A Patency Capsule ......................................................................................... 14
M2A Patency Scanner ......................................................................................... 15
Chapter Three
System Setup ........................................................................... 17
Before the System Arrives............................................................................ 17
Hanging the Scanner..................................................................................... 17

Given Imaging Ltd.
ii DOC-0062-02
Chapter Four
Using the M2A® Patency System ...........................................19
Overview ........................................................................................................ 19
Preparing the Patient .................................................................................... 20
Preparing for the Examination .................................................................... 22
Preparing the Scanner .................................................................................. 22
Testing the Environment for Interference ............................................................ 24
Checking-In a Patient .......................................................................................... 27
Dispensing the Patency Capsule......................................................................... 27
Releasing the Patient........................................................................................... 29
Checking Whether Capsule is Retained .............................................................. 29
Index ..........................................................................................33

Given Imaging Ltd.
DOC-0062-02 1
Chapter One
Introduction
Introduction
The M2A Patency System is a simple and easy to use device for verifying the
patency of the GI tract.
It may assist you in various situations such as the use of the M2A® Capsule in
patients with suspected strictures.
The M2A Patency System consists of the following components:
• M2A Patency Capsule
• M2A Patency Scanner
• TesTag (interference tester)
Once the patient ingests the M2A Patency Capsule it is propelled through the GI
tract by normal peristalsis. If after 2 days (48–72 hours) the M2A Patency Scanner
does not detect a signal retransmitted by the capsule, it indicates the following:
• Patency of the GI tract
• The M2A Patency Capsule was excreted naturally
The M2A Patency Scanner is used to detect the presence of the M2A Patency
Capsule.
If after 2 days (48–72 hours) the M2A Patency Scanner detects the M2A Patency
Capsule in the GI tract, this may indicate some problems with the patency of the GI
tract. Eventually, the capsule dissolves into small fragments and is naturally
excreted.

Given Imaging Ltd.
2DOC-0062-02
About this Manual
This manual describes the M2A Patency System and instructs the user on how to
use the system.
The manual is comprised of the following chapters:
Related Documents
For further information about other components of the M2A Patency System, refer
to the following related documents:
•M2A
® Patency Examination—Patient Instructions
•M2A
® Patency Capsule Package Insert
Chapter 1:
Introduction
Describes the conventions of the user manual and how to
contact Given Imaging Ltd.
Chapter 2:
M2A Patency
System Overview
Describes the system, provides the indications and
contraindications, and the system specifications.
Chapter 3:
System Setup
Describes how to setup the system.
Chapter 4:
Using the M2A
Patency System
Describes how to use the system and perform the M2A
Patency Examination.

Given Imaging Ltd.
DOC-0062-02 3
Conventions
Convention Explanation
Bulleted List One step procedure or a list of items.
Numbered List A multi step procedure. You need to perform
the procedure step by step according to the
order of the steps.
Warning
Note
!Caution
!

Given Imaging Ltd.
4DOC-0062-02
Contacting Given® Imaging
Information and Technical Support for the M2A Patency System are available
from:
Worldwide Support Company Headquarters
support@givenimaging.com Given Imaging Ltd.
POB 258
Yoqneam, Israel 20682
Tel: +972-4-909-7777
Fax: +972-4-959-2466
info@givenimaging.com
Germany & European Operations
Authorized Representative in the EU
France
Given Imaging GmbH
Borsteler Chaussee 47
D-22453 Hamburg
Germany
Tel: +4940-513300-0
Fax: +4940-4606-9611
infode@givenimaging.com
Given Imaging SAS
Siege Social France
46, Rue de Paris
78600 Maisons Laffitte
France
Tel: +33(1) 3493 8000
Fax: +33(1) 3493 8011
infofr@givenimaging.com
USA Australia & New Zealand
Given Imaging Inc.
Oakbrook Technology Center
5555 Oakbrook Parkway, Ste #355
Norcross, GA 30093
USA
Tel: 770-662-0870
1-800-GIVENGI
Fax: 770-662-0510
infousa@givenimaging.com
Given Imaging Pty Limited
Unit 4, Rydelink Business Park
277 Lane Cove Road, North Ryde
NSW 2113 Australia
Postal: Box 8, 293 Lane Cove Road
North Ryde NSW 2113 Australia
Tel: +61-2-9889-3944
Fax: +61-2-9889-3955
infoaus@givenimaging.com

Given Imaging Ltd.
DOC-0062-02 5
Chapter Two
M2A® Patency System Overview
Overview
M2A Patency Capsule
The M2A Patency Capsule is an ingestible and dissolvable capsule comprised of a
body that surrounds a small inner Radio Frequency Identification (RFID) tag. It is
the same size of the M2A Capsule (26 mm long, 11 mm wide). The body is coated
with an impermeable membrane, except for a small window on the Timer Plug.
The Timer plug seals the capsule’s body. If the capsule is retained in the GI tract,
the Timer Plug erodes, allowing the penetration of body fluids into the capsule and
the dissolution of the body. The remaining fragments of the capsule can pass even
small orifices.
The tag retransmits an RF signal once it is excited by an appropriate RF signal from
the Patency Scanner. The latter detects the signal that indicates the presence of the
capsule in the GI tract.
Timer Plug
Uncoated area
RFID tag
Dissolvable
body
for fluid erosion

Given Imaging Ltd.
6DOC-0062-02
After ingestion, the M2A Patency Capsule is propelled by peristalsis through the
gastrointestinal tract. Detection of an RF signal three days following ingestion
means that the capsule is still retained in the GI tract. This may indicate a problem
with the patency of the GI tract. In case the capsule is retained in the GI tract even
longer, a disintegration process begins, to enable normal excretion of the resulting
small fragments.
The M2A Patency Capsule acts through the following two phases:
Intact – This phase lasts for 80 hours. During this phase the capsule maintains its
dimensions and rigidity while traveling through the various sections of the GI tract
by peristalsis. The capsule withstands the various chemical and physical conditions
of the GI tract. In most cases it is naturally excreted while still in the intact phase.
Disintegration – This phase occurs only after the capsule stays in the GI tract more
than 80 hours. During this phase, first the timer plug erodes, followed by the body.
The remaining parts are excreted naturally.
The M2A Patency Capsule is provided ready for ingestion in a hermetically sealed
blister. Prior to ingestion, the physician tests the functionality of the capsule. The
patient ingests the capsule immediately after testing.
For specifications and technical parameters of the M2A Patency Capsule, refer to
Specifications on page 14.

Given Imaging Ltd.
DOC-0062-02 7
M2A Patency Scanner
The M2A Patency Scanner is an external transmitting/detecting unit that transmits
and detects RF signals.
The M2A Patency Scanner is a hand-held, battery-operated device (eight 1.5v
batteries) with a self-testing mechanism.
The Patency Scanner includes a processor, transmitter, receiver, an audible
indicator and LEDs for indicating operation and detection of RF signal.
The Patency Scanner is used for transmitting the RF exciter signal to the Radio
Frequency Identification (RFID) tag and for detecting the retransmitted signal from
the tag.
ON Button
Battery LED
Power ON LED
Scanner Handles
Detection LED

Given Imaging Ltd.
8DOC-0062-02
TesTag
The TesTag is a plastic rod of 20 cm length. At one end it is equipped with an RFID
tag similar to the one in the M2A Patency Capsules, at the other end a suction cap is
attached.
The TesTag is used to verify the detection range of the Patency Scanner in a given
environment.
Caution
!Operating the Patency Scanner in the proximity of the following items might
reduce the Scanner’s range:
•Operating monitors—Use the Scanner at least 5 meters away
from any operating monitors (Monitors in adjacent rooms should be
turned off.).
•Large metallic objects—Use the Scanner at least 30 cm away
from large metallic objects.
•Electronic or magnetic cards/badges and remote controls—
Remove and put aside, at least 1 meter away, any electronic or
magnetic cards/badges and remote controls which may contain
RFID tags.
The TesTag tests the interference of the above within a given environmment, and
thus enables to select and validate the proper working environment for the M2A
Patency Scanner.
A TesTag is supplied with each 10-Pak of M2A Patency Capsules.

Given Imaging Ltd.
DOC-0062-02 9
M2A Patency Scanner Operation
When not in use, the Scanner is stored hanging on a hook installed in your office.
For further information, refer to Specifications on page 14.
To turn on the Scanner, press the ON button. A self-test mechanism checks the
functionality of the Scanner. The Power ON LED indicates that the Scanner is
ready for use. The Scanner is ON for 30 seconds, during which it transmits and
receives signals. The Scanner turns off automatically after 30 seconds, unless you
press the button again, in which case a new cycle of 30 seconds begins.
In case you turn the Scanner on and its self-test mechanism detects a malfunction,
the Power ON LED blinks in red for a few seconds and the Scanner automatically
turns off. If the batteries are low, the Battery LED blinks shortly and the Scanner
automatically turns off. In this case, change the batteries as described on page 23.
Attach the TesTag to the indicated spot and press the ON button again. If the
Scanner beeps, the environment is appropriate for the Scanner’s operation and you
can proceed using it in this environment. If the Scanner does not beep, repeat the
test at a different location, until you find a location that does not interfere with the
proper functioning of the Scanner. Alternatively, you can turn off all monitors
within a 5 meters radius.
This test must be performed each time before using the Scanner to detect the
presence of an M2A Patency Capsule.
For specifications and technical parameters of the M2A Patency Scanner, refer to
Specifications on page 15.

Given Imaging Ltd.
10 DOC-0062-02
Indications and Contraindications
Indications
The M2A® Patency System is intended to verify patency of the GI tract.
Contraindications
The M2A Patency Capsule is contraindicated for use:
• in patients with cardiac pacemakers or other implanted electromedical devices
• in patients with swallowing disorders
Note
The main component of the capsule is Lactose (less than xx gr).

Given Imaging Ltd.
DOC-0062-02 11
Warnings
A warning indicates a condition that may endanger the patient or the operator.
• A negative or normal result obtained by the capsule does not exclude the presence
of pathology.
• A thorough understanding of the technical principles, clinical applications and
risks associated with the Given M2A Patency System is necessary before using
this product. Read the entire manual before using the system for the first time.
• To prevent the patient from being exposed to unforeseen risks during passage of
the M2A Patency Capsule, make sure the patient thoroughly understands the
procedure, and provide the patient with a copy of the Patient Instructions.
• If there is reasonable doubt concerning the integrity of the M2A Patency Capsule,
do not use it.
• Instruct the patient to avoid biting or scratching the M2A Patency Capsule. After
ingestion, query the patient concerning the smoothness of ingestion. If there is
any doubt about the patient biting the capsule or about the integrity of the capsule
after ingestion, no conclusions may be drawn from this examination regarding the
patency of the GI tract. The examination must be repeated after verification of the
extraction of the ingested capsule.
• Do not use a M2A Patency Capsule after its expiration date.
• Make sure that the patient has not ingested any other capsule or other ingestible
diagnostic device before ingestion of the M2A Patency Capsule.
• After ingesting the M2A Patency Capsule and until it is excreted, the patient must
avoid being near any source of powerful electromagnetic fields such as one
created near an MRI device.
• Instruct the patient to contact the physician immediately if any abdominal pain,
nausea or vomiting is experienced after ingesting the M2A Patency Capsule. It
should be noted that patients with tight strictures may experience a mild
abdominal pain.
• Store the M2A Patency Capsule in a safe place out of the reach of children and
infants.
• The safety of this device has not been established in pregnancy.
• The safety of this device in patients with significant gastrointestinal diverticular
disease is unknown.
• This device has not been tested in pediatric population (children 18 and below)
and safety in young children is unknown.

Given Imaging Ltd.
12 DOC-0062-02
Cautions
A caution indicates a condition that may damage the equipment.
• Make sure that only trained personnel familiar with the M2A Patency Capsule
and Scanner use them.
• Use the M2A Patency Capsule and Scanner only if purchased from Given®
Imaging Ltd. Use of other components may void the warranty and may damage it.
• Use the Scanner away from operating computer monitors, any large metallic
objects and electronic or magnetic cards/badges and remote controls that may
contain similar RFID tags. Use the TesTag to check the functionality of the
Scanner in the environment you intent to use it.
• To ensure proper function of the Scanner, make sure that:
• The battery LED is off.
• When using the Scanner, it is at least 5 meters away from any operating
monitors and 30 cm away from metallic objects.
• Use the TesTag before each examination to verify that the environment is
free of interference.
• When using the Scanner, place it near the abdominal wall and operate
according to the instructions.

Given Imaging Ltd.
DOC-0062-02 13
System Labeling
The following table lists the labels attached to various components of the Given®
Patency System:
Labeling Explanation
The M2A® Patency System must be used at a
distance from any powerful magnetic fields such
as the one created by an MRI.
The M2A Patency Capsule is intended for single
use only.
Attention! Consult the documentation provided
with the M2A Patency System.
Type BF equipment
FCC ID O8PPATENCYSCANNER
CE mark
C-Tick mark
CSA mark
Lot number
Indoors use only

Given Imaging Ltd.
14 DOC-0062-02
Specifications
Note
Specifications are subject to change without prior notice and
without any obligation to users on the part of the manufacturer.
M2A Patency Capsule
Physical Dimensions Length: 26 mm, Diameter: 11 mm
Weight 3.3gr ± 0.2gr
Material Biocompatible, food grade (mostly
dissolving) components:
Body: Lactose anhydrous
Barium sulphate
Magnesium stearate
Citric acid
Sodium bicarbonate
Maltodextrin
Plug: Maltodextrin
Glyceryl Monostearate
Carnauba Wax
Polysorbate 20
Operating Time (period) 2–3 days
Shelf Life 12 months
Operating Temperature 35–45°C
Storage Conditions 15–25°C, dry and out of direct sunlight

Given Imaging Ltd.
DOC-0062-02 15
M2A Patency Scanner
Transmission
frequency
128 ± 3 KHz
Transmission time 30 Sec. 25% Duty Cycle
Read cycle 24 ms
Read Range < 30 cm
Weight 2.3 Kg ± 0.2 Kg
General Dimensions 497 mm × 442 mm
Housing material ABS + PC (CYCOLOY C2800)
Power supply 12 V, 8 AA 1.5V batteries
Average Current 200 mA
Battery type Lithium L91 from Energizer (or equivalent
from other manufacturers)
Max Operation time Up to 600 ON cycles
Operating temp. 5–50ºC
Storage temp. 0–30ºC
Classification Internally powered

Given Imaging Ltd.
16 DOC-0062-02

Given Imaging Ltd.
DOC-0062-02 17
Chapter Three
System Setup
Before the System Arrives
Before the M2A Patency System arrives at your office, prepare the following:
• Storage place for the M2A Patency Capsule 10-Pak box.
• Space on the wall for hanging the Scanner away from any computer monitor and
large metallic items.
Hanging the Scanner
The Scanner is supplied with a hook to be attached to the wall with two screws.
Prior or after using it, hang the Scanner on the hook.
Scanner
Hook

Given Imaging Ltd.
18 DOC-0062-02
Attaching the Hook to the Wall
1. Select a location on the wall (approx. 40 x 40 cm) suitable for hanging the Scan-
ner.
2. Mark required holes using Part A as a template.
3. Drill two holes.
4. Secure part A of the hook to the wall.
5. Mount part B on top of part A.
Part B of Hook
Part A of Hook

Given Imaging Ltd.
DOC-0062-02 19
Chapter Four
Using the M2A® Patency System
Overview
On the first day of the M2A Patency Examination, the patient ingests the M2A
Patency Capsule. Two days later (48–72 hours), the patient returns to the clinic to
check whether or not the M2A Patency Capsule was retained. If the Scanner does
not detect the Capsule, the GI tract is patent. If the capsule is retained and the
Scanner detects it, the physician may consider performing a fluoroscopy or X-ray
the same day, in order to locate the capsule. Eventually, the capsule disintegrates
into small fragments and is naturally excreted.

Given Imaging Ltd.
20 DOC-0062-02
The M2A Patency Examination includes the following:
• Preparing the patient
• Preparing the system components
• Detection/functionality test
• Dispensing the capsule
• Releasing the patient
• Interference testing
• Scanning of the abdominal area with the Scanner
Preparing the Patient
Once it is decided that the patient should undergo M2A Patency Examination,
verify that the patient does not have any contraindications and obtain the patient’s
informed consent.
Inform the patient that the M2A Patency examination involves the following:
• Ingesting the M2A Patency Capsule. The capsule will pass naturally through the
patient’s digestive system.
• Recording the time of bowel movements following the ingestion of the M2A
Patency Capsule.
• Returning to your office after 2 days (48–72 hours) to check whether capsule was
excreted.
• If required, undergoing an X-ray or fluoroscopy to detect the location of the M2A
Patency Capsule or RFID tag.
Inform the patient in writing and verbally that the following is required to achieve
accurate results:
A week before M2A Patency Examination
• During check-in, the patient will be asked about the pattern of his/her bowel
movements. Therefore, it is important to make note of the frequency of the bowel
movements about a week before the examination.
• The patient must prepare a list of currently taken medication.
• After lunch one day before the examination, the patient must start a liquid diet
prescribed by the physician. From 10 p.m. on, the patient is to abstain from eating
or drinking except for necessary medication with a sip of water.

Given Imaging Ltd.
DOC-0062-02 21
• The patient is expected to abstain from smoking 24 hours before the examination.
The day of M2A Patency Examination
• The patient should not take any medication as of two hours before the
examination.
• When arriving at the clinic, the patient is asked to give his/her informed consent
and to go through the patient check-in procedure.
After Ingestion
• The patient may continue with his/her regular eating habits.
• The patient must immediately contact the physician’s office, if any abdominal
pain, nausea or vomiting occur.
• The patient must fill in the Bowel Movement Activity Form in the Patient
Instructions booklet until instructed by the physician to discontinue due to
capsule excretion.
• After 2 days (48–72 hours), the patient returns to the office to check whether the
M2A Patency Capsule was excreted.
• Undergoing an MRI while the capsule is inside the patient’s body may result in
serious damage to the intestinal tract or abdominal cavity. If the excretion of the
M2A Patency Capsule was not positively verified, the patient must contact the
physician for evaluation and possible abdominal X-ray before undergoing an
MRI examination.
Note
Before the patient leaves the clinic, verify that:
• the ingestion was smooth and the coating of the M2A Patency
Capsule was not compromised by the patient’s teeth
• the patient has given his/her informed consent
• the patient has the Patient Instructions and a new appointment
for 2 days (48–72 hours) later.

Given Imaging Ltd.
22 DOC-0062-02
Preparing for the Examination
Before the patient arrives, verify that the following equipment and accessories are
available:
• M2A Patency Capsule
• M2A Patency Scanner
• TesTag
• Glass of water
Preparing the Scanner
If this is the first time you are using the Scanner, place 8 batteries in their bay.
Beware of the correct polarity.
Note
It is recommended to use 1.5v lithium L91 energizer batteries.
Other batteries last for less time and may leak and damage the
Scanner.

Given Imaging Ltd.
DOC-0062-02 23
To place the batteries in the Scanner
1. Open the battery bay by pushing the flaps toward the bottom of the Scanner.
2. Insert 1.5V batteries into the battery bay according to the sketch inside.
3. Verify that you placed the batteries according to the correct polarity and that the
batteries are fully seated in their place.
4. Close the battery bay and make sure the flap is closed and secured by its clasps.
Note
It is recommended to remove the batteries when you know that
you are not going to use the M2A Patency Scanner for a long
period of time.
Push here toward
the bottom of the
Scanner to release
the flap.
Battery Bay

Given Imaging Ltd.
24 DOC-0062-02
Testing the Environment for Interference
Caution
!Operating the Scanner in the proximity of the following items might
reduce the Scanner’s detection range:
•Operating monitors - Use the Scanner at least 5 meters away
from any operating monitors (Monitors in adjacent rooms,
should be turned off.)
•Large Metallic objects - Use the Scanner at least 30 cm away
from large metallic objects.
•Electronic or Magnetic cards/badges and Remote Controls
- Remove and put aside, at least 1 meter away, any electronic
or magnetic cards/badges and remote controls which may
contain RFID tags.
Use the TesTag to test the Scanner’s functionality in the room you are planning to
work with it. In case of doubt, move to another room and repeat the test.
1. Take the Scanner off its hook.
2. Attach the suction cap of the tester to the designated spot on the Scanner.
3. Hold the Scanner by its handles, with the TesTag pointing forwards.

Given Imaging Ltd.
DOC-0062-02 25
4. Press the Power button and make sure that:
• The Power LED is ON.
If the Power LED turns on, blinks in red for 5 seconds and the Scanner turns off,
the Scanner is faulty.
• The Battery LED is off.
If the Battery LED turns on, blinks for 5 seconds and the Scanner turns off,
replace batteries.
5. If the blue Detection LED turns on, the Scanner operates correctly in this
environment.
If the blue Detection LED does not turn on, repeat the test at a different location,
until you find a location that does not interfere with the proper functioning of
the Scanner.

Given Imaging Ltd.
26 DOC-0062-02
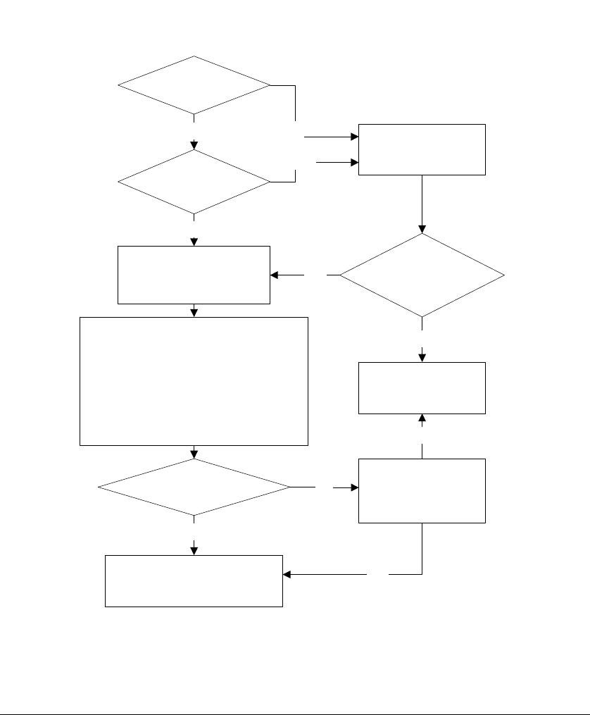
Testing for Interference
Power LED turns on
Battery LED blinks,
Scanner turns off
Replace all eight
batteries
No
Yes
Yes
No
Attach TesTag
Detection LED turns on
Make sure the Scanner operates at least:
y5 meters away from operating monitors
y30 cm away from large metallic objects
y1 meter away from electronic or magnetic
cards/badges and remote controls with
RFID tags
The Scanner is ready for the M2A
Patency examination
Yes
Call Given Customer
Support
Yes
Repeat the test in a
different location until
you find a suitable
environment
No
Power LED and Battery
LED turn on
No
Yes
No

Given Imaging Ltd.
DOC-0062-02 27
Checking-In a Patient
Make sure the patient has followed the preparation instructions, as discussed on
page 20. During this procedure we recommend to obtain and retain the following
information:
• Patient data – First and Last name, ID number, and physique (Thin, Normal,
Stocky or Protuberant Abdomen).
• Bowel movement regularities
• How often does the patient have a bowel movement:
At least once a day
At least once every 2 days
At least once every 3 or more days.
• Bowel movement irregularities - Any irregularities in the last week prior to the
ingestion.
Dispensing the Patency Capsule
Before dispensing the capsule ascertain that there is no other diagnostic capsule in
the patient’s gastrointestinal tract.
Note
Read the Indications, Warnings and Cautions in the Package
Insert of the Patency Capsule or in Chapter Two prior to
dispensing the M2A Patency Capsule.
Caution
!During the following procedure you perform a detection test.
Failure to carefully observe the following steps may adversely
affect the examination.
1. Take an M2A Patency Capsule out of the 10-Pak box and place it in its blister
on a table, at least 1 meter away from all other capsules. Make sure the table is
not made of metal.

Given Imaging Ltd.
28 DOC-0062-02
2. Take the Scanner off the hook and turn it on.
3. Hold the Scanner by its handles with its back facing the capsule, bring it near
the capsule, (up to 20 cm) and test detection.
If the Detection LED does not turn on, take another M2A Patency Capsule and
repeat step 3. If the Scanner detects the new capsule, write down on the back
label of the faulty capsule the date and return it to its box. If the Scanner does
not detect the second capsule either, contact Given Customer Support.
4. If the capsule is detected, return Scanner to its hook and open the blister
carefully.
5. Ask the patient to take the capsule out of its blister.
6. Ask the patient to put the capsule in his/her mouth and to hold it under the
tongue WITHOUT INGESTING. Instruct the patient not to bite the capsule.
7. After a short adjustment period, with the capsule in the patient’s mouth, ask the
patient to ingest the capsule with a sip of water.
8. In the Patient Instructions booklet, write down the ingestion time of the capsule.
9. Ask the patient about the smoothness of the ingestion. If there is any doubt
about the patient biting the capsule or about the integrity of the capsule after
ingestion write it down in the Patient Instructions booklet.
No conclusions may be drawn from this examination regarding the patency of
the GI tract. The examination will have to be repeated after verification of the
extraction of the ingested capsule.
Note
If for any reason, after taking the capsule out of its blister, the
patient does not ingest it, or if for some reason you suspect that
the capsule is defective, return the capsule to its blister, mark on
the back label the date and contact Given Customer Support.

Given Imaging Ltd.
DOC-0062-02 29
Releasing the Patient
Once the patient has ingested the M2A Patency Capsule, the patient may leave the
office. Verify that the patient knows how to fill in the Bowel Movement Activity
Form in the Patient Instructions booklet.
To discharge the patient
1. Verify that the patient has the Patient Instructions.
2. Schedule another appointment for 2 days later (minimum 48 hours) to check
whether the capsule is retained or excreted.
Note
It is important to perform the test 2 whole days (48–72 hours) after
ingestion.
3. In the Patient Instructions, fill in the relevant information and instructions, i.e.
who to contact in case of emergency and the following appointment.
4. Release the patient.
Checking Whether Capsule is Retained
The patient returns to your office after 2 days with the Bowel Movement Activity
Form to assess whether capsule is retained in the GI tract.
1. Attach the TesTag and perform the test as described on page 24.
2. Ask the patient to hand in the Bowel Movement Activity Form and check the
patient’s bowel movement log to verify regular bowel movements.
3. Ask the patient to put aside all items with RFID and verify that you are not
carrying any such items.
Note
Some personal items contain RFID tags, which may lower the
reading range (i.e. car remote control, electronic and magnetic
cards/badges).

Given Imaging Ltd.
30 DOC-0062-02
4. Ask the patient to take off heavy clothes such as jackets, coats or sweaters.
5. Ask the patient to stand up.
6. Take Scanner off the hook.
7. Verify that the Scanner is at least 5 meters away from an operating monitor
(monitor in adjacent rooms should be turned off) or any metallic objects and
turn it on.
8. Verify the following:
Power On LED is on.
Battery LED is off.
9. While the back of the Scanner faces the patient, bring the Scanner close to the
patient and scan his/her abdomen by moving the Scanner up and down and
sideways.
If capsule is not detected scan also the patient’s back and flanks by moving the
Scanner up and down and sideways.
Note
Maximum receiving is at the handles of the Scanner. To use the
maximum reading range, move the Scanner along the required
scanning area including the handles of the Scanner.

Given Imaging Ltd.
DOC-0062-02 31
In case the patient has a protuberant abdomen, ask the patient to lie down and
scan the abdomen cavity front and back. Make sure the patient does not lie
down on a metal table.
In case the patient is very large and the Scanner did not pick up a signal, it may
be indicated to perform an X-ray to make sure the capsule has left the body.
Hold the Scanner as close
as possible to the patient
and scan all around the
abdonimal area in either
direction as the arrows
indicate.

Given Imaging Ltd.
32 DOC-0062-02
Note
If the test lasts longer than 30 seconds, the Scanner turns off
automatically. Press the ON button again to resume the operation
of the Scanner.
10. At the end of the M2A Patency Examination, discuss the outcome with the
patient.

33
Index
B
Batteries ................................................ 7
Bowel Movement Activity Form ........... 29
C
Contacting Given Imaging ...................... 4
F
Fluoroscopy ......................................... 19
G
GI tract ............................... 1, 6, 10, 19
I
Ingestion ................................................ 6
Interference .......................................... 12
Interference Tester ................................. 1
Interference, testing for ......................... 26
M
M2A Patency Capsule ......... 1, 5, 14, 28
M2A Patency Examination ............ 19, 32
M2A Patency Scanner ....................... 1, 7
M2A Patency System ............................. 1
MRI .................................................... 13
N
Nausea ................................................ 11
P
Pacemakers .......................................... 10
Patient, checking-in .............................. 27
Peristalsis .............................................. 6
Pregnancy ............................................ 11
R
RFID tag ................................... 5, 7, 12
S
Self-test ................................................. 9
Signal .......................................... 1, 6, 7
Support .................................................. 4
T
TesTag .................................................. 8
TesTag (interference tester) .................... 1
Timer Plug ............................................. 5
V
Vomiting ............................................. 11

Given Imaging Ltd.
34 DOC-0062-02
W
Worldwide Support ................................ 4