Graco 312786G Dump Valve And Third Flush Kits Users Manual Instructions Parts Manual, English
TI12743a to the manual af3526f0-7dac-44d9-932e-faa2d48dfd23
2015-04-02
: Graco Graco-312786G-Dump-Valve-And-Third-Flush-Valve-Kits-Users-Manual-685963 graco-312786g-dump-valve-and-third-flush-valve-kits-users-manual-685963 graco pdf
Open the PDF directly: View PDF
.
Page Count: 20

312786G
EN
Instructions-Parts
Dump Valve and Third
Purge Valve Kits
For use with ProMix
®
2KS Electronic Proportioners. For professional use only.
See page 2 for kit part numbers and maximum working pressure.
Important Safety Instructions
Read all warnings and instructions in this manual. For complete
warnings and instructions see your proportioning system manual.
Hazard symbols refer to specific procedure risks. Save all instruc-
tions.
TI12743a
TI12954a
15V821 Dump Valve Kit
for Wall Panel
15V354 Third Flush Valve Kit
for Wall Panel, shown on
Fluid Mix Manifold
Kits
2312786G
Kits
15V821 Dump Valve Kit
For wall mount ProMix 2KS Electronic Proportioners
3000 psi (21 MPa, 210 bar) Maximum Fluid Working Pressure
100 psi (0.7 MPa, 7 bar) Maximum Air Working Pressure
See pages 3 and 14
15V822 Robo Dump Valve Kit
For robo mount ProMix 2KS Electronic Proportioners
300 psi (2.1 MPa, 21 bar) Maximum Fluid Working Pressure
100 psi (0.7 MPa, 7 bar) Maximum Air Working Pressure
See pages 6 and 16
15V354 Third Flush Valve Kit
For wall mount ProMix 2KS Electronic Proportioners
4000 psi (28 MPa, 280 bar) Maximum Fluid Working Pressure
100 psi (0.7 MPa, 7 bar) Maximum Air Working Pressure
See pages 5 and 15
15V202 Robo Third Flush Valve Kit
For robo mount ProMix 2KS Electronic Proportioners
300 psi (2.1 MPa, 21 bar) Maximum Fluid Working Pressure
100 psi (0.7 MPa, 7 bar) Maximum Air Working Pressure
See pages 7 and 17
15X247 Auto Dump Valve Kit
For wall mount ProMix 2KS Electronic Proportioners
3000 psi (21 MPa, 210 bar) Maximum Fluid Working Pressure
100 psi (0.7 MPa, 7 bar) Maximum Air Working Pressure
See pages 8 and 18

Installation
312786G 3
Installation
15V821 Dump Valve Kit for Wall Panel
NOTE: These instructions show this kit being installed
on the A side. It may also be installed on the B side.
1. Shut off the fluid supply to the dose valve (V) at the
front of the wall panel.
2. Actuate the dose valve to relieve fluid pressure in
the valve.
3. Relieve fluid pressure upstream and downstream of
the dose valve. See your ProMix 2KS Operation
Manual.
4. See F
IG
. 1. Remove the plug from the dose valve
adapter. Install the street elbow (18) in this port.
Install the nipple (19) in the elbow.
5. Install the dump valve assembly (includes 1, 2, 4,
and 11) in a slot of the flange (F) at the back of the
wall panel. Secure with the nut (8).
6. Install the elbow (6) in the open port of the dump
valve adapter (2). Connect a 1/4 npsm(f) hose (12)
between the elbow (6) and nipple (19).
7. Shut off all power to the fluid panel. Open the fluid
panel. See the Wall Panel detail in F
IG
. 2. Install the
solenoid (9) at the correct position (Dump Valve A
or Dump Valve B) on the solenoid manifold. Con-
nect the solenoid wires to the fluid panel control
board as shown in F
IG
. 3. Also see the System
Electrical Schematic on page 13.
8. Connect the tubing (7) between the solenoid mani-
fold and the tube fitting (T) on the dump valve (1).
See System Pneumatic Schematic, page 10.
F
IG
. 1: 15V821 Kit Installation
TI12744a TI12743a
At Back of Wall Panel
At Front of Wall Panel
1
V
18 6
8
F
T
2
12
12
A SIDE B SIDE
19

Installation
4312786G
F
IG
. 2: Solenoid Manifolds
F
IG
. 3: 255765 Fluid Panel Control Board, Detail View of Solenoid Connections
TI13116a
Wall Panel
3rd Flush
Valve
Dump
Valve A
Dump
Valve B
RoboMix Panel
TI12655a
3rd Flush
Valve
Dump
Valve A
Dump
Valve B
GFB1
GFB2
J15-1 J15-2 J15-6J15-5 J8-6J8-5
3rd Purge Valve Dump Valve A Dump Valve B
Auto Dump
Valve A (GFB1)
Auto Dump
Valve B (GFB2) Wire Color
J15-1 J15-5 J8-5 J8-3 J8-1 Red
J15-2 J15-6 J8-6 J8-4 J8-2 Black
J8-1 J8-2 J8-3 J8-4

Installation
312786G 5
15V354 Third Flush Valve Kit for Wall Panel
1. Shut off the air and fluid supply to the ProMix 2KS.
2. Relieve pressure. See your ProMix 2KS Operation
Manual.
3. See F
IG
. 4. Remove the air flush valve (AFV) from
the fluid mix manifold (FM) and set it aside.
4. See F
IG
. 5. Install the o-ring (6), double valve
mounting block (1), and screws (8).
5. See F
IG
. 6. Install the air flush valve (AFV) on the
double valve block (1). Assemble the third flush
valve kit parts (2, 3, 4, 6, 9, 10, 11) as shown on
page 15. Install on the mounting block using the
screws (7). See F
IG
. 6.
6. Shut off all power to the fluid panel. Open the fluid
panel. See the Wall Panel detail in F
IG
. 2. Install the
solenoid (12) and two tube connectors (15) at the
correct position (3rd Flush Valve) on the solenoid
manifold. Connect the solenoid wires to the fluid
panel control board as shown in F
IG
. 3.
7. Connect the tubing (13, 14) between the solenoid
manifold and the tube fittings (T) on the flush valve
(2). See System Pneumatic Schematic, page 10.
F
IG
. 4: Disconnect Air Flush Valve
TI12955a
FM
AFV
F
IG
. 5: Install Double Valve Mounting Block
F
IG
. 6: Install Third Flush Valve
TI12956a
6
1
8
TI12957a
1
AFV
7
2

Installation
6312786G
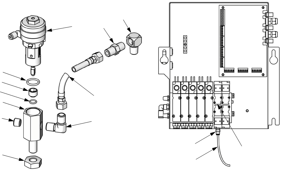
15V822 Dump Valve Kit for RoboMix
NOTE: These instructions show this kit being installed
on the B side. It may also be installed on the A side.
1. See F
IG
. 7. Shut off the fluid supply to the dose
valve (V) in the RoboMix.
2. Actuate the dose valve to relieve fluid pressure in
the valve.
3. Relieve fluid pressure upstream and downstream of
the dose valve. See your ProMix 2KS Operation
Manual.
4. Remove the plug from the dose valve adapter.
Apply thread sealant and install the elbow (8) in this
port.
5. Install the valve adapter (3) in the RoboMix. Secure
with four screws (11). Apply thread sealant and
install the nipple (9) through the back of the Robo-
Mix and into the adapter. Install the swivel (6) in the
opposite side of the adapter.
6. Install the seat (2), o-ring (10), and dump valve (1)
in the adapter (3).
7. Connect the hose (5) between the swivel (6) and
elbow (8).
8. Shut off all power to the fluid panel. Open the fluid
panel. See the RoboMix Panel detail in F
IG
. 2.
Install the solenoid (4) at the correct position (Dump
Valve A or Dump Valve B) on the solenoid manifold.
Connect the solenoid wires to the fluid panel control
board as shown in F
IG
. 3. Also see the System
Electrical Schematic on page 13.
9. Connect the tubing (13) between the solenoid mani-
fold and the tube fitting (T) on the dump valve (1).
See System Pneumatic Schematic, page 10.

Installation
312786G 7
15V202 Third Flush Valve Kit for RoboMix
1. Shut off the air and fluid supply to the ProMix 2KS.
2. Relieve pressure. See your ProMix 2KS Operation
Manual.
3. See F
IG
. 8. Remove the plug (A) from the air flush
valve (AFV). Install an o-ring (6) in this port.
4. Install the third flush valve adapter (3) in the Robo-
Mix. Ensure that the o-ring (6) remains in place to
seal between the adapter and the air flush valve
adapter.
5. Secure the adapter (3) to the air flush valve adapter
with four screws (10) inserted through the side wall
of the RoboMix. Torque to 70 in-lb (8 N•m).
6. Apply thread sealant and install the check valve (4)
through the back of the RoboMix and into the third
flush valve adapter (3).
7. Install the o-ring (2), seat (1), o-ring (6), and third
flush valve (5) in the adapter (3).
8. See F
IG
. 8. Shut off all power to the fluid panel.
Open the fluid panel. Install the solenoid (8) in the
third flush valve position on the solenoid manifold.
Install the tube connector (9). Connect the solenoid
wires to the fluid panel control board as shown in
F
IG
. 3. Also see the System Electrical Schematic
on page 13.
9. Connect the tubing (13) between the solenoid mani-
fold and the tube fitting (T) on the third flush valve
(5). See System Pneumatic Schematic, page 10.
10. Connect the third flush fluid supply line to the check
valve (4).
F
IG
. 7: 15V822 Kit Installation
TI13045a
TI12655a
Dump
Valve A
Dump
Valve B
TI13047a
4
11
9
1
10
23
6
5
8
T
V

Installation
8312786G
15X247 Auto Dump Valve Kit
1. Close the component A and component B shutoff
valves on the fluid manifold.
2. Trigger the gun to relieve fluid pressure downstream
of the fluid manifold.
3. See F
IG
. 9. Install the small o-ring (3), seat retainer
(6), large o-ring (7), and dump valve (1) in the valve
adapter (2).
4. Install the valve adapter (2) in the mixed material
line, downstream of the static mixer and as close to
the gun as possible.
NOTE: Connect the static mixer to one 1/4 npt port of
the valve adapter.
5. Install the nipple (8) in the other port of the adapter
(2). Connect the gun line to this nipple.
6. Connect a 1/4 npsm(f) dump hose (not supplied) to
the 1/4 npsm(m) threaded stud at the bottom of the
adapter (2). When the gun closes, the dump valve
opens and fluid is dumped through the stud.
7. Shut off all power to the fluid panel. Open the fluid
panel. See the Wall Panel detail in F
IG
. 9. Install the
solenoid (5) at the correct position (GFB1 or GFB2)
on the solenoid manifold. Connect the solenoid
wires to J8 on the fluid panel control board as
shown in F
IG
. 3. Also see the System Electrical
Schematic on page 13.
8. Install the tube connector (9) in the solenoid mani-
fold. Connect the tubing (4) between the connector
and the tube fitting (T) on the dump valve (1). See
System Pneumatic Schematic, page 10.
F
IG
. 8: 15V202 Kit Installation
TI12655a
TI13047a
TI13046a
5
6
1
10
3
2
4
8
9
6
T

Installation
312786G 9
F
IG
. 9: 15X247 Kit Installation
TI14283b
1
2
3
6
7
8
TI13116a
5
9
4
T
GFB1
GFB2
J8 (see F
IG
. 3
for details)
Wall Panel

Schematic Diagrams
10 312786G
Schematic Diagrams
System Pneumatic Schematic
3/8 AIR FILTER
MANUAL DRAIN
5 MICRON
WALL MOUNT ONLY
FLUSH AIR TO FLUID INLET 1/4 TUBE
TO MANIFOLD 1/4 TUBE
4-WAY SOLENOID
12 VDC
PURGE A
VALVE
DUMP A
VALVE
(OPTIONAL)
4-WAY SOLENOID
12 VDC
3-WAY SOLENOID
12 VDC
3-WAY SOLENOID
12 VDC
MANIFOLD
AIR EXHAUST MUFFLER
OPEN
CLOSE
OPEN
5/32 TUBE
5/32 TUBE
PURGE B
VALVE
4-WAY SOLENOID
12 VDC
CLOSE
OPEN
5/32 TUBE
DUMP B
VALVE
(OPTIONAL)
4-WAY SOLENOID
12 VDC
OPEN
5/32 TUBE
AB
AB
AB
AB
A
A
DOSE A
VALVE
CLOSE
OPEN
5/32 TUBE
DOSE B
VALVE
CLOSE
OPEN
5/32 TUBE
3-WAY SOLENOID
12 VDC
GFB 1
VALVE
(OPTIONAL)
5/32 TUBE
A
COLOR 1
COLOR 2
COLOR 3
COLOR 4
COLOR 5
COLOR 6
COLOR 7
COLOR 8
COLOR SOLVENT
COLOR 9
COLOR 10
COLOR 11
COLOR 12
CATALYST 1
CATALYST 2
CATALYST 3
CATALYST 4
CATALYST SOLVENT
COLOR
CHANGE
CONTROL
COLOR
VALVE
STACKS
MAC
36 SERIES SOLENOID VALVES
05
COLOR 13
COLOR 14
COLOR 15
COLOR 16
COLOR 17
COLOR 18
COLOR 19
COLOR 20
COLOR 21
COLOR 22
COLOR 23
COLOR 24
COLOR 25
COLOR 26
COLOR 27
COLOR 28
COLOR 29
COLOR 30
PURGE C
VALVE
(OPTIONAL)
4-WAY SOLENOID
12 VDC
CLOSE
OPEN
5/32 TUBE
AB
AIR EXHAUST MUFFLER
3-WAY SOLENOID
12 VDC
GFB 2
VALVE
(OPTIONAL)
OPEN
5/32 TUBE
A
OPEN
MANIFOLD
AIR INPUT
AIR INPUT
PURGE AIR
CONTROL AIR

Schematic Diagrams
312786G 11
Tubing Schematic
TI13862a
TI13857a TI13858a
A2
A4
A6
A8
A2 A4 A6 A8
B1 B3 B5 B7
B1
B3
B5
B7
13
13
DA DB
DADB
TI13861a TI13860a
TI13863a
GFB1-C GFB2-C
GFB1-S
GFB2-S
GFB1-P
GFB2-P
GFB1-A
GFB2-A
ATOM-1
ATOM-2
ATOM-1 ATOM-2
GFB1-C
GFB2-C
GFB1-S GFB2-S
GFB1-P
GFB2-P
GFB1-A GFB2-A
GFB1
GFB2
AT

Schematic Diagrams
12 312786G
Table 1: Tubing Chart
Color Description Starting Point
Ending
Point
Tube OD
in. (mm) Tube Ref. No.
Green Dose A On A2 A2 5/32 (4) 336
Green Dose B On A4 A4 5/32 (4) 336
Green Purge A On A6 A6 5/32 (4) 336
Green Purge B On A8 A8 5/32 (4) 336
Green Dump A DA DA 5/32 (4) Included in optional
Dump Valve Kit
15V821
Green Dump B DB DB 5/32 (4)
Red Dose A Off B1 B1 5/32 (4) 337
Red Dose B Off B3 B3 5/32 (4) 337
Red Purge A Off B5 B5 5/32 (4) 337
Red Purge B Off B7 B7 5/32 (4) 337
Natural Solenoid Air Supply 13 13 1/4 (6) 334
Natural Gun Flush Box 1 Pressure
Switch Signal
GFB1-A GFB1-A 5/32 (4)
Included in optional
Gun Flush Box Kit
15V826
Natural Gun Flush Box 2 Pressure
Switch Air
GFB2-A GFB2-A 5/32 (4)
Natural Gun Flush Box 1 Trigger
Air
GFB1-C GFB1-C 5/32 (4)
Natural Gun Flush Box 2 Trigger
Air
GFB2-C GFB2-C 5/32 (4)
Natural Gun Flush Box 1 Supply
Air
GFB1-P GFB1-P 5/32 (4)
Natural Gun Flush Box 2 Supply
Air
GFB2-P GFB2-P 5/32 (4)
Natural Gun Flush Box 1 Safety
Interlock
GFB1-S GFB1-S 5/32 (4)
Natural Gun Flush Box 2 Safety
Interlock
GFB2-S GFB2-S 5/32 (4)
Natural Gun 1 Atomizing Air ATOM-1 ATOM-1 1/4 (6) User supplied. Con-
nects air flow switch to
gun air shutoff valve.
Natural Gun 2 Atomizing Air ATOM-2 ATOM-2 1/4 (6)
Natural Purge Air Supply Use as a separate line
connected directly to the
main shop air line. Do
not connect to the unit’s
main air supply or to the
air manifold (335).
AT 1/4 (6) 338

Schematic Diagrams
312786G 13
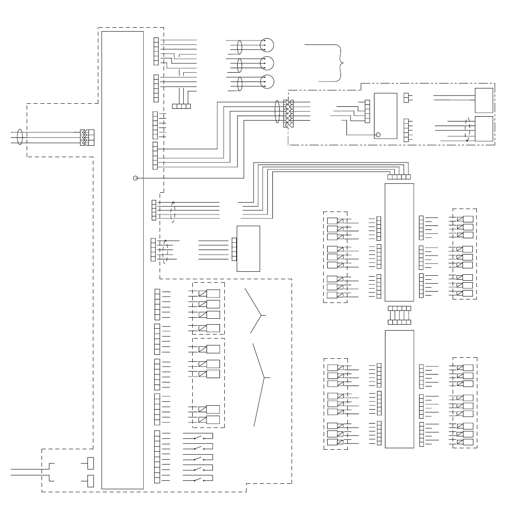
System Electrical Schematic
Hazardous Area
HAZARDOUS AREA
+12VDC I/S
COM
SHIELD
J10
1
2
3
1
2
3
4
5
6
J3
PWR (RED)
COM (BLACK)
SIG (WHITE)
SHIELD/GRN
PWR (RED)
COM (BLACK)
SIG (WHITE)
SHIELD/GRN
PWR (RED)
COM (BLACK)
SIG (WHITE)
SHIELD/GRN
FLUID
PANEL
CONTROL
BOARD
FLUID PANEL CONTROL BOX
FLOW METER A
FLOW METER B
1
2
3
4
5
6
J5
1
2
3
4
5
FLOW
CONTROL
BOARD
6
5
4
3
2
1
J9
BLACK
RED
BLACK
RED
BLACK
RED
MANIFOLD
NOT USED
DOSE B
DOSE A
1
2
3
4
5
6
7
8
9
10
J1
SIG
COM
SIG
COM
SIG
COM
SIG
COM
SIG
COM
AIR FLOW SWITCH 1
FO OUT
(BLU)
FO IN
(BLK)
1
2
J1
J2
3X CABLE
FLOW METER SOLVENT
1
2
3
4
5
TECNO
V/P
FLUID
PRESS.
SENS.
J4
SIG (RED)
COM (BLK)
+ PRESSURE (GRN)
COM (RED)
EX+ (WHT)
- PRESSURE (BLK)
SHIELD (BARE)
3
2
5
4
1
J11
GRD (BLK)
+12VDC (RED)
SHIELD (BARE)
CAN H (WHT )
CAN L (BLU)
J7/J11
1 4 5 2 3
COLOR
BOARD 1
(COLORS
1 THRU 12,
CATALYST
1 THRU 4)
CLR 9
CLR 10
CLR 11
1 4 5 2 3
V/P ANALOG OUT (WHT)
PRESS. (GRN)
+12 V (RED)
GND (BLK)
CHASSIS (BARE)
MH2
(10')/
(40')
6' STD.
6' STD.
(3'-100' OPTIONS)
I.S. METERS
3
2
5
4
1
GRD (BLK)
+12VDC (RED)
SHIELD (BARE)
CAN H (WHT)
CAN L (BLU)
3
2
5
4
1
BOOTH
CONTROL
BOARD
6
5
4
3
2
1
J14
BLACK
RED
BLACK
RED
BLACK
RED
AIR FLOW SWITCH 2
SOLVENT FLOW SWITCH
GFB 1 PRESSURE SWITCH
GFB 2 PRESSURE SWITCH
PURGE B
PURGE A
NOT USED
6
5
4
3
2
1
BLACK
RED
BLACK
RED
BLACK
RED
DUMP A
NOT USED
PURGE C
MANIFOLD
6
5
4
3
2
1
BLACK
RED
BLACK
RED
BLACK
RED
DUMP B
GFB #1
GFB #2
12 VDC
3-WAY SOLENOID
J15
J8
12 VDC
4-WAY SOLENOID
1
2
3
4
5
6
J12
J13
1
2
3
4
5
6
UNUSED
UNUSED
UNUSED
UNUSED
UNUSED
UNUSED
GROUND
TERMINAL
50' STD.
1
2
3
4
5
6
+12VDC
COM
+12VDC
COM
+12VDC
COM
MANIFOLD
1
2
3
4
5
6
+12VDC
COM
+12VDC
COM
+12VDC
COM
1
2
3
4
5
6
+12VDC
COM
+12VDC
COM
+12VDC
COM
1 4 5 2 3
MANIFOLD
6
5
4
3
2
1
COM
+12VDC
COM
+12VDC
COM
+12VDC
COM
+12VDC
COM
+12VDC
COM
+12VDC
COM
+12VDC
COM
+12VDC
COM
+12VDC
6
5
4
3
2
1
6
5
4
3
2
1
CLR 12
CAT 4
CAT 3
CAT 2
CAT 1
SOL CAT
CLR 8
CLR 7
CLR 6
CLR 5
CLR 4
CLR 3
CLR 2
CLR 1
SOL CLR
COLOR
BOARD 2
(COLORS
13 THRU 30)
CLR 22
CLR 23
CLR 24
1
2
3
4
5
6
+12VDC
COM
+12VDC
COM
+12VDC
COM
MANIFOLD
1
2
3
4
5
6
+12VDC
COM
+12VDC
COM
+12VDC
COM
1
2
3
4
5
6
+12VDC
COM
+12VDC
COM
+12VDC
COM
MANIFOLD
6
5
4
3
2
1
COM
+12VDC
COM
+12VDC
COM
+12VDC
COM
+12VDC
COM
+12VDC
COM
+12VDC
COM
+12VDC
COM
+12VDC
COM
+12VDC
6
5
4
3
2
1
6
5
4
3
2
1
CLR 25
CLR 26
CLR 27
CLR 28
CLR 29
CLR 30
CLR 21
CLR 20
CLR 19
CLR 18
CLR 17
CLR 16
CLR 15
CLR 14
CLR 13
J8
J8
J15
J15
J14
J14
J9
J9
J16
J10
J10
J16
J4
J6
J7
J7/J11
J7/J11

Parts
14 312786G
Parts
15V821 Dump Valve Kit for Wall Panel
* Parts included in 16A079 Dump Valve Replacement
Kit (purchase separately).
†
Order Kit 16A560 to replace a single seat. The kit
includes a seat (11) and o-rings (4 and 14).
NOTE:
The standard valve seat (11) is SST. To install a
carbide seat, order Kit 24U054. The kit includes a single
carbide seat and o-rings 4 and 14.
Parts labeled n/a are not available separately.
TI12742b
1*
*2
*4
6
8
*11
12
TI13116a
9
AB
13
7
18
*14
15
19
Ref.
No. Part No. Description Qty
1* 24W310 VALVE, dispense; includes 14; see
manual 312782
1
2* 15T717 ADAPTER, dump valve 1
4*† 111457 O-RING; ptfe 1
6 114342 ELBOW; 1/4 npt (mbe) 1
7 n/a TUBE; nylon; 5/32 in. (4 mm) OD;
2 ft (0.61 m)
1
8* n/a NUT, hex; 9/16-18 1
9 121324 VALVE, solenoid, dump valve 1
11*† n/a SEAT, dump valve; sst 1
12 206966 HOSE; 1-1/2 ft (0.46 m) 1
13 111328 CONNECTOR; 10-32 x 5/32 in. (4
mm) OD tube
1
14*† n/a O-RING; ptfe 1
15 101970 PLUG 1
18 166866 ELBOW, street; 1/4 npt (m x f) 1
19 C20482 NIPPLE; 1/4 npt 1
Ref.
No. Part No. Description Qty

Parts
312786G 15
15V354 Third Flush Valve Kit for Wall Panel
‡
Parts included in Valve Seat Kit 24A861 (purchase
separately).
Parts labeled n/a are not available separately.
2‡4
8
1
3
5
‡6
6
7
9
10
‡11
TI12953a
TI12652a
12 15
Ref.
No. Part No. Description Qty
1 15U673 BLOCK, double valve mount 1
2 15X303 VALVE, dispense; includes item 4;
see manual 312782
1
3 15T600 ADAPTER, valve 1
4‡ n/a O-RING; ptfe 2
5 101970 PLUG, pipe; 1/4 npt 3
6‡ 109450 O-RING; ptfe 5
7 n/a SCREW, cap, socket-hd; 5/16-24 x
3/4 in. (19 mm)
2
8 109031 SCREW, cap, socket-hd; 5/16-24 x
1 in. (25 mm)
2
9 166866 ELBOW, street; 1/4 npt (m x f) 1
10 501867 VALVE, check 1
11‡ n/a SEAT, valve 1
12 121374 VALVE, solenoid, 4-way 1
13 n/a TUBE; nylon; 5/32 in. (4 mm) OD; 3
ft (0.9 m); green
1
14 n/a TUBE; nylon; 5/32 in. (4 mm) OD; 3
ft (0.9 m); red
1
15 114263 CONNECTOR; 1/8 npt(m) x 5/32 in.
(4 mm) OD tube
2
Ref.
No. Part No. Description Qty

Parts
16 312786G
15V822 Dump Valve Kit for RoboMix
Parts labeled n/a are not available separately.
TI13045a
TI12655a
Dump
Valve A
Dump
Valve B
TI13047a
4
11
9
1
10
23
6
5
8
Ref.
No. Part No. Description Qty
1 15X304 VALVE, dispense; includes item 10;
see manual 312782
1
2 15V888 RETAINER, seat, RoboMix 1
3 15U713 VALVE, adapter; RoboMix 1
4 121795 VALVE, solenoid, 4-way 1
5 15U720 HOSE; 1/4 npt (mbe); 15-1/2 in.
(394 mm); ptfe
1
6 114339 UNION, swivel; 1/4 npt 1
8 114446 ELBOW; 1/4 npt(m) x 1/4 npsm(f) 1
9 166421 NIPPLE; 1/4 npt 1
10 n/a O-RING; ptfe 1
11 C19979 SCREW, cap, socket-hd; 10-24 x
3/8 in. (10 mm)
4
12 111328 CONNECTOR; 10-32 x 5/32 in. (4
mm) OD tube
1
13 n/a TUBE; nylon; 5/32 in. (4 mm) OD; 3
ft (0.9 m); green
1
14 114342 ELBOW; 1/4 npt (mbe) 1
15 104644 PLUG, screw 1
16 104640 GASKET; buna-N 1
Ref.
No. Part No. Description Qty

Parts
312786G 17
15V202 Third Flush Valve Kit for RoboMix
Parts labeled n/a are not available separately.
TI12655a
TI13047a
TI13046a
5
6
1
10
3
2
4
8
9
Ref.
No. Part No. Description Qty
1 15V888 RETAINER, seat, RoboMix 1
2 109450 O-RING; ptfe 1
3 15U715 VALVE, adapter; RoboMix 1
4 501867 VALVE, check 1
5 15X304 VALVE, dispense; includes item 6;
see manual 312782
1
6 n/a O-RING; ptfe 2
8 121795 VALVE, solenoid, 4-way 1
9 111328 CONNECTOR; 10-32 x 5/32 in. (4
mm) OD tube
1
10 110420 SCREW, cap, socket-hd; 10-24 x
1-1/2 in. (38 mm)
4
13 n/a TUBE; nylon; 5/32 in. (4 mm) OD; 2
ft (0.61 m); green
1

Parts
18 312786G
15X247 Auto Dump Valve Kit
†
Order Kit 16A560 to replace a single seat. The kit
includes a seat (6) and o-rings (3 and 7).
NOTE:
The standard valve seat (6) is SST. To install a
carbide seat, order Kit 24U054. The kit includes a single
carbide seat and o-rings 3 and 7.
Parts labeled n/a are not available separately.
TI14283a
1
2
3
6
TI13116a
5
9
4
7
8
GFB1
GFB2
Ref.
No. Part No. Description Qty
1 24W310 VALVE, dispense; includes 7 ; see manual 312782 1
2 15T717 ADAPTER, dump valve 1
3† 111457 O-RING; ptfe 1
4 n/a TUBE; nylon; 5/32 in. (4 mm) OD; 5 ft (1.52 m) 1
5 121324 VALVE, solenoid, dump valve 1
6† n/a SEAT, dump valve; sst 1
7† n/a O-RING; ptfe 1
8 C20482 NIPPLE; 1/4 npt 1
9 111328 CONNECTOR; 10-32 x 5/32 in. (4 mm) OD tube 1

Notes
312786G 19
Notes

All written and visual data contained in this document reflects the latest product information available at the time of publication.
Graco reserves the right to make changes at any time without notice.
312786
Graco Headquarters: Minneapolis
International Offices: Belgium, China, Japan, Korea
GRACO INC. AND SUBSIDIARIES • P.O. BOX 1441 • MINNEAPOLIS, MN 55440-1441 • USA
Copyright 2008, Graco Inc. All Graco manufacturing locations are registered to ISO 9001.
www.graco.com
Revision G, August 2014
Graco Standard Warranty
Graco warrants all equipment referenced in this document which is manufactured by Graco and bearing its name to be free from defects in
material and workmanship on the date of sale to the original purchaser for use. With the exception of any special, extended, or limited warranty
published by Graco, Graco will, for a period of twelve months from the date of sale, repair or replace any part of the equipment determined by
Graco to be defective. This warranty applies only when the equipment is installed, operated and maintained in accordance with Graco’s written
recommendations.
This warranty does not cover, and Graco shall not be liable for general wear and tear, or any malfunction, damage or wear caused by faulty
installation, misapplication, abrasion, corrosion, inadequate or improper maintenance, negligence, accident, tampering, or substitution of
non-Graco component parts. Nor shall Graco be liable for malfunction, damage or wear caused by the incompatibility of Graco equipment with
structures, accessories, equipment or materials not supplied by Graco, or the improper design, manufacture, installation, operation or
maintenance of structures, accessories, equipment or materials not supplied by Graco.
This warranty is conditioned upon the prepaid return of the equipment claimed to be defective to an authorized Graco distributor for verification of
the claimed defect. If the claimed defect is verified, Graco will repair or replace free of charge any defective parts. The equipment will be returned
to the original purchaser transportation prepaid. If inspection of the equipment does not disclose any defect in material or workmanship, repairs
will be made at a reasonable charge, which charges may include the costs of parts, labor, and transportation.
THIS WARRANTY IS EXCLUSIVE, AND IS IN LIEU OF ANY OTHER WARRANTIES, EXPRESS OR IMPLIED, INCLUDING BUT NOT
LIMITED TO WARRANTY OF MERCHANTABILITY OR WARRANTY OF FITNESS FOR A PARTICULAR PURPOSE.
Graco’s sole obligation and buyer’s sole remedy for any breach of warranty shall be as set forth above. The buyer agrees that no other remedy
(including, but not limited to, incidental or consequential damages for lost profits, lost sales, injury to person or property, or any other incidental or
consequential loss) shall be available. Any action for breach of warranty must be brought within two (2) years of the date of sale.
GRACO MAKES NO WARRANTY, AND DISCLAIMS ALL IMPLIED WARRANTIES OF MERCHANTABILITY AND FITNESS FOR A
PARTICULAR PURPOSE, IN CONNECTION WITH ACCESSORIES, EQUIPMENT, MATERIALS OR COMPONENTS SOLD BUT NOT
MANUFACTURED BY GRACO. These items sold, but not manufactured by Graco (such as electric motors, switches, hose, etc.), are subject to
the warranty, if any, of their manufacturer. Graco will provide purchaser with reasonable assistance in making any claim for breach of these
warranties.
In no event will Graco be liable for indirect, incidental, special or consequential damages resulting from Graco supplying equipment hereunder, or
the furnishing, performance, or use of any products or other goods sold hereto, whether due to a breach of contract, breach of warranty, the
negligence of Graco, or otherwise.
FOR GRACO CANADA CUSTOMERS
The Parties acknowledge that they have required that the present document, as well as all documents, notices and legal proceedings entered into,
given or instituted pursuant hereto or relating directly or indirectly hereto, be drawn up in English. Les parties reconnaissent avoir convenu que la
rédaction du présente document sera en Anglais, ainsi que tous documents, avis et procédures judiciaires exécutés, donnés ou intentés, à la suite
de ou en rapport, directement ou indirectement, avec les procédures concernées.
Graco Information
For the latest information about Graco products, visit www.graco.com.
For patent information, see www.graco.com/patents.
TO PLACE AN ORDER, contact your Graco distributor or call to identify the nearest distributor.
Phone: 612-623-6921 or Toll Free: 1-800-328-0211 Fax: 612-378-3505