Graco 332456B Pump Expansion Kits Users Manual Kits, Installation Parts, English
2015-04-02
: Graco Graco-332456B-Pump-Expansion-Kits-Users-Manual-685989 graco-332456b-pump-expansion-kits-users-manual-685989 graco pdf
Open the PDF directly: View PDF
.
Page Count: 32

Installation-Parts
Pump Expansion Kits 332456B
EN
To add a third or fourth pump to a ProMix® PD2K Proportioner. Each kit includes one pump and
associated parts. PD2K is shown with two kits added. For professional use only.
Important Safety Instructions
Read all warnings and instructions in this manual and in your PD2K
manual. Save these instructions.
See page 3 for model part numbers
and approvals information.
PROVEN QUALITY. LEADING TECHNOLOGY.

Contents
Related Manuals ................................................ 2
Models............................................................... 3
Warnings ........................................................... 4
Important Isocyanate (ISO) Information................ 6
Isocyanate Conditions .................................. 6
Material Self-ignition..................................... 6
Keep Components A and B Separate............ 6
Moisture Sensitivity of Isocyanates................ 6
Changing Materials ...................................... 7
Installation.......................................................... 8
Before Installing the Kit................................. 8
Install the Frame .......................................... 8
TSL Cup Kit................................................. 10
Fluid Connections ........................................ 12
Electrical Connections.................................. 13
Grounding ................................................... 15
Complete the Installation .............................. 16
Repair................................................................ 18
Dose Valve Tubing Connections ................... 18
Replace Pump Control Module ..................... 20
Electrical Schematics.......................................... 21
Pump Expansion Kit Parts................................... 27
Technical Data ...................................................31
Graco Standard Warranty.................................... 32
Related Manuals
Manual No. Description
3A2800 PD2K Proportioner Repair-Parts
Manual, Manual Systems
332457 PD2K Proportioner Installation
Manual
332562 PD2K Proportioner Operation
Manual, Manual Systems
3A2801 Mix Manifold Instructions-Parts
Manual
Manual No. Description
332339 Pump Repair-Parts Manual
332454 Color Change Valve Repair-Parts
Manual
332455 Color Change Kits Instructions-
Parts Manual
2332456B

Models
Models
KitPartNo. Series Description Maximum Fluid Working Pressure
24R968 A 70 cc Low Pressure Color Pump Kit 300 psi (2.068 MPa, 20.68 bar)
24R969 A 70 cc High Pressure Color
Pump Kit
1500 psi (10.34 MPa, 103.4 bar)
24R970 A 35 cc Low Pressure Color or
Catalyst Pump Kit
300 psi (2.068 MPa, 20.68 bar)
24R971 A 35 cc High Pressure Color or
Catalyst Pump Kit
1500 psi (10.34 MPa, 103.4 bar)
Figure 1 . Pump Expansion Kit Identification Label
332456B 3

Warnings
Warnings
The following warnings are for the setup, use, grounding, maintenance and repair of this equipment. The
exclamation point symbol alerts you to a general warning and the hazard symbol refers to procedure-specific
risks. When these symbols appear in the body of this manual or on warning labels, refer back to these
Warnings. Product-specific hazard symbols and warnings not covered in this section may appear throughout
the body of this manual where applicable.
WARNING
FIRE AND EXPLOSION HAZARD
Flammable fumes, such as solvent and paint fumes, in work area can ignite or explode. To help
prevent fire and explosion:
• Use equipment only in well ventilated area.
• Eliminate all ignition sources; such as pilot lights, cigarettes, portable electric lamps, and
plastic drop cloths (potential static arc).
• Keep work area free of debris, including solvent, rags and gasoline.
• Do not plug or unplug power cords, or turn power or light switches on or off when flammable
fumes are present.
• Ground all equipment in the work area. See Grounding instructions.
• Use only grounded hoses.
• Hold gun firmly to side of grounded pail when triggering into pail. Do not use pail liners unless
they are antistatic or conductive.
•Stop operation immediately if static sparking occurs or you feel a shock, Do not use
equipment until you identify and correct the problem.
• Keep a working fire extinguisher in the work area.
SKIN INJECTION HAZARD
High-pressure fluid from gun, hose leaks, or ruptured components will pierce skin. This may
look like just a cut, but it is a serious injury that can result in amputation.Get immediate surgical
treatment.
• Do not spray without tip guard and trigger guard installed.
• Engage trigger lock when not spraying.
• Do not point gun at anyone or at any part of the body.
• Do not put your hand over the spray tip.
• Do not stop or deflect leaks with your hand, body, glove, or rag.
• Follow the Pressure Relief Procedure when you stop spraying/dispensing and before
cleaning, checking, or servicing equipment.
• Tighten all fluid connections before operating the equipment.
• Check hoses and couplings daily. Replace worn or damaged parts immediately.
4332456B

Warnings
WARNING
MOVING PARTS HAZARD
Moving parts can pinch, cut or amputate fingers and other body parts.
• Keep clear of moving parts.
• Do not operate equipment with protective guards or covers removed.
• Pressurized equipment can start without warning. Before checking, moving, or servicing
equipment, follow the Pressure Relief Procedure and disconnect all power sources.
TOXIC FLUID OR FUMES
Toxic fluids or fumes can cause serious injury or death if splashed in the eyesoronskin,
inhaled, or swallowed.
• Read MSDSs to know the specific hazards of the fluids you are using.
• Store hazardous fluid in approved containers, and dispose of it according to applicable
guidelines.
• Always wear chemically impermeable gloves when spraying, dispensing, or cleaning
equipment.
PERSONAL PROTECTIVE EQUIPMENT
Wear appropriate protective equipment when in the work area to help prevent serious injury,
including eye injury, hearing loss, inhalation of toxic fumes, and burns. This protective
equipment includes but is not limited to:
• Protective eyewear, and hearing protection.
• Respirators, protective clothing, and gloves as recommended by the fluid and solvent
manufacturer.
EQUIPMENT MISUSE HAZARD
Misuse can cause death or serious injury.
• Do not operate the unit when fatigued or under the influence of drugs or alcohol.
• Do not exceed the maximum working pressure or temperature rating of the lowest rated
system component. See Technical Data in all equipment manuals.
• Use fluids and solvents that are compatible with equipment wetted parts. See Technical Data
in all equipment manuals. Read fluid and solvent manufacturer’s warnings. For complete
information about your material, request MSDS from distributor or retailer.
• Do not leave the work area while equipment is energized or under pressure.
• Turn off all equipment and follow the Pressure Relief Procedure when equipment is not in use.
• Check equipment daily. Repair or replace worn or damaged parts immediately with genuine
manufacturer’s replacement parts only.
• Do not alter or modify equipment. Alterations or modifications may void agency approvals
and create safety hazards.
• Make sure all equipment is rated and approved for the environment in which youareusingit.
• Use equipment only for its intended purpose. Call your distributor for information.
• Route hoses and cables away from traffic areas, sharp edges, moving parts, and hot surfaces.
• Do not kink or over bend hoses or use hoses to pull equipment.
• Keep children and animals away from work area.
• Comply with all applicable safety regulations.
332456B 5

Important Isocyanate (ISO) Information
Important Isocyanate (ISO) Information
Isocyanates (ISO) are catalysts used in two
component materials.
Isocyanate Conditions
Spraying or dispensing materials containing
isocyanates creates potentially harmful mists,
vapors, and atomized particulates.
Read material manufacturer’s warnings and
material MSDS to know specific hazards and
precautions related to isocyanates.
Prevent inhalation of isocyanate mists, vapors,
and atomized particulates by providing sufficient
ventilation in the work area. If sufficient ventilation
is not available, a supplied-air respirator is required
for everyone in the work area.
To prevent contact with isocyanates, appropriate
personal protective equipment, including
chemically impermeable gloves, boots, aprons,
and goggles, is also required for everyone in the
work area.
Material Self-ignition
Some materials may become self-igniting if applied
too thick. Read material manufacturer’s warnings
and material MSDS.
Keep Components A and B Separate
Cross-contamination can result in cured
material in fluid lines which could cause serious
injury or damage equipment. To prevent
cross-contamination:
•Never interchange component A and component
B wetted parts.
• Never use solvent on one side if it has been
contaminated from the other side.
Moisture Sensitivity of Isocyanates
Exposure to moisture (such as humidity) will cause
ISO to partially cure; forming small, hard, abrasive
crystals, which become suspended in the fluid.
Eventually a film will form on the surface and the ISO
will begin to gel, increasing in viscosity.
NOTICE
Partially cured ISO will reduce performance and
the life of all wetted parts.
• Always use a sealed container with a desiccant
dryer in the vent, or a nitrogen atmosphere.
Never store ISO in an open container.
• Keep the ISO pump wet cup or reservoir (if
installed) filled with appropriate lubricant. The
lubricant creates a barrier between the ISO and
the atmosphere.
• Use only moisture-proof hoses compatible with
ISO.
• Never use reclaimed solvents, which may
contain moisture. Always keep solvent
containers closed when not in use.
• Always lubricate threaded parts with an
appropriate lubricant when reassembling.
NOTE: The amount of film formation and rate of
crystallization varies depending on the blend of ISO,
the humidity, and the temperature.
6332456B

Important Isocyanate (ISO) Information
Changing Materials
NOTICE
Changing the material types used in your
equipment requires special attention to avoid
equipment damage and downtime.
• When changing materials, flush the equipment
multiple times to ensure it is thoroughly clean.
• Always clean the fluid inlet strainers after
flushing.
• Check with your material manufacturer for
chemical compatibility.
• When changing between epoxies and urethanes
or polyureas, disassemble and clean all fluid
components and change hoses. Epoxies often
have amines on the B (hardener) side. Polyureas
often have amines on the A (resin) side.
332456B 7

Installation
Installation
Before Installing the Kit
• Servicing the electrical control box exposes you
to high voltage. To avoid electric shock, turn off
power at the main circuit breaker before opening
the enclosure.
• All electrical wiring must be done by a qualified
electrician and comply with all local codes and
regulations.
• Do not substitute or modify system components
as this may impair intrinsic safety.
Follow the Pressure Relief Procedure in
your PD2K manual whenever you see this
symbol.
This equipment stays pressurized until pressure
is manually relieved. To help prevent serious
injury from pressurized fluid such as skin injection,
splashing fluid, and moving parts, follow the
Pressure Relief Procedure in your system manual
when you stop spraying and before cleaning,
checking, or servicing the equipment.
1. Flush the system as explained in your PD2K
Operation Manual. Follow the Pressure Relief
Procedure in your PD2K manual.
2. Close the main air shutoff valve on the air supply
line.
3. Remove electrical power from the system.
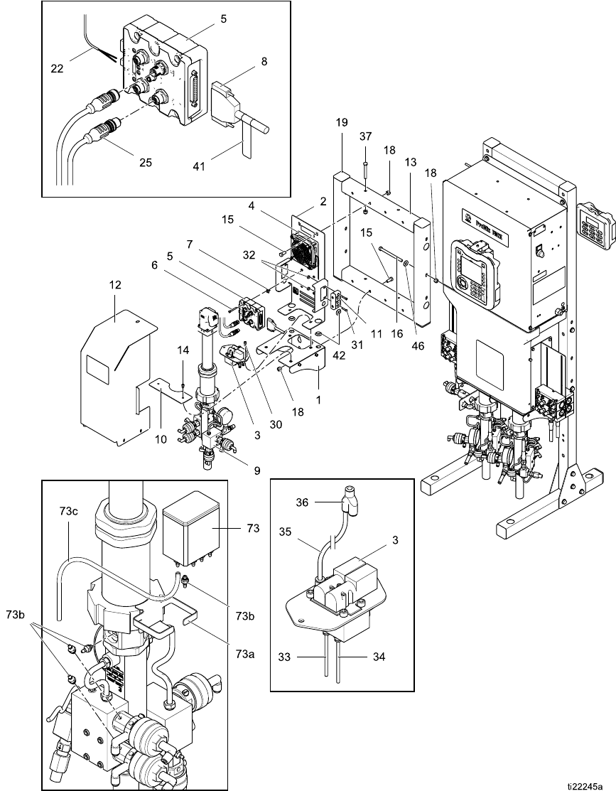
Install the Frame
1. Follow the steps in
Before Installing the Kit, page 8 .
2. Install the frame (13) to the upright of the PD2K
stand (A) using three screws (16) and nuts (18).
3. Install the back panel/bracket assembly (B) in the
outermost position on the frame (13), to allow
clearance for the color change manifold (C).
Fasten the panel to the frame (13) using four
screws (15) and nuts (18). Install the top screws
from the front and the bottom screws from the
back.
NOTE: The illustration shows a resin (70cc) pump
expansion kit being installed on the left (color) side
of the PD2K proportioner. The pump control module
and dual grommet (11) are preassembled at the
factory so the cable (8) is facing to the right, allowing
easier access to connections inside the PD2K
electrical control box (D).
Install a catalyst (35cc) pump expansion kit on the
right side of the proportioner, with the pump control
module and dual grommet (11) preassembled in the
opposite direction so the cable (8) is facing to the left.
8332456B

Installation
TSL Cup Kit
Throat Seal Liquid (TSL) lubricates the pump throat
packings and dosing valves. The TSL Cup Kit
supplies TSL to the upper and lower throat cartridges
of the pump, and to the four pump dosing valves.
NOTE: TSL must be ordered separately. Order Part
No. 206995, 1 quart (0.95 liter).
1. Slide the kit mounting bracket onto any side of
the pump’s hex nut.
2. Place the TSL cup (73) into the bracket (73a).
NOTE: The pump’s upper throat cartridge has
three ports (two are plugged). Install the barbed
fitting (73b) in the port closest to the TSL cup, by
moving a plug if necessary.
3. Check that the o-ring is in place on the barbed
fitting (73b). Apply low strength thread adhesive
and install the fitting in the upper throat cartridge
port.
4. Repeat for the lower throat cartridge.
5. If you are lubricating the dosing valves, remove
the plug and gasket from the valve port closest
to the TSL cup. Check that the o-ring is in place
on the barbed fitting (73b). Apply low strength
thread adhesive and install the fitting in the valve
port.
NOTE: If you are not lubricating the dosing
valves, remove the unused barbed fittings (73b)
from the bottom of the TSL cup (73). Apply low
strength thread adhesive and install the plugs
and gaskets supplied with the kit.
6. Cut the tubing (73c) to length as required.
Connect the TSL cup fittings to the fittings on the
pump and valves. TSL is gravity-fed from the
cup to the pump and valves; position the fittings
and tubing to prevent kinks and enable the TSL
to flow freely.
7. Fill the cup with TSL.
Figure 3 Install TSL Cup Kit
10 332456B

Installation
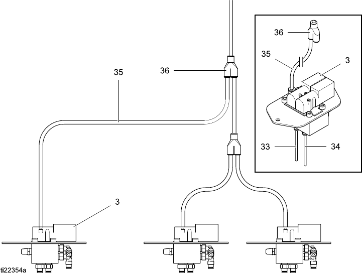
Air Connections
NOTE: A 6 ft (1.83 m) length of 1/4 in. (6 mm) OD
polyethylene tubing (35) is supplied with the kit to
supply air to the expansion pump’s solenoid manifold
(3).
1. See the PD2K Repair-Parts Manual. Remove the
PD2K fluid panel cover to expose the air supply
tubing to the two existing solenoid manifolds.
2. Cut the air supply tubing upstream of the Y-fitting.
3. Install the Y-fitting (36) supplied in the kit as
shown, to restore the air supply to the two
existing solenoid manifolds.
4. Connect the supplied 1/4 in. (6 mm) OD tubing
(35) between the open branch of the Y-fitting
(36) and the air inlet of the solenoid manifold (3).
This supplies air to the expansion pump solenoid
manifold, as shown in the detail of the illustration.
NOTE: If you are installing a fourth pump, make
a second splice in the main solenoid air supply
line and plumb as explained above.
Figure 4 Supplying Air to the Expansion Pump
Solenoid Manifold
332456B 11

Installation
Electrical Connections
NOTICE
To avoid electrical component damage, remove all
system power before plugging any connectors.
NOTE: See the Electrical Schematics, page 21.
1. Verify that electrical power is removed from the
system.
2. Remove the cover from the PD2K electrical
control box.
3. Remove the knockout (K) from the side of the
electrical control box.
4. Thread the cable into the electrical control box
and connect to the appropriate connection port
on the enhanced fluid control module (Pump 3 to
P3andPump4toP4).
Figure 6 Install Grommet in Electrical Control
Box
Figure 7 Enhanced Fluid Control Module
Connection Points
332456B 13

Installation
5. The PD2K fluid panel cover was previously
removed in Air Connections, page 11. Thread
the 2–wire cable (22) through the grommet (42)
on the bottom of the fluid panel and up into
the electrical box through an existing grommet
and the wireway. Connect the cable (22) to the
appropriate terminals on the top of the 48 Vdc
power supply (P3 for pump 3, P4 for pump 4);
redwireto+terminal,blackwireto-terminal.
Figure 8 48 Vdc Power Supply Connection
Points
6. Install the dual grommet (11, shipped loose) on
thefreeendoftheD-SUBcable(8).
7. Fasten the grommet (11) to the side of the
electrical control box, using two screws (31).
8. Reinstall the covers on the PD2K electrical
control box and on the fluid panel.
14 332456B

Installation
Grounding
This equipment must be grounded to reduce the
risk of static sparking and electric shock. Electric
or static sparking can cause fumes to ignite or
explode. Improper grounding can cause electric
shock. Grounding provides an escape wire for the
electric current.
1. Verify that the PD2K base unit is properly
grounded. See the PD2K installation manual for
complete grounding instructions.
2. Ground the expansion kit pump(s) as follows:
a. If the added pump is mounted to the PD2K
main unit, verify that the added pump is
grounded by taking a resistance reading from
the ground screw (7) on the added pump
kit’s back panel (2) to the system’s true earth
ground. Resistance must be less than 1 ohm.
b. If the added pump is NOT mounted to the
PD2K main unit, connect a ground wire to
the ground screw (7) on the added pump kit’s
back panel (2). Connect the other end of the
ground wire to the same true earth ground
that the main PD2K unit is connected to.
Verify that the added pump is grounded by
taking a resistance reading from the ground
screw (7) on the added pump kit’s back
panel (2) to the system’s true earth ground.
Resistance must be less than 1 ohm.
Figure 9 Grounding the Pump Expansion Kit
332456B 15

Installation
Complete the Installation
1. Install the cover (12) on the expansion kit, using
the screw (37) and nut (18).
Figure 10 Install Expansion Kit Cover
2. Restore electrical power to the PD2K.
3. Turn on the control box power switch.
4. Press and navigate to System Screen 1
on the Advanced Display Module. Change the
number of Color Pumps and Catalyst Pumps as
needed, based on the kit installation.
Figure11 SystemScreen1
16 332456B

Installation
5. Go to the Pump Screens. The menu bar at the
top of the screen will now show separate tabs
for the added pump(s) 3 and 4. Each pump has
three screens. Enter the required information, as
explained in the PD2K Operation Manual.
NOTE: At a minimum, you must enter the
Pump Size on Pump Screen 1 and transducer
calibration data “Outlet Offset Factor” and “Outlet
Sensitivity Factor” on Pump Screen 2 (see your
PD2K Operation Manual). Also, create a recipe
using the new material number, which can be
found on Pump Screen 1 under Available Colors
(or Catalysts).
Figure 12 Third (Color) Pump Screen
Figure 13 Fourth (Catalyst) Pump Screen
6. The Home Screen will now show animations and
information for the added pumps.
Figure 14 PD2K Home Screen (Advanced
Display Module)
7. See the PD2K Operation Manual to return the
system to service.
332456B 17

Repair
Repair
Dose Valve Tubing Connections
NOTE: Red and green 5/32 in. (4 mm) tubing
connects the solenoid manifold to the pump’s dosing
valves. See the Pump Tubing Schematic on the next
page. Tubing lengths must be 18 in. ± 1/2 in. (457
mm ± 13 mm) for all connections. Always use equal
lengths of tubing, to balance the timing of the valves.
Lengths longer than 18 in. (457 mm) will increase
valve response time.
1. On the bottom of the solenoid manifold are four
ports with tube fittings: UP OPEN, UP CLOSED,
DOWN OPEN, and DOWN CLOSED. These
ports provide air to open and close the pump’s
inlet dosing valves.
Figure 15 Tubing Connections at Solenoid
Manifold, to Pump Inlet Manifold
a. Connect green tubing (G) from the UP OPEN
fitting to the 90° tube fitting on the side of the
INLET UP dosing valve.
b. Connect red tubing (R) from the UP CLOSED
fitting to the 90° tube fitting on the end of the
INLET UP dosing valve.
c. Connect green tubing (G) from the DOWN
OPEN fitting to the 90° tube fitting on the side
of the INLET DOWN dosing valve.
d. Connect red tubing (R) from the DOWN
CLOSED fitting to the 90° tube fitting on the
end of the INLET DOWN dosing valve.
Figure 16 Inlet Manifold Tubing Connections
2. On the side of the solenoid manifold are four
ports with 90° tube fittings (not shown): UP
OPEN, UP CLOSED, DOWN OPEN, and DOWN
CLOSED. These ports provide air to open and
close the pump’s outlet dosing valves.
Figure 17 Tubing Connections at Solenoid
Manifold, to Pump Outlet Manifold
a. Connect green tubing (G) from the UP OPEN
fitting to the 90° tube fitting on the side of the
OUTLET UP dosing valve.
b. Connect red tubing (R) from the UP CLOSED
fitting to the 90° tube fitting on the end of the
OUTLET UP dosing valve.
Figure 18 Outlet Manifold Tubing
Connections
18 332456B

Repair
c. Connect green tubing (G) from the DOWN
OPEN fitting to the 90° tube fitting on the side
of the OUTLET DOWN dosing valve.
d. Connect red tubing (R) from the DOWN
CLOSED fitting to the 90° tube fitting on the
end of the OUTLET DOWN dosing valve.
3. Repeat these steps for each pump in your
system.
See the following table to understand the relationship
between pump stroke and dose valve actuation.
Table1DoseValveActuation
Pump
Stroke
Up Inlet
Valve
Down
Inlet
Valve
Up
Outlet
Valve
Down
Outlet
Valve
Up Open Closed Open Closed
Down Closed Open Closed Open
INLET UP
OUTLET UP
OPEN
CLOSED
G
R
G
R
CLOSED
OPEN
UP
PIN 1
PIN 5
EXH
INLET DOWN
OUTLET DOWN
OPEN
CLOSED
G
R
G
R
CLOSED
OPEN
DOWN EXH
PORT 7
PIN 2
PIN 6
PORT 7
Figure 19 Pump Tubing Schematic
332456B 19

Repair
Replace Pump Control Module
If the pump control module needs replacement, install
a new module as follows.
NOTICE
To avoid electrical component damage, remove all
system power before plugging any connectors.
NOTE: See the Electrical Schematics, page 21.
1. Connect the motor cable connectors (25) to
connection ports 2 and 3 on the pump control
module (5) and to the pump motor (N).
NOTE: The wire harness has two cables, one
for the motor control and the other for encoder
feedback. The connectors are keyed differently
to ensure correct installation. Attach the two
ground wires to the ground screw on the pump
motor (N).
Figure 20 Pump Control Module Connection
Points
Figure 21 Pump Control Module Connections
2. Connect the 2–wire cable (22) to connection port
8 on the pump control module (5); red wire to pin
1 and black wire to pin 2.
3. Ensure that the pre-installed D-SUB Cable (8)
is securely attached to connection port 1 on the
pump control module (5).
4. Connect the pump’s outlet pressure transducer
(T) to port 5.
5. If an inlet pressure transducer (accessory) is
used, connect it to port 4.
6. Install the valve wiring (V) in port 7. See
Electrical Schematics, page 21.
20 332456B

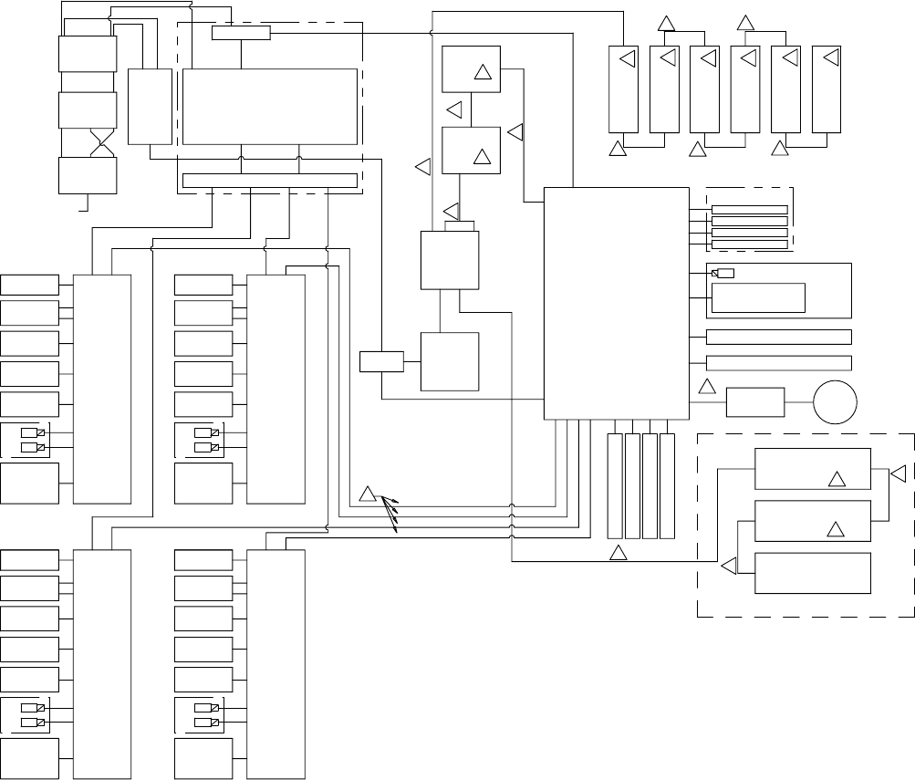
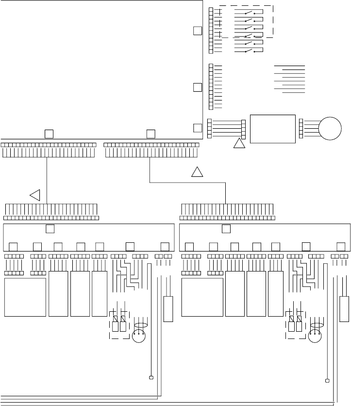
Electrical Schematics
Electrical Schematics
NOTE: The electrical schematic illustrates all possible wiring expansions in a ProMix PD2K system. Some
components shown are not included with all systems.
NOTE: See Optional Cables and Modules
for a list of cable options.
2 POSITION
SWITCH
(16U725)
TERMINAL BLOCK
(114095)
LINE FILTER
(16V446)
24V
POWER
SUPPLY
(16T660)
CAN
IS BOARD
(24M485)
GUN TRIGGER INPUTS
GFB
INTERFACES
SOLVENT FLOW SWITCH (120278)
SOLVENT METER (258718)
LIGHT
TOWER
(15X472)
ADVANCED
DISPLAY MODULE
(24E451)
BARRIER
BOARD
(248192)
BREAKOUT MODULE PUMP 1
(24N527)
GCA
MODULE
EFCM
(24N913)
BREAKOUT MODULE PUMP 2
(24N527)
BREAKOUT MODULE PUMP 3
(24N527)
BREAKOUT MODULE PUMP 4
(24N527)
119159
119159
119159
119159
SOLENOID (121324)
PRESSURE SWITCH
(121323)
COLOR CHANGE
MODULE 1
(24N935)
COLOR CHANGE MODULE 7
(24R219)
COLOR CHANGE MODULE 8
(24R219)
BOOTH CONTROL (24M731)
HAZARDOUS LOCATION
NON-HAZARDOUS LOCATION
48V-10A POWER SUPPLY
(16U820)
SPLITTER
(16P243)
RELAY
POWER IN
FLOW RATE ANALOG IN
FLOW RATE ANALOG IN
FLOW RATE ANALOG IN
FLOW RATE ANALOG IN COLOR CHANGE
MODULE 2
(24N935)
COLOR CHANGE
MODULE 3
(24N935)
COLOR CHANGE
MODULE 4
(24N935)
CATALYST CHANGE
MODULE 6
(24N935)
CATALYST CHANGE
MODULE 5
(24N935)
TERMINAL BLOCKS WITH FUSES
CABLE (16T659)
CABLE (16T659)
CABLE (16T659)
CABLE (16T659)
CABLE
(16T280)
CABLE
(121003)
CABLE
(15V206)
CABLE (16V429)
CABLE
(15V206)
CABLE
(15V206) CABLE
(15V206) CABLE
(15V206)
CABLE
(16V426)
CABLE
(16V426)
POWER MODULE
(24R257)
CABLE
(121227) CABLE
(121227)
COMMUNICATION
MODULE
(24R910)
16T072
CABLE (15V206)
COMMUNICATION
MODULE
(24R910)
CABLE
(121227)
CABLE
16T658
CABLE
16H078
16W159
16W159
16W159
16W159
065161, 065159
MAC SERIES 46
SOLENOID
(16P812)
ENCODER AND MOTOR
(16P036, 16P037)
WIRE HARNESS
(24P684, 24P685)
PUMP INLET
TRANSDUCER
(16P289, 16P290)
PUMP OUTLET
TRANSDUCER
(16P289, 16P290)
UP
DOWN
FLOW SENSOR
(120278)
OR G3000 METER
(239716, 258718
16M510, 16M519)
FAN
(24P658)
PUMP V/P FOR
FLUID REG.
MAC SERIES 46
SOLENOID
(16P812)
ENCODER AND MOTOR
(16P036, 16P037)
WIRE HARNESS
(24P684, 24P685)
PUMP INLET
TRANSDUCER
(16P289, 16P290)
PUMP OUTLET
TRANSDUCER
(16P289, 16P290)
UP
DOWN
FLOW SENSOR
(120278)
OR G3000 METER
(239716, 258718
16M510, 16M519)
FAN
(24P658)
PUMP V/P FOR
FLUID REG.
MAC SERIES 46
SOLENOID
(16P812)
ENCODER AND MOTOR
(16P036, 16P037)
WIRE HARNESS
(24P684, 24P685)
PUMP INLET
TRANSDUCER
(16P289, 16P290)
PUMP OUTLET
TRANSDUCER
(16P289, 16P290)
UP
DOWN
FLOW SENSOR
(120278)
OR G3000 METER
(239716, 258718
16M510, 16M519)
FAN
(24P658)
PUMP V/P FOR
FLUID REG.
MAC SERIES 46
SOLENOID
(16P812)
ENCODER AND MOTOR
(16P036, 16P037)
WIRE HARNESS
(24P684, 24P685)
PUMP INLET
TRANSDUCER
(16P289, 16P290)
PUMP OUTLET
TRANSDUCER
(16P289, 16P290)
UP
DOWN
FLOW SENSOR
(120278)
OR G3000 METER
(239716, 258718
16M510, 16M519)
FAN
(24P658)
PUMP V/P FOR
FLUID REG.
1
22
222
3
7
7
6
6
6
6
6
6
1
1
2
33
4
3
5
5
Figure 22 Electrical Schematic, Sheet 1
332456B 21

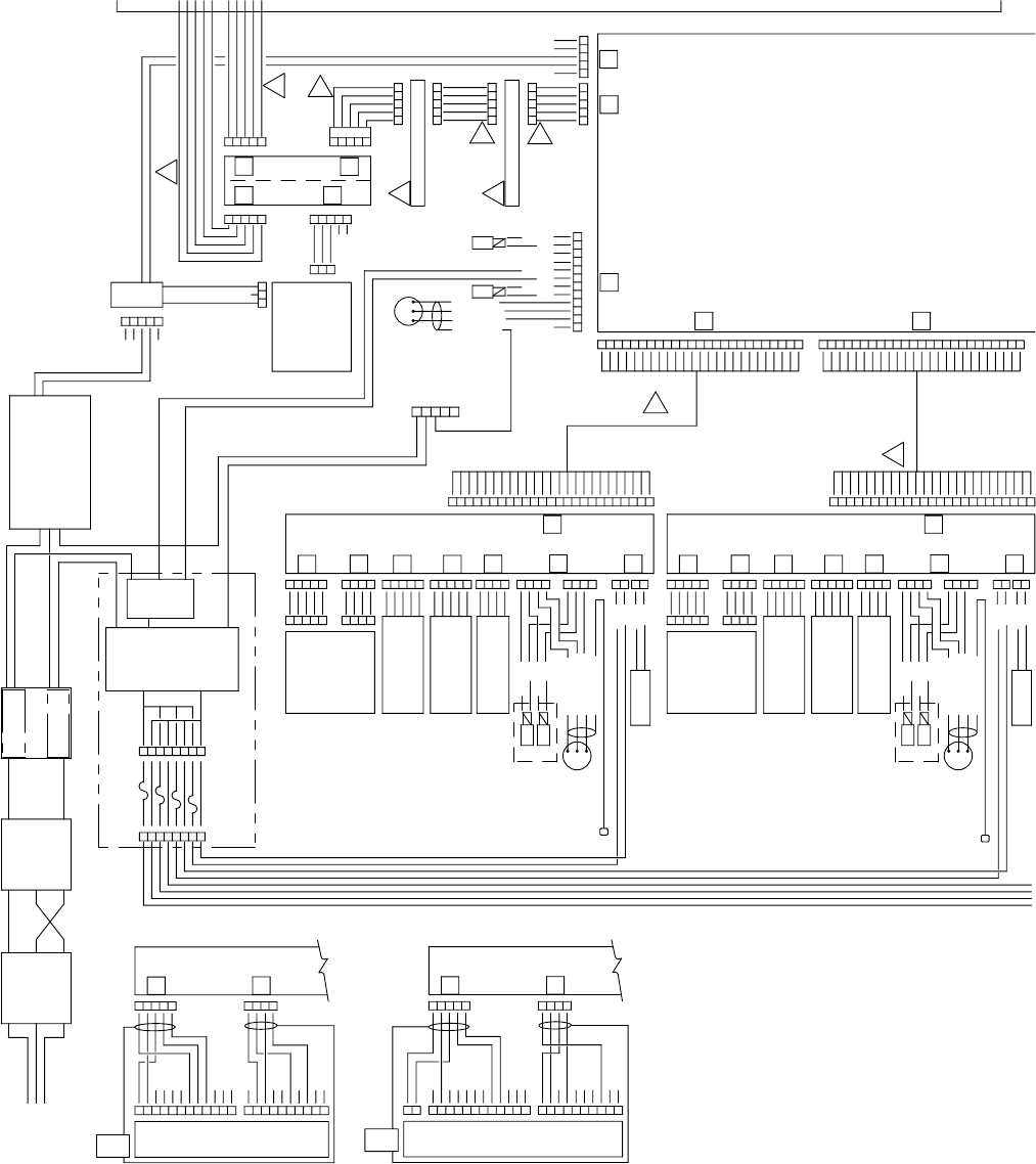
Electrical Schematics
+24VDC
COM
+24VDC
COM
PWR (RED)
SIG (WHITE)
COM (BLACK)
SHIELD/GRN
MANIFOLD
GROUND BAR
INLET TRANSDUCER
PUMP 1
(16P289 OR 16P290)
OUTLET TRANSDUCER
PUMP 1
(16P289 OR 16P290)
MAC SERIES 46
(16P812 QTY 2)
PUMP 1
UP
PUMP 1
DOWN
G3000
METER
PUMP 1
(EITHER, 239716,
258718,16M510,
OR 16M519)
24V
POWER
SUPPLY
(16T660)
1
2
3
1 2 3 4 5
CAN IS BOARD
1 2 3
UNUSED
UNUSED
BARRIER
BOARD
(248192)
BREAKOUT MODULE PUMP 1 (24N527)
252423222120191817161413121110 15987654321 252423222120191817161413121110 15987654321
1
2
345
252423222120191817161413121110 15987654321
UNUSED
CONTINUED ON PAGE 3
1
2
3
4
5
1 2 3 4 5 1 2 3 4 5 1 2 3 4 5 6 7 8
GCA MODULE
EFCM
(24N913)
CONTINUED ON PAGE 3
(NON IS)
(IS)
5
4
3
2
1
UNUSED
UNUSED
UNUSED
14
SPLITTER
(16P243)
25 PIN D-SUB CABLE
(16T659)
+48V
COM
1 2 3 4
V/P FOR FLUID REG.
PUMP 1
1
2
3
4
5
6
7
8
9
10
11
12
48V-10A
POWER SUPPLY
(16U820)
PWR (RED)
SIG (WHITE)
COM (BLACK)
SHIELD/GRN
SOLVENT
METER
(258718)
UNUSED
UNUSED
+12VDC
COM
GFB
INTERFACE
+ - + - + - + -
+ -
+ - + - + - + -
F1
F2
F3
F4
+24VDC
COM
+24VDC
COM
MANIFOLD
INLET TRANSDUCER
PUMP 2
(16P289 OR 16P290)
OUTLET TRANSDUCER
PUMP 2
(16P289 OR 16P290)
MAC SERIES 46
(16P812 QTY 2)
PUMP 2
UP
PUMP 2
DOWN
G3000
METER
PUMP 2
(EITHER, 239716,
258718,16M510,
OR 16M519)
BREAKOUT MODULE PUMP 2 (24N527)
252423222120191817161413121110 15987654321
1 2 3 4 5 1 2 3 4 5 1 2 3 4 5 6 7 8
+48V
COM
1 2 3 4
V/P FOR FLUID REG.
PUMP 2
POWER MODULE
(24R257)
PWR (RED)
SIG (WHITE)
COM (BLACK)
SHIELD/GRN
UNUSED
1
2
3
4
5
1
2
3
4
5
1
2
3
4
5
1
2
3
4
5
CABLE
(121227)
COMM MODULE (24R910)
COMM MODULE (24R910)
CABLE
(121227)
CABLE (121227)
1 2 3 4 5 1 2 3 4 5
16T072
25 PIN
D-SUB CABLE
(16T659)
+12VDC
COM
SOLVENT CUTOFF
GRND
SCREW GRND
SCREW
+12VDC
COM
N L GRND
13 A1(+) A2(-)
RELAY
1 2 3 4 5 (24M485)
UNUSED
UNUSED
UNUSED CABLE (16V429)
CABLE
(15V206)
1 2 3 4
+48V
COM
FAN PUMP 2
(24P658)
1 2 3 4
+48V
COM
FAN PUMP 1
(24P658)
CABLE
(16T280)
TWISTED PAIR CABLE (16W159) TWISTED PAIR CABLE (16W159)
RED WIRE (065161)
BLACK WIRE (065159)
1 2 3 4 5 1 2 3 4
2 POSITION
SWITCH
(16U725)
N04 N04
TERMINAL
BLOCK
(114095)
L N GRND
LINE
FILTER
(16V446)
L N
CABLE
(16H078)
CABLE
(16T658)
POWER IN
N03 N03
L (BROWN)
N (BLUE)
L N GRND
L GRND N
GRND (GRN/YEL)
ENCODER/MOTOR
AND
WIRE HARNESS
PUMP 1
SEE DETAIL A OR B
1 2 3 4 5 1 2 3 4
ENCODER/MOTOR
AND
WIRE HARNESS
PUMP 2
SEE DETAIL A OR B
1
234567
12
5
1
234567
8
10
4
4
3
3
1
2
3
4
3
1
2
5
5
88
PUMP ENCODER AND MOTOR
(16P037)
BREAKOUT MODULE
(24N527)
1 2 3 4 5 1 2 3 4
MOTOR
MOUNTING
SCREW
DRAIN/FOIL
WIRE HARNESS
(24P684)
1 2 3 4 5 6 7 8 9 1011 12 1 2 3 4 5 6 7 8 9 10
UNUSED
UNUSED
UNUSED
UNUSED
UNUSED
UNUSED
UNUSED
UNUSED
UNUSED
UNUSED
UNUSED
UNUSED
UNUSED
DRAIN/FOIL
DETAIL A, LOW PRESSURE
PUMPS (24M706, 24M714)
23
PUMP ENCODER AND MOTOR
(16P036)
BREAKOUT MODULE
(24N527)
1 2 3 4 5 1 2 3 4
MOTOR
MOUNTING
SCREW
DRAIN/FOIL
WIRE HARNESS
(24P685)
1 2 3 4 5 6 7 8 9 1011 12 1 2 3 4 5 6 7 8 9 10
UNUSED
UNUSED
UNUSED
UNUSED
UNUSED
UNUSED
UNUSED
UNUSED
UNUSED
UNUSED
UNUSED
UNUSED
UNUSED
UNUSED
UNUSED
DRAIN/FOIL
DETAIL B, HIGH PRESSURE
PUMPS (24M707, 24M715)
1 2
23
Figure 23 Electrical Schematic, Sheet 2, Part 1
CONTINUED ON THE NEXT PAGE
22 332456B

Electrical Schematics
GUN TRIGGER INPUTS
GFB PRESSURE SWITCH (121323)
SOLVENT FLOW SWITCH (120278)
1
2
3
4
5
1
2
3
4
5
LIGHT
TOWER
(15X472)
ADVANCED
DISPLAY MODULE
(24E451)
252423222120191817161413121110 15987654321 252423222120191817161413121110 15987654321
1
2
3
4
5
6
7
8
9
10
11
12
SIG
COM
1
2
3
4
5
SIG
COM
SIG
COM
SIG
COM
SIG
COM
SIG
COM
1
2
3
4
5
6
7
8
9
10
11
12
FLOW RATE ANALOG IN 1
FLOW RATE ANALOG COMMON 1
FLOW RATE ANALOG IN 2
FLOW RATE ANALOG COMMON 2
FLOW RATE ANALOG IN 3
FLOW RATE ANALOG COMMON 3
FLOW RATE ANALOG IN 4
FLOW RATE ANALOG COMMON 4
UNUSED
UNUSED
UNUSED
UNUSED
25 PIN D-SUB CABLE
(16T659)
CABLE
(121003)
+24VDC
COM
+24VDC
COM
MANIFOLD
INLET TRANSDUCER
PUMP 3
(16P289 OR 16P290)
OUTLET TRANSDUCER
PUMP 3
(16P289 OR 16P290)
MAC SERIES 46
(16P812 QTY 2)
PUMP 3
UP
PUMP 3
DOWN
G3000
METER
PUMP 3
(EITHER, 239716,
258718,16M510,
OR 16M519)
BREAKOUT MODULE PUMP 3 (24N527)
252423222120191817161413121110 15987654321
1 2 3 4 5 1 2 3 4 5 1 2 3 4 5 6 7 8
+48V
COM
1 2 3 4
V/P FOR FLUID REG.
PUMP 3
+24VDC
COM
+24VDC
COM
MANIFOLD
INLET TRANSDUCER
PUMP 4
(16P289 OR 16P290)
OUTLET TRANSDUCER
PUMP 4
(16P289 OR 16P290)
MAC SERIES 46
(16P812 QTY 2)
PUMP 4
UP
PUMP 4
DOWN
G3000
METER
PUMP 4
(EITHER, 239716,
258718,16M510,
OR 16M519)
BREAKOUT MODULE PUMP 4 (24N527)
252423222120191817161413121110 15987654321
1 2 3 4 5 1 2 3 4 5 1 2 1 2 3 4
3 4 5 6 7 8
+48V
COM
1 2 3 4
V/P FOR FLUID REG.
PUMP 4
PWR (RED)
SIG (WHITE)
COM (BLACK)
SHIELD/GRN
PWR (RED)
SIG (WHITE)
COM (BLACK)
SHIELD/GRN
25 PIN
D-SUB CABLE
(16T659)
GRND
SCREW GRND
SCREW
+48V
COM
FAN PUMP 4
(24P658)
1 2 3 4
+48V
COM
FAN PUMP 3
(24P658)
119159
TWISTED PAIR CABLE (16W159) TWISTED PAIR CABLE (16W159)
1 2 3 4 5 1 2 3 4 1 2 3 4 5 1 2 3 4
ENCODER/MOTOR
AND
WIRE HARNESS
PUMP 3
SEE DETAIL A OR B
ENCODER/MOTOR
AND
WIRE HARNESS
PUMP 4
SEE DETAIL A OR B
34
6
7
1
234567
1
2345678
9
4
4
3
8
GCA MODULE
EFCM
(24N913)
Figure 24 Electrical Schematic, Sheet 2, Part 2
CONTINUED ON THE NEXT PAGE
332456B 23

Electrical Schematics
COLOR
CHANGE
MODULE 1
(COLORS
1 THRU 8)
1
2
3
4
5
6
MANIFOLD
1
2
3
4
5
6
1
2
3
4
5
6
J8
J15
J14
J9
J10
J16
12345
12345
COLOR
CHANGE
MODULE 2
(COLORS
9 THRU 16)
J8
J15
J14
J9
J10
J16
12345
12345
COLOR
CHANGE
MODULE 3
(COLORS
17 THRU 24)
J8
J15
J14
J9
J10
J16
12345
COLOR
CHANGE
MODULE 4
(COLORS
25 THRU 32)
J8
J15
J14
J9
J10
J16
12345
1
2
3
4
5
FLUSH
COLOR 1
COLOR 2
COLOR 3
COLOR 4
COLOR 5
COLOR 6
COLOR 7
COLOR 8
FROM CAN IS BOARD (24M485) ON PAGE 2
+12VDC
COM
+12VDC
COM
+12VDC
COM
+12VDC
COM
+12VDC
COM
+12VDC
COM
+12VDC
COM
+12VDC
COM
+12VDC
COM
CABLE (15V206)
CABLE (15V206)
CABLE
(15V206)
CABLE
(15V206)
1
2
3
4
5
6
1
2
3
4
5
6
1
2
3
4
5
6
+12VDC
COM
+12VDC
COM
+12VDC
COM
+12VDC
COM
+12VDC
COM
+12VDC
COM
+12VDC
COM
+12VDC
COM
+12VDC
COM
MANIFOLD DUMP
COLOR 1
COLOR 2
COLOR 3
COLOR 4
COLOR 5
COLOR 6
COLOR 7
COLOR 8
1
2
3
4
5
6
MANIFOLD
1
2
3
4
5
6
1
2
3
4
5
6
*FLUSH
COLOR 9
COLOR 10
COLOR 11
COLOR 12
COLOR 13
COLOR 14
COLOR 15
COLOR 16
+12VDC
COM
+12VDC
COM
+12VDC
COM
+12VDC
COM
+12VDC
COM
+12VDC
COM
+12VDC
COM
+12VDC
COM
+12VDC
COM
1
2
3
4
5
6
1
2
3
4
5
6
1
2
3
4
5
6
+12VDC
COM
+12VDC
COM
+12VDC
COM
+12VDC
COM
+12VDC
COM
+12VDC
COM
+12VDC
COM
+12VDC
COM
+12VDC
COM
MANIFOLD DUMP*
COLOR 9
COLOR 10
COLOR 11
COLOR 12
COLOR 13
COLOR 14
COLOR 15
COLOR 16
1
2
3
4
5
6
MANIFOLD
1
2
3
4
5
6
1
2
3
4
5
6
*FLUSH
COLOR 25
COLOR 26
COLOR 27
COLOR 28
COLOR 29
COLOR 30 +12VDC
COM
UNUSED
UNUSED
UNUSED
UNUSED
+12VDC
COM
+12VDC
COM
+12VDC
COM
+12VDC
COM
+12VDC
COM
+12VDC
COM
1
2
3
4
5
6
1
2
3
4
5
6
1
2
3
4
5
6
+12VDC
COM
+12VDC
COM
+12VDC
COM
+12VDC
COM
+12VDC
COM
+12VDC
COM
+12VDC
COM
UNUSED
UNUSED
UNUSED
UNUSED
MANIFOLD DUMP*
COLOR 25
COLOR 26
COLOR 27
COLOR 28
COLOR 29
COLOR 30
1
2
3
4
5
6
MANIFOLD
1
2
3
4
5
6
1
2
3
4
5
6
*FLUSH
COLOR 17
COLOR 18
COLOR 19
COLOR 20
COLOR 21
COLOR 22
COLOR 23
COLOR 24
+12VDC
COM
+12VDC
COM
+12VDC
COM
+12VDC
COM
+12VDC
COM
+12VDC
COM
+12VDC
COM
+12VDC
COM
+12VDC
COM
1
2
3
4
5
6
1
2
3
4
5
6
1
2
3
4
5
6
+12VDC
COM
+12VDC
COM
+12VDC
COM
+12VDC
COM
+12VDC
COM
+12VDC
COM
+12VDC
COM
+12VDC
COM
+12VDC
COM
MANIFOLD DUMP*
COLOR 17
COLOR 18
COLOR 19
COLOR 20
COLOR 21
COLOR 22
COLOR 23
COLOR 24
12345
CATALYST
CHANGE
MODULE 5
(CATALYST
1 THRU 4)
1
2
3
4
5
6
MANIFOLD
1
2
3
4
5
6
1
2
3
4
5
6J8
J15
J14
J9
J10
J16
12345
+12VDC
COM
+12VDC
COM
UNUSED
UNUSED
+12VDC
COM
+12VDC
COM
+12VDC
COM
CABLE
(15V206)
UNUSED
UNUSED
UNUSED
UNUSED
UNUSED
UNUSED
FLUSH
CATALYST 1
CATALYST 2
CATALYST 3
CATALYST 4
+12VDC
COM
+12VDC
COM
UNUSED
UNUSED
UNUSED
UNUSED
UNUSED
UNUSED
UNUSED
UNUSED
1
2
3
4
5
6
1
2
3
4
5
6
1
2
3
4
5
6
MANIFOLD DUMP
CATALYST 1
CATALYST 2
CATALYST 3
CATALYST 4
+12VDC
COM
+12VDC
COM
+12VDC
COM
FROM CAN IS BOARD (24M485) ON PAGE 2
2
2
2
2
22
6
6
6
6
6
Figure 25 Electrical Schematic, Sheet 3
* May be unused in some configurations.
CONTINUED ON THE NEXT PAGE
24 332456B

Electrical Schematics
CATALYST
CHANGE
MODULE 5
(CATALYST
1 THRU 2)
1
2
3
4
5
6
MANIFOLD
1
2
3
4
5
6
1
2
3
4
5
6J8
J15
J14
J9
J10
J16
1
2
3
4
5
12345
CATALYST
CHANGE
MODULE 6
(CATALYST
3 THRU 4)
J8
J15
J14
J9
J10
J16
UNUSED
UNUSED
UNUSED
UNUSED
UNUSED
UNUSED
+12VDC
COM
+12VDC
COM
+12VDC
COM
CABLE
(15V206)
UNUSED
UNUSED
UNUSED
UNUSED
UNUSED
UNUSED
FLUSH
CATALYST 1
CATALYST 2
UNUSED
UNUSED
UNUSED
UNUSED
UNUSED
UNUSED
UNUSED
UNUSED
UNUSED
UNUSED
UNUSED
UNUSED
1
2
3
4
5
6
1
2
3
4
5
6
1
2
3
4
5
6
MANIFOLD DUMP
CATALYST 1
CATALYST 2
+12VDC
COM
+12VDC
COM
+12VDC
COM
1
2
3
4
5
6
MANIFOLD
1
2
3
4
5
6
1
2
3
4
5
6
UNUSED
UNUSED
UNUSED
UNUSED
UNUSED
UNUSED
+12VDC
COM
+12VDC
COM
+12VDC
COM
UNUSED
UNUSED
UNUSED
UNUSED
UNUSED
UNUSED
FLUSH
CATALYST 3
CATALYST 4
UNUSED
UNUSED
UNUSED
UNUSED
UNUSED
UNUSED
UNUSED
UNUSED
UNUSED
UNUSED
UNUSED
UNUSED
1
2
3
4
5
6
1
2
3
4
5
6
1
2
3
4
5
6
MANIFOLD DUMP
CATALYST 3
CATALYST 4
+12VDC
COM
+12VDC
COM
+12VDC
COM
12345
12345
CABLE
(15V206)
COLOR
CHANGE
MODULE 4
(COLORS
25 THRU 32)
22
2
6
6
Figure 26 Electrical Schematic, Sheet 3, Alternate
Configuration for Catalyst Change Control
CONTINUED ON THE NEXT PAGE
332456B 25

Electrical Schematics
FROM CAN IS BOARD (24M485) ON PAGE 2
BOOTH CONTROL
(24M731)
COLOR
CHANGE
MODULE 7
(COLORS
33 THRU 40)
J8
J15
J14
J9
J10
J16
12345
12345
COLOR
CHANGE
MODULE 8
(COLORS
41 THRU 48)
J8
J15
J14
J9
J10
J16
12345
1
2
3
4
5
1
2
3
4
5
NON-HAZARDOUS LOCATION
HAZARDOUS LOCATION
CABLE
(16V426)
CABLE
(16V426)
1
2
3
4
5
6
MANIFOLD
1
2
3
4
5
6
1
2
3
4
5
6
COLOR FLUSH
COLOR 1
COLOR 2
COLOR 3
COLOR 4
COLOR 5
COLOR 6
COLOR 7
COLOR 8
+12VDC
COM
+12VDC
COM
+12VDC
COM
+12VDC
COM
+12VDC
COM
+12VDC
COM
+12VDC
COM
+12VDC
COM
+12VDC
COM
1
2
3
4
5
6
1
2
3
4
5
6
1
2
3
4
5
6
+12VDC
COM
+12VDC
COM
+12VDC
COM
+12VDC
COM
+12VDC
COM
+12VDC
COM
+12VDC
COM
+12VDC
COM
+12VDC
COM
MANIFOLD CATALYST FLUSH
CATALYST 1
CATALYST 2
CATALYST 3
CATALYST 4
COLOR 9
COLOR 10
COLOR 11
COLOR 12
1
2
3
4
5
6
MANIFOLD
1
2
3
4
5
6
1
2
3
4
5
6
COLOR 13
COLOR 14
COLOR 15
COLOR 16
COLOR 17
COLOR 18
COLOR 19
COLOR 20
COLOR 21
+12VDC
COM
+12VDC
COM
+12VDC
COM
+12VDC
COM
+12VDC
COM
+12VDC
COM
+12VDC
COM
+12VDC
COM
+12VDC
COM
1
2
3
4
5
6
1
2
3
4
5
6
1
2
3
4
5
6
+12VDC
COM
+12VDC
COM
+12VDC
COM
+12VDC
COM
+12VDC
COM
+12VDC
COM
+12VDC
COM
+12VDC
COM
+12VDC
COM
MANIFOLD COLOR 22
COLOR 23
COLOR 24
COLOR 25
COLOR 26
COLOR 27
COLOR 28
COLOR 29
COLOR 30
1
1
7
7
Figure 27 Electrical Schematic, Sheet 3, Hazardous
Location
26 332456B
Pump Expansion Kit Parts
Part No. 24R968, 70 cc Low Pressure Color Pump Kit
Part No. 24R969, 70 cc High Pressure Color Pump Kit
Part No. 24R970, 35 cc Low Pressure Catalyst Pump Kit
Part No. 24R971, 35 cc High Pressure Catalyst Pump Kit
Ref Part Description Qty
1——— BRACKET,
mounting, pump
1
2——— PANEL, back 1
3 24T772 MANIFOLD, solenoid 1
4 24T770 KIT, fan 1
524N527 MODULE, control,
pump
1
6——— SCREW, cap, socket
head; 10–32 x 1.5 in.
(38 mm)
4
7——— SCREW, ground; M5
x0.8
1
8 16V659 CABLE, D-SUB; 25
pin; 6 ft (1.83 m)
1
9 24T790 PUMP, 70 cc, A side,
low pressure; for Kit
24R968; see manual
332339
1
24T791 PUMP, 70 cc, A side,
high pressure; for Kit
24R969; see manual
332339
1
24T788 PUMP, 35 cc, B side,
low pressure; for Kit
24R970; see manual
332339
1
24T789 PUMP, 35 cc, B side,
high pressure; for Kit
24R971; see manual
332339
1
10 ——— BRACKET,
mounting, pump
1
11 ——— GROMMET, dual
cable
2
12 16V858 COVER 1
13 ——— FRAME 1
14 C19798 SCREW, cap, socket
head; 1/4–20 x 3/8 in.
(10 mm)
6
15 ——— SCREW, cap, hex
head; 3/8–16 x 7/8 in.
(22 mm)
4
16 ——— SCREW, cap, hex
head; 3/8–16 x 3.75
in. (95 mm)
3
Ref Part Description Qty
18 ——— NUT, lock; 3/8–16 8
19 ——— PLUG, tube, square 4
22 ——— CABLE, 2–wire 1
25 24P684 WIRE HARNESS;
for Kits 24R968 and
24R970
1
24P685 WIRE HARNESS;
for Kits 24R969 and
24R971
1
27 ——— TIE WRAP (not
shown)
3
30 101550 SCREW, cap, socket
head; 1/4–20 x 1/2 in.
(13 mm)
2
31 105209 SCREW, cap, socket
head; 10–32 x 7/8 in.
(22 mm)
4
32 114231 NUT, lock; 10–32 4
33 ——— TUBE, nylon, red;
for control air to turn
valves off; 5/32 in.
(4 mm) OD x 18 in.
(457 mm)
4
34 ——— TUBE, nylon, green;
for control air to turn
valves on; 5/32 in.
(4 mm) OD x 18 in.
(457 mm)
4
35 ——— TUBE, polyethylene;
1/4 in. (6 mm) OD x
6ft(1.83m)
A/R
36 115287 Y-FITTING; 1/4 in. (6
mm) OD tubing
1
37 ——— SCREW, cap, hex
head; 3/8–16 x 2.75
in. (70 mm)
1
41 16X048 LABEL, notice 2
42 ——— GROMMET 3
46 ——— WASHER; 3/8 3
28 332456B
Pump Expansion Kit Parts
Ref Part Description Qty
73 24T302 KIT, cup, TSL;
includes items
73a-73e
1
73a ——— BRACKET 1
73b 24U617 KIT, barbed fittings;
includes o-rings;
package of 12
1
73c ——— TUBE, polyurethane;
1/4 in. (6 mm) OD;
10 ft (3.05 m); cut to
fit
1
Ref Part Description Qty
73d ——— PLUG, screw; 10–32;
to replace unused
item 73b at TSL cup;
not shown
4
73e ——— GASKET; for item
73d; not shown
4
Items marked — — — are not available separately.
332456B 29

Graco Standard Warranty
Graco warrants all equipment referenced in this document which is manufactured by Graco and bearing its
name to be free from defects in material and workmanship on the date of sale to the original purchaser for use.
With the exception of any special, extended, or limited warranty published by Graco, Graco will, for a period of
twelve months from the date of sale, repair or replace any part of the equipment determined by Graco to be
defective. This warranty applies only when the equipment is installed, operated and maintained in accordance
with Graco’s written recommendations.
This warranty does not cover, and Graco shall not be liable for general wear and tear, or any malfunction,
damage or wear caused by faulty installation, misapplication, abrasion, corrosion, inadequate or improper
maintenance, negligence, accident, tampering, or substitution of non-Graco component parts. Nor shall Graco
be liable for malfunction, damage or wear caused by the incompatibility of Graco equipment with structures,
accessories, equipment or materials not supplied by Graco, or the improper design, manufacture, installation,
operation or maintenance of structures, accessories, equipment or materials not supplied by Graco.
This warranty is conditioned upon the prepaid return of the equipment claimed to be defective to an authorized
Graco distributor for verification of the claimed defect. If the claimed defect is verified, Graco will repair or replace
free of charge any defective parts. The equipment will be returned to the original purchaser transportation
prepaid. If inspection of the equipment does not disclose any defect in material or workmanship, repairs will be
made at a reasonable charge, which charges may include the costs of parts, labor, and transportation.
THIS WARRANTY IS EXCLUSIVE, AND IS IN LIEU OF ANY OTHER WARRANTIES, EXPRESS OR IMPLIED,
INCLUDING BUT NOT LIMITED TO WARRANTY OF MERCHANTABILITY OR WARRANTY OF FITNESS
FOR A PARTICULAR PURPOSE.
Graco’s sole obligation and buyer’s sole remedy for any breach of warranty shall be as set forth above. The
buyer agrees that no other remedy (including, but not limited to, incidental or consequential damages for lost
profits, lost sales, injury to person or property, or any other incidental or consequential loss) shall be available.
Any action for breach of warranty must be brought within two (2) years of the date of sale.
GRACO MAKES NO WARRANTY, AND DISCLAIMS ALL IMPLIED WARRANTIES OF MERCHANTABILITY
AND FITNESS FOR A PARTICULAR PURPOSE, IN CONNECTION WITH ACCESSORIES, EQUIPMENT,
MATERIALS OR COMPONENTS SOLD BUT NOT MANUFACTURED BY GRACO. These items sold, but not
manufactured by Graco (such as electric motors, switches, hose, etc.), are subject to the warranty, if any, of
their manufacturer. Graco will provide purchaser with reasonable assistance in making any claim for breach of
these warranties.
In no event will Graco be liable for indirect, incidental, special or consequential damages resulting from Graco
supplying equipment hereunder, or the furnishing, performance, or use of any products or other goods sold
hereto, whether due to a breach of contract, breach of warranty, the negligence of Graco, or otherwise.
FOR GRACO CANADA CUSTOMERS
The Parties acknowledge that they have required that the present document, as well as all documents, notices
and legal proceedings entered into, given or instituted pursuant hereto or relating directly or indirectly hereto, be
drawn up in English. Les parties reconnaissent avoir convenu que la rédaction du présente document sera en
Anglais, ainsi que tous documents, avis et procédures judiciaires exécutés, donnés ou intentés, à la suite de ou
en rapport, directement ou indirectement, avec les procédures concernées.
Graco Information
For the latest information about Graco products, visit www.graco.com.
To place an order, contact your Graco Distributor or call to identify the nearest distributor.
Phone: 612-623-6921 or Toll Free: 1-800-328-0211 Fax: 612-378-3505
All written and visual data contained in this document reflects the latest product information available at the time of publication.
Graco reserves the right to make changes at any time without notice.
For patent information, see www.graco.com/patents.
Original Instructions. This manual contains English. MM 332456
Graco Headquarters: Minneapolis
International Offices: Belgium, China, Japan, Korea
GRACO INC. AND SUBSIDIARIES • P.O. BOX 1441 • MINNEAPOLIS MN 55440-1441 • USA
Copyright 2013, Graco Inc. All Graco manufacturing locations are registered to ISO 9001.
www.graco.com
Revised December 2013




