HARXON HX-DU1603D Wireless Data Transceiver User Manual Manual

HARXON CORPORATION Wireless Data Transceiver Manual

Manual

[HX-DU1603DUserManual]                            第 1 页 共 27 页  Rover Radio  HX-DU1603D     User Manual  Version:V1.0
[HX-DU1603DUserManual]                            第 2 页 共 27 页 CONTENTS 1. SUMMARY .............................................................................................................................................................. 4 2. INTERFACE ............................................................................................................................................................ 5 2.1 SERIAL DATA LINE INTERFACE ................................................................................................................................ 5 2.2 RF INTERFACE ..................................................................................................................................................... 6 2.3 INSTRUCTION OF LED LIGHT ................................................................................................................................. 6 2.4 INSTRUCTION OF BUTTONS .................................................................................................................................... 6 3. FUNCTION AND OPERATING INSTRUCTIONS ................................................................................................... 7 3.1 ON/OFF ............................................................................................................................................................... 7 3.2 LEFT/RIGHT BUTTON ............................................................................................................................................ 7 3.3 UP/DOWN BUTTON ............................................................................................................................................... 7 3.4 DATA TRANSMITTING INDICATOR............................................................................................................................ 7 3.5 POWER ON AND BLUETOOTH ONLINE INSTRUCTION ................................................................................................ 7 3.6 BATTERY CHARGE AND DISCHARGE INSTRUCTIONS ................................................................................................ 8 4. MENU SELECTIONS .......................................................................................................................................... 8 4.1 CHANNEL AND FREQUENCY ................................................................................................................................... 8 4.2 DATA PROTOCOL .................................................................................................................................................. 8 4.3 WIRELESS LINK RATE ............................................................................................................................................ 9 4.4 RADIO MODE ....................................................................................................................................................... 9 4.5 TRANSMITTING POWER ......................................................................................................................................... 9 4.6 BAUD RATE ........................................................................................................................................................ 10 4.7 DATA LINK ......................................................................................................................................................... 10 4.8 BLUETOOTH ....................................................................................................................................................... 10 4.9 LANGUAGE ......................................................................................................................................................... 12 4.10 DEVICE STATUS ............................................................................................................................................... 12 5. RADIO CONFIGURATION SOFTWARE ........................................................................................................... 12 5.1 CONNECTING TO THE RADIO ............................................................................................................................... 12 5.2 CHANNELS SETTINGS ......................................................................................................................................... 15 5.3 TX/RX MODE(OPTIONAL) .............................................................................................................................. 16 5.4 CURRENT COMMUNICATION PROTOCOL, LINK RATE AND SERIAL BAUD(OPTIONAL) ............................................... 17 5.5 TX POWER SETTINGS(OPTIONAL) .................................................................................................................. 18 5.6 BLUETOOTH SETTINGS(OPTIONAL) ..................................................................................................................... 19 6. COMMON TROUBLES ......................................................................................................................................... 20 7. TECHNICAL SPECIFICATIONS ........................................................................................................................... 21 8. APENDIX ............................................................................................................................................................... 22 8.1 RADIO COMMUNICATION EXAMPLE(DATA LINK:UART) .......................................................................................... 22 8.2 BLUETOOTH COMMUNICATION EXAMPLE .............................................................................................................. 24
[HX-DU1603DUserManual]                            第 3 页 共 27 页 Copyright Information This products operation manual and all the related software are protected by Harxon Corporation,  and all rights reserved. All rights of this manual include copyright only belongs to Harxon Corporation (short for Harxon as below), unless the copyright holders allowed, strictly forbid to copy this manual by printing、duplicating、recording and other means.  Disclaimer We strive to guarantee the accuracy and completeness of these manual contents    when compiling, but for possible errors or omissions, Harxon will not assume any responsibility. Due to the continuous development of technology, Harxon reserves the rights to change the technical specifications or functions of their products without any notification to users.      Battery warning To ensure proper use of the battery please read the manual carefully before using it.   Do not expose to, dispose of the battery in fire.   Do not put the battery in a charger or equipment with wrong terminals connected.   Avoid shorting the battery. Avoid excessive physical shock or vibration.   Do not disassemble or deform the battery.   Do not immerse in water.   Do not use the battery mixed with other different make, type, or model batteries.   Keep out of the reach of children.   Charge and discharge   Battery must be charged in appropriate charger only, never use a modified or damaged charger.    Storage  Store the battery in a cool, dry and well-ventilated area.    Disposal  Regulations vary for different countries. Dispose of in accordance with local regulations.
[HX-DU1603DUserManual]                            第 4 页 共 27 页 Antenna Installation Warning 1. Any antenna only can be installed and maintained by professional technician. Please make sure that the radio station is closed when you maintain or work nearby the antenna.   2. In general, radio will be connected to a directional (high-gain) antenna, and fixed to the edge or top of a building or top of tower. According to the application and antenna gain, total hybrid power may exceed 90W(ERP). Under normal circumstance, only the professional technicians can close to the antenna area, anyone can’t touch the antenna or close to 2.3m in diameter range of the antenna. Antenna Gain vs Safe distance recommended Antenna Gain: Maximum 4dBi   Safe distance: 1m 1. Summary     HX-DU1603D is an external half-duplex high-power radio modem, waterproof to IP67、durable structure,which can apply to all outdoor weather conditions. HX-DU1603D has 2 pieces of two color LED (Wireless transceiver indicator light:green when receiving,red when transmitting;The power charge indicator:red when charging,green when the battery is full)、2 pieces of single color LED(green when Bluetooth online,red when power on)、1 OLED display screen and 5 pieces of push-button.
[HX-DU1603DUserManual]                            第 5 页 共 27 页   2. Interface 2.1 Serial data interface              Interface type: asynchronous serial communication standard of RS232   Pin definitions:
[HX-DU1603DUserManual]                            第 6 页 共 27 页 Pin 1------Power,7-9V DC; Pin 2------power grounding,Power GND; Pin 3------serial data receiver,RXD; Pin 4------serial signal grounding; Pin 5------serial data transmission,TXD. 2.2 RF interface HX-DU1603D RF interface is TNC female connector of 50Ω.  2.3 Instruction of LED light   A、TRX --Wireless transceiver indicator light; B、BT --Bluetooth indicator light; C、PWR --Power indicator light; D、CHG/STY--Charging indicator light; 2.4 Instruction of buttons A、UP  ;    B、DOWN  ;        C、LEFT
[HX-DU1603DUserManual]                            第 7 页 共 27 页 D、RIGHT  ;       E、POWER BUTTON/CONFIRM BUTTON   3. Function and operating instructions 3.1 On/Off (1)Long press the power button for 3-5 seconds to boot, Power indicator light shows red . (2)Long press the power button for 3 seconds to shutdown. (3)CONFIRM BUTTON. 3.2 Left/Right Button Switch the menu functions by left/right button. 3.3 Up/Down Button Switch the menu functions by up/down button. 3.4 Data transmitting indicator Wireless transceiver indicator light turns green when receiving。Wireless transceiver indicator light turns red when transmitting. 3.5 Power on and Bluetooth online instruction BT shows green when Bluetooth online,PWR shows red when power on
[HX-DU1603DUserManual]                            第 8 页 共 27 页 3.6 Battery charge and discharge instructions A.  Charge voltage is DC9V,The maximum charge current is 1.5A;( please use the matching adapter for charging , the charging environment temperature is between 0 and 45 degrees centigrade.) B.    When the battery is charging,CHG/STY turns to be red;when the battery is full,CHG/STY turns to be green; C.  Standard environment for lithium ion batteries: ambient temperature is 25℃, relative humidity is 45-85%; D.    The charging time is about 8 hours.   E.    Under high power 2W transmitting, the normal sustainable use time is around 8 hours;   Note:  In generally,the product is powered by AC adapter, the battery will be enabled when the power outage.   4. Menu selections 4.1 Channel and frequency  In this menu bar, you can set the current transceiver frequency and choose by the up/down button. When you confirm the frequency by the confirm button, the symbol "*" will appear on the screen.   4.2 Data protocol In this menu bar,you can set the Protocol, such as TRANSEOT,TRIMTALK,TRIMMK3, and choose by the up/down button. When you confirm the Protocol by the confirm button, the symbol "*" will appear on the
[HX-DU1603DUserManual]                            第 9 页 共 27 页 screen.   4.3 Wireless link rate In this menu bar, you can set the air baud rate,which depends on the protocols。Such as, TRANSEOT supports 4800,9600 air baud rate, TRIMMK3 supports 19200.and choose by the up/down button. When you confirm the air baud rate by the confirm button, the symbol "*" will appear on the screen.     4.4 Radio Mode In this menu bar, you can set the radio mode,for now it can be choose by Transceiver, TX only and RX only by the up/down button,When you confirm the mode by the confirm button, the symbol "*" will appear on the screen.      4.5 Transmitting power In this menu bar,you can set the transmitting power, for now it supports 0.5W and 2W by the up/down button,When you confirm the transmitting power by the confirm button, the symbol "*" will appear on the screen.
[HX-DU1603DUserManual]                            第 10 页 共 27 页   4.6 Baud rate In this menu bar,you can set the baud rate, for now it supports the baud rate of 9600、19200、38400、115200 by the up/down button,When you confirm the baud rate by the confirm button, the symbol "*" will appear on the screen.     4.7 Data Link In this menu bar,you can set the data link, for now it supports Uart and Bluetooth. If choosing Uart, you can connect the radio with other devices by data line. If choosing Bluetooth, you can transmit data with the terminal device which equipped with the Bluetooth functions.   4.8 Bluetooth 4.8.1 ON/OFF  If menu ON/OFF switch to OFF, it means that Bluetooth power is on. If menu ON/OFF switch to ON, it means that bluetooth    power is off.
[HX-DU1603DUserManual]                            第 11 页 共 27 页 4.8.2 Config  Pair Clear① Launch it,so force radio cancel current or clear pairing. Note-if bluetooth can’t pair with other blue terminals, so you can execute it for the next pairing.    Pin Modify②   Launch this operation, so we can change PIN of bluetooth2.0 device.   Rename③ Launch this operation, so we can change device name of bluetooth2.0 device. The device name is shown on a remote bluetooth device during device/service discovery.    4.8.3 Blue 2.0 Pair    Slave Pair① At first, launch it and wait for other bluetooth terminal connecting. If paring successfully, BT led is on and bluetooth icon appear on status bar of radio. Note-Radio establishes a connection to a Bluetooth 2.0 device in free PIN.   Master Pair② At first, launch it and device begin to scan bluetooth devices nearby. After scanning over, current menu will display on current scanning result. Select the device that you want to pair with. If pair successfully, BT led is on and bluetooth icon appear on status bar of radio. Note-Radio establishes a connection to a Bluetooth 2.0 device in free PIN. 4.8.4 Query  Launch the query of name, address and PIN, the responding result will output it on the displaying screen.
[HX-DU1603DUserManual]                            第 12 页 共 27 页 4.9 Language Support Chinese and English  4.10 Device Status In the Main Interface, you can see the information as model, firmware, version, S/N, modulation and Band Width.  5.  Radio Configuration Software 5.1 Connecting to the Radio Start the software ,it will read radio all information automatically. If the software connects successfully, the connected tips will display on the left bottom of software.
[HX-DU1603DUserManual]                            第 13 页 共 27 页
[HX-DU1603DUserManual]                            第 14 页 共 27 页 If software fails to communicate with radio, please click Connect, then select the COM port that the radio is connected to and a baud rate (Please consult radio menu, Serial Rate), click OK key in Serial Port Setup dialog tab to communicate with radio again. Note-The default data rate is 38400bps.
[HX-DU1603DUserManual]                            第 15 页 共 27 页 5.2 Channels Settings We can set current channel, TX/RX frequency in Channels tab. The supported max number of channels is 36, user can choose one channel from the channel list at a time.   Note1: The default count of channels is 36, if user need modify channels, the Channels tab is required.   Note2: Only local dealer and manufacturer have the right to edit the channel list based on your radio license and loaded into your radio before delivery.
[HX-DU1603DUserManual]                            第 16 页 共 27 页 5.3 TX/RX Mode(optional) (1)Transceiver:Radio can send data and receive data. (2) Only Transmit:Radio can only send data. (3) Only Receive:Radio can only receive data.
[HX-DU1603DUserManual]                            第 17 页 共 27 页 5.4 Current Communication Protocol, Link Rate and Serial Baud(Optional) In the optional of Protocol Type, configure radio of current communication protocol. In the optional of Link Rate, configure radio of current link rate. In the optional of Uart Baud, modify current serial rate between radio and PC, or other terminals.The default baud rate between the computer and the radio is 38400.Select other rates (between 9600 and 115200) from the Uart Baud list.
[HX-DU1603DUserManual]                            第 18 页 共 27 页 5.5 TX Power Settings(Optional)  In TX Power Level tab, user can select low power or high power as the current TX power.
[HX-DU1603DUserManual]                            第 19 页 共 27 页 5.6 Bluetooth Settings(Optional) In Wireless tab, we can modify the device name(Name) and PIN(Password). The device name is shown on a remote Bluetooth device during/service discovery.It is limited to 12 characters.The Pin has a maximum length of 4 alphanumeric characters; The factory-default is “0000”. Note-The settings is only adapt to classic Bluetooth, not for Bluetooth low energy. We should execute it on “Bluetooth/Config” of radio menu after modify it on configuration tools, so the settings is working.
[HX-DU1603DUserManual]                            第 20 页 共 27 页 6. Common troubles Troubles Probable reason Solution Turn on Radio fail  DC voltage is too slow from ①external power supply(external power supply).                    Power key to press long is not ②stable.                         If system is supplied by battery, ③the battery probably has run out.   ① If system’s power is from extern power supply, please make sure that DC voltage is 9V.             ②If system is supplied by battery, make charge for battery please.        Press power key and last about ③3 to 5 seconds when turn on radio.Software can’t connect to radio ① The parameter of serial is not as same as radio.  The current serial ②COM is taken or busy. ① Select the serial baud is as same as radio of Serial Baud, and data bits:8,Even/Odd:none,   Stop bits:1,Flow control:None  If the current serial COM is ②taken, please free it, then select and open it.   Radio can’t send or receive data ① communication parameter between radio with others radio is not the same.  radio isn’t connected with ②antenna. ① Make sure the fact that communication parameter between radio with others radio is the same.    Make sure that radio has ②connected with antenna.
[HX-DU1603DUserManual]                            第 21 页 共 27 页 7. Technical Specifications  General Specifications Item Specification Frequency Range  410-470MHz Operating Mode  Half-duplex Channel Spacing  12.5KHz Modulation GMSK/4FSK Numbers of Channel  1-36 Operating Voltage  7.5V Power Consumption(typical) High power level 8.5W@7.5V DC Low power level 3.5W@7.5V DC Standby 1.0W@7.5V DC Frequency Stability  ≤±1.0ppm Dimension 150×83×31mm Weight About 560g Temperature(operation) -30~+65℃ Temperature(storage) -40~+85℃ Antenna port  TNC, female Antenna impedance  50ohm Data interface  5pin  LEMO,HGG.1B.305 Charging Time  8h Continuous Working Period 8h Strand-by Time  35h Water proof level  IP67
[HX-DU1603DUserManual]                            第 22 页 共 27 页 Transmitter Specifications Item Specification RF output power High power(2W) 33.5±0.5dBm@DC 7.5V Low power(0.5W) 27±1dBm@DC 7.5V RF Power Stability  ±1dB Adjacent Channel Power >50dB Receiver Specifications Item Requirements Sensitivity  -115dBm@BER 10-3,9600bps Adjacent Channel Selectivity >45dB@12.5KHz Modem Name Requirements Data link Rate  19200bps、9600bps Serial Baud rate  9600、19200、38400、115200bps Bluetooth Name Requirements Bluetooth Core  2.0、2.1 Bluetooth antenna  Internal Onboard Antenna  8. Apendix 8.1 Radio Communication Example(Data Link:Uart) The following configuration flow chart is for radio A and B
[HX-DU1603DUserManual]                            第 23 页 共 27 页                                  Turn on radio A and B Set radio A and B of TX/RX for 410.125 MHZ. Set radio A and B of current communication protocol for TRANSEOT. . Set radio A and B of current link rate for 9600,tx power is 0.5W,Serial baud is 38400.  Radio A,B connected to PC via a serial cable, send   data to radio via serial assistant on setting up PC   connected with radio A. Then  ,check whether serial   assistant with radio B outputs data or not. If serial assistant with radio B didn’t output data,   please check whether the parameter of radio B is the   same as radio A or not. Set radio A and B of data link  for  Uart, Radio mode is Transceiver.
[HX-DU1603DUserManual]                            第 24 页 共 27 页 8.2 Bluetooth communication example 8.2.1 Slave mode communication (1) At first, we should pair blue device in slave mode, the following chart for slave paring.                                                                                                                          (2) After pairing success of slave mode, select Bluetooth on Data Link menu, then configure other radio parameter, current TX/RX, Data protocol, Link rate, Radio mode. For example: TX=RX=410.125MHZ,Data protocol:TRANSEOT,Link rate:9600,Radio mode:Transceiver.   Select menu “Blue 2.0 Pair”, then enter. Turn on Bluetooth (ONOFF) Note-you should had   better allow radio in slave   mode of waiting for pairing. Select menu “slave mode”, then launch it and waiting for pairing. If other bluetooth terminal as master didn’t pair with radio in 5 minutes. The radio will display on a pair overtime tip.If pair successfully, the BT     led is on, blue icon display on state bar of radio. If fail to   pair, the radio will display on a pair overtime tip.
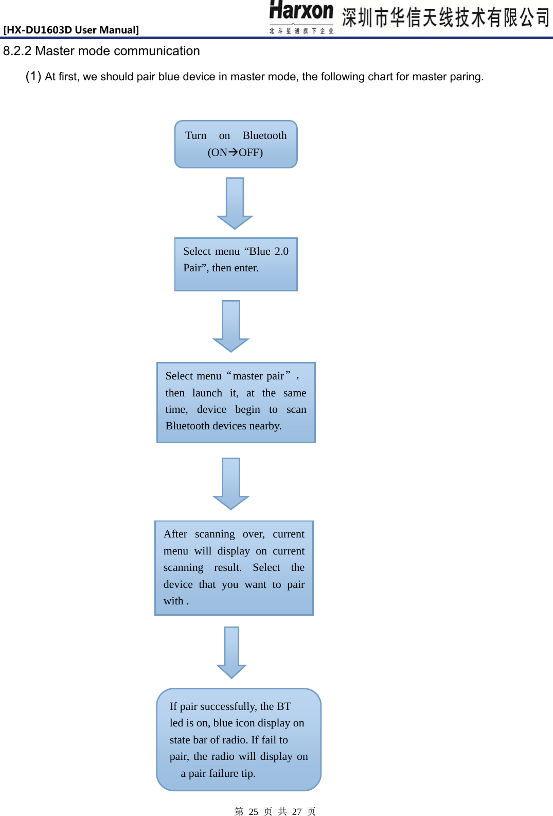
[HX-DU1603DUserManual]                            第 25 页 共 27 页 8.2.2 Master mode communication (1) At first, we should pair blue device in master mode, the following chart for master paring.                                                                                      Turn on Bluetooth (ONOFF) Select menu “Blue 2.0 Pair”, then enter. Select menu“master pair”,then launch it, at the same time, device begin to scan Bluetooth devices nearby. After scanning over, current menu will display on current scanning result. Select the device that you want to pair with . If pair successfully, the BT     led is on, blue icon display on state bar of radio. If fail to   pair, the radio will display on a pair failure tip.
[HX-DU1603DUserManual]                            第 26 页 共 27 页 (2) After pairing success of master mode, select Bluetooth on Data Link menu, and then configure other radio parameter, current TX/RX, Data protocol, Link rate, Radio mode. For example: TX=RX=410.125MHZ,Data protocol:TRANSEOT,Link rate:9600,Radio mode:Transceiver.   FCC statements: This device complies with part 15 of the FCC rules. Operation is subject to the following two conditions: (1) this device may not cause harmful interference, and (2) this device must accept any interference received, including interference that may cause undesired operation.   NOTE: The manufacturer is not responsible for any radio or TV interference caused by unauthorized modifications or changes to this equipment. Such modifications or changes could void the user’s authority to operate the equipment.  NOTE: This equipment has been tested and found to comply with the limits for a Class B digital device, pursuant to part 15 of the FCC Rules. These limits are designed to provide reasonable protection against harmful interference in a residential installation. This equipment generates uses and can radiate radio frequency energy and, if not installed and used in accordance with the instructions, may cause harmful interference to radio communications. However, there is no guarantee that interference will not occur in a particular installation. If this equipment does cause harmful interference to radio or television reception, which can be determined by turning the equipment off and on, the user is encouraged to try to correct the interference by one or more of the following measures: ‐ Reorient or relocate the receiving antenna. ‐  Increase the separation between the equipment and receiver. ‐Connect the equipment into an outlet on a circuit different from that to which the receiver is connected. ‐Consult the dealer or an experienced radio/TV technician for help.
[HX-DU1603DUserManual]                            第 27 页 共 27 页    Installation A、Mounting:Hanging on a tripod  B、communication as follows: 

Navigation menu