HI LINK ELECTRONIC HLK-M35 WIFI module User Manual HLK M35
ShenZhen HaiLingKe Electronic co.,Ltd. WIFI module HLK M35
User Manual

Shenzhen HaiLingKe Electronic co., Ltd
HLK-M35 User Manual
Serial to WiFi Module

Shenzhen hailingke Electronico.,Ltd
Tel:0755-23152658 Fax:0755-83575196
Page 2 / 31 Pages
Catalog
1.1.1Brief Introduction.................................................................................................................... 3
1.1.2Module Features: ................................................................................................................ 3
1.1.3Module Parameters: ........................................................................................................... 4
1.1.4Application .............................................................................................................................. 5
1.1.5Hardware ................................................................................................................................ 5
1.1.6Mechanical Dimension .......................................................................................................... 7
1.1.7Antenna(optional) .................................................................................................................. 8
1.1.8General development test suit ............................................................................................. 8
1.2Typical Application ................................................................................................................... 10
1.2.1HLK-M35 typical circuit ....................................................................................................... 10
2 Function ..................................................................................................................................................... 11
2.1Wireless ................................................................................................................................................... 11
2.1.1 Work At STA Mode ............................................................................................................ 11
2.1.2 Work At SoftAP Mode ....................................................................................................... 11
2.2 Work Mode: Transparent transmission .............................................................................................. 12
2.3 Config Parameters ................................................................................................................................ 13
2.4 Firmware Update .................................................................................................................................. 13
2.5 GPIO ....................................................................................................................................................... 13
2.6 Network Protocol ................................................................................................................................... 14
2.6.1 Transparent transmission .............................................................................................. 14
2.6.2 AT command....................................................................................................................... 16
3.Setting and using guide ........................................................................................................................... 17
3.1 Config by serial ..................................................................................................................................... 17
3.1.1 Preparation work ................................................................................................................ 17
3.1.2 How to Connect ................................................................................................................. 17
3.1.3 Test Steps: .................................................................................................................................. 18
3.1.4 Communication test .......................................................................................................... 20
4.1Mode conversion ................................................................................................................. 25
4.2 At command instruction ................................................................................................... 26
Appendix ................................................................................................................................................ 29
Document history ................................................................................................................................... 29

Shenzhen hailingke Electronico.,Ltd
Tel:0755-23152658 Fax:0755-83575196
Page 3 / 31 Pages
1.1.1 Brief Introduction
HLK-M35 is a new low-cost embedded uart wifi module developed by Shenzhen HaiLin
gKe Electronic co., Ltd
This product is an embedded module based on the universal serial interface network standard,
built-in TCP / IP protocol stack, enabling the user serial port, wireless network (wifi) interface
between the conversions。
Through the HLK-M35 module, the traditional serial devices do not need to change any
configuration data can be transmitted through the Internet network. Provide a quick solution for the
user’s serial devices to transfer data via Ethernet.。
This document as familiar with the HLK-M35 module and the test suite for guidance doc
ument.Please refer to<< HLK-M35 AT Command.pdf>>and<< HLK-M35 DataSheet>>
1.1.2 Module Features:
► Small size:18mm×25mm×2.5mm
► Low power consumption; Quick start;;network connect quickly
► Pefect support 802.11b/g/n
► Support all wifi encryption:WEP/WPA-TKIP/WPA-AES/WPA2-TKIP/WPA2-AES
► No driver need,User only need to use it as a serial port
► Support STA/AP mode
► Support TCP Server/TCP Client/UDP Server/UDP Client
► Support DHCP DNS HTTP
► Support serial at command also network at command
► Support search module in LAN
► Support SmartLink function,use app to config the module connect the wireless router

Shenzhen hailingke Electronico.,Ltd
Tel:0755-23152658 Fax:0755-83575196
Page 4 / 31 Pages
► CE/FCC support,ROHS standard support
1.1.3 Module Parameters:
Fig:1 HLK-M35 Module parameters
Basic
Wireless IEEE 802.11n、IEEE 802.11g、IEEE 802.11b
Wireless Rate
11n:up to 150Mbps
11g: up to 54Mbps
11b: up to 11Mbps
Channle 1-14
Frequency range 2.4-2.4835G
Send Power 15-18 DBM
Interface UART、GPIO
Antenna
Antenna Type PCB antenna
Distance 100-300m(different situation, different transmission distance)
Function
WiFi mode Sta/soft ap
Encryption
Wireless encrypiton
64/128/WEP encryption
WPA-PSK/WPA2-PSK、WPA/WPA2
Serial to Internet
Max Serial rate 115200bps
TCP Max connect:4
UDP Max connect:4
Others
LED WIFI led
Environmental
operate temp:-20-70℃
Operate humidity:10%-90%RH
Store temp:-40-80℃
Store humidity:5%-90%RH

Shenzhen hailingke Electronico.,Ltd
Tel:0755-23152658 Fax:0755-83575196
Page 5 / 31 Pages
1.1.4 Application
The handheld device
Remote control
The consumer electronics
IOT systems
Industry systems
Portable wireless communication product
Medical equipment
Led control
Sensor network application
Wireless printer
1.1.5 Hardware
HLK-M35 top

Shenzhen hailingke Electronico.,Ltd
Tel:0755-23152658 Fax:0755-83575196
Page 6 / 31 Pages
HLK-M35 PIN
HLK-M35 Pin Interface
Pin No Signal Type Description
1 3.3V Supply Voltage, 3.3V+/-10%
2 GND Analogue Ground
3 RST Module reset pin, Active low
4 RX Uart rx pin,Input
5 TX Uart tx pin,Output
6 WiFi_led WiFiLed
7 ES/RST Exit/Default/Update
8 GPIO2 General GPIO
9 GPIO1 General GPIO
10 TX Uart tx pin,Output Connected with Pin5
11 RX Uart rx pin,Input Connected with Pin4
12 GPIO1 General GPIO
13 GND Analogue Ground
14 GND Analogue Ground
15 CS Analogue Pin(Reserved)

Shenzhen hailingke Electronico.,Ltd
Tel:0755-23152658 Fax:0755-83575196
Page 7 / 31 Pages
16 MISO Analogue Pin(Reserved)
17 MOSI Analogue Pin(Reserved)
18 CLK Analogue Pin(Reserved)
19 3.3V Supply Voltage, 3.3V+/-10%,Connected with Pin1
Note
:
1. The voltage of GPIO is 3.3V。
2. The two RX pin is same,The two TX pin is same.
1.1.6 Mechanical Dimension
HLK-M35 detail(TOP View)
Note:Module:18
×
25
×
2.5mm

Shenzhen hailingke Electronico.,Ltd
Tel:0755-23152658 Fax:0755-83575196
Page 8 / 31 Pages
1.1.7 Antenna(optional)
According to the IEEE 802.11b/g/n standard requirements, and HLK-M35 need 2.4G antenn
a, you can use our onboard antenna.
1.1.8 General development test suit
We provides the HLK-M35 Startkit, for the customer to quickly familiar with the product a
nd in-depth application development. The figure below shows the general assessment of deve
lopment and test suite appearance, users can debug module through the RS-232 serial port b
y computer,and also configuration parameters……
HLK-M35 StartKit

Shenzhen hailingke Electronico.,Ltd
Tel:0755-23152658 Fax:0755-83575196
Page 9 / 31 Pages
StartKit Interface
Fuction Name Item Description
Interface
DB9 J1 RS232 interface,can
DC5V P1 5V input, min:3.8, max:5.5V
10pin P2 HLK-M35 module’s pin
LED
GPIO00 GPIO00
Connect to the HLK-M35 GPIO0;
When GPIO0 at low voltage the LED will light up;
This can test thee GPIO0 output;
POWER POWER
3.3V power led;
If this led do not light up,please check the power
supply
GPIO01 GPIO01
Connect to the HLK-M35 GPIO1;
When GPIO1 at low voltage the LED will light up;
This can test thee GPIO1 output;
GPIO02 GPIO02
Connect to the HLK-M35 GPIO2;
When GPIO2 at low voltage the LED will light up;
This can test thee GPIO2 output;
WIFI_LED Indicate LED
WIFI LED, indicate below:
Flash 2 times (cycle):The moduel staus:STA
SmartConfig Staus;
Flash 3 times (cycle): The moduel staus:STA
Manual Staus;
Extinguishing:Module have connect to the
wireless router(No communication data );
Random flash:when receiving
or sending data, broadcast data, LED will flash
once corresponding
Fast blink:When use IoTManager config the
module,when successful it will fast blink;Or there
are huge Data communication
Flash 4 times:The module are now get DHCP.
Button
Reset RESET Reset button,Press the module will reset.
Exit/Default Exit/Default
Short press(0.5-5s):Enter at command mode
Long press(More than 6s):Back to factory

Shenzhen hailingke Electronico.,Ltd
Tel:0755-23152658 Fax:0755-83575196
Page 10 / 31 Pages
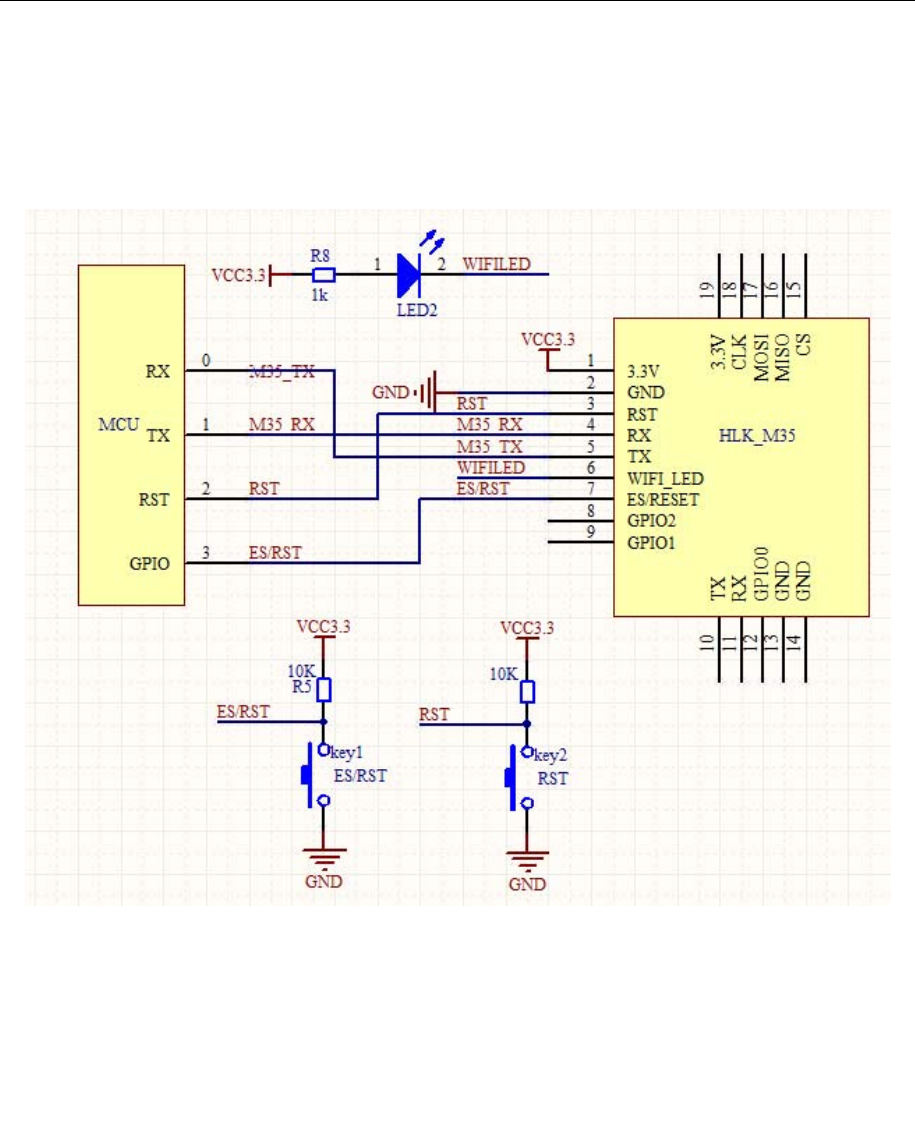
1.2 Typical Application
1.2.1 HLK-M35 typical circuit
Figure 7. HLK-M35 typical circuit
<Descripiton>:
MCU custom’s mircrochip or serial enddevice or serial chip,the interface voltage is 3.3V TTL.
RX/TX The module’s receive/send pin
RESET(key2) Reset button.Press it the module will restart.
WIFI_LED(LED2) Indicate LED
Exit/Default (key1) Short Press:exit transparent transmission.
Long press(more than 6s):back to default seeting

Shenzhen hailingke Electronico.,Ltd
Tel:0755-23152658 Fax:0755-83575196
Page 11 / 31 Pages
2 Function
2.1Wireless
HLK-M35 can be configured STA or AP mode. So,there are two serial to wifi mode:serial to
WIFI(STA mode) and serial to WiFi(SoftAp mode)
Note:
AP: The center of a wireless network node. Commonly was a wireless router.
STA:Wireless node,a enddevice,like notebook,PDA are both STA device.
2.1.1 Work At STA Mode
This is the basic wireless network,A ap connect all the STA device together,See the below
picture, communication between the STA forward by AP,In this mode,HLK-M35 work at STA
mode,by some proper settings, the data can transfer between the serial and wifi.
HLK-M35 Sta Work Topology
2.1.2 Work At SoftAP Mode
HLK-M35 works in AP mode, the PAD, mobile phone, computer and other equipment can
directly connect to the module, That means the user can convenient to monitor their equipment。

Shenzhen hailingke Electronico.,Ltd
Tel:0755-23152658 Fax:0755-83575196
Page 12 / 31 Pages
HLK-M35 SoftAP topology
2.2 Work Mode: Transparent transmission
The HLK-M35 supports serial transparent transmission. This has the advantage of plug a
nd play serial, to reduce the user's complexity. Module in transparent transmission mode, the
user only need to configure the necessary parameters.After power on, module automatically c
onnect to the default wireless network and server.
Because in this mode, the module serial port always work in transparent transmission mod
e, so the user just use it as a virtual serial port. In short, the module is a wireless serial por
t, without any change,the user’s equipment can be easily add wireless data transceiver
Transparent transmission mode is fully compatible with the user's own software platfor
m, reduce integration of wireless data transmission software development. You should to cofni
g the below parameters at STA Manual mode:
Wireless Parameters
Target AP’s SSID and SSID’S length.
Target AP’s encryption
Target AP’s key and key’s length
TCP/UDP parameters
Network Protocol
Remoto IP

Shenzhen hailingke Electronico.,Ltd
Tel:0755-23152658 Fax:0755-83575196
Page 13 / 31 Pages
Port
Serial Parameters
Bandrate
Data length
Checksum bit
Stop bit
2.3 Config Parameters
HLK-M35 can config by at command,Learn more you can find << HLK-M35 AT Command
V1.3>>
HLK-M35 also can be configed by UDP/988 port,When you establish udp,you can send
at commad by network,learn more you can see the “ at+DP” command.
2.4 Firmware Update
HLK-M35 supprt serial port to update firmware.Use tool:HLK_M35_update.exe.Steps below:
1. Open HLK_M30_update.exe,Change the name of the firmware to HLK-M30.img,copy
it to the same directory of the HLK_M35_update.exe tool.
2. Press C to choose update serial port.
3. Press “Enter”to let the tool to start update.
4. Connect the serial prot,Press the Exit/Reset/Update button and then power on,Wait for
1s then release,the tool will load the firmware.
5. When update complete,the module will restart.
2.5 GPIO
HLK-M35 supply three GPIO to use,These GPIO can control by serial at command,and
also can be controlled by UDP.
HLK-M35 GPIO
GPIO Function Feature Type
GPI000 Output/Input High/Low Voltage Write/Read by at command I/O

Shenzhen hailingke Electronico.,Ltd
Tel:0755-23152658 Fax:0755-83575196
Page 14 / 31 Pages
GPI001 Output/Input High/Low Voltage Write/Read by at command I/O
GPI002 Output/Input High/Low Voltage Write/Read by at command I/O
For example:
At+GW=0,1 GPIO0 Output High Voltage
At+GR=2 Query GPIO2 Input Voltage
Udp Control below:
when the module have connect to the ap.Then establish udp client, prot is 988,in defa
ult setting,you can send:hlkATat+GW=0,1\r,the GPIO0 will output high voltage
2.6 Network Protocol
The serial to network have two method: Transparent transmission,at command
2.6.1 Transparent transmission
There are 4 mode of serial to network:TCP Server、TCP Clinet、UDP Server、UDP Client。
TCP Server
Fig10.TCP Server
In this mode,HLK-M35 is waiting for the TCP Client connection.All TCP data is sent dir
ectly to the serial port.Serial data is transmitting to all TCP Clien terminal.
The HLK-M35 support 4 tcp client.
TCP Client
HLK-M35
TCP Server
TCP Client
TCP Client
TCP Client

Shenzhen hailingke Electronico.,Ltd
Tel:0755-23152658 Fax:0755-83575196
Page 15 / 31 Pages
Fig11.TCP Client
In this mode, the HLK-M35 will connect the remote domain or ip. All TCP data is sent
directly to the serial port.Serial data is transmitting to the tcp server
Abnormal network disconnect can cause module active reconnection. When enable TCP
reconnection function, TCP Server active disconnected, module will immediately active reconne
ction, otherwise the module will not reconnect
UDP Server
Fig12.UDP Server
In this mode,Module will listen local udp port, Upon recevied data from this port, the dat
a will be sent to the serial port, and record the distal IP,Port.The module will only record the
last connection remote information. Serial receive data will be sent directly to the recorded di
stal IP, Port.
HLK-M35
TCP Client TCP Server
HLK-M35
UDP Server UDP Client

Shenzhen hailingke Electronico.,Ltd
Tel:0755-23152658 Fax:0755-83575196
Page 16 / 31 Pages
UDP Client
Fig13.UDP Client
In this mode, serial data will be sent to the configed IP, port.The data recevied from the
server will be sent the serial port terminal.
2.6.2 AT command
We provides the at command to achieve the function of sending and receiving network d
ata. This functionality is implemented through socket related instructions.
The basic process is as follows
1)Socket open
2)Socket write
3)Socket read
4)Socket list
5)Socket close
HLK-M35
UDP Client UDP Server

Shenzhen hailingke Electronico.,Ltd
Tel:0755-23152658 Fax:0755-83575196
Page 17 / 31 Pages
3.Setting and using guide
3.1 Config by serial
3.1.1 Preparation work
Hardware:
HLK-M35 module
HLK-M35 motherborad
5V power
Serial cable
Wireless router
Cumputer
Software
HLK-M35_CONFIG tool
Serail&TCP_UDP test tool
3.1.2 How to Connect
Below is the general development kit for communication test. Need a serial computer, no
serial port machine can use a USB to serial cable. Connections are as follows:
Connection of the testboard

Shenzhen hailingke Electronico.,Ltd
Tel:0755-23152658 Fax:0755-83575196
Page 18 / 31 Pages
3.1.3 Test Steps:
1.PowerOn the wireless router.We set the wireless parameter as below:
Wireless name:(ssid):HAILINGKE_Guest
Encryption:WPA2_AES
Key:12345678
DHCPD:191.168.16.100
Gateway:192.168.16.254
DNS:192.168.16.254
2,Connect the DB9 of startkit with your computer’s DB9, then power on,the wifi led will flash.
3.Open“HLK-M35_CONFIG-English”, ,Software
interface as follows:
HLK-M35_CONFIG Interface

Shenzhen hailingke Electronico.,Ltd
Tel:0755-23152658 Fax:0755-83575196
Page 19 / 31 Pages
4,Chose the right COM port ,Press the “Exit/Default” button on the
starkit board,and then press the button “Search” ,it will back:Find Device at
COM1(115200)
5,Press QueryConfig button,the software will list the current parameters
6,Change the parameters.We config the module parameters as below:
Work Mode:STA Manual,
Ssid:HAILINGKE_Guest WPA2 /AES

Shenzhen hailingke Electronico.,Ltd
Tel:0755-23152658 Fax:0755-83575196
Page 20 / 31 Pages
KEY:12345678、
Network:TCP SERVER. Port:8080
Disable DHCP,Choose Staic IP.
7,Press Commit ,the command will send to the module. Command and
respongse area will display the status of command will send and execution.
3.1.4 Communication test
8,Till now the module have connect to HAILINGKE_Guest.So we open serial and TCP/UDP
test tool to test the communication.

Shenzhen hailingke Electronico.,Ltd
Tel:0755-23152658 Fax:0755-83575196
Page 21 / 31 Pages
9.Open the COM port ,type in the ip address and the 8080 port of the
module,press connect ,and send data to each other,you can see both have
received data

Shenzhen hailingke Electronico.,Ltd
Tel:0755-23152658 Fax:0755-83575196
Page 22 / 31 Pages
10,The serial port send:HLK-M35 SERIAL SEND to wifi,and the wifi received the data.The
TCP send:HLK-M35 TCP SEND to serial port and the RS232 port have received the data.
3.2 SmartConfig
1 Preparation work:Install“IoTManager_v0.96” on your
android phone .Then, power on the HLK-M35,Press the”Exit/Default” button at least 6 second,this
will make the module return to factory setting.
2,Open IoTManager,type in the target wireless router’s ssid and passwork, observe the
WIFI-LED blink two times out of a cycle,that means the module is in smartconfig mode,and then

Shenzhen hailingke Electronico.,Ltd
Tel:0755-23152658 Fax:0755-83575196
Page 23 / 31 Pages
press start button: ,this will config the module connect to the wireless
router,when the WIFI-LED is quickly flashing,that mean the module have connected to the router.
3,Let you notebook also connect to the same router,Open our search tool:HLK-M35_Discover
,Press “Discover” button ,You can find all the wifi modules
from our company,See below:

Shenzhen hailingke Electronico.,Ltd
Tel:0755-23152658 Fax:0755-83575196
Page 24 / 31 Pages
Note:
HLK-M35 factory setting is Smart Config.When power on,you can use this tool to config
the module
3.3 Applications
3.3.1 Wireless remote control
In this application,the HLK-M35 in STA mode,connect to AP, the HLK-M35 serial connected to
user’s equipment. Mobile phone, PAD or computer is connected to the AP, and then through
the wireless network to control the user’s equipment.

Shenzhen hailingke Electronico.,Ltd
Tel:0755-23152658 Fax:0755-83575196
Page 25 / 31 Pages
3.3.2 Remote connection
The HLK-M35 module as STA, connect to the Internet through the gateway(AP). Module is set
to TCP Client, points to the server, the server is set to TCP Sever.The user device is connected
to HLK-M35 through the serial port, and its data can be sent to the server to process and
storage.The service can send commands to control the user’s equipment
4. At command Instruction
4.1Mode conversion
When HLK-M35 module power on,it will enter transparent transmission mode,you can pull
down the voltage of the ES/DST pin to let the module enter AT mode.Transparent transmission
mode and at mode can change like this:

Shenzhen hailingke Electronico.,Ltd
Tel:0755-23152658 Fax:0755-83575196
Page 26 / 31 Pages
Serail Port Work Mode
When power on,the module will check the config of the network,if it can connect to the internet
it will enter transparent transmission,if not,it will enter at command mode.
The method of change the transparent transmission mode to at command mode:pull down the
voltage of the ES/RST pin more than 0.5s less than 5s,it will enter at command mode.If you pull
down the ES/RST pin more than 6s,the module will back to factrory config.
Send at+TS=1,the module will enter transparent transmission mode.
4.2 At command instruction
At at command mode,you can config the module by at command,the at format like below:
at+[command]=[value]\r, There need ” \r”, otherwise it will be considered wrong at instruction.
According to the different command module will return a different value
For example:”at+UIp=192.168.11.133\r” Set the remote ip address:192.168.11.133。
”at+UIp=?\r” Query the remote ip address 。
at command below:( Instruction is case sensitive)
KeyWord Function
WA Wifi mode,ap/sta
WM Wifista method:manual or smartconfig
Sbssid set target ap bssid
Sssid set target ap ssid
Sssidl set target ap ssid length
Sam set target ap encryption method
Spw set target ap key
Spwl set length of target ap key
WC calculation PMK
dhcp set dhcp or static
ip static ip
mask Static mask
dns Static DNS
gw Static gateway
Ub Set uart bandrate
Ud Set uart datalength
Up Serial parity bit
Us Serial stop bit length
UType Set TCP or UDP
UIp Set remote ip address

Shenzhen hailingke Electronico.,Ltd
Tel:0755-23152658 Fax:0755-83575196
Page 27 / 31 Pages
URPort Set remote port
ULPort Set local port
UPL Set or query data length of automatic framing
UPT Set or query period of automatic framing
UPT2 Set or query Interval period of automatic framing
DP Prefix data for UDP/988 port executes the at command
DE UDP/988 port executes the at command enable or disable
Rb Reboot the module
ver version
Df Back to default setting
SO Socket open
SC Socket close
SL Socket check
SW Socket send
SR Socket read
DR Domain name resolution
GW GPIO write
GR GPIO read
TS Transparent ransmission change
mac Get mac address
Assid Softap SSID
Assidl Softap SSID length
Achan Softap wifi channel
Aam Softap encryption method
Apw Softap key
Apwl Softap key length
Aip Softap the module’s ip address
Note:The at instruction are case sensitive. "at" the two character is lowercase。
More details of AT Command,you can refer to:<< HLK-M35 AT Command V1.3>>

Shenzhen hailingke Electronico.,Ltd
Tel:0755-23152658 Fax:0755-83575196
Page 28 / 31 Pages
HLK-M35_CONFIG tool Details:
Interface description:
1. Choose Com port
2. Search module button
3. Choose module’s work mode
4. Wireless Parameters
5. Choose network Protocol
6. Serial port parameters
7. Remote/Local port
8. Network IP
9. Submit the configure button

Shenzhen hailingke Electronico.,Ltd
Tel:0755-23152658 Fax:0755-83575196
Page 29 / 31 Pages
10. Query the configure button
11. Enter the transparent transmission button
12. Back to factory setting button
13. Waiting to send AT command zone
14. At command execue returns area
15. Save user parameter button.
Appendix
Document history
version Records Date
V1.1 Draft version 2014-8-10
V1.2 Add UDP at command decription 2014-9-20
V1.3 Add softap at command 2014-10-15
FCC Warning
This device complies with Part 15 of the FCC Rules. Operation is subject to the following two conditions:
(1) This device may not cause harmful interference, and (2) this device must accept any interference
received, including interference that may cause undesired operation.
NOTE: Any changes or modifications to this unit not expressly approved by the party responsible for
compliance could void the user's authority to operate the equipment.

Shenzhen hailingke Electronico.,Ltd
Tel:0755-23152658 Fax:0755-83575196
Page 30 / 31 Pages
FCC Radiation Exposure Statement:
This equipment complies with FCC radiation exposure limits set forth for an uncontrolled environment.
End users must follow the specific operating instructions for satisfying RF exposure compliance.
Note 1: This module certified that complies with RF exposure requirement under portable or mobile or
fixed condition, this module is to be installed only in portable or mobile or fixed applications.
A portable device is defined as a transmitting device designed to be used so that the radiating structure(s) of
the device is/are within 20 centimeters of the body of the user
A mobile device is defined as a transmitting device designed to be used in other than fixed locations and to
generally be used in such a way that a separation distance of at least 20 centimeters is normally maintained
between the transmitter's radiating structure(s) and the body of the user or nearby persons. Transmitting
devices designed to be used by consumers or workers that can be easily re-located, such as wireless devices
associated with a personal computer, are considered to be mobile devices if they meet the 20 centimeter
separation requirement.
A fixed device is defined as a device is physically secured at one location and is not able to be easily moved
to another location.
Note 2: Any modifications made to the module will void the Grant of Certification, this module is limited
to OEM installation only and must not be sold to end-users, end-user has no manual instructions to remove
or install the device, only software or operating procedure shall be placed in the end-user operating manual
of final products.
Note 3: The device must not transmit simultaneously with any other antenna or transmitter.
No. Antenna Type Gain Impedance
1 PCB 1.5 dBi 50ohm
Note 4: To ensure compliance with all non-transmitter functions the host manufacturer is responsible for
ensuring compliance with the module(s) installed and fully operational. For example, if a host was
previously authorized as an unintentional radiator under the Declaration of Conformity procedure without a
transmitter certified module and a module is added, the host manufacturer is responsible for ensuring that
the after the module is installed and operational the host continues to be compliant with the Part 15B

Shenzhen hailingke Electronico.,Ltd
Tel:0755-23152658 Fax:0755-83575196
Page 31 / 31 Pages
unintentional radiator requirements. Since this may depend on the details of how the module is integrated
with the host, Shenzhen HaiLingKe Electronic co., Ltd shall provide guidance to the host manufacturer for
compliance with the Part 15B requirements.
Note 5: FCC ID label on the final system must be labeled with “Contains FCC ID: 2AD56HLK-M35” or
“Contains transmitter module FCC ID: 2AD56HLK-M35”.
The transmitter module must be installed and used in strict accordance with the manufacturer's instructions
as described in the user documentation that comes with the host product Shenzhen HaiLingKe Electronic
co., Ltd is responsible for the compliance of the module in all final hosts.