User Manual

USER’S MANUAL
MANUEL DE L’UTILISATEUR
MANUAL DEL USUARIO
WD55UH4530
FCC WARNING
This device complies with part 15 of the FCC Rules. Operation is subject to the
condition that this device does not cause harmful interference (1) this device
may not cause harmful interference, and (2) this device must accept any
interference received, including interference that may cause undesired
operation.
Any Changes or modifications not expressly approved by the party responsible
for compliance
could void the user's authority to operate the equipment.
NOTE: This equipment has been tested and found to comply with the limits for
a Class B digital device, pursuant to Part 15 of the FCC Rules. These limits are
designed to provide reasonable protection against harmful interference in a
residential installation. This equipment generates, uses and can radiate radio
frequency energy and, if not installed and used in accordance with the
instructions, may cause harmful interference to radio communications.
However, there is no guarantee that interference will not occur in a particular
installation.
If this equipment does cause harmful interference to radio or television
reception,
which can be determined by turning the equipment off and on, the user is
encouraged to try to correct the interference by one or more of the following
measures:
-- Reorient or relocate the receiving antenna.
-- Increase the separation between the equipment and receiver.
-- Connect the equipment into an outlet on a circuit different from that to which
the receiver is connected.
-- Consult the dealer or an experienced radio/TV technician for help.
To maintain compliance with FCC’s RF Exposure guidelines, This equipment
should be installed and operated with minimum distance between 20cm the
radiator your body: Use only the supplied antenna.
FCC ID: 2AI56-WD55UH4530

1
En
CONTENTS
Important Safety Instructions
Safety Information
Preparation
What's Included
Front View
Rear View
Installing the Stand
Removing the Stand for Wall-Mounting
Remote Control
Connecting External Devices
Customizing TV Settings
Initial Setup
Navigating the Setup Settings
Apps
Media
Viewing Photos
Playing Music
Source
Setup
System
Channel
Support
Lock
Picture
Network
Audio
Parental Control
Troubleshooting
Maintaining
OTT APP Service
2
3
4
4
5
6
7
7
8
9
10
10
11
12
13
13
14
15
15
16
18
18
19
20
21
22
23
25
26
27
28
Playing Movie 14

2
En
IMPORTANT SAFETY INSTRUCTIONS
íRead these instructions – All the safety and
operating instructions should be read before this
product is operated.
íKeep these instructions – The safety and
operating instructions should be retained for future
reference.
íHeed all warnings – All warnings on the appliance
and in the operating instructions should be adhered
to.
íFollow all instructions – All operating and use
instructions should be followed.
íDo not use this apparatus near water – The
appliance should not be used near water or
moisture – for example, in a wet basement or near
a swimming pool, and the like.
Clean only with dry cloth.
í Do not block any ventilation openings. Install in
accordance with the manufacturer’s instructions.
í Do not install near any heat sources such as
radiators, heat registers, stoves, or other apparatus
(including that produce heat.
í Do not defeat the safety purpose of the polarized
or grounding-type plug. A polarized plug has two
blades with one wider than the other. A grounding-
type plug has two blades and a third grounding
prong. The wide blade or the third prong are
provided for your safety. If the provided plug does
not fit into your outlet, consult an electrician for
replacement of the obsolete outlet.
Protect the power cord from being walked on
or pinched particularly at plugs, convenience
receptacles, and the point where they exit from the
apparatus.
Only use attachments/accessories by the
manufacturer.
Use only with the cart, stand, tripod, bracket, or
table by the manufacturer, or sold with the
apparatus. When a cart is used, use caution when
moving the cart/apparatus combination to avoid
injury from tip-over.
WARNING: To reduce the risk of or electric shock,
do not expose this apparatus to rain or moisture.
The apparatus should not be exposed to dripping or
splashing. Objects filled with liquids, such as vases
should not be placed on apparatus.
WARNING: The batteries shall not be exposed to
excessive heat such as sunshine, or the like.
WARNING: The mains plug is used as disconnect
device, the disconnect device shall remain readily
operable.
WARNING: To reduce the risk of electric shock, do not
remove cover (or back) as there are no user-serviceable
parts inside. Refer servicing to personnel.
Unplug this apparatus during lightning storms or
when unused for long periods of time.
Refer all servicing to qualified service personnel.
Servicing is required when the apparatus has
been damaged in any way, such as the power-
supply cord or plug is damaged, liquid has been
spilled or objects have fallen into the apparatus, the
apparatus has been exposed to rain or moisture,
does not operate normally, or has been dropped.
Please keep the unit in a well-ventilated
environment.
This lightning flash with arrowhead symbol
within an equilateral triangle is intended to
alert the user to the presence of non-insulated
“dangerous voltage” within the product’s
enclosure that may be of magnitude to
constitute a risk of electric shock.
The exclamation point within an equilateral
triangle is intended to alert the user to
the presence of important operating and
maintenance instructions in the literature
accompanying the appliance.
This equipment is a Class II or double insulated
electrical appliance. It has been designed in
such a way that it does not require a safety
connection to electrical earth.
This product contains electrical or electronic
materials. The presence of these materials
may,if not disposed of properly, have potential
adverse effects on the environment and human
health. Presence of this label on the product
means it should not be disposed of as unsorted
waste and must be collectedseparately. As a
consumer, you are responsible for ensuring that
this product is disposed of properly.

3
En
SAFETY INFORMATION
To ensure reliable and safe operation of this equipment, please carefully read all the instructions in
this user guide, especially the safety information below.
Electrical Safety
•The TV set should only be connected to a main power supply with voltage that matches the
label at the rear of the product.
•To prevent overload, do not share the same power supply socket with too many other
electronic components.
•Do not place any connecting wires where they may be stepped on or tripped over.
•Do not place heavy items on any connecting wire, which may damage the wire.
•Hold the main plug, not the wires, when removing from a socket.
•During a thunderstorm or when not in using the television for long periods, turn off the power
switch on the back of the television.
•Do not allow water or moisture to enter the TV or power adapter. Do NOT use in wet, moist
areas, such as bathrooms, steamy kitchens or near swimming pools.
•Pull the plug out immediately, and seek professional help if the main plug or cable is damaged,
liquid is spilled onto the set, if the TV set accidentally exposed to water or moisture, if anything
accidentally penetrates the ventilation slots or if the TV set does not work normally.
•Do not remove the safety covers. There are no user serviceable parts inside. Trying to service
theunityourselfisdangerousandmayinvalidatetheproduct’swarranty.Qualifiedpersonnel
must only service this apparatus.
•To avoid a battery leakage, remove batteries from the remote control, when the remote is not
use for long period, or when the batteries are exhausted.
•Donotbreakopenorthrowexhaustedbatteriesintoafire.
•Forbestresults,usetypeAAA(example-alkaline,carbon-zinc,etc.)batteries.
•Install only new batteries of the same type in your product.
•Failure to insert batteries in the correct polarity, as indicated in the battery compartment, may
shorten the life of the batteries or cause batteries to leak.
•Do not mix old and new batteries.
•DonotmixAlkaline,Standard(Carbon-Zinc)orRechargeable(NickelCadmium)or(Nickel
MetalHydride)batteries.
•Batteries should be recycled or disposed of as per state and local guidelines.
•Do not attempt to recharge disposable batteries.
•Do not short circuit battery terminals.
•Keep away from children.
Physical Safety
•Do not block ventilation slots in the back cover. You may place the TV in a cabinet, but ensure
atleast5cm(2’’)clearanceallaround.
•Do not tap or shake the TV screen, or you may damage the internal circuits. Take good care
of the remote control.
•TocleantheTVuseasoftdrycloth.Donotusesolventsorpetroleumbasedfluids.
•Do not install near any heat sources such as radiators, heat registers, stoves or other
apparatus(includingamplifiers)thatproduceheat.
•Do not defeat the safety purpose of the polarized or grounding-type plug. A polarized plug
has two blades with one wider than the other. A grounding plug has two blades and a third
grounding prong, the wide blade,or the third prong is provided for your safety. If the provided
plugdoesnotfitintoyouroutlet,consultanelectricianforreplacementoftheobsoleteoutlet.
•Protect the power cord from being walked on or pinched particularly at plugs.
•Unplug the apparatus during lightning storms or when unused for long periods.
•Referallservicingtoaqualifiedservicepersonnel.Servicingisrequirediftheapparatusdoes
not operate normally or if the apparatus, including the power supply cord or pulg, has been
damaged in any way.
•Servicing is also required if liquid has been spilled, or objects have fallen into the apparatus;
when the apparatus has been exposed to rain or moisture; or if the apparatus has been
dropped.
•Always connect your television to a power outlet with protective ground connection.

4
En
PREPARATION
What's Included
Quick Connect Guide
Quick
Connect
Guide
User Manual
User Manual
Remote Control with Batteries
Warranty Card
Warranty
Card
TV Set
TV Stand HDMI Cable Four Screws (M4x16)
810255F7B00300 860255F7B00060 860155F7B00050

5
En
PREPARATION
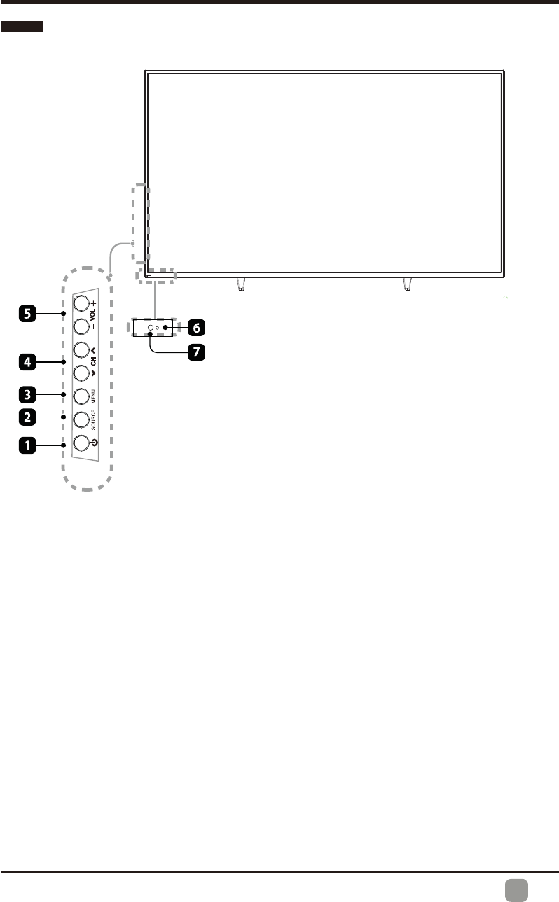
Front View
1. POWER
Switch the TV between On / Standby mode.
2. SOURCE
Press to select among different input signal sources.
3. MENU
Display the main menu.
4. CH /
Press to select a channel.
5. VOL +/-
Press to adjust the volume.
6. POWER Indicator
Illuminate blue when the TV is turned on. Illuminate red when the TV is in standby mode.
7. IR (Infrared Receiver)
Receive IR signals from the remote control.

6
En
PREPARATION
Rear View
10
COMPONENTAU IO
900
MI
AN
OPTICA PC AU I O
GA
MIMI
1. Power Cord
Connect to AC power outlet.
2. OPTICAL Output
Connect a digital sound system to this
jack.
3. USB Port
Connect to a USB storage device to play compatible movie and photo
4. LAN
Network connection port.
5. HDMI Input
Connect to a (HD) signal input device.
6. VGA Input
Connect to a computer or other devices with a VGA interface.
7. PC AUDIO Input
Connect to a computer audio output.
8. DTV/TV Input
Connect to the antenna (75Ω VHF/UHF) socket with the RF coaxial cable.
9. Headphone Socket
Connect to the Headphones.
10. AUDIO Input
Connect to the AUDIO (L/R) output sockets on external audio devices.
11. COMPOSITE/COMPONENT IN
Connect to AV devices with composite/component (Y/Pb/Pr) video and audio output sockets.
COMPOSITE VIDEO and COMPONENT(Y/PB/PR) share with AUDIO IN (L/R).

7
En
Installing the Stand
WARNING: This apparatus is intended to be supported by UL Listed wall mount bracket.
Removing the Stand for Wall-Mounting
PREPARATION
•1 .Lay the TV face down on a
flat, cushioned surface to avoid
damaging or scratching.
• 2 Fix the Left Connecting Base to
the main unit using the 2 provided
screws.
• 3 Fix the Right Connecting Base
to the main unit using the 2
provided pcs provided screws.
•1.Lay the TV face down on a
flat, cushioned surface to avoid
damaging or scratching.
• 2.Untighten the 4 pcs screws
holding the stand assembly and
remove them.
• 3.Attach the wall-mount bracket
to the TV using the mounting
holes on the back of the TV.
Mount this TV according to the
instructions included in the wall-
mount bracket.

8
En
PREPARATION
Remote Control
1. : Switch the TV between On and Standby
mode.
2. MUTE: Mute and restore TV sound.
3. 0~9:+$#DG^DG*
4. : Enter multiple program channel number
such as 2-1.
5. :Return to the previous viewing channel.
6. APP: Press to select the desired APP.
7. MENU: Display the main menu.
8. SOURCE: Select among the different input
signal sources:TV/HDMI1/HDMI2/HDMI3/USB/
VGA/AV/Component.
9. :Allows you to navigate the on
screen display menus and adjust the system
settings to your preference.
10. OK::
11. RETURN: Return to previous menu.
12. EXIT: Exit the on screen display menu.
13. TV: Press to turn to TV mode.
14. VOL+/-: Adjust the volume.
15. CH / : Select the channel.
16. DISPLAY: Display the present screen
information such as the current channel and
input source.
17. : Stop the playback.
18. : Skip to the beginning of the previous
chapter/track/photo.
19. : Skip to the beginning of the next chapter/
track/photo.
20. : Reverse playback rapidly.
21. :Advance playback rapidly.
22. COLOR BUTTONS: Press to access directly to
the corresponding function in APP service.
23. : Start playback or pause.
24. P.MODE: Select picture mode: dynamic/movie/
user/standard.
25. S.MODE: Select sound mode: standard/music/
movie/user.
26. CH.LIST: Display program list.
27. CC: Closed Caption selection: ON/OFF/CC On
Mute.
28. V-CHIP: Set up parental control.
29. MTS: Switch among different audio channels:
STEREO/MONO/SAP.
30. ASPECT:Select the aspect ratio
settings:standard/wide/wide zoom/zoom.
31. AUTO: Press to adjust the picture automatically
in VGA source.
32. SLEEP: Set the TV sleep timer:
OFF/5/10…/180/240 min.

9
En
CONNECTING EXTERNAL DEVICES

be less than 55” 165W.
10
En
CUSTOMIZING TV SETTINGS
Initial Setup
Κ۷ Connect the power cord to the power socket after you have completed all the
physical connections. At this stage, the TV will enter Standby Mode and the red
LED indicator will illuminate.
Κ۷In Standby Mode, press the button on the main unit or on the remote control to
turn the TV on. The red LED indicator will turn blue.
Κ۷The first time you turn the TV on, it will go into the Setup Wizard. Press
buttons to select your desired mode and press O to
The ON-MODE Power under Home Mode shoul be less than 55”
The SLEEP-MODE Power should be less than 0.5 W.
Ifchannelscannotb
found,thisframewill
y
5
7
8
9
Found : 0
Check your antenna or cable connections
andtry again
Po er On Mode
Home Mode optimizes the standard video settings.
Use the UP and Down arrows on your remote control or TV keypad
to select power on mode .
Home Mode
Retail Mode
Home Mode:The picture mode will be Standard if you select this mode.
Retail Mode:Select Dynamic Mode if you would like your picture to be brighter. At times this mode may use more energy to
operate the Volume/Sound Mode and Picture Mode.
Are you sure you want Home Mode?
OK :

11
En
CUSTOMIZING TV SETTINGS
Navigating the Setup Settings
Κ۷Press the MENU button to display the main menu.
Κ۷Use buttons to select Setup menu and then press buttons to navigate
and select the available menu.
Channel Support
Audio
Network
Channel
SupportSystem
LockAudio
Support
LockChannel
PictureSystem
Lock
PictureSupport
NetworkChannel
Picture
NetworkLock
AudioSupport
Network
AudioPicture
SystemLock
Audio
SystemNetwork
ChannelPicture

12
En
Apps
Κ۷Press the MENU button on the main unit or on the remote control to display the
Apps. Then press to enter the streaming and use to select the desired
APP and press OK button to view. Or press the hotkey on the remote control to
enter the APP directly.
Enjoys TV shows & movies streamed instantly over the
Internet.
Pandora
Free personalized radio that offers effortless and
endless music enjoyment and discovery. Just start with
the name of one of your favorite artists, songs, genres
or composers and Pandora will do the rest. It’s easy to
create personalized stations that play only music you’ll
love.
Toon Goggles
A subscription video on-demand platform that offers
animated, fun and educational cartoons, engaging
games and songs from all over the world and in many
different languages to children.
AccuWeather
Displays the current weather conditions and the
temperature anywhere in the world in centigrade or
Fahrenheit.
YouTube YouTube your way on the best screen in your house.
VUDU
Discover, watch and collect the latest movies and
TV shows in high quality 1080p. Free to sign up. No
subscriptions, late fees or commitments.
CUSTOMIZING TV SETTINGS
VUDU
Toon Goggles

13
En
CUSTOMIZING TV SETTINGS
Media
Κ۷Press theMENU button on the main unit or on the remote control, then press
to select Media,and use to enter the media and use to select the
desired option.
Viewing Photos
NOTE:
Κ۷After entering Media, press buttons to select Photos and then select the
disk type to enter. Then use / buttons to navigate in the picture folder
to select the desired photo, then a subscreen will pop up. Press O button, when
`" to display the photo.

14
En
CUSTOMIZING TV SETTINGS
Playing Movie
Κ۷
After entering Media, press buttons to select Mo ie and then select
the disk type to enter. Then use / buttons to navigate in the movie
folder to select the desired video, then a subscreen will pop up. Press O
"`" to display the video.
Playing Music
Κ۷
After entering Media, press buttons to select Music and then select
the disk type to enter. Then use / buttons to navigate in the music
folder to select the desired music, then a subscreen will pop up. Press O
"`" to display the music.
music
music
1.mp3
guqin.mp3

15
En
CUSTOMIZING TV SETTINGS
Source
Κ۷Press the MENU button on the main unit or on the remote control and press
buttons to select the Source menu. Then press to enter source,and use
buttons to select different input sources among: TV/ HDMI1/ HDMI2/ HDMI3/
USB/ VGA/ AV/ Component and press OK button to
Setup
Κ۷Press the MENU button on the main unit or on the remote control to display the
main interface. Then press to select Setup menu and press to enter.
Then press to select the desired option.

System
Κ۷Press buttons to select System menu and then press OK button to enter.
Press buttons to select the following setting options and then press
buttons to adjust each option’s setting.
Wide Zoom
16
En
CUSTOMIZING TV SETTINGS

Advanced Adjust advanced option’s setting: H-POS, V-POS, Clock,
Phase or Auto. !"#
Closed Caption
CC Mode Select CC mode : On, Off or CC
on Mute.
Basic Selection
Basic Selection: CC1, CC2,
CC3, CC4, Text1, Text2, Text3,
Text4.
Advanced Selection
Advanced Selection: Service1,
Service2, Service3, Service4,
Service5, and Service6.
OPTION
Options: Mode, Font Style ,
Font Size, Font Edge Style,
Font Edge Color, FG_Color,
BG_Color, FG_ Opacity, BG_
Opacity..
DLC Select to turn On/Off the dynamic luminance control.
Time
Sleep Timer:Select a period of time after which
the TV automatically switches to standby mode:
Off/5/10/…/180/240 min. Alternative: You may press the
SLEEP button repeatedly to select the number of minutes
directly.
Time Zone:+D;|?^#^}^
Mountain/ Central/ Eastern/ Atlantic/ Newfoundland.
Daylight Saving Time:Select to turn On/Off daylight saving
time.
Other Setting
Set other settings:
HDMI EDID: select the HDMI version: HDMI 2.0/HDMI
1.4.
INlink(HDMI-CEC): set the following settings: INlink
Control, Device Power Off, TV Power On, Audio Receiver,
INlink Device List, Root Menu.
Restore Default Restore the TV to factory default settings.
Menu Language Select menu language : English, Français or Español.
The default on-screen menu language is English.
Transparency Select to turn On/Off transparency function.
Zoom Mode
Select zoom mode : Standard/Wide/Wide Zoom/Zoom.
Note: Different input source, the zoom mode options
may differ.
Noise Reduction Reduce the noise level of the connected device: Off/
Weak/Middle/Strong.
17
En
CUSTOMIZING TV SETTINGS

Channel
Κ۷Press buttons to select Channel menu and then press OK button to enter.
Press buttons to select the following channel options and then press
buttons to adjust each option’s setting.
Air/Cable Select antenna between Air and Cable.
Auto Scan Select Auto Scan to search the available Air or Cable
channels.
Show/Hide Show/Hide the selected channel.
Channel Number Display the current channel number.
Channel Label Display the current channel label.
Signal Information Display the information of current signal.
Κ۷Press buttons to select Support menu and then press OK button to view
the built-in user manual.
Support
USER’S MANUAL
MANUEL DE L’UTILISATEUR
MANUAL DEL USUARIO
WD55UH4530
18
En
CUSTOMIZING TV SETTINGS

Lock
Κ۷Press buttons to select ock menu and then press O button to enter. Use
the 0-9 buttons to input 4-digit password to enter the ock menu.
Κ۷Press buttons to select the following lock options and then press
buttons to adjust each option’s setting.
Note: the default password is “0000”.
Change Password
Use buttons to input the old password and then input
the new 4-digit password. Re-enter new password for
System Lock
Select to turn On/Off system lock. The following options
$~+#"۷:"<< D۷+<< D۷<*
accessible when you turn the system lock on.
USA
TV TV RATING: Press O button to lock or unlock
TV rating.
MPAA Select MPAA rating : N/A,G, PG, PG-13, R,
NC-17,or X.
Canada
Canada
English Select MPAA rating for English-speaking
Canada : E, C, C8+, G, PG, 14+, 18+.
Canada
French Select MPAA rating for Quebec Canada : E, G,
8 ans+, 13 ans+, 16 ans+, 18 ans+.
RRT ettin Set Rating Region Table.
Reset RRT Select to reset the RRT setting.
Clear ock Clear all lock settings.
19
En
COSTOMIZING TV SETTINGS

Κ۷Press buttons to select Picture menu and then press Obutton to enter.
Press buttons to select the following picture options and then press
buttons to adjust each option’s setting.
Picture
Picture Mode
Cycle among picture mode: Dynamic/Movie/Energy
Saving/User/Standard.
Alternative: you may press the P.MODE button to
select the picture mode directly.
Blue Screen Allow the blue background to turn On/Off during weak or
no signal conditions.
Brightness Increase or decrease the amount of white in the picture.
(For User mode)
Contrast Adjust the difference between light and dark levels in
the pictures. (For User mode)
Color Control the color intensity. (For User mode)
Sharpness Adjust the level of crispness in the edges between light
and dark areas of the picture. (For User mode)
Tint Adjust the balance between red and green levels.
Color Temp Cycle among color temperatures: Cool/Normal/Warm.
Advanced Setting
Color ace To adjust the following settings: Color
Mode, Color, Hue, Saturation, Brightness and Reset.
White alance To adjust the settings of white balance.
MEMC Cycle among Motion Estimate and Motion
Compensation modes:Middle/High/Off/Low.
Standard
20
En
CUSTOMIZING TV SETTINGS

Κ۷Press buttons to select Net ork menu and then press O button to enter.
Press buttons to select the following network options and then press
buttons to adjust each option’s setting.
Network
Network Settings
Select two types of network: Wireless Network or Wired
Network.
=H
Deactivate Vudu Deactivate Vudu and clear the account information.
Electronic Serial Number
Auto
Network Status Show the network status.
THTF4KOTT-00000000000000000000
000100029265
Scanning.Please wait...
21
En
COSTOMIZING TV SETTINGS

Κ۷Press buttons to select Audio menu and then press Obutton to enter.
Press buttons to select the following audio options and then press
buttons to adjust each option’s setting.
Audio
Reminder for internet connection:
ΚBelow occasions are possible while your internet is connected to enjoy your OTT
services.
Κ1.Please check your internet signal strength while internet is connected, signal
strength below 50 may result bad connection and non-smooth picture.
Κ2.To enter OTT services, 30 seconds may be required for internet connection.
Recommended 10Mb above internet speed
Sound Mode
Allow the selection of an audio-enhancement technique:
Standard/Music/Movie/User.
Alternative you may press the .MODE button to select
the sound mode directly.
Bass Control the relative intensity of lower-pitched sounds. (For
User mode)
Treble Control the relative intensity of higher-pitched sounds. (For
User mode)
Balance Adjust the relative volume of the speaker in a multiple
speaker system.
SPDIF Mode Select the digital audio output mode between RAW/PCM.
Surround Sound Turn On/Off to provide an enhanced listening experience.
Auto Volume Turn On/Off to automatically control volume levels.
Audio Language Select audio language among: English, French, Spanish
22
En
COSTOMIZING TV SETTINGS

23
En
PARENTA CONTRO
Press the MENU button on the main unit or on the remote control and then press
buttons to select OC menu. Use the buttons to input the 4-digit password to enter
the OC menu. If used, this option feature can "block'' undesirable programming from
appearing on the TV. Parental Control offers the user a wide variety of options and
settings that restrict or "block'' the programming that can appear on the TV. Parental
Control allows the user to define which program rating they consider acceptable for
younger more sensitive viewer. It can be preset and turned either on or off by the user
%"D
DG
+DG
Industry; both rating systems should be used and based on the ages of children.
Overview
DDG"$DG*
a rating for MPAA, from the selections below,as well as ratings from the TV Parental
Guidelines Rating Systems below, using the Age Block option for General Audiences, and
for children.In addition, you may wish to add additional restrictions from the content block
menu, and submenus examples below.
Things to Consider before Setting up Parental Control
Determine which rating you consider acceptable to the viewer. (For example,if you choose
TV-PG, more restrictive ratings will be automatically blocked; the viewer will not be able
۷|۷DG%}"DG%"۷DG%>#۷۷*۷₢ȑ۷۷۷۷۷
source entirely. (Blocks the signal sent by the equipment, such as VCR, connected to the
DG#^G*₢ٞ۷"
program "Content" based on individual parameters such as: Strong Dialog, Bad Language,
Sex Scenes,Violence Scenes or Fantasy. Violent Scenes; in Content Blk option. Select
a secret password, in the Set Password option, using the numbers keys on the remote
control.Save the password, it is the only way to access the Parental Control menu and
change rating setting, or turn off Parental Control.
•You can set different Parental Control viewing restrictions for general audiences
and for children, both can be active at the same time.
•Simply specifying one content block such as Sex Scenes, will not automatically
restrict the programming that appears from the video sources.
•Even If you choose to leave the AUX Inputs unblocked, the ratings you specify will
automatically restrict the programming that appears from the video sources.
•You cannot disable Parental Control by disconnecting the TV from power. Block
hours will be automatically reset to the original block time setting specified if power is
disconnected.

24
En
Motion Picture Association o A erica MPAA Ratin yste
Grade Meanin
GGeneral Audiences Content not offensive to most viewers.
PG Parental Guidance
Suggested Content is such that parents may not want their
children to view the program.
PG Parents Strongly
Cautioned
Program is inappropriate for preteens, with a greater
degree of offensive material suggested than a PG
rated program.
RRestricted Not for children under 17-contains strong element of
sex and/or violence.
NC No children under
age 17 Not for children under 17-under any circumstances.
Contains strong sexual content.
Hard Core Films Same as NC-17 rating.
No Ratin No Rating MPAA did not rate
T Parental Guideline Ratin yste
Grade Meanin
TAll Children Content not offensive to most viewers.
TDirected to Older
Children Considered suitable for children over 7- may contain
fantasy violence scenes.
TG General Audience Considered suitable for all audience; children may
watch unattended.
TPG Parental Guidance
Suggested
Suggested unsuitable for younger children-may
contain suggestive language, bad language, sex and
violence scenes.
TParents Strongly
Cautioned unsuitable for children under 14 - may contain strong
language, bad language, sex, and violence scenes.
TMA Mature Audience
Only Adults only- may contain strong language, bad
language, sex, and violence scenes.
Canadian Rating:
$%%&$$'$()'"'"'*+)'*()
$,-"'()'*/)'*1)'*()
Note:2!&$344562!&7
'2!&783'62!&"'
4432!&"'2!&"'2!&*+'2!&9#
PARENTAL CONTROL

25
En
TROU E OOTING
If your TV does not operate normally or cannot be turned on, please check the following
troubleshooting questions. Remember also to check any other connected electronic
device, such as DVD or Blu-ray player to pinpoint the problem. If the TV still fails to operate
normally, please contact technical support.
The T does not o erate ro erly
The TV does not respond
when pressing any
buttons
Κ۷ The TV may freeze up during use. Disconnect the power
cord from the power socket for a few minutes. Reconnect the
power cord and try to operate it again as usual.
TV cannot be switched on
Κ۷Check that the TV is connected to the power supply.
Κ۷Make sure all connected AV devices are switched off before
switching on your TV.
The remote control does
not work
Κ۷Check to see if there are any objects between the TV and the
remote control causing an obstruction. Ensure that you are
pointing the remote control directly at the TV.
Κ۷Ensure that the batteries are installed with the correct polarity
(+ to +, - to -).
Κ۷Install new batteries.
Power is suddenly turned
off
Κ۷Check the power of the TV. The power supply maybe
interrupted.
Κ۷Check if the sleep timer is set.
Κ۷Check whether the Auto Standby is activated.
The ideo unction does not ork
No picture & No Sound
Κ۷Check whether the TV is switched on.
Κ۷ Try another channel. The problem may be caused by the
broadcaster.
Picture appears slowly
after switching on
Κ۷ This is normal; the image is muted during the TV startup
process. Please contact your service centre if the picture has
not appeared after minutes.
No or poor color or poor
picture
Κ۷Adjust the settings in the PICTURE menu.
Κ۷ Try another channel. The problem may be caused by the
broadcaster.
Κ۷Check if video cables are connected properly.
Horizontal/Vertical bar or
picture shaking
Κ۷Check for local interference such as an electrical appliance
or power tool.
Poor reception on some
channels
Κ۷The station or cable channel may be experiencing problems;
tune to another station.
Κ۷Station signal may be weak, reposition the antenna for better
reception.
Κ۷Check for sources of possible interference.
Lines or streaks in
pictures Κ۷Check antenna (change the position of the antenna.)
No pictures when
connecting HDMI Κ۷Check if the input source is HDMI1/HDMI2/HDMI3.
Pictures appear in wrong
ratio
Κ۷Adjust the Aspect Ratio settings in the SETUP menu or press
the ASPECT button on the remote control.

26
En
The audio unction does not ork
Picture OK but no sound
Κ۷Press the VOL +/- buttons.
Κ۷Sound muted? Press the MUTE button.
Κ۷Try another channel. The problem may be caused by the
broadcaster.
No output from one of the
speakers Κ۷Adjust the Balance settings in the AUDIO menu.
Unusual sound from
inside the TV
Κ۷A change in ambient humidity or temperature may result in
an unusual noise when the TV is switched on or off and does
not indicate a fault with the TV.
No sound when
connecting HDMI Κ۷Check if the input source is HDMI1/HDMI2/HDMI3.
Audio noise Κ۷Keep the RF coaxial cable away from the other connected
cables.
Pass ord
Lost password
Κ۷Select the SET Password setting in the LOCK menu, then
enter the following master password “8899”. The master
password clears your previous password and allows you to
enter a new password.
There is a ro le in PC ode
The signal is out of range
$*
Κ۷Adjust the resolution, horizontal frequency, or vertical
frequency.
Vertical bar or stripe on
background & Horizontal
Noise & Incorrect position Κ۷~#""?^G
Screen color is unstable
or show a single color Κ۷Check the signal cable.
Κ۷Reinstall the PC video card.
Maintainin
Κ۷ẇ₢ȑٞ۷DG۷₢ٞ۷"
warp or the screen may malfunction. Your TV works best in temperatures that are
comfortable to you.
+BBB!$@:*
B@!$@:*
DG

27
En
The FCC Wants You to Know
PECI ICATION
Panel Size 55 inch diagonally
Display Type TFT LED
Panel Technology TFT
Panel 60 Hz Vs. 120 Hz 60 Hz
Display Resolution 3840 x 2160
HDMI Support 3840 x 2160 60Hz
Panel Resolution 3840 x 2160
Aspect Ratio 16:9
Dynamic Contrast Ratio-Panel 1000:1
Response Time (G To G) 8 ms
Lamp Life (Typ. Hours) 20,000 hours
Horizontal Viewing Angle (At CR>10) 178
Vertical Viewing Angle (At CR>10) 178
Wall-mount(LxW-mm) 600*400 VESA(mm)

28
En
If you want to know about these APP information or get more service. Please refer to following
content.
t Netix
You can call the following telephone for more help: 866-579-7172
If your matter is regarding customer service, please refer to https://contactus.netix.com/help for
alternative contact information.
t YouTube
You can browse the following website for more help:
https://productforums.google.com/forum/#!categories/youtube/smart-tvs
t VUDU
You can call the following telephone for more help: 888-554-8838
t TG
You can call the following telephone for more help: 888-874-5411
t Pandora
You can send E-mail to Pandora for more help: pandora-support@pandora.com
t AccuWeather
You can send E-mail to AccuWeather for more help: CustomerService@AccuWeather.com
OTT APP SERVICE
