HUNAN FN LINK TECHNOLOGY 6188SUF 802.11b/g/n module User Manual WMDM 110G
FN-LINK TECHNOLOGY LIMITED 802.11b/g/n module WMDM 110G
User manual rev1

FN-LINK TECHNOLOGY LIMITED Proprietary & Confidential Information
欧智通科技
Fn-Link
6188S-UF
WiFi Single-band 1X1 802.11 b/g/n
Module Datasheet

6188S-UF
FN-LINK TECHNOLOGY LIMITED Proprietary & Confidential Information
1
Revision History
Date
Revision Content
Revised By
Version
2017-06-15
First Released
William Tan
V1.0
2017-07-15
Modified photo of module
William Tan
V1.1

6188S-UF
FN-LINK TECHNOLOGY LIMITED Proprietary & Confidential Information
1
Contents
1. Introduction....................................................................................................................................1
2. Features.......................................................................................................................................... 2
3.1 General Specification.............................................................................................................3
3.1.2 Recommended Operating Rating...............................................................................3
4. WiFi RF Specification.................................................................................................................. 3
4.1 2.4GHz RF Specification.......................................................................................................3
5. Power Consumption.................................................................................................................... 5
6. Pin Assignments...........................................................................................................................6
6.1 Pin Outline............................................................................................................................... 6
6.2 Pin Definition........................................................................................................................... 6
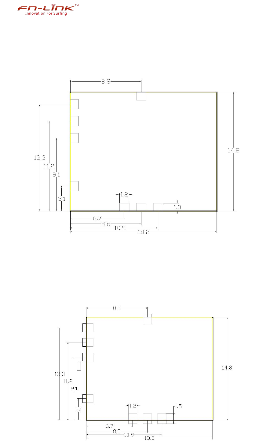
7. Dimensions.................................................................................................................................... 7
7.1 Physical Dimensions..............................................................................................................7
7.2 Module Physical Dimensions................................................................................................8
7.3 Layout Recommendation...................................................................................................... 8
7.4 Marking Description............................................................................................................... 9
8. Reference Design......................................................................................................................... 9
9. Recommended Reflow Profile................................................................................................ 10
10. Package Information............................................................................................................... 10

6188S-UF
FN-LINK TECHNOLOGY LIMITED Proprietary & Confidential Information
1
1. Introduction
6188S-UF is a small size and low profile of WiFi module, board size is
14.8mm*18.2mm with module thickness of 1.9mm. It can be easily manufactured on
SMT process and highly suitable for tablet PC, ultra book, mobile device and
consumer products. It provides USB interface for WiFi. The WiFi throughput can go
up to 150Mbps in theory by using 1x1 802.11b/g/n MIMO technology.
6188S-UF uses highly integrated WiFi single chip based on advanced COMS process.
6188S-UF integrates whole WiFi function blocks into a chip, such as USB/PCM, MAC,
BB, AFE, RFE, PA, EEPROM and LDO/SWR, except fewer passive components
remained on PCB.
This compact module is a total solution for Wi-Fi technology. The module is
specifically developed for Smart phones and Portable devices.

6188S-UF
FN-LINK TECHNOLOGY LIMITED Proprietary & Confidential Information
2
2. Features
Operate at ISM frequency bands (2.4GHz)
USB for WiFi
IEEE standards support: IEEE 802.11b, IEEE 802.11g, IEEE 802.11n, IEEE 802.11d,
IEEE 802.11e, IEEE 802.11h, IEEE 802.11i
Enterprise level security which can apply WPA/WPA2 certification for WiFi.
WiFi 1 transmitter and 1 receiver allow data rates supporting up to 150 Mbps
downstream and 150 Mbps upstream PHY rates
The block diagram of module is depicted in the figure below.

6188S-UF
FN-LINK TECHNOLOGY LIMITED Proprietary & Confidential Information
3
3. General Specification
3.1 General Specification
3.1.2 Recommended Operating Rating
Min.
Typ.
Max.
Unit
Operating Temperature
0
25
70
deg.C
VCC33
3.15
3.3
3.45
V
4. WiFi RF Specification
4.1 2.4GHz RF Specification
Feature
Description
Operating
Frequency
2.400~2.4835GHz
Standards
WiFi:
IEEE 802.11b, IEEE 802.11g, IEEE 802.11n, IEEE
802.11d, IEEE 802.11e, IEEE 802.11h, IEEE 802.11i
Modulation
WiFi:
802.11b: CCK(11, 5.5Mbps), QPSK(2Mbps),
BPSK(1Mbps),
802.11 g/n: OFDM
Model Name
6188S-UF
Product Description
Support WiFi functionality
Dimension
L x W x H: 14.8 x 18.2 x1.9 (typical) mm
WiFi Interface
Support USB2.0
Operating temperature
0°C to 70°C
Storage temperature
-40°C to 85°C

6188S-UF
FN-LINK TECHNOLOGY LIMITED Proprietary & Confidential Information
4
PHY Data rates WiFi:
802.11b: 11,5.5,2,1 Mbps
802.11g: 54,48,36,24,18,12,9,6 Mbps
802.11n: up to 150Mbps
EVM 802.11b /1Mbps : EVM≦-10dB
802.11b /11Mbps : EVM≦-10dB
802.11g /6Mbps : EVM≦-5dB
802.11g /54Mbps : EVM≦-25dB
802.11n /6.5Mbps : EVM≦-5dB
802.11n /65Mbps : EVM≦-28dB
802.11n /13.5Mbps : EVM≦-5dB
802.11n /135Mbps : EVM≦-28dB
Receiver Sensitivity
(WiFi)
802.11b@8% PER
1Mbps ≦-91dBm
2Mbps≦-89dBm
5.5Mbps≦-87dBm
11Mbps ≦-85dBm Max input level≥-8
802.11g@10% PER
6Mbps ≦-87dBm
9Mbps ≦-86dBm
12Mbps≦-84dBm
18Mbps≦-82dBm
24Mbps≦-79dBm
36Mbps≦-75dBm
48Mbps ≦-71dBm
54Mbps ≦-70dBm Max input level≥-20
802.11n@10% PER
HT20_MCS 0 ≦-87dBm HT40_MCS 0≦-84
HT20_MCS 1≦-84dBm HT40_MCS 1≦-81
HT20_MCS 2 ≦-82dBm HT40_MCS 2≦-79
HT20_MCS 3 ≦-79dBm HT40_MCS 3≦-76
HT20_MCS 4 ≦-75dBm HT40_MCS 4≦-72
HT20_MCS 5 ≦-71dBm HT40_MCS 5≦-68
HT20_MCS 6 ≦-70dBm HT40_MCS 6≦-67

6188S-UF
FN-LINK TECHNOLOGY LIMITED Proprietary & Confidential Information
5
HT20_MCS 7 ≦-69dBm HT40_MCS 7≦-66
Max input level≥-20
Operating Channel WiFi 2.4GHz:
11: (Ch. 1-11) – United States
Media Access
Control
WiFi: CSMA/CA with ACK
Antenna PCB Antenna
Network Architecture Ad-hoc mode (Peer-to-Peer )
Infrastructure mode
Software AP
WiFi Direct
Security WPA, WPA-PSK, WPA2, WPA2-PSK, WEP 64bit & 128bit,
IEEE 802.11x, IEEE 802.11i
OS Supported Android /Linux/ Win CE /iOS /XP/WIN7
Host Interface USB2.0
5. Power Consumption
Power Consumption
(Typical by using
SWR)
TX Mode: (Throughput mode) 170mA (MCS7/BW40/13dBm)
RX Mode: (Throughput mode) 130mA (MCS7/BW40/-60dBm)
Associated Idle power saving with DTIM=3 2.1mA

6188S-UF
FN-LINK TECHNOLOGY LIMITED Proprietary & Confidential Information
6
6. Pin Assignments
6.1 Pin Outline
< TOP VIEW >
6.2 Pin Definition
NO
Name
Type
Description
1
GND
-
Ground connections
2
USB_DP
I/O
USB2.0 differential pair for WLAN
3
USB_DM
I/O
USB2.0 differential pair for WLAN
4
VDD33
P
Main power voltage source input 3.3V
5
GND
-
Ground connections
6
RF0
I/O
Wlan RF I/O, the pin can float if use internal antenna
7
GND
-
Ground connections
8
GND
-
Ground connections

6188S-UF
FN-LINK TECHNOLOGY LIMITED Proprietary & Confidential Information
7
7. Dimensions
7.1 Physical Dimensions
< TOP VIEW > < Side View >
(Unit: mm)

6188S-UF
FN-LINK TECHNOLOGY LIMITED Proprietary & Confidential Information
8
7.2 Module Physical Dimensions
(Unit: mm)
< TOP VIEW >
7.3 Layout Recommendation
(Unit: mm)
< TOP VIEW >

6188S-UF
FN-LINK TECHNOLOGY LIMITED Proprietary & Confidential Information
9
7.4 Marking Description
<TOP VIEW>
8. Reference Design

6188S-UF
FN-LINK TECHNOLOGY LIMITED Proprietary & Confidential Information
10
9. Recommended Reflow Profile
Referred to IPC/JEDEC standard.
Peak Temperature : <250°C
Number of Times : 2 times
10. Package Information
the take-up package
2.5℃/se
2.5°C/se
40~70 sec
250℃

6188S-UF
FN-LINK TECHNOLOGY LIMITED Proprietary & Confidential Information
11
Using self-adhesive tape
Size of black tape:24mm*32.6m the cover tape :21.3mm*32.6m
Color of plastic disc:blue
A roll of 2000pcs
NY bag size:460mm*385mm size :350*350*35mm
The packing case size:350*210*370mm

6188S-UF
FN-LINK TECHNOLOGY LIMITED Proprietary & Confidential Information
12
This device complies with Part 15 of the FCC Rules / Industry Canada
licence-exempt
RSS standard(s). Operation is subject to the following two conditions: (1) this device
may not cause harmful interference, and (2) this device must accept any interference
received, including interference that may cause undesired operation.
Le présent appareil est conforme aux CNR d'Industrie Canada applicables aux
appareils radio exempts de licence. L'exploitation est autorisée aux deux conditions
suivantes : (1) l'appareil ne doit pas produire de brouillage, et (2) l'utilisateur de
l'appareil doit accepter tout brouillage radioélectrique subi, même si le brouillage est
susceptible d'en compromettre le fonctionnement.
Changes or modifications not expressly approved by the party
responsible for compliance could void the user's authority to operate the
equipment.
This equipment has been tested and found to comply with the limits for
a Class B digital device, pursuant to part 15 of the FCC Rules. These
limits are designed to provide reasonable protection against harmful
interference in a residential installation. This equipment generates
uses and can radiate radio frequency energy and, if not installed and
used in accordance with the instructions, may cause harmful interference
to radio communications. However, there is no guarantee that interference
will not occur in a particular installation. If this equipment does cause
harmful interference to radio or television reception, which can be
determined by turning the equipment off and on, the user is encouraged
to try to correct the interference by one or more of the following
measures:
—Reorient or relocate the receiving antenna.
—Increase the separation between the equipment and receiver.
—Connect the equipment into an outlet on a circuit different from that
to which the receiver is connected.
—Consult the dealer or an experienced radio/TV technician for help.
To satisfy FCC / IC RF exposure requirements, a separation distance of 20 cm or more
should be maintained between the antenna of this device and persons during device
operation.
To ensure compliance, operations at closer than this distance is not recommended.
Les antennes installées doivent être situées de facon à ce que la population ne puisse
y être exposée à une distance de moin de 20 cm. Installer les antennes de facon à ce
que le personnel ne puisse approcher à 20 cm ou moins de la position centrale de l’

6188S-UF
FN-LINK TECHNOLOGY LIMITED Proprietary & Confidential Information
13
antenne.
La FCC des éltats-unis stipule que cet appareil doit être en tout temps éloigné d’au
moins 20 cm des personnes pendant son functionnement.
Information for the OEM Integrators
This device is intended for OEM integrators only. Please see the full grant of
equipment document for restrictions.
Label Information to the End User by the OEM or Integrators
If the FCC ID of this module is not visible when it is installed inside another device,
then the outside of the device into which the module is installed must be label with
“Contains FCC ID:2AATL-6188SUF and IC: 12425A-6188SUF”.