Harbor Freight 60338 Owner S Manual
2014-07-05
: Harbor-Freight Harbor-Freight-60338-Owner-S-Manual harbor-freight-60338-owner-s-manual harbor-freight pdf
Open the PDF directly: View PDF
.
Page Count: 20


Item 60338
Page 2 For Generator technical questions, please call 1-800-444-3353.
For Engine technical questions, please call 1-800-520-0882.
SAFETY OPERATION MAINTENANCESETUP
Table of Contents
Safety ......................................................... 2
Setup .......................................................... 6
Specifications ............................................. 6
Operation .................................................... 8
Maintenance .............................................. 11
Parts List and Diagram .............................. 16
Warranty .................................................... 18
WARNING SYMBOLS AND DEFINITIONS
This is the safety alert symbol. It is used to alert you to potential personal injury hazards.
Obey all safety messages that follow this symbol to avoid possible injury or death.
Indicates a hazardous situation which, if not avoided,
will result in death or serious injury.
Indicates a hazardous situation which, if not avoided,
could result in death or serious injury.
Indicates a hazardous situation which, if not avoided,
could result in minor or moderate injury.
Addresses practices not related to personal injury.
IMPORTANT SAFETY INSTRUCTIONS
INSTRUCTIONS PERTAINING TO A RISK OF FIRE,
ELECTRIC SHOCK, OR INJURY TO PERSONS
WARNING – When using tools, basic precautions should always be followed, including the following:
Set up Precautions
1. Gasoline fuel and fumes are flammable,
and potentially explosive. Use proper fuel
storage and handling procedures. Do not store
fuel or other flammable materials nearby.
2. Have multiple ABC class fire
extinguishers nearby.
3. Operation of this equipment may create sparks
that can start fires around dry vegetation. A
spark arrestor may be required. The operator
should contact local fire agencies for laws or
regulations relating to fire prevention requirements.
4. Set up and use only on a flat, level,
well-ventilated surface.
5. All connections and conduits from the
Generator to the load must only be installed
by trained and licensed electricians, and
in compliance with all relevant local, state,
and federal electrical codes and standards,
and other regulations where applicable.
6. Connections for standby power to a building
electrical system must be made by a qualified
electrician. The connection must isolate the
generator power from utility power, and must comply
with all applicable laws and electrical codes.
7. Wear ANSI-approved safety goggles,
heavy-duty work gloves, and dust
mask/respirator during set up.

Item 60338 Page 3
For Generator technical questions, please call 1-800-444-3353.
For Engine technical questions, please call 1-800-520-0882.
SAFETYOPERATIONMAINTENANCE SETUP
8. Use only lubricants and fuel
recommended in this manual.
9. Improper connections to a building electrical
system can allow electrical current from the
generator to backfeed into the utility lines. Such
backfeed may electrocute utility company workers
or others who contact the lines during a power
outage, and the generator may explode, burn, or
cause fires when utility power is restored. Consult
the utility company and a qualified electrician if
intending to use the generator for back up power.
10. Do not operate the Generator before grounding.
The Generator must be earth-grounded
in accordance with all relevant electrical
codes and standards before operation.
Operating Precautions
1. CARBON MONOXIDE HAZARD
Using a generator indoors CAN KILL
YOU IN MINUTES.
Generator exhaust contains carbon
monoxide. This is a poison you cannot
see or smell.
NEVER use inside a home or garage, EVEN IF doors
and windows are open.
Only use OUTSIDE and far away from windows,
doors, and vents.
2. Never use a generator indoors, including in
garages, basements, crawl spaces and sheds.
Opening doors and windows or using fans will NOT
prevent carbon monoxide build up in the home.
3. When using generators, keep them outdoors
and far away from open doors, windows,
and vents to avoid toxic levels of carbon
monoxide from building up indoors.
4. If you start to feel sick, dizzy, or weak while
using a generator, get to fresh air right away.
The carbon monoxide from generators can
quickly lead to full incapacitation and death.
5. Keep children away from the equipment,
especially while it is operating.
6. Keep all spectators at least six feet
from the Engine during operation.
7. Fire Hazard! Do not fill gas tank while engine
is running. Do not operate if gasoline has been
spilled. Clean spilled gasoline before starting engine.
Do not operate near pilot light or open flame.
8. Do not touch engine during use. Let engine
cool down before service or storage.
9. Never store fuel or other flammable
materials near the engine.
10. If the plugged in product operates abnormally
or unusually slow, immediately stop using the
generator as a power source. Always read and
adhere to the instruction manual of the product
to be powered, to make sure that it can be safely
and efficiently powered by a portable generator.
11. Before connecting an appliance or power
cord to the generator: Make sure that it is in
good working order. Faulty appliances or power
cords can create a potential for electrical shock.
12. Do not exceed the maximum power rating of
the generator. Make sure that the total electrical
rating of the all of the tools or appliances plugged
into the generator at the same time does not exceed
that of the generator. Check that the startup surge
will not be beyond the limit of the Generator.
13. Avoid substantially overloading which will
trip the circuit breaker. Slightly overloading
the generator may not trip the circuit breaker,
but will lead to premature generator failure.
14. Do not attempt to connect or disconnect
load connections while standing in
water, or on wet or soggy ground.
15. Do not touch electrically energized parts of
the Generator and interconnecting cables
or conductors with any part of the body, or
with any non-insulated conductive object.
Set up Precautions (cont.)

Item 60338
Page 4 For Generator technical questions, please call 1-800-444-3353.
For Engine technical questions, please call 1-800-520-0882.
SAFETY OPERATION MAINTENANCESETUP
16. Connect the Generator only to a load or
electrical system (120 volt) that is compatible
with the electrical characteristics and
rated capacities of the Generator.
17. Insulate all connections and disconnected wires.
18. Guard against electric shock. Prevent
body contact with grounded surfaces such as
pipes, radiators, ranges, and refrigerators.
19. Only use a suitable means of transport and
lifting devices with sufficient weight bearing
capacity when transporting the generator.
20. Secure the Generator on transport vehicles to
prevent the tool from rolling, slipping, and tilting.
21. Industrial applications must
follow OSHA requirements.
22. Do not leave the Generator unattended when it is
running. Turn off the Generator (and remove safety
keys, if available) before leaving the work area.
23. The Generator engine can produce high
noise levels. Prolonged exposure to noise levels
above 85 dBA is hazardous to hearing. Always
wear ear protection when operating or working
around the gas engine while it is operating.
24. Wear ANSI-approved safety glasses
and hearing protection during use.
25. People with pacemakers should consult their
physician(s) before use. Electromagnetic
fields in close proximity to a heart pacemaker
could cause pacemaker interference or
pacemaker failure. Caution is necessary when
near the engine’s magneto or recoil starter.
26. Use only accessories that are recommended
by Harbor Freight Tools for your model.
Accessories that may be suitable for one
piece of equipment may become hazardous
when used on another piece of equipment.
27. Do not operate in explosive atmospheres,
such as in the presence of flammable
liquids, gases, or dust. Gasoline-powered
engines may ignite the dust or fumes.
28. Keep grounded conductive objects, such as
tools, away from exposed, live electrical parts
and connections to avoid sparking or arcing.
These events could ignite fumes or vapors.
29. Stay alert, watch what you are doing
and use common sense when operating
this piece of equipment. Do not use this
piece of equipment while tired or under the
influence of drugs, alcohol or medication.
30. Dress properly. Do not wear loose clothing or
jewelry. Keep hair, clothing and gloves away
from moving parts. Loose clothes, jewelry or
long hair can be caught in moving parts.
31. Parts, especially exhaust system components,
get very hot during use. Stay clear of hot parts.
32. Do not cover the generator or its
engine during operation.
33. Keep the generator, its engine, and
surrounding area clean at all times.
34. Use the generator, accessories, etc., in
accordance with these instructions and in
the manner intended for the particular type of
equipment, taking into account the working
conditions and the work to be performed. Use
of the equipment for operations different from those
intended could result in a hazardous situation.
35. Do not operate the generator with known
leaks in the engine’s fuel system.
36. This product contains or, when used,
produces a chemical known to the State of
California to cause cancer and birth defects
or other reproductive harm. (California
Health & Safety Code § 25249.5, et seq.)
37. When spills of fuel or oil occur, they must
be cleaned up immediately. Dispose of fluids
and cleaning materials as per any local, state, or
federal codes and regulations. Store oil rags in
a bottom-ventilated, covered, metal container.
38. Keep hands and feet away from moving parts. Do
not reach over or across generator while operating.
39. Before use, check for misalignment or binding
of moving parts, breakage of parts, and any
other condition that may affect the generator’s
operation. If damaged, have the generator
serviced before using. Many accidents are
caused by poorly maintained equipment.
40. Use the correct generator for the
application. Do not modify the generator or
its engine, and do not use the generator for
a purpose for which it is not intended.
Operating Precautions (cont.)

Item 60338 Page 5
For Generator technical questions, please call 1-800-444-3353.
For Engine technical questions, please call 1-800-520-0882.
SAFETYOPERATIONMAINTENANCE SETUP
Service Precautions
1. Before service, maintenance, or cleaning:
a. Unplug all devices from the generator.
b. Turn the engine switch to its “OFF” position.
c. Allow the engine to completely cool.
d. Then, remove the spark plug
cap from the spark plug.
2. Keep all safety guards in place and in
proper working order. Safety guards include
muffler, air cleaner, mechanical guards,
and heat shields, among other guards.
3. Keep all electrical equipment clean and
dry. Replace any wiring where the insulation is
cracked, cut, abraded, or otherwise degraded.
Replace terminals that are worn, discolored, or
corroded. Keep terminals clean and tight.
4. Do not alter or adjust any part of the
equipment or its engine that is sealed by the
manufacturer or distributor. Only a qualified
service technician may adjust parts that may
increase or decrease governed engine speed.
5. Wear ANSI-approved safety goggles,
heavy-duty work gloves, and dust
mask/respirator during service.
6. Maintain labels and nameplates on
the equipment. These carry important
information. If unreadable or missing, contact
Harbor Freight Tools for a replacement.
7. Have the equipment serviced by a qualified
repair person using only identical replacement
parts. This will ensure that the safety of the
equipment is maintained. Do not attempt any service
or maintenance procedures not explained in this
manual or any procedures that you are uncertain
about your ability to perform safely or correctly.
8. Store equipment out of the reach of children.
9. Follow scheduled engine and
equipment maintenance.
Refueling:
1. Do not smoke, or allow sparks, flames,
or other sources of ignition around the
equipment, especially when refuelling.
2. Do not refill the fuel tank while the
engine is running or hot.
3. TO PREVENT FUEL LEAKAGE AND FIRE
HAZARD, Do not overfill with fuel. Fill with
fuel according to the Fuel Level information
below the Specification chart for your model.
4. Do not fill fuel tank to the top. Leave a little
room for the fuel to expand as needed.
5. Refuel in a well-ventilated area only.
6. Wipe up any spilled fuel and allow excess
to evaporate before starting engine. To
prevent FIRE, do not start the engine
while the smell of fuel hangs in the air.
SAVE THESE
INSTRUCTIONS.

Item 60338
Page 6 For Generator technical questions, please call 1-800-444-3353.
For Engine technical questions, please call 1-800-520-0882.
SAFETY OPERATION MAINTENANCESETUP
Functional Description
Specifications
Generator
Rated Output 120V~, 60Hz
800W (900W max)
Phase Single
Electrical Receptacle NEMA #5-20 120V
Engine
Displacement 63cc
Engine Type Horizontal Single Cylinder 2 stroke
EPA phase III, and CARB compliant
Cooling System Forced air cooled
Fuel Type 50:1 gas/oil mix ratio
Capacity 1.1 gallon
Run Time @ 50% load 5 hr.
Operational Volume 82 dB
The emission control system for this Generator’s Engine is warranted for standards set by the U.S. Environmental
Protection Agency and by the California Air Resources Board (also known as CARB). For warranty information, refer
to the last pages of this manual.
Components and Controls
Fuel Cap
Starter Handle
Fuel Valve
Power Switch
Choke
AC Receptacle
Circuit Breaker
Button
Ground Terminal
(on other side of unit)
Air Filter Cover
Figure A

Item 60338 Page 7
For Generator technical questions, please call 1-800-444-3353.
For Engine technical questions, please call 1-800-520-0882.
SAFETYOPERATIONMAINTENANCE SETUP
Initial Tool Set Up/Assembly
Read the ENTIRE IMPORTANT
SAFETY INFORMATION section at the
beginning of this manual including
all text under subheadings therein
before set up or use of this product.
TO PREVENT SERIOUS INJURY:
Operate only with proper spark arrestor installed.
Operation of this equipment may create sparks that
can start fires around dry vegetation.
A spark arrestor may be required.
The operator should contact local fire
agencies for laws or regulations relating
to fire prevention requirements.
At high altitudes, the engine’s carburetor, governor,
and any other parts that control the fuel-air ratio will
need to be adjusted by a qualified mechanic to allow
efficient high-altitude use and to prevent damage to the
engine and any other devices used with this product.
CAUTION: This generator is not intended to power
sensitive electronic equipment without the addition of an
appropriate line conditioner and surge protector (both not
included). Sensitive electronic equipment includes,
but is not limited to, audio/video equipment, some
television sets, computers, and printers. Sensitive
electronic equipment should be operated on approved
inverter type generators or pure sine wave generators.
Note: For additional information regarding the
parts listed in the following pages, refer to the
Assembly Diagram near the end of this manual.
Grounding
The Generator must be properly grounded
in accordance with all relevant electrical
codes and standards before operation. Have
the unit grounded by a qualified electrician
if you are not qualified to do so.
To ground the Generator, connect a #10 AWG
grounding wire (not included) from the Grounding
Terminal on the side of the unit to a grounding
rod (not included). The grounding rod must be an
earth-driven copper or brass rod (electrode) which
can adequately ground the Generator. Refer to
local regulations for ground source information.

Item 60338
Page 8 For Generator technical questions, please call 1-800-444-3353.
For Engine technical questions, please call 1-800-520-0882.
SAFETY OPERATION MAINTENANCESETUP
Operating Instructions
Read the ENTIRE IMPORTANT SAFETY INFORMATION section at the beginning of this
manual including all text under subheadings therein before set up or use of this product.
Inspect tool before use, looking for damaged, loose, and missing parts.
If any problems are found, do not use tool until repaired.
Inspect engine and equipment, looking for damaged, loose, and missing parts before set up
and starting. If any problems are found, do not use equipment until fixed properly.
Checking and Filling Fuel
WARNING! TO PREVENT SERIOUS
INJURY FROM FIRE:
Fill the fuel tank in a well-ventilated area
away from ignition sources. If the engine is
hot from use, shut the engine off and wait
for it to cool before adding fuel.
Do not smoke.
Note: Do not use gasoline containing more than
10% ethanol (E10). Do not use E85 ethanol.
Note: Do not use gasoline that has been stored in a
metal fuel container or a dirty fuel container. It can
cause particles to enter the carburetor, effecting
engine performance and/or causing damage.
CAUTION! Your Warranty is VOID if the Engine’s
Fuel Tank is not filled with the proper mixture (50:1)
of unleaded gasoline and 2-cycle oil before each
use. Before each use, check the fuel level. Do not
run the Engine with an improper unleaded gasoline/2-
cycle oil mixture. Running the Engine with an improper
mixture WILL permanently damage the Engine.
1.
1 GALLON
UNLEADED
GASOLINE
2.5 FLUID OUNCES
2-CYCLE OIL
APPROVED
CONTAINER
Figure B
The Fuel Tank holds approximately 1 gallon of fuel.
2. To obtain the proper gasoline and
2-cycle oil mixture, mix 2.5 fluid ounces of 2-cycle
oil with 1 gallon of unleaded gasoline into
an approved container. Then gently agitate the
container to thoroughly mix the gasoline/2-cycle oil.
3. To fill the Fuel Tank:
a. Wipe off the Fuel Cap and the surrounding area.
b. Unscrew, and remove the Fuel Cap.
c. Remove the Strainer and remove any dirt
and debris. Then replace the Strainer.
d. Fill the Fuel Tank to about 1 inch under
the fill neck of the Tank with the pre-mixed
unleaded gasoline/2-cycle oil mixture.
e. Replace the Fuel Cap.
Start Procedure:
Before starting the Engine:
a. Inspect the Generator and Engine.
b. Fill the Fuel Tank with the proper
amount and type of unleaded
gasoline and 2-cycle oil.

Item 60338 Page 9
For Generator technical questions, please call 1-800-444-3353.
For Engine technical questions, please call 1-800-520-0882.
SAFETYOPERATIONMAINTENANCE SETUP
1. Open the Fuel Valve.
2. Turn the Engine Choke Lever to its “CHOKE” position. Set
the Choke Lever in the “RUN” position when starting a
warm Engine.
3. Turn the Engine Power Switch ON.
4. Grasp the Starter Handle and pull slowly until resistance is
felt. While holding the Handle, allow the Starter Rope to
rewind slowly. Then, pull the Starter Handle with a rapid,
full arm stroke. Once again while holding the Handle, allow
the Rope to rewind slowly. Repeat as necessary, until the
Engine starts.
5. After the Engine starts and warms up, slowly move the
Choke Lever to its “RUN” position.
IMPORTANT: Allow the Engine to run at no
load until warm (approx. 3 minutes) after each
start-up to allow the Engine to stabilize.
Open
Fuel
Valve
Close
Choke
Power ON
Open
Choke
Break-in Period:
Breaking-in the Engine will help to ensure proper
equipment and Engine operation, and will extend
the Engine’s lifespan. The warranty is void if
the Engine is not broken in properly. The first
25 hours of operation is the break-in period.
During this time frame, DO NOT exceed 75%
of the Generator’s load limit. In other words,
the maximum load during this break-in period
should be no more than 600 watts.
Under normal operating conditions subsequent
maintenance follows the schedule explained in
the MAINTENANCE AND SERVICING section.

Item 60338
Page 10 For Generator technical questions, please call 1-800-444-3353.
For Engine technical questions, please call 1-800-520-0882.
SAFETY OPERATION MAINTENANCESETUP
Connecting Loads to the Generator
Load And Circuit Breaker:
1. The total combined load through the outlet
on the Generator must not exceed the rated
maximum power (800 watts) of the unit.
2. Always reduce the load if the AC Circuit
Breaker turns off. Once the load is reduced,
press the Circuit Breaker Button to reset
the Generator and continue operation.
Calculate Power Draw:
Power draw can be calculated by multiplying volts
and amps. The resulting number is wattage.
• Never exceed the rated maximum wattage
(800) for the Generator or outlet.
• Refer to appliance/tool owner’s manuals to
determine the wattage of electrical load devices.
• Long power cords and extension
cords draw additional power. Keep
cord length at a minimum.
Wattage Estimates
Wattages listed below are estimates for that type
of equipment only. Check nameplate wattages
on all loads before connecting to Generator.
This Unit Can Power Any
One of the Following Items:
Running
Watts
Start-up
Watts
1/4 HP Air Compressor 600 900
1/6 HP Motor 500 800
3/8" Drill 400 600
Mini Refrigerator 400 700
Table/Box Fan 200
15 Amp Battery Charger 380
String Trimmer 350
Hedge Trimmer 500
Radio 50
Ten 75 Watt Light Bulbs 750
1. Allow the Engine to run at no load until
warm (approx. 3 minutes) after each start-
up to allow the Engine to stabilize.
2.
Figure C
Plug the power cord of the 120 volt appliance/tool
into the 120 volt AC Outlet on the Generator.
Note: Do not allow the generator to completely run
out of fuel with devices attached. A generator’s
output may sharply spike as it runs out of
fuel, causing damage to attached devices.
3.
Figure D
When finished using the appliance/tool, turn it off and
unplug it from the AC Outlet on the Generator.
Generator Shut Off:
1. Remove all electrical load devices
from the Generator.
2.
Figure E
Power OFF
Turn off the Generator’s Power
Switch to stop the Engine.
4.
Figure F
Close
Fuel
Valve
Turn the Fuel Valve to its “OFF” position.
5. Allow the Generator to completely cool before storing.

Item 60338 Page 11
For Generator technical questions, please call 1-800-444-3353.
For Engine technical questions, please call 1-800-520-0882.
SAFETYOPERATIONMAINTENANCE SETUP
User-Maintenance Instructions
TO PREVENT SERIOUS INJURY FROM ACCIDENTAL OPERATION:
Turn the Power Switch of the equipment to its “OFF” position, wait for the engine to cool, and disconnect
the spark plug cap before performing any inspection, maintenance, or cleaning procedures.
TO PREVENT SERIOUS INJURY FROM EQUIPMENT FAILURE:
Do not use damaged equipment. If abnormal noise, vibration, or excess
smoking occurs, have the problem corrected before further use.
Follow all service instructions in this manual. The engine may fail critically if not serviced properly.
Many maintenance procedures, including any not detailed in this manual, will need to be
performed by a qualified technician for safety. If you have any doubts about your ability to safely
service the equipment or engine, have a qualified technician service the equipment instead.
Cleaning, Maintenance, and Lubrication
Note: This maintenance schedule is intended solely as a general guide. If performance decreases or if
equipment operates unusually, check systems immediately. The maintenance needs of each piece of equipment
will differ depending on factors such as duty cycle, temperature, air quality, fuel quality, and other factors.
Note: The following procedures are in addition to the regular checks and maintenance
explained as part of the regular operation of the engine and equipment.
Procedure Before
Each Use
Monthly or
every 20
hr. of use
Every 3 mo. or
50 hr. of use
Every 6 mo. or
100 hr. of use
Yearly or
every 300
hr. of use
Every
2 Years
Brush off outside of engine
Check engine fuel/oil mixture level
Check air cleaner
Check deposit cup
Clean/replace air cleaner *
Check and clean spark plug
1. Check/adjust idle speed
2. Check/adjust valve clearance
3. Clean fuel tank, strainer
and carburetor
4. Clean carbon build-up from
combustion chamber
** **
Replace fuel line if necessary **
*Service more frequently when used in dusty areas.
**Theseitemsshouldbeservicedbyaqualiedtechnician.

Item 60338
Page 12 For Generator technical questions, please call 1-800-444-3353.
For Engine technical questions, please call 1-800-520-0882.
SAFETY OPERATION MAINTENANCESETUP
Checking and Filling Fuel
WARNING! TO PREVENT SERIOUS
INJURY FROM FIRE:
Fill the fuel tank in a well-ventilated area
away from ignition sources. If the engine is
hot from use, shut the engine off and wait
for it to cool before adding fuel.
Do not smoke.
Note: Do not use gasoline containing more than
10% ethanol (E10). Do not use E85 ethanol.
Note: Do not use gasoline that has been stored in a
metal fuel container or a dirty fuel container. It can
cause particles to enter the carburetor, effecting
engine performance and/or causing damage.
CAUTION! Your Warranty is VOID if the Engine’s
Fuel Tank is not filled with the proper mixture (50:1) of
unleaded gasoline and 2-cycle oil before each use.
Before each use, check the fuel level. Do not run the
Engine with an improper unleaded gasoline/2-cycle
oil mixture. Running the Engine with an improper
mixture WILL permanently damage the Engine.
1.
1 GALLON
UNLEADED
GASOLINE
2.5 FLUID OUNCES
2-CYCLE OIL
APPROVED
CONTAINER
Figure G
The Fuel Tank holds approximately 1 gallon of fuel.
2. To obtain the proper gasoline and
2-cycle oil mixture, mix 2.5 fluid ounces of 2-cycle
oil with 1 gallon of unleaded gasoline into
an approved container. Then gently agitate the
container to thoroughly mix the gasoline/2-cycle oil.
3. To fill the Fuel Tank:
a. Wipe off the Fuel Cap and the surrounding area.
b. Unscrew, and remove the Fuel Cap.
c. Remove the Strainer and remove any dirt
and debris. Then replace the Strainer.
d. Fill the Fuel Tank to about 1 inch under
the fill neck of the Tank with the pre-mixed
unleaded gasoline/2-cycle oil mixture.
4. Replace the Fuel Cap.
Air Filter Element Maintenance
Air Filter Cover
Air Filter Element
Generator Body
1. Remove the air filter cover and the air filter element.
2. Cleaning:
• For “paper” filter elements:
To prevent injury from dust and debris,
wear ANSI-approved safety goggles,
NIOSH-approved dust mask/respirator, and
heavy-duty work gloves. In a well-ventilated
area away from bystanders, use pressurized
air to blow dust out of the air filter. If this does
not get the filter clean, replace it.
• For foam filter elements:
Wash the element in warm water and
mild detergent several times. Rinse.
Squeeze out excess water and allow it to dry
completely. Soak the filter in lightweight oil
briefly, then squeeze out the excess oil.
3. Install the new filter or the cleaned filter.
Secure the Air Cleaner Cover before use.

Item 60338 Page 13
For Generator technical questions, please call 1-800-444-3353.
For Engine technical questions, please call 1-800-520-0882.
SAFETYOPERATIONMAINTENANCE SETUP
Spark Plug Maintenance
1. Disconnect spark plug cap from end of plug.
Clean out debris from around spark plug.
2. Using a spark plug wrench, remove the spark plug.
3. Inspect the spark plug:
If the electrode is oily, clean it using a clean, dry
rag. If the electrode has deposits on it, polish it
using emery paper. If the white insulator is cracked
or chipped, the spark plug needs to be replaced.
NOTICE: Using an incorrect spark plug may
damage the engine. See the Specifications chart
for your Generator for the type and gap required.
4. When installing a new spark plug, adjust
the plug’s gap to the specification on the
Specifications chart. Do not pry against the
electrode, the spark plug can be damaged.
5. Install the new spark plug or the cleaned spark plug
into the engine. Gasket-style: Finger-tighten until the
gasket contacts the cylinder head, then about 1/2-2/3
turn more.
Non-gasket-style: Finger-tighten until the plug
contacts the head, then about 1/16 turn more.
NOTICE: Tighten the spark plug properly.
If loose, the spark plug will cause the engine
to overheat. If overtightened, the threads
in the engine block will be damaged.
6. Apply spark plug boot protector to the end of the
spark plug and reattach the wire securely.
Storage
When the equipment is to remain idle for longer than
20 days, prepare the engine for storage as follows:
1. CLEANING:
Wait for engine to cool, then clean engine with
dry cloth. NOTICE: Do not clean using water.
The water will gradually enter the engine and cause
rust damage.
Apply a thin coat of rust preventive
oil to all metal parts.
2. FUEL:
WARNING! TO PREVENT SERIOUS
INJURY FROM FIRE:
Drain the fuel tank in a well-ventilated area
away from ignition sources. If the engine is
hot from use, shut the engine off and wait
for it to cool before draining fuel.
Do not smoke.
a.
Drain Plug
Air Filter Assembly
Cylinder
Assembly
Place a funnel leading to a proper gasoline
container below the carburetor.
b. Remove the drain bolt from the bottom of the
carburetor bowl and allow the fuel to drain.
If present on your model, remove the small
sediment cup next to the bowl and allow
the fuel to drain from there as well.
c. Open the fuel valve. After all fuel has
drained, reinstall the drain bolt and sediment
cup (if equipped). Tighten securely.
3. LUBRICATION:
a. Clean out area around spark plug. Remove
spark plug and pour one tablespoon of engine
oil into cylinder through spark plug hole.
b. Replace spark plug, but leave spark
plug cap disconnected.
c. Pull Starter Handle to distribute oil in cylinder.
Stop after one or two revolutions when you
feel the piston start the compression stroke
(when you start to feel resistance).
4. BATTERY:
Disconnect battery cables (if equipped).
Recharge batteries monthly while in storage.
5. STORAGE AREA:
Cover and store in a dry, level, well-ventilated
area out of reach of children. Storage area
should also be away from ignition sources, such
as water heaters, clothes dryers, and furnaces.
6. AFTER STORAGE:
Before starting the engine after storage, keep in
mind that untreated gasoline will deteriorate quickly.
Drain the fuel tank and change to fresh fuel
if untreated gasoline has been sitting for
a month, if treated gasoline has been sitting
beyond the fuel stabilizer’s recommended
time period, or if the engine does not start.

Item 60338
Page 14 For Generator technical questions, please call 1-800-444-3353.
For Engine technical questions, please call 1-800-520-0882.
SAFETY OPERATION MAINTENANCESETUP
Troubleshooting
Problem Possible Causes Probable Solutions
Engine will not start FUEL RELATED:
1. No fuel in tank or fuel valve closed.
2. Choke not in CHOKE position, cold engine.
3. Gasoline/oil mixture not correct ratio.
4. Gasoline with more than 10% ethanol used.
(E15, E20, E85, etc.)
5. Low quality or deteriorated, old gasoline.
6. Dirty fuel passageways.
7. Carburetor needle stuck.
Fuel can be smelled in the air.
8. Too much fuel in chamber. This can be
caused by the carburetor needle sticking.
FUEL RELATED:
1. Fill fuel tank and open fuel valve.
2. Move Choke to CHOKE position.
3. Use 50:1 gasoline to oil ratio.
4. Clean out ethanol rich gasoline from fuel
system. Replace components damaged
by ethanol. Use fresh 87+ octane
unleaded gasoline only, in a 50:1 ratio with oil.
Do not use gasoline with more than
10% ethanol (E15, E20, E85, etc.).
5. Use fresh 87+ octane unleaded gasoline in a
50:1 ratio with oil.
Do not use gasoline with more than
10% ethanol (E15, E20, E85, etc.).
6. Clean out passageways using fuel additive.
Heavy deposits may require further cleaning.
7. Gently tap side of carburetor float
chamber with screwdriver handle.
8. Turn Choke to RUN position. Remove spark
plug and pull the start handle several times
to air out the chamber. Reinstall spark
plug and set Choke to CHOKE position.
IGNITION (SPARK) RELATED:
1. Spark plug cap not connected securely.
2. Spark plug electrode wet or dirty.
3. Incorrect spark plug gap.
4. Spark plug cap broken.
5. Circuit breaker tripped (electric
start models only).
6. Incorrect spark timing or
faulty ignition system.
IGNITION (SPARK) RELATED:
1. Connect spark plug cap properly.
2. Clean spark plug.
3. Correct spark plug gap.
4. Replace spark plug cap.
5. Reset circuit breaker. Check wiring and
starter motor if breaker continues to trip.
6. Have qualified technician diagnose/
repair ignition system.
COMPRESSION RELATED:
1. Cylinder not lubricated. Problem after long
storage periods.
2. Loose or broken spark plug. (Hissing noise
will occur when trying to start.)
3. Loose cylinder head or damaged
head gasket. (Hissing noise will
occur when trying to start.)
COMPRESSION RELATED:
1. Pour tablespoon of oil into spark
plug hole. Crank engine a few
times and try to start again.
2. Tighten spark plug. If that does not work,
replace spark plug. If problem persists,
may have head gasket problem, see #3.
3. Tighten head. If that does not remedy
problem, replace head gasket.
Follow all safety precautions whenever diagnosing or servicing the equipment or engine.

Item 60338 Page 15
For Generator technical questions, please call 1-800-444-3353.
For Engine technical questions, please call 1-800-520-0882.
SAFETYOPERATIONMAINTENANCE SETUP
Problem Possible Causes Probable Solutions
Engine misfires
1. Spark plug cap loose.
2. Incorrect spark plug gap or
damaged spark plug.
3. Defective spark plug cap.
4. Old or low quality gasoline.
5. Incorrect compression.
1. Check wire connections.
2. Re-gap or replace spark plug.
3. Replace spark plug cap.
4. Use only fresh 87+ octane unleaded gasoline
in a 50:1 mixture with oil.
Do not use gasoline with more than
10% ethanol (E15, E20, E85, etc.).
5. Diagnose and repair compression.
(Use Engine will not start:
COMPRESSION RELATED section.)
Engine stops
suddenly
1. Fuel tank empty or full of impure or low
quality or improper mixture of gasoline/oil.
2. Defective Fuel Cap creating vacuum,
preventing proper fuel flow.
3. Faulty magneto.
4. Disconnected or improperly
connected spark plug cap.
1. Fill fuel tank with fresh 87+ octane
unleaded gasoline in a 50:1 mixture with oil
Do not use gasoline with more than
10% ethanol (E15, E20, E85, etc.).
2. Test/replace Fuel Cap.
3. Have qualified technician service magneto.
4. Secure spark plug cap.
Engine stops when
under heavy load
1. Dirty air filter.
2. Engine running cold.
1. Clean or replace element.
2. Allow engine to warm up prior
to operating equipment.
Engine knocks
1. Old or low quality gasoline/oil mixture
2. Engine overloaded.
3. Incorrect spark timing, deposit buildup,
worn engine, or other mechanical problems.
1. Fill fuel tank with fresh 87+ octane
unleaded gasoline in a 50:1 mixture with oil.
Do not use gasoline with more than
10% ethanol (E15, E20, E85, etc.).
2. Do not exceed equipment’s load rating.
3. Have qualified technician diagnose
and service engine.
Engine backfires
1. Impure or low quality gasoline/oil mixture
2. Incorrect timing.
1. Fill fuel tank with fresh 87+ octane
unleaded gasoline in a 50:1 mixture with oil.
Do not use gasoline with more than
10% ethanol (E15, E20, E85, etc.).
2. Check engine timing.
Attached product
doesn’t have power
1. Product not plugged in properly.
2. Circuit Breaker tripped.
3. Product needs service.
1. Turn off and unplug the product, then
plug it back in again and turn on.
2. Turn off and unplug product, Reset Circuit
Breaker. Plug in product and turn on.
3. Have product repaired.
Attached product
begins to operate
abnormally
1. Problem with appliance.
2. Rated load capacity exceeded.
1. Immediately unplug appliance. Have
appliance repaired by a qualified
technician, or replace appliance.
2. Lower the number of items plugged into the
generator to stay within the rated capacity,
or use a more powerful generator.
Follow all safety precautions whenever diagnosing or servicing the equipment or engine.
Troubleshooting (cont.)

Item 60338
Page 16 For Generator technical questions, please call 1-800-444-3353.
For Engine technical questions, please call 1-800-520-0882.
SAFETY OPERATION MAINTENANCESETUP
Parts List and Diagram
PLEASE READ THE FOLLOWING CAREFULLY
THE MANUFACTURER AND/OR DISTRIBUTOR HAS PROVIDED THE PARTS LIST AND ASSEMBLY DIAGRAM
IN THIS MANUAL AS A REFERENCE TOOL ONLY. NEITHER THE MANUFACTURER OR DISTRIBUTOR
MAKES ANY REPRESENTATION OR WARRANTY OF ANY KIND TO THE BUYER THAT HE OR SHE IS
QUALIFIED TO MAKE ANY REPAIRS TO THE PRODUCT, OR THAT HE OR SHE IS QUALIFIED TO REPLACE
ANY PARTS OF THE PRODUCT. IN FACT, THE MANUFACTURER AND/OR DISTRIBUTOR EXPRESSLY
STATES THAT ALL REPAIRS AND PARTS REPLACEMENTS SHOULD BE UNDERTAKEN BY CERTIFIED AND
LICENSED TECHNICIANS, AND NOT BY THE BUYER. THE BUYER ASSUMES ALL RISK AND LIABILITY
ARISING OUT OF HIS OR HER REPAIRS TO THE ORIGINAL PRODUCT OR REPLACEMENT PARTS
THERETO, OR ARISING OUT OF HIS OR HER INSTALLATION OF REPLACEMENT PARTS THERETO.
Parts List
Part Description Qty.
1 Left Crankcase 1
2 Right Crankcase 2
3 Bearing (6004) 2
4 Hole Circlip (#42) 1
5 Oil Seal (20 x 30 x 7) 2
6 Pin (10 x 7 x 14) 2
7 Stud (AM6 x 50) 2
8 Flange Nut (M6) 4
9 Flange Bolt (M6 x 45) 4
10 Stud (AM6 x 100) 2
11 Oil Seal (6 x 12 x 7) 1
12 Governor Shaft 1
13 Washer (6 x 10) 2
14 Governor Fork 1
15 Cross Round Head Bolt (M3 x 8) 2
16 Spring Washer (#3) 2
17 Governor Arm 1
18 Collar Bushing 1
19 Weight Comp 1
20 Flange Bolt (M6 x 16) 4
21 Crankshaft Assy. 1
22 Circlip 2
23 Piston Pin 1
24 Roller Bearing (14 x 10 x 14) 1
25 Piston 1
26 Second Piston Ring 1
27 First Piston Ring 1
28 Cylinder Gasket 1
29 Cylinder 1
30 Cylinder Cap Gasket 1
31 Cylinder Cap 1
32 Flange Bolt (M6 x 105) 2
33 Nut (M6 x 18) 2
34 Cylinder Cap Cover 1
35 Flange Bolt (M6 x 12) 10
36 Ignition Coil Assy. 1
37 Clamp 1
38 Spring Washer (#6) 7
39 Cross Round Head Bolt (M6 x 16) 2
40 Flywheel 1
41 Flange Nut (M10 x 1.25) 1
Part Description Qty.
42 Recoil Starter Assy. 1
43 Intake Valve Gasket 1
44 Intake Valve Assy. 1
45 Flange Bolt (M6 x 20) 4
46 Stud (AM6 x 60) 2
47 Intake Gasket 1
48 Carburetor 1
49 Carburetor Gasket (B) 1
50 Carburetor Gasket (A) 1
51 Supporting Plate 1
52 Compression Spring 1
53 Cross Round Head Bolt (M6 x 40) 1
54 Rod Link 1
55 Tension Spring 1
56 Governor Spring 1
57 Control Panel 1
58 Capacitor 1
59 Self Tapping Screw (ST4.2 x 13) 1
60 Alternator Stator 1
61 Alternator Rotor 1
62 Flange Bolt (M8 x 156) 1
63 Rear Cover 1
64 Flange Bolt (M6 x 80) 3
65 Washer (#6) 3
66 Flange Bolt (M6 x 10) 2
67 Muffler 1
68 Muffler Gasket 1
69 Flange Bolt (M6 x 16) 2
70 CDI Winding 1
71 Spark Plug 1
72 Absorber 4
73 Fuel Tank 1
74 Strainer 1
75 Fuel Cup 1
76 Fuel Tank Cap 1
77 Handle 1
78 Cross Round Head Bolt (M6 x 30) 1
79 Washer (#6) 2
80 Fuel Switch 1
81 Rubber 1
82 Choke Lever 1

Item 60338 Page 17
For Generator technical questions, please call 1-800-444-3353.
For Engine technical questions, please call 1-800-520-0882.
SAFETYOPERATIONMAINTENANCE SETUP
Record Product's Serial Number Here:
Note: If product has no serial number, record month and year of purchase instead.
Note: Some parts are listed and shown for illustration purposes only, and
are not available individually as replacement parts.
Assembly Diagram

Item 60338
Page 18 For Generator technical questions, please call 1-800-444-3353.
For Engine technical questions, please call 1-800-520-0882.
SAFETY OPERATION MAINTENANCESETUP
Limited 90 Day Warranty
Harbor freight tools co. Makes every effort to assure that
its products meet high quality and durability standards,
and warrants to the original purchaser that this product
is free from defects in materials and workmanship for
the period of 90 days from the date of purchase. This
warranty does not apply to damage due directly or
indirectly, to misuse, abuse, negligence or accidents,
repairs or alterations outside our facilities, criminal
activity, improper installation, normal wear and tear, or to
lack of maintenance. We shall in no event be liable for
death, injuries to persons or property, or for incidental,
contingent, special or consequential damages arising
from the use of our product. Some states do not allow
the exclusion or limitation of incidental or consequential
damages, so the above limitation of exclusion may
not apply to you. THIS WARRANTY IS EXPRESSLY
IN LIEU OF ALL OTHER WARRANTIES, EXPRESS
OR IMPLIED, INCLUDING THE WARRANTIES
OF MERCHANTABILITY AND FITNESS.
To take advantage of this warranty, the product or part
must be returned to us with transportation charges
prepaid. Proof of purchase date and an explanation
of the complaint must accompany the merchandise. If
our inspection verifies the defect, we will either repair
or replace the product at our election or we may elect
to refund the purchase price if we cannot readily and
quickly provide you with a replacement. We will return
repaired products at our expense, but if we determine
there is no defect, or that the defect resulted from
causes not within the scope of our warranty, then
you must bear the cost of returning the product.
This warranty gives you specific legal rights and you may
also have other rights which vary from state to state.
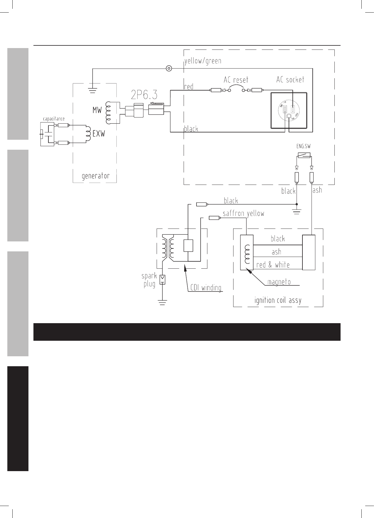
Wiring Diagram

Item 60338 Page 19
For Generator technical questions, please call 1-800-444-3353.
For Engine technical questions, please call 1-800-520-0882.
Emission Control System Warranty
California and United States Emission Control
Defects Warranty Statement
The California Air Resources Board (herein CARB), the United
States Environmental Protection Agency (herein EPA), and Harbor Freight
Tools (herein HFT) are pleased to explain the emission control system
warranty on your 1995 and later Small Off-Road Engine (herein engine).
In California, the engine must be designed, built and equipped to meet
the State’s stringent anti-smog standards. Elsewhere within the United
States,newoff-road,spark-ignitionenginescertiedformodelyear1997
and later, must meet similar standards set forth by the EPA. HFT must
warrant the emission control system on your engine for the periods of time
described below, provided there has been no abuse, neglect or improper
maintenance of your engine.
Your emission control system may include parts such as the carbure-
tor or fuel-injection system, and the ignition system. Also included may be
hoses, belts, connectors and other emission-related assemblies.
Where a warrantable condition exists, HFT will repair your engine at
no cost to you including diagnosis, parts and labor.
Manufacturer’s Warranty Coverage
The 1997 and later engines are warranted for two (2) years. If any
emission-related part on your engine is defective, the part will be repaired
or replaced by HFT.
Harbor Freight Tools Emission Control Defects
Warranty Coverage
Engines are warranted for a period of two (2) years relative to emis-
sion control parts defects, subject to the provisions set forth below. If any
emission related part on your engine is defective, the part will be repaired
or replaced by HFT.
Owner’s Warranty Responsibilities
• As the engine owner, you are responsible for the performance of the
required maintenance listed in your Owner’s Manual. HFT recom-
mends that you retain all receipts covering maintenance on your en-
gine, but HFT cannot deny warranty solely for the lack of receipts or for
your failure to ensure the performance of all scheduled maintenance.
• As the engine owner, you should, however, be aware that HFT may
deny you warranty coverage if your engine or a part has failed due to
abuse,neglect,impropermaintenance,orunapprovedmodications.
• You are responsible for shipping your engine to a HFT warranty sta-
tion as soon as a problem exists. Contact the HFT Customer Service
department at the number below to make shipping arrangements.
The warranty repairs should be completed in a reasonable amount
of time, not to exceed 30 days.
If you have any questions regarding your warranty rights and respon-
sibilities, you should contact the Harbor Freight Tools Customer Service
Department at 1-800-444-3353.
Harbor Freight Tools Emission Control Defects
Warranty Provisions
1. Length of Coverage
HFTwarrantstoarstretailpurchaserandeachsubsequentpur-
chaser that the engine is free from defects in materials and workman-
ship that cause the failure of warranted parts for a period of two (2)
yearsafterthedateofdeliverytotherstretailpurchaser.
2. No Charge Repair or Replacement
Repair or replacement of any warranted part will be performed at
no charge to the owner if the work is performed through a warranty
station authorized by HFT. For emissions warranty service, contact
the HFT Customer Service Department at 1-800-444-3353.
3. Consequential Damages Coverage
Coverage under this warranty shall also extend to the failure of any
engine components caused by the failure of any warranted part while
it is still covered under this warranty.
4. Coverage Exclusions
Warrantyclaimsshallbeledinaccordancewiththeprovisionsof
the HFT warranty policy explained in the box at the top of the previ-
ous page. HFT shall not be liable for any loss of use of the engine,
for any alternative usage, for any damage to goods, loss of time, or
inconvenience. Warranty coverage shall also be excluded for any
part which fails, malfunctions, or is damaged due to failure to follow
the maintenance and operating instructions set forth in the Owner’s
Manual including, but not limited to:
a) Use of parts which are not authorized by HFT
b) Improper installation, adjustment or repair of the engine or of
any warranted part unless performed by an authorized war-
ranty center
c) Failure to follow recommendations on fuel use contained in the
Owner’s Manual
d) Improper or inadequate maintenance of any warranted parts
e) Repairs performed outside of the authorized warranty service
dealers
f) Alterations by changing, adding to or removing parts from the
engine.
5. Service and Maintenance
Component parts which are not scheduled for replacement as required
maintenance or are scheduled only for regular inspection to the effect
of “repair or replace as necessary” are warranted for the warranty
period. Any warranted part which is scheduled for replacement as
required maintenance is warranted for the period of time up to the
rstscheduledreplacementpointforthatpart.Anyreplacementpart,
provided it is equivalent in durability and performance, may be used
in performance of maintenance or repairs. The owner is responsible
for commissioning a qualied technician/mechanic to perform all
required maintenance, as outlined in the Inspection, Cleaning, and
Maintenance section in this manual.
6. Warranted Parts
1) Fuel Metering System
i) Carburetor and its internal parts.
ii) Fuel pump (if so equipped).
iii) Cold start enrichment system.
2) Air Induction System
i) Intake pipe/manifold.
ii) Air cleaner.
3) Ignition System
i) Spark plug.
ii) Magneto ignition system.
4) Catalyst System (if so equipped)
i) Exhaust pipe stud.
ii) Mufer.
iii) Catalytic converter (if so equipped).
5) Miscellaneous Items Used in Above Systems
i) Vacuum, temperature and time sensitive valves and
switches.
ii) Hoses, belts, connectors, and assemblies.

3491 Mission Oaks Blvd. • PO Box 6009 • Camarillo, CA 93011 • (800) 444-3353