Harmony Technology PLT11XX TABLET PC User Manual
Shenzhen Harmony Technology Co., Ltd TABLET PC
User manual

User Manual
PLT1150(K-1GB-8GB)

8VHU0DQXDO
Key points喚
This manual includes security measures and correct operating methods. For personal safety, please make sure to read this
manual before using. Thank you!
The machine adopts capacitive touch screen, you can just touch it by finger or click with capacitive pen for operation. (Never use
the sharp objects to click the screen, or the touch screen may be damaged).
Do not put the device at any high temperature, high humidity or dusty place.
Do not drop or crash the device to prevent the violent impacting between the display and the capacitive touch screen. Or the
customers have to take the consequence by themselves.
Please choose the suitable volume and never make the too loud volume .If you feel uncomfortable please turn down the volume
or stop to use the device soon.
Please charge if you meet those situations as below:
AǃLow battery on the battery icon. BǃThe system turns off automatically.
CǃThe keys do not work.
ǏNoteǐ:Don’t use the different type charger or it may make the device burned. We assume no liability for the damage.
Please contact with our agent if you need the original adaptor.
“ ”Is battery charging. In the charging processˈthe device may be warning up a little (not too hot), this is normal, and it won’t
effect functions.
Do not disconnect the device while formatting, downloading or uploading, or it may make the error.
Our company won’t bear the duty for the loss of the memory erasing on account of the damage, repair or some other reason.
Please operate the device according to the user manual rightly and backup the important data in time.
Do not dismantle this device by yourself, and do not polish it with alcohol, dilution, or benzene.
Do not use this device where electronics is forbidden, such as on the airplane.
Do not use this device while walking and driving, avoiding traffic accident.
USB is for transferring data but NOT for charging.
Virus can damage this device. So please use proper computer antivirus and keep it updated.
For any support needed for this device please contact the company or the authorized distributor. Any unauthorized dismantling of
the device will make the warranty null and void.
We reserve the right to keep the change of the products, the specification and design is subject to change without notice!

240V 50/60Hz 0.6A
USB Cable
Packing List:
Please check box for the following items
1. Device
2. User Manual
3. Product Warranty
4. Power Adaptor
5.
6. Hard case & Keyboard(see the image below)
Other accessories can be purchased at local retailers
The accessories may not be compatible with other devices
Power Adaptor Specification:
INPUT: AC 100-
OUTPUT: 5.0V 2A

TIPS 1. When the battery is low, it will power off automatically.
2. Shutdown illegally, when you restart, device would scan and repair the disk. The screen will stay at the progress bar
for a long time .
Note The pictures in the user manual are just for your reference, about the “ ” item, please according to the real products.
MI
C
10
Sound-/sound+: Lower/raise volume
10
12
11
USB Interface: You can read the data through USB or charge.
Support OTG, you can use the keyboard and mouse.
HDMI Port:Connect with HDMI device
1
1
12
Rear camera
RESET: Reset the device.

Setting up for the first time
Charging your device
For first-time use, you need to charge the device for ten hours.
After that you can recharge the device as needed.
Connect the DC-in jack to your device and plug the AC adapter into any AC outlet.
TIPS :
1. This device adopts built-in polymer battery. Only the specified charger should be used.
2. It is normal for the device’s surface to become warm during charging or long
periods of use. All devices are factory tested before release.
3. If you do not use this set for a long time, please charge/release it once
one month to avoid deep discharge. The damage caused by battery over-consuming is not included in the warranty.
Battery Saving
To save battery running life, please see below key points. With below suggestions, battery can run longer time after fully charged
each time.
1. When device is not in use, press power button once to go to sleep mode.
2. Shut down the applications when not in use.
3. Turn off WLAN when not in use
4. Shut off application sync selection
5. Set a shorter time for display backlight
6. Reduce brightness of display

Power On
Keep pressing power button over 2 seconds, device will start up opening screen, Android
system is activating and enter the
main screen.
Sleep Mode
After devise is on, press power button once and it goes to sleep mode. The screen is now on standby and under low battery
consumption. To wake up device, press one more time power button.
Power off and Forced Shut down
When you are not using the device, keep pressing power button over 2 seconds, the
screen will display “p ”, select “o” to power off unit completely.
If device is hanging, use a small pin to press Reset hole, it will forced shut down and the
device will power on again.
r turn off the device. ress the power ey, volume
!
!. At last the
screen will showreboot system now,press power ey to confirm. The device will reboot
then and enter into home page.
TM
Operation of Touch Panel
Click -- Use finger or capacity panel pen to touch once, so as to select or activate function, or select menu or turn on applications.
RESET

8VHU0DQXDO
Tap and hold -- Tap over 2 seconds, it will turn on option list
Slide -- Slide up, down, left or right for fast scrolling browsing page and display screen
Drag – drag an icon and relocate the position

8VHU0DQXDO
Double Click – Double click to enlarge or shrink the display size of picture or under browsing webpage.
Shut --Use two fingers at same time on touch panel, to enlarge or to shrink the display scale.

8
Home Screen
①Google search
②Click to turn on voice search, it will search according to voice input ( Make sure WIFI is
on)
③List of last running applications
④Back to Home screen
⑤Back to previous screen
⑥Display of icons and device status, click to turn on notification
screen
⑦Shortcut to application
⑧Enter applications page
①
③
④
⑤
⑧
⑥
⑦
②
TM

8VHU0DQXDO
Home screen with a set of 5 screens, slide left/ right to view individual screen
¾ Change of Wallpaper
1. Press home screen about 2 seconds, it will pop-up wallpaper selection
2. Select preloaded wallpapers or picture as wallpaper
3. Click “set wallpaper” to confirm
¾ Add shortcut on Home screen
1. Enter in application page, tag the icon of application
2. Locate the icon to designated position or locate it in another screen
¾ Add Widget in Home Screen
1. Press home screen about 2seconds,and it will show Widget icon. Click it to enter to Widget page
2. Slide left / right to select widget
3. and designated widget and locate it in home screen
Remark :˖Some widgets is linked to internet service, be careful it will occur data cost
Some widgets might only be used in certain countries or under assigned service providers
¾ Relocate the shortcut on Home screen
1. Tag the application icon and move
2. Move icon to the designated position
¾ Cancel shortcut on Home screen
1. Tag the application icon, x displays on screen
2. Drag icon to x
3. When icon changes to red, let go
¾ Rotate Screen setting
1, Go to setting menu page
2, Click “Accessibility” and fiind “Auto-rotate screen”
3, click AUTO ROTATE icon to open/close autorotation function.

8VHU0DQXDO
¾ Notification screen
In home screen or under running application, select right side notification screen, check device status and set up below options˖
Icon Icon Description
WiFi signal Wifi connection, icon is full under strong signal
Battery Status of battery or if device is being charged
USB Connection To show if USB port is connected
Screen shot Press it to take screen shot
Applications
Internet Browsing
Browse internet and bookmark the website
Remark ˖Web browser and bookmark might be different in different countries or different service providers

8VHU0DQXDO
¾ Browsing webpage
1. Enter application page, select ”Browser” Icon
2. To brows certain webpage, select URL and input website address, and select “confirm”
3. See below browsing options˖
ķOpen new window
ĸShut down current webpage
ĹGo to Next or Previous webpage
ĺAccessing webpage, icon becomes “X” when webpage shows
ĻDetail message of webpage
ļEnter webpage address or related words
ĽBookmark current page
ľSearch message
ĿOpen bookmark and current visited webpage
ŀOption list of browser

8VHU0DQXDO
¾ Browser setting
When browsing webpageˈclick upper right cornerĀāˈadjust setting in the option menu
¾ Current visited webpage
1. Enter application page, click ”Browser”
2. Select bookmark Æ current visited history
3. Select webpage
Email
Send and Receive email
¾ Setting of email account
1. Enter application page and click ”Email”
2. Enter email address and password
3. Select next step ( for personal email account) or manual setting (for commercial email account)
4. Follow and input the requested setting

8VHU0DQXDO
¾Sending outgoing message
1. Enter application page and select “Email”Æ
2. Type in Recipients ˗Manual input email addressˈuse “;”or “,”to separate more than one recipients
3. Type in Subject
4. Type in message in content
5. Select for attachments
6. Select and send out message
Remark ˖If user is offlineˈmessage cannot be sent out
¾Check email message
In email account, user can check downloaded message, go online to check new messages.
Sound Recorder
and save the

8VHU0DQXDO
Play Music
Click “Play Musicāin application page
Music will be categorized by listen now,My Library, and play list. It will display all music insideĀSongsā. Click the song and it
will play automatically.

Video player
Click “Video in application page.
Video player will search for all supported video files in the device, click the designated video file to
play.
Camera
The built-in camera can take picture and video file.
Take picture
1. Click Camera , icon is
2. To take picture click
Video shooting
1.Click select video
2. Click to record video file.
3. Click again to stop recording
4. you can find the video in the video player
Click in application page, slide to the right on the screen,it will show camera and
video shooting mode,please check the image at the right side.

SlideMe
8VHU0DQXDO
¾ Camera Setting
In camera and video modeˈclickĀā for set up.
File Explorer
Go to application page and clickĀExplorerāDŽ
¾ Check file
Connect USB port with OTG cableˈit shall detect USB device such as memory stick, clickĀExplorerāto check files
¾ File operation
1. Go to application page and clickĀExplorerāDŽ
2. Select file or file path
3. Press file or folder over 2 secondsˈuser can operate it through options
4. Select Multiˈselect file or folderˈselect Editorˈperform function in option listˈit can manage files under option list.
Management of application files
¾ Installation of applications
In Android systemˈall application files and game files are in APK format. APK files can be installed through TF card, internal memory
or download from and similar third party providers.
APK installation from device˖download APK file from computer, saved it in TF card or in device through OTG cable. Click the APK
file underĀApkInstallāin application pageˈcomplete installation. The application icon will be shown in application page.
InĀExplorerāˈuser can check and manage files in SD CardǃInternal Memory and USB storage

Uninstall APK file
1. Go to application page and click ApkInstaller
2. Select “Manage”
3. Click APK file to uninstall.
Shut down running application
1. Go to setting menu page
. Shut down certain application or shut down all running applications.
Connecting to a PC:
You can connect with PC by USB cable attached with the device.
You can transfer your personal data to the PC.
Connect the PC and the device, it will change to the USB mode,
in this state, realize the files transfer function between the PC and
the device.
Connecting a USB device:
USB devices are supported, such as a keyboard, mouse through the USB port.
9LHZPHGLDILOHVRQ86%VWRUDJHZLWKLQVWDOOHGSKRWRPXVLF or video applications.
Caution : Before removing this USB storage,
make sure your device is not accessing data from the USB storage.

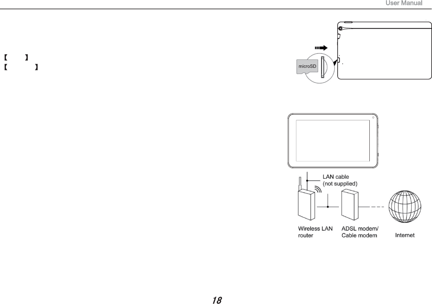
Inserting the Micro SD card:
You may install a Micro SD card to expand your device’s storage space.
1. This device supports Micro SD card up to 32GB capacity.
2. Insert the Micro SD card as shown.
Note : Ensure that the Micro SD card is inserted all the way into the card slot.
Caution : Before removing this card, make sure your device is not accessing data on
the card.
Connecting to the Network:
Wi-Fi wireless setup:
Enter the setting interface, and turn on the Wi-Fi item.
The device will automatically search any accessible nearby wireless networks.

Commonly used settings
Press the setup icon to enter the setting.
Wi-Fi: Click ON or OFF to open or close Wi-Fi.
When open Wi-Fi the system will scan the wifi signal around automatically.
Meanwhile, users could add network manually as well.

8VHU0DQXDO
Language & input:
1. Language: Users can choose OSD Languages.
2. KEYBOARD & INPUT METHODS: select language method.
澬Remark澭In this stateͫusers can switch the input method .
Date & time: when the internet is connected , turn on “Automatic date & time”ͫ
the device can obtain the real date and time from the internet.
Developer options
Ǐ
Caution note
ǐ
USERS are solely responsible for the apps they download, and to ensure that the
apps are from an entrusted sources prior to downloading, and the Curtis
International Ltd is not liable for any shape or form should the tablet be damaged
for something they download.

8VHU0DQXDO
Trouble shooting
• Can not power on:
--Connect the power cable to charge to the device, after a while and then check again.
--If it still can not power on, please contact with our distributor or service centre.
• Serious noise:
--Check if the music file is damaged.
--If the music files are damaged, it may cause serious noise and jumping sound.
• Can not download or copy:
--Check if it is connecting correctly between the device and PC.
--Check the spare space of the memory.
--Check the USB cable.
• USB connect is fail
˖
--Make sure that the USB device is securely connected to the USB jack.
--Check if the USB device or a cable is damaged.
--If the USB device is connected via a USB hub, connect the USB device directly to the device.
• Cannot connect the device to the wireless LAN router
˖
--Check if the wireless LAN router is on.
--Depending on the surrounding environment, such as the wall material, radio wave receiving condition, or obstacles between the
device and the wireless LAN router, the communication distance may be shortened. Move the device and the wireless LAN
router closer to each other.
--Devices that use a 2.4GHz frequency band, such as a microwave, Bluetooth, or digital cordless device, may interrupt the
communication. Move the device away from such devices, or turn off such devices.

rod pe i i a io
OS Android 5.1, Lollipop
UPC
System RAM 1GB DDRIII
CPU Type: MTK 8163, Cortex-A7 1.3GHz / GPU: Mail 720 MP2
Memory 8GB NAND Flash
LCD 11.6" LCD 1366x768
Touch Panel Ca5 Point pacitive touch screen
Wi-Fi 802.11 b/g/N
Camera0.3-& 2.0 megapixel
Gravity 3D gravity sensor
Music format MP3,WMA,FLAC,AAC,OGG,WAV,APE
Video format AVI, WMV, MP4, MKV, RM, FLV, 3GP...etc
Picture format JPEG, JPG, BMP, GIF,PNG
Battery 6800mAh / 3.7V
Specifications are for reference, to prevail in kind
Note: 1. The 8GB nand flash was divided into two parts,one part is used for system memory which will not show on the tablet.
The other part you can see from the tablet is available memory.
2. The manufacturer is not responsible for any interference, for example RADIO or TV interference, caused by
unauthorized modifications to this equipment. Such modifications could void the user's authority to operate the
equipment.
TM

8VHU0DQXDO
Warning: Changes or modifications to this unit not expressly approved by the party responsible for compliance could void the
user0)+*%( */*%%&(**'+ &#$*
)'+ &#$*)$*)*$%+$*%%#&"/- **" # *)%(")) *", &+()+$**%(*%*
+"))" # *)() $*%&(%, ()%$"&(%** %$ $)*(#+" $*(($ $() $* " $)*""* %$
)'+ &#$*$(*)+))$$( *( %('+$/$(/$ $%* $)*""$+) $%($- **
$)*(+* %$)#/+)(#+" $*(($*%( %%##+$ * %$)
%-,(*( )$%+($*** $*(($- ""$%*%+( $&(* +"( $)*""* %$* )'+ &#$*%)+)(#+"
$*(($*%( %%(*", ) %$(&* %$- $*(# $/*+($ $*'+ &#$*%$%$*+)( )$%+(
*%*(/*%%((** $*(($/%$%(#%(%*%""%- $#)+()
%( $*%(("%**( , $$*$$
$()*)&(* %$*-$*'+ &#$*$( ,(
%$$**'+ &#$* $*%$%+*"*%$ (+ * ($*(%#***%- *( ,( )%$$*
%$)+"**"(%($.&( $( %*$ $%("&
), %#&" )- *(*%*+")&(* %$ ))+!**%*%""%- $*-%%$ * %$)* ), #/$%*
+)(#+" $*(($$
* ), #+)*&*$/ $*(($( , $"+ $ $*(($**#/+)+$) (%&(* %$
"")#+)*+)- ** )+$ **%$)+(%#&" $- **"))" # *)
A$(% G%%"G%%""/*G%%""/"%%$%*(#(k)(*(#(k)%G%%"$