Honda Gx610 Users Manual
2015-03-12
: Honda Honda-Gx610-Users-Manual-657237 honda-gx610-users-manual-657237 honda pdf
Open the PDF directly: View PDF
.
Page Count: 58
- COVER
- INTRODUCTION
- SAFETY MESSAGES
- CONTENTS
- SAFETY INFORMATION
- SAFETY LABEL LOCATION
- COMPONENT & CONTROL LOCATION
- FEATURES
- BEFORE OPERATION CHECKS
- OPERATION
- SERVICING YOUR ENGINE
- TAKING CARE OF UNEXPECTED PROBLEMS
- TECHNICAL & CONSUMER INFORMATION
- FRANÇAIS
- ESPAÑOL

−
INTRODUCTION
CONTENTS
SAFETY MESSAGES
ENGLISHFRANÇAISESPAÑOL
ENGLISH
OWNER’S MANUAL
MANUEL DE L’UTILISATEUR
MANUAL DEL PROPIETARIO
DAMAGE PREVENTION MESSAGES
GX610 · GX620 · GX670
1
Thank you for purchasing a Honda engine. We want to help you to
get the best results from your new engine and to operate it safely.
This manual contains information on how to do that; please read it
carefully before operating the engine. If a problem should arise, or
if you have any questions about your engine, consult an
authorized Honda servicing dealer.
All information in this publication is based on the latest product
information available at the time of printing. Honda Motor Co., Ltd.
reserves the right to make changes at any time without notice and
without incurring any obligation. No part of this publication may
be reproduced without written permission.
This manual should be considered a permanent part of the engine
and should remain with the engine if resold.
The engine exhaust from this product
contains chemicals known to the State of
California to cause cancer, birth defects
or other reproductive harm.
.......................INTRODUCTION .1
................SAFETY MESSAGES .1
..........SAFETY INFORMATION .2
.....SAFETY LABEL LOCATION .2
COMPONENT & CONTROL
................................LOCATION .2
................................FEATURES .3
BEFORE OPERATION
....................................CHECKS .3
..............................OPERATION .4
SAFE OPERATING
.....................PRECAUTIONS .4
......STARTING THE ENGINE .4
......STOPPING THE ENGINE .5
.....SETTING ENGINE SPEED .5
.....SERVICING YOUR ENGINE .6
THE IMPORTANCE OF
....................MAINTENANCE .6
......MAINTENANCE SAFETY .6
.......SAFETY PRECAUTIONS .6
MAINTENANCE
............................SCHEDULE .6
...........................REFUELING .7
...........................ENGINE OIL .7
............Recommended Oil .7
..................Oil Level Check .7
.........................Oil Change .8
.............................OIL FILTER .8
........................AIR CLEANER .9
..........................Inspection .9
............................Cleaning .9
.......................FUEL FILTER .10
We suggest you read the warranty policy to fully understand its
coverage and your responsibilities of ownership. The warranty
policy is a separate document that should have been given to you
by your dealer.
Your safety and the safety of others are very important. We have
provided important safety messages in this manual and on the
engine. Please read these messages carefully.
A safety message alerts you to potential hazards that could hurt
you or others. Each safety message is preceded by a safety alert
symbol and one of three words, DANGER, WARNING, or
CAUTION.
You WILL be KILLED or SERIOUSLY
HURT if you don’t follow instructions.
You CAN be KILLED or SERIOUSLY
HURT if you don’t follow instructions.
You CAN be HURT if you don’t follow
instructions.
These signal words mean:
Your engine or other property can be damaged if you
don’t follow instructions.
This word means:
The purpose of these messages is to help prevent damage to your
engine, other property, or the environment.
You will also see other important messages that are preceded by
the word NOTICE.
Each message tells you what the hazard is, what can happen, and
what you can do to avoid or reduce injury.
United States, Puerto Rico, and U.S. Virgin Islands:
Review the instructions provided with the equipment powered by
this engine for any additional information regarding engine
startup, shutdown, operation, adjustments or any special
maintenance instructions.
2007 Honda Motor Co., Ltd. All Rights Reserved
......................SPARK PLUG .10
.............SPARK ARRESTER .11
HELPFUL TIPS &
......................SUGGESTIONS .11
...STORING YOUR ENGINE .11
................TRANSPORTING .12
TAKING CARE OF
....UNEXPECTED PROBLEMS .13
........FUSE REPLACEMENT .13
TECHNICAL & CONSUMER
.......................INFORMATION .14
.....Serial Number Location .14
Battery Connections for
....................Electric Starter .14
.....Remote Control Linkage .15
Carburetor Modifications for
.....High Altitude Operation .15
Emission Control System
.........................Information .16
..............................Air Index .17
.....................Specifications .17
........Tuneup Specifications .18
Quick Reference
.........................Information .18
................Wiring Diagrams .18
.CONSUMER INFORMATION .19
Distributor/Dealer Locator
.........................Information .19
Customer Service
.........................Information .19
37Z6C601
00X37-Z6C-6010
GX610U1·GX620U1·GX670U
07/06/01 17:04:49 32Z6C600_001

COMPONENT & CONTROL LOCATIONSAFETY INFORMATION
SAFETY LABEL LOCATION
ENGLISH
ENGINE SWITCH
SPARK PLUG
STARTER GRIP
THROTTLE LEVER
AIR CLEANER
(Snorkel type)
AIR CLEANER
CHOKE KNOB
OIL COOLER
(GX670 only) SCREEN GRID
(optional parts)
FLYWHEEL
PTO TYPE
FLYWHEEL
PTO TYPE
PROTECTOR
TYPE (S.T.D)
RECOIL
STARTER
EQUIPPED
TYPE
OIL FILTER
FUEL FILTER
2
Understand the operation of all controls and learn how to stop
the engine quickly in case of emergency. Make sure the operator
receives adequate instruction before operating the equipment.
Your engine’s exhaust contains poisonous carbon monoxide.
Do not run the engine without adequate ventilation, and never
run the engine indoors.
The engine and exhaust become very hot during operation.
Keep the engine at least 1 meter (3 feet) away from buildings
and other equipment during operation. Keep flammable
materials away, and do not place anything on the engine while it
is running.
Do not allow children to operate the engine. Keep children and
pets away from the area of operation.
This label warns you of potential hazards that can cause serious
injury. Read it carefully.
If the label comes off or becomes hard to read, contact your Honda
dealer for replacement.
Read Owner’s Manual before operation.
For Canadian types only:
French label comes with
the engine.
Gasoline is highly flammable and explosive.
Turn engine off and let cool before refueling.
The engine emits toxic poisonous carbon
monoxide gas. Do not run in an enclosed area.
05/03/22 19:36:39 32Z6C600_002

BEFORE OPERATION CHECKS
FEATURES
IS YOUR ENGINE READY TO GO?
Check the General Condition of the Engine
Check the Engine
Oil Alert System (applicable types)
Oil Cooler
Fuel-cut Solenoid
(GX670)
ENGLISH
OIL FILLER CAP
SPARK
PLUG
OIL DRAIN BOLT
ELECTRIC STARTER
OIL LEVEL
DIPSTICK
HIGH-MOUNT
MUFFLER (A type)
SIDE-MOUNT
MUFFLER
HIGH-MOUNT MUFFLER (B type)
3
For your safety, and to maximize the service life of your
equipment, it is very important to take a few moments before you
operate the engine to check its condition. Be sure to take care of
any problem you find, or have your servicing dealer correct it,
before you operate the engine.
Improperly maintaining this engine, or failure to
correct a problem before operation, can cause a
malfunction in which you can be seriously hurt or
killed.
Always perform a pre-operation inspection before
each operation, and correct any problem.
Before beginning your pre-operation checks, be sure the engine is
level and the engine switch is in the OFF position.
Always check the following items before you start the engine:
Look around and underneath the engine for signs of oil or
gasoline leaks.
Remove any excessive dirt or debris, especially around the
muffler and recoil starter.
Look for signs of damage.
Check that all shields and covers are in place, and all nuts, bolts,
and screws are tightened.
Check the engine oil level (see page ). Running the engine
with a low oil level can cause engine damage.
The Oil Alert system (applicable types) will automatically stop
the engine before the oil level falls below safe limits. However,
to avoid the inconvenience of an unexpected shutdown, always
check the engine oil level before startup.
Check the air filter element (see page ). A dirty air filter
element will restrict air flow to the carburetor, reducing engine
performance.
Check the equipment powered by this engine.
Review the instructions provided with the equipment powered
by this engine for any precautions and procedures that should
be followed before engine startup.
Check the fuel level. Starting with a full tank will help to
eliminate or reduce operating interruptions for refueling.
The Oil Alert system is designed to prevent engine damage
caused by an insufficient amount of oil in the crankcase. Before
the oil level in the crankcase can fall below a safe limit, the Oil
Alert system will automatically stop the engine (the engine switch
will remain in the ON position).
The GX670 engine is equipped with an oil cooler to maintain the
correct temperature.
The engine must be connected to the battery to energize the fuel-
cut solenoid, allowing the engine to run. If the battery is
disconnected, fuel flow to the carburetor main jet will stop.
The engine is equipped with a fuel-cut solenoid that allows fuel to
flow to the carburetor main jet when the engine switch is in the ON
or START position and stops the flow of fuel to the main jet when
the engine switch is in the OFF position.
If the engine stops and will not restart, check the engine oil level
(see page ) before troubleshooting in other areas.
1.
2.
3.
4.
1.
2.
3.
4.
7
9
7
‘‘Oil Alert is a registered trademark in the United States’’
07/06/01 17:05:14 32Z6C600_003

OPERATION
SAFE OPERATING PRECAUTIONS
STARTING THE ENGINE
ENGLISH
OOPPEENN
CCLLOOSSEEDD
MMIINN..
ON
MMIINN..
CHOKE KNOB
STARTER GRIP
ON
START
ENGINE
SWITCH
START
OPEN
CLOSED
CHOKE KNOB
ENGINE
SWITCH
OONN
DDiirreeccttiioonnttooppuullll
4
Before operating the engine for the first time, please review the
SAFETY INFORMATION
section on page and the
BEFORE
OPERATION CHECKS
on page .
Review the instructions provided with the equipment powered by
this engine for any safety precautions that should be observed
with engine startup, shutdown or operation.
Carbon monoxide gas is toxic. Breathing it can cause
unconsciousness and even kill you.
Avoid any areas or actions that expose you to carbon
monoxide.
If the fuel tank is equipped with a valve, be sure the fuel valve is
in the OPEN or ON position before attempting to start the engine.
To start a cold engine, pull the choke knob out to the CLOSED
position.
To restart a warm engine, leave the choke lever in the OPEN
position.
Some engine applications use a remote-mounted choke control
rather than the engine-mounted choke lever shown here. Refer
to the instructions provided by the equipment manufacturer.
Move the throttle lever away from the MIN. position, about 1/3
of the way toward the MAX. position.
Some engine applications use a remote-mounted throttle control
rather than the engine-mounted throttle lever shown here. Refer to
the instructions provided by the equipment manufacturer.
Turn the engine switch to
the ON position.
Operate the starter.
Turn the key to the START position,
and hold it there until the engine starts.
If the engine fails to start within 5
seconds, release the key, and wait at
least 10 seconds before operating the
starter again.
Using the electric starter for more than
5 seconds at a time will overheat the
starter motor and can damage it.
When the engine starts, release the
key, allowing it to return to the ON
position.
Do not allow the starter grip to snap back against the engine.
Return it gently to prevent damage to the starter.
If the choke knob has been pulled to the CLOSED position to
start the engine, gradually push it to the OPEN position as the
engine warms up.
ELECTRIC STARTER:
RECOIL STARTER (applicable types):
Pull the starter grip lightly until you feel resistance, then pull
briskly in the direction of the arrow as shown below. Return the
starter grip gently.
3.
4.
1.
2.
2
3
5.
6.
07/06/01 17:05:40 32Z6C600_004

ENGLISH
STOPPING THE ENGINE SETTING ENGINE SPEED
MMIINN..
MMIINN..
OFF
ENGINE SWITCH OOFFFF
MMIINN..
MMIINN..
MMAAXX..
MMAAXX..
5
To stop the engine in an emergency, simply turn the engine switch
to the OFF position. Under normal conditions, use the following
procedure. Refer to the instructions provided by the equipment
manufacturer.
Move the throttle lever to the MIN. position.
Some engine applications use a remote-mounted throttle
control rather than the engine-mounted throttle lever shown
here.
Turn the engine switch to the OFF position.
If the fuel tank is equipped with a valve, turn the fuel valve to the
CLOSED or OFF position.
Position the throttle lever for the desired engine speed.
Some engine applications use a remote-mounted throttle control
rather than the engine-mounted throttle lever shown here. Refer to
the instructions provided by the equipment manufacturer.
For engine speed recommendations, refer to the instructions
provided with the equipment powered by this engine.
1.
2.
3.
05/03/22 19:37:19 32Z6C600_005

*
**
**
**
**
**
**
−
−
−
*
**
ENGLISH
SERVICING YOUR ENGINE
THE IMPORTANCE OF MAINTENANCE
SAFETY PRECAUTIONS
Carbon monoxide poisoning from engine exhaust.
Burns from hot parts.
Injury from moving parts.
MAINTENANCE SCHEDULE
MAINTENANCE SAFETY
Maintenance, replacement, or repair of the emission control
devices and systems may be performed by any engine repair
establishment or individual, using parts that are ‘‘certified’’ to
EPA standards.
6
Make sure the engine is off before you begin any maintenance
or repairs. This will eliminate several potential hazards:
Be sure there is adequate ventilation whenever you operate
the engine.
Let the engine and exhaust system cool before touching.
Do not run the engine unless instructed to do so.
Read the instructions before you begin, and make sure you have
the tools and skills required.
To reduce the possibility of fire or explosion, be careful when
working around gasoline. Use only a nonflammable solvent, not
gasoline, to clean parts. Keep cigarettes, sparks and flames
away from all fuel related parts.
Remember that an authorized Honda servicing dealer knows your
engine best and is fully equipped to maintain and repair it.
To ensure the best quality and reliability, use only new genuine
Honda parts or their equivalents for repair and replacement.
Failure to properly follow maintenance instructions
and precautions can cause you to be seriously hurt or
killed.
Always follow the procedures and precautions in this
owner’s manual.
Some of the most important safety precautions follow. However,
we cannot warn you of every conceivable hazard that can arise in
performing maintenance. Only you can decide whether or not you
should perform a given task.
The maintenance schedule applies to normal operating conditions.
If you operate your engine under severe conditions, such as
sustained high-load or high-temperature operation, or use in
unusually wet or dusty conditions, consult your servicing dealer
for recommendations applicable to your individual needs and use.
To help you properly care for your engine, the following pages
include a maintenance schedule, routine inspection procedures,
and simple maintenance procedures using basic hand tools. Other
service tasks that are more difficult, or require special tools, are
best handled by professionals and are normally performed by a
Honda technician or other qualified mechanic.
Improper maintenance, or failure to correct a
problem before operation, can cause a malfunction in
which you can be seriously hurt or killed.
Always follow the inspection and maintenance
recommendations and schedules in this owner’s
manual.
Good maintenance is essential for safe, economical and trouble-
free operation. It will also help reduce pollution.
For commercial use, log hours of operation to determine
proper maintenance intervals.
These items should be serviced by your servicing dealer,
unless you have the proper tools and are mechanically
proficient. Refer to Honda shop manual for service procedures.
Service more frequently when used in dusty areas.
Refer to the Shop Manual.
Replace the paper air filter element only.
Failure to follow this maintenance schedule could result in non-
warrantable failures.
(1)
(2)
(3)
ITEM
Perform at every
indicated month or
operating hour interval,
whichever comes first.
REGULAR SERVICE PERIOD (3) Every 6
Months
or
100 Hrs
Every 3
Months
or
50 Hrs
(1)
First
Month
or
20 Hrs
Each
Use
Every
Year
or
300 Hrs
Every
200 Hrs
(2)
(2)
(2)
Engine oil
Engine oil filter
Air filter
Spark plug
Spark arrester
()
Idle speed
Valve clearance
Combustion
chamber
Fuel filter
Fuel tank
Fuel tube
After every 500 Hrs. (2)
Every year (2)
Every 2 years (Replace if necessary) (2)
Refer
to
Page
7
8
8
9
9
10
11
10
Check level
Change
Replace
Check
Clean
Replace
Check-adjust
Replace
Clean
Check-adjust
Check-adjust
Clean
Check
Replace
Clean
Check
applicable types
05/03/22 19:37:38 32Z6C600_006

ENGLISH
REFUELING
Recommended Fuel
ENGINE OIL
Recommended Oil
Oil Level Check
AMBIENT TEMPERATURE
LOWER LIMIT
UPPER LIMIT
FILLER CAP
DIPSTICK
7
Unleaded gasoline
Pump octane rating 86 or higher
Research octane rating 91 or higher
Pump octane rating 86 or higher
U.S.
Except U.S.
Oil is a major factor affecting performance and service life. Use
4-stroke automotive detergent oil.
This engine is certified to operate on unleaded gasoline with a
pump octane rating of 86 or higher (a research octane rating of 91
or higher).
Refuel in a well-ventilated area with the engine stopped. If the
engine has been running, allow it to cool first. Never refuel the
engine inside a building where gasoline fumes may reach flames
or sparks.
You may use regular unleaded gasoline containing no more than
10% Ethanol (E10) or 5% Methanol by volume. In addition,
Methanol must contain cosolvents and corrosion inhibitors. Use of
fuels with content of Ethanol or Methanol greater than shown
above may cause starting and/or performance problems. It may
also damage metal, rubber, and plastic parts of the fuel system.
Engine damage or performance problems that result from using a
fuel with percentages of Ethanol or Methanol greater than shown
above are not covered under warranty.
Spilled fuel is not only a fire hazard, it causes environmental
damage. Wipe up spills immediately.
Keep gasoline away from appliance pilot lights, barbecues,
electric appliances, power tools, etc.
Refuel in a well-ventilated area before starting the engine. If the
engine has been running, allow it to cool. Refuel carefully to avoid
spilling fuel. It may be necessary to lower the fuel level depending
on operating conditions. After refueling, tighten the fuel tank cap
securely.
Refer to the instructions provided with the equipment powered
by this engine for refuelling.
With the engine stopped and on a level surface, remove the fuel
tank cap and check the fuel level. Refill the tank if the fuel level is
low.
Gasoline is highly flammable and explosive, and you
can be burned or seriously injured when refueling.
Stop engine and keep heat, sparks, and flame away.
Refuel only outdoors.
Wipe up spills immediately.
Fuel can damage paint and some types of plastic. Be careful not to
spill fuel when filling your fuel tank. Damage caused by spilled
fuel is not covered under the
Distributor’s Limited Warranty.
Use 4-stroke motor oil that meets or exceeds the requirements for
API service classification SJ or later (or equivalent). Always check
the API service label on the oil container to be sure it includes the
letters SJ or later (or equivalent).
The Oil Alert system (applicable types) will automatically stop the
engine before the oil level falls below the safe limit. However, to
avoid the inconvenience of an unexpected shutdown, always
check the engine oil level before startup.
Running the engine with a low oil level can cause engine damage.
This type of damage is not covered by the
Distributor’s Limited
Warranty.
Reinstall the dipstick and filler cap.
If the oil level is low, remove the oil filler cap, and fill to the
upper limit mark on the dipstick with the recommended oil.
Fully insert the dipstick, then remove it to check the oil level.
Remove the dipstick and wipe it clean.
GX670 ONLY: Start the engine and let it idle for 1 or 2 minutes.
Stop the engine and wait for 2 or 3 minutes.
Check the engine oil level with the engine stopped and in a level
position.
SAE 10W-30 is recommended for general use. Other viscosities
shown in the chart may be used when the average temperature in
your area is within the indicated range.
1.
1.
2.
3.
4.
5.
07/06/01 17:06:07 32Z6C600_007

ENGLISH
OIL FILTER
Change
Oil Change
SEAL
OIL FILTER SOCKET
FILLER CAP
DIPSTICK
LOWER
LIMIT
UPPER
LIMIT
SEALING
WASHER
DRAIN
BOLT
8
Drain the engine oil, and retighten the drain bolt securely.
Remove the oil filter, and drain the oil into a suitable container.
Dispose the used oil and filter in a manner compatible with the
environment.
Use an oil filter socket, rather than a strap wrench, to avoid
striking and damaging the oil pressure switch.
Clean the filter mounting base, and coat the seal of the new oil
filter with clean engine oil.
Use only a genuine Honda oil filter or a filter of equivalent
quality specified for your model. Using the wrong filter, or a
non-Honda filter which is not of equivalent quality, may cause
engine damage.
Screw on the new oil filter by hand until the seal contacts the
filter mounting base, then use an oil filter socket tool to tighten
the filter an additional 7/8 turn.
Oil filter tightening torque: 22 N·m (2.2 kgf·m , 16 lbf·ft)
Refill the crankcase with the specified amount of the
recommended oil (see page ). Reinstall the oil filler cap and
dipstick.
Start the engine, and check for leaks.
Stop the engine, and check the oil level as described on page .
If necessary, add oil to bring the oil level to the upper limit mark
on the dipstick.
Drain the used oil when the engine is warm. Warm oil drains
quickly and completely.
Place a suitable container below the engine to catch the used oil,
then remove the filler cap, drain bolt and washer.
Please dispose of used motor oil in a manner that is compatible
with the environment. We suggest you take used oil in a sealed
container to your local recycling center or service station for
reclamation. Do not throw it in the trash, pour it on the ground,
or pour it down a drain.
With the engine in a level position, fill to the upper limit mark on
the dipstick with the recommended oil.
Allow the used oil to drain completely, then reinstall the drain
bolt and new washer, and tighten the drain bolt securely.
Running the engine with a low oil level can cause engine
damage. This type of damage is not covered by the
Distributor’s
Limited Warranty.
The Oil Alert system (applicable types) will automatically stop
the engine before the oil level falls below the safe limit.
However, to avoid the inconvenience of an unexpected
shutdown, fill to the upper limit, and check the oil level regularly.
Reinstall the filler cap and dipstick securely.4.
1.
2.
3.
4.
5.
6.
7. 7
7
1.
2.
3.
07/06/01 17:06:30 32Z6C600_008

ENGLISH
AIR CLEANER
Inspection
Snorkel Type:
Cleaning
Standard Type:
AIR CLEANER COVER
PAPER FILTER ELEMENT
AIR CLEANER CASE
WING NUTS
AIR CLEANER COVER
FOAM FILTER ELEMENT PAPER FILTER ELEMENT
AIR CLEANER CASE
9
Wipe dirt from the inside of the air cleaner body and cover,
using a moist rag. Be careful to prevent dirt from entering the air
chamber that leads to the carburetor.
Place the foam air filter element in the air cleaner cover, then
reinstall the paper air filter element and cover to the air cleaner
case. Hook the four latch tabs securely.
Remove the wing nut from the air cleaner cover, and remove the
cover.
Remove the wing nut from the paper filter element.
Remove the paper filter element from the air cleaner case.
A dirty air cleaner will restrict air flow to the carburetor, reducing
engine performance. If you operate the engine in very dusty areas,
clean the air filter more often than specified in the MAINTENANCE
SCHEDULE.
Operating the engine without an air filter, or with a damaged air
filter, will allow dirt to enter the engine, causing rapid engine wear.
This type of damage is not covered by the
Distributor’s Limited
Warranty.
Inspect both air filter elements, and replace them if they are
damaged. Always replace the paper air filter element at the
scheduled interval (see page ).
Clean the air filter elements if they are to be reused.
Paper air filter element: Tap the filter element several times on a
hard surface to remove dirt, or blow compressed air [not
exceeding 207 kPa (2.1 kgf/cm , 30 psi)] through the filter
element from the air cleaner case side.
Never try to brush off dirt; brushing will force dirt into the fibers.
Replace the paper element if it is excessively dirty.
Foam air filter element: Clean in warm soapy water, rinse, and
allow to dry thoroughly. Or clean in non-flammable solvent and
allow to dry. Do not put oil on the foam element.
Reinstall the air cleaner cover, and tighten the cover wing nut
securely.
Reinstall the paper air filter element. Tighten the air filter wing
nut securely.
Wipe dirt from the inside of the air cleaner case and cover, using
a moist rag. Be careful to prevent dirt from entering the air duct
that leads to the carburetor.
Tap the filter element several times on a hard surface to remove
dirt, or blow compressed air [not exceeding 207 kPa (2.1 kg/cm ,
30 psi)] through the filter element from the inside. Never try to
brush off dirt; brushing will force dirt into the fibers.
Clean the paper air filter element if it is to be reused.
Inspect the paper air filter element, and replace it if it is
damaged. Always replace the paper air filter element at the
scheduled interval (see page ).
Remove the air cleaner cover and inspect the filter elements.
Clean or replace dirty filter elements. Always replace damaged
filter elements.
Release four latch tabs from the air cleaner cover, and remove
the cover.
Remove the foam filter from the cover.
Remove the paper filter from the air cleaner case.
6.
7.
1.
2.
3.
4.
5.
6.
7.
8.
1.
2.
3.
4.
5.
6
6
07/06/01 17:06:56 32Z6C600_009

−−
−
−
−
ENGLISH
SPARK PLUG
Recommended Spark Plugs:
FUEL FILTER
Inspection
FUEL FILTER
SPARK PLUG
WRENCH
SPARK PLUG CAP
0.70 0.80 mm
(0.028 0.031 in)
SEALING
WASHER
10
ZGR5A (NGK)
J16CR-U (DENSO)
For good performance, the spark plugs must be properly gapped
and free of deposits.
The recommended spark plugs have the correct heat range for
normal engine operating temperatures.
Incorrect spark plugs can cause engine damage.
Remove the spark plugs with a 13/16-inch spark plug wrench.
Inspect the spark plugs. Replace
them if damaged, badly fouled,
if the sealing washer is in poor
condition, or if the electrode is
worn.
Measure the spark plug
electrode gaps with a wire-type
feeler gauge. Correct the gap, if
necessary, by carefully bending
thesideelectrode.
0.70 0.80 mm (0.028 0.031 in)
The gap should be:
Install the spark plug carefully,
by hand, to avoid cross-
threading.
When installing a new spark plug, tighten 1/2 turn after the spark
plug seats to compress the washer.
When reinstalling the original spark plug, tighten 1/8 1/4 turn
after the spark plug seats to compress the washer.
A loose spark plug can overheat and damage the engine.
Overtightening the spark plug can damage the threads in the
cylinder head.
Attach the spark plug caps to the spark plugs.
Check the fuel filter for water accumulation or sediment. If no
water or sediment is found, reinstall the fuel filter and the air
cleaner case.
If the fuel filter is found with excessive water accumulation or
sediment, take the engine to your authorized Honda servicing
dealer.
Disconnect the spark plug caps, and remove any dirt from
around the spark plug area.
After the spark plug is seated, tighten with a 13/16-inch spark
plug wrench to compress the sealing washer.
1.
2.
1.
2.
3.
4.
5.
6.
7.
07/06/01 17:07:18 32Z6C600_010

ENGLISH
HELPFUL TIPS & SUGGESTIONS
STORING YOUR ENGINE
Storage Preparation
Cleaning
Fuel
Spark Arrester Cleaning & Inspection
Adding a Gasoline Stabilizer to Extend Fuel Storage Life
SPARK ARRESTER (applicable types)
SPECIAL SCREW
MUFFLER
SPECIAL SCREWS
SPARK ARRESTER
MUFFLER
SPARK ARRESTER
6 mm FLANGE BOLTS
MUFFLER
PROTECTOR
6 mm FLANGE BOLT
HIGH-MOUNT MUFFLER TYPE SIDE-MOUNT MUFFLER TYPE
SPARK ARRESTER SCREEN
11
Proper storage preparation is essential for keeping your engine
trouble-free and looking good. The following steps will help to
keep rust and corrosion from impairing your engine’s function and
appearance, and will make the engine easier to start when you use
it again.
If the engine has been running, allow it to cool for at least half an
hour before cleaning. Clean all exterior surfaces, touch up any
damaged paint, and coat other areas that may rust with a light film
of oil.
Using a garden hose or pressure washing equipment can force
water into the air cleaner or muffler opening. Water in the air
cleaner will soak the air filter, and water that passes through the
air filter or muffler can enter the cylinder, causing damage.
Gasoline will oxidize and deteriorate in storage. Deteriorated
gasoline will cause hard starting, and it leaves gum deposits that
clog the fuel system. If the gasoline in your engine deteriorates
during storage, you may need to have the carburetor, and other
fuel system components, serviced or replaced.
The length of time that gasoline can be left in your fuel tank and
carburetor without causing functional problems will vary with
such factors as gasoline blend, your storage temperatures, and
whether the fuel tank is partially or completely filled. The air in a
partially filled fuel tank promotes fuel deterioration. Very warm
storage temperatures accelerate fuel deterioration. Fuel problems
may occur within a few months, or even less if the gasoline was
not fresh when you filled the fuel tank.
You can extend fuel storage life by adding a gasoline stabilizer
that is formulated for that purpose, or you can avoid fuel
deterioration problems by draining the fuel tank and carburetor.
Fuel system damage or engine performance problems resulting
from neglected storage preparation are not covered under the
Distributor’s Limited Warranty
.
Install the spark arrester and muffler protector in the reverse
order of disassembly.
The spark arrester must be free of breaks and holes. Replace the
spark arrester if it is damaged.
Use a brush to remove carbon deposits from the spark arrester
screen. Be careful to avoid damaging the screen.
SIDE-MOUNT MUFFLER TYPE: Remove the 6 mm flange bolts
from the muffler protector and remove the muffler protector.
Remove the special screws from the spark arrester and remove
the spark arrester from the muffler.
HIGH-MOUNT MUFFLER TYPE: Remove the special screw from
the muffler and remove the spark arrester.
Remove the spark arrester:
If the engine has been running, the muffler will be hot. Allow it to
cool before servicing the spark arrester.
The spark arrester must be serviced every 100 hours to keep it
functioning as designed.
When adding a gasoline stabilizer, fill the fuel tank with fresh
gasoline. If only partially filled, air in the tank will promote fuel
deterioration during storage. If you keep a container of gasoline
for refueling, be sure that it contains only fresh gasoline.
Add gasoline stabilizer following the manufacturer’s instructions.
After adding a gasoline stabilizer, run the engine outdoors for 10
minutes to be sure that treated gasoline has replaced the
untreated gasoline in the carburetor.
Stop the engine, and if the fuel tank is equipped with a fuel valve,
move the fuel valve to the CLOSED or OFF position.
Your engine is not factory-equipped with a spark arrester. The
spark arrester is optional part. In some areas, it is illegal to operate
an engine without a spark arrester. Check local laws and
regulations. A spark arrester is available from authorized Honda
servicing dealers.
1.
2.
3.
1.
2.
3.
05/03/22 19:38:59 32Z6C600_011

−−
ENGLISH
Engine Oil
Storage Precautions
Removal from Storage
TRANSPORTING
Draining the Fuel Tank and Carburetor
DRAIN SCREW CARBURETOR
12
Disconnect the fuel line to the engine, and drain the fuel tank
into an approved gasoline container. If the fuel tank is equipped
with a valve, turn the fuel valve to the OPEN or ON position to
enable draining. After draining is completed, reconnect the fuel
line.
Loosen the carburetor drain screw, and drain the carburetor into
an approved gasoline container. After draining is completed,
tighten the carburetor drain screw.
Change the engine oil (see page ).
Remove the spark plugs (see page ).
Turn the engine for a few seconds by turning the engine switch
to the START position to distribute the oil in the cylinders.
If your engine will be stored with gasoline in the fuel tank and
carburetor, it is important to reduce the hazard of gasoline vapor
ignition. Select a well-ventilated storage area away from any
appliance that operates with a flame, such as a furnace, water
heater, or clothes dryer. Also avoid any area with a spark-
producing electric motor, or where power tools are operated.
If possible, avoid storage areas with high humidity, because that
promotes rust and corrosion.
Keep the engine level in storage. Tilting can cause fuel or oil
leakage.
Unless all fuel has been drained from the fuel tank, leave the fuel
valve in the CLOSED or OFF position to reduce the possibility of
fuel leakage.
With the engine and exhaust system cool, cover the engine to
keep out dust. A hot engine and exhaust system can ignite or melt
some materials. Do not use sheet plastic as a dust cover. A
nonporous cover will trap moisture around the engine, promoting
rust and corrosion.
If installed, remove the battery and store it in a cool, dry place.
Recharge the battery once a month while the engine is in storage.
This will help to extend the service life of the battery.
Check your engine as described in the
BEFORE OPERATION
CHECKS
section of this manual (see page ).
If the fuel was drained during storage preparation, fill the tank with
fresh gasoline. If you keep a container of gasoline for refueling, be
sure it contains only fresh gasoline. Gasoline oxidizes and
deteriorates over time, causing hard starting.
Gasoline is highly flammable and explosive, and you
can be burned or seriously injured when handling
fuel.
Stop engine and keep heat, sparks, and flame away.
Refuel only outdoors.
Wipe up spills immediately.
If the engine has been running, allow it to cool for at least 15
minutes before loading the engine-powered equipment on the
transport vehicle. A hot engine and exhaust system can burn you
and can ignite some materials.
Keep the engine level when transporting to reduce the possibility
of fuel leakage. If the fuel tank is equipped with a fuel valve, move
the fuel valve lever to OFF.
Pour a tablespoon 5 10 cm (5 10 cc) of clean engine oil into
each cylinder.
Reinstall the spark plugs.
If the cylinders were coated with oil during storage preparation,
the engine may smoke briefly at startup. This is normal.
1.
2.
3.
1.
2.
4.
5.
3
8
10
05/03/22 19:39:13 32Z6C600_012

×
×
×
ENGLISH
TAKING CARE OF UNEXPECTED PROBLEMS
ENGINE WILL
NOT START
Possible Cause Correction
FUSE REPLACEMENT
ENGINE LACKS
POWER
Possible Cause Correction
FUSE COVER SWITCH BOX COVER
612mm
SPECIAL SCREW
25 A FUSE
13
The electric starter relay circuit and battery charging circuit are
protected by a 25-ampere fuse. If the fuse burns out, the electric
starter will not operate. The engine can be started manually if the
fuse burns out, but running the engine will not charge the battery.
Remove the 6 12 mm screw from the rear cover of the engine
switch box.
Remove the fuse cover, and inspect the fuse.
If the fuse is burnt out, remove the fuse cover, then pull out and
discard the burnt-out fuse. Install a new 25-ampere fuse, and
reinstall the fuse cover.
Never use a fuse with a rating greater than 25 amperes. Serious
damage to the electrical system or a fire could result.
Reinstall the rear cover. Install the 6 12 mm screw and tighten
it securely.
Frequent fuse failure usually indicates a short circuit or an
overload in the electrical system. If the fuse burns out frequently,
take the engine to a servicing Honda dealer for repair.
Electric
starting:
Check battery
and fuse.
Check control
positions.
Check engine
oil level.
Check fuel.
Remove and
inspect spark
plugs.
Take engine to
an authorized
Honda
servicing
dealer, or refer
to shop
manual.
Battery
discharged.
Fuse burnt out.
Fuel valve
CLOSED or OFF.
(If equipped)
Choke open.
Engine switch
OFF.
Engine oil level
low (Oil Alert
stops engine).
Out of fuel.
Bad fuel; engine
stored without
treating or
draining
gasoline, or
refueled with
bad gasoline.
Spark plugs
faulty, fouled, or
improperly
gapped.
Spark plugs wet
with fuel
(flooded engine).
Fuel filter
restricted,
carburetor
malfunction,
ignition
malfunction,
valves stuck, etc.
Recharge battery.
Replace fuse.
Move lever to
OPEN or ON
position.
Move lever to
CLOSED position
unless the engine
is warm.
Turn engine switch
to ON position.
Fill with the
recommended oil
to the proper level
(p. 7).
Refuel (p. 7).
Drain fuel tank and
carburetor (p. 12).
Refuel with fresh
gasoline(p. 7).
Gap, or replace
spark plugs (p. 10).
Dry and reinstall
spark plugs. Start
engine with
throttle lever in
FAST position.
Replace or repair
faulty components
as necessary.
Check air filter.
Check fuel.
Take engine to
an authorized
Honda
servicing
dealer, or refer
to shop
manual.
Filter element(s)
restricted.
Bad fuel; engine
stored without
treating or
draining
gasoline, or
refueled with
bad gasoline.
Fuel filter
restricted,
carburetor
malfunction,
ignition
malfunction,
valves stuck, etc.
Clean or replace
filter element(s)
(p. 9).
Drain fuel tank and
carburetor (p. 12).
Refuel with fresh
gasoline (p. 7).
Replace or repair
faulty components
as necessary.
1.
2.
3.
4.
5.
1.
2.
3.
6.
1.
2.
3.
05/03/22 19:39:28 32Z6C600_013

+
−
+
+
−
++
−
−
−
+
−
ENGLISH
Battery Connections for Electric Starter
TECHNICAL INFORMATION
Serial Number Location
TECHNICAL & CONSUMER INFORMATION
STARTER
SOLENOID
POSITIVE ( )
BATTERY CABLE
NEGATIVE ( )
BATTERY CABLE
SERIAL NUMBER &
ENGINE TYPE LOCATION
14
Use a 12-volt battery with an ampere-hour rating of at least 45 Ah.
Be careful not to connect the battery in reverse polarity, as this will
short circuit the battery charging system. Always connect the
positive ( ) battery cable to the battery terminal before
connecting the negative ( ) battery cable, so your tools cannot
cause a short circuit if they touch a grounded part while tightening
the positive ( ) battery cable end.
A battery can explode if you do not follow the correct
procedure, seriously injuring anyone nearby.
Keep all sparks, open flames, and smoking materials
away from the battery.
Connect the battery positive ( ) cable to the starter solenoid
terminal as shown.
Connect the battery negative ( ) cable to an engine mounting
bolt, frame bolt, or other good engine ground connection.
Connect the battery positive ( ) cable to the battery positive ( )
terminal as shown.
Connect the battery negative ( ) cable to the battery negative
( ) terminal as shown.
Coat the terminals and cable ends with grease.
Date Purchased: ______ / ______ / ______
Engine serial number: __ __ __ __ __ __ __ __ __ __ __
Engine type: ___ ___ ___ ___
Record the engine serial number, type and purchase date in the
space below. You will need this information when ordering parts
and when making technical or warranty inquiries.
1.
2.
3.
4.
5.
05/03/22 19:39:38 32Z6C600_014

×
×
×
××
×
×
ENGLISH
Remote Control Linkage Carburetor Modifications for High Altitude Operation
REMOTE THROTTLE AND REMOTE CHOKE
BRAIDED WIRE CABLE TYPE
516mm(2)
CHOKE CABLE
CABLE HOLDER (2)
CONTROL LEVER
46mm(2)
LEFT SIDE CONTROL RIGHT SIDE CONTROL
THROTTLE
CABLE
WIRE
HOLDER (2)
516mm(2)
CABLE HOLDER (2)
WIRE HOLDER (2)
CONTROL
LEVER
THROTTLE
CABLE
CHOKE
CABLE (2)
516mm(2)
CABLE HOLDER (2)
CHOKE CABLE
CONTROL LEVER
THROTTLE
CABLE
LEFT SIDE CONTROL
CONTROL
LEVER
THROTTLE
CABLE
RIGHT SIDE CONTROL
CABLE
HOLDER (2)
CHOKE
CABLE
516mm(2)
REMOTE THROTTLE AND MANUAL CHOKE
MANUAL THROTTLE AND MANUAL CHOKE
CONTROL LEVER
CHOKE KNOB ROD
CABLE HOLDER
ROD JOINT
LINKAGE BUSH
CHOKE LEVER
ROD JOINT
LINKAGE BUSH CONTROL LEVER
CHOKE KNOB
ROD
CHOKE LEVER THROTTLE ROD
LOCK PIN
SOLID WIRE CABLE TYPE
516mm
46mm(2)
REASSEMBLY:
Install the lock pin in
the direction as shown.
15
The throttle and choke control levers are provided with holes for
optional cable attachment. The following illustrations show
installation examples for a solid wire cable and for a flexible,
braided wire cable.
At high altitude, the standard carburetor air-fuel mixture will be
too rich. Performance will decrease, and fuel consumption will
increase. A very rich mixture will also foul the spark plug and
cause hard starting. Operation at an altitude that differs from that
at which this engine was certified, for extended periods of time,
may increase emissions.
High altitude performance can be improved by specific
modifications to the carburetor. If you always operate your engine
at altitudes above 1,500 meters (5,000 feet), have your servicing
dealer perform this carburetor modification. This engine, when
operated at high altitude with the carburetor modifications for
high altitude use, will meet each emission standard throughout its
useful life.
Even with carburetor modification, engine horsepower will
decrease about 3.5% for each 300-meter (1,000-foot) increase in
altitude. The effect of altitude on horsepower will be greater than
this if no carburetor modification is made.
When the carburetor has been modified for high altitude operation,
the air-fuel mixture will be too lean for low altitude use. Operation
at altitudes below 1,500 meters (5,000 feet) with a modified
carburetor may cause the engine to overheat and result in serious
engine damage. For use at low altitudes, have your servicing
dealer return the carburetor to original factory specifications.
05/03/22 19:39:48 32Z6C600_015

ENGLISH
Emission Control System Information
Source of Emissions
The U.S., California Clean Air Acts and Environment Canada
Tampering and Altering
Problems That May Affect Emissions
Replacement Parts
Maintenance
16
The combustion process produces carbon monoxide, oxides of
nitrogen, and hydrocarbons. Control of hydrocarbons and oxides
of nitrogen is very important because, under certain conditions,
they react to form photochemical smog when subjected to
sunlight. Carbon monoxide does not react in the same way, but it
is toxic.
Honda utilizes lean carburetor settings and other systems to
reduce the emissions of carbon monoxide, oxides of nitrogen, and
hydrocarbons.
EPA, California and Canadian regulations require all
manufacturers to furnish written instructions describing the
operation and maintenance of emission control systems.
The following instructions and procedures must be followed in
order to keep the emissions from your Honda engine within the
emission standards.
Tampering with or altering the emission control system may
increase emissions beyond the legal limit. Among those acts that
constitute tampering are:
Removal or alteration of any part of the intake, fuel, or exhaust
systems.
Altering or defeating the governor linkage or speed-adjusting
mechanism to cause the engine to operate outside its design
parameters.
If you are aware of any of the following symptoms, have your
engine inspected and repaired by your servicing dealer.
Hard starting or stalling after starting.
Rough idle.
Misfiring or backfiring under load.
Afterburning (backfiring).
Black exhaust smoke or high fuel consumption.
The emission control systems on your Honda engine were
designed, built, and certified to conform with EPA, California and
Canadian emission regulations. We recommend the use of
genuine Honda parts whenever you have maintenance done.
These original-design replacement parts are manufactured to the
same standards as the original parts, so you can be confident of
their performance. The use of replacement parts that are not of the
original design and quality may impair the effectiveness of your
emission control system.
A manufacturer of an aftermarket part assumes the responsibility
that the part will not adversely affect emission performance. The
manufacturer or rebuilder of the part must certify that use of the
part will not result in a failure of the engine to comply with
emission regulations.
Follow the maintenance schedule on page . Remember that this
schedule is based on the assumption that your machine will be
used for its designed purpose. Sustained high-load or high-
temperature operation, or use in unusually wet or dusty conditions,
will require more frequent service.
7
07/06/01 17:07:37 32Z6C600_016

××
××
××
××
××
××
−−
−−
−−
××
××
××
××
×
××
×
××
×
*
*
*
*
*
*
*
ENGLISH
Air Index
Descriptive Term Applicable to Emissions Durability Period
Specifications
GX610 (QAF-Type)
GX620 (QAF-Type)
GX670 (TAF-Type)
17
The durability description is intended to provide you with
information relating to the engine’s emission durability period.
The descriptive term indicates the useful life period for the engine’s
emission control system. See your
Emission Control System
Warranty
for additional information.
The bar graph is intended to provide you, our customer, the ability
to compare the emissions performance of available engines. The
lower the Air Index, the less pollution.
388 457 452 mm
(15.318.017.8in)
42.1 kg (92.8 lbs)
614 cm (37.5 cu-in)
[77.0 66.0 mm (3.03 2.60 in)]
13.5 kW (18.4 PS, 18.1 bhp) at 3,600 rpm
40.6 N·m (4.14 kgf·m, 29.9 lbf·ft) at
2,500 rpm
1.1 (1.2 US qt , 1.0 Imp qt)
1.4 (1.5 US qt , 1.2 Imp qt)
Forced air
Transistor magneto
Counterclockwise
412 471 457 mm
(16.218.518.0in)
43.5 kg (95.9 lbs)
670 cm (40.9 cu-in)
[77.0 72.0 mm (3.03 2.83 in)]
15.3 kW (20.8 PS, 20.5 bhp) at 3,600 rpm
46.0 N·m (4.69 kgf·m, 33.9 lbf·ft) at
2,500 rpm
1.1 (1.2 US qt , 1.0 Imp qt)
1.4 (1.5 US qt , 1.2 Imp qt)
Forced air
Transistor magneto
Counterclockwise
An Air Index Information hang tag/label is applied to engines
certified to an emission durability time period in accordance with
the requirements of the California Air Resources Board.
The power rating of the engine indicated in this document is the
net power output tested on a production engine for the engine
model and measured in accordance with SAE J1349 at 3,600
rpm (Net Power) and at 2,500 rpm (Max. Net Torque). Mass
production engines may vary from this value.
Actual power output for the engine installed in the final machine
will vary depending on numerous factors, including the
operating speed of the engine in application, environmental
conditions, maintenance, and other variables.
Moderate 50 hours [0 80 cm (0 80 cc) inclusive]
125 hours [greater than 80 cm (80 cc)]
Intermediate 125 hours [0 80 cm (0 80 cc) inclusive]
250 hours [greater than 80 cm (80 cc)]
Extended 300 hours [0 80 cm (0 80 cc) inclusive]
500 hours [greater than 80 cm (80 cc)]
The Air Index Information hang tag/label must remain on the
engine until it is sold. Remove the hang tag before operating the
engine.
388 457 452 mm
(15.3 18.0 17.8 in)
42.1 kg (92.8 lbs)
614 cm (37.5 cu-in)
[77.0 66.0 mm (3.03 2.60 in)]
12.4 kW (16.9 PS, 16.6 bhp) at 3,600 rpm
39.6 N·m (4.04 kgf·m) at 2,500 rpm
1.1 (1.2 US qt , 1.0 Imp qt)
1.4 (1.5 US qt , 1.2 Imp qt)
Forced air
Transistor magneto
Counterclockwise
Length Width
Height
Dry mass [weight]
Engine type
Displacement
[Bore Stroke]
Net power
Max. Net torque
Engine oil capacity
Cooling system
Ignition system
PTO shaft rotation
Length Width
Height
Dry mass [weight]
Engine type
Displacement
[Bore Stroke]
Net power
Max. Net torque
Engine oil capacity
Cooling system
Ignition system
PTO shaft rotation
Length Width
Height
Dry mass [weight]
Engine type
Displacement
[Bore Stroke]
Net power
Max. Net torque
Engine oil capacity
Cooling system
Ignition system
PTO shaft rotation
Without oil filter replacement:
approximatly
With oil filter replacement:
approximatly
Without oil filter replacement:
approximatly
With oil filter replacement:
approximatly
Without oil filter replacement:
approximatly
With oil filter replacement:
approximatly
4-stroke, overhead valve, 2 cylinders (90° V-Twin)
4-stroke, overhead valve, 2 cylinders (90° V-Twin)
4-stroke, overhead valve, 2 cylinders (90° V-Twin)
(in accordance with SAE J1349 )
(in accordance with SAE J1349 )
(in accordance with SAE J1349 )
(in accordance with SAE J1349 )
(in accordance with SAE J1349 )
(in accordance with SAE J1349 )
07/06/01 17:08:06 32Z6C600_017

±
±
±
−
−
ENGLISH
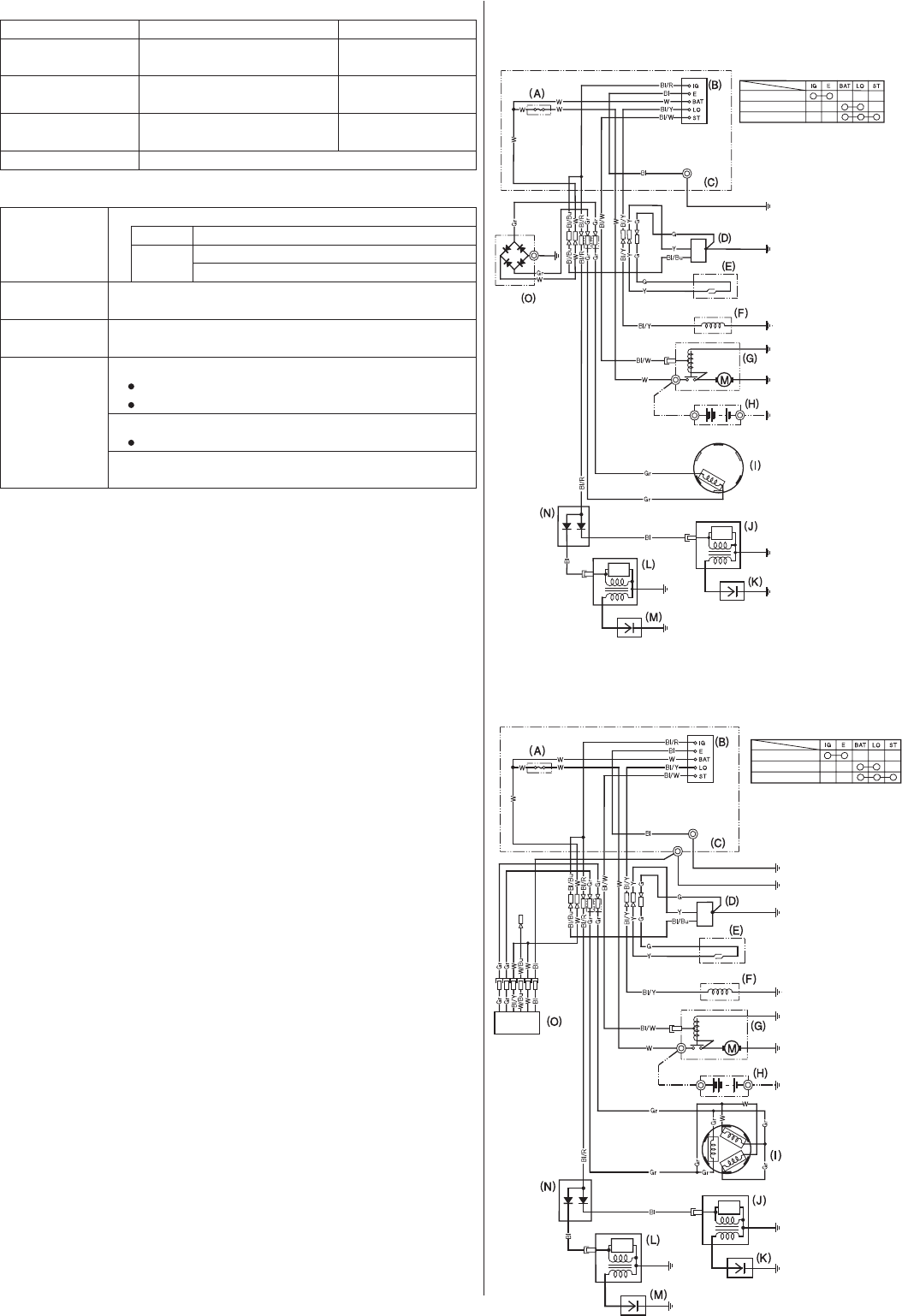
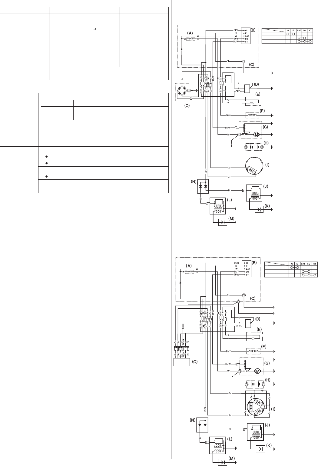
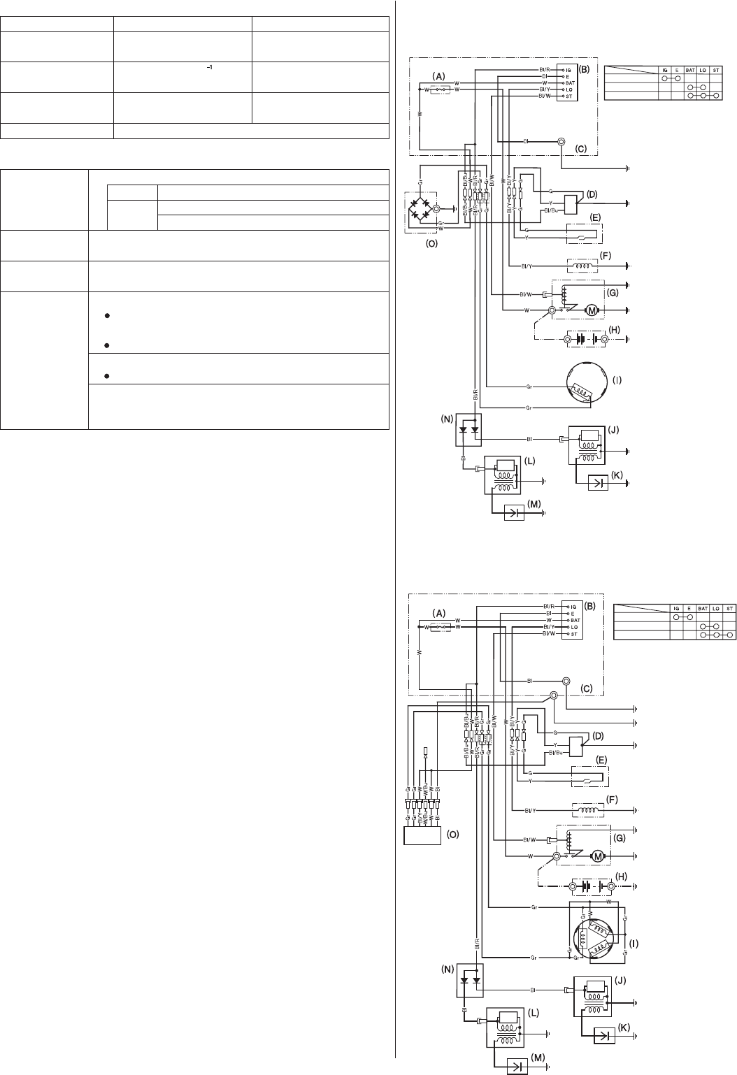
Wiring Diagrams
Quick Reference Information
SPECIFICATIONITEM
Tuneup Specifications
MAINTENANCE
GX610/620/670
3 A Charge Coil and Switch Box Type
20 A Charge Coil and Switch Box Type
18
1,400 150 rpm
IN: 0.15 0.02 mm
EX: 0.20 0.02 mm
No other adjustments needed.
0.70 0.80 mm
(0.028 0.031 in)
Spark plug gap
Idle speed
Valve clearance
(cold)
Refer to page 10
ZGR5A (NGK)
J16CR-U (DENSO)
Fuel
Engine oil
Spark plug
Maintenance
U. S.
Except
U. S.
Pump octane rating 86 or higher
Research octane rating 91 or higher
Pump octane rating 86 or higher
Unleaded gasoline (Refer to page 7 ).
SAE 10W-30, API SJ or SL, for general use.
Refer to page 8.
Before each use:
Check engine oil level. Refer to page 7.
Check air filter. Refer to page 9.
First 20 hours:
Change engine oil. Refer to page 8.
Subsequent:
Refer to the maintenance schedule on page 6.
Other specifications
See your authorized
Honda dealer
See your authorized
Honda dealer
START
ON
OFF
START
ON
OFF
Bl
Y
Bu
G
R
W
Black
Yellow
Blue
Green
Red
White
Br
O
Lb
Lg
P
Gr
Brown
Orange
Pink
Gray
CONTROL BOX
ENGINE SWITCH
OIL ALERT UNIT
OIL LEVEL SWITCH
FUEL CUT
SOLENOID
STARTER MOTOR
BATTERY
LEFT SPARK PLUG
RECTIFIER
MAIN FUSE
Bl
Y
Bu
G
R
W
Yellow
Blue
Green
Red
White
Br
O
Lb
Lg
P
Gr
Orange
Pink
Gray
Black Brown
CONTROL BOX
ENGINE SWITCH
OIL ALERT UNIT
OIL LEVEL SWITCH
FUEL CUT
SOLENOID
STARTER MOTOR
BATTERY
LEFT SPARK PLUG
MAIN FUSE
REGULATOR/
RECTIFIER
CHARGE COIL (3A)
CHARGE COIL (3A)
RIGHT SPARK PLUG
RIGHT SPARK PLUG
ENGINE STOP DIODE
ENGINE STOP DIODE
(A)
(B)
(C)
(D)
(E)
(F)
(G)
(H)
(I)
(J)
(K)
(L)
(M)
(N)
(O)
(A)
(B)
(C)
(D)
(E)
(F)
(G)
(H)
(I)
(J)
(K)
(L)
(M)
(N)
(O)
RIGHT IGNITION
COIL
LEFT IGNITION
COIL
LEFT IGNITION
COIL
RIGHT IGNITION
COIL
Light blue
Light blue
Light green
Light green
05/03/22 19:40:35 32Z6C600_018

《》
−
Canada:
United States, Puerto Rico, and U.S. Virgin Islands:
Distributor/Dealer Locator Information
CONSUMER INFORMATION
For European Area:
Customer Service Information
United States, Puerto Rico, and U.S. Virgin Islands:
All Other Areas:
Honda’s Office
United States, Puerto Rico, and U.S. Virgin Islands:
American Honda Motor Co., Inc.
Canada:
Honda Canada, Inc.
Australia:
Honda Australia Motorcycle and Power Equipment Pty. Ltd.
For European Area:
Honda Europe NV.
All Other Areas:
ENGLISH 19
or visit our website: www.honda.ca
Call (888) 9HONDA9
or visit our website: www.honda-engines.com
Call (800) 426-7701
visit our website: http://www.honda-engines-eu.com
Servicing dealership personnel are trained professionals. They
should be able to answer any question you may have. If you
encounter a problem that your dealer does not solve to your
satisfaction, please discuss it with the dealership’s management.
The Service Manager, General Manager, or Owner can help.
Almost all problems are solved in this way.
If you are dissatisfied with the decision made by the dealership’s
management, contact the Honda Regional Engine Distributor for
your area.
If you are still dissatisfied after speaking with the Regional Engine
Distributor, you may contact the Honda’s Office as shown.
If you are dissatisfied with the decision made by the dealership’s
management, contact the Honda’s Office as shown.
When you write or call, please provide this information:
Equipment manufacturer’s name and model number that the
engine is mounted on
Engine model, serial number, and type (see page )
Name of dealer who sold the engine to you
Name, address, and contact person of the dealer who services
your engine
Date of purchase
Your name, address and telephone number
A detailed description of the problem
Power Equipment Division
Customer Relations Office
4900 Marconi Drive
Alpharetta, GA 30005-8847
715 Milner Avenue
Toronto, ON
M1B 2K8
Telephone: (888) 9HONDA9
(888) 946-6329
(416) 299-3400
(416) 287-4776
(877) 939-0909
(416) 287-4776
Toll free
Local Toronto dialing area
Local Toronto dialing area
Toll free
Local Toronto dialing area
Facsimile:
English:
French:
1954 1956 Hume Highway Campbellfield Victoria 3061
Telephone:
Facsimile:
(03) 9270 1111
(03) 9270 1133
European Engine Center
http://www.honda-engines-eu.com
Please contact the Honda distributor in your area for assistance.
Or telephone: (770) 497-6400, 8:30 am - 8:00 pm EST
14
05/03/22 19:40:59 32Z6C600_019

05/03/22 19:41:01 32Z6C600_020

INTRODUCTION
SOMMAIRE
MESSAGES DE SECURITE
FRANÇAIS
MANUEL DE L’UTILISATEUR
MESSAGES DE PREVENTION DES DOMMAGES
GX610 · GX620 · GX670
FRANÇAIS
1
Nous vous remercions d’avoir porté votre choix sur un moteur Honda.
Nous désirons vous aider à faire le meilleur usage de votre nouveau
moteur et à l’utiliser en sécurité. Vous trouverez dans ce manuel des
informations sur la manière d’y parvenir; veuillez le lire attentivement
avant d’utiliser le moteur. En cas de problème ou pour toute question sur
le moteur, consultez un concessionnaire Honda agréé.
Toutes les informations de cette publication sont basées sur les dernières
informations sur le produit disponibles au moment de l’impression. Honda
Motor Co., Ltd. se réserve le droit d’apporter des modifications à tout
moment sans avertissement et sans obligation de sa part. Aucune partie
de ce document ne peut être reproduite sans autorisation écrite.
Ce manuel doit être considéré comme faisant partie du moteur et
l’accompagner en cas de revente.
L’échappement du moteur contient des
substances chimiques déclarées
responsables de cancers, de malformations
congénitales ou d’autres anomalies de la
reproduction par l’Etat de Californie.
..............................INTRODUCTION .1
.............MESSAGES DE SECURITE .1
.....INFORMATIONS DE SECURITE .2
EMPLACEMENT DE L’ETIQUETTE
...................................DE SECURITE .2
EMPLACEMENT DES PIECES ET
.................................COMMANDES .2
............................PARTICULARITES .3
CONTROLES AVANT
................................L’UTILISATION .3
...................................UTILISATION .4
CONSIGNES DE SECURITE
............................D’UTILISATION .4
........DEMARRAGE DU MOTEUR .4
...................ARRET DU MOTEUR .5
.......5
...............ENTRETIEN DU MOTEUR .6
......6
............SECURITE D’ENTRETIEN .6
........CONSIGNES DE SECURITE .6
......PROGRAMME D’ENTRETIEN .6
...............PLEIN DE CARBURANT .7
...........................HUILE MOTEUR .7
................Huile recommandée .7
.Vérification du niveau d’huile .7
..........Renouvellement d’huile .8
...........................FILTRE A HUILE .8
................................FILTRE A AIR .9
....................................Contrôle .9
.................................Nettoyage .9
.............FILTRE A CARBURANT .10
......................................BOUGIE .10
....................PARE-ETINCELLES .11
Nous vous conseillons de lire le bulletin de garantie afin de bien
comprendre l’étendue de la garantie et vos responsabilités de propriété. Le
bulletin de garantie est un document séparé que vous avez dû en principe
recevoir de votre concessionnaire.
Votre sécurité et celle des autres sont très importantes. Vous trouverez des
messages de sécurité importants dans ce manuel et sur le moteur. Veuillez
les lire attentivement.
Les messages de sécurité vous avertissent de risques potentiels de
blessures pour vous et les autres. Chaque message de sécurité est précédé
d’un symbole de mise en garde et de l’une des trois mentions DANGER,
ATTENTION ou PRECAUTION.
Ces mots-indicateurs signifient:
Vous SEREZ MORTELLEMENT ou
GRIEVEMENT BLESSE si vous ne suivez
pas ces instructions.
Vous POUVEZ être MORTELLEMENT ou
GRIEVEMENT BLESSE si vous ne suivez
pas ces instructions.
Vous POUVEZ être BLESSE si vous ne
suivez pas ces instructions.
Chaque message vous indique quel est le danger, ce qui peut arriver et ce
que vous pouvez faire pour éviter ou réduire les blessures.
D’autres messages importants sont précédés du mot AVIS.
Votre moteur ou d’autres biens peuvent être endommagés si
vous ne suivez pas ces instructions.
Cette mention signifie:
L’objet de ces messages est de vous aider à ne pas causer de dommages
au moteur, à d’autres biens ou à l’environnement.
Etats-Unis, Puerto Rico et Iles vierges américaines:
Pour de plus amples informations sur le démarrage, l’arrêt, l’utilisation et
les réglages du moteur ou pour des instructions sur tout entretien spécial,
consultez les instructions accompagnant l’équipement commandé par ce
moteur.
CONSEILS ET SUGGESTIONS
...........................................UTILES .11
..........REMISAGE DU MOTEUR .11
..............................TRANSPORT .12
EN CAS DE PROBLEME
...................................INATTENDU .13
REMPLACEMENT DU
.....................................FUSIBLE .13
INFORMATIONS TECHNIQUES ET
.................DU CONSOMMATEUR .14
Emplacement des numéros de
............................................série .14
Raccordements de la batterie
....pour le démarreur électrique .14
Tringlerie de commande à
......................................distance .15
Modifications du carburateur
pour une utilisation à haute
........................................altitude .15
Informations sur le système
...............................antipollution .16
...............Indice atmosphérique .17
.........................Caractéristiques .17
....18
.....18
.................Schémas de câblage .18
INFORMATION DU
........................CONSOMMATEUR .19
Informations sur le localisateur
de distributeurs/
.......................concessionnaires .19
Informations d’entretien pour le
...........................................client .19
REGLAGE DU REGIME MOTEUR
L’IMPORTANCE DE L’ENTRETIEN
Caractéristiques de mise au point
Informations de référence rapide
07/06/01 17:09:13 33Z6C600_001

EMPLACEMENT DES PIECES ET COMMANDESINFORMATIONS DE SECURITE
EMPLACEMENT DE L’ETIQUETTE DE SECURITE
FRANÇAIS
FILTRE A AIR
LEVIER DES GAZ
FILTRE A HUILE
GRILLE DE TAMIS
(pièces en option)
TYPE A PRISE DE
FORCE SUR
VOLANT
TYPE A
LANCEUR
FILTRE A AIR
(type à buse)
POIGNEE DE
DEMARREUR
FILTRE A ESSENCE
CONTACTEUR
D’ARRET MOTEUR
BOUGIE
D’ALLUMAGE
TYPE A PRISE
DE FORCE SUR
VOLANT
TYPE DE
PROTECTEUR
(S.T.D)
REFROIDISSEUR D’HUILE
(GX670 seulement)
BOUTON DE
STARTER
2
Comprenez bien le fonctionnement de toutes les commandes et
apprenez comment arrêter le moteur rapidement en cas d’urgence.
Veillez à ce que l’opérateur reçoive des instructions adéquates avant
l’utilisation de l’équipement.
Cette étiquette met en garde contre les risques potentiels de blessures
graves. La lire attentivement.
Si l’étiquette se décolle ou devient illisible, s’adresser au concessionnaire
Honda pour son remplacement.
Le moteur dégage du monoxyde de carbone qui est
un gaz toxique. Ne jamais le faire fonctionner dans
un endroit clos.
Lire le manuel de l’utilisateur avant l’utilisation.
Pour les types pour le Canada
seulement:
Le moteur et les gaz d’échappement deviennent très chauds pendant le
fonctionnement. Garder le moteur à au moins 1 mètre des bâtiments et
des autres équipements pendant l’utilisation. Ne pas approcher de
matières inflammables et ne rien placer sur le moteur pendant son
fonctionnement.
Les gaz d’échappement du moteur contiennent du monoxyde de
carbone toxique. Ne pas faire tourner le moteur sans une aération
adéquate et ne jamais l’utiliser à l’intérieur.
Ne pas autoriser des enfants à utiliser le moteur. Eloigner les enfants et
les animaux de la zone d’utilisation.
L’essence est très inflammable et explosive. Arrêter
le moteur et le laisser refroidir avant de faire le plein
d’essence.
Une étiquette en français est
prévue sur le moteur.
05/07/01 13:40:12 33Z6C600_002

CONTROLES AVANT L’UTILISATION
PARTICULARITES
LE MOTEUR EST-IL PRET A FONCTIONNER?
Vérifier l’état général du moteur
Vérifier le moteur
SYSTEME OIL ALERT (types applicables)
Refroidisseur d’huile
Solénoïde de coupure de carburant
(GX670)
FRANÇAIS
DEMARREUR ELECTRIQUE
JAUGE DE
NIVEAU
D’HUILE
SILENCIEUX A
MONTAGE LATERAL
BOUCHON DE
REMPLISSAGE D’HUILE
BOUGIE
D’ALLUMAGE
BOULON DE VIDANGE
D’HUILE
SILENCIEUX A MONTAGE
SURELEVE (Type A)
SILENCIEUX A MONTAGE
SURELEVE (Type B)
3
Pour la sécurité et la longévité de l’équipement, il est important de
consacrer quelques instants à vérifier l’état du moteur avant l’utilisation.
Corriger tout problème constaté ou confier cette opération au
concessionnaire avant l’utilisation.
Toujours vérifier les points suivants avant de mettre le moteur en marche:
Vérifier s’il n’y a pas de traces de fuites d’huile ou d’essence autour ou
sous le moteur.
Enlever toute saleté ou débris excessifs, tout particulièrement autour du
silencieux et du lanceur.
Vérifier s’il n’y a pas de signes de dommages.
S’assurer que tous les protecteurs et couvercles sont en place et que
tous les écrous, boulons et vis sont serrés.
Vérifier le niveau de carburant. En démarrant avec un réservoir de
carburant plein, on évitera ou réduira les interruptions de service pour
faire le plein.
Un entretien incorrect de ce moteur ou l’absence de
correction d’un problème avant l’utilisation peut provoquer
une anomalie susceptible d’entraîner des blessures graves
ou mortelles.
Toujours effectuer les contrôles avant l’utilisation avant
chaque utilisation et corriger tout problème.
Avant de commencer les contrôles avant l’utilisation, s’assurer que le
moteur est à l’horizontale et que l’interrupteur du moteur se trouve sur la
position ARRET.
Pour les précautions et procédures à observer avant le démarrage du
moteur, consulter les instructions accompagnant l’équipement
commandé par ce moteur.
Vérifier l’équipement commandé par ce moteur.
Vérifier l’élément de filtre à air (voir page ). Un élément de filtre à air
sale limite le passage d’air vers le carburateur, ce qui diminue les
performances du moteur.
Le système Oil Alert (types applicables) arrête automatiquement le
moteur avant que le niveau d’huile ne descende au-dessous du seuil de
sécurité. Toutefois, pour éviter l’inconvénient d’un arrêt imprévu,
toujours vérifier le niveau d’huile du moteur avant le démarrage.
Vérifier le niveau d’huile du moteur (voir page ). L’utilisation du
moteur avec un niveau d’huile insuffisant peut provoquer des
dommages au moteur.
Le moteur GX670 est doté d’un refroidisseur d’huile pour le maintien de la
température correcte.
Le moteur doit être connecté à la batterie pour que le solénoïde de coupure
de carburant soit alimenté et permette au moteur de tourner. Si la batterie
est déconnectée, le passage de carburant vers le gicleur principal du
carburateur est coupé.
Le moteur est doté d’un solénoïde de coupure de carburant qui autorise le
passage de carburant vers le gicleur principal du carburateur lorsque
l’interrupteur du moteur est sur la position MARCHE ou DEMARRAGE et
coupe le passage du carburant vers le gicleur principal lorsque
l’interrupteur du moteur est sur la position ARRET.
Si le moteur s’arrête et ne redémarre pas, vérifier le niveau d’huile du
moteur (voir page ) avant de rechercher l’origine du problème dans
d’autres parties.
Le système Oil Alert protège le moteur contre les dommages dus au
manque d’huile dans le carter moteur. Avant que le niveau d’huile du
carter moteur ne descende au-dessous du seuil de sécurité, le système Oil
Alert arrête automatiquement le moteur (l’interrupteur du moteur reste sur
la position MARCHE).
1.
2.
3.
4.
1.
2.
3.
4.
7
9
7
‘‘Oil Alert est une marque déposée aux Etats-Unis’’
07/06/01 17:09:37 33Z6C600_003

UTILISATION
CONSIGNES DE SECURITE D’UTILISATION
DEMARRAGE DU MOTEUR
FRANÇAIS
BOUTON DE STARTER
OUVERT
FERME
MINI
MINI
POIGNEE DE DEMARREUR
BOUTON DE STARTER
MARCHE CONTACTEUR
D’ARRET MOTEUR
MMAARRCCHHEE
DEMARRAGE
MMAARRCCHHEE
DEMARRAGE
CONTACTEUR
D’ARRET MOTEUR
OUVERT
FERME
DDiirreeccttiioonnddeettrraaccttiioonn
4
Avant d’utiliser le moteur pour la première fois, lire la section
INFORMATIONS DE SECURITE
àlapage etlasection
CONTROLES
AVANT L’UTILISATION
àlapage .
Pour les consignes de sécurité à observer au démarrage, lors de l’arrêt du
moteur et pendant l’utilisation, consulter les instructions accompagnant
l’équipement commandé par ce moteur.
Le monoxyde de carbone est un gaz toxique. Il risque de
provoquer des évanouissements et d’être mortel.
Eviter tout endroit et toute activité exposant au monoxyde
de carbone.
Si le réservoir de carburant est doté d’un robinet de carburant, placer
celui-ci sur la position OPEN ou ACTIVE avant de tenter de mettre le
moteur en marche.
Pour remettre en marche un moteur chaud, laisser le levier de starter sur
la position OUVERT.
Certaines applications du moteur utilisent une commande à distance de
starter plutôt que le levier de starter du moteur représenté ici. Consulter
les instructions fournies par le fabricant de l’équipement.
Eloigner le levier des gaz de la position MIN. jusqu’à 1/3 environ de la
position MAX.
Certaines applications du moteur utilisent une commande à distance des
gaz plutôt que le levier des gaz du moteur représenté ici. Consulter les
instructions fournies par le fabricant de l’équipement.
Actionner le démarreur.
Placer la clé sur la position DEMARRAGE et
la maintenir sur cette position jusqu’à ce
que le moteur démarre.
Si l’on a tiré la tirette de starter sur la position FERME pour mettre le
moteur en marche, la ramener progressivement sur la position OUVERT
à mesure que le moteur chauffe.
DEMARREUR ELECTRIQUE:
LANCEUR (types applicables):
Pour mettre en marche un moteur froid, tirer la tirette de starter sur la
position FERME.
Lorsque le moteur démarre, relâcher la clé
et la laisser revenir sur la position MARCHE.
Ne pas solliciter le démarreur pendant plus
de 5 secondes d’affilée car ceci le ferait
surchauffer et pourrait l’endommager.
Si le moteur ne part pas dans les 5
secondes, relâcher la clé et attendre au
moins 10 secondes avant d’actionner à
nouveau le démarreur.
Ne pas laisser la poignée de lancement revenir d’elle-même contre le
moteur. Accompagner doucement son mouvement de retour pour ne
pas risquer d’endommager le lanceur.
Placer l’interrupteur du moteur sur
la position MARCHE.
Tirer doucement la poignée de lancement jusqu’à ce que l’on ressente
une résistance, puis la tirer d’un coup sec dans le sens de la flèche
comme sur la figure ci-dessous. Ramener doucement la poignée de
lancement en arrière.
3.
4.
1.
2.
5.
6.
3
2
07/06/01 17:10:00 33Z6C600_004

FRANÇAIS
ARRET DU MOTEUR REGLAGE DU REGIME MOTEUR
MINI
MINI
MINI
MAXI
MINI
FERME
CONTACTEUR
D’ARRET MOTEUR
MMAAXXII
ARRET
5
Pour arrêter le moteur en cas d’urgence, placer simplement l’interrupteur
du moteur sur la position ARRET. Dans des conditions normales, procéder
comme il est indiqué ci-dessous. Consulter les instructions fournies par le
fabricant de l’équipement.
Placer le levier de commande des gaz sur la position MIN.
Certaines applications du moteur utilisent une commande à distance des
gaz plutôt que le levier des gaz du moteur représenté ici.
Placer l’interrupteur du moteur sur la position ARRET.
Si le réservoir de carburant est doté d’un robinet de carburant, placer
celui-ci sur la position FERME ou DESACTIVE.
Placer le levier des gaz sur la position correspondant au régime moteur
désiré.
Pour les recommandations de régime moteur, consulter les instructions
accompagnant l’équipement commandé par ce moteur.
Certaines applications du moteur utilisent une commande à distance des
gaz plutôt que le levier des gaz du moteur représenté ici. Consulter les
instructions fournies par le fabricant de l’équipement.1.
2.
3.
05/07/01 13:41:13 33Z6C600_005

*
**
**
**
**
**
**
*
**
−
−
−
FRANÇAIS
ENTRETIEN DU MOTEUR
L’IMPORTANCE DE L’ENTRETIEN
CONSIGNES DE SECURITE
Empoisonnement par le monoxyde de carbone de l’échappement du
moteur.
Brûlures par des pièces chaudes.
L’entretien, le remplacement ou la réparation des dispositifs et systèmes
antipollution peuvent être exécutés par toute entreprise ou technicien de
réparation de moteurs utilisant des pièces ‘‘certifiées’’ aux normes EPA.
SECURITE D’ENTRETIEN
Blessures par des pièces mobiles.
PROGRAMME D’ENTRETIEN
6
Avant de commencer un entretien ou une réparation, s’assurer que le
moteur est arrêté. Ceci éliminera plusieurs risques potentiels:
Avant d’utiliser le moteur, s’assurer que l’aération est suffisante.
Attendre que le moteur et le système d’échappement se soient
refroidis avant de les toucher.
Lire les instructions avant de commencer et s’assurer que l’on dispose
de l’outillage et des compétences nécessaires pour effectuer le travail en
sécurité.
Pour diminuer les risques d’incendie ou d’explosion, être prudent
lorsqu’on travaille à proximité de l’essence. Pour le nettoyage des pièces,
utiliser uniquement un solvant ininflammable et non de l’essence. Ne
pas approcher de cigarettes, étincelles ou flammes des pièces du
système d’alimentation en carburant.
Le programme d’entretien s’applique à des conditions d’utilisation
normales. Si l’on utilise le moteur dans des conditions sévères telles qu’un
fonctionnement prolongé sous une charge élevée ou par haute
température, ou dans des conditions anormalement humides ou
poussiéreuses, demander au concessionnaire des recommandations pour
des besoins et un usage particuliers.
Un entretien incorrect ou l’absence de correction d’un
problème avant l’utilisation peut provoquer une anomalie
susceptible d’entraîner des blessures graves ou mortelles.
Toujours observer les recommandations et programmes de
contrôle et d’entretien figurant dans ce manuel.
Un bon entretien est essentiel pour un fonctionnement sûr, économique et
sans problème. Il contribue également à réduire la pollution.
Pour permettre d’entretenir correctement le moteur, on trouvera aux pages
suivantes un programme d’entretien, des procédures de contrôle de
routine et des procédures d’entretien simples pouvant être effectuées avec
des outils à main de base. D’autres opérations d’entretien plus difficiles ou
demandant des outils spéciaux seront mieux exécutées par des
professionnels et devront normalement être confiées à un technicien
Honda ou à un autre mécanicien qualifié.
Certaines des consignes de sécurité les plus importantes sont indiquées ci-
dessous. Il ne nous est toutefois pas possible de vous avertir de tous les
dangers imaginables que vous pouvez courir en exécutant l’entretien.
Vous êtes seul juge de décider si vous devez ou non effectuer un travail
donné.
En n’observant pas correctement les instructions et
précautions d’entretien, on s’expose à de graves blessures
ou à un danger de mort.
Toujours observer les procédures et précautions de ce
manuel.
Ne faire tourner le moteur que si cela est indiqué dans les instructions.
L’inobservation de ce programme d’entretien peut entraîner des
problèmes non couverts par la garantie.
Pour une utilisation commerciale, consigner le nombre d’heures de
service afin de déterminer la périodicité d’entretien appropriée.
Confier l’entretien de ces points au concessionnaire à moins que l’on
ne dispose des outils appropriés et ne soit mécaniquement compétent.
Pour les procédures d’entretien, voir le manuel d’atelier Honda.
En cas d’utilisation dans des endroits poussiéreux, augmenter la
fréquence d’entretien.
Consulter le manuel d’atelier.
Ne remplacer que l’élément filtrant en papier.
Pour la meilleure qualité et fiabilité, n’utiliser que des pièces Honda
d’origine neuves ou leur équivalent pour la réparation et le remplacement.
Ne pas oublier que c’est le concessionnaire Honda agréé qui connaît le
mieux le moteur et qu’il est parfaitement outillé pour son entretien et sa
réparation.
(1)
(2)
(3)
Huile moteur
Filtre à huile
moteur
Filtre à air
Bougie
Pare-étincelles
(types applicables)
Régime de ralenti
Jeu aux soupapes
Chambre de
combustion
Filtre à carburant
Renouveler
Remplacer
Vérifier
Nettoyer
Remplacer
Vérifier-régler
Remplacer
Nettoyer
Vérifier-régler
Vérifier-régler
Nettoyer
Vérifier
Remplacer
Nettoyer
Vérifier
Après toutes les 500 h (2)
Tous les ans (2)
Tous les 2 ans (Remplacer si nécessaire) (2)
Premier
mois
ou
20 h
Tous les
3mois
ou
50 h
(1)
Tous les
6mois
ou
100 h
Tous les
ans
ou
300 h
Toutes
les 200 h
(2)
(2)
(2)
Voir
page
7
8
8
9
9
10
11
10
DESCRIPTION
A effectuer après le nombre de
mois ou d’heures d’utilisation
indiqué en retenant l’intervalle
le plus court des deux.
Réservoir de carburant
Tuyau de carburant
Vérifier le niveau
Chaque
utilisation
FREQUENCE D’ENTRETIEN PERIODIQUE (3)
05/07/01 13:41:41 33Z6C600_006

FRANÇAIS
PLEIN DE CARBURANT
Carburant recommandé
HUILE MOTEUR
Huile recommandée
Vérification du niveau d’huile
BOUCHON DE
REMPLISSAGE
JAUGE
TEMPÉRATURE AMBIANTE
LIMITE
SUPERIEURE
LIMITE
INFERIEURE
7
Essence sans plomb
Indice d’octane pompe d’au moins 86
Indice d’octane recherche d’au moins 91
Indice d’octane pompe d’au moins 86
Etats-Unis
Sauf Etats-Unis
L’huile est un facteur déterminant pour la performance et la durée de
service. Utiliser une huile automobile 4 temps détergente.
Ce moteur est certifié pour fonctionner sur de l’essence sans plomb ayant
un indice d’octane pompe d’au moins 86 (ou un indice d’octane recherche
d’au moins 91).
Refaire le plein dans un endroit bien aéré avec le moteur arrêté. Si le
moteur vient de tourner, le laisser d’abord se refroidir. Ne jamais faire le
plein à l’intérieur d’un bâtiment où des vapeurs d’essence pourraient
atteindre des flammes ou des étincelles.
On peut utiliser une essence sans plomb ordinaire ne contenant pas plus
de 10% d’éthanol (E10) ou de 5% de méthanol en volume. Le méthanol doit
contenir des cosolvants et des inhibiteurs de corrosion. L’utilisation de
carburants ayant une teneur en éthanol ou méthanol supérieure à celle
indiquée ci-dessus peut occasionner des problèmes de démarrage et/ou
performances. Elle peut également endommager les pièces métalliques,
en caoutchouc et en plastique du système d’alimentation en carburant. Les
dommages au moteur ou problèmes de performance résultant de
l’utilisation d’un carburant avec des pourcentages d’éthanol ou méthanol
supérieurs à ceux qui sont indiqués ci-dessus ne sont pas couverts par la
garantie.
Utiliser une huile moteur 4 temps répondant ou dépassant les
prescriptions pour la classification service API SJ ou ultérieure (ou
équivalente). Toujours vérifier l’étiquette de service API sur le bidon d’huile
pour s’assurer qu’elle porte bien la mention SJ ou ultérieure (ou
équivalente).
GX670 SEULEMENT: Mettre le moteur en marche et le laisser tourner au
ralenti pendant 1 ou 2 minutes. Arrêter le moteur et attendre 2 ou 3
minutes.
Le carburant renversé ne fait pas seulement courir des risques d’incendie;
il est également nuisible pour l’environnement. Essuyer immédiatement
tout carburant renversé.
Garder l’essence loin des veilleuses des appareils, barbecues, appareils
électriques, outils électriques, etc.
Faire le plein dans un endroit bien aéré avant de mettre le moteur en
marche. Si le moteur vient de tourner, le laisser se refroidir. Faire le plein
avec précaution pour éviter de renverser du carburant. Dans certaines
conditions d’utilisation, il peut être nécessaire de baisser le niveau du
carburant. Après avoir fait le plein, resserrer le bouchon du réservoir de
carburant à fond.
Pour le ravitaillement en carburant, consulter les instructions
accompagnant l’équipement commandé par ce moteur.
Avec le moteur arrêté et sur une surface horizontale, retirer le bouchon
du réservoir de carburant et vérifier le niveau de carburant. Si le niveau
de carburant est bas, remplir le réservoir.
Le carburant peut endommager la peinture et certains types de plastiques.
Veiller à ne pas renverser de carburant lorsqu’on remplit le réservoir. Les
dommages causés par du carburant renversé ne sont pas couverts par la
Garantie limitée du distributeur.
Essuyer immédiatement tout carburant renversé.
Ne faire le plein qu’à l’extérieur.
Arrêter le moteur et ne pas autoriser de sources de
chaleur, étincelles ou flammes à proximité.
L’essence est très inflammable et explosive et l’on peut se
brûler ou se blesser grièvement en faisant le plein.
Vérifier le niveau d’huile du moteur avec le moteur arrêté et à l’horizontale.
Une huile SAE 10W-30 est recommandée pour l’utilisation générale. Les
autres viscosités indiquées dans le tableau peuvent être utilisées lorsque la
température moyenne du lieu d’utilisation se trouve dans la plage indiquée.
Retirer la jauge et l’essuyer.
Remettre la jauge et le bouchon de remplissage en place.
Si le niveau d’huile est bas, retirer le bouchon de remplissage d’huile et
faire l’appoint d’huile recommandée jusqu’au repère de limite maximum
de la jauge.
Introduire complètement la jauge, puis la retirer pour vérifier le niveau
d’huile.
L’utilisation du moteur avec un faible niveau d’huile peut provoquer des
dommages au moteur. Ce type de dommages n’est pas couvert par la
Garantie limitée du distributeur
.
Le système Oil Alert (types applicables) arrête automatiquement le moteur
avant que le niveau d’huile ne descende au-dessous du seuil de sécurité.
Toutefois, pour éviter l’inconvénient d’un arrêt imprévu, toujours vérifier le
niveau d’huile du moteur avant le démarrage.
1.
1.
2.
3.
4.
5.
07/06/01 17:10:27 33Z6C600_007

FRANÇAIS
FILTRE A HUILE
Renouveler
Renouvellement d’huile
BOUCHON DE
REMPLISSAGE
RONDELLE
D’ETANCHEITE
BOULON DE
VIDANGE
JAUGE DE NIVEAU
JOINT
DOUILLE DE FILTRE A HUILE
LIMITE
INFERIEURE
LIMITE
SUPERIEURE
8
Vidanger l’huile moteur, puis resserrer le boulon de vidange à fond.
Déposer le filtre à huile et vidanger l’huile dans un récipient approprié.
Jeter l’huile et le filtre usagés d’une manière compatible avec
l’environnement.
Utiliser une douille pour filtre à huile plutôt qu’une clé à sangle pour ne
pas risquer de heurter et d’endommager le manocontact d’huile.
Nettoyer le socle de montage du filtre et enduire le joint d’un filtre à
huile neuf avec de l’huile moteur propre.
N’utiliser qu’un filtre à huile Honda d’origine ou un filtre de qualité
équivalente prescrit pour ce modèle. L’utilisation d’un filtre incorrect ou
d’un filtre d’une autre marque que Honda de qualité non équivalente
peut causer des dommages au moteur.
Visser le filtre à huile neuf à la main jusqu’à ce que le joint vienne en
contact avec le socle de montage du filtre, puis utiliser un outil à douille
pour filtre à huile pour serrer le filtre d’encore 7/8 tour.
Remplir le carter moteur avec la quantité spécifiée d’huile recommandée
(voir page ). Reposer le bouchon de remplissage d’huile et la réglette-
jauge.
Mettre le moteur en marche et vérifier s’il n’y a pas de fuites.
Arrêter le moteur et vérifier le niveau d’huile comme il est indiqué à la
page . Si nécessaire, faire l’appoint d’huile jusqu’au repère de limite
maximumdelajauge.
Vidanger l’huile usée alors que le moteur est chaud. La vidange s’effectue
plus rapidement et plus complètement lorsque l’huile est chaude.
Placer un récipient approprié sous le moteur pour recueillir l’huile usée,
puis retirer le bouchon de remplissage, le boulon de vidange et la
rondelle.
Vidanger complètement l’huile usée, puis remettre le boulon de vidange
en place avec une rondelle neuve et le serrer à fond.
22 N·m (2,2 kgf·m)Couple de serrage du filtre à huile:
Avec le moteur à l’horizontale, faire l’appoint d’huile recommandée
jusqu’au repère de limite maximum de la jauge.
Se débarrasser de l’huile moteur usée d’une manière compatible avec
l’environnement. Nous conseillons de la porter dans un récipient fermé
à la déchetterie locale ou à une station-service pour qu’elle soit recyclée.
Ne pas la jeter aux ordures ni la déverser dans la terre ou dans un égout.
L’utilisation du moteur avec un faible niveau d’huile peut provoquer des
dommages au moteur. Ce type de dommages n’est pas couvert par la
Garantie limitée du distributeur
.
Remettre le bouchon de remplissage et la jauge correctement en place.
Le système Oil Alert (types applicables) arrête automatiquement le
moteur avant que le niveau d’huile ne descende au-dessous du seuil de
sécurité. Toutefois, pour éviter l’inconvénient d’un arrêt imprévu,
remplir jusqu’à la limite maximum et vérifier le niveau régulièrement.
4.
1.
2.
3.
4.
5.
6.
7.
1.
2.
3.
7
7
07/06/01 17:10:49 33Z6C600_008

FRANÇAIS
FILTRE A AIR
Contrôle
Nettoyage
Type standard:
Type à buse:
ELEMENT FILTRANT
EN MOUSSE ELEMENT FILTRANT
EN PAPIER
BOITIER DE
FILTRE A AIR
ELEMENT FILTRANT EN PAPIER
BOITIER DE FILTRE A AIR
ECROUS A OREILLES
COUVERCLEDEFILTREAAIR
COUVERCLEDEFILTREAAIR
9
Essuyer la saleté à l’intérieur du corps et du couvercle de filtre à air à
l’aide d’un chiffon humide. Veiller à ce que la saleté ne pénètre pas dans
la chambre d’air menant au carburateur.
Placer l’élément filtrant en mousse dans le couvercle de filtre à air, puis
reposer l’élément filtrant en papier et le couvercle sur le boîtier de filtre à
air. Accrocher correctement les quatre languettes de verrouillage.
Un filtre à air sale restreint le passage d’air vers le carburateur et réduit
ainsi les performances du moteur. Si l’on utilise le moteur dans des
endroits très poussiéreux, nettoyer le filtre à air plus souvent qu’il n’est
indiqué dans le PROGRAMME D’ENTRETIEN.
Si l’on utilise le moteur sans filtre à air ou avec un filtre à air endommagé,
des saletés pénétreront dans le moteur qui s’usera alors rapidement. Ce
type de dommage n’est pas couvert par la
Garantie limitée du distributeur.
Contrôler les deux éléments du filtre à air et les remplacer s’ils sont
endommagés. Toujours remplacer l’élément filtrant en papier aux
intervalles prévus dans le programme d’entretien (voir page ).
Nettoyer les éléments du filtre à air s’ils doivent être réutilisés.
Elément filtrant en papier: Tapoter doucement l’élément filtrant à
plusieurs reprises sur une surface dure pour en détacher la saleté ou
appliquer un jet d’air comprimé [207 kPa (2,1 kgf/cm ) maximum] à
travers l’élément filtrant depuis le côté du boîtier filtre à air.
Ne jamais essayer de faire partir la saleté avec une brosse; ceci ne ferait
qu’enfoncer la saleté dans les fibres. Remplacer l’élément en papier s’il
est excessivement sale.
Déposer le couvercle de filtre à air et contrôler les éléments filtrants.
Nettoyer ou remplacer les éléments filtrants sales. Toujours remplacer des
éléments filtrants endommagés.
Libérer les quatre languettes de verrouillage du couvercle de filtre à air
et déposer le couvercle.
Déposer le filtre en mousse du couvercle.
Déposer le filtre en papier du boîtier de filtre à air.
Elément filtrant en mousse: Nettoyer l’élément filtrant dans de l’eau
savonneuse chaude, le rincer et le laisser sécher complètement. On
pourra également le nettoyer dans un solvant ininflammable, puis le
laisser sécher. Ne pas mettre d’huile sur l’élément en mousse.
Déposer l’élément filtrant en papier du boîtier de filtre à air.
Retirer l’écrou à oreilles de l’élément filtrant en papier.
Retirer l’écrou à oreilles du couvercle de filtre à air et déposer le
couvercle.
Reposer le couvercle de filtre à air et serrer l’écrou à oreilles du
couvercle à fond.
Reposer l’élément filtrant en papier. Serrer l’écrou à oreilles du filtre à
air à fond.
Essuyer la saleté à l’intérieur du boîtier et du couvercle de filtre à air à
l’aide d’un chiffon humide. Veiller à ce que la saleté ne pénètre pas dans
le conduit d’air menant au carburateur.
Tapoter doucement l’élément filtrant à plusieurs reprises sur une
surface dure pour en détacher la saleté ou appliquer un jet d’air
comprimé [207 kPa (2,1 kgf/cm ) maximum] à travers l’élément filtrant
depuis l’intérieur. Ne jamais essayer de faire partir la saleté avec une
brosse; ceci ne ferait qu’enfoncer la saleté dans les fibres.
Nettoyer l’élément filtrant en papier s’il doit être réutilisé.
Contrôler l’élément filtrant en papier et le remplacer s’il est endommagé.
Toujours remplacer l’élément filtrant en papier aux intervalles prévus
dans le programme d’entretien (voir page ).
6.
7.
1.
2.
3.
4.
5.
6.
7.
8.
1.
2.
3.
4.
5.
6
6
07/06/01 17:11:14 33Z6C600_009

−
−
FRANÇAIS
BOUGIEFILTRE A CARBURANT
Contrôle Bougies recommandées:
FILTRE A ESSENCE
CLE A BOUGIE
CAPUCHON DE BOUGIE
D’ALLUMAGE
RONDELLE
D’ETANCHEITE
0,70 0,80 mm
10
Pour que les performances soient bonnes, les bougies doivent avoir un
écartement des électrodes correct et ne pas être encrassées.
Les bougies recommandées possèdent l’indice thermique correct pour des
températures normales de fonctionnement du moteur.
Des bougies incorrectes peuvent provoquer des dommages au moteur.
Déposer les bougies avec une clé à bougie de 13/16 pouce.
Mesurer l’écartement des
électrodes avec un calibre
d’épaisseur à fils. Si nécessaire, le
corriger en pliant l’électrode latérale.
Vérifier s’il n’y a pas d’accumulation d’eau ou de dépôts dans le filtre à
carburant. S’il y a de l’eau ou des dépôts, reposer le filtre à carburant et
le boîtier de filtre à air.
S’il y a une accumulation excessive d’eau ou de dépôts dans le filtre à
carburant, porter le moteur chez un concessionnaire Honda agréé.
Déconnecter les capuchons de bougie et nettoyer toute saleté autour des
bougies.
ZGR5A (NGK)
J16CR-U (DENSO)
Contrôler les bougies. Les
remplacer si elles sont
endommagées, très encrassées, si
leur rondelle d’étanchéité est en
mauvais état ou si leur électrode est
usée.
L’écartement des électrodes doit être de:
0,70 0,80 mm
Reposer la bougie avec précaution à
la main pour éviter de foirer son
filetage.
Si la bougie est neuve, la serrer de 1/2 tour après qu’elle a touché son
siège pour comprimer la rondelle.
Si elle a déjà été utilisée, la serrer de 1/8 à 1/4 de tour après qu’elle a
touché son siège pour comprimer la rondelle.
Une bougie insuffisamment serrée peut surchauffer et endommager le
moteur. Un serrage excessif de la bougie peut endommager le filetage
dans la culasse.
Fixer les capuchons de bougie sur les bougies.
Lorsque la bougie a touché son siège, continuer à la serrer avec une clé
à bougie de 13/16 pouce pour comprimer la rondelle d’étanchéité.
1.
2.
1.
2.
3.
4.
5.
6.
7.
07/06/01 17:11:35 33Z6C600_010

FRANÇAIS
CONSEILS ET SUGGESTIONS UTILES
REMISAGE DU MOTEUR
Préparation au remisage
Nettoyage
Nettoyage et contrôle du pare-étincelles
PARE-ETINCELLES (types applicables)
Ajout d’un stabilisateur d’essence pour prolonger la durée de stockage du
carburant
Carburant
VIS SPECIALE
PARE-ETINCELLES SILENCIEUX
VIS SPECIALES
SILENCIEUX
PARE-ETINCELLES
TYPE A SILENCIEUX A MONTAGE
SURELEVE
TYPE A SILENCIEUX A MONTAGE
LATERAL
GRILLE DE PARE-ETINCELLES
BOULONS A COLLERETTE DE 6 mm
BOULON A COLLERETTE DE 6 mm
DISPOSITIF DE
PROTECTION DU
SILENCIEUX
11
Une préparation au remisage appropriée est essentielle pour maintenir le
moteur en bon état de fonctionnement et lui conserver son bel aspect. Les
opérations suivantes contribueront à empêcher que la rouille et la
corrosion n’affectent le fonctionnement et l’aspect du moteur et à faciliter
le démarrage du moteur lors de sa remise en service.
Si le moteur vient de tourner, le laisser se refroidir pendant au moins une
demi-heure avant le nettoyage. Nettoyer toutes les surfaces extérieures,
faire les retouches de peinture nécessaires et enduire toutes les parties
susceptibles de rouiller d’une légère couche d’huile.
L’utilisation d’un tuyau d’arrosage ou d’un dispositif de lavage sous
pression peut faire pénétrer de l’eau dans le filtre à air ou dans l’ouverture
du silencieux. L’eau dans le filtre à air imbibe alors l’élément filtrant, et
l’eau qui traverse l’élément filtrant ou le silencieux peut pénétrer dans le
cylindre et causer des dommages.
Reposer le pare-étincelles et le protecteur de silencieux dans l’ordre
inverse du démontage.
Le pare-étincelles ne doit pas être cassé ou troué. Remplacer le pare-
étincelles s’il est endommagé.
Utiliser une brosse pour retirer la calamine du tamis du pare-étincelles.
Veiller à ne pas endommager le tamis.
TYPE DE SILENCIEUX A MONTAGE LATERAL: Retirer les boulons à
collerette de 6 mm du protecteur de silencieux et déposer le protecteur
de silencieux. Retirer les vis spéciales du pare-étincelles et déposer le
pare-étincelles du silencieux.
TYPE DE SILENCIEUX A MONTAGE SURELEVE: Retirer la vis spéciale du
silencieux et déposer le pare-étincelles.
Déposer le pare-étincelles:
Si le moteur vient de tourner, le silencieux sera chaud. Le laisser se
refroidir avant de contrôler le pare-étincelles.
Le pare-étincelles doit être entretenu toutes les 100 heures pour pouvoir
continuer à fonctionner de la manière prévue.
Ce moteur n’a pas été équipé d’un pare-étincelles en usine. Le pare-
étincelles est une pièce en option. Dans certaines zones, il n’est pas
autorisé d’utiliser un moteur sans pare-étincelles. Se renseigner sur la
réglementation locale. Un pare-étincelles est en vente chez les
concessionnaires Honda agréés.
Arrêter le moteur et, si le réservoir de carburant est doté d’un robinet de
carburant, placer celui-ci sur la position FERME ou DESACTIVE.
Après avoir ajouté le stabilisateur d’essence, faire tourner le moteur à
l’extérieur pendant 10 minutes pour être sûr que l’essence traitée a
remplacé l’essence non traitée dans le carburateur.
Ajouter le stabilisateur d’essence en suivant les instructions du fabricant.
Lorsqu’on ajoute un stabilisateur d’essence, remplir le réservoir de
carburant avec de l’essence fraîche. Si le réservoir n’est que partiellement
rempli, l’air à l’intérieur favorise la dégradation du carburant pendant le
remisage. Si l’on garde un bidon d’essence pour le ravitaillement, veiller à
ce qu’il ne contienne que de l’essence fraîche.
On peut prolonger la durée de vie du carburant lors du remisage en
ajoutant un stabilisateur d’essence spécialement formulé à cet effet ou l’on
peut éviter les problèmes de dégradation du carburant en vidangeant le
réservoir de carburant et le carburateur.
Les dommages du système d’alimentation en carburant ou les problèmes
de performances du moteur qui résultent d’une mauvaise préparation au
remisage ne sont pas couverts par la
Garantie limitée du distributeur
.
La durée pendant laquelle on peut laisser l’essence dans le réservoir de
carburant et le carburateur sans causer de problèmes fonctionnels dépend
de facteurs tels que la composition de l’essence ou les températures de
remisage ainsi que du degré de remplissage, partiel ou complet, du
réservoir. L’air dans un réservoir de carburant partiellement rempli
favorise la dégradation du carburant. De très fortes températures de
remisage accélèrent la dégradation du carburant. Des problèmes de
carburant peuvent survenir après quelques mois ou même plus
rapidement si l’essence n’était pas fraîche lorsqu’on a fait le plein.
L’essence s’oxyde et se dégrade lors du remisage. Une essence dégradée
rend le démarrage difficile et laisse des dépôts de gomme susceptibles de
boucher le système d’alimentation en carburant. Si l’essence dans le
moteur se dégrade pendant le remisage, une intervention sur le
carburateur et d’autres pièces du système d’alimentation en carburant ou
leur remplacement peut être nécessaire.
1.
2.
3.
1.
2.
3.
05/07/01 13:43:44 33Z6C600_011

−
FRANÇAIS
Huile moteur
Précautions de remisageVidange du réservoir de carburant et du carburateur
TRANSPORT
Fin du remisage
VIS DE VIDANGE CARBURATEUR
12
Débrancher la canalisation de carburant vers le moteur et vidanger le
réservoir de carburant dans un récipient à essence agréé. Si le réservoir
de carburant est doté d’un robinet de carburant, placer celui-ci sur la
position OUVERT ou ACTIVE pour permettre la vidange. Après la
vidange, rebrancher la canalisation de carburant.
Desserrer la vis de vidange du carburateur et vidanger le carburateur
dans un récipient à essence agréé. Après la vidange, serrer la vis de
vidange du carburateur.
Renouveler l’huile moteur (voir page ).
Déposer les bougies (voir page ).
Faire tourner le moteur pendant quelques secondes en plaçant
l’interrupteur du moteur sur la position DEMARRAGE pour distribuer
l’huile dans les cylindres.
Si l’on remise le moteur avec de l’essence dans le réservoir de carburant et
le carburateur, il est important de réduire les risques d’inflammation des
vapeurs d’essence. Choisir une zone de remisage bien aérée loin de tout
appareil à flamme tel que fourneau, chauffe-eau ou séchoir à linge. Eviter
également un endroit où un moteur électrique produisant des étincelles ou
des outils électriques sont utilisés.
Eviter dans la mesure du possible des zones de remisage très humides car
ceci favorise la rouille et la corrosion.
Garder le moteur à l’horizontale lors du remisage. Une inclinaison peut
provoquer des fuites de carburant ou d’huile.
Sauf si le carburant a été entièrement vidangé du réservoir de carburant,
laisser le robinet de carburant sur la position FERME ou DESACTIVE pour
réduire les risques de fuites de carburant.
Alors que le moteur et le système d’échappement sont froids, couvrir le
moteur pour le protéger contre la poussière. Un moteur ou un système
d’échappement chaud peut enflammer ou faire fondre certaines matières.
Ne pas utiliser une feuille en plastique pour la protection contre la
poussière. Une bâche non poreuse emprisonne l’humidité autour du
moteur et favorise la rouille et la corrosion.
L’essence est très inflammable et explosive et l’on peut se
brûler ou se blesser grièvement en la manipulant.
Ne faire le plein qu’à l’extérieur.
Essuyer immédiatement tout carburant renversé.
Verser une cuillère à soupe (5 10 cm ) d’huile moteur propre dans
chaque cylindre.
Arrêter le moteur et ne pas autoriser de sources de
chaleur, étincelles ou flammes à proximité.
Reposer les bougies.
Garder le moteur à l’horizontale lors du transport pour réduire les risques
de fuites de carburant. Si le réservoir de carburant est doté d’un robinet de
carburant, placer celui-ci sur DESACTIVE.
Si le moteur vient de tourner, le laisser se refroidir pendant au moins 15
minutes avant de charger l’équipement commandé par lui sur le véhicule
de transport. Un moteur ou un système d’échappement chaud peut
provoquer des brûlures et enflammer certaines matières.
Si les cylindres ont été enduits d’huile lors de la préparation au remisage, il
se peut que le moteur fume brièvement au démarrage. Ceci est normal.
Si le carburant a été vidangé lors de la préparation au remisage, remplir le
réservoir avec de l’essence fraîche. Si l’on garde un bidon d’essence pour
le ravitaillement, veiller à ce qu’il ne contienne que de l’essence fraîche.
L’essence s’oxyde et se dégrade avec le temps, ce qui rend le démarrage
difficile.
Vérifier le moteur comme il est indiqué à la section
CONTROLES AVANT
L’UTILISATION
de ce manuel (voir page ).
Déposer la batterie, si elle est installée, et la ranger dans un endroit frais et
sec. Pendant le remisage du moteur, recharger la batterie une fois par
mois. Ceci prolongera la durée de service de la batterie.
1.
2.
3.
1.
2.
4.
5.
8
10
3
05/07/01 13:44:06 33Z6C600_012

×
×
×
FRANÇAIS
EN CAS DE PROBLEME INATTENDU
LE MOTEUR NE
DEMARRE PAS
Cause possible Remède
REMPLACEMENT DU FUSIBLE
Cause possible RemèdeLE MOTEUR
MANQUE DE
PUISSANCE
COUVERCLE DE
FUSIBLE
COUVERCLE DE BOITIER
DE CONTACTEUR
FUSIBLE 25 A
VIS SPECIALE 6 12 mm
13
Le circuit de relais du démarreur électrique et le circuit de charge de la
batterie sont protégés par un fusible de 25 ampères. Si le fusible saute, le
démarreur électrique ne fonctionnera pas. Lorsque le fusible a sauté, on
peutmettrelemoteurenmarchemanuellement,maislabatterienese
charge pas pendant le fonctionnement.
Si le fusible saute fréquemment, ceci signale généralement un court-circuit
ou une surcharge dans le circuit électrique. Porter alors le moteur chez un
concessionnaire Honda pour le faire réparer.
Reposer le couvercle arrière. Reposer la vis de 6 12 mm et la serrer à
fond.
Ne jamais utiliser un fusible de plus de 25 ampères. Ceci pourrait causer
d’importants dommages au système électrique ou un incendie.
Si le fusible a sauté, retirer le couvercle du fusible, puis enlever et jeter
le fusible sauté. Poser un fusible de 25 ampères neuf et reposer le
couvercledefusible.
Retirer le couvercle du fusible et contrôler le fusible.
Déposer la vis de 6 12 mm du couvercle arrière de la boîte de
commutateurs du moteur.
Démarrage
électrique:
Vérifier la batterie
et le fusible.
Vérifier les
positions des
commandes.
Vérifier le niveau
d’huile moteur.
Vérifier le
carburant.
Retirer les bougies
et les contrôler.
Porter le moteur
chez un
concessionnaire
Honda agréé ou
consulter le
manuel d’atelier.
Vérifier le filtre à
air.
Vérifier le
carburant.
Porter le moteur
chez un
concessionnaire
Honda agréé ou
consulter le
manuel d’atelier.
Batterie déchargée.
Fusible sauté.
Robinet de carburant
sur FERME ou
DESACTIVE.
(Si le moteur en est
équipé)
Starter ouvert.
Interrupteur du
moteur sur ARRET.
Niveau d’huile du
moteur insuffisant
(le système Oil Alert
arrête le moteur).
Carburant épuisé.
Mauvais carburant;
moteur remisé sans
traitement ou
vidange préalable de
l’essence ou plein
effectué avec une
mauvaise essence.
Bougies
défectueuses,
encrassées ou ayant
un écartement des
électrodes incorrect.
Bougies mouillées
de carburant
(moteur noyé).
Filtre à carburant
obstrué, anomalie
du carburateur,
anomalie d’allumage,
soupapes grippées,
etc.
Elément(s) filtrant(s)
colmaté(s).
Mauvais carburant;
moteur remisé sans
traitement ou
vidange préalable de
l’essence ou plein
effectué avec une
mauvaise essence.
Filtre à carburant
obstrué, anomalie
du carburateur,
anomalie d’allumage,
soupapes grippées,
etc.
Nettoyer ou remplacer
le ou les éléments
filtrants (p. 9).
Vidanger le réservoir
de carburant et le
carburateur (p. 12).
Faire le plein avec de
l’essence fraîche (p. 7).
Remplacer ou réparer
les pièces défectueuses
si nécessaire.
Recharger la batterie.
Remplacer le fusible.
Placer le levier sur la
position OUVERT ou
ACTIVE.
Placer le levier sur la
position FERME si le
moteur n’est pas chaud.
Placer l’interrupteur du
moteur sur la position
MARCHE.
Remplir avec l’huile
recommandée jusqu’au
niveau correct (p. 7).
Faire le plein de
carburant (p. 7).
Vidanger le réservoir
de carburant et le
carburateur (p. 12).
Faire le plein avec de
l’essence fraîche (p. 7).
Régler l’écartement
des électrodes ou
remplacer les bougies
(p. 10).
Sécher et reposer les
bougies. Mettre le
moteur en marche avec
le levier des gaz sur la
position RAPIDE.
Remplacer ou réparer
les pièces défectueuses
si nécessaire.
1.
2.
3.
4.
5.
1.
2.
3.
6.
1.
2.
3.
05/07/01 13:44:29 33Z6C600_013

−−
++
−
+
+
−
+
−
−
+
FRANÇAIS
Raccordements de la batterie pour le démarreur électrique
Emplacement des numéros de série
INFORMATIONS TECHNIQUES
INFORMATIONS TECHNIQUES ET DU
CONSOMMATEUR
SOLENOIDE DE
DEMARREUR
EMPLACEMENT DU NUMERO DE
SERIE ET DU TYPE DU MOTEUR
CABLE NEGATIF ( )
DE BATTERIE
CABLE POSITIF ( ) DE
BATTERIE
14
Utiliser une batterie de 12 volts avec une capacité nominale en ampères-
heures d’au moins 45 Ah.
Enduire les bornes et les extrémités de câble avec de la graisse.
Connecter le câble négatif ( ) de la batterie à la borne négative ( ) de la
batterie comme sur la figure.
Connecter le câble positif ( ) de la batterie à la borne positive ( ) de la
batterie comme sur la figure.
Connecter le câble négatif ( ) de la batterie à un boulon de montage du
moteur, un boulon du châssis ou une autre bonne connexion de masse
du moteur.
Connecter le câble positif ( ) de la batterie à la borne du solénoïde de
démarreur comme sur la figure.
Ne pas approcher d’étincelles, flammes vives et cigarettes
de la batterie.
Si l’on n’observe pas la procédure correcte, la batterie peut
exploser et blesser grièvement quelqu’un à proximité.
Veiller à ne pas connecter la batterie avec une polarité inversée car cela
court-circuiterait le système de charge de la batterie. Toujours connecter le
câble positif ( ) de la batterie à la borne de la batterie avant de connecter
le câble négatif ( ) de la batterie afin de ne pas risquer de provoquer un
court-circuit en touchant une pièce reliée à la masse avec l’outil lors du
serrage de l’extrémité du câble positif ( ) de la batterie.
Noterlenumérodesériedumoteur,letypeetladated’achatdans
l’espace ci-dessous. Cette information est nécessaire pour la commande
de pièces et les demandes de renseignements techniques ou de garantie.
Date d’achat: ______ / ______ / ______
Type de moteur: ___ ___ ___ ___
Numéro de série du moteur: __ __ __ __ __ __ __ __ __ __ __
1.
2.
3.
4.
5.
05/07/01 13:44:44 33Z6C600_014

×
×
×
××
×
×
FRANÇAIS
Tringlerie de commande à distance Modifications du carburateur pour une utilisation à haute altitude
TYPE CABLE METALLIQUE TRESSE
SUPPORT DE CABLE (2)
CABLE DE STARTER
LEVIER DE COMMANDE
516mm(2)
46mm(2)
COMMANDE GAUCHE
SUPPORT DE CABLE (2)
PORTE-FIL (2)
46mm(2)
COMMANDE DROITE
LEVIER DE
COMMANDE
TYPE CABLE METALLIQUE SOLIDE
516mm(2)
SUPPORT DE CABLE (2)
CABLE DE STARTER
LEVIER DE COMMANDE
COMMANDE GAUCHE
516mm(2)
CABLE DE
STARTER
LEVIER DE
COMMANDE
COMMANDE DROITE
516mm
LEVIER DE STARTER SUPPORT DE CABLE
LEVIER DE COMMANDE
REMONTAGE: Reposer la
goupille de verrouillage
dans le sens indiqué.
LEVIER DE COMMANDE
516mm(2)
PORTE-FIL (2)
CABLE DE
STARTER (2)
MANETTE DE
COMMANDE
DES GAZ
MANETTE DE
COMMANDE DES GAZ
MANETTE DE
COMMANDE
DES GAZ
OUVERTURE DES GAZ COMMANDEE A DISTANCE ET STARTER MANUEL
OUVERTURE DES GAZ COMMANDEE A DISTANCE
ET STARTER COMMANDE A DISTANCE
TIGE DE TIRETTE DE STARTER
TIGE DE TIRETTE
DE STARTER
LEVIER DE STARTER TIGE DE COMMANDE
DES GAZ
GOUPILLE DE VERROUILLAGE
OUVERTURE DES GAZ MANUELLE ET STARTER MANUEL
SUPPORT DE
CABLE (2)
MANETTE DE
COMMANDE
DES GAZ
BAGUE D’ARTICULATION
D’ACCOUPLEMENT DE
TIGE
BAGUE D’ARTICULATION
D’ACCOUPLEMENT DE
TIGE
15
Les leviers des gaz et de starter comportent des orifices pour la fixation
d’un câble en option. Les illustrations suivantes présentent des exemples
d’installation d’un câble métallique massif et d’un câble métallique tressé
flexible.
En haute altitude, le mélange air-carburant standard du carburateur
s’enrichit excessivement. Les performances diminuent alors et la
consommation de carburant augmente. Un mélange très riche encrasse
également la bougie et rend le démarrage difficile. Une utilisation
prolongée à des altitudes différentes de celles pour lesquelles ce moteur a
été certifié peut entraîner une augmentation des émissions polluantes.
On peut améliorer les performances en haute altitude en effectuant
certaines modifications sur le carburateur. Si l’on utilise toujours le moteur
à des altitudes supérieures à 1.500 mètres, demander au concessionnaire
d’effectuer ces modifications du carburateur. Lors d’une utilisation en
haute altitude, le moteur satisfera aux normes antipollution pendant toute
sa durée de service si les modifications du carburateur pour une utilisation
en haute altitude ont été effectuées.
Même avec un carburateur modifié, la puissance du moteur diminuera
d’environ 3,5 % pour chaque augmentation d’altitude de 300 mètres. Si le
carburateur n’est pas modifié, l’effet de l’altitude sur la puissance sera
encore plus important.
Lorsque le carburateur a été modifié pour une utilisation à haute altitude,
le mélange air-carburant est trop pauvre pour une utilisation à basse
altitude. L’utilisation à des altitudes inférieures à 1.500 mètres avec un
carburateur modifié peut provoquer une surchauffe du moteur et entraîner
d’importants dommages au moteur. Pour une utilisation à basse altitude,
faire remettre le carburateur aux spécifications d’usine d’origine par le
concessionnaire.
05/07/01 13:45:02 33Z6C600_015

FRANÇAIS
Informations sur le système antipollution
Source des émissions polluantes
Les Clean Air Act des Etats-Unis et de Californie et Environnement
Canada
Pièces de rechange
Entretien
Problèmes pouvant avoir une incidence sur les émissions polluantes
Modification non autorisée et altération
16
La combustion du carburant s’accompagne d’un rejet de monoxyde de
carbone, d’oxydes d’azote et d’hydrocarbures. Il est très important de
contrôler les hydrocarbures et les oxydes d’azote car, dans certaines
conditions, ils réagissent à la lumière du soleil pour former un brouillard
photochimique. Le monoxyde de carbone ne réagit pas de la même
manière, mais il est toxique.
Honda utilise des réglages pauvres du carburateur et d’autres systèmes
pour réduire les rejets de monoxyde de carbone, d’oxydes d’azote et
d’hydrocarbures.
La réglementation de l’EPA (agence de protection de l’environnement), de
Californie et du Canada exige de tous les fabricants qu’ils fournissent des
instructions écrites décrivant le fonctionnement et l’entretien des systèmes
antipollution.
Les systèmes antipollution du moteur Honda ont été conçus, fabriqués et
homologués conformément à la réglementation sur la pollution de l’EPA
(agence de protection de l’environnement), de Californie et du Canada.
Nous recommandons d’utiliser des pièces Honda d’origine lors de tout
entretien. Ces pièces de rechange ont la conception d’origine et sont
fabriquées en appliquant les mêmes normes que les pièces initiales, ce qui
garantit la fiabilité de leurs performances. L’utilisation de pièces de
rechange n’ayant pas la conception et la qualité d’origine peut nuire à
l’efficacité du système antipollution.
Le fabricant d’une pièce du marché des pièces de rechange assume la
responsabilité que cette pièce n’affectera pas la performance antipollution.
Le fabricant ou le reconstructeur de la pièce doit certifier que l’utilisation
de cette pièce n’empêchera pas le moteur de se conformer à la
réglementation sur la pollution.
Observer le programme d’entretien de la page . Ne pas oublier que ce
programme présuppose que la machine sera utilisée pour l’application
pour laquelle elle est prévue. Une utilisation prolongée sous une charge
élevée ou par haute température, ou dans des conditions anormalement
humides ou poussiéreuses demande un entretien plus fréquent.
Fumée d’échappement noire ou consommation de carburant excessive.
Postcombustion (retours de flamme).
Ratés d’allumage ou retours de flammes en charge.
Ralenti irrégulier.
Démarrage difficile ou calage après le démarrage.
Si l’on constante l’un des symptômes suivants, faire contrôler et réparer le
moteur par le concessionnaire.
Altération ou neutralisation de la tringlerie du régulateur de régime ou
du mécanisme de réglage de régime ayant pour effet de faire
fonctionner le moteur en dehors de ses paramètres de conception.
Retrait ou altération d’une pièce quelconque des systèmes d’admission,
d’alimentation en carburant ou d’échappement.
La modification non autorisée ou l’altération du système antipollution peut
entraîner une augmentation des émissions polluantes au-delà de la limite
légale. Les actions suivantes constituent notamment des modifications
non autorisées:
Les instructions et procédures suivantes doivent être respectées afin de
maintenir les émissions polluantes du moteur Honda dans les limites
autorisées.
7
07/06/01 17:11:53 33Z6C600_016

−
−
−
××
×
××
×
××
×
××
×
××
××
××
*
*
*
*
*
*
*
FRANÇAIS
Indice atmosphérique
Durée de désignation Applicable à la période d’endurance des pièces
antipollution
Caractéristiques
GX610 (Type-QAF)
GX620 (Type-QAF)
GX670 (Type-TAF)
17
Une étiquette volante/autocollant d’informations sur l’indice
atmosphérique est appliquée sur les moteurs certifiés pour une période
d’endurance des pièces antipollution conformément aux exigences du
California Air Resources Board.
La désignation d’endurance fournit des informations relatives à la période
d’endurance des pièces antipollution du moteur. La durée de désignation
est la durée de service utile du système antipollution du moteur. Pour plus
d’informations, consulter la
Garantie du système antipollution
.
Le barre-graphe permet au client de comparer les performances
antipollution des moteurs disponibles. Plus l’indice atmosphérique est
faible, moindre est la pollution.
L’étiquette volante/autocollant d’informations sur l’indice atmosphérique
doit demeurer sur le moteur jusqu’à la vente. Retirer l’étiquette volante
avant d’utiliser le moteur.
Prolongée
Intermédiaire
Modérée
300 heures (0 80 cm inclus)
500 heures (plus de 80 cm )
125 heures (0 80 cm inclus)
250 heures (plus de 80 cm )
50 heures (0 80 cm inclus)
125 heures (plus de 80 cm )
388 457 452 mm
12,4 kW (16,9 PS) à 3.600 min (tr/mn)
[77,0 66,0 mm]
614 cm
42,1 kg
388 457 452 mm
42,1 kg
614 cm
[77,0 66,0 mm]
13,5 kW (18,4 PS) à 3.600 min (tr/mn)
Sens inverse des aiguilles d’un montre
Transistor magnétique
Air forcé
1,4
1,1
39,6 N·m (4,04 kgf·m) à 2.500 min (tr/mn)
Longueur Largeur
Hauteur
Masse à sec [poids]
Type de moteur
Cylindrée
[Alésage Course]
Puissance nette
Couple net maxi
Contenance en huile
moteur
Système de
refroidissement
Système d’allumage
Rotation de l’arbre de
prisedeforce
Longueur Largeur
Hauteur
Masse à sec [poids]
Type de moteur
Cylindrée
[Alésage Course]
Puissance nette
Couple net maxi
Contenance en huile
moteur
Système de
refroidissement
Système d’allumage
Rotation de l’arbre de
prisedeforce
La puissance nominale du moteur indiquée dans ce document est la
puissance de sortie nette testée sur un moteur de production de ce
modèle, et mesurée conformément à SAE J1349 à 3.600 r/min
(puissance nette) et à 2.500 r/min (couple net maxi). La puissance de
sortie des moteurs fabriqués en grande série peut être différente de
cette valeur.
La puissance de sortie réelle lorsque le moteur est installé dans la
machine finale variera en fonction de plusieurs facteurs, y compris la
vitesse de fonctionnement du moteur pendant l’utilisation, les
conditions environnementales, la maintenance et autres variables.
Longueur Largeur
Hauteur
Masse à sec [poids]
Type de moteur
Cylindrée
[Alésage Course]
Puissance nette
Couple net maxi
Contenance en huile
moteur
Système de
refroidissement
Système d’allumage
Rotation de l’arbre de
prisedeforce
Sens inverse des aiguilles d’un montre
Transistor magnétique
Air forcé
1,4
1,1
Sens inverse des aiguilles d’un montre
Transistor magnétique
1,4
1,1
Air forcé
40,6 N·m (4,14 kgf·m) à 2.500 min (tr/mn)
46,0 N·m (4,69 kgf·m) à 2.500 min (tr/mn)
15,3 kW (20,8 PS) à 3.600 min (tr/mn)
[77,0 72,0 mm]
670 cm
43,5 kg
412 471 457 mm
Sans remplacement du filtre à huile:
environ
Avec remplacement du filtre à huile:
environ
Sans remplacement du filtre à huile:
environ
Avec remplacement du filtre à huile:
environ
Sans remplacement du filtre à huile:
environ
Avec remplacement du filtre à huile:
environ
4 temps, sous en tête, 2 cylindres (double en V 90°)
4 temps, sous en tête, 2 cylindres (double en V 90°)
4 temps, sous en tête, 2 cylindres (double en V 90°)
(conformément à SAE J1349 )
(conformément à SAE J1349 )
(conformément à SAE J1349 )
(conformément à SAE J1349 )
(conformément à SAE J1349 )
(conformément à SAE J1349 )
07/06/01 17:12:20 33Z6C600_017

±
±
−
±
FRANÇAIS
Schémas de câblageCaractéristiques de mise au point
Informations de référence rapide
CARACTERISTIQUES ENTRETIENDESCRIPTION
GX610/620/670
Type à bobine de charge 20 A et à boîte de commutateurs
Type à bobine de charge 3 A et à boîte de commutateurs
18
ZGR5A (NGK)
J16CR-U (DENSO)
Essence sans plomb (Voir page 7).
SAE 10W-30, API SJ ou SL, pour l’utilisation générale.
Voir page 8.
Avant chaque utilisation:
Vérifier le niveau d’huile moteur. Voir page 7.
Vérifier le filtre à air. Voir page 9.
Premières 20 h:
Renouveler l’huile moteur. Voir page 8.
Après:
Voir le programme d’entretien à la page 6.
Indice d’octane pompe d’au moins 86
Indice d’octane recherche d’au moins 91
Indice d’octane pompe d’au moins 86
Carburant
Huile moteur
Bougie
Entretien
ADM: 0,15 0,02 mm
ECH: 0,20 0,02 mm
Voir page 10
Consulter le
concessionnaire
Honda agréé
Consulter le
concessionnaire
Honda agréé
Aucun autre réglage nécessaire.
Etats-Unis
Sauf Etats-
Unis
Ecartement des
électrodes
Régime de ralenti
Jeu aux soupapes
(à froid)
Autres
caractéristiques
0,70 0,80 mm
1.400 150 min (tr/mn)
Bl
Y
Bu
G
R
W
Noir
Jaune
Bleu
Vert
Rouge
Blanc
Br
O
Lb
Lg
P
Gr
Marron
Orange
Bleu clair
Vert clair
Rose
Gris
REDRESSEUR
Bl
Y
Bu
G
R
W
Jaune
Bleu
Vert
Rouge
Blanc
Br
O
Lb
Lg
P
Gr
Orange
Bleu clair
Vert clair
Rose
Gris
Noir Marron
DÉMARREUR
BATTERIE
BOUGIE GAUCHE
BOUGIE DROITE
FUSIBLE PRINCIPAL
CONTACTEUR
D’ARRET MOTEUR
BOBINE D’ALLUMAGE
GAUCHE
CONTACTEUR DE
NIVEAU D’HUILE
DÉMARREUR
BATTERIE
BOUGIE GAUCHE
BOUGIE DROITE
DIODE D’ARRET DU
MOTEUR
BOITE DE COMMANDE
DIODE D’ARRET DU
MOTEUR
FUSIBLE PRINCIPAL
CONTACTEUR
D’ARRET MOTEUR
BOITE DE COMMANDE
CONTACTEUR DE
NIVEAU D’HUILE
BOBINE D’ALLUMAGE
GAUCHE
(A)
(B)
(C)
(D)
(E)
(F)
(G)
(H)
(I)
(J)
(K)
(L)
(M)
(N)
(O)
(A)
(B)
(C)
(D)
(E)
(F)
(G)
(H)
(I)
(J)
(K)
(L)
(M)
(N)
(O)
DEMARRAGE
MARCHE
FERME
DEMARRAGE
MARCHE
FERME
BOBINE DE CHARGE (3 A)
SOLENOIDE DE COUPURE
DE CARBURANT
BOBINE DE CHARGE (3 A)
SOLENOIDE DE COUPURE
DE CARBURANT
UNITE D’ALERTE D’HUILE
BOBINE D’ALLUMAGE DROITE
REDRESSEUR/REGULATEUR
UNITE D’ALERTE D’HUILE
BOBINE D’ALLUMAGE DROITE
05/07/01 13:46:13 33Z6C600_018

《》
−
Canada:
Etats-Unis, Puerto Rico et Iles vierges américaines:
Informations de localisation des distributeurs/concessionnaires
INFORMATION DU CONSOMMATEUR
Pour la zone européenne:
Informations d’entretien pour le client
Etats-Unis, Puerto Rico et Iles vierges américaines:
Toutes les autres zones:
Bureau Honda
Canada:
Honda Canada, Inc.
Australie:
Honda Australia Motorcycle and Power Equipment Pty. Ltd.
Pour la zone européenne:
Honda Europe NV.
Toutes les autres zones:
American Honda Motor Co., Inc.
Etats-Unis, Puerto Rico et Iles vierges américaines:
FRANÇAIS 19
ou rendez-vous sur notre site Web: www.honda.ca
Appelez le (888) 9HONDA9
ou rendez-vous sur notre site Web: www.honda-engines.com
Appelez le (800) 426-7701
rendez-vous sur notre site Web: http://www.honda-engines-eu.com
Le personnel des concessionnaires compte des professionnels qualifiés. Il
devrait pouvoir répondre à toutes vos questions. Si le concessionnaire ne
résout pas votre problème de manière satisfaisante, adressez-vous à la
direction du concessionnaire. Le responsable du service après-vente, le
directeur général ou le propriétaire pourra vous aider. Presque tous les
problèmes se résolvent de cette manière.
Si vous n’êtes pas satisfait de la décision prise par la direction du
concessionnaire, adressez-vous au distributeur régional de moteurs Honda
de votre région.
Si vous n’êtes toujours pas satisfait après avoir parlé au distributeur
régional de moteurs, vous pourrez vous adresser au bureau Honda indiqué.
Si vous n’êtes pas satisfait de la décision prise par la direction du
concessionnaire, adressez-vous au bureau Honda indiqué.
Lorsque vous écrivez ou appelez, veuillez fournir les informations
suivantes:
715 Milner Avenue
Toronto, ON
M1B 2K8
Téléphone: (888) 9HONDA9
(888) 946-6329
(416) 299-3400
(416) 287-4776
(877) 939-0909
(416) 287-4776
Télécopieur:
Anglais:
Français:
1954 1956 Hume Highway Campbellfield Victoria 3061
Téléphone:
Télécopieur:
(03) 9270 1111
(03) 9270 1133
European Engine Center
http://www.honda-engines-eu.com
S’adresser au distributeur Honda local pour toute assistance.
Ou téléphoner au: (770) 497-6400, 8 h 30 - 20 h 00 HNE
Power Equipment Division
Customer Relations Office
4900 Marconi Drive
Alpharetta, GA 30005-8847
Description détaillée du problème
Vos nom, adresse et numéro de téléphone
Date d’achat
Nom, adresse et personne à contacter du concessionnaire assurant le
service après-vente de votre moteur
Nom du concessionnaire vous ayant vendu le moteur
Modèle, numéro de série et type du moteur (voir page )
Nom du fabricant et numéro de modèle de l’équipement sur lequel est
monté le moteur
Sans frais
Appels locaux de la région de Toronto
Appels locaux de la région de Toronto
Sans frais
Appels locaux de la région de Toronto
14
05/07/01 13:46:48 33Z6C600_019

INTRODUCCIÓN
CONTENIDO
MENSAJES DE SEGURIDAD
ESPAÑOL
MANUAL DEL PROPIETARIO
MENSAJES PARA PREVENCIÓN DE DAÑOS
GX610 · GX620 · GX670
ESPAÑOL
1
Muchas gracias por la adquisición de un motor Honda. Nos gustaría
ayudarle a obtener los mejores resultados con su nuevo motor y a
operarlo con seguridad. Este manual contiene información para ello; léalo
detenidamente antes de poner en funcionamiento el motor. En caso de
encontrarse con algún problema, o si tiene alguna pregunta sobre su
motor, consulte a un concesionario de servicio Honda autorizado.
Toda la información de esta publicación se basa en la información más
reciente disponible en el momento de la impresión. Honda Motor Co., Ltd.
se reserva el derecho a efectuar cambios en cualquier momento sin previo
aviso y sin incurrir en ningún tipo de obligación. No se permite la
reproducción de ninguna parte de esta publicación sin permiso por escrito.
Este manual debe considerarse como una parte permanente del motor y
debe permanecer con el motor en caso de reventa.
Los gases de escape de este producto
contienen agentes químicos que, según el
Estado de California, causan cáncer, defectos
de nacimiento u otros efectos perjudiciales
reproductivos.
..............................INTRODUCCIÓN .1
..........MENSAJES DE SEGURIDAD .1
....INFORMACIÓN DE SEGURIDAD .2
SITUACIÓN DE LAS ETIQUETAS
...............................DE SEGURIDAD .2
.....................................2
.........................CARACTERÍSTICAS .3
COMPROBACIONES PREVIAS A LA
.....................................OPERACIÓN .3
.....................................OPERACIÓN .4
PRECAUCIONES DE SEGURIDAD
.........DURANTE LA OPERACIÓN .4
...........ARRANQUE DEL MOTOR .4
.................PARADA DEL MOTOR .5
...5
...............SERVICIO DE SU MOTOR .6
LA IMPORTANCIA DEL
.......................MANTENIMIENTO .6
..6
......6
....6
........................PARA REPOSTAR .7
.....................ACEITE DE MOTOR .7
................Aceite recomendado .7
...7
....................Cambio del aceite .8
.......................FILTRO DE ACEITE .8
...........................FILTRO DE AIRE .9
................................Inspección .9
...................................Limpieza .9
.......FILTRO DE COMBUSTIBLE .10
.........................................BUJÍA .10
Le aconsejamos que lea el contrato de garantía para que comprenda su
alcance y sus responsabilidades de propiedad. El contrato de garantía es
un documento independiente que le habrá entregado su concesionario.
Su seguridad y la seguridad de los demás son muy importantes. Hemos
incluido mensajes de seguridad importantes en este manual y en el motor.
Lea detenidamente estos mensajes.
Un mensaje de seguridad le avisa sobre los peligros potenciales que
podrían causarle lesiones a usted y a los demás. Cada mensaje de
seguridad viene precedido por un símbolo de alerta de seguridad y una
de las tres palabras, PELIGRO, ADVERTENCIA o PRECAUCION.
Correrá el peligro de MUERTE o de
HERIDAS GRAVES si no sigue las
instrucciones.
Podrá correr el peligro de MUERTE o de
HERIDAS GRAVES si no sigue las
instrucciones.
Podrá correr el peligro de HERIDAS si no
sigue las instrucciones.
Cada mensaje le explica en qué consiste el peligro, lo que puede suceder, y
lo que usted debe hacer para evitar las heridas o para reducirlas.
Encontrará también otros mensajes importantes que vienen precedidos
por la palabra AVISO.
Pueden producirse daños en el motor o en la propiedad de
terceras personas si no sigue las instrucciones.
Esta palabra significa:
El propósito de estos mensajes es el de ayudar a evitar daños en el motor,
en la propiedad de terceras personas, o en medio ambiente.
Estas palabras de indicación significan:
Estados Unidos, Puerto Rico, e Islas Vírgenes Estadounidenses:
Revise las instrucciones suministradas con el equipo que funcionará con
este motor para encontrar información adicional sobre la puesta en
marcha del motor, parada, operación, ajustes, o instrucciones especiales
para el mantenimiento.
...........................PARACHISPAS .11
..........................................11
.....ALMACENAJE DEL MOTOR .11
............................TRANSPORTE .12
CUIDADOS PARA PROBLEMAS
..............................INESPERADOS .13
.......REEMPLAZO DEL FUSIBLE .13
INFORMACIÓN TÉCNICA Y DEL
..............................CONSUMIDOR .14
..Situación del número de serie .14
.............14
..........Enlace de control remoto .15
Modificaciones del carburador
....para funcionar a gran altitud .15
..............16
..............................Índice de aire .17
........................Especificaciones .17
.......Especificaciones de reglaje .18
Información de referencia
.........................................rápida .18
........Diagramas de conexiones .18
....19
..........19
Información de servicio de
.......................................clientes .19
SITUACIONES DE LOS COMPONENTES
Y CONTROLES
SEGURIDAD DEL MANTENIMIENTO
PRECAUCIONES DE SEGURIDAD
PROGRAMA DE MANTENIMIENTO
Comprobación del nivel de aceite
SUGERENCIAS Y OBSERVACIONES DE
UTILIDAD
Conexiones de la batería para el
motor de arranque eléctrico
Información del sistema de control
de las emisiones de escape
INFORMACIÓN DEL CONSUMIDOR
Información para encontrar
distribuidores/concesionarios
AJUSTE DE LA VELOCIDAD DEL MOTOR
07/06/01 17:20:42 35Z6C600_001

SITUACIONES DE LOS COMPONENTES Y
CONTROLES
INFORMACIÓN DE SEGURIDAD
SITUACIÓN DE LAS ETIQUETAS DE SEGURIDAD
ESPAÑOL
FILTRO DE AIRE
(tipodetomadeairelibre)
FILTRO DE COMBUSTIBLE
FILTRO DE AIRE
PERILLA DEL
ESTRANGULADOR
BUJÍA
PALANCA DEL
ACELERADOR
FILTRO DE ACEITE INTERRUPTOR
DEL MOTOR
REJILLA DE PANTALLA
(partes opcionales)
ENFRIADOR DE ACEITE
(Sólo el GX670)
TIPO DE TOMA DE
FUERZA DEL VOLANTE
DE MOTOR
TIPO DE TOMA
DE FUERZA
DEL VOLANTE
DE MOTOR
TIPO DE
PROTECTOR
(S.T.D.)
TIPO EQUIPADO
CON
ARRANCADOR
DE RETROCESO
EMPUÑADURA DEL
MOTOR DE ARRANQUE
2
Comprenda el funcionamiento de todos los controles y aprenda a parar
con rapidez el motor en un caso de emergencia. Asegúrese de que el
operador haya recibido una instrucción adecuada antes de operar el
equipo.
Esta etiqueta le avisa sobre peligros potenciales que pueden ocasionar
heridas graves. Léala detenidamente.
Si la etiqueta se despega o si resulta difícil de leer, solicite su reemplazo a
su concesionario Honda.
Lea el Manual del propietario antes de la operación.
Sólo para los tipos para
Canadá:
No permita que los niños operen el motor. Mantenga a los niños y
animales apartados del lugar de operación.
Los gases de escape del motor contienen monóxido de carbono que es
venenoso. No ponga en marcha el motor si no hay una ventilación
adecuada, y no ponga nunca en marcha el motor en un lugar cerrado.
El motor y el sistema de escape se calientan mucho durante la operación.
Mantenga el motor por lo menos a 1 metro de distancia de edificios y de
otros equipos durante la operación. Mantenga apartados los materiales
inflamables, y no ponga nada sobre el motor mientras esté en marcha.
El motor se sirve con la
etiqueta en francés.
La gasolina es muy inflamable y explosiva. Pare el
motor y espere a que se enfríe antes de repostar.
El motor emite gas monóxido de carbono que es
tóxico y venenoso. No lo tenga en marcha en un
lugar cerrado.
05/03/23 11:32:36 35Z6C600_002

COMPROBACIONES PREVIAS A LA OPERACIÓN
CARACTERÍSTICAS
¿ESTÁ PREPARADO EL MOTOR PARA FUNCIONAR?
SISTEMA DE ALERTA DEL ACEITE OIL ALERT (tipos aplicables)
Comprobación del estado general del motor
Comprobación del motor
Enfriador de aceite
Solenoide de corte de combustible
(GX670)
ESPAÑOL
BUJÍA
MOTOR DE ARRANQUE
ELÉCTRICO
VARILLA
MEDIDORA
DEL NIVEL
DE ACEITE
SILENCIADOR DE
MONTURA LATERAL
TAPA DEL ORIFICIO DE
LLENADO DE ACEITE
PERNO DE DRENAJE
DE ACEITE
SILENCIADOR DE
MONTURA ALTA (tipo A)
SILENCIADOR DE MONTURA ALTA (tipo B)
3
Por su propia seguridad, y para maximizar la vida de servicio de su equipo,
es muy importante emplear un poco de tiempo para comprobar el estado
del motor antes de ponerlo en funcionamiento. Antes de poner en marcha
el motor, deberá asegurarse de haber solucionado cualquier problema
encontrado, o de solicitar a su concesionario de servicio que lo solucione.
El mantenimiento inadecuado de este motor, o la falta de
reparación de un problema antes de la operación, pueden
ser causa de un mal funcionamiento en el que pueda correr
el peligro de heridas graves o de muerte.
Efectúe siempre la inspección previa a la operación antes de
cada operación, y solucione los problemas encontrados.
Antes de comenzar las comprobaciones previas a la operación, asegúrese
de que el motor esté nivelado y que el interruptor del motor esté en la
posición OFF.
Compruebe siempre los elementos siguientes antes de poner en marcha el
motor:
Mire en torno al motor y debajo del mismo para ver si hay indicios de
fugas de aceite o de gasolina.
Extraiga el polvo o la suciedad excesiva, especialmente en torno al
silenciador y al arrancador de retroceso.
Busque si hay indicios de daños.
Compruebe que todos los protectores y cubiertas estén en su ligar, y
que todas las tuercas, pernos, y tornillos estén apretados.
Compruebe el nivel de combustible. Si comienza el trabajo con el
depósito lleno, le ayudará a eliminar o reducir las interrupciones de la
operación para repostar.
Compruebe el nivel del aceite de motor (vea la página ). El motor
puede dañarse si se utiliza con un nivel bajo de aceite.
El sistema de alerta de aceite Oil Alert (tipos aplicables) parará
automáticamente el motor antes de que el nivel de aceite caiga por
debajo de los límites de seguridad. Sin embargo, para evitar la
inconveniencia de una parada inesperada, compruebe siempre el nivel
de aceite de motor antes de empezar.
Compruebe el elemento del filtro de aire (vea la página ). Un
elemento del filtro de aire sucio restringirá el flujo de aire al carburador,
reduciendo el rendimiento del motor.
Compruebe el equipo que deba funcionar con este motor.
Revise las instrucciones proporcionadas con el equipo que deba
funcionar con este motor para ver si hay precauciones y
procedimientos que deban seguirse antes de poner en marcha el
motor.
El motor GX670 está provisto de un enfriador del aceite para mantener la
temperatura correcta.
El motor debe estar conectado a la batería para energizar el solenoide de
corte de combustible, para que el motor pueda ponerse en marcha. Si se
desconecta la batería, se detendrá el flujo de combustible al surtidor
principal del carburador.
El motor está equipado con un solenoide de corte de combustible que
permite que fluya el combustible al surtidor principal del carburador
cuando el interruptor del motor está en la posición ON o START y que
detiene el flujo de combustible al surtidor principal cuando el interruptor
del motor está en la posición OFF.
Si se para el motor y no puede volver a ponerse en marcha, compruebe el
nivel del aceite de motor (vea la página ) antes de realizar la localización y
reparación de averías en otras partes.
El sistema de alerta de aceite Oil Alert está diseñado para evitar daños en
el motor causados por una cantidad insuficiente de aceite en el cárter.
Antes de que el nivel del aceite que hay en el cárter pueda caer por debajo
de un límite de seguridad, el sistema de alerta de aceite Oil Alert para
automáticamente el motor (el interruptor del motor queda en la posición
ON).
1.
2.
3.
4.
1.
2.
3.
4.
9
7
7
‘‘Oil Alert es una marca comercial registrada en los Estados Unidos’’
07/06/01 17:21:05 35Z6C600_003

OPERACIÓN
PRECAUCIONES DE SEGURIDAD DURANTE LA OPERACIÓN
ARRANQUE DEL MOTOR
ESPAÑOL
ARRANQUE
ABRIR
CERRADO
MÍN.
MÍN.
CERRADO
ABRIR
PERILLA DEL ESTRANGULADOR
CONEXIÓN CCOONNEEXXIIÓÓNN
INTERRUPTOR
DEL MOTOR
EMPUÑADURA DEL
MOTOR DE ARRANQUE
PERILLA DEL ESTRANGULADOR
CCOONNEEXXIIÓÓNN
INTERRUPTOR
DEL MOTOR
ARRANQUE
DDiirreecccciióónnddeettiirroo
4
Antes de poner en marcha el motor por primera vez, revise la sección
INFORMACIÓN DE SEGURIDAD
en la página y
COMPROBACIONES
PREVIAS A LA OPERACIÓN
en la página .
El gas de monóxido de carbono es tóxico. Su inhalación
puede causar la pérdida del sentido y provocar incluso la
muerte.
Evite los lugares o las acciones que le puedan exponer al
monóxido de carbono.
Gire el interruptor del motor
a la posición ON.
Revise las instrucciones proporcionadas con el equipo que deba funcionar
con este motor para ver si hay precauciones de seguridad que deban
observarse para poner en marcha, parar, y operar el motor.
Si el depósito de combustible está equipado con una válvula, asegúrese
de que la válvula de combustible esté en la posición OPEN u ON antes
de intentar poner en marcha el motor.
Para arrancar el motor cuando está frío, tire hacia fuera de la perilla del
estrangulador a la posición CLOSED.
Para arrancar el motor cuando está caliente, deje la palanca del
estrangulador en la posición OPEN.
Algunas aplicaciones del motor emplean un control del estrangulador
montado a distancia en lugar de la palanca del estrangulador montada
en el motor aquí mostrada. Consulte las instrucciones suministradas por
el fabricante del equipo.
Aleje la palanca del acelerador de la posición MIN., moviéndola
aproximadamente 1/3 parte del recorrido hacia la posición MAX.
Algunas aplicaciones del motor emplean un control del acelerador
montado a distancia en lugar de la palanca del acelerador montada en el
motor aquí mostrada. Consulte las instrucciones suministradas por el
fabricante del equipo.
Opere el arrancador.
MOTOR DE ARRANQUE ELÉCTRICO:
Gire la llave a la posición START, y
reténgala ahí durante hasta que se ponga
en marcha el motor.
Si el motor no se pone en marcha antes de
5 segundos, suelte la llave, y espere 10
segundos por lo menos antes de volver a
operar el motor de arranque.
Si se utiliza el motor de arranque eléctrico
durante más de 5 segundos seguidos, el
motor de arranque se sobrecalentará y
puede averiarse.
Cuando el motor se ponga en marcha,
suelte la llave dejándola que retorne a la
posición ON.
ARRANCADOR DE RETROCESO (tipos aplicables):
No permita que la empuñadura del arrancador retroceda con fuerza
contra el motor. Haga que retorne con suavidad para evitar daños en el
arrancador.
Si se ha tirado de la perilla del estrangulador a la posición CLOSED para
arrancar el motor, empújela gradualmente a la posición OPEN a medida
que se va calentando el motor.
Tire ligeramente de la empuñadura del arrancador hasta notar
resistencia, y entonces tire con fuerza en la dirección de la flecha como
se muestra abajo. Deje que la empuñadura del arrancador retorne con
suavidad.
3.
4.
1.
2.
5.
6.
2
3
07/06/01 17:21:29 35Z6C600_004

ESPAÑOL
PARADA DEL MOTOR AJUSTE DE LA VELOCIDAD DEL MOTOR
MÍN.
MÍN.
MÍN.
MÁX.
MÍN.
DDEESSCCOONNEEXXIIÓÓNN
INTERRUPTOR
DEL MOTOR
MMÁÁXX..
DESCONEXIÓN
5
Para parar el motor en un caso de emergencia, simplemente gire el
interruptor del motor a la posición OFF. En situaciones normales, emplee
el procedimiento siguiente. Consulte las instrucciones suministradas por el
fabricante del equipo.
Mueva la palanca del acelerador a la posición MIN.
Algunas aplicaciones del motor emplean un control del acelerador
montado a distancia en lugar de la palanca del acelerador montada en el
motor aquí mostrada.
Gire el interruptor del motor a la posición OFF.
Si el depósito de combustible está equipado con una válvula, gire la
válvula de combustible a la posición CLOSED u OFF.
Ajuste la palanca del acelerador a la velocidad deseada del motor.
Algunas aplicaciones del motor emplean un control del acelerador
montado a distancia en lugar de la palanca del acelerador montada en el
motor aquí mostrada. Consulte las instrucciones suministradas por el
fabricante del equipo.
Para ver las recomendaciones de la velocidad del motor, consulte el
manual de instrucciones suministrado con el equipo que deba funcionar
con este motor.
1.
2.
3.
05/03/23 11:33:15 35Z6C600_005

**
**
**
**
**
**
*
*
**
−
−
−
ESPAÑOL
SERVICIO DE SU MOTOR
LA IMPORTANCIA DEL MANTENIMIENTO
PRECAUCIONES DE SEGURIDAD
SEGURIDAD DEL MANTENIMIENTO
El mantenimiento, reemplazo o reparación de los dispositivos y sistemas
de control de las emisiones de escape pueden efectuarse en cualquier
establecimiento de reparaciones de motores o por cualquier individuo,
empleando partes que estén ‘‘homologadas’’ según las normas EPA.
Envenenamiento por monóxido de carbono de los gases de escape
del motor.
Quemaduras en las partes calientes.
Daños debidos a las partes en movimiento.
PROGRAMA DE MANTENIMIENTO
6
Asegúrese de que el motor esté desconectado antes de comenzar
cualquier trabajo de mantenimiento o de reparación. De este modo
eliminará muchos peligros potenciales:El buen mantenimiento es esencial para conseguir una operación segura,
económica y exenta de problemas. Ayudará también a reducir la
contaminación.
Si no sigue correctamente las instrucciones y precauciones
para el mantenimiento, correrá el peligro de graves heridas
odemuerte.
Siga siempre con cuidado los procedimientos y
precauciones de este manual del propietario.
A continuación se mencionan algunas de las precauciones de seguridad
más importantes. No obstante, no podemos avisarle sobre todos los
peligros concebibles que pueden surgir al realizar el mantenimiento. Sólo
usted será quien pueda decidir si debe o no llevar a cabo una tarea dada.
El programa de mantenimiento se aplica a las condiciones normales de
operación. Si opera el motor en condiciones severas, tales como con una
carga grande continuamente o a altas temperaturas, o si lo utiliza en
condiciones con mucha humedad o polvo, consulte a su concesionario de
servicio para que le diga las recomendaciones aplicables a sus
necesidades y aplicaciones individuales.
Para ayudarle a cuidar adecuadamente el motor, las páginas siguientes
incluyen un programa de mantenimiento, procedimientos de inspección
rutinarios, y simple procedimientos de mantenimiento empleando
herramientas manuales básicas. Las otras tareas de servicio que son más
difíciles, o que requieren herramientas especiales, es mejor que sean
realizadas por profesionales y normalmente las lleva a cabo un mecánico
de Honda u otro mecánico cualificado.
El mantenimiento inadecuado, o la falta de reparación de un
problema antes de la operación, pueden ser causa de un
mal funcionamiento en el que pueda correr el peligro de
heridas graves o de muerte.
Siga siempre las recomendaciones de inspección y
mantenimiento y los programas de este manual del
propietario.
Si no sigue este programa de mantenimiento pueden producirse fallas que
no entran en la garantía.
Para aplicaciones comerciales, registre las horas de funcionamiento
para determinar los intervalos apropiados para el mantenimiento.
El servicio de estas partes deberá realizarlo su concesionario de
servicio, a menos que usted disponga de las herramientas adecuadas
y posea suficientes conocimientos mecánicos. Consulte el manual de
taller Honda para ver los procedimientos de servicio.
Efectúe el servicio con más frecuencia cuando lo utilice en zonas
polvorientas.
Consulte el manual de taller.
Reemplace sólo el elemento de papel del filtro de aire.
Asegúrese de que haya una ventilación adecuada siempre que tenga
el motor en marcha.
Espere a que se enfríen el motor y el sistema de escape antes de
tocarlos.
No ponga en marcha el motor a menos que se lo indiquen las
instrucciones.
Para reducir la posibilidad de incendio o explosión, tenga cuidado
cuando trabaje cerca de gasolina. Emplee sólo solventes ininflamables,
y no emplee gasolina, para limpiar las partes. Mantenga apartados los
cigarrillos, las chispas y el fuego de las partes relacionadas con el
combustible.
Lea las instrucciones antes de empezar, y asegúrese de disponer de las
herramientas y conocimientos necesarios.
Recuerde que su concesionario de servicio autorizado Honda es quien
mejor conoce su motor y que está completamente equipado para su
mantenimiento y reparación.
Para asegurar la mejor calidad y fiabilidad, emplee sólo partes nuevas
genuinas de Honda o sus equivalentes para las reparaciones y reemplazos.
(1)
(2)
(3)
Comprobar el nivel
Comprobar-ajustar
Comprobar-ajustar
Comprobar-ajustar
Velocidad de ralentí
Holgura de válvulas
Filtro de combustible
Tubo de combustible
Consulte
la
página
Cada 6
meses
o
100 horas
Cada 3
meses
o
50 horas
Primer
mes
o
20 horas
Cada
utilización
Cada
año
o
300 horas
Cada 200
horas
Cambiar
Reemplazar
Comprobar
Limpiar
Reemplazar
Reemplazar
Limpiar
Limpiar
Comprobar
Reemplazar
Limpiar
Comprobar
Aceite de motor
Filtro del aceite de
motor
Filtro de aire
Bujía
Parachispas
(tipos aplicables)
Cámara de
combustión
Depósito de
combustible
ELEMENTO
Después de cada 500 horas (2)
Cada año (2)
Cada 2 años (reemplazar si es necesario) (2)
7
8
8
9
9
10
11
10
(1)
Efectúelo a cada intervalo
indicado de meses o de horas
de funcionamiento, lo que
primero acontezca.
PERÍODO DE SERVICIO REGULAR (3)
(2)
(2)
(2)
05/03/23 11:33:34 35Z6C600_006

ESPAÑOL
PARA REPOSTAR
Combustible recomendado
ACEITE DE MOTOR
Aceite recomendado
Comprobación del nivel de aceite
TEMPERATURA AMBIENTAL
LÍMITE SUPERIOR
LÍMITE INFERIOR
TAPA DE
ORIFICIO DE
LLENADO
VARILLA DE
MEDICIÓN DEL
NIVEL DE ACEITE
7
Gasolina sin plomo
EE.UU.
Excepto EE.UU.
El aceite es un factor muy importante que afecta el rendimiento y la vida
de servicio. Emplee aceite detergente para automóviles de 4 tiempos.
Este motor está homologado para funcionar con gasolina sin plomo con
un valor de octanos de bomba de 86 o más alto (un valor de octanos de
investigación de 91 o más alto).
Llene el depósito en un lugar bien ventilado con el motor parado. Si el
motor ha estado funcionando, espere primero a que se enfríe. No reposte
nunca el motor dentro de un edificio donde los gases de la gasolina
pudieran llegar a fuegos o chispas.
Podrá emplear gasolina normal sin plomo con un contenido máximo del
10% de etanol (E10) o del 5% de metanol por volumen. Adicionalmente, el
metanol debe contener cosolventes e inhibidores contra la corrosión. El
empleo de combustible con un contenido de etanol o de metanol mayor
que el indicado arriba puede ocasionar problemas en el arranque y/o en el
funcionamiento. También puede causar daños en las partes metálicas, de
goma, y de plástico del sistema de combustible. Los daños del motor o los
problemas de funcionamiento debidos al empleo de un combustible con
porcentajes de etanol o metanol mayores que los indicados arriba no están
cubiertos por la garantía.
Emplee aceite de motor de 4 tiempos que satisfaga o exceda los requisitos
para la clasificación de servicio API de SJ o posterior (o equivalente).
Compruebe siempre la etiqueta de servicio API del recipiente de aceite
para asegurarse que incluye las letras SJ o posterior (o equivalente).
Inserte a fondo la varilla de medición del nivel, y extráigala para
comprobar el nivel de aceite.
Extraiga la varilla de medición del nivel y frótela para limpiarla.
SÓLO EL GX670: Ponga en marcha el motor y déjelo al ralentí durante 1
ó2minutos.Pareelmotoryesperede2a3minutos.
Compruebe el nivel del aceite de motor con el motor parado y en una
posición nivelada.
Se recomienda el SAE 10W-30 para aplicaciones generales. Las otras
viscosidades mostradas en la gráfica pueden utilizarse cuando la
temperatura media de su zona está dentro del margen indicado.
Frote inmediatamente el líquido derramado.
Reposte sólo al aire libre.
Pare el motor y mantenga apartados el calor, las chispas,
y el fuego.
La gasolina es muy inflamable y explosiva, y correrá el
peligro de quemaduras o de heridas graves al repostar.
El combustible derramado no sólo le hará correr el peligro de incendio,
sino que además causa daños en el medio ambiente. Frote
inmediatamente el líquido derramado.
Mantenga la gasolina apartada de las luces piloto de los aparatos,
barbacoas, aparatos eléctricos, herramientas eléctricas, etc.
Llene el depósito en un lugar bien ventilado antes de poner en marcha el
motor. Si el motor ha estado funcionando, espere a que se enfríe. Reposte
con cuidado para que no se derrame combustible. Es posible que sea
necesario reducir el nivel del combustible dependiendo de las condiciones
de operación. Después de repostar, apriete la tapa del depósito de
combustible con seguridad.
Consulte el manual de instrucciones suministrado con el equipo
operado con este motor para ver la información sobre el relleno de
combustible.
Con el motor parado y sobre una superficie nivelada, extraiga la tapa del
depósito de combustible y compruebe el nivel del combustible. Llene el
depósito si el nivel de combustible es bajo.
El combustible puede dañar la pintura y ciertos tipos de plástico. Tenga
cuidado para que no se derrame combustible mientras llena el depósito de
combustible. Lo daños causados por el combustible derramado no están
cubiertos por la
garantía limitada del distribuidor.
El motor puede dañarse si se utiliza con un nivel bajo de aceite. Este tipo
de daños no está cubierto por la
garantía limitada del distribuidor
.
Vuelva a instalar la varilla de medición del nivel y la tapa de relleno.
Si el nivel de aceite es bajo, extraiga la tapa de relleno de aceite, y llene
aceite del recomendado hasta la marca del límite superior de la varilla
de medición del nivel.
El sistema de alerta de aceite Oil Alert (tipos aplicables) parará
automáticamente el motor antes de que el nivel de aceite caiga por debajo
del límite de seguridad. Sin embargo, para evitar la inconveniencia de una
parada inesperada, compruebe siempre el nivel de aceite de motor antes
de empezar.
1.
1.
2.
3.
4.
5.
Valor de octanos de bomba de 86 o más alto
Valor de octanos de investigación de 91 o más alto
Valor de octanos de bomba de 86 o más alto
07/06/01 17:21:56 35Z6C600_007

ESPAÑOL
FILTRO DE ACEITE
Cambiar
Cambio del aceite
TAPA DE ORIFICIO DE
LLENADO
ARANDELA DE
SELLADO
PERNO DE
DRENAJE
LÍMITE
SUPERIOR
LÍMITE
INFERIOR
VARILLA DE COMPROBACIÓN
DEL NIVEL DE ACEITE
SELLO
RECEPTÁCULO DEL FILTRO DE ACEITE
8
Drene el aceite de motor, y vuelva a apretar con seguridad el perno de
drenaje.
Drene el aceite usado cuando el motor esté caliente. El aceite caliente se
drena con más rapidez y por completo.
Ponga un recipiente adecuado debajo del motor para recibir el aceite
usado, y extraiga entonces la tapa de relleno, el perno de drenaje y la
arandela.
Deje que el aceite usado se drene por completo, y vuelva a instalar
entonces el perno de drenaje y una arandela nueva, y apriete con
seguridad el perno de drenaje.
Tire el aceite de motor usado de manera que sea compatible con el
medio ambiente. Le aconsejamos que lleve el aceite usado en un
recipiente cerrado al centro de reciclaje de su localidad o a una
gasolinera para que se encarguen de su eliminación. No lo tire a la
basura, no lo derrame a la tierra, ni lo tire tampoco por una cloaca.
Teniendo el motor en una posición nivelada, rellene aceite del
recomendado hasta la marca del límite superior de la varilla de
medición del nivel.
Extraiga el filtro de aceite, y drene el aceite en un recipiente adecuado.
Elimine el aceite usado y el filtro de una forma que sea compatible con
el medio ambiente.
Emplee una llave para filtros de aceite, en lugar de una llave de cinta,
para evitar golpes y daños en el interruptor de la presión del aceite.
Limpie la base de montaje del filtro, y revista el sello del nuevo filtro de
aceite con aceite de motor limpio.
Emplee sólo un filtro de aceite genuino de Honda o un filtro de la misma
calidad especificado para su modelo. El empleo de un filtro erróneo, o
de un filtro que no sea Honda cuya calidad no sea equivalente, puede
causar daños en el motor.
Enrosque a mano el nuevo filtro de aceite hasta que el sello se ponga en
contacto con la base de montaje del filtro, y emplee entonces una
herramienta para filtros de aceite para apretar el filtro adicionalmente
7/8devuelta.
Llene la cantidad especificada del aceite recomendado en el cárter (vea
la página ). Vuelva a instalar la tapa de relleno de aceite y la varilla de
medición del nivel de aceite.
Arranque el motor y compruebe si hay fugas.
Pare el motor y compruebe el nivel de aceite como se describe en la
página . Si es necesario, añada aceite hasta que el nivel de aceite
llegue a la marca del límite superior de la varilla de medición del nivel.
22 N·m (2,2 kgf·m)Torsión de apriete del filtro de aceite:
El motor puede dañarse si se utiliza con un nivel bajo de aceite. Este tipo
de daños no está cubierto por la
garantía limitada del distribuidor
.
Vuelva a instalar con seguridad la tapa de relleno y la varilla de
medición del nivel.
El sistema de alerta de aceite Oil Alert (tipos aplicables) parará
automáticamente el motor antes de que el nivel de aceite caiga por
debajo del límite de seguridad. Sin embargo, para evitar la
inconveniencia de una parada inesperada, llene hasta el límite superior,
y compruebe con regularidad el nivel del aceite.
4.
1.
2.
3.
4.
5.
6.
7.
1.
2.
3.
7
7
07/06/01 17:22:19 35Z6C600_008

ESPAÑOL
FILTRO DE AIRE
Inspección
Tipo de tubo snorkel:
Limpieza
Tipo estándar:
TAPA DEL FILTRO DE AIRE
ELEMENTO DE PAPEL
DEL FILTRO
CAJA DEL FILTRO
DE AIRE
ELEMENTO DE
ESPUMA DEL FILTRO
TAPA DEL FILTRO DE AIRE
ELEMENTO DE PAPEL DEL FILTRO
TUERCA DE MARIPOSAS
CAJA DEL FILTRO
DE AIRE
9
Frote la suciedad desde el interior del cuerpo del filtro de aire y la
cubierta, empleando un paño humedecido. Tenga cuidado para evitar
que la suciedad se introduzca en la cámara de aire que va al carburador.
Ponga el elemento de espuma del filtro de aire en la cubierta del filtro de
aire, e instale luego el elemento de papel del filtro de aire y la cubierta
en la caja del filtro de aire. Enganche con seguridad las cuatro lengüetas
de enganche.
Extraiga la tuerca de aletas de la cubierta del filtro de aire y extraiga la
cubierta.
Extraiga la tuerca de aletas del elemento de papel del filtro.
Extraiga el elemento de papel del filtro de la caja del filtro de aire.
Un filtro de aire sucio restringirá el flujo de aire al carburador, reduciendo
el rendimiento del motor. Si utiliza el motor en lugares muy polvorientos,
limpie el filtro de aire con mayor frecuencia que la que se especifica en el
PROGRAMA DE MANTENIMIENTO.
Si se pone en funcionamiento el motor sin el filtro de aire, o con un filtro
de aire dañado, la suciedad se introducirá en el motor, ocasionando su
rápido desgaste. Este tipo de daños no está cubierto por la
garantía
limitada del distribuidor.
Inspeccione los dos elementos del filtro de aire, y reemplácelos si están
dañados. Reemplace siempre el elemento de papel del filtro de aire a los
intervalos programados (vea la página ).
Limpie los elementos del filtro de aire si debe volver a utilizarlos.
Elemento de papel del filtro de aire: Golpee varias veces el elemento del
filtro contra una superficie dura para sacar la suciedad, o sople aire
comprimido [sin exceder 207 kPa, (2,1 kgf/cm )] por el elemento del filtro
desdeelladodelacajadelfiltrodeaire.
No trate nunca de cepillar la suciedad; el cepillo forzaría la suciedad al
interior de las fibras. Reemplace el elemento de papel si está demasiado
sucio.
Golpee varias veces el elemento del filtro contra una superficie dura
para sacar la suciedad, o sople aire comprimido [sin exceder 207 kPa,
(2,1 kg/cm )] por el elemento del filtro desde el interior. No trate nunca
de cepillar la suciedad; el cepillo forzaría la suciedad al interior de las
fibras.
Limpie el elemento de papel del filtro de aire si debe volver a utilizarlo.
Inspeccione el elemento de papel del filtro de aire, y reemplácelo si está
dañado. Reemplace siempre el elemento de papel del filtro de aire a los
intervalos programados (vea la página ).
Extraiga la cubierta del filtro de aire e inspeccione los elementos del filtro.
Limpie o reemplace los elementos sucios del filtro. Reemplace siempre los
elementos del filtro si están dañados.
Libere las cuatro lengüetas de enganche de la cubierta del filtro de aire,
yextraigalacubierta.
Extraiga el filtro de espuma de la cubierta.
Extraiga el filtro de papel de la caja del filtro de aire.
Elemento de espuma del filtro de aire: Límpielo en agua tibia con jabón,
aclárelo y espere a que se seque por completo. También podrá
limpiarlos en solvente ininflamable y dejarlos secar. No ponga aceite en
el elemento de espuma.
Frote la suciedad desde el interior de la cubierta del filtro de aire y la
cubierta, empleando un paño humedecido. Tenga cuidado para evitar
que la suciedad se introduzca en el conducto de aire que va al
carburador.
Vuelva a instalar el elemento de papel del filtro de aire. Apriete con
seguridad la tuerca de aletas del filtro de aire.
Vuelva a instalar la cubierta del filtro de aire, y apriete con seguridad la
tuerca de aletas de la cubierta.
6.
7.
1.
2.
3.
4.
5.
6.
7.
8.
1.
2.
3.
4.
5.
6
6
07/06/01 17:22:44 35Z6C600_009

−
−
−
ESPAÑOL
BUJÍAFILTRO DE COMBUSTIBLE
Inspección Bujías recomendadas:
FILTRO DE
COMBUSTIBLE
SOMBRERETE DE BUJÍA
LLAVE DE BUJÍAS
ARANDELA DE
SELLADO
0,70 0,80 mm
10
Para obtener un buen rendimiento, el huelgo de los electrodos de las
bujías deberá ser correcto y no deberá haber carbonilla acumulada.
Las bujías recomendadas tienen el margen térmico correcto para las
temperaturas normales de operación del motor.
Las bujías incorrectas pueden causar daños en el motor.
Extraiga las bujías con una llave para bujías de 13/16 pulgadas.
Inspeccione las bujías.
Reemplácelas si están dañadas,
muy sucias, si la arandela de
sellado está en mal estado, o si el
electrodo está gastado.
Mida el huelgo del electrodo de las
bujías con un calibre de espesores
del tipo de alambre. Corrija el
huelgo, si es necesario, doblando
con cuidado el electrodo lateral.
El huelgo deberá ser:
Instale con cuidado la bujía, con la
mano, para evitar que se dañen las
roscas.
Cuando instale una bujía nueva, apriétela 1/2 de vuelta después de
haberse asentado la bujía para comprimir la arandela.
Cuando vuelva a instalar la bujía original, apriétela 1/8 1/4 de vuelta
después de haberse asentado la bujía para comprimir la arandela.
Una bujía floja puede causar sobrecalentamiento y daños en el motor. El
apriete excesivo de la bujía puede dañar las roscas de la culata de
cilindros.
Instale las tapas de las bujías en las bujías.
Compruebe si hay agua acumulada o sedimentos en el filtro de
combustible. Si no se encuentran agua ni sedimentos, vuelva a instalar
el filtro de combustible en la caja del filtro de aire.
Si se encuentras acumulaciones excesivas de agua o sedimentos en el
filtro de combustible, lleve el motor a un concesionario de servicio
Honda autorizado.
Desconecte las tapas de las bujías, y saque la suciedad que pudiera
haber en torno al área de las bujías.
0,70 0,80 mm
ZGR5A (NGK)
J16CR-U (DENSO)
Después de haberse asentado la bujía, apriétela con una llave de bujías
de 13/16 pulgadas para comprimir la arandela de sellado.
1.
2.
1.
2.
3.
4.
5.
6.
7.
07/06/01 17:23:03 35Z6C600_010

ESPAÑOL
SUGERENCIAS Y OBSERVACIONES DE UTILIDAD
ALMACENAJE DEL MOTOR
Preparativos para el almacenaje
Limpieza
PARACHISPAS (tipos aplicables)
Inspección y limpieza del parachispas
Combustible
Adición de un estabilizador de gasolina para extender la duración de
almacenaje del combustible
TORNILLO ESPECIAL
PARACHISPAS SILENCIADOR
SILENCIADOR
PARACHISPAS
TORNILLOS ESPECIALES
PANTALLA PARACHISPAS
TIPO DE SILENCIADOR DE
MONTURA ALTA TIPO DE SILENCIADOR DE
MONTURA LATERAL
PERNO DE BRIDA DE 6 mm
PERNOS DE BRIDA DE 6 mm
PROTECTOR DEL
SILENCIADOR
11
Los preparativos adecuados para el almacenaje son esenciales para
mantener el motor exento de problemas y con buena apariencia exterior.
Los pasos siguientes ayudarán a evitar que la oxidación y la corrosión
afecten el funcionamiento y el aspecto exterior del motor, y facilitarán el
arranque del motor cuando lo vuelva a utilizar.
Si el motor ha estado en marcha, espere a que se enfríe por lo menos
media hora antes de efectuar la limpieza. Limpie todas las superficies
exteriores, retoque cualquier parte dañada con pintura, y revista las otras
partes que puedan oxidarse con una capa fina de aceite.
Instale el parachispas y el protector del silenciador en el orden inverso al
del desmontaje.
El parachispas deberá estar exento de roturas y agujeros. Reemplace el
parachispas si está dañado.
Emplee un cepillo para sacar la carbonilla acumulada en la rejilla del
parachispas. Tenga cuidado para no dañar la rejilla.
TIPO DE SILENCIADOR DE MONTURA LATERAL: Extraiga los pernos de
6 mm del protector del silenciador y extraiga el protector del silenciador.
Extraiga los tornillos especiales del parachispas y extraiga el
parachispas del silenciador.
Su motor no se ha equipado en fábrica con un parachispas. El parachispas
es una parte opcional. En algunas áreas, es ilegal operar un motor sin un
parachispas. Verifique las leyes y regulaciones locales. Los concesionarios
de servicio autorizados Honda tienen disponibles parachispas.
El servicio del parachispas debe realizarse cada 100 horas para que pueda
seguir funcionando como ha sido diseñado.
Si el motor había estado en marcha, el silenciador estará caliente. Deje que
se enfríe antes de realizar el servicio del parachispas.
Extraiga el parachispas:
TIPO DE SILENCIADOR DE MONTURA ALTA: Extraiga el tornillo especial
del silenciador y extraiga el parachispas.
Pare el motor, y si el depósito de combustible está equipado con una
válvula de combustible, mueva la válvula de combustible a la posición
CLOSED u OFF.
Después de añadir un estabilizador de gasolina, deje en marcha el motor
al aire libre durante 10 minutos para asegurarse de que la gasolina
tratada ha reemplazado a la gasolina que no está tratada en el
carburador.
Añada el estabilizador de gasolina siguiendo las instrucciones del
fabricante.
Cuando añada un estabilizador de gasolina, llene el depósito de
combustible con gasolina nueva. Si sólo lo llena parcialmente, el aire que
quede en el depósito acelerará el deterioro durante el almacenaje. Si
conserva un recipiente de gasolina para repostar, asegúrese de que sólo
contenga gasolina nueva.
Si se emplea una manguera de jardín o un equipo de lavado a presión, el
agua puede forzarse al interior del filtro de aire o a la abertura del
silenciador. Al agua dentro del filtro de aire mojará el filtro de aire, y el
agua que pasa por el filtro de aire o el silenciador puede introducirse en el
cilindro, y ocasionar daños.
La gasolina se oxida y deteriora durante el almacenaje. La gasolina
deteriorada dificulta el arranque, y deja acumulaciones de suciedad que
obstruyen el sistema de combustible. Si se deteriora la gasolina del motor
durante el almacenaje, es posible que tenga que solicitar el servicio o el
reemplazo del carburador y de otros componentes del sistema de
combustible.
El tiempo que puede dejarse la gasolina en el depósito de combustible y
en el carburador sin que cause problemas funcionales variará de acuerdo
con factores tales como la mezcla de la gasolina, la temperatura de
almacenaje, y de si el depósito está parcialmente o completamente lleno.
El aire de un depósito de combustible parcialmente lleno acelera el
deterioro. Las temperaturas de almacenaje muy altas acelerarán también
el deterioro del combustible. Los problemas con el combustible suelen
ocurrir después de pocos meses, o incluso menos si la gasolina no era
nueva cuando se llenó el depósito de combustible.
Los daños del sistema de combustible o los problemas de rendimiento del
motor debidos a unos preparativos inadecuados para el almacenaje no
están cubiertos por la
garantía limitada del distribuidor
.
Podrá extender la vida de servicio durante el almacenaje del combustible
añadiendo un estabilizador de gasolina que esté formulado para este
propósito, o podrá evitar los problemas del deterioro del combustible
drenando el depósito de combustible y el carburador.
1.
2.
3.
1.
2.
3.
05/03/23 11:34:53 35Z6C600_011

−
ESPAÑOL
Precauciones para el almacenajeDrenaje del depósito de combustible y del carburador
Salida del almacenaje
TRANSPORTE
Aceite de motor
CARBURADORTORNILLO DE DRENAJE
12
Si el motor debe almacenarse con gasolina en el depósito de combustible
y en el carburador, es importante reducir el peligro de que se enciendan
los gases de la gasolina. Seleccione un lugar de almacenaje bien ventilado
apartado de todos los aparatos que funcionen con fuego, como puedan ser
los hornos, calentadores de agua, o secadoras para la ropa. Evite también
los lugares con motores eléctricos que produzcan chispas, o donde se
utilicen herramientas eléctricas.
La gasolina es muy inflamable y explosiva, y correrá el
peligro de quemaduras o de heridas graves al manipular el
combustible.
Pare el motor y mantenga apartados el calor, las chispas,
y el fuego.
Si es posible, evite los lugares de almacenaje con mucha humedad,
porque aceleran la oxidación y la corrosión.
Mantenga el motor nivelado durante el almacenaje. La inclinación podría
ocasionar fugas de combustible o de aceite.
A menos que se haya drenado todo el combustible del depósito de
combustible, deje la válvula de combustible en la posición CLOSED u OFF
para reducir la posibilidad de fugas de combustible.
Cuando el motor y el sistema de escape estén fríos, cubra el motor para
protegerlo contra el polvo. Si el motor y el sistema de escape están
calientes pueden hacer que se enciendan o derritan algunos materiales.
No emplee un trozo de plástico como cubierta contra el polvo. Una
cubierta que no sea porosa no dejará escapar la humedad en torno al
motor, acelerando la oxidación y la corrosión.
Si está instalada la batería, extráigala y guárdela en un lugar fresco y seco.
Recargue la batería una vez al mes mientras el motor esté en almacenaje.
De este modo ayudará a prolongar la vida de servicio de la batería.
Compruebe el motor como se describe en la sección de
COMPROBACIONES PREVIAS A LA OPERACIÓN
de este manual (vea la
página ).
Si se había drenado el combustible durante los preparativos para el
almacenaje, llene el depósito con gasolina nueva. Si conserva un
recipiente de gasolina para repostar, asegúrese de que sólo contenga
gasolina nueva. La gasolina se oxida y deteriora con el tiempo,
dificultando el arranque.
Si se habían revestido los cilindros con aceite durante los preparativos
para el almacenaje, es posible que el motor produzca un poco de humo al
principio. Esto es normal.
Si el motor ha estado en marcha, espere como mínimo 15 minutos a que
se enfríe antes de cargar el equipo motorizado en el vehículo de transporte.
Si el motor y el sistema de escape están calientes pueden causarle
quemaduras y hacer que se enciendan algunos materiales.
Mantenga nivelado el motor cuando lo transporte para reducir la
posibilidad de que se produzcan fugas de combustible. Si el depósito de
combustible está equipado con una válvula de combustible, mueva la
palanca de la válvula de combustible a la posición OFF.
Frote inmediatamente el líquido derramado.
Reposte sólo al aire libre.
Vuelva a instalar las bujías.
Vire el motor durante algunos segundos girando el interruptor del motor
a la posición START para distribuir el aceite por los cilindros.
Introduzca una cucharada de 5 10 cm de aceite de motor limpio en
cada cilindro.
Extraiga las bujías (vea la página ).
Cambie el aceite de motor (vea la página ).
Afloje el tornillo de drenaje de carburador, y drene el carburador en un
recipiente homologado para gasolina. Después de haber completo el
drenaje, apriete el tornillo de drenaje del carburador.
Desconecte la línea de combustible que va al motor, y drene el depósito
de combustible en un recipiente homologado para gasolina. Si el
depósito de combustible está equipado con una válvula, gire la válvula
de combustible a la posición OPEN u ON para poder efectuar el drenaje.
Después de haber completo el drenaje, vuelva a conectar la línea de
combustible.
1.
2.
3.
1.
2.
4.
5.
8
3
10
05/03/23 11:35:07 35Z6C600_012

×
×
×
ESPAÑOL
CUIDADOS PARA PROBLEMAS INESPERADOS
NO ARRANCA EL
MOTOR
Causa posible Corrección
REEMPLAZO DEL FUSIBLE
LE FALTA POTENCIA
AL MOTOR
Causa posible Corrección
CUBIERTA DE LA CALA DEL
INTERRUPTOR
CUBIERTA DEL FUSIBLE
FUSIBLE DE 25 A
TORNILLO ESPECIAL
DE 6 12 mm
13
El circuito del relé del motor de arranque eléctrico y el circuito de carga de
la batería están protegidos por un fusible de 25 amperios. Si se quema el
fusible, el motor de arranque eléctrico no funcionará. El motor podrá
ponerse en marcha manualmente si se quema el fusible, pero el
funcionamiento del motor no cargará la batería.
Extraiga el tornillo de 6 12 mm de la cubierta trasera de la caja del
interruptor del motor.
Extraiga la cubierta del fusible, e inspeccione el fusible.
Si el fusible se ha quemado, extraiga la cubierta del fusible, y extraiga y
tire el fusible quemado. Instale un fusible nuevo de 25 amperios, y
vuelva a instalar la cubierta del fusible.
No utilice nunca un fusible con un amperaje de más de 25 amperios.
Podrían producirse serios daños en el sistema eléctrico o podría
producirse un incendio.
Vuelva a instalar la cubierta trasera. Instale el tornillo de 6 12 mm y
apriételo con seguridad.
Las fallas frecuencias del fusible normalmente indican que hay un
cortocircuito o una sobrecarga en el sistema eléctrico. Si el fusible se
quema repetidamente, lleve el motor a un concesionario de servicio Honda
para que lo repare.
Arranque eléctrico:
Compruebe la
batería y el fusible.
Compruebe las
posiciones de los
controles.
Compruebe el
nivel de aceite de
motor.
Compruebe el
combustible.
Extraiga e
inspeccione las
bujías.
Lleve el motor a un
concesionario de
servicio autorizado
Honda, o consulte
el manual de taller.
Batería descargada.
Fusible quemado.
Válvula del
combustible en
CLOSED u OFF.
(Si está equipado)
Estrangulador abierto.
Interruptor del motor
en OFF.
Bajo nivel de aceite
de motor (la alerta de
aceite Oil Alert para
el motor).
No hay combustible.
Combustible
inadecuado; motor
guardado sin tratar o
drenar la gasolina, o
llenado con gasolina
inadecuada.
Bujías defectuosas,
sucias, o con un
huelgo incorrecto.
Bujías mojadas de
combustible (motor
anegado).
Filtro de combustible
restringido, mal
funcionamiento del
carburador, mal
funcionamiento del
encendido, válvulas
agarrotadas, etc.
Recargue la batería.
Reemplace el fusible.
Mueva la palanca a la
posición OPEN u ON.
Mueva la palanca a la
posición CLOSED a
menos que el motor
esté caliente.
Gire el interruptor del
motor a la posición ON.
Llene con aceite del
recomendado hasta el
nivel adecuado (p. 7).
Reposte (p. 7).
Drene el depósito de
combustible y el
carburador (p. 12).
Reposte con gasolina
nueva (p. 7).
Ajuste el huelgo, o
reemplace las bujías (p.
10).
Sequeyvuelvaa
instalar las bujías.
Ponga en marcha el
motor con la palanca
del acelerador en la
posición FAST.
Reemplace o repare los
componentes
defectuosos como sea
necesario.
Compruebe el
filtro de aire.
Compruebe el
combustible.
Lleve el motor a un
concesionario de
servicio autorizado
Honda, o consulte
el manual de taller.
Elemento(s) del filtro
restringido(s).
Combustible
inadecuado; motor
guardado sin tratar o
drenar la gasolina, o
llenado con gasolina
inadecuada.
Filtro de combustible
restringido, mal
funcionamiento del
carburador, mal
funcionamiento del
encendido, válvulas
agarrotadas, etc.
Limpie o reemplace el
(los) elemento(s) del
filtro (p. 9).
Drene el depósito de
combustible y el
carburador (p. 12).
Reposte con gasolina
nueva (p. 7).
Reemplace o repare los
componentes
defectuosos como sea
necesario.
1.
2.
3.
4.
5.
1.
2.
3.
6.
1.
2.
3.
05/03/23 11:35:22 35Z6C600_013

−
+
−
+
+
−−
++
−
−
+
ESPAÑOL
Conexiones de la batería para el motor de arranque eléctrico
INFORMACIÓN TÉCNICA
Situación del número de serie
INFORMACIÓN TÉCNICA Y DEL CONSUMIDOR
SITUACIÓN DEL NÚMERO DE SERIE Y
DEL TIPO DE MOTOR
SOLENOIDE DEL
ARRANCADOR
CABLE NEGATIVO ( )
DE LA BATERÍA
CABLE POSITIVO ( )
DE LA BATERÍA
14
Emplee una batería de 12 voltios con un amperaje-hora de 45 Ah como
mínimo.
Fecha de adquisición: ______ / ______ / ______
Número de serie del motor: __ __ __ __ __ __ __ __ __ __ __
Tipo de motor: ___ ___ ___ ___
Anote el número de serie del motor, el tipo y la fecha de adquisición en el
espacio siguiente. Necesitará esta información cuando realice pedidos de
partes y consultas técnicas o sobre la garantía.
Tenga cuidado para no conectar la batería con las polaridades invertidas,
porque cortocircuitaría el sistema de carga de la batería. Conecte siempre
el cable positivo ( ) de la batería al terminal de la batería antes de
conectar el cable negativo ( ) de la batería, para que sus herramientas no
puedan causar un cortocircuito si tocan una parte puesta a tierra mientras
se aprieta el extremo del cable positivo ( ) de la batería.
Una batería puede explotar si no se sigue el procedimiento
correcto, pudiendo ocasionar heridas a las personas que
estén cerca.
Mantenga las chispas, el fuego, y el tabaco apartados de la
batería.
Conecte el cable positivo ( ) de la batería al terminal del solenoide del
arrancador como se muestra.
Revista los terminales y los extremos de los cables con grasa.
Conecte el cable negativo ( ) de la batería al terminal negativo ( ) de la
batería como se muestra.
Conecte el cable positivo ( ) de la batería al terminal positivo ( ) de la
batería como se muestra.
Conecte el cable negativo ( ) de la batería a un perno de montaje del
motor, perno del bastidor, o a otro lugar de conexión de tierra apropiado
del motor.
1.
2.
3.
4.
5.
05/03/23 11:35:33 35Z6C600_014

×
×
×
×
×
×
×
ESPAÑOL
Enlace de control remoto Modificaciones del carburador para funcionar a gran altitud
SOPORTE DEL CABLE (2)
CABLE DEL
ESTRANGULADOR
PALANCA DE CONTROL
CABLE DEL
ESTRANGULADOR (2)
516mm(2)
46mm(2)
PALANCA DE
CONTROL
46mm(2)
TIPO CABLE SÓLIDO
ACELERADOR REMOTO Y ESTRANGULADOR MANUAL
VARILLA DE LA PERILLA
DEL ESTRANGULADOR
516mm
PORTACABLE
PALANCA DE CONTROL
ACELERADOR MANUAL Y ESTRANGULADOR MANUAL
MONTAJE: Instale el
pasador de bloqueo en la
dirección mostrada.
VARILLA DE LA PERILLA
DEL ESTRANGULADOR
PALANCA DE CONTROL
516mm(2)
SOPORTE DE
ALAMBRE (2)
CABLE DEL
ACELERADOR
CONTROL EN EL LADO IZQUIERDO CONTROL EN EL LADO DERECHO
CABLE DEL
ACELERADOR
SOPORTE DE
ALAMBRE (2)
SOPORTE DEL
CABLE (2)
PALANCA DE
CONTROL
SOPORTE DEL
CABLE (2)
CABLE DEL
ESTRANGULADOR
516mm(2)
PALANCA DE CONTROL
CABLE DEL
ACELERADOR
CABLE DEL
ACELERADOR
CONTROL EN EL LADO DERECHOCONTROL EN EL LADO IZQUIERDO
CABLE DEL
ESTRANGULADOR
SOPORTE DEL CABLE (2)
516mm(2)
PALANCA DEL
ESTRANGULADOR
BUJE DE LA ARTICULACIÓN DE
UNIÓN DE LA VARILLA
PASADOR DE SEGURIDAD
VARILLA DEL
ACELERADOR
PALANCA DEL
ESTRANGULADOR
BUJE DE LA
ARTICULACIÓN DE
UNIÓN DE LA VARILLA
15
Las palancas de control del acelerador y del estrangulador están provistas
de orificios para la instalación del cable opcional. Las ilustraciones
siguientes muestran ejemplos de instalación de un cable sólido y de un
cable trenzado flexible.
A grandes altitudes, la mezcla normal de aire-combustible del carburador
será demasiado rica. Se reducirá el rendimiento y aumentará el consumo
de combustible. Si la mezcla es demasiado rica, ensuciará también la bujía
y puede dificultar el arranque. El funcionamiento a una altitud distinta de la
certificada para este motor, durante períodos prolongados de tiempo,
puede ocasionar un incremento en las emisiones de escape.
El rendimiento a grandes altitudes podrá mejorar mediante modificaciones
específicas en el carburador. Si siempre opera el motor a altitudes de más
de 1.500 metros, solicite a su concesionario de servicio que efectúe esta
modificación del carburador. Este motor conformará cada una de las
normas sobre las emisiones de escape durante toda su vida de servicio
cuando se opere a gran altitud con las modificaciones del carburador para
funcionar a grandes altitudes.
Incluso con la modificación del carburador, la potencia del motor se
reducirá aproximadamente el 3,5 % por cada 300 m de incremento de la
altitud. El efecto de la altitud en la potencia será mayor si no se han
efectuado las modificaciones en el carburador.
Cuando se haya modificado el carburador para funcionar a gran altitud, la
mezcla de aire-combustible será demasiado pobre para funcionar a bajas
altitudes. El funcionamiento a altitudes de menos de 1.500 metros con el
carburador modificado puede causar sobrecalentamiento del motor y
ocasionar serios daños en el motor. Para el funcionamiento a bajas
altitudes, solicite a su concesionario de servicio que reajuste el carburador
a las especificaciones originales de fábrica.
ACELERADOR REMOTO Y ESTRANGULADOR REMOTO
TIPO CABLE TRENZADO
05/03/23 11:35:42 35Z6C600_015

ESPAÑOL
Información del sistema de control de las emisiones de escape
Origen de las emisiones de escape
Actas sobre el aire limpio de California, EE.UU., y sobre el medio
ambiente de Canadá
Manipulación indebida y alteraciones
Problemas que pueden afectar las emisiones de escape
Repuestos
Mantenimiento
16
El proceso de combustión produce monóxido de carbono, óxidos de
nitrógeno, e hidrocarburos. El control de los hidrocarburos y de los óxidos
de nitrógeno es muy importante porque, bajo ciertas condiciones,
reaccionan para formar humo fotoquímico cuando se exponen a la luz
solar. El monóxido de carbono no reacciona del mismo modo, pero es
tóxico.
Honda emplea ajustes del carburador de mezcla pobre y otros sistemas
para reducir las emisiones de monóxido de carbono, de óxidos de
nitrógeno, y de hidrocarburos.
Las regulaciones de EPA, de California y Canadá estipulan que todos los
fabricantes deben proporcionar instrucciones escritas que describan la
operación y el mantenimiento de los sistemas de control de las emisiones
de escape.
Deberán seguirse las instrucciones y procedimientos siguientes para
mantener las emisiones de escape del motor Honda dentro de lo
estipulado por las normas sobre las emisiones de escape.
La manipulación indebida o las alteraciones del sistema de control de las
emisiones de escape pueden incrementar las emisiones hasta sobrepasar
el límite legal. Entre los actos que constituyen manipulación indebida se
encuentran:
Extracción o alternación de cualquier parte de los sistemas de admisión,
combustible, o escape.
Alternación o supresión de la articulación del regulador o del
mecanismo de ajuste de la velocidad para que el motor funcione fuera
de sus parámetros de diseño.
Si percibe alguno de los síntomas siguientes, solicite a su distribuidor de
servicio que inspeccione y repare el motor.
Cuesta arrancar o se cala después de arrancar.
Ralentí irregular.
Fallos de encendido o detonaciones bajo carga.
Combustión retardada (detonaciones).
Humo negro de escape o alto consumo de combustible.
Los sistemas de control de las emisiones de escape de su motor Honda
han sido diseñados, fabricados y certificados para conformar las
regulaciones de las emisiones de escape estipuladas por EPA, de
California y Canadá. Recomendamos el empleo de repuestos genuinos de
Honda cuando se haga el mantenimiento. Estos repuestos de diseño
original están fabricados con las mismas normas que las partes originales,
por lo que podrá confiar en su rendimiento. El empleo de repuestos que no
son de diseño y calidad originales puede degradar la efectividad de su
sistemadecontroldelasemisionesdeescape.
Los fabricantes del mercado de repuestos asumen la responsabilidad de
que el repuesto no afectará adversamente el rendimiento de las emisiones
de escape. El fabricante o el remodelador del repuesto deberá certificar
que el empleo del repuesto no ocasionará fallas del motor para que éste
pueda cumplir las regulaciones sobre las emisiones de escape.
Siga el programa de mantenimiento de la página . Recuerde que este
programa se basa en la suposición de que su máquina se utiliza para su
propósito original. El funcionamiento continuado con grandes cargas o
altas temperaturas, o la utilización en condiciones de mucha humedad o
polvo, requerirá que se realice el servicio con más frecuencia.
7
07/06/01 17:23:21 35Z6C600_016

−
−
−
××
×
××
×
××
×
××
×
××
××
××
*
*
*
*
*
*
*
ESPAÑOL
Índice de aire
Término descriptivo Aplicable al período de durabilidad de las
emisiones
Especificaciones
GX610 (Tipo-QAF)
GX620 (Tipo-QAF)
GX670 (Tipo-TAF)
17
En los motores que están certificados para un período de durabilidad de
las emisiones de acuerdo con las estipulaciones del Consejo de recursos
de aire de California se le cuelga o adhiere una etiqueta de información
sobre el índice de aire.
La descripción de la durabilidad tiene el propósito de informarle sobre el
período de durabilidad de las emisiones de escape del motor. El término
descriptivo indica el período de vida de servicio del sistema de control de
las emisiones de escape del motor. Consulte la
garantía del sistema de
control de las emisiones
de escape para encontrar más información al
respecto.
El gráfico de barras tiene el propósito de proporcionarle a usted, nuestro
cliente, la posibilidad de comparar el rendimiento de las emisiones de
escape de los motores disponibles. Cuanto más bajo es el índice de aire,
menos contaminación produce.
La etiqueta de información del índice de aire que está colgada o adherida
al motor , deberá permanecer en el motor hasta el momento de su venta.
Antes de poner en funcionamiento el motor, extraiga la etiqueta colgada.
300 horas (0 80 cm , inclusive)
500 horas (más de 80 cm )
125 horas (0 80 cm , inclusive)
250 horas (más de 80 cm )
50 horas (0 80 cm , inclusive)
125 horas (más de 80 cm )
Extendido
Intermedio
Moderado
388 457 452 mm
42,1 kg
614 cm
[77,0 66,0 mm]
12,4 kW (16,9 PS) a 3.600 min (rpm)
388 457 452 mm
42,1 kg
13,5 kW (18,4 PS) a 3.600 min (rpm)
[77,0 66,0 mm]
614 cm
Longitud Anchura
Altura
Masa en seco [peso]
Tipo de motor
Cilindrada
[Calibre carrera]
Potencia neta
Par motor neto máx.
Capacidad de aceite de
motor
Sistemadeenfriamiento
Sistema de encendido
Rotación del eje de la
toma de fuerza
Hacia la izquierda
Magneto transistorizado
Aire forzado
1,4
1,1
39,6 N·m (4,04 kgf·m) a 2.500 min (rpm)
Longitud Anchura
Altura
Masa en seco [peso]
Tipo de motor
Cilindrada
[Calibre carrera]
Potencia neta
Par motor neto máx.
Capacidad de aceite de
motor
Sistemadeenfriamiento
Sistema de encendido
Rotación del eje de la
toma de fuerza
La potencia nominal del motor indicada en este documento es la
potencia de salida neta probada en un modelo de motor fabricado en
serie y medida conforme a la norma SAE J1349 a 3.600 rpm (potencia
neta) y a 2.500 rpm (par motor neto máx.). La potencia de salida de los
motores de fabricación en serie puede variar respecto a este valor.
La potencia de salida real del motor instalado en el vehículo final variará
dependiendo de numerosos factores, entre los que destacan la
velocidad de funcionamiento aplicada al motor, las condiciones
medioambientales, el mantenimiento y otras variables.
Longitud Anchura
Altura
Masa en seco [peso]
Tipo de motor
Cilindrada
[Calibre carrera]
Potencia neta
Par motor neto máx.
Capacidad de aceite de
motor
Sistemadeenfriamiento
Sistema de encendido
Rotación del eje de la
toma de fuerza
Hacia la izquierda
Magneto transistorizado
Aire forzado
1,4
1,1
46,0 N·m (4,69 kgf·m) à 2.500 min (rpm)
15,3 kW (20,8 PS) a 3.600 min (rpm)
[77,0 72,0 mm]
670 cm
43,5 kg
412 471 457 mm
Hacia la izquierda
Magneto transistorizado
Aire forzado
1,4
1,1
40,6 N·m (4,14 kgf·m) a 2.500 min (rpm)
Sin reemplazo del filtro de aceite:
aproximadamente
Con reemplazo del filtro de aceite:
aproximadamente
Sin reemplazo del filtro de aceite:
aproximadamente
Con reemplazo del filtro de aceite:
aproximadamente
Sin reemplazo del filtro de aceite:
aproximadamente
Con reemplazo del filtro de aceite:
aproximadamente
4 tiempos, válvula en cabeza, 2 cilindros
(V-doble de 90°)
4 tiempos, válvula en cabeza, 2 cilindros
(V-doble de 90°)
4 tiempos, válvula en cabeza, 2 cilindros
(V-doble de 90°)
(de acuerdo con la norma SAE J1349 )
(de acuerdo con la norma SAE J1349 )
(de acuerdo con la norma SAE J1349 )
(de acuerdo con la norma SAE J1349 )
(de acuerdo con la norma SAE J1349 )
(de acuerdo con la norma SAE J1349 )
07/06/01 17:23:49 35Z6C600_017

−
±
±
±
ESPAÑOL
Diagramas de conexiones
Información de referencia rápida
Especificaciones de reglaje
ELEMENTO ESPECIFICACIONES MANTENIMIENTO
Tipo de bobina de carga de 3 A y caja de interruptores
Tipo de bobina de carga de 20 A y caja de interruptores
GX610/620/670
18
Huelgo de bujía
Velocidad de ralentí
Holgura de válvulas
(en frío)
No se requiere ningún otro ajuste.
Combustible
Aceite de
motor
Bujía
Mantenimiento
ZGR5A (NGK)
J16CR-U (DENSO)
EE.UU.
Excepto
EE.UU.
0,70 0,80 mm
ESCAPE: 0,20 0,02 mm
1.400 150 min (rpm)
Gasolina sin plomo (Consulte la página 7).
SAE 10W-30, API SJ o SL para aplicaciones generales.
Consulte la página 8.
Antes de cada utilización:
Compruebe el nivel de aceite de motor. Consulte la
página 7.
Compruebe el filtro de aire. Consulte la página 9.
Primeras 20 horas:
Cambie el aceite de motor. Consulte la página 8.
Subsecuentemente:
Consulte el programa de mantenimiento de la
página 6.
Bl
Y
Bu
G
R
W
Negro
Azul
Verde
Rojo
Blanco
Br
O
Lb
Lg
P
Gr
Marrón
Naranja
Rosa
Gris
CAJA DE CONTROL
INTERRUPTOR DEL
NIVEL DE ACEITE
BATERÍS
BUJÍA IZQUIERDA
FUSIBLE PRINCIPAL
Bl
Y
Bu
G
R
W
Azul
Verde
Rojo
Blanco
Naranja
Rosa
Gris
Negro Marrón
BUJÍA DERECHA
DIODO DE PARADA
DEL MOTOR
Br
O
Lb
Lg
P
Gr
Amarillo
UNIDAD DE ALERTA
DEL ACEITE
RECTIFICADOR
(A)
(B)
(C)
(D)
(E)
(F)
(G)
(H)
(I)
(J)
(K)
(L)
(M)
(N)
(O)
Amarillo
CAJA DE CONTROL
INTERRUPTOR DEL
NIVEL DE ACEITE
BATERÍS
BUJÍA IZQUIERDA
FUSIBLE PRINCIPAL
BUJÍA DERECHA
UNIDAD DE ALERTA
DEL ACEITE
(A)
(B)
(C)
(D)
(E)
(F)
(G)
(H)
(I)
(J)
(K)
(L)
(M)
(N)
(O)
Otras especificaciones
Valor de octanos de bomba de 86 o más alto
Valor de octanos de bomba de 86 o más alto
ADMISIÓN: 0,15 0,02 mm
Consulte la página 10
Consulte a su concesionario
Honda autorizado
Consulte a su concesionario
Honda autorizado
Azul claro
SOLENOIDE DE CORTE
DE COMBUSTIBLE
BOBINA DE
ENCENDIDO DERECHA
BOBINA DE ENCENDIDO
IZQUIERDA
MOTOR DE ARRANQUE
Azul claro
SOLENOIDE DE CORTE
DE COMBUSTIBLE
BOBINA DE
ENCENDIDO DERECHA
BOBINA DE ENCENDIDO
IZQUIERDA
MOTOR DE ARRANQUE
Valor de octanos de investigación de 91 o más alto
Verde claro
INTERRUPTOR DEL MOTOR
BOBINA DE CARGA (3 A)
Verde claro
INTERRUPTOR DEL MOTOR
BOBINA DE CARGA (3 A)
DESCONEXIÓN
CONEXIÓN
ARRANQUE
DESCONEXIÓN
CONEXIÓN
ARRANQUE
DIODO DE PARADA DEL MOTOR
REGULADOR/RECTIFICADOR
05/03/23 11:36:28 35Z6C600_018

−
《》
Canadá:
Estados Unidos, Puerto Rico, e Islas Vírgenes Estadounidenses:
Información para encontrar distribuidores/concesionarios
INFORMACIÓN DEL CONSUMIDOR
Para la zona de Europa:
Información de servicio de clientes
Estados Unidos, Puerto Rico, e Islas Vírgenes Estadounidenses:
Canadá:
Honda Canada, Inc.
Australia:
Honda Australia Motorcycle and Power Equipment Pty. Ltd.
Para la zona de Europa:
Honda Europe NV.
Todas las otras zonas:
American Honda Motor Co., Inc.
Estados Unidos, Puerto Rico, e Islas Vírgenes Estadounidenses:
Oficinas Honda
Todas las otras zonas:
ESPAÑOL 19
o visite nuestro sitio en la Web: www.honda.ca
Llame al (888) 9HONDA9
o visite nuestro sitio en la Web: www.honda-engines.com
Llame al (800) 426-7701
visite nuestro sitio en la Web: http://www.honda-engines-eu.com
El personal de los concesionarios de servicio son profesionales entrenados.
Ellos podrán contestar a cualquier pregunta que usted les haga. Si se
encuentra con un problema que su concesionario no puede resolver para
dejarle satisfecho, comuníqueselo al jefe del concesionario. El jefe de
servicio, el director general, o el propietario podrán ayudarle. Casi todos
los problemas se resuelven de este modo.
Si no queda satisfecho con la decisión tomada por los jefes del
concesionario, póngase en contacto con el distribuidor regional de
motores Honda de su localidad.
Si todavía no está satisfecho después de hablar con el distribuidor de
motor regional, podrá ponerse en contacto con la Oficina de Honda como
se muestra.
715 Milner Avenue
Toronto, ON
M1B 2K8
Teléfono: (888) 9HONDA9
(888) 946-6329
(416) 299-3400
(416) 287-4776
(877) 939-0909
(416) 287-4776
Llamada sin cargo
Área de marcación local de Toronto
Área de marcación local de Toronto
Llamada sin cargo
Área de marcación local de Toronto
Facsímil:
Inglés:
Francés:
1954 1956 Hume Highway Campbellfield Victoria 3061
Teléfono:
Facsímil:
(03) 9270 1111
(03) 9270 1133
European Engine Center
http://www.honda-engines-eu.com
Póngase en contacto con el distribuidor Honda de su zona para que le
ayude.
O llamar por teléfono: (770) 497-6400, 8:30 am - 8:00 pm EST
Power Equipment Division
Customer Relations Office
4900 Marconi Drive
Alpharetta, GA 30005-8847
Una descripción detallada del problema
Su nombre, dirección y número de teléfono
Fecha de adquisición
Nombre, dirección, y persona de contacto del concesionario que realiza
el servicio de su motor
Nombre del concesionario que le vendió el motor
Modelo, número de serie, y tipo del motor (vea la página )
Nombre del fabricante y número de modelo del equipo al que se ha
montado el motor
Cuando escriba o llame, tenga la amabilidad de incluir la información
siguiente:
Si no queda satisfecho con la decisión tomada por los jefes del
concesionario, póngase en contacto con la Oficina de Honda como se
muestra.
14
05/03/23 11:36:52 35Z6C600_019