Honeywell Sensing and Control WPS001 WPS001 User Manual Exhibit D Users Manual per 2 1033 b3
Honeywell Sensing and Control WPS001 Exhibit D Users Manual per 2 1033 b3
Exhibit D Users Manual per 2 1033 b3

m WARNING
PERSONAL INJURY
DO NOT USE these products as safety or emergency stop
devices or in any other application where failure of the product
could result in personal injury.
Failure to comply with these instructions could result in
death or serious injury.
Quick Start Guide for the
WPS Series Wireless Pressure Sensor
Sensing and Control
Issue 1
50095585
m WARNING
Honeywell does not recommend using devices for critical
control applications where there is, or may be, a single point of
failure or where single points of failure may result in an unsafe
condition. It is up to the end-user to weigh the risks and benefits
to determine if the products are appropriate for the application
based on security, safety and performance. Additionally, it is
up to the end-user to ensure that the control strategy results in
a safe operating condition if any crucial segment of the control
solution fails. Honeywell customers assume full responsibility
for learning and meeting the required Declaration of Conformity,
Regulations, Guidelines, etc. for each country in their distribution
market.
m WARNING
RF EXPOSURE
To satisfy FCC RF exposure requirements for mobile transmitting
devices, a separation distance of 20 cm or more should be
maintained between the antenna of this device and persons
during device operation To ensure compliance, operation at
closer than this distance is not recommended. The antenna
used for this transmission must not be co-located in conjunction
with any other antenna or transmitter.
Failure to comply with these instructions could result in
death or serious injury.
m WARNING
The WPS must be installed in accordance with the requirements
specified in this document in order to comply with the specific
Country Communication Agency requirements (i.e., FCC, IC,
ETSI, ACMA, etc.). See Section 3 as this requires choosing the
correct Country Use Code and thus allowable antenna and/or
cable usage.

2 Honeywell Sensing and Control
Quick Start Guide for the
WPS Series Wireless Pressure Sensor
ISSUE 1 50095585
Notices and Trademarks
While this information is presented in good faith and believed to be
accurate, Honeywell disclaims the implied warranties of merchant-
ability and tness for a particular purpose and makes no express
warranties except as may be stated in its written agreement with
and for its customers.
In no event is Honeywell liable to anyone for any indirect, special or
consequential damages. The information and specications in this
document are subject to change without notice.
Honeywell, PlantScape, Experion PKS, and TotalPlant are registered
trademarks of Honeywell International Inc.
Other brand or product names are trademarks of their respective
owners.
About this Document
This document describes mounting, installation and wiring of the
WPS Series Wireless Pressure Sensors and antennae. Congura-
tion, authentication and operation are covered in other documents.
Honeywell does not recommend using devices for critical control
where there is a single point of failure or where single points of fail-
ure result in unsafe conditions. OneWireless is targeted at open loop
control, supervisory control, and controls that do not have environ-
mental or safety consequences. As with any process control solu-
tion, the end-user must weigh the risks and benets to determine if
the products used are the right match for the application based on
security, safety, and performance. Additionally, it is up to the end-
user to ensure that the control strategy sheds to a safe operating
condition if any crucial segment of the control solution fails.
Revision Information
Document name Document ID Publication
Date
WPS Series Wireless Pressure
Sensor Quick Start Guide
50095585 February 2014
New 50095585,
Issue 1
February 2014
References
The following list identies all documents that may be sources of
reference for material discussed in this publication.
Document title Document No.
Getting Started with Honeywell OneWireless
Solutions
OW-CDX010
Wireless Device Manager User's Guide OW-CC0020
Field Device Access Point User’s Guide OW-CC0030
WPS-Series Professional Install Guide 50095583
WPS-Series User's Manual 50095584
OneWireless Wireless Builder User’s Guide OW-CDX060
OneWireless Builder Parameter Reference OW-CDX070
OW R210 Hardware Planning and Installation
Guide
OW-CC0010
OneWireless R210 Parameter Reference
Dictionary
OW-CC0050
OneWireless R210 Migration Users Guide OW-CC0080
OW R210 Software Change Notice OW-CCSCN1
Honeywell Sensing and Control i
Quick Start Guide for the
WPS Series Wireless Pressure Sensor
ISSUE 1 50095585
TABLE OF CONTENTS
1 DESCRIPTION ................................................................1
1.1 to come
ii Honeywell Sensing and Control
Quick Start Guide for the
WPS Series Wireless Pressure Sensor
ISSUE 1 50095585
Honeywell Sensing and Control iii
Quick Start Guide for the
WPS Series Wireless Pressure Sensor
ISSUE 1 50095585
List of Figures
Figure 1. to come
List of Tables
Table 1 – to come

iv Honeywell Sensing and Control
Quick Start Guide for the
WPS Series Wireless Pressure Sensor
ISSUE 1 50095585
Symbol Denitions
The following table lists those symbols used in this document to denote certain conditions.
Table 1 – Table Symbol Denitions
Symbol Denition
,ATTENTION: Identifies information that requires special consideration.
CAUTION Indicates a situation which, if not avoided, may result in equipment or work (data) on the system being
damaged or lost, or may result in the inability to properly operate the process.
mCAUTION: Indicates a potentially hazardous situation which, if not avoided, may result in minor or moder-
ate injury. It may also be used to alert against unsafe practices.
mCAUTION symbol on the equipment refers the user to the product manual for additional information. The
symbol appears next to required information in the manual.
mWARNING: Indicates a potentially hazardous situation, which, if not avoided, could result in serious injury
or death.
mWARNING symbol on the equipment refers the user to the product manual for additional information. The
symbol appears next to required information in the manual.
WARNING, Risk of electrical shock: Potential shock hazard where HAZARDOUS LIVE voltages greater
than 30 Vrms, 42.4 Vpeak, or 60 Vdc may be accessible.
ESD HAZARD: Danger of an electro-static discharge to which equipment may be sensitive. Observe
precautions for handling electrostatic sensitive devices.
Protective Earth (PE) terminal: Provided for connection of the protective earth (green or green/yellow)
supply system conductor.
Functional earth terminal: Used for non-safety purposes such as noise immunity improvement. NOTE:
This connection shall be bonded to Protective Earth at the source of supply in accordance with national
local electrical code requirements.
Earth Ground: Functional earth connection. NOTE: This connection shall be bonded to Protective Earth at
the source of supply in accordance with national and local electrical code requirements.
Chassis Ground: Identifies a connection to the chassis or frame of the equipment shall be bonded to Pro-
tective Earth at the source of supply in accordance with national and local electrical code requirements.
The Factory Mutual® approval mark means the equipment has been rigorously tested and certified to be
reliable.
The Canadian Standards mark means the equipment has been tested and meets applicable standards
for safety and/or performance.
The Ex mark means the equipment complies with the requirements of the European standards that are
harmonized with the 94/9/EC Directive (ATEX Directive, named after the French "ATmosphere EXplosible").
For radio equipment used in the European Union in accordance with the R&TTE Directive the CE Mark and
the notified body (NB) identification number is used when the NB is involved in the conformity assess-
ment procedure. The alert sign must be used when a restriction on use (output power limit by a country at
certain frequencies) applies to the equipment and must follow the CE marking.
The C-Tick mark is a certification trade mark registered to ACMA (Australian Communications and Media
Authority) in Australia under the Trade Marks Act 1995 and to RSM in New Zealand under section 47 of
the NZ Trade Marks Act. The mark is only to be used in accordance with conditions laid down by ACMA
and RSM. This mark is equal to the CE Mark used in the European Union. N314 directly under the logo is
Honeywell’s unique supplier identification number.
The INMETRO (Brazil) mark means the tested and meets applicable standards for safety.

Honeywell Sensing and Control 1
Quick Start Guide for the
WPS Series Wireless Pressure Sensor
ISSUE 1 50095585
1 INTRODUCTION
1.1 Site Preparation
Wireless devices require proper site preparation to ensure optimum performance and safety compliance. Do not proceed until you have
done the proper planning described in the Wireless Planning Guide.
1.2 European Union Usage Usage
This product may be used in any of the following European Union nations.
Table 1. European Union
Country ISO 3166 2 letter code Country ISO 3166 2 letter code
Austria AT Latvia LV
Belgium BE Liechtenstein LI
Bulgaria BG Lithuania LT
Cyprus CY Malta MT
Czech Republic CZ Netherlands NL
Denmark DK Norway NO
Estonia EE Poland PL
Finland FI Portugal PT
France FR Romania RO
Germany DE Slovakia SK
Greece GR Slovenia SI
Hungary HU Spain ES
Iceland IS Sweden SE
Ireland IE Switzterland CH
Italy IT United Kingdom BG

2 Honeywell Sensing and Control
Quick Start Guide for the
WPS Series Wireless Pressure Sensor
ISSUE 1 50095585
1.3 Certications and Approvals
1.3.1 Hazardous Location Certifications
Table 2. Certications and Approvals
Agency Type of Protection Ambient Temperature Product Applicability*
CSA
1903673
(USA and
Canada)
Intrinsically Safe:
Class I; Division 1; Groups A, B, C, D;
Class II, Division 1, Groups E, F, G;
Class III, Division 1; T4
Class I, Zone 0 Ex ia IIC T4
Class I, Zone 0 AEx ia IIC T4
-40 °C to +85 °C : Battery
-40 °C to +80 °C : dc Supply
Pressure
Temperature/ Discrete Inputs
Corrosion
High Level INPUT (HLAI)
Universal I/O
Nonincendive:
Class I; Division 2; Groups A, B, C, D;
Class II, Division 2, Groups F, G;
Class III, Division 2, T4
Class I, Zone 2 Ex nA IIC, T4
Class I, Zone 2 AEx nA IIC, T4
-40 °C to +85 °C : Battery
-40 °C to +80 °C : dc Supply
Pressure
Temperature/ Discrete Inputs
High Level INPUT (HLAI)
Universal I/O
Explosion-Proof/ Flameproof:
Class I, Division 1; Groups A, B, C, D;
Class II, Division 1, Groups E, F, G;
Class III, Division 1; T4
Class I, Zone 1 Ex d IIC T4
Class I, Zone 1 AEx d IIC, T4
-40 °C to +85 °C : Battery
-40 °C to +80 °C : dc Supply
Pressure
Temperature/ Discrete Inputs
Corrosion
High Level INPUT (HLAI)
Universal I/O
Enclosure Type: Type 4X, IP 66
Standards Used:
CSA-C22.2 No. 30:M1986
CSA-C22.2 No. 94:M1991
CSA E60079-0: 2002
CSA E60079-15: 2002
FM 3600: 1998
FM 3615: 2006
UL 916:1998
CSA-C22.2 No. 142:M1987
CSA-C22.2 No. 157:M1992
CSA E60079-1: 2002
CSA E61241-0: 2002
FM 3610: 1999
ANSI/ ISA 12.12.02: 2003
CSA-C22.2 No. 213:M1987
CSA-C22.2 No. 60529:2005
CSA E60079-11: 2002
CSA E61241-1: 2002
FM 3611: 2004
UL 50:2003
FM
ApprovalsTM
3032450
(USA)
Intrinsically Safe:
Class I; Division 1; Groups A, B, C, D;
Class II, Division 1, Groups E, F, G;
Class III, Division 1; T4
Class I, Zone 0 AEx ia IIC T4
-40 °C to +85 °C : Battery
-40 °C to +80 °C : dc Supply
Pressure
Temperature/ Discrete Inputs
Corrosion
High Level INPUT (HLAI)
Universal I/O
Nonincendive:
Class I; Division 2; Groups A, B, C, D;
Class II, Division 2, Groups F, G;
Class III, Division 2, T4
Class I, Zone 2 AEx nA IIC, T4
-40 °C to +85 °C : Battery
-40 °C to +80 °C : dc Supply
Pressure
Temperature/ Discrete Inputs
High Level INPUT (HLAI)
Universal I/O
Explosion-Proof/ Flameproof:
Class I, Division 1; Groups A, B, C, D;
Class II, Division 1, Groups E, F, G;
Class III, Division 1; T4
Class I, Zone 1 AEx d IIC, T4
-40 °C to +85 °C : Battery
-40 °C to +80 °C : dc Supply
Pressure
Temperature/ Discrete Inputs
Corrosion
High Level INPUT (HLAI)
Universal I/O
Enclosure Type: Type 4X, IP 66
Standards Used:
FM 3600:1998
FM 3615:2006
ANSI/ ISA 12.02.01: 2002
ANSI/ IEC 60529: 2004
FM 3610: 2007
FM 3810: 2005
ANSI/ ISA 12.12.02: 2003
ANSI/ NEMA 250: 2003
FM 3611: 2004
ANSI/ ISA 12.00.01: 2002
ANSI/ ISA 12.22.01: 2005

Honeywell Sensing and Control 3
Quick Start Guide for the
WPS Series Wireless Pressure Sensor
ISSUE 1 50095585
Agency Type of Protection Ambient Temperature Product Applicability*
ATEX- KEMA
08ATEX0062X
Intrinsically Safe:
II 1 G Ex ia IIB T4
II 1 D Ex tD A20 IP66 T90 oC
-40 °C to +70 °C: Battery
-40 °C to +80 °C : dc Supply
Pressure
Temperature/ Discrete Inputs
Corrosion
High Level INPUT (HLAI)
Universal I/O
Flameproof:
II 2 G Ex d [ia] IIB T4
II 2 D Ex tD A21 IP66 T90 oC
-40 °C to +70 °C: Battery
-40 °C to +80 °C : dc Supply
Pressure
Corrosion
High Level INPUT (HLAI)
Universal I/O
Enclosure: IP66
Standards Used:
EN 60079-0 : 2006
EN 60079-26 : 2007
EN 60079-1 : 2004
EN 61241-0 : 2006
EN 60079-11 : 2007
EN 61241-1 : 2004
ATEX- DEKRA
08ATEX0074
Nonincendive:
II 3 G Ex nA [nL] IIC T4
II 3 D Ex tD A22 IP66 T90 oC
-40 °C to +84 °C
Pressure
Temperature/ Discrete Inputs
Corrosion
High Level INPUT (HLAI)
Universal I/O
Enclosure: IP66
Standards Used:
EN 60079-0 : 2006
EN 61241-1 : 2004
EN 60079-15 : 2005 EN 61241-0 : 2006
IECEx- CSA
09.0001X
Intrinsically Safe:
Ex ia IIB T4
Ex tD A20 IP66 T90 oC
-40 °C to +70 oC: Battery
-40 °C to +80 °C : dc Supply
Pressure
Temperature/ Discrete Inputs
Corrosion
High Level INPUT (HLAI)
Universal I/O
Flameproof:
Ex d [ia] IIB T4
Ex tD A21 IP66 T90 oC
-40 °C to +70 °C: Battery
-40 °C to +80 °C : dc Supply
Pressure
Corrosion
High Level INPUT (HLAI)
Universal I/O
Nonincendive:
Ex nA [nL] IIC T4
Ex tD A22 IP66 T90 oC
-40 °C to +84 °C: Battery
-40 °C to +80 °C : dc Supply
Pressure
Temperature/ Discrete Inputs
Corrosion
High Level INPUT (HLAI)
Universal I/O
Enclosure: IP66
Standards Used:
IEC 60079-0 : 2004
IEC 60079-26 : 2007
IEC 60079-15 : 2001
IEC 60079-1 : 2003
IEC 61241-0 : 1999
IEC 60079-11 : 1999
IEC 61241-1 : 1999
*See individual product manuals as dened on page iii for exact Models
** At time of printing, certication was pending.

4 Honeywell Sensing and Control
Quick Start Guide for the
WPS Series Wireless Pressure Sensor
ISSUE 1 50095585
1.3.2 Electrical Data
1.3.2.1 Battery
The WPS Series Wireless Pressure Sensor uses two each, series connected (D size) Lithium ion batteries, type 5930 manufactured by Tadi-
ran, type XL-205 F manufactured by Zeno Energy or type PT-2300H manufactured by Eagle Picher.
Additionally for ATEX and IECEx certications, Lithium Battery SL-2780, manufactured by Tadiran, GmbH may be used.
Batteries are also available from Honeywell Sensing & Control (see WPS-Series User’s Manual).
1.3.2.2 Wired Connections
There are no wired connections for external power or signal inputs for the WPS Series Wireless Pressure Sensor.
1.4 Conditions of Certication
1.4.1 IECEx Conditions of Certication
Parts of the antenna are non-conducting and the area of the non-conducting part exceeds the maximum permissible areas for Category ll 1
G (Zone 0) according to IEC 60079-0. Therefore when the antenna is used within a potentially explosive atmosphere, appropriate measures
must be taken to prevent electrostatic discharge.
Impact and friction hazards need to be considered according to IEC 600079-0 when the sensor that is exposed to the exterior atmosphere
is made of light metal alloys, and used in Category ll 1 G (Zone 0).
1.4.2 ATEX Conditions for Safe Use
Special precautions shall be taken to prevent the surface of the antenna of the WXP-SERIES Wireless Transmitter from being electrostati-
cally charged.
1.5 Maximum Working Pressure
See WPS-Series User’s Manual, document 50095584.
1.6 Radio Certications
Table 3. Radio Certications
Agency Certication Description
Federal Communica-
tions Commission
(FCC)
FCC ID: S5750016517
or
FCC ID: S5750025034
The WPS Series Wireless Sensors comply with part 15 of the FCC rules. Operation
is subject to the following two conditions.
(1) this device may not cause harmful interference, and
(2) this device must accept any interference received, including interference that
may cause undesired operation.
Industry Canada (IC)
IC: 573I-50016517
or
IC: 5731-50025034
The installer of this radio equipment must ensure that the antenna is located or
pointed such that it does not emit RF elds in excess of Health Canada limits for
the general population; consult Safety Code 6, obtainable from Health Canada’s
web site www.hc-sc.gc.ca/rpb.
0981
For radio equipment used in the European Union in accordance with the R&TTE Di-
rective the CE Mark and the notied body (NB) identication number is used when
the NB is involved in the conformity assessment procedure. The alert sign must be
used when a restriction on use (output power limit by a country at certain frequen-
cies) applies to the equipment and must follow the CE marking.
WPS Certification
FCC ID: XJLWPS001
IC ID: 9832A-WPS001IC
Honeywell Sensing and Control 5
Quick Start Guide for the
WPS Series Wireless Pressure Sensor
ISSUE 1 50095585
1.6.1 Radio Frequency (RF) Statements
To comply with FCC’s and Industry Canada’s RF exposure requirements, the following antenna installation and device operating congura-
tions must be satised.
• Remote Point-to-Multi-Point antenna(s) for this unit must be xed and mounted on outdoor permanent structures with a separa-
tion distance between the antenna(s) of greater than 20 cm and a separation distance of at least 20cm from all persons.
• Remote Fixed Point–to-Point antenna(s) for this unit must be xed and mounted on outdoor permanent structures with a separa-
tion distance between the antenna(s) of greater than 20 cm and a separation distance of at least 100cm from all persons.
• Furthermore, when using integral antenna(s) the WPS Series Wireless Sensor unit must not be co-located with any other antenna
or transmitter device and have a separation distance of at least 20 cm from all persons.
1.6.2 European Union Restriction
The WPS Series Wireless Sensors are in conformity with the applicable portions of the ETSI standards as required by the R&TTE Directive
1999/5/EC.
Restriction
France restricts outdoor use to 10mW (10dBm) EIRP in the frequency range of 2,454 MHz to 2,483.5 MHz. Installations in France must limit
EIRP to 10dBm, for operating modes utilizing frequencies in the range of 2,454 MHz to 2,483.5 MHz.

6 Honeywell Sensing and Control
Quick Start Guide for the
WPS Series Wireless Pressure Sensor
ISSUE 1 50095585
2 SENSOR MOUNTING
2.1 Weight
Model Weight
WPS-Series 2 lb., 3 oz. (1.0 kg)
2.2 Dimensions
Figure 1. Dimensions of WPS Series Wireless Pressure Sensor
234 mm ±1 mm
[9.21 in ±0.04 in]
149 mm ±1 mm
[5.87 in ±0.04 in]
99 mm ±1 mm
[3.9 in ±0.04 in] 95 mm ±1 mm
[3.74 in ±0.04 in]
45 mm [1.77 in]
across at 31,75 mm [1.25 in]
hex

Honeywell Sensing and Control 7
Quick Start Guide for the
WPS Series Wireless Pressure Sensor
ISSUE 1 50095585
2.3 WPS Series Sensor Location
2.3.1 Recommended Locations
Table 4. WPS Series, GP or AP
Process Suggested location Explanation
Gases Above the gas line The condensate drains away from the sensor.
Liquids
Below but close to the
elevation of the process
connection.
This minimizes the static head effect of the condensate.
Level with or above the
process connection
This requires a siphon to protect the sensor from process steam. The siphon retains
water as a “ll uid.”
2.4 Conduit / Cable Entries
There are no conduit/cable entries for the WPS-Series sensor.
2.5 Bracket mounting
There is no bracket mounting for the WPS-Series sensor. It is supported by the pipe tting on the pressure sensor module.
2.6 Pressure Port
Materials:
• 316L Stainless Steel (pressure port body)
• Hastelloy C-276 (diaphragm)
Process Connection:
• Threads: 1/2” NPT Male thread and 1/4” NPT Female thread
• Swivel: The WPS-Series sensor body will swivel 350 degrees with respect to the pressure port body, to optimize readablilty of the
LCD.
3 PROCESS INSERTION
3.1 Pressure Sensing
3.1.1 Piping
The actual piping arrangement will vary depending upon the process measurement requirements and the sensor model. Process connec-
tions are made to 1/4 inch NPT female or 1/2 inch NPT male connections in the sensor head of the sensor’s body. They can be modied to
accept 3/4 inch NPT male through an optional pipe tting adapter. Elbow ttings may be utilized as required.
The most common type of pipe used is 1/2 inch schedule 80 steel pipe. Many piping arrangements use a three-valve manifold to connect
the process piping to the sensor. A manifold makes it easy to install and remove a sensor without interrupting the process. It also accom-
modates the installation of blow-down valves to clear debris from pressure lines to the sensor.
Another piping arrangement uses a block-off valve and a tee connector in the process piping to the sensor as shown below.

8 Honeywell Sensing and Control
Quick Start Guide for the
WPS Series Wireless Pressure Sensor
ISSUE 1 50095585
Figure 2. Typical Arrangement for 1/2 NPT Process Connection Piping
, ATTENTION
For liquid or steam, the piping should slope a minimum of 25,4 mm [1 in] per 305 mm [1 ft]. Slope the piping down towards the
sensor if the sensor is below the process connection so the bubbles may rise back into the piping through the liquid. If the sensor
is located above the process connection, the piping should rise vertically above the sensor; then slope down towards the flowline
with a vent valve at the high point. For gas measurement, use a condensate leg and drain at the low point (freeze protection may
be required here).
m CAUTION
Property damage may result if operating temperature limits of sensor are exceeded. Sensor housing must not exceed 85 °C [185
°F]. To reduce the temperature of the process that comes into contact with the sensor meter body, install impulse piping. As a
general rule there is a 56 °C drop [100 °F] in the temperature of the process for every foot (305 mm) of ½ inch uninsulated piping.
3.1.2 Process Connections
Table 5. Process Connections
Sensor Type Process Connection
Gage Process head with 1/2 inch NPT male and 1/4” NPT female connection
Thread adapter with 3/4” NPT male and 1/2” female connections is optional
Absolute Process head with 1/2 inch NPT male and 1/4” NPT female connection
Thread adapter with 3/4” NPT male and 1/2” female connections is optional

Honeywell Sensing and Control 9
Quick Start Guide for the
WPS Series Wireless Pressure Sensor
ISSUE 1 50095585
Figure 3. Process Connection - Pipe Fitting
3.1.3 General piping guidelines
When measuring uids containing suspended solids, install permanent valves at regular intervals to blow-down piping.
Blow-down all lines on new installations with compressed air or steam and ush them with process uids (where possible) before connect-
ing these lines to the sensor’s meter body.
Be sure all the valves in the blow-down lines are closed tight after the initial blow-down procedure and each maintenance procedure after
that.
Mount sensor vertically to assure best accuracy, and to obtain optimum R.F. link performance. Position the spirit balance on pressure con-
nection surface of Sensor body.
3.1.4 Sensor Housing Swiveling
The WPS Series sensor housing will swivel through a 350 degree range to facilitate easy reading of the LCD display. To adjust the swivel
mounting:
1. Insure that the process connector (threaded tting) is in its nal position and is fully tightened, using a wrench on the hex-nut area
above the threads (do NOT tighten using the sensor body).
2. Loosen the large nut just below the housing using a 1 3/4” wrench.
3. Swivel sensor housing as needed.
4. While holding the sensor body in place, gently tighten the large nut with a 1 3/4” wrench to 7 Nm [5.2 ft-lb].

10 Honeywell Sensing and Control
Quick Start Guide for the
WPS Series Wireless Pressure Sensor
ISSUE 1 50095585
4 ANTENNA ADJUSTMENT AND MOUNTING
4.1 Requirements
4.1.1 Radio Installation Requirements
, ATTENTION
• Professional Installation is required to insure conformity with Federal Communications Commission (FCC) in the USA, Industry
Canada (IC) in Canada and the Radio and Telecommunications Terminal Equipment Directive, 1999/5/EC (R&TTE), in the European
Union (EU).
• Professional installation is required for the selection and installation of approved antennas and setup of the maximum allowable radi-
ated power from the WPS-Series Wireless Transmitter as congured for the particular installation site.
• The antenna used for this sensor must be installed to provide a separation distance of at least 20 cm (8 inches) from all persons and
must not be co-located or operating in conjunction with any other antenna or sensor.
• For remote antenna, see antenna installation requirements to satisfy FCC RF exposure requirements.
, ATTENTION
Federal Communications Commission (FCC):
• The WPS Series Wireless Sensors comply with part 15 of the FCC rules. Operation is subject to the following two conditions: (1) this
device may not cause harmful interference, and (2) this device must accept any interference received, including interference that may
cause undesired operation.
Industry Canada (IC):
• The installer of this radio equipment must ensure that the antenna is located or pointed such that it does not emit RF elds in excess
of Health Canada limits for the general population; consult Safety Code 6, obtainable from Health Canada’s web site www.hc-sc.
gc.ca/rpb.

Honeywell Sensing and Control 11
Quick Start Guide for the
WPS Series Wireless Pressure Sensor
ISSUE 1 50095585
4.2 Direct Mount Antenna
m WARNING
POTENTIAL ELECTROSTATIC CHARGING HAZARD
The direct mount antenna radome is made of plastic and has a surface resistance greater than 1Gohm per square. When the WXP-
Series transmitter is installed in potentially hazardous locations care should be taken not to electrostatically charge the surface
of the antenna shroud by rubbing the surface with a cloth, or cleaning the surface with a solvent. If electrostatically charged,
discharge of the antenna shroud to a person or a tool could possibly ignite a surrounding hazardous atmosphere.
4.2.1 Direct Mount, General Guidelines
A direct mount antenna (either straight or tilt & swivel) can be easily mounted by threading the mating RP-SMA plug of the antenna to the
RP-SMA jack on the WPS. Tighten the connection until nger tight. For straight antennas, either 0 dBi or 2.0 dBi, attach the antenna ra-
dome with the two screws provided. Insure that the “O” ring is installed in the grove in the sensor housing.
If a radome is not used, and the antenna is in an exposed location, the antenna connector barrel and exposed threads should be protected
from the elements with a weathering tape (such as COAX-SEAL #104 from LComm, or Super 88 tape from 3M).
4.2.2 Direct Mount, Straight
Figure 4. Direct Mount Antenna (not consistent...)
Option 01 Option 02 Radome Installed
Straight antenna available in 0 dBi or 2 dBi congurations.
If the sensor is using the direct mount straight antenna you can adjust its position by mounting the sensor with a 45 or 90 degree elbow.
Typically, pointed straight up gives best performance but your installation may vary. Generally, the 0 dBi antenna will be less sensitive to
antenna orientation, and higher gain antennas will be more sensitive to orientation.

12 Honeywell Sensing and Control
Quick Start Guide for the
WPS Series Wireless Pressure Sensor
ISSUE 1 50095585
4.2.2 Direct Mount, Tilt and Swivel
If the WP-Series transmitter uses an optional tilt & swivel antenna you can adjust it to improve reception.
Figure 5. Direct Mount Antenna
Option ??only spot this is included
The antenna will tilt through 90 degrees only. Rotating will likely be needed as well, to orient the antenna vertically. Typically, pointed straight
up gives best performance but your installation may vary. Swivel and/or tilt antenna for best reception, as viewed on the WDM Interface.

Honeywell Sensing and Control 13
Quick Start Guide for the
WPS Series Wireless Pressure Sensor
ISSUE 1 50095585
4.3 Remote Antennas
4.3.1 Outdoor Installation Warnings
m WARNING
LIVES MAY BE AT RISK!
Carefully observe these instructions and any special instructions included with the equipment being installed.
m WARNING
CONTACTING POWER LINES COULD BE FATAL
Look over the site before beginning any installation and anticipate possible hazards, especially these:
• Make sure no power lines are near where possible contact can be made. Antennas, masts, towers, guy wires, or cables may
lean or fall and contact these lines. People may be injured or killed if they are touching or holding any part of equipment when it
contacts electric lines. Make sure there is NO possibility that equipment or personnel can come in contact directly or indirectly
with power lines.
• Assume all overhead lines are power lines.
• The horizontal distance from a tower, mast, or antenna to the nearest power line should be at least twice the total length of the
mast/antenna combination. This will ensure that the mast will not contact power if it falls during either installation or later.
m WARNING
TO AVOID FALLING, USE SAFE PROCEDURES WHEN WORKING AT HEIGHTS ABOVE GROUND
• Select equipment locations that will allow safe, simple equipment installation
• Don’t work alone. A friend or co-worker can save a life if an accident happens.
• Use approved, non-conducting ladders and other safety equipment. Make sure all equipment is in good repair.
• If a tower or mast begins falling, don’t attempt to catch it. Stand back and let it fall.
• If anything such as a wire or mast does come in contact with a power line, DON’T TOUCH IT OR ATTEMPT TO MOVE IT. In-
stead, save a life by calling the power company.
• Don’t attempt to erect antennas or towers on windy days.
m WARNING
MAKE SURE ALL TOWERS AND MASTS ARE SECURELY GROUNDED, AND ELECTRICAL CABLES
CONNECTED TO ANTENNAS HAVE LIGHTNING ARRESTORS.
This will help prevent fire damage or human injury in case of lightning, static build up, or short circuit within equipment connected
to antenna.
• The base of the antenna mast or tower must be connected directly to the building protective ground or to one-or-more ap-
proved grounding rods, using 1 AWG ground wire and corrosion-resistant connectors.
• Refer to the National Electrical Code for grounding details.
• Lightning arrestors for antenna feed coaxial cables are available from HyperLink Technologies, Inc.
m WARNING
If a person comes in contact with electrical power, and cannot move
DO NOT TOUCH THAT PERSON OR RISK ELECTROCUTION.
• Use a non-conductive dry board, stick, or rope to push, pull, or drag them so they no longer are in contact with electrical power.
• Once they are no longer contacting electrical power, administer CPR if certied, and make sure emergency medical aid has
been requested.

14 Honeywell Sensing and Control
Quick Start Guide for the
WPS Series Wireless Pressure Sensor
ISSUE 1 50095585
4.3.2 Cable Requirement
Some remote mount SMA connector antennas have an antenna cable permanently attached, with an RP-SMA plug, which is simply con-
nected to the jack on the sensor. Other remote mount antennas do not include cable, and require the use of an extension cable. This exten-
sion cable will normally need to have one end with an RP-SMA plug (inside threads), which will connect to the sensor, and one end with an
RP-SMA jack (outside threads). The jack of the extension cable will mate with the antenna or the lightning arrestor. If a lightning arrestor is
connected this way, the antenna may be directly connected to the arrestor.
Note that at 2.4 gHz., typical antenna cables types have 0.5 dB of loss per meter (almost 5 dB for a ten foot cable, plus connector losses).
Excessively long cable runs should be avoided if possible.
Refer to the WPS-Series Professional Install Guide for antenna and cable options.
4.3.3 Lightning Arrestor
The lightning arrestor may be mounted directly on the sensor, or at the far end of the antenna cable, mounted to a sheet of metal in a
through-hole. Generally, the choice should be made based on having the shortest, most direct path to a good, solid ground.
If the lightning arrestor is mounted directly on the sensor, use caution when attaching a grounding wire to the arrestor to avoid putting un-
due stress on the sensor’s antenna connector.
If the coax cable is to enter a building, then the lightning arrestor should be mounted as close as possible to where the lead-in wire enters
the building. The lightning arrestor recommended by Honeywell features a bulkhead RP-SMA connector with a rubber “O”-ring seal which
can be used for mounting through an enclosure wall. Both connector ports of the lightning arrestor provide equal protection no matter
which way it is installed. Either port can face the antenna and either port can face the Sensor.
Refer to the WPS-Series Professional Install Guide for further information about lightning arrestors and their installation.
4.3.4 Choosing a Mounting Location
The location of the antenna is important. Objects such as metal columns, walls, etc. will reduce efciency. Best performance is achieved
when antennas for both Multinodes and WPS-Series Sensors are mounted at the same height and in a direct line of sight with no obstruc-
tions. If this is not possible and reception is poor, you should try different mounting positions to optimize reception.
Antennas should be mounted clear of any obstructions to the sides of the radiating element. If the mounting location for an omnidirectional
antenna is on the side of a building or tower, then the antenna pattern will be degraded on the building or tower side.
4.3.5 Site Selection
Before attempting to install your antenna, think where you can best place the antenna for safety and performance.
Follow these steps to determine a safe distance from wires, power lines, and trees.
Step Action
1Measure the height of your antenna.
2 Add this length to the length of your tower or mast and then double this total for the minimum recommended safe distance.
m CAUTION
If you are unable to maintain this safe distance, stop and get professional help.
Generally speaking, the higher your antenna is above the ground, the better it performs. Good practice is to install your antenna about 5 to
10 feet (1.5 to 3 meters) above the roof line and away from all power lines and obstructions. If possible, nd a mounting place directly above
your wireless device so that the lead-in cable can be as direct as possible.

Honeywell Sensing and Control 15
Quick Start Guide for the
WPS Series Wireless Pressure Sensor
ISSUE 1 50095585
4.3.6 Antenna Mount Types
Antennas are provided with a variety of mounting options, including magnetic mount, tape mounting, or mast mounting. The standard 0 dBi
or 2.0 dBi antennas, normally mounted on the sensor, may also be mounted to an extender cable, if the remote cable end is mounted in a
through hole with the nut and lockwasher. These antennas may also be mounted on a lightning arrestor, if the lightning arrestor is properly
mounted in a through hole with a nut and lockwasher. Refer to the WPS-Series Professional Install Guide for cable, antenna, and lightning
arrestor options.
Omnidirectional antennas are vertically polarized and produce a “doughnut” shaped pattern. It is very important to mount the antenna in
a vertical (not leaning) position for optimal performance, especially with higher gain antennas. Refer to the WPS-Series Professional Install
Guide for further information about antenna patterns.
4.3.7 Magnetic Mounting (only spot this type of antenna mentioned)
If a horizontal steel stuctural member or sheet metal area is available, and there are no severe environmental conditions (wind, vibration,
etc...), a magnetic mount antenna may be an easy solution. This also allows the option of easily making small adjustments to optimize R.F.
path performance.
Using tie-wraps (cable ties), secure the coax cable to the nearby structural members, using a tie-wrap every ten to twelve inches (25 to 30
cm).
Figure 6. Magnetic Mount Antenna

16 Honeywell Sensing and Control
Quick Start Guide for the
WPS Series Wireless Pressure Sensor
ISSUE 1 50095585
4.3.8 Adhesive Mounting (only spot this type of antenna mentioned)
The benet of the remote adhesive mount antenna is mounting exibility to a number of surfaces and in various orientations. Note that the
surface that the antenna is being mounted to will affect the radiation pattern so it is suggested that masking tape be used to temporarily at-
tach the antenna. Evaluate R.F. link performance, as described in the WPS-Series Professional Install Guide before permanently mounting.
Permanent mounting: Pre-clean the surface where the antenna is to be mounted with an alcohol wipe. Peel paper protection from adhesive
strip and mount to the cleaned surface. See Figure 7.
Figure 7. Adhesive Mounting Steps
Step 1. Pre-clean the surface Step 2. Peel Protection from Adhe-
sive Strip
Step 3. Mount the Antenna

Honeywell Sensing and Control 17
Quick Start Guide for the
WPS Series Wireless Pressure Sensor
ISSUE 1 50095585
4.3.9 Mast Mounting
Mast mounting kits consist of a mounting bracket and one or two U-bolt clamps. These kits allow you to mount the bracket to masts with
outside diameters (O.D.) from 3,2 cm [1.25 in] to 5,1 cm [2 in]. Honeywell recommends that a 3,8 cm [1.5 in] or larger tubing mast be used.
The antenna is then mounted in a hole on the bracket upper surface. Most standard brackets will have a hole too large for an SMA mount
antenna, so a new hole will be needed. For hole dimensions, refer to to the WPS-Series Professional Install Guide.
Follow these steps to mount the antenna on a mast.
Step Action
1Assemble your new antenna on the ground at the installation site. For SMA mount antennas, mount the RP-SMA jack of the an-
tenna cable to a hole in the bracket, using the nut and lockwasher supplied. For lightning arrestor mounting, mount the lightning
arrestor in the mounting bracket hole, and attach the extension cable to the arrestor.
2Screw the SMA antenna onto the cable or lightning arrestor. Tighten all cables by hand only; do not use tools or you could
overtighten. Make sure that the connections are sealed (if outdoors) the prevent moisture and other weathering elements from
effecting performance. Honeywell recommends using a weathering tape (such as COAX-SEAL #104 from LComm, or Super 88
tape from 3M) for outdoor connections. Silicon sealant or ordinary electrical tape is not recommended for sealing out door con-
nections.
3 Attach the antenna bracket to the mast, using the U-Bolts as required.
4 Using tie-wraps (cable ties), secure the coax cable to the mast, using a tie-wrap every ten to twelve inches (25 to 30 cm).
5 Follow standard strain relief practice when installing the antenna cable. Avoid excessive strain, bending, kinks, or crushing
(stepping on or placing any weight on cable) before, during or after the coax cable is secured in its final position.
6Make sure the mast does not fall the “wrong way” should you lose control as you raise or take down the mast. Use a durable
non-conductive rope. Have an assistant tend to the rope; ready to pull the mast clear of any hazards (such as power lines)
should it begin to fall.
7If the installation will use guy wires:
• Install guy anchor bolts.
• Estimate the length of guy wire and cut it before raising the mast.
• Attach guy wires to a mast using guy rings.
8Carefully connect the antenna and mast assembly to its mounting bracket and tighten the clamp bolts.
In the case of a guyed installation, you must have at least one assistant to hold the mast upright while the guy wires are at-
tached and tightened to the anchor bolts.
9Attach a "DANGER" label at eye level on the mast.
10 Install ground rods to remove any static electricity buildup and connect a ground wire to the mast and ground rod. Use ground
rods designed for that purpose; do not use a spare piece of pipe.
11 When attaching the coax cable to the WXP-Series, it is recommended that a drip loop with a radius of at least 12 inches (30 cm)
be formed close to the WXP-Series. This will minimize ice and water buildup on the sensor itself. Tighten cables by hand only;
do not use tools or you could overtighten.

18 Honeywell Sensing and Control
Quick Start Guide for the
WPS Series Wireless Pressure Sensor
ISSUE 1 50095585
4.3.10 Grounding the Antenna
Follow these guidelines to ground the antenna in accordance with national electrical code instructions.
Step Action
1Use No. 10 AWG copper or No. 8 or larger copper-clad steel or bronze wire as ground wires for both mast and lead-in. Securely
clamp the wire to the bottom of the mast.
2Secure the lead-in wire to a lightning arrestor and mast ground wire to the building with stand-off insulators spaced from 4 feet
(1.2 meters) to 8 feet (1.8 meters) apart.
3The lightning arrestor must be bonded to earth ground in order to function properly. Due to the small diameter coaxial cables
used with the RP-SMA connectors, the lightning arrestor must be grounded independant of the antennas, using number 10
solid wire. This wire must be connected directly to a solid ground. It may be the same ground as is used for the antenna tower.
4Refer to the WPS-Series Professional Install Guide for further information about lightning arrestors and their installation.
Drill a hole in the building’s wall as close as possible to the equipment to which you will connect the lead-in cable. Use a rubber
grommet or feedthru tube to protect the cable from abrasion.
m CAUTION
There may be wires in the wall. Before drilling check that the area is clear of any obstructions or other hazards.
5Pull the cable through the hole and form a drip loop on the outside close to where the cable enters the building. The drip loop
should have a radius of at least 12 inches (30 cm).
6Thoroughly waterproof the lead-in area.
7Connect the lead-in cable to the WXP-Series Transmitter. Tighten cables by hand only; do not use tools or you could overtight-
en.

Honeywell Sensing and Control 19
Quick Start Guide for the
WPS Series Wireless Pressure Sensor
ISSUE 1 50095585
5 START UP
5.1 Battery Connection
As shipped, the WPS Series Wireless Pressure Sensor contains two each, D-sized batteries, held in a battery holder. The batteries are kept
in a disconnected state by a small plastic battery insulator. This insulator must be removed prior to provisioning and operating the sensor.
Suggested policies for battery connection are:
• Do not remove the tab until the unit is ready for use, as battery life will be considerably shortened. The unit will transmit frequently,
trying to establish communication with a node. This node establishment will not succeed, if the network has not yet been provi-
sioned for that sensor.
• Do not remove the tab and provision the unit until the unit is in its intended location, as it will try to establish links with whatever
AP’s are nearby. This will cause unnecessary transmissions through the network to occur, wasting battery power and using band-
width.
• When a sensor is removed from service, and is to be stored, it is recommended that the insulating tab be installed, or the batteries
removed, so as to preserve battery life and avoid unnecessary data transmissions.
m WARNINGS
• Risk of death or serious injury by explosion. Do not open sensor enclosure when an explosive gas atmosphere is present.
• Batteries must not be changed in an explosive gas atmosphere.
• The sensor enclosure must not be opened when an explosive gas atmosphere is present.
• When not in use the batteries must be stored in a non-hazardous area
• The batteries used in this device may present a risk of re or chemical burn if mistreated. Do not recharge, disassemble, heat
above 100 °C [212 °F], or incinerate. Do not expose batteries to water.
• When installing batteries do not snag the battery terminal on the clip or the battery may be damaged. Do not apply excessive
force.
• Do not drop. Dropping the battery may cause damage. If a battery is dropped, do not install the dropped battery into the sen-
sor. Dispose of dropped battery promptly per local regulations or per the battery manufacturer’s recommendations.
, ATTENTION
Both batteries must be the same model from the same manufacturer. Mixing old and new batteries or different manufacturers is not
permitted.
Use only the following 3.6V lithium thionyl chloride (Li-SOCl2) batteries (non-rechargeable), size D. No other batteries are ap-
proved for use in WXP-Series Wireless Transmitters.
• Xeno Energy XL-205F
• Tadiran TL-5930/s
• Honeywell p/n WBT5 (Two 3.6V lithium thionyl chloride batteries)

20 Honeywell Sensing and Control
Quick Start Guide for the
WPS Series Wireless Pressure Sensor
ISSUE 1 50095585
5.1.1 Connect Batteries
Perform the following just prior to connecting a sensor to the network.
The tools required:
• #2 Phillips Screwdriver
• Torque Screwdriver with #2 bit
Step Action
mWARNING
DO NOT DISASSEMBLE OR ASSEMBLE WHEN AN EXPLOSIVE ATMOSPHERE IS PRESENT
1On the rear of the WPS Series sensor, Unscrew the four captive screws and remove the cover.
2Remove the plastic battery insulator from the positive (+) terminal of on battery. Save this insulator for use when removing sen-
sors from the network, before storing them.
3Verify that batteries are oriented with polarity as shown. Battery polarity is also shown on battery holder, underneath batteries.
4Re-install the rear sensor cover and tighten screws to 1.5 N-m (13.2 inch-lbs.)
Figure 8. Battery Connection

Honeywell Sensing and Control 21
Quick Start Guide for the
WPS Series Wireless Pressure Sensor
ISSUE 1 50095585
5.1.2 Install Batteries
If batteries are not installed, perform the following.
The tools required:
• #2 Phillips Screwdriver or a 1/8 in slotted screwdriver
• Torque Screwdriver with #2 bit
Step Action
mWARNING
DO NOT DISASSEMBLE OR ASSEMBLE WHEN AN EXPLOSIVE ATMOSPHERE IS PRESENT
1 On the rear of the WPS Series sensor, Unscrew the four captive screws and remove the cover.
2 Orient two new batteries with polarity as shown. Battery polarity is also shown on battery holder.
Press two new batteries into the battery clips, starting on one end, then pressing in the other end.
Caution! Do not scratch the battery outside covering on the sharp edges of the battery clips.
3 Re-install the rear Sensor cover and tighten screws to 1.5 N-m (13.2 inch-lbs.)
4 Reset battery life counter (see WPS-Series User's Manual, Section 5.4) using the WDM Interface.
5.2 Display Sequence
After power up, the sensor does a brief self-test of the A/D hardware, and NVRAM (program and data memory). Then it proceeds to display
the process value (PV) and units for 3 seconds. This sequence will repeat at a rate determined by the publication rate and the LCD display
rate.
5.3 Provisioning
Before the sensor can join the network, it must be provisioned. For the WPS Series Wireless Pressure Sensor, this must be done over the
air (OTA), using the WDM Interface.
There is no provision for handheld provisioning devices using IR transmitters.
The Wireless Device Manager (WDM) provisions the access points, and the access points that are enabled to function as provisioning de-
vices can then provision the sensors. To enable the over-the-air provisioning capability, you must rst enable this feature in the Onewireless
User Interface. For more information, please reference the Wireless Device Manager User’s Guide (OW-CC0020).
See Getting Started with Honeywell OneWireless Solutions for more information.
22 Honeywell Sensing and Control
Quick Start Guide for the
WPS Series Wireless Pressure Sensor
ISSUE 1 50095585
6. CERTIFICATION INSTALLATION REQUIREMENTS
6.1 Certication Drawings
Use the following drawings and accompanying notes and text for hazardous locations. Any deviation from the installation requirements
could void the certication. For non-hazardous locations you can use the same drawings without the accompanying notes and text.
Figure 8. EC Declaration of Conformity
Honeywell Sensing and Control 23
Quick Start Guide for the
WPS Series Wireless Pressure Sensor
ISSUE 1 50095585
Figure 9. Schedule
24 Honeywell Sensing and Control
Quick Start Guide for the
WPS Series Wireless Pressure Sensor
ISSUE 1 50095585
Figure 10. Schedule
Honeywell Sensing and Control 25
Quick Start Guide for the
WPS Series Wireless Pressure Sensor
ISSUE 1 50095585
Figure 11. CSA Installation Drawings

Sensing and Control
Honeywell
1985 Douglas Drive North
Golden Valley, MN 55422
sensing.honeywell.com
50095585-1-EN IL50 GLO Printed in USA.
March 2014
© 2014 Honeywell International Inc. All rights reserved.
WARRANTY/REMEDY
Honeywell warrants goods of its manufacture as being free of
defective materials and faulty workmanship. Honeywell’s stan-
dard product warranty applies unless agreed to otherwise by
Honeywell in writing; please refer to your order acknowledgement
or consult your local sales office for specific warranty details. If
warranted goods are returned to Honeywell during the period of
coverage, Honeywell will repair or replace, at its option, without
charge those items it finds defective. The foregoing is buyer’s
sole remedy and is in lieu of all other warranties, expressed
or implied, including those of merchantability and tness for
a particular purpose. In no event shall Honeywell be liable for
consequential, special, or indirect damages.
While we provide application assistance personally, through our
literature and the Honeywell web site, it is up to the customer to
determine the suitability of the product in the application.
Specifications may change without notice. The information we
supply is believed to be accurate and reliable as of this printing.
However, we assume no responsibility for its use.
WPS Series Wireless Pressure Sensor ISSUE 1 50095585
SALES AND SERVICE
Honeywell serves its customers through a worldwide network of
sales offices, representatives and distributors. For application
assistance, current specifications, pricing or name of the nearest
Authorized Distributor, contact your local sales office or:
E-mail: info.sc@honeywell.com
Internet: sensing.honeywell.com
Phone and Fax:
Asia Pacific +65 6355-2828
+65 6445-3033 Fax
Europe +44 (0) 1698 481481
+44 (0) 1698 481676 Fax
Latin America +1-305-805-8188
+1-305-883-8257 Fax
USA/Canada +1-800-537-6945
+1-815-235-6847
+1-815-235-6545 Fax

m WARNING
PERSONAL INJURY
DO NOT USE these products as safety or emergency stop
devices or in any other application where failure of the product
could result in personal injury.
Failure to comply with these instructions could result in
death or serious injury.
User Manual for the
WPS Series Wireless Pressure Sensor
Sensing and Control
Issue 1
50095584
m WARNING
Honeywell does not recommend using devices for critical
control applications where there is, or may be, a single point of
failure or where single points of failure may result in an unsafe
condition. It is up to the end-user to weigh the risks and benefits
to determine if the products are appropriate for the application
based on security, safety and performance. Additionally, it is
up to the end-user to ensure that the control strategy results in
a safe operating condition if any crucial segment of the control
solution fails. Honeywell customers assume full responsibility
for learning and meeting the required Declaration of Conformity,
Regulations, Guidelines, etc. for each country in their distribution
market.
m WARNING
RF EXPOSURE
To satisfy FCC RF exposure requirements for mobile transmitting
devices, a separation distance of 20 cm or more should be
maintained between the antenna of this device and persons
during device operation To ensure compliance, operation at
closer than this distance is not recommended. The antenna
used for this transmission must not be co-located in conjunction
with any other antenna or transmitter.
Failure to comply with these instructions could result in
death or serious injury.
m WARNING
The WPS must be installed in accordance with the requirements
specified in this document in order to comply with the specific
Country Communication Agency requirements (i.e., FCC, IC,
ETSI, ACMA, etc.). See Section 3 as this requires choosing the
correct Country Use Code and thus allowable antenna and/or
cable usage.

2 Honeywell Sensing and Control
User Manual for the
WPS Series Wireless Pressure Sensor
ISSUE 1 50095584
Notices and Trademarks
While this information is presented in good faith and believed to
be accurate, Honeywell disclaims the implied warranties of mer-
chantability and fitness for a particular purpose and makes no
express warranties except as may be stated in its written agree-
ment with and for its customers.
In no event is Honeywell liable to anyone for any indirect, special
or consequential damages. The information and specifications in
this document are subject to change without notice.
Honeywell, PlantScape, Experion PKS, and TotalPlant are regis-
tered trademarks of Honeywell International Inc.
Other brand or product names are trademarks of their respective
owners.
About this Document
This document describes preparation, operation and mainte-
nance of the WPS Series Wireless Pressure Sensors. Mounting,
installation and wiring are covered in other documents.
Honeywell does not recommend using devices for critical control
where there is a single point of failure or where single points of
failure result in unsafe conditions. OneWireless is targeted at
open loop control, supervisory control, and controls that do not
have environmental or safety consequences. As with any process
control solution, the end-user must weigh the risks and benefits to
determine if the products used are the right match for the appli-
cation based on security, safety, and performance. Additionally,
it is up to the end-user to ensure that the control strategy sheds
to a safe operating condition if any crucial segment of the control
solution fails.
Revision Information
Document name Document ID Publication
Date
WPS Series Wireless Pressure
Sensor User Manual
50095584 February 2014
New 50095584,
Issue 1
February 2014
References
The following list identifies all documents that may be sources of
reference for material discussed in this publication.
Document title Document No.
Getting Started with Honeywell OneWireless
Solutions
OW-CDX010
Wireless Device Manager User's Guide OW-CC0020
Field Device Access Point User's Guide OW-CC0030
WPS Series Quick Start Guide 50095585
WPS Series Professional Installation Guide 50095583
OneWireless Network Planning and Installation
Guide
OWDOC-X253-
en-220
Honeywell Sensing and Control i
User Manual for the
WPS Series Wireless Pressure Sensor
ISSUE 1 50095584
TABLE OF CONTENTS
1 DESCRIPTION .................................................................1
1.1 to come
ii Honeywell Sensing and Control
User Manual for the
WPS Series Wireless Pressure Sensor
ISSUE 1 50095584
Honeywell Sensing and Control iii
User Manual for the
WPS Series Wireless Pressure Sensor
ISSUE 1 50095584
List of Figures
Figure 1. to come
List of Tables
Table 1 – to come

iv Honeywell Sensing and Control
User Manual for the
WPS Series Wireless Pressure Sensor
ISSUE 1 50095584
Symbol Denitions
The following table lists those symbols used in this document to denote certain conditions.
Table 1 – Table Symbol Denitions
Symbol Denition
,ATTENTION: Identifies information that requires special consideration.
CAUTION Indicates a situation which, if not avoided, may result in equipment or work (data) on the system being
damaged or lost, or may result in the inability to properly operate the process.
mCAUTION: Indicates a potentially hazardous situation which, if not avoided, may result in minor or moder-
ate injury. It may also be used to alert against unsafe practices.
mCAUTION symbol on the equipment refers the user to the product manual for additional information. The
symbol appears next to required information in the manual.
mWARNING: Indicates a potentially hazardous situation, which, if not avoided, could result in serious injury
or death.
mWARNING symbol on the equipment refers the user to the product manual for additional information. The
symbol appears next to required information in the manual.
WARNING, Risk of electrical shock: Potential shock hazard where HAZARDOUS LIVE voltages greater
than 30 Vrms, 42.4 Vpeak, or 60 Vdc may be accessible.
ESD HAZARD: Danger of an electro-static discharge to which equipment may be sensitive. Observe
precautions for handling electrostatic sensitive devices.
Protective Earth (PE) terminal: Provided for connection of the protective earth (green or green/yellow)
supply system conductor.
Functional earth terminal: Used for non-safety purposes such as noise immunity improvement. NOTE:
This connection shall be bonded to Protective Earth at the source of supply in accordance with national
local electrical code requirements.
Earth Ground: Functional earth connection. NOTE: This connection shall be bonded to Protective Earth at
the source of supply in accordance with national and local electrical code requirements.
Chassis Ground: Identifies a connection to the chassis or frame of the equipment shall be bonded to Pro-
tective Earth at the source of supply in accordance with national and local electrical code requirements.
The Factory Mutual® approval mark means the equipment has been rigorously tested and certified to be
reliable.
The Canadian Standards mark means the equipment has been tested and meets applicable standards
for safety and/or performance.
The Ex mark means the equipment complies with the requirements of the European standards that are
harmonized with the 94/9/EC Directive (ATEX Directive, named after the French "ATmosphere EXplosible").
For radio equipment used in the European Union in accordance with the R&TTE Directive the CE Mark and
the notified body (NB) identification number is used when the NB is involved in the conformity assess-
ment procedure. The alert sign must be used when a restriction on use (output power limit by a country at
certain frequencies) applies to the equipment and must follow the CE marking.
The C-Tick mark is a certification trade mark registered to ACMA (Australian Communications and Media
Authority) in Australia under the Trade Marks Act 1995 and to RSM in New Zealand under section 47 of
the NZ Trade Marks Act. The mark is only to be used in accordance with conditions laid down by ACMA
and RSM. This mark is equal to the CE Mark used in the European Union. N314 directly under the logo is
Honeywell’s unique supplier identification number.
The ISA100 Wireless Compliant logo indicates the device has received ISA100.11a conformance certifi-
cation and is registered with the Wireless Compliance Institute, assuring device interoperability.
CRN Canadian Registration Number
Honeywell Sensing and Control 1
User Manual for the
WPS Series Wireless Pressure Sensor
ISSUE 1 50095584
1 INTRODUCTION
1.1 Purpose
This manual describes the Honeywell WPS Series Wireless Pressure Sensor function, operation and maintenance.
1.2 Scope
The manual includes:
• Details of topics that relate uniquely to the Honeywell WPS Series Wireless Pressure Sensor.
• This manual does not cover installation, mounting, or process insertion. See WPS Series Quick Start Guide (document
50095585).
1.3 OneWireless Network Overview
OneWireless is an all digital, serial, two-way communication mesh network that interconnects industrial field sensors to a central sys-
tem.
OneWireless has defined standards to which field devices and operator stations communicate with one another. The communications
protocol is built as an “open system” to allow all field devices and equipment that are built to OneWireless standard to be integrated
into a system, regardless of the device manufacturer. This interoperability of devices using OneWireless technology is to become an
industry standard for automation systems.
1.4 About the Sensor
The WPS Series Sensor is furnished with an ISA100.11a-compliant wireless interface to operate in a compatible distributed
ISA100.11a wireless system. The sensor will interoperate with any ISA100.11a wireless network.
The sensor includes ISA100.11a-compliant electronics for operating in a 2.4GHz wireless network. It features function block architec-
ture and instantiable input channels.
1.4.1 Power
The sensor is powered by two each, D-sized Lithium Thyonal Chloride cells. Battery life is estimated to be as much as 7.5 years, de-
pending on user settings. There is no external power available for this sensor.
1.4.2 Input
The sensor supports one input channel. This channel is available as either:
• Gauge Pressure
• Absolute Pressure
The sensor measures this analog pressure and transmits a digital output signal proportional to the measured value. Several pipe
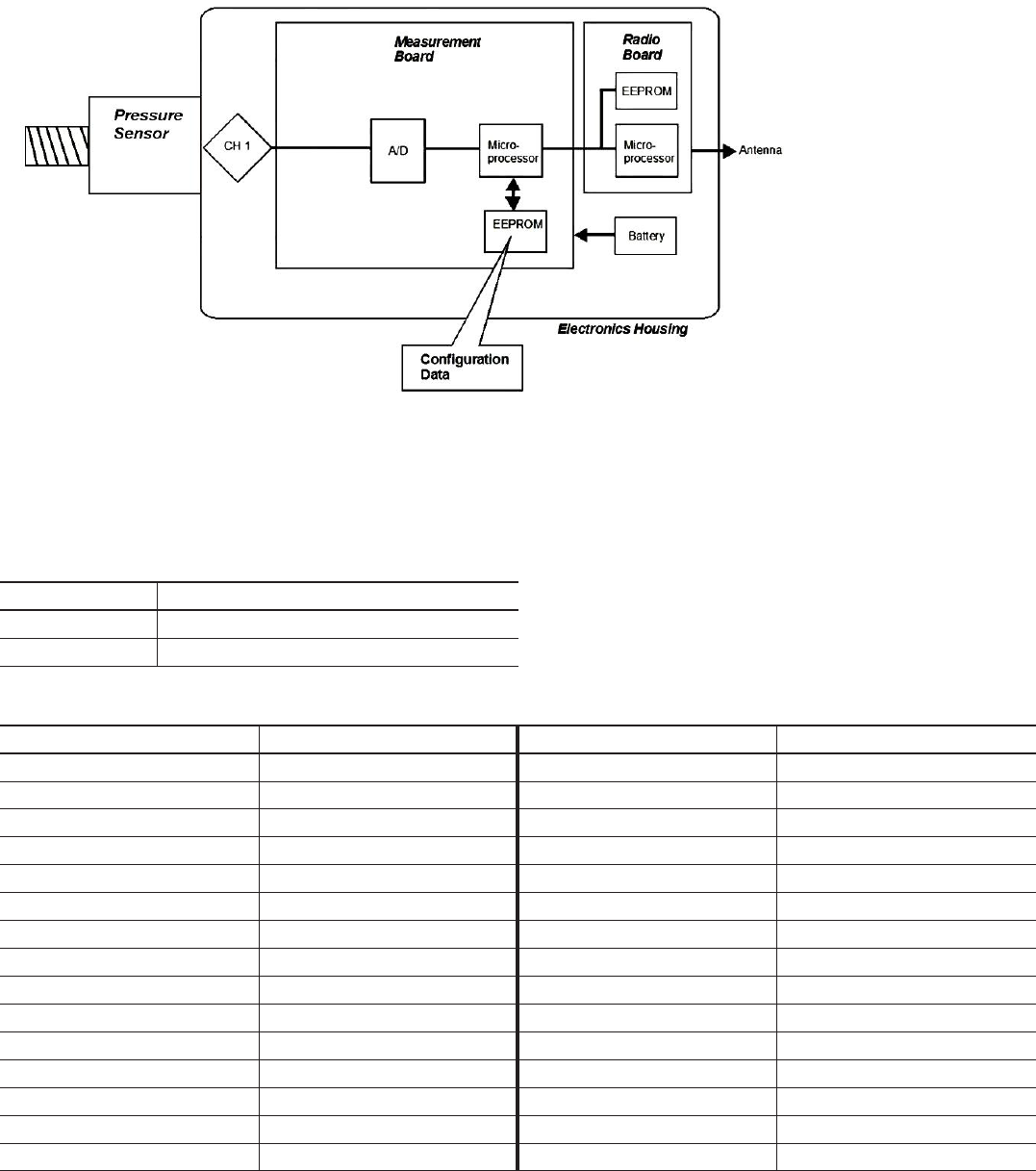
thread options are available. See Figure 1 for the functional diagram.

2 Honeywell Sensing and Control
User Manual for the
WPS Series Wireless Pressure Sensor
ISSUE 1 50095584
Figure 1. WPS Functional Diagram
2 SPECIFICATIONS
2.1 Intended Country Usage
2.1.1 – North America
Country ISO 3166 2 letter code
UNITED STATES US
CANADA CA
2.1.2 – European Union
Country ISO 3166 2 letter code Country ISO 3166 2 letter code
Austria AT Latvia LV
Belgium BE Liechtenstein LI
Bulgaria BG Lithuania LT
Cyprus CY Malta MT
Czech Republic CZ Netherlands NL
Denmark DK Norway NO
Estonia EE Poland PL
Finland FI Portugal PT
France FR Romania RO
Germany DE Slovakia SK
Greece GR Slovenia SI
Hungary HU Spain ES
Iceland IS Sweden SE
Ireland IE Switzterland CH
Italy IT United Kingdom BG

Honeywell Sensing and Control 3
User Manual for the
WPS Series Wireless Pressure Sensor
ISSUE 1 50095584
2.2 Certications and Approvals
2.2.1 Sensor
See the product label for applicable approvals and ratings
Approval/Item Ratings/Description
CSAcus Intrinsically Safe CL I, Div 1, Groups A, B, C, & D; CL II, Div 1, Groups E, F & G; CL III, T4
CL I, Zone 0: Ex ia IIC, T4; CL I, Zone 0: AEx ia IIC, T4
CSAcus Explosionproof CL I, Div 1, Groups A, B, C, & D; CL II, Div 1, Groups E, F & G; CL III, T4
CL I, Zone 1: Ex d IIC, T4; CL I, Zone 1: AEx d IIC, T4
CSAcus Nonincendive CL I, Div 2, Groups A, B, C & D; CL II, Div 2, Groups F & G; CL III, Div 2, T4
CL I, Zone 2: Ex nA IIC, T4; CL I, Zone 2: AEx nA IIC, T4
FM Approvals Intrinsically Safe CL I, Div 1, Groups A, B, C, & D; CL II, Div 1, Groups E, F & G; CL III, T4
CL I, Zone 0: AEx ia IIC, T4
FM Approvals Explosionproof CL I, Div 1, Groups A, B, C, & D; CL II, Div 1, Groups E, F & G; CL III, T4
CL I, Zone 1: AEx d IIC, T4
FM Approvals Nonincendive CL I, Div 2, Groups A, B, C & D; CL II, Div 2, Groups F & G; CL III, Div 2, T4
CL I, Zone 2: AEx nA IIC, T4
KEMA 08 ATEX0062X Intrinsically
Safe Flameproof
KEMA 08 ATEX0074
Non-Sparking
EX II 1 GD: Ex ia IIB; T4 Ta = 70ºC; Ex tD A20 IP66 T90ºC
EX II 2 GD: Ex d [ia] IIB; T4 Ta = 70ºC; Ex tD A21 IP66 T90ºC
EX II 3 GD: Ex nA [nL] IIC; T4 Ta = 84ºC; Ex tD A22 IP66 T90ºC
IECEx CSA 09.0001X
Intrinsically Safe Flameproof
Non-Sparking
Ex ia IIB; T4 Ta = 70ºC; DIP A20 IP66 T90ºC
Ex d [ia] IIB; T4 Ta = 70ºC; DIP A21 IP66 T90ºC
Ex nA [nL] IIC; T4 Ta = 84ºC; DIP A22 IP66 T90ºC
Process Connections in
Division 2 / Zone 2 mDivision 2 / Zone 2 apparatus may only be connected to processes classified as
non-hazardous or Division 2 / Zone 2. Connection to hazardous (flammable or
ignition capable) Division 1 / Zone 0, or 1 process is not permitted.
Enclosure Type Type 4X, IP 66
Class II and III installations and Type 4X/IP66 applications require that all cable and unused entries be sealed with a NRTL (National
Recognized Testing Laboratory) listed cable gland or conduit plug. Cable glands and conduit plugs are not supplied with the prod-
uct.
2.2.2 Provisioning Device
Provisioning the WPS Series Wireless Pressure Sensor is accomplished over the air, using the WDM Interface. A device description
file (.DD), supplied with Sensor, is loaded into the WDM system as part of the provisioning process. Handheld infrared provisioning
devices are not supported.
2.3 Agency Compliance Information
This section contains the Federal Communications Commission (FCC), Industry Canada (IC) and Radio Frequency compliance state-
ments for the Honeywell WPS Series Wireless Pressure Sensor.
, ATTENTION
WPS Series units must be professionally installed in accordance with the requirements specified in the OneWireless WPS Series
Agency Compliance Professional Installation Guide.
4 Honeywell Sensing and Control
User Manual for the
WPS Series Wireless Pressure Sensor
ISSUE 1 50095584
2.3.1 FCC Compliance Statements
• This device complies with Part 15 of FCC Rules and Regulations. Operation is subject to the following two conditions: (1) This
device may not cause harmful interference and (2) this device must accept any interference received, including interference
that may cause undesired operation.
• This equipment has been tested and found to comply with the limits for a Class A digital device, pursuant to Part 15 of the
FCC Rules. These limits are designed to provide reasonable protection against harmful interference in a residential installa-
tion. This equipment generates, uses, and can radiate radiofrequency energy and, if not installed and used in accordance
with these instructions, may cause harmful interference to radio communications. Operation of this equipment in a residen-
tial area is likely to cause harmful interference in which case the user will be required to correct the interference at his own
expense.
• Intentional or unintentional changes or modifications must not be made to the WPS Series Wireless Sensor unless under the
express consent of the party responsible for compliance. Any such modifications could void the user’s authority to operate
the equipment and will void the manufacturer’s warranty.
2.3.2 IC Compliance Statements
• To reduce potential radio interference to other users, the antenna type and its gain should be so chosen that the equivalent
isotropic radiated power (EIRP) is not more than that permitted for successful communication.
• Operation is subject to the following two conditions: (1) this device may not cause interference, and (2) this device must ac-
cept any interference, including interference that may cause undesired operation of the device.
• This Class A digital apparatus complies with Canadian ICES-003.
• French: Cet appareil numérique de la classe A est conforme à la norme NMB-003 du Canada.
2.3.3 Radio Frequency (RF) Statements
To comply with FCC’s and Industry Canada’s RF exposure requirements, the following antenna installation and device operating con-
figurations must be satisfied.
• Remote Point-to-Multi-Point antenna(s) for this unit must be fixed and mounted on outdoor permanent structures with a sepa-
ration distance between the antenna(s) of greater than 20cm and a separation distance of at least 20cm from all persons.
• Remote Fixed Point–to-Point antenna(s) for this unit must be fixed and mounted on outdoor permanent structures with a sepa-
ration distance between the antenna(s) of greater than 20cm and a separation distance of at least 100cm from all persons.
• Furthermore, when using integral antenna(s) the WPS Series Wireless Sensor unit must not be co-located with any other
antenna or transmitter device and have a separation distance of at least 20cm from all persons.
2.3.4 European Union Restriction
France restricts outdoor use to 10mW (10dBm) EIRP in the frequency range of 2,454 MHz to 2,483.5 MHz. Installations in France must
limit EIRP to 10dBm, for operating modes utilizing frequencies in the range of 2,454 MHz to 2,483.5MHz.
Restriction
France restricts outdoor use to 10mW (10dBm) EIRP in the frequency range of 2,454 MHz to 2,483.5 MHz. Installations in France must
limit EIRP to 10dBm, for operating modes utilizing frequencies in the range of 2,454 MHz to 2,483.5MHz.

Honeywell Sensing and Control 5
User Manual for the
WPS Series Wireless Pressure Sensor
ISSUE 1 50095584
2.4 Honeywell European (CE) Declaration of Conformity
This section contains the European Declaration of Conformity (DoC) statement, for the OneWireless product line.
R&TTE
Directive
1999/5/EC LVD
Directive
73/23/EEC EMC
Directive
2004/108/EC ATEX
Directive
94/9/EC
Harmonized Standards
EN 300 328 V1.7.1 Emissions Specification and Method
EN 301 893 V1.4.1 Emissions Spec and Method
EN 301 489-17 V1.2.1 Immunity Specification
EN 301 489-1 V1.6.1 Immunity Method
IEC61326-1 : 2006 Electrical equipment for measurement, control and laboratory use – EMC requirements – Part 1: General
requirements
EN 60079-0 : 2006 Electrical apparatus for explosive gas atmospheres - Part 0: General requirements
EN 60079-1 : 2004 Electrical apparatus for explosive gas atmospheres - Part 1: Flameproof enclosure ‘d’
EN 60079-11 : 2007 Electrical apparatus for explosive gas atmospheres - Part 11: Intrinsic safety ‘i’
EC 60079-15 : 2005 Electrical apparatus for explosive gas atmospheres - Part 15: Type of protection ‘n’
EN 61241-0 : 2007 Electrical apparatus for use in the presence of combustible dust - Part 0: General Requirements
EN 61241-1 : 2004 Electrical apparatus for use in the presence of combustible dust - Part 1-1: Electrical apparatus for use
in the presence of combustible dust – Part 1: Protection by enclosures “tD”
Manufacturer’s Name
and Address Honeywell Process Solutions 525 East Market Street, York, PA 17403 USA
Compliance Statement The product herewith complies with the harmonized standards listed above. Typical product line systems
and configurations have been tested, for compliance.

6 Honeywell Sensing and Control
User Manual for the
WPS Series Wireless Pressure Sensor
ISSUE 1 50095584
2.5 European (CE) Declaration of Conformity Statements
Language Statement
Česky (Czech): Honeywell tímto prohlašuje, že tento WPS Series Wireless Transmitters je ve shodě se základními
požadavky a dalšími příslušnými ustanoveními směrnice 1999/5/ES.
Dansk (Danish): Undertegnede Honeywell erklærer herved, at følgende udstyr WPS Series Wireless Transmitters over-
holder de væsentlige krav og øvrige relevante krav i direktiv 1999/5/EF.
Deutsch (German):
Hiermit erklärt Honeywell, dass sich das Gerät WPS Series Wireless Transmitters in Übereinstimmung
mit den grundlegenden Anforderungen und den übrigen einschlägigen Bestimmungen der Richtlinie
1999/5/EG bendet.
Eesti (Estonian): Käesolevaga kinnitab Honeywell seadme WPS Series Wireless Transmitters vastavust direktiivi 1999/5/
EÜ põhinõuetele ja nimetatud direktiivist tulenevatele teistele asjakohastele sätetele.
English Hereby, Honeywell, declares that this WPS Series Wireless Transmitters is in compliance with the essen-
tial requirements and other relevant provisions of Directive 1999/5/EC.
Español (Spanish): Por medio de la presente Honeywell declara que el WPS Series Wireless Transmitters cumple con los
requisitos esenciales y cualesquiera otras disposiciones aplicables o exigibles de la Directiva 1999/5/CE.
Ελληνική (Greek): ΜΕ ΤΗΝ ΠΑΡΟΥΣΑ Honeywell ΔΗΛΩΝΕΙ ΟΤΙ WPS Seriese ΣΥΜΜΟΡΦΩΝΕΤΑΙ ΠΡΟΣ ΤΙΣ ΟΥΣΙΩΔΕΙΣ ΑΠΑΙΤΗΣΕΙΣ
ΚΑΙ ΤΙΣ ΛΟΙΠΕΣ ΣΧΕΤΙΚΕΣ ΔΙΑΤΑΞΕΙΣ ΤΗΣ ΟΔΗΓΙΑΣ 1999/5/ΕΚ.
Français (French): Par la présente Honeywell déclare que l'appareil WPS Seriese est conforme aux exigences essentielles
et aux autres dispositions pertinentes de la directive 1999/5/CE.
Italiano (Italian): Con la presente Honeywell dichiara che questo WPS Series Wireless Transmitters è conforme ai requisiti
essenziali ed alle altre disposizioni pertinenti stabilite dalla direttiva 1999/5/CE.
Latviski (Latvian): Ar šo Honeywell deklarē, ka WPS Series Wireless Transmitters atbilst Direktīvas 1999/5/EK būtiskajām prasībām un
citiem ar to saistītajiem noteikumiem.
Lietuvių (Lithuanian): Šiuo Honeywell deklaruoja, kad šis WPS Series Wireless Transmitters atitinka esminius reikalavimus ir
kitas 1999/5/EB Direktyvos nuostatas.
Nederlands (Dutch): Hierbij verklaart Honeywell dat het toestel WPS Series Wireless Transmitters in overeenstemming is met
de essentiële eisen en de andere relevante bepalingen van richtlijn 1999/5/EG.
Malti (Maltese): Hawnhekk, Honeywell, jiddikjara li dan WPS Series Wireless Transmitters jikkonforma mal-ħtiġijiet essen-
zjali u ma provvedimenti oħrajn relevanti li hemm d-Dirrettiva 1999/5/EC.
Magyar (Hungarian): Alulírott, Honeywell nyilatkozom, hogy a WPS Series Wireless Transmitters megfelel a vonatkozó
alapvetõ követelményeknek és az 1999/5/EC irányelv egyéb elõírásainak.
Polski (Polish): Niniejszym Honeywell oświadcza, że WPS Series Wireless Transmitters jest zgodny z zasadniczymi
wymogami oraz pozostałymi stosownymi postanowieniami Dyrektywy 1999/5/EC.
Português
(Portuguese):
Honeywell declara que este WPS Series Wireless Transmitters está conforme com os requisitos essenci-
ais e outras disposições da Directiva 1999/5/CE.
Slovensko (Slovenian): Honeywell izjavlja, da je ta WPS Series Wireless Transmitters v skladu z bistvenimi zahtevami in ostalimi
relevantnimi določili direktive 1999/5/ES.
Slovensky (Slovak): Honeywell týmto vyhlasuje, že WPS Series Wireless Transmitters spĺňa základné požiadavky a všetky
príslušné ustanovenia Smernice 1999/5/ES.
Suomi (Finnish): Honeywell vakuuttaa täten että WPS Series Wireless Transmitters tyyppinen laite on direktiivin 1999/5/EY
oleellisten vaatimusten ja sitä koskevien direktiivin muiden ehtojen mukainen.
Svenska (Swedish): Härmed intygar Honeywell att denna WPS Series Wireless Transmitters står I överensstämmelse med de
väsentliga egenskapskrav och övriga relevanta bestämmelser som framgår av direktiv 1999/5/EG.
Íslenska (Icelandic): Hér með lýsir Honeywell yr því að WPS Series Wireless Transmitters er í samræmi við grunnkröfur og
aðrar kröfur, sem gerðar eru í tilskipun 1999/5/EC.
Norsk (Norwegian): Honeywell erklærer herved at utstyret WPS Series Wireless Transmitters er i samsvar med de grunn-
leggende krav og øvrige relevante krav i direktiv 1999/5/EF.
For more information about the R&TTE Directive
The following website contains additional information about the Radio and Telecommunications Terminal Equipment (R&TTE) directive:
http://ec.europa.eu/enterprise/rtte/faq.htm
Honeywell Sensing and Control 7
User Manual for the
WPS Series Wireless Pressure Sensor
ISSUE 1 50095584
2.6 IECEx Conditions of Certication
Parts of the antenna are non-conducting and the area of the non-conducting part exceeds the maximum permissible areas for
Category ll 1 G (Zone 0) according to IEC 60079-0. Therefore when the antenna is used within a potentially explosive atmosphere, ap-
propriate measures must be taken to prevent electrostatic discharge.
Impact and friction hazards need to be considered according to IEC 600079-0 when the sensor that is exposed to the exterior atmo-
sphere is made of light metal alloys, and used in Category ll 1 G (Zone 0).
2.6.1 ATEX Conditions for Safe Use
Special precautions shall be taken to prevent the surface of the antenna of the WPS Series Wireless Sensor from being electrostati-
cally charged.
8 Honeywell Sensing and Control
User Manual for the
WPS Series Wireless Pressure Sensor
ISSUE 1 50095584
3 PREPARATION
3.1 Installation
Refer to the WPS Series Quick Start Guide (document 50095585) for installation and mounting of your WPS Series sensor.
Note: The sensors are shipped with batteries installed, but with an insulating tab at one battery terminal, so as to keep the sensor
inactive. This insulating tab must be removed prior to connecting to the network. (See Section 6)
3.2 Conguration
The WPS Series Sensor contains an electronics interface compatible for connecting to the OneWireless network. An operator uses
the OneWireless WDM Interface to configure the sensor, to change operating parameters, and to create linkages between blocks that
make up the sensor’s configuration. These changes are written to the sensor when it is authenticated by a security key.
3.3 Connecting to Network
Use the WDM User Interface to connect your sensor to the OneWireless network. Refer to the Wireless Device Manager User’s Guide
OW-CC0020 for procedures. Note that handheld provisioning devices are not applicable to the WPS Series Wireless Pressure Sensor.
3.4 Calibrating the Sensor
The WPS Series Wireless Pressure Sensor is factory calibrated at time of manufacture. The calibration parameters are permanently
stored in NVRAM in the measurement board. There is no user calibration routine available.

Honeywell Sensing and Control 9
User Manual for the
WPS Series Wireless Pressure Sensor
ISSUE 1 50095584
4 FUNCTION BLOCKS
4.1 Introduction
This section explains the construction and contents of the WPS Series Sensor Function Blocks
4.2 Data Block Description
4.2.1 Data Block types
Data Blocks are the key elements that make up the sensor’s configuration. The blocks contain data (block objects and parameters)
which define the application, such as the inputs and outputs, signal processing and connections to other applications. The WPS
Series Wireless Pressure Sensor contains the following block types.
Block Type Function
Device Contains parameters related to the overall field device rather than a specific input or output channel
within it. A field device has exactly one device block.
AITB
Contains parameters related to a specific process input or output channel in a measurement or actuation
device. An AITB defines a measurement sensor channel for an analog process variable represented by
a floating-point value. There is one AITB per sensor.
Radio Contains parameters related to radio communication between the sensor and the multimode(s).
Each of these blocks contains parameters that are standard OneWireless-sensor defined parameters. The AITB and device blocks
contain standard parameters common to all ISA100.11a-compliant sensors as well as modelI-specific parameters. The radio block
contains parameters for communication with the wireless network.
The WDM system manages the data flow to and from the sensors. It is aware of the relevant data blocks for the various sensors in the
system through the use of the DD files (Device Description Files). As part of the provisioning process, a DD file for the WPS Series
sensors is loaded into the WDM system. This is must be done prior to connecting the first WPS Series sensor to the system. Refer to
the Wireless Device Manager User’s Guide OW-CC0020 for procedures.
4.3 Hardware Description
4.3.1 Detailed Block Diagram
The WPS Series Wireless Pressure Sensor contains the following functional components:
1. Sensor Module
2. Measurement board
3. Radio board
4. LCD display
5. Battery
Figure 2 shows the detailed block diagram of the WPS Series Sensor.

10 Honeywell Sensing and Control
User Manual for the
WPS Series Wireless Pressure Sensor
ISSUE 1 50095584
Figure 2. WPS Functional Block Diagram
4.3.2 Sensor Module
Two versions are available, GP (gage pressure), or AP (absolute pressure). For the gage pressure models, a vent tube is connected
internally between the pressure sensor module and a front cover mounted vent with gore membrane cover. Electrical signals from the
sensor connect to A/D converter through a multuplexer switch.
4.3.3 Measurement Board
The microprocessor is connected to a non-volatile random access memory (NVRAM) containing:
• Characterization Data, loaded at time of manufacture, which identifies the specific measurement hardware installed, pressure
range, burst pressure, GP or AP type, etc... Also stored here are the default user settings. After a hard reset (cold restart),
any User Settings are replaced with the default User Settings. None of the characterization data is user changeable.
• Calibration data, from the factory calibration procedure. This data is not user-eraseable or changeable.
• Program code, loaded or updated over the air, through the WDM Interface
• User settings, selected through the WDM interface, such as publication rate, LCD display timing, measurement units, etc...
A small reset button and green led are mounted on the measurement board, used to cause a hard reset (cold restart) of the micropro-
cessor program. Refer to the WPS Series Professional Install Guide for reset procedures.A multiplexer (electronic switch) is connected
between the inputs to be measured and the A/D converter, allowing the microprocessor to measure the pressure signal, the battery
voltage, or the internal unit temperature sensor, as required.
A/D (Analog-to-Digital) hardware on the measurement board provides 12 bits of precision.

Honeywell Sensing and Control 11
User Manual for the
WPS Series Wireless Pressure Sensor
ISSUE 1 50095584
4.3.4 Radio Board
The radio board contains a microprocessor with NVRAM to store its program code and operating parameters. These parameters
include channel selection, link options, and other mode options, as set though the WDM interface. A small R.F. connector on the Radio
Board is connected to a short cable assembly containing the sensor external antenna connector.
m CAUTION
Applying power to the sensor with no antenna connected to the radio board could permanent damage to the sensor on the radio
board.
4.3.5 LCD Display
The optional LCD display is connected through a cable assembly to the measurement board. It is activated as required, by the mea-
surement board, in accordance with the LCD timing User Options.
4.3.6 Battery
The battery consists of two each, D-sized Lithium Thyonal Chloride cells. Each cell provides 3.6 Vdc and the two cells are wired in se-
ries to provide 7.2 Vdc to operate all circuits in the sensor. There is no on/off switching, so when the batteries are installed, the sensor
is active. See Section 5 for battery considerations and Section 6 for battery replacement procedures.
4.3.7 Battery Life
The battery life depends on three factors:
• Publication Rate - Setting a higher publication rate increases battery consumption
• LCD display timing - Setting the LCD to display continuously or for longer periods will increase battery consumption.
• R.F. Link Data Retransmissions - When the WPS Series Wireless Pressure Sensor needs to send a packet of data to the near-
est AP (publish), it transmits the packet and waits for an acknowledgement. Normally, it receives the acknowledgement im-
mediately, stops, and waits for the next scheduled transmission time. A long R.F. path, interfering materials (metal structures,
etc.), or R.F. interference from other nearby transmitters, may cause the transmitted packet to be “dropped”. If this occurs,
the Sensor will re-try to send the packet. It will re-try two more times, waiting for an acknowledgement. These extra re-trans-
missions will greatly increase the battery useage and reduce battery life.
Typical battery life is estimated to be as much as 7.5 years for 60 sec. publication rates, to as low as 2 years for 1 sec. publication
rates.

12 Honeywell Sensing and Control
User Manual for the
WPS Series Wireless Pressure Sensor
ISSUE 1 50095584
5 OPERATION
5.1 Overview
5.1.1 Display Modes
The sensor has the following display modes.
• PV display: Displays the Process Value and units
• Connection (Link) status: Displays a label calculated from the link signal amplitude
5.2 Sensor PV Display
On the LCD display, the following information is displayed in sequence. First, the PV will be displayed for 3 seconds, then the Link Sta-
tus will be displayed for 2 seconds. This sequence will repeat at a rate determined by the Publication Rate and the LCD Display Rate.
Table 2. PV Display
Item Displayed Example Details
PV value 50.0 Latest PV value.
PV engineering units psig See Error! Reference source not found.
Link Status GOOD Received Signal strength - See Table 5 3 Sensor Link Status Display
Table 3. PV Engineering Units
Item Displayed Details
Pa Pascals
kPa KiloPascals
Bar Bar
Psia Pounds per square inch absolute
Psig Pounds per square inch gauge
Table 4. Sensor Link Status Display
Display Meaning Suggested Action
BEST Best strength – approx.-75 to -25 dBm No action required
GOOD Good strength – approx. -75 to -85 dBm No action required
BAD Very weak signal – approx. -100 to -85 dBm Troubleshoot antenna, antenna cables
Evaluate signal path and distance to nearest FDAP
Substitute other provisioned sensor into same location
NoRF Unuseable signal level - no link possible Troubleshoot antenna, antenna cables
Evaluate signal path and distance to nearest FDAP
Verify sensor is properly provisioned w/ WDM UI
Substitute other provisioned sensor into same location
DWLD Not a failure, indicates that a software download
is in progress.
No action required, normal indications will resume after down-
load is complete

Honeywell Sensing and Control 13
User Manual for the
WPS Series Wireless Pressure Sensor
ISSUE 1 50095584
Table 5. Sensor Error Codes
Sensor Display OneWireless UI
Display Denition What to do
OOS OOS All channels are out of service. Insure sensor has been properly provisioned with the
WDM UI.Restore mode to Auto in OneWireless WDM
UI.
E1 A/D Failure Diagnostics detected defect
with analog-to-digital converter
Perform cold restart per WPS Series Professional In-
stall Guide. If condition persists, measurement board
has failed, sensor must be replaced.
E2 Low Battery Battery voltage critically low,
below 4.3 Vdc
Replace batteries as soon as possible. See Section 6.
E3 NVRAM Fault, Charac-
terization Memory data
corrupted
Startup diagnostics detected
invalid sensor non-volatile
memory characterization data
Perform cold restart per WPS Series Professional In-
stall Guide. If condition persists, measurement board
has failed, sensor must be replaced.
E4 NVRAM Fault, program
memory data corrupted
Startup diagnostics detected
invalid sensor non-volatile
memory program data
Perform cold restart per WPS Series Professional In-
stall Guide. If condition persists, measurement board
has failed, sensor must be replaced.
E5 Sensor Overpressure
Warning
The input pressure has crossed
the sensor maxumum limit as
stored in the characterization
data.
Note: this error will clear when
the input pressure is measured
as 1 % or more below the maxi-
mum limit.
Crosscheck input pressure with other means, if actual
pressure is less than the sensor maximum limit, the
pressure sensor within the unit has probably failed,
sensor must be replaced.
5.3 Battery Considerations
As shipped from the factory, the sensor will have two battery cells installed. There will be a small battery insulator tab installed over the
positive terminal of one cell, to inactivate the sensor electronics (see Figure 6 1). The following are suggested policies:
• Do not remove the tab until the unit is ready for use, as battery life will be considerably shortened. The unit will transmit
frequently, trying to establish communication with a node. This node establishment will not succeed, if the network has not yet
been provisioned for that sensor.
• Do not remove the tab and provision the unit until the unit is in its intended location, as it will try to establish links with what-
ever AP’s are nearby. This will cause unnecessary transmissions through the network to occur, wasting battery power and
using bandwidth.
• When a sensor is removed from service, and is to be stored, it is recommended that the insulating tab be installed, or the bat-
teries removed, so as to preserve battery life and avoid unnecessary data transmissions.
Refer to Section 6 for battery replacement procedures.

14 Honeywell Sensing and Control
User Manual for the
WPS Series Wireless Pressure Sensor
ISSUE 1 50095584
5.4 Battery Life Remaining
The WDM Interface will calculate and display the estimated remaining battery life in years. (This is not the same as the E2 error code,
which simply means the battery voltage is below 4.3 V)
The battery life remaining is calculated by precisely measuring the battery voltage, under current conditions of publication rate,
display timing and network activity, and recording the battery voltage decrease over an 8 hour period. By extrapolating this data, and
knowing the battery type, the WDM can calculate in how many years the battery voltage will reach 4.3 Vdc.
Note: The battery life remaining, as displayed on the WDM UI, will not be valid until eight (8) hours after the latest change to the publi-
cation rate or LCD timing.
To display the life remaining, and to reset the calculation following a battery replacement, perform the following:
1. Log into the WDM One Wireless User Interface with a user account and password having suitable Access Privileges.
2. Ensure that the WPS device to be set has been successfully provisioned.
3. On the left panel, click the sensor name (not the channel name).
4. On the right panel, click on “Device Management”, and scroll down to “Battery Estimates”.
5. Observe the “Percent Remaining” and “Years Remaining”.
6. If the batteries have just been replaced, click on the “Reset (New Battery)” box.
7. Log off the WDM One Wireless User Interface account.
Figure 3. Battery Estimates
5.5 Other User Settings
The following user settings may be set over the air, using the WDM Interface. Refer to the WPS Series Professional Install Guide,
(document 50095583) for a complete explanation and instructions for performing these settings.
• Measurement Units - Psig (default), Pa, kPa, or bar
• Scaling - Settings which determine alarm trigger points, EU at 100%, EU at 0%
• Publication rate - Frequency of transmitting data packets, 1, 5, 10, 30, or 60 seconds
• LCD display options - LCD display “on” time, periodicity
The WDM Interface also permits the setting of numerous alarms for PV measurements, link status, etc... For alarm settings and proce-
dures, refer to the Wireless Device Manager User’s Guide.

Honeywell Sensing and Control 15
User Manual for the
WPS Series Wireless Pressure Sensor
ISSUE 1 50095584
6 MAINTENANCE/REPAIR
6.1 Parts
The following replacement parts may be ordered from Honeywell Sensing & Control.
Table 6. Replacement Parts
Part number Qty. Description
WBT5 2 3.6V LITHIUM THIONYL CHLORIDE (Li-SOCI2) BATTERY, D size
The above batteries are also available from the Xeno company under part number XL-205F.
For other available antennas, antenna cables, and lightning arrestors, refer to the WPS Series Professional Install Guide.
6.2 Replacing Batteries
6.2.1 When to Replace
When the sensor displays an E2 message or the WDM Interface displays a low battery warning message, there are 2-4 weeks of
operation remaining before the batteries expire, unless the publication rate is operating at 1 update per second, then there is only one
week of operation remaining.
When batteries are removed or expired, all sensor configuration data, calibration data, and program data is retained in the sensor’s
non-volatile memory (NVRAM).
Batteries may be replaced while the Sensor remains connected to the pressure being measured.
6.2.2 Battery Storage
Batteries should be kept in pairs, not mixed together with others from different vendors or of different shipments.
6.2.3. Transporting Batteries
When transporting or shipping Lithium Thionyl Chloride batteries, be aware that many regulations and restrictions apply. These bat-
teries are not permitted for transport aboard passenger aircraft. For shipping purposes, two “D” sized Lithium Thionyl Chloride cells
contain approximately 10 grams of lithium.

16 Honeywell Sensing and Control
User Manual for the
WPS Series Wireless Pressure Sensor
ISSUE 1 50095584
6.2.4 Tools required
• #2 Phillips Screwdriver
• Torque Screwdriver with #2 bit
, ATTENTION
Batteries must be replaced only by a trained service technician.
m WARNINGS
• Risk of death or serious injury by explosion. Do not open sensor enclosure when an explosive gas atmosphere is present.
• Batteries must not be changed in an explosive gas atmosphere.
• The sensor enclosure must not be opened when an explosive gas atmosphere is present.
• When not in use, the batteries must be stored in a non-hazardous area.
• The batteries used in this device may present a risk of fire or chemical burn if mistreated. Do not recharge, disassemble,
heat above 100 °C [212 °F], or incinerate. Do not expose batteries to water.
• When installing batteries do not snag the battery terminal on the clip or the battery may be damaged. Do not apply exces-
sive force.
• Do not drop. Dropping the battery may cause damage. If a battery is dropped, do not install the dropped battery into the
sensor. Dispose of dropped battery promptly per local regulations or per the battery manufacturer’s recommendations.
Figure 4. Sensor Battery Replacement
Should we include warn-
ing that batteries must be
replaced at the same time?

Honeywell Sensing and Control 17
User Manual for the
WPS Series Wireless Pressure Sensor
ISSUE 1 50095584
Table 7. Battery Replacement Procedure
Step Action
mWARNING
DO NOT DISASSEMBLE OR ASSEMBLE WHEN AN EXPLOSIVE ATMOSPHERE IS PRESENT
1 On the rear of the WPS Series sensor, Unscrew the four captive screws and remove the cover.
2 Using thumb and forefinger, carefully pry each battery out, lifting first one end, then the other.
Caution! Do not scratch the battery outside covering on the sharp edges of the battery clips. Do not use sharp
tools, knives or screwdrivers.
3 Remove the old batteries and dispose of them promptly according to local regulations or the battery manufacturer’s rec-
ommendations.
4 Orient two new batteries with polarity as shown. Battery polarity is also shown on battery holder.
Press two new batteries into the battery clips, starting on one end, then pressing in the other end.
Caution! Do not scratch the battery outside covering on the sharp edges of the battery clips.
5 Re-install the rear sensor cover and tighten screws to 1,5 Nm [13.2 in-lb].
6 Reset battery life counter (see Section 5.4) using the WDM Interface.
6.3 Replacing Antenna
6.3.1 Tools required
• #1 Phillips Screwdriver
• Torque Screwdriver with #1 bit
, ATTENTION
You must replace your antenna with the same type and gain, that is, elbow, straight, or remote. Changing to a different antenna
type is not permitted by approval agencies..
m CAUTION
Take precautions against electrostatic discharge to prevent damaging the sensor module.

18 Honeywell Sensing and Control
User Manual for the
WPS Series Wireless Pressure Sensor
ISSUE 1 50095584
Figure 5. Antenna Replacement
Table 8. Antenna Replacement Procedure
Step Action
1 Honeywell recommends that the sensor be removed from service and moved to a clean area before servicing.
2 Remove the two screws holding the antenna radome to the sensor housing.
3 Unthread the antenna from the RP-SMA connector.
4 Inspect both antenna and sensor RP-SMA connectors for damage or debris, clean as needed.
5 Thread the new antenna’s connector on to the antenna jack on the sensor housing.
6 Hand tighten antenna connector and tighten snugly with open-end wrench.
Caution! Do not overtighten antenna as it could twist in the housing and damage the antenna cable, or separate it
from the R.F. board.
7 Re-install antenna radome, fastening it with two screws, and tighten screws to 0,8 Nm [7.0 in-lb].
6.4 Software Updates
As required, new software may be uploaded over the air, into the sensor. This procedure may be performed while the sensor is in
service, and physically still connected to its process input. No disassembly of the sensor is required.
Software updating, if required, may be performed in the field, utilizing the WDM Interface. These procedures are described in the
Wireless Device Manager User’s Guide. Software updating will require image files for the specific part number of sensor device, and
are downloadable from the relevant Honeywell support pages.

Sensing and Control
Honeywell
1985 Douglas Drive North
Golden Valley, MN 55422
sensing.honeywell.com
50095584-1-EN IL50 GLO Printed in USA.
February 2014
© 2014 Honeywell International Inc. All rights reserved.
WARRANTY/REMEDY
Honeywell warrants goods of its manufacture as being free of
defective materials and faulty workmanship. Honeywell’s stan-
dard product warranty applies unless agreed to otherwise by
Honeywell in writing; please refer to your order acknowledgement
or consult your local sales office for specific warranty details. If
warranted goods are returned to Honeywell during the period of
coverage, Honeywell will repair or replace, at its option, without
charge those items it finds defective. The foregoing is buyer’s
sole remedy and is in lieu of all other warranties, expressed
or implied, including those of merchantability and tness for
a particular purpose. In no event shall Honeywell be liable for
consequential, special, or indirect damages.
While we provide application assistance personally, through our
literature and the Honeywell web site, it is up to the customer to
determine the suitability of the product in the application.
Specifications may change without notice. The information we
supply is believed to be accurate and reliable as of this printing.
However, we assume no responsibility for its use.
WPS Series Wireless Pressure Sensor ISSUE 1 50095584
SALES AND SERVICE
Honeywell serves its customers through a worldwide network of
sales offices, representatives and distributors. For application
assistance, current specifications, pricing or name of the nearest
Authorized Distributor, contact your local sales office or:
E-mail: info.sc@honeywell.com
Internet: sensing.honeywell.com
Phone and Fax:
Asia Pacific +65 6355-2828
+65 6445-3033 Fax
Europe +44 (0) 1698 481481
+44 (0) 1698 481676 Fax
Latin America +1-305-805-8188
+1-305-883-8257 Fax
USA/Canada +1-800-537-6945
+1-815-235-6847
+1-815-235-6545 Fax