Honeywell Ademco Lynxr Series Setup Guide ManualsLib Makes It Easy To Find Manuals Online!
2014-12-11
: Honeywell Honeywell-Ademco-Lynxr-Series-Setup-Guide-120103 honeywell-ademco-lynxr-series-setup-guide-120103 honeywell pdf
Open the PDF directly: View PDF
.
Page Count: 72

ADEMCO LYNXR Series
Security Systems
LYNXR/LYNXR24 and LYNXR-EN
Installation and Setup Guide
AWAY
OFF
STAY
AUX
456
789
0#
123
K5963V3bx 5/04 Rev. A

–2–
RECOMMENDATIONS FOR PROPER PROTECTION
The Following Recommendations for the Location of Fire and Burglary Detection Devices Help Provide
Proper Coverage for the Protected Premises.
Recommendations for Smoke and Heat Detectors
With regard to the number and placement of smoke/heat detectors, we subscribe to the recommendations
contained in the National Fire Protection Association's (NFPA) Standard #72 noted below.
• Early warning fire detection is best achieved by the installation of fire detection equipment in all rooms and areas of
the household as follows: For minimum protection a smoke detector should be installed outside of each separate sleeping
area, and on each additional floor of a multi-floor family living unit, including basements. The installation of smoke
detectors in kitchens, attics (finished or unfinished), or in garages is not normally recommended.
• For additional protection the NFPA recommends that you install heat or smoke detectors in the living room, dining
room, bedroom(s), kitchen, hallway(s), attic, furnace room, utility and storage rooms, basements and attached garages.
In addition, we recommend the following:
• Install a smoke detector inside every bedroom where a smoker sleeps.
• Install a smoke detector inside every bedroom where someone sleeps with the door partly or completely closed. Smoke
could be blocked by the closed door. Also, an alarm in the hallway outside may not wake up the sleeper if the door is
closed.
• Install a smoke detector inside bedrooms where electrical appliances (such as portable heaters, air conditioners or
humidifiers) are used.
• Install a smoke detector at both ends of a hallway if the hallway is more than 40 feet (12 meters) long.
• Install smoke detectors in any room where an alarm control is located, or in any room where alarm control connections
to an AC source or phone lines are made. If detectors are not so located, a fire within the room could prevent the control
from reporting a fire or an intrusion.
THIS CONTROL COMPLIES WITH NFPA REQUIREMENTS FOR TEMPORAL PULSE
SOUNDING OF FIRE NOTIFICATION APPLIANCES.
DINING KITCHEN
BEDROOM
BEDROOM
.
Smoke Detectors for Minimum Protection
Smoke Detectors for Additional Protection
Heat-Activated Detectors
BEDROOMBEDROOM
BEDROOM
BEDROOM
LIVING
ROOM
TV ROOM
DINING
LIVING ROOM
LIVING ROOM
BASEMENT
BEDROOMBEDROOM
BEDROOM
CLOSED
DOOR
GARAGE
KTCHN
KITCHEN
TO
BEDROOM
01000-002-V0
Recommendations For Proper Intrusion Protection
• For proper intrusion coverage, sensors should be located at every possible point of entry to a home or premises. This
would include any skylights that may be present, and the upper windows in a multi-level building.
• In addition, we recommend that radio backup be used in a security system. This will ensure that alarm signals can be
sent to the alarm monitoring station in the event that the telephone lines are out of order (alarm signals are normally
sent over the phone lines, if connected to an alarm monitoring station).
–3–
Table of Contents
SYSTEM FEATURES ...............................................................................................................................................4
MOUNTING THE CONTROL..................................................................................................................................5
WIRING CONNECTIONS........................................................................................................................................6
AC POWER AND BACKUP BATTERY...................................................................................................................9
INSTALLING WIRELESS ZONES........................................................................................................................11
MECHANICS OF PROGRAMMING .....................................................................................................................14
ZONE RESPONSE TYPE DEFINITIONS ............................................................................................................15
DATA FIELD DESCRIPTIONS .............................................................................................................................17
✻55 ENABLING THE 5842 WIRLESS DIALER ..................................................................................................25
✻56 ENHANCED ZONE PROGRAMMING MODE .............................................................................................27
✻80 DEVICE PROGRAMMING MENU MODE ...................................................................................................31
✻81 ZONE LIST MENU MODE.............................................................................................................................34
✻83 ENHANCED SEQUENTIAL MODE .............................................................................................................35
✻84 ASSIGN ZONE VOICE DESCRIPTORS .......................................................................................................38
✻85 RECORD CUSTOM VOICE DESCRIPTORS................................................................................................40
VOICE PROMPT PROGRAMMING ......................................................................................................................41
REMOTE PROGRAMMING/CONTROL (DOWNLOADING) .............................................................................45
SYSTEM OPERATION...........................................................................................................................................47
TESTING THE SYSTEM........................................................................................................................................53
SYSTEM COMMUNICATION ...............................................................................................................................54
TROUBLESHOOTING GUIDE .............................................................................................................................56
CONTACTING TECHNICAL SUPPORT..............................................................................................................58
REGULATORY AGENCY STATEMENTS ...........................................................................................................59
SPECIFICATIONS..................................................................................................................................................60
LYNXR/LYNXR24 PROGRAMMING DEFAULT TABLES.................................................................................61
LYNXR-EN PROGRAMMING DEFAULT TABLES ............................................................................................62
INDEX......................................................................................................................................................................65
LIMITATIONS OF THIS SYSTEM STATEMENT...............................................................................................69
WARRANTY ............................................................................................................................................................70
SUMMARY OF CONNECTIONS DIAGRAM .......................................................................................................71

–4–
System Features
U
UU
UL
LL
L
LYNXR and LYNXR-EN are not intended for UL985 Household Fire applications unless a 24-hour backup
battery (P/N LYNXRCHKIT-HC) is installed.
Powerline Carrier Devices are not UL Listed for fire or burglary functions and are intended for home
automation.
The LYNXR-Series controls are self-contained, rechargeable wireless control/communicators that feature easy
installation and usage. A built-in speaker provides voice annunciation of system status along with voice descriptors of
each zone (LYNXR-EN if programmed). The following illustration highlights the main features of this system.
AWAY
OFF
STAY
AUX
456
789
0#
123
ZONES and DEVICES
• 1 hardwire zone
• Up to 24 wireless zones
(5800 Series Transmitters)
• Up to 16 wireless button zones
• Up to 8 Powerline Carrier Devices
• Supports wireless keypads
8 USER CODES
• Installer code
• Master code
• 5 Secondary codes
• Duress code
• 3 Panic functions
OTHER FEATURES
• Exit error feature (detects difference between an
actual alarm and exit alarm caused by leaving a
door open after the exit delay expires)
• Event log stores up to 84 events
• Macro/ 1-button paging
• RF Jam Detection
• Remote phone control
• Compatible with 5842 Wireless Dialer
• Compatible with encrypted (high-security) devices
ALARM OUTPUT
• Built-in sounder
• Piezo output
(30mA max.)
• Bell output
(120mA max.)
• Steady output for
burglary/panic
• Temporal pulse
output for fire alarms
• Long Range
Radio/Alarm audio
verification
PROGRAMMING
• Options stored in EEROM
• Can be uploaded, downloaded or
controlled via IBM-compatible
computer using Compass
downloader software and specified
HAYES modem
• Voice Prompt programming mode
COMMUNICATION
• Ademco Low Speed
• Sescoa/Radionics
• Ademco Express
• Ademco Contact ID
• Paging feature
SYSTEM POWER
• Primary Power: Ademco
1332/1332X10 Plug-in Transformer,
110VAC to 9VAC, 15VA output
(1332CN in Canada)
• Backup battery: Six 1.2V
rechargeable nickel-metal hydride
batteries.
FEATURES
• Real-time Clock display and Fixed-Word display
• Message Center (for user recorded messages)
• Voice announcement of system and zone status
• Voice chime
• Alarm Clock
• Reminder
• X-10 Scheduling
• Latch Key Reports
• Automatic Stay Arming
• Remote Phone Control
• “Follow Me” Reminder and System Announcements
SPECIAL FEATURES
LYNXR24
• 24-hour backup
LYNXR-EN
• Two-way voice communication
• Speaker phone operation

–5–
Mounting the Control
Wall Mounting
The illustration below shows the front assembly separated from the back plate.
!
DO NOT disconnect the ribbon cable from the terminal strip board. Disconnect the cable only from the
front assembly board.
Certain features differ between the LYNXR/LYNXR24 and the LYNXR-EN models. Verify the specific model
being installed prior to programming the system.
DISCONNECT
THIS END ONLY!
01009-003-V0
MXXXX
K5108
RED WIRE
MARKING
16
1
LOCKING TABS
PC BOARD
PART NUMBER
LOCATION
PC BOARD
PART NUMBER
LOCATION
Desktop Mounting
If desired, an optional mounting base (model LYNX-DM, purchased separately) allows the LYNXR-Series controls to be
used on a desktop.
ADD
ESCAPE
DELETE
SELECT
AWAY
OFF
STAY
AUX
01009-004-V1
WIRE ENTRY
KNOCKOUT
(1 of 3)
1. Separate the front assembly from the
back plate by pressing on the two
locking tabs at the top of the unit.
2. Carefully disconnect the ribbon cable
from the front assembly, leaving the
ribbon cable connected to the
terminal block PC board. The back
plate contains the terminal block for
making wiring connections.
3. Mount the back plate to a sturdy wall,
feeding the field wiring through the
appropriate openings in the back
plate.
4. After wiring connections are made,
carefully reconnect the ribbon cable to
the front assembly PC board
connector (properly aligning the red
wire).
5. Before closing the assembly, verify
which LYNXR model is being installed
by checking the model number printed
on the PC Boards. (Example:
SALYNXREN indicates the unit being
installed is a LYNXR-EN.)
6. Snap the front assembly to the back
plate so it is secured by the locking
tabs.
1. Slide the control panel onto the
mounting base locking tabs.
2. Bring all wiring through the bottom of
the mounting base, using one of the
three wire entry locations, before
making connections to the control
panel.
3. Use tie-wraps to secure the wiring to
the built-in wire loops as needed. Use
the two supplied screws to secure the
control panel to the mounting base.

–6–
Wiring Connections
Wiring Overview
The following summarizes the connections required. Refer to the Wiring Connections paragraph and the Summary of
Connections diagram on the inside back cover when making connections.
MXXXX
K5108
01009-005-V0
Wiring Connections
1. Make Earth Ground Connection - The designated earth ground terminal (1) must be terminated in a good earth ground
for the lightning transient protective devices in this product to be effective. The following are examples of good earth
grounds available at most installations:
Metal Cold Water Pipe - Secure a non-corrosive metal strap (copper is recommended) to the pipe that is electrically
connected and secured to which the ground lead.
AC Power Outlet Ground - Available from 3-prong, 120VAC power outlets only. To test the integrity of the ground
terminal, use a three-wire circuit tester with neon lamp indicators, such as the UL Listed Ideal Model 61–035, or
equivalent, available at most electrical supply stores.
a. Connect terminal 1 to a good earth ground.
EARTH GROUND
See Earth Ground paragraph.
PHONE LINES
Use either the plug-in jacks or
the screw terminals.
HARDWIRE ZONE
Supports 1 EOLR supervised zone using either closed
circuit or open circuit sensors.
SOUNDERS
The system includes a built-in sounder in the master keypad. If
desired, an external bell or piezo sounder can be connected.
Bell: Use a 6-14V bell with maximum current drain of 120mA.
Piezo: Use a 6-14V piezo sounder with maximum current drain of
30mA.
This control complies with NFPA requirements for temporal pulse
sounding of fire notification appliances.
Temporal pulse sounding for a fire alarm consists of the following:
3 pulses – pause – 3 pulses – pause – 3 pulses. . .
POWERLINE CARRIER DEVICES
Supports up to 8 Powerline Carrier
Devices for turning on/off lights and
appliances. Requires the use of an
ADEMCO 1332X10 transformer.
AC TRANSFORMER
Use the supplied
ADEMCO 1332X10
9VAC, 15VA Plug-in
Transformer (1332CN in
Canada
)
.
LOCAL SOUNDER DISABLE JUMPER
Remove the shorting jumper (shunt) to disable local
sounder, leaving only the external sounder active.
UL NOTE: Do not remove the shorting jumper (the shunt)
for UL installations.
LONG RANGE RADIO
Compatible with the ALARMNET 7845C and 7720
Devices.
TWO-WAY VOICE
The LYNXR-EN supports the two-wa
y
voice feature/Alarm Audio Verification.
The LYNXR and LYNXR24 require the
installation of the LYNXAVM.

–7–
Wiring Connections
Wiring Connections
2. Make Phone Line Connections - For local or full line
seizure proceed to the appropriate steps below.
Local Seizure
a. Connect the incoming phone line to either the
8-position jack or terminals 2 (TIP) and 3 (RING) on
the Lynx.
b. Connect the handset phone lines to either the RJ11
jack or terminals 4 (TIP) and 5 (RING).
Full Line Seizure: The control must be placed in
series with the incoming phone line. Plugging the
Direct Connect Cord directly into the RJ31X jack, allows
the control to seize the phone line when an alarm
occurs and normal phone line usage by the premises
phones if the plug needs to be removed.
a. Cut the incoming RING and TIP phone lines
(typically red and green, respectively) and connect
them to RJ31X terminals 4 (red) and 5 (green).
b. Connect the premises end of the cut RING and TIP
wires to RJ31X terminals 1 (grey) and 8 (brown)
respectively.
c. Wire the flying leads of a Direct Connect Cord to the
control’s phone terminals as shown in the diagram
or plug into the 8-position jack.
d. Plug the Direct Connect Cord into the RJ31X jack.
RJ31X
1
2
3
45
6
7
8
RING
TIP
INCOMING
PHONE LINE
TO
PREMISES PHONES
TIP RING TIP RING
BROWN
GREY
RED
GREEN
INCOMING
PHONE LINE
TO
PREMISES
PHONES
}
}
GREENRED
GREY BROWN
RING
TIP
DIRECT
CONNECT
CORD
OR
OR
8-POSITION
JACK
01000-008-V0
Full Line Seizure Connections
HARDWIRED ZONE: If the EOLR is not at the end of the loop, the zone will not be properly
supervised, and the system may not respond to an open circuit on the zone.
3. Make Hardwired Zone Connections - Zone 1 is an EOLR supervised zone that supports both open circuit and closed
circuit devices and has a response time of 350msec. Maximum zone resistance: 300 ohms, plus EOLR
Note: The hardwire zone cannot be used as a fire zone.
a. Connect sensors/contacts to the hardwired zone terminals 6 (+) and 7 (–). Refer to the Summary of Connections
diagram.
b. Connect closed circuit devices in series in the high (+) side of the loop. The EOL resistor must be connected in
series with the devices, following the last device.
c. Connect open circuit devices in parallel across the loop. The 2000-ohm EOLR must be connected across the loop
at the last device.
4. Make External Sounder Connections - The control panel supports either a 6-14VDC piezo sounder (30mA max.) or
6-14VDC bell (120mA max.; e.g. ADEMCO WAVE2EX).
a. Connect a piezo sounder to terminals 10 (+) and 11 (–); OR a bell to terminals 11 (–) and 12 (+).
LOCAL SOUNDER DISABLE: The Master Keypad’s built-in piezo sounder can be disabled by
removing the shorting jumper (shunt) on the terminal board. If disabled, however, no sounding
will occur upon AC loss, since the external sounder does not operate when AC power is lost.
U
UU
UL
LL
L
Do not remove shorting jumper (the shunt) for UL installations.
5. Disable Local Sounder Option - If required the Master Keypad’s built-in piezo sounder can be disabled.
a. Remove the shorting jumper (shunt) on the terminal board.
6. Make Powerline Carrier Device Connections - The control panel supports up to 8 Powerline Carrier Devices. If using
these devices, they must be connected to the ADEMCO 1332X10 transformer, as shown in the SUMMARY OF
CONNECTIONS diagram.
a. Connect the com/data/sync/ lines from the ADEMCO 1332X10 transformer to terminals 9, 13, and 14, respectively.
Note: If not using the supplied Ademco connection cable, you may need to reverse the black and yellow wire connections. Refer to the
✻80 Device Programming Menu Mode section for details on programming Powerline Carrier Devices.

–8–
Wiring Connections
INCOMING
PHONE
LINE
TO
HANDSET
PHONE
LINE
WARNING:
TO PREVENT RISK OF SHOCK
DISCONNECT TELEPHONE LINE
AT TELECOM JACK BEFORE
SERVICING THIS UNIT.
LOCAL SOUNDER
DISABLE SHUNT
REMOVE TO
DISABLE
WEEKLY TESTING IS
REQUIRED TO ENSURE
PROPER OPERATION
OF THIS SYSTEM
ALL OUTPUT CIRCUITS ARE POWER LIMITED.
PREMISES
TELEPHONE
2k OHMS
EOLR
1234865 11
710 12 15 16
13 14
PHONE ZONE
AAV / LRR
TRIGGER
(LYNXR/LYNR24)
LRR
TRIGGER
(LYNXR-EN) SOUNDERS PLCD AC
EARTH
GROUND
EARTH
GROUND
HARD
WIRED
ZONE
INCOMING
TELEPHONE
LINE
RING
TIP
RING
TIP ( ) ( ) (+)
(+)( )
(+)
PIEZO
6-14VDC
120mA max.
(e.g. WAVE2EX)
6-14VDC
30mA max.
DATA
OUT
SYNC
IN
POWERLINE
CARRIER DEVICES
RJ11
8
POS
JACK
AC
AC
SYNC
COM
DATA
9
BELL
TRIGGER
SIGNAL
(NEG)
THE LYNX SERIES CONTROLS ARE
EQUIPPED WITH AN INTEGRAL
RECHARGEABLE BATTERY PACK.
LYNXR: P/N LYNXRCHKIT-SC
LYNXR24: P/N LYNXRCHKIT-HC
LYNXR-EN: P/N LYNXRCHKIT-SC
OR
P/N LYNXRCHKIT-HC
01009-009-V0
NOTE
USE ONLY 1332/1332X10 OR 1332CN
TRANSFORMERS PROVIDED
1332/
1332X10/
1332CN
PLUG-IN
TRANSFORMER
9VAC, 15VA
1332X10
ONLY
CONNECTIONS
REPLACE EVERY FOUR YEARS

–9–
AC Power and Backup Battery
The system is powered by a 9VAC, 15VA Plug-in Transformer, ADEMCO 1332/1332X10 (1332CN in
Canada). Refer to the wiring table below for wire gauge and length.
Use only the provided ADEMCO
1332/1332X10 or 1332CN Transformer
Distance from Transformer
to Control
Wire Gauge
Up to 75 feet #20
75 to 150 feet #18
150 to 300 feet #16
Wiring to the AC Transformer must not exceed 300 feet using 16-gauge wire. The voltage reading between
terminals 15 and 16 of the control must not fall below 9.00VAC.
Do not plug the transformer into the AC outlet until after all wiring connections have been made.
Backup battery. In the event of an AC power loss, the system is supported by a long life backup battery that
is supervised for connection and for low voltage conditions. If the battery is missing, or a low battery condition
is detected, a “low battery” message is displayed and a report is sent to the central station. In addition, the
system will beep once every 45 seconds to audibly indicate a low battery condition (press any key to stop the
beeping).
AC Power and Rechargeable Backup Battery
Connecting AC Power and backup battery
1. Connect wires from the 1332/1332X10 (1332CN in
Canada) AC Transformer to terminals 15 and 16 as
shown in the wiring diagram.
2. Remove battery retainer.
3. Peel the backing from tape on the back plate.
4. Insert battery pack into back plate.
5. Install battery retainer.
6. Connect battery connector to receptacle on
terminal block PC board.
7. After all wiring connections have been made, snap
the front assembly to the back plate and plug the
transformer into a 24-hour, 110VAC unswitched
outlet.
Note: Rechargeable batteries may take up to 48-hours to
fully charge. The “LOW BAT” message should clear
within four hours or by entering Test Mode.
01009-007-V0
1
BATTERY
RECEPTACLE
WIRING
TERMINALS
MXXXX
K5108
TAPE
RETAINER
BATTERY
PACK
16
NOTE
LYNXRCHKIT-HC
BATTERY PACK SHOWN
Ensure the cover is snapped closed prior to applying AC power.

–10–
AC Power and Backup Battery
AC Power and Rechargeable Backup Battery
The LYNXR Series is equipped with an integral, replaceable, rechargeable battery pack composed of six (6)
rechargeable 1.2-volt nickel-metal hydride batteries. Select the appropriate battery pack, based on the
installation’s requirement, and install the battery pack.
Model
/
Part Number
Batter
y
Standb
y
Time
Low Batter
y
Notification
LYNXRCHKIT-SC 4-hours (minimum) Approximately 1-hour before battery depletion
LYNXRCHKIT-HC 24-hours (minimum) At least 1-hour before battery depletion
Replacing the Rechargeable Battery
01009-006-V0
LYNXRCHKIT-HC OR LYNXRCHKIT-SC
MXXXX
K5108
RETAINER
BATTERY
RECEPTACLE
BATTERY
CONNECTOR
BATTERY
PACK
TAPE
Ensure the control panel assembly is snapped closed prior to applying AC power.
1. When battery replacement is required, unplug
the transformer from the wall outlet, and open
the control panel cover.
2. Remove the battery retainer and disconnect the
battery pack connector from the receptacle on
the terminal block PC board.
3. Remove the battery pack from the back plate.
4. If required, replace the tape that secures the
battery pack.
5. Install a replacement battery pack (P/N
LYNXRCHKIT-SC or LYNXRCHKIT-HC) into the
back plate.
6. Install the battery retainer.
7. Connect the battery connector to the
receptacle on the terminal block PC board.
8. After the wiring connection has been made,
snap the front assembly to the back plate.
9. Plug the transformer into a 24-hour, 110VAC
unswitched outlet.
10. Rechargeable batteries may take up to 48-
hours to fully charge. The “LOW BAT” message
should clear within four hours or by entering
Test Mode.

–11–
Installing Wireless Zones
General Information
Zones: The control supports up to 24 wireless zones using 5800 Series transmitters, and up to 16
wireless buttons.
Range: The built-in RF receiver can detect signals from wireless transmitters within a nominal
range of 200 feet.
Transmitters: 5800 Series transmitters have built-in serial numbers that must be entered into the
system using the ✻56 or ✻83 interactive mode, or input to the control via the downloader. 5800
Series transmitters (except the 5800RL and 5827, described separately) do not have DIP switches.
Each transmitter's zone number is programmed into the system in ✻56 mode. Some transmitters,
such as the 5816 and 5817, can support more than one "zone" (referred to as loops or inputs). On the
5816, for example, the wire connection terminal block is loop 1,the reed contact is loop 2. Each loop
must be assigned a different zone number.
UL
The 5816 and 5817 Transmitters do not have EOL supervision of their loop wiring. Therefore, for
UL Household Burglary installations, the loop wiring may not exceed 3 feet.
The 5800RL, 5802MN, 5802MN2, 5804, 5804BD, 5804BDV, 5804E, 5804WATCH, 5814, 5816TEMP,
5819, 5819S(WHS & BRS), and 5850(GBD) transmitters are not intended for any UL installations.
For button transmitters (RF "keys") such as the 5804 and 5801, you must assign a unique zone
number to each individual button used on the transmitter. Each button on the transmitter also has
a pre-designated loop or input number, which is automatically displayed.
House Identification
If you are using a 5804BD/5804BDV, or 5827 Wireless Keypad with
the system, you must program a House ID Code (01–31) in field ✻24
to establish proper communication, and the keypad must be set to
the same ID. House ID 00 disables all wireless keypads. An RF
House ID is not necessary for other 5800 Series transmitters; the
entry should be left at “00” (default) in those cases. The 5827 reports
low battery status as zone “00”.
Transmitter Supervision
Except for some transmitters/keypads that may be carried off-
premises (5804, 5804BD, 5804BDV, 5804E, 5804WATCH, and
5827), each transmitter is supervised by a check-in signal that is
sent to the receiver at 70–90 minute intervals. If at least one check-
in is not received from each supervised transmitter within a 12-
hour period, the "missing" transmitter number(s) and "FAULT" will
be displayed. The supervision for a particular transmitter in the
system that may also be carried off the premises (5801, 5802MN)
may be turned off by entering it as a "UR" (unsupervised RF) type,
as described in the ✻56 Enhanced Zone Programming Mode section.
5800 Series transmitters have built-in tamper protection and will
annunciate as a fault condition if covers are removed.
•
•
••
•
•
•
•
•
•
•
•
•
•
•
•
•••
5806/5807/5808 5890 / 5890PI5816
58275804BD/5804BDV
01009-010-V1
123
456
789
0
*#
Transmitter Input Types
Each of the following transmitters has one or more unique factory-assigned input (loop) ID codes.
Each of the inputs requires a programming zone (e.g., a 5804's four inputs require four button zones).
Transmitters can be entered as one of the following types (see transmitter’s instructions for appropriate
input type):
Type Description
"RF" (Supervised RF) Sends periodic check-in signals, as well as fault, restore, and low battery signals. The
transmitter must remain within the receiver's range.
"UR" (Unsupervised RF) Sends all the signals that the "RF" type does, but the control does not supervise the
check-in signals. The transmitter may therefore be carried off-premises.
"BR" (Unsupervised Button RF) These only send fault signals. They do not send low battery signals until they are
activated. The transmitter may be carried off-premises.

–12–
Installing Wireless Zones
Transmitter Battery Life
• Batteries in the wireless transmitters may last from 4–7 years,
depending on the environment, usage, and the specific wireless device
being used. Factors such as humidity, high or low temperatures, as well
as large swings in temperature may all reduce the actual battery life in a
given installation. The wireless system can identify a true low battery
situation, thus allowing the dealer or user of the system time to arrange
a change of battery and maintain protection for that point within the
system.
• Button-type transmitters should be periodically tested for battery life.
The 5801, 5802MN, 5802MN2, 5804, 5804BD, 5804BDV, 5804E, and
5804WATCH button transmitters have replaceable batteries.
Using the Transmitter Sniffer Mode
Use this mode after all transmitters have been entered to check that all
transmitters have been properly programmed.
1. Enter Installer code (4112) + [#] + 3.
ON
OFF
5802MN
5804 /5804E
5801
01009-011-V0
Note: If the communicator is in the process of sending a report to the central station, the system will not go into the Sniffer mode.
If so, wait a few minutes and try again.
2. The keypad will display all zone numbers, which have a non-zero Zone Type (even if serial
numbers were not learned yet). Fault each transmitter in turn, causing each one to send a
signal. As the system receives a signal from each of the transmitters, the zone number of that
transmitter will disappear from the display. The transmitters may be checked upon
installation, or in an installed system.
3. When all transmitters have been checked, exit Sniffer mode. Enter Installer Code (4112) +
OFF.
Notes: (1) Sniffer mode does not automatically expire. You must manually exit (Installer Code + OFF) Sniffer mode to return to normal
operation.
(2) All BR-type units must physically be activated to clear the display, since they do not automatically send check-in signals.
(3) When one button of a transmitter (RF, UR, or BR) is activated, all zones assigned to other buttons on that transmitter are
cleared. This also applies to 5816 and 5817 transmitters that have multiple loops (zones).
(4) Any transmitter that is not “entered” will not turn off its zone number.
Go/No Go Test Mode
Note: Encrypted (high-security) devices must be activated while the system is in Go/No Go Test Mode. Refer to the transmitter’s
installation instructions for complete details.
The Go/No Go tests will verify adequate RF signal strength from the proposed transmitter location,
and allow you to reorient or relocate transmitters if necessary, before mounting the transmitters
permanently.
This mode is similar to the transmitter Test mode, except that the wireless receiver gain is reduced.
This will enable you to make sure that the RF signal from each transmitter is received with
sufficient signal amplitude when the system is in the normal operating mode.
1. Enter Installer Code (4112) + [#] + 8.
2. Once you have placed transmitters in their desired locations and the approximate length of wire
to be run to sensors is connected to the transmitter's screw terminals (if used), fault each
transmitter.
Conducting this test with your hand wrapped around the transmitter will cause inaccurate results.
Note: On button type transmitters that have been programmed to set ARM AWAY, ARM STAY, or DISARM, pressing a button will take the
system out of the Go/No Go Test mode and cause the programmed action.
a. The keypad will beep three times indicating signal reception and will display the appropriate
zone number.
b. If the keypad does not beep, reorient or move the transmitter to another location. Usually a
few inches in either direction is all that is required.
4. If each transmitter produces the proper keypad response when it is faulted, you can then
permanently mount each of the transmitters according to the instructions provided with them.
5. Exit the Go/No Go Test mode by entering: Installer Code (4112) + OFF.

–13–
Installing Wireless Zones
5800 Series Transmitter Loop Numbers (Refer to this information when programming transmitters)
The following illustration shows the compatible transmitters, their associated input types and loop
designations.
LOOP 1
5806/5807/5808/5808LST
ENROLL AS
"RF"
5804WATCH
LOOP 1
5809
ENROLL AS
"RF"
5818
ENROLL AS
"RF"
LOOP 1
LOOP 1
5814
ENROLL AS
"RF"
01009-012-V3
5828V
PROGRAM
HOUSE ID
5827BD
PROGRAM
HOUSE ID
1
4
7
2
5
8
0
3
6
9
#
*
LOOP 1
(MOTION)
5890/5890PI
ENROLL AS
"RF"
LOOP
1
5802 MN
ENROLL AS
"UR" OR "RF"
5804BD/5804BDV
ENROLL AS
"BR"
PROGRAM HOUSE ID
LOOP 4
YOU MUST
ENROLL
THIS BUTTON
LOOP 3
LOOP 1
LOOP 2
•
•
••
•
•
•
•
•
•
•
•
•
•
•
•
•••
5804/5804E
ENROLL AS "BR"
LOOP 1
LOOP 2
LOOP 4
YOU MUST
ENROLL
THIS
BUTTON
OFF
LOOP 3
ON
5816TEMP
ENROLL AS
"RF"
LOOP 1
(TEMP
SENSOR)
5817
ENROLL AS
"RF"
LOOP 2
(AUX.
CENTER)
LOOP 1
(PRIMARY)
LOOP 3
(AUX.
RIGHT)
5816
ENROLL AS
"RF"
LOOP 1
(TERMINALS)
LOOP 2
(REED)
5816MN
ENROLL AS
"RF"
LOOP 1
(TERMINALS)
ALTERNATE
POSITION
FOR LOOP 2
LOOP 2
(REED)
LOOP 3
(TERMINALS)
5819S (WHS & BRS)
ENROLL AS
"RF"
LOOP 1
(INTERNAL
SHOCK
SENSOR
LOOP 2
(REED)
5819
ENROLL AS
"RF"
LOOP 2
(REED)
LOOP 3
(TERMINALS)
LOOP 1
(TERMINALS)
5827
PROGRAM
HOUSE ID
12
3
45
6
78
90
*
#
5800RL
SET
HOUSE ID
5801
ENROLL AS
"UR" OR "RF"
LOOP 3
LOOP 1
LOOP 2
LOOP 4
YOU MUST
ENROLL
THIS
BUTTON
LOOP 1
LOOP 2
LOOP 4
YOU MUST
ENROLL
THIS
BUTTON
LOOP 3
5849
ENROLL AS
"RF"
LOOP 1
(SOUND)
5802 MN2
ENROLL AS
"UR" OR "RF"
LOOP
1
5850 (GBD)
ENROLL AS
"RF"
(Green)
(Red)
(Yellow)
ARMED
READY
Note: Loop 4 must be enrolled on the 5801, 5804, 5804BD, 5804BDV, 5804E and 5804WATCH transmitters, whether or not the loop is used.
UL The 5800RL, 5802MN, 5802MN2, 5804, 5804BD, 5804BDV, 5804E, 5804WATCH, 5814, 5816TEMP, 5819, 5819S(WHS
& BRS), and 5850(GBD) wireless transmitters are not intended for any UL installations.
Setting DIP Switches on the 5800RL and 5827 Transmitter(s)
Set the 5800RL and 5827 Transmitters to the programmed House ID, by using the DIP switches.
(OFF position is indicated by ---)
Notes: (1) The 5827 transmitter cannot be used in conjunction with the ✻58 RF Jam Detection feature.
(2) The 5800RL cannot be used in conjunction with the Auto Arm (scheduled arming) feature.
01000-014-V1
234561
SW-6 SETS
MODE
2-6 SETS HOUSE ID
SW-1 ACTIVATES
MODE SETTING SWITCH DOWN
FOR "OFF"
SHOWN SET FOR HOUSE ID# 12
SWITCH UP FOR "ON"
5800RL DIP SWITCH TABLE
DIP SWITCH POSITIONS DIP SWITCH POSITIONS House
ID 2 3 4 5 6
House
ID 2 3 4 5 6
0 --- --- --- --- --- 16 ON --- --- --- ---
1 --- --- --- --- ON 17 ON --- --- --- ON
2 --- --- --- ON --- 18 ON --- --- ON ---
3 --- --- --- ON ON 19 ON --- --- ON ON
4 --- --- ON --- --- 20 ON --- ON --- ---
5 --- --- ON --- ON 21 ON --- ON --- ON
6 --- --- ON ON --- 22 ON --- ON ON ---
7 --- --- ON ON ON 23 ON --- ON ON ON
8 --- ON --- --- --- 24 ON ON --- --- ---
9 --- ON --- --- ON 25 ON ON --- --- ON
10 --- ON --- ON --- 26 ON ON --- ON ---
11 --- ON --- ON ON 27 ON ON --- ON ON
12 --- ON ON --- --- 28 ON ON ON --- ---
13 --- ON ON --- ON 29 ON ON ON --- ON
14 --- ON ON ON --- 30 ON ON ON ON ---
15 --- ON ON ON ON 31 ON ON ON ON ON
Setting 5800RL DIP Switches
1
2
3
4
5
HOUSE ID
SWITCH UP FOR "ON"
SWITCH DOWN FOR "OFF"
SHOWN SET FOR HOUSE ID# 30 01000-013-VO
5827 WIRELESS KEYPAD DIP SWITCH TABLE
DIP SWITCH POSITIONS DIP SWITCH POSITIONS House
ID 1 2 3 4 5
House
ID 1 2 3 4 5
1 --- --- --- --- ON 17 ON --- --- --- ON
2 --- --- --- ON --- 18 ON --- --- ON ---
3 --- --- --- ON ON 19 ON --- --- ON ON
4 --- --- ON --- --- 20 ON --- ON --- ---
5 --- --- ON --- ON 21 ON --- ON --- ON
6 --- --- ON ON --- 22 ON --- ON ON ---
7 --- --- ON ON ON 23 ON --- ON ON ON
8 --- ON --- --- --- 24 ON ON --- --- ---
9 --- ON --- --- ON 25 ON ON --- --- ON
10 --- ON --- ON --- 26 ON ON --- ON ---
11 --- ON --- ON ON 27 ON ON --- ON ON
12 --- ON ON --- --- 28 ON ON ON --- ---
13 --- ON ON --- ON 29 ON ON ON --- ON
14 --- ON ON ON --- 30 ON ON ON ON ---
15 --- ON ON ON ON 31 ON ON ON ON ON
16 ON --- --- --- ---
Setting 5827 DIP Switches

–14–
Mechanics of Programming
General Programming Information
Programming options are stored in non-removable, electrically erasable, nonvolatile EEROM memory. The
system can be programmed at any time, even at the installer's premises prior to the actual installation.
Simply apply power temporarily to the Control and then program the unit as desired. There are two
programming modes:
• Data field programming (used for setting various system options)
• Interactive menu mode programming (used for programming zone information, programming Powerline Carrier
Devices, and for entering transmitter serial numbers)
The system can also be programmed remotely, using an IBM Personal Computer, a modem, and Compass Downloader
for Windows. See the Remote Programming/Control (Downloading) section.
Note: You may find it convenient to adjust the volume setting before entering the Program Mode. This will allow you to clearly hear the
feedback announcements or system beeps in the Programming Mode, of the system’s built-in speaker. To adjust the volume, press
FUNCTION + VOLUME+ [3] or [6]. Upon exiting the Program Mode, the system will reset the volume to the default value (mid level).
! Certain features differ between the LYNXR/LYNXR24 and the LYNXR-EN models. Verify the specific model being
installed prior to the system programming.
Entering Program Mode - Use one of the following methods to enter Programming Mode:
1. Press both the [✻] and [#] keys at the same time, within 50 seconds after power is applied to the Control or from
exiting Programming mode, OR
2. After power-up, enter the Installer Code (4112) + 800 (This method disabled if Program mode is exited using ✻98.)
to enter Expert Programming mode or Installer Code (4112) + 888 to enter Voice Prompt Programming
mode.
Notes: 1. If a different Installer Code has been programmed, use that code to enter the Programming mode. Once you have entered the
Program mode, data field ✻20 (the first data field in the system) will be displayed and both keypad LEDs will flash.
2. Entering Programming mode may take up to 18 seconds if the 5842 Wireless Dialer has been enabled. The system will display
“ - - “ until the Lynx enters Programming mode.
Programming a Data Field
1. Press [✻] + Field No. (for example, ✻21), followed by the required entry.
2. When you have completely programmed a data field, the keypad will “beep” three times and then automatically
display the next data field in sequence. To go to a different field, press [✻] plus the desired field number.
3. If the number of digits that will be entered in a data field is less than the maximum number of digits available (e.g.
phone number field), enter the desired data, then press [✻] to advance to the next data field.
4. If a nonexistent field has been entered, the keypad will display “EE”. Simply re-enter [✻] plus a valid field number.
To view a data field without making changes: Enter [#] + Field No. Data will be displayed for that field.
To delete an entry in a field: Enter [✻] + Field No. + [✻]. (Applies only to fields ✻40–✻44, ✻88 and ✻94).
Interactive Mode Programming (✻56, ✻80, ✻81, ✻83, ✻84, ✻85)
Press [✻] + interactive mode No. (for example, ✻56). The keypad will display the first of a series of prompts.
A detailed procedure (with displays of prompts) is provided in later sections of this manual.
Interactive Mode Used to Program
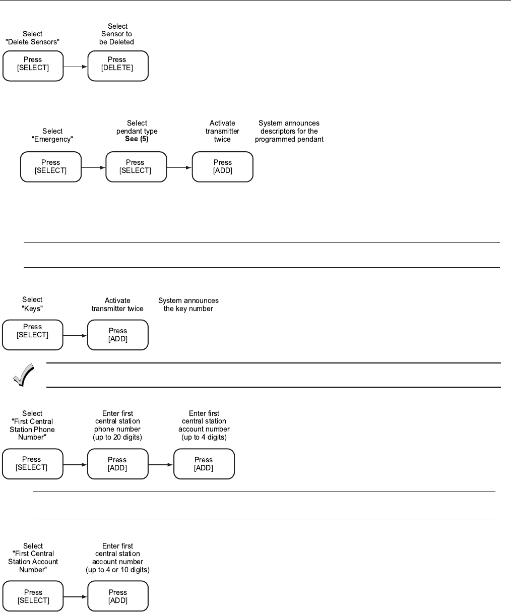
✻56 Enhanced Zone Programming Mode Zone characteristics, report codes, and serial numbers
✻80 Device Programming Menu Mode Powerline Carrier Devices
✻81 Zone List Menu Mode Zone Lists for powerline carrier activation
✻83 Enhanced Sequential Mode 5800 Series transmitter serial numbers
✻84 Assign Zone Voice Descriptors Voice descriptors for each zone
✻85 Record Custom Voice Descriptors Up to 5 custom voice descriptors for zones
Loading Factory Defaults
To load the factory defaults, enter the Programming mode, press ✻97, then press number 1, 2, 3, or 4 to select from
default tables 1-4 at the back of this manual, or press “0” if you are not selecting a default table.
! If a default table is loaded, any data that has already been programmed into the system will be changed according to
the default table selected!
✻96 resets all subscriber account numbers and CSID in preparation for an initial download.
Exiting Program Mode
✻98 inhibits re-entry into the Expert or Voice Prompt Programming modes using the Installer Code.
✻99 allows re-entry into the Expert Program mode using Installer Code (4112) + 800 or into the Voice Prompt
Programming mode using Installer Code (4112) + 888.
Note: After exiting program mode (or upon power-up), the system takes up to a minute to reset. To bypass the reset delay, press [#] + [0].

–15–
Zone Response Type Definitions
General Information
During programming, you must assign a zone type to each zone, which defines the way in which the system
responds to faults in that zone. Zone types are defined below.
Type 00
Zone Not Used
Zone type 00 is used to program a zone that is not used.
Type 02
Entry/Exit Burglary #2
01000-017-V0
Zone type 02 is usually assigned to sensors or contacts on which secondary entry and
exit doors that might be further from the keypad (typically used for a garage, loading
dock, or basement door).
Zone Characteristics:
• Entry delay #2 is programmable from 0-99 seconds (field ✻36).
• Exit delay is independently programmable from 0-99 seconds (field ✻34).
• Secondary entry delay, if armed in the AWAY or STAY mode.
• No entry delay when armed in the STAY NO DELAY or AWAY NO DELAY mode.
• Exit delay begins regardless of the arming mode selected.
01000-018-V0
Type 03
Perimeter
Burglary
Zone type 03 is usually assigned to all sensors or contacts on exterior doors and
windows. Zone Characteristics:
• Instant alarm, when armed in AWAY, STAY, STAY NO DELAY, or AWAY NO
DELAY mode.
Type 04
Interior, Follower
5890 / 5890PI
01000-019-V1
Zone type 04 is usually assigned to a zone covering an entry area (i.e.: foyer, lobby, or
hallway) that one must pass upon entry (after faulting the entry/exit zone) to reach
the keypad. It provides an instant alarm if the entry/exit zone is not violated first,
and protects an area in the event an intruder has hidden on the premises before the
system is armed, or gains access to the premises through an unprotected area.
Zone Characteristics:
• Delayed alarm (using the programmed entry/exit time) if entry/exit (types 01 or
02) or interior-with-delay (type 10) zone is faulted first.
• Instant alarm in all other situations.
• Active when armed in AWAY or AWAY NO DELAY mode.
• Bypassed automatically when armed in STAY or STAY NO DELAY mode.
Type 05
Trouble by Day/
Alarm by Night
Zone type 05 is usually assigned to a zone that contains foil-protected doors or
windows or covers a sensitive area (i.e.: stock room, drug supply room, etc.) It can also
be used on a sensor or contact in an area where immediate notification of an entry is
desired.
Zone Characteristics:
• Instant alarm, when armed in AWAY, STAY, STAY NO DELAY, or AWAY NO
DELAY (night) mode.
• Provides a latched trouble sounding from the keypad and, if desired, a central
station report during the disarmed state (day).
Type 06
24-hour
Silent Alarm
Zone type 06 is usually assigned to a zone containing an Emergency
button (silent emergency).
Zone Characteristics:
• Sends a report to the central station but provides no keypad display or
sounding.
Type 01
Entry/Exit Burglary #1
01000-017-V0
Zone type 01 is usually assigned to sensors or contacts on primary entry and exit
doors.
Zone Characteristics:
• Entry delay #1 is programmable from 0-99 seconds (field ✻35).
• Exit delay is independently programmable from 0-99 seconds (field ✻34).
• Exit and entry delays when armed in AWAY or STAY mode.
• No entry delay when armed in STAY NO DELAY or AWAY NO DELAY mode.
• Exit delay regardless of the arming mode selected.

–16–
Zone Response Type Definitions
Type 07
24-hour
Audible
Alarm
Zone type 07 is usually assigned to a zone containing an Emergency
button (audible emergency).
Zone Characteristics:
• Sends a report to the central station, and provides alarm sounds
externally and at the keypad.
Type 08
24-hour
Auxiliary Alarm
Zone type 08 is usually assigned to a zone containing a button for use
in personal emergencies or to a zone containing monitoring devices
(i.e.: water or temperature sensors, etc.).
Zone Characteristics:
• Sends a report to the central station and provides an alarm sound at
the keypad. (No bell output is provided and there is no keypad
timeout.)
5806/5807/5808
01000-020-V0
Type 09
Supervised
Fire
Zone type 09 can be assigned to any wireless zone used as a
fire zone. This zone type is always active and cannot be
bypassed.
Zone Characteristics:
• Bell output will pulse when this zone type is alarmed.
Type 10
Interior w/Delay
Zone type 10 is bypassed when the panel is armed in the STAY or STA
Y
NO DELAY mode.
Zone Characteristics:
• Entry delay #1 (with programmed entry time) when armed in the
AWAY mode.
• Entry delay begins whenever sensors in this zone are violated,
regardless of whether an entry/exit delay zone was tripped first.
• No entry delay when armed in the AWAY NO DELAY mode.
• Exit delay regardless of the arming mode selected.
Type 20
Arm–Stay
Zone type 20 is a special-purpose zone type used with 5800 Series
wireless pushbutton units.
Zone Characteristics:
• Exit delay regardless of the arming mode selected.
• System is armed in the STAY mode when the zone is activated.
• Zone number is sent to the central station as a user number when
arming or disarming.
Type 21
Arm–Away
Zone type 21 is a special-purpose zone type used with 5800 Series
wireless pushbutton units.
Zone Characteristics:
• System is armed in the AWAY mode when the zone is activated.
• Zone number is sent to the central station as a user number when
arming or disarming.
Type 22
Disarm
Zone type 22 is a special-purpose zone type used with 5800 series
wireless pushbutton.
Zone Characteristics:
• Disarms the system when the zone is activated.
Type 23
No Alarm Response
Zone type 23 can be used on a zone when a Powerline Carrier Device
(e.g., X-10) action is desired, but with no accompanying alarm (e.g.,
front door light).
Type 24
Silent Burglary
Zone type 24 is usually assigned sensors or contacts on exterior doors
and windows where bells and/or sirens are NOT desired.
Zone Characteristics:
• Instant alarm, with NO audible indication when is armed in the
AWAY, STAY, STAY NO DELAY, or AWAY NO DELAY mode.
• Report sent to the central station.
Note: Keypad beeps if the zone is faulted when system is disarmed and Chime
mode is on.

–17–
Data Field Descriptions
Defaults (where applicable) are Indicated in Text.
The following pages list all data fields in this Control (in numerical order). Use the blank programming form
to record the data for this installation. Note that both keypad LEDs flash while in Programming mode.
Note: Entering a number other than the one specified will give unpredictable results.
✻20 Installer Code
Enter 4 digits, 0-9
The Installer Code is used to enter the 4-digit Master Security Code. See
"Master Code" in the System Operation section for procedure.
✻21 Quick Arm Enable
0 = do not allow quick arm
1 = allow quick arm
If enabled, security code is not required to arm the system. The user
simply presses and holds down the AWAY or STAY key to arm.
✻22 Keypad Backlight Timeout
0 = no timeout; always backlight keys
1 = turn backlighting off after inactivity
This option allows the choice of either always backlighting the keypad or
turning the backlighting off after 10 seconds of keypad inactivity.
✻23 Forced Bypass
0 = no forced bypass
1 = provide automatic bypass of all open (faulted)
zones
All zones bypassed by this function will be displayed after the bypass is
initiated.
Note: UL installations: must be 0 (no forced bypass)
✻24 RF House ID Code
00 = disable all wireless keypad usage
01-31 = House ID
The House ID identifies receivers and wireless keypads.
If a 5827 Wireless Keypad or 5804BD/5804BDV Transmitter is to be
used, a House ID Code MUST be entered, and the keypad should be set
to the same ID.
✻25 Powerline Carrier Device (X-10) House ID
0 = A 4 = E 8 = I # + 12 = M
1 = B 5 = F 9 = J # + 13 = N
2 = C 6 = G # + 10 = K # + 14 = O
3 = D 7 = H # + 11 = L # + 15 = P
Powerline Carrier Devices require a House ID. This field identifies this
House ID to the Control. The Powerline Carrier Devices are
programmed in field ✻80.
✻26 Chime by Zone
0 = no (chimes on fault of any entry/exit or perimeter
zone when Chime mode is activated
1 = yes (chimes on fault of those zones assigned to
Zone List 3 when Chime mode on)
This option allows the installer to define the specific zones intended to
chime when faulted while the system is in Chime mode. If enabled, these
zones are defined in zone list 3 (see ✻81 Zone List Menu Mode).
✻27 Real Time Clock Display
0 = do not display the time
1 = display the time
Refer to the User’s Manual for setting the clock time and date.
✻29 Daylight Savings Time Start/End Month
0, 0 = no daylight saving time used
1-12 = start month and end month
Enter # + 10 for 10, # + 11 for 11, and # + 12 for 12.
✻30 Daylight Savings Time Start/End Week
0 = disable 4 = fourth weekend
1 = first weekend of month 5 = last weekend
2 = second weekend 6 = next to last
3 = third weekend 7 = 3rd from last
Enter the appropriate start and end weekend of the month.
✻31 Single Alarm Sounding Per Zone
(per armed period)
0 = no limit on alarm sounding per zone
1 = limit alarm sounding to once per arming period for
a given zone
LYNXR/LYNXR24 - Applies to Long Range Radio Output if “0”
is selected in field ✻91
LYNXR-EN - Applies to Long Range Radio Output if Long Range
Radio is connected to the Trigger Single (Neg.) terminal #8.
UL installations: must be 0 (no limit)
This field applies only to burglary zones (zone response types 1-5, 10),
and affects long range radio reporting but does not affect central station
reporting.
Note: This field applies only to the bell and does not affect keypad
sounds.
✻32 Fire Sounder Timeout
0 = yes, fire sounder timeout after time programmed in
field ✻33
1 = no fire sounder timeout; continue sounding until
manually turned off
This Control complies with NFPA requirements for temporal pulse
sounding of fire notification appliances.
Temporal pulse sounding for a fire alarm consists of the following:
3 pulses – pause – 3 pulses – pause – 3 pulses. . .
✻33 Alarm Bell Timeout
0 = No timeout 2 = 8 min 4 = 16 min
1 = 4 min 3 = 12 min
This field determines whether the external sounder will shut off after
time allowed, or continue until manually turned off.
UL installations: must be set for a minimum of 4 min (option 1)
✻34 Exit Delay
00-99 = exit delay time in seconds
The system will wait the time entered before sounding an alarm if the
exit door is left open after the system has been armed.
UL installations: must be set for a maximum of 60 seconds

–18–
Data Field Descriptions
✻35 Entry Delay 01
00-99 = entry delay time in seconds.
The system will wait the time entered before sounding alarm upon entering
if system is not disarmed. UL installations: must be set for a maximum of
45 seconds
✻36 Entry Delay 02
00-99 = entry delay time in seconds.
The system will wait the time entered before sounding alarm upon
entering. UL installations: must be set for a maximum of 45 seconds
✻37 Audible Exit Warning/Quick Exit
Exit Warning Quick Exit
0 = no exit warning
sound
0 = no quick
exit
1 = provide exit
warning sound
when armed AWAY
1 = allow quick
exit
Exit Warning: Sound consists of slow continuous beeps until last 5 seconds,
when it changes to fast beeps. The warning sound will end at the
termination of exit delay.
Quick Exit: If enabled, user can restart the exit delay time after arming in
STAY mode by entering the user code and pressing the STAY key, or by
pressing the STAY key if Quick Arm is enabled. This avoids having the
user disarm then re-arm the system after allowing someone to enter or exit
✻38 Confirmation of Arming Ding
0 = no ding
1 = confirmation ding after arming system
2 = confirmation ding after arming from RF button or
RF keypad only
Confirmation of arming is provided by a 1/2 second external sounder “ding”
that sounds when closing report is sent, or at the end of exit delay.
If Option 2 is selected the external sounder “ding” occurs immediately after
the system receives the RF transmission.
✻39 Power Up In Previous State
0 = always power up in a disarmed state
1 = assume the system status prior to power-down
When the system powers up armed, an alarm will occur 1 minute after
arming if a zone is faulted, and any bypassed zones will be unbypassed.
Note: If the previous state was armed AWAY or STAY, the system will not
respond to sensor changes for 1 minute, which allows time for sensors such
as PIRs to stabilize. UL installations: must be 1 (power up in previous
state)
DIALER PROGRAMMING (✻40–✻50)
Fields ✻40, ✻41, ✻42: Enter up to the number of digits shown. Enter 0–9, # + 11 for ‘*’; # + 12 for ‘#’; # + 13 for a pause
(2 seconds)
NOTE: Whenever AAV is used, primary (field ✻41) and secondary (field ✻42) phone numbers should be preceded with the call waiting
disable command. Otherwise, there is the possibility of connection of the third party to LYNX during AAV mode.
✻40 PABX Access Code
Enter up to 6 digits if PABX is needed to access an
outside line.
If fewer than 6 digits need to be entered, exit by pressing [✻]. To clear
entries from field, press ✻40✻.
✻41 Primary Phone No.
Enter up to 20 digits.
If fewer than 20 digits entered, exit by pressing [✻]. To clear entries from
field, press ✻41✻.
Note: Backup reporting (8 attempts are made to the secondary phone
number if no kissoff is received after 8 attempts to the primary
number) is automatic only if there is a secondary phone number
(field ✻42).
✻42 Secondary Phone No.
Enter up to 24 digits.
If fewer than 24 digits entered, exit by pressing [✻]. To clear entries from
field, press ✻42✻. See backup reporting note for field ✻41. If using the
paging feature, enter the pager phone number here.
!
All four digits of the Subscriber Account number must be entered in Fields ✻43 and ✻44. If ten digit format is
selected in ✻48 (option 5), all ten digits of the Subscriber Account number must be entered.
Fields ✻43 and ✻44:
Enter [✻] as the fourth digit if a 3-digit account number (for 3+1 dialer reporting format) is used. Enter 0 as the first
digit of a 4-digit account number for Nos. 0000–0999. Enter [✻] as the fifth digit if a 4-digit account number (for 3+1,
CID®) is used. Exit field by pressing [✻] if only 3 digits are used. To clear entries from field, press ✻43✻ or ✻44✻. See
blank Programming Form for examples of account number entries. If using the paging feature, do not enter a leading 0
in the subscriber account number, and do not use digits A-F anywhere in the number. Some paging systems provide
voice mail capability, which is activated by a leading 0 in the message. Enter digits 0–9; # +11=B; # +12=C; # +13=D; #
+14=E; or # +15=F.
✻43 Primary Subs Account No.
Enter a four or ten digit account number.
Enter the primary subscriber account number.
To clear entries from field, press ✻43✻.
✻44 Secondary Subs Account No.
Enter a four or ten digit account number.
Enter the secondary subscriber account number.
To clear entries from field, press ✻44✻.

–19–
Data Field Descriptions
Field 46: Enter up to 24 digits. Do not fill unused spaces. Enter 0-9, #+11 for ‘*’; #+12 for’#’; #+13 for a pause (2 seconds).
✻46 “Follow Me Reminder” Phone Number
Enter up to 24 digits.
This option allows the user to schedule a time driven message. When
activated the system will dial the phone number programmed and deliver a
voice message (custom words 72, 73 and 74). This option is only supported
when the pager or follow me feature is enabled in field ✻49 (option 6-9 or
10-13).
If using the Follow Me Reminder feature, enter the phone number here. If
fewer than 24 digits are entered, exit by pressing [✻]. To clear entries from
the field press ✻46✻.
The telephone message can be terminated (acknowledged) by pressing any
key on the telephone keypad. Pressing any key on the local LYNXR keypad
will terminate (acknowledge) both the follow me and the local reminder
announcements.
Note: The follow me reminder announcement will be terminated if any
other event requires the system to dial out or if and audible alarm
has occurred.
✻47 Phone System Select
Note: For LYNXR/LYNXR24 only options 0, 1, 2, and 3
are applicable. For LYNXR-EN all options apply.
Central Dialing Mode
Station Pulse Tone Pulse Tone
No WATS 0 = No
Speaker
Phone
1 = No
Speaker
Phone
4 = With
Speaker
Phone
5 = With
Speaker
Phone
WATS 2 = No
Speaker
Phone
3 = No
Speaker
Phone
6 = With
Speaker
Phone
7 = With
Speaker
Phone
This option is used to enter the correct type of phone dialing (pulse or tone),
and to select the correct WATS line option for the Central Station. For
LYNXR-EN this option is used to activate the speaker phone option.
Note: If using pulse dialing, you must enter the numbers slowly in order to
allow the pulse dialer time to operate.
✻48 Report Format for Primary/Secondary
Primary Secondary
See choices below See choices below
0 = 3+1; 4+1 ADEMCO Low Speed Standard
1 = 3+1; 4+1 Radionics Standard
2 = 4+2 ADEMCO Low Speed Standard
3 = 4+2 Radionics Standard
5 = ADEMCO Contact ID® Reporting with 10-digit
subscriber account number
6 = 4+2 ADEMCO Express
7 = ADEMCO Contact ID® Reporting with 7-digit
subscriber account number
8 = 3+1; 4+1 ADEMCO Low Speed Expanded
9 = 3+1; 4+1 Radionics Expanded
Enter ✻ as the 4th digit of ✻43 through ✻44, if 3+1 dialer reporting is to be
used. (For an explanation of these formats, see the System Communication
section of this manual.)
Notes: (1) The maximum number of alarm and alarm restore reports
during one armed period is determined by field ✻92.
(2) If Option 5 is selected a 10-digit account number must be
entered in Fields ✻43 or ✻44.
(3) Option 5 or 7 (ADEMCO Contact ID® Reporting) must be
selected for AVM.
(4) Option 5 or 7 (ADEMCO Contact ID® Reporting) must be
selected if installing the 5842 Wireless Dialer.
✻49 Split/Dual Reporting
To Primary To Secondary
0 = All reports None, unless primary
fails, then all
1 = Alarms, Restore, Cancel Others
2 = All except Open/Close, Test Open/Close, Test
3 = Alarms, Restore, Cancel All
4 = All except Open/Close, Test All
5 = All reports All
To Primary To Paging Number
6 = All reports except Open/Close Alarms, Open/Close ‡,
Troubles
7 = All reports Alarms, Troubles
8 = All reports Alarms, Open/Close ‡,
Troubles
9 = All reports except Open/Close Open/Close ‡
To Primary To Follow Me System
Phone Number
10=All reports except Open/Close Alarms, Open/Close ‡,
Troubles
11 = All reports Alarms, Troubles
12=All reports Alarms, Open/Close ‡,
Troubles
13=All reports except Open/Close Open/Close ‡
‡ Will report Users 0, 5-8, and, if using wireless button-type
devices, will report the zone number of the arm or disarm
button 26-33. All other zones and users are not reported.
This field is used to select a reporting option as follows:
Enter: 0 - 5 when reporting to telephone receivers.
6 - 9 when reporting to a pager is desired.
10 - 13 when reporting to an auxiliary telephone receiver.
Pager Report Format
Options 6-9 send reports to the primary phone number, in a format defined
in Field ✻48, and send reports to a pager, which has its phone number
entered as the secondary phone number in Field ✻42. The pager report is a
7-digit code, with optional 16-digit prefix, in the following format:
AAAAAAAAAAAAAAAA-EEE–00NN where:
AAA = Optional 16 digits for PIN number, etc. See Field ✻88 for full
description of these characters.
EEE = 3-digit Event Code as follows:
911 = Alarm (NN = zone number)
101 = Open, system disarmed (NN = user no.)
102 = Close, system armed (NN = user no.)
811 = Trouble (NN = zone no.)
00 = Always displayed before 2-digit user/zone no.
NN = 2-digit user number or zone number, depending on the type of
event (EEE) that occurred. NN=00 indicates AC loss, system low
battery, or low battery in 5827.
Follow Me System Report Format
Options 10-13 send reports to the primary phone number, in a format
defined in Field ✻48, and sends voice message to the secondary phone
number entered in Field ✻42.
The message is a repeatable system status announcement. If the manual
paging option has been programmed in Field ✻87, the message will repeat
“system, system…..”.
The message can be terminated by pressing any key on the telephone
keypad.

–20–
Data Field Descriptions
✻50 15-Second Dialer Delay (Burglary)
0 = no dialer delay
1 = provide 15-second delay of burglary alarm report
when armed away
If enabled, provides communication delay to the central station and allows
the subscriber time to avoid a false alarm transmission. Delay does not
apply to zone type 6, 7, 8, and 9 alarms, which are always sent as soon as
they occur. UL installations: must be 0 (no delay)
✻51 Periodic Test Report
0 = no test report 2 = weekly
1 = once every 24 hrs 3 = once every 30 days
Test report code entered in field ✻64 is sent.
✻52 First test Report Offset
0 = 24 hrs after exit program mode or download
1 = 6 hours after exit program mode or download
2 = 12 hrs after exit program mode or download
3 = 18 hrs after exit program mode or download
This is the time to first report from programming or downloading.
✻53 Sescoa/Radionics Select
0 = Radionics (0–9, B–F reporting)
1 = SESCOA (0–9 only reporting)
Select 0 for all other formats.
✻54 Lack of Usage Notification
0 = Disabled 4 = 90 days
1 = 1 day 5 = 180 days
2 = 7 days 6 = 365 days
3 = 27 days
Note: There will be no local annunciation indicating that
this report has been sent to the Central Station.
If enabled, notifies the central station if an end user is not operating their
security system by sending a System Inactivity report 654. The report will
be sent only to the Primary phone number and only if Contact ID® format
was selected.
Note: The report will follow the ✻49 = 0 rules, no matter which selection
was made in ✻49.
✻58 RF Jam Detection
0 = no jam detection
1 = RF jam detection with event logging, but no
central station report
2 = RF jam detection with event logging and with
central station report (if trouble/restore report is
enabled in fields ✻60, ✻71)
For Event Logging, Option 2 must be selected.
If the control detects an RF jam condition, a “FAULT” message appears for
zone 90. The Contact ID® code for RF Jam is 344.
Note: This feature cannot be used in conjunction with the 5827 wireless
keypad.
SYSTEM STATUS AND RESTORE REPORT CODES PROGRAMMING (✻59 – ✻76, & ✻89)
Program Report Codes using the interactive ✻56 Enhanced Zone Programming Mode, or codes can be entered in data
fields ✻59-✻76, ✻89. The following is a set of guidelines when programming report codes. The actual report code digits
that you enter depend upon the particular installation, and should be in agreement with you and the central station
office receiving the signals.
With a 3+1 or 4+1 Standard Format: Enter a code in the first box: 1–9, A, B, C, D, E, or F. Enter "#+10" for A
(reports a “0” on some receivers), "#+11" for B, "#+12" for C, "#+13" for D, "#+14" for E, "#+15" for F. Entering "0" in the
first box will disable a report. Entering "0" in the second box results in automatic advance to the next field.
With an Expanded or 4+2 Format: Enter codes in both boxes (1st and 2nd digits) for 1–9, or A–F, as described above.
Entering "0" in the first box will disable a report. Entering "0" in the second box will eliminate the expanded message for
that report.
With ADEMCO Contact ID® Reporting: Enter a digit in the first box to enable the zone to report. Use a different
digit for each zone until you have used up available digits. If the number of zones exceeds the number of available
digits, begin with digit 1 again. This is an "enabling" code only and is not the actual code sent to the central station
office. Entries in the second boxes will be ignored. For system status (non-alarm) codes, enter a “1” in the first box for all
the system conditions you want to send to the central station. A "0" in the first box disables the report.

–21–
Data Field Descriptions
SYSTEM STATUS REPORT CODES (✻59–✻68)
✻59 Exit Error Report Code
(See notes above)
If the system is armed and an entry/exit or interior zone is still open
after the exit delay time has expired, an alarm will sound at the
keypad and external sounder. If the system is disarmed before the
end of the entry delay that immediately follows, the alarm sounding
will stop and no message will be sent to the central station. The
keypad will display “CA (CANCELED ALARM).”
If the system is not disarmed before the end of the entry delay
mentioned above, and an entry/exit or interior zone is still open, an
“exit alarm” message will be sent to the central station if an Exit
Error report code is selected in this field. The keypad will display
“EA (EXIT ALARM),” and the alarm sounding will continue until
the system is disarmed (or timeout occurs).
An Exit Alarm condition will also result if a fault occurs in an exit or
interior zone within 2 minutes following the end of the exit delay,
and an “Exit Alarm” message will be sent to the central station.
If Contact ID® format has been programmed, the message will
contain the zone number and error code 374 (Trouble–Exit Error). If
4+2 format is used, the digit entered in this field will be sent
followed by the second digit of the programmed alarm code for that
zone. If 3+1 or 4+1 format is used, only the digit entered in this field
will be sent. This message will go to the primary phone no. Under
any of these conditions, no restore message will be sent.
If “0” is entered in this field, no special message will be sent, only
the regular alarm and alarm restore code for the zone.
✻60
Trouble Report Code
(See notes above)
This will be sent if a zone goes into trouble.
✻61
Bypass Report Code
(See notes above)
This will be sent when a zone is manually bypassed.
✻62
AC Loss Report Code
(See notes above)
Timing of this report is random with up to a 4-hour delay. If AC
restores before the report goes out, there is no AC restore report.
✻63 Low Battery Report Code
(See notes above)
This will be sent when a low battery condition exists in the system’s
standby battery.
✻64 Test Report Code
(See notes above)
This is sent periodically to test that the communicator and phone
lines are operational (frequency of report is selected in field ✻51).
✻65 Open Report Code
(See notes above)
This is sent upon disarming of the system. 2nd digit = user number,
if expanded or 4+2 reporting is selected.
✻66 Arm AWAY/STAY Report Code
(See notes above)
This option allows for independent programming of AWAY and
STAY reports. 2nd digit of report is user number if expanded or 4+2
reporting is selected.
NOTE: OPEN reports are not sent if the associated closing report is
not enabled.
✻67 RF transmitter Low Batt. Report Code
(See notes above)
This is sent in the event that a wireless transmitter low battery
condition exists.
✻68 Cancel Report Code
(See notes above)
This is sent upon disarming of the system after an alarm condition
was reported.
RESTORE REPORT CODES (✻70–✻76)
✻70 Alarm Restore Report Code, 1st Digit
(See notes above)
Sent when the zone that caused an alarm is restored to its non-
faulted condition. 2nd digit is automatically sent as the 2nd digit of
the zone alarm report code programmed in field ✻56, if expanded or
4+2 reporting is selected.
✻71 Trouble Restore Report Code
(See notes above)
Sent when a trouble in a zone is restored.
✻72 Bypass Restore Report Code
(See notes above)
Sent when a zone that has been bypassed is unbypassed.
✻73 AC Restore Report Code
(See notes above)
Sent when AC power has been restored after an AC power outage.
✻74 Low Battery Restore Report Code
(See notes above)
Sent when a system low battery condition is restored to normal.

–22–
Data Field Descriptions
RESTORE REPORT CODES (✻70–✻76) Continued
✻75 RF Transmitter Low Batt. Restore Code
(See notes above)
Sent when a transmitter that previously sent in a “low battery” message
has sent a message indicating it no longer has a low battery condition.
✻76 Test Restore Report Code
(See notes above)
Sent when the test mode is exited. A restore code entered here will cause
a restore message to be sent when Test mode is exited.
✻87 AUX Function/1-Button Paging
0 = Aux key performs defined function (macro)
1 = Aux key sends predefined message to pager or a
voice message to Follow Me system phone
number
If “0” is entered, user can define a macro function for the AUX key. See
user manual for description of the use of this key.
If “1” is entered, you must also select an option in field ✻49. The options
are 6-9 for the pager or 10-13 for the follow me system announcement.
The actual pager message is 999-9999. Note that the hyphen may not be
displayed, depending on the pager service. The manual follow me system
announcement is a repeatable “System, System…..”.
Note: A macro cannot be run from the Test mode.
✻88 Pager Characters
Enter up to 16 digits that will appear in front of the 7-
digit pager message.
Enter [#] + [11] for “*”
Enter [#] + [12] for “#”
Enter [#] + [13] for 2-second pause
NOTES: Verify that the pager supports [*] and [#]
characters before using them. Some pagers
require an additional delay [pause] in order to
receive the entire message.
If entered, these digits will appear in front of the 7-digit pager message
sent by the control (either upon a system event or upon pressing the AUX
key [if programmed for paging]), and during latch key report (if enabled
during scheduling). These digits can consist of a PIN number, account
number, pauses or special digits needed by the pager (these types of
characters are not displayed), or any other characters the user chooses
that will be displayed (eg., using a character code to distinguish between
control panel messages and other pager messages).
You do not need to fill all 16 digits. Press [✻] + next field number to exit
the field. To clear the field, press ✻88✻.
See field ✻87 to select the AUX key Paging feature. See field ✻49, which
must have an option 6-9 selected to enable paging messages, for
description of the pager message.
✻89 Event Log 80% Full Report Code
(See notes above)
If an Event Logging selection is made in field ✻90, a message can be sent
to the central station receiver when the log is 80% full. If the log becomes
full, a new message will overwrite the oldest message in the log.
Note: All control and readout from the log, aside from the selection made
by the installer in field ✻90, is accomplished via the downloader.
✻90 Event Logging Options
0 = No event logging
1 = log Alarm/Alarm Restore
2 = log Trouble/Trouble Restore
4 = log Bypass/Bypass Restore
8 = log Open/Close
x = log combination of events (add value of entries)
Example: To select “Alarm/Alarm Restore” and “Open/Close,” enter 9 (1 +
8); to select all events, enter #15.
Default “3” = alarm/alarm restore (1) plus trouble/trouble restore (2).
The system has the ability to record various events in a history log (84-
event capacity). The types of events to be logged can be selected as
indicated. At any time, the downloader operator can then upload the log
and view or print out all or selected categories of the log. The log can also
be cleared by the download operator.
The display/printout at the central station will show the date, time, event,
and description of the occurrences.
Note: System messages are logged when any non-zero selection is made.

–23–
Data Field Descriptions
! The features programmed in Field ✻91 differ between LYNXR models. Ensure you use the correct option
for the model you are installing!
✻91 LYNXR/LYNXR24
Long Range Radio/Alarm Audio
Verification (AAV) Trigger/Remote Phone
Control
0 = long range radio trigger only
1 = AAV and remote phone control
2 = long range radio trigger and remote phone control
4 = AAV only
Notes: For UL installations Alarm Audio Verification
cannot be used. Alarm Audio Verification will only
function when Contact ID® is selected.
For LYNXR/LYNXR24, this option is used to enable the Long Range
Radio, Alarm Audio Verification and/or Remote Phone Control options.
If Long Range Radio (0) is selected, trigger output (terminal screw #8)
will generate a steady signal for burglary alarm (a single 3 to 4-second
pulse for all types of silent alarms) or a temporal signal for fire alarm.
(Refer to Long Range Radio Installation Instructions for appropriate
wiring.) Alarm Audio Verification requires the installation of the
LYNX-AVM. (Refer to LYNX-AVM Installation Instructions)
Notes: (1) If Long Range Radio is being connected, Alarm Audio
Verification cannot be used.
(2) In order to activate the remote phone control feature and
defeat an answering machine, ensure that the correct ring
detection count (“15”) has been programmed in field ✻95.
(3) Remote phone session will be terminated if a report must
be sent.
(4) A Long Range Radio cannot be connected f AAV is selected.
(5) Alarm Audio Verification will only function when Contact
ID® is selected and cannot be used for UL installations.
(6) If an alarm will be reported to primary and secondary
phone numbers, AAV can only function via the secondary
number.
(7) If an alarm will be reported to a pager (6-8 in field ✻49), or
to follow me phone number (10-12 in field ✻49) AAV
cannot be used.
LYNXR-EN
Alarm Audio Verification (AAV)/Remote
Phone Control
0 = none
1 = AAV and remote phone control
2 = remote phone control only
4 = AAV only
Notes: (1) For UL installations alarm audio verification cannot
be used. Alarm Audio Verification will only function
when Contact ID® is selected.
(2) AAV and Remote Phone Control features can only
be used if the central station or remote phone
supports DTMF commands.
(3) No programming is required if connecting an
ALARMNET 7845C device because the option is
always enabled.
For LYNXR-EN, this option is used to enable the Audio Alarm
Verification and/or the Remote Phone Control features.
Notes: (1) In order to activate the Remote Phone Control feature and
defeat an answering machine, ensure that the correct ring
detection count (“15”) has been programmed in field ✻95.
(2) Remote phone session will be terminated if a report must
be sent.
(3) Alarm Audio Verification will only function when Contact
ID® is selected. AAV cannot be used for UL installations.
(4) If an alarm will be reported to primary and secondary
phone numbers, AAV can only function via the secondary
number.
(5) If an alarm will be reported to a pager (6-8 in field ✻49), or
to follow me phone number (10-12 in field ✻49) AAV
cannot be used.
✻92 Number of Reports In Armed Period
0 = reports limited to a total of 10
1 = unlimited number of reports
This option can be used to limit the number of messages (alarm &
alarm restore reports) sent to the central station in an armed period.
UL installations: must be 1 (unlimited reports)
✻93 Flexible Callback
0 = no flexible callback
1 = last digit flexible
2 = last 2 digits flexible
3 = last 3 digits flexible
If enabled, the control will ignore the last 1, 2, or 3 digits of the
programmed callback number (field ✻94) during a single download
session. This allows the download operator to temporarily change the
callback phone number by the number of digits selected, which allows
the control to call back similar, but different numbers during a single
session. For example, if downloading to a large number of controls, the
operator can command the controls to call back phone numbers 555-
1111, 555-1112, 555-1113, etc., thus spreading the communications
among several computers.
DOWNLOAD INFORMATION (✻94, ✻95)
✻94 Download Call Back Phone Number
Enter up to 20 digits as follows: 0–9, # +11 for “*”, # +
12 for “#”, # + 13 for a pause.
This is the phone number the control will use to call back the
downloading computer.
Do not fill unused spaces. End field by pressing ✻. To clear entries
from field, press ✻94✻.
✻95 Ring Detection Count For Downloading/
Remote Phone Control
0 = disable station initiated download and remote
phone
1-14 = number of rings before control picks up phone
line
15 = defeat answering machine
Enter “15” to select defeat answering machine mode. If an answering
machine is on the premises, you need to dial the premises and hang up
on the first ring. Wait at least five (5) seconds (but no more than 22
seconds) and dial the premises phone number again. The control will
pick up and announce “SYSTEM ENTER CODE” every three seconds.
Note: To enter a number higher than 9 you must first press the [#] key.

–24–
Data Field Descriptions
Other Programming Commands
✻55 ENABLING THE WIRELESS DIALER
Interactive menu mode used for enabling the 5842 Wireless Dialer. Refer to the ✻55 Enabling the
Wireless Dialer Mode section for procedure.
✻56 ENHANCED ZONE PROGRAMMING MODE
Interactive menu mode used for programming zone attributes and report codes. Refer to the ✻56
Enhanced Zone Programming Mode section for procedure.
✻80 DEVICE PROGRAMMING MENU MODE
Interactive menu mode for programming Powerline Carrier Devices. Refer to the ✻80 Device
Programming Menu Mode section for detailed procedure.
✻81 ZONE LISTS FOR MENU MODE
Interactive menu mode for programming zone lists for Powerline Carrier Devices. Refer to the ✻81
Zone List Menu Mode section for detailed procedure.
✻83 ENHANCED SEQUENTIAL MODE
Interactive menu mode used to enter RF transmitter serial numbers. Refer to the ✻83 Enhanced
Sequential Mode section for detailed procedure.
✻84 ASSIGN ZONE VOICE DESCRIPTORS
Interactive menu mode used to assign descriptors to each zone. These descriptors will be announced
whenever the system announces an event involving a zone.
✻85 RECORD CUSTOM VOICE DESCRIPTORS
Interactive menu mode used to record custom descriptors for use with each zone.
✻96 INITIALIZE DOWNLOAD ID AND SUBSCRIBER ACCT. NO. FOR
DOWNLOADING
Pressing
✻96 initializes the system for downloading.
✻97 SET ALL PROGRAM FIELDS TO 1 OF 4 SETS OF DEFAULT VALUES
See Default Tables at the end of this manual.
✻98 EXITS PROGRAMMING MODE
Prevents re-entry by: Installer Code + 8 + 0 + 0; allows re-entry only by Power-up, then [✻] and [#].
✻99 EXITS PROGRAMMING MODE
Allows re-entry to program mode by: Installer Code + 8 + 0 + 0; or by Power-up, then [✻] and [#].

–25–
✻55 Enabling the 5842 Wireless Dialer
This is an interactive menu mode that is used to enable and program the 5842 Wireless Dialer. When
enabled, the 5842 will interface with the Lynx Control and serve as the system’s primary dialer. The 5842
receives and acknowledges RF messages from the control’s transceiver and, in response, sends reports to the
central station via the dialer. It also sends acknowledgements, supervisory and tamper RF transmissions to
the control. If the wireless dialer has tried unsuccessfully to send a report, the Lynx will attempt to report to
the Central Station via the on-board dialer (if it has been programmed for back-up reporting). The Back-up
reporting option must be selected for Follow-me, Pager and AAV operation (refer to field *49).
LYNX must be connected to the telephone line, if using the Back-up reporting option.
Wireless Dialer Setup
If the wireless dialer is enabled in Field ✻55, Lynx automatically sends the setup information to the wireless
dialer immediately after exiting the programming mode. Lynx will confirm that the 5842 wireless dialer has
successfully received the setup information by generating three beeps. If the setup information has not been
successfully received by the wireless dialer the Lynx will generate a single beep once per minute and “Fault
Zone 93” will be displayed. To prepare the dialer for setup refer to the Installation Instructions provided
with the 5842 Wireless Dialer.
Note: 1. It takes about 95 seconds for Lynx to transmit the setup information after power has been applied to the
control.
2. Entering Programming mode may take up to 18 seconds if the 5842 Wireless Dialer has been enabled. The
system will display “ - - “ until the Lynx enters Programming mode.
You must refer to these instructions or to the Programming Guide while programming the system because the keypad display
does not show prompt titles. Instead, prompts are indicated by a number/letter combination.
The prompts for ✻55 are as follows:
Ed Enable Dialer ....................................... for enabling the 5842 wireless dialer.
Er Enable Trouble/Supervisory Reports . for defining wireless dialer response to events.*
Ln Response to Phone Line Failure ......... for defining console sounder response (trouble/alarm) to a
phone line cut.
Eb Enable Back-up Reporting .................. for enabling the Lynx as a backup dialer.
*The Contact ID® Event Codes for the reports associated with the 5842 wireless dialer include the following:
145 Wireless Dialer Tamper (Alarm)
338 Wireless Dialer Low Battery
341 Wireless Dialer Tamper (Trouble)
342 Wireless Dialer AC Loss (if supported by the 5842 Wireless Dialer being installed)
351 Wireless Dialer Phone Line Cut (if supported by the 5842 Wireless Dialer being installed)
355 (Zone 93) Wireless Dialer Loss of RF Supervision
355 (Zone 000) Interruption of RF Link reported by the 5842 Wireless Dialer
For additional information refer to the Contact ID® Event Codes table.

–26–
✻55 Enabling the 5842 Wireless Dialer
While in Program mode, press ✻55 to enter Wireless Dialer Programming Feature.
The following explains the ✻55 prompts in detail. The left two columns identify the prompts and list the
available entries for each. The right-most column provides a further explanation of the entries.
Note: You may find it convenient to adjust the volume setting before entering the Programming Mode. This will allow you to clearly
hear feedback announcements or system beeps.
Ed
Enable the wireless dialer
[✻] = continue
0 = disable
1 = enable
Enter [1] to enable the 5842 Wireless dialer. Press [✻] to advance to next
field.
Enter [0] to exit mode. The prompt “55” blinks, indicating the mode is
inactive. Press [✻] + any field number to go to that field.
Er
Enable trouble reports
[✻] = continue
[#] = return to previous prompt
0 = disable
1 = enable
If selected, the following 5842 trouble reports will be enabled:
• Loss of RF link with 5842 Wireless Dialer
• Tamper at 5842
• Low Battery at 5842
• AC loss at 5842 (if supported by the specific wireless dialer being
installed)
• Line Cut at 5842 (if supported by the specific wireless dialer being
installed)
Enter [1] to enable 5842 Wireless Dialer trouble reports. Press [✻] to
advance to next field or [#} to return to the previous prompt.
Ln
Response to phone line tamper
[✻] = continue
[#] = return to previous prompt
0 = enable trouble sounder
1 = enable alarm sounder
Select the Lynx response to detection of a line cut at the 5842 Wireless
Dialer.
If the trouble sounder is enabled the system will sound a trouble event any
time the 5842 phone line is cut.
If the alarm sounder is enabled the system will a trouble by day or an
alarm at night in the event that the 5842 phone line is cut.
Enter [1] to select alarm or [0] to select trouble in the event of a 5842 line
cut. Press [✻] to advance to next field or [#} to return to the previous
prompt.
Note: If an X-10 device has been programmed to ZT05 or ZT07 and
*55 has been enabled, the device response will be dependent upon
the selection made in *55 Field "Ln".
Eb
Enable back-up reporting
[✻] = continue
[#] = return to previous prompt
0 = disable
1 = enable
Allows Lynx to do back-up reporting for the 5842 wireless dialer. Enter [1]
to enable back-up reporting. Refer to the 5842 Wireless Dialer Installation
guide for additional information.
Enter [0] to disable back-up reporting. Enter [#} to return to the previous
prompt.
Note: Lynx must be connected to the premises phone line via the 5842
Wireless Dialer.

–27–
✻56 Enhanced Zone Programming Mode
This is an interactive menu mode that is used to program zone numbers, zone types, alarm and report codes,
and to identify the type of loop input device. This mode can also be used for entering 5800 Series transmitter
serial numbers.
Note: There are two methods for entering transmitter serial numbers. The first method is by using ✻56 Enhanced Zone Programming mode
(described below). The second method is by using ✻83 Enhanced Sequential Mode. Note that the ✻83 Enhanced Sequential Mode
requires that all zone information first be entered using ✻56 Enhanced Zone Programming mode.
You must refer to these instructions or to the Program Form while programming the system because the
keypad display does not show prompt titles. Instead, prompts are indicated by a number/letter combination.
The prompts for ✻56 are as follows:
A 01 Zone Number ----------------------- for entering the zone number
b Zone Type---------------------------- for entering zone type
C Report Code ------------------------- for entering the zone’s report code
d Input Type--------------------------- for entering the transmitter’s input type
E Loop Number ----------------------- for entering the transmitter loop number
F Delete Serial Number? ---------- for deleting existing serial number
1A Enroll Mode?------------------------ selects serial number enroll mode
1b Serial Number --------------------- for entering transmitter’s serial number
1C Voice Descriptor? ------------------ selects voice descriptor mode
1d Descriptor 1 ------------------------- for entering first descriptor word
1E Descriptor 2 ------------------------- for entering second descriptor word
1F Descriptor 3 ------------------------- for entering third descriptor word

–28–
✻56 Enhanced Zone Programming Mode
While in Program mode, press ✻56 to enter Zone Programming Menu Mode.
Refer to the zone assignment table for ✻56 on the separate programming form.
The following explains the ✻56 prompts in detail. The left two columns identify the prompts and list the
available entries for each. The right-most column provides a further explanation of the entries.
Note: You may find it convenient to adjust the volume setting before entering the Programming Mode. This will allow you to clearly hear
feedback announcements or system beeps.
A 0I
Zone number
01-41, 95, 96, 99 = Zone number
[✻] = continue
00 = exit Zone Programming mode
Enter the 2-digit zone number to be programmed and the Voice Descriptor
for the selected zone number will be announced, if it is programmed. Press
[✻] to advance.
• Zone 01 = hardwire
• Zones 02-25 = RF zones (only)
• Zones 26-41 = Button zones (only)
• Zone 92 = Duress
• Zones 95, 96, 99 = Panic zones
Pressing 00 exits mode, upon which the prompt “56” blinks, indicating the
mode is inactive. Press [✻] + any field number to go to that field.
b zt
Zone type
00-24 = zone type
[✻] = continue
[#] = return to previous prompt
Note: If 00 is accepted as a zone type, save the 00
zone type and advance to the confirm delete
prompt (F).
Each zone must be assigned to a zone type, which defines the way in
which the system responds to faults in that zone. Enter the 2-digit zone
type for this zone as follows:
00 = Not Used 08 = 24 Hr Aux
01 = Entry/Exit #1 09 = Fire without verify
02 = Entry/Exit #2 10 = Interior w/Delay
03 = Perimeter 20 = Arm–Stay
04 = Interior Follower 21 = Arm–Away
05 = Trouble Day/Alarm Night 22 = Disarm
06 = 24 Hr Silent 23 = No Alarm Response
07 = 24 Hr Audible 24 = Silent Burglary
C rc
Report code
Enter the report code for this zone.
[✻] = continue
[#] = return to previous prompt
The report code consists of 2 hexadecimal digits, each in turn consisting of
2 numerical digits. For example, for a report code of "3C", enter [0][3] for
"3" and [1][2] for "C".
If this is Zone 1, 95, 96 or 99, the system skips to the VOICE
DESCRIPTOR prompt (1C).
d i
Input type
3 =RF (supervised RF) – sends periodic
check-in signals, faults, restore and low
battery signals
Note: RF type transmitters must remain within
range of the receiver, otherwise a
supervision failure signal will occur.
4 = UR (unsupervised RF) – sends same as
“RF” type, but control does not supervise
the check-in signals
5 = BR (button type) – sends only fault and low
battery signals; does not send restores or
check-in signals
Note UR and BR type transmitters may be carried
off premises (out of range without causing a
supervision failure.
[✻] = continue
[#] = return to previous prompt
Enter the input type for the transmitter assigned to this zone. Refer to the
transmitter’s instructions for input types of each transmitter.
Note: Zones 2-25 should be assigned Input Type 3 or 4 . Zones 26-41
should be assigned Input Type 5 only.
E l
Loop number or Loop and Serial
number (if using RF Learning)
1-4 = loop number for the zone of the
transmitter being entered.
0 + [✻] = continue to DELETE ZONE
PARAMETERS CONFIRMATION
prompt (F)
[✻] = continue to the ENROLL MODE prompt
(1A) if not entered, or VOICE
DESCRIPTOR prompt if already entered
[#] = return to previous prompt
This prompt can be used to enroll loop number and serial number via RF
transmission or the loop number can be enrolled manually. If using the
RF Learning Mode, there is no need to manually enter a loop number.
Proceed directly to RF Learning
Notes: (1) BR type devices cannot be enrolled by using UR or RF type.
Likewise, UR or RF type devices cannot be enrolled by using a
BR type device. There is a 52-second time-out for RF
enrolling. At the end of the time-out, the system returns to
the INPUT TYPE prompt (d). If enrolled, loop number and “L”
are displayed.
(2) Once encrypted (high-security) devices have been enrolled they
must be activated. Refer to the device’s Installation
Instructions to activate the High-Security Mode.

–29–
✻56 Enhanced Zone Programming Mode
RF Learning - Two (2) transmissions (2 key depressions) at least 5
seconds apart will be required for BR type devices (device type 5). Two
beeps will sound after the second transmission, confirming that the loop
number and serial number have been learned.
For all other device types, four (4) transmissions are required (fault,
restore and fault, restore). A single beep will sound after the second
transmission confirming that the loop and serial number have been
captured. Following the fourth transmission the system will confirm that
the loop number and serial number have been learned and announce the
Voice Descriptor for the zone, if it is programmed, followed by two beeps.
Press [✻] to continue.
Manual Entry - Enter the desired loop number and press [✻] to
continue (see the transmitter’s Installation Instructions for specific loop
designations).
Note: The loop number can be changed even if the zone has already
been entered. Care should be taken when using this feature as it
has the capability to make zones inoperable by creating a
mismatch of a working serial number/loop number combination.
This should be re-confirmed if the loop number is changed.
“L” indicates that the zone’s serial number has already been enrolled.
F
Delete zone parameters
confirmation
0 = discard the delete request
1 = confirm requested delete
Note: If 00 was entered as a zone type in prompt
(b), 00 will be retained and system will
advance to prompt (1C)
This function deletes either the serial number or all zone information
that is programmed for the zone.
If “00” was entered in the zone type, the confirmation of the delete
request will delete all information associated with the zone currently
being programmed.
If “0” was entered in the loop number, the confirmation of the delete
request will delete the serial number of to the zone currently being
programmed.
IA LC
Enroll mode
0 = advance to the VOICE DESCRIPTOR
prompt (1C).
Note: This will save all zone parameters.
1 = enter now and proceed to SERIAL
NUMBER prompt (1b).
Note: Not applicable if the serial number is
already present.
2 = copy the last serial number entered into
local ram.
Note: If this is the 1st zone, none will be in the
buffer and the panel will emit a long tone.
Not valid if serial number is already present.
3 = view existing serial number.
Note: Only if “L” is displayed. If “L” is not
displayed, panel will emit a long beep.
9 = advance to F; delete existing serial
number.
Note: Only if “L” is displayed. If “L” is not
displayed, panel will emit a long beep.
[✻] = advance to the VOICE DESCRIPTOR
prompt (1C). This will save all zone
parameters.
[#] = return to the LOOP NUMBER prompt
(E).
Note: In order for all entered parameters to be
accepted, you must advance to the VOICE
DESCRIPTOR prompt (1C).
If “L” is displayed, the serial number for this transmitter has already
been entered. It may, however, still be viewed, confirmed (only if in
listen mode), or deleted.
View serial number
Enter “3”. Each digit will be redisplayed, and the keypad will beep once
for digits 1-6, and three times for the last digit.
Confirm serial number
The serial number/loop number combination can be confirmed after one
transmission from a BR type device or two transmissions (fault and
restore) from a UR or RF type device. If a transmission is received that
matches the serial number and loop number entered, the system will
confirm the reception by announcing the Voice Descriptor for the zone, if
it is programmed, followed by three beeps, and a “C” will appear on the
display indicating the received serial number and loop number have
been confirmed. No further transmissions will be received.
Delete serial number
The serial number can be deleted by entering “9”.
If “L” is not displayed, the serial number for this transmitter has not
been previously entered. You may enter the serial number manually,
copy the previous serial number, return to Prompt (E) or enter the serial
number later using the ✻83 Enhanced Sequential Mode.

–30–
✻56 Enhanced Zone Programming Mode
Manual entry
Enter "1" to advance to Serial number prompt (1b).
Copy the previous serial number
Enter “2” to copy the previous serial number entered.
Return to Prompt (E)
Enter “#” to return to Loop Number prompt (E).
Enter transmitter later
Enter “0” or “✻” if you wish to enter the transmitter later, using the ✻83
Enhanced Sequential Mode described later in this manual.
Notes: (1) The panel will listen only when it is in the idle loop waiting for
key entry and a serial number has been entered. If a key is
entered, the function must be completed and the panel will
listen again.
(2) A long beep indicates illegal entry or duplicate serial
number/loop entry
Ib
Serial number
Enter the transmitter’s 7-digit serial number.
[#] = return to prompt 1A and reject any serial
numbers entries that have been made.
[✻] = return to prompt 1A, (if a valid serial
number has been entered, the "L" is
displayed and the serial number will be
copied into EEROM from the last serial
entered into the buffer.)
Note: This prompt can be used only to manually
enroll a serial number. RF enrollment will be
rejected and the current zone descriptor will
be announced, followed by a single long
beep and the system will return to prompt
(1A).
In this mode, the transmitter serial numbers can only be entered
manually.
Enter the 7-digit serial number printed on the transmitter. If an incorrect
digit is entered, press the [#] key to backup to prompt (1A) and start over.
When all 7 digits are entered, press the [✻] key.
If 52 seconds passes and no entry has been made, the system returns to
prompt (1A).
Notes: (1) If the serial and loop number combination is already present
the keypad will emit a single long beep and the system will
return to the (1A) prompt and “L” will be displayed.
(2) If less than 7 digits have been entered, the keypad will emit a
single long beep and return to the (1A) prompt without
displaying the “L”.
(3) If more than 7 digits have been entered, the first 6 digits will
be saved along with the last digit that was entered (entering
123456789 yields the serial number 1234569).
IC
Voice descriptor
0 = skip to next zone (A)
1 = enter descriptor mode; existing descriptor
for this zone will be announced
Each zone can have a voice descriptor of up to 3 words that will be
announced whenever the system announces status for that zone.
Id vi
Descriptor 1
Enter [#] + 2-digit vocabulary index number†
of first descriptor word for this zone.
6 = accept word and advance to descriptor 2
(descriptor 2 will be announced)
8 = accept word and advance to next zone
(prompt A) – entire zone descriptor will be
announced
Press any other key to repeat the selected word.
† see ✻84 Assign Zone Voice Descriptors section for vocabulary index
Use the [6] or [8] key to advance as described.
To change the entered index number before pressing [6] or [8], simply press
[#] + desired 2-digit vocabulary index number.
If descriptor 1 is not desired, enter [#] + 99 (blank), then press [8] to return
to zone number prompt.
IE vi
Descriptor 2
Enter [#] + 2-digit vocabulary index number†
of second descriptor word for this zone.
6 = accept word and advance to descriptor 3
(descriptor 3 will be announced)
8 = accept word and advance to next zone
(prompt A) – entire zone descriptor will be
announced
Press any other key to repeat the selected word.
† see ✻84 Assign Zone Voice Descriptors section for vocabulary index
Use the [6] or [8] key to advance as described.
To change the entered index number before pressing [6] or [8], simply press
[#] + desired 2-digit vocabulary index number.
If descriptor 2 is not desired, enter [#] + 99 (blank), then press [8] to return
to zone number prompt.
IF vi
Descriptor 3
Enter [#] + 2-digit vocabulary index number†
of third descriptor word for this zone.
6 or 8 = accept word and advance to next
zone (prompt A) – entire zone
descriptor will be announced
Press any other key to repeat the selected word.
† see ✻84 Assign Zone Voice Descriptors section for vocabulary index
Use the [6] or [8] key to advance as described.
To change the entered index number before pressing [6] or [8], simply press
[#] + desired 2-digit vocabulary index number.
If descriptor 3 is not desired, enter [#] + 99 (blank), then press [8] to return
to zone number prompt.

–31–
✻80 Device Programming Menu Mode
Powerline Carrier devices (eg., X-10 brand devices) are programmable switches that can be used to perform
many different functions. They can be used to turn lights on and off, control sounders, or for status
indications. In this system, each device must be programmed as to how to act (ACTION), when to activate
(START), and when to deactivate (STOP). Each of these is described below.
The control supports a total of 8 output devices.
The 1332X10 transformer sends signals from the control panel through the premises AC wiring to the
Powerline Carrier Devices (which are plugged into AC outlets). Devices plugged into Powerline Carrier
Devices can then be made to perform various functions in response to commands entered at the keypads in
the security system.
UL Powerline Carrier Devices are not UL Listed for fire or burglary functions and are intended for home automation.
Programming Options Defined
The following will help you understand the programming of output devices when using ✻80 and ✻81 modes.
ACTION The "ACTION" of the device is how the device will respond when it is activated by the
"START" programming. There are four different choices of actions:
• ACTIVATE for 2 SECONDS and then reset.
• ACTIVATE and REMAIN ACTIVATED until stopped by some other event.
• PULSE ON and OFF until stopped by some other event.
• NOT USED when the device is not used.
START The "START" programming determines when and under what conditions the device will
be activated. The following START options are available:
Start by Event
1. Event is the condition (alarm, fault, trouble) that must occur to a zone or group of
zones (zone list) in order to activate the device. These conditions apply only when a
zone list is used. The different choices for "EVENT" are listed below and in the
“Programming Powerline Carrier Devices” paragraph that follows.
• ALARM Device activates upon any alarm in an assigned zone in the zone list.
• FAULT Device activates upon any opening or short in an assigned zone in the zone list.
• TROUBLE Device activates upon any trouble condition in an assigned zone in the zone list.
• NOT USED Device action is not dependent upon one of the above events.
2. A zone list is a group of zones to which the “EVENT” applies in order to activate a
particular device. Note that there are a total of 3 output device-related zone lists
that can be programmed in ✻81 menu mode; when the selected EVENT (alarm, fault
or trouble) occurs in any zone in the selected “Start” ZONE LIST (1, 2, or 3),
activation of the selected device will START.
Start by Zone Type or System Operation
• If a system operation, such as “DISARMING” or “ANY FIRE ALARM,” is to activate
the device, the appropriate choice would also be entered under the “ZONE TYPE”
option. “ZONE TYPE” is used independently of the “EVENT/ZONE LIST”
combination.
• If a "ZONE TYPE" is chosen, any zone of that response type going into alarm,
trouble, or fault will cause the device to activate as selected in "ACTION.” If the same
“ZONE TYPE” is also chosen for the STOP programming, any zone of that type that
restores will de-activate the device.
• If a "SYSTEM OPERATION" is chosen (e.g., End of Exit Time), that operation will
cause the device to activate as selected in "ACTION.” The different choices for
"ZONE TYPE" and "SYSTEM OPERATION" are listed in the “Start zone type”
paragraphs later in this section, and in the Programming Form.

–32–
✻80 Device Programming Menu Mode
STOP The "STOP" programming determines when and under what conditions the device will be de-
activated. The following options are available:
Upon Restore of a Zone List
Restore Zone List: If a "ZONE LIST" is used as the “Stop” event, the device will de-activate when all the
zones in that list restore from a previous fault, trouble, or alarm condition. This will occur regardless of
what is programmed to "START" the device; therefore, a "RESTORE ZONE LIST" would normally only be
used when a "ZONE LIST" is used to start the device.
Upon a Zone Type or System Operation
Zone Type/System Operation: Instead of using a "RESTORE ZONE LIST," a specific zone (response) type or
system operation action can be selected to de-activate the device.
• If a specific "ZONE TYPE" is chosen, any zone of that response type that restores from a previous alarm,
trouble, or fault condition will cause the device to de-activate.
• If a "SYSTEM OPERATION" is chosen, that operation will cause the device to de-activate.
During normal system operation, any devices may be manually started by keypad entry of: Code* + [#]
+ 4 + “n;” or manually stopped by keypad entry of: Code* + [#] + 7 + “n,” where “n” = the device number to
be controlled.
* Code is required for devices 7 and 8. For devices 1-6, code is not required. See User Manual for more
information.
Programming Powerline Carrier Devices
While in program mode, press ✻80 to enter Output Device Menu Mode. This mode is used to program
all output devices used in the system. Refer to the output device table for ✻80 on the separate programming
form when programming output devices.
Note: The House ID of the Powerline Carrier Devices must be entered in data field ✻25.
The prompts for ✻80 are as follows:
80 Powerline Carrier Device Programming Main Menu prompt
A 01 Device Number--------------------- for entering the device number
b Device Action ----------------------- for defining the action the device will perform when active
C Start Event Type ------------------ for assigning the event type to start the action
d Start Zone List --------------------- for assigning the zone list to start the action
E Start Zone Type-------------------- for assigning the zone type to start the action
F Stop Zone List ---------------------- for assigning the zone list to stop the action
1A Stop Zone Type--------------------- for assigning the zone type to stop the action

–33–
✻80 Device Programming Menu Mode
The following explains these prompts in detail. The left two columns identify the prompts and list the
available entries. The right-most column provides a further explanation of the entries.
Note: Entering a number other than one specified will give unpredictable results.
80
Powerline Carrier Device
programming
0 = exit mode
1 = enter mode
Entering “1” advances to the next prompt below.
Entering “0” exits mode, upon which this prompt blinks, indicating the
mode is inactive.
A 0I
Device number
01-08 = device number to be programmed
[✻] = continue
00 = exit Device Programming mode
Enter device numbers as 2-digit entries.
b aa
Device action
0 = No response
1 = Close for 2 seconds
2 = Close and Stay Closed
3 = Continuous Pulse on & off (1 sec ON, 1 sec
OFF)
[✻] = continue
[#] = return to previous prompt
Enter the 1-digit action (0-3) for the device being programmed (current
action is displayed).
NOTES:
1. If “3” is entered (pulse), only up to 3 different devices can be pulsed
if one of the devices is a siren/horn (X-10 Powerhouse Security
model SH10A). In addition, the siren/horn cannot be manually
activated using the lights on/lights off keypad commands.
2. If using an X-10 Powerhouse Security SH10A siren:
• you must use device action “3.”
• you must change the device action default to “3” if using default
table 2 or 4
C et
Start event type
0 = Not used 3 = Trouble
1 = Alarm [✻] = continue
2 = Fault [#] = return to previous
prompt
Enter the 1-digit event type (0-3) to activate the device being
programmed. A zone list must be used in conjunction with an event. If
a zone type/system operation is to be used instead of an event, enter
“0”.
d
zl
Start zone list
1-3 = zone list number (to be programmed in
field ✻81)
0 = zone list not used for this device
[✻] = continue
[#] = return to previous prompt
If a zone list will be used to start the device action, enter the zone list
number at this prompt.
E
zt
Start zone type
01-58 = zone type to start this device action
(select only those that are applicable)
00 = zone type not used for this device
[✻] = continue
[#] = return to previous prompt
If a zone type or system operation will be used to start the device
action, enter the appropriate 2-digit code for the device being
programmed (see table that follows).
Choices for zone types
00 = Not Used 04 = Interior Follower 08 = 24 Hr Aux
01 = Entry/Exit #1 05 = Trouble Day/Alarm Night 09 = Fire
02 = Entry/Exit #2 06 = 24 Hr Silent 10 = Interior w/Delay
03 = Perimeter 07 = 24 Hr Audible 24 = Silent Burglary
Choices for system operation
20 = Arming–Stay 33 = Any Alarm (except zt 08) 42 = Sys. Batt. Low
21 = Arming–Away 36 = At Bell Timeout** 43 = Comm. Failure
22 = Disarm. (Code + OFF) 38 = Chime 52 = Kissoff
31 = End of Exit Time 39 = Any Fire Alarm 58 = Duress
32 = Start of Entry Time 40 = Bypassing
** Or at Disarming (which ever occurs earlier)
Note: If an X-10 device has been programmed to ZT05 or ZT07 and *55
has been enabled, the device response will be dependent upon the
selection made in *55 Field "Ln".
F zl
Stop zone list
1-3 = zone list to stop this device action
0 = zone list not used
[✻] = continue
[#] = return to previous prompt
If a zone list will be used to STOP, or restore, the device action, enter
the zone list number 1, 2, or 3 (to be programmed in ✻81 mode). If not
used, enter “0”.
IA zt
Stop zone type
01-58 = zone type to start this device action
(select only those that are applicable)
00 = zone type not used for this device
[✻] = continue
[#] = return to previous prompt
If a zone type or system operation will be used to STOP the device
action, enter the appropriate 2-digit code (see the "ZT" choices listed
above). If not, enter 00.
The display then returns to the DEVICE NUMBER prompt (A) so that
you can enter the next device number to be programmed, or enter [0][0]
to end device programming.

–34–
✻81 Zone List Menu Mode
While in Program mode, press ✻81 to enter Zone List Menu Mode. This mode is used to program zone
lists for output devices (programmed in ✻80 menu mode) or Chime-by-Zone in Zone List 3.
NOTES:
• Any list may include any or all of the systems zone numbers.
• A zone list can be assigned to more than one Powerline Carrier Device.
The prompts for *81 are as follows:
81 Zone List Programming ------------------- Main Menu prompt
A 01 Zone List Number --------------------------- for entering the zone list number to be programmed
b Zone Entry to List --------------------------- for entering zones to the assigned zone list
C Delete Entire List? -------------------------- for deleting the entire zone list and its contents
d Delete Specific Zones From List? ------- Selects whether to delete zones or return to next zone list number
E Delete Zones----------------------------------- for deleting specific zones from the current zone list
The following explains these prompts in detail. The left two columns identify the prompts and list the
available entries. The right-most column provides a further explanation of the entries.
Notes: (1) Entering a number other than one specified will give unpredictable results.
(2) Do not assign zones with zone types 20, 21 or 22 to a zone list.
8I
Zone list programming
0 = exit mode
1 = enter mode
Pressing 1 advances to the next prompt below.
Pressing 0 exits mode, upon which this prompt blinks, indicating
the mode is inactive.
A 0I
Zone list number
01-03 = zone list number to be programmed
00 = exit Zone List mode
[✻] = continue
Enter the Zone List Number 01, 02, or 03 to program (or 00 if no
zone lists are used).
b zz
Zone entry to list
01-41, 95, 96, 99 = zone numbers to add to
zone list
[✻] = accept zone number and enter the next
zone number
00 = accept zone number(s) and continue to
next prompt
Enter each zone number to add to the zone list by first entering
the zone number, then the [✻] key (for example, 01✻ 02✻ 03✻).
The system will announce the Voice Descriptor for the selected
zone, if it is programmed. After all desired zones are enrolled,
enter “00” to advance.
C
Delete entire zone list?
0 = don’t delete; continue to next prompt
1 = delete the current zone list
To delete the zone list, enter “1”. All zones in the zone list will be
deleted automatically and programming will return to the ZONE
LIST NUMBER prompt.
To save the zone list or delete specific zones from the list, enter
“0”.
d
Delete zones from list?
1 = continue to delete zones prompt
0 = don’t delete; continue to next zone list
number prompt (A….01)
[#] = return to zone list number prompt
(A….01)
To save the entire zone list, enter “0” and programming will
return to the ZONE LIST NUMBER prompt.
To delete a zone or zones in a zone list enter “1”.
E
Delete zones
Enter each 2-digit zone number to be deleted
from the current zone list, followed by the [✻]
key.
[✻] = delete zone and enter next zone to be
deleted
00 = delete zone and return to next zone list
number prompt (A….01) desired
When deleting a zone(s) from the zone list, if the selected zone
has a Voice Descriptor programmed, upon deletion it will be
announced as a confirmation that it has been deleted. After all
zones to be deleted are entered, enter “00” to return to the ZONE
LIST NUMBER prompt so that another list can be programmed,
if desired.

–35–
✻83 Enhanced Sequential Mode
By using this mode, you can add, delete, or change the serial number of a transmitter in a zone, but retain
all other existing data that has been programmed for that zone. Note that the ✻83 Enhanced Sequential
mode requires that all zone information must first be entered using the ✻56 Enhanced Zone Programming
mode for all zones below zone number 26 (4 button key area).
Note: Any zone which already has a serial number learned in will not be accessible in ✻83 Enhanced
Sequential mode!
Certain button-type transmitters have more than one button (e.g., 5804). Note that each button must be
assigned to a different zone. Similarly, the 5816 Transmitter has contact terminals and a reed switch for use
with a magnet. If using both, each must also be assigned to a different zone.
This means that the procedures that follow must be repeated for each button-type zone below zone number
26 or contact on the transmitter. Four zone button-type devices are held in zones 26 and above. They will be
started on boundaries of zones 26, 30, 34, and 38. These four zone button-type devices will have the option to
have all information entered in this field. One entry will set the loop number, report code, zone type, and
input device type for all 4 buttons, and a second entry will enter one serial number into four zones.
Note: Use this mode only after all other zone information has been programmed, including transmitter loop
numbers except for button-type zones over zone number 26. The panel will stop at zones 26, 30, 34
and 38 and zone data can be entered as a default here.
Enter Serial Number Sequential mode by pressing ✻83. The prompts for ✻83 are as follows:
A 01 Zone Number ------------------------------------ for entering the zone number to be programmed
1A Enroll Mode -------------------------------------- Selects method of serial number or viewing
1b Enroll Serial Number ------------------------- for entering transmitter serial numbers
F Delete Serial Number------------------------- for deleting existing serial numbers
The following explains these prompts in detail. The left two columns identify the prompts and list the
available entries. The right-most column provides a further explanation of the entries.
Notes: (1) Entry of a number other than one specified will give unpredictable results.
(2) In Enhanced Sequential Mode, 4 button type keys will always be enrolled simultaneously. They will be stopped at the 4 button
boundaries of 26, 30, 34 and 38, provided the zone is free of a serial number. If the first zone of the key has a serial number
enrolled, the remaining keys cannot be programmed in sequential mode. In addition, if the zone has not been set up (duplicate
loop, missing zone type, etc.) only entries 0 (skip to the next zone) and 4 (copy the key template) will be allowed.
(3) You may find it convenient to adjust the volume setting before entering the Programming Mode. This will allow you to clearly
hear feedback announcements or system beeps.
A 0I
Zone number
Enter the 2-digit zone number.
[✻] = continue; system searches for zones not
yet entered (for zones 2 through 25 a zone
type must be entered), then advances to
ENROLL SERIAL NUMBER prompt “1b”
00 = exit Sequential mode
Enter the 2-digit zone number of the first transmitter to have its serial
number entered. The system will announce the Voice Descriptor for the
selected zone number, if it is programmed.
Press [✻] to continue. Starting with this zone number, the system will
search for the first transmitter that has all of the following attributes
pre-programmed in ✻56 ENHANCED ZONE PROGRAMMING:
a) Make sure that the appropriate input type was selected in ✻56 (RF,
UR, or BR programmed)
b) Make sure that the appropriate loop number was selected in ✻56.
c) No serial number programmed
d) Zone type
If the first zone number entered does not have one or more of the above
attributes, the system will search its database for the first zone that
does, and will display it at the enroll SERIAL NUMBER prompt (1b).
Pressing 00 exits mode, upon which the prompt “83” blinks, indicating
the mode is inactive.
Note: Two exceptions to the requirement above exist for keys. Four zone
button type devices (zone numbers 26, 30, 34, and 38) will be
stopped only if there are no serial numbers enrolled in all 4 zones
of the key, regardless of the attributes that have been entered. In
addition, zone types are not required to be present. In this case,
1A, Option 4 must be selected prior to “Learn”.

–36–
✻83 Enhanced Sequential Mode
IA zz
IA LC
Enroll mode
0 = advance to next zone to be enrolled
1 = enter now and proceed to SERIAL NUMBER
prompt (1b).
For 4 button keys (zones 26-29, 30-33, 34-37, &
38-41) the serial number will be enrolled to all four
buttons.
If enrolling a key, the panel will emit a long beep
when entering a 1 to indicate that the present key
set up is invalid.
Notes: 1. A valid template or key has 4 existing
zones, each with a zone type, unique loop
number.
2. If the display automatically advances to
"1A" rather than "1b" the configuration of
the key is not valid. At that point copy
template, skip, or return are the only legal
entries.
2 = copy the previous serial number entry from
the buffer.
Notes: 1. Before you can copy a serial number you
must first enter a serial number. If no
serial is stored in the buffer and a copy is
attempted the panel will emit a long beep
indicating an invalid operation.
2. Not applicable for 4 button key zones 26-
29, 30-33, 34-37, & 38-41.
3 = view existing serial number.
Note: Only if “L” is displayed. If the “L” is not
displayed the panel will emit a long beep.
4 = copy the 4 button key template that has been
set in zone numbers 26-29 (all zone para-
meters except serial numbers). (Only valid on
zones 30-33, 34-37, & 38-41 that do not have
serial numbers enrolled.)
Notes: 1. Template acceptance is indicated by two
beeps after copying.
2. A single long beep emitted when copying
a indicates the template is not valid.
9 = delete existing serial. Go to the (1A) prompt.
For 4-button key, zones 26-29, 30-33, 34-37,
& 38-41 have serial numbers. Delete all four
at one time.
Note: Only if “L” is displayed. If the “L” is not
displayed the panel will emit a long beep.
[✻] = advance to next zone to be enrolled
[#] = return to previous prompt (A)
Note: If “L” is displayed, the serial number for this transmitter has
already been entered, however, it may still be confirmed,
viewed or deleted.
If the transmitter’s serial number has not been previously entered, you
may enter the enroll serial number mode (1A) by entering “1”, or copy
the last serial number that was entered by entering “2”.
If the transmitter’s serial number has been previously entered, you may,
view the present serial number by entering “3”. If view is selected each
digit will be re-displayed, and the keypad will beep once for digits 1-6,
and three times for the last digit. Once the serial number has been
entered by either selecting a “1” or a “2”, you will return to this prompt
with the “L” on the display. The serial number/loop number combination
that was entered can be confirmed by getting two transmissions (fault
and restore) from the RF or UR device or one transmission from the BR
device. If a transmission is received that matches the serial number and
loop number entered, the system will announce the Voice Descriptor for
the loop followed by three beeps, and a “C” will be displayed indicating
that the received serial number and loop number transmission has
been confirmed to match. No further transmissions will be received.
When confirming a 4 button key, only the serial number is confirmed,
since it assumed that all loops are used. Pressing any key will allow a
confirmation.
*Long beep indicates illegal entries, or duplicate serial number/loop
entry*
When the last zone has been entered, the display will remain on that
zone. To exit this mode and return to data field program mode, press 00
at the ZONE NUMBER prompt.
When all zones have been programmed, test each zone using the
system’s Test mode. Do not use the Transmitter ID Sniffer mode for this,
since it will only check for transmission of one zone on a particular
transmitter, and not the zones assigned to each additional loop.
For Zones 26-29, 30-33, 34-37, and 38-41 any loop can be used for RF
enrollment. If enrolling via RF, it will be confirmed without additional
transmissions.

–37–
✻83 Enhanced Sequential Mode
Ib zz
Ib
Serial number
Enter transmitter’s 7- digit serial number via RF
learning or manually.
[#] = return to (1A) prompt and reject whatever
serial number entries have been made.
[✻] = return to (1A) prompt (if a valid serial
number has been enrolled, “L” is displayed
and the serial number will be copied into
EEROM and the last serial entered buffer.
Note: For zones 26, 30, 34 and 38 only BR type
devices can be used.
This prompt can be used to enroll the transmitter serial number via
RF transmission or manually. If using the RF Learning Mode there
is no need to manually enter a serial number. Proceed directly to RF
Learning. Upon entering the Serial Number mode, the Zone
Descriptors will be announced.
Note: BR type devices can be enrolled only by transmission from BR
devices. Likewise, UR and RF devices can only be enrolled by
transmission from a UR or RF device
RF Learning - Two (2) transmissions (2 key depressions) at least
five seconds apart, will be required for BR type or four (4)
transmissions (fault, restore and fault, restore) for UR or RF type. If
the learned serial number has a different loop number than that
entered in ✻56 the system will announce the Voice Descriptor, if it
is programmed, followed by two beeps and will return to Prompt (1A)
and “L” will be displayed.
If the loop number captured by RF transmission and that entered in
✻56 mode match, the system will announce the Voice Descriptor, if it
is programmed, followed by three beeps and return to Prompt (1A)
and “LC” will be displayed. No additional transmissions are needed
for confirmation.
Manual Entry - Enter the 7-digit serial number printed on the
transmitter. If you enter an incorrect digit, press the [#] key to
backup to prompt (1A) and start over. When all 7 digits are entered,
press the [✻] key. If less than 7 digits are entered, the keypad will
emit a single long beep and return to the (1A) prompt without
displaying the “L”.
If more than 7 digits have been entered, the first 6 digits will be
saved along with the last digit that was entered (entering 123456789
yields the serial number 1234569).
Note: If 52 seconds pass and no entry has been made, the system
returns to prompt (1A).
F
Delete serial number
0 = discard the delete request
1 = confirm requested delete
Note: Entering a “9” at prompt (1A) will cause the
panel to return to prompt (1A) regardless of
the confirmation answer.
This function deletes only the serial number.
Entering a “9” at prompt (1A). Confirmation of the delete request will
cause deletion of the serial number pertaining to the zone being
programmed.
Note: In Enhanced Sequential Learn Mode, 4 button type keys will always be learned simultaneously. They will be stopped at the 4
button boundaries of 26, 30, 34 and 38, provided the zone is free of a serial number. If the first zone of the key has a serial
number learned, the remaining keys cannot be programmed in sequential learn mode. In addition, if the zone has not been set
up (duplicate loop, missing zone type, etc.) only entries 0 (skip to the next zone) and 4 (copy the key template) will be allowed.

–38–
✻84 Assign Zone Voice Descriptors
Use this mode to assign voice descriptors for each zone. These are the descriptors that are announced when
the system announces any event involving a zone number. Each descriptor can consist of up to 3 words.
Press ✻84 while in Programming mode.
The prompts for ✻84 are as follows:
84 Voice Descriptors---------------------- Main Menu prompt
A 01 Zone Number --------------------------- for entering the zone number to be programmed
b Descriptor 1 ----------------------------- for assigning the first word of this zone’s descriptor
C Descriptor 2 ----------------------------- for assigning the second word of this zone’s descriptor
d Descriptor 3 ----------------------------- for assigning the third word of this zone’s descriptor
The following explains these prompts in detail. The left two columns identify the prompts and list the
available entries. The right-most column provides a further explanation of the entries.
Note: Entering a number other than the one specified will give unpredictable results.
84
Assign zone voice descriptors
0 = exit mode
1 = enter mode
Pressing 1 advances to the next prompt below.
Pressing 0 exits mode, upon which this prompt blinks, indicating the
mode is inactive.
A zz
Zone number
[✻] = continue to next prompt (any existing
descriptors will be announced, then
descriptor 1 will be repeated)
00 = exit voice descriptor mode
Enter the 2-digit zone number for which this descriptor is being
assigned, then press [✻]. The Voice Descriptor for the selected zone will
be announced, if it is programmed.
b vv
Descriptor 1
Enter [#] + 2-digit vocabulary index number of
first descriptor word for this zone.
6 = accept word and advance to descriptor 2
(descriptor 2 will be announced)
8 = accept word and advance to prompt (A) for
next zone. Press any other key to repeat the
selected word.
Enter the first word of the descriptor for the selected zone.
Use the [6] or [8] key to advance as described.
To change the entered index number before pressing [6] or [8], simply
press [#] + desired 2-digit vocabulary index number.
If descriptor 1 is not desired, enter [#] + 99 (blank), then press [8] to
return to zone number prompt.
C vv
Descriptor 2
Enter [#] + 2-digit vocabulary index number of
second descriptor word for this zone.
6 = accept word and advance to descriptor 3
(descriptor 3 will be announced)
8 = accept word and advance to prompt (A) for
next zone. Press any other key to repeat the
selected word.
Enter the second word of the descriptor for the selected zone.
Use the [6] or [8] key to advance as described.
To change the entered index number before pressing [6] or [8], simply
press [#] + desired 2-digit vocabulary index number.
If descriptor 2 is not desired, enter [#] + 99 (blank), then press [8] to
return to zone number prompt.
d vv
Descriptor 3
Enter [#] + 2-digit vocabulary index number of
third descriptor word for this zone.
6 or 8 = accept word and advance to prompt
(A) for next zone. Zone descriptor will
be announced. Press any other key to
repeat the selected word.
Enter the last word of the descriptor for the selected zone.
Use the [6] or [8] key to advance as described.
To change the entered index number before pressing [6] or [8], simply
press [#] + desired 2-digit vocabulary index number.
If descriptor 3 is not desired, enter [#] + 99 (blank), then press [8] to
return to zone number prompt.

–39–
✻84 Assign Zone Voice Descriptor
VOICE VOCABULARY INDEX
00 ½ second pause
A
82 ALARM
32 ATTIC
B
01 BABY
33 BACK
34 BASEMENT
35 BATHROOM
36 BEDROOM
C
83 CHECK
D
37 DELAY DOOR
38 DEN
02 DETECTOR
03 DINING
39 DINING ROOM
04 DOOR
40 DOWNSTAIRS
05 DRIVEWAY
E
06 EAST
41 EIGHT
42 EMERGENCY
F
43 FAMILY ROOM
87 FIRE
44 FIRE DETECTION
07 FIRST FLOOR
45 FIVE
08 FLOOR
46 FOUR
47 FRONT
G
48 GARAGE
49 GUEST ROOM
09 GUN
H
50 HALL
I
10 INSIDE
K
51 KITCHEN
L
11 LAUNDRY
52 LAUNDRY
ROOM
12 LIBRARY
13 LIVING
53 LIVING ROOM
M
14 MAIN
15 MASTER
54 MASTER
BEDROOM
55 MEDICAL
84 MESSAGE
56 MOTION
DETECTOR
N
57 NINE
16 NORTH
58 NURSERY
O
59 OFFICE
60 ONE
17 OUTSIDE
P
61 PATIO
62 POLICE
18 POOL
R
63 REAR
19 ROOM
S
64 SECOND FLOOR
65 SEVEN
20 SHED
21 SHOP
66 SIDE
67 SILENT POLICE
68 SIX
69 SLIDING
22 SMOKE
23 SOUTH
24 STORAGE
85 SYSTEM
T
25 THIRD FLOOR
75 THREE
76 TRANSMITTER
77 TWO
U
78 UPSTAIRS
26 UTILITY
79 UTILITY ROOM
W
27 WEST
80 WINDOW
Y
28 YARD
Z
81 ZERO
86 ZONES
29 1ST
30 2ND
31 3RD
70 Custom Word #1
71 Custom Word #2
72 Custom Word #3
73 Custom Word #4
74 Custom Word #5
99 Blank (for erasing
a previously
programmed
word)
SYSTEM WORDS
AC LOSS
ARMED
AWAY
BYPASSED
CHIME
DISARMED
DISARM SYSTEM
NOW
EXIT NOW
FAULT
INSTANT
LOW BATTERY
NOT
READY TO ARM
STAY
Note: If button type device is used to Arm Away, Arm Stay, and disarm the system it is recommended to assign “Check” and
“Zones” voice descriptors to each of the three zones. This will allow the system to announce “Check Zones” “Low
Battery” if the button device has a low battery.

–40–
✻85 Record Custom Voice Descriptors
Use this mode to record up to 5 custom voice descriptors. Press ✻85 while in Programming mode.
Note: Entering a number other than one specified will give unpredictable results.
85
Assign custom voice descriptors
0 = exit mode
1 = enter mode
Entering “1” advances to the next prompt below.
Entering “0” exits mode, upon which this prompt blinks, indicating the
mode is inactive.
A 7d
Custom descriptor number
Enter 7 + d + [✻]
Where d = 0-4, each representing custom
word 70, 71, 72, 73, or 74, respectively. Any
existing word will be announced.
Press [#] to start recorder. Begin speaking
immediately after the third beep.
Speak the desired word clearly near the
microphone. Recording stops after 1.5
seconds.
6 = accept word and ready to record next
descriptor prompt (A….7d)
[#] = re-record descriptor
00 = exit Record mode after pressing 6 to
accept word
Press any key to repeat the recorded word.
Record up to 5 custom words.

–41–
Voice Prompt Programming
The LYNXR Series features a quick programming mode that allows you to program the system by
responding to a series of voice prompts. The Voice Prompt Programming Guide provides you with the
information required to use this feature.
Voice Prompt Programming Keypad Functions:
The keys shown below are used to navigate through the Voice Prompt Programming Feature.
1. ESCAPE/ OFF key: Used at any
time to exit the current menu and
return to the previous prompt.
2. ADD/ AWAY key: Used to add
sensors, or keys or save data when
entering phone or account
numbers.
3. DELETE/ STAY key: Used to
delete a sensor when in the delete
Sensors Menu.
4. SELECT/ AUX key: Used to
confirm a selection.
5. 3 ↑ key: Used to scroll forward
through menu choices.
6. 6 ↓ key: Used to scroll backward
through menu choices.
123
456
789
0#
*
ESCAPE VOLUME PLAY
DELETE
TEST BYPASS
ADD
CODE CHIME
SELECT
RECORD
LIGHTS ON
LIGHTS OFF
STATUS NO DELAY FUNCTION
ARMED READY
OFF
AWAY
STAY
AUX
01009-021-V0
®
5
7
4
3
1
2
6
7. FUNCTION/ # key: Used to repeat a voice prompt. (This function cannot be used while entering phone or account numbers.)
Notes: (1) Keying in any new command will terminate the active voice prompt.
(2) If an irrelevant command is entered LYNXR will generate a long rejection beep and repeat the previous voice prompt.
(3) Phone numbers and account numbers can be left blank by pressing the “ADD/ AWAY ” key without entering any data.
(4) LYNXR automatically saves phone and account number data once all available digits are entered.
ENTERING VOICE PROMPT PROGRAMMING
1. Power-up the control and enter the Installer Code
(4 1 1 2) + 8 8 8.
2. Once you have entered into the Voice Prompt Programming
Mode the system will announce, “Programming, use
ARROWS to scroll choices, press SELECT to accept, press
ESCAPE to quit.”
3. Press the 6 ↓ or 3 ↑ keys to scroll through the voice
menu and follow the instructions provided.
4. The system will announce the following options:
“Add Sensors”
“Delete Sensors”
“First Central Station Phone Number”
“First Central Station Account Number”
“Second Central Station Phone Number”
“Second Central Station Account Number”
“Templates”
“Expert Programming Mode”
5. Follow the directions provided by each voice prompt to
make your selections.
The FUNCTION/ # key can be used to repeat a voice
prompt, as required.
6. When you have completed each programming procedure
the system will return to the Main Programming Menu.
EXITING VOICE PROMPT PROGRAMMING
1. Once you have returned to the Main Programming Menu,
the system will announce, “Programming use ARROWS to
scroll choices, press SELECT to accept, press ESCAPE to
quit”.
2. Press ESCAPE/ OFF to exit Voice Prompt programming
mode once you have returned to the Main Programming
Menu.

–42–
Voice Prompt Programming
Enter Voice Prompt Programming Mode: (Installer Code + 8 8 8). Follow the voice prompts to
advance to the selected item in the Main Programming Menu.
Add Sensors Delete Sensors
First Central Station Phone Number First Central Station Account Number
Second Central Station Phone Number Second Central Station Account Number
Templates
Expert Programming Mode
Program each option as shown below. Use the 6 ↓ and 3 ↑ keys to scroll through the voice menu and follow the voice prompts to
program the LYNXR.
! The LYNXR will enroll a sensor once the transmitter has been activated two times. The system will confirm the
enrollment following each subsequent activation of the same transmitter.
To Add a Door Sensor
(1) Delay Door Location
Front Basement
Back Sliding
Side Hall
Garage Kitchen
Patio
To add a Window, Motion Detector, or Fire Detection Sensor
(2) Sensor Type (3) Sensor Location (4) Location Modifiers
Window Living room Den Upstairs
Motion Detector Dining room Family Room Downstairs
Fire Detection Bedroom Guest Room First
Bathroom Laundry Room Second
Nursery Utility Room Third
Kitchen Garage Second Floor
Hall Attic Front
Basement
Master Bedroom
Office
Upstairs
Rear
Side

–43–
Voice Prompt Programming
To Delete Sensors
To Add an Emergency Pendant
(5) Pendant Type
Medical
Fire
Silent Police
Police
! When adding wireless keys, wait 5 seconds between transmissions.
To Add a Wireless Key
LYNXR automatically saves phone and account number data once all available digits are entered.
To Add First Central Station Phone Number
! All four digits of the Central Station Account number must be entered. If ten-digit format is selected, all ten digits
must be entered.
To Add First Central Station Account Number

–44–
Voice Prompt Programming
! All four digits of the Central Station Account number must be entered. If ten-digit format is selected, all ten digits
must be entered.
To Add Second Central Station Phone Number
To Add Second Central Station Account Number
Refer to the LYNXR Series Installation and Setup Guide to view the complete set of Template (default table) selections.
To Program a Template (Default Table)
(6) Template selections
Template 1
Template 2
Template 3
Template 4
To Enter Expert Programming Mode
! Once you have entered the Expert Programming Mode, the [ESCAPE] key can be used to return to the Voice Prompt
Programming mode.

–45–
Remote Programming/Control
(Downloading)
General Information
The control panel can be remotely programmed from an IBM-compatible Personal Computer (PC), a HAYES
Modem, and ADEMCO’s Compass Downloader for Windows (as specified below).
U
UU
UL
LL
L Downloading may only be performed if a technician is at the site.
Multiple security levels protect remote programming against compromise by attempts to defeat the system.
1. Security Code Handshake: An 8-digit download ID code must be matched between the Control and
downloader.
2. Site-Initiated Remote Programming: The installer or subscriber initiates the call from the subscriber
premises (by entering Installer Code + # + 1) while disarmed. All parameters can then be downloaded via
the phone lines using a personal computer.
3. Station-Initiated Remote Programming: The operator calls the site from your office to initiate the
download call. The Control hangs up and then calls back the PC via the preprogrammed telephone
number. The unit can then be uploaded, downloaded, or controlled from your office.
4. Telco Handoff: The installer or subscriber performs a download session on the call initiated from the
site or from local laptop computer (by entering Installer or Master Code + # + 1 at the control panel).
5. Data Encryption: Data passed between the PC and the Control is encrypted for security so that it is
very difficult for a foreign device tapped into the phone line to take over communication and substitute
system-compromising information.
Equipment required to download to a system at the premises
• An IBM PC compatible computer and appropriate interconnecting cables.
• Either a HAYES brand SMARTMODEM 1200 (Level 1.2 or higher external or Level 1.1 or higher [with 4
position DIP switch] internal style), a HAYES brand Optima 336 external, a HAYES brand Optima 24
Plus FAX96, or an Ademco CIA Modem.
• Compass Downloader for Windows (at revision level supporting LYNXR, LYNXR24 or LYNXR-EN).
Initial Download: Enter Installer Code + # + 5. This sets field ✻95 to 4 rings, and system to “no call-back”
option. The download computer can then call the subscriber, make connection, and download all
programming data.
Flexible Callback: If enabled in field ✻93, the download operator can temporarily change the last 1, 2, or 3
digits (depending on selection) of the call back number. This allows the control to call back a computer other
than the one programmed, which may be helpful at times of high computer traffic. See field ✻93 for a full
description.
Remote Programming Information
LYNX must be connected to the telephone line if using Remote Programming.
The downloading system can perform many functions when in communication with the Control. Besides
uploading and downloading, the status of the system can be observed and various commands can be
initiated, as follows:
• Arm the system in the away mode; disarm the system.
• Bypass a zone.
• Force the system to accept a new program download.
• Shut down communication (dialer) functions (for nonpayment of monitoring fees in an owned system).
• Shut down all security system functions (for nonpayment for a leased system).
• Inhibit local keypad programming (prevents account takeover).

–46–
Remote Programming/Control (Downloading)
• Command the system to upload a copy of its resident program to the office.
• Set the time
• View/Modify
• X-10/ Scheduling
• Read: arming status, AC power status, lists of faulted zones, bypassed zones, zones currently in alarm,
zones currently in trouble, and RF sensors with low battery conditions; read control’s time.
Notes: (1) After the control and the PC have established valid communication, the keypad will become inactive and will display “CC.”
(2) The keypad will become active after the download communication is terminated.
(3) The detailed operation of the download functions is covered in the installation instructions for the Compass Downloader for
Windows.
Remote Programming Advisory Notes
• Keypad entries are ignored during the time interval stated above.
• A copy of the program downloaded may be printed using the IBM PC-compatible computer’s internal
report generator, when an optional printer is connected (consult your PC manual for proper printer and
connections).
• Program upload or download time is approximately one minute, fifteen seconds for a complete program.

–47–
System Operation
Security Codes
Installer Code
The installer programs the 4-digit Installer Code initially as part of the programming procedure. The
factory default Installer Code is 4-1-1-2, but may be changed in field ✻20.
The Installer Code is the only code that can enter Programming mode and also, in normal operation
mode, is used to enter the Master Code, which allows access to the normal functions of the system.
Master Code
In normal operation mode, the Installer Code is used to enter the 4-digit Master Security Code.
To enter/change the Master code by installer, using the keypad enter:
Installer Code + [CODE key] + [02] + desired 4-digit Master Code
To change the Master code by master, using the keypad enter:
Current Master Code + [CODE key] + [02] + new Master Code + new Master Code again
Secondary User Codes
In normal operation mode, the Master Security Code can be used to assign up to 6 secondary 4-digit security
codes, including a Babysitter Code and a Duress Code. The Master Code can also be used to remove
secondary codes from the system (individually).
To assign (or change) a secondary security code, using the keypad enter:
Master Code + [CODE key] + User # (03–08) + desired Secondary Code
The system will emit a single beep when each secondary code has been successfully entered.
To delete a secondary security code, using the keypad enter:
Master Code + [CODE key] + User # (03–08)
Security Code Notes
• The Master and Secondary security codes permit access to the system for arming, disarming, etc.
• The Installer Code can disarm the system only if it was used to arm it. In addition, the Installer Code cannot disarm
the system if it was armed by pressing and holding a Quick-Arm button.
• The Babysitter Code (User Code No. 7) can disarm the system only if it was used to arm it. In addition, the
Babysitter Code cannot disarm the system if it was armed by pressing and holding a Quick-Arm button.
• Duress code (User Code No. 8) sends a special code to the monitoring station when used to perform any system
operation.. Instruct users to be careful not to use this code for normal usage.
• If a secondary code is inadvertently repeated for different users, the lower user number will take priority.
• Opening/closing reports are sent for the Installer Code as No. 01, with the appropriate subscriber number. Master
Code and set of secondary user codes are sent as Nos. 02 and 03–08, respectively, in Contact ID® format (with the
appropriate user number); in 4+2, it is 1–8. Quick arming (and open/close executed by downloader) is reported as
user 00.
Panic Keys
There are three panic key pairs that, if programmed, can be used to manually initiate alarms and send a
report to the central station.
Each can be individually programmed for 24-hour silent, audible, personal or fire emergency responses. The
panic function is activated when both keys of the appropriate key pair are pressed at the same time.
The panic functions are identified by the system as follows:
Keys Displayed as Zone
[1] & [✻] 95
[✻] & [#] 99
[3] & [#] 96
Important: For the silent panic functions
to be of practical value, the system must be
connected to a central station.

–48–
System Operation
Keypad Functions
The keypad allows the user to arm and disarm the system, and perform other system functions, such as
bypassing zones. Zone and system conditions (alarm, trouble, bypass) are displayed in the display window.
When an alarm occurs, keypad sounding and external sounding will occur, and the zone(s) in alarm will be
displayed on the keypad. Pressing any key will silence the keypad sounder for 10 seconds (only once).
Disarming the system will silence both keypad and external sounders. When the system is disarmed, any
zones that were in an alarm condition during the armed period will be displayed (memory of alarm). To
clear this display, simply repeat the disarm sequence (enter the security code and press the OFF key). The
keypad also features chime annunciation, and 3 panic key pairs for silent, audible, fire or personal
emergency alarms. These keys can notify the central station of an alarm condition, if that service is
connected. A summary of system functions is provided below for more detailed information refer to the
User’s Manual.
Security Functions (Empty boxes represent the user’s security code)
Checking system status: STATUS (high level messages); press STATUS again for secondary messages
To arm in STAY mode: + STAY (or installer code + [3])
To restart exit delay: STAY (applies only if system is armed in Stay mode)
To arm in AWAY mode: + AWAY (or installer code + [2])
To arm with NO DELAY: + AWAY or STAY + NO DELAY
To arm if Quick Arm is programmed: AWAY or STAY (hold down for at least 2 seconds)
To disarm the system and silence alarms: + OFF
To bypass a zone(s): + BYPASS + 2-digit zone number(s)
To turn Chime mode on or off: FUNCTION + CHIME
Message Center
To record a message: FUNCTION + RECORD FUNCTION + RECORD
To stop recording before end of 20 seconds: OFF
To play back a message: FUNCTION + PLAY
To skip a message: [✻]
To delete all messages: FUNCTION + DELETE (during message replay)
Volume Control
To adjust message playback/system announcement volume: FUNCTION + VOLUME + [3] or [6]
To mute system announcements: FUNCTION + VOLUME + OFF
To restore/unmute announcement & volume: FUNCTION + VOLUME + [3] or [6]
Other Functions
To set the time and date: + FUNCTION + [63]
To set the scheduling: + FUNCTION + [64]
To activate or deactivate X-10 devices 1-6: FUNCTION + LIGHTS ON or LIGHTS OFF + device number
To activate or deactivate X-10 devices 7 & 8: + FUNCTION + LIGHTS ON or LIGHTS OFF + dev. No.
To add a user code: *+ CODE + user number + user’s code (*master code)
To delete a user code (except Master Code): *+ CODE + user number (* master code)
To turn Test mode on: + TEST
To turn Test mode off: + OFF
To use the defined AUX function: Press and hold AUX key 2 secs (4 beeps) +
To define AUX function: + FUNCTION + AUX + action separated by + AUX terminated by + AUX + AUX
To send message to pager: Press and hold AUX key 2 seconds (4 beeps)
To program Follow Me Announcement telephone number: + FUNCTION + [65]
NOTE
If a 5827 Wireless keypad has been installed, it cannot be used to
activate message playback/recording, programming the real time clock
or scheduling remotely. In this case, you must use the master keypad on
the control panel to perform these functions.

–49–
System Operation
Speaker Phone Operation (LYNXR-EN Only)
To place a call or answer a call using the speaker phone: [#] + AUX
To flash (switch between two calls using call waiting): AUX
To hang up and exit speaker phone mode: OFF
To enable/disable (toggle) ringer: [#] + VOLUME + AUX
To return the keypad to telephone mode after disarming the system: [#] + AUX
Remote Phone Control Feature
The remote phone control feature, which must be enabled in field ✻91, allows the user to access the security
system from any off-site touch-tone telephone. The control will pick up the incoming call, based on the ring
count specified in field ✻95, and will announce “SYTEM” every three (3) seconds for the next eight (8)
seconds. During this period the panel will wait for a valid User Code to be entered. If a valid User Code is
not entered or the eight (8) second period expires a modem tone will be generated for remote programming
(Compass Downloading). If a valid User Code has been entered, the control will announce the current system
status and/or beeping sounds.
Keypad Functions
Remote Phone Control Feature
To remotely disarm system: + [1]
To remotely arm in AWAY mode: + [2]
To remotely arm in STAY mode: + [3]
To remotely arm in AWAY or STAY with no delay: + [2] or [3] + [0]
To remotely activate X-10 devices 1-6: [#] + [4] + device no.
To remotely activate X-10 devices 7 & 8: + [#] + [4] + device no.
To remotely deactivate X-10 devices 1-6: [#] + [7] + device no.
To remotely deactivate X-10 devices 7 & 8: + [#] + [7] + device no.
To remotely Bypass zones: + [6] + zone no.
To remotely activate Forced Bypass: + [6] + [#]
To remotely check system status: [✻]
To end remote phone control session: Hang Up or + [9]
Quick Arm Note
The installer code and
babysitter code cannot
disarm the system i
f
armed by Quick Arm
method.
NOTE
The ARMED and READY LEDs blink alternately
when the Speaker Phone is active.

–50–
System Operation
U
UU
UL
LL
L
Alarm audio verification cannot be used for UL installations.
Alarm Audio Verification (Two-Way Voice Feature)
This feature allows the central station operator to listen, talk to or conduct a two-way conversation with an
individual(s) at the premises. It also assists the operator in gathering information about the nature and
location of the alarm that may be helpful in responding to police and fire departments. All LYNXR-Series
control panels are capable of supporting the Two-Way Voice feature, however only the LYNXR-EN has this
feature built in. The LYNXR/LYNXR24 requires the installation of the Audio Verification Module (LYNX-
AVM). For further information regarding the LYNXR/LYNXR24 Two Way Voice Feature refer to the LYNX-
AVM Installation and Setup Guide. The LYNXR-EN does not make system announcements when the Two-
Way voice feature is active.
Activation
The LYNXR-EN sends the “alarm message” followed by a “Listen-in-to-Follow message” (Contact ID® code
606) to the Central Station. The Listen-in-to-Follow message causes the Central Station’s digital receiver to
temporarily hold the phone line for approximately 1-minute. When the LYNXR-EN receives the “kissoff”
from the central station, indicating that the alarm message has been received, the Two-Way Voice (AVM)
feature is activated in the (default) “Listen Mode” and sirens and keypad sounds are discontinued. The
LYNXR-EN transmits a beep acknowledgment to the Central Station, once per second. The beep alternates
between two tones and indicates that the LYNXR-EN is waiting for a session command from the Central
Station operator. Once a command is issued the beep acknowledgement is discontinued, however, if a
command is not issued within two minutes the system will “time out” and the call will be terminated.
Operator Commands
The Central Station operator begins the session, which last 5 minutes, by entering one of the valid AVM
commands shown in the table below. The session may be extended 5 minutes, without changing the
operating mode, by pressing the [7] key on the touch-tone phone. Selecting another operating mode also
resets the session an additional 5 minutes. During the last minute of the 5 minute, session, the LYNXR-EN
generates two beeps every 30 seconds to alert the Central Station operator that the session is about to time
out. The Central Station operator may then extend the session by pressing the [7] key on the touch-tone
phone. If the session is not extended the phone line is disconnected, and the session is ended. Sessions may
be ended at any time by pressing the [9] key on the touch-tone phone. The AVM modes are described as
follows:
Note: When entering AVM commands make sure the Central Station receiver has been disconnected from the phone line, otherwise
AVM commands may not go through.
Key Function
1 Talk Mode: Pressing the [1] key on the touch tone phone, enables one-way voice communication from the central station
to the violated premises, and allows the operator to talk communicate through the LYNXR-EN speaker. In this mode the
ARMED (red) and READY (green) LEDs blink alternately.
2 VOX (Voice) Mode: Pressing the [2] key on the touch-tone phone, enables two-way voice communications between the central
station and the violated premises. In this mode the ARMED (red) and READY (green) LEDs blink alternately.
3 Listen Mode: Pressing the [3] key on the touch-tone phone, enables one-way audio from the violated premises to the central
station. The Listen Mode is the start up default mode of the voice feature and allows the operator to listen through the
LYNXR-EN microphone. This mode does not affect the existing LED pattern.
7 Extends the session 5 minutes without changing its operating mode.
9 Ends the session and disconnects the phone line.

–51–
System Operation
“Follow Me” Reminder Feature
This feature allows the user to schedule a time driven message. When activated the system will dial a phone number, that the
installer programs in Field ✻46, and deliver a voice message (custom words 72, 73, and 74). The LYNXR will immediately
begin transmitting the voice message and will repeat the message for 45 seconds. Pressing any touch-tone key on the
answering phone will acknowledge the message ending the session and preventing the system from redialing the programmed
number. Delivery of a reminder message on the local LYNXR keypad will continue. If the message has timed out the system
will redial the programmed number a maximum of seven additional times or until it is acknowledged. Pressing any key on
the LYNXR keypad will terminate (acknowledge) both the follow me reminder and the local reminder announcements.
Notes: (1) This feature is only supported if programmed in field ✻49.
(2) The follow me reminder will be terminated if any other event requires the system to dial out, or if an audible alarm has
occurred, however, delivery of the local schedule reminder message will continue.
“Follow Me” System Announcement Feature
This feature allows the LYNXR to deliver a voice system message to the secondary phone number
programmed by the installer. The LYNXR will first transmit reports to the Central Station and after
receiving its kiss-off the system will dial the secondary phone number and begin transmitting the voice
message. This message is a repeatable system status announcement. Like the Follow Me reminder, pressing
any key on the answering telephone or the local LYNXR keypad will terminate (acknowledge) the message.
The system will dial the secondary phone number a maximum of eight times. The Follow Me alarm
functions may be triggered by a variety of events depending upon the selections made during programming
in field ✻49.
Note: The follow me system announcement will be terminated if any other event requires the system to dial out or if an
audible alarm has occurred.
Powerline Carrier Devices (e.g. X-10 devices)
If Powerline Carrier Devices are used, two keypad entries available to the user are included. They
can manually activate or deactivate the device(s) for starting or stopping some action, such as
turning lights on or off, etc.
These keypad entries are:
Security Code* + [#] + [4] + Device # activates (starts) that device.
Security Code* + [#] + [7] + Device # de-activates (stops) that device.
*Code is required for devices 7 and 8. Code is not required for devices 1-6.
Exit Error Alarm Displays
If programmed:
• A display of “CA” and a zone indication will appear if an exit or interior zone contained a fault
during closing at the time the exit delay ended (e.g., exit door left open), but the system was
disarmed during the entry delay time. The alarm sounder and keypad sound continuously, but
stop when the system is disarmed. No message will be transmitted to the central station.
• A display of “EA” and a zone indication will appear if an exit or interior zone contained a fault
during closing at the time the exit delay ended, but the system was NOT disarmed during the
entry delay time. The alarm sounder and keypad sound continuously until the system is
disarmed (or timeout occurs). An Exit Alarm message is sent to the central station.
• The “EA” display, etc. will also result if an alarm from an exit or interior zone occurs within two
minutes after the end of an exit delay.
In any of the above cases, use a second OFF sequence (code plus OFF key) to clear the display.

–52–
System Operation
Trouble Conditions
The word “FAULT” on the keypad’s display, accompanied by a rapid “beeping” at the keypad, indicates that
there is a trouble condition in the system. Pressing any key can silence the audible warning sound. Instruct
users to call for service immediately upon seeing any of the following messages.
• “Fault” and “Battery” Displays
• “FAULT” and one or more zone numbers indicates that a problem exists with the displayed zone(s)
and requires attention. After correcting the problem, the display can be cleared by entering the security
code plus the OFF key twice.
• The fault condition may also be caused by some change in the environment that prevents the built-in
receiver from receiving signals from a particular wireless sensor.
• “LOW BAT” with no zone number indicates that the system’s backup battery is weak.
• “LOW BAT” with a zone number and a once-per-45 seconds “beeping” at the keypad indicates that a
low battery condition exists in the wireless sensor displayed (zone “00” indicates a wireless button/keypad).
If the battery is not replaced within 30 days, a “FAULT” display may occur.
• “Fault Zone 93”, along with a flashing “AC” and a once per 45-seconds “beeping” at the keypad indicates
a loss of AC power to the 5842 Wireless Dialer (if this feature is supported by the Wireless Dialer being
installed).
• “Fault Zone 93”, along with a single beep indicates that setup information from the 5842 Wireless Dialer
has not been properly received.
Power Failure
• If there is no display at all, and both indicators are not lit, operating power for the system has
stopped and the system is inoperative.
• If the display is lit and the AC display is off, the system is operating on battery power only.
• During an AC power loss, the backlighting will turn off and the indicators will flicker slightly to
minimize deep discharge of the battery.
Other Displays
dI = Busy-Standby: Displayed upon power-up. After approximately 1 minute* the green “READY” LED
should light. If the “dI” remains displayed for more than 1 minute, the system is disabled.
*To bypass the 1-minute delay, press [#] + [0]. Important: Do not try to bypass 1 minute delay before “dI”
is displayed!
CC = Modem Comm: The system is communicating with the central station for change of function or
status verification.
FC = Comm. Failure: A communication failure has occurred. This message clears only when the system
is subsequently armed.
90 = RF Jam: The system has detected an RF jamming condition or excessive interference.
93 = Wireless Dialer: Tamper (alarm or trouble), phone line cut, loss of supervision, low battery, or AC
power loss*.
*If supported by the 5842 Wire Dialer that is installed.
PH = Speaker Phone Mode: The system is in Speaker Phone mode.
PC = Phone Control: The remote Phone Control feature is active.
“ -- ” Displayed when entering programming mode if a 5842 Wireless Dialer is enabled.

–53–
Testing the System
Test Mode
After installation is completed, the security system should be carefully tested, as follows.
1. With the system in the disarmed state, check that all zones are intact. If the READY LED is
not lit, press the [ ✻] key to display the faulted zone(s). Restore faulted zone(s) if necessary, so
that READY LED lights. Fault and restore every sensor individually to assure that it is being
monitored by the system.
2. Enter the security code and press the TEST key. The outside sounder will sound for 1 second
and all the LED segments on the keypad display light for 3 seconds. LYNX announces the
zone’s voice descriptor (if programmed) followed by 3 beeps, each time a contact is faulted. A
test report should be transmitted (if programmed) to the central station immediately. If the
backup battery is discharged or missing, the sounder may not turn on and a LOW BATTERY
report will be transmitted with a TEST report. The keypad will beep once every 45 seconds as a
reminder that the system is in the Test mode.
3. To turn off the Test mode enter security code and press the OFF key.
Notes: (1) Triggering a zone set to Arm AWAY, Arm STAY, or Disarm will take the system out of Test and
cause that action.
(2) BR type transmitters do not display during Test mode (keypad beeps only)
(3) Macros cannot be run from the Test mode.
Armed System Test
Alarm messages will be sent to the central station during the following tests 1 and 2.
Notify them in advance that tests will be in progress.
1. Arm the system and fault one or more zones. After 15 seconds (if optional dialer delay is
selected), silence alarm sounder(s) by entering the code and pressing OFF. Check entry/exit
delay zones.
2. Check the keypad-initiated alarms that are in the system by pressing the Panic key pairs. If the
system has been programmed for audible emergency, the keypad will emit a steady alarm
sound, and “ALARM” and zone number will be displayed. Silence the alarm by entering the
security code and pressing OFF.
If the system has been programmed for silent emergency, there will be no audible alarms or
displays, but a report will be sent to the central station.
3. If Powerline Carrier Devices have been installed, test their programmed action.
4. Notify the central station when all tests are finished, and verify results with them.
5. To test the wireless part of the system and the RF receiver, perform the two additional tests
described in the Installing Wireless Zones section: Sniffer mode and Go/No Go Test.
Note: System Test mode (installer/master code + test) and Go/No Go Test (installer code + # + 8) will
be automatically terminated after 3-1/2 to 4 hours if the installer or user does not manually
terminate it. This ensures that fire and panic zones will not remain disabled. However, Sniffer
mode (installer code + # + 3) does not automatically expire. You must manually exit
(Installer/User Code + OFF) Sniffer mode to return to normal operation.
TO THE INSTALLER
Regular maintenance and inspection (at least annually) by the installer and frequent testing by the
user are vital to continuous satisfactory operation of any alarm system.
The installer should assume the responsibility of developing and offering a regular maintenance
program to the user as well as acquainting the user with the proper operation and limitations of the
alarm system and its component parts. Recommendations must be included for a specific program of
frequent testing (at least weekly) to ensure the system’s proper operation at all times.

–54–
System Communication
This section provides an explanation of formats this system accommodates for reporting alarms and
other system conditions to the central station. The process of a successful transmission consists of
both the method of communication between the control panel and the central station receiver, and
the actual way the information is sent and displayed at the central station.
Communication Overview
When the panel calls the central station receiver, it waits to hear a “handshake” frequency from the
receiver to confirm that the receiver is on-line and ready to receive its message. Once the panel
hears the handshake it is programmed to listen for, it sends its message. The panel then waits for a
“kissoff” frequency from the receiver acknowledging that the message was received and understood.
3
If the handshake frequency is not given or is not understood by the panel, the panel will not send its
message. Once the handshake frequency is received and understood by the panel, the panel will
send its message. If there is an error in the transmission (the receiver does not receive a “valid”
message), the kissoff frequency will not be given by the central station receiver.
The panel will make eight attempts to the primary telephone number and eight attempts to the
secondary telephone number (if programmed) to get a valid message through. If the panel is not
successful after its numerous attempts, the keypad will display “FC.” If the secondary number is a
pager, “FC” displays after the first 8 attempts to the primary number.
The following chart defines the three sets of (handshake/kissoff) frequencies that the panel supports, and
the different formats that can be sent for each.
FORMAT HANDSHAKE TRANSMITS DATA KISSOFF TRANSMIT TIME
Low Speed 1400Hz 1900Hz (10PPS) 1400Hz Under 15 seconds
3+1 (Standard report)
4+1
4+2
Sescoa/Rad 2300Hz 1900Hz (20PPS) 2300Hz Under 10 seconds
3+1 (Standard report)
4+1
4+2
Express 1400–2300Hz DTMF (10 cps) 1400Hz Under 3 seconds
4+2
Contact ID® 1400–2300Hz DTMF (10 cps) 1400Hz Under 3 seconds
Report Code Formats
3+1 and 4+1 Standard Formats Comprise a 3- (or 4-) digit subscriber number and a single digit report
code (e.g. alarm, trouble, restore, open, close, etc).
3+1 and 4+1 Expanded Formats Comprise a 3- (or 4-) digit subscriber number, and a 2-digit report
code. The first digit is displayed on the first line, followed by a second
line where the first digit is repeated 3 (or 4) times and followed by the
second digit. This is the “expanded” digit.
4+2 Format Comprises a 4-digit subscriber number and 2-digit report code.
ADEMCO Contact ID® Comprises a 4-digit subscriber number, 1-digit event qualifier
Reporting Format (“new” or “restore”), 3-digit event code, and 3-digit zone number, user
number, or system status number (see the following page).
The following table shows the message formats for 3+1, 4+1 and 4+2 reports, where:
SSS or SSSS = Subscriber ID C = Close Code (1st Digit)
A = Alarm Code (1st digit) U = User Number (in hex)
Z = Typically Zone Number* (2nd digit) Gg = Test Code (1st & 2nd digits)
T t = Trouble Code (1st & 2nd digits) R = Alarm Restore Code
B b = Bypass Code (1st & 2nd digits) R Tt = Trouble Restore Code (1st & 2nd digits)
EAC = AC Loss Code (1st & 2nd digits) R Bb = Bypass Restore Code (1st & 2nd digits)
LLB = Low Battery Code (1st & 2nd digits) RAAC
= AC Restore Code (1st & 2nd digits)
O = Open Code (1st Digit) RLLB = Battery Restore Code (1st & 2nd digits)
*Zone numbers for: [*] & [#], or [B] = 99; [1] + [*], or [A] = 95; [3] + [#], or [C] = 96; Duress = 92

–55–
System Communication
Report 3+1/4+1 Standard 3+1/4+1 Expanded 4+2
Alarm SSS(S) A SSS(S) A
AAA(A) Z
SSSS AZ
Trouble SSS(S) T SSS(S) T
TTT(T) t
SSSS Tt
Bypass SSS(S) B SSS(S) B
BBB(B) b
SSSS Bb
AC Loss SSS(S) E SSS(S) E
EEE(E) AC
SSSS EAC
Low Battery SSS(S) L SSS(S) L
LLL(L) LB
SSSS LLB
Open SSS(S) O SSS(S) O
OOO(O) U
SSSS OU
Close SSS(S) C SSS(S) C
CCC(R) U
SSSS CU
Test SSS(S) G SSS(S) G
GGG(G)g
SSSS Gg
Restore Alarm SSS(S) R SSS(S) R
RRR(R) Z
SSSS RZ
AC Restore SSS(S) RA SSS(S) RA
RARARA(RA)Ac
SSSSRA Ac
Low Battery Restore SSS(S) RL SSS(S) RL
RLRLRL(RL)LB
SSSS RLLB
Trouble Restore SSS(S) RT SSS(S) RT
RTRTRT (RT)t
SSSS RTt
Bypass Restore SSS(S) RB SSS(S) RB
RBRBRB (RB)b
SSSS RBb
ADEMCO Contact ID® Reporting takes the following format: CCCC Q EEE GG ZZZ where:
CCCC = Customer (subscriber) ID
Q = Event qualifier, where: E = new event, and R = restore
EEE = Event code (3 hex digits) (for a complete list of event codes, refer to the central office receiver manual)
GG = Always “00”
ZZZ = Zone/Contact ID® number reporting the alarm, or user number for open/close reports. System
status messages (AC Loss, Walk Test, etc.) contain zeroes in the ZZZ location.
CONTACT ID® EVENT CODES
Code Definition
110 Fire Alarm
121 Duress
122 Alarm, 24-hour Silent
123 Alarm, 24-hour Audible
131 Alarm, Perimeter
132 Alarm, Interior
134 Alarm, Entry/Exit
135 Alarm, Day/Night
145 Wireless Dialer Tamper (plus Zone 93) (Alarm)
146 Silent Burglary
150 Alarm, 24-Hour Auxiliary
301 AC Power
338 Wireless Dialer Low Battery (plus Zone 93)
341 Wireless Dialer Tamper (plus Zone 93) (Trouble)
342* Wireless Dialer AC Loss (plus Zone 93)
344 RF Jam Detected
351* Wireless Dialer Phone Line Cut (plus Zone 93)
354 Fail to Report
355 Wireless Dialer Loss of RF Supervision
(plus Zone 93)
355 (Zone 000) Reported by the 5842 Wireless Dialer
373 Fire Loop Trouble
374 Exit Error Alarm
*If supported by the 5842 Wireless Dialer that is installed.
Code Definition
380 Global Trouble, Trouble Day/Night
381 RF Supervision Trouble
383 RF Sensor Tamper (Trouble)
384 RF Sensor Low Battery
401 Disarmed, Armed AWAY (NO DELAY),
Armed AWAY
403 Scheduled Auto Arm
406 Cancel by User
407 Remote Arm/Disarm (Downloading)
408 Quick Arm AWAY/NO DELAY
441 Disarmed/Armed STAY/NO DELAY, Quick Arm
STAY/NO DELAY
570 Bypass
602 Periodic Test
606 AAV to follow
607 System Test
623 Event Log 80% Full
654 System Inactivity
NOTE: The following codes are logged in the event log upon
occurrence, but are not reported:
305 = System Reset
627 = Keypad Program Mode Entry

–56–
Troubleshooting Guide
SYSTEM (including Wireless)
SYMPTOM POSSIBLE CAUSE REMEDY
1. Transmitter signal
not received at
control.
1a. Transmitter not properly powered.
1b. If Transmitter is 5827, House Code not
set in field ✻24, or transmitter is not set
to same House Code set in that field.
1c. Transmitter is located too far from RF
receiver.
1d. There is metal shielding between
transmitter and RF receiver.
1e. Transmitter is malfunctioning.
1f. Transmitter No. (zone) is not
programmed.
1a Check or change transmitter's battery.
1b. Check code switches inside transmitter.
Must match with RF House Code
programmed.
1c. Move transmitter or RF receiver.
1d. Check for large metal obstructions, then
relocate transmitter if necessary.
1e. Verify by activating control with
another, similar transmitter. If O.K.
now, return defective transmitter.
1f. Verify programming.
2. Transmitter zone
number appears
during Transmitter
Sniffer mode, but
does not clear.
2a. Transmitter zone type (ZT) is set to 00
(Not Used).
2b. Transmitter battery not installed.
2c. 5800 System transmitter not "entered" in
system.
2a. Set ZT to a valid active zone type in
field ✻56.
2b. Install proper battery.
2c. "Enter" unit in field ✻56 or ✻83.
3. Low battery message
on keypad.
3a. "Low Bat" (no zone Nos.)
3b. "Low Bat" + "00".
3c. "Low Bat" + "nn".
3a. System battery is low or missing.
3b. Remote RF keypad/button battery is low.
3c. Transmitter for zone “nn” has a low
battery.
3a. Replace system battery.
3b. Replace battery in the RF keypad.
3c. Replace the battery in the displayed
transmitter.
4. Periodic beep(s) from
keypad.
4a. System is in Test mode.
4b. A transmitter low battery has occurred
and is displayed.
4c. A supervision fault has occurred.
4d. System low battery
4a. Enter Code + OFF to exit Test mode.
4b. Enter Code + OFF and replace the
battery.
4c. Check the transmitter indicated.
Restore communication to the receiver
to cancel the condition.
4d. Replace system battery
5. With 5800 System,
there is no response
to a transmitter in
normal operation,
although zone
number clears during
Transmitter Sniffer
mode.
Put control in Test mode. If zone does not
respond, try operating the tamper switch or
another input to the transmitter.
5a. If another input causes the zone to be
displayed, the wrong input was "entered"
when programming.
5b. If no response at all from this
transmitter, this physical transmitter
has not been entered by the system.
Transmitter Sniffer display is being
cleared by another unit programmed for
this zone.
5a. Delete input's serial number (not the
zone), and enter the proper input (see
field ✻56).
5b. Determine which transmitter is
programmed for this zone and
reprogram as necessary.
6. Nuisance or phantom
alarm.
6a. Sensors not properly installed, wired, or
monitored.
6b. Universal transmitter (5817)
programmed wrong.
6a. Check installation to see if in
accordance with established procedure.
6b. Check programming switches on
transmitter.
7. Intrusion alarm for
no apparent reason.
7a. Protected door or window opened while
system armed.
7b. Improper user operation of exit/entry
delays.
7c. Magnets located too far from switches,
and/or doors and windows not properly
aligned.
7a. Check with all occupants of protected
home.
7b. Check setting of entry and exit delays.
7c. Check all openings for proper switch
and magnet orientation.

–57–
Troubleshooting Guide
CONTROL
SYMPTOM POSSIBLE CAUSE REMEDY
1. The word “AC” is not
displayed.
1a. Interrupted AC power supply. 1a. Check transformer connection and
powerline circuit breaker.
2. Digital communicator
message not being
received.
2a. System in Test mode.
2b. Telephone connection not secure.
2c. Digital communicator
malfunctioning.
2d. Telephone number in program needs
prefix or access code.
2e. Telephone call to central monitoring
station requires operator assistance.
2a. Remove from Test mode.
2b. Check all connections.
2c. Check with a different CONTROL
PANEL.
2d. Program prefix or access code into the
CONTROL PANEL.
2e. System cannot work in this situation.
3. Does not arm properly.
READY light not on.
Open or faulted zone(s)
Check for faulted zones and make intact,
or use Bypass arming, if desired.
4. System doesn't respond to
keystrokes on keypad.
4a. "CC" displayed.
4b. "d1" displayed.
4a. System is in communication with
downloader at central station.
4b. System has just been powered and is
in its one minute initialization.
4a. Wait until download session is
finished.
4b. Wait for initialization to finish, or
bypass this time by pressing '#' + '0.'
SMOKE DETECTOR
SYMPTOM POSSIBLE CAUSE REMEDY
1. Detector alarms, no
apparent reason.
1a. Dust, dirt in sensing chamber.
1b. Improper location.
1c. Unit malfunctioning.
1a. Clean unit's sensing
chamber with vacuum
cleaner per unit's
instructions.
1b. See unit's instructions
for locations to avoid.
Relocate as necessary.
1c. Replace detector.
2. Detector's siren sounds. 2a. Unit not receiving required power.
2b. Unit malfunctioning.
2a. Check for proper
installation of battery.
Try new battery.
2b. Replace detector.

–58–
Contacting Technical Support
PLEASE, before you call Technical Support, be sure you:
• READ THE INSTRUCTIONS!
• Check all wiring connections.
• Determine that the power supply and/or backup battery are supplying proper voltages.
• Verify your programming information where applicable.
• Note the proper model number of this product, and the version level (if known) along with
any documentation that came with the product.
• Note your ADEMCO customer number and/or company name.
Having this information handy will make it easier for us to serve you quickly and effectively.
You may contact Technical Support via Toll Free Fax. Please include your return fax number. You will
receive a reply within 24 hours.
Technical Support: ..................................................................... 1-800-645-7492 (8 a.m.-8 p.m. E.S.T.)
FAX FAXBACK Automated Fax Retrieval System: .................... 1-800-573-0153 or 1-516-921-6704 / ext. 1667
World Wide Web Address: ........................................................... http://www.ademco.com

–59–
Regulatory Agency Statements
UL NOTICE: This is a "Grade A" residential system.
FCC ID: CFS8DLLYNXREN-2
CANADA: 1748A-LYNXREN2
FCC STATEMENT
THIS DEVICE COMPLIES WITH PART 15 OF FCC RULES. OPERATION IS SUBJECT TO THE FOLLOWING TWO CONDITIONS: (1)
THIS DEVICE MAY NOT CAUSE HARMFUL INTERFERENCE, AND (2) THIS DEVICE MUST ACCEPT ANY INTERFERENCE
RECEIVED, INCLUDING INTERFERENCE THAT MAY CAUSE UNDESIRED OPERATION.
Federal Communications Commission (FCC) Part 15 Statement
This equipment has been tested to FCC requirements and has been found acceptable for use. The FCC requires the following
statement for your information:
This equipment generates and uses radio frequency energy and if not installed and used properly, that is, in strict accordance with
the manufacturer's instructions, may cause interference to radio and television reception. It has been type tested and found to
comply with the limits for a Class B computing device in accordance with the specifications in Part 15 of FCC Rules, which are
designed to provide reasonable protection against such interference in a residential installation. However, there is no guarantee
that interference will not occur in a particular installation. If this equipment does cause interference to radio or television reception,
which can be determined by turning the equipment off and on, the user is encouraged to try to correct the interference by one or
more of the following measures:
• If using an indoor antenna, have a quality outdoor antenna installed.
• Reorient the receiving antenna until interference is reduced or eliminated.
• Move the radio or television receiver away from the receiver/control.
• Move the antenna leads away from any wire runs to the receiver/control.
• Plug the receiver/control into a different outlet so that it and the radio or television receiver are on different branch circuits.
If necessary, the user should consult the dealer or an experienced radio/television technician for additional suggestions. The user
or installer may find the following booklet prepared by the Federal Communications Commission helpful: "Interference Handbook."
This booklet is available from the U.S. Government Printing Office, Washington, DC 20402.
The user shall not make any changes or modifications to the equipment unless authorized by the Installation Instructions or User's
Manual. Unauthorized changes or modifications could void the user's authority to operate the equipment.
Federal Communications Commission (FCC) Part 68
This equipment complies with Part 68 of the FCC rules. On the front cover of this equipment is a label that contains the FCC
registration number and Ringer Equivalence Number (REN). You must provide this information to the telephone company when
requested.
This equipment uses the following USOC jack: RJ31X
This equipment may not be used on telephone-company-provided coin service. Connection to party lines is subject to state tariffs.
This equipment is hearing-aid compatible.
Industry Canada
NOTICE: The Industry Canada Label identifies certified equipment. This certification means that the equipment meets
telecommunications network protective, operational and safety requirements as prescribed in the appropriate Terminal Equipment
Technical Requirements document(s). The Department does not guarantee the equipment will operate to the user’s satisfaction.
Before installing this equipment, users should ensure that it is permissible to be connected to the facilities of the local
telecommunications company. The equipment must also be installed using an acceptable method of connection. The customer
should be aware that compliance with the above conditions may not prevent degradation of service in some situations.
Repairs to certified equipment should be coordinated by a representative designated by the supplier. Any repairs or alterations
made by the user to this equipment, or equipment malfunctions, may give the telecommunications company to request the user to
disconnect the equipment.
Users should ensure for their own protection that the electrical ground connections of the power utility, telephone lines and internal
metallic water pipe system, if present, are connected together, This precaution may be particularly important in rural areas.
Caution: Users should not attempt to make such connections themselves but should contact appropriate electric inspection
authority, or electrician, as appropriate.
Ringer Equivalence Number Notice:
The Ringer Equivalence Number (REN) assigned to each terminal device provides an indication of the maximum number of
terminals allowed to be connected to a telephone interface. The termination on an interface may consist of any combination of
devices subject only to the requirement that the sum of the Ringer Equivalence Numbers of all the devices does not exceed 5.

–60–
Specifications
LYNXR-Series
Security
Controls
1. Physical: 10-3/8” W x 7-1/8” H x 1-3/4” D
2. Electrical:
VOLTAGE INPUT: 9VAC from plug-in 15VA transformer.
RECHARGEABLE BACKUP BATTERY: Six 1.2-volt/cell nickel-metal hydride
rated at 1100 mA.
ALARM SOUNDER: Piezo = 6-14VDC, 30mA max/ Bell = 6-14VDC, 120mA max
(e.g., ADEMCO’s WAVE2EX).
LONG RANGE RADIO: Rated 12mA@12-volt nominal (negative trigger signal).
3. Communication:
FORMATS SUPPORTED:
ADEMCO Express, 10 characters/sec, DTMF (TouchTone) Data Tones,
1400/2300Hz ACK, 1400Hz KISSOFF.
ADEMCO Contact ID® Reporting, 10 characters/sec., DTMF (TouchTone)
Data Tones, 1400/2300Hz ACK, 1400Hz KISSOFF.
ADEMCO Low Speed, 10 pulses/sec, 1900Hz Data Tone,
1400Hz ACK/KISSOFF.
Radionics/SESCOA, 20 pulses/sec, 1800Hz Data Tone, 2300Hz
ACK/KISSOFF. Can report 0–9, B–F.
Line Seize: Double Pole
Ringer Equivalence: 0.6B
FCC Registration No.: 5GBUSA-25623-AL-E
4. Maximum Zone 1 Resistance: 300 ohms, excluding 2k ohm EOLR

– 61 –
LYNXR/LYNXR24 PROGRAMMING DEFAULT TABLES
(boldface indicates defaults that differ between tables)
Function Table 1 Table 2 Table 3 Table 4
*20 Installer code 4112 4112 4112 4112
*21 Quick arm enable 1 1 1 1
*22 Keypad backlight timeout 0 0 0 0
*23 Forced bypass 0 0 0 0
*24 RF house ID code 0,0 0,0 0,0 0,0
*25 Powerline carrier device house code 0 0 0 0
*26 Chime-by-zone 0 0 0 0
*27 Real-time clock display 1 1 1 1
*29 Daylight saving time start/end month 4,10 4,10 4,10 4,10
*30 Daylight saving time start/end weekend 1,5 1,5 1,5 1,5
*31 Single alarm sounding per zone 0 0 0 0
*32 Fire sounder timeout 0 0 0 0
*33 Alarm bell timeout 1 1 1 1
*34 Exit delay 7,0 6,0 7,0 7,0
*35 Entry delay 1 (zone type 01) 3,0 4,5 3,0 3,0
*36 Entry delay 2 (zone type 02) 6,0 6,0 6,0 6,0
*37 Audible exit warning/quick exit 1,1 0,1 1,1 1,1
*38 Confirmation of arming ding 0 0 0 0
*39 Power up in previous state 1 1 1 1
*40 PABX access code --- --- --- ---
*41 Primary phone number --- --- --- ---
*42 Secondary phone number --- --- --- ---
*43 Primary subscriber account number 15,15,15,15 15,15,15,15 15,15,15,15 15,15,15,15
*44 Secondary subscriber account number --- --- --- ---
*46 “Follow Me Reminder” Phone Number --- --- --- ---
*47 Phone system select 1 1 1 1
*48 Report format 7,7 7,7 7,7 7,7
*49 Split/dual reporting 0 0 0 9
*50 15 second dialer delay (burglary) 0 1 0 0
*51 Periodic test report 0 3 0 0
*52 First test report offset 2 2 2 2
*53 Sescoa/radionics select 0 0 0 0
*54 Lack of usage notification 0 0 0 0
*55 Wireless Dialer 0, 0, 0, 0 0, 0, 0, 0 0, 0, 0, 0 0, 0, 0, 0
*56 Enhanced Zone programming See *56 table See *56 table See *56 table See *56 table
*58 RF jam detection 0 0 0 0
*59 Exit error report code 1 0 1 1
*60 Trouble report code 1,0 1,0 1,0 1,0
*61 Bypass report code 0,0 0,0 0,0 0,0
*62 AC loss report code 0,0 0,0 0,0 0,0
*63 Low battery Report code 1,0 1,0 1,0 1,0
*64 Test report code 1,0 1,0 1,0 1,0
*65 Open report code 0 0 0 0
*66 Arm away/stay report code 0,0 0,0 0,0 0,0
*67 RF transmitter low battery report code 1,0 1,0 1,0 1,0
*68 Cancel report code 1,0 1,0 1,0 1,0
*70 Alarm restore codes 1 1 1 1
*71 Trouble restore report code 1,0 1,0 1,0 1,0
*72 Bypass restore report code 0,0 0,0 0,0 0,0
*73 AC restore report code 0,0 0,0 0,0 0,0
*74 Low battery restore report code 1,0 1,0 1,0 1,0
*75 RF transmitter low battery restore report code 1,0 1,0 1,0 1,0
*76 Test restore report code 0,0 1,0 0,0 0,0
*80 Powerline Carrier Devices See *80 table See *80 table See *80 table See *80 table
*81 Zone lists for devices See *81 table See *81 table See *81 table See *81 table
*84 Assign zone voice descriptors Refer to *84 Programming
*87 Auxiliary Function/ 1-button paging 0 1 0 1
*88 Pager characters --- --- --- ---
*89 Event log 80% full report code 0,0 0,0 0,0 0,0
*90 Event logging 3 15 3 3
*91 LRR/AAV Trigger/Remote Phone Control 2 2 2 2
*92 Number of reports in armed period 0 0 0 0
*93 Flexible call back 0 0 0 0
*94 Download phone number --- --- --- ---
*95 Ring detect count for downloading/remote phone control 15 15 15 15
Default Master Code 1,2,3,4 1,2,3,4 1,2,3,4 1,2,3,4
Default Duress Code --- --- --- ---
By activating *96, Field 43, and 44 will be changed to 15, 15, 15, 15.

– 62 –
LYNXR-EN PROGRAMMING DEFAULT TABLES
(boldface indicates defaults that differ between tables)
Function Table 1 Table 2 Table 3 Table 4
*20 Installer code 4112 4112 4112 4112
*21 Quick arm enable 1 1 1 1
*22 Keypad backlight timeout 0 0 0 0
*23 Forced bypass 0 0 0 0
*24 RF house ID code 0,0 0,0 0,0 0,0
*25 Powerline carrier device house code 0 0 0 0
*26 Chime-by-zone 0 0 0 0
*27 Real-time clock display 1 1 1 1
*29 Daylight saving time start/end month 4,10 4,10 4,10 4,10
*30 Daylight saving time start/end weekend 1,5 1,5 1,5 1,5
*31 Single alarm sounding per zone 0 0 0 0
*32 Fire sounder timeout 0 0 0 0
*33 Alarm bell timeout 1 1 1 1
*34 Exit delay 7,0 6,0 7,0 7,0
*35 Entry delay 1 (zone type 01) 3,0 4,5 3,0 3,0
*36 Entry delay 2 (zone type 02) 6,0 6,0 6,0 6,0
*37 Audible exit warning/quick exit 1,1 0,1 1,1 1,1
*38 Confirmation of arming ding 0 0 0 0
*39 Power up in previous state 1 1 1 1
*40 PABX access code --- --- --- ---
*41 Primary phone number --- --- --- ---
*42 Secondary phone number --- --- --- ---
*43 Primary subscriber account number 15,15,15,15 15,15,15,15 15,15,15,15 15,15,15,15
*44 Secondary subscriber account number --- --- --- ---
*46 “Follow Me Reminder” Phone Number --- --- --- ---
*47 Phone system select 5 5 5 5
*48 Report format 7,7 7,7 7,7 7,7
*49 Split/dual reporting 0 0 0 9
*50 15 second dialer delay (burglary) 0 1 0 0
*51 Periodic test report 0 3 0 0
*52 First test report offset 2 2 2 2
*53 Sescoa/radionics select 0 0 0 0
*54 Lack of usage notification 0 0 0 0
*55 Wireless Dialer 0, 0, 0, 0 0, 0, 0, 0 0, 0, 0, 0 0, 0, 0, 0
*56 Enhanced Zone programming See *56 table See *56 table See *56 table See *56 table
*58 RF jam detection 0 0 0 0
*59 Exit error report code 1 0 1 1
*60 Trouble report code 1,0 1,0 1,0 1,0
*61 Bypass report code 0,0 0,0 0,0 0,0
*62 AC loss report code 0,0 0,0 0,0 0,0
*63 Low battery Report code 1,0 1,0 1,0 1,0
*64 Test report code 1,0 1,0 1,0 1,0
*65 Open report code 0 0 0 0
*66 Arm away/stay report code 0,0 0,0 0,0 0,0
*67 RF transmitter low battery report code 1,0 1,0 1,0 1,0
*68 Cancel report code 1,0 1,0 1,0 1,0
*70 Alarm restore codes 1 1 1 1
*71 Trouble restore report code 1,0 1,0 1,0 1,0
*72 Bypass restore report code 0,0 0,0 0,0 0,0
*73 AC restore report code 0,0 0,0 0,0 0,0
*74 Low battery restore report code 1,0 1,0 1,0 1,0
*75 RF transmitter low battery restore report code 1,0 1,0 1,0 1,0
*76 Test restore report code 0,0 1,0 0,0 0,0
*80 Powerline Carrier Devices See *80 table See *80 table --- See *80 table
*81 Zone lists for devices See *81 table See *81 table See *81 table See *81 table
*84 Assign zone voice descriptors Refer to *84 Programming
*87 Auxiliary Function/ 1-button paging 0 1 0 1
*88 Pager characters --- --- --- ---
*89 Event log 80% full report code 0,0 0,0 0,0 0,0
*90 Event logging 3 15 3 3
*91 Alarm audio verification/remote phone control 2 2 2 2
*92 Number of reports in armed period 0 0 0 0
*93 Flexible call back 0 0 0 0
*94 Download phone number --- --- --- ---
*95 Ring detect count for downloading/remote phone control 15 15 15 15
Default Master Code 1,2,3,4 1,2,3,4 1,2,3,4 1,2,3,4
Default Duress Code --- --- --- ---
By activating *96, Field 43, and 44 will be changed to 15, 15, 15, 15.

– 63 –
✻56 ZONE ASSIGNMENT/ALARM REPORT CODES FOR TABLE 1
Zone No. Zone Type Alarm Code Input Type Loop Number Zone Descriptor
1 0 0,0 --- ---
2 1 1,0 3 (RF) 2 47, 04 (FRONT DOOR)
3 1 1,0 3 (RF) 2 33, 04 (BACK DOOR)
4 3 1,0 3 (RF) 2 80 (WINDOW)
5 10 1,0 3 (RF) 1 56 (MOTION DETECTOR)
26 21 1,0 5 (BR) 3
27 22 1,0 5 (BR) 2
28 20 1,0 5 (BR) 4
29 23 0,0 5 (BR) 1
30 21 1,0 5 (BR) 3
31 22 1,0 5 (BR) 2
32 20 1,0 5 (BR) 4
33 23 0,0 5 (BR) 1
92 --- 1,0 --- ---
99 6 1,0 --- ---
NOTE: Zone 1 is a hardwire zone; Zone 2 to 41 are RF zones; Zone 92 is Duress; Zone 99 is keypad panic
✻56 ZONE ASSIGNMENT/ALARM REPORT CODES FOR TABLE 2
Zone No. Zone Type Alarm Code Input Type Loop Number Zone Descriptor
1 0 0,0 --- ---
2 1 1,0 3 (RF) 2 47, 04 (FRONT DOOR)
3 1 1,0 3 (RF) 2 33, 04 (BACK DOOR)
4 1 1,0 3 (RF) 2 48, 04 (GARAGE DOOR))
5 04 1,0 3 (RF) 1 56 (MOTION DETECTOR)
6 9 1,0 3 (RF) 1 22, 02 (SMOKE DETECTOR)
26 21 1,0 5 (BR) 3
27 22 1,0 5 (BR) 2
28 20 1,0 5 (BR) 4
29 23 0,0 5 (BR) 1
30 21 1,0 5 (BR) 3
31 22 1,0 5 (BR) 2
32 20 1,0 5 (BR) 4
33 23 0,0 5 (BR) 1
92 --- 1,0 --- ---
95 08 1,0 --- ---
96 09 1,0 --- ---
99 07 1,0 --- ---
NOTE: Zone 1 is a hardwire zone; Zone 2 to 41 are RF zones; Zone 92 is Duress; Zone 99 is keypad panic
✻56 ZONE ASSIGNMENT/ALARM REPORT CODES FOR TABLES 3 & 4
Zone No. Zone Type Alarm Code Input Type Loop Number Zone Descriptor
1 0 0,0 --- ---
2 1 1,0 3 (RF) 2 47, 04 (FRONT DOOR)
3 1 1,0 3 (RF) 2 33, 04 (BACK DOOR)
4 3 1,0 3 (RF) 2 80 (WINDOW)
5 3 1,0 3 (RF) 2 80 (WINDOW)
6 3 1,0 3 (RF) 2 80 (WINDOW)
7 3 1,0 3 (RF) 2 80 (WINDOW)
8 10 1,0 3 (RF) 1 56 (MOTION DETECTOR)
9 9 1,0 3 (RF) 1 22, 02 (SMOKE DETECTOR)
26 21 1,0 5 (BR) 3
27 22 1,0 5 (BR) 2
28 23 0,0 5 (BR) 4
29 23 0,0 5 (BR) 1
30 21 1,0 5 (BR) 3
31 22 1,0 5 (BR) 2
32 23 0,0 5 (BR) 4
33 23 0,0 5 (BR) 1
92 --- 1,0 --- ---
99 6 1,0 --- ---
NOTE: Zone 1 is a hardwire zone; Zone 2 to 41 are RF zones; Zone 92 is Duress; Zone 99 is keypad panic

– 64 –
✻80 DEFAULT TABLE: APPLIES TO DEFAULT TABLE 4 (devices 2-7 have no default values)
Start Stop
Device Number
Action
Event
Zone List
Zone Type
System Operation
Restore of
Zone List
Zone type
System operation
1 2 2 1 2
8** 2 33 36
** NOTE: If using an X-10 Powerhouse Security SH10A siren as device 8, you must change the device action default to “3” if using default
table 4.
✻80 DEFAULT TABLE: APPLIES TO DEFAULT TABLE 1 and 2 (devices 1-7 have no default values)
Start Stop
Device Number
Action
Event
Zone List
Zone Type
System Operation
Restore of
Zone List
Zone type
System operation
8** 2 33 36
✻81 ZONE LIST FOR OUTPUT DEVICES DEFAULT TABLE: Applies To Default Table 1 - 4.
Zone List 1 28, 32
Zone List 2 29, 33
Zone List 3 2, 3
– 65 –
–Index –
*55 Enabling the 5842 Wireless Dialer ................................... 25
*56 Enhanced Zone Programming Mode................11, 20, 24, 27
*80 Device Programming Menu Mode....................24, 31, 32, 33
*81 Zone List Menu Mode.................................................. 24, 34
*83 Enhanced Sequential Mode ........... 24, 27, 29, 30, 35, 36, 37
*84 Assign Zone Voice Descriptors .........................24, 30, 38, 39
*85 Record Custom Voice Descriptors............................... 24, 40
*96 Initialize Download ID And Subscriber Acct. No. For
Downloading........................................................................ 24
*97 Set All Program Fields To 1 Of 4 Sets Of Default Values 24
*98 Exits Programming Mode ................................................. 24
*99 Exits Programming Mode ................................................. 24
1.2-Volt Nickel-Metal Hydride Batteries................................. 10
1332CN ...................................................................................... 9
15 Second Dialer Delay................................................ 20, 61, 62
24-Hour Audible Alarm ........................................................... 16
24-Hour Auxiliary Alarm......................................................... 16
24-Hour Silent Alarm ........................................................ 15, 47
5800 Series Transmitters ........................................................ 11
5800RL............................................................................... 11, 13
5801.......................................................................................... 11
5802MN.............................................................................. 11, 12
5802MN2.................................................................................. 12
5804.............................................................................. 11, 12, 35
5804BD......................................................................... 11, 12, 17
5804BDV ...................................................................... 11, 12, 17
5804E ................................................................................. 11, 12
5804WATCH............................................................................ 11
5816.................................................................................... 11, 35
5817.......................................................................................... 11
5827.............................................................................. 11, 13, 17
5828V ....................................................................................... 13
5842.......................................................................................... 25
90 ............................................................................................. 52
A
AC Loss Report Code ................................................... 21, 61, 62
AC Power ................................................................................... 9
AC Power and Rechargeable Backup Battery......................... 10
AC Power Loss ........................................................................... 9
AC Restore Report Code .................................................... 61, 62
AC Transformer......................................................................... 6
ADEMCO 1332/1332X10 ........................................................... 9
ADEMCO Express ............................................................. 19, 60
ADEMCO Low Speed......................................................... 19, 60
Alarm Audio Verification (AAV)/Remote Phone Control ........ 23
Alarm Audio Verification (Two-Way Voice Feature)............... 50
Alarm Bell Timeout ..................................................... 17, 61, 62
Alarm Output............................................................................. 4
Alarm Restore Codes ......................................................... 61, 62
Alarm Restore Report Code..................................................... 21
Alarm Sounder......................................................................... 60
Arm Away/Stay Report Code............................................. 61, 62
Arm AWAY/STAY Report Code............................................... 21
Arm–Away ............................................................................... 16
Armed System Test.................................................................. 53
Arm–Stay ................................................................................. 16
Assign (Or Change) A Secondary Security Code..................... 47
Assign Custom Voice Descriptors............................................ 40
Assign Zone Voice Descriptors..................................... 38, 61, 62
Audible Exit Warning/Quick Exit ............................... 18, 61, 62
AUX Function .......................................................................... 48
AUX Function/1-Button Paging................................... 22, 61, 62
AUX Key .................................................................................. 22
AWAY Mode............................................................................. 48
B
Babysitter Code ........................................................................47
Back Plate...................................................................................5
Backlighting .............................................................................17
Backup Battery...........................................................................9
Backup Reporting.....................................................................18
Battery Life ..............................................................................12
Battery, Low.............................................................................52
Bell............................................................................................60
BR .......................................................................................11, 28
Burglary Zones .........................................................................17
Busy-Standby ...........................................................................52
Button Transmitters ..........................................................11, 12
Button Type..............................................................................28
Button Zones.......................................................................26, 28
Bypass Report Code......................................................21, 61, 62
Bypass Restore Report Code ........................................21, 61, 62
C
CA Message Display.................................................................51
Callback Number......................................................................23
Cancel Report Code ............................................................61, 62
Canceled Alarm ........................................................................21
CC .............................................................................................52
Change the Master Code..........................................................47
Chime By Zone .............................................................17, 61, 62
Chime Mode........................................................................17, 48
Closing Report ..........................................................................18
Comm. Failure..........................................................................52
Communication ....................................................................4, 54
Compass Downloader ...............................................................45
Confirmation of Arming Ding ...................................... 18, 61, 62
Connecting AC Power and Backup Battery...............................9
Contact ID ................................................................................54
Contact ID Event Codes ...........................................................55
Contact ID Format .............................................................21, 47
Contact ID Reporting .........................................................55, 60
Contacting Technical Support..................................................58
Custom Descriptor Number .....................................................40
Custom Voice Descriptors ..................................................24, 40
D
Data Encryption .......................................................................45
Data Field.................................................................................14
Daylight Savings Time Start/End................................17, 61, 62
Daylight Savings Time Start/End Week..................................17
Default Master Code ..........................................................61, 62
Default Tables ....................................................................61, 62
Delete a Secondary Security Code ...........................................47
Delete Entire Zone List............................................................34
Delete Zone Parameters Confirmation ..............................29, 37
Delete Zones .............................................................................34
Descriptor ...........................................................................30, 38
Desktop Mounting......................................................................5
Device Action............................................................................33
Device Number.........................................................................33
DI Display.................................................................................52
DIP Switches ............................................................................11
Disable Local Sounder................................................................7
Disarm ................................................................................16, 48
Displays ....................................................................................52
Download Call Back Phone Number........................................23
Download Phone Number...................................................61, 62
Download, Initial......................................................................45
Downloader...................................................................22, 45, 46
Duress Code........................................................................47, 63
– 66 –
E
EA ............................................................................................ 51
Earth Ground............................................................................. 6
Enabling the 5842 Wireless Dialer ......................................... 25
Enroll Mode ....................................................................... 29, 36
Enter/Change the Master Code............................................... 47
Entry Delay ..................................................................18, 61, 62
Entry/Exit Burglary ................................................................ 15
Error Code 374......................................................................... 21
Event Log 80% Full Report Code .................................22, 61, 62
Event Logging...............................................................22, 61, 62
Exit Alarm ............................................................................... 21
Exit Delay ...............................................................17, 18, 61, 62
Exit Delay Restart............................................................. 18, 48
Exit Door.................................................................................. 17
Exit Error Alarm Displays ...................................................... 51
Exit Error Report Code.................................................21, 61, 62
Exit Warning ........................................................................... 18
Exiting Program Mode ............................................................ 14
Expert Programming............................................................... 14
Express .................................................................................... 54
External Sounder..................................................................... 17
F
Factory Defaults ...................................................................... 14
Fault......................................................................................... 52
FC....................................................................................... 52, 54
FCC Statement........................................................................ 59
Features..................................................................................... 4
Fire Sounder Timeout...................................................17, 61, 62
First Test Report Offset................................................20, 61, 62
Flexible Callback ....................................................23, 45, 61, 62
“Follow Me” Alarm Announcement ......................................... 51
“Follow Me” Reminder Feature............................................... 51
Follow Me Reminder” Phone Number..................................... 19
Forced Bypass.........................................................17, 49, 61, 62
G
General Information................................................................ 11
General Programming Information......................................... 14
Go/No Go Test Mode................................................................ 12
H
Handshake Frequency............................................................. 54
Hardwire Zone ................................................................6, 28, 63
Hayes ....................................................................................... 45
House ID .......................................................................13, 17, 32
House Identification ................................................................ 11
I
Input Type ....................................................................11, 28, 63
Installer Code .........................................................17, 47, 61, 62
Interactive Mode...................................................................... 14
Interior W/Delay...................................................................... 16
Interior, Follower..................................................................... 15
K
Keypad Backlight Timeout...........................................17, 61, 62
Keypad Functions.............................................................. 48, 49
Keys ......................................................................................... 11
Kissoff Frequency .................................................................... 54
L
Lack Of Usage Notification ..................................................... 20
Local Sounder Disable Jumper ................................................. 6
Long Range Radio...................................................................... 6
Long Range Radio/Alarm Audio Verification Trigger/Remote
Phone Control...................................................................... 23
Loop Number ..................................................................... 28, 63
LOW BAT................................................................................. 52
Low Battery Report Code .................................................. 61, 62
Low Battery Report Code.........................................................21
Low Battery Restore Report Code ............................... 21, 61, 62
Low Speed ................................................................................54
LYNX-DM...................................................................................5
LYNXR/LYNXR24 Programming Default Tables ...................61
LYNXRCHKIT-HC...................................................................10
LYNXRCHKIT-SC ...................................................................10
LYNXR-EN Programming Default Tables ..............................62
M
Macro Function ........................................................................22
Master Code .............................................................................47
Master Security Code...............................................................17
Memory Of Alarm.....................................................................48
Message Center........................................................................48
Modem Comm...........................................................................52
Mounting Base ...........................................................................5
Mute System Announcements .................................................48
N
No Alarm Response..................................................................16
No Delay...................................................................................48
Number of Reports in Armed Period ........................... 23, 61, 62
Open Report Code ........................................................ 21, 61, 62
Operator Commands ................................................................50
Optima 24 Plus FAX96 Modem................................................45
Other Features...........................................................................4
Other Functions .......................................................................48
P
PABX Access Code ....................................................... 18, 61, 62
Pager.........................................................................................19
Pager Characters.......................................................... 22, 61, 62
Pager Function.........................................................................48
Pager Message..........................................................................22
Pager Report Format ...............................................................19
Paging Feature.........................................................................22
Panic Keys................................................................................47
PC .............................................................................................52
Perimeter Burglary ..................................................................15
Periodic Test Report..................................................... 20, 61, 62
PH.............................................................................................52
Phone Lines................................................................................6
Phone System Select .................................................... 19, 61, 62
Piezo .........................................................................................60
Play Back a Message................................................................48
Plug-In Transformer ..................................................................9
Power Failure...........................................................................52
Power Up in Previous State ......................................... 18, 61, 62
Powerline Carrier Device........................6, 17, 31, 32, 51, 61, 62
Powerline Carrier Device House Code............................... 61, 62
Powerline Carrier Device Programming..................................33
Primary Phone Number............................................... 18, 61, 62
Primary Subscriber Account Number.......................... 18, 61, 62
Program Mode, Entering..........................................................14
Programming Mode..................................................................17
Q
Quick Arm ................................................................................48
Quick Arm Enable........................................................ 17, 61, 62
Quick Exit.................................................................................18
R
Radionics ..................................................................................19
Radionics/SESCOA ..................................................................60
Range........................................................................................11
Real-Time Clock Display.............................................. 17, 61, 62
Rechargeable Backup Battery ...................................................9
Record a Message .....................................................................48
Remote Phone Access...............................................................23
Remote Phone Control .............................................................49
– 67 –
Remote Programming.............................................................. 45
Remote Programming/Control........................................... 45, 46
Replacing the Rechargeable Battery....................................... 10
Report Code........................................................................ 20, 28
Report Code Formats............................................................... 54
Report Format.............................................................. 19, 61, 62
Restart Exit Delay ............................................................. 18, 48
RF............................................................................................. 28
RF (Supervised RF).................................................................. 11
RF House ID Code ....................................................... 17, 61, 62
RF Transmitter Low Battery Report Code.................. 21, 61, 62
RF Transmitter Low Battery Restore ......................... 22, 61, 62
RF Jam..................................................................................... 20
Ring Detect Count for Downloading............................ 23, 61, 62
S
Scheduling.......................................................................... 46, 48
Secondary Phone Number ........................................... 18, 61, 62
Secondary Subscriber Account Number...................... 18, 61, 62
Secondary User Codes ............................................................. 47
Security Code Handshake ....................................................... 45
Security Codes ................................................................... 17, 47
Security Functions................................................................... 48
Serial Number.............................................24, 27, 29, 30, 35, 37
Sescoa/Rad ............................................................................... 54
Sescoa/Radionics Select ............................................... 20, 61, 62
Setting DIP Switches............................................................... 13
SH10A...................................................................................... 33
Signal Strength........................................................................ 12
Silent Burglary ........................................................................ 16
Single Alarm Sounding Per Zone ................................ 17, 61, 62
Siren/Horn................................................................................ 33
Site-Initiated Remote Programming ....................................... 45
SMARTMODEM 1200 ............................................................. 45
Smoke Detectors ...................................................................... 57
Sniffer Mode................................................................. 12, 53, 56
Sounders .................................................................................... 6
Speaker Phone Operation........................................................ 49
Special Features ........................................................................ 4
Specifications ........................................................................... 60
Split/Dual Reporting.................................................... 19, 61, 62
Start By Event ......................................................................... 31
Start By Zone Type .................................................................. 31
Start Event Type...................................................................... 33
Start Zone List......................................................................... 33
Start Zone Type ....................................................................... 33
Station-Initiated Remote Programming.................................. 45
STAY Mode .............................................................................. 48
Stop Recording.........................................................................48
Stop Zone List .......................................................................... 33
Stop Zone Type......................................................................... 33
Supervised Fire........................................................................ 16
Supervised RF.................................................................... 11, 28
System Battery ........................................................................ 56
System Communication..................................................... 54, 55
System Features ........................................................................4
System Operation ..................... 31, 32, 47, 48, 49, 50, 51, 52, 64
System Power.............................................................................4
System Words .......................................................................... 39
T
Technical Support.................................................................... 58
Telco Handoff........................................................................... 45
Temporal Pulse........................................................................ 17
Test Mode ...............................................................48, 53, 56, 57
Test Report Code ..........................................................21, 61, 62
Test Restore Report Code.................................................. 61, 62
Testing The System................................................................. 53
Time and Date......................................................................... 48
Transmitter Loop Numbers .................................................... 13
Transmitter Supervision......................................................... 11
Transmitters............................................................................ 11
Trouble By Day/....................................................................... 15
Trouble Conditions .................................................................. 52
Trouble Report Code.....................................................21, 61, 62
Trouble Restore Report Code .......................................21, 61, 62
Troubleshooting Guide ............................................................ 56
Two-Way Voice .......................................................................... 6
U
Unsupervised Button RF......................................................... 11
Unsupervised RF..................................................................... 11
UR (Unsupervised RF) ...................................................... 11, 28
User Codes........................................................................... 4, 48
V
Voice Descriptor............................................................28, 30, 38
Voice Prompt Programming Mode .......................................... 14
Voice Vocabulary Index........................................................... 39
Voltage Input........................................................................... 60
Volume Control........................................................................ 48
W
Wall Mounting........................................................................... 5
WAVE2EX ............................................................................... 60
Wireless Buttons ..................................................................... 11
Wireless Dialer.............................................................19, 25, 26
Wireless Transmitter .............................................................. 21
Wiring Connections................................. 6
World Wide Web Address...................... 58
X
X-10...............................................................................31, 46, 51
Z
Zone 1 Resistance .................................................................... 60
Zone Bypass............................................................................. 48
Zone Descriptor ....................................................................... 63
Zone Entry To List .................................................................. 34
Zone List.......................................................................24, 62, 64
Zone List Number.................................................................... 34
Zone List Programming........................................................... 34
Zone Lists For Devices ............................................................ 61
Zone Number ..........................................................26, 28, 35, 38
Zone Programming............................................................ 61, 62
Zone Response Type .......................................................... 15, 16
Zone Type .......................................................................... 28, 33
Zones and Devices ..................................................................... 4
– 68 –
-Notes-

– 69 –
WARNING
THE LIMITATIONS OF THIS ALARM SYSTEM
While this System is an advanced design security system, it does not offer guaranteed protection against burglary, fire or
other emergency. Any alarm system, whether commercial or residential, is subject to compromise or failure to warn for a
variety of reasons. For example:
• Intrusion detectors (e.g., passive infrared detectors), smoke detectors, and many other sensing devices will not work
without power. Battery-operated devices will not work without batteries, with dead batteries, or if the batteries are not put
in properly. Devices powered solely by AC will not work if their AC power supply is cut off for any reason, however briefly.
• Signals sent by wireless transmitters may be blocked or reflected by metal before they reach the alarm receiver. Even if the
signal path has been recently checked during a weekly test, blockage can occur if a metal object is moved into the path.
• A user may not be able to reach a panic or emergency button quickly enough.
• While smoke detectors have played a key role in reducing residential fire deaths in the United States, they may not
activate or provide early warning for a variety of reasons in as many as 35% of all fires, according to data published by the
Federal Emergency Management Agency. Some of the reasons smoke detectors used in conjunction with this System may
not work are as follows. Smoke detectors may have been improperly installed and positioned. Smoke detectors may not
sense fires that start where smoke cannot reach the detectors, such as in chimneys, in walls, or roofs, or on the other side of
closed doors. Smoke detectors also may not sense a fire on another level of a residence or building. A second floor detector,
for example, may not sense a first floor or basement fire. Finally, smoke detectors have sensing limitations. No smoke
detector can sense every kind of fire every time. In general, detectors may not always warn about fires caused by
carelessness and safety hazards like smoking in bed, violent explosions, escaping gas, improper storage of flammable
materials, overloaded electrical circuits, children playing with matches, or arson. Depending on the nature of the fire
and/or location of the smoke detectors, the detector, even if it operates as anticipated, may not provide sufficient warning to
allow all occupants to escape in time to prevent injury or death.
• Passive Infrared Motion Detectors can only detect intrusion within the designed ranges as diagrammed in their
installation manual. Passive Infrared Detectors do not provide volumetric area protection. They do create multiple beams
of protection, and intrusion can only be detected in unobstructed areas covered by those beams. They cannot detect motion
or intrusion that takes place behind walls, ceilings, floors, closed doors, glass partitions, glass doors, or windows.
Mechanical tampering, masking, painting or spraying of any material on the mirrors, windows or any part of the optical
system can reduce their detection ability. Passive Infrared Detectors sense changes in temperature; however, as the
ambient temperature of the protected area approaches the temperature range of 90° to 105°F (32° to 40°C), the detection
performance can decrease.
• Alarm warning devices such as sirens, bells or horns may not alert people or wake up sleepers if they are located on the
other side of closed or partly open doors. If warning devices are located on a different level of the residence from the
bedrooms, then they are less likely to waken or alert people inside the bedrooms. Even persons who are awake may not
hear the warning if the alarm is muffled by noise from a stereo, radio, air conditioner or other appliance, or by passing
traffic. Finally, alarm warning devices, however loud, may not warn hearing-impaired people.
• Telephone lines needed to transmit alarm signals from a premises to a central monitoring station may be out of service or
temporarily out of service. Telephone lines are also subject to compromise by sophisticated intruders.
• Even if the system responds to the emergency as intended, however, occupants may have insufficient time to protect
themselves from the emergency situation. In the case of a monitored alarm system, authorities may not respond
appropriately.
• This equipment, like other electrical devices, is subject to component failure. Even though this equipment is designed to
last as long as 20 years, the electronic components could fail at any time.
The most common cause of an alarm system not functioning when an intrusion or fire occurs is inadequate maintenance. This
alarm system should be tested weekly to make sure all sensors and transmitters are working properly. The security keypad
(and remote keypad) should be tested as well.
Wireless transmitters (used in some systems) are designed to provide long battery life under normal operating conditions.
Longevity of batteries may be as much as 4 to 7 years, depending on the environment, usage, and the specific wireless device
being used. External factors such as humidity, high or low temperatures, as well as large swings in temperature, may all reduce
the actual battery life in a given installation. This wireless system, however, can identify a true low battery situation, thus
allowing time to arrange a change of battery to maintain protection for that given point within the system.
Installing an alarm system may make the owner eligible for a lower insurance rate, but an alarm system is not a substitute for
insurance. Homeowners, property owners and renters should continue to act prudently in protecting themselves and continue to
insure their lives and property.
We continue to develop new and improved protection devices. Users of alarm systems owe it to themselves and their loved ones
to learn about these developments.

– 70 –
LIMITED WARRANTY
Honeywell International Inc. acting through its Security & Custom Electronics business ("Seller"), 165
Eileen Way, Syosset, New York 11791, warrants its products to be in conformance with its own plans and
specifications and to be free from defects in materials and workmanship under normal use and service for 24
months from the date stamp control on the product or, for products not having an Ademco date stamp, for 12
months from date of original purchase unless the installation instructions or catalog sets forth a shorter
period, in which case the shorter period shall apply. Seller's obligation shall be limited to repairing or
replacing, at its option, free of charge for materials or labor, any product, which is proved not in compliance
with Seller's specifications or proves defective in materials or workmanship under normal use and service.
Seller shall have no obligation under this Limited Warranty or otherwise if the product is altered or
improperly repaired or serviced by anyone other than Honeywell factory service. For warranty service,
return product transportation prepaid, to Honeywell Factory Service, 165 Eileen Way, Syosset, New York
11791.
THERE ARE NO WARRANTIES, EXPRESS OR IMPLIED, OF MERCHANTABILITY, OR FITNESS FOR
A PARTICULAR PURPOSE OR OTHERWISE, WHICH EXTEND BEYOND THE DESCRIPTION ON THE
FACE HEREOF. IN NO CASE SHALL SELLER BE LIABLE TO ANYONE FOR ANY CONSEQUENTIAL
OR INCIDENTAL DAMAGES FOR BREACH OF THIS OR ANY OTHER WARRANTY, EXPRESS OR
IMPLIED, OR UPON ANY OTHER BASIS OF LIABILITY WHATSOEVER, EVEN IF THE LOSS OR
DAMAGE IS CAUSED BY THE SELLER'S OWN NEGLIGENCE OR FAULT.
Seller does not represent that the products it sells may not be compromised or circumvented; that the
products will prevent any personal injury or property loss by burglary, robbery, fire or otherwise; or that the
products will in all cases provide adequate warning or protection. Customer understands that a properly
installed and maintained alarm may only reduce the risk of a burglary, robbery, fire or other events
occurring without providing an alarm, but it is not insurance or a guarantee that such will not occur or that
there will be no personal injury or property loss as a result. CONSEQUENTLY, SELLER SHALL HAVE NO
LIABILITY FOR ANY PERSONAL INJURY, PROPERTY DAMAGE OR OTHER LOSS BASED ON A
CLAIM THE PRODUCT FAILED TO GIVE WARNING. HOWEVER, IF SELLER IS HELD LIABLE,
WHETHER DIRECTLY OR INDIRECTLY, FOR ANY LOSS OR DAMAGE ARISING UNDER THIS
LIMITED WARRANTY OR OTHERWISE, REGARDLESS OF CAUSE OR ORIGIN, SELLER'S MAXIMUM
LIABILITY SHALL NOT IN ANY CASE EXCEED THE PURCHASE PRICE OF THE PRODUCT, WHICH
SHALL BE THE COMPLETE AND EXCLUSIVE REMEDY AGAINST SELLER. This warranty replaces
any previous warranties and is the only warranty made by Seller on this product. No increase or alteration,
written or verbal, of the obligations of this Limited Warranty is authorized.

– 71 –
INCOMING
PHONE
LINE
TO HANDSET
PHONE
LINE
WARNING:
TO PREVENT
RISK OF
SHOCK
DISCONNECT
TELEPHONE
LINE AT TELECOM
JACK BEFORE
SERVICING
THIS UNIT.
WEEKLY TESTING IS
REQUIRED TO ENSURE
PROPER OPERATION
OF THIS SYSTEM
ALL OUTPUT
CIRCUITS
ARE POWER
LIMITED.
PREMISES
TELEPHONE
2k OHMS
EOLR
1234865 11
710 12 15 16
13 14
PHONE ZONE SOUNDERS PLCD AC
PLUG-IN
TRANSFORMER
9VAC, 15VA
EARTH
GROUND
EARTH
GROUND
HARD
WIRED
ZONE
INCOMING
TELEPHONE
LINE
RING
TIP
RING
TIP ( ) ( ) (+)
(+)( )
(+)
TO 24HR 110VAC
UNSWITCHED
OUTLET
PIEZO
6-14VDC
120mA max.
(e.g. WAVE2EX)
6-14VDC
30mA max.
DATA
OUT
SYNC
IN
POWERLINE
CARRIER DEVICES
TRIGGER SIGNAL (NEG)
RJ11
8
POSITION
JACK
AC
AC
SYNC
COM
DATA
9
BELL
01009-016-V0
THIS DEVICE COMPLIES WITH PART 15 OF FCC RULES.
OPERATION IS SUBJECT TO THE FOLLOWING TWO
CONDITIONS: (1) THIS DEVICE MAY NOT CAUSE
HARMFUL INTERFERENCE, AND (2) THIS DEVICE MUST
ACCEPT ANY INTERFERENCE RECEIVED, INCLUDING
INTERFERENCE THAT MAY CAUSE UNDESIRED
OPERATION.
THIS EQUIPMENT SHOULD BE INSTALLED IN
ACCORDANCE WITH THE NATIONAL FIRE PROTECTION
ASSOCIATION'S STANDARD 72, CHAPTER 2 (NATIONAL
FIRE PROTECTION ASSOC., BATTERYMARCH PARK,
QUINICY, MA 02269).
PRINTED INFORMATION DESCRIBING PROPER
INSTALLATION, EVACUATION PLANNING AND
REPAIR SERVICE IS TO BE PROVIDED WITH THIS
EQUIPMENT.
1332X10 ONLY
CONNECTIONS
FCC ID: CFS8 DLLYNX (LYNXR/LYNXR24) AND
CFS8DLLYNXREN-1 (LYNXR-EN) COMPLIES WITH
FCC RULES, PART 68 FCC REGISTRATION
No. 5GBUSA-25623-AL-E RINGER EQUIVALENCE: 0.6B
1332/1332X10/1332CN
CONNECTIONS
NOTE
USE ONLY
1332/1332X10
OR 1332CN
TRANSFORMERS
PROVIDED
LYNXR SERIES SUMMARY OF CONNECTION
LOCAL SOUNDER
DISABLE SHUNT
REMOVE TO DISABLE
THE LYNX SERIES CONTROLS ARE EQUIPPED WITH
AN INTEGRAL RECHARGEABLE BATTERY PACK.
AAV / LRR
TRIGGER
(LYNXR/LYNR24)
LRR
TRIGGER
(LYNXR-EN)
REPLACE EVERY FOUR YEARS
LYNXR: P/N LYNXRCHKIT-SC
LYNXR24: P/N LYNXRCHKIT-HC
LYNXR-EN: P/N LYNXRCHKIT-SC
OR
P/N LYNXRCHKIT-HC
NOTE: Connection of the fire alarm signal to a fire alarm headquarters or a central station shall be permitted with the
approval of the local authority having jurisdiction. The burglar alarm signal shall not be connected to a police
emergency number.
The System must be checked by a qualified technician once every three years.

‡K5963V3oŠ
K5963V3bx 5/04 Rev. A
165 Eileen Way, Syosset, New York 11791
Copyright © 2004 Honeywell International Inc.
www.honeywell.com/security