Honeywell Dr65 Installation Information 69 2089EFS 12 TrueDRY Guide
2015-08-26
: Honeywell Honeywell-Dr65-Installation-Information-802913 honeywell-dr65-installation-information-802913 honeywell pdf
Open the PDF directly: View PDF
.
Page Count: 52

INCLUDED IN THIS BOX
OPTIONAL CONTROLS SOLD SEPARATELY
E1E3E2E4
E
Tools required to install TrueDRY DR65
3/8-in. hex drive
Drill or duct cutting tool
Wire stripper/cutter
Standard screwdriver
Duct tape
8-in. round duct and starter collar
18-22 gauge, 5 band thermostat wire
1/2-in. diameter drain line (8 ft.)
1/2-in. drain clamps (2)
3/4-in. male NPT drain outlet
Options
1/2-in. drain p-trap (may be required by local code)
Drain pan
Float switch or water sensor (normally closed)
D
C
A
B
E1
E2
E3
E4
TrueDRY™ DR65 (1)
8-in. duct collar (2)
MERV 11 Filter (1)
Installation Guide
Prestige Comfort System (wireless)
TruelAQ
H8908 Manual Dehumidistat
VisionPRO IAQ control
TrueDRY™ DR65
PROFESSIONAL INSTALLATION GUIDE
GUIDE D’INSTALLATION PROFESSIONNELLE
GUÍA DE INSTALACIÓN PROFESIONAL
D
A B C
INCLUDED IN THIS BOX
OPTIONAL CONTROLS SOLD SEPARATELY
E1E3E2E4
E
Tools required to install TrueDRY DR65
3/8-in. hex drive
Drill or duct cutting tool
Wire stripper/cutter
Standard screwdriver
Duct tape
8-in. round duct and starter collar
18-22 gauge, 5 band thermostat wire
1/2-in. diameter drain line (8 ft.)
1/2-in. drain clamps (2)
3/4-in. male NPT drain outlet
Options
1/2-in. drain p-trap (may be required by local code)
Drain pan
Float switch or water sensor (normally closed)
D
C
A
B
E1
E2
E3
E4
TrueDRY™ DR65 (1)
8-in. duct collar (2)
MERV 11 Filter (1)
Installation Guide
Prestige Comfort System (wireless)
TruelAQ
H8908 Manual Dehumidistat
VisionPRO IAQ control
TrueDRY™ DR65
PROFESSIONAL INSTALLATION GUIDE
GUIDE D’INSTALLATION PROFESSIONNELLE
GUÍA DE INSTALACIÓN PROFESIONAL
DA B C
INCLUDED IN THIS BOX
OPTIONAL CONTROLS SOLD SEPARATELY
E1E3
E2E4
E
Tools required to install TrueDRY DR65
3/8-in. hex drive
Drill or duct cutting tool
Wire stripper/cutter
Standard screwdriver
Duct tape
8-in. round duct and starter collar
18-22 gauge, 5 band thermostat wire
1/2-in. diameter drain line (8 ft.)
1/2-in. drain clamps (2)
3/4-in. male NPT drain outlet
Options
1/2-in. drain p-trap (may be required by local code)
Drain pan
Float switch or water sensor (normally closed)
D
C
A
B
E1
E2
E3
E4
TrueDRY™ DR65 (1)
8-in. duct collar (2)
MERV 11 Filter (1)
Installation Guide
Prestige Comfort System (wireless)
TruelAQ
H8908 Manual Dehumidistat
VisionPRO IAQ control
TrueDRY™ DR65
PROFESSIONAL INSTALLATION GUIDE
GUIDE D’INSTALLATION PROFESSIONNELLE
GUÍA DE INSTALACIÓN PROFESIONAL
D
A B C D
69-2089EFS-12
69-2089EFS-12

Installation Checklist
Included in This Box
A TrueDRY™ DR65 (1)
B 8-in. duct collar (2)
C MERV 11 Filter (1)
D Installation Guide
Control Options (Sold separately)
E1 Prestige Comfort System
(wireless)
E2 True IAQ
E3 H8908 Manual Dehumidistat
E4 VisionPro IAQ Control
Tools Required (Not Supplied)
• 3/8-in.hexdrive
• Drillorductcuttingtool
• Wirestripper/cutter
• Standardscrewdriver
• Ducttape
• 8-in.roundductandstarter
collar
• 18-22gauge,5band
thermostat wire
• 1/2-in.diameterdrainline(8ft.)
• 1/2-in.drainclamps(2)
• 3/4-in. male NPT drain outlet
Options
• 1/2-in. drain p-trap (may be
required by local code)
• Drain pan
• Floatswitchorwatersensor
(normally closed)
Warning: Installation must be
performedbyaqualiedservice
technician and must comply
with local codes.
Remove power to the device
before installing or servicing the
device.
Failure to connect the device
according to these instructions
may result in damage to the
device or the controls.
INSTALLATION INSTRUCTIONS
BEGIN ON PAGE 1
Liste de vérification
pour l’installation
Inclus dans cette boîte
A TrueDRY™ DR65 (1)
B Collet de conduite de 8 po (2)
C Filtre MERV 11 (1)
D Guide d’installation
Options de régulateurs (vendus
séparément)
E1 Système de confort Prestige
(sansl)
E2 True IAQ
E3 Déshumidistat manuel H8908
E4 Régulateur VisionPRO IAQ
Outils requis (non fournis)
• Tourneviscruciforme3/8po
• Outildeperçageoudecoupe
de conduit
• Dénudeur/coupe-fils
• Tournevisnormal
• Rubanadhésif
• Colletdeconduitetdedépart
rond de 8 po
• Fildethermostat5bandes
calibre 18-22
• Tuyaudevidangede½pode
dia. (8 pi)
• Attachesdetuyaudevidange
de½po(2)
• Sortie de vidange ¾ po NPT
mâle
Options
• Siphon-P de vidange d’1/2 po
(peut-être requis par le code
local)
• Bac de récupération
• Flotteuroucapteurd’eau
(normalement fermé)
Avertissement : L’installation
doit être effectuée par un
techniciend’entretienqualié
et conformément aux codes en
vigueur.
Couper l’alimentation vers
l’appareil avant d’installer ou de
réparer cet appareil.
Un raccordement de cet appareil
non conforme à ces instructions
peut entraîner des dommages à
l’appareil ou aux commandes.
INSTRUCTIONS D’INSTALLATION
COMMENCER À LA PAGE 17
Lista de verificación
para la instalación
Esta caja incluye
A TrueDRY™ DR65 (1)
B Anillo para conductos de 8
pulgadas (20,3 cm) (2)
C Filtro MERV 11 (1)
D Guía de instalación
Opciones de control (se venden por
separado)
E1 Sistema de confort Prestige
(inalámbrico)
E2 True IAQ
E3 Deshumidistato manual H8908
E4 Control VisionPRO IAQ
Herramientas necesarias (no se
suministran)
• Impulsordecabezahexagonalde
3/8 pulgadas
• Taladrooherramientacortantepara
conductos
• Alicatesocortadoresdecables
• Destornilladorestándar
• Cintaparaconductos
• Conductoredondode8pulgadas
(20,3 cm) y collar de arranque
• Cabledetermostatocalibre18a22,
de 5 bandas
• Líneadedesagüede½pulgada(1,3
cm) de diámetro (8 pies [2,4 m])
• Abrazaderasdedesagüede½
pulgada (1,3 cm) (2)
• TubodedesagüeNPTmachode
3/4 in
Opciones
• TrampaenPparadesagüede½
pulgada (1,3 cm) (es posible que el
código local la exija)
• Bandeja para drenaje
• Interruptordelotadorosensorde
agua (normalmente cerrado)
Advertencia: La instalación la debe
realizaruntécnicodereparación
calicadoydebecumplirconlos
códigos locales.
Retire la fuente de energía del
dispositivo antes de instalar o
reparar el dispositivo.
Si no conecta el dispositivo según
estas instrucciones, el dispositivo o
los controles se pueden dañar.
LAS INSTRUCCIONES DE INSTALACIÓN
COMIENZAN EN LA PÁGINA 33

TrueDRY™ DR65
NEED HELP? For assistance with this product please visit http://yourhome.honeywell.com
or call Honeywell Customer Care toll-free at 1-800-468-1502.
Read and save these instructions.
® U.S. Registered Trademark. Patents pending. Copyright © 2012 Honeywell International Inc. All rights reserved.
?
TrueDRY™ DR65 Dehumidication System 69-2089EFS—12 1
ABOUT YOUR NEW DEHUMIDIFIER
Benets .................................. 2
Maintaining Ideal Humidity ................... 2
Setting the Controls ......................... 3
Control Options ............................ 3
Specications .............................. 4
INSTALLATION
Install to Fit Your Application .................. 5
Plumbing .................................. 6
Terminal Description ......................... 7
Wiring .................................. 7
Checkout ................................. 10
MAINTENANCE
Cleaning ................................. 11
HorizontaltoVerticalConversion ............. 12
Technical Description ....................... 13
Troubleshooting ........................... 13
Refrigerant Charging ....................... 14
Parts List ................................. 15
5-Year Limited Warranty ..................... 16
• TheTrueDRY™DR65isdesignedtobeinstalledindoorsinaspacethatisprotectedfromrainand
flooding.
• Installtheunitwithspacetoaccessthefrontpanelformaintenanceandservice.
• Avoiddirectingthedischargeairatpeople,oroverthewaterinpoolareas.
• Ifusednearapoolorspa,becertainthereisnochancetheunitcouldfallintothewaterorbesplashed,
and that it is plugged into a ground fault interrupt (GFI) outlet.
• Toensurequietoperation,donotplacethedevicedirectlyonthestructuralsupportsofthehome.
• Adrainpanmustbeplacedundertheunitifinstalledabovealivingareaoraboveanareawherewater
leakage could cause damage.

AbouttheTrueDRY™DR65Dehumidier
The Honeywell TrueDRY DR65 ensures the home is maintained at proper humidity levels through its high
performance and efficiency.
Benefits
• Removesupto65pints(30.8l)ofwaterperdayfromthe
indoor air.
• Built-inhumiditycontrolrequiresnoadditionalwiringtoan
external control. Just plug in and go! Choice of external
control options also available for centrally ducted control.
• EnergyStarrated.
Maintaining Ideal Humidity
Dew points and relative humidity (RH) affect the way your
body senses heat. Higher humidity levels cause the air to feel
much hotter than the actual temperature. When maintained
properly, you can run your cooling equipment less because
dehumidified air feels cooler.
Ideal humidity is defined by industry
experts* as being between 40-60%
on an average annual basis. When
indoor humidity exceeds 60%, the
home is more susceptible to mold
and mildew growth. TrueDRY DR65
safeguards against excessive humid-
ity in the home year-round.
*American Society of Heating,
Refrigerating and Air Conditioning
Engineers (ASHRAE).
MCR24780
010203040506070809
01
00
OPTIMUM
ZONE
BACTERIA
VIRUSES
FUNGI
MITES
RESPIRATORY
INFECTIONS
ALLERGIC RHINITIS
AND ASTHMA
CHEMICAL
INTERACTIONS
OZONE
PRODUCTION
ASHRAE RECOMMENDED WINTER DESIGN LEVEL
00159095808570756065505540453035202510150
001 4418312316210215110117014011019979593919
59 631031421811411
0117014011018969493919098878
09 221711311901601201001896959391909887868584838
58 801501201997959391909988
878685848382818089787
08 199888786868583828181808979787777767574737
57 0897978787777767675757474737372727
17079696
07 271717171717070707969686867676666656564646
WHAT THE AIR FEELS LIKE
HOW HOT THE HEAT-HUMIDITY COMBINATION MAKES IT FEEL.
EXAMPLE: AIR AT 90ºF WITH 50% RH FEELS LIKE 96ºF TO THE HUMAN BODY!
RELATIVE HUMIDITY (PERCENTAGE)
EXTREME DANGER
EXTREME CAUTION
CAUTION
M27328
DANGER
AIR TEMPERATURE
(DEGREES FAHRENHEIT)
SOURCE: TEMPERATURE - HUMIDIY INDEX WAS DERIVED BY R.G. STEADMAN, JOURNAL OF APPLIED METEOROLOGY, JULY 1979.
TrueDry DR65 Dehumidication System 69-2089EFS—12
2

Setting the Controls
BUILT-IN HUMIDITY CONTROL: An intuitive ‘set and forget’
humidistat is built into the TrueDRY DR65 to set the humidity
level right on the device. Optional external control wiring is
also available. If an external dehumidistat is used, the on-board
dehumidification control must be set to the Off position.
VisionPRO IAQ Total Comfort System (YTH9421C1010)
•Controlsbothheating/coolinganddehumidification.
•Sensorincludedfordisplayingoutdoortemperature.
•Intuitiveuserinterfaceforeasy7-daytemperatureprogramming.
•Easy-to-readbacklitdigitaldisplay.
•Maintenanceandservicereminders.
•Controlsotherindoorairqualityequipment.
TrueIAQ Digital Control (DG115EZIAQ)
•Automaticadjustmentsmaintainidealhumidity.
•Sensorfordisplayingoutdoortemperatureandhumidity.
•Showsactualanddesiredhumiditysettings.
•Advancedventilationprogrammingincludeseconomizingandextreme
condition shutdown.
•Maintenanceandservicereminders.
•Controlsotherindoorairqualityequipment.
Manual Dehumidistat (H8908DSPST) and Automatic
Ventilation Controls (W8150A1001)
•Manualhumiditycontrolwithintuitivecomfortsettings.
•Integratedhumiditychartforaccuratecontrolinchangingoutdoor
conditions.
•AutomaticW8150ventilationcontroltoASHRAEstandard,orfor
continuous operation.
Control Options
The TrueDRY™ DR65 may be used with one of the following external controls:
Prestige® IAQ 2.0 Comfort System
•Controlsbothheating/coolinganddehumidification.
•Showsactualanddesiredhumidityonanintuitivedigitaldisplay.
•Wirelesssensorfordisplayingoutdoortemperatureandhumidity.
•Maintenanceandservicereminders.
•Highdefinitioncolordisplay.
TrueDry DR65 Dehumidication System 69-2089EFS—12 3

Specications
Install TrueDRY DR65 according to National Electric Codes.
Dimensions in inches and (mm):
Product weight: 55 lb (25 kg)
Shipping weight: 65 lb (30 kg)
Shipping dimensions: 16 in. H x 15 in. W x 31 in. L
Media Filter: MERV 11, 9 in. H x 11 in. W x 1 in. D
Drain connection: 3/4-in. threaded female NPT
connection.
Duct connections: 8-in. round inlet and outlet. ABS
plastic, compatible for connection to rigid or
flexible ducting with sheet metal screws and/or
tape.
Cabinet:18gaugegalvanizedsteelpowder-coat
painted.
Insulation: R value 1
Compressor: Rotary-style, 5.8 KBTU
Refrigerant:R-410A,15oz.
Operating Temp Range (outside cabinet):
34ºF to 135ºF (1.1ºC to 57.2ºC)
Operating Humidity Range: 0-99% RH
Input ratings
•Electricalinputvoltage:120VAC,60Hz
nominal
•Inputcurrent:5.2A
Output ratings
•Power transformer to R/C terminals: 24
VAC, 0.85 A
•Energy Performance: 2.22 liters (4.7 pints)
per kilowatt hour (KWH)
Standards and approval body require-
ments
ETL Tested per standard UL 474 ducted
dehumidifier.
ENERGY STAR rated.
Dry-Bulb Temp Intake Humidity Capacity (Pints/Day)
80°F (26.7°C) 60% RH 65
70°F (21.1°C) 60% RH 42
60°F (15.6°C) 60% RH 21
Home Size
(square ft)
Dehumidifier Capacity Required to Maintain Desired Indoor RH*
60% RH Indoor
(pints/day)
50% RH Indoor
(pints/day)
40% RH Indoor
(pints/day)
2080 49–54 55–58 71–78
2600 61–68 65–72 90–97
3120 75–82 79–86 95–110
* Based on extreme climates where outdoor humidity is 70-90% RH. For less extreme climates, larger
homes can be adequately served with less capacity. Actual requirements may vary.
Airflow versus external static pressure
(0–1 in. water pressure) with collars
attached
0 in. 160 CFM
0.2 in. 140 CFM
0.4 in. 120 CFM
0.6 in. 100 CFM
M29763
28-1/2 (724)
12 (305)
12
(305)
8 INCH (203)
DIAMETER
TrueDry DR65 Dehumidication System 69-2089EFS—12
4

Install to Fit Your Application
Ideal when…
• Accesstoadedicatedcentralreturnfor
TrueDRY DR65 is available.
• CombinedwithA/Coperation;requires
backdraft damper on the exhaust port
tominimizebackdraftwhenTrueDRY
DR65 is not on but A/C is.
• Providingdryairtoaspecificareawith
an optional 20% open gravity damper
on TrueDRY DR65 supply.
Dedicated Return to Main Supply
SUPPLY
RETURN
AIR HANDLER
TrueDRY
M33150
SEPARATE
RETURN
BACKDRAFT
DAMPER
(OPTIONAL)
GRAVITY DAMPER
TrueDry DR65 Dehumidication System 69-2089EFS—12 5
Flex duct is recommended in connecting to the TrueDRY DR65 collars to reduce vibration noise.
M24745
Electrical requirements:
115 VAC outlet. Ground fault
interrupter (GFI) recommended.
Duct Sizing: Use minimum 8-in. diameter round for
duct lengths up to 25 ft. Minimum 10-in. required for
lengths longer than 25 ft. Duct branches from the
main inlet/exhaust should be minimum 8-in. round for
2-3 branches, and 8-in. round or larger for 4 branches
or more.
Isolated Areas: Effective dehumidification may
require ducting to isolated or stagnant air flow areas.
A
SUPPLY
RETURN
AIR HANDLER
TrueDRY
M27324
BACKDRAFT
DAMPER
BMain Return to Main Supply
Ideal when…
• RunningTrueDRYDR65whennot
running A/C. Requires damper on the
exhaustporttominimizebackdraft
when TrueDRY DR65 is not on but A/C
is.
• Accesstoadedicatedcentralreturnfor
TrueDRY DR65 is not available.

C
Ideal when…
• TrueDRYDR65willnotbeductedtoa
forced air HVAC system.
Attach3/4-in.maleNPTdrainnozzle.
Connect 1/2-in. drain tube to male connection drain outlet.
Secure drain tube to connector with hose clamp.
Run drain hose continuously downhill to an approved drain
or condensate pump.
Plumbing
Install to Fit Your Application (continued)
TrueDRY
M33152
SEPARATE
RETURN
SUPPLY
TrueDry DR65 Dehumidication System 69-2089EFS—12
6
D
Dedicated Return to Main Return
SUPPLY
RETURN
AIR HANDLER
TrueDRY M27325
Main Return to Main Return
Ideal when…
• RunningTrueDRYDR65withA/C
operation.
• Minimizingdischargeairtemperature
(DAT) increase is preferred.
• Accesstoadedicatedcentralreturnfor
TrueDRY DR65 is not available.
Note: Running TrueDRY DR65 after A/C
shutoff may cause excess water on A/C
evaporator coil to rehumidify air when
not running A/C.

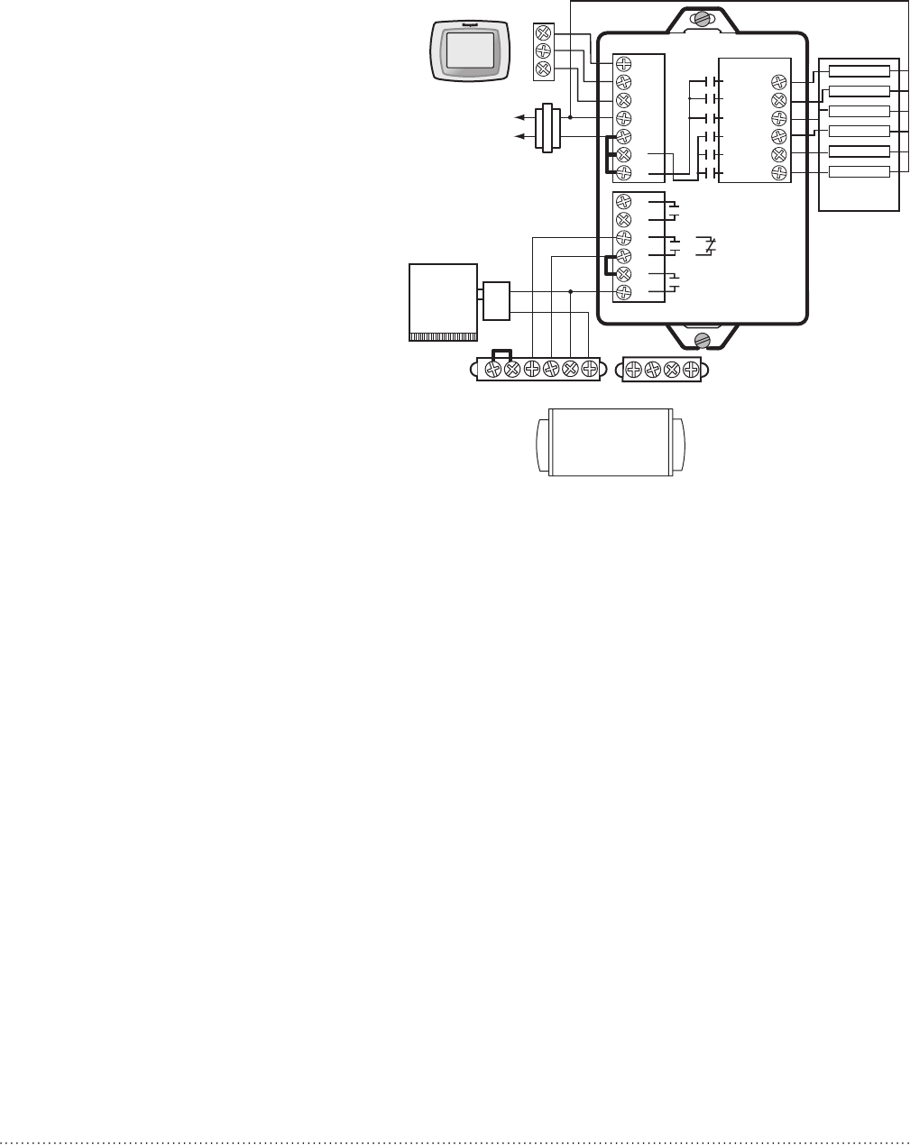
Terminal Description
* NOTE: The outer screws on each
terminal block secure the block to the
chassis. They are not used for wiring.
The six terminals for the left hand terminal block are:
FLOAT (2): External low-voltage water sensor or float
switch
DHUM: Compressor and fan operation for
dehumidification
R: DR65 24V output
FAN: Fan activation only for ventilation
C: DR65 24V output
External 24V devices can be powered from R and C
terminals (20VA max.)
The right hand terminal block in the above
figure is used only for interlocking a TrueDry
DR65 with an equipment fan. The three
terminals are:
Gt: Fan operation from thermostat
Rf: 24V from equipment fan
Gf: Fan operation from equipment fan
Wiring
Wire the TrueDRY
DR65 according to
the diagram that
applies to your
desired operation.
Follow this diagram for
ducted operation with the
onboard dehumidistat.
Two wiring terminal blocks are located on the exhaust end of the TrueDRY unit.
TrueDRY
HVAC
THERMOSTAT
GYWRRc
GYWR C
M33153
Gt
+
+
Rf Gf
DHUM
+
+
RFANC
FLOAT FLOAT
TrueDry DR65 Dehumidication System 69-2089EFS—12 7
CAUTION: Low voltage hazard.
Can cause equipment damage.
Disconnect HVAC equipment before beginning installation.

Wiring (continued)
Follow this diagram if using an
external manual dehumidistat.
TrueDRY
HVAC
THERMOSTAT
GYWR C
M33154
DHUM
+
+
RFANC
C
Rc
R
H
H
DH
DH
W
W2
Y
Y2
G
K
Gt
+
+
Rf Gf
NOTE: THERMOSTAT MUST BE CONFIGURED TO DRIVE FURNACE FAN
DURING DEHUMIDIFICATION CALL.
FLOAT
TrueDRY
HVAC
MECHANICAL
DEHUMIDISTAT
THERMOSTAT
GYWRRc
GYWR C
M33155
DRY
CONTACTS
Gt
+
+
Rf Gf
DHUM
+
+
RFANC
FLOAT FLOAT
TrueDry DR65 Dehumidication System 69-2089EFS—12
8
Follow this diagram if using the
Prestige™ thermostat.

Wiring (continued)
Follow this diagram for ducted
operation with external ventilation
control.
TrueDRY
HVAC
THERMOSTAT
GY
W
RRc
GYWR C
M33156
EARD-6
R
C
DAMPER
AUX
REMOTE
W8150A
G
R
C
C
W
G
Gt
+
+
Rf Gf
DHUM
+
+
RFANC
FLOAT
HVAC
THERMOSTAT
GYWRRc
M33157
IF A THERMOSTAT OTHER THAN A TH5110, TH5220, TH5320, TH6110, TH6220, TH6320, TH8110,
TH8320, OR TH8321 IS USED, A RELAY MAY BE REQUIRED TO ISOLATE THE G WIRE.
PROGRAM ISU SETTING 60 TO Ø TO FORCE SYSTEM FAN ON WITH DEHUMIDIFICATION CALL.
C
6840
55
1215
:
76 %
%
In
Out
PM
R
C
W
Y
G
R
C
SENSOR
SENSOR
SWITCH
W
G
VENT
VENT
DEHUM
DEHUM
HUM
HUM
OUTDOOR
SENSOR
(PROVIDED)
EARD-6
TrueIAQ
1
1
TrueDRY
2
2
Gt
+
+
Rf Gf
DHUM
+
+
RFANC
FLOAT
TrueDry DR65 Dehumidication System 69-2089EFS—12 9
Follow this diagram if using
TrueDRY DR65 with a powered
dehumidistat such as TrueIAQ
(DG115EZIAQ).

Wiring (continued)
Apply power to TrueDRY DR65. Turn the humidity control to a low RH% level to initiate a dehumidification
call. Confirm that the TrueDRY DR65 compressor and fan turn on. The furnace blower will also turn on to
circulate air. This will take up to two minutes. Be sure to turn the control to the desired RH% or to Off when
checkout is complete. Turning the humidity control to Off will turn TrueDRY DR65 off.
Checkout
M33158
FAN
FURNACE BOARD
EQUIPMENT INTERFACE MODULE (EIM)
G
C
CONV.HP
1
2
3
C
R
RC
RH
W1
W2
W3
Y
Y2
G
O/B
AUX
AUX2
Y
Y2
G
H1
U
M2
D1
H
M2
V1
N
T2
HEAT 1 RELAY
HEAT 2 RELAY
HEAT 3 RELAY
COOL 1 RELAY
COOL 2 RELAY
FAN RELAY
VISIONPRO IAQ
D-1
R-2
C-3
TrueDRY
OR
Gt
+
+
Rf Gf
EARD-6
DHUM
+
+
RFANC
FLOAT
TrueDry DR65 Dehumidication System 69-2089EFS—12
10
Follow this diagram if using TrueDRY
DR65 with a VisionPro IAQ.

Cleaning
On an annual basis, maintenance is required to ensure TrueDRY runs at peak efficiency.
TrueDry DR65 Dehumidication System 69-2089EFS—12 11
1 2
3 4
Unplug TrueDRY DR65 before beginning
service. Press down on the quick-
release button and lift the duct collar.
Remove duct collar to access filter.
Remove filter (50049537-005) and
replace with new filter.
5
When service is complete, initiate a
call for dehumidification and check
that the compressor and fan activate.
If using the VisionPRO IAQ or TrueIAQ
controls, reset maintenance remind-
ers.
Check the drain connection and drain
line to ensure it is clear of debris and
sludge. Ensure all hose connections
are secure once maintenance of the
drain lines is complete.

HorizontaltoVerticalConversion
2Remove the duct collar.
3Rotate the collar to the position
shown in the figure and place it back
on the cabinet. 4Reattach the duct collar using the
six screws.
Remove the six screws attached to
the wiring side of the duct collar.
1
REMOVE
THESE
THREE
SCREWS
(THREE
ON
EACH
SIDE)
TrueDry DR65 Dehumidication System 69-2089EFS—12
12

Technical Description
TrueDRY DR65 uses a refrigeration system similar to
an air conditioner to remove heat and moisture from
incoming air and add heat to the air that is discharged.
Hot, high-pressure refrigerant gas is routed from the
compressor to the condenser coil. The refrigerant is
cooled and condensed by giving up its heat to the
air that is about to be discharged from the unit. The
refrigerant liquid then passes through a filter drier and
capillary tubing which causes the refrigerant pressure
and temperature to drop. It next enters the evaporator
coil where it absorbs heat from the incoming air and
evaporates. The evaporator operates in a flooded
condition, which means that all the evaporator tubes
contain liquid refrigerant during normal operation. A
flooded evaporator should maintain nearly constant
pressure and temperature across the entire coil, from
inlet to outlet.
Problem Recommended Troubleshooting Steps
No dehumidification. Neither
fan nor compressor run and the
ventilation timer is OFF.
1. Unit unplugged or no power to outlet.
2. Humidity control set too high or defective.
3. Loose connection in internal or control wiring.
4. Defective Compressor relay.
5. Defective control transformer.
6. Optional Condensate Pump Safety Switch open.
No dehumidification. Compressor
does not run but fan runs when
there is a call for dehumidification
and the ventilation control is OFF.
1. Defective compressor run capacitor.
2. Bad connection in compressor circuit.
3. Defective compressor overload.
4. Defective compressor.
5. Defrost thermostat open.
6. Optional Condensate Pump Safety Switch open.
Fan runs when there is a call
for dehumidification and the
ventilation control is OFF, but the
compressor cycles on and off too
frequently.
1. Low ambient temperature and/or humidity causing unit to cycle
through defrost mode.
2. Defective compressor overload.
3. Defective compressor.
4. Defrost thermostat defective.
5. Dirty air filter(s) or airflow restricted.
6. Low refrigerant charge, causing defrost control to cycle.
7. Bad connection in compressor circuit. Fan does not run with
fan switch in either position.
CONDENSER
EVAPORATOR
CAPILLARY
TUBES
ACCUMULATOR
COMPRESSOR
STRAINER/FILTER
DRIER
M27404
Troubleshooting
TrueDry DR65 Dehumidication System 69-2089EFS—12 13
CAUTION: Servicing the TrueDRY DR65 with its high pressure refrigerant system and high
voltagecircuitrypresentsahealthhazardwhichcouldresultindeath,seriousbodilyinjury,
and/or property damage. Service should only be performed by a qualified service technician.

Troubleshooting (continued)
Problem Recommended Troubleshooting Steps
Fan does not run with
ventilation activated.
Compressor runs briefly
but cycles on & off with
humidity control turned to
ON.
1. Loose connection in fan circuit.
2. Obstruction prevents fan rotation.
3. Defective fan.
4. Defective fan relay.
5. Defective fan capacitor.
Evaporator coil frosted
continuously, low de-
humidifying capacity.
1. Defrost thermostat loose or defective.
2. Low refrigerant charge.
3. Dirty air filter(s) or airflow restricted.
Unit not providing
ventilation. 1. Check control wire connections (check connections at fresh air damper
also).
2. Defective fresh air damper.
3. Dirty air intake. Clean outside intake hood.
Unit removes some
water, but not as much as
expected.
1. Air temperature and/or humidity have dropped.
2. Humidity meter and or thermometer used are out of calibration.
3. Unit has entered defrost cycle.
4. Dirty air filter.
5. Defective defrost thermostat.
6. Low refrigerant charge.
7. Air leak such as loose cover or ducting leaks.
8. Defective compressor.
9. Restrictive ducting.
10. Optional Condensate Pump Safety Switch open.
Unit Test to determine
problem: 1. Detach field control wiring connections from main unit.
2. ConnecttheRandFANcontactsfromthemainunittogether;onlythe
impeller fan should run. Disconnect the wires.
3. ConnecttheRandDHUMcontactsfromthemainunittogether;the
compressor and impeller fan should run.
4. If these tests work, the main unit is working properly. You should check
the control panel and field control wiring for problems next.
5. Remove the control panel from the mounting box and detach it from the
field installed control wiring. Connect the blue, yellow, and green wires
from the control panel directly to the corresponding colored pigtails on
the main unit. Leave the violet, white, and red wires disconnected!
6. Turn on the humidity control. The compressor and impeller fan should
run.
7. If these tests work, the problem is most likely in the field control wiring.
Refrigerant Charging
If the refrigerant charge is lost due to service or a leak, a new charge must be accurately weighed in. If any
of the old charge is left in the system, it must be recovered before weighing in the new charge. Refer to the
unit nameplate for the correct charge weight and refrigerant type.
TrueDry DR65 Dehumidication System 69-2089EFS—12
14

Parts List
Figure Reference Base and Accessory Parts Part Number
1TrueDRY DR65 DR65A2000/U
2MotorizedVentilationDamper EARD6
38 in. Backdraft Damper (Discard Included Counterweight) SPRD8
Figure Reference Replacement Parts Part Number
4Compressor Relay, 24 VAC, 30 A 50049537-002
5Compressor Run Capacitor 50049537-003
68" Duct Collar 50049537-004
7Fan Assembly 50049537-006
8Capacitor - Fan 50070204-001
9Fan Relay, SPDT, 24 VAC, 15A 50035445-011
10 Transformer 120/24 VAC, 40 VA 50035445-013
11 Defrost Thermostat 50070204-002
12 Filter 50049537-005
13 Leveling Foot 50035445-019
8
5
4
9
10
6
12
13
11 6
7
M33200
FRONT
SIDE
1
32
TrueDry DR65 Dehumidication System 69-2089EFS—12 15

Honeywell International Inc.
1985 Douglas Drive North
Golden Valley, MN 55422
http://yourhome.honeywell.com
Automation and Control Solutions
® U.S. Registered Trademark.
© 2012 Honeywell International Inc.
69-2089EFS—12 M.S. Rev. 01-12
Printed in U.S.A.
Honeywell warrants this product to be free from defects in the workmanship or materials, under normal use
and service, for a period of five (5) years from the date of purchase by the consumer. If at any time during
the warranty period the product is determined to be defective or malfunctions, Honeywell shall repair or
replace it (at Honeywell’s option).
If the product is defective,
(i)returnit,withabillofsaleorotherdatedproofofpurchase,totheplacefromwhichyoupurchasedit;or
(ii) call Honeywell Customer Care at 1-800-468-1502. Customer Care will make the determination whether
the product should be returned to the following address: Honeywell Return Goods, Dock 4 MN10-3860,
1885 Douglas Dr. N., Golden Valley, MN 55422, or whether a replacement product can be sent to you.
This warranty does not cover removal or reinstallation costs. This warranty shall not apply if it is shown by
Honeywell that the defect or malfunction was caused by damage which occurred while the product was in
the possession of a consumer.
Honeywell’s sole responsibility shall be to repair or replace the product within the terms stated above.
HONEYWELL SHALL NOT BE LIABLE FOR ANY LOSS OR DAMAGE OF ANY KIND, INCLUDING ANY
INCIDENTAL OR CONSEQUENTIAL DAMAGES RESULTING, DIRECTLY OR INDIRECTLY, FROM ANY
BREACH OF ANY WARRANTY, EXPRESS OR IMPLIED, OR ANY OTHER FAILURE OF THIS PRODUCT. Some
states do not allow the exclusion or limitation of incidental or consequential damages, so this limitation may
not apply to you.
THIS WARRANTY IS THE ONLY EXPRESS WARRANTY HONEYWELL MAKES ON THIS PRODUCT. THE
DURATION OF ANY IMPLIED WARRANTIES, INCLUDING THE WARRANTIES OF MERCHANTABILITY AND
FITNESS FOR A PARTICULAR PURPOSE, IS HEREBY LIMITED TO THE FIVE-YEAR DURATION OF THIS
WARRANTY. Some states do not allow limitations on how long an implied warranty lasts, so the above limi-
tation may not apply to you.
This warranty gives you specific legal rights, and you may have other rights which vary from state to state.
If you have any questions concerning this warranty, please write Honeywell Customer Relations, 1985
Douglas Dr, Golden Valley, MN 55422 or call 1-800-468-1502. In Canada, write Retail Products ON15-02H,
Honeywell Limited/Honeywell Limitée, 35 Dynamic Drive, Toronto, Ontario M1V4Z9.
5-Year Limited Warranty

TrueDRY™ DR65
NEED HELP? For assistance with this product please visit http://yourhome.honeywell.com
or call Honeywell Customer Care toll-free at 1-800-468-1502.
Read and save these instructions.
® U.S. Registered Trademark. Patents pending. Copyright © 2012 Honeywell International Inc. All rights reserved.
?
TrueDRY™ DR65 Dehumidication System 69-2089EFS—12 17
TrueDRY™ DR65
BESOIN D’AIDE? Pour obtenir de l’aide sur ce produit, prière de visiter le site
http://yourhome.honeywell.com ou d’appeler le service d’assistance à la clientèle de Honeywell
au 1-800-468-1502.
Lire et conserver ces instructions.
® Marque déposée américaine. Brevets en instance. Copyright © 2012 Honeywell International Inc. Tous droits réservés.
?
Système de déshumidication TrueDRY™ DR65 69-2089EFS—12 17
À PROPOS DU NOUVEAU DÉSHUMIDIFICATEUR
Avantages ............................... 18
Maintien d’une humidité idéale ............... 18
Réglage des commandes ................... 19
Options de régulateurs ...................... 19
Spécications ............................. 20
INSTALLATION
Installation en fonction de l’application ........ 21
Raccordement ............................ 22
Description des bornes ..................... 23
Câblage ................................. 23
Vérication ............................... 26
ENTRETIEN
Nettoyage ................................ 27
Conversiondelapositionhorizontaleàlaposition
verticale ................................. 28
Description technique ...................... 29
Dépannage ............................... 29
Chargedeuidefrigorigène ................. 30
Liste des pièces ........................... 31
Garantie limitée de 5 ans .................... 32
• LemodèleTrueDRY™DR65estdestinéàêtreinstalléàl’intérieurdansunlieuprotégédelapluieetdes
inondations.
• Installerl’unitéenassurantledégagementnécessairepourl’accèsaupanneaupourlamaintenanceet
l’entretien.
• Éviterdedirigerl’aird’évacuationverslespersonnesousurl’eaudespiscines.
• Sileproduitestutiliséprèsd’unepiscineoud’unspa,veilleràgarantirquel’uniténepeutpastomber
dans l’eau ou être éclaboussée, et qu’elle est raccordée à un disjoncteur de fuite à la terre.
• Pourgarantirunfonctionnementsilencieux,nepasplacerl’unitdirectementsurlessupportsde
structure du bâtiment.
• Unbacderécupérationdoitêtreplacésousl’unitésielleestinstalléeau-dessusd’unezonehabitéeou
d’unezoneoùunefuited’eaupourraitcauserdesdommages.

ÀproposdudéshumidicateurTrueDRY™DR65
Le TrueDRY DR65 de Honeywell permet de maintenir les niveaux d’humidité adéquats dans toute la maison
grâce à sa haute performance et son efficacité.
Avantages
• Retirejusqu’à30,8litres(65chopines)d’eauparjourde
l’air intérieur.
• Lacommanded’humiditéintégréenenécessiteaucun
câblage supplémentaire à un régulateur externe. Il suffit
de brancher et c’est parti! Choix d’options de régulateurs
externes également disponible pour une régulation
centrale.
• CertifiéEnergyStar.
Maintien d’une humidité idéale
Les points de rosée et d’humidité relative (HR) affectent
la manière dont le corps ressent la chaleur. Des niveaux
d’humidité élevés causent une perception de chaleur accrue par rapport à la température réelle. S’il
est correctement entretenu, l’équipement de refroidissement peut être activé moins souvent car l’air
déshumidifié semble plus frais.
L’humidité idéale est définie par
les experts de l’industrie* comme
se situant entre 40 et 60 % sur une
base annuelle moyenne. Lorsque
l’humidité intérieure dépasse 60 %,
l’habitation est plus susceptible à la
moisissure. L’unité TrueDRY DR65
protège de l’humidité excessive tout
au long de l’année.
*Société américaine des ingénieurs
en chauffage, refroidissement et
climatisation (ASHRAE).
MFCR24780
010203040506070809
01
00
ZONE
OPTIMALE
BACTÉRIES
VIRUS
CHAMPIGNONS
ACARIENS
INFECTIONS
RESPIRATOIRES
RHINITES ALLERGIQUES
ET ASTHME
INTERACTIONS
CHIMIQUES
PRODUCTION
D’OZONE
TAUX D’HUMIDITÉ TYPE EN HIVER
RECOMMANDÉ PAR L’ASHRAE
00159095808570756065505540453035202510150
001 4418312316210215110117014011019979593919
59 631031421811411
0117014011018969493919098878
09 221711311901601201001896959391909887868584838
58 801501201997959391909988
878685848382818089787
08 199888786868583828181808979787777767574737
57 0897978787777767675757474737372727
17079696
07 271717171717070707969686867676666656564646
NOTRE PERCEPTION DE LA TEMP
É
RATURE DE L’AIR
NOTRE PERCEPTION DE LA CHALEUR COMBINÉE À L’HUMIDITÉ
EXEMPLE : À 90 °F ET 50 % D’HUMIDITÉ RELATIVE, LA TEMPÉRATURE PERÇUE PAR NOTRE CORPS ATTEINT 96 °F!
HUMIDITÉ RELATIVE (POURCENTAGE)
DANGER EXTRÊME
PRUDENCE EXTRÊME
PRUDENCE
MF27328
DANGER
TEMPÉRATURE DE L’AIR
(DEGRÉ FAHRENHEIT)
SOURCE : INDICE DE TEMPÉRATURE-HUMIDITÉ DÉRIVÉ PAR R.G. STEADMAN, JOURNAL OF APPLIED METEOROLOGY, JUILLET 1979.
Système de déshumidication TrueDRY™ DR65 69-2089EFS—12
18

Réglage des commandes
COMMANDE D’HUMIDITÉ INTÉGRÉE : Un humidistat intui-
tif à programmation sans souci est intégré dans l’unité
TrueDRY DR65 pour régler le niveau d’humidité directement
sur l’appareil. Un câble pour régulateur externe en option est
également disponible. Si un déshumidistat externe est utilisé,
la commande de déshumidification intégrée doit être réglée
sur la position Arrêt.
Système confort total VisionPRO IAQ (YTH9421C1010)
•Régulelechauffage/refroidissementainsiqueladéshumidification.
•Capteurincluspourl’affichagedelatempératureextérieure.
•Interfaceutilisateurintuitivepouruneprogrammationdelatempérature
sur 7 jours.
•Afficheurnumériquerétroéclairéfacileàlire.
•Rappelpourlamaintenanceetl’entretien.
•Régulel’autreéquipementdequalitédel’airintérieur.
Régulateur numérique TrueIAQ (DG115EZIAQ)
•Lesréglagesautomatiquesmaintiennentunehumiditéidéale.
•Capteurpourafficherlatempératureetl’humiditéextérieures.
•Indiquelesréglagesd’humiditéréeletdésiré.
•Laprogrammationdeventilationavancéeinclusunprogramme
économique et l’arrêt en cas de condition extrême.
•Rappelpourlamaintenanceetl’entretien.
•Régulel’autreéquipementdequalitédel’airintérieur.
Déshumidistat manuel (H8908DSPST) et automatique
Régulateurs de ventilation (W8150A1001)
•Régulateurd’humiditémanuelavecréglagesdeconfortintuitifs.
•Tableaud’humiditéintégrépourunerégulationprécisemêmeavecdes
conditions extérieures changeantes.
•RégulateurdeventilationW8150automatiqueconformeauxnormes
ASHRAE ou pour fonctionnement en continu.
Options de régulateurs
Le TrueDRY™ DR65 peut être utilisé avec l’un des régulateurs externes suivants :
Système de confort Prestige® IAQ 2.0
•Régulelechauffage/refroidissementainsiqueladéshumidification.
•Indiquel’humiditéréelleetdésiréesurl’afficheurnumériqueintuitif.
•Capteursansfilpourafficherlatempératureetl’humiditéextérieures.
•Rappelpourlamaintenanceetl’entretien.
•Afficheurcouleurhautedéfinition.
Système de déshumidication TrueDRY™ DR65 69-2089EFS—12 19

Spécications
Installer le TrueDRY DR65 conformément au code électrique local en vigueur.
Dimensions en pouces et (mm)
Poids du produit : 25 kg (55 lb)
Poids d’expédition : 30 kg (65 lb)
Dimensions d’expédition : 16 po (h) x 15 po (l) x 31
po (L)
Filtre à fibres : MERV 11,9 po (h) x 11 po (l) x 1 po (p
Raccord d’évacuation : Raccord NPT femelle fileté
de ¾ po.
Raccords de conduit : Entrée et sortie rondes
de 8 po. Plastique ABS compatible pour un
raccordement à des conduits rigides ou flexibles
avec vis à tôle et/ou ruban adhésif.
Armoire : Acier galvanisé calibre 18 à revêtement de
peinture par pulvérisation.
Isolation : R valeur 1
Compresseur : rotatif, 5,8 KBtu
Fluide frigorigène :R-410A,15oz.
Plage de température de fonctionnement (armoire
externe): 1,1 °C à 57,2 °C
(34 °F à 135 °F)
Plage d’humidité de fonctionnement :
0-99% d’HR
Caractéristiques d’entrée
•Tensiond’entréeélectrique:120Vc.a.,
60Hznominaux
•Courantd’entrée:5,2A
Caractéristiques de sortie
•Transformateur de puissance aux
bornes R/C : 24 V c.a., 0,85 A
•Performance énergétique : 2,22 litres (4,7
chopines) par kilowattheure (KWH)
Normes et exigences
réglementaires
Testé ETL selon la norme UL 474 pour les
déshumidificateurs à conduit.
Certifié ENERGY STAR.
Temp. de
bulbe sec
Humidité de l’air
d’admission
Capacité
(chopines par jour)
26,7 °C (80 °F) 60 % d’HR 65
21,1 °C (70 °F) 60 % d’HR 42
15,6°C (60 °F) 60 % d’HR 21
Dimensions
de l’habitation
(pieds carrés)
Capacité requise du déshumidificateur pour maintenir l’HR intérieure désirée*
60 % d’HR intérieure
(chopines/jour)
50 % d’HR intérieure (cho-
pines/jour)
40 % d’HR intérieure (cho-
pines/jour)
2080 49–54 55–58 71–78
2600 61–68 65–72 90–97
3120 75–82 79–86 95–110
* Basée sur des climats extrêmes avec une humidité relative extérieure de 70-90 %. Pour les climats moins
extrêmes, une capacité moindre peut servir des habitations plus grandes. Les exigences actuelles
peuvent varier.
Rapport débit d’air-pression statique
externe (pression d’eau 0-1 po) avec
collets attachés
0 po 160 pi3/min
0,2 po 140 pi3/min
0,4 po 120 pi3/min
0,6 po 100 pi3/min
MF29763
28-1/2 (724)
12 (305)
12
(305)
8 PO
(203) DIA.
Système de déshumidication TrueDRY™ DR65 69-2089EFS—12
20

Installation en fonction de l’application
Idéal dans les cas suivants…
• Unaccèsàunretourcentraldédiépour
le TrueDRY DR65 est disponible.
• Pourunfonctionnementavecla
climatisation;nécessiteunregistrede
refoulement sur l’orifice d’échappement
pour réduire le refoulement lorsque le
TrueDRY DR65 n’est pas en marche
mais que la climatisation fonctionne.
• Pourfournirdel’airsecàunezone
spécifique avec un registre de
gravité en option ouvert à 20 % sur
l’alimentation du TrueDRY DR65.
Retour dédié vers alimentation principale
ALIMENTATION
RETOUR
SECTION DE TRAITEMENT D’AIR
TrueDRY
MF33150
RETOUR
SÉPARÉ
REGISTRE
DE REFOULEMENT
(REGISTRE
DE GRAVITÉ
(EN OPTION)
Système de déshumidication TrueDRY™ DR65 69-2089EFS—12 21
Le conduit flexible est recommandé pour la connexion aux collets TrueDRY DR65 pour réduire le bruit dû
aux vibrations.
M24745
Exigences électriques :
sortie 115 V c.a. Disjoncteur de
fuite à la terre recommandé.
Taille de conduit : Utiliser un diamètre rond de 8 po de
diamètre minimum pour des longueurs de conduit allant
jusqu’à 7,6 m (25 pi). 25,4 cm (10 po) minimum sont req-
uis pour des longueurs supérieures à 7,6 m (25 pi). Les
conduits secondaires partant de l’arrivée principale/
l’échappement principal doivent être de 20,3 cm (8 po)
ronds minimum pour 2-3 canalisations secondaires, et de
20,3 cm (8 po) ronds ou plus pour 4 canalisations secon-
daires ou plus.
Zones isolées : Une déshumidification efficace peut
nécessiterunacheminementdeconduitsversunezone
isolée ou à débit d’air stagnant.
A
TrueDRY
MF27324
REGISTRE
DE REFOULEMENT
ALIMENTATION
RETOUR
SECTION DE TRAITEMENT D’AIR
BRetour principal vers alimentation principale
Idéal dans les cas suivants…
• PourlefonctionnementduTrueDRY
DR65 lorsque la climatisation n’est pas
en marche. Nécessite un registre sur
l’orifice d’échappement pour réduire
le refoulement lorsque le TrueDRY
DR65 n’est pas en marche mais que la
climatisation fonctionne.
• Unaccèsàunretourcentraldédiépour
le TrueDRY DR65 n’est pas disponible.

C
Idéal dans les cas suivants…
• LeTrueDRYDR65neserapasreliéen
conduit à un système de climatisation à
air pulsé.
Attacher la buse de vidange ¾ po NPT mâle.
Brancher un tube de vidange de 1/2 po à la sortie de
vidange de connexion mâle.
Attacher un tube de vidange au connecteur avec un col-
lier de serrage Run drain hose continuously downhill to an
approved drain or condensate pump.
Acheminerlaconduitedevidangeenavaldefaçoncon-
tinue vers une pompe de vidange ou de récupération des
eaux condensées.
Raccordement
Installation en fonction de l’application (suite)
Système de déshumidication TrueDRY™ DR65 69-2089EFS—12
22
D
Retour dédié vers retour principal
ALIMENTATION
RETOUR
SECTION DE TRAITEMENT D’AIR
TrueDRY MF27325
Retour principal vers retour principal
Idéal dans les cas suivants…
• LeTrueDRYDR65fonctionneavecla
climatisation.
• Ilestpréférablederéduire
l’augmentation de la température de
l’air de soufflage.
• Accesstoadedicatedcentralreturnfor
TrueDRY DR65 is not available.
Remarque : Le fonctionnement du
TrueDRY DR65 après l’arrêt de la
climatisation peut causer un excès
d’eau sur le serpentin d’évaporation de
la climatisation pour réhumidifier l’air
lorsque la climatisation ne fonctionne
pas.
TrueDRY
MF33152
RETOUR
SÉPARÉ
ALIMENTATION

Description des bornes
* REMARQUE : Les vis externes sur chaque
bloc de connexion fixent le bloc au châssis.
Elles ne sont pas destinées au câblage.
Les six bornes du bloc de connexion gauche sont :
FLOAT (2): Capteur d’eau basse tension externe ou
flotteur
DHUM: Fonctionnement du compresseur et du
ventilateur pour la déshumidification
R: Sortie 24 V du DR65
FAN: Activation du ventilateur uniquement pour la
ventilation
C: Sortie 24 V du DR65
Des appareils de 24 V externes peuvent être alimentés
avec les bornes R et C (20 VA max.).
Le bloc de connexion droit dans la figure
ci-dessus n’est utilisé que pour attacher le
TrueDRY à un ventilateur d’équipement. Les
trois bornes sont :
Gt: Fonctionnement du ventilateur par
le thermostat
Rf: 24 V par le ventilateur d’équipement
Gf: Fonctionnement du ventilateur par
le ventilateur d’équipement
Câblage
Câbler le TrueDRY DR65
conformément au sché-
ma s’appliquant au
fonctionnement désiré.
TrueDRY
CVCA
THERMOSTAT
GYWRRc
GYWR C
MF33153
Gt
+
+
Rf Gf
DHUM
+
+
RFAN
(VENT.)
C
FLOAT FLOAT
Respecter le schéma pour le
fonctionnement avec conduit
avec le déshumidistat intégré
Deux blocs de connexion sont situés au niveau de l’échappement de l’unité TrueDRY.
Système de déshumidication TrueDRY™ DR65 69-2089EFS—12 23
MISE EN GARDE : Risque de basse tension.
Peut endommager l’équipement.
Débrancher l’équipement de CVCA avant de commencer l’installation.

Câblage (suite)
Respecter ce schéma si
un déshumidistat manuel
externe est utilisé.
TrueDRY
CVCA
DÉSHUMIDISTAT
MÉCANIQUE
THERMOSTAT
GYWRRc
GYWR C
MF33155
CONTACTS
SECS
Gt
+
+
Rf Gf
DHUM
+
+
RC
FLOAT FLOAT FAN
(VENT.)
Système de déshumidication TrueDRY™ DR65 69-2089EFS—12
24
TrueDRY
CVCA
THERMOSTAT
GYWR C
MF33154
DHUM
+
+
RC
C
Rc
R
H
H
DH
DH
W
W2
Y
Y2
G
K
Gt
+
+
Rf Gf
REMARQUE : LE THERMOSTAT DOIT ÊTRE CONFIGURÉ POUR ALIMENTER
LE VENTILATEUR DE L’APPAREIL DE CHAUFFAGE LORS DE L’APPEL DE
DÉSHUMIDIFICATION.
FLOAT FAN
(VENT.)
Respecter ce schéma si un
thermostat Prestige™ est utilisé.

Câblage (suite)
TrueDRY
CVCA
THERMOSTAT
GY
W
RRc
GYWR C
MF33156
EARD-6
R
C
REGISTRE
AUX
À DISTANCE
W8150A
G
R
C
C
W
G
Gt
+
+
Rf Gf
DHUM
+
+
RFAN
(VENT.)
C
FLOAT
Respecter le schéma pour le fonc-
tionnement avec conduit avec
régulateur de ventilation externe.
Système de déshumidication TrueDRY™ DR65 69-2089EFS—12 25
Respecter ce schéma si le TrueFRY
DR65 est utilisé avec un déshumid-
istat électrique tel que le TrueIAQ
(DG115EZIAQ).
CVCA
THERMOSTAT
GYWRRc
MF33157
SI UN THERMOSTAT AUTRE QU’UN TH5110, TH5220, TH5320, TH6110, TH6220, TH6320, TH8110,
TH8320 OU TH8321 EST UTILISÉ, UN RELAIS PEUT ÊTRE REQUIS POUR ISOLER LE FIL G.
LE RÉGLAGE ISU 60 À Ø FORCE LE VENTILATEUR DU SYSTÈME SANS APPEL
DE DÉSHUMIDIFICATION.
C
6840
55
1215
:
76 %
%
In
Out
PM
R
C
W
Y
G
R
C
CAPTEUR
CAPTEUR
CONT.
W
G
VENT
VENT
DÉSHUM.
DÉSHUM.
HUM
HUM
CAPTEUR
D’EXTÉRIEUR
(FOURNI)
EARD-6
TrueIAQ
1
1
TrueDRY
2
2
Gt
+
+
Rf Gf
DHUM
+
+
RC
FLOATFAN
(VENT.)

Câblage (suite)
Mettre le TrueDRY DR65 sous tension. Mettre la commande d’humidité à un pourcentage d’HR faible pour
lancer l’appel de déshumidification. Confirmer que le compresseur et le ventilateur du TrueDRY DR65 sont
en marche. La soufflante de l’appareil de chauffage tourne aussi pour faire circuler l’air. Ceci prend environ
deux minutes. Veiller à tourner la commande sur le pourcentage d’HR désiré ou sur Arrêt une fois la vérifica-
tion effectuée. Le fait de mettre la commande d’humidité sur Arrêt désactive le TrueDRY DR65.
Vérication
MF33158
PLAQUE
DE RELAIS
D’APPAREIL
DE CHAUFFAGE
ÀVENTILATEUR
MODULE D’INTERFACE D’
É
QUIPMENT (EIM)
G
C
CONV.HP
1
2
3
C
R
RC
RH
W1
W2
W3
Y
Y2
G
O/B
AUX
AUX2
Y
Y2
G
H1
U
M2
D1
H
M2
V1
N
T2
RELAIS CHAUFFAGE 1
RELAIS CHAUFFAGE 2
RELAIS CHAUFFAGE 3
RELAIS REFROIDISSEMENT 1
RELAIS REFROIDISSEMENT 2
RELAIS VENTILATEUR
VISIONPRO IAQ
D-1
R-2
C-3
TrueDRY
OU
Gt
+
+
Rf Gf
EARD-6
DHUM
+
+
RC
FLOAT FAN
(VENT.)
Système de déshumidication TrueDRY™ DR65 69-2089EFS—12
26
Respecter le schéma si le TrueDRY
DR65 est utilisé avec un VisionPro IAQ.

Nettoyage
Chaqueannée,unemaintenanceestrequisepourgarantirqueleTrueDRYfonctionnedefaçonoptimale.
Système de déshumidication TrueDRY™ DR65 69-2089EFS—12 27
1 2
3 4
Débrancher le TrueDRY DR65 avant de
commencer l’entretien. Appuyer sur le
bouton de libération rapide et relever le
collet de conduit.
Retirer le collet de conduit pour
accéder au filtre.
Retirer le filtre et le remplacer par un
neuf (50049537-005).
5
Une fois l’entretien terminé, lancer un
appel de déshumidification et vérifier
que le compresseur et le ventilateur se
mettent en marche.
Si un régulateur VisionPRO IAQ ou
TrueIAQ est utilisé, réinitialiser les rap-
pels pour l’entretien.
Vérifier le raccordement de la vidange
et du tuyau de vidange pour s’assurer
qu’il n’y a pas de débris et de sale-
tés. S’assurer que tous les raccords
de conduite sont bien serrés une fois
l’entretien des lignes de vidange ter-
miné.

Conversiondelapositionhorizontaleàlaposition
verticale
2Retirer le collet de conduit.
3Faire tourner le collet à la position
illustrée dans la figure et le replacer
sur l’armoire. 4Attacher de nouveau le collet de
conduit à l’aide des six vis.
Retirer les six vis fixées du côté
câblage du collet de conduit.
1
RETIRER
CES VIS
(TROIS DE
CHAQUE
CÔTÉ)
Système de déshumidication TrueDRY™ DR65 69-2089EFS—12
28

Description technique
Le TrueDRY DR65 utilise un système de réfrigération
similaire à celui d’un climatiseur pour retirer la chaleur
et l’humidité de l’air d’arrivée et ajouter de la chaleur
àl’airsoufflé.Legazfrigorigènehautepressionchaud
est acheminé du compresseur vers le serpentin. Le
fluide frigorigène est refroidi et condensé en dégageant
sa chaleur dans l’air qui est prêt à être soufflé de
l’unité. Le fluide frigorigène passe ensuite par un
déshydratateur-filtre et un tube capillaire, ce qui
provoque la chute de la température et de la pression
du fluide frigorigène Il pénètre ensuite dans le serpentin
évaporateuroùilabsorbelachaleurdel’aird’arrivée
et s’évapore. L’évaporateur fonctionne en condition
immergée (noyé), ce qui signifie que tous les tubes
de l’évaporateur contiennent du fluide frigorigène lors
du fonctionnement normal. Un évaporateur noyé doit
maintenir une pression et une température quasiment
constantes sur tout le serpentin, de l’entrée à la sortie.
Problème Étapes de dépannage recommandées
Pas de
déshumidification.
Le ventilateur ni le
compresseur ne
tournent et le minuteur
de ventilation est sur
Arrêt.
1. Unité débranchée ou pas d’alimentation à l’arrivée.
2. Commande d’humidité réglée trop haut ou défectueuse.
3. Raccord desserré dans le câblage de la commande ou le câblage interne.
4. Relais de compresseur défectueux.
5. Transformateur de commande défectueux.
6. Contacteur de sécurité de pompe de condensation en option ouvert.
Pas de déshumidifica-
tion. Le compresseur
ne tourne pas mais
le ventilateur tourne
lorsqu’il y a un appel de
déshumidification et la
commande du ventila-
teur est sur Arrêt.
1. Condensateur du compresseur défectueux.
2. Mauvais raccord dans le circuit du compresseur.
3. Surcharge du compresseur.
4. Compresseur défectueux.
5. Thermostat de dégivrage ouvert.
6. Contacteur de sécurité de pompe de condensation en option ouvert.
Le ventilateur tourne
lorsqu’il y a un appel
à la déshumidification
et la commande
de ventilation est
sur Arrêt, mais le
compresseur s’arrête et
se met en marche trop
fréquemment.
1. Température et/ou humidité ambiantes faibles, mettant l’unité en mode de
dégivrage.
2. Surcharge du compresseur.
3. Compresseur défectueux.
4. Thermostat de dégivrage défectueux.
5. Filtre(s) à air sale(s) ou débit d’air obstrué.
6. Faible charge de fluide frigorigène, causant l’activation de la commande
de dégivrage.
7. Mauvais raccord dans le circuit du compresseur. Le ventilateur ne
fonctionne pas avec la commande du ventilateur dans n’importe quelle
position.
CONDENSEUR
ÉVAPORATEUR
TUBES
CAPILLAIRES
ACCUMULATEUR
COMPRESSEUR
DESSICATEUR
DE CRÉPINE/FILTRE
MF27404
Dépannage
Système de déshumidication TrueDRY™ DR65 69-2089EFS—12 29
MISE EN GARDE : L’entretien du TrueDRY DR65 avec son système frigorigène haute
pression et son circuit haute tension présente des dangers pouvant entraîner des blessures
graves ou mortelles et des dommages matériels. L’entretien de doit être effectué que par un
technicien d’entretien qualifié.

Dépannage (suite)
Problème Étapes de dépannage recommandées
Le ventilateur ne tourne pas
avec la ventilation activée.
Le compresseur tourne
brièvement mais passe sur
Marche et Arrêt avec la
commande d’humidité sur
Marche.
1. Raccord desserré dans le circuit du ventilateur.
2. Une obstruction empêche le ventilateur de tourner.
3. Ventilateur défectueux.
4. Relais de ventilateur défectueux.
5. Condensateur de ventilateur défectueux.
Le serpentin évaporateur
gèle en continu,
faible capacité de
déshumidification.
1. Thermostat de dégivrage desserré ou défectueux.
2. Faible charge de fluide frigorigène.
3. Filtre(s) à air sale(s) ou débit d’air obstrué.
L’unité ne fournit pas de
ventilation. 1. Vérifier les connexions des fils de commande (vérifier les connexions sur
le registre d’air frais également).
2. Registre d’air frais défectueux.
3. Admission d’air défectueuse. Nettoyer le capot d’admission extérieur.
Unit removes some
water, but not as much as
expected.
1. Chute de la température et/ou de l’humidité de l’air.
2. Hygromètre ou thermomètre utilisés mal étalonnés.
3. L’unité est en mode de dégivrage.
4. Filtre à air sale.
5. Thermostat de dégivrage défectueux.
6. Faible charge de fluide frigorigène.
7. Fuite d’air, telle que couvercle desserré ou fuite au niveau des conduits.
8. Compresseur défectueux.
9. Conduit obstrué.
10. Contacteur de sécurité de pompe de condensation en option ouvert.
Test de l’unité pour
déterminer le
problème :
1. Détacher les raccords de câblage de commande sur site de l’unité
principale.
2. Brancher les contacteurs R et FAN (ventilateur) de l’unité principale
ensemble;seulleventilateurdeturbinedoittourner.Débrancherlesfils.
3. BrancherlescontacteursRetDHUMdel’unitéprincipaleensemble;le
ventilateur de compresseur et de turbine doit tourner.
4. Si ces tests fonctionnent, l’unité principale fonctionne correctement.
Vérifier ensuite le panneau de commande et le câblage de commande
sur site.
5. Retirer le panneau de commande de la boîte de montage et le détacher
du câblage de commande installé sur site. Brancher les fils bleu, jaune
et vert du panneau de commande directement sur les queues de cochon
colorées correspondantes de l’unité principale. Ne pas brancher les fils
violet, blanc et rouge!
6. Mettre la commande d’humidité sur marche. Le ventilateur du
compresseur et de la turbine doit tourner.
7. Si ces tests fonctionnement, le problème se trouve probablement au
niveau du câblage de commande sur site.
Charge de fluide frigorigène
Si la charge de fluide frigorigène est perdue en raison de l’entretien ou d’une fuite, une nouvelle charge doit
être apportée avec précision. Si toute charge ancienne est laissée dans le système, elle doit être récupérée
avant la mise en place de la nouvelle charge. Consulter la plaque signalétique de l’unité pour connaître le
poids et le type de fluide frigorigène requis.
Système de déshumidication TrueDRY™ DR65 69-2089EFS—12
30

Liste des pièces
Référence de la figure Pièces de base et accessoires Référence de pièce
1TrueDRY DR65 DR65A2000/U
2Registre de ventilation motorisé EARD6
3Registre de refoulement de 20,3 cm (8 po) (éliminer
ainsi que le contrepoids) SPRD8
Référence de la figure Pièces de rechange Référence de pièce
4Relais de compresseur, 24 V c.a., 30 A 50049537-002
5Condensateur de marche du compresseur 50049537-003
6Collet de conduite 20,3 cm (8 po) 50049537-004
7 Ventilateur 50049537-006
8Condensateur - Ventilateur 50070204-001
9Relais de ventilateur, unipolaire bidirectionnel, 24 V c.a.,
15 A 50035445-011
10 Transformateur 120/24 V c.a., 40 VA 50035445-013
11 Thermostat de dégivrage 50070204-002
12 Filtre 50049537-005
13 Pied de mise à niveau 50035445-019
8
5
4
9
10
6
12
13
11 6
7
MF33200
AVANT
CÔTÉ
1
32
Système de déshumidication TrueDRY™ DR65 69-2089EFS—12 31

Honeywell International Inc.
1985 Douglas Drive North
Golden Valley, MN 55422
http://yourhome.honeywell.com
Solutions de régulation et d’automatisation
Marque de commerce déposée aux É.-U.
© 2012 Honeywell International Inc.
69-2089EFS—12 M.S. Rev. 01-12
Imprimé aux États-Unis.
Honeywellgarantitceproduitcontretoutvicedefabricationoudematériaudanslamesureoùilenest
fait une utilisation et un entretien convenables, et ce, pour cinq (5) ans à partir de la date d’achat par le
consommateur. En cas de défectuosité ou de mauvais fonctionnement pendant la période de garantie,
Honeywell remplacera ou réparera le produit, à sa discrétion, dans un délai raisonnable.
Si le produit est défectueux,
le retourner, accompagné d’une preuve d’achat indiquant la date d’achat, au détaillant auprès de qui il a
été acheté, ou s’adresser au service d’assistance à la clientèle de Honeywell en composant le 1-800-468-
1502. Le service d’assistance à la clientèle déterminera si le produit doit être retourné à l’adresse suivante
: Honeywell Return Goods, Dock 4 MN10-3860, 1885 Douglas Dr. N., Golden Valley, MN 55422, ou si un
produit de remplacement peut vous être expédié.
La présente garantie ne couvre pas les frais de retrait ou de réinstallation. La présente garantie ne
s’appliquera pas s’il est démontré par Honeywell que la défectuosité ou le mauvais fonctionnement sont
dus à un endommagement du produit alors que le consommateur l’avait en sa possession.
La responsabilité exclusive de Honeywell se limite à réparer ou à remplacer le produit conformément aux
modalités susmentionnées.
HONEYWELL N’EST EN AUCUN CAS RESPONSABLE DES PERTES OU DOMMAGES, Y COMPRIS LES
DOMMAGES INDIRECTS OU ACCESSOIRES DÉCOULANT DIRECTEMENT OU INDIRECTEMENT D’UNE
VIOLATION QUELCONQUE D’UNE GARANTIE, EXPRESSE OU TACITE, APPLICABLE AU PRÉSENT
PRODUIT, OU TOUTE AUTRE DÉFECTUOSITÉ DU PRÉSENT PRODUIT. Certaines provinces ne permettent
pas l’exclusion ou la restriction des dommages indirects ou accessoires et, par conséquent, la présente
restriction peut ne pas s’appliquer.
CETTE GARANTIE EST LA SEULE GARANTIE EXPRESSE FAITE PAR HONEYWELL POUR CE PRODUIT.
LA DURÉE DE TOUTE GARANTIE IMPLICITE, INCLUANT LES GARANTIES DE QUALITÉ MARCHANDE OU
D’ADAPTATION À UNE UTILISATION PARTICULIÈRE, EST LIMITÉE PAR LES PRÉSENTES À LA PÉRIODE
DE CINQ ANS DE LA PRÉSENTE GARANTIE. Certaines provinces ne permettent pas de limiter la durée des
garanties tacites et, par conséquent, la présente limitation peut ne pas s’appliquer.
La présente garantie donne au consommateur des droits légaux spécifiques et certains autres droits qui
peuvent varier d’une province à l’autre.
Pour toute question concernant la présente garantie, prière d’écrire aux Services à la clientèle de Honeywell
à l’adresse suivante : Honeywell Customer Relations, 1985 Douglas Dr, Golden Valley, MN 55422 ou com-
poser le 1-800-468-1502. Au Canada, prière de s’adresser au service des Produits de détail, Honeywell
Limited/Honeywell Limitée, 35 Dynamic Drive, Toronto, Ontario M1V4Z9.
Garantie limitée de 5 ans

TrueDRY™ DR65
NEED HELP? For assistance with this product please visit http://yourhome.honeywell.com
or call Honeywell Customer Care toll-free at 1-800-468-1502.
Read and save these instructions.
® U.S. Registered Trademark. Patents pending. Copyright © 2012 Honeywell International Inc. All rights reserved.
?
TrueDRY™ DR65 Dehumidication System 69-2089EFS—12 33
TrueDRY™ DR65
¿NECESITA AYUDA? Para obtener ayuda sobre este producto, visite http://yourhome.honeywell.com,
o llame de manera gratuita al Servicio al cliente de Honeywell al 1-800- 468-1502.
Lea y guarde estas instrucciones.
® Marca comercial registrada de los EE. UU. Patentes en trámite. Copyright © 2012 Honeywell International Inc. Todos los derechos reservados.
?
Sistema de deshumidicación TrueDRY™ DR65 69-2089EFS—12 33
SOBRE SU NUEVO DESHUMIDIFICADOR
Benecios ................................ 34
Mantenimiento de la humedad ideal ........... 34
Conguracióndeloscontroles ............... 35
Opciones de control ........................ 35
Especicaciones .......................... 36
INSTALACIÓN
Realice la instalación según sus necesidades ... 37
Plomería ................................. 38
Descripción de las terminales ................ 39
Cableado ................................. 39
Revisión ................................. 42
MANTENIMIENTO
Limpieza ................................. 43
Conversióndehorizontalavertica ............ 44
Descripción técnica ........................ 45
Localizaciónysolucióndeproblemas ......... 45
Carga del refrigerante ...................... 46
Listadepiezas ............................ 47
Garantía limitada de 5 años .................. 48
• ElTrueDRY™DR65estádiseñadoparaserinstaladoeninterioresenunespacioprotegidodelalluviay
de inundaciones.
• Instalelaunidaddemaneratalquequedeespaciosuficienteparaaccederalpanelfrontalpararealizar
el mantenimiento y el servicio técnico.
• Evitequeelairededescargasedirijaendirecciónalaspersonasosobreelaguadeáreasdepiscinas.
• Siloutilizacercadeunapiscinaobañeradehidromasaje,asegúresedequelaunidadnocorrael
riesgodecaerenelaguaniderecibirsalpicaduras;tambiénasegúresedequeestéenchufadaaun
tomacorriente con interruptor de falla a tierra (IFT).
• Paragarantizarunfuncionamientosilencioso,nocoloqueeldispositivodirectamentesobrelossoportes
estructurales de la casa.
• Silaunidadseinstalasobreunazonahabitableosobreunazonaenlaqueunapérdidadeaguapodría
ocasionardaños,sedebecolocarunabandejadedesagüedebajodelaunidad.

Según lo definen los expertos de
la industria*, la humedad ideal es
la que se encuentra entre el 40 y el
60%, en base a un promedio anual.
Cuando la humedad interior es
mayor al 60%, la casa está mucho
más propensa al crecimiento de
moho y hongos. El TrueDRY DR65
protege la casa del exceso de hume-
dad durante todo el año.
* Sociedad Americana de Ingenieros
en Calefacción, Refrigeración y Aire
Acondicionado (American Society
of Heating, Refrigerating and Air
Conditioning Engineers, ASHRAE).
MSCR24780
010203040506070809
01
00
ÁREA
ÓPTIMA
BACTERIAS
VIRUS
HONGOS
ACAROS
INFECCIONES
RESPIRATORIAS
RINITIS ALÉRGICA
Y ASMA
INTERACCIONES
QUÍMICAS
PRODUCCIÓN
DE OZONO
NIVEL DE DISEÑO EN INVIERNO
RECOMENDADO POR LA ASHRAE
AcercadeldeshumidicadorTrueDRY™DR65
Debidoasualtorendimientoyeficacia,elTrueDRYDR65deHoneywellgarantizaquelacasasemantengaa
niveles de humedad adecuados.
Beneficios
• Eliminahasta65pintas(31l)deaguapordíadelaire
interior.
• Elcontroldehumedadempotradononecesitaun
cableado adicional hacia un control externo. ¡Solo
enchúfelo y listo! También se encuentran disponibles
diferentes opciones de control externo para el control
entubado central.
• CalificaciónEnergyStar.
Mantenimiento de la humedad ideal
Los puntos de rocío y la humedad relativa (HR) influyen en
la manera en que su cuerpo siente el calor. Los niveles más
altos de humedad hacen que el aire se sienta mucho más caliente que la temperatura real. Si lo mantiene
correctamente, puede hacer uso de su equipo de enfriamiento con menor frecuencia porque el aire
deshumidificado se siente más fresco.
00159095808570756065505540453035202510150
001 4418312316210215110117014011019979593919
59 631031421811411
0117014011018969493919098878
09 221711311901601201001896959391909887868584838
58 801501201997959391909988
878685848382818089787
08 199888786868583828181808979787777767574737
57 0897978787777767675757474737372727
17079696
07 271717171717070707969686867676666656564646
CÓMO SE SIENTE EL AIRE
CUÁN CALIENTE SE SIENTE EL AIRE DEBIDO A LA COMBINACIÓN DE CALOR Y HUMEDAD. EJEMPLO: SI EL AIRE
ESTÁ A 90 ºF (32 ºC) CON UN 50% DE HR, ¡EL CUERPO HUMANO LO SIENTE COMO SI FUERAN 96 ºF (36 ºC)!
HUMEDAD RELATIVA (PORCENTAJE)
PELIGRO EXTREMO
PRECAUCIÓN EXTREMA
PRECAUCIÓN
MS27328
PELIGRO
TEMPERATURA DEL AIRE
(GRADOS FAHRENHEIT)
FUENTE: EL ÍNDICE DE TEMPERATURA Y HUMEDAD LO DEDUJO R.G. STEADMAN, REVISTA JOURNAL OF APPLIED METEOROLOGY, JULIO DE 1979.
Sistema de deshumidicación TrueDRY™ DR65 69-2089EFS—12
34

Conguracióndeloscontroles
CONTROL DE HUMEDAD EMPOTRADO: Un humidistato intu-
itivo para “configurar y olvidarse” está incorporado en el
TrueDRY DR65 para configurar el nivel correcto de humedad
en el dispositivo. También se encuentra disponible el cableado
delcontrolexternoopcional.Siseutilizaundeshumidistato
externo, el control de deshumidificación incorporado deberá
colocarse en la posición Off.
Sistema de confort total VisionPRO IAQ (YTH9421C1010)
•Controlalacalefacción/refrigeraciónyladeshumidificación.
•Sensorincluidoparavisualizarlatemperaturaexterior.
•Interfazintuitivadelusuarioparaunafácilprogramacióndela
temperatura por 7 días.
•Pantalladigitalconluzdefondofácildeleer.
•Recordatoriosdemantenimientoydeserviciotécnico.
•Controlaotrosequiposdecalidaddeaireeninteriores.
Control digital TrueIAQ (DG115EZIAQ)
•Losajustesautomáticosmantienenlahumedadideal.
•Sensorparavisualizarlatemperaturaylahumedadexterior.
•Muestralahumedadrealylasconfiguracionesdeseadasdehumedad.
•Laprogramaciónavanzadadelaventilacióncuentaconapagadoen
condicionesextremasyparaeconomizar.
•Recordatoriosdemantenimientoydeserviciotécnico.
•Controlaotrosequiposdecalidaddeaireeninteriores.
Deshumidistato manual (H8908DSPST) y automático con-
troles de ventilación (W8150A1001)
•Controlmanualdehumedadconconfiguracionesintuitivasycómodas.
•Gráficodehumedadintegradaparauncontrolprecisoencondiciones
exteriores cambiantes.
•ControlautomáticodeventilaciónW8150conformealcódigodela
ASHRAE o para un funcionamiento continuo
Opciones de control
El TrueDRY DR65 puede utilizarse con uno de los siguientes controles externos
Sistema de confort Prestige® IAQ 2.0
•Controlalacalefacción/refrigeraciónyladeshumidificación.
•Muestralahumedadactualyladeseadaenunapantalladigital
intuitiva.
•Sensorinalámbricoparavisualizarlatemperaturaylahumedad
exteriores.
•Recordatoriosdemantenimientoydeserviciotécnico.
•Pantalladealtadefiniciónacolor.
Sistema de deshumidicación TrueDRY™ DR65 69-2089EFS—12 35

Especicaciones
Instale su TrueDRY DR65 según los códigos nacionales de electricidad.
Dimensiones en pulgadas y (mm):
Peso del producto: 55 libras (25 kg)
Peso de embarque: 65 libras (30 kg)
Dimensiones de embarque: 16 pulgadas (40,6 cm)
de alto x 15 pulgadas (38,1 cm) de ancho x 31
pulgadas (78,7 cm) de largo.
Filtro: MERV 11, valor de eficiencia mínima informado
de 11, 9 pulgadas (30,2 cm) de alto x 11 pulgadas
(27,9 cm) de ancho x 1 pulgada (2,5 cm) de
profundidad.
Conexión del desagüe: conexión hembra con rosca
NPT de ¾ de pulgada (1,9 cm).
Conexiones del conducto: entrada y salida redonda
de 8 pulgadas (20,3 cm). Plástico ABS, apto para
la conexión a conductos rígidos o flexibles con
tornillos para lámina de metal y/o cinta adhesiva.
Gabinete:acerogalvanizadocalibre18,pintadocon
pintura en polvo.
Aislamiento: Valor R 1
Compresor: Rotativo, 5,8 KBTU
Refrigerante:R-410A,15onzas
Rango de temperatura de funcionamiento
(afuera del gabinete):
34ºF to 135ºF (1,1ºC to 57,2ºC)
Rango de humedad de funcionamiento:
0-99% de HR
Calificaciones de entrada
•Voltajedeentrada:120VCA,60Hz
nominal
•Corrientedeentrada:5,2amperios
Calificaciones de salida
•Transformador de energía para las
terminales R/C: 24 VAC, 0,85 A
•Rendimiento energético: 2,22 litros (4,7
pintas) por kilovatio-hora (KWH)
Normas y requisitos del organismo encargado
de la aprobación
• ProbadoporETLdeacuerdoconlanorma
UL 474 para deshumidificador entubado.
• CalificaciónENERGYSTAR.
Temperatura de
bulbo seco
Humedad de
entrada
Capacidad
(pintas [l]/día)
80°F (26,7°C) 60% de RH 65 (30,8 l)
70°F (21,1°C) 60% de RH 42 (19,9 l)
60°F (15,6°C) 60% de RH 21 (9,9 l)
Tamaño
de la casa
(pies [met-
ros] cuadra-
dos)
Capacidad del deshumidificador necesaria para mantener la HR* interior
deseada
60% de HR interior
(pintas/día)
50% de HR interior
(pintas/día)
40% de HR interior
(pintas/día)
2080 49–54 55–58 71–78
2600 61–68 65–72 90–97
3120 75–82 79–86 95–110
* En base a climas extremos donde la humedad exterior es del 70 al 90% de HR. En el caso de climas
menos extremos, las casas más grandes pueden aclimatarse correctamente con menos capacidad.
Es posible que los requisitos reales varíen.
Flujo de aire versus presión estática
externa (0 a 1 pulgada [0 a 25,4
mm] de presión de agua) con anillos
incorporados
0 pulgadas 160 CFM
0,2 pulgadas (5 mm) 140 CFM
0,4 pulgadas (10 mm). 120 CFM
0,6 pulgadas (15,2 mm) . 100 CFM
MS29763
28-1/2 (724)
12 (305)
12
(305)
DIÁMETRO
DE 8
PULGADAS
(203 MM)
Sistema de deshumidicación TrueDRY™ DR65 69-2089EFS—12
36

Realice la instalación según sus necesidades
Ideal cuando...
• Elaccesoalretornocentraldedicadopara
TrueDRY DR65 está disponible.
• Combinadoconelfuncionamientodelaire
acondicionado;exigeelusodeunregulador
de contracorriente en el puerto de salida
paraminimizarlacontracorrientecuandoel
TrueDRY DH65 no está encendido pero el
aire acondicionado si lo está.
• Seproporcionaairesecoaunárea
específica con un regulador de gravedad
opcional del 20% en el suministro de
TrueDRY DR65.
Retorno especial a suministro principal
Sistema de deshumidicación TrueDRY™ DR65 69-2089EFS—12 37
SerecomiendautilizarunconductoflexiblealconectarlosanillosdelTrueDRYDR65parareducirelruido
producido por la vibración.
M24745
Requisitos eléctricos:
Tomacorriente de 115 VAC. Se
recomienda un interruptor de
falla a tierra (IFT).
Dimensiones del conducto: Utilice un diámetro redondo
de 8 pulgadas (20,3 cm) como mínimo para los conductos
que tengan un largo de hasta 25 pies (7,6 m). Se necesita
un mínimo de 10 pulgadas (25,4 cm) para aquellos que
tengan un largo de más de 25 pies (7,6 m). Las ramifica-
ciones de los conductos de la entrada/salida principal
deben ser redondas, de 8 pulgadas (20,3 cm) como míni-
mo para 2 a 3 ramificaciones y de 8 pulgadas (20,3 cm) o
más grandes para 4 o más ramificaciones.
Áreas aisladas: Para lograr una deshumidificación efec-
tiva, es posible que se necesiten conductos para las áreas
aisladas o con flujo de aire estancado.
A
TrueDRY
MS27324
REGULADOR DE
CONTRACORRIENTE
SUMINISTRO
RETORNO
CONTROLADOR DE AIRE
BRetorno principal a suministro principal
Ideal cuando...
• ElTrueDRYDR65estéfuncionandopero
no esté funcionando el aire acondicionado.
Exige el uso de un regulador en el puerto
desalidaparaminimizarlacontracorriente
cuando el TrueDRY DR65 no está encendido
pero el aire acondicionado sí lo está.
• Elaccesoaunretornocentraldedicado
para TrueDRY DR65 no está disponible.
SUMINISTRO
RETORNO
CONTROLADOR DE AIRE
TrueDRY
MS33150
RETORNO
SEPARADO
REGULADOR DE
CONTRACORRIENTE
REGULADOR
DE GRAVEDAD
(OPCIONAL)

C
Ideal cuando...
• TrueDRYDR65nodeberáconectarse
con tubos a un sistema de HVAC de
aireforzado.
FijeunaboquilladedesagüeNPTmachode¾in.
Conecteuntubodedesagüede½pulgada(1,3cm)ala
salidadedesagüeconconexiónmacho.
Asegureeltubodedesagüealconectorconlaabrazadera
de la manguera.
Dirijalamangueradedesagüesiemprehaciaabajoyhacia
undesagüeaprobadooaunabombadecondensado.
Plomería
Realice la instalación según sus necesidades (continuación)
Sistema de deshumidicación TrueDRY™ DR65 69-2089EFS—12
38
D
Retorno dedicado a retorno principal
MS27325
SUMINISTRO
RETORNO
CONTROLADOR DE AIRE
TrueDRY
Retorno principal a retorno principal
Ideal cuando...
• ElTrueDRYDR65funcionaconCA.
• Minimizarlatemperaturadelairede
descarga se prefiere el incremento de
la DAT
• Accesstoadedicatedcentralreturnfor
TrueDRY DR65 is not available.
Nota: El funcionamiento de TrueDRY
DR65 después de apagar el aire
acondicionado puede ocasionar
una excesiva cantidad de agua en
el serpentín del evaporador del aire
acondicionado para rehumidificar el
aire cuando no esté funcionando el aire
acondicionado.
TrueDRY
MS33152
RETORNO
SEPARADO
SUMINISTRO

Descripción de las terminales
* NOTA: Los tornillos externos de cada
bloque terminal aseguran el bloque al
chasis.Noseutilizanparaelcableado.
Losseisterminalesdelbloqueterminalizquierdoson:
FLOAT (2): Sensor de agua externo de bajo voltaje o
interruptor del flotador
DHUM: (deshumidificador) Funcionamiento
del compresor y del ventilador para la
deshumidificación
R: Salida del DR65 24V
FAN: (ventilador) Activación del ventilador
únicamente para ventilación
C: Salida del DR65 24V
Los dispositivos externos de 24V pueden alimentarse
en los terminales R y C (20VA máx.)
El bloque de terminal derecho de la figura
anteriorseutilizasóloparainterbloquearun
TrueDry DR65 con un ventilador de equipo.
Los tres terminales son:
Gt: Funcionamiento del ventilador
desde el termostato
Rf: 24V desde el ventilador del equipo
Gf: Funcionamiento del ventilador
desde el ventilador del equipo
Cableado
Conecte el
TrueDRY DR65
según el diagrama
que se aplique al
funcionamiento
que usted desee.
TrueDRY
HVAC (EQUIPO DE CALEFACCIÓN, VENTILACIÓN Y AIRE ACONDICIONADO)
TERMOSTATO
GYWRRc
GYWR C
MS33153
Gt
+
+
Rf Gf
DHUM
+
+
RFANC
FLOAT FLOAT
1
1
2
2
DHUM = DESHUMIDIFICADOR.
FAN = VENTILADOR.
Siga este diagrama para el
funcionamiento entubado con el
deshumidistato integrado.
Dos bloques terminales de cableado están ubicados en el extremo de salida de la unidad True DRY.
Sistema de deshumidicación TrueDRY™ DR65 69-2089EFS—12 39
PRECAUCIÓN: Peligro de bajo voltaje.
Puede dañar el equipo.
Desconecte el equipo de calefacción, ventilación y aire acondicionado (HVAC) antes de
comenzarlainstalación.

Cableado (continuación)
Siga este diagrama si
utilizaundeshumidistato
manual externo.
TrueDRY
DESHUMIDISTATO
MECÁNICO
GYWRRc
GYWR C
MS33155
CONTACTOS
EN SECO
Gt
+
+
Rf Gf
DHUM
+
+
RFANC
FLOAT FLOAT
HVAC (EQUIPO DE CALEFACCIÓN, VENTILACIÓN Y AIRE ACONDICIONADO)
TERMOSTATO
1
1
2
2
DHUM = DESHUMIDIFICADOR.
FAN = VENTILADOR.
Sistema de deshumidicación TrueDRY™ DR65 69-2089EFS—12
40
TrueDRY
GYWR C
MS33154
DHUM
+
+
RFANC
C
Rc
R
H
H
DH
DH
W
W2
Y
Y2
G
K
Gt
+
+
Rf Gf
NOTA: EL TERMOSTATO DEBERÁ ESTAR CONFIGURADO PARA IMPULSAR
EL VENTILADOR DEL SISTEMA DE CALEFACCIÓN DURANTE LA
DEMANDA DE DESHUMIDIFICACIÓN.
FLOAT
HVAC (EQUIPO DE CALEFACCIÓN, VENTILACIÓN Y AIRE ACONDICIONADO)
TERMOSTATO
1
1
2
2
DHUM = DESHUMIDIFICADOR.
FAN = VENTILADOR.
Sigaestediagramasiutilizael
termostato Prestige™ .

Cableado (continuación)
TrueDRY
GY
W
RRc
GYWR C
MS33156
EARD-6
R
C
DAMPER
AUX
REMOTE
W8150A
G
R
C
C
W
G
Gt
+
+
Rf Gf
DHUM
+
+
RFANC
FLOAT
HVAC (EQUIPO DE CALEFACCIÓN, VENTILACIÓN Y AIRE ACONDICIONADO)
TERMOSTATO
11
2
2
DHUM = DESHUMIDIFICADOR.
FAN = VENTILADOR.
Siga este diagrama para el
funcionamiento entubado
con un control de ventilación
externo.
Sistema de deshumidicación TrueDRY™ DR65 69-2089EFS—12 41
Siga este diagrama si
utilizaelTrueDRYDR65
con un deshumidistato
eléctrico, tal como el
TrueIAQ (DG115EZIAQ).
GYWRRc
MS33157
SI SE UTILIZA UN TERMOSTATO QUE NO SEA EL TH5110, TH5220, TH5320, TH6110, TH6220, TH6320,
TH8110, TH8320 O TH8321, ES POSIBLE QUE SEA NECESARIO UTILIZAR UN RELÉ PARA AISLAR EL CABLE G.
PROGRAME LA CONFIGURACIÓN ISU DE 60 A Ø PARA HACER QUE EL VENTILADOR DEL SISTEMA
SE ENCIENDA CUANDO SE ACTIVE LA DESHUMIDIFCACIÓN.
C
6840
55
1215
:
76 %
%
In
Out
PM
R
C
W
Y
G
R
C
SENSOR
SENSOR
INTERRUPTOR
W
G
VENTILACIÓN
VENTILACIÓN
DEHUM
DEHUM
HUM
HUM
OUTDOOR
SENSOR
(PROVIDED)
EARD-6
TrueIAQ
1
1
TrueDRY
2
2
Gt
+
+
Rf Gf
DHUM
+
+
RFANC
FLOAT
HVAC (EQUIPO DE CALEFACCIÓN,
VENTILACIÓN Y AIRE ACONDICIONADO)
TERMOSTATO
3
3
4
4
DHUM = DESHUMIDIFICADOR.
FAN = VENTILADOR.

Cableado (continuación)
Conecte la energía al TrueDRY DR65. Coloque el control de humedad a un nivel bajo del % de HR para
comenzarconlademandadedeshumidificación.ConfirmequeelcompresoryelventiladordelTrueDRY
DR65 estén encendidos. El soplador de calefacción también se encenderá para hacer circular el aire.
Esto puede demorar hasta dos minutos. Gire el control al % de HR deseada o a Off (apagado) cuando
haya terminado la revisión. Cuando se apaga el control de humedad, se apaga el TrueDRY DR65.
Revisión
MS33158
PLACA DE
CALEFACCIÓN
DEL VENTILADOR
M
Ó
DULO DE INTERFAZ DEL EQUIPO (MIE)
G
C
CONV.HP
1
2
3
C
R
RC
RH
W1
W2
W3
Y
Y2
G
O/B
AUX
AUX2
Y
Y2
G
H1
U
M2
D1
H
M2
V1
N
T2
RELÉ CALOR 1
RELÉ CALOR 2
RELÉ CALOR 3
RELÉ DE REFRIGERACIÓN 1
RELÉ DE REFRIGERACIÓN 2
RELÉ DEL VENTILADOR
VISIONPRO IAQ
D-1
R-2
C-3
TrueDRY
O
Gt
+
+
Rf Gf
EARD-6
DHUM
+
+
RFANC
FLOAT
1
1
2
2
DHUM = DESHUMIDIFICADOR.
FAN = VENTILADOR.
Sistema de deshumidicación TrueDRY™ DR65 69-2089EFS—12
42
Sigaestediagramasiutilizael
TrueDRY DR65 con el VisionPRO IAQ.

Limpieza
SedeberealizarelmantenimientoanualmenteparagarantizarqueelTrueDRYfuncioneensumáximaeficiencia.
Sistema de deshumidicación TrueDRY™ DR65 69-2089EFS—12 43
1 2
3 4
Desenchufe el TrueDRY DR65 antes de
comenzarelmantenimiento.Presione
hacia abajo el botón de liberación rápida
y retire el anillo del conducto.
Retire el anillo del conducto para
acceder al filtro.
Retire el filtro (50049537-005) y cámbielo
por uno nuevo.
5
Alfinalizarelmantenimiento,realice
una demanda de deshumidificación y
verifique que el compresor y el venti-
ladorseactive.Siutilizaloscontroles
del VisionPRO IAQ o del TrueIAQ,
vuelva a configurar los recordatorios
de mantenimiento.
Verifiquelaconexióndeldesagüey
lalíneadedesagüeparaasegurarse
de que no tengan desechos ni sedi-
mentos.Despuésderealizarelman-
tenimientoenlaslíneasdedesagüe,
asegúrese de que todas las conexio-
nes de la manguera estén aseguradas.

Conversióndehorizontalavertical
2Retire el anillo del ducto.
3Gire el anillo a la posición que
se ilustra en la figura y colóquelo
nuevamente en el gabinete. 4Vuelva a colocar el anillo del ducto
utilizandolosseistornillos.
Retire los seis tornillos adheridos
al lado del cableado del anillo del
ducto.
1
RETIRE
ESTOS
TORNILLOS
(TRES
DE CADA
LADO)
Sistema de deshumidicación TrueDRY™ DR65 69-2089EFS—12
44

Descripción técnica
ElTrueDRYDR65utilizaunsistemaderefrigeración,
similaralutilizadoenlosairesacondicionados,que
elimina el calor y la humedad del aire entrante y agrega
calor al aire que se descarga. El gas refrigerante
caliente de alta presión se dirige desde el compresor
hasta la bobina del condensador. Al darle calor al aire
que está por salir de la unidad, el refrigerante se enfría
y condensa. El líquido refrigerante pasa a través del
secador del filtro y de los tubos capilares, lo que hace
que la presión refrigerante y la temperatura desciendan.
Luego ingresa en la bobina del evaporador donde
absorbe el calor del aire entrante y se evapora. El
evaporador funciona en un estado inundado, es decir,
durante el funcionamiento normal, todos los tubos del
evaporador tienen líquido refrigerante. El evaporador
inundado debe mantener la presión y la temperatura casi
constantes en toda la bobina, desde la entrada hasta la
salida.
Problema Pasos recomendados para solucionar problemas
No hay deshumidificación.
Ni el ventilador ni el
compresor funcionan
yeltemporizadorde
ventilación está en la
posición OFF (apagado).
1. La unidad está desenchufada o no hay suministro de energía al tomacorriente.
2. La configuración del control de humedad es demasiada alta o el control de
humedad está defectuoso.
3. La conexión está suelta en el cableado interno o de control.
4. El relé del compresor está defectuoso.
5. El transformador del control está defectuoso.
6. El interruptor de seguridad de la bomba de condensado opcional está abierto.
No hay deshumidificación.
El compresor no funciona,
pero el ventilador funciona
cuando hay una demanda
de deshumidificación y
el control de ventilación
está en la posición OFF
(apagado).
1. El condensador de funcionamiento del compresor está defectuoso.
2. La conexión en el circuito del compresor es inadecuada.
3. La sobrecarga del compresor está defectuosa.
4. El compresor está defectuoso.
5. El termostato de descongelamiento está abierto.
6. El interruptor de seguridad de la bomba de condensado opcional está abierto.
El ventilador funciona
cuando hay una demanda
de deshumidificación y
el control de ventilación
está en la posición
OFF (apagado), pero el
compresor se prende y
apaga con demasiada
frecuencia.
1. La temperatura ambiente y/o la humedad bajas hacen que la unidad comience el
ciclo a través de la modalidad de descongelamiento.
2. La sobrecarga del compresor está defectuosa.
3. El compresor está defectuoso.
4. El termostato de descongelamiento está defectuoso.
5. El o los filtros de aire están sucios o el flujo de aire es limitado.
6. La carga de refrigerante es baja, lo que provoca que el control de
descongelamiento comience el ciclo.
7. La conexión en el circuito del compresor es inadecuada. El ventilador no
funciona, independientemente de la posición en la que se encuentre el
interruptor.
CONDENSADOR
EVAPORADOR
TUBOS
CAPILARES
ACUMULADOR
COMPRESOR
FILTRO/SECADOR
DEL FILTRO
MS27404
Localizaciónysolucióndeproblemas
Sistema de deshumidicación TrueDRY™ DR65 69-2089EFS—12 45
PRECAUCIÓN: LarealizacióndelareparacióndelTrueDRYDR65conelsistemarefrigerante
de alta presión y el circuito de alto voltaje significa un riesgo para la salud y puede provocar
la muerte, lesiones corporales graves y/o daños a la propiedad. La reparación la debe
realizarúnicamenteuntécnicodereparacióncalificado.

Localizaciónysolucióndeproblemas(continuación)
Problema Pasos recomendados para solucionar problemas
El ventilador no funciona
con la ventilación activada.
El compresor funciona poco
tiempo, pero se prende y
apaga con el control de
humedad en la posición ON
(encendido).
1. La conexión en el circuito del ventilador está suelta.
2. El ventilador no gira debido a una obstrucción.
3. El ventilador está defectuoso.
4. El relé del ventilador está defectuoso.
5. El condensador del ventilador está defectuoso.
El serpentín del
evaporador se escarcha
constantemente,
la capacidad de
deshumidificación es baja.
1. El termostato de descongelamiento está suelto o defectuoso.
2. La carga de refrigerante es baja.
3. El o los filtros de aire están sucios o el flujo de aire es limitado.
La unidad no proporciona
ventilación. 1. Verifique las conexiones del cable del control (también controle las conexiones del
regulador de aire fresco).
2. El regulador de aire fresco está defectuoso.
3. La entrada de aire está sucia. Limpie la cubierta externa de la entrada de .
La unidad elimina un poco
de agua, pero no tanto
como se esperaba.
1. La temperatura ambiente y/o la humedad ha descendido.
2. Elmedidordehumedadoeltermómetroqueseutilizanestándescalibrados.
3. La unidad ingresó al ciclo de descongelamiento.
4. El filtro de aire está sucio.
5. El termostato de descongelamiento está defectuoso.
6. La carga de refrigerante es baja.
7. Filtración de aire debido a una cubierta suelta o por filtraciones en los conductos.
8. El compresor está defectuoso.
9. Los conductos están restringidos.
10. El interruptor de seguridad de la bomba de condensado opcional está abierto.
Prueba de la unidad para
determinar el problema: 1. Desconecte las conexiones de cableado del control de campo de la unidad
principal.
2. ConecteloscontactosRyFANdelaunidadprincipal;debefuncionarelventilador
del propulsor solamente. Desconecte los cables.
3. ConecteloscontactosRyDHUMdelaunidadprincipal;debenfuncionarel
compresor y el ventilador del propulsor.
4. Si estas pruebas funcionan, la unidad principal funciona correctamente. A
continuación debe verificar el panel de control y el cableado del control de campo
para comprobar si hay problemas.
5. Retire el panel de control de la caja de montaje y desconéctelo del cableado de
controldecampoinstalado.Conecteloscablesazul,amarilloyverdedelpanel
de control directamente a los cables flexibles de conexión de color de la unidad
principal. ¡Deje los cables violeta, blanco y rojo desconectados!
6. Encienda el control de humedad. El compresor y el ventilador del propulsor deben
funcionar.
7. Si estas pruebas funcionan, es muy probable que el problema se encuentre en el
cableado del control de campo.
Carga del refrigerante
Sisepierdelacargadelrefrigerantedurantelareparaciónodebidoaunafiltración,sedeberealizaruna
carga nueva, pesándola con precisión. Si queda algo de la carga vieja en el sistema, la debe recuperar
antes de pesar la carga nueva. Consulte la placa de identificación de la unidad para saber el peso correcto
de carga y el tipo de refrigerante.
Sistema de deshumidicación TrueDRY™ DR65 69-2089EFS—12
46

Listadepiezas
Referencia de las figuras Base y piezas accesorias Número de pieza
1TrueDRY DR65 DR65A2000/U
2Reguladormotorizadodeventilación EARD6
3Regulador de contracorriente de 8 in (20,3 cm) (deseche
el contrapeso que se incluye) SPRD8
Referencia de las figuras Piezas de repuesto Número de pieza
4Relé del compresor, 24 V CA, 30 A 50049537-002
5Condensador de funcionamiento del compresor 50049537-003
6Anillo para conducto de 8 in (20,3 cm) 50049537-004
7Ensamble del ventilador 50049537-006
8Condensador - ventilador 50070204-001
9Relé del ventilador SPDT, 24 V CA, 15A 50035445-011
10 Transformador 120/24 V CA, 40 VA 50035445-013
11 Termostato de descongelación 50070204-002
12 Filtro 50049537-005
13 Pata niveladora 50035445-019
8
5
4
9
10
6
12
13
11 6
7
MS33200
FRENTE
COSTADO
1
32
Sistema de deshumidicación TrueDRY™ DR65 69-2089EFS—12 47

Honeywellgarantizaqueesteproductonotienedefectosenlamanodeobranienlosmaterialesencondi-
ciones de uso y servicio normales durante un período de cinco (5) años desde la fecha de compra del con-
sumidor. Si en cualquier momento, durante el período de vigencia de la garantía, se determina que el pro-
ductoestádefectuosoonofuncionaadecuadamente,Honeywelllorepararáoloreemplazará(aelecciónde
Honeywell).
If the product is defective,
(i) llévelo al lugar donde lo compró, junto con la factura de compra u otra prueba de compra que incluya la
fechaenlaquecompróelproducto;o
(ii) comuníquese con el Servicio al cliente de Honeywell al 1-800-468-1502. El Servicio al cliente determinará
si el producto debe enviarse a la siguiente dirección: Honeywell Return Goods, Dock 4 MN10-3860, 1885
DouglasDr.N.,GoldenValley,MN55422,osiselepuedeenviarunproductodereemplazo.
Esta garantía no cubre los gastos de remoción ni de reinstalación. Esta garantía no se aplicará si Honeywell
demuestra que el defecto o funcionamiento inadecuado fueron causados por daños que se produjeron
mientras el producto estaba en posesión de un consumidor.
LaúnicaresponsabilidaddeHoneywellseráladerepararoreemplazarelproductodentrodelostérmi-
nos mencionados anteriormente. HONEYWELL NO SERÁ RESPONSABLE DE LA PÉRDIDA NI DAÑO DE
NINGÚN TIPO, QUE INCLUYE CUALQUIER DAÑO INCIDENTAL O CONSECUENTE QUE RESULTE, DIRECTA
O INDIRECTAMENTE, DE CUALQUIER INCUMPLIMIENTO DE CUALQUIER GARANTÍA, EXPRESA O
IMPLÍCITA, O DE CUALQUIER OTRA FALLA DE ESTE PRODUCTO. Algunos estados no permiten la exclu-
sión o limitación de los daños incidentales o consecuentes por lo que esta limitación podría no aplicarse en
su caso.
ESTA GARANTÍA ES LA ÚNICA GARANTÍA EXPRESA QUE HONEYWELL REALIZA SOBRE ESTE
PRODUCTO. LA DURACIÓN DE CUALQUIERA DE LAS GARANTÍAS IMPLÍCITAS, INCLUYENDO LAS
GARANTÍAS DE COMERCIABILIDAD O DE APTITUD PARA UN FIN DETERMINADO, ESTÁN LIMITADAS A
LOS CINCO AÑOS DE DURACIÓN DE ESTA GARANTÍA. Algunos estados no permiten limitaciones en rel-
ación a la duración de una garantía implícita, de manera tal que la limitación anterior puede no aplicarse en
su caso.
Esta garantía le otorga derechos legales específicos pero es posible que usted goce de otros derechos que
varían de un estado a otro.
Si tiene preguntas sobre esta garantía, escriba a Honeywell Customer Relations, 1985 Douglas Dr, Golden
Valley, MN 55422 o llame al 1 (800) 468-1502. En Canadá, escriba a Retail Products ON15-02H, Honeywell
Limited/Honeywell Limitée, 35 Dynamic Drive, Toronto, Ontario M1V4Z9.
Garantía limitada de 5 años
Sistema de deshumidicación TrueDRY™ DR65 69-2089EFS—12
48

Sistema de deshumidicación TrueDRY™ DR65 69-2089EFS—12 49

Honeywell International Inc.
1985 Douglas Drive North
Golden Valley, MN 55422
http://yourhome.honeywell.com
Soluciones de control y automatización
® Marca comercial registrada de los EE. UU.
© 2012 Honeywell International Inc.
69-2089EFS—12 M.S. Rev. 01-12
Impreso en los Estados Unidos.