Honeywell Dehumidifier Dr90 Users Manual 69 2690EFS 04 TrueDRY™ DR90/DR120
DR90 to the manual e3419e74-464e-4078-89c9-f1054d63a061
2015-01-23
: Honeywell Honeywell-Honeywell-Dehumidifier-Dr90-Users-Manual-261270 honeywell-honeywell-dehumidifier-dr90-users-manual-261270 honeywell pdf
Open the PDF directly: View PDF
.
Page Count: 68

D
C
A1
A2
B
F
G1
G2
G3
G4
E
TrueDRY™ DR90 (1) or
TrueDRY™ DR120 (1)
10-in. duct collar (2)
6-in. duct collar (1)
MERV 11 Filter (1)
Filter Door (2)
Installation Guide
Prestige Comfort System (RedLINK™ Wireless)
TruelAQ
H8908 Manual Dehumidistat
VisionPRO IAQ control
Tools required to install TrueDRY DR90/DR120
3/8-in. hex drive
Drill or duct cutting tool
Wire stripper/cutter
Scissors or utility knife
Standard screwdriver
T25 Torx screwdriver
Duct tape
10-in. round duct and starter collar
3/4-in. male NPT to drain line adaptor (1/2-in. Dia.
recommended)
1/2-in. diameter drain line (8 ft.)
1/2-in. drain clamps (2)
Options
1/2-in. drain p-trap (may be required by local code)
Drain pan
Float switch or water sensor
PROFESSIONAL INSTALLATION GUIDE
GUIDE D’INSTALLATION PROFESSIONNELLE
GUÍA DE INSTALACIÓN PROFESIONAL
OPTIONAL CONTROLS SOLD SEPARATELY
TrueDRY™ DR90/DR120
INCLUDED IN THIS BOX
G
F
E
A1A2
B C
D
69-2690EFS-04
G4G3G2G1
D
C
A
1
A
2
B
F
G
1
G
2
G
3
G
4
E
TrueDRY™ DR90 (1) or
TrueDRY™ DR120 (1)
10-in. duct collar (2)
6-in. duct collar (1)
MERV 11 Filter (1)
Filter Door (2)
Installation Guide
Prestige Comfort System (RedLINK™ Wireless)
TruelAQ
H8908 Manual Dehumidistat
VisionPRO IAQ control
Tools required to install TrueDRY DR90/DR120
3/8-in. hex drive
Drill or duct cutting tool
Wire stripper/cutter
Scissors or utility knife
Standard screwdriver
T25 Torx screwdriver
Duct tape
10-in. round duct and starter collar
3/4-in. male NPT to drain line adaptor (1/2-in. Dia.
recommended)
1/2-in. diameter drain line (8 ft.)
1/2-in. drain clamps (2)
Options
1/2-in. drain p-trap (may be required by local code)
Drain pan
Float switch or water sensor
PROFESSIONAL INSTALLATION GUIDE
GUIDE D’INSTALLATIONPROFESSIONNELLE
GUÍA DE INSTALACIÓN PROFESIONAL
OPTIONAL CONTROLS SOLD SEPARATELY
TrueDRY™ DR90/DR120
INCLUDED IN THIS BOX
G
F
E
A
1
A
2
B C
D
69-2690EFS-02
G
4
G
3
G
2
G
1

Liste de vérication
pour l’installation
Inclus dans cette boîte
A1 Unité TrueDRY™ DR90 (1) ou
A2 Unité TrueDRY™ DR120 (1)
B Collet de conduite de 10 po
[25,4 cm] (2)
C Collet de conduite de 6 po [15,2
cm] (1)
D Filtre MERV 11 (1)
E Trappedultre(2)
F Guide d’installation
Options de régulateurs (vendus
séparément)
G1 Système de confort Prestige
G2 True IAQ
G3 Déshumidistat manuel H8908
G4 Régulateur VisionPRO IAQ
Outils requis (non fournis)
• Tourneviscruciforme3/8po
• Outildeperçageoudecoupe
de conduit
• Dénudeur/coupe-fils
• Ciseauxoucouteauàlame
rétractable
• Tournevisnormal
• TournevisTorxT25
• Rubanadhésif
• Colletdeconduitetdedépart
rond de 10 po (25,4 cm)
• Fildethermostat5bandes
calibre 18-22
• Tuyaudevidangede1/2pode
dia. (8 pieds [2,4 m])
• Attachesdetuyaudevidangede
1/2 po [1,3 cm] (2)
• Adaptateurmâle3/4poNPTvers
conduite de vidange (diamètre de
1/2 po recommandé)
Options
• Siphon-P de vidange d’1/2 po
[1,3 cm] (peut-être requis par le
code local)
• Bac de récupération
• Flotteuroucapteurd’eau
Avertissement : L’installation
doit être effectuée par un
techniciend’entretienqualiéet
conformément aux codes locaux
en vigueur.
Couper l’alimentation vers
l’appareil avant d’installer ou de
réparer cet appareil.
Un raccordement de cet appareil
nonconformeàcesinstructions
peutentraînerdesdommagesà
l’appareil ou aux commandes.
INSTRUCTIONS D’INSTALLATION
COMMENCENT À LA PAGE 15
Lista de verificación para
la instalación
Esta caja incluye
A1 TrueDRY™ DR90 (1) o
A2 TrueDRY™ DR120 (1)
B Anillo para conductos de
10 pulgadas [25,4 cm] (2)
C Anillo para conductos de
6 pulgadas [15,2 cm] (1)
D Filtro MERV 11 (1)
E Puerta del filtro (2)
F Guía de instalación
Opciones de control (se venden por
separado)
G1 Sistema de confort Prestige
G2 True IAQ
G3 Deshumidistato manual H8908
G4 Control VisionPRO IAQ
Herramientas necesarias (no se
suministran)
• Impulsordecabezahexagonal
de 3/8 pulgadas
• Taladrooherramientacortante
para conductos
• Alicatesocortadoresdecables
• Tijeraonavaja
• Destornilladorestándar
• DestornilladorTorxT25
• Cintaparaconductos
• Conductoredondode10pulgadas
(25,4 cm) y collar de arranque
• Cabledetermostatocalibre
18 a 22, de 5 bandas
• Líneadedesagüede1/2pulgada
(1,3cm)dediámetro(8pies[2,4m])
• Abrazaderasdedesagüede1/2
pulgada [1,3 cm] (2)
• NPTmachode3/4inparadrenarel
adaptador de tubería (se recomienda
undiámetrode1/2in)
Opciones
• TrampaenPparadesagüede1/2
pulgada [1,3 cm] (es posible que el
códigolocallaexija)
• Bandejaparadrenaje
• Interruptordelotadorosensorde
agua
Advertencia: La instalación la debe
realizaruntécnicodereparación
calificado y debe cumplir con los
códigos locales
Retire la fuente de energía del
dispositivo antes de instalar o reparar
el dispositivo.
Si no conecta el dispositivo según
estas instrucciones, el dispositivo o
los controles se pueden dañar.
LAS INSTRUCCIONES DE INSTALACIÓN
COMIENZAN EN LA PÁGINA 29
Installation Checklist
Included in This Box
A1 TrueDRY™ DR90 (1) or
A2 TrueDRY™ DR120 (1)
B 10-in. duct collar (2)
C 6-in. duct collar (1)
D MERV 11 Filter (1)
E Filter Door (2)
F Installation Guide
Control Options (Sold separately)
G1 Prestige Comfort System
G2 True IAQ
G3 H8908 Manual Dehumidistat
G4 VisionPro IAQ Control
Tools Required (Not Supplied)
• 3/8-in.hexdrive
• Drillorductcuttingtool
• Wirestripper/cutter
• Scissorsorutilityknife
• Standardscrewdriver
• T25Torxscrewdriver
• Ducttape
• 10-in.roundductandstarter
collar
• 18-22gauge,5bandthermostat
wire
• 1/2-in.diameterdrainline(8ft.)
• 1/2-in.drainclamps(2)
• 3/4-in. male NPT to drain
line adaptor (1/2-in. Dia.
recommended)
Options
• 1/2-in. drain p-trap (may be
required by local code)
• Drain pan
• Floatswitchorwatersensor
Warning: Installation must be
performedbyaqualiedservice
technician and must comply with
local codes.
Remove power to the device
before installing or servicing the
device.
Failure to connect the device
according to these instructions
may result in damage to the
device or the controls.
INSTALLATION INSTRUCTIONS
BEGIN ON PAGE 1

TrueDRY™ DR90/DR120
NEED HELP? For assistance with this product please visit http://forwardthinking.honeywell.com
or call Honeywell Customer Care toll-free at 1-800-468-1502.
Read and save these instructions.
® U.S. Registered Trademark. Patents pending. Copyright © 2013 Honeywell International Inc. All rights reserved.
?
TrueDRY™DR90/DR120DehumidicationSystem69-2690EFS—04 1
ABOUT YOUR DEHUMIDIFIER
AbouttheTrueDRY™DR90/DR120Dehumidier ... 2
Control Options ............................. 3
DR90Specications ......................... 4
DR120Specications ........................ 5
INSTALLATION
Install to Fit Your Application ................... 6
Install to Fit Your Application (continued) .......... 7
Plumbing .................................. 7
Terminal Description ......................... 8
Wiring .................................. 8
Checkout ................................. 11
MAINTENANCE
Cleaning ................................. 11
HorizontaltoVerticalConversion ............... 12
Technical Description. . . . . . . . . . . . . . . . . . . . . . . . 13
Troubleshooting ............................ 14
DR90 Parts List ............................ 20
DR120 Parts List ........................... 21
5-Year Limited Warranty ..................... 22
• TheTrueDRY™DR90/DR120isdesignedtobeinstalledindoorsinaspacethatisprotectedfromrainand
flooding.
• Installtheunitwithspacetoaccessthefrontpanelformaintenanceandservice.
• Avoiddirectingthedischargeairatpeople,oroverthewaterinpoolareas.
• Ifusednearapoolorspa,becertainthereisnochancetheunitcouldfallintothewaterorbesplashed,and
that it is plugged into a ground fault interrupt (GFI) outlet.
• Toensurequietoperation,donotplacethedevicedirectlyonthestructuralsupportsofthehome.
• Adrainpanmustbeplacedundertheunitifinstalledabovealivingareaoraboveanareawherewater
leakage could cause damage.

AbouttheTrueDRY™DR90/DR120Dehumidier
The Honeywell TrueDRY DR90/DR120 ensures the home is maintained at proper humidity levels through its high
performance and efficiency.
When indoor humidity exceeds 60%,
the home is more susceptible to mold
and mildew growth. TrueDRY DR90/
DR120 safeguards against excessive
humidity in the home year-round.
*American Society of Heating, Refrigerating
and Air Conditioning Engineers (ASHRAE).
MCR24780
010203040506070809
01
00
OPTIMUM
ZONE
BACTERIA
VIRUSES
FUNGI
MITES
RESPIRATORY
INFECTIONS
ALLERGIC RHINITIS
AND ASTHMA
CHEMICAL
INTERACTIONS
OZONE
PRODUCTION
ASHRAE RECOMMENDED WINTER DESIGN LEVEL
00159095808570756065505540453035202510150
001 4418312316210215110117014011019979593919
59 631031421811411
0117014011018969493919098878
09 221711311901601201001896959391909887868584838
58 801501201997959391909988
878685848382818089787
08 199888786868583828181808979787777767574737
57 0897978787777767675757474737372727
17079696
07 271717171717070707969686867676666656564646
WHAT THE AIR FEELS LIKE
HOW HOT THE HEAT-HUMIDITY COMBINATION MAKES IT FEEL.
EXAMPLE: AIR AT 90ºF WITH 50% RH FEELS LIKE 96ºF TO THE HUMAN BODY!
RELATIVE HUMIDITY (PERCENTAGE)
EXTREME DANGER
EXTREME CAUTION
CAUTION
M27328
DANGER
AIR TEMPERATURE
(DEGREES FAHRENHEIT)
SOURCE: TEMPERATURE - HUMIDIY INDEX WAS DERIVED BY R.G. STEADMAN, JOURNAL OF APPLIED METEOROLOGY, JULY 1979.
DR120
DR90
Benefits
• Removesupto90(DR90)or120(DR120)pintsofwater
per day from the indoor air
• Built-infreshairsupply
• EnergyStarRated
Maintaining Ideal Humidity
Dew points and relative humidity (RH) affect the way your body
senses heat. Higher humidity levels cause the air to feel much
hotter than the actual temperature. When maintained properly,
your cooling equipment may not run as much because
dehumidified air feels cooler.
Ideal humidity is defined by industry experts* as being between
40-60% on an average annual basis.
TrueDryDR90/DR120DehumidicationSystem69-2690EFS—04
2

VisionPRO IAQ Total Comfort System (YTH9421C1010)
• Controlsbothheating/coolinganddehumidification.
• Sensorincludedfordisplayingoutdoortemperature.
• Intuitiveuserinterfaceforeasy7-daytemperatureprogramming.
• Easy-to-readbacklitdigitaldisplay.
• Maintenanceandservicereminders.
• Controlsotherindoorairqualityequipment.
TrueIAQ Digital Control (DG115EZIAQ)
• Automaticadjustmentsmaintainidealhumidity.
• Sensorfordisplayingoutdoortemperatureandhumidity.
• Showsactualanddesiredhumiditysettings.
• Advancedventilationprogrammingincludeseconomizingandextreme
condition shutdown.
• Maintenanceandservicereminders.
• Controlsotherindoorairqualityequipment.
Manual Dehumidistat (H8908DSPST) and Automatic Ventilation
Controls (W8150A1001)
• Manualhumiditycontrolwithintuitivecomfortsettings.
• Integratedhumiditychartforaccuratecontrolinchangingoutdoor
conditions.
• AutomaticW8150ventilationcontroltoASHRAEstandard,orfor
continuous operation.
Control Options
The TrueDRY DR90/DR120 may be used with one of the following external controls:
Prestige™ IAQ 2.0 Comfort System
• Controlsbothheating/coolinganddehumidification.
• Showsactualanddesiredhumidityonanintuitivedigitaldisplay.
• Wirelesssensorfordisplayingoutdoortemperatureandhumidity.
• Maintenanceandservicereminders.
• Highdefinitioncolordisplay.
TrueDryDR90/DR120DehumidicationSystem69-2690EFS—04 3

DR90Specications
Install TrueDRY DR90 according to National Electric Codes.
Dimensions in inches and (mm):
Product weight: 82 lbs.
Shipping weight: 93 lbs.
Shipping dimensions: 21.5”H x 18.5”W x 40.0”L
Media Filter: MERV 11, 14”H x 18”W x 2”L
Drain connection: 3/4-in. threaded female NPT connection.
Duct connections: 10-in. round inlet and outlet. 6-in. supply
inlet. ABS plastic, compatible for connection to rigid or
flexible ducting with sheet metal screws and/or tape.
Cabinet: 20 ga
Insulation: R value 1
Compressor: Rotary, 8.0k BTU
Refrigerant:R-410A,21oz
Operating Temp Range (outside cabinet):
34ºF to 135ºF (1.1ºC to 57.2ºC)
Operating Humidity Range: 0-99% RH
Input ratings
• Electricalinputvoltage:120VAC,
60Hznominal
• Inputcurrent:5.9A
Output ratings
• Power transformer to R/C
terminals: 24 VAC, 0.85 A
• Energy Performance: 2.9 liters (6.1
pints) per kilowatt hour (KWH)
Standards and approval body
requirements
ETL Tested per standard UL 474 ducted
dehumidifier.
ENERGY STAR rated.
Dry-Bulb Temp Intake Humidity Capacity (Pints/Day)
80°F (26.7°C) 60% RH 90
70°F (21.1°C) 60% RH 73
60°F (15.6°C) 60% RH 54
Home Size
(square ft [m]) Dehumidifier Capacity Required to Maintain Desired Indoor RH*
60% RH Indoor
(pints/day) 50% RH Indoor
(pints/day) 40% RH Indoor
(pints/day)
2080 (193.2) 49–54 55–58 71–78
2600 (241.5) 61–68 65–72 90–97
3120 (289.9) 75–82 79–86 95–110
* Based on extreme climates where outdoor humidity is 70-90% RH. For less extreme climates, larger
homes can be adequately served with less capacity. Actual requirements may vary.
Airflow versus external static pres-
sure (0–1 in. [0 - 25.4 mm] water
pressure) with collars attached
0 in. (0 mm) 262 CFM
0.2 in. (5 mm) 225 CFM
0.4 in. (10 mm) 172 CFM
0.6 in. (15.2 mm) 106 CFM
3-3/16
(81)
3-3/16
(81)
19-3/8
(492)
14-3/8
(365)
25-13/16
(656)
M28840A
TrueDryDR90/DR120DehumidicationSystem69-2690EFS—04
4

DR120Specications
Install TrueDRY DR120 according to National Electric Codes.
Dimensions in inches and (mm):
Product weight: 90 lbs.
Shipping weight: 101 lbs.
Shipping dimensions: 23.5”H x 18.5”W x 40.0”L
Media Filter: MERV 11, 14”H x 18”W x 2”L
Drain connection: 3/4-in. threaded female NPT connection.
Duct connections: 10-in. round inlet and outlet. 6-in. supply
inlet. ABS plastic, compatible for connection to rigid or
flexible ducting with sheet metal screws and/or tape.
Cabinet: 20 ga
Insulation: R value 1
Compressor: Rotary, 10.0k BTU
Refrigerant:R-410A,26oz
Operating Temp Range (outside cabinet):
34ºF to 135ºF (1.1ºC to 57.2ºC)
Operating Humidity Range: 0-99% RH
Input ratings
• Electricalinputvoltage:120VAC,
60Hznominal
• Inputcurrent:7.3A
Output ratings
• Power transformer to R/C
terminals: 24 VAC, 0.85 A
• Energy Performance: 2.9 liters (6.1
pints) per kilowatt hour (KWH)
Standards and approval body
requirements
ETL Tested per standard UL 474 ducted dehu-
midifier.
ENERGY STAR rated.
Dry-Bulb Temp Intake Humidity Capacity (Pints/Day)
80°F (26.7°C) 60% RH 120
70°F (21.1°C) 60% RH 92
60°F (15.6°C) 60% RH 72
Home Size
(square ft [m]) Dehumidifier Capacity Required to Maintain Desired Indoor RH*
60% RH Indoor
(pints/day) 50% RH Indoor
(pints/day) 40% RH Indoor
(pints/day)
2080 (193.2) 49–54 55–58 71–78
2600 (241.5) 61–68 65–72 90–97
3120 (289.9) 75–82 79–86 95–110
* Based on extreme climates where outdoor humidity is 70-90% RH. For less extreme climates, larger
homes can be adequately served with less capacity. Actual requirements may vary.
Airflow versus external static pres-
sure (0–1 in. [0 - 25.4 mm] water
pressure) with collars attached
0 in. (0 mm) 350 CFM
0.2 in. (5 mm) 285 CFM
0.4 in. (10 mm) 210 CFM
0.6 in. (15.2 mm) 150 CFM
25-13/16
(656)
21
(533)
19-3/8
(492)
M33292
14-3/8
(365)
3-3/16
(81)
3-3/16
(81)
TrueDryDR90/DR120DehumidicationSystem69-2690EFS—04 5

Install to Fit Your Application
Ideal when…
• Accesstodedicatedcentralreturnfor
TrueDRY is available.
• Requiresbackdraftdamperonthe
exhaustporttominimizebackdraftwhen
TrueDRY is not on but A/C is.
• (optional)DuctTrueDRYsupplywith20%
open gravity damper to provide dry air to
a specific area
SUPPLY
RETURN
AIR HANDLER
TrueDRY
M33150
SEPARATE
RETURN
BACKDRAFT
DAMPER
(OPTIONAL)
GRAVITY DAMPER
ADedicated Return to Main Supply
DR120
DR90
TrueDryDR90/DR120DehumidicationSystem69-2690EFS—04
6
Flex duct is recommended in connecting to the TrueDRY DR90/DR120 collars to reduce vibration noise.
M24745
Electrical requirements:
115 VAC outlet. Ground fault
interrupter (GFI) recommended.
Duct Sizing: Use minimum 10-in. diameter round for
duct lengths up to 25 ft. Minimum 12-in. required for
lengths longer than 25 ft. Duct branches from the main
inlet/exhaust should be minimum 10-in. round for 2-3
branches, and 12-in. round or larger for 4 branches or
more.
For the optional fresh air ventilator port, use 6-in. round,
insulated duct for lengths up to 50 ft.
Use 8-in. round duct for more than 50 ft. of if more than
100 CFM is required.
Isolated Areas: Effective dehumidification may require
ducting to isolated or stagnant air flow areas.
SUPPLY
RETURN
AIR HANDLER
TrueDRY
M27324
BACKDRAFT
DAMPER
BMain Return to Main Supply
Ideal when…
• RunningTrueDRYwhennotrunningA/C.
• Requiresdamperontheexhaustportto
minimizebackdraftwhenTrueDRYDR90/
DR120 is not on but A/C is.
• Accesstoadedicatedcentralreturnis
not possible.

Ideal when…
• TrueDRYwillnotbeductedtoaforced
air HVAC system.
Attach3/4”maleNPTdrainnozzle.
Connect 1/2-in. drain tube to male connection drain outlet.
Secure drain tube to connector with hose clamp.
Run drain hose continuously downhill to an approved drain
or condensate pump.
Plumbing
Install to Fit Your Application (continued)
TrueDryDR90/DR120DehumidicationSystem69-2690EFS—04 7
TrueDRY
M33152
SEPARATE
RETURN
SUPPLY
DDedicated Return to Main Return
SUPPLY
RETURN
AIR HANDLER
TrueDRY M27325
CMain Return to Main Return
Ideal when…
• RunningTrueDRYDR90/DR120withA/C
operation.
• Minimizingdischargeairtemperature
(DAT) increase is preferred.
• Accesstoadedicatedreturnisnot
possible.
NOTE: Running TrueDRY after A/C shutoff
may cause excess water on A/C evaporator
coil to re-humidify air for a short amount of
time.

Terminal Description
* NOTE: The outer screws on the terminal block
secure the block to the chassis. They are not used
for wiring.
A wiring terminal block is located on the side panel
of the TrueDRY unit.
The six terminals for the terminal block (reading from
left to right in the photo) are:
FLOAT: External low voltage float switch or water
sensor (two terminals). Use normally
closed switch.
DHUM: Compressor and fan operation for
dehumidification
R: DR90/DR120 24V output
FAN: Fan activation only for ventilation
C: DR90/DR120 24V output
External 24V devices can be powered from R and C
terminals (20VA max.).
Wiring
Wire the TrueDRY DR90/DR120 according to the diagram that applies to your desired
operation.
TrueDryDR90/DR120DehumidicationSystem69-2690EFS—04
8
TrueDRY
HVAC
THERMOSTAT
GYWR C
M29839A
C
Rc
R
H
H
DH
DH
W
W2
Y
Y2
G
K
NOTE: THERMOSTAT MUST BE CONFIGURED TO DRIVE FURNACE FAN
DURING DEHUMIDIFICATION CALL.
DHUM
+
+
RFANC
FLOAT
Follow this diagram if using the
Prestige™ thermostat.
CAUTION: Low voltage hazard.
Can cause equipment damage.
Disconnect HVAC equipment before beginning installation.

Wiring (continued)
TrueDryDR90/DR120DehumidicationSystem69-2690EFS—04 9
Follow this diagram for
ducted operation with an
external humidity control.
HVAC
MECHANICAL
DEHUMIDISTAT
THERMOSTAT
GYWRRc
GYWR C
M29840A
DRY
CONTACTS
DPDT RELAY,
2.6A
TrueDRY
DHUM
+
+
RFANC
FLOAT FLOAT
Follow this
diagram for
ducted operation
with external
humidity and
ventilation control.
TrueDRY
HVAC
MECHANICAL
DEHUMIDISTAT
THERMOSTAT
GY
W
RRc
GYWR C
M29841A
DRY
CONTACTS
DPDT
RELAY,
2.6A
EARD-6
AT120
R
C
DAMPER
AUX
REMOTE
W8150A
G
R
C
C
W
G
DHUM
+
+
RFANC
FLOAT

Wiring (continued)
Follow this diagram if using TrueDRY
DR90/DR120 with a powered dehumidistat
such as TrueIAQ (DG115EZIQ).
HVAC
THERMOSTAT
GYWRRc
M29842A
IF A THERMOSTAT OTHER THAN A TH5110, TH5220, TH5320, TH6110, TH6220, TH6320,
TH8110, TH8320, OR TH8321 IS USED, A RELAY MAY BE REQUIRED TO ISOLATE THE G WIRE.
PROGRAM ISU SETTING 60 TO Ø TO FORCE SYSTEM FAN ON WITH DEHUMIDIFICATION CALL.
C
6840
55
1215
:
76 %
%
In
Out
PM
R
C
W
Y
G
R
C
SENSOR
SENSOR
SWITCH
W
G
VENT
VENT
DEHUM
DEHUM
HUM
HUM
OUTDOOR
SENSOR
(PROVIDED)
EARD-6
Tr ueIAQ
1
1
2
2
TrueDRY
DHUM
+
+
RFANC
FLOAT
TrueDryDR90/DR120DehumidicationSystem69-2690EFS—04
10
Follow this diagram if using TrueDRY
DR90/DR120 with a VisionPRO IAQ.
M29843A
FURNACE
FAN BOARD
EQUIPMENT INTERFACE MODULE (EIM)
G
C
CONV.HP
1
2
3
C
R
RC
RH
W1
W2
W3
Y
Y2
G
O/B
AUX
AUX2
Y
Y2
G
H1
U
M2
D1
H
M2
V1
N
T2
HEAT 1 RELAY
HEAT 2 RELAY
HEAT 3 RELAY
COOL 1 RELAY
COOL 2 RELAY
FAN RELAY
VISIONPRO IAQ
D-1
R-2
C-3
FLOAT
FLOAT
DHUM
R
FAN
C
OR
EARD-6
TrueDRY
+
+

Cleaning
Apply power to TrueDRY DR90/DR120. Turn the humidity control to a low RH% level to initiate a dehumidifica-
tion call. Confirm that the TrueDRY DR90/DR120 compressor and fan turn on. The furnace blower will also turn
on to circulate air. This will take up to two minutes. Be sure to turn the control to the desired RH% or to Off when
checkout is complete.
Checkout
TrueDryDR90/DR120DehumidicationSystem69-2690EFS—04 11
On an annual basis, maintenance is required to ensure TrueDRY runs at peak efficiency.
1
1
2
2
3
3
4
Unplug TrueDRY
DR90/DR120
before beginning
service. Remove
the magnetic filter
door.
Cut and remove plastic strap
holding compressor in place.
This strap is only used for
shipping.
Remove filter
(50049536-003)
and replace
with new filter.
Apply power to TrueDRY
DR90/DR120. Turn humidity
control to a low RH% to initi-
ate a dehumidification call.
Confirm that the compressor
and fan turn on. The furnace
blower will also turn on to cir-
culate air. Be sure to turn the
control to the desired RH% or
to Off when the checkout is
complete.
Remove cover on output side of dehumidi-
fier. Using a damp cloth, remove excess
dust and debris from blower and internal
cabinet. Reattach cover when finished.
If using for ventilation, initiate a
call for ventilation. Confirm that
the DR90/DR120 fan turned
on, but that the compressor
remained off.
5
When service is complete, initiate a call for dehumidification and check that the compressor
and fan activate. If using the VisionPRO IAQ or TrueIAQ controls, reset maintenance
reminders.
Check the drain connection and drain
line to ensure it is clear of debris and
sludge. Ensure all hose connections are
secure once maintenance of the drain
lines is complete.

TrueDryDR90/DR120DehumidicationSystem69-2690EFS—04
12
HorizontaltoVerticalConversion
2Remove the duct collar.
3Rotate the collar to the position shown
in the figure and place it back on the
cabinet. 4Reattach the duct collar using the
twelve screws.
Remove the twelve screws attached to the
wiring side of the duct collar using a T25
Torx screwdriver.
1

TrueDryDR90/DR120DehumidicationSystem69-2690EFS—04 13
Technical Description
TrueDRY DR90/DR120 uses a refrigeration system similar
to an air conditioner to remove heat and moisture from
incoming air and add heat to the air that is discharged.
Hot, high-pressure refrigerant gas is routed from the
compressor to the condenser coil. The refrigerant is
cooled and condensed by giving up its heat to the air that
is about to be discharged from the unit. The refrigerant
liquid then passes through a filter drier and capillary tubing
which causes the refrigerant pressure and temperature to
drop. It next enters the evaporator coil where it absorbs
heat from the incoming air and evaporates. The evaporator
operates in a flooded condition, which means that all the
evaporator tubes contain liquid refrigerant during normal
operation. A flooded evaporator should maintain nearly
constant pressure and temperature across the entire coil,
from inlet to outlet.
CONDENSER
EVAPORATOR
CAPILLARY
TUBES
ACCUMULATOR
COMPRESSOR
STRAINER/FILTER
DRIER
M27404

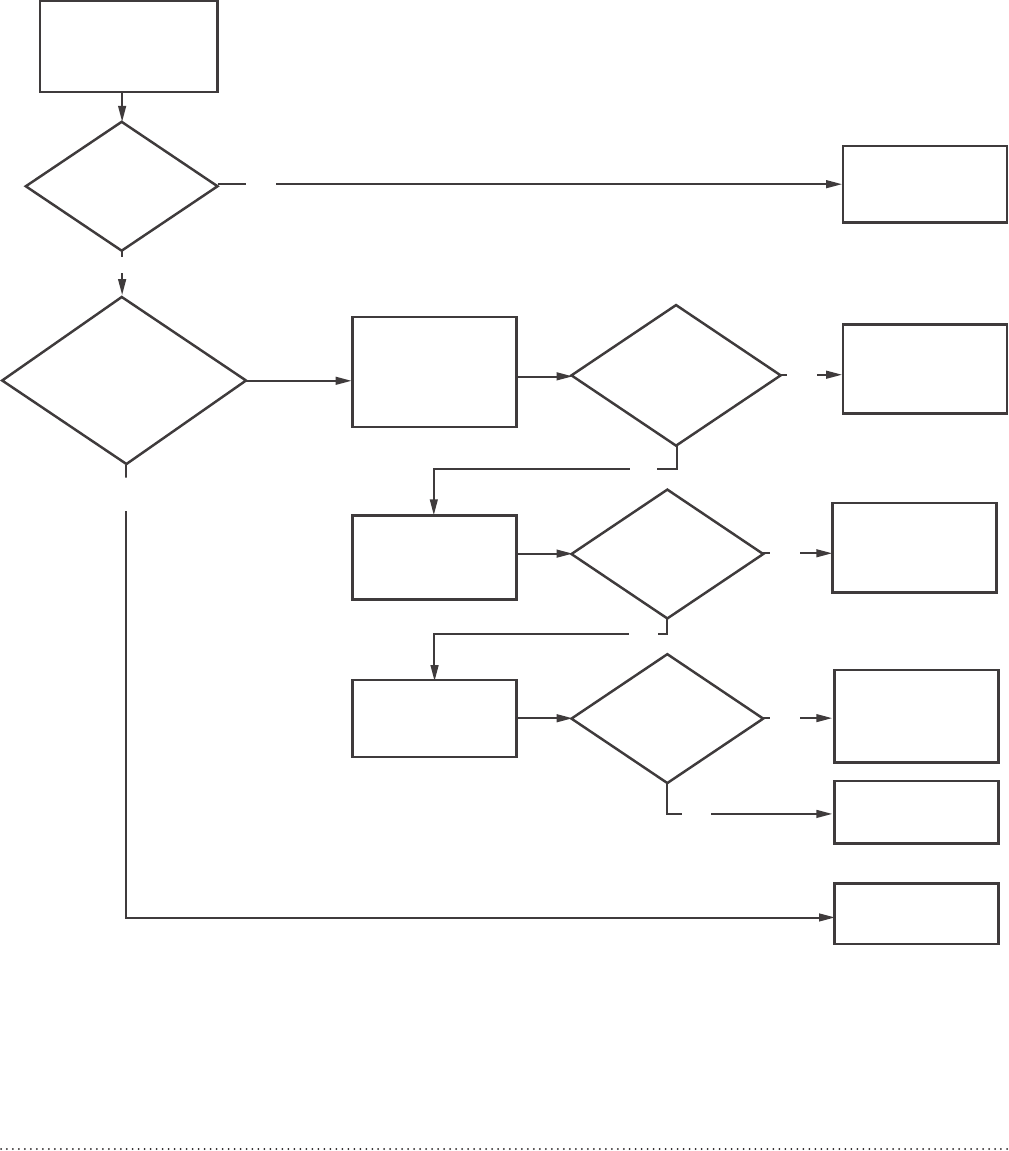
Troubleshooting
DR90/120 User Function Test
CALL FOR SERVICE.
TURN DEHUMIDISTAT
BACK TO SETTING OR
“OFF” POSITION.
CONNECT A SHORT
WIRE BETWEEN “DEHU”
AND “R” AT WIRING
TERMINAL BLOCK
DO BOTH FAN AND
COMPRESSOR
COME ON?
DO BOTH FAN AND
COMPRESSOR
COME ON?
DOES THE FAN
SOUND NORMAL?
REMOVE THE FILTER
AND FEEL THE
EVAPORATOR COIL
IS THE EVAPORATOR
COLD? (LIKE HOLDING
A COLD DRINK)
PLUG DEHUMIDIFIER
INTO OUTLET THAT
HAS POWER
DOES THE OUTLET
HAVE POWER?
NORMAL OPERATION.
TURN DEHUMIDISTAT
BACK TO SETTING OR
“OFF” POSITION.
IS THE AMOUNT OF
WATER COLLECTED
IN THE RANGE
EXPECTED?
CONDUCT A PERFORMANCE TEST:
LEAVE THE DEHUMIDISTAT ON
DR90/120 IN THE “ALWAYS ON”
POSITION AND COLLECT DRAIN
WATER FOR 24 HOURS. COMPARE
AMOUNT OF WATER COLLECTED
TO EXPECTED RANGE ABOVE.
NO
YES
YES
NO
NO
YES
NO
YES
YES
NO
M33755
VERIFY POWER AT
OUTLET (I.E. CHECK
WITH A LAMP)
USE A LENGTH OF
WIRE TO CONNECT
THE TWO FLOAT
TERMINALS TOGETHER
YES
NO
80F
(26.7C)60%
RH 10 TO 12.5
70F
(21.1C)60%
RH 8.5 TO 10.5
60F(15.6C)60% RH 5 TO 6.5
INLET AIR
TEMPERATURE
INLET AIR
HUMIDITY
DR90: GALLONS
COLLECTED IN
24 HOURS
13.5 TO 16.5
10.25 TO 12.5
7.25 TO 9
DR120:GALLONS
COLLECTED IN
24 HOURS
TrueDryDR90/DR120DehumidicationSystem69-2690EFS—04
14

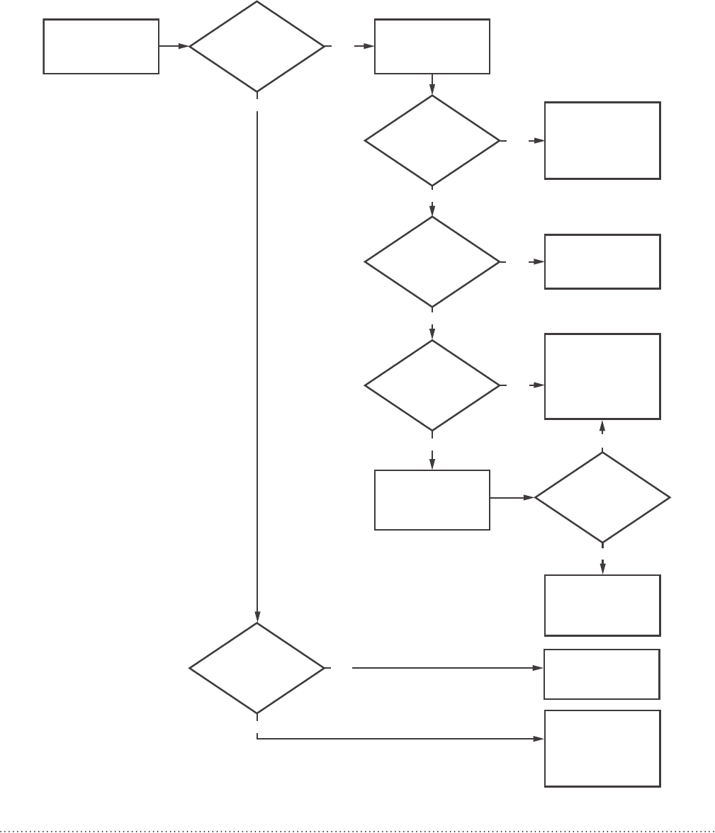
DR90/120 Technician Function Test
Troubleshooting (continued)
80F
(26.7C)60%
RH 10 TO 12.5
70F
(21.1C)60%
RH 8.5 TO 10.5
60F(15.6C)60% RH 5 TO 6.5
INLET AIR
TEMPERATURE
INLET AIR
HUMIDITY
DR90: GALLONS
COLLECTED IN
24 HOURS
13.5 TO 16.5
10.25 TO 12.5
7.25 TO 9
DR120:GALLONS
COLLECTED IN
24 HOURS
M33756
CONNECT A SHORT
WIRE BETWEEN “DEHU”
AND “R” AT WIRING
TERMINAL BLOCK
CHECK THE FOLLOWING:
FAILED COMPRESSOR
OVERLOAD, FAILED
COMPRESSOR, WIRING,
DEFROST PROBE, LOW
PRESSURE SWITCH
DO BOTH FAN AND
COMPRESSOR
COME ON?
DOES THE FAN
SOUND NORMAL?
REMOVE THE FILTER
AND FEEL THE
EVAPORATOR COIL
IS THE EVAPORATOR
COLD? (LIKE HOLDING
A COLD DRINK)
PLUG DEHUMIDIFIER
INTO OUTLET THAT
HAS POWER
VERIFY POWER
AT OUTLET
DOES THE OUTLET
HAVE POWER?
SEE DR90/120
SERVICE DIAGNOSTIC
TREE
CLEAN DRAIN
LINES AND CHECK
FLOAT SWITCH
CHECK THE FOLLOWING:
SWITCH, FAN, CAPACITOR,
RELAY, WIRING
CHECK THE FOLLOWING:
MECHANICAL ISSUE
WITH IMPELLER, MOUNT
OR SHROUD
SEE DR90/120
SERVICE DIAGNOSTIC
TREE
NORMAL OPERATION.
TURN DEHUMIDISTAT
BACK TO SETTING OR
“OFF” POSITION.
IS THE AMOUNT OF
WATER COLLECTED
IN THE RANGE
EXPECTED?
CONDUCT A PERFORMANCE TEST:
LEAVE THE DEHUMIDISTAT ON
DR90/120 IN THE “ALWAYS ON”
POSITION AND COLLECT DRAIN
WATER FOR 24 HOURS. COMPARE
AMOUNT OF WATER COLLECTED
TO EXPECTED RANGE ABOVE.
NO
YES
YES
NO
NO
YES
NO
YES
YES
NO
ONLY FAN COMES ON
DO BOTH FAN AND
COMPRESSOR
COME ON?
JUMP THE FLOAT
TERMINALS TOGETHER YES
NO
ONLY COMPRESSOR COMES ON
TrueDryDR90/DR120DehumidicationSystem69-2690EFS—04 15

Service Diagnostic Tree
Running all the time, no water
Troubleshooting (continued)
REMOVE THE FILTER
IS THE EVAPORATOR
COIL ICED UP?
IS THE DISCHARGE
AIR WARM?
REMOVE BACK
DUCT PANEL
IS THE
COMPRESSOR
VIBRATING?
CAUTION:
COMPRESSOR
MAY BE
HOT
IS THE AMBIENT
TEMPERATURE AT
OR BELOW 50F?
PROBABLE DEFROST
ISSUE WITH PROBE
OR WIRE
OUTSIDE OF
OPERATION RANGE
RETEST IN WARMER
AMBIENT TEMPERATURE
DEHUMIDIFIER SHOULD
BE WORKING.
SEE PERFORMANCE TEST
IN DR90/120 TECHNICIAN
FUNCTION TEST
PROBABLE SEALED
SYSTEM LEAK OR
COMPRESSOR FAILURE
PROBABLE RELAY OR
DEFROST ISSUE
NO
YES
YES
NO
YES
NO
M33757
NO
YES
TrueDryDR90/DR120DehumidicationSystem69-2690EFS—04
16

DR90/120 Service Diagnostic Tree
Running all the time, does make water
DR90/120 Service Diagnostic Tree
Too noisy or vibrates too much
Troubleshooting (continued)
JUMP “R” AND “DEHU”
TO RUN COMPRESSOR
AND FAN
IS THE NOISE OR
VIBRATION PRESENT?
IS THE NOISE OR
VIBRATION PRESENT?
REMOVE BACK PANEL
AND INSPECT FOR
MECHANICAL FAN
BINDING OR VIBRATION
REMOVE BACK PANEL
AND INSPECT
REFRIGERATION LINES
AND COMPRESSOR.
REPAIR AND RETEST
FOR NOISE
PROBABLE RELAY OR
DEFROST ISSUE
YES
YES
NO
M33759
NO
REMOVE EXTERNAL DEHUMIDISTAT
WIRING FROM “DEHU” AND “R”
ON TERMINAL BLOCK.
JUMP “R” AND “F” TO TURN FAN ONLY ON
IS THE DEHUMIDIFIER
RUNNING NOW?
DEHUMIDIFIER NEVER
TURNS OFF, DOES
MAKE WATER
REMOVE EXTERNAL
DEHUMIDISTAT WIRING
FROM “DEHU” AND “R”
ON TERMINAL BLOCK
CHECK OPERATION
OF EXTERNAL
DEHUMIDISTAT
CALL TECHNICAL
SUPPORT
YES
M33758
NO
TrueDryDR90/DR120DehumidicationSystem69-2690EFS—04 17

DR90/120 Service Diagnostic Tree
Dehumidiernotrunning
Troubleshooting (continued)
JUMP FLOAT
TERMINALS
TOGETHER
UNPLUG THE LOW
PRESSURE SWITCH
CONNECTORS AND
JUMP THE WIRES
IS THE
DEHUMIDIFIER
RUNNING NOW?
DOES THE
COMPRESSOR
COME ON?
IS THE
DEHUMIDIFIER
RUNNING NOW?
IS 24 VAC
PRESENT ACROSS
“R” AND “C”
TERMINALS?
DOES THE
DEHUMIDIFIER
HAVE POWER?
CHECK FOR CLOGGED
DRAIN OR FIX FLOAT
SWITCH ISSUE
VERIFY POWER AT
OUTLET
CHECK WIRING INSIDE
ELECTRICAL BOX FOR
LOOSE CONNECTIONS
AND POSSIBLE FAILED
TRANSFORMER
DEHUMIDIFIER IS
OPERATING NORMALLY.
WAIT FOR RH TO RISE
TO TEST AGAIN.
PRESSURE SWITCH
HAS FAILED OR THE
SYSTEM IS LOW ON
REFRIGERANT
CHECK CALIBRATION
AND OPERATION OF
DEHUMIDISTAT
JUMP “”DEHU” AND
“R” ON THE
TERMINAL BLOCK
IS THE RELATIVE
HUMIDITY OF THE
SPACE ABOVE
45% RH?
M33760
YES
YES
YES
YES
YES
YES
NO
NO
NO
NO
NO
NO
TrueDryDR90/DR120DehumidicationSystem69-2690EFS—04
18

DR90/120 Service Diagnostic Tree
Short Cycles (every couple of minutes)
Troubleshooting (continued)
JUMP “R” AND DEHU”
ON TERMINAL BLOCK
IS 120V PRESENT
ON COMPRESSOR
RELAY OUTPUT?
DO THE FAN AND
COMPRESSOR
CYCLE TOGETHER
OR DOES THE FAN
STAY ON?
IS 120V PRESENT
ON COMPRESSOR
OVERLOAD?
IS 120V PRESENT
ON DEFROST
PROBE?
WAIT FOR SHORT
CYCLING TO REOCCUR
AND RETEST
REPLACE COMPRESSOR
RELAY AND RETEST
PERFORMANCE OF UNIT
REPLACE COMPRESSOR
REPLACE COMPRESSOR
OVERLOAD AND RETEST
PERFORMANCE OF UNIT
REPLACE DEFROST
PROBE AND RETEST
PERFORMANCE OF UNIT
REPLACE ONBOARD
DEHUMIDISTAT
REMOVE BACK PANEL AND
CHECK VOLTAGE ON
COMPRESSOR RELAY
(BLACK WIRES) DURING
COMPRESSOR OFF CYCLE
CHECK VOLTAGE AT
DEFROST PROBE
DURING COMPRESSOR
OFF CYCLE
CHECK VOLTAGE AT
COMPRESSOR
OVERLOAD
M33761
YES
YES
YES
YES
FAN
STAYS
ON
CYCLE
TOGETHER
NO
NO
NO
NO
DOES THE
DEHUMIDIFIER
SHORT CYCLE NOW?
TrueDryDR90/DR120DehumidicationSystem69-2690EFS—04 19

DR90 Parts List
M34305
1
3
2
TOP
SIDE
15
13
12
6
14
7
8
5
10
9
11
4
(INSIDE
CONTROL
BOX)
TrueDryDR90/DR120DehumidicationSystem69-2690EFS—04
20
Figure
Reference Base and Accessory Parts Part Number
(device date code
up to K12XXXXX)
Part Number
(device date code
L12XXXXX and up)
1TrueDRY DR90A2000/U
2MotorizedVentilationDamper EARD6
310 in. backdraft damper (Discard Included
Counterweight) SPRD10
Figure
Reference Replacement Parts Part Number
(device date code
up to K12XXXXX)
Part Number
(device date code
L12XXXXX and up)
4Compressor Relay, 24 VAC, 30 A (found in control
box) 50035445-014
5Compressor Run Capacitor 50070171-001
610" Duct Collar 50049536-005
7Fan Assembly 50049537-006 DR90XFAN1
8Capacitor - Fan 50070204-001 DR90XCFA1
9Fan Relay, SPDT, 24 VAC, 15A 50035445-011
10 Transformer 120/24 VAC, 40 VA 50035445-013
11 Defrost Thermostat 50070204-002
12 Filter 50070171-002
13 Leveling Feet (1 package contains a set of 4 feet). 50035445-019
14 6” Duct Collar 50049536-004
15 Magnetic Filter Door 50070171-003

TrueDryDR90/DR120DehumidicationSystem69-2690EFS—04 21
DR120 Parts List
Figure
Reference Base and Accessory Parts Part Number
(device date code
up to K12XXXXX)
Part Number
(device date code
L12XXXXX and up)
1TrueDRY DR120A2000/U
2MotorizedVentilationDamper EARD6
310 in. backdraft damper (Discard Included
Counterweight) SPRD10
Figure
Reference Replacement Parts Part Number
(device date code
up to K12XXXXX)
Part Number
(device date code
L12XXXXX and up)
4Compressor Relay, 24 VAC, 30 A (found in control
box) 50035445-014
5Compressor Run Capacitor 50070205-001 DR120XCRC1
610" Duct Collar 50049536-005
7Fan Assembly 50070205-002
8Capacitor - Fan 50070205-003
9Fan Relay, SPDT, 24 VAC, 15A 50035445-011
10 Transformer 120/24 VAC, 40 VA 50035445-013
11 Defrost Thermostat 50070204-002
12 Filter 50070171-002
13 Leveling Feet (1 package contains a set of 4 feet). 50035445-019
14 6” Duct Collar 50049536-004
15 Magnetic Filter Door 50070171-003
M34306
1
3
2
TOP
SIDE
15
13
14
11 7510 9
8
VIEW OF CONTROL BOX
WITH COVER REMOVED
12
6
4(INSIDE
CONTROL
BOX)

Automation and Control Solutions
Honeywell International Inc.
1985 Douglas Drive North
Golden Valley, MN 55422
http://forwardthinking.honeywell.com
® U.S. Registered Trademark
© 2013 Honeywell International Inc.
69-2690EFS—04M.S.Rev.01-13
Printed in U.S.A
Honeywell warrants this product to be free from defects in the workmanship or materials, under normal use and
service, for a period of five (5) years from the date of purchase by the consumer. If at any time during the war-
ranty period the product is determined to be defective or malfunctions, Honeywell shall repair or replace it (at
Honeywell’s option).
If the product is defective,
(i) return it, with a bill of sale or other dated proof of purchase, to the place from which you purchased it; or
(ii) call Honeywell Customer Care at 1-800-468-1502. Customer Care will make the determination whether
the product should be returned to the following address: Honeywell Return Goods, Dock 4 MN10-3860, 1885
Douglas Dr. N., Golden Valley, MN 55422, or whether a replacement product can be sent to you.
This warranty does not cover removal or reinstallation costs. This warranty shall not apply if it is shown by
Honeywell that the defect or malfunction was caused by damage which occurred while the product was in the
possession of a consumer.
Honeywell’s sole responsibility shall be to repair or replace the product within the terms stated above.
HONEYWELL SHALL NOT BE LIABLE FOR ANY LOSS OR DAMAGE OF ANY KIND, INCLUDING ANY
INCIDENTAL OR CONSEQUENTIAL DAMAGES RESULTING, DIRECTLY OR INDIRECTLY, FROM ANY
BREACH OF ANY WARRANTY, EXPRESS OR IMPLIED, OR ANY OTHER FAILURE OF THIS PRODUCT.
Some states do not allow the exclusion or limitation of incidental or consequential damages, so this limitation
may not apply to you.
THIS WARRANTY IS THE ONLY EXPRESS WARRANTY HONEYWELL MAKES ON THIS PRODUCT. THE
DURATION OF ANY IMPLIED WARRANTIES, INCLUDING THE WARRANTIES OF MERCHANTABILITY AND
FITNESS FOR A PARTICULAR PURPOSE, IS HEREBY LIMITED TO THE FIVE-YEAR DURATION OF THIS
WARRANTY. Some states do not allow limitations on how long an implied warranty lasts, so the above limitation
may not apply to you.
This warranty gives you specific legal rights, and you may have other rights which vary from state to state.
If you have any questions concerning this warranty, please write Honeywell Customer Relations, 1985 Douglas
Dr, Golden Valley, MN 55422 or call 1-800-468-1502.
5-Year Limited Warranty

TrueDRY™ DR90/DR120
BESOIN D’AIDE? Pour obtenir de l’aide sur ce produit, prière de visiter le site
http://forwardthinking.honeywell.comoud’appelerleserviced’assistanceàlaclientèlede
Honeywell au 1-800-468-1502.
Lire et conserver ces instructions.
® Marque de commerce déposée aux États-Unis. Brevets en instance. Copyright © 2013 Honeywell International Inc. Tous droits réservés.
SystèmededéshumidicationTrueDRY™DR9069-2690EFS—04 23
?
À PROPOS DU NOUVEAU DÉSHUMIDIFICATEUR
Àproposdudéshumidicateur
TrueDRY™ DR90/DR120 .................... 24
Options de régulateurs ...................... 25
DR90Spécications ........................ 26
DR120Spécications ....................... 27
INSTALLATION
Installation en fonction de l’application .......... 28
Raccordement ............................. 29
Description des bornes ...................... 30
Câblage ................................. 31
Vérication ................................ 33
ENTRETIEN
Nettoyage ................................ 33
Conversiondelapositionhorizontale
àlapositionverticale ........................ 34
Description technique ....................... 35
Dépannage ............................... 36
Dépannage (suite) .......................... 37
Liste des pièces DR90 ....................... 42
Liste des pièces DR120 ...................... 43
Garantie limitée de 5 ans ..................... 44
• LemodèleTrueDRY™DR90estdestinéàêtreinstalléàl’intérieurdansunlieuprotégédelapluieetdes
inondations.
• Installerl’unitéenassurantledégagementnécessairepourl’accèsaupanneaupourlamaintenanceet
l’entretien.
• Éviterdedirigerl’aird’évacuationverslespersonnesousurl’eaudespiscines.
• Sileproduitestutiliséprèsd’unepiscineoud’unspa,veilleràgarantirquel’uniténepeutpastomberdans
l’eauouêtreéclaboussée,etqu’elleestraccordéeàundisjoncteurdefuiteàlaterre.
• Pourgarantirunfonctionnementsilencieux,nepasplacerl’unitédirectementsurlessupportsdestructuredu
bâtiment.
• Unbacderécupérationdoitêtreplacésousl’unitésielleestinstalléeau-dessusd’unezonehabitéeou
d’unezoneoùunefuited’eaupourraitcauserdesdommages.

ÀproposdudéshumidicateurTrueDRY™DR90/DR120
Le TrueDRY DR90/DR120 de Honeywell permet de maintenir les niveaux d’humidité adéquats dans toute la
maisongrâceàsahauteperformanceetsonefficacité.
Lorsque l’humidité intérieure dépasse
60 %, l’habitation est plus suscep-
tibleàlamoisissure.L’unitéTrueDRY
DR90/DR120 protège de l’humidité
excessive dans la maison tout au long
de l’année.
* Société américaine des ingénieurs en
chauffage, refroidissement et climatisation
(ASHRAE).
MFCR24780
010203040506070809
01
00
ZONE
OPTIMALE
BACTÉRIES
VIRUS
CHAMPIGNONS
ACARIENS
INFECTIONS
RESPIRATOIRES
RHINITES ALLERGIQUES
ET ASTHME
INTERACTIONS
CHIMIQUES
PRODUCTION
D’OZONE
TAUX D’HUMIDITÉ TYPE EN HIVER
RECOMMANDÉ PAR L’ASHRAE
00159095808570756065505540453035202510150
001 4418312316210215110117014011019979593919
59 631031421811411
0117014011018969493919098878
09 221711311901601201001896959391909887868584838
58 801501201997959391909988
878685848382818089787
08 199888786868583828181808979787777767574737
57 0897978787777767675757474737372727
17079696
07 271717171717070707969686867676666656564646
NOTRE PERCEPTION DE LA TEMP
É
RATURE DE L’AIR
NOTRE PERCEPTION DE LA CHALEUR COMBINÉE À L’HUMIDITÉ
EXEMPLE : À 90 °F ET 50 % D’HUMIDITÉ RELATIVE, LA TEMPÉRATURE PERÇUE PAR NOTRE CORPS ATTEINT 96 °F!
HUMIDITÉ RELATIVE (POURCENTAGE)
DANGER EXTRÊME
PRUDENCE EXTRÊME
PRUDENCE
MF27328
DANGER
TEMPÉRATURE DE L’AIR
(DEGRÉ FAHRENHEIT)
SOURCE : INDICE DE TEMPÉRATURE-HUMIDITÉ DÉRIVÉ PAR R.G. STEADMAN, JOURNAL OF APPLIED METEOROLOGY, JUILLET 1979.
Avantages
• Retirejusqu’à90chopines(DR90)ou120chopines(DR120)
d’eauparjourdel’airintérieur.
• Alimentationenairfraisintégrée
• CertifiéEnergyStar
Maintien d’une humidité idéale
Les points de rosée et d’humidité relative (HR) affectent la
manière dont le corps ressent la chaleur. Des niveaux d’humidité
élevéscausentuneperceptiondechaleuraccrueparrapportàla
température réelle. Lorsqu’il est bien entretenu, l’équipement de
refroidissement peut ne pas tourner autant car l’air déshumidifié
semble plus frais.
L’humidité idéale est définie par les experts de l’industrie* comme
se situant entre 40 et 60 % sur une base annuelle
moyenne.
DR120
DR90
Systèmed’humidicationTrueDRYDR90/DR12069-2690EFS—04
24

Système confort total VisionPRO IAQ (YTH9421C1010)
• Régulelechauffage/refroidissementainsiqueladéshumidification.
• Capteurincluspourl’affichagedelatempératureextérieure.
• Interfaceutilisateurintuitivepouruneprogrammationfaciledela
températuresur7jours.
• Afficheurnumériquerétroéclairéfacileàlire.
• Rappelpourlamaintenanceetl’entretien.
• Régulel’autreéquipementdequalitédel’airintérieur.
Régulateur numérique TrueIAQ (DG115EZIAQ)
• Lesréglagesautomatiquesmaintiennentunehumiditéidéale.
• Capteurpourafficherlatempératureetl’humiditéextérieures.
• Indiquelesréglagesd’humiditéréeletdésiré.
• Laprogrammationdeventilationavancéeinclutunprogramme
économique et l’arrêt en cas de condition extrême.
• Rappelpourlamaintenanceetl’entretien.
• Régulel’autreéquipementdequalitédel’airintérieur.
Déshumidistat manuel (H8908DSPST) et commandes de
ventilation automatiques (W8150A1000)
• Régulateurd’humiditémanuelavecréglagesdeconfortintuitifs.
• Tableaud’humiditéintégrépourunerégulationprécisemêmeavecdes
conditions extérieures changeantes.
• RégulateurdeventilationW8150automatiqueconformeauxnormes
ASHRAE ou pour fonctionnement en continu.
Options de régulateurs
Le TrueDRY DR90/DR120 peut être utilisé avec l’un des régulateurs externes suivants :
Système de confort Prestige™ IAQ 2.0
• Régulelechauffage/refroidissementainsiqueladéshumidification.
• Indiquel’humiditéréelleetdésiréesurl’afficheurnumériqueintuitif.
• Capteursansfilpourafficherlatempératureetl’humiditéextérieures.
• Rappelpourlamaintenanceetl’entretien.
• Afficheurcouleurhautedéfinition.
Systèmed’humidicationTrueDRYDR90/DR12069-2690EFS—04 25

DR90Spécications
Installer le TrueDRY DR90 conformément au code électrique local en vigueur.
Dimensions en pouces et (mm) :
Poids du produit : 82 livres
Poids d’expédition : 93 livres
Dimensions d’expédition : 21,5 po (H) x 18,5 po (I) x
40,0 po (L)
Filtre à fibres : MERV 11, 14 po (H) x 18 po (W) x 2 po (L)
Raccord d’évacuation : Raccord NPT femelle fileté de
3/4 po
Raccords de conduit : Entrée et sortie rondes de 10 po.
Entrée de 6 po. Plastique ABS compatible pour un
raccordementàdesconduitsrigidesouflexiblesavecvisà
tôle et/ou ruban adhésif.
Armoire :Aciergalvanisécalibre20àrevêtementdepeinture
par pulvérisation.
Isolation : R valeur 1
Compresseur : rotatif, 8,0 KBtu
Fluide frigorigène :R-410A,21oz
Plage de température de fonctionnement
(armoire externe) :34ºFà135ºF(1,1ºCà57,2ºC)
Plage d’humidité de fonctionnement : 0-99 % d’HR
Caractéristiques d’entrée
• Tension d’entrée électrique :
120Vc.a.,60Hznominaux
• Courant d’entrée : 5,9 A
Caractéristiques de sortie
• Transformateur de puissance aux
bornes R/C : 24 V c.a., 0,85 A
• Performance énergétique : 2,9 litres
(6,1 chopines) par kilowattheure (KWH)
Normes et exigences réglementaires
Testé ETL selon la norme UL 474 pour les
déshumidificateursàconduit.
Certifié ENERGY STAR.
Temp. de bulbe sec Humidité de l’air d’admission Capacité (chopines par jour)
80°F (26,7 °C) 60 % RH 90
70°F (21,1 °C) 60 % RH 73
60°F (15,6 °C) 60 % RH 54
Dimensions de
l’habitation
(pieds [m] car-
rés)
Capacité requise du déshumidificateur pour maintenir l’HR intérieure désirée*
60% d’HR intérieure
(chopines/jour) 50% d’HR intérieure
(chopines/jour) 40% d’HR intérieure
(chopines/jour)
2080 (193,2) 49–54 55–58 71–78
2600 (241,5) 61–68 65–72 90–97
3120 (289,9) 75–82 79–86 95–110
* Basée sur des climats extrêmes avec une humidité relative extérieure de 70-90 %. Pour les climats moins extrêmes, une
capacité moindre peut servir des habitations plus grandes. Les exigences réelles peuvent varier.
Rapport débit d’air-pression statique
externe (pression d’eau 0-1 po
[0 a 25,4 mm]) avec collets atta-
chésInput ratings
0 po (0 mm) 262 CFM (pi3/min)
0,2 po (5 mm) 225 CFM (pi3/min)
0,4 po (10 mm) 172 CFM (pi3/min)
0,6 po (15,2 mm) 106 CFM (pi3/min)
3-3/16
(81)
3-3/16
(81)
19-3/8
(492)
14-3/8
(365)
25-13/16
(656)
M28840A
Systèmed’humidicationTrueDRYDR90/DR12069-2690EFS—04
26

DR120Spécications
Installer le TrueDRY DR120 conformément au code électrique local en vigueur.
Dimensions en pouces et (mm) :
Poids du produit : 90 livres (40,8 kg)
Poids d’expédition : 101 livres (45,8 kg)
Dimensions d’expédition : 23,5 po (H) x 18,5 po (I) x
40,0 po (L)
Filtre à fibres : MERV 11, 14 po (H) x 18 po (I) x
2 po (P)
Raccord d’évacuation : Raccord NPT femelle fileté de
3/4poavecraccordmâlede3/4poattaché.
Raccords de conduit : Entrée et sortie rondes de 10 po.
Entrée de 6 po. Plastique ABS compatible pour un
raccordementàdesconduitsrigidesouflexiblesavecvisà
tôle et/ou ruban adhésif.
Armoire :Aciergalvanisécalibre20àrevêtementdepeinture
par pulvérisation.
Isolation : R valeur 1
Caractéristiques d’entrée
• Tension d’entrée électrique :
120Vc.a.,60Hznominaux
• Courant d’entrée : 7,3 A
Caractéristiques de sortie
• Transformateur de puissance aux
bornes R/C : 24 V c.a., 0,85 A
• Performance énergétique : 2,9 litres
(6,1 chopines) par kilowattheure (KWH)
Normes et exigences réglementaires
Testé ETL selon la norme UL 474 pour les
déshumidificateursàconduit.
Certifié ENERGY STAR.
Dimensions de
l’habitation
(pieds [m] carrés)
Capacité requise du déshumidificateur pour maintenir l’HR intérieure désirée*
60% d’HR intérieure
(chopines/jour) 50% d’HR intérieure
(chopines/jour) 40% d’HR intérieure
(chopines/jour)
2080 (193,2) 49–54 55–58 71–78
2600 (241,5) 61–68 65–72 90–97
3120 (289,9) 75–82 79–86 95–110
* Basée sur des climats extrêmes avec une humidité relative extérieure de 70-90 %. Pour les climats moins extrêmes, une
capacité moindre peut servir des habitations plus grandes. Les exigences réelles peuvent varier.
Rapport débit d’air-pression statique
externe (pression d’eau 0-1 po
[0 a 25,4 mm]) avec collets attachés
0 po (0 mm) 350 CFM (pi3/min)
0,2 po (5 mm) 285 CFM (pi3/min)
0,4 po (10 mm) 210 CFM (pi3/min)
0,6 po (15,2 mm) 150 CFM (pi3/min)
Temp. de bulbe sec Humidité de l’air d’admission Capacité (chopines par jour)
80°F (26,7°C) 60% RH* 120
70°F (21,1°C) 60% RH 92
60°F (15,6°C) 60% RH 72
* RH = HUMIDITÉ RELATIVE
25-13/16
(656)
21
(533)
19-3/8
(492)
M33292
14-3/8
(365)
3-3/16
(81)
3-3/16
(81)
Compresseur : rotatif, 6,8 KBtu
Fluide frigorigène :R-410A,26oz
Plage de température de fonctionnement
(armoire externe) :34ºFà135ºF(1,1ºCà57,2ºC)
Plage d’humidité de fonctionnement : 0-99 % d’HR
Systèmed’humidicationTrueDRYDR90/DR12069-2690EFS—04 27

Installation en fonction de l’application
Idéal dans les cas suivants…
• Unaccèsàunretourcentraldédiépour
le TrueDRY est disponible.
• Nécessiteunregistrederefoulement
sur l’orifice d’échappement pour réduire
le refoulement lorsque le TrueDRY n’est
pas en marche mais que la climatisation
fonctionne.
• (facultatif)Installersurlaconduite
d’alimentation TrueDRY un registre de
gravitéenoptionouvertà20%pour
fournirdel’airsecàunezonespécifique
ALIMENTATION
RETOUR
SECTION DE TRAITEMENT D’AIR
TrueDRY
MF33150
RETOUR
SÉPARÉ
REGISTRE
DE REFOULEMENT
(OPTIONAL)
GRAVITY DAMPER
Retour dédié vers alimentation principale
Systèmed’humidicationTrueDRYDR90/DR12069-2690EFS—04
28
Le conduit flexible est recommandé pour la connexion aux collets TrueDRY DR90/DR120 pour réduire le bruit dû
aux vibrations.
M24745
Exigences électriques :
Sortie115Vc.a.Disjoncteurde
fuiteàlaterrerecommandé.
Taille de conduit : Utiliser un diamètre rond de 10 po
de diamètre minimum pour des longueurs de conduit
allantjusqu’à7,6m(25pi).12pominimumsontrequis
pourdeslongueurssupérieuresà7,6m(25pi).Les
conduits secondaires partant de l’arrivée principale/
l’échappement principal doivent être de 10 po ronds
minimum pour 2-3 canalisations secondaires, et de
12 po ronds ou plus pour 4 canalisations secondaires
ou plus.
Pour l’orifice du ventilateur d’air frais en option, utiliser
unconduitisolérondpourdeslongueursjusqu’à
15,2 m (50 pi). Utiliser un conduit rond de 8 po pour des
longueurs de 15,2 m (50 pi) ou plus, ou si plus de
100 pi3/m sont requis.
Zones isolées : Une déshumidification efficace peut
nécessiterunacheminementdeconduitsversunezone
isoléeouàdébitd’airstagnant.
A
TrueDRY
MF27324
REGISTRE
DE REFOULEMENT
ALIMENTATION
RETOUR
SECTION DE TRAITEMENT D’AIR
BRetour principal vers alimentation principale
Idéal dans les cas suivants…
• LeTrueDRYDR90/DR120fonctionne
àl’opposédelaclimatisation.Lorsque
le fonctionnement de la climatisation
nécessite un registre sur l’orifice
d’échappement pour réduire le
refoulement lorsque le TrueDRY DR90/
DR120 n’est pas en marche mais que la
climatisation fonctionne.
• Selonl’encombrement.
DR120
DR90

C
Idéal dans les cas suivants…
• LeTrueDRYneserapasreliéenconduit
àunsystèmedeCVCAàairpulsé.
Brancheruntubedevidangede1/2poàlasortiede
vidangedeconnexionmâle.
Attacher un tube de vidange au connecteur avec un
collier de serrage.
Acheminerlaconduitedevidangeenavaldefaçon
continue vers une pompe de vidange ou de récupération
des eaux condensées.
Raccordement
Installation en fonction de l’application (suite)
Systèmed’humidicationTrueDRYDR90/DR12069-2690EFS—04 29
TrueDRY
MF33152
RETOUR
SÉPARÉ
ALIMENTATION
DRetour dédié vers retour principal
ALIMENTATION
RETOUR
SECTION DE TRAITEMENT D’AIR
TrueDRY MF27325
Retour principal vers retour principal
Idéal dans les cas suivants…
• FonctionnementduTrueDRYDR90/120
avec la climatisation.
• Ilestrecommandédeminimiser
l’augmentation de la température de l’air
de soufflage.
• L’accèsàunretourdédién’estpas
possible.
REMARQUE : Le fonctionnement du
TrueDRY après l’arrêt de la climatisation
peut causer un excédent d’eau sur le
serpentin d’évaporation de la climatisation
pour réhumidifier l’air pendant un court laps
de temps.

Description des bornes
* REMARQUE : Les vis externes sur le bloc de
connexionfixentleblocauchâssis.Ellesnesont
pasdestinéesaucâblage.
Un bloc de connexion est situé sur le panneau laté-
ral de l’unité TrueDRY.
Les six bornes pour le bloc de connexion (de gauche
àdroitesurl’illustration)sont:
FLOAT: Flotteur ou capteur d’eau basse tension
externe (deux bornes). Utiliser le
contacteur normalement fermé.
DHUM: Fonctionnement du compresseur et du
ventilateur pour la déshumidification
R: Sortie de 24 V pour le DR90/DR120
FAN: Activation du ventilateur uniquement pour
la ventilation
C: Sortie de 24 V pour le DR90/DR120
Des appareils de 24 V externes peuvent être
alimentés avec les bornes R et C (20 VA max.).
Câblage
Câbler le TrueDRY DR90/DR120 conformément au schéma s’appliquant au fonc-
tionnement désiré.
Systèmed’humidicationTrueDRYDR90/DR12069-2690EFS—04
30
TrueDRY
CVCA
THERMOSTAT
GYWR C
MF29839A
C
Rc
R
H
H
DH
DH
W
W2
Y
Y2
G
K
REMARQUE : LE THERMOSTAT DOIT ÊTRE CONFIGURÉ POUR ALIMENTER
LE VENTILATEUR DE L’APPAREIL DE CHAUFFAGE LORS
DE L’APPEL DE DÉSHUMIDIFICATION.
DHUM
+
+
RFANC
FLOAT
Respecter ce schéma si un
thermostat Prestige™
est utilisé.
MISE EN GARDE : Risque de basse tension.
Peut endommager l’équipement.
Débrancher l’équipement de CVCA avant de commencer l’installation.

Câblage(suite)
Systèmed’humidicationTrueDRYDR90/DR12069-2690EFS—04 31
Respecter le schéma pour le
fonctionnement avec conduit avec
régulateur d’humidité externe.
CVCA
DÉSHUMIDISTAT
MÉCANIQUE
THERMOSTAT
GYWRRc
GYWR C
MF29840A
CONTACTS
SECS
RELAIS
BIPOLAIRE
BIDIRECTIONNEL
2,6 A
TrueDRY
DHUM
+
+
RFANC
FLOAT FLOAT
Respecter le
schéma pour le
fonctionnement
avec conduit avec
régulateur d’humidité
et de ventilation
externe.
TrueDRY
CVCA
DÉSHUMIDISTAT
MÉCANIQUE
THERMOSTAT
GY
W
RRc
GYWR C
M29841A
CONTACTS
SECS
EARD-6
AT120
R
C
REGISTRE
AUX
À DISTANCE
W8150A
G
R
C
C
W
G
DHUM
+
+
RFANC
FLOAT
RELAIS
BIPOLAIRE
BIDIRECTIONNEL
2,6 A

Câblage(suite)
Respecter ce schéma si le
TrueDRY DR90/DR120 est utilisé
avec un déshumidistat électrique
tel que le TrueIAQ (DG115EZIQ).
CVCA
THERMOSTAT
GYWRRc
MF29842A
SI UN THERMOSTAT AUTRE QU’UN TH5110, TH5220, TH5320, TH6110, TH6220, TH6320, TH8110,
TH8320 OU TH8321 EST UTILISÉ, UN RELAIS PEUT ÊTRE REQUIS POUR ISOLER LE FIL G.
LE RÉGLAGE ISU 60 À Ø FORCE LE VENTILATEUR DU SYSTÈME SANS APPEL DE DÉSHUMIDIFICATION.
C
6840
55
1215
:
76 %
%
In
Out
PM
R
C
W
Y
G
R
C
SENSOR
SENSOR
SWITCH
W
G
VENT
VENT
DEHUM
DEHUM
HUM
HUM
CAPTEUR
D’EXTÉRIEUR
(FOURNI)
EARD-6
Tr ueIAQ
1
1
2
2
TrueDRY
DHUM
+
+
RFANC
FLOAT
Systèmed’humidicationTrueDRYDR90/DR12069-2690EFS—04
32
Respecter le schéma si le
TrueDRY DR90/DR120 est utilisé
avec un VisionPRO IAQ.
MF29843A
PLAQUE DE RELAIS
D’APPAREIL DE
CHAUFFAGE À
VENTILATEUR
MODULE D’INTERFACE D’
É
QUIPEMENT (EIM)
G
C
CONV.HP
1
2
3
C
R
RC
RH
W1
W2
W3
Y
Y2
G
O/B
AUX
AUX2
Y
Y2
G
H1
U
M2
D1
H
M2
V1
N
T2
RELAIS CHAUFFAGE 1
RELAIS CHAUFFAGE 2
RELAIS CHAUFFAGE 3
RELAIS
REFROIDISSEMENT 1
RELAIS
REFROIDISSEMENT 2
RELAIS
VENTILATEUR
VISIONPRO IAQ
D-1
R-2
C-3
FLOAT
FLOAT
DHUM
R
FAN
C
OR
EARD-6
TrueDRY
+
+

Nettoyage
MettreleTrueDRYDR90/DR120soustension.Mettrelacommanded’humiditéàunpourcentaged’HRfaible
pour lancer l’appel de déshumidification. Confirmer que le compresseur et le ventilateur du TrueDRY DR90/
DR120 sont en marche. La soufflante de l’appareil de chauffage tourne aussi pour faire circuler l’air. Ceci prend
jusqu’àdeuxminutes.S’assureràtournerlacommandesurlepourcentaged’HRdésiréousurArrêtunefoisla
vérification effectuée.
Vérication
Systèmed’humidicationTrueDRYDR90/DR12069-2690EFS—04 33
Chaqueannée,unemaintenanceestrequisepourgarantirqueleTrueDRYfonctionnedefaçonoptimale.
1 2
3 4
Débrancher le
TrueDRY DR90/
DR120 avant
de commencer
l’entretien. Retirer
la trappe du filtre
magnétique.
Retirer le filtre
et le remplacer
par un neuf
(50049536-003).
5
Une fois l’entretien terminé, lancer un appel de déshumidification et vérifier que le compresseur
et le ventilateur se mettent en marche. Si un régulateur VisionPRO IAQ ou TrueIAQ est utilisé,
réinitialiser les rappels pour l’entretien.
Vérifier le raccordement de la vidange
et du tuyau de vidange pour s’assurer
qu’il n’y a pas de débris et de sale-
tés. S’assurer que tous les raccords
de conduite sont bien serrés une fois
l’entretien des lignes de vidange ter-
miné.
Retirer le couvercle sur le côté sortie du
déshumidificateur. Avec un chiffon humide,
essuyer l’excédent de poussière et de
débris de la soufflante et de l’armoire
interne. Attacher de nouveau le couvercle
une fois cette étape terminée.
1 2
3
Couper et retirer la bride
en plastique maintenant le
compresseur en place. Cette
bride n’est utilisée que pour
l’expédition.
Mettre le TrueDRY DR90/
DR120 sous tension. Mettre
lacommanded’humiditéàun
pourcentage d’HR faible pour
lancer l’appel de déshumidifi-
cation. Confirmer que le com-
presseur et le ventilateur sont
en marche. La soufflante de
l’appareil de chauffage tourne
aussi pour faire circuler l’air.
Veilleràtournerlacommande
sur le pourcentage d’HR désiré
ou sur Arrêt une fois la vérifica-
tion effectuée.
Si le dispositif est utilisé pour
la ventilation, lancer un appel
de ventilation. Confirmer que
le ventilateur DR90/DR120 est
allumé mais que le compres-
seur reste éteint.

Systèmed’humidicationTrueDRYDR90/DR12069-2690EFS—04
34
Conversiondelapositionhorizontaleàlapositionverticale
2Retirer le collet de conduit.
3Fairetournerlecolletàlaposition
illustrée dans la figure et le replacer
sur l’armoire. 4Attacher de nouveau le collet de
conduitàl’aidedesdouzevis.36
Retirerlesdouzevisfixéesducôté
câblageducolletdeconduitàl’aide
d’un tournevis Torx T25.
1

Systèmed’humidicationTrueDRYDR90/DR12069-2690EFS—04 35
Description technique
Le TrueDRY DR90/DR120 utilise un système de
réfrigérationsimilaireàceluid’unclimatiseurpourretirer
lachaleuretl’humiditédel’aird’arrivéeetajouterdela
chaleuràl’airsoufflé.Legazfrigorigènehautepression
chaud est acheminé du compresseur vers le serpentin. Le
fluide frigorigène est refroidi et condensé en dégageant
sachaleurdansl’airquiestprêtàêtresoufflédel’unité.
Le fluide frigorigène passe ensuite par un déshydratateur-
filtre et un tube capillaire, ce qui provoque la chute de
la température et de la pression du fluide frigorigène
Ilpénètreensuitedansleserpentinévaporateuroù
il absorbe la chaleur de l’air d’arrivée et s’évapore.
L’évaporateur fonctionne en condition immergée (noyé), ce
qui signifie que tous les tubes de l’évaporateur contiennent
du fluide frigorigène lors du fonctionnement normal. Un
évaporateur noyé doit maintenir une pression et une
température quasiment constantes sur tout le serpentin, de
l’entréeàlasortie.
CONDENSEUR
ÉVAPORATEUR
TUBES
CAPILLAIRES
ACCUMULATEUR
COMPRESSEUR
DESSICATEUR
DE CRÉPINE/FILTRE
MF27404

Dépannage
Test de fonctionnement du DR90/120 pour l’utilisateur
APPELER UN
TECHNICIEN.
RAMENER LE
DÉSHUMIDISTAT À SA
POSITION DE
RÉGLAGE OU
D'ARRÊT.
CONNECTER UN FIL
COURT ENTRE
« DEHU » ET « R » SUR
LE BLOC DE
CONNEXION.
LE VENTILATEUR
ET LE COMPRESSEUR
SE METTENT-ILS TOUS
DEUX EN MARCHE?
LE VENTILATEUR
ET LE COMPRESSEUR SE
METTENT-ILS TOUS DEUX
EN MARCHE?
LE BRUIT DU
VENTILATEUR
EST-IL NORMAL?
RETIRER LE FILTRE ET
TOUCHER LE SERPENTIN
D'ÉVAPORATION.
LE SERPENTIN
EST-IL FROID? (COMME
LORSQUE L'ON TIENT UNE
BOISSON FROIDE).
BRANCHER LE
DÉSHUMIDIFICATEUR
DANS LA SORTIE
SOUS TENSION.
LA SORTIE
EST-ELLE SOUS
TENSION?
FONCTIONNEMENT
NORMAL.
RAMENER LE
DÉSHUMIDISTAT À SA
POSITION DE RÉGLAGE
OU D'ARRÊT.
LA QUANTITÉ
D'EAU RÉCUPÉRÉE EST
ELLE DANS LA PLAGE
PRÉVUE?
RÉALISER UN TEST
DE PERFORMANCES :
LAISSER LE DÉSHUMIDISTAT
SUR LE DR90/120 EN POSITION
« ALWAYS ON » (MARCHE
CONTINUE) ET RÉCUPÉRER L'EAU
QUI S'ÉCOULE PENDANT 24
HEURES. COMPARER LA QUANTITÉ
D'EAU RÉCUPÉRÉE AVEC LA
QUANTITÉ ATTENDUE CI-DESSUS.
NON
OUI
OUI
NON
NON
OUI
NON
OUI
OUI
NON
MF33755
VÉRIFIER LA TENSION À
LA SORTIE (C'EST-À-
DIRE VÉRIFIER AVEC
UNE LAMPE).
CONNECTER LES DEUX
BORNES FLOAT
ENSEMBLE AU MOYEN
D'UN MORCEAU DE FIL.
OUI
NON
80F
(26,7C)HR 60 %
10 À 12,5
70F
(21,1C)
8.5 À 10,5
60F(15,6C)5 À 6,5
TEMPÉRATURE
DE L'AIR
ASPIRÉ
HUMIDITÉ
DE L'AIR
ASPIRÉ
DR90 : GALLONS
RÉCUPÉRÉS EN
24 HEURES
13,5 À 16,5
10,25 À 12,5
7,25 À 9
DR120 : GALLONS
RÉCUPÉRÉS EN
24 HEURES
HR 60 %
HR 60 %
Systèmed’humidicationTrueDRYDR90/DR12069-2690EFS—04
36

Dépannage (suite)
Test de fonctionnement du DR90/120 pour le technicien
80F
(26,7C)HR 60 % 10 À 12,5
70F
(21,1C)
8,5 À 10,5
60F(15,6C) 5 À 6,5
TEMPÉRATURE
DE L'AIR
ASPIRÉ
HUMIDITÉ
DE L'AIR
ASPIRÉ
DR90 : GALLONS
RÉCUPÉRÉS EN
24 HEURES
13,5 À 16,5
10,25 À 12,5
7,25 À 9
DR120 : GALLONS
RÉCUPÉRÉS EN
24 HEURES
HR 60 %
HR 60 %
MF33756
CONNECTER UN FIL
COURT ENTRE « DEHU »
ET « R » SUR LE BLOC
DE CONNEXION.
VÉRIFIER LES ÉLÉMENTS
SUIVANTS :
ÉCHEC DE SURCHARGE DU
COMPRESSEUR, COMPRESSEUR
DÉFAILLANT, CÂBLAGE, SONDE
DE DÉGIVRAGE, DÉSHUMIDISTAT
INTÉGRÉ DÉFAILLANT
LE VENTILATEUR
ET LE COMPRESSEUR
SE METTENT-ILS TOUS
DEUX EN MARCHE?
LE BRUIT DU
VENTILATEUR
EST-IL NORMAL?
RETIRER LE FILTRE ET
TOUCHER LE SERPENTIN
D'ÉVAPORATION
LE SERPENTIN
EST-IL FROID? (COMME
LORSQUE L'ON TIENT
UNE BOISSON
FROIDE)
BRANCHER LE
DÉSHUMIDIFICATEUR
DANS LA SORTIE
SOUS TENSION.
VÉRIFIER LA
TENSION À LA
SORTIE
LA SORTIE
EST-ELLE SOUS
TENSION?
VOIR LE GRAPHIQUE
D'ACHEMINEMENT DE
DIAGNOSTIC D'ENTRETIEN
DU DR90/120
NETTOYER LES TUYAUX
D'ÉVACUATION ET VÉRIFIER
L'INTERRUPTEUR À FLOTTEUR.
VÉRIFIER LES ÉLÉMENTS
SUIVANTS :
INTERRUPTEUR, VENTILATEUR,
CONDENSATEUR, RELAIS,
CÂBLAGE
VÉRIFIER LES ÉLÉMENTS
SUIVANTS :
PROBLÈME MÉCANIQUE AVEC
LA TURBINE, LE SUPPORT OU
LE DÉFLECTEUR
FONCTIONNEMENT NORMAL.
RAMENER LE DÉSHUMIDISTAT
À SA POSITION DE RÉGLAGE
OU D'ARRÊT.
LA QUANTITÉ
D'EAU RÉCUPÉRÉE EST
ELLE DANS LA PLAGE
PRÉVUE?
RÉALISER UN TEST DE
PERFORMANCES :
LAISSER LE DÉSHUMIDISTAT
SUR LE DR90/120 EN POSITION
« ALWAYS ON » (MARCHE CONTINUE)
ET RÉCUPÉRER L'EAU QUI S'ÉCOULE
PENDANT 24 HEURES. COMPARER LA
QUANTITÉ D'EAU RÉCUPÉRÉE AVEC
LA QUANTITÉ ATTENDUE CI-DESSUS.
OUI
OUI
OUI
OUI
OUI
NON
SEUL LE VENTILATEUR SE MET EN MARCHE
LE VENTILATEUR
ET LE COMPRESSEUR
SE METTENT-ILS TOUS
DEUX EN
MARCHE?
CONNECTER LES
BORNES FLOAT
ENSEMBLE. OUI
NON
SEUL LE COMPRESSEUR SE MET EN MARCHE
NON
NON
NONNON
VOIR LE GRAPHIQUE
D'ACHEMINEMENT DE
DIAGNOSTIC D'ENTRETIEN
DU DR90/120
Systèmed’humidicationTrueDRYDR90/DR12069-2690EFS—04 37

Dépannage (suite)
Graphique d’acheminement de diagnostic d’entretien
En marche continue, pas d’eau
RETIRER LE FILTRE.
LE SERPENTIN
D'ÉVAPORATION
EST-IL COUVERT DE
GLACE?
L'AIR DE
SOUFFLAGE EST-IL
CHAUD?
RETIRER LE PANNEAU
DE CONDUIT ARRIÈRE.
LE COMPRES-
SEUR
VIBRE-T-IL?
MISE EN
GARDE : LE
COMPRES-
SEUR PEUT
ÊTRE CHAUD
LA TEMPÉRATURE
AMBIANTE EST-ELLE
INFÉRIEURE OU
ÉGALE À 10 °C (50 °F)?
PROBLÈME PROBABLE
DE DÉGIVRAGE DE LA
SONDE OU DU FIL.
HORS DE LA PLAGE DE
FONCTIONNEMENT
TESTER À NOUVEAU
AVEC UNE TEMPÉRA-
TURE AMBIANTE PLUS
CHAUDE.
LE DÉSHUMIDIFICATEUR
DEVRAIT FONCTIONNER.
VOIR LE TEST DE
PERFORMANCES DANS LE
TEST DE
FONCTIONNEMENT DU
DR90/120 POUR LE
TECHNICIEN.
FUITE DU SYSTÈME
ÉTANCHE OU
DÉFAILLANCE DU
COMPRESSEUR
PROBABLE.
PROBLÈME DE RELAIS
OU DE DÉGIVRAGE
PROBABLE.
NON
OUI
OUI
NON
OUI
NON
MF33757
NON
OUI
Systèmed’humidicationTrueDRYDR90/DR12069-2690EFS—04
38

Dépannage (suite)
Graphique d’acheminement de diagnostic d’entretien du DR90/120
En marche continue, produit de l’eau
Graphique d’acheminement de diagnostic d’entretien du DR90/120
Trop bruyant ou vibre trop
LE DÉSHUMIDIFICATEUR
FONCTIONNE-T-IL
MAINTENANT?
LE DÉSHUMIDIFICATEUR
NE S'ARRÊTE PAS,
PRODUIT DE L'EAU.
RETIRER LE CÂBLAGE DU
DÉSHUMIDISTAT
EXTERNE DE « DEHU » ET
DE « R » SUR LE BLOC DE
CONNEXION.
VÉRIFIER LE
FONCTIONNEMENT
DU DÉSHUMIDISTAT
EXTERNE.
APPELER LE SOUTIEN
TECHNIQUE
OUI
MF33758
NON
CONNECTER « R » ET
« DEHU » POUR FAIRE
FONCTIONNER LE
COMPRESSEUR ET LE
VENTILATEUR.
LE BRUIT OU LES
VIBRATIONS SONT-ILS
PRÉSENTS?
LE BRUIT OU LES
VIBRATIONS SONT-ILS
PRÉSENTS?
DÉPOSER LE
PANNEAU ARRIÈRE ET
RECHERCHER UN
GRIPPAGE
MÉCANIQUE OU DES
VIBRATIONS DU
VENTILATEUR.
DÉPOSER LE PANNEAU
ARRIÈRE ET EXAMINER
LES CONDUITES DE
RÉFRIGÉRATION ET LE
COMPRESSEUR.
RÉPARER ET TESTER À
NOUVEAU POUR LE
BRUIT.
PROBLÈME DE
RELAIS OU DE
DÉGIVRAGE
PROBABLE.
OUI
OUI
NON
MF33759
NON
RETIRER LE CÂBLAGE DU DÉSHUMIDISTAT
EXTERNE DE « DEHU » ET DE « R » SUR LE
BLOC DE CONNEXION.
CONNECTER « R » ET « F » AFIN DE
METTRE EN MARCHE UNIQUEMENT LE
VENTILATEUR.
Systèmed’humidicationTrueDRYDR90/DR12069-2690EFS—04 39

Dépannage (suite)
Graphique d’acheminement de diagnostic d’entretien du DR90/120
Ledéshumidicateurnefonctionnepas
CONNECTER LES
BORNES FLOAT
ENSEMBLE.
DÉBRANCHER LES
CONNECTEURS DU
PRESSOSTAT BASSE
PRESSION ET
CONNECTER LES FILS.
LE DÉSHUMIDIFICATEUR
FONCTIONNE-T-IL
MAINTENANT?
LE COMPRESSEUR
SE MET-IL EN
MARCHE?
LE DÉSHUMIDIFICATEUR
FONCTIONNE-T-IL
MAINTENANT?
LE 24 V C.A.
TRAVERSE-T-IL
LES BORNES « R »
ET « C »?
LE DÉSHUMIDIFICATEUR
EST-IL SOUS
TENSION?
RECHERCHER UNE
ÉVACUATION
BOUCHÉE OU
RÉPARER UN
PROBLÈME
D'INTERRUPTEUR À
FLOTTEUR.
VÉRIFIER LA TENSION
À LA SORTIE.
VÉRIFIER LE CÂBLAGE
À L'INTÉRIEUR DU
BOÎTIER ÉLECTRIQUE
EN RECHERCHANT
DES CONNEXIONS
DESSERRÉES ET UN
TRANSFORMATEUR
PROBABLEMENT
DÉFAILLANT
LE DÉSHUMIDIFICATEUR
FONCTIONNE
NORMALEMENT.
ATTENDRE QUE L'HR
REMONTE POUR TESTER
À NOUVEAU.
LE PRESSOSTAT EST
DÉFAILLANT OU LE
NIVEAU DE FLUIDE
FRIGORIGÈNE EST
BAS DANS LE
SYSTÈME
VÉRIFIER
L'ÉTALONNAGE ET LE
FONCTIONNEMENT DU
DÉSHUMIDISTAT
CONNECTER « R » ET
« DEHU » POUR
FAIRE FONCTIONNER
LE COMPRESSEUR
ET LE VENTILATEUR.
L'HUMIDITÉ
RELATIVE AMBIANTE
EST ELLE SUPÉRIEURE
À 45 % D'HR?
MF33760
OUI
OUI
OUI
OUI
OUI
OUI
NON
NON
NON
NON
NON
NON
Systèmed’humidicationTrueDRYDR90/DR12069-2690EFS—04
40

Graphique d’acheminement de diagnostic d’entretien du DR90/120
Cycles courts (toutes les deux minutes)
Dépannage (suite)
LE DÉSHUMIDIFICA-
TEUR EFFECTUE-T-IL
UN CYCLE COURT
MAINTENANT?
CONNECTER « R » ET « F
» SUR LE BLOC
D'ALIMENTATION.
LE 120 V EST-IL
PRÉSENT À LA
SORTIE DU
RELAIS DU
COMPRESSEUR?
LE VENTILATEUR ET
LE COMPRESSEUR
EFFECTUENT-ILS UN
CYCLE ENSEMBLE
OU LE VENTILATEUR
RESTE-T-IL EN
FONCTION?
LE 120 V EST-IL
PRÉSENT À LA
SURCHARGE DU
COMPRESSEUR?
LE 120 V EST-IL
PRÉSENT À LA
SONDE DE
DÉGIVRAGE?
ATTENDRE QU'UN
CYCLE COURT SE
REPRODUISE PUIS
TESTER À NOUVEAU.
REMPLACER LE RELAIS
DU COMPRESSEUR PUIS
TESTER À NOUVEAU LA
PERFORMANCE DE
L'UNITÉ.
REMPLACER LE
COMPRESSEUR.
REMPLACER LA
SURCHARGE DU
COMPRESSEUR PUIS
TESTER À NOUVEAU LA
PERFORMANCE DE
L'UNITÉ.
REMPLACER LA SONDE
DE DÉGIVRAGE PUIS
TESTER À NOUVEAU LA
PERFORMANCE DE
L'UNITÉ.
REMPLACER LE
DÉSHUMIDISTAT
INTÉGRÉ.
DÉPOSER LE PANNEAU
ARRIÈRE ET VÉRIFIER LA
TENSION SUR LE RELAIS DU
COMPRESSEUR (FILS
NOIRS) PENDANT LE CYCLE
D'ARRÊT DU COMPRES-
SEUR.
VÉRIFIER LA TENSION
À LA SONDE DE
DÉGIVRAGE PENDANT
LE CYCLE D'ARRÊT DU
COMPRESSEUR.
VÉRIFIER LA
TENSION À LA
SURCHARGE DU
COMPRESSEUR.
MF33761
OUI
OUI
OUI
OUI
LE
VENTILATEUR
RESTE
EN FONCTION
UN CYCLE
ENSEMBLE
NON
NON
NON
NON
Systèmed’humidicationTrueDRYDR90/DR12069-2690EFS—04 41

Liste des pièces DR90
Référence
à la figure Pièces de base et accessoires Référence (dis-
positif à code
de date jusqu’au
K12XXXXX)
Référence (dispositif
à code de date du
L12XXXXX et
ultérieur)
1TrueDRY DR90A2000/U
2Registre de ventilation motorisé EARD6
3Registre de refoulement de 10 po (éliminer ainsi
que le contrepoids) SPRD10
Référence
à la figure Pièces de rechange Référence (dis-
positif à code
de date jusqu’au
K12XXXXX)
Référence (dispositif
à code de date du
L12XXXXX et
ultérieur)
4Relais de compresseur, 24 V c.a., 30 A (qui se
trouve dans la boîte de contrôle) 50035445-014
5Condensateur de marche du compresseur 50070171-001
6Collet de conduite 20,3 cm (10 po) 50049536-005
7 Ventilateur 50049537-006 DR90XFAN1
8Condensateur - Ventilateur 50070204-001 DR90XCFA1
9Relais de ventilateur, unipolaire bidirectionnel, 24
V c.a., 15 A 50035445-011
10 Transformateur 120/24 V c.a., 40 VA 50035445-013
11 Thermostat de dégivrage 50070204-002
12 Filtre 50070171-002
13 Piedsdemiseàniveau(1paquetcontient4pieds) 50035445-019
14 Collet de conduite 15,2 cm (6 po) 50049536-004
15 Trappe du filtre magnétique 50070171-003
MF34305
1
3
2
DESSUS
CÔTÉ
15
13
12
6
14
7
8
5
10
9
11
4(INTÉRIEUR
DE LA BOÎTE
DE CONTRÔLE)
Systèmed’humidicationTrueDRYDR90/DR12069-2690EFS—04
42

Liste des pièces DR120
Référence
à la figure Pièces de base et accessoires Référence (dis-
positif à code
de date jusqu’au
K12XXXXX)
Référence (dispositif
à code de date du
L12XXXXX et
ultérieur)
1TrueDRY DR120A2000/U
2Registre de ventilation motorisé EARD6
3Registre de refoulement de 10 po (éliminer ainsi
que le contrepoids) SPRD10
Référence
à la figure Pièces de rechange Référence (dis-
positif à code
de date jusqu’au
K12XXXXX)
Référence (dispositif
à code de date du
L12XXXXX et
ultérieur)
4Relais de compresseur, 24 V c.a., 30 A (qui se
trouve dans la boîte de contrôle) 50035445-014
5Condensateur de marche du compresseur 50070205-001 DR120XCRC1
6Collet de conduite 20,3 cm (10 po) 50049536-005
7 Ventilateur 50070205-002
8Condensateur - Ventilateur 50070205-003
9Relais de ventilateur, unipolaire bidirectionnel, 24 V
c.a., 15 A 50035445-011
10 Transformateur 120/24 V c.a., 40 VA 50035445-013
11 Thermostat de dégivrage 50070204-002
12 Filtre 50070171-002
13 Piedsdemiseàniveau(1paquetcontient4pieds) 50035445-019
14 Collet de conduite 15,2 cm (6 po) 50049536-004
15 Trappe du filtre magnétique 50070171-003
MF34306
1
3
2
DESSUS
CÔTÉ
15
13
14
11 7510 9
8
VUE DE LA BOÎTE DE CONTRÔLE
AVEC COUVERCLE RETIRÉ
12
6
4
(INTÉRIEUR
DE LA BOÎTE
DE CONTRÔLE)
Systèmed’humidicationTrueDRYDR90/DR12069-2690EFS—04 43

Honeywell International Inc.
1985 Douglas Drive North
Golden Valley, MN 55422
http://forwardthinking.honeywell.com
Solutions de régulation et d’automatisation
® Marque de commerce déposée aux États-Unis
© 2013 Honeywell International Inc.
69-2690EFS—04M.S.Rev.01-13
Imprimé aux États-Unis
Honeywellgarantitceproduitcontretoutvicedefabricationoudematériaudanslamesureoùilenestfaitune
utilisationetunentretienconvenables,etce,pourcinq(5)ansàpartirdeladated’achatparleconsommateur.
En cas de défectuosité ou de mauvais fonctionnement pendant la période de garantie, Honeywell remplacera ou
répareraleproduit,àsadiscrétion,dansundélairaisonnable.
Si le produit est défectueux,
(i) le retourner, accompagné d’une preuve d’achat indiquant la date d’achat, au détaillant auprès de qui il a été
acheté; ou
(ii)s’adresserauserviced’assistanceàlaclientèledeHoneywellencomposantle1-800-468-1502.Leservice
d’assistanceàlaclientèledéterminerasileproduitdoitêtreretournéàl’adressesuivante:HoneywellReturn
Goods, Dock 4 MN10-3860, 1885 Douglas Dr. N., Golden Valley, MN 55422, ou si un produit de remplacement
peut vous être expédié.
La présente garantie ne couvre pas les frais de retrait ou de réinstallation. La présente garantie ne s’appliquera
pass’ilestdémontréparHoneywellqueladéfectuositéoulemauvaisfonctionnementsontdusàunendom-
magement du produit alors que le consommateur l’avait en sa possession.
LaresponsabilitéexclusivedeHoneywellselimiteàréparerouàremplacerleproduitconformémentauxmodali-
tés susmentionnées.
HONEYWELL N’EST EN AUCUN CAS RESPONSABLE DES PERTES OU DOMMAGES, Y COMPRIS LES
DOMMAGES INDIRECTS OU ACCESSOIRES DÉCOULANT DIRECTEMENT OU INDIRECTEMENT D’UNE
VIOLATION QUELCONQUE D’UNE GARANTIE, EXPRESSE OU TACITE, APPLICABLE AU PRÉSENT
PRODUIT, OU TOUTE AUTRE DÉFECTUOSITÉ DU PRÉSENT PRODUIT. Certaines provinces ne permettent
pas l’exclusion ou la restriction des dommages indirects ou accessoires et, par conséquent, la présente restric-
tion peut ne pas s’appliquer.
CETTE GARANTIE EST LA SEULE GARANTIE EXPRESSE FAITE PAR HONEYWELL POUR CE PRODUIT.
LA DURÉE DE TOUTE GARANTIE IMPLICITE, INCLUANT LES GARANTIES DE QUALITÉ MARCHANDE OU
D’ADAPTATION À UNE UTILISATION PARTICULIÈRE, EST LIMITÉE PAR LES PRÉSENTES À LA PÉRIODE
DE CINQ ANS DE LA PRÉSENTE GARANTIE. Certaines provinces ne permettent pas de limiter la durée des
garanties tacites et, par conséquent, la présente limitation peut ne pas s’appliquer.
La présente garantie donne au consommateur des droits légaux spécifiques et certains autres droits qui peuvent
varierd’uneprovinceàl’autre.
Pourtoutequestionconcernantlaprésentegarantie,prièred’écrireauxServicesàlaclientèledeHoneywellà
l’adresse suivante : Honeywell Customer Relations, 1985 Douglas Dr, Golden Valley, MN 55422 ou composer le
1-800-468-1502.
Garantie limitée de 5 ans

TrueDRY™ DR90
¿NECESITA AYUDA? Para obtener ayuda sobre este producto, visite
http://forwardthinking.honeywell.com, o llame de manera gratuita al Servicio al cliente de
Honeywell al 1-800- 468-1502.
Lea y guarde estas instrucciones.
®MarcaRegistradaenlosEstadosUnidos.Patentesentrámite.Copyright©2013HoneywellInternationalInc.Todoslosderechosreservados.
?
SistemadedeshumidicaciónTrueDRY™DR9069-2690EFS—04 45
SOBRE SU NUEVO DESHUMIDIFICADOR
Acercadeldeshumidicador
TrueDRY™ DR90/DR120 .................... 46
Opciones de control ......................... 47
DR90Especicaciones ...................... 48
DR120Especicaciones ..................... 49
INSTALACIÓN
Realice la instalación según sus necesidades .... 50
Plomería ................................. 51
Descripción de las terminales ................. 52
Cableado ................................. 52
Revisión ................................. 55
MANTENIMIENTO
Limpieza ................................. 55
Conversióndehorizontalavertical ............. 56
Descripción técnica ........................ 57
Localizaciónysolucióndeproblemas ........... 58
ListadepiezasDR90 ....................... 64
ListadepiezasDR120 ...................... 65
Garantía limitada de 5 años .................. 66
• ElTrueDRY™DR90/DR120estádiseñadoparaserinstaladoeninterioresenunespacioprotegidodela
lluvia y de inundaciones.
• Instalelaunidaddemaneratalquequedeespaciosuficienteparaaccederalpanelfrontalpararealizarel
mantenimiento y el servicio técnico.
• Evitequeelairededescargasedirijaendirecciónalaspersonasosobreelaguadeáreasdepiscinas.
• Siloutilizacercadeunapiscinaobañeradehidromasaje,asegúresedequelaunidadnocorraelriesgode
caer en el agua ni de recibir salpicaduras; también asegúrese de que esté enchufada a un tomacorriente con
interruptor de falla a tierra (IFT).
• Paragarantizarunfuncionamientosilencioso,nocoloqueeldispositivodirectamentesobrelossoportes
estructurales de la casa.
• Silaunidadseinstalasobreunazonahabitableosobreunazonaenlaqueunapérdidadeaguapodría
ocasionardaños,sedebecolocarunabandejadedesagüedebajodelaunidad.

AcercadeldeshumidicadorTrueDRY™DR90/DR120
Debidoasualtorendimientoyeficacia,elTrueDRYDR90/DR120deHoneywellgarantizaquelacasasemantenga
a niveles de humedad adecuados.
Cuando la humedad interior es
mayoral60%,lacasaestámucho
máspropensaalcrecimientode
moho y hongos. El TrueDRY DR90/
DR120 protege la casa del exceso
de humedad durante todo el año.
* Sociedad Americana de Ingenieros
en Calefacción, Refrigeración y Aire
Acondicionado (American Society of
Heating, Refrigerating and Air Conditioning
Engineers, ASHRAE).
MSCR24780
010203040506070809
01
00
ÁREA
ÓPTIMA
BACTERIAS
VIRUS
HONGOS
ACAROS
INFECCIONES
RESPIRATORIAS
RINITIS ALÉRGICA
Y ASMA
INTERACCIONES
QUÍMICAS
PRODUCCIÓN
DE OZONO
NIVEL DE DISEÑO EN INVIERNO
RECOMENDADO POR LA ASHRAE
00159095808570756065505540453035202510150
001 4418312316210215110117014011019979593919
59 631031421811411
0117014011018969493919098878
09 221711311901601201001896959391909887868584838
58 801501201997959391909988
878685848382818089787
08 199888786868583828181808979787777767574737
57 0897978787777767675757474737372727
17079696
07 271717171717070707969686867676666656564646
CÓMO SE SIENTE EL AIRE
CUÁN CALIENTE SE SIENTE EL AIRE DEBIDO A LA COMBINACIÓN DE CALOR Y HUMEDAD. EJEMPLO: SI EL AIRE
ESTÁ A 90 ºF (32 ºC) CON UN 50% DE HR, ¡EL CUERPO HUMANO LO SIENTE COMO SI FUERAN 96 ºF (36 ºC)!
HUMEDAD RELATIVA (PORCENTAJE)
PELIGRO EXTREMO
PRECAUCIÓN EXTREMA
PRECAUCIÓN
MS27328
PELIGRO
TEMPERATURA DEL AIRE
(GRADOS FAHRENHEIT)
FUENTE: EL ÍNDICE DE TEMPERATURA Y HUMEDAD LO DEDUJO R.G. STEADMAN, REVISTA JOURNAL OF APPLIED METEOROLOGY, JULIO DE 1979.
Beneficios
• Retirahasta90(DR90)o120(DR120)pintas(42.6lo56.8l)
de agua al día del aire de interiores
• Suministrodeairefrescoincorporado
• CalificaciónEnergyStar
Mantenimiento de la humedad ideal
Los puntos de rocío y la humedad relativa (HR) influyen en la
maneraenquesucuerposienteelcalor.Losnivelesmásaltos
dehumedadhacenqueelairesesientamuchomáscalienteque
la temperatura real. Si lo mantiene correctamente, es posible que
su equipo de enfriamiento no funcione demasiado porque el aire
deshumidificadosesientemásfresco.
Según lo definen los expertos de la industria*, la humedad ideal es
la que se encuentra entre el 40 y el 60%, en base a un promedio
anual.
DR120
DR90
SistemadehumidicaciónTrueDRYDR90/DR12069-2690EFS—04
46

Sistema de confort total VisionPRO IAQ (YTH9421C1010)
• Controlalacalefacción/refrigeraciónyladeshumidificación.
• Sensorincluidoparavisualizarlatemperaturaexterior.
• Interfazintuitivadelusuarioparaunafácilprogramacióndelatemperaturapor
7 días.
• Pantalladigitalconluzdefondofácildeleer.
• Recordatoriosdemantenimientoydeserviciotécnico.
• Controlaotrosequiposdecalidaddeaireeninteriores.
Control digital TrueIAQ (DG115EZIAQ)
• Losajustesautomáticosmantienenlahumedadideal.
• Sensorparavisualizarlatemperaturaylahumedadexterior.
• Muestralahumedadrealylasconfiguracionesdeseadasdehumedad.
• Laprogramaciónavanzadadelaventilacióncuentaconapagadoen
condicionesextremasyparaeconomizar.
• Recordatoriosdemantenimientoydeserviciotécnico.
• Controlaotrosequiposdecalidaddeaireeninteriores.
Deshumidistato manual (H8908DSPST) y controles
automáticos de ventilación (W8150A1000)
• Controlmanualdehumedadconconfiguracionesintuitivasycómodas.
• Gráficodehumedadintegradaparauncontrolprecisoencondiciones
exteriores cambiantes.
• ControlautomáticodeventilaciónW8150conformealcódigodelaASHRAEo
para un funcionamiento continuo.
Opciones de control
ElTrueDRYDR90/DR120puedeutilizarseconunodelossiguientescontrolesexternos:
Sistema de confort Prestige™ IAQ 2.0
• Controlalacalefacción/refrigeraciónyladeshumidificación.
• Muestralahumedadactualyladeseadaenunapantalladigitalintuitiva.
• Sensorinalámbricoparavisualizarlatemperaturaylahumedadexteriores.
• Recordatoriosdemantenimientoydeserviciotécnico.
•Pantalladealtadefiniciónacolor.
SistemadehumidicaciónTrueDRYDR90/DR12069-2690EFS—04 47

DR90Especicaciones
Instale su TrueDRY DR90 según los códigos nacionales de electricidad.
Dimensiones en pulgadas y (mm):
3-3/16
(81)
3-3/16
(81)
19-3/8
(492)
14-3/8
(365)
25-13/16
(656)
M28840A
Peso del producto: 82 libras (37,2 kg)
Peso de embarque: 93 libras (42,2 kg)
Dimensiones de embarque: 21,5 pulgadas
(54,6 cm) de alto x 18,5 pulgadas (47 cm) de ancho
x 40 pulgadas (101,6 cm) de largo.
Filtro: MERV 11, valor de eficiencia mínima informado
de 11 pulgadas (28 cm) de alto x 13,75 pulgadas
(34,9 cm) de ancho x 0,75 pulgadas (1,9 cm) de
profundidad.
Conexión del desagüe: conexión hembra con rosca
NPT de ¾ de pulgada (1,9 cm) con conexión macho
incorporada de ¾ de pulgada (1,9 cm).
Conexiones del conducto: entrada y salida
redonda de 10 pulgadas (25,4 cm). Suministro de
entradade6pulgadas(15,3cm).PlásticoABS,apto
para la conexión a conductos rígidos o flexibles con
tornillosparaláminademetaly/ocintaadhesiva.
Gabinete:acerogalvanizadocalibre20,pintadocon
pintura en polvo.
Aislamiento: Valor R 1
Compresor: Rotativo, 8,0 KBTU
Refrigerante:R-410A,21oz
Rango de temperatura de funcionamiento
(afuera del gabinete):
34ºF a 135ºF (1,1ºC a 57,2ºC)
Rango de humedad de funcionamiento:
0-99% de HR
Calificaciones de entrada
• Voltajedeentrada:120VCA,60Hznominal
• Corrientedeentrada:5,9amperios
Calificaciones de salida
• Transformador de energía para las
terminales R/C: 24 VAC, 0,85 A
• Rendimiento energético: 2,9 litros (6,1
pintas) por kilovatio-hora (KWH)
Normas y requisitos del organismo encar-
gado de la aprobación
• ProbadoporETLdeacuerdoconlanorma
UL 474 para deshumidificador entubado.
• CalificaciónENERGYSTAR.
Flujo de aire versus presión estática
externa (0 a 1 pulgada [0 a 25,4 mm]
de presión de agua) con anillos incorpo-
rados
0 pulgadas (0 mm) 262 CFM
0,2 pulgadas (5 mm) 225 CFM
0,4 pulgadas (10 mm) 172 CFM
0,6 pulgadas (15,2 mm) 106 CFM
SistemadehumidicaciónTrueDRYDR90/DR12069-2690EFS—04
48
Temperatura de bulbo
seco
Humedad de entrada Capacidad (pintas [l]/día)
80°F (26,7°C) 60% de RH 90 (42,5 l)
70°F (21,1°C) 60% de RH 73 (34,5 l)
60°F (15,6°C) 60% de RH 54 (25,6 l)
Tamaño de
la casa (pies
[metros]
cuadrados)
Capacidad del deshumidificador necesaria para mantener la HR* interior
deseada
60% de HR interior
(pintas/día)
50% de HR interior
(pintas/día)
40% de HR interior (pintas/
día)
2080 (193,2) 49–54 55–58 71–78
2600 (241,5) 61–68 65–72 90–97
3120 (289,9) 75–82 79–86 95–110
* En base a climas extremos donde la humedad exterior es del 70 al 90% de HR. En el caso de climas
menosextremos,lascasasmásgrandespuedenaclimatarsecorrectamenteconmenoscapacidad.
Es posible que los requisitos reales varíen.

DR120Especicaciones
Instale su TrueDRY DR120 según los códigos nacionales de electricidad.
Dimensiones en pulgadas y (mm):
Peso del producto: 90 libras
Peso de embarque: 101 libras
Dimensiones de embarque: 23,5 pulgadas de alto x 18,5
pulgadas de ancho x 40,0 pulgadas de profundidad
Filtro: MERV 11, 14 pulgadas de alto x 18 pulgadas de ancho
x 2 pulgadas de profundidad
Conexión del desagüe: conexión hembra con rosca NPT de
¾ de pulgada (1,9 cm)
Conexiones del conducto: entrada y salida redonda de 10
pulgadas (25,4 cm). Suministro de entrada de 6 pulgadas
(15,3cm).PlásticoABS,aptoparalaconexiónaconductos
rígidosoflexiblescontornillosparaláminademetaly/ocinta
adhesiva.
Gabinete:acerogalvanizadocalibre20,pintadoconpintura
en polvo.
Aislamiento: Valor R 1
Compresor: Rotativo, 10,0 KBTU
Refrigerant:R-410A,26oz
Temperatura de bulbo seco Humedad de entrada Capacidad (pintas [l]/día)
80°F (26,7°C) 60% RH 120
70°F (21,1°C) 60% RH 92
60°F (15,6°C) 60% RH 72
Tamaño de la
casa (pies [met-
ros] cuadrados)
Capacidad del deshumidificador necesaria para mantener la HR* interior
deseada
60% de HR interior
(pintas/día)
50% de HR interior
(pintas/día)
40% de HR interior (pintas/
día)
2080 (193,2) 49–54 55–58 71–78
2600 (241,5) 61–68 65–72 90–97
3120 (289,9) 75–82 79–86 95–110
* En base a climas extremos donde la humedad exterior es del 70 al 90% de HR. En el caso de climas
menosextremos,lascasasmásgrandespuedenaclimatarsecorrectamenteconmenoscapacidad.
Es posible que los requisitos reales varíen.
Flujo de aire versus presión estática
externa (0 a 1 pulgada [0 a 25,4 mm] de
presión de agua) con anillos
incorporados
0 pulgadas, (0 mm) 350 CFM
0,2 pulgadas, (5 mm) 285 CFM
0,4 pulgadas, (10 mm) 210 CFM
0,6 pulgadas, (15,2 mm) 150 CFM
25-13/16
(656)
21
(533)
19-3/8
(492)
M33292
14-3/8
(365)
3-3/16
(81)
3-3/16
(81)
Rango de temperatura de funcionamiento
(afuera del gabinete):
34ºF a 135ºF (1,1ºC a 57,2ºC)
Rango de humedad de funcionamiento:
0-99% de HR
Calificaciones de entrada
• Voltajedeentrada:120VCA,60Hznominal
• Corrientedeentrada:7,3amperios
Calificaciones de salida
• Transformador de energía para las
terminales R/C: 24 VAC, 0,85 A
• Rendimiento energético: 2,9 litros (6,1
pintas) por kilovatio-hora (KWH)
Normas y requisitos del organismo encar-
gado de la aprobación
Probado por ETL de acuerdo con la norma UL
474 para deshumidificador entubado.
Calificación ENERGY STAR.
SistemadehumidicaciónTrueDRYDR90/DR12069-2690EFS—04 49

Realice la instalación según sus necesidades
SistemadehumidicaciónTrueDRYDR90/DR12069-2690EFS—04
50
SerecomiendautilizarunconductoflexiblealconectarlosanillosdelTrueDRYDR90/DR120parareducirelruido
producido por la vibración.
M24745
Requisitos eléctricos:
Tomacorriente de 115 VAC. Se
recomienda un interruptor de
falla a tierra (IFT)..
Dimensiones del conducto:Utiliceundiámetroredondo
de 10 pulgadas (25,4 cm) como mínimo para los conductos
que tengan un largo de hasta 25 pies (7,6 m). Se necesita un
mínimo de 12 pulgadas (30,4 cm) para aquellos que tengan
unlargodemásde25pies(7,6m).Lasramificacionesdelos
conductos de la entrada/salida principal deben ser redondas,
de 10 pulgadas (25,4 cm) como mínimo para 2 a 3 ramifica-
cionesyde12pulgadas(30,4cm)omásgrandespara4o
másramificaciones.
Para el puerto opcional del ventilador de aire fresco, utilice
conductos redondos aislados de 6 pulgadas (15,2 cm) que
tengan un largo de hasta 50 pies (15,2 m).
Utilice conductos redondos de 8 pulgadas (20,3 cm) para lon-
gitudesmayoresa50pies(15,2m),osiserequierenmásde
100 CFM.
Áreas aisladas: para lograr una deshumidificación efectiva,
esposiblequesenecesitenconductosparalasáreasaisla-
dasoconflujodeaireestancado.
SUMINISTRO
RETORNO
CONTROLADOR DE AIRE
TrueDRY
MS33150
RETORNO
SEPARADO
REGULADOR DE
CONTRACORRIENTE
(OPTIONAL)
GRAVITY DAMPER
Retorno principal a retorno principal Ideal cuando...
• Elaccesoalretornocentraldedicado
paraTrueDRYestádisponible.
• Exigeelusodeunreguladorde
contracorriente en el puerto de salida
paraminimizarlacontracorrientecuando
hay aire acondicionado pero el TrueDRY
noestáencendido.
• (opcional)Canalicecontubosel
suministro de TrueDRY con un regulador
de gravedad de 20% de abertura
paraproporcionarairesecoaunárea
específica
TrueDRY
MS27324
REGULADOR DE
CONTRACORRIENTE
SUMINISTRO
RETORNO
CONTROLADOR DE AIRE
Retorno principal a suministro principal
Ideal cuando...
• ElTrueDRYfuncionaconopuestoalA/C.
• ElfuncionamientoconA/Cexigeeluso
de un regulador en el puerto de salida
paraminimizarlacontracorrientecuando
hay A/C pero el TrueDRY DR90/120 no
estáencendidoperohayA/C.
• Elespacioasílorequiere.
DR120
DR90
A
B

Conecteuntubodedesagüede½pulgada(1,3cm)ala
salidadedesagüeconconexiónmacho.Asegureeltubo
dedesagüealconectorconlaabrazaderadelamanguera.
Dirijalamangueradedesagüesiemprehaciaabajoy
haciaundesagüeaprobadooaunabombade
condensado.
Plomería
Realice la instalación según sus necesidades (continuación)
Ideal cuando...
• FuncionamientodeTrueDRYDR90/120
con aire acondicionado.
• Espreferibleminimizarelaumentodela
temperatura del aire de descarga (DAT).
• Noesposibleelaccesoaunretorno
central dedicado.
NOTA: El funcionamiento de TrueDRY
DR90/120 después de apagar el aire
acondicionado puede ocasionar una
excesiva cantidad de agua en el serpentín
del evaporador del aire acondicionado para
rehumidificar el aire durante un período de
tiempo corto.
TrueDRY MS27326
RETORNO
SEPARADO
REGULADOR DE
CONTRACORRIENTE
SUMINISTRO
RETORNO
CONTROLADOR DE AIRE
C
Retorno especial a suministro principal
Ideal cuando...
• TrueDRYDR90/120nodeberá
conectarse con tubos a un sistema de
HVACdeaireforzado.
TrueDRY
MS33152
RETORNO
SEPARADO
SUMINISTRO
D
Retorno dedicado a retorno principal
SistemadehumidicaciónTrueDRYDR90/DR12069-2690EFS—04 51

Descripción de las terminales
* NOTA: Los tornillos externos del bloque terminal
aseguranelbloquealchasis.Noseutilizanparael
cableado.
Unbloqueterminaldecableadoestáubicadoenel
panel lateral de la unidad True DRY.
Losseisterminalesdelbloqueterminal(deizquierda
a derecha en la foto) son:
FLOAT: Interruptorexternodelflotadordebajo
voltajeosensordeagua(dosterminales).
Utilice el interruptor normalmente cerrado.
DHUM: (deshumidificador) Funcionamiento
del compresor y del ventilador para la
deshumidificación
R: Salida del DR90/120 24V
FAN: (ventilador) Activación del ventilador
únicamente para ventilación
C: Salida del DR90/120 24V
Los dispositivos externos de 24V pueden alimentarse
enlosterminalesRyC(20VAmáx.).
Cableado
Conecte el TrueDRY DR90/DR120 según el diagrama que se aplique al funcionamiento
que usted desee.
SistemadehumidicaciónTrueDRYDR90/DR12069-2690EFS—04
52
TrueDRY
HVAC (equipo de calefacción, ventilación y aire acondicionado)
TERMOSTATO
GYWR C
MS29839
C
Rc
R
H
H
DH
DH
W
W2
Y
Y2
G
K
NOTA: EL TERMOSTATO DEBERÁ ESTAR CONFIGURADO PARA IMPULSAR
EL VENTILADOR DEL SISTEMA DE CALEFACCIÓN DURANTE LA DEMANDA
DE DESHUMIDIFICACIÓN.
DHUM
+
+
RFANC
FLOAT
Sigaestediagramasiutilizael
termostato Prestige™.
PRECAUCIÓN: Peligro de bajo voltaje.
Puede dañar el equipo.
Desconecte el equipo de calefacción, ventilación y aire acondicionado (HVAC) antes de
comenzar la instalación.

Cableado (continuación)
SistemadehumidicaciónTrueDRYDR90/DR12069-2690EFS—04 53
Siga este diagrama si
utilizaundeshumidistato
manual externo.
HVAC (equipo de calefacción, ventilación y aire acondicionado)
DESHUMIDISTATO
MECÁNICO
TERMOSTATO
GYWRRc
GYWR C
MS29840A
CONTACTOS
EN SECO
DPDT RELAY,
2.6A
TrueDRY
DHUM
+
+
RFANC
FLOAT FLOAT
Siga este
diagrama para el
funcionamiento
entubado con
un control de
humedad y
ventilación
externo.
TrueDRY
HVAC (equipo de calefacción, ventilación y aire acondicionado)
DESHUMIDISTATO
MECÁNICO
TERMOSTATO
GY
W
RRc
GYWR C
MS29841A
CONTACTS
EN SECO
DPDT
RELAY,
2.6A
EARD-6
AT120
R
C
DAMPER
AUX
REMOTE
W8150A
G
R
C
C
W
G
DHUM
+
+
RFANC
FLOAT

Cableado (continuación)
Sigaestediagramasiutiliza
el TrueDRY DR90/120 con
un deshumidistato eléc-
trico, tal como el TrueIAQ
(DG115EZIAQ).
HVAC (equipo de calefacción,
ventilación y aire acondicionado)
TERMOSTATO
GYWRRc
MS29842A
SI SE UTILIZA UN TERMOSTATO QUE NO SEA EL TH5110, TH5220, TH5320, TH6110, TH6220,
TH6320, TH8110, TH8320 O TH8321, ES POSIBLE QUE SEA NECESARIO UTILIZAR UN RELÉ PARA
AISLAR EL CABLE G.
PROGRAME LA CONFIGURACIÓN ISU DE 60 A Ø PARA HACER QUE EL VENTILADOR DEL
SISTEMA SE ENCIENDA CUANDO SE ACTIVE LA DESHUMIDIFICACIÓN.
C
6840
55
1215
:
76 %
%
In
Out
PM
R
C
W
Y
G
R
C
SENSOR
SENSOR
SWITCH
W
G
VENT
VENT
DEHUM
DEHUM
HUM
HUM
SENSOR DE
EXTERIORES
(INCLUIDO)
EARD-6
Tr ueIAQ
1
1
2
2
TrueDRY
DHUM
+
+
RFANC
FLOAT
SistemadehumidicaciónTrueDRYDR90/DR12069-2690EFS—04
54
Sigaestediagramasiutiliza
el TrueDRY DR90/120 con
el VisionPRO IAQ.
MS29843A
PLACA DE
CALEFACCIÓN
DEL VENTILADOR
M
Ó
DULO DE INTERFAZ DEL EQUIPO (EIM)
G
C
CONV.HP
1
2
3
C
R
RC
RH
W1
W2
W3
Y
Y2
G
O/B
AUX
AUX2
Y
Y2
G
H1
U
M2
D1
H
M2
V1
N
T2
RELÉ CALOR 1
RELÉ CALOR 2
RELÉ CALOR 3
RELÉ DE
REFRIGERACIÓN 1
RELÉ DE
REFRIGERACIÓN 2
RELÉ DEL
VENTILADOR
VISIONPRO IAQ
D-1
R-2
C-3
FLOAT
FLOAT
DHUM
R
FAN
C
OR
EARD-6
TrueDRY
+
+

Limpieza
ConectelaenergíaalTrueDRYDR90/DR120.Coloqueelcontroldehumedadaunnivelbajodel%de
HRparacomenzarconlademandadedeshumidificación.Confirmequeelcompresoryelventilador
delTrueDRYDR90/DR120esténencendidos.Elsopladordecalefaccióntambiénseencenderápara
hacer circular el aire. Esto puede demorar hasta dos minutos. Cerciórese de girar el control al % de HR
deseada o a Off (apagado) cuando haya terminado la revisión.
Revisión
1 2
3
Corteyretirelabandaplástica
que sostiene el compresor en
sulugar.Estabandaseutiliza
únicamente para el envío.
Conecte la energía al TrueDRY
DR90/DR120. Coloque el control de
humedadaunnivelbajodel%de
HRparacomenzarconlademanda
de deshumidificación. Confirme que
el compresor y el ventilador estén
encendidos. El soplador de calefac-
cióntambiénseencenderápara
hacer circular el aire. Cerciórese de
girar el control al % de HR deseada
o a Off (apagado) cuando haya ter-
minado la revisión.
Siloutilizaparaventilación,
inicie una demanda de venti-
lación. Confirme que el ven-
tilador de DR90/DR120 esté
encendido, pero que el com-
presorpermanezcaapagado.
SistemadehumidicaciónTrueDRYDR90/DR12069-2690EFS—04 55
SedeberealizarelmantenimientoanualmenteparagarantizarqueelTrueDRYfuncioneensumáximaeficiencia.
1 2
3 4
Desenchufe el
TrueDRY DR90/
DR120 antes
decomenzarel
mantenimiento.
Retire la puerta del
filtro magnético.
Retire el filtro
(50049536-003)
ycámbielopor
uno nuevo.
5
Alfinalizarelmantenimiento,realiceunademandadedeshumidificaciónyverifiquequeel
compresoryelventiladorseactiven.SiutilizaloscontrolesdelVisionPROIAQodelTrueIAQ,
vuelva a configurar los recordatorios de mantenimiento.
Verifiquelaconexióndeldesagüeyla
líneadedesagüeparaasegurarsede
que no tengan desechos ni sedimentos.
Despuésderealizarelmantenimiento
enlaslíneasdedesagüe,asegúrese
de que todas las conexiones de la
manguera estén aseguradas.
Retire la tapa cubierta en el lado de la
salida del deshumidificador. Con un paño
húmedo, limpie el exceso de polvo y los
desechos del soplador y del gabinete
interno. Vuelva a colocar la cubierta cuan-
do termine.

SistemadehumidicaciónTrueDRYDR90/DR12069-2690EFS—04
56
Conversióndehorizontalavertical
2Retire el anillo del ducto.
3Gire el anillo a la posición que
se ilustra en la figura y colóquelo
nuevamente en el gabinete. 4Vuelva a colocar el anillo del
conductoutilizandolosdocetornillos.
Retire los doce tornillos adheridos
al lado del cableado del anillo del
conductoutilizandoundestornillador
Torx T25.
1

SistemadehumidicaciónTrueDRYDR90/DR12069-2690EFS—04 57
Descripción técnica
ElTrueDRYDR90utilizaunsistemaderefrigeración,
similaralutilizadoenlosairesacondicionados,que
elimina el calor y la humedad del aire entrante y agrega
calor al aire que se descarga.
El gas refrigerante caliente de alta presión se dirige
desde el compresor hasta la bobina del condensador.
Aldarlecaloralairequeestáporsalirdelaunidad,el
refrigerante se enfría y condensa. El líquido refrigerante
pasa a través del secador del filtro y de los tubos
capilares, lo que hace que la presión refrigerante
y la temperatura desciendan. Luego ingresa en la
bobina del evaporador donde absorbe el calor del aire
entrante y se evapora. El evaporador funciona en un
estado inundado, es decir, durante el funcionamiento
normal, todos los tubos del evaporador tienen líquido
refrigerante. El evaporador inundado debe mantener
la presión y la temperatura casi constantes en toda la
bobina, desde la entrada hasta la salida.
CONDENSADOR
EVAPORADOR
TUBOS
CAPILARES
ACUMULADOR
COMPRESOR
FILTRO/SECADOR
DEL FILTRO
MS27404

Localizaciónysolucióndeproblemas
Prueba del usuario sobre el funcionamiento del DR90/120
CONECTE UN CABLE
CORTO ENTRE "DEHU" Y
"R" EN EL BLOQUE
TERMINAL DE
CABLEADO.
¿SE ENCIENDEN EL
VENTILADOR Y EL
COMPRESOR?
¿SE ENCIENDEN EL
VENTILADOR Y EL
COMPRESOR?
¿ES NORMAL EL
RUIDO DEL
VENTILADOR?
RETIRE EL FILTRO Y
TOQUE EL SERPENTÍN
DEL EVAPORADOR.
¿ESTÁ FRÍO EL
EVAPORADOR?
(COMO AL SOSTENER
UNA BEBIDA FRÍA).
ENCHUFE EL
DESHUMIDIFICADOR
EN UN
TOMACORRIENTE
CON ELECTRICIDAD.
VERIFIQUE QUE
HAYA ELECTRICIDAD
EN EL TOMACORRI-
ENTE (ES DECIR,
COMPRUEBE CON
UNA LÁMPARA).
UTILICE UN TROZO DE
CABLE PARA
CONECTAR LOS DOS
TERMINALES FLOAT.
¿TIENE
ELECTRICIDAD EL
TOMACORRIENTE?
SOLICITE SERVICIO
TÉCNICO.
REGRESE EL
DESHUMIDISTATO A
LA CONFIGURACIÓN O
A LA POSICIÓN “OFF”
(APAGADO).
FUNCIONAMIENTO
NORMAL.
REGRESE EL
DESHUMIDISTATO A LA
CONFIGURACIÓN O A LA
POSICIÓN “OFF”
(APAGADO).
¿ESTÁ LA CANTIDAD
DE AGUA
RECOLECTADA
DENTRO DEL NIVEL
ESPERADO?
REALICE UNA PRUEBA
DE FUNCIONAMIENTO:
DEJE EL DESHUMIDISTATO DEL
DR90/120 EN LA POSICIÓN
“ALWAYS ON” (SIEMPRE
ENCENDIDO) Y RECOLECTE EL
AGUA DE DRENAJE DURANTE 24
HORAS. COMPARE LA CANTIDAD
DE AGUA RECOLECTADA CON EL
NIVEL ESPERADO INDICADO MÁS
ARRIBA.
80F
(26,7C)HR 60% 10 A 12,5
70F
(21,1C)HR 60%
8,5 A 10,5
60F(15,6C)HR 60%5 A 6,5
TEMPERATURA
DEL AIRE DE
ENTRADA
HUMEDAD
DEL AIRE
DE
ENTRADA
DR90:
GALONES
RECOLECTADOS
EN 24 HORAS
DR120:
GALONES
RECOLECTADOS
EN 24 HORAS
13,5 A 16,5
10,25 A12,5
7,25 A 9
NO
SÍ
SÍ
NO
NO
SÍ
NO
SÍ
SÍ
NO
MS33755
SÍ
NO
SistemadehumidicaciónTrueDRYDR90/DR12069-2690EFS—04
58

Localizaciónysolucióndeproblemas(continuación)
Prueba del técnico sobre el funcionamiento del DR90/120
CONECTE UN CABLE
CORTO ENTRE "DEHU" Y
"R" EN EL BLOQUE
TERMINAL DE
CABLEADO.
¿SE ENCIENDEN EL
VENTILADOR Y EL
COMPRESOR?
¿ES NORMAL EL
RUIDO DEL
VENTILADOR?
RETIRE EL FILTRO Y
TOQUE EL SERPENTÍN
DEL EVAPORADOR.
¿ESTÁ FRÍO EL
EVAPORADOR?
(COMO AL SOSTENER
UNA BEBIDA FRÍA).
ENCHUFE EL
DESHUMIDIFICADOR
EN UN
TOMACORRIENTE
CON ELECTRICIDAD.
VERIFIQUE QUE
HAYA ELECTRICIDAD
EN EL TOMACORRI-
ENTE.
¿TIENE
ELECTRICIDAD EL
TOMACORRIENTE?
CONSULTE EL
DIAGRAMA DE
DIAGNÓSTICO DE
SERVICIO DEL DR90/120.
LIMPIE LAS TUBERÍAS
DE DRENAJE Y
COMPRUEBE EL
INTERRUPTOR DEL
FLOTADOR.
COMPRUEBE LO SIGUIENTE:
FALLA DE SOBRECARGA DEL
COMPRESOR, FALLA DEL
COMPRESOR, CABLEADO,
SONDA DE DESCONGE-
LACIÓN, INTERRUPTOR DE
BAJA PRESIÓN
COMPRUEBE LO
SIGUIENTE:
INTERRUPTOR,
VENTILADOR, CONDENSA-
DOR, RELÉ, CABLEADO.
COMPRUEBE LO
SIGUIENTE:
PROBLEMA MECÁNICO
CON EL PROPULSOR, EL
MONTAJE O EL
RECUBRIMIENTO.
CONSULTE EL DIAGRAMA
DE DIAGNÓSTICO DE
SERVICIO DEL DR90/120.
FUNCIONAMIENTO
NORMAL.
REGRESE EL
DESHUMIDISTATO A LA
CONFIGURACIÓN O A LA
POSICIÓN “OFF”
(APAGADO).
¿ESTÁ LA CANTIDAD
DE AGUA
RECOLECTADA
DENTRO DEL NIVEL
ESPERADO?
REALICE UNA PRUEBA
DE FUNCIONAMIENTO:
DEJE EL DESHUMIDISTATO DEL
DR90/120 EN LA POSICIÓN
“ALWAYS ON” (SIEMPRE
ENCENDIDO) Y RECOLECTE EL
AGUA DE DRENAJE DURANTE 24
HORAS. COMPARE LA CANTIDAD
DE AGUA RECOLECTADA CON EL
NIVEL ESPERADO INDICADO MÁS
ARRIBA.
NO
SÍ
SÍ
NO
NO
SÍ
NO
SÍ
SÍ
NO
MS33756
80F
(26,7C)HR 60%
70F
(21,1C)HR 60%
8,5 A 10,5
60F(15,6C)HR 60% 5 A 6,5
TEMPERATURA
DEL AIRE DE
ENTRADA
HUMEDAD
DEL AIRE
DE
ENTRADA
DR90: GALONES
RECOLECTADOS
EN 24 HORAS
DR90: GALONES
RECOLECTADOS
EN 24 HORAS
10 A 12,5 13,5 A 16,5
10,25 A 12,5
7,25 A 9
SOLO SE ENCIENDE EL COMPRESOR
SOLO SE ENCIENDE EL VENTILADOR
¿SE ENCIENDEN EL
VENTILADOR Y EL
COMPRESOR?
CONECTE LOS
TERMINALES FLOAT. SÍ
NO
SistemadehumidicaciónTrueDRYDR90/DR12069-2690EFS—04 59

Localizaciónysolucióndeproblemas(continuación)
Diagrama de diagnóstico de servicio
Funcionamiento ininterrumpido, no hay agua
RETIRE EL FILTRO.
¿ESTÁ CONGELADO
EL SERPENTÍN DEL
EVAPORADOR?
¿ES CALIENTE EL
AIRE DE
DESCARGA?
RETIRE EL PANEL
POSTERIOR DEL
CONDUCTO.
¿VIBRA EL
COMPRESOR?
PRECAUCIÓN:
EL
COMPRESOR
PUEDE ESTAR
CALIENTE
¿ES LA TEMPERA-
TURA AMBIENTE
DE 50 °F (10 °C) O
INFERIOR?
POSIBLE PROBLEMA
DE DESCONGELACIÓN
EN LA SONDA O EL
CABLE.
FUERA DEL RANGO
DE OPERACIÓN
VUELVA A PROBAR EN
TEMPERATURA
AMBIENTE MÁS ALTA.
EL DESHUMIDIFICADOR
DEBERÍA FUNCIONAR.
CONSULTE LA PRUEBA DE
FUNCIONAMIENTO
INDICADA EN LA SECCIÓN
PRUEBA DEL TÉCNICO
SOBRE EL FUNCIONA-
MIENTO DEL DR90/120.
POSIBLE FILTRACIÓN DEL
SISTEMA SELLADO O
FALLA DEL COMPRESOR.
POSIBLE PROBLEMA
DEL RELÉ O DE
DESCONGELACIÓN.
NO
SÍ
SÍ
NO
SÍ
NO
MS33757
NO
SÍ
SistemadehumidicaciónTrueDRYDR90/DR12069-2690EFS—04
60

Localizaciónysolucióndeproblemas(continuación)
Consulte el diagrama de diagnóstico de servicio del DR90/120
Funcionamiento ininterrumpido, produce agua
Consulte el diagrama de diagnóstico de servicio del DR90/120
Muy ruidoso o vibra demasiado
¿FUNCIONA AHORA EL
DESHUMIDIFICADOR?
EL DESHUMIDIFICADOR
NUNCA SE APAGA,
PRODUCE AGUA.
RETIRE EL CABLEADO
DEL DESHUMIDISTATO
EXTERNO DEL BLOQUE
TERMINAL “DEHU” Y “R”.
COMPRUEBE EL
FUNCIONAMIENTO
DEL DESHUMIDISTATO
EXTERNO.
LLAME AL SERVICIO
TÉCNICO
SÍ
MS33758
NO
CONECTE LOS
TERMINALES “R” Y
“DEHU” PARA QUE
FUNCIONEN EL
COMPRESOR Y EL
VENTILADOR.
¿SE SIENTE RUIDO O
VIBRACIÓN?
¿SE SIENTE RUIDO O
VIBRACIÓN?
RETIRE EL PANEL
POSTERIOR Y
VERIFIQUE SI EL
VENTILADOR VIBRA O
ESTÁ AGARROTADO.
RETIRE EL PANEL
POSTERIOR Y VERIFIQUE
LAS TUBERÍAS DE
REFRIGERACIÓN Y EL
COMPRESOR.
REPARE Y VUELVA A
PROBAR PARA COMPRO-
BAR EL RUIDO.
POSIBLE PROBLEMA
DEL RELÉ O DE
DESCONGELACIÓN.
SÍ
SÍ
NO
MS33759
NO
RETIRE EL CABLEADO DEL
DESHUMIDISTATO EXTERNO DEL
BLOQUE TERMINAL “DEHU” Y “R”.
CONECTE LOS TERMINALES “R” Y “F”
PARA ENCENDER SOLO EL VENTILADOR.
SistemadehumidicaciónTrueDRYDR90/DR12069-2690EFS—04 61

Localizaciónysolucióndeproblemas(continuación)
Consulte el diagrama de diagnóstico de servicio del DR90/120
Eldeshumidicadornoestáfuncionando
CONECTE LOS
TERMINALES FLOAT.
DESENCHUFE LOS
CONECTORES DEL
INTERRUPTOR DE BAJA
PRESIÓN Y CONECTE
LOS CABLES.
¿FUNCIONA AHORA EL
DESHUMIDIFICADOR?
¿SE ENCIENDE EL
COMPRESOR?
¿FUNCIONA AHORA EL
DESHUMIDIFICADOR?
¿HAY
ELECTRICIDAD DE
24 V CA EN LOS
TERMINALES “R” Y
“C”?
¿TIENE ELECTRICIDAD
EL DESHUMIDIFICADOR?
VERIFIQUE SI EL
DRENAJE ESTÁ
OBSTRUIDO O
SOLUCIONE EL
PROBLEMA CON EL
INTERRUPTOR DEL
FLOTADOR.
VERIFIQUE QUE HAYA
ELECTRICIDAD EN EL
TOMACORRIENTE.
VERIFIQUE SI HAY
CONEXIONES
SUELTAS EN LA CAJA
ELÉCTRICA INTERIOR
DE CABLEADO Y SI EL
TRANSFORMADOR
FALLA.
EL DESHUMIDIFICADOR
FUNCIONA
NORMALMENTE.
ESPERE HASTA QUE LA
HR SE ELEVE PARA
REALIZAR NUEVAMENTE
LA PRUEBA.
EL INTERRUPTOR DE
PRESIÓN FALLÓ O EL
NIVEL DE
REFRIGERANTE DEL
SISTEMA ES BAJO
COMPRUEBE LA
CALIBRACIÓN Y EL
FUNCIONAMIENTO DEL
DESHUMIDISTATO
CONECTE “DEHU” Y
“R” EN EL BLOQUE
TERMINAL
¿ES EL
NIVEL DE HUMEDAD
RELATIVA DEL ESPACIO
SUPERIOR AL
45% DE HR?
MS33760
SÍ
SÍ
SÍ
SÍ
SÍ
SÍ
NO
NO
NO
NO
NO
NO
SistemadehumidicaciónTrueDRYDR90/DR12069-2690EFS—04
62

Localizaciónysolucióndeproblemas(continuación)
Consulte el diagrama de diagnóstico de servicio del DR90/120
Ciclos cortos (cada pocos minutos)
¿FUNCIONA EL
DESHUMIDIFICADOR
EN CICLOS
CORTOS?
CONECTE LOS
TERMINALES “R” Y
“DEHU” EN EL BLOQUE
TERMINAL.
¿HAY ELECTRI-
CIDAD DE 120 V
EN LA SALIDA DEL
RELÉ DEL
COMPRESOR?
¿FUNCIONAN EL
VENTILADOR Y EL
COMPRESOR EN
CICLOS JUNTOS O
PERMANECE
ENCENDIDO EL
VENTILADOR?
¿HAY ELECTRI-
CIDAD DE 120 V EN
LA SOBRECARGA
DEL COMPRESOR?
¿HAY ELECTRI-
CIDAD DE 120 V EN
LA SONDA DE
DESCONGE-
LACIÓN?
ESPERE HASTA QUE
LOS CICLOS CORTOS
VUELVAN A OCURRIR Y
VUELVA A PROBAR.
REEMPLACE EL RELÉ
DEL COMPRESOR Y
VUELVA A PROBAR EL
FUNCIONAMIENTO DE LA
UNIDAD.
REEMPLACE EL
COMPRESOR.
REEMPLACE LA
SOBRECARGA DEL
COMPRESOR Y VUELVA A
PROBAR EL FUNCIONA-
MIENTO DE LA UNIDAD.
REEMPLACE LA SONDA
DE DESCONGELACIÓN Y
VUELVA A PROBAR EL
FUNCIONAMIENTO DE
LA UNIDAD.
REEMPLACE EL
DESHUMIDISTATO
INTEGRADO.
RETIRE EL PANEL
POSTERIOR Y VERIFIQUE EL
VOLTAJE EN EL RELÉ DEL
COMPRESOR (CABLES
NEGROS) DURANTE EL
CICLO DE APAGADO DEL
COMPRESOR.
VERIFIQUE EL VOLTAJE
EN LA SONDA DE
DESCONGELACIÓN
DURANTE EL CICLO DE
APAGADO DEL
COMPRESOR.
VERIFIQUE EL
VOLTAJE EN LA
SOBRECARGA DEL
COMPRESOR.
MS33761
SÍ
SÍ
SÍ
SÍ
EL VENTILADOR
PERMANECE
ENCENDIDO
FUNCIONAN EN
CICLOS JUNTOS
NO
NO
NO
NO
SistemadehumidicaciónTrueDRYDR90/DR12069-2690EFS—04 63

ListadepiezasDR90
Referencia de
las figuras Base y piezas accesorias Número de pieza
(código de fecha
del dispositivo
hasta K12XXXXX)
Número de pieza
(código de fecha del
dispositivo L12XXXXX
y superior)
1TrueDRY DR90A2000/U
2Reguladormotorizadodeventilación EARD6
3Regulador de contracorriente de 10 in (25,4
cm) (deseche el contrapeso que se incluye) SPRD10
Referencia de
las figuras Piezas de recambio Número de pieza
(código de fecha
del dispositivo
hasta K12XXXXX)
Número de pieza
(código de fecha del
dispositivo L12XXXXX
y superior)
4Relé del compresor, 24 V CA, 30 A (que se
encuentraenlacajadecontrol) 50035445-014
5Condensador de funcionamiento del compresor 50070171-001
6Anillo para conducto de 10 in (25,4 cm) 50049536-005
7Ensamble del ventilador 50049537-006 DR90XFAN1
8Condensador - ventilador 50070204-001 DR90XCFA1
9Relé del ventilador SPDT, 24 VCA, 15A 50035445-011
10 Transformador 120/24 VCA, 40 VA 50035445-013
11 Termostato de descongelación 50070204-002
12 Filtro 50070171-002
13 Patasniveladoras(1paquetecontieneunjuego
de 4 patas). 50035445-019
14 Anillo para conducto de 6 in (15,2 cm) 50049536-004
15 Puerta magnética del filtro 50070171-003
MS34305
1
3
2
PA RTE SUPERIOR
LATERAL
15
13
12
6
14
7
8
5
10
9
11
4
(DENTRO DE
LA CAJA DE
CONTROL)
SistemadehumidicaciónTrueDRYDR90/DR12069-2690EFS—04
64

ListadepiezasDR120
Referencia de
las figuras Base y piezas accesorias Número de pieza
(código de fecha
del dispositivo
hasta K12XXXXX)
Número de pieza
(código de fecha del
dispositivo L12XXXXX
y superior)
1TrueDRY DR120A2000/U
2Reguladormotorizadodeventilación EARD6
3Regulador de contracorriente de 10 in (25,4 cm)
(deseche el contrapeso que se incluye) SPRD10
Referencia de
las figuras Piezas de recambio Número de pieza
(código de fecha
del dispositivo
hasta K12XXXXX)
Número de pieza
(código de fecha del
dispositivo L12XXXXX
y superior)
4Relé del compresor, 24 V CA, 30 A (que se
encuentraenlacajadecontrol) 50035445-014
5Condensador de funcionamiento del compresor 50070205-001 DR120XCRC1
6Anillo para conducto de 10 in (25,4 cm) 50049536-005
7Ensamble del ventilador 50070205-002
8Condensador - ventilador 50070205-003
9Relé del ventilador SPDT, 24 VCA, 15A 50035445-011
10 Transformador 120/24 VCA, 40 VA 50035445-013
11 Termostato de descongelación 50070204-002
12 Filtro 50070171-002
13 Patasniveladoras(1paquetecontieneunjuego
de 4 patas). 50035445-019
14 Anillo para conducto de 6 in (15,2 cm) 50049536-004
15 Puerta magnética del filtro 50070171-003
MS34306
1
3
2
PA RTE
SUPERIOR
LATERAL
15
13
14
11 7510 9
8
VISTA DE LA CAJA DE
CONTROL SIN LA TAPA
12
6
4
(DENTRO DE
LA CAJA DE
CONTROL)
SistemadehumidicaciónTrueDRYDR90/DR12069-2690EFS—04 65

Honeywell International Inc.
1985 Douglas Drive North
Golden Valley, MN 55422
http://forwardthinking.honeywell.com
Automatización y control desenlace
® Marca Registrada en los Estados Unidos
© 2013 Honeywell International Inc.
69-2690EFS—04M.S.Rev.01-13
Impreso en Estados Unidos
Honeywellgarantizaqueesteproductonotienedefectosenlamanodeobranienlosmaterialesencondiciones
de uso y servicio normales durante un período de cinco (5) años desde la fecha de compra del consumidor. Si
encualquiermomento,duranteelperíododevigenciadelagarantía,sedeterminaqueelproductoestádefec-
tuosoonofuncionaadecuadamente,Honeywelllorepararáoloreemplazará(aeleccióndeHoneywell).
Si el producto presenta defectos,
(i)lléveloallugardondelocompró,juntoconlafacturadecomprauotrapruebadecompraqueincluyalafecha
en la que compró el producto; o
(ii)comuníqueseconelServicioalclientedeHoneywellal1-800-468-1502.ElServicioalclientedeterminarási
el producto debe enviarse a la siguiente dirección: Honeywell Return Goods, Dock 4 MN10-3860, 1885 Douglas
Dr.N.,GoldenValley,MN55422,osiselepuedeenviarunproductodereemplazo.
Estagarantíanocubrelosgastosderemociónnidereinstalación.EstagarantíanoseaplicarásiHoneywell
demuestraqueeldefectoofuncionamientoinadecuadofueroncausadospordañosqueseprodujeronmientras
el producto estaba en posesión de un consumidor.
LaúnicaresponsabilidaddeHoneywellseráladerepararoreemplazarelproductodentrodelostérminosmen-
cionados anteriormente. HONEYWELL NO SERÁ RESPONSABLE DE LA PÉRDIDA NI DAÑO DE NINGÚN
TIPO, QUE INCLUYE CUALQUIER DAÑO INCIDENTAL O CONSECUENTE QUE RESULTE, DIRECTA
O INDIRECTAMENTE, DE CUALQUIER INCUMPLIMIENTO DE CUALQUIER GARANTÍA, EXPRESA O
IMPLÍCITA, O DE CUALQUIER OTRA FALLA DE ESTE PRODUCTO. Algunos estados no permiten la exclusión
o limitación de los daños incidentales o consecuentes por lo que esta limitación podría no aplicarse en su caso.
ESTA GARANTÍA ES LA ÚNICA GARANTÍA EXPRESA QUE HONEYWELL REALIZA SOBRE ESTE
PRODUCTO. LA DURACIÓN DE CUALQUIERA DE LAS GARANTÍAS IMPLÍCITAS, INCLUYENDO LAS
GARANTÍAS DE COMERCIABILIDAD O DE APTITUD PARA UN FIN DETERMINADO, ESTÁN LIMITADAS A
LOS CINCO AÑOS DE DURACIÓN DE ESTA GARANTÍA. Algunos estados no permiten limitaciones en relación
a la duración de una garantía implícita, de manera tal que la limitación anterior puede no aplicarse en su caso.
Esta garantía le otorga derechos legales específicos pero es posible que usted goce de otros derechos que
varían de un estado a otro.
Si tiene preguntas sobre esta garantía, escriba a Honeywell Customer Relations, 1985 Douglas Dr, Golden
Valley, MN 55422 o llame al 1 (800) 468-1502.
Garantía limitada de 5 años