Hornet Car Security 700T Users Manual
700T to the manual befeb931-cc4a-4cc9-829e-a5cbd230f85b
2015-02-09
: Hornet-Car-Security Hornet-Car-Security-700T-Users-Manual-565535 hornet-car-security-700t-users-manual-565535 hornet-car-security pdf
Open the PDF directly: View PDF
.
Page Count: 28

®
© 2001 Directed Electronics, Inc. Vista, CA N700T 8-01
Rev. E 1.1
Model 700T
Installation Guide
®
Downloaded from: http://www.guardianalarms.net

2© 2001 Directed Electronics, Inc. Vista, CA
table of contents
What Is Included . . . . . . . . . . . . . . . . . . . . . . 3
Installation Points to Remember. . . . . . . . . . . . 3
Before Beginning the Installation . . . . . . . . . 3
After the Installation. . . . . . . . . . . . . . . . . . 3
Tools Required . . . . . . . . . . . . . . . . . . . . . . . . 4
Deciding on Component Locations. . . . . . . . . . . 4
Siren . . . . . . . . . . . . . . . . . . . . . . . . . . . . 4
Control Module. . . . . . . . . . . . . . . . . . . . . . 5
Valet/Program Switch . . . . . . . . . . . . . . . . . 5
Status LED. . . . . . . . . . . . . . . . . . . . . . . . . 6
Optional Starter Kill Relay . . . . . . . . . . . . . . 6
Finding the Wires You Need . . . . . . . . . . . . . . . 7
Obtaining Constant 12V . . . . . . . . . . . . . . . . 7
Finding the 12V Switched Ignition Wire. . . . . . 7
Finding a (+) Parking Light Wire . . . . . . . . . . 8
Finding the Door Pinswitch Circuit . . . . . . . . . 9
Finding the Starter Wire . . . . . . . . . . . . . . . . 9
Making Your Connections . . . . . . . . . . . . . . . . 10
Solderless Butt Connections . . . . . . . . . . . . 10
Solder Connections . . . . . . . . . . . . . . . . . . 11
Primary Harness (H1) Wire Connection Guide . . 12
Auxiliary Harness (H2) Wire Connection Guide . . 17
Connecting Door Lock Inputs to Vehicles with
Driver’s Door Unlock from Factory Remote . . . 18
Connecting Door Lock Inputs in Vehicles with
Driver’s Door Unlock and External Relays . . . . 19
Connecting Door Lock Inputs in Vehicles
without Driver’s Priority Door Unlock. . . . . . . 19
Door Lock Learn Routine . . . . . . . . . . . . . . . . 20
Plug-In Harnesses . . . . . . . . . . . . . . . . . . . . . 21
Super-Bright LED, 2-Pin White Plug. . . . . . . . 21
Valet/Program Switch, 2-Pin Blue Plug . . . . . 21
On-Board Stinger DoubleGuard Shock Sensor . . . 21
Internal Programming Jumper. . . . . . . . . . . . . 22
Light Flash Jumper . . . . . . . . . . . . . . . . . . 22
System Features Learn Routine . . . . . . . . . . . . 23
System Features Menu . . . . . . . . . . . . . . . . . . 24
Table of Zones . . . . . . . . . . . . . . . . . . . . . . . 26
Rapid Resume Logic . . . . . . . . . . . . . . . . . . . 26
Troubleshooting . . . . . . . . . . . . . . . . . . . . . . 26
Wiring Quick Reference Guide. . . . . . . . . . . . . 28
Bitwriter™, Code Hopping™, DEI®, Doubleguard®, ESP™, FailSafe®, Ghost Switch™, Learn
Routine™, Nite-Lite®, Nuisance Prevention Circuitry®, NPC®, Revenger®, Silent Mode™, Soft Chirp®,
Stinger®, Valet®, Vehicle Recovery System®, VRS®, and Warn Away® are all Trademarks or Registered
Trademarks of Directed Electronics, Inc.
Downloaded from: http://www.guardianalarms.net

© 2001 Directed Electronics, Inc. Vista, CA 3
what is included
■One control module with on-board shock sensor
■One plug-in status LED
■One plug-in Valet/program switch
■One 12-pin primary harness (H1)
■One 5-pin auxiliary harness (H2)
■One Revenger Soft-Chirp siren
installation points to remember
■Check with the customer on Status LED location.
■Use seat and fender covers to protect the vehicle.
■Remove the domelight fuse. This prevents accidentally draining the battery.
■Roll down a window to avoid being locked out of the car.
■Do not disconnect the battery if the vehicle has an anti-theft coded radio. If equipped with an air bag, avoid
disconnecting the battery if possible.
■Remove necessary under-dash trim panels to provide access for mounting the system’s components.
IMPORTANT! Please read this entire installation guide before beginning the installation. The instal-
lation of this security system requires interfacing with many of the vehicle’s systems. Many new
vehicles use low-voltage or multiplexed systems which can be damaged by low resistance testing
devices, such as test lights or logic probes. Test all circuits with a high-quality digital multi-meter
before making the connections.
IMPORTANT! Many airbag systems display a diagnostic code through their warning light after they lose
power. Disconnecting the battery requires this code to be erased, which can require a trip to the dealer.
■Test all functions. The “Using Your System” section of the Owner’s Guide is very helpful when testing.
■When testing, don’t forget that this system is equipped with Nuisance Prevention Circuitry (NPC). This cir-
cuitry can bypass both instant trigger zones, making them appear not to work.
■Carefully reassemble the under-dash trim panels.
■Inspect the engine compartment for tools that may have been left behind.
after the installation
before beginning the installation

4© 2001 Directed Electronics, Inc. Vista, CA
tools required
This is a general list of tools required to complete the installation of this security system in most vehicles. Some
vehicles may require additional tools.
deciding on component locations
Some things to remember when mounting the siren:
■Keep it away from heat sources. Radiators, exhaust manifolds, turbochargers, and heat shields are all things
to avoid.
■Mount it where a thief cannot easily disconnect it, whether the hood is open or shut. Both the siren and its
wires should be difficult to find. This usually involves disguising the wire to look like a factory harness.
■We recommend against grounding the siren to its mounting screws. Instead, we recommend running both the
red and black wires into the passenger compartment and grounding to one common point for all devices. Af-
ter all, both wires are the same length and are already bonded together. Whenever possible, conceal your
wires in the factory harnesses or in the same style loom as the factory.
■When possible, put the siren on the same side of the vehicle as the control module, where its wires will reach
the control module’s wires without extending them. Always run the wires through the center of a grommet,
never through bare metal!
■Point the siren down so that water does not collect in it.
siren
■Digital multi-meter
■Wire cutters/strippers
■Solderless terminal crimpers
■Cordless power drill
■Torx driver set
■Nutdriver and/or socket set
■Panel removal tool
■Drill bit set
■Phillips head screwdriver
■Work light

© 2001 Directed Electronics, Inc. Vista, CA 5
■Never put the control module in the engine compartment!
■The first step in hot-wiring a vehicle is removing the driver's side underdash panel to access the starter and ignition
wires. If the control module is placed just behind the driver's side dash it can easily be disconnected.
■When locating the control module, try to find a secure location that will not require you to extend the harness wires
(they are 1.5 meters long). Keep it away from the heater core (or any other heat sources) and any obvious leaks.
■The higher the control module is mounted in the vehicle, the better the transmitter range will be. If you put the control
module under a seat or inside a metal dashboard, range will suffer.
■Some good control module locations: Above the glove box, inside the center console, above the underdash fuse box, above
the radio, etc.
Ensure that the location you pick for the switch has sufficient clearance to the rear. The switch should be well
hidden. It should be placed so passengers or stored items (such as in a glove box or center console) cannot
accidentally hit it. The switch fits in a 9/32-inch hole.
valet/program switch
control module

6© 2001 Directed Electronics, Inc. Vista, CA
IMPORTANT! When the vehicle is delivered, please show the user where the switch is located and
how to disarm the system with it.
Things to remember when positioning the Status LED:
■It should be visible from both sides and the rear of the vehicle, if possible.
■It needs at least 1/2-inch clearance to the rear.
■It is easiest to use a small removable panel, such as a switch blank or a dash bezel. Remove it before drilling
your 9/32-inch hole.
■Use quick-disconnects near the LED wires if the panel is removable. This allows mechanics or other installers
to remove the panel without cutting the wires.
If the optional starter kill relay or its connections are immediately visible upon removal of the underdash panel,
they can easily be bypassed. Always make the relay and its connections difficult to discern from the factory
optional starter kill relay
status LED

© 2001 Directed Electronics, Inc. Vista, CA 7
wiring! Exposed yellow butt connectors do not look like factory parts, and will not fool anyone! For this reason,
routing the starter kill wires away from the steering column is recommended.
finding the wires you need
Now that you have decided where each component will be located, you’re going to find the wires in the car that
the security system will be connected to.
IMPORTANT! Do not use a 12V test light to find these wires! All testing described in this manual
should be performed using a digital multimeter.
We recommend two possible sources for 12V constant: The (+) terminal of the battery, or the constant supply to
the ignition switch. Always install a fuse within 12 inches of this connection.
IMPORTANT! Do not remove the fuse holder on the RED (H1/11) wire. It ensures that the control
module has its own fuse, of the proper value, regardless of how many accessories are added to the
main power feed.
The ignition wire is powered when the key is in the run or start position. This is because the ignition wire powers
the ignition system (spark plugs, coil) as well as the fuel delivery system (fuel pump, fuel injection computer).
Accessory wires, on the other hand, lose power when the key is in the start position to make more current avail-
able to the starter motor.
finding the 12V switched ignition wire
obtaining constant 12V

8© 2001 Directed Electronics, Inc. Vista, CA
How to find (+)12V ignition with your multimeter:
1. Set to DCV or DC voltage (12V or 20V is fine).
2. Attach the (-) probe of the meter to chassis ground.
3. Probe the wire you suspect of being the ignition wire. The steering column harness or ignition switch harness
is an excellent place to find this wire.
4. Turn the ignition key switch to the run position. If your meter reads (+)12V, go to the next step. If it does
not read (+)12V, probe another wire.
5. Now turn the key to the start position. The meter display should stay steady, not dropping by more than a
few tenths of a volt. If it drops close to or all the way to zero, go back to step 3. If it stays steady at (+)12V,
you have found an ignition wire.
The (+) parking light wire is often found near the switch. Many cars have the switch built into the turn signal
lever, and in these cars the parking light wire can be found in the steering column. The same wire is often avail-
able in the kick panel or running board.
How to find a (+) parking light flash wire with your multimeter:
1. Set to DCV or DC voltage (12V or 20V is fine).
2. Attach the (-) probe of the meter to chassis ground.
3. Probe the wire you suspect of being the parking light wire. Usually, the area near the headlight/parking light
switch is an excellent area to start, as is the kick panel.
4. Turn on the parking lights. If your meter shows (+)12V, turn off the parking lights and make sure it goes back
to zero.
5. If it does return to zero, turn the parking lights back on and, using the dash light dimmer control, turn the
brightness of the dash lights up and down. If the meter changes more than a volt when using the dimmer,
look for another wire. If it stays relatively close to (+)12V, you have found your parking light wire.
finding a (+) parking light wire

© 2001 Directed Electronics, Inc. Vista, CA 9
The best places to find the door pinswitch wire are:
■At the pinswitch: When testing at the pinswitch, check the wire to ensure that it “sees” all the doors. Often,
the passenger switch will cover all the doors even if the driver’s switch will not.
■At the domelight: This may not be your best choice if the vehicle has delayed domelight supervision, but it
will work in vehicles with completely diode-isolated pinswitches.
Once you have determined the wire color, the easiest place to connect to the wire is often at the kick panel, at
the windshield pillar, or in the running board. When an easy location is not available, running a wire to the dome-
light itself is often the best solution.
How to find a door pinswitch trigger wire with your multimeter:
1. Set to DCV or DC voltage (12V or 20V is fine).
2. In most cars, fasten the (+) probe of your meter to (+)12V constant.
3. Probe the wire you suspect of being the door trigger wire. If the meter reads (+)12V when any door is opened
and the meter goes to zero with the door closed, you have located a trigger wire.
NOTE: Make sure the wire you use detects all the doors! Some newer vehicles lack standard-type pin-
switches. The domelights in these vehicles are turned on when the door handle is lifted. These usually
have a wire coming out of the door into the kick panel, which will provide a (-) trigger for all doors.
How to find the (+)12V starter wire with your multimeter:
1. Set to DCV or DC voltage (12V or 20V is fine).
2. Attach the (-) probe of the meter to chassis ground.
3. Probe the wire you suspect of being the starter wire. The steering column is an excellent place to find this
wire. Remember you do not need to interrupt the starter at the same point you test it. Hiding your starter
kill relay and connections is always recommended.
finding the starter wire
finding the door pinswitch circuit

10 © 2001 Directed Electronics, Inc. Vista, CA
4. Turn the ignition key switch to the start position. Make sure the car is not in gear! If your meter reads (+)12V,
go to the next step. If it does not, probe a different wire.
5. Cut the wire you suspect of being the starter wire.
6. Attempt to start the car. If the starter engages, reconnect it and go back to step 3. If the starter does not
turn over, you have the right wire.
making your connections
When connecting the security system’s wires to the wires in the vehicle it is important that the connections are
tight and no bare wire is exposed. Shown below are two types of connections that may be used to connect the
wires from the security system into the vehicle’s wiring. Both types of connections are electrically acceptable if
made correctly. Other types of “tap-in” connections, such as T-Taps are not acceptable.
1. Cut the wire and strip back about 1/4-inch of insulation on each end of the wire.
2. Twist one end of the vehicle’s wire with the security module’s wire.
Cut and Strip Vehicle Wire
solderless butt connections

© 2001 Directed Electronics, Inc. Vista, CA 11
3. Insert the twisted pair of wires into one end of the butt connector and crimp securely.
4. Insert the other end of the vehicle’s wire into the other end of the butt connector and crimp securely.
1. Using your wire strippers and razor knife, strip about 1/2-inch of insulation off the wire to be connected to,
without cutting the wire.
2. Twist the security module’s wire around the bare section of the vehicle’s wire.
3. Solder the bare connection thoroughly using rosin core solder.
4. Completely insulate the connection with electrical tape.
Module Wire
Vehicle Wire
Solder
Soldering Iron
Module Wire
Vehicle Wire
Stripped Vehicle Wire
solder connections
Crimp
Module Wire
Vehicle Wire
Vehicle Wire
Crimp

12 © 2001 Directed Electronics, Inc. Vista, CA
primary harness (H1) wire connection guide
This guide describes in detail the connection of each wire. Also included are possible applications of each wire.
This system was designed with the ultimate in flexibility and security in mind. Many of the wires have more than
one possible function. Please read carefully to ensure a thorough understanding of this unit.
______
______
______
______
______
______
______
______
______
______
______
______
This wire supplies a (-) ground as long as the system is armed. This output ceases as soon as the system is dis-
armed. This wire controls operation of the optional starter kill relay and can be used to control other optional
accessories.
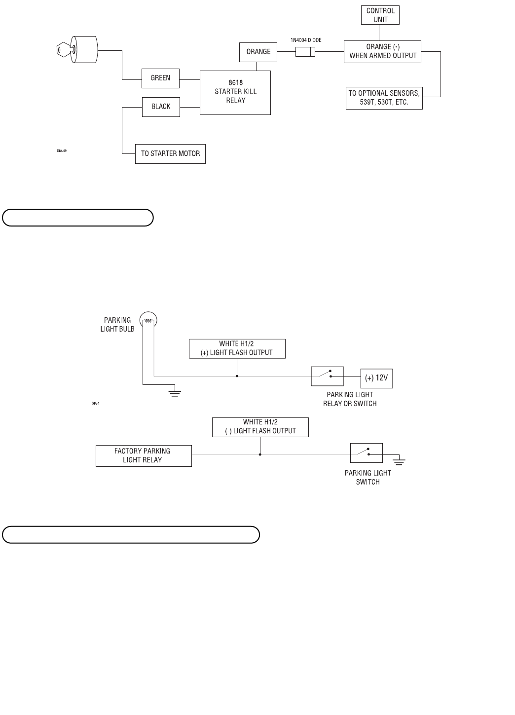
NOTE: If connecting the orange wire to control another module, such as a 529T or 530T window
controller, a 1 amp diode (type 1N4004) will be required. Insert the diode as shown in the follow-
ing diagram.
IMPORTANT! Never interrupt any wire other than the starter wire.
H1/1 ORANGE (-) ground-when-armed output
RED/WHITE (-) 200 mA CHANNEL 2 OR DELAYED ACCESSORY OUTPUT
RED (+) CONSTANT POWER INPUT
BROWN (+) SIREN OUTPUT
YELLOW (+) SWITCHED IGNITION INPUT, ZONE 5
BLACK (-) CHASSIS GROUND INPUT
VIOLET (+) DOOR TRIGGER INPUT, ZONE 3
BLUE (-) INSTANT TRIGGER INPUT, ZONE 1
GREEN (-) DOOR TRIGGER INPUT, ZONE 3
BLACK/WHITE (-) 200 mA DOMELIGHT SUPERVISION OUTPUT
WHITE/BLUE (+) TRUNK RELEASE INPUT, SENSOR BYPASS
WHITE (+)/(-) SELECTABLE LIGHT FLASH OUTPUT
ORANGE (-) 500 mA ARMED OUTPUT
H1/1
H1/2
H1/3
H1/4
H1/5
H1/6
H1/7
H1/8
H1/9
H1/10
H1/11
H1/12

© 2001 Directed Electronics, Inc. Vista, CA 13
As shipped, this wire should be connected to the (+) parking light wire. If the light flash polarity jumper inside
the unit is moved to the opposite position (see the Internal Jumpers section of this guide), this wire supplies a
(-) 200 mA output. This is suitable for driving (-) parking light wires.
This input is used to bypass sensor inputs when the trunk is opened using the factory transmitter. Connect this
wire to the (+) trunk release output of the factory keyless entry system or trunk release relay. When the system
receives a (+) input on this wire, zones 2 and 4 are bypassed for three seconds. If during that three seconds,
ground is applied to the H1/6 BLUE wire zones 2 and 4 will remain bypassed until the ground input is removed.
This means that when the trunk is opened with the factory transmitter the only triggers that remains active while
the trunk is open are the doors. Three seconds after the trunk is closed the bypassed zones will become active
again.
H1/3 WHITE/BLUE (+) trunk release/sensor shunt input
H1/2 WHITE light flash output

14 © 2001 Directed Electronics, Inc. Vista, CA
Connect this wire to the optional domelight supervision relay.
IMPORTANT! This output is only intended to drive a relay. It cannot be connected directly to the
domelight circuit, as the output cannot support the current draw of one or more bulbs.
Most vehicles use negative door trigger circuits. Connect the green wire to a wire which shows ground when any
door is opened. In vehicles with factory delays on the domelight circuit, there is usually a wire that is unaffected
by the delay circuitry.
This input will respond to a negative input with an instant trigger. It is ideal for hood and trunk pins and will
report on zone one.
H1/6 BLUE (-) instant trigger
H1/5 GREEN (-) door trigger input
H1/4 BLACK/WHITE 200 mA (-) domelight-supervision output

© 2001 Directed Electronics, Inc. Vista, CA 15
This wire is used in vehicles that have a positive (+) switched dome light circuit. Connect the violet wire to a
wire that shows (+)12V when any door is opened, and ground when the door is closed.
Connect this wire to bare metal, preferably with a factory bolt rather than your own screw. Screws tend to either
strip or loosen with time. All components, including the siren should be grounded to the same point in the vehicle
if possible.
Connect this wire to the (+)12V ignition wire. This wire must show (+)12V with the key in Run position and during
cranking. Take care to insure that this wire cannot be shorted to the vehicle chassis at any point.
H1/9 YELLOW (+) ignition input
H1/8 BLACK (-) chassis ground connection
H1/7 VIOLET (+) door trigger input

16 © 2001 Directed Electronics, Inc. Vista, CA
Connect this to the red wire of the siren. Connect the black wire of the siren to (-) chassis ground, preferably at
the same point you connect the control module’s black ground wire.
Before connecting this wire, remove the supplied fuse. Connect to the battery positive terminal or the constant
12V supply to the ignition switch.
NOTE: Always use a fuse within 12 inches of the point you obtain (+)12V. Do not use the 15A fuse
in the harness for this purpose. This fuse protects the module itself.
If programmed for an auxiliary output, this wire will provide a (-) pulse when the lock button on the factory
transmitter is pressed twice within three seconds. This output can be used to control optional accessories. If pro-
grammed for delayed accessory output, this wire will provide (-) ground when the ignition is turned off and will
continue to output (-) ground until a door is opened then closed. This can be used to energize the accessory
circuit in the vehicle to keep the radio and other accessories on after the ignition is turned off. For delayed
accessory output, Feature 7 must be programmed to the one-chirp setting. (See System Features Menu section.)
IMPORTANT! Never use this wire to drive anything but a relay or a low-current input! This
transistorized output can only supply (-) 200 mA, and connecting directly to a solenoid, motor, or
other high-current device will cause the module to fail.
H1/12 RED/WHITE (-) 200 mA auxiliary channel/delayed accessory output
H1/11 RED (+)12V constant power input
H1/10 BROWN (+) siren output

© 2001 Directed Electronics, Inc. Vista, CA 17
auxiliary harness (H2) wire connection guide
This wire supplies a (-) 200 mA output that can be used to honk the vehicle’s horn. It provides a pulsed output
when the security system is in the triggered sequence or in panic mode. In most vehicles with (-) horn circuits
this wire can control the vehicle’s horn without adding a relay. If the vehicle has a (+) horn circuit, an optional
relay must be used to interface with the vehicle’s horn circuit.
IMPORTANT! Never use this wire to drive anything but a relay or a low-current input! This
transistorized output can only supply (-) 200 mA, and connecting directly to a solenoid, motor, or
other high-current device will cause the module to fail.
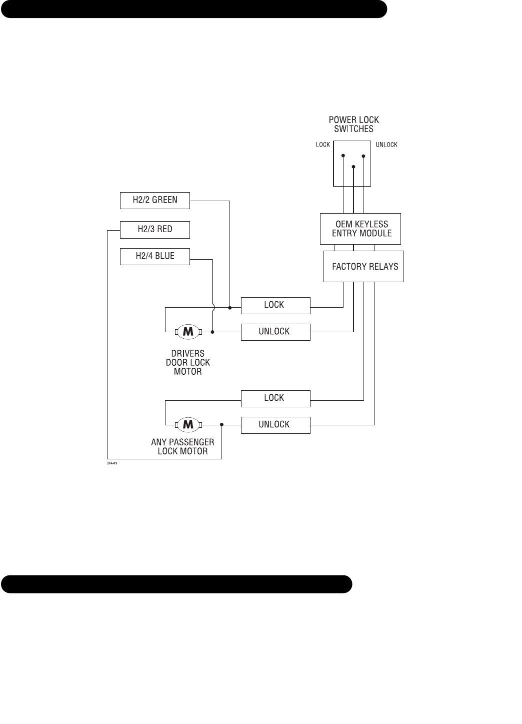
Connect this wire to a wire that changes polarity when the doors are locked using the factory keyless entry trans-
mitter. This wire can accept a positive (+) or negative (-) input. The vehicle’s power door lock motor wire is ideal.
This wire is used to prevent the interior door lock switches from disarming the system. To determine the best
location to interface this wire, first test the operation of the remote keyless entry system. When unlocking the
doors with the factory remote transmitter, does the driver’s door unlock first? Most vehicles operate this way. If
this is the case connect the RED wire to the passenger unlock motor wire. When testing this wire be sure that it
shows (+) 12V when the unlock button on the factory transmitter is pressed twice. If the factory keyless entry
system unlocks all of the doors at the same time, connect this wire to the unlock wire coming from the lock
switch.
Connect this wire to a wire that changes polarity when the doors are unlocked using the factory keyless entry
transmitter. If the factory transmitter unlocks the driver’s door first, the BLUE wire must be connected to the
wire that changes polarity when the driver’s door is unlocked by itself. In this case, find the driver’s door unlock
motor wire. In most vehicles this wire can be found in the driver’s kick panel.
This wire provides a (-) 200 mA pulse when the system passively arms. If passive arming is not enabled this wire
H2/5 WHITE (-) 200 mA passive lock output
H2/4 BLUE disarm input
H2/3 RED disarm defeat input
H2/2 GREEN arm input
H2/1 BROWN (-) horn honk output

18 © 2001 Directed Electronics, Inc. Vista, CA
has no function. If the customer wants the system to automatically lock the doors when the system passively
arms, connect this wire to the lock circuit in the vehicle. An optional relay may be required.
IMPORTANT! Never use this wire to drive anything but a relay or a low-current input! This
transistorized output can only supply (-) 200 mA, and connecting directly to a solenoid, motor, or
other high-current device will cause the module to fail.
Commonly used motor wire colors:
There are three main types of keyless entry systems. Systems that unlock the driver’s door first and have inter-
nal relays, systems that unlock the driver’s door first but have external relays, and systems without driver’s
priority door unlock.
connecting door lock inputs in vehicles with driver’s door unlock from factory remote
Lock Driver’s Unlock Passenger Unlock
Ford Pink/Black Red/Orange Pink/Orange
General Motors Gray Tan or Gray/Black Tan
Chrysler Orange/Black Pink/Black Pink/Black

© 2001 Directed Electronics, Inc. Vista, CA 19
This system is used in many four-door GM sedans. To test for this type of system, probe the unlock wire from the
interior switch (black or white). Unlock the driver’s door, by itself, using the factory remote. If the switch wire
shows (+) 12V, then use the following diagram:
NOTE: It is often easy to access the passenger unlock wire going to the rear door motor on the
driver’s side.
This type of keyless entry system is common in import vehicles as well as many Jeep vehicles. When unlocking
the doors with the transmitter all doors unlock at the same time. The following diagram shows how to install the
system and prevent disarming from the interior lock switch.
connecting door lock inputs in vehicles without driver’s priority door unlock
connecting door lock inputs in vehicles with driver’s door unlock and external relays

20 © 2001 Directed Electronics, Inc. Vista, CA
NOTE: Failure to insert the diodes at the correct point will allow the system to be disarmed by one
of the power door lock switches inside the vehicle. The best place to insert the diode is at the
keyless entry module itself or at the relays.
door lock learn routine
Before the unit will respond to the factory remote keyless system, it must learn the polarity of the door lock
wires. To learn the lock polarity:
1. Open the vehicle door.
2. Turn the ignition to the “on” position.

© 2001 Directed Electronics, Inc. Vista, CA 21
3. Press and HOLD the Valet/program for three seconds.
4. The LED will flash once to confirm the lock polarity was learned.
plug-in harnesses
The super-bright LED operates at 2VDC. Make sure the LED wires are not shorted to ground as the LED will be
damaged. The LED fits into a 9/32-inch mounting hole. Be sure to check for clearance prior to drilling the mount-
ing hole.
The Valet/program switch should be accessible from the driver’s seat. It plugs into the blue port on the side of
the control module. Since the system features Valet by remote, the switch can be well hidden. Consider how the
switch will be used before choosing a mounting location. Check for rear clearance before drilling a 9/32-inch hole
and mounting the switch. The GRAY wire in the two-pin plug may also be used as a (+) ghost switch input and
can be connected to any (+) switch in the vehicle. (See the Feature Menu section of this guide.)
NOTE: Please note for the customer the location of the Valet/program switch in the space provided
in the Owner’s Guide.
on-board stinger doubleguard shock sensor
There is a dual-stage shock sensor inside the control unit. Adjustments are made via the rotary control as indi-
cated in the following diagram. Since the shock sensor does not work well when mounted firmly to metal, we
recommend against screwing down the control module. The full trigger of the on-board shock sensor reports zone 2.
See the Table of Zones section of this guide.
NOTE: When adjusting the sensor, it must be in the same mounting location that it will be after
the installation is completed. Adjusting the sensor and then relocating the module requires
readjustment.
valet/program switch, 2-pin blue plug
super-bright LED, 2-pin white plug

22 © 2001 Directed Electronics, Inc. Vista, CA
internal programming jumper
This jumper is used to determine the light flash output. In the (+) position, the on-board relay is enabled and
the unit will output (+)12V on the WHITE wire, H1/2. In the (-) position, the on-board relay is disabled. The
WHITE wire, H1/2, will supply a (-) 200 mA output suitable for driving factory parking light relays. To access the
jumper, remove the sliding door from on top of the control module.
light flash jumper

© 2001 Directed Electronics, Inc. Vista, CA 23
system features learn routine
The System Features Learn Routine dictates how the unit operates. It is possible to access and change any of the
feature settings using the Valet/program switch.
To enter the System Features Learn Routine:
1. Open a door: The GREEN wire, H1/5, or the VIOLET, H1/7 must be connected.
2. Turn the ignition on, then off: The YELLOW wire, H1/9 must be connected.
3. Select a feature: Press and release the Valet/program switch the number of times corre-
sponding to the feature you wish to change. (See the Feature Menu in the following
section.) For example, to access the third feature, press and release the Valet/program
switch three times. Then press the Valet/program switch once more and HOLD it. The siren
will chirp the number of times corresponding to the feature you have accessed.
4. Program the feature: While HOLDING the Valet/program switch, you can toggle the feature
on and off using your factory remote transmitter. Pressing the button that locks the doors
will select the one chirp or default setting. Pressing the button that unlocks the doors, will
select the two chirp setting. NOTE: The Valet pulse count feature (9) has five possible set-
tings. Pressing the transmitter unlock button will toggle through all the two-chirp settings.
5. Release the Valet/program switch.
Once the feature is programmed:
■Other features can be programmed.
■The Learn Routine can be exited if programming is complete.
To access another feature:
1. Press and release the Valet/program switch the number of times necessary to advance from the feature you
just programmed to the next one you want to program.

24 © 2001 Directed Electronics, Inc. Vista, CA
2. Then press the Valet/program switch once more and HOLD it. For example, if you just programmed the second
feature and you would like to program the seventh feature in the menu, you would press and release the
Valet/program switch five times. Then press it once more and HOLD it. The siren would chirp seven times to
confirm access to the seventh feature.
The learn routine will be exited if any of the following occur:
■Close the open door.
■Turn the ignition on.
■No activity for longer than 15 seconds.
■Press the Valet/program switch too many times.
system features menu
1 ACTIVE/PASSIVE ARMING: When active arming is selected, the system will only arm when the transmitter is
used. When set to passive arming, the system will arm automatically 30 seconds after the last door is closed. To
alert the consumer of passive arming, the siren will chirp and the parking lights will flash 30 seconds after the
door is closed.
2 AUDIBLE ARM/DISARM CONFIRMATION ON/OFF: This feature controls the chirps that confirm the arming
and disarming of the system. In the ON setting (default) the siren will provide audible confirmation when arming
and disarming the system. If programmed to the OFF position no siren chirps will be heard when arming or
disarming.
ONE CHIRP - PRESS TWO CHIRPS - PRESS
FEATURE LOCK BUTTON UNLOCK BUTTON
1 - Arming Active Passive
2 - Audible Arm/Disarm Confirmation ON OFF
3 - Siren Duration 30 Seconds 60 Seconds
4 - Door Trigger Instant Delayed
5 - Door Trigger Error Chirp ON OFF
6 - Sensor Shunt Zones 2 and 4 All zones
7 - Pressing Lock Button Twice Within 3 Seconds Activates Panic Activates auxiliary output
8 - No feature
9 - Valet/Program Switch Pulse Count 1 pulse 2 to 5 pulses
Default settings are indicated in bold text.

© 2001 Directed Electronics, Inc. Vista, CA 25
3 SIREN DURATION 30/60 SECONDS: In the default setting, the full triggered sequence will continue when trig-
gered for 30 seconds. This can be changed to 60 seconds in the system features learn routine.
4 DOOR TRIGGER INSTANT/DELAYED: In the instant (default) setting, if a door is opened while the security
system is armed the system will trigger immediately. In the delayed setting there is a 15 second delay before the
doors will trigger the system. This gives the user 15 seconds to disarm the system after a door is opened without
the factory transmitter.
5 DOOR TRIGGER ERROR CHIRP ON/OFF: With the door trigger error chirp programmed off, the system will not
report an invalid zone on arming when the door trigger wire is active. This eliminates the extra chirps that occur
when interfacing with vehicles that have exceptionally long dome light delay circuits.
6 SENSOR SHUNT ZONES 2 AND 4/ALL ZONES: In the default setting, all sensors with the exception of the door
zone will be bypassed when a trigger is grounded three seconds after a (+) pulse on the WHITE/BLUE (trunk is
opened). If programmed to the all zones setting, all zones including the doors will be bypassed when the trunk
is opened with the factory transmitter.
7 PANIC/AUXILIARY OUTPUT: In the default setting, pressing the transmitter lock button twice within three
seconds will trigger the panic mode, and the H1/12 wire will be set to delayed accessory output. If programmed
to the auxiliary output setting, pressing the lock button twice within three seconds will send a (-) pulse on the
RED/WHITE auxiliary output wire.
8 NO FUNCTION
9 VALET/PROGRAM SWITCH PULSE COUNT 1-5 PRESSES: The system can be programmed to count the number
presses of the Valet/program switch before disarming the security system. The factory default setting is one pulse.
The unit can be set for two to five pulses using the transmitter unlock button to select the setting.
NOTE: Ghost Switch option: For added security, the GRAY wire on the two-pin Valet/program switch
can be connected to any switch in the vehicle that provides a positive (+) momentary pulse.

26 © 2001 Directed Electronics, Inc. Vista, CA
table of zones
When using the diagnostic functions, use the Table of Zones to determine which input has triggered the system.
It is also helpful in deciding which input to use when connecting optional sensors and switches.
rapid resume logic
This DEI system will store its current state to non-volatile memory. If power is lost and then reconnected the
system will recall the stored state from memory. This means if the unit is in Valet mode and the battery is dis-
connected for any reason, such as servicing the car, when the battery is reconnected the unit will still be in Valet
mode. This applies to all states of the system including arm, disarm, and Valet mode.
troubleshooting
■Shock sensor does not trigger the alarm.
Has Nuisance Prevention Circuitry (NPC) been triggered? If so, you will hear five chirps when disarming. To check
this, turn the ignition key on and off to clear NPC memory, and then retest the shock sensor. For a detailed
description of NPC, refer to the owner’s guide.
ZONE NO. TRIGGER TYPE INPUT DESCRIPTION
1 Instant H1/6 BLUE wire. Connect to optional hood/trunk pins.
2 Multiplexed Heavy impact detected by the on-board shock sensor.
3 Two-stage, progresses from Door switch circuit. H1/5 GREEN or H1/7 VIOLET.
warning to full alarm
4 Multiplexed Optional sensor. BLUE and GREEN wire on the 4-pin sensor
plug.
5 Two-stage (similar to doors) Ignition input. H1/9 YELLOW.
NOTE: The Warn Away response does not report on the LED.

© 2001 Directed Electronics, Inc. Vista, CA 27
■Door input does not immediately trigger full alarm. Instead, first I hear chirps for three seconds.
That’s how the progressive two-stage door input works! This is a feature of this system. This is an instant trigger,
so even if the door is instantly closed, the progression from chirps to constant siren will continue.
■Closing the door triggers the system, but opening the door does not.
Have you correctly identified the type of door switch system? This often happens when the wrong door input has
been used.
■The system will not passively arm until it is remotely armed and then disarmed.
Are the door inputs connected? Is a blue wire connected to the door trigger wire in the vehicle? Either the green
H1/5 or the violet H1/7 should be used instead.
■Door input does not respond with the progressive trigger, but with immediate full alarm.
Which zone does the LED indicate? If the LED indicates that the impact sensor caused the trigger, the sensor may
be detecting the door opening. Reducing the sensitivity or relocating the control module can often solve this
problem.
■The Valet/program switch does not work.
Is it plugged into the correct socket? Check the System Features Learn Routine for the programmed Valet/program
switch pulse count.
■Status LED does not work.
Make sure that it is plugged in. (See the Plug-In Harnesses section of this guide.) Is the LED plugged into the
correct socket?

28 © 2001 Directed Electronics, Inc. Vista, CA
wiring quick reference guide