Hoshizaki 71357 User Manual To The Fa8f1830 3d7a 4855 9077 856a300898fe
User Manual: Hoshizaki 71357 to the manual
Open the PDF directly: View PDF
.
Page Count: 14

Hoshizaki
“A Superior Degree
of Reliability”
www.hoshizaki.com
Models
KMD-460MAH, MWH
KMD-530MAH, MWH, MRH
Modular Crescent Cuber
Hoshizaki America, Inc.
Number: 71357
Issued: 11-19-2014
PARTS LIST
2
CONTENTS
Auxiliary Codes ...................................................................................................................... 3
Note About Ordering Parts .................................................................................................... 3
A. Main Assembly & Refrigeration Circuit .............................................................................. 4
KMD-460MAH, KMD-530MAH .......................................................................................... 4
KMD-460MWH, KMD-530MWH ........................................................................................ 6
KMD-530MRH....................................................................................................................8
B. Water Circuit .................................................................................................................... 10
C. Control Box Assembly ..................................................................................................... 12
D. Accessories & Labels ...................................................................................................... 14
3
Auxiliary Codes
KMD-460MAH D-0 November 2014
KMD-460MWH E-0 March 2015
KMD-530MAH D-0 October 2014
KMD-530MWH D-0 December 2014
KMD-530MRH D-0 October 2014
Auxiliary Code Breakdown
The auxiliary code is the rst two characters in the serial number. The rst character
indicates the year. Years progress or regress in alphabetical order. The series runs from
"A" through "V" and the letters "I" and "O" are skipped. The second character indicates
signicant part changes within a year. Base is "0" and this number advances for each
change.
Note About Ordering Parts
Most assemblies cannot be ordered as complete units; parts in the assemblies generally
must be ordered separately.

4
A. Main Assembly & Refrigeration Circuit
KMD-460MAH, KMD-530MAH
D-0, E-0
1
2
3
4 5
6
8
9
11a
11
12
13
14
18 19
20
21
22 23
24
25
26
10 10a
15 16
17
77a

5
Title: A. Main Assembly & Refrigeration Circuit Model: KMD-460MAH, KMD-530MAH
Index
No. Description
Material or
Model Number Part Number
Required Number
D-0
Main Assembly
1 Front Panel 3A5196G01 1
2 Top Panel 3A4373G01 1
3 Right Side Panel 2A4137G01 1
4 Louver 1A1329-01 1
5 Air Filter 2A4128G01 2
6Front Insulation A 3A5570G01 1
7 Front Insulation B 3A4386G01 1
7a Thumbscrew 415949G12 1
8 Top Insulation 3A4394G01 1
9 Control Box Cover 3A8289-01 1
10 Bin Control Bracket 3A8283-01 1
10a Thumbscrew 415949G10 2
11 Bin Control 2A4393G01 1
11a Thumbscrew 415949G10 2
Refrigeration Circuit
12 Compressor KMD-460MAH 4A4479-01 1
KMD-530MAH 4A4376-01 1
13 Condenser 1A1363-01 1
14 Evaporator KMD-460MAH 2A4144G01 1
KMD-530MAH 2A7247G01 1
15 Thermostatic Expansion Valve 4A1414-01 1
16 Thermostatic Expansion Valve
Cover
3A0944-01 1
17 Thermostatic Expansion Valve
Bulb Holder
3A0107-01 1
18 Hot Gas Valve Body 4A3978-01 1
19 Valve Coil 4A3277-01 1
20 Strainer 441569-02 1
21 High-Pressure Switch 463180-04 1
22 Thermistor 429006-03 1
23 Thermistor Holder 427430-01 1
24 Fan Motor (includes blade) P02596-01 1
25 Drier 4A1113-01 1
26 Heat Exchanger KMD-460MAH 2A5259G01 1
KMD-530MAH 1A3477G01 1

6
A. Main Assembly & Refrigeration Circuit
KMD-460MWH, KMD-530MWH
D-0, E-0
1
2
3
4
6
7
88a
99a
10
11
12 13
14
18 19
20
21
22 23
24
25
15 16
17
55a

7
Title: A. Main Assembly & Refrigeration Circuit Model: KMD-460MWH, KMD-530MWH
Index
No. Description
Material or
Model Number Part Number
Required Number
D-0
E-0
Main Assembly
1 Front Panel 3A5196G01 1
2 Top Panel 3A4373G01 1
3 Right Side Panel 2A4173G01 1
4Front Insulation A 3A5570G01 1
5 Front Insulation B 4A4283-01 1
5a Thumbscrew 415949G12 1
6 Top Insulation 3A4394G01 1
7 Control Box Cover 3A8289-01 1
8 Bin Control Bracket 3A8283-01 1
8a Thumbscrew 415949-10 2
9 Bin Control 2A4393G01 1
9a Thumbscrew 415949-10 2
Refrigeration Circuit
10 Compressor KMD-460MWH 4A4479-01 1
KMD-530MWH 4A4376-01 1
11 Condenser 3A8514-01 1
12 Water Regulating Valve 4A0911-06 1
13 Male Connector 4A1087-01 1
14 Evaporator KMD-460MWH 2A4144G01 1
KMD-530MWH 2A7247G01 1
15 Thermostatic Expansion Valve 4A1414-01 1
16 Thermostatic Expansion Valve
Cover
3A0944-01 1
17 Thermostatic Expansion Valve
Bulb Holder
3A0107-01 1
18 Hot Gas Valve Body 4A3978-01 1
19 Valve Coil 4A3277-01 1
20 Strainer 441569-02 1
21 High-Pressure Switch 463180-05 1
22 Thermistor 429006-03 1
23 Thermistor Holder 427430-01 1
24 Drier 4A1113-01 1
25 Heat Exchanger KMD-460MWH 2A5259G01 1
KMD-530MWH 1A3477G01 1

8
A. Main Assembly & Refrigeration Circuit
KMD-530MRH
D-0
1
2
3
4
6
8
99a
11
12
13
14
20
19
21
25
26
27
17 15 16
10 10a
20
18
22
23 24
28
7
55a

9
Title: A. Main Assembly & Refrigeration Circuit Model: KMD-530MRH
Index
No. Description
Material or
Model Number Part Number
Required Number
D-0
Main Assembly
1 Front Panel 3A5196G01 1
2 Top Panel 3A4373G01 1
3 Right Side Panel 2A4173G01 1
4Front Insulation A 3A5570G01 1
5 Front Insulation B 3A4386G01 1
5a Thumbscrew 415949G12 1
6 Top Insulation 3A4394G01 1
7 Control Box Cover 3A8289-01 1
8 Junction Box Cover 433410-01 1
9 Bin Control Bracket 3A8283-01 1
9a Thumbscrew 415949-10 2
10 Bin Control 2A4393G01 1
10a Thumbscrew 415949-10 2
Refrigeration Circuit
11 Compressor 4A4376-01 1
12 Receiver 437596-01 1
13 Crankcase Heater 4A5091-01 1
14 Evaporator 2A7247G01 1
15 Thermostatic Expansion Valve 4A1414-01 1
16 Thermostatic Expansion Valve
Cover
3A0944-01 1
17 Thermostatic Expansion Valve
Bulb Holder
3A0107-01 1
18 Hot Gas Valve Body 4A3978-01 1
19 Liquid Line Valve Body 4A3276-01 1
20 Valve Coil 4A3277-01 2
21 Strainer 441569-02 1
22 High-Pressure Switch 463180-04 1
23 Thermistor 429006-03 1
24 Thermistor Holder 427430-01 1
25 Drier 4A2663-01 1
26 Discharge Line Coupling 434072-01 1
27 Liquid Line Coupling 426554-01 1
28 Heat Exchanger 1A3477G01 1

10
B. Water Circuit
KMD-460M_H, KMD-530M_H
D-0, E-0
11a
22a
4
5
6
7
8
9
10
11
13
12 12a
14
15 15a
21
17
18
19
20
3
22
23
24
25
26
16

11
Title: B. Water Circuit Model: KMD-460M_H, KMD-530M_H
Index
No. Description
Material or
Model Number Part Number
Required Number
D-0
E-0
1 Pump Motor 4A4259-01 1
1a Thumbscrew 415949G12 1
2 Pump Motor Bracket 4A4251G01 1
2a Thumbscrew 415949G12 2
3 Pump Hose 4A5685-01 1
4 Water Supply Pipe 4A4250G01 1
5 Rubber Gasket 413854-03 1
6Water Supply Tube 2A4132-01 1
7Inlet Water Valve KMD-460MAH
KMD-460MWH
3U0111-03 1
KMD-530MAH
KMD-530MRH
4A5251-07 1
KMD-530MWH 4A5251-03 1
8Water Valve Hose 3A4366-01 1
9Spray Tube 2A4133-01 1
10 Plug 4A0176-01 3
11 Spray Guide 2A4282-04 3
12 Float Switch 4A3624-01 1
12a T2 Screw 7P32-0412 2
13 Evaporator Pipe 4A3765-02 1
14 Splash Curtain KMD-460MAH
KMD-460MWH
3A4387G01 2
KMD-530MAH
KMD-530MRH
KMD-530MWH
2A7452G01 2
15 Float Switch Bracket 327757-01 1
15a T2 Screw 4x12 7P32-0412 1
16 Vinyl Hose 40 mm 7716-1216 1
17 Wash Valve KMD-460MAH
KMD-460MWH
4A5745-01 1
KMD-530MAH
KMD-530MWH
KMD-530MRH
4A5530-01 1
18 Drain Valve KMD-460MAH
KMD-460MWH
4A5745-03 1
KMD-530MAH
KMD-530MWH
KMD-530MRH
4A5530-03 1
19 Drain Hose 4A5688-01 1
20 Cube Guide 1A1336-01 1
21 Bypass Hose 4A5687-01 1
22 Drain Plug 309246-01 1
23 O-Ring 7611-P015 1
24 Tank 3A8316G01 1
25 Tank Separator 4A4239-01 1
26 Tank Drain Hose 4A5684-01 1
Hose Clamp
Hose Clamp 18 mm, SS 427443-05 2
Hose Clamp 25 mm, SS 427443-03 4

12
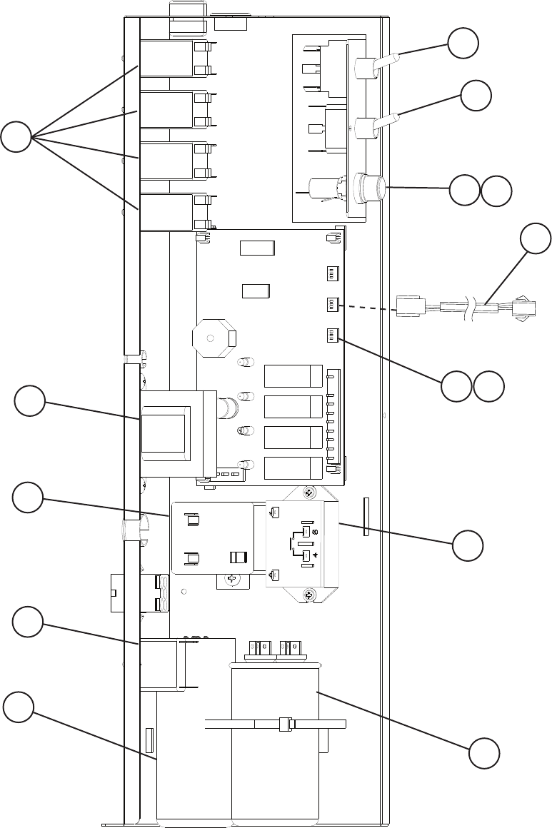
C. Control Box Assembly
KMD-460M_H, KMD-530M_H
D-0, E-0
1
2
5
3
6
4
10 11
9
8
12
KMD-530MRH
7 7a
13

13
Title: C. Control Box Assembly Model: KMD-460M_H, KMD-530M_H
Index
No. Description
Material or
Model Number Part Number
Required Number
D-0
E-0
1 Start Capacitor 243-292MFD,
165VAC
3A0076-20 1
2 Run Capacitor 35MFD,
440VAC
3A2005-12 1
3 Start Relay 4A1107-11 1
4 Compressor Relay 4A3140-01 1
5 Pump Motor Capacitor 2.5MFD,
250VAC
4A2128-05 1
6Control Transformer 3A0172-01 1
7 "G" Control Board 2A3792-01 1
7a Control Board Support 4A0336-03 4
8 Toggle Switch (Control) 443119-01 1
9 Toggle Switch (Service) 4A0985-01 1
10 Fuse Holder 4A5443-01 1
11 Fuse AGC-10,
250VAC
4A0893-07 1
12 Relay (X10, X11, X12, X13) KMD-460MAH
KMD-460MWH
KMD-530MAH
KMD-530MWH
406132-07 3
KMD-530MRH 4
13 Mechanical Bin Control Wire
Harness
4A2200G04 1

14
D. Accessories & Labels
KMD-460_H, KMD-530M_H
D-0, E-0
Title: D. Accessories & Labels Model: KMD-460M_H, KMD-530M_H
Index
No. Description
Material or
Model Number Part Number
Required Number
D-0
E-0
1 Hoshizaki Emblem Label 4A0560-01 1
2 Penguin Label 456246-01 1
3 Universal Brace 4A0363-01 2
3a Hex Bolt 5x12 7B02-0512 2
1
2