Hp Dx7300 Users Manual 433473 001_intro_
Hp-Compaq-Dx7300-Slim-Tower-Pc-Service-And-Maintain-143525 hp-compaq-dx7300-slim-tower-pc-service-and-maintain-143525
Hp-Compaq-Dx7300-Microtower-Pc-Service-And-Maintain-143517 hp-compaq-dx7300-microtower-pc-service-and-maintain-143517
HP Compaq dx7300 and dc7700 Business PC Technical Reference Guide, 1st Edition c00771619
Hewlett-Packard Personal Computer DC7700P c00771619
dx7300 to the manual 6ced4af2-b87a-44df-b69c-4ba138b3cfce
2015-02-09
: Hp Hp-Dx7300-Users-Manual-547782 hp-dx7300-users-manual-547782 hp pdf
Open the PDF directly: View PDF
.
Page Count: 196 [warning: Documents this large are best viewed by clicking the View PDF Link!]
- Title
- Contents
- Chap_1_Introduction_final_review.pdf
- Introduction
- 1.1 About this Guide
- 1.1.1 Online Viewing
- 1.1.2 Hardcopy
- 1.2 Additional Information Sources
- 1.3 Model Numbering Convention
- 1.4 Serial Number
- 1.5 Notational Conventions
- 1.5.1 Values
- 1.5.2 Ranges
- 1.5.3 Register Notation and Usage
- 1.5.4 Bit Notation and Byte Values
- 1.6 Common Acronyms and Abbreviations
- Chap_2_System_Overview_final.pdf
- System Overview
- 2.1 Introduction
- 2.2 Features
- 2.3 Mechanical Design
- 2.3.1 Cabinet Layouts
- 2.3.2 Chassis Layouts
- 2.3.3 Board Layouts
- 2.4 System Architecture
- 2.4.1 Intel Processor Support
- 2.4.2 Chipset
- 2.4.3 Support Components
- 2.4.4 System Memory
- 2.4.5 Mass Storage
- 2.4.6 Serial and Parallel Interfaces
- 2.4.7 Universal Serial Bus Interface
- 2.4.8 Network Interface Controller
- 2.4.9 Graphics Subsystem
- 2.4.10 Audio Subsystem
- 2.5 Specifications
- Chap_3_Processor_final_review.pdf
- Chap_4_System_Support_final_review.pdf
- System Support
- 4.1 Introduction
- 4.2 PCI Bus Overview
- 4.2.1 PCI 2.3 Bus Operation
- 4.2.2 PCI Express Bus Operation
- 4.2.3 Option ROM Mapping
- 4.2.4 PCI Interrupts
- 4.2.5 PCI Power Management Support
- 4.2.6 PCI Connectors
- 4.3 System Resources
- 4.3.1 Interrupts
- 4.3.2 Direct Memory Access
- 4.4 Real-Time Clock and Configuration Memory
- 4.4.1 Clearing CMOS
- 4.4.2 Standard CMOS Locations
- 4.5 System Management
- 4.5.1 Security Functions
- 4.5.2 Power Management
- 4.5.3 System Status
- 4.5.4 Thermal Sensing and Cooling
- 4.6 Register Map and Miscellaneous Functions
- 4.6.1 System I/O Map
- 4.6.2 SCH5317 I/O Controller Functions
- Chap_5_Input-Output_Interfaces_final_review.pdf
- Input/Output Interfaces
- 5.1 Introduction
- 5.2 SATA Interfaces
- 5.2.1 SATA Programming
- 5.2.2 SATA Connector
- 5.2.3 RAID Functionality
- 5.3 Diskette Drive Interface
- 5.3.1 Diskette Drive Programming
- 5.3.2 Diskette Drive Connector
- 5.4 Serial Interface
- 5.4.1 Serial Connector
- 5.4.2 Serial Interface Programming
- 5.5 Parallel Interface
- 5.5.1 Standard Parallel Port Mode
- 5.5.2 Enhanced Parallel Port Mode
- 5.5.3 Extended Capabilities Port Mode
- 5.5.4 Parallel Interface Programming
- 5.5.5 Parallel Interface Connector
- 5.6 Keyboard/Pointing Device Interface
- 5.6.1 Keyboard Interface Operation
- 5.6.2 Pointing Device Interface Operation
- 5.6.3 Keyboard/Pointing Device Interface Programming
- 5.6.4 Keyboard/Pointing Device Interface Connector
- 5.7 Universal Serial Bus Interface
- 5.7.1 USB Data Formats
- 5.7.2 USB Programming
- 5.7.3 USB Connector
- 5.7.4 USB Cable Data
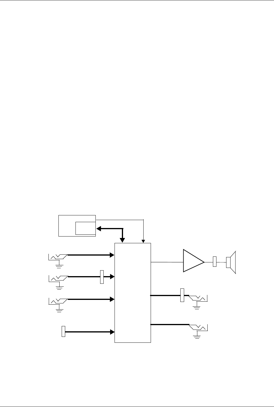
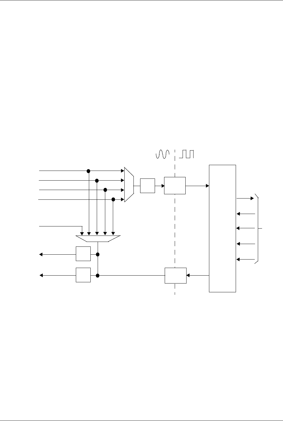
- 5.8 Audio Subsystem
- 5.8.1 HD Audio Controller
- 5.8.2 HD Audio Interface
- 5.8.3 HD Audio Codec
- 5.8.4 Audio Programming
- 5.8.5 Audio Specifications
- 5.9 Network Interface Controller
- 5.9.1 Wake-On-LAN Support
- 5.9.2 Alert Standard Format Support
- 5.9.3 Power Management Support
- 5.9.4 NIC Programming
- 5.9.5 NIC Connector
- 5.9.6 NIC Specifications
- Chap_6_Integrated_Graphics_final_review.pdf
- Chap_7_Power_and_Signal_final_review.pdf
- Chap_8_BIOS_ROM_final_review.pdf
- BIOS ROM
- 8.1 Introduction
- 8.2 ROM Flashing
- 8.2.1 Upgrading
- 8.2.2 Changeable Splash Screen
- 8.3 Boot Functions
- 8.3.1 Boot Device Order
- 8.3.2 Network Boot (F12) Support
- 8.3.3 Memory Detection and Configuration
- 8.3.4 Boot Error Codes
- 8.4 Setup Utility
- 8.5 Client Management Functions
- 8.5.1 System ID and ROM Type
- 8.5.2 Temperature Status
- 8.5.3 Drive Fault Prediction
- 8.6 SMBIOS
- 8.7 USB Legacy Support
- App_A_Error_Messages__amp__Codes_final_review.pdf
- A.1 Introduction
- A.2 Beep/Power LED Codes
- A.3 Power-On Self Test (POST) Messages
- A.4 System Error Messages (1xx-xx)
- A.5 Memory Error Messages (2xx-xx)
- A.6 Keyboard Error Messages (30x-xx)
- A.7 Printer Error Messages (4xx-xx)
- A.8 Video (Graphics) Error Messages (5xx-xx)
- A.9 Diskette Drive Error Messages (6xx-xx)
- A.10 Serial Interface Error Messages (11xx-xx)
- A.11 Modem Communications Error Messages (12xx-xx)
- A.12 System Status Error Messages (16xx-xx)
- A.13 Hard Drive Error Messages (17xx-xx)
- A.14 Hard Drive Error Messages (19xx-xx)
- A.15 Video (Graphics) Error Messages (24xx-xx)
- A.16 Audio Error Messages (3206-xx)
- A.17 DVD/CD-ROM Error Messages (33xx-xx)
- A.18 Network Interface Error Messages (60xx-xx)
- A.19 SCSI Interface Error Messages (65xx-xx, 66xx-xx, 67xx-xx)
- A.20 Pointing Device Interface Error Messages (8601-xx)
- App_B_ASCII_Character_Set_final_review.pdf
- App_C_Keyboard_final_review.pdf
- Index

Technical Reference Guide
HP Compaq dx7300 and dc7700 Series
Business Desktop Computers
Document Part Number: 433473-001
September 2006
This document provides information on the design, architecture, function,
and capabilities of the HP Compaq dx7300 and dc7700 Series Business
Desktop Computers. This information may be used by engineers,
technicians, administrators, or anyone needing detailed information on
the products covered.

© Copyright 2006 Hewlett-Packard Development Company, L.P.
The information contained herein is subject to change without notice.
Microsoft, MS-DOS, Windows, and Windows NT are trademarks of Microsoft Corporation in the U.S. and other
countries.
Intel, Pentium, Intel Inside, and Celeron are trademarks of Intel Corporation in the U.S. and other countries.
Adobe, Acrobat, and Acrobat Reader are trademarks or registered trademarks of Adobe Systems Incorporated.
The only warranties for HP products and services are set forth in the express warranty statements accompanying
such products and services. Nothing herein should be construed as constituting an additional warranty. HP shall
not be liable for technical or editorial errors or omissions contained herein.
This document contains proprietary information that is protected by copyright. No part of this document may be
photocopied, reproduced, or translated to another language without the prior written consent of Hewlett-Packard
Company.
WARNING: Text set off in this manner indicates that failure to follow directions could result in bodily
harm or loss of life.
CAUTION: Text set off in this manner indicates that failure to follow directions could result in damage to
equipment or loss of information.
✎Text set off in this manner provides infomation that may be helpful.
Technical Reference Guide
HP Compaq dx7300 and dc7700 Series Business Desktop Computers
First Edition (September 2006)
Document Part Number: 433473-001
!

Technical Reference Guide www.hp.com 5
Contents
1Introduction
1.1 About this Guide . . . . . . . . . . . . . . . . . . . . . . . . . . . . . . . . . . . . . . . . . . . . . . . . . . . . . . . . . . . . . 1–1
1.1.1 Online Viewing . . . . . . . . . . . . . . . . . . . . . . . . . . . . . . . . . . . . . . . . . . . . . . . . . . . . . . . . . 1–1
1.1.2 Hardcopy . . . . . . . . . . . . . . . . . . . . . . . . . . . . . . . . . . . . . . . . . . . . . . . . . . . . . . . . . . . . . . 1–1
1.2 Additional Information Sources . . . . . . . . . . . . . . . . . . . . . . . . . . . . . . . . . . . . . . . . . . . . . . . . . 1–1
1.3 Model Numbering Convention . . . . . . . . . . . . . . . . . . . . . . . . . . . . . . . . . . . . . . . . . . . . . . . . . . 1–2
1.4 Serial Number . . . . . . . . . . . . . . . . . . . . . . . . . . . . . . . . . . . . . . . . . . . . . . . . . . . . . . . . . . . . . . . 1–3
1.5 Notational Conventions . . . . . . . . . . . . . . . . . . . . . . . . . . . . . . . . . . . . . . . . . . . . . . . . . . . . . . . . 1–3
1.5.1 Values. . . . . . . . . . . . . . . . . . . . . . . . . . . . . . . . . . . . . . . . . . . . . . . . . . . . . . . . . . . . . . . . . 1–3
1.5.2 Ranges . . . . . . . . . . . . . . . . . . . . . . . . . . . . . . . . . . . . . . . . . . . . . . . . . . . . . . . . . . . . . . . . 1–3
1.5.3 Register Notation and Usage . . . . . . . . . . . . . . . . . . . . . . . . . . . . . . . . . . . . . . . . . . . . . . . 1–3
1.5.4 Bit Notation and Byte Values. . . . . . . . . . . . . . . . . . . . . . . . . . . . . . . . . . . . . . . . . . . . . . . 1–3
1.6 Common Acronyms and Abbreviations . . . . . . . . . . . . . . . . . . . . . . . . . . . . . . . . . . . . . . . . . . . 1–4
2 System Overview
2.1 Introduction . . . . . . . . . . . . . . . . . . . . . . . . . . . . . . . . . . . . . . . . . . . . . . . . . . . . . . . . . . . . . . . . . 2–1
2.2 Features . . . . . . . . . . . . . . . . . . . . . . . . . . . . . . . . . . . . . . . . . . . . . . . . . . . . . . . . . . . . . . . . . . . . 2–2
2.3 Mechanical Design . . . . . . . . . . . . . . . . . . . . . . . . . . . . . . . . . . . . . . . . . . . . . . . . . . . . . . . . . . . 2–4
2.3.1 Cabinet Layouts . . . . . . . . . . . . . . . . . . . . . . . . . . . . . . . . . . . . . . . . . . . . . . . . . . . . . . . . . 2–5
2.3.2 Chassis Layouts . . . . . . . . . . . . . . . . . . . . . . . . . . . . . . . . . . . . . . . . . . . . . . . . . . . . . . . . 2–10
2.3.3 Board Layouts . . . . . . . . . . . . . . . . . . . . . . . . . . . . . . . . . . . . . . . . . . . . . . . . . . . . . . . . . 2–14
2.4 System Architecture . . . . . . . . . . . . . . . . . . . . . . . . . . . . . . . . . . . . . . . . . . . . . . . . . . . . . . . . . 2–17
2.4.1 Intel Processor Support . . . . . . . . . . . . . . . . . . . . . . . . . . . . . . . . . . . . . . . . . . . . . . . . . . 2–19
2.4.2 Chipset . . . . . . . . . . . . . . . . . . . . . . . . . . . . . . . . . . . . . . . . . . . . . . . . . . . . . . . . . . . . . . . 2–20
2.4.3 Support Components . . . . . . . . . . . . . . . . . . . . . . . . . . . . . . . . . . . . . . . . . . . . . . . . . . . . 2–21
2.4.4 System Memory . . . . . . . . . . . . . . . . . . . . . . . . . . . . . . . . . . . . . . . . . . . . . . . . . . . . . . . . 2–21
2.4.5 Mass Storage . . . . . . . . . . . . . . . . . . . . . . . . . . . . . . . . . . . . . . . . . . . . . . . . . . . . . . . . . . 2–22
2.4.6 Serial and Parallel Interfaces . . . . . . . . . . . . . . . . . . . . . . . . . . . . . . . . . . . . . . . . . . . . . . 2–22
2.4.7 Universal Serial Bus Interface . . . . . . . . . . . . . . . . . . . . . . . . . . . . . . . . . . . . . . . . . . . . . 2–22
2.4.8 Network Interface Controller . . . . . . . . . . . . . . . . . . . . . . . . . . . . . . . . . . . . . . . . . . . . . . 2–22
2.4.9 Graphics Subsystem . . . . . . . . . . . . . . . . . . . . . . . . . . . . . . . . . . . . . . . . . . . . . . . . . . . . . 2–23
2.4.10Audio Subsystem. . . . . . . . . . . . . . . . . . . . . . . . . . . . . . . . . . . . . . . . . . . . . . . . . . . . . . . 2–23
2.5 Specifications. . . . . . . . . . . . . . . . . . . . . . . . . . . . . . . . . . . . . . . . . . . . . . . . . . . . . . . . . . . . . . . 2–24

6 www.hp.com Technical Reference Guide
Contents
3 Processor/Memory Subsystem
3.1 Introduction . . . . . . . . . . . . . . . . . . . . . . . . . . . . . . . . . . . . . . . . . . . . . . . . . . . . . . . . . . . . . . . . . 3–1
3.2 Pentium 4 Processor . . . . . . . . . . . . . . . . . . . . . . . . . . . . . . . . . . . . . . . . . . . . . . . . . . . . . . . . . . 3–2
3.2.1 Processor Overview . . . . . . . . . . . . . . . . . . . . . . . . . . . . . . . . . . . . . . . . . . . . . . . . . . . . . . 3–2
3.2.2 Processor Upgrading . . . . . . . . . . . . . . . . . . . . . . . . . . . . . . . . . . . . . . . . . . . . . . . . . . . . . 3–3
3.3 Memory Subsystem . . . . . . . . . . . . . . . . . . . . . . . . . . . . . . . . . . . . . . . . . . . . . . . . . . . . . . . . . . . 3–4
4 System Support
4.1 Introduction . . . . . . . . . . . . . . . . . . . . . . . . . . . . . . . . . . . . . . . . . . . . . . . . . . . . . . . . . . . . . . . . . 4–1
4.2 PCI Bus Overview . . . . . . . . . . . . . . . . . . . . . . . . . . . . . . . . . . . . . . . . . . . . . . . . . . . . . . . . . . . . 4–1
4.2.1 PCI 2.3 Bus Operation . . . . . . . . . . . . . . . . . . . . . . . . . . . . . . . . . . . . . . . . . . . . . . . . . . . . 4–2
4.2.2 PCI Express Bus Operation . . . . . . . . . . . . . . . . . . . . . . . . . . . . . . . . . . . . . . . . . . . . . . . . 4–6
4.2.3 Option ROM Mapping . . . . . . . . . . . . . . . . . . . . . . . . . . . . . . . . . . . . . . . . . . . . . . . . . . . . 4–8
4.2.4 PCI Interrupts . . . . . . . . . . . . . . . . . . . . . . . . . . . . . . . . . . . . . . . . . . . . . . . . . . . . . . . . . . . 4–8
4.2.5 PCI Power Management Support . . . . . . . . . . . . . . . . . . . . . . . . . . . . . . . . . . . . . . . . . . . . 4–8
4.2.6 PCI Connectors. . . . . . . . . . . . . . . . . . . . . . . . . . . . . . . . . . . . . . . . . . . . . . . . . . . . . . . . . . 4–9
4.3 System Resources . . . . . . . . . . . . . . . . . . . . . . . . . . . . . . . . . . . . . . . . . . . . . . . . . . . . . . . . . . . 4–11
4.3.1 Interrupts . . . . . . . . . . . . . . . . . . . . . . . . . . . . . . . . . . . . . . . . . . . . . . . . . . . . . . . . . . . . . 4–11
4.3.2 Direct Memory Access. . . . . . . . . . . . . . . . . . . . . . . . . . . . . . . . . . . . . . . . . . . . . . . . . . . 4–16
4.4 Real-Time Clock and Configuration Memory. . . . . . . . . . . . . . . . . . . . . . . . . . . . . . . . . . . . . . 4–19
4.4.1 Clearing CMOS . . . . . . . . . . . . . . . . . . . . . . . . . . . . . . . . . . . . . . . . . . . . . . . . . . . . . . . . 4–19
4.4.2 Standard CMOS Locations. . . . . . . . . . . . . . . . . . . . . . . . . . . . . . . . . . . . . . . . . . . . . . . . 4–20
4.5 System Management . . . . . . . . . . . . . . . . . . . . . . . . . . . . . . . . . . . . . . . . . . . . . . . . . . . . . . . . . 4–20
4.5.1 Security Functions . . . . . . . . . . . . . . . . . . . . . . . . . . . . . . . . . . . . . . . . . . . . . . . . . . . . . . 4–20
4.5.2 Power Management . . . . . . . . . . . . . . . . . . . . . . . . . . . . . . . . . . . . . . . . . . . . . . . . . . . . . 4–22
4.5.3 System Status . . . . . . . . . . . . . . . . . . . . . . . . . . . . . . . . . . . . . . . . . . . . . . . . . . . . . . . . . . 4–23
4.5.4 Thermal Sensing and Cooling . . . . . . . . . . . . . . . . . . . . . . . . . . . . . . . . . . . . . . . . . . . . . 4–23
4.6 Register Map and Miscellaneous Functions . . . . . . . . . . . . . . . . . . . . . . . . . . . . . . . . . . . . . . . 4–24
4.6.1 System I/O Map . . . . . . . . . . . . . . . . . . . . . . . . . . . . . . . . . . . . . . . . . . . . . . . . . . . . . . . . 4–24
4.6.2 SCH5317 I/O Controller Functions . . . . . . . . . . . . . . . . . . . . . . . . . . . . . . . . . . . . . . . . . 4–25
5 Input/Output Interfaces
5.1 Introduction . . . . . . . . . . . . . . . . . . . . . . . . . . . . . . . . . . . . . . . . . . . . . . . . . . . . . . . . . . . . . . . . . 5–1
5.2 SATA Interface . . . . . . . . . . . . . . . . . . . . . . . . . . . . . . . . . . . . . . . . . . . . . . . . . . . . . . . . . . . . . . 5–1
5.2.1 SATA Programming. . . . . . . . . . . . . . . . . . . . . . . . . . . . . . . . . . . . . . . . . . . . . . . . . . . . . . 5–1
5.2.2 SATA Connector . . . . . . . . . . . . . . . . . . . . . . . . . . . . . . . . . . . . . . . . . . . . . . . . . . . . . . . . 5–3
5.2.3 RAID Functionality . . . . . . . . . . . . . . . . . . . . . . . . . . . . . . . . . . . . . . . . . . . . . . . . . . . . . . 5–3
5.3 Diskette Drive Interface. . . . . . . . . . . . . . . . . . . . . . . . . . . . . . . . . . . . . . . . . . . . . . . . . . . . . . . . 5–4
5.3.1 Diskette Drive Programming . . . . . . . . . . . . . . . . . . . . . . . . . . . . . . . . . . . . . . . . . . . . . . . 5–4
5.3.2 Diskette Drive Connector. . . . . . . . . . . . . . . . . . . . . . . . . . . . . . . . . . . . . . . . . . . . . . . . . . 5–8
5.4 Serial Interface. . . . . . . . . . . . . . . . . . . . . . . . . . . . . . . . . . . . . . . . . . . . . . . . . . . . . . . . . . . . . . . 5–9
5.4.1 Serial Connector . . . . . . . . . . . . . . . . . . . . . . . . . . . . . . . . . . . . . . . . . . . . . . . . . . . . . . . . . 5–9
5.4.2 Serial Interface Programming . . . . . . . . . . . . . . . . . . . . . . . . . . . . . . . . . . . . . . . . . . . . . . 5–9
5.5 Parallel Interface . . . . . . . . . . . . . . . . . . . . . . . . . . . . . . . . . . . . . . . . . . . . . . . . . . . . . . . . . . . . 5–11
5.5.1 Standard Parallel Port Mode. . . . . . . . . . . . . . . . . . . . . . . . . . . . . . . . . . . . . . . . . . . . . . . 5–11
5.5.2 Enhanced Parallel Port Mode . . . . . . . . . . . . . . . . . . . . . . . . . . . . . . . . . . . . . . . . . . . . . . 5–11
5.5.3 Extended Capabilities Port Mode. . . . . . . . . . . . . . . . . . . . . . . . . . . . . . . . . . . . . . . . . . . 5–12

Technical Reference Guide www.hp.com 7
Contents
5.5.4 Parallel Interface Programming . . . . . . . . . . . . . . . . . . . . . . . . . . . . . . . . . . . . . . . . . . . . 5–12
5.5.5 Parallel Interface Connector. . . . . . . . . . . . . . . . . . . . . . . . . . . . . . . . . . . . . . . . . . . . . . . 5–14
5.6 Keyboard/Pointing Device Interface . . . . . . . . . . . . . . . . . . . . . . . . . . . . . . . . . . . . . . . . . . . . . 5–15
5.6.1 Keyboard Interface Operation . . . . . . . . . . . . . . . . . . . . . . . . . . . . . . . . . . . . . . . . . . . . . 5–15
5.6.2 Pointing Device Interface Operation . . . . . . . . . . . . . . . . . . . . . . . . . . . . . . . . . . . . . . . . 5–17
5.6.3 Keyboard/Pointing Device Interface Programming . . . . . . . . . . . . . . . . . . . . . . . . . . . . . 5–17
5.6.4 Keyboard/Pointing Device Interface Connector . . . . . . . . . . . . . . . . . . . . . . . . . . . . . . . 5–21
5.7 Universal Serial Bus Interface. . . . . . . . . . . . . . . . . . . . . . . . . . . . . . . . . . . . . . . . . . . . . . . . . . 5–22
5.7.1 USB Data Formats . . . . . . . . . . . . . . . . . . . . . . . . . . . . . . . . . . . . . . . . . . . . . . . . . . . . . . 5–23
5.7.2 USB Programming . . . . . . . . . . . . . . . . . . . . . . . . . . . . . . . . . . . . . . . . . . . . . . . . . . . . . . 5–24
5.7.3 USB Connector. . . . . . . . . . . . . . . . . . . . . . . . . . . . . . . . . . . . . . . . . . . . . . . . . . . . . . . . . 5–25
5.7.4 USB Cable Data . . . . . . . . . . . . . . . . . . . . . . . . . . . . . . . . . . . . . . . . . . . . . . . . . . . . . . . . 5–26
5.8 Audio Subsystem. . . . . . . . . . . . . . . . . . . . . . . . . . . . . . . . . . . . . . . . . . . . . . . . . . . . . . . . . . . . 5–27
5.8.1 HD Audio Controller . . . . . . . . . . . . . . . . . . . . . . . . . . . . . . . . . . . . . . . . . . . . . . . . . . . . 5–28
5.8.2 HD Audio Link Bus . . . . . . . . . . . . . . . . . . . . . . . . . . . . . . . . . . . . . . . . . . . . . . . . . . . . . 5–28
5.8.3 Audio Codec. . . . . . . . . . . . . . . . . . . . . . . . . . . . . . . . . . . . . . . . . . . . . . . . . . . . . . . . . . . 5–29
5.8.4 Audio Programming . . . . . . . . . . . . . . . . . . . . . . . . . . . . . . . . . . . . . . . . . . . . . . . . . . . . . 5–30
5.8.5 Audio Specifications . . . . . . . . . . . . . . . . . . . . . . . . . . . . . . . . . . . . . . . . . . . . . . . . . . . . 5–32
5.9 Network Interface Controller. . . . . . . . . . . . . . . . . . . . . . . . . . . . . . . . . . . . . . . . . . . . . . . . . . . 5–33
5.9.1 Wake-On-LAN Support . . . . . . . . . . . . . . . . . . . . . . . . . . . . . . . . . . . . . . . . . . . . . . . . . . 5–34
5.9.2 Alert Standard Format Support . . . . . . . . . . . . . . . . . . . . . . . . . . . . . . . . . . . . . . . . . . . . 5–34
5.9.3 Power Management Support . . . . . . . . . . . . . . . . . . . . . . . . . . . . . . . . . . . . . . . . . . . . . . 5–34
5.9.4 NIC Programming . . . . . . . . . . . . . . . . . . . . . . . . . . . . . . . . . . . . . . . . . . . . . . . . . . . . . . 5–35
5.9.5 NIC Connector . . . . . . . . . . . . . . . . . . . . . . . . . . . . . . . . . . . . . . . . . . . . . . . . . . . . . . . . . 5–35
5.9.6 NIC Specifications . . . . . . . . . . . . . . . . . . . . . . . . . . . . . . . . . . . . . . . . . . . . . . . . . . . . . . 5–36
6 Integrated Graphics Subsystem
6.1 Introduction . . . . . . . . . . . . . . . . . . . . . . . . . . . . . . . . . . . . . . . . . . . . . . . . . . . . . . . . . . . . . . . . . 6–1
6.2 Functional Description . . . . . . . . . . . . . . . . . . . . . . . . . . . . . . . . . . . . . . . . . . . . . . . . . . . . . . . . 6–2
6.3 Display Modes. . . . . . . . . . . . . . . . . . . . . . . . . . . . . . . . . . . . . . . . . . . . . . . . . . . . . . . . . . . . . . . 6–4
6.4 Upgrading 845G-Based Graphics . . . . . . . . . . . . . . . . . . . . . . . . . . . . . . . . . . . . . . . . . . . . . . . . 6–5
6.5 VGA Monitor Connector. . . . . . . . . . . . . . . . . . . . . . . . . . . . . . . . . . . . . . . . . . . . . . . . . . . . . . . 6–6
7 Power and Signal Distribution
7.1 Introduction . . . . . . . . . . . . . . . . . . . . . . . . . . . . . . . . . . . . . . . . . . . . . . . . . . . . . . . . . . . . . . . . . 7–1
7.2 Power Supply Assembly/Control . . . . . . . . . . . . . . . . . . . . . . . . . . . . . . . . . . . . . . . . . . . . . . . . 7–1
7.2.1 Power Supply Assembly . . . . . . . . . . . . . . . . . . . . . . . . . . . . . . . . . . . . . . . . . . . . . . . . . . 7–2
7.2.2 Power Control. . . . . . . . . . . . . . . . . . . . . . . . . . . . . . . . . . . . . . . . . . . . . . . . . . . . . . . . . . . 7–4
7.2.3 Power Management . . . . . . . . . . . . . . . . . . . . . . . . . . . . . . . . . . . . . . . . . . . . . . . . . . . . . . 7–7
7.3 Power Distribution. . . . . . . . . . . . . . . . . . . . . . . . . . . . . . . . . . . . . . . . . . . . . . . . . . . . . . . . . . . . 7–8
7.4 Signal Distribution. . . . . . . . . . . . . . . . . . . . . . . . . . . . . . . . . . . . . . . . . . . . . . . . . . . . . . . . . . . 7–10

8 www.hp.com Technical Reference Guide
Contents
8BIOS ROM
8.1 Introduction . . . . . . . . . . . . . . . . . . . . . . . . . . . . . . . . . . . . . . . . . . . . . . . . . . . . . . . . . . . . . . . . . 8–1
8.2 ROM Flashing . . . . . . . . . . . . . . . . . . . . . . . . . . . . . . . . . . . . . . . . . . . . . . . . . . . . . . . . . . . . . . . 8–2
8.2.1 Upgrading. . . . . . . . . . . . . . . . . . . . . . . . . . . . . . . . . . . . . . . . . . . . . . . . . . . . . . . . . . . . . . 8–2
8.2.2 Changeable Splash Screen . . . . . . . . . . . . . . . . . . . . . . . . . . . . . . . . . . . . . . . . . . . . . . . . . 8–3
8.3 Boot Functions. . . . . . . . . . . . . . . . . . . . . . . . . . . . . . . . . . . . . . . . . . . . . . . . . . . . . . . . . . . . . . . 8–3
8.3.1 Boot Device Order . . . . . . . . . . . . . . . . . . . . . . . . . . . . . . . . . . . . . . . . . . . . . . . . . . . . . . . 8–3
8.3.2 Network Boot (F12) Support . . . . . . . . . . . . . . . . . . . . . . . . . . . . . . . . . . . . . . . . . . . . . . . 8–4
8.3.3 Memory Detection and Configuration . . . . . . . . . . . . . . . . . . . . . . . . . . . . . . . . . . . . . . . . 8–4
8.3.4 Boot Error Codes . . . . . . . . . . . . . . . . . . . . . . . . . . . . . . . . . . . . . . . . . . . . . . . . . . . . . . . . 8–5
8.4 Setup Utility. . . . . . . . . . . . . . . . . . . . . . . . . . . . . . . . . . . . . . . . . . . . . . . . . . . . . . . . . . . . . . . . . 8–6
8.5 Client Management Functions. . . . . . . . . . . . . . . . . . . . . . . . . . . . . . . . . . . . . . . . . . . . . . . . . . 8–15
8.5.1 System ID and ROM Type. . . . . . . . . . . . . . . . . . . . . . . . . . . . . . . . . . . . . . . . . . . . . . . . 8–15
8.5.2 Temperature Status. . . . . . . . . . . . . . . . . . . . . . . . . . . . . . . . . . . . . . . . . . . . . . . . . . . . . . 8–15
8.5.3 Drive Fault Prediction . . . . . . . . . . . . . . . . . . . . . . . . . . . . . . . . . . . . . . . . . . . . . . . . . . . 8–15
8.6 SMBIOS . . . . . . . . . . . . . . . . . . . . . . . . . . . . . . . . . . . . . . . . . . . . . . . . . . . . . . . . . . . . . . . . . . 8–17
8.7 USB Legacy Support. . . . . . . . . . . . . . . . . . . . . . . . . . . . . . . . . . . . . . . . . . . . . . . . . . . . . . . . . 8–17
A Error Messages and Codes
B ASCII Character Set
C Keyboard
Index

Technical Reference Guide www.hp.com 1-1
1
Introduction
1.1 A b o u t t h i s G u i d e
This guide provides technical information about HP Compaq dx7300 and dc7700 series personal
computers that feature Intel Pentium processors and the Intel Q965 chipset. This document
describes in detail the system's design and operation for programmers, engineers, technicians,
and system administrators, as well as end-users wanting detailed information.
The chapters of this guide primarily describe the hardware and firmware elements and primarily
deal with the system board and the power supply assembly. The appendices contain general data
such as error codes and information about standard peripheral devices such as keyboards,
graphics cards, and communications adapters.
This guide can be used either as an online document or in hardcopy form.
1.1.1 O n l i n e V i ew i n g
Online viewing allows for quick navigating and convenient searching through the document. A
color monitor will also allow the user to view the color shading used to highlight differential
data. A softcopy of the latest edition of this guide is available for downloading in .pdf file format
at the URL listed below: www.hp.com
Viewing the file requires a copy of Adobe Acrobat Reader available at no charge from Adobe
Systems, Inc. at the following URL: www.adobe.com
1.1. 2 H a r d c o p y
A hardcopy of this guide may be obtained by printing from the .pdf file. The document is
designed for printing in an 8 ½ x 11-inch format. Note that printing in black and white will lose
color shading properties.
1.2 Additional Information Sources
For more information on components mentioned in this guide refer to the indicated
manufacturers' documentation, which may be available at the following online sources:
■HP Corporation: www.hp.com
■Intel Corporation: www.intel.com
■Standard Microsystems Corporation: www.smsc.com
■Serial ATA International Organization (SATA-IO) : www.serialATA.org.
■USB user group: www.usb.org
1. 3 M o d e l N u m b e r i n g C o n ve n t i o n
The model numbering convention for HP systems is as follows:

1-2 www.hp.com Technical Reference Guide
Introduction

Technical Reference Guide www.hp.com 1-3
Introduction
1. 4 S e r i a l N u m b e r
The unit's serial number is located on a sticker placed on the exterior cabinet. The serial number
is also written into firmware and may be read with HP Diagnostics or Insight Manager utilities.
1.5 Notational Conventions
The notational guidelines used in this guide are described in the following subsections.
1. 5 .1 Va l u e s
Hexadecimal values are indicated by a numerical or alpha-numerical value followed by the letter
“h.” Binary values are indicated by a value of ones and zeros followed by the letter “b.”
Numerical values that have no succeeding letter can be assumed to be decimal unless otherwise
stated.
1. 5 . 2 R a n g e s
Ranges or limits for a parameter are shown using the following methods:
1.5.3 Register Notation and Usage
This guide uses standard Intel naming conventions in discussing the microprocessor's (CPU)
internal registers. Registers that are accessed through programmable I/O using an indexing
scheme are indicated using the following format:
In the example above, register 03C5.17h is accessed by writing the index port value 17h to the
index address (03C4h), followed by a write to or a read from port 03C5h.
1.5.4 Bit Notation and Byte Values
Bit designations are labeled between brackets (i.e., “bit <0 >”). Binary values are shown with the
most significant bit (MSb) on the far left, least significant bit (LSb) at the far right. Byte values in
hexadecimal are also shown with the MSB on the left, LSB on the right.
Example A: Bits <7..4> = bits 7, 6, 5, and 4.
Example B: IRQ3-7, 9 = IRQ signals 3 through 7, and IRQ signal 9
03C5.17h
Index port
Data port

1-4 www.hp.com Technical Reference Guide
Introduction
1.6 Common Acronyms and Abbreviations
Table 1-1 lists the acronyms and abbreviations used in this guide.
Table 1-1
Acronyms and Abbreviations
Acronym or
Abbreviation Description
Aampere
AC alternating current
ACPI Advanced Configuration and Power Interface
A/D analog-to-digital
ADC Analog-to-digital converter
ADD or ADD2 Advanced digital display (card)
AGP Accelerated graphics port
API application programming interface
APIC Advanced Programmable Interrupt Controller
APM advanced power management
AOL Alert-On-LAN™
ASIC application-specific integrated circuit
ASF Alert Standard Format
AT 1. attention (modem commands) 2. 286-based PC architecture
ATA AT attachment (IDE protocol)
ATAPI ATA w/packet interface extensions
AVI audio-video interleaved
AVGA Advanced VGA
AWG American Wire Gauge (specification)
BAT Basic assurance test
BCD binary-coded decimal
BIOS basic input/output system
bis second/new revision
BNC Bayonet Neill-Concelman (connector type)
bps or b/s bits per second
BSP Bootstrap processor
BTO Built to order
CAS column address strobe
CD compact disk
CD-ROM compact disk read-only memory
CDS compact disk system
CGA color graphics adapter

Technical Reference Guide www.hp.com 1-5
Introduction
Ch Channel, chapter
cm centimeter
CMC cache/memory controller
CMOS complimentary metal-oxide semiconductor (configuration memory)
Cntlr controller
Cntrl control
codec 1. coder/decoder 2. compressor/decompressor
CPQ Compaq
CPU central processing unit
CRIMM Continuity (blank) RIMM
CRT cathode ray tube
CSM 1. Compaq system management 2. Compaq server management
DAC digital-to-analog converter
DC direct current
DCH DOS compatibility hole
DDC Display Data Channel
DDR Double data rate (memory)
DIMM dual inline memory module
DIN Deutche IndustriNorm (connector type)
DIP dual inline package
DMA direct memory access
DMI Desktop management interface
dpi dots per inch
DRAM dynamic random access memory
DRQ data request
DVI Digital video interface
dword Double word (32 bits)
EDID extended display identification data
EDO extended data out (RAM type)
EEPROM electrically eraseable PROM
EGA enhanced graphics adapter
EIA Electronic Industry Association
EISA extended ISA
EPP enhanced parallel port
EIDE enhanced IDE
Table 1-1
Acronyms and Abbreviations
Acronym or
Abbreviation Description

1-6 www.hp.com Technical Reference Guide
Introduction
ESCD Extended System Configuration Data (format)
EV Environmental Variable (data)
ExCA Exchangeable Card Architecture
FIFO first in/first out
FL flag (register)
FM frequency modulation
FPM fast page mode (RAM type)
FPU Floating point unit (numeric or math coprocessor)
FPS Frames per second
ft Foot/feet
GB gigabyte
GMCH Graphics/memory controller hub
GND ground
GPIO general purpose I/O
GPOC general purpose open-collector
GART Graphics address re-mapping table
GUI graphic user interface
hhexadecimal
HW hardware
hex hexadecimal
Hz Hertz (cycles-per-second)
ICH I/O controller hub
IDE integrated drive element
IEEE Institute of Electrical and Electronic Engineers
IF interrupt flag
I/F interface
IGC integrated graphics controller
in inch
INT interrupt
I/O input/output
IPL initial program loader
IrDA Infrared Data Association
IRQ interrupt request
ISA industry standard architecture
Table 1-1
Acronyms and Abbreviations
Acronym or
Abbreviation Description

Technical Reference Guide www.hp.com 1-7
Introduction
Kb/KB kilobits/kilobytes (x 1024 bits/x 1024 bytes)
Kb/s kilobits per second
kg kilogram
KHz kilohertz
kV kilovolt
lb pound
LAN local area network
LCD liquid crystal display
LED light-emitting diode
LPC Low pin count
LSI large scale integration
LSb/LSB least significant bit/least significant byte
LUN logical unit (SCSI)
m Meter
MCH Memory controller hub
MMX multimedia extensions
MPEG Motion Picture Experts Group
ms millisecond
MSb/MSB most significant bit/most significant byte
mux multiplex
MVA motion video acceleration
MVW motion video window
nvariable parameter/value
NIC network interface card/controller
NiMH nickel-metal hydride
NMI non-maskable interrupt
NRZI Non-return-to-zero inverted
ns nanosecond
NT nested task flag
NTSC National Television Standards Committee
NVRAM non-volatile random access memory
OS operating system
PAL 1. programmable array logic 2. phase alternating line
PATA Parallel ATA
Table 1-1
Acronyms and Abbreviations
Acronym or
Abbreviation Description

1-8 www.hp.com Technical Reference Guide
Introduction
PC Personal computer
PCA Printed circuit assembly
PCI peripheral component interconnect
PCI-E PCI Express
PCM pulse code modulation
PCMCIA Personal Computer Memory Card International Association
PEG PCI express graphics
PFC Power factor correction
PIN personal identification number
PIO Programmed I/O
PN Part number
POST power-on self test
PROM programmable read-only memory
PTR pointer
RAID Redundant array of inexpensive disks (drives)
RAM random access memory
RAS row address strobe
rcvr receiver
RDRAM (Direct) Rambus DRAM
RGB red/green/blue (monitor input)
RH Relative humidity
RMS root mean square
ROM read-only memory
RPM revolutions per minute
RTC real time clock
R/W Read/Write
SATA Serial ATA
SCSI small computer system interface
SDR Singles data rate (memory)
SDRAM Synchronous Dynamic RAM
SDVO Serial digital video output
SEC Single Edge-Connector
SECAM sequential colour avec memoire (sequential color with memory)
SF sign flag
Table 1-1
Acronyms and Abbreviations
Acronym or
Abbreviation Description

Technical Reference Guide www.hp.com 1-9
Introduction
SGRAM Synchronous Graphics RAM
SIMD Single instruction multiple data
SIMM single in-line memory module
SMART Self Monitor Analysis Report Technology
SMI system management interrupt
SMM system management mode
SMRAM system management RAM
SPD serial presence detect
SPDIF Sony/Philips Digital Interface (IEC-958 specification)
SPN Spare part number
SPP standard parallel port
SRAM static RAM
SSE Streaming SIMD extensions
STN super twist pneumatic
SVGA super VGA
SW software
TAD telephone answering device
TAFI Temperature-sensing And Fan control Integrated circuit
TCP tape carrier package, transmission control protocol
TF trap flag
TFT thin-film transistor
TIA Telecommunications Information Administration
TPE twisted pair ethernet
TPI track per inch
TTL transistor-transistor logic
TV television
TX transmit
UART universal asynchronous receiver/transmitter
UDMA Ultra DMA
URL Uniform resource locator
us/µsmicrosecond
USB Universal Serial Bus
UTP unshielded twisted pair
Vvolt
Table 1-1
Acronyms and Abbreviations
Acronym or
Abbreviation Description

1-10 www.hp.com Technical Reference Guide
Introduction
VAC Volts alternating current
VDC Volts direct current
VESA Video Electronic Standards Association
VGA video graphics adapter
VLSI very large scale integration
VRAM Video RAM
Wwatt
WOL Wake-On-LAN
WRAM Windows RAM
ZF zero flag
ZIF zero insertion force (socket)
Table 1-1
Acronyms and Abbreviations
Acronym or
Abbreviation Description

Technical Reference Guide www.hp.com 2-1
2
System Overview
2.1 Introduction
The HP Compaq dx7300 and dc7700 Series Business Desktop Computers (Figure 2-1) deliver an
outstanding combination of manageability, serviceability, and compatibility for enterprise
environments. Based on the Intel Pentium 4 processor with the Intel Q965 Express chipset, these
systems emphasize performance along with industry compatibility. These models feature a
similar architecture incorporating both PCI 2.3 and PCIe buses. All models are easily
upgradeable and expandable to keep pace with the needs of the office enterprise.
Figure 2-1. HP Compaq dx7300and dc7700 Series Business Desktop Computers
This chapter includes the following topics:
■Features (2.2)
■Mechanical design (2.3)
■System architecture (2.4)
■Specifications (2.5)
HP Compaq dc7700 CMT
HP Compaq dc7700 USDT HP Compaq dc7700 SFF
HP Compaq dx7300 MT
HP Compaq dx7300 ST

2-2 www.hp.com Technical Reference Guide
System Overview
2.2 Features
The following standard features are included on all series unless otherwise indicated:
■Intel Pentium processor in LGA775 (Socket T) package
■Integrated graphics controller
■PC2-6400 and PC2-5300 DIMM support on all models
■Serial ATA (SATA) interfaces supporting transfer rates up to 3.0 Gbps and RAID operation
for dual drive arrays
■PCI 2.3 and PCI Express interfaces
■Hard drive fault prediction
■Eight USB 2.0-compliant ports
■High definition (HD) audio processor with one headphone output, at least one microphone
input, one line output, and one line input
■Network interface controller providing 10/100/1000Base T support
■Plug 'n Play compatible (with ESCD support)
■Intelligent Manageability support
■Energy Star compliant
■Security features including:
❏Flash ROM Boot Block
❏Diskette drive disable, boot disable, write protect
❏Power-on password
❏Administrator password
❏Serial/parallel port disable
❏hood (cover) sense
❏USB port disable
■PS/2 enhanced keyboard
■PS/2 scroll mouse

Technical Reference Guide www.hp.com 2-3
System Overview
Table 2-1 shows the differences in features between the different PC series based on form factor:
NOTES:
[1] Supported on system board. Requires optional cable/bracket assembly.
[2] Configuration choice of:
a) 1 low-profile PCIe x16 graphics card support: height = 3.99 in., lenght = 6.60 in. when
optional PCI Express riser card is installed.
Or
b) 1 full height PCI card support when optional PCI riser is installed.
[3] Accepts low-profile, reversed-layout ADD2/SDVO PCI-E card: height = 2.5 in., length = 6.6 in.
[4] Slot not accessible in configuration using PCI riser card.
[5] Accepts standard height, normal (non-reversed) layout ADD2/SDVO card: height = 4.2 in.,
length = 10.5 in.
[6] Full-height PCI slots require installation of PCI riser card field option.
Half-height dimensions: height = 2.5 in., length = 6.6 in.
Full-hieght dimensions: height = 4.2 in., length = 6.875 in
[7] PCI expansion board required for 4-slot support.
Full-height dimensions: height = 4.2 in., length = 6.875 in
Table 2-1
Difference Matrix by Form Factor
USDT SFF ST MT CMT
Series dc7700 dc7700 dx7300 dx7300 dc7700
System Board Type custom custom custom µATX µATX
Serial and parallel ports Optional [1] Standard Standard Standard Standard
Memory:
# of sockets
Maximum memory
Memory type
3
3 GB
DDR2
4
4 GB
DDR2
4
4 GB
DDR2
4
4 GB
DDR2
4
4 GB
DDR2
Drive bays:
Externally accessible
Internal 1
12
12
14
24
2
PCI Express slots:
x16 graphics
x1 1 [2a]
0
1 [3] [4]
1 [4]
1 [3] [4]
1 [4]
1 [5]
1
1 [5]
1
PCI 2.3 32-bit 5-V slots 1full-height
[2b] 2 half-height
or
2 full-height [6]
2 half-height
or
2 full-height [6]
2
full-height
2 or 4
full-height [7]
Smart Cover Sensor /
Smart Cover Lock Sensor only Both Both Both Both
Power Supply:
Power rating
PFC type
Auto-ranging
200-watt
Active
Yes
240-watt
Active
Yes
240-watt
Active
Yes
365-watt
Active
Yes
365-watt
Active
Yes

2-4 www.hp.com Technical Reference Guide
System Overview
2.3 Mechanical Design
This guide covers five form factors:
■Ultra-slim Desktop (USDT)—Very slim design that can be used in a tradition desktop
(horizontal) orientation or as a small tower mounted in the supplied tower stand.
■Small Form Factor (SFF)—A small footprint design that can be used in a desktop
configuration (default) or as a small tower mounted in a tower stand.
■Slim Tower (ST)—Slim design that can be used in a tradition desktop (horizontal)
orientation or as a small tower (default) mounted in the supplied tower stand.
■MicroTower (MT)—Compact tower design that is easily placed on a desktop or floor
■Convertible Minitower (CMT) —an ATX-type unit providing the most expandability and
being adaptable to desktop (horizontal) or floor-standing (vertical) placement.
The following subsections describe the mechanical (physical) aspects of models.
CAUTION: Voltages are present within the system unit whenever the unit is plugged into a live AC outlet,
regardless of the system's “Power On” condition. Always disconnect the power cable from the power
outlet and/or from the system unit before handling the system unit in any way.
✎The following information is intended primarily for identification purposes only. Before servicing these systems,
refer to the applicable Service Reference Guide. Service personnel should review training materials also
available on these products.

Technical Reference Guide www.hp.com 2-5
System Overview
2.3.1 Cabinet Layouts
Front Views
Figure 2-2 shows the front panel components of the Ultra Slim Desktop (USDT) format factor.
Figure 2-2. HP Compaq dc7700 USDT Front View
12
34567
8
Item Description Item Decription
1 Slimline drive bay 5 USB ports 7, 8
2 CD-ROM eject button 6 HD activity LED
3 Microphone audio In jack 7 Power LED
4 Headphone audio Out jack 8 Power button

2-6 www.hp.com Technical Reference Guide
System Overview
Figure 2-3 shows the front panel components of the Small Form Factor (SFF). and Slim Tower
(ST)
Figure 2-3. HP Compaq dc7700 SFF (left)/dx7300 ST (right) Front View
Item Description Item Decription
1 Diskette drive activity LED 7 Microphone audio In jack
2 Diskette drive media door 8 Headphone audio Out jack
3 CD-ROM drive acitvity LED 9 USB ports 7, 8
4 Diskette drive eject button 10 Hard drive activity LED
5CD-ROM media tray 11Power LED
6 CD-ROM drive open/close button 12 Power button

Technical Reference Guide www.hp.com 2-7
System Overview
Figure 2-4 shows the front panel components of the microtower (uT) form factor.
Figure 2-4. HP Compaq dx7300 MT Front View
Item Description Item Decription
1 CD-ROM drive 7 CD-ROM drive open/close button
2 CD-ROM drive activity LED 8 Power button
3 Diskette drive media door 9 Power LED
4 Diskette drive activity LED 10 Hard drive activity LED
5 Diskette drive eject button 11 Headphone audio Out jack
6 USB ports 7, 8 12 Microphone audio In jack

2-8 www.hp.com Technical Reference Guide
System Overview
Figure 2-5 shows the front panel components of the Convertable Minitower (CMT) form factor.
Figure 2-5. HP Compaq dc7700 CMT Front View
Item Description Item Decription
1 CD-ROM drive 7 CD-ROM drive open/close button
2 CD-ROM drive activity LED 8 Power button
3 Diskette drive media door 9 Power LED
4 Diskette drive activity LED 10 USB ports 7, 8
5 Diskette drive eject button 11 Headphone audio Out jack
6 Hard drive activity LED 12 Microphone audio In jack

Technical Reference Guide www.hp.com 2-9
System Overview
Rear Chassis Connections
Table 2-2 describes the signal connections available on the rear panels of the dx7300 and dc7700
models. Note that not all connectors listed are provided on all form factors.
Table 2-2
Rear Panel Signal Connections
Connector & Icon Description
AC input connector.
PS/2 female connector (color-coded purple) for keyboard
interface.
PS/2 female connector (color-coded green) for mouse interface
Universal serial bus (USB) connector for USB interface
DB-9 male connector for RS-232 serial (COM1 or COM2)
interface.
RJ-45 jack for Local Area Network (LAN) interface.
DB-25 female connetor for parallel (LPT1) interface.
DB-15 female connector for video monitor.
1/8 inch, 3-conductor phone jack (color-coded blue) for stereo
audio line input.
1/8-inch, 3-conductor phone jack (color-coded green) for stereo
audio line output.
1/8-inch, 3-conductor phone jack (color-coded pink) for stereo
audio microphone input.
(no icon)

2-10 www.hp.com Technical Reference Guide
System Overview
2.3.2 Chassis Layouts
This section describes the internal layouts of the chassis. For detailed information on servicing
the chassis refer to the multimedia training and/or the maintenance and service guide for these
systems.
UIltra Slim Desktop Chassis
The Ultra Slim Desktop (USDT) chassis used for the HP Compaq dc7700 models uses a
compact, space-saving form factor.
Figure 2-6. USDT Chassis Layout, TopView
Item Description Item Description
1 Power supply assembly 5 Chassis fan
2 DIMM sockets (3) 6 Slimline Optical Drive bay
3 PCI or PCIe riser card cage 7 Hard drive (under item 6)
4 Processor socket -- --
1
3
4
5
6
2
7

Technical Reference Guide www.hp.com 2-11
System Overview
Small Form Factor / Slim Tower Chassis
The chassis layouts for the Small Form Factor (SFF) used for the HP Compaq dc7700 models
and the Slim Tower (ST) used for the HP Comapq dx7300 models are shown in Figure 2-8.
Features include:
■Tilting drive cage assembly for easy access to processor and memory sockets
■Two configurations available:
❏Without card cage:
◆Two half-height, full length PCI 2.3 slots
◆One PCI Express x16 graphics/SDVO reverse-layout slot
◆One PCI Express x1 slot
❏With card cage:
◆Two full-height, full-length PCI 2.3 slots
NOTE:
[1] Accepts PCI-E graphics or reversed-layout ADD2 card.
Figure 2-7. SFF / ST Chassis Layout, Top / Right Side Views
Item Description Item Description
1 Power supply assembly 6 Card cage
2 DIMM sockets (4) 7 Processor socket
3 PCI Express x1 slot 8 Chassis fan
4PCI Express x16
graphics/reverse-layout slot [1] 9 Optical drive bay
5 PCI 2.3 slots (2) 10 Diskette drive bay (under item 9)
Chassis without card cage Chassis with card cage
12
3
4
5
6
7
8
-
9
12
8
9
-
7

2-12 www.hp.com Technical Reference Guide
System Overview
Microtower Chassis
Figure 2-8 shows the layout for the Microtower (MT) chassis used for the HP Compaq dx7300
models. Features include:
■Externally accessible drive bay assembly.
■Easy access to expansion slots and all socketed system board components.
NOTE:
[1] Accepts PCI-E graphics or normal-layout ADD2 card.
Figure 2-8. MT Chassis Layout, Left Side View
1
3
4
5
6
2
7
-
8
9
q
Item Description Item Description
1 Power supply assembly 7 Speaker
2 Processor socket 8 PCI 2.3 slots
3 DIMM sockets (4) 9 PCI Express x1 slot
4 DriveLock 10 PCI Express x16 graphics/normal-layout
SDVO slot [1]
5 Externally accessible
drive bays 11 Chassis fan
6 Internally accessible
drive bays -- --

Technical Reference Guide www.hp.com 2-13
System Overview
Convertible Minitower
Figure 2-9 shows the layout for the Convertible Minitower (CMT) chassis in the minitower
configuration used for HP Compaq dc7700 models. Features include:
■Externally accessible drive bay assembly may be configured for minitower (vertical) or
desktop (horizontal) position.
■Easy access to expansion slots and all socketed system board components.
NOTE:
[1] Accepts PCI-E graphics or normal-layout ADD2 card.
Figure 2-9. CMT Chassis Layout, Left Side View (Minitower configuration)
1
3
4
5
6
2
7
-
8
9
q
w
Item Description Item Description
1 Power supply assembly 7 Speaker (inside optional card guide
assembly, if installed)
2 Processor socket 8 Expansion board area
3 DIMM sockets (4) 9 PCI 2.3 slots
4 DriveLock 10 PCI Express x1 slot
5 Externally accessible drive bays 11 PCI Express x16 graphics/normal-layout
SDVO slot [1]
6 Internally accessible drive bays 12 Chassis fan

2-14 www.hp.com Technical Reference Guide
System Overview
2.3.3 Board Layouts
Figures 2-10 through 2-12 show the system and expansion board layouts. Figure 2-9 shows the
layout for the USDT system board.
Figure 2-10. USDT System Board
Item Description Item Description
1 Serial port option header 11 Power button, power LED, HD LED, temp
sensor header
2 Hood sense header 12 Chassis speaker connector
3 Parallel port option header 13 Front panel audio connector
4 CMOS clear button 14 Front panel USB port connector
5 SATA #0 (blue), 1 (white), 2 (white)
connectors 15 Chassis fan connector
6 Password clear jumper/header 16 Processor fan connctor
7 PCI Express x16 slot 17 DIMM sockets (3)
8 PCI 2.3 slot 18 IDE (PATA) connector
9 Power supply (VccP) connector 19 Battery
10 Processor socket 20 Power supply connector
q
6
7
8
-
9
w
re
t
y
u
i
o
1
2
3
4
5
p

Technical Reference Guide www.hp.com 2-15
System Overview
NOTE:
See SFF and ST rear chassis illustrations for externally accessible I/O connectors.
Figure 2-11. SFF/ST System Board
Item Description Item Description
1 Serial port header 13 Power button, power LED, HD LED header
2 Hood sense header 14 Chassis speaker connector
3 Password clear jumper 15 Front panel audio header
4 CMOS clear button 16 Front panel USB port connector
5 SATA #0 (blue), 1 (white), 2 (white) 17 DIMM sockets (4)
6 PCI Express x1 slot 18 Diskette drive connector
7 PCI Express x16 graphics/reversed-layout
SDVO slot 19 IDE (PATA) connector
8PCI 2.3 slots 20Battery
9 Power supply (VccP) connector 21 Power supply connector
10 Processor socket 22 Hood lock header
11 Processor fan connector
12 Chassis fan conenctor -- --
1
q
2
3
4
5
6
7
8
-
9
w
re
t
y
u
i
p
o
a
s
d
f

2-16 www.hp.com Technical Reference Guide
System Overview
NOTES:
See CMT rear chassis illustration for externally accessible I/O connectors.
[1] Applicable to CMT chassis only.
[2] Not included on MT system boards.
Figure 2-12. MT and CMT System Board and CMT PCI Expansion Board
Item Description Item Description
1 PCI 2.3 slots 14 SATA #3 connector
2 Battery 15 CMOS clear switch
3 PCI Express x1 slot 16 SATA #0 connector
4 PCI Express x16 graphics 17 Hood lock header
5 Chassis fan header 18 Hood sense header
6 Power supply (VccP) connector 19 Password clear jumper header
7 Serial port B header 20 Power LED/button, HD LED header
8 Processor socket 21 SATA #1 connector
9 Processor fan connector 22 Front panel USB port connector
10 DIMM sockets (4) 23 Internal speaker connector
11 Diskette drive connector 24 PCI expansion board connector [2]
12 Power supply connector 25 Front panel audio connector
13 SATA #2 connector -- --
1
q
2
3
4
5
6
7
8
-
9
w
e
d
f
g
z
j
k
l
r
t
y
u
i
p
o
a
s
System Board
PCI Expansion Board [1]
1

Technical Reference Guide www.hp.com 2-17
System Overview
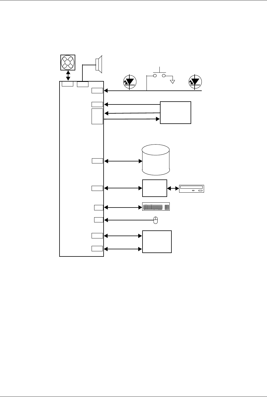
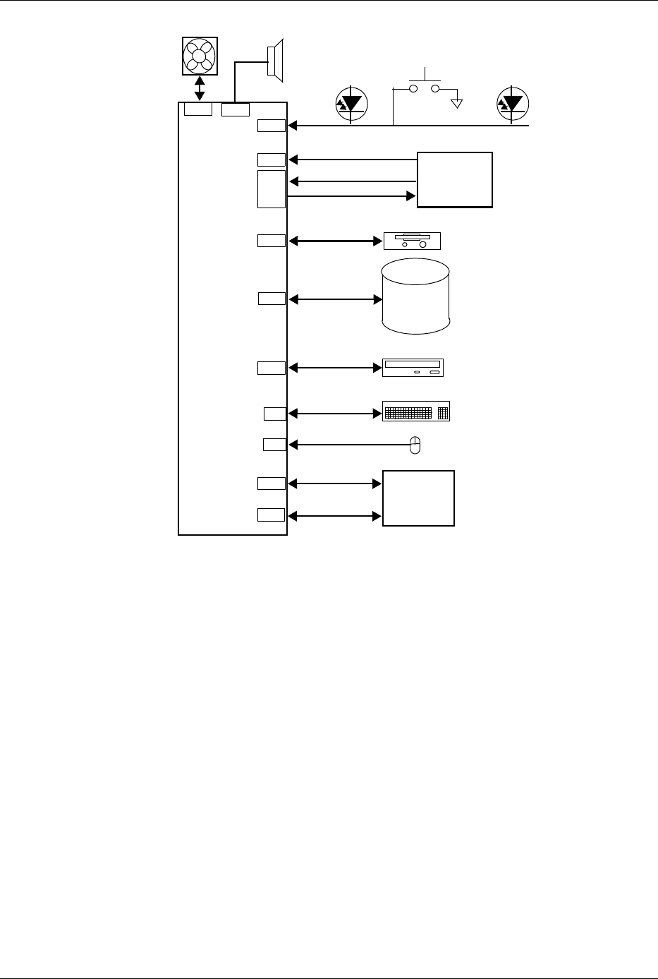
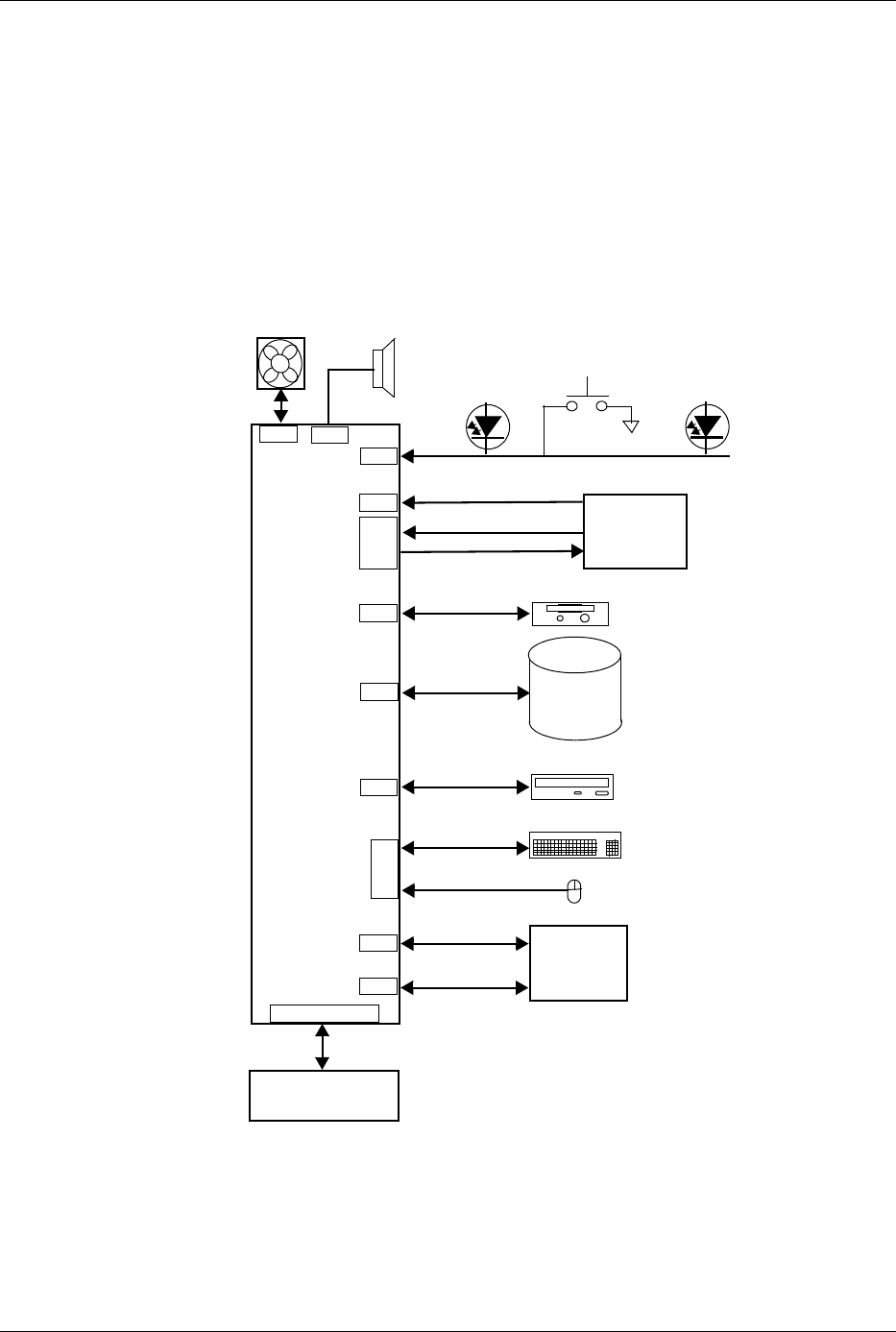
2.4 System Architecture
The systems covered in this guide feature an architecture based on the Intel Q965 Express
chipset (Figure 2-13). All systems covered in this guide include the following key components:
■Intel Pentium 4, Pentium D, or Core 2 Duo processor.
■Intel Q965 Express chipset - Includes Q965 GMCH north bridge and 82801 ICH8-DO south
bridge
■SMC SCH5317 super I/O controller supporting PS/2 keyboard and mouse peripherals
■ALC262 audio controller supporting line in, line out, microphone in, and headphones out
■Intel 82566DM 10/100/1000 network interface controller
The Q965 chipset provides a major portion of system functionality. Designed to compliment the
latest Intel processors, the Q965 GMCH intefaces with the processor through a
533/800/1066-MB Front-Side Bus (FSB) and communicates with the ICH8-DO component
through the Direct Media Interface (DMI). The integrated graphics controller of the Q965 may
be upgraded through a PCI Express x16 graphics slot. All systems include at least one PCI 2.3
slot and feature as standard a serial ATA (SATA) hard drive. The USDT model supports a
Slimline Optical Drive through a legacy parallel ATA 100 interface.
Table 2-3 lists the differences between models by form factor.
Notes:
[1] Supports an ADD2 card in the reverse-layout. or a PCIe x16 graphics card (with PCIe riser card
installed)
[2] Slot not accessible if PCI riser is installed.
[3] Full-height slot (requires PCI riser)
[4] Low-profile slots without PCI riser, full-height slots with optional PCI riser
[5] Requires adapter.
[6] 2nd serial port requires adapter
Table 2-3.
Architectural Differences By Form Factor
Model USDT SFF ST MT CMT
Memory sockets 3 4 4 4 4
PCI Express x16
graphics slot? Yes [1] Yes [2] Yes [2] Yes Yes
# of PCI Express x1
slots 0 Yes [2] Yes [2] Yes Yes
# of PCI 2.3 slots 1 [3] 2 [4] 2 [4] 2 4
Serial / parallel ports Optional [5] Standard [6] Standard [6] Standard [6] Standard [6]
SATA interfaces 1 3 3 4 4

2-18 www.hp.com Technical Reference Guide
System Overview
Figure 2-13. System Architecture, Block diagram
Parallel I/F [4]
Pentium
Processor
Q965 Chipset
Q965
82801
GMCH SDRAM
Cntlr
PCIe
PEG I/F [1]
PCI Express
ICH8-DO
SATA
I/F
USB
I/F
Ch A DDR2
SDRAM
Ch B DDR2
SDRAM
SCH5317
I/O Cntlr.
Graphics
Cntlr.
RGB
Monitor
Hard Drive
USB Ports 1-8
Serial I/F [4]
Diskette I/F
Kybd-Mouse I/F
x16 slot (PEG)[1]
PCI Express x1 slot
SATA
HD Audio
Subsystem
Optical
PCI 2.3 slot(s) [3]
Keyboard
NIC
I/F
Mouse
Floppy
Audio I/F
LPC I/F
PCI Cntlr.
DMI
DMI
Power Supply
Notes:
[1] USDT: reverse-layout ADD2 card or PCIe x16 graphics card (with PCIe riser card installed).
[4] Requires optional cable assembly for USDT form factor, standard on SFF, ST, MT, and CMT form factors.
CMT: normal-layout graphics, ADD2, SDVO card.
SFF/ST: reverse layout graphics, ADD2, SDVO card.
[3] USDT requires PCI riser card
SATA-
-to
-PATA
Bridge [2]
[2] USDT only
Drive
Integrated

Technical Reference Guide www.hp.com 2-19
System Overview
2.4.1 Intel Processor Support
The models covered in this guide support the following processor types:
■Intel Pentium Processor Extreme Edition - dual-core design with Hyper-Threading (HT)
technology
■Intel Pentium D Processor - dual-core design
■Intel Pentium 4 Processor - single-core design with HT technology
■Intel Core2 Duo - (when available) energy-efficient dual-core performance
■Intel Celeron D Processor
These processors are backward-compatible with software written for earlier x86 microprocessors
and include streaming SIMD extensions (SSE, SSE2, and SSE3) for enhancing 3D graphics and
speech processing performance.
The system board includes a zero-insertion-force (ZIF) Socket-T designed for mounting an
LGA775-type processor package (Figure 2-14).
Figure 2-14. Processor Socket and Processor Package
To remove the processor:
1. Remove the processore heat sink/fan assembly (not shown).
2. Release the locking lever (1) by first pushing down, then out and up.
3. Pull up the securing frame (2).
4. Grasp the processor (3) by the edges and lift straight up from the socket.

2-20 www.hp.com Technical Reference Guide
System Overview
✎The processor heatsink/fan assembly mounting differs between form factors. Always use the
same assembly or one of the same type when replacing the processor. Refer to the applicable
Service Reference Guide for detailed removal and replacement procedures of the heatsink/fan
assembly and the processor.
2.4.2 Chipset
The Intel Q965 Express chipset consists of a Graphics Memory Controller Hub (GMCH) and an
enhanced I/O controller hub with Digital Office (ICH8-DO). Table 2-4 compares the functions
provided by the chipsets.
The I/O controller hub (ICH8-DO ) features Intel Digital Office, which includes Active
Management Technology (AMT). AMT is a hardware/firmware solution that operates on
auxiliary power to allow 24/7 support of network alerting and managment of the unit without
regard to the power state or operating system. AMT capabilities include:
■System asset recovery (hardware and software configuration data)
■OS-independent system wellness and healing
■Software (virus) protection/management
Table 2-4
Chipset Components
Components Function
G965 GMCH Intel Graphics Media Accelerator 950 (integrated graphics controller)
PCI Express x16 graphics interface (Q965 only)
SDRAM controller supporting unbuffered, non-ECC PC2-6400 DDR2
DIMMs
533-, 800-, or 1066-MHz FSB
82801GB ICH8-DO PCI 2.3 bus I/F
PCI Express x1
LPC bus I/F
SMBus I/F
IDE I/F with SATA and PATA support
HD audio interface
RTC/CMOS
IRQ controller
Power management logic
USB 1.1/2.0 controllers supporting eight (8) ports
Gigabit Ethernet Controller

Technical Reference Guide www.hp.com 2-21
System Overview
2.4.3 Support Components
Input/output functions not provided by the chipset are handled by other support components.
Some of these components also provide “housekeeping” and various other functions as well.
Table 2-5 shows the functions provided by the support components.
2.4.4 System Memory
These systems implement a dual-channel Double Data Rate (DDR2) memory architecture. All
models support DDR2 800-, 667-, and 533-MHz DIMMs and ship with DDR2 800- or 667-MHz
DIMMs.
✎DDR and DDR2 DIMMs are NOT interchangeable.
The USDT system provides three DIMM sockets supporting up to 3 GB of memory while all
other form factors provide four DIMM sockets and support a total of four gigabytes of memory.
✎The maximum memory amounts stated above are with 1-GB memory modules using 1-Gb
technology DIMMs.
Table 2-5
Support Component Functions
Component Name Function
SCH5317 I/O Controller Keyboard and pointing device I/F
Diskette I/F
Serial I/F (COM1and COM2)
Parallel I/F (LPT1, LPT2, or LPT3)
PCI reset generation
Interrupt (IRQ) serializer
Power button and front panel LED logic
GPIO ports
Processor over tempurature monitoring
Fan control and monitoring
Power supply voltage monitoring
SMBus and Low Pin Count (LPC) bus I/F
Intel 82566DM Network Interface
Controller 10/100/1000 Fast Ethernet network interface controller.
ALC262 HD Audio Codec Audio mixer
One digital-to-analog 2-channel converter
Two analog-to-digital 2-channel converters
Analog I/O
2-channel audio support

2-22 www.hp.com Technical Reference Guide
System Overview
2.4.5 Mass Storage
All models support at least two mass storage devices, with one being externally accessible for
removable media. These systems provide the following intefaces for internal storage devices:
USDT: one SATA interface, one SATA-to-PATA bridge/interface for a Slimline optical drive
SFF/ST: three SATA interfaces
MT/CMT: four SATA interfaces
These systems may be preconfigured or upgraded with a 80-, 160-, or 250-GB SATA hard drive
and one removable media drive such as a CD-ROM drive.
2.4.6 Serial and Parallel Interfaces
All models except those that use the USDT form factor include a serial port and a parallel port,
both of which are accessible at the rear of the chassis. The USDT form factor may be upgraded
with an adapter to provide serial and parallel ports. The SFF, ST, MT, and CMT form factors may
be upgraded with an optional second serial port.
The serial interface is RS-232-C/16550-compatible and supports standard baud rates up to
115,200 as well as two high-speed baud rates of 230K and 460K. The parallel interface is
Enhanced Parallel Port (EPP1.9) and Enhanced Capability Port (ECP) compatible, and supports
bi-directional data transfers.
2.4.7 Universal Serial Bus Interface
All models provide eight Universal Serial Bus (USB) ports, with two ports accessible at the front
of the unit and six ports accessible on the rear panel. The USB interface provides hot
plugging/unplugging functionality. These systems support USB 1.1 and 2.0 functionality on all
ports.
2.4.8 Network Interface Controller
All models feature a Intel 82566 Gigabit Network Interface Controller (NIC) integrated on the
system board. The controller provides automatic selection of 10BASE-T, 100BASE-TX, or
1000BASE-T operation with a local area network and includes power-down, wake-up, and
Alert-On-LAN (AOL), and Alert Standard Format (ASF) features. An RJ-45 connector with
status LEDs is provided on the rear panel.

Technical Reference Guide www.hp.com 2-23
System Overview
2.4.9 Graphics Subsystem
These systems use the Q965 GMCH component that integrates an integrated graphics controller
that can drive an external VGA monitor. The integrated graphics controller (IGC) features a
333-MHz core processor and a 400-MHz RAMDAC. The controller implements Dynamic Video
Memory Technology (DVMT 3.0) for video memory. Table 2-6 lists the key features of the
integrated graphics subsystem.
The IGC supports dual independent display for expanding the desktop viewing area across two
monitors. The graphics subsystem of all form factors supports upgrading through the PCI
Express x16 graphics slot.
✎The PCI Express x16 slot of the USDT form factor supports either a reverse-layout SDVO ADD2
card or a low-profile PCIe x16 graphics card.
2.4.10 Audio Subsystem
These systems use the integrated High Definitions audio controller of the chipset and the Realtek
ALC262 High Definition audio codec. HD audio provides improvements over AC’97 audio such
as higher sampling rates, refined signal interfaces, and higher signal-to-noise ratio audio
processors. These systems include a 1.5-watt output amplifier driving an internal speaker. All
models feature front panel-accessible stereo microphone in and headphone out audio jacks as
standard.
Table 2-6
Integrated Graphics Subsystem Statistics
Q965 GMCH
Integrated Graphics Controller
Recommended for: Hi 2D, Entry 3D
Bus Type Int. PCI Express
Memory Amount 8 MB pre-allocated
Memory Type DVMT 3.0
DAC Speed 400 MHz
Maximum 2D Res. 2048x1536 @ 85 Hz
Software Compatibility Quick Draw,
DirectX 9.0,
Direct Draw,
Direct Show,
Open GL 1.4,
MPEG 1-2,
Indeo
Outputs 1 RGB

2-24 www.hp.com Technical Reference Guide
System Overview
2.5 Specifications
This section includes the environmental, electrical, and physical specifications for the systems
covered in this guide. Where provided, metric statistics are given in parenthesis. Specifications
are subject to change without notice.
NOTE:
[1] Peak input acceleration during an 11 ms half-sine shock pulse.
[2] Maximum rate of change: 1500 ft/min.
.
Table 2-7
Environmental Specifications (Factory Configuration)
Parameter Operating Non-operating
Ambient Air Temperature 50o to 95o F (10o to 35o C, max.
rate of change < 10°C/Hr) -22o to 140o F (-30o to 60o C, max.
rate of change < 20°C/Hr )
Shock (w/o damage) 5 Gs [1] 20 Gs [1]
Vibration 0.000215 G2/Hz, 10-300 Hz 0.0005 G2/Hz, 10-500 Hz
Humidity 10-90% Rh @ 28o C max.
wet bulb temperature
5-95% Rh @ 38.7o C max.
wet bulb temperature
Maximum Altitude 10,000 ft (3048 m) [2] 30,000 ft (9144 m) [2]
Table 2-8
Electrical Specifications
Parameter U.S. International
Input Line Voltage:
Nominal:
Maximum:
100–240 VAC
90–264 VAC
100–240 VAC
90–264 VAC
Input Line Frequency Range:
Nominal:
Maximum:
50–60 Hz
47–63 Hz
50–60 Hz
47–63 Hz
Power Supply:
Maximum Continuous Power:
USDT
ST or SFF
MT/CMT
Maximum Line Current Draw:
USDT
SF or SFF
MT/CMT
200 watts
240 watts
365 watts
4 A @ 100 VAC
5 A @ 100 VAC
6 A @ 100 VAC
200 watts
240 watts
365 watts
2 A @ 200 VAC
2.5 A @ 200 VAC
3.0 A @ 200 VAC

Technical Reference Guide www.hp.com 2-25
System Overview
NOTES:
[1] System weight may vary depending on installed drives/peripherals.
[2] Minitower configuration. For desktop configuration, swap Height and Width dimensions
[3] Applicable to unit in desktop orientation only and assumes reasonable type of load such
as a monitor .
Table 2-9
Physical Specifications
Parameter USDT ST SFF MT CMT [2]
Height 2.95 in
(7.49 cm)
13.3 i n
(33.78 cm)
3.95 in
(10.03 cm)
14 .5 i n
(36.8 cm)
17.65 in
(44.8 cm)
Width 12.4 in
(31.5 cm )
3.95 in
(10.03 cm)
13.3 i n
(33.78 cm)
6.88 in
17.5 cm)
6.60 in
(16.8 cm)
Depth 13.18 in
(33.48 cm)
14.9 in
(37.85 cm)
14.9 in
(37.85 cm)
16.31 in
(41.1 cm)
17.8 in
(45.21 cm)
Weight [1] 13.2 lb
(6.0 kg)
19.5 lb
(8.8 kg)
19.5 lb
(3.61 kg)
23.8 lb
(10.8 kg)
32.5 lb
(14.7 kg)
Load-bearing ability
of chassis [3] 72.1 lb
(35 kg)
100 lb
(45.4 kg)
72.1 lb
(35 kg)
100 lb
(45.4 kg)
72.1 lb
(35 kg)

2-26 www.hp.com Technical Reference Guide
System Overview
Table 2-10
Diskette Drive Specifications
Parameter Measurement
Media Type 3.5 in 1.44 MB/720 KB diskette
Height 1/3 bay (1 in)
Bytes per Sector 512
Sectors per Track:
High Density
Low Density
18
9
Tracks per Side:
High Density
Low Density
80
80
Read/Write Heads 2
Average Access Time:
Track-to-Track (high/low)
Average (high/low)
Settling Time
Latency Average
3 ms/6 ms
94 ms/169 ms
15 ms
100 ms

Technical Reference Guide www.hp.com 2-27
System Overview
NOTE:
[1] IDE interface on USDT models (through SATA bridge)
Table 2-11
Optical Drive Specifications
Parameter 48x CD-ROM 48/32/48x CD-RW Drive
Interface Type SATA [1] SATA [1]
Media Type (reading)
Mode 1,2, Mixed Mode, CD-DA,
Photo CD, Cdi, CD-XA
Mode 1,2, Mixed Mode, CD-DA,
Photo CD, Cdi, CD-XA
Media Type (writing) N/a CD-R, CD-RW
Transfer Rate (Reads) 4.8 Kb/s (max sustained) CD-ROM, 4.8 Kb/s;
CD-ROM/CD-R, 1.5-6 Kb/s
Transfer Rate (Writes): N/a CD-R, 2.4 Kbps (sustained);
CD-RW, 1.5 Kbps (sustained);
Capacity:
Mode 1, 12 cm
Mode 2, 12 cm
8 cm
550 MB
640 MB
180 MB
540 MB
650/700 MB
180 MB
Center Hole Diameter 15 mm 15 mm
Disc Diameter 8/12 cm 8/12 cm
Disc Thickness 1.2 mm 1.2 mm
Track Pitch 1.6 um 1.6 um
Laser
Beam Divergence
Output Power
Type
Wave Length
+/- 1.5 °
0.14 mW
GaAs
790 +/- 25 nm
53.5 + 1.5°
53.6 0.14 mW
GaAs
790 +/- 25 nm
Average Access Time:
Random
Full Stroke
<100 ms
<150 ms
<125 ms
<210 ms
Audio Output Level 0.7 Vrms 0.7 Vrms
Cache Buffer 128 KB 2 MB

2-28 www.hp.com Technical Reference Guide
System Overview
Table 2-12
Hard Drive Specifications
Parameter 80 GB 160 GB 250 GB
Drive Size 3.5 in 3.5 in 3.5 in
Interface SATA SATA SATA
Transfer Rate 300 Gb/s 300 Gb/s 300 Gb/s
Drive Protection System
Support? Yes Yes Yes
Typical Seek Time (w/settling)
Single Track
Average
Full Stroke
0.8 ms
9 ms
17 ms
0.8 ms
9 ms
17 ms
1.0 m s
11 ms
18 ms
Disk Format (logical blocks) 156,301,488 320,173,056 488,397,168
Rotation Speed 5400/7200 7200 RPM 7200 RPM
Drive Fault Prediction SMART III SMART III SMART III

Technical Reference Guide www.hp.com 3-1
3
Processor/Memory Subsystem
3.1 Introduction
This chapter describes the processor/memory subsystem. These systems include an Intel Celeron
D, Pentium 4, Pentium D, or Core 2 Duo processor and the Q965 chipset (Figure 3-1). These
models support PC2-6400 and PC2-5300 DDR2 DIMMs.
Figure 3-1. Processor/Memory Subsystem Architecture
This chapter includes the following topics:
■Intel Pentium processor (3.2)
■Memory subsystem (3.3)
Pentium
Processor
Q965
GMCH Cntrl
SDRAM
XMM1
Ch A
DIMM
Ch A
DIMM
Ch B
DIMM
Ch B
DIMM
XMM3 XMM4 [1]
XMM2
FSB I/F
Note:
[1] Not present on USDT form factor.
Intel
Intel

3-2 www.hp.com Technical Reference Guide
Processor/Memory Subsystem
3.2 Intel Pentium Processors
These systems each feature an Intel processor in a FC-LGA775 package mounted with a heat
sink in a zero-insertion force socket. The mounting socket allows the processor to be easily
changed for upgrading.
3.2.1 Intel Processor Overview
These models support the latest generation of Intel Pentium processors, including those which
feature Intel's NetBurst architecture and Hyper-Threading technology. The processors are
designed for handling the intensive multimedia and internet applications of today while
maintaining compatibility with software written for earlier x86) micoprocessors.
Key features of supported Intel Pentium processors include:
■Dual-core architecture—Featured on all Intel Pentium Processor Extreme Editions and
Pentium D processors, provides full parallel processing .
■Hyper-Threading Technology—Featured in some Intel Pentium Processor Extreme Editions
and Pentium 4 Processors, the main processing loop has twice the depth (20 stages) of earlier
processors allowing for increased processing frequencies.
■Execution Trace Cache— A new feature supporting the branch prediction mechanism, the
trace cache stores translated sequences of branching micro-operations ( ops) and is checked
when suspected re-occurring branches are detected in the main processing loop. This feature
allows instruction decoding to be removed from the main processing loop.
■Rapid Execution Engine—Arithmetic Logic Units (ALUs) run at twice (2x) processing
frequency for higher throughput and reduced latency.
■1-/2-/4-MB Advanced transfer L2 cache—Using 32-byte-wide interface at processing speed,
the large L2 cache provides a substantial increase.
■Advanced dynamic execution—Using a larger (4K) branch target buffer and improved
prediction algorithm, branch mis-predictions are reduced by an average of 33 % over the
Pentium III.
■Enhanced Floating Point Processor —With 128-bit integer processing and deeper pipelining
the Pentium's FPU provides a 2x performance boost over the Pentium III.
■Additional Streaming SIMD extensions (SSE2 andSSE3)—In addition to the SSE support
provided by previous Pentium processors, the Pentium 4 processor includes an additional
144 MMX instructions, further enhancing:
❏Streaming video/audio processing
❏Photo/video editing
❏Speech recognition
❏3D processing
❏Encryption processing
■Quad-pumped Front Side Bus (FSB)—The FSB uses a 200-MHz clock for qualifying the
buses' control signals. However, address information is transferred using a 2x strobe while
data is transferred with a 4x strobe, providing a maximum data transfer rate that is four times
that of earlier processors.

Technical Reference Guide www.hp.com 3-3
Processor/Memory Subsystem
Figure 3-2 illustrates the basic internal architecture of an Intel Pentium single-core processor.
Dual-core processors feature two cores operating in parallel. The table below provides a
representative listing of supported processors. Other models may also be supported.
Figure 3-2. Supported Pentium and Core 2 Duo Processors (partial listing)
The Intel Pentium processor increases processing speed by using higher clock speeds with
hyper-pipelined technology, therefore handling significantly more instructions at a time. The
Arithmetic Logic Units (ALUs) of all processors listed above run at twice the core speed.
An improved branch prediction mechanism features an execution trace cache and a refined
prediction algorithm. The execution trace cache can store 12 kilobytes of micro-ops (decoded
instructions dealing with branching sequences) that are checked when re-occurring branches are
processed. Code that is not executed (bypassed) is no longer stored in the L1 cache as was the
case in earlier generation Pentium processors.
The Pentium processor is compatible with software written for x86 processors. These systems
also support the Intel Celeron D processors and the energy-efficient Intel Core
TM
2 Duo
processors.
Intel Model
No.
Dual
Core?
Core
Speed
FSB
Speed
L2 Cache
Size
Hyper-Threading
Technology?
E6700 Yes 2.66 GHz 1066 MHz 4 MB No
E6600 Yes 2.40 GHz 1066 MHz 4 MB No
E6400 Yes 2.13 GHz 1066 MHz 2 MB No
E6300 Yes 1.86 GHz 1066 MHz 2 MB No
965 Yes 3.73 GH 1066 MHz 2 x 2 MB Yes
960 Yes 3.60 GHz 800 MHz 2 x 2 MB No
955 Yes 3.46 GHz 1066 MHz 2 x 2 MB Yes
950 Yes 3.40 GHz 800 MHz 2 x 2 MB No
940 Yes 3.20 GHz 800 MHz 2 x 2 MB No
930 Yes 3.00 GHz 800 MHz 2 x 2 MB No
920 Yes 2.80 GHz 800 MHz 2 x 2 MB No
840 Yes 3.20 GHz 800 MHz 2 x 1 MB No
672 No 3.80 GHz 800 MHz 2 MB Yes
670 No 3.80 GHz 800 MHz 2 MB Yes
660 No 3.60 GHz 800 MHz 2 MB Yes
650 No 3.40 GHz 800 MHz 2 MB Yes
640 No 3.20 GHz 800 MHz 2 MB Yes
630 No 3.00 GHz 800 MHz 2 MB Yes
ALU Speed (Core speed x2)
Pentium 4 Processor
128-bit
Integer
FPU
8-K
L1
Data
Cache
L2
Adv..
Transfer
Cache
FSB
I/F
Rapid Exe. Eng.
Branch
Prediction
CPU
ALUs
16-K Execution
Trace Cache
Out-of-Order
Core
Core speed FSB speed (max. data transfer rate)
L1
Cache
Intel Pentium Single Core Processor
ALUs

3-4 www.hp.com Technical Reference Guide
Processor/Memory Subsystem
3.2.2 Processor Upgrading
All models use the LGA775 ZIF (Socket T) mounting socket. These systems require that the
processor use an integrated heatsink/fan assembly. A replacement processor must use the same
type heatsink/fan assembly as the original to ensure proper cooling.
The processor uses a PLGA775 package consisting of the processor die mounted “upside down”
on a PC board. This arrangement allows the heat sink to come in direct contact with the processor
die. The heat sink and attachment clip are specially designed provide maximum heat transfer
from the processor component.
ï
CAUTION: Attachment of the heatsink to the processor is critical on these systems. Improper attachment
of the heatsink will likely result in a thermal condition. Although the system is designed to detect thermal
conditions and automatically shut down, such a condition could still result in damage to the processor
component. Refer to the applicable Service Reference Guide for processor installation instructions.
ï
CAUTION: Installing a processor that is not supported by the system board may cause damage to the
system board and/or the processor. Processors rated above 95 watts are not recommended.
3.3 Memory Subsystem
All models support non-ECC PC2-5300 and PC2-6400 DDR2 memory. The USDT form factor
supports up to 3 gigabytes of memory while the SFF, ST, MT, and CMT form factors support up
to 4 gigabytes of memory.
✎The DDR SDRAM “PCxxxx” reference designates bus bandwidth (i.e., a PC2-5300 DIMM can,
operating at a 667-MHz effective speed, provide a throughput of 5300 MBps (8 bytes ×
667MHz)). Memory speed types may be mixed within a system, although the system BIOS will
set the memory controller to work at speed of the slowest DIMM.
The system board provides three or four DIMM sockets depending on form factor:
■XMM1, channel A
■XMM2, channel A
■XMM3, channel B
■XMM4, channel B (not present inUSDT form factor)
DIMMs do not need to be installed in pairs although installation of pairs (an equal DIMM for
each channel) provides the best performance. The XMM1 socket must be populated for proper
support of Intel Advanced Management Technology (AMT). The BIOS will detect the DIMM
population and set the system accordingly as follows:
■Single-channel mode - DIMMs installed for one channel only
■Dual-channel asymetric mode - DIMMs installed for both channels but of unequal channel
capacities.
■Dual-channel interleaved mode (recommended)- DIMMs installed for both channels and
offering equal channel capacities, proving the highest performance.

Technical Reference Guide www.hp.com 3-5
Processor/Memory Subsystem
These systems support DIMMs with the following parameters:
■Unbuffered, compatible with SPD rev. 1.0
■256-Mb, 512-Mb, and 1-Gb memory technologies for x8 and x16 devices
■CAS latency (CL) of 5 or 6 (depending on memory speed)
■Single or double-sided
■Non-ECC memory only
The SPD format supported by these systems complies with the JEDEC specification for 128-byte
EEPROMs. This system also provides support for 256-byte EEPROMs to include additional
HP-added features such as part number and serial number. The SPD format as supported in this
system (SPD rev. 1) is shown in Table 3-1.
If BIOS detects an unsupported DIMM, a “memory incompatible” message will be displayed
and the system will halt. These systems are shipped with non-ECC DIMMs only. Refer to
chapter 8 for a description of the BIOS procedure of interrogating DIMMs.
An installed mix of DIMM types is acceptable but operation will be constrained to the level of
the DIMM with the lowest (slowest) performance specification.
If an incompatible DIMM is detected the NUM LOCK will blink for a short period of time
during POST and an error message may or may not be displayed before the system hangs.

3-6 www.hp.com Technical Reference Guide
Processor/Memory Subsystem
Table 3-1 shows suggested memory configurations for these systems. Note that the USDT form
factor provides only three DIMM sockets and therefore cannot match the SFF, ST, MT, and CMT
form factors in maximum memory capacity.
NOTE: Table 3-1 does not list all possible configurations. Balanced-capacity, dual-channel
loading yields best performance.
NOTE:
[1] Not present on USDT form factor.
Table 3-1.
DIMM Socket Loading
Channel A Channel B
Socket 1 Socket 2 [1] Socket 3 Socket 4 Total
128-MB none none none 128-MB
128-MB none 128-MB none 256-MB (dual-channel)
128-MB 128-MB 128-MB none 384-MB (dual-channel)
128-MB 128-MB 128-MB 128-MB 512-MB (dual- channel)
256-MB none none none 256-MB
256-MB none 256-MB none 512-MB (dual-channel)
512-MB none none none 512-MB
512-MB none 512-MB none 1-GB (dual-channel)
1-GB none none none 1-GB
1-GB none 1-GB none 2-GB (dual-channel)
1-GB 1-GB 1-GB none 3-GB (dual-channel)
1-GB 1-GB 1-GB 1-GB 4-GB (dual-channel)

Technical Reference Guide www.hp.com 3-7
Processor/Memory Subsystem
The SPD address map is shown in Table 3-2.
NOTES:
[1] Programmed as 128 bytes by the DIMM OEM
[2] Must be programmed to 256 bytes.
[3] High order bit defines redundant addressing: if set (1), highest order RAS# address must be re-sent as highest order CAS#
address.
[4] Refer to memory manufacturer’s datasheet
[5] MSb is Self Refresh flag. If set (1), assembly supports self refresh.
[6] Back-to-back random column addresses.
[7] Field format proposed to JEDEC but not defined as standard at publication time.
[8] Field specified as optional by JEDEC but required by this system.
[9] HP usage. This system requires that the DIMM EEPROM have this space available for reads/writes.
[10] Serial # in ASCII format (MSB is 133). Intended as backup identifier in case vender data is invalid.
Can also be used to indicate s/n mismatch and flag system adminstrator of possible system Tampering.
[11]Contains the socket # of the module (first module is “1”). Intended as backup identifier (refer to note [10]).
Table 3-2
SPD Address Map (SDRAM DIMM)
Byte Description Notes Byte Description Notes
0 No. of Bytes Written Into EEPROM [1] 25 Min. CLK Cycle Time at CL X-2 [7]
1 Total Bytes (#) In EEPROM [2] 26 Max. Acc. Time From CLK @ CL X-2 [7]
2Memory Type 27 Min. Row Prechge. Time [7]
3 No. of Row Addresses On DIMM [3] 28 Min. Row Active to Delay [7]
4 No. of Column Addresses On DIMM 29 Min. RAS to CAS Delay [7]
5 No. of Module Banks On DIMM 30-31 Reserved
6, 7 Data Width of Module 32-61 Superset Data [7]
8 Voltage Interface Standard of DIMM 62 SPD Revision [7]
9 Cycletime @ Max CAS Latency (CL) [4] 63 Checksum Bytes 0-62
10 Access From Clock [4] 64-71 JEP-106E ID Code [8]
11 Config. Type (Parity, Nonparity...) 72 DIMM OEM Location [8]
12 Refresh Rate/Type [4][5] 73-90 OEM’s Part Number [8]
13 Width, Primary DRAM 91-92 OEM’s Rev. Code [8]
14 Error Checking Data Width 93-94 Manufacture Date [8]
15 Min. Clock Delay [6] 95-98 OEM’s Assembly S/N [8]
16 Burst Lengths Supported 99-
125 OEM Specific Data [8]
17 No. of Banks For Each Mem. Device [4] 126 Intel frequency check
18 CAS Latencies Supported [4] 127 Reserved
19 CS# Latency [4] 128 - 131 Compaq header “CPQ1” [9]
20 Write Latency [4] 132 Header checksum [9]
21 DIMM Attributes 133 - 145 Unit serial number [9][10]
22 Memory Device Attributes 146 DIMM ID [9][11]
23 Min. CLK Cycle Time at CL X-1 [7] 147 Checksum [9]
24 Max. Acc. Time From CLK @ CL X-1 [7] 148 Reserved [9]

3-8 www.hp.com Technical Reference Guide
Processor/Memory Subsystem
Figure 3-3 shows the system memory map.
✎All locations in memory are cacheable. Base memory is always mapped to DRAM. The next 128
KB fixed memory area can, through the north bridge, be mapped to DRAM or to PCI space.
Graphics RAM area is mapped to PCI or AGP locations.
Figure 3-3. System Memory Map
High BIOS Area
DMI/APIC
PCI
Top of DRAM
16 MB
4 GB
TSEG
IGC (1-64 MB)
DOS
640 KB
FFFF FFFFh
1 MB
Main
BIOS
00FF FFFFh
FFE0 0000h
000F FFFFh
Base Memory
Extended BIOS
Legacy Video
Expansion Area
0000 0000h
0010 0000h
0100 0000h
Main
Area
F000 0000h
Memory
Area
Memory
Memory
Area
Compatibilty
Area
Main
Memory

Technical Reference Guide www.hp.com 4-1
4
System Support
4.1 Introduction
This chapter covers subjects dealing with basic system architecture and covers the following
topics:
■PCI bus overview (4.2), page 4-1
■System resources (4.3), page 4-11
■
Real-time clock and configuration memory (4.4
), page 4-19
■System management (4.5), page 4-20
■
Register map and miscellaneous functions (4.6
), page 4-24
This chapter covers functions provided by off-the-shelf chipsets and therefore describes only
basic aspects of these functions as well as information unique to the systems covered in this
guide. For detailed information on specific components, refer to the applicable manufacturer's
documentation.
4.2 PCI Bus Overview
✎This section describes the PCI bus in general and highlights bus implementation in this particular
system. For detailed information regarding PCI bus operation, refer to the appropriate PCI
specification or the PCI web site: www.pcisig.com.
These systems implement the following types of PCI buses:
■PCI 2.3 - Legacy parallel interface operating at 33-MHz
■PCI Express - High-performance interface capable of using multiple TX/RX high-speed
lanes of serial data streams
The PCI bus handles address/data transfers through the identification of devices and functions on
the bus. A device is typically defined as a component or slot that resides on the PCI bus (although
some components such as the GMCH and ICH8 are organized as multiple devices). A function is
defined as the end source or target of the bus transaction. A device may contain one or more
functions. In the standard configuration these systems use a hierarchy of three PCI buses (Figure
4-1). The PCI bus #0 is internal to the chipset components and is not physically accessible. The
Direct Media Interface (DMI) links the GMCH and ICH8 components and operates as a subset of
the PCI bus. All PCI slots and the NIC function internal to the ICH8 reside on PCI bus #2.

4-2 www.hp.com Technical Reference Guide
System Support
Figure 4-1. PCI Bus Devices and Functions
4.2.1 PCI 2.3 Bus Operation
The PCI 2.3 bus consists of a 32-bit path (AD31-00 lines) that uses a multiplexed scheme for
handling both address and data transfers. A bus transaction consists of an address cycle and one
or more data cycles, with each cycle requiring a clock (PCICLK) cycle. High performance is
realized during burst modes in which a transaction with contiguous memory locations requires
that only one address cycle be conducted and subsequent data cycles are completed using
auto-incremented addressing. Four types of address cycles can take place on the PCI bus; I/O,
memory, configuration, and special. Address decoding is distributed (left up to each device on
the PCI bus).
I/O and Memory Cycles
For I/O and memory cycles, a standard 32-bit address decode (AD31..0) for byte-level
addressing is handled by the appropriate PCI device. For memory addressing, PCI devices
decode the AD31..2 lines for dword-level addressing and check the AD1,0 lines for burst
(linear-incrementing) mode. In burst mode, subsequent data phases are conducted a dword at a
time with addressing assumed to increment accordingly (four bytes at a time).
Q965
82801 ICH8
Host-DMI Bridge
Memory
Cntlr
Function
PCI Express x16 graphics slot [1]
PCI Bus 0
SATA
Cntlr
Function
USB I/F
Cntlr
Function
LPC
Bridge
Function
HD Audio
Cntlr
Function
DMI
PCI Express x1 slot
PCI 2.3 slot(s)
Integrated
Graphics
Controller
PCI 2.3
Bridge
Function
GMCH
PCI Bus 1
Host-PCI Exp.
Bridge
NIC
I/F
PCI Exp.
Port 1
Function
DMI Link
RGB Monitor
[1] In USDT SFF, and ST form factors, accepts reverse-layout graphics cards.
Notes:
NIC.
Function
Only implemented functions are shown.
In MT and CMT form factors, accepts nomal layout graphics card.

Technical Reference Guide www.hp.com 4-3
System Support
Configuration Cycles
Devices on the PCI bus must comply with PCI protocol that allows configuration of that device
by software. In this system, configuration mechanism #1 (as described in the PCI Local Bus
specification Rev. 2.3) is employed. This method uses two 32-bit registers for initiating a
configuration cycle for accessing the configuration space of a PCI device. The configuration
address register (CONFIG_ADDRESS) at 0CF8h holds a value that specifies the PCI bus, PCI
device, and specific register to be accessed. The configuration data register (CONFIG_DATA) at
0CFCh contains the configuration data.
Two types of configuration cycles are used. A Type 0 (zero) cycle is targeted to a device on the
PCI bus on which the cycle is running. A Type 1 cycle is targeted to a device on a downstream
PCI bus as identified by bus number bits <23..16>. With three or more PCI buses, a PCI bridge
may convert a Type 1 to a Type 0 if it's destined for a device being serviced by that bridge or it
may forward the Type 1 cycle unmodified if it is destined for a device being serviced by a
downstream bridge. Figure 4-2 shows the configuration cycle format and how the loading of
0CF8h results in a Type 0 configuration cycle on the PCI bus. The Device Number (bits <15..11>
determines which one of the AD31..11 lines is to be asserted high for the IDSEL signal, which
acts as a “chip select” function for the PCI device to be configured. The function number (CF8h,
bits <10..8>) is used to select a particular function within a PCI component.
Figure 4-2. PCI Configuration Cycle
PCI Configuration Data Register
I/O Port 0CFCh, R/W, (8-, 16-, 32-bit access)
PCI Configuration Address Register
I/O Port 0CF8h, R/W, (32-bit access only)
Bit Function Bit Function
31 Configuration Enable
0 = Disabled
1 = Enable
31..0 Configuration Data.
30..24 Reserved—read/write 0s
23..16 Bus Number. Selects PCI bus
15..11 PCI Device Number. Selects PCI
device for access
10..8 Function Number. Selects function of
selected PCI device.
7..2 Register Index. Specifies config. reg.
1,0 Configuration Cycle Type ID.
00 = Type 0
01 = Type 1
AD31..0
(w/Type 00
Config. Cycle)
Reserved Function
Number Register
Index
32211118
7 2 1 0 [1]
IDSEL (only one signal line asserted) Function
Number
Register
Index
Register 0CF8h
Results in:
NOTES: [1] Bits <1,0> : 00 = Type 0 Cycle, 01 = Type 1 cycle
Type 01 cycle only. Reserved on Type 00 cycle.
Device
Number
Bus
Number

4-4 www.hp.com Technical Reference Guide
System Support
Table 4-1 shows the standard configuration of device numbers and IDSEL connections for
components and slots residing on a PCI 2.3 bus.
NOTES:
[1] Function not used in these systems.
[2] Mapping for USB 1.1 Controller #4 if USB ports 9 and 10 and USB 2.0 Controller #2 are
disabled. Otherwise, mapping for USB 1.1 controller #4 is F0:D25.
[3] SFF, ST, & CMT form factors only.
[4] CMT form factor with PCI expansion board.
Table 4-1
PCI Component Configuration Access
PCI Component Notes Function # Device #
PCI Bus
#
IDSEL
Wired to:
Q965 GMCH:
Host/DMI Bridge
Host/PCI Expr. Bridge
Integrated Graphics Cntlr.
0
0
0
28
1
2
0
0
0
--
PCI Express x16 graphics slot 0 0 32 --
82801EB ICH8
PCI Bridge
LPC Bridge
Serial ATA Controller #1
SMBus Controller
Serial ATA Controller #2
Thermal System
USB 1.1 Controller #1
USB 1.1 Controller #2
USB 1.1 Controller #3
USB 1.1 Controller #4
USB 1.1 Controller #5
USB 2.0 Controller #1
USB 2.0 Controller #2
Network Interface Controller
Intel HD audio controller
PCI Express port 1
PCI Express port 2
PCI Express port 3
PCI Express port 4
PCI Express port 5
PCI Express port 6
[1]
[1]
[1]
[1]
[1]
[1]
0
0
2
3
5
6
0
1
2
3 [2]
1
7
7
0
0
0
1
2
3
4
5
30
31
31
31
31
31
29
29
29
29 [2]
26
29
26
25
27
28
28
28
28
28
28
0
0
0
0
0
0
0
0
0
0
0
0
0
0
0
0
0
0
0
0
0
--
PCI 2.3 slot 1 0 4 8 AD20
PCI 2.3 slot 2 [3] 0 9 8 AD25
PCI 2.3 slot 3 [4] 0 10 8 AD27
PCI 2.3 slot 4 [4] 0 11 8 AD29

Technical Reference Guide www.hp.com 4-5
System Support
The register index (CF8h, bits <7..2>) identifies the 32-bit location within the configuration
space of the PCI device to be accessed. All PCI devices can contain up to 256 bytes of
configuration data (Figure 4-3), of which the first 64 bytes comprise the configuration space
header.
Figure 4-3. PCI Configuration Space Mapping
PCI 2.3 Bus Master Arbitration
The PCI bus supports a bus master/target arbitration scheme. A bus master is a device that has
been granted control of the bus for the purpose of initiating a transaction. A target is a device that
is the recipient of a transaction. The Request (REQ), Grant (GNT), and FRAME signals are used
by PCI bus masters for gaining access to the PCI bus. When a PCI device needs access to the PCI
bus (and does not already own it), the PCI device asserts it's REQn signal to the PCI bus arbiter (a
function of the system controller component). If the bus is available, the arbiter asserts the GNTn
signal to the requesting device, which then asserts FRAME and conducts the address phase of the
transaction with a target. If the PCI device already owns the bus, a request is not needed and the
device can simply assert FRAME and conduct the transaction. Table 4-3 shows the grant and
request signals assignments for the devices on the PCI bus.
Not required
Data required by PCI protocol
Configuration
Space
Header
PCI Configuration Space Type 1
Class Code
Command
31 24 23 16 15 8 7 0
Revision ID
Vendor ID
Status
Device ID
Ex
p
ansion ROM Base Address
Reserved
Prefetchable Limit U
pp
er 32 Bits
Prefetch. Mem. Limit Prefetch. Mem. Base
Prefetchable Base U
pp
er 32 Bits
Device-Specific Area
Line SizeLat. Timer
Int. LineInt. Pin
BIST Hdr. T
yp
e
Pri. Bus #Sec. Bus # Sub. Bus # 2
n
d
Lat.Tmr
00h
Index
04h
08h
0Ch
2Ch
30h
FCh
18h
28h
3Ch
38h
34h
40h
Brid
g
e Control
I/O Base U
pp
er 16 Bits
I
/O Limit Upper 16 Bits
24h
20h
Memor
y
BaseMemor
y
Limit
I/O BaseI/O Limit Secondar
y
Status 1Ch
10h
Base Address Registers
00h
Index
04h
08h
0Ch
2Ch
30h
FCh
10h
28h
3Ch
38h
34h
40h
Command
31 24 23 16 15 8 7 0
Revision ID
Vendor ID
Status
Device ID
Reserved
Reserved
Ex
p
ansion ROM Base Address
Subs
y
stem Vendor IDSubs
y
stem ID
Card Bus CIS Pointer
Device-Specific Area
Line SizeLat. Timer
Int. LineInt. Pin Min. GNT Min. Lat.
BIST Hdr. T
yp
e
Class Code
Base Address Registers
PCI Configuration Space Type 0

4-6 www.hp.com Technical Reference Guide
System Support
NOTE:
[1] SFF, ST, MT, and CMT form factors only.
[2] CMT form factor with PCI expansion board
PCI bus arbitration is based on a round-robin scheme that complies with the fairness algorithm
specified by the PCI specification. The bus parking policy allows for the current PCI bus owner
(excepting the PCI/ISA bridge) to maintain ownership of the bus as long as no request is asserted
by another agent. Note that most CPU-to-DRAM accesses can occur concurrently with PCI
traffic, therefore reducing the need for the Host/PCI bridge to compete for PCI bus ownership.
4.2.2 PCI Express Bus Operation
The PCI Express bus is a high-performace extension of the legacy PCI bus specification. The PCI
Express bus uses the following layers:
■Software/driver layer
■Transaction protocol layer
■Link layer
■Physical layer
Software/Driver Layer
The PCI Express bus maintains software compatibility with PCI 2.3 and earlier versions so that
there is no impact on existing operating systems and drivers. During system intialization, the PCI
Express bus uses the same methods of device discovery and resource allocation that legacy
PCI-based operating systems and drivers are designed to use. The use of PCI configuration space
and the programmability of I/O devices are also used in the same way as for legacy PCI buses
(although PCI Express operation uses more configuration space). The software/driver layer
provides read and write requests to the transaction layer for handling a data transfer.
Transaction Protocol Layer
The transaction protocol layer processes read and write requests from the software/driver layer
and generates request packets for the link layer. Each packet includes an identifier allowing any
required responcse packets to be directed to the originator.
PCI Express protocol supports the three legacy PCI address spaces (memory, I/O, configuration)
as well as a new message space. The message space allows in-band processing of interrupts
through use of the Message Signal Interrupt (MSI) introduced with the PCI 2.2 specification. The
MSI method eliminates the need for hard-wired sideband signals by incorporating those
functions into packets.
Table 4-3.
PCI Bus Mastering Devices
Device REQ/GNT Line Note
PCI Connector Slot 1 REQ0/GNT0
PCI Connector Slot 2 REQ1/GNT1 [1]
PCI Connector Slot 3 REQ2/GNT2 [2]
PCI Connector Slot 4 REQ3/GNT3 [2]

Technical Reference Guide www.hp.com 4-7
System Support
Link Layer
The link layer provides data integrity by adding a sequence information prefix and a CRC suffix
to the packet created by the transaction layer. Flow-control methods ensure that a packet will
only be transferred if the receiving device is ready to accomodate it. A corrupted packet will be
automatically re-sent.
Physical Layer
The PCI Express bus uses a point-to-point, high-speed TX/RX serial lane topology. One or more
full-duplex lanes transfer data serially, and the design allows for scalability depending on
end-point capabilities. Each lane consists of two differential pairs of signal paths; one for
transmit, one for receive (Figure 4-4).
Figure 4-4. PCI Express Bus Lane
Each byte is transferred using 8b/10b encoding. which embeds the clock signal with the data.
Operating at a 2.5 Gigabit transfer rate, a single lane can provide a data flow of 200 MBps. The
bandwidth is increased if additional lanes are available for use. During the initialization process,
two PCI Express devices will negotiate for the number of lanes available and the speed the link
can operate at.
In a x1 (single lane) interface, all data bytes are transferred serially over the lane. In a multi-lane
interface, data bytes are distributed across the lanes using a multiplex scheme as shown in Table
4-4:
Table 4-4.
PCI Express Byte Transfer
Byte #
x1
Transfer
Lane #
x4
Transfer
Lane #
x8
Transfer
Lane #
00 0 0
10 1 1
20 2 2
30 3 3
40 0 4
50 1 5
60 2 6
70 3 7
Device A Device B
TX
System Board PCI Express Card
RX

4-8 www.hp.com Technical Reference Guide
System Support
For a PCI Express x16 transfer, a lane will be re-used for the transfer of every17th byte. The
mux-demux process provided by the physical layer is transparent to the other layers and to
software/drivers.
The SFF, ST, MT, and CMT form factors provide two PCI Express slots: a PCI Express x16
(16-lane) slot specifically designed for a graphics controller, and a general purpose PCI Express
x1 (1-lane) slot.
4.2.3 Option ROM Mapping
During POST, the PCI bus is scanned for devices that contain their own specific firmware in
ROM. Such option ROM data, if detected, is loaded into system memory's DOS compatibility
area (refer to the system memory map shown in chapter 3).
4.2.4 PCI Interrupts
Eight interrupt signals (INTA- thru INTH-) are available for use by PCI devices. These signals
may be generated by on-board PCI devices or by devices installed in the PCI slots. For more
information on interrupts including PCI interrupt mapping refer to the “System Resources”
section 4.3.
4.2.5 PCI Power Management Support
This system complies with the PCI Power Management Interface Specification (rev 1.0). The
PCI Power Management Enable (PME-) signal is supported by the chipset and allows compliant
PCI peripherals to initiate the power management routine.

Technical Reference Guide www.hp.com 4-9
System Support
4.2.6 PCI Connectors
PCI 2.3 Connector
Figure 4-5. 32-bit, 5.0-volt PCI 2.3 Bus Connector (J20, J21 on system board)
Table 4-5.
PCI 2.3 Bus Connector Pinout
Pin B Signal A Signal Pin B Signal A Signal Pin B Signal A Signal
01 -12 VDC TRST- 22 GND AD28 43 +3.3 VDC PAR
02 TCK +12 VDC 23 AD27 AD26 44 C/BE1- AD15
03 GND TMS 24 AD25 GND 45 AD14 +3.3 VDC
04 TDO TDI 25 +3.3 VDC AD24 46 GND AD13
05 +5 VDC +5 VDC 26 C/BE3- IDSEL 47 AD12 AD11
06 +5 VDC INTA- 27 AD23 +3.3 VDC 48 AD10 GND
07 INTB- INTC- 28 GND AD22 49 GND AD09
08 INTD- +5 VDC 29 AD21 AD20 50 Key Key
09 PRSNT1- Reserved 30 AD19 GND 51 Key Key
10 RSVD +5 VDC 31 +3.3 VDC AD18 52 AD08 C/BE0-
11 PRSNT2- Reserved 32 AD17 AD16 53 AD07 +3.3 VDC
12 GND GND 33 C/BE2- +3.3 VDC 54 +3.3 VDC AD06
13 GND GND 34 GND FRAME- 55 AD05 AD04
14 RSV D + 3.3 AU X 35 IRDY- GN D 56 A D 03 G N D
15 GND RST- 36 +3.3 VDC TRDY- 57 GND AD02
16 CLK +5 VDC 37 DEVSEL- GND 58 AD01 AD00
17 GND GNT- 38 GND STOP- 59 +5 VDC +5 VDC
18 REQ- GND 39 LO CK- + 3.3 VDC 60 ACK 64 - REQ 64 -
19 +5 VDC PME- 40 PERR- SDONE n 61 +5 VDC +5 VDC
20 AD31 AD30 41 +3.3 VDC SBO- 62 +5 VDC +5 VDC
21 A D29 +3.3 VD C 42 SERR- GND
A62
A49
B49 B62
B2
A1
B52
A52

4-10 www.hp.com Technical Reference Guide
System Support
PCI Express Connectors
Figure 4-6. PCI Express Bus Connectors J31 (x1) and J41(x16) on system board
Table 4-6.
PCI Express Bus Connector Pinout
Pin B Signal A Signal Pin B Signal A Signal Pin B Signal A Signal
01 +12 VDC PRSNT1# 29 GND PERp3 57 GND PERn9
02 +12 VDC +12 VDC 30 RSVD PERn3 58 PETp10 GND
03 RSVD +12 VDC 31 PRSNT2# GND 59 PETn10 GND
04 GND GND 32 GND RSVD 60 GND PERp10
05 SMCLK +5 VDC 33 PETp4 RSVD 61 GND PERn10
06 +5 VDC JTAG2 34 PETn4 GND 62 PETp11GND
07 GND JTAG4 35 GND PERp4 63 PETn11 GND
08 +3.3 VDC JTAG5 36 GND PERn4 64 GND PERp11
09 JTAG1 +3.3 VDC 37 PETp5 GND 65 GND PERn11
10 3.3 Vaux +3.3 VDC 38 PETn5 GND 66 PETp12 GND
11WAKE PERST#39 GND PERp567PETn12 GND
12 RSVD GND 40 GND PERn5 68 GND PERp12
13 GND REFCLK+ 41 PETp6 GND 69 GND PERn12
14 PETp0 REFCLK- 42 PETn6 GND 70 PETp13 GND
15 PETn0 GND 43 GND PERp6 71 PETn13 GND
16 GND PERp0 44 GND PERn6 72 GND PERp13
17 PRSNT2# PERn0 45 PETp7 GND 73 GND PERn13
18 GND GND 46 PETn7 GND 74 PETp14 GND
19 PETp 1 RSVD 47 GN D PER p7 75 PETn14 G ND
20 PETn1 GND 48 PRSNT2# PERn7 76 GND PERp14
21 GND PERp1 49 GND GND 77 GND PERn14
22 GND PERn1 50 PETp8 RSVD 78 PETp15 GND
23 PETp2 GND 51 PETn8 GND 79 PETn15 GND
24 PETn2 GND 52 GND PERp8 80 GND PERp15
25 GND PERp2 53 GND PERn8 81 PRSNT2# PERn15
26 GND PERn2 54 PETp9 GND 82 RSVD GND
27 PETp3 GND 55 PETn9 GND
28 PETn3 GND 56 GND PERp9
A18
A11
B11 B82
B1
A1
B12
A12
x1 Connector
x16 Connector
A82

Technical Reference Guide www.hp.com 4-11
System Support
4.3 System Resources
This section describes the availability and basic control of major subsystems, otherwise known as
resource allocation or simply “system resources.” System resources are provided on a priority
basis through hardware interrupts and DMA requests and grants.
4.3.1 Interrupts
The microprocessor uses two types of hardware interrupts; maskable and nonmaskable. A
maskable interrupt can be enabled or disabled within the microprocessor by the use of the STI
and CLI instructions. A nonmaskable interrupt cannot be masked off within the microprocessor,
although it may be inhibited by hardware or software means external to the microprocessor.
Maskable Interrupts
The maskable interrupt is a hardware-generated signal used by peripheral functions within the
system to get the attention of the microprocessor. Peripheral functions produce a unique INTA-H
(PCI) or IRQ0-15 (ISA) signal that is routed to interrupt processing logic that asserts the
interrupt (INTR-) input to the microprocessor. The microprocessor halts execution to determine
the source of the interrupt and then services the peripheral as appropriate.
Most IRQs are routed through the I/O controller of the super I/O component, which provides the
serializing function. A serialized interrupt stream is then routed to the ICH component.
Interrupts may be processed in one of two modes (selectable through the F10 Setup utility):
■8259 mode
■APIC mode
These modes are described in the following subsections.

4-12 www.hp.com Technical Reference Guide
System Support
8259 Mode
The 8259 mode handles interrupts IRQ0-IRQ15 in the legacy (AT-system) method using
8259-equivalent logic. Table 4-7 lists the standard source configuration for maskable interrupts
and their priorities in 8259 mode. If more than one interrupt is pending, the highest priority
(lowest number) is processed first.
Table 4-7.
Maskable Interrupt Priorities and Assignments
Priority Signal Label Source (Typical)
1 IRQ0 Interval timer 1, counter 0
2IRQ1Keyboard
3IRQ8-Real-time clock
4IRQ9Unused
5 IRQ10 PCI devices/slots
6IRQ11Audio codec
7IRQ12Mouse
8 IRQ13 Coprocessor (math)
9 IRQ14 Primary IDE controller
10 IRQ15 Sec. IDE I/F controller (not available on SATA units)
11 I R Q 3 S e r i a l p o r t ( C O M 2 )
12 I RQ4 Serial po r t ( COM 1)
13 IRQ5 Network interface controller
14 IRQ6 Diskette drive controller
15 IRQ7 Parallel port (LPT1)
-- IRQ2 NOT AVAILABLE (Cascade from interrupt controller 2)

Technical Reference Guide www.hp.com 4-13
System Support
APIC Mode
The Advanced Programmable Interrupt Controller (APIC) mode provides enhanced interrupt
processing with the following advantages:
■Eliminates the processor's interrupt acknowledge cycle by using a separate (APIC) bus
■Programmable interrupt priority
■Additional interrupts (total of 24)
The APIC mode accommodates eight PCI interrupt signals (PIRQA-..PIRQH-) for use by PCI
devices. The PCI interrupts are evenly distributed to minimize latency and wired as follows:
NOTES:
[1] If present.
The PCI interrupts can be configured by PCI Configuration Registers 60h..63h to share the
standard ISA interrupts (IRQn).
✎The APIC mode is supported by the Windows NT, Windows 2000, and Windows XP operating
systems. Systems running the Windows 95 or 98 operating system will need to run in 8259 mode.
System Interrupts
System Board
Connector
PIRQ
A
PIRQ
B
PIRQ
C
PIRQ
D
PIRQ
E
PIRQ
F
PIRQ
G
PIRQ
H
PCI slot 1 A B C D
PCI slot 2 [1] D A B C
PCI Expansion
Connector (J30) [1] DABC
PCI slot 3 [1] C D A B
PCI slot 4 [1] A B C D

4-14 www.hp.com Technical Reference Guide
System Support
Maskable Interrupt processing is controlled and monitored through standard AT-type
I/O-mapped registers. These registers are listed in Table 4-8.
The initialization and operation of the interrupt control registers follows standard AT-type
protocol.
Non-Maskable Interrupts
Non-maskable interrupts cannot be masked (inhibited) within the microprocessor itself but may
be maskable by software using logic external to the microprocessor. There are two non-maskable
interrupt signals: the NMI- and the SMI-. These signals have service priority over all maskable
interrupts, with the SMI- having top priority over all interrupts including the NMI-.
NMI- Generation
The Non-Maskable Interrupt (NMI-) signal can be generated by one of the following actions:
■Parity errors detected on a PCI bus (activating SERR- or PERR-).
■Microprocessor internal error (activating IERRA or IERRB)
The SERR- and PERR- signals are routed through the ICH8 component, which in turn activates
the NMI to the microprocessor.
Table 4-8.
Maskable Interrupt Control Registers
I/O Port Register
020h Base Address, Int. Cntlr. 1
021h Initialization Command Word 2-4, Int. Cntlr. 1
0A0h Base Address, Int. Cntlr. 2
0A1h Initialization Command Word 2-4, Int. Cntlr. 2

Technical Reference Guide www.hp.com 4-15
System Support
The NMI Status Register at I/O port 061h contains NMI source and status data as follows:
NMI Status Register 61h
Functions not related to NMI activity
After the active NMI has been processed, status bits <7> or <6> are cleared by pulsing bits <2>
or <3> respectively.
The NMI Enable Register (070h, <7>) is used to enable/disable the NMI signal. Writing 80h to
this register masks generation of the NMI-. Note that the lower six bits of register at I/O port 70h
affect RTC operation and should be considered when changing NMI- generation status.
SMI- Generation
The SMI- (System Management Interrupt) is typically used for power management functions.
When power management is enabled, inactivity timers are monitored. When a timer times out,
SMI- is asserted and invokes the microprocessor's SMI handler. The SMI- handler works with the
APM BIOS to service the SMI- according to the cause of the timeout.
Although the SMI- is primarily used for power management the interrupt is also employed for
the QuickLock/QuickBlank functions as well.
Bit Function
7NMI Status:
0 = No NMI from system board parity error.
1 = NMI requested, read only
6IOCHK- NMI:
0 = No NMI from IOCHK-
1 = IOCHK- is active (low), NMI requested, read only
5Interval Timer 1, Counter 2 (Speaker) Status
4Refresh Indicator (toggles with every refresh)
3 IOCHK- NMI Enable/Disable:
0 = NMI from IOCHK- enabled
1 = NMI from IOCHK- disabled and cleared (R/W)
2 System Board Parity Error (PERR/SERR) NMI Enable:
0 = Parity error NMI enabled
1 = Parity error NMI disabled and cleared (R/W)
1Speaker Data (R/W)
0Inteval Timer 1, Counter 2 Gate Signal (R/W)
0 = Counter 2 disabled
1 = Counter 2 enabled

4-16 www.hp.com Technical Reference Guide
System Support
4.3.2 Direct Memory Access
Direct Memory Access (DMA) is a method by which a device accesses system memory without
involving the microprocessor. Although the DMA method has been traditionally used to transfer
blocks of data to or from an ISA I/O device, PCI devices may also use DMA operation as well.
The DMA method reduces the amount of CPU interactions with memory, freeing the CPU for
other processing tasks.
✎This section describes DMA in general. For detailed information regarding DMA operation, refer
to the data manual for the Intel 82801 I/O Controller Hub.
The 82801 ICH8 component includes the equivalent of two 8237 DMA controllers cascaded
together to provide eight DMA channels, each (excepting channel 4) configurable to a specific
device. Table 4-9 lists the default configuration of the DMA channels.
All channels in DMA controller 1 operate at a higher priority than those in controller 2. Note
that channel 4 is not available for use other than its cascading function for controller 1. The DMA
controller 2 can transfer words only on an even address boundary. The DMA controller and page
register define a 24-bit address that allows data transfers within the address space of the CPU.
In addition to device configuration, each channel can be configured (through PCI Configuration
Registers) for one of two modes of operation:
■LPC DMA
■PC/PCI DMA
The LPC DMA mode uses the LPC bus to communicate DMA channel control and is
implemented for devices using DMA through the SCH5317 I/O controller such as the diskette
drive controller.
The PC/PCI DMA mode uses the REQ#/GNT# signals to communicate DMA channel control
and is used by PCI expansion devices.
The DMA logic is accessed through two types of I/O mapped registers; page registers and
controller registers.
Table 4-9.
Default DMA Channel Assignments
DMA Channel Device ID
Controller 1 (byte transfers)
0
1
2
3
Spare
Audio subsystem
Diskette drive
Parallel port
Controller 2 (word transfers)
4
5
6
7
Cascade for controller 1
Spare
Spare
Spare

Technical Reference Guide www.hp.com 4-17
System Support
DMA Page Registers
The DMA page register contains the eight most significant bits of the 24-bit address and works in
conjunction with the DMA controllers to define the complete (24-bit) address for the DMA
channels. Table 4-10 lists the page register port addresses.
NOTE:
The DMA memory page register for the refresh channel
must be programmed with 00h for proper operation.
The memory address is derived as follows:
Note that address line A16 from the DMA memory page register is disabled when DMA
controller 2 is selected. Address line A00 is not connected to DMA controller 2 and is always 0
when word-length transfers are selected.
By not connecting A00, the following applies:
■The size of the the block of data that can be moved or addressed is measured in 16-bits
(words) rather than 8-bits (bytes).
■The words must always be addressed on an even boundary.
DMA controller 1 can move up to 64 Kbytes of data per DMA transfer. DMA controller 2 can
move up to 64 Kwords (128 Kbytes) of data per DMA transfer. Word DMA operations are only
possible between 16-bit memory and 16-bit peripherals.
The RAM refresh is designed to perform a memory read cycle on each of the 512 row addresses
in the DRAM memory space. Refresh operations are used to refresh memory on the 32-bit
memory bus and the ISA bus. The refresh address is provided on lines SA00 through SA08.
Address lines LA23..17, SA18,19 are driven low.
Table 4-10.
DMA Page Register Addresses
DMA Channel Page Register I/O Port
Controller 1 (byte transfers)
Ch 0
Ch 1
Ch 2
Ch 3
087h
083h
081h
082h
Controller 2 (word transfers)
Ch 4
Ch 5
Ch 6
Ch 7
n/a
08Bh
089h
08Ah
Refresh 08Fh [see note]
24-Bit Address—Controller 1 (Byte Transfers)
8-Bit Page Register 8-Bit DMA Controller
A23..A16 A15..A00
24-Bit Address—Controller 2 (Word Transfers)
8-Bit Page Register 16-Bit DMA Controller
A23..A17 A16..A01, (A00 = 0)

4-18 www.hp.com Technical Reference Guide
System Support
The remaining address lines are in an undefined state during the refresh cycle. The refresh
operations are driven by a 69.799-KHz clock generated by Interval Timer 1, Counter 1. The
refresh rate is 128 refresh cycles in 2.038 ms.
DMA Controller Registers
Table 4-11 lists the DMA Controller Registers and their I/O port addresses. Note that there is a
set of registers for each DMA controller.
Table 4-11.
DMA Controller Registers
Register Controller 1 Controller 2 R/W
Status 008h 0D0h R
Command 008h 0D0h W
Mode 00Bh 0D6h W
Write Single Mask Bit 00Ah 0D4h W
Write All Mask Bits 00Fh 0DEh W
Software DRQx Request 009h 0D2h W
Base and Current Address—Ch 0 000h 0C0h W
Current Address—Ch 0 000h 0C0h R
Base and Current Word Count—Ch 0 001h 0C2h W
Current Word Count—Ch 0 001h 0C2h R
Base and Current Address—Ch 1 002h 0C4h W
Current Address—Ch 1 002h 0C4h R
Base and Current Word Count—Ch 1 003h 0C6h W
Current Word Count—Ch 1 003h 0C6h R
Base and Current Address—Ch 2 004h 0C8h W
Current Address—Ch 2 004h 0C8h R
Base and Current Word Count—Ch 2 005h 0CAh W
Current Word Count—Ch 2 005h 0CAh R
Base and Current Address—Ch 3 006h 0CCh W
Current Address—Ch 3 006h 0CCh R
Base and Current Word Count—Ch 3 007h 0CEh W
Current Word Count—Ch 3 007h 0CEh R
Temporary (Command) 00Dh 0DAh R
Reset Pointer Flip-Flop (Command) 00Ch 0D8h W
Master Reset (Command) 00Dh 0DAh W
Reset Mask Register (Command) 00Eh 0DCh W

Technical Reference Guide www.hp.com 4-19
System Support
4.4 Real-Time Clock and Configuration Memory
The Real-time clock (RTC) and configuration memory (also referred to as “CMOS”) functions
are provided by the 82801 component and is MC146818-compatible. As shown in the following
figure, the 82801 ICH8 component provides 256 bytes of battery-backed RAM divided into two
128-byte configuration memory areas. The RTC uses the first 14 bytes (00-0Dh) of the standard
memory area. All locations of the standard memory area (00-7Fh) can be directly accessed using
conventional OUT and IN assembly language instructions through I/O ports 70h/71h, although
the suggested method is to use the INT15 AX=E823h BIOS call.
Figure 4 11. Configuration Memory Map
A lithium 3-VDC battery is used for maintaining the RTC and configuration memory while the
system is powered down. During system operation a wire-Ored circuit allows the RTC and
configuration memory to draw power from the power supply. The battery is located in a battery
holder on the system board and has a life expectancy of three or more years. When the battery
has expired it is replaced with a Renata CR2032 or equivalent 3-VDC lithium battery.
4.4.1 Clearing CMOS
The contents of configuration memory (including the Power-On Password) can be cleared by the
following procedure:
1. Turn off the unit.
2. Disconnect the AC power cord from the outlet and/or system unit.
3. Remove the chassis hood (cover) and insure that no LEDs on the system board are
illuminated.
4. On the system board, press and hold the CMOS clear button (colored yellow) for at least 5
seconds.
5. Replace the chassis hood (cover).
6. Reconnect the AC power cord to the outlet and/or system unit.
7. Turn the unit on.
To clear only the Power-On Password refer to section 4.5.1.
RTC Area
(14 bytes)
Standard Config.
Memory Area
(114 bytes)
Extended Config.
Memory Area
(128 bytes)
00h
0Dh
0Eh
80h
FFh
7Fh
Seconds (Timer)
Minutes (Timer)
Seconds (Alarm)
Hours (Alarm)
Hours (Timer)
Minutes (Alarm)
Day of Week
Date of Month
Month
Year
Register A
Register B
Register C
Register D
00h
0Bh
01h
02h
03h
04h
05h
06h
07h
08h
09h
0Ah
0Dh
0Ch
82801
CMOS

4-20 www.hp.com Technical Reference Guide
System Support
4.4.2 Standard CMOS Locations
Table 4-12 describes standard configuration memory locations 0Ah-3Fh. These locations are
accessible through using OUT/IN assembly language instructions using port 70/71h or BIOS
function INT15, AX=E823h.
NOTES:
Assume unmarked gaps are reserved.
Higher locations (>3Fh) contain information that should be accessed using the INT15, AX=E845h
BIOS function (refer to Chapter 8 for BIOS function descriptions).
4.5 System Management
This section describes functions having to do with security, power management, temperature,
and overall status. These functions are handled by hardware and firmware (BIOS) and generally
configured through the Setup utility.
4.5.1 Security Functions
These systems include various features that provide different levels of security. Note that this
subsection describes only the hardware functionality (including that supported by Setup) and
does not describe security features that may be provided by the operating system and application
software.
Table 4-12.
Configuration Memory (CMOS) Map
Location Function Location Function
00-0Dh Real-time clock 24h System board ID
0Eh Diagnostic status 25h System architecture data
0Fh System reset code 26h Auxiliary peripheral configuration
10h Diskette drive type 27h Speed control external drive
11h Reserved 28h Expanded/base mem. size, IRQ12
12h Hard drive type 29h Miscellaneous configuration
13h Security functions 2Ah Hard drive timeout
14h Equipment installed 2Bh System inactivity timeout
15h Base memory size, low byte/KB 2Ch Monitor timeout, Num Lock Cntrl
16h Base memory size, high byte/KB 2Dh Additional flags
17h Extended memory, low byte/KB 2Eh-2Fh Checksum of locations 10h-2Dh
18h Extended memory, high byte/KB 30h-31h Total extended memory tested
19h Hard drive 1, primary controller 32h Century
1Ah Hard drive 2, primary controller 33h Miscellaneous flags set by BIOS
1Bh Hard drive 1, secondary controller 34h International language
1Ch Hard drive 2, secondary controller 35h APM status flags
1Dh Enhanced hard drive support 36h ECC POST test single bit
1Eh Reserved 37h-3Fh Power-on password
1Fh Power management functions 40-FFh Feature Control/Status

Technical Reference Guide www.hp.com 4-21
System Support
Power-On / Setup Password
These systems include a power-on and setup passwords, which may be enabled or disabled
(cleared) through a jumper on the system board. The jumper controls a GPIO input to the 82801
ICH8 that is checked during POST. The password is stored in configuration memory (CMOS)
and if enabled and then forgotten by the user will require that either the password be cleared
(preferable solution and described below) or the entire CMOS be cleared (refer to section 4.4.1).
To clear the password, use the following procedure:
1. Turn off the system and disconnect the AC power cord from the outlet and/or system unit.
2. Remove the cover (hood) as described in the appropriate User Guide or Maintainance And
Service Reference Guide. Insure that all system board LEDs are off (not illuminated).
3. Locate the password clear jumper (header is colored green and labeled E49 on these systems)
and move the jumper from pins 1 and 2 and place on (just) pin 2 (for safekeeping).
4. Replace the cover.
5. Re-connect the AC power cord to the AC outlet and/or system unit.
6. Turn on the system. The POST routine will clear and disable the password.
7. To re-enable the password feature, repeat steps 1-6, replacing the jumper on pins 1 and 2 of
header E49.
Setup Password
The Setup utility may be configured to be always changeable or changeable only by entering a
password. Refer to the previous procedure (Power On / Setup Password) for clearing the Setup
password.
Cable Lock Provision
These systems include a chassis cutout (on the rear panel) for the attachment of a cable lock
mechanism.
I/O Interface Security
The serial, parallel, USB, and diskette interfaces may be disabled individually through the Setup
utility to guard against unauthorized access to a system. In addition, the ability to write to or boot
from a removable media drive (such as the diskette drive) may be enabled through the Setup
utility. The disabling of the serial, parallel, and diskette interfaces are a function of the SCH5317
I/O controller. The USB ports are controlled through the 82801.
Chassis Security
Some systems feature Smart Cover (hood) Sensor and Smart Cover (hood) Lock mechanisms to
inhibit unauthorized tampering of the system unit.
Smart Cover Sensor
Some systems include a plunger switch that, when the cover (hood) is removed, closes and
grounds an input of the 82801 component. The battery-backed logic will record this “intrusion”
event by setting a specific bit. This bit will remain set (even if the cover is replaced) until the
system is powered up and the user completes the boot sequence successfully, at which time the
bit will be cleared. Through Setup, the user can set this function to be used by Alert-On-LAN
and or one of three levels of support for a “cover removed” condition:

4-22 www.hp.com Technical Reference Guide
System Support
Level 0—Cover removal indication is essentially disabled at this level. During POST, status bit is
cleared and no other action is taken by BIOS.
Level 1—During POST the message “The computer's cover has been removed since the last
system start up” is displayed and time stamp in CMOS is updated.
Level 2—During POST the “The computer's cover has been removed since the last system start
up” message is displayed, time stamp in CMOS is updated, and the user is prompted for the
administrator password. (A Setup password must be enabled in order to see this option).
Smart Cover Lock (Optional)
Some systems support an optional solenoid-operated locking bar that, when activated, prevents
the cover (hood) from being removed. The GPIO ports 44 and 45 of the SCH5317 I/O controller
provide the lock and unlock signals to the solenoid. A locked hood may be bypassed by removing
special screws that hold the locking mechanism in place. The special screws are removed with
the Smart Cover Lock Failsafe Key.
4.5.2 Power Management
This system provides baseline hardware support of ACPI- and APM-compliant firmware and
software. Key power-consuming components (processor, chipset, I/O controller, and fan) can be
placed into a reduced power mode either automatically or by user control. The system can then
be brought back up (“wake-up”) by events defined by the ACPI 2.0 specification. The ACPI
wake-up events supported by this system are listed as follows:
ACPI Wake-Up Event System Wakes From
Power Button Suspend or soft-off
RTC Alarm Suspend or soft-off
Wake On LAN (w/NIC) Suspend or soft-off
PME Suspend or soft-off
Serial Port Ring Suspend or soft-off
USB Suspend only
Keyboard Suspend only
Mouse Suspend only

Technical Reference Guide www.hp.com 4-23
System Support
4.5.3 System Status
These systems provide a visual indication of system boot, ROM flash, and operational status
through the power LED and internal speaker, as described in Table 13.
d
.
NOTES:
Beeps are repeated for 5 cycles, after which only blinking LED indication continues.
[1] Repeated after 2 second pause.
[2] Beeps are produced by the internal chassis speaker.
[3] Check that CPU power connector P3 is plugged in.
4.5.4 Thermal Sensing and Cooling
All systems feature a variable-speed fan mounted as part of the processor heatsink assembly. All
systems also provide or support an auxiliary chassis fan. All fans are controlled through
temperature sensing logic on the system board and/or in the power supply. There are some
electrical differences between form factors and between some models, although the overall
functionally is the same. Typical cooling conditions include the following:
1. Normal—Low fan speed.
2. Hot processor—ASIC directs Speed Control logic to increase speed of fan(s).
3. Hot power supply—Power supply increases speed of fan(s).
4. Sleep state—Fan(s) turned off. Hot processor or power supply will result in starting fan(s).
The RPM (speed) of all fans is the result of the temperature of the CPU as sensed by speed
control circuitry. The fans are controlled to run at the slowest (quietest) speed that will maintain
proper cooling.
✎Units using chassis and CPU fans must have both fans connected to their corresponding headers
to ensure proper cooling of the system.
Table 4-13.
System Operational Status LED Indications
System Status PowerLED Beeps [2] Action Required
S0: System on (normal operation) Steady green None None
S1: Suspend Blinks green @ .5 Hz None None
S3: Suspend to RAM Blinks green @ .5 Hz None None
S4: Suspend to disk Off – clear None None
S5: Soft off Off – clear None None
Processor thermal shutdown Blinks red 2 times @ I Hz [1] 2 Check air flow, fans, heatsink
Processor not seated / installed Blinks red 3 times @ I Hz [1] 3 Check processor presence/seating
Power supply overload failure Blinks red 4 times @ I Hz [1] 4 Check system board problem [3],
Memory error (pre-video) Blinks red 5 times @ I Hz [1] 5 Check DIMMs, system board
Video error Blinks red 6 times @ I Hz [1] 6 Check graphics card or system board
PCA failure detected by BIOS (pre-video) Blinks red 7 times @ I Hz [1] 7 Replace system board
Invalid ROM checksum error Blinks red 8 times @ I Hz [1] 8 Reflash BIOS ROM
Boot failure (after power on) Blinks red 9 times @ I Hz [1] 9 Check power supply, processor, sys. bd
Bad option card Blinks red 10 times @ I Hz [1] None Replace option card

4-24 www.hp.com Technical Reference Guide
System Support
4.6 Register Map and Miscellaneous Functions
This section contains the system I/O map and information on general-purpose functions of the
ICH8 and I/O controller.
4.6.1 System I/O Map
Table 4-14 lists the fixed addresses of the input/output (I/O) ports.
NOTE:
Assume unmarked gaps are unused, reserved, or used by functions that employ variable I/O
address mapping. Some ranges may include reserved addresses.
Table 4-14
System I/O Map
I/O Port Function
0000..001Fh DMA Controller 1
0020..002Dh Interrupt Controller 1
002E, 002Fh Index, Data Ports to SCH5317 I/O Controller (primary)
0030..003Dh Interrupt Controller
0040..0042h Timer 1
004E, 004Fh Index, Data Ports to SCH5317 I/O Controller (secondary)
0050..0052h Timer / Counter
0060..0067h Microcontroller, NMI Controller (alternating addresses)
0070..0077h RTC Controller
0080..0091h DMA Controller
0092h Port A, Fast A20/Reset Generator
0093..009Fh DMA Controller
00A0..00B1h Interrupt Controller 2
00B2h, 00B3h APM Control/Status Ports
00B4..00BDh Interrupt Controller
00C0..00DFh DMA Controller 2
00F0h Coprocessor error register
0170..0177h IDE Controller 2 (active only if standard I/O space is enabled for secondary controller)
01F0..01F7h IDE Controller 1 (active only if standard I/O space is enabled for primary controller)
0278..027Fh Parallel Port (LPT2)
02E8..02EFh Serial Port (COM4)
02F8..02FFh Serial Port (COM2)
0370..0377h Diskette Drive Controller Secondary Address
0376h IDE Controller 2 (active only if standard I/O space is enabled for primary drive)
0378..037Fh Parallel Port (LPT1)
03B0..03DFh Graphics Controller
03BC..03BEh Parallel Port (LPT3)
03E8..03EFh Serial Port (COM3)
03F0..03F5h Diskette Drive Controller Primary Addresses
03F6h IDE Controller 1 (active only if standard I/O space is enabled for sec. drive)
03F8..03FFh Serial Port (COM1)
04D0, 04D1h Interrupt Controller
0678..067Fh Parallel Port (LPT2)
0778..077Fh Parallel Port (LPT1)
07BC..07BEh Parallel Port (LPT3)
0CF8h PCI Configuration Address (dword access only )
0CF9h Reset Control Register
0CFCh PCI Configuration Data (byte, word, or dword access)

Technical Reference Guide www.hp.com 4-25
System Support
4.6.2 SCH5317 I/O Controller Functions
The SCH5317 I/O controller contains various functions such as the keyboard/mouse interfaces,
diskette interface, serial interfaces, and parallel interface. While the control of these interfaces
uses standard AT-type I/O addressing (as described in chapter 5) the configuration of these
functions uses indexed ports unique to the SCH5317. In these systems, hardware strapping
selects I/O addresses 02Eh and 02Fh at reset as the Index/Data ports for accessing the logical
devices within the SCH5317. Table 4-15 lists the PnP standard control registers for the
SCH5317.
NOTE:
For a detailed description of registers refer to appropriate documentation available from SMC
Corporation.
Table 4-15.
SCH5317 I/O Controller Control Registers
Index Function Reset Value
02h Configuration Control 00h
03h Reserved
07h Logical Device (Interface) Select:
00h = Diskette Drive I/F
01h = Reserved
02h = Reserved
03h = Parallel I/F
04h = Serial I/F (UART 1/Port A)
05h = Serial I/F (UART 2/Port B)
06h = Reserved
07h = Keyboard I/F
08h = Reserved
09h = Reserved
0Ah = Runtime Registers (GPIO Config.)
0Bh = SMBus Configuration
00h
20h Super I/O ID Register (SID) 56h
21h Revis ion --
22h Logical Device Power Control 00h
23h Logical Device Power Management 00h
24h PLL / Oscillator Control 04h
25h Reserved
26h Configuration Address (Low Byte)
27h Configuration Address (High Byte)
28-2Fh Reserved

4-26 www.hp.com Technical Reference Guide
System Support
The configuration registers are accessed through I/O registers 2Eh (index) and 2Fh (data) after
the configuration phase has been activated by writing 55h to I/O port 2Eh. The desired interface
(logical device) is initiated by firmware selecting logical device number of the 47B347 using the
following sequence:
1. Write 07h to I/O register 2Eh.
2. Write value of logical device to I/O register 2Fh.
3. Write 30h to I/O register 2Eh.
4. Write 01h to I/O register 2Fh (this activates the interface).
Writing AAh to 2Eh deactivates the configuration phase.
The systems covered in this guide utilize the following specialized functions built into the LPC
SCH5317 I/O Controller:
■Power/Hard drive LED control—The I/O controller provides color and blink control for the
front panel LEDs used for indicating system events (refer to Table 4-14).
■Intruder sensing—The battery-backed D-latch logic internal to the SCH5317 is connected to
the hood sensor switch to record hood (cover) removal.
■Hood lock/unlock—Supported on SFF, ST, MT, and CMT form factors, logic internal to the
SCH5317 controls the lock bar mechanism.
■I/O security—The parallel, serial, and diskette interfaces may be disabled individually by
software and the SCH5317's disabling register locked. If the disabling register is locked, a
system reset through a cold boot is required to gain access to the disabling (Device Disable)
register.
■Processor present/speed detection—One of the battery-back general-purpose inputs (GPI26)
of the SCH5317 detects if the processor has been removed. The occurrence of this event is
passed to the ICH8 that will, during the next boot sequence, initiate the speed selection
routine for the processor.
■Legacy/ACPI power button mode control—The SCH5317 receives the pulse signal from the
system's power button and produces the PS On signal according to the mode (legacy or
ACPI) selected. Refer to chapter 7 for more information regarding power management.

Technical Reference Guide www.hp.com 5-1
5
Input/Output Interfaces
5.1 Introduction
This chapter describes the standard (i.e., system board) interfaces that provide input and output
(I/O) porting of data and specifically discusses interfaces that are controlled through I/O-mapped
registers. The following I/O interfaces are covered in this chapter:
■SATA interface (5.2)
■Diskette drive interface (5.3)
■Serial interfaces (5.4)
■Parallel interface (5.5)
■Keyboard/pointing device interface (5.6)
■Universal serial bus interface (5.7)
■Audio subsystem (5.8)
■Network interface controller (5.9)
5.2 SATA Interfaces
These systems provide one, three, or four serial ATA (SATA) interfaces that support tranfer rates
up to 3.0 Gb/s and RAID data protection functionality. The SATA interface duplicates most of
the functionality of the EIDE interface through a register interface that is equivalent to that of the
legacy IDE host adapter.
5.2.1 SATA Programming
The SATA interface is configured as a PCI device during POST and controlled through
I/O-mapped registers at runtime. Non-DOS (non-Windows) operating systems may require using
Setup (F10) for drive configuration.

5-2 www.hp.com Technical Reference Guide
Input/Output Interfaces
SATA Configuration Registers
The SATA controller is configured as a PCI device with bus mastering capability. The PCI
configuration registers for the SATA controller function (PCI device #31, function #2) are listed
in Table 5-1.
SATA Bus Master Control Registers
The SATA interface can perform PCI bus master operations using the registers listed in Table
5-2. These registers occupy 16 bytes of variable I/O space set by software and indicated by PCI
configuration register 20h in the previous table. As indicated, these registers are virtually a copy
of those used by EIDE operations discussed in the EIDE section.
Table 5-1.
SATA PCI Configuration Registers (82801, Device 31/Function 2)
PCI Conf.
Addr. Register
Reset
Value
PCI Conf.
Addr. Register
Reset
Value
00-01h Vender ID 8086h 0F..1Fh Reserved 0’s
02-03h Device ID 24D1h 10-17h Pri. Cmd, Cntrl.
Addrs. 1 (both)
04-05h PCI Command 0000h 18-1Fh Sec. Cmd, Cntrl.
Addrs. 1 (both)
06-07h PCI Status 02B0h 20-23h BMstr Base Address 1
08h Revision ID 00h 2C, 2Dh Subsystem Vender ID 0000h
09h Programming 8Ah 2E, 2Fh Subsystem ID 0000h
0Ah Sub-Class 01h 34h Capabilities pointer 80h
0Bh Base Class Code 01h 3Ch Interrupt Line 00h
0Dh Master Latency Timer 00h 3Dh Interrupt Pin 01h
0Eh Header Type 00h 40-57h Timing, Control All 0’s
Table 5-2.
IDE Bus Master Control Registers
I/O Addr.
Offset
Size
(Bytes) Register Default Value
00h 1 Bus Master IDE Command (Primary) 00h
02h 1 Bus Master IDE Status (Primary) 00h
04h 4 Bus Master IDE Descriptor Pointer (Primary) 0000 0000h
08h 1 Bus Master IDE Command (Secondary) 00h
0Ah 2 Bus Master IDE Status (Secondary) 00h
0Ch 4 Bus Master IDE Descriptor Pointer (Secondary 0000 0000h

Technical Reference Guide www.hp.com 5-3
Input/Output Interfaces
5.2.2 SATA Connector
The 7-pin SATA connector is shown in the figure below.
Figure 5-1. 7-Pin SATA Connector (P60-P63 on system board).
5.2.3 RAID Functionality
The ICH8 DO component includes Intel RAID migration technology that simplifies the
migration from a single hard to a RAID0 or RAID1 dual hard drive array without requiring OS
reinstallation. Intel Matrix RAID provides exceptional storage performance with increased data
protection for configurations using dual drive arrays. A software solution is included that
provides full management and status reporting of the RAID array, and the BIOS ROM also
supports RAID creation, naming, and deletion of RAID arrays.
Table 5-3.
7-Pin SATA Connector Pinout
Pin Description Pin Description
1Ground 6RX positive
2TX positive 7Ground
3 TX negative A Holding clip
4 Ground B Holding clip
5RX negative ----
Pin 1 Pin 7
AB

5-4 www.hp.com Technical Reference Guide
Input/Output Interfaces
5.3 Diskette Drive Interface
The MT and CMT form factors support a diskette drive through a standard 34-pin diskette drive
connector. Selected models come standard with a 3.5-inch 1.44-MB diskette drive installed as
drive A.
The diskette drive interface function is integrated into the SCH5317 super I/O component. The
internal logic of the I/O controller is software-compatible with standard 82077-type logic. The
diskette drive controller has three operational phases in the following order:
■Command phase—The controller receives the command from the system.
■Execution phase—The controller carries out the command.
■Results phase—Status and results data is read back from the controller to the system.
The Command phase consists of several bytes written in series from the CPU to the data register
(3F5h/375h). The first byte identifies the command and the remaining bytes define the
parameters of the command. The Main Status register (3F4h/374h) provides data flow control
for the diskette drive controller and must be polled between each byte transfer during the
Command phase.
The Execution phase starts as soon as the last byte of the Command phase is received. An
Execution phase may involve the transfer of data to and from the diskette drive, a mechnical
control function of the drive, or an operation that remains internal to the diskette drive controller.
Data transfers (writes or reads) with the diskette drive controller are by DMA, using the DRQ2
and DACK2- signals for control.
The Results phase consists of the CPU reading a series of status bytes (from the data register
(3F5h/375h)) that indicate the results of the command. Note that some commands do not have a
Result phase, in which case the Execution phase can be followed by a Command phase.
During periods of inactivity, the diskette drive controller is in a non-operation mode known as the
Idle phase.
5.3.1 Diskette Drive Programming
Programming the diskette drive interface consists of configuration, which occurs typically during
POST, and control, which occurs at runtime.
Diskette Drive Interface Configuration
The diskette drive controller must be configured for a specific address and also must be enabled
before it can be used. Address selection and enabling of the diskette drive interface are affected
by firmware through the PnP configuration registers of the SCH5317 I/O controller during
POST.
The configuration registers are accessed through I/O registers 2Eh (index) and 2Fh (data) after
the configuration phase has been activated by writing 55h to I/O port 2Eh. The diskette drive I/F
is initiated by firmware selecting logical device 0 of the SCH5317 using the following sequence:
1. Write 07h to I/O register 2Eh.
2. Write 00h to I/O register 2Fh (this selects the diskette drive I/F).
3. Write 30h to I/O register 2Eh.
4. Write 01h to I/O register 2Fh (this activates the interface).
Writing AAh to 2Eh deactivates the configuration phase.

Technical Reference Guide www.hp.com 5-5
Input/Output Interfaces
The diskette drive I/F configuration registers are listed in the following table:
For detailed configuration register information refer to the SMSC data sheet for the SCH5317
I/O component.
Table 5-4.
Diskette Drive Interface Configuration Registers
Index
Address Function R/W
Reset
Value
30h Activate R/W 01h
60-61h Base Address R/W 03F0h
70h Interrupt Select R/W 06h
74h DMA Channel Select R/W 02h
F0h DD Mode R/W 02h
F1h DD Option R/W 00h
F2h DD Type R/W FFh
F4h DD 0 R/W 00h
F5h DD 1 R/W 00h

5-6 www.hp.com Technical Reference Guide
Input/Output Interfaces
Diskette Drive Interface Control
The BIOS function INT 13 provides basic control of the diskette drive interface. The diskette
drive interface can be controlled by software through the SCH5317's I/O-mapped registers listed
in Table 5-5. The diskette drive controller of the SCH5317 operates in the PC/AT mode in these
systems.
Table 5-5.
Diskette Drive Interface Control Registers
Primary
Address
Second.
Address Register R/W
3F0h 370h Status Register A:
<7> Interrupt pending
<6> Reserved (always 1)
<5> STEP pin status (active high)
<4> TRK 0 status (active high)
<3> HDSEL status (0 = side 0, 1 = side 1)
<2> INDEX status (active high)
<1> WR PRTK status (0 = disk is write protected)
<0> Direction (0 = outward, 1 = inward)
R
3F1h 371h Status Register B:
<7,6> Reserved (always 1’s)
<5> DOR bit 0 status
<4> Write data toggle
<3> Read data toggle
<2> WGATE status (active high)
<1,0> MTR 2, 1 ON- status (active high)
R
3F2h 372h Digital Output Register (DOR):
<7,6> Reserved
<5,4> Motor 1, 0 enable (active high)
<3> DMA enable (active high)
<2> Reset (active low)
<1,0> Drive select (00 = Drive 1, 01 = Drive 2, 10 = Reserved, 11 =
Tape drive)
R/W
3F3h 373h Tape Drive Register (available for compatibility) R/W

Technical Reference Guide www.hp.com 5-7
Input/Output Interfaces
NOTE: The most recently written data rate value to either DRSR or CCR will be in effect.
3F4h 374h Main Status Register (MSR):
<7> Request for master (host can transfer data) (active high)
<6> Transfer direction (0 – write, 1 = read)
<5> non-DMA execution (active high)
<4> Command busy (active high)
<3,2> Reserved
<1,0> Drive 1, 2 busy (active high)
Data Rate Select Register (DRSR):
<7> Software reset (active high)
<6> Low power mode enable (active high)
<5> Reserved (0)
<4..2> Precompensation select (default = 000)
<1,0> Data rate select (00 = 500 Kb/s, 01 = 300 Kb/s, 10 = 250
Kb/s, 11 = 2/1 Mb/s)
R
W
3F5h 375h Data Register:
<7..0> Data
R/W
3F6h 376h Reserved --
3F7h 377h Digital Input Register (DIR):
<7> DSK CHG status (records opposite value of pin)
<6..0> Reserved (0’s)
Configuration Control Register (CCR):
<7..2> Reserved
<1,0> Data rate select (00 = 500 Kb/s, 01 = 300 Kb/s, 10 = 250
Kb/s, 11 = 2/1 Mb/s)
R
W
Table 5-5. (Continued)
Diskette Drive Interface Control Registers
Primary
Address
Second.
Address Register R/W

5-8 www.hp.com Technical Reference Guide
Input/Output Interfaces
5.3.2 Diskette Drive Connector
The SFF, ST, MT, and CMT form factors use a standard 34-pin connector for diskette drives
(refer to Figure 5-2 and Table 5-6 for the pinout). Drive power is supplied through a separate
connector.
Figure 5-2. 34-Pin Diskette Drive Connector (P10 on system board).
Table 5-6.
34-Pin Diskette Drive Connector Pinout
Pin Signal Description Pin Signal Description
1 GND Ground 18 DIR- Drive head direction control
2LOW DEN-Low density select 19 GND Ground
3 --- (KEY) 20 STEP- Drive head track step cntrl.
4 MEDIA ID- Media identification 21 GND Ground
5 GND Ground 22 WR DATA- Write data
6DRV 4 SEL-Drive 4 select 23 GND Ground
7GND Ground 24 WR ENABLE-Enable for WR DATA-
8 INDEX- Media index is detected 25 GND Ground
9 GND Ground 26 TRK 00- Heads at track 00 indicator
10 MTR 1 ON- Activates drive motor 27 GND Ground
11 GND Ground 28 WR PRTK- Media write protect status
12 DRV 2 SE L- D rive 2 s el ect 29 GND Groun d
13 GND Ground 30 RD DATA- Data and clock read off disk
14 D RV 1 S E L- D riv e 1 sel e c t 31 G N D G ro u n d
15 GND Ground 32 SIDE SEL- Head select (side 0 or 1)
16 MTR 2 ON- Activates drive motor 33 GND Ground
17 GND Ground 34 DSK CHG- Drive door opened indicator
1
2 4
5
6
7
8
9
10
11
12
13
14
15
16
17
18
19
20
21
22
23
24
25
26
27
28
29
30
31
32
33
34

Technical Reference Guide www.hp.com 5-9
Input/Output Interfaces
5.4 Serial Interface
Systems covered in this guide may include one RS-232-C type serial interface to transmit and
receive asynchronous serial data with external devices. Some systems may allow the installation
of a second serial interface through an adapter that consists of a PCI bracket and a cable that
attaches to header P52 on the system board. The serial interface function is provided by the
SCH5317 I/O controller component that includes two NS16C550-compatible UARTs.
The UART supports the standard baud rates up through 115200, and also special high speed rates
of 239400 and 460800 baud. The baud rate of the UART is typically set to match the capability
of the connected device. While most baud rates may be set at runtime, baud rates 230400 and
460800 must be set during the configuration phase.
5.4.1 Serial Connector
The serial interface uses a DB-9 connector as shown in the following figure with the pinout listed
in Table 5-7.
Figure 5-3. DB-9 Serial Interface Connector (as viewed from rear of chassis)
The standard RS-232-C limitation of 50 feet (or less) of cable between the DTE (computer) and
DCE (modem) should be followed to minimize transmission errors. Higher baud rates may
require shorter cables.
5.4.2 Serial Interface Programming
Programming the serial interfaces consists of configuration, which occurs during POST, and
control, which occurs during runtime.
Serial Interface Configuration
The serial interface must be configured for a specific address range (COM1, COM2, etc.) and
also must be activated before it can be used. Address selection and activation of the serial
interface are affected through the PnP configuration registers of the SCH5317 I/O controller.
Table 5-7.
DB-9 Serial Connector Pinout
PinSignal Description PinSignal Description
1CD Carrier Detect 6DSR Data Set Ready
2 RX Data Receive Data 7 RTS Request To Send
3 TX Data Transmit Data 8 CTS Clear To Send
4 DTR Data Terminal Ready 9 RI Ring Indicator
5 GND Ground -- -- --

5-10 www.hp.com Technical Reference Guide
Input/Output Interfaces
The serial interface configuration registers are listed in the following table:
Serial Interface Control
The BIOS function INT 14 provides basic control of the serial interface. The serial interface can
be directly controlled by software through the I/O-mapped registers listed in Table 5-17
Table 5-8.
Serial Interface Configuration Registers
Index Address Function R/W
30h Activate R/W
60h Base Address MSB R/W
61h Base Address LSB R/W
70h Interrupt Select R/W
F0h Mode Register R/W
Table 5-9.
Serial Interface Control Registers
COM1
Addr.
COM2
Addr. Register R/W
3F8h 2F8h Receive Data Buffer
Transmit Data Buffer
Baud Rate Divisor Register 0 (when bit 7 of Line Control Reg. Is set)
R
W
W
3F9h 2F9h Baud Rate Divisor Register 1 (when bit 7 of Line Control Reg. Is set)
Interrupt Enable Register
W
R/W
3FAh 2FAh Interrupt ID Register
FIFO Control Register
R
W
3FBh 2FBh Line Control Register R/W
3FCh 2FCh Modem Control Register R/W
3FDh 2FDh Line Status Register R
3FEh 2FEh Modem Status R

Technical Reference Guide www.hp.com 5-11
Input/Output Interfaces
5.5 Parallel Interface
Systems covered in this guide may include a parallel interface for connection to a peripheral
device with a compatible interface, the most common being a printer. The parallel interface
function is integrated into the SCH5317 I/O controller component and provides bi-directional
8-bit parallel data transfers with a peripheral device. The parallel interface supports three main
modes of operation:
■Standard Parallel Port (SPP) mode
■Enhanced Parallel Port (EPP) mode
■Extended Capabilities Port (ECP) mode
These three modes (and their submodes) provide complete support as specified for an IEEE 1284
parallel port.
5.5.1 Standard Parallel Port Mode
The Standard Parallel Port (SPP) mode uses software-based protocol and includes two
sub-modes of operation, compatible and extended, both of which can provide data transfers up to
150 KB/s. In the compatible mode, CPU write data is simply presented on the eight data lines. A
CPU read of the parallel port yields the last data byte that was written.
The following steps define the standard procedure for communicating with a printing device:
1. The system checks the Printer Status register. If the Busy, Paper Out, or Printer Fault signals
are indicated as being active, the system either waits for a status change or generates an error
message.
2. The system sends a byte of data to the Printer Data register, then pulses the printer STROBE
signal (through the Printer Control register) for at least 500 ns.
3. The system then monitors the Printer Status register for acknowledgment of the data byte
before sending the next byte.
In extended mode, a direction control bit (CTR 37Ah, bit <5>) controls the latching of output
data while allowing a CPU read to fetch data present on the data lines, thereby providing
bi-directional parallel transfers to occur.
The SPP mode uses three registers for operation: the Data register (DTR), the Status register
(STR) and the Control register (CTR). Address decoding in SPP mode includes address lines A0
and A1.
5.5.2 Enhanced Parallel Port Mode
In Enhanced Parallel Port (EPP) mode, increased data transfers are possible (up to 2 MB/s) due
to a hardware protocol that provides automatic address and strobe generation. EPP revisions 1.7
and 1.9 are both supported. For the parallel interface to be initialized for EPP mode, a negotiation
phase is entered to detect whether or not the connected peripheral is compatible with EPP mode.
If compatible, then EPP mode can be used. In EPP mode, system timing is closely coupled to
EPP timing. A watchdog timer is used to prevent system lockup.
Five additional registers are available in EPP mode to handle 16- and 32-bit CPU accesses with
the parallel interface. Address decoding includes address lines A0, A1, and A2.

5-12 www.hp.com Technical Reference Guide
Input/Output Interfaces
5.5.3 Extended Capabilities Port Mode
The Extended Capabilities Port (ECP) mode, like EPP, also uses a hardware protocol-based
design that supports transfers up to 2 MB/s. Automatic generation of addresses and strobes as
well as Run Length Encoding (RLE) decompression is supported by ECP mode. The ECP mode
includes a bi-directional FIFO buffer that can be accessed by the CPU using DMA or
programmed I/O. For the parallel interface to be initialized for ECP mode, a negotiation phase is
entered to detect whether or not the connected peripheral is compatible with ECP mode. If
compatible, then ECP mode can be used.
Ten control registers are available in ECP mode to handle transfer operations. In accessing the
control registers, the base address is determined by address lines A2-A9, with lines A0, A1, and
A10 defining the offset address of the control register. Registers used for FIFO operations are
accessed at their base address + 400h (i.e., if configured for LPT1, then 378h + 400h = 778h).
The ECP mode includes several sub-modes as determined by the Extended Control register. Two
submodes of ECP allow the parallel port to be controlled by software. In these modes, the FIFO
is cleared and not used, and DMA and RLE are inhibited.
5.5.4 Parallel Interface Programming
Programming the parallel interface consists of configuration, which typically occurs during
POST, and control, which occurs during runtime.
Parallel Interface Configuration
The parallel interface must be configured for a specific address range (LPT1, LPT2, etc.) and
also must be enabled before it can be used. When configured for EPP or ECP mode, additional
considerations must be taken into account. Address selection, enabling, and EPP/ECP mode
parameters of the parallel interface are affected through the PnP configuration registers of the
SCH5317 I/O controller. Address selection and enabling are automatically done by the BIOS
during POST but can also be accomplished with the Setup utility and other software.
The parallel interface configuration registers are listed in the following table:
Table 5-10.
Parallel Interface Configuration Registers
Index
Address Function R/W Reset Value
30h Activate R/W 00h
60h Base Address MSB R/W 00h
61h Base Address LSB R/W 00h
70h Interrupt Select R/W 00h
74h DMA Channel Select R/W 04h
F0h Mode Register R/W 00h
F1h Mode Register 2 R/W 00h

Technical Reference Guide www.hp.com 5-13
Input/Output Interfaces
Parallel Interface Control
The BIOS function INT 17 provides simplified control of the parallel interface. Basic functions
such as initialization, character printing, and printer status are provide by subfunctions of INT
17. The parallel interface is controllable by software through a set of I/O mapped registers. The
number and type of registers available depends on the mode used (SPP, EPP, or ECP). Table 5-11
lists the parallel registers and associated functions based on mode.
Base Address:
LPT1 = 378h
LPT2 = 278h
LPT3 = 3BCh
Table 5-11.
Parallel Interface Control Registers
I/O
Address Register
SPP
Mode
Ports
EPP
Mode
Ports
ECP
Mode
Ports
Base Data LPT1,2,3 LPT1,2 LPT1,2,3
Base + 1h Printer Status LPT1,2,3 LPT1,2 LPT1,2,3
Base + 2h Control LPT1,2,3 LPT1,2 LPT1,2,3
Base + 3h Address -- LPT1,2 --
Base + 4h Data Port 0 -- LPT1,2 --
Base + 5h Data Port 1 -- LPT1,2 --
Base + 6h Data Port 2 -- LPT1,2 --
Base + 7h Data Port 3 -- LPT1,2 --
Base + 400h Parallel Data FIFO -- -- LPT1,2,3
Base + 400h ECP Data FIFO -- -- LPT1,2,3
Base + 400h Test FIFO -- -- LPT1,2,3
Base + 400h Configuration Register A -- -- LPT1,2,3
Base + 401h Configuration Register B -- -- LPT1,2,3
Base + 402h Extended Control Register -- -- LPT1,2,3

5-14 www.hp.com Technical Reference Guide
Input/Output Interfaces
5.5.5 Parallel Interface Connector
Figure 5-4 and Table 5-12 show the connector and pinout of the parallel interface connector.
Note that some signals are redefined depending on the port's operational mode.
Figure 5-4. DB-25 Parallel Interface Connector (as viewed from rear of chassis)
NOTES:
[1] Standard and ECP mode function / EPP mode function
[2] EPP mode function: Data Strobe
ECP modes: Auto Feed or Host Acknowledge
[3] EPP mode: user defined
ECP modes:Fault or Peripheral Req.
[4] EPP mode: Reset
ECP modes: Initialize or Reverse Req.
Table 5-12.
DB-25 Parallel Connector Pinout
Pin Signal Function Pin Signal Function
1 STB- Strobe / Write [1] 14 LF- Line Feed [2]
2D0 Data 0 15ERR- Error [3]
3 D1 Data 1 16 INIT- Initialize Paper [4]
4 D2 Data 2 17 SLCTIN- Select In / Address. Strobe [1]
5D3 Data 3 18GNDGround
6D4 Data 4 19GNDGround
7D5 Data 5 20GNDGround
8D6 Data 6 21GNDGround
9D7 Data 7 22GNDGround
10 ACK- Acknowledge / Interrupt [1] 23 GND Ground
11 B S Y B u s y / W a i t [ 1 ] 2 4 G N D G r o u n d
12 PE Paper End / User defined [1] 25 GND Ground
13 S LC T S e l e ct / U s er define d [ 1 ] - - - - - -

Technical Reference Guide www.hp.com 5-15
Input/Output Interfaces
5.6 Keyboard/Pointing Device Interface
The keyboard/pointing device interface function is provided by the SCH5317 I/O controller
component, which integrates 8042-compatible keyboard controller logic (hereafter referred to as
simply the “8042”) to communicate with the keyboard and pointing device using bi-directional
serial data transfers. The 8042 handles scan code translation and password lock protection for the
keyboard as well as communications with the pointing device. This section describes the
interface itself. The keyboard is discussed in the Appendix C.
5.6.1 Keyboard Interface Operation
The data/clock link between the 8042 and the keyboard is uni-directional for Keyboard Mode 1
and bi-directional for Keyboard Modes 2 and 3. (These modes are discussed in detail in
Appendix C). This section describes Mode 2 (the default) mode of operation.
Communication between the keyboard and the 8042 consists of commands (originated by either
the keyboard or the 8042) and scan codes from the keyboard. A command can request an action
or indicate status. The keyboard interface uses IRQ1 to get the attention of the CPU.
The 8042 can send a command to the keyboard at any time. When the 8042 wants to send a
command, the 8042 clamps the clock signal from the keyboard for a minimum of 60 us. If the
keyboard is transmitting data at that time, the transmission is allowed to finish. When the 8042 is
ready to transmit to the keyboard, the 8042 pulls the data line low, causing the keyboard to
respond by pulling the clock line low as well, allowing the start bit to be clocked out of the 8042.
The data is then transferred serially, LSb first, to the keyboard (Figure 5-5). An odd parity bit is
sent following the eighth data bit. After the parity bit is received, the keyboard pulls the data line
low and clocks this condition to the 8042. When the keyboard receives the stop bit, the clock line
is pulled low to inhibit the keyboard and allow it to process the data.
Figure 5-5. 8042-To-Keyboard Transmission of Code EDh, Timing Diagram
Control of the data and clock signals is shared by the 8042and the keyboard depending on the
originator of the transferred data. Note that the clock signal is always generated by the keyboard.
After the keyboard receives a command from the 8042, the keyboard returns an ACK code. If a
parity error or timeout occurs, a Resend command is sent to the 8042.
Parameter Minimum Maximum
Tcy (Cycle Time) 0 us 80 us
Tcl (Clock Low) 25 us 35 us
Tch (Clock High) 25 us 45 us
Th (Data Hold) 0 us 25 us
Tss (Stop Bit Setup) 8 us 20 us
Tsh (Stop Bit Hold) 15 us 25 us
Start
Bit D0
(LSb) D1 D2 D3 D4 D5 D6 D7
(MSb) Parity Stop
Bit
0 1 0 1 1 0 1 1 1 1 0
Data
Clock
Th Tcl TchTcy Tss Tsh

5-16 www.hp.com Technical Reference Guide
Input/Output Interfaces
Table 5-13 lists and describes commands that can be issued by the 8042 to the keyboard.
Table 5-13.
8042-To-Keyboard Commands
Command Value Description
Set/Reset Status Indicators EDh Enables LED indicators. Value EDh is followed by an option
byte that specifies the indicator as follows:
Bits <7..3> not used
Bit <2>, Caps Lock (0 = off, 1 = on)
Bit <1>, NUM Lock (0 = off, 1 = on)
Bit <0>, Scroll Lock (0 = off, 1 = on)
Echo EEh Keyboard returns EEh when previously enabled.
Invalid Command EFh/F1h These commands are not acknowledged.
Select Alternate Scan Codes F0h Instructs the keyboard to select another set of scan codes
and sends an option byte after ACK is received:
01h = Mode 1
02h = Mode 2
03h = Mode 3
Read ID F2h Instructs the keyboard to stop scanning and return two
keyboard ID bytes.
Set Typematic Rate/Display F3h Instructs the keyboard to change typematic rate and delay to
specified values:
Bit <7>, Reserved—0
Bits <6,5>, Delay Time
00 = 250 ms
01 = 500 ms
10 = 750 ms
11 = 1000 ms
Bits <4..0>, Transmission Rate:
00000 = 30.0 ms
00001 = 26.6 ms
00010 = 24.0 ms
00011 = 21.8 ms
:
11111 = 2 . 0 m s
Enable F4h Instructs keyboard to clear output buffer and last typematic
key and begin key scanning.
Default Disable F5h Resets keyboard to power-on default state and halts scanning
pending next 8042 command.
Set Default F6h Resets keyboard to power-on default state and enable
scanning.
Set Keys—Typematic F7h Clears keyboard buffer and sets default scan code set. [1]

Technical Reference Guide www.hp.com 5-17
Input/Output Interfaces
Note: [1] Used in Mode 3 only.
5.6.2 Pointing Device Interface Operation
The pointing device (typically a mouse) connects to a 6-pin DIN-type connector that is identical
to the keyboard connector both physically and electrically. The operation of the interface (clock
and data signal control) is the same as for the keyboard. The pointing device interface uses the
IRQ12 interrupt.
5.6.3 Keyboard/Pointing Device Interface Programming
Programming the keyboard interface consists of configuration, which occurs during POST, and
control, which occurs during runtime.
8042 Configuration
The keyboard/pointing device interface must be enabled and configured for a particular speed
before it can be used. Enabling and speed parameters of the 8042 logic are affected through the
PnP configuration registers of the SCH5317 I/O controller. Enabling and speed control are
automatically set by the BIOS during POST but can also be accomplished with the Setup utility
and other software.
Set Keys—Make/Brake F8h Clears keyboard buffer and sets default scan code set. [1]
Set Keys—Make F9h Clears keyboard buffer and sets default scan code set. [1]
Set Keys—
Typematic/Make/Brake FAh Clears keyboard buffer and sets default scan code set. [1]
Set Type Key—Typematic FBh Clears keyboard buffer and prepares to receive key ID. [1]
Set Type Key—Make/Brake FCh Clears keyboard buffer and prepares to receive key ID. [1]
Set Type Key—Make FDh Clears keyboard buffer and prepares to receive key ID. [1]
Resend FEh 8042 detected error in keyboard transmission.
Reset FFh Resets program, runs keyboard BAT, defaults to Mode 2.
Table 5-13. (Continued)
8042-To-Keyboard Commands
Command Value Description

5-18 www.hp.com Technical Reference Guide
Input/Output Interfaces
The keyboard interface configuration registers are listed in the following table:
8042 Control
The BIOS function INT 16 is typically used for controlling interaction with the keyboard.
Sub-functions of INT 16 conduct the basic routines of handling keyboard data (i.e., translating
the keyboard's scan codes into ASCII codes). The keyboard/pointing device interface is accessed
by the CPU through I/O mapped ports 60h and 64h, which provide the following functions:
■Output buffer reads
■Input buffer writes
■Status reads
■Command writes
Ports 60h and 64h can be accessed using the IN instruction for a read and the OUT instruction for
a write. Prior to reading data from port 60h, the “Output Buffer Full” status bit (64h, bit <0>)
should be checked to ensure data is available. Likewise, before writing a command or data, the
“Input Buffer Empty” status bit (64h, bit <1>) should also be checked to ensure space is
available.
I/O Port 60h
I/O port 60h is used for accessing the input and output buffers. This register is used to send and
receive data from the keyboard and the pointing device. This register is also used to send the
second byte of multi-byte commands to the 8042 and to receive responses from the 8042 for
commands that require a response.
A read of 60h by the CPU yields the byte held in the output buffer. The output buffer holds data
that has been received from the keyboard and is to be transferred to the system.
A CPU write to 60h places a data byte in the input byte buffer and sets the CMD/ DATA bit of the
Status register to DATA. The input buffer is used for transferring data from the system to the
keyboard. All data written to this port by the CPU will be transferred to the keyboard except
bytes that follow a multibyte command that was written to 64h
Table 5-14.
Keyboard Interface Configuration Registers
Index
Address Function R/W
30h Activate R/W
70h Primary Interrupt Select R/W
72h Secondary Interrupt Select R/W
F0h Reset and A20 Select R/W

Technical Reference Guide www.hp.com 5-19
Input/Output Interfaces
I/O Port 64h
I/O port 64h is used for reading the status register and for writing commands. A read of 64h by
the CPU will yield the status byte defined as follows:
A CPU write to I/O port 64h places a command value into the input buffer and sets the
CMD/DATA bit of the status register (bit <3>) to CMD.
Table 5-15 lists the commands that can be sent tothe 8042 by the CPU. The 8042 uses IRQ1 for
gaining the attention of the CPU.
Bit Function
7..4 General Purpose Flags.
3 CMD/DATA Flag (reflects the state of A2 during a CPU write).
0 = Data
1 = Command
2 General Purpose Flag.
1 Input Buffer Full. Set (to 1) upon a CPU write. Cleared by
IN A, DBB instruction.
0 Output Buffer Full (if set). Cleared by a CPU read of the buffer.
Table 5-15.
CPU Commands to the 8042
Value Command Description
20h Put current command byte in port 60h.
60h Load new command byte.
A4h Test password installed. Tests whether or not a password is installed in the 8042:
If FAh is returned, password is installed.
If F1h is returned, no password is installed.
A5h Load password. This multi-byte operation places a password in the 8042 using the following
manner:
1. Wr i te A5h t o p o r t 6 4 h.
2. Write each character of the password in 9-bit scan code (translated) format to port 60h.
3. Write 00h to port 60h.
A6h Enable security. This command places the 8042 in password lock mode following the A5h
command. The correct password must then be entered before further communication with the
8042 is allowed.
A7h Disable pointing device. This command sets bit <5> of the 8042 command byte, pulling the clock
line of the pointing device interface low.
A8h Enable pointing device. This command clears bit <5> of the 8042 command byte, activating the
clock line of the pointing device interface.

5-20 www.hp.com Technical Reference Guide
Input/Output Interfaces
A9h Test the clock and data lines of the pointing device interface and place test results in the output
buffer.
00h = No error detected
01h = Clock line stuck low
02h = Clock line stuck high
03h = Data line stuck low
04h = Data line stuck high
AAh Initialization. This command causes the 8042 to inhibit the keyboard and pointing device and
places 55h into the output buffer.
ABh Test the clock and data lines of the keyboard interface and place test results in the output buffer.
00h = No error detected
01h = Clock line stuck low
02h = Clock line stuck high
03h = Data line stuck low
04h = Data line stuck high
ADh Disable keyboard command (sets bit <4> of the 8042 command byte).
AEh Enable keyboard command (clears bit <4> of the 8042 command byte).
C0h Read input port of the 8042. This command directs the 8042 to transfer the contents of the input
port to the output buffer so that they can be read at port 60h.
C2h Poll Input Port High. This command directs the 8042 to place bits <7..4> of the input port into the
upper half of the status byte on a continous basis until another command is received.
C3h Poll Input Port Low. This command directs the 8042 to place bits <3..0> of the input port into the
lower half of the status byte on a continous basis until another command is received.
D0h Read output port. This command directs the 8042 to transfer the contents of the output port to the
output buffer so that they can be read at port 60h.
D1h Write output port. This command directs the 8042 to place the next byte written to port 60h into
the output port (only bit <1> can be changed).
D2h Echo keyboard data. Directs the 8042 to send back to the CPU the next byte written to port 60h
as if it originated from the keyboard. No 11-to-9 bit translation takes place but an interrupt
(IRQ1) is generated if enabled.
D3h Echo pointing device data. Directs the 8042 to send back to the CPU the next byte written to port
60h as if it originated from the pointing device. An interrupt (IRQ12) is generated if enabled.
D4h Write to pointing device. Directs the 8042 to send the next byte written to 60h to the pointing
device.
E0h Read test inputs. Directs the 8042 to transfer the test bits 1 and 0 into bits <1,0> of the output
buffer.
F0h-FFh Pulse output port. Controls the pulsing of bits <3..0> of the output port (0 = pulse, 1 = don’t
pulse). Note that pulsing bit <0> will reset the system.
Table 5-15. (Continued)
CPU Commands to the 8042
Value Command Description

Technical Reference Guide www.hp.com 5-21
Input/Output Interfaces
5.6.4 Keyboard/Pointing Device Interface Connector
The legacy-light model provides separate PS/2 connectors for the keyboard and pointing device.
Both connectors are identical both physically and electrically. Figure 5-6 and Table 5-16 show
the connector and pinout of the keyboard/pointing device interface connectors.
Figure 5-6. PS/2 Keyboard or Pointing Device Interface Connector (as viewed from rear of chassis)
Table 5-16.
Keyboard/Pointing Device Connector Pinout
Pin Signal Description Pin Signal Description
1DATA Data 4+ 5 VDCPower
2NC Not Connected 5CLK Clock
3 GND Ground 6 NC Not Connected

5-22 www.hp.com Technical Reference Guide
Input/Output Interfaces
5.7 Universal Serial Bus Interface
The Universal Serial Bus (USB) interface provides asynchronous/isochronous data transfers with
compatible peripherals such as keyboards, printers, or modems. This high-speed interface
supports hot-plugging of compatible devices, making possible system configuration changes
without powering down or even rebooting systems.
These systems provide eight USB ports, two front panel USB ports (which may be disabled) and
six USB ports on the rear panel. The USB ports are dynamically configured to either a USB 1.1
controller or the USB 2.0 controller depending on the capability of the peripheral device. The
1.1 controllers provide a maximum transfer rate of 12 Mb/s while the 2.0 controller provides a
maximum transfer rate of 480 Mb/s. Table 5-17 shows the mapping of the USB ports.
USB
Table 5-17.
ICH8 USB Port Mapping
ICH8
Controller Signals
USB Connector Location
USDT, SFF, ST Form Factors MT & CMT Form Factors
USB 1.1 #1,
USB 2.0 #1
Data 0P, 0N Rear panel quad USB stack Rear panel quad USB stack
Data 1P, 1N Rear panel quad USB stack Rear panel quad USB stack
USB 1.1 #2
USB 2.0 #1
Data 2P, 2N Rear panel dual USB with RJ-45 Rear panel quad USB stack
Data 3P, 3N Rear panel dual USB with RJ-45 Rear panel quad USB stack
USB 1.1 #3
USB 2.0 #1
Data 4-5P/N Not used Not used
USB 1.1 #4
USB 2.0 #2
Data 6P, 6N Rear panel quad USB stack Rear panel dual USB with RJ-45
Data 7P, 7N Rear panel quad USB stack Rear panel dual USB with RJ-45
USB 1.1 #5
USB 2.0 #2
Data 8P, 8N Front panel USB Front panel USB
Data 9P, 9N Front panel USB Front panel USB

Technical Reference Guide www.hp.com 5-23
Input/Output Interfaces
5.7.1 USB Data Formats
The USB I/F uses non-return-to-zero inverted (NRZI) encoding for data transmissions, in which
a 1 is represented by no change (between bit times) in signal level and a 0 is represented by a
change in signal level. Bit stuffing is employed prior to NRZ1 encoding so that in the event a
string of 1's is transmitted (normally resulting in a steady signal level) a 0 is inserted after every
six consecutive 1's to ensure adequate signal transitions in the data stream. The USB
transmissions consist of packets using one of four types of formats (Figure 5-8) that include two
or more of seven field types.
■Sync Field—8-bit field that starts every packet and is used by the receiver to align the
incoming signal with the local clock.
■Packet Identifier (PID) Field—8-bit field sent with every packet to identify the attributes (in.
out, start-of-frame (SOF), setup, data, acknowledge, stall, preamble) and the degree of error
correction to be applied.
■Address Field—7-bit field that provides source information required in token packets.
■Endpoint Field—4-bit field that provides destination information required in token packets.
■Frame Field—11-bit field sent in Start-of-Frame (SOF) packets that are incremented by the
host and sent only at the start of each frame.
■Data Field—0-1023-byte field of data.
■Cyclic Redundancy Check (CRC) Field—5- or 16-bit field used to check transmission
integrity.
Figure 5-8. USB Packet Formats
Data is transferred LSb first. A cyclic redundancy check (CRC) is applied to all packets (except a
handshake packet). A packet causing a CRC error is generally completely ignored by the
receiver.
Token Packet
SOF Packet
Data Packet
Handshake Packet
PID Field
(8 bits) Addr. Field
(7 bits) ENDP. Field
(4 bits) CRC Field
(5 bits)
Sync Field
(8 bits)
PID Field
(8 bits) Frame Field
(11 bits) CRC Field
(5 bits)
Sync Field
(8 bits)
PID Field
(8 bits) Data Field
(0-1023 bytes)
CRC Field
(16 bits)
Sync Field
(8 bits)
PID Field
(8 bits)
Sync Field
(8 bits)

5-24 www.hp.com Technical Reference Guide
Input/Output Interfaces
5.7.2 USB Programming
Programming the USB interface consists of configuration, which typically occurs during POST,
and control, which occurs at runtime.
USB Configuration
Each USB controller functions as a PCI device within the 82801 component and is configured
using PCI Configuration Registers as listed in Table 5-18.
NOTE:
Note:
[1] USB 1.1 #1= 24D2h
USB 1.1 #2 = 24D4h
USB 1.1 #3 = 24D7h
USB 1.1 #4 = 24DDh
USB 2.0 = 24DDh
Table 5-18.
USB Interface Configuration Registers
PCI Config.
Address Register
Reset
Value
PCI Config.
Address Register
Reset
Value
00, 01h Vendor ID 8086h 0Eh Header Type 00h
02, 03h Device ID [1] 20-23h I/O Space Base Address 1d
04, 05h PCI Command 0000h 2C, 2Dh Sub. Vender ID 00h
06, 07h PCI Status 0280h 3Ch Interrupt Line 00h
08h Revision ID 00h 3Dh Interrupt Pin 03h
09h Programming I/F 00h 60h Serial Bus Release No. 10h
0Ah Sub Class Code 03h C0, C1h USB Leg. Kybd./Ms. Cntrl. 2000h
0Bh Base Class Code 0Ch C4h USB Resume Enable 00h

Technical Reference Guide www.hp.com 5-25
Input/Output Interfaces
USB Control
The USB is controlled through I/O registers as listed in table 5-19.
5.7.3 USB Connector
These systems provide type-A USB ports as shown in Figure 5-9 below.
Figure 5-9. Universal Serial Bus Connector (as viewed from rear of chassis)
Table 5-19.
USB Control Registers
I/O Address Register Default Value
00, 01h Command 0000h
02, 03h Status 0000h
04, 05h Interupt Enable 0000h
06, 07 Frame Number 0000h
08, 0B Frame List Base Address 0000h
0Ch Start of Frame Modify 40h
10, 11h Port 1 Status/Control 0080h
12, 13h Port 2 Status/Control 0080h
18h Test Data 00h
Table 5-20.
USB Connector Pinout
Pin Signal Description Pin Signal Description
1Vcc +5 VDC 3USB+Data (plus)
2USB- Data (minus) 4GNDGround
1 2 3 4

5-26 www.hp.com Technical Reference Guide
Input/Output Interfaces
5.7.4 USB Cable Data
The recommended cable length between the host and the USB device should be no longer than
sixteen feet for full-channel (12 MB/s) operation, depending on cable specification (see
following table).
NOTE:
For sub-channel (1.5 MB/s) operation and/or when using sub-standard cable shorter lengths may
be allowable and/or necessary.
The shield, chassis ground, and power ground should be tied together at the host end but left
unconnected at the device end to avoid ground loops.
Table 5-21.
USB Cable Length Data
Conductor Size Resistance Maximum Length
20 AWG 0.036 Ω16.4 ft (5.00 m)
22 AWG 0.057 Ω9.94 ft (3.03 m)
24 AWG 0.091 Ω6.82 ft (2.08 m)
26 AWG 0.145 Ω4.30 ft (1.31 m)
28 AWG 0.232 Ω2.66 ft (0.81 m)
Color code
Signal Insulation color
Data + Green
Data - White
Vcc Red
Ground Black

Technical Reference Guide www.hp.com 5-27
Input/Output Interfaces
5.8 Audio Subsystem
These systems use the HD audio controller of the 82801 component to access and control a
Realtek ALC262 HD Audio Codec, which provides 2-channel high definition analog-to-digital
(ADC) and digital-to-analog (DAC) conversions. A block diagram of the audio subsystem is
shown in Figure 5-10. All control functions such as volume, audio source selection, and
sampling rate are controlled through software through the HD Audio Interface of the 82801 ICH
component. Control data and digital audio streams (record and playback) are transferred between
the ICH and the Audio Codec over the HD Audio Interface. The codec’s speaker output is
applied to a 1.5-watt amplifier that drives the internal speaker. A device plugged into the
Headphone jack or the line input jack is sensed by the system, which will inhibit the Speaker
Audio signal.
Theses systems provide the following analog interfaces for external audio devices:
Mic In—This input uses a three-conductor mini-jack that accepts a stereo microphone. This is
the default recording input after a system reset. On MT/CMT systems with both front and rear
microphone jacks, either jack is available for use (but not simultaneously).
Line In—This input uses a three-conductor (stereo) mini-jack that is specifically designed for
connection of a high-impedance audio source such as a tape deck.
Headphones Out—This input uses a three-conductor (stereo) mini-jack that is designed for
connecting a set of 32-ohm (nom.) stereo headphones. Plugging into the Headphones jack mutes
the signal to the internal speaker and the Line Out jack as well.
Line Out—This output uses a three-conductor (stereo) mini-jack for connecting left and right
channel line-level signals. Typical connections include a tape recorder's Line In (Record In)
jacks, an amplifier's Line In jacks, or to powered speakers that contain amplifiers.
Figure 5-10. Audio Subsystem Functional Block Diagram
82801 ICH
HD Audio
Interface
Headphone
Aux Audio In
Mic In
Line In
Audio (L/R)
Header
Audio In (L/R)
HD Audio
Codec
ALC262
Speaker
Audio (mono)
Header
Header
Line Audio (L/R)
Rear Panel
NOTES:
L/R = Separate left and right channels (stereo). L+R = Combined left and right channels (mono).
P23
P6
P11 [2]
Audio
Amp
HD Audio I/F
Front Panel
Mic In [1]
Headphones
Out
Mic Audio (L/R)
[1] MT/CMT only
PC Beep
Header
P23
[2] SSF, ST, MT, and CMT only.
Out (L/R)
Line Audio
Line Out
Mic Audio (L/R)

5-28 www.hp.com Technical Reference Guide
Input/Output Interfaces
5.8.1 HD Audio Controller
The HD Audio Controller is a PCI Express device that is integrated into the 82801 ICH
component and supports the following functions:
■Read/write access to audio codec registers
■Support for greater than 48-KHz sampling
■HD audio interface
5.8.2 HD Audio Interface
The HD audio controller and the HD audio codec communicate over a five-signal HD Audio
Interface (Figure 5-11). The HD Audio Interface includes two serial data lines; serial data out
(SDO, from the controller) and serial data in (SDI, from the audio codec) that transfer control
and PCM audio data serially to and from the audio codec using a time-division multiplexed
(TDM) protocol. The data lines are qualified by the 24-MHz BCLK signal driven by the audio
controller. Data is transferred in frames synchronized by the 48-KHz SYNC signal, which is
derived from the clock signal and driven by the audio controller. When asserted (typically during
a power cycle), the RESET- signal (not shown) will reset all audio registers to their default
values.
Figure 5-11. HD Audio Interface Protocol
BCLK
SYNC
SDO
SDI
RST#
Command Stream
Response Stream Tag C Stream C
Tag A Tag B
Frame
Start Start
Frame
Frame
Stream A Stream B
NOTE: Clock not drawn to scale.

Technical Reference Guide www.hp.com 5-29
Input/Output Interfaces
5.8.3 HD Audio Codec
The HD Audio Codec provides pulse code modulation (PCM) coding and decoding of audio
information as well as the selection and/or mixing of analog channels. As shown in Figure 5-12,
analog audio from an external microphone, tape, or internal CD can be selected and, if to be
recorded (saved) onto a disk drive, routed through an analog-to-digital converter (ADC). The
resulting left and right PCM record data are muxed into a time-division-multiplexed (TDM) data
stream (SD IN signal) that is routed to the audio controller. Playback (PB) audio takes the reverse
path from the audio controller to the audio codec as SD OUT data and is decoded and either
routed through an equalizer or applied directly to the digital-to-analog converter (DAC). The
codec supports simultaneous record and playback of stereo (left and right) audio. The sampling
rate used by the Sample Rate Controllers (SRC) may be set independently for the ADCs and the
DAC. The integrated analog mixer provides the computer control-console functionality handling
multiple audio inputs.
Figure 5-12. ALC262 HD Audio Codec Functional Block Diagram
All functions are controlled through index-addressed registers of the codec.
HD
Audio
Interface
SDO
SDI
DAC
ADC
Rear Mic Audio In [1]
Line Audio In
to/from
CD Audio In
Audio
Controller
Mux
Audio
Format
PB
Gain
PB
Gain
Line Audio Out
HP Audio Out
Mux/Gain
Audio In
Audio Out
NOTE: The audio codec includes two ADCs. However, only one is
typcially used.
SYNC
RST#
BCLK
REC
Gain
All audio lines represent both left and right channel information.
HD Audio
Link Bus
w/SRC
w/SRC
PC Beep In
L/R
L/R
Front Mic Audio In
[1] CMT form factor only.

5-30 www.hp.com Technical Reference Guide
Input/Output Interfaces
5.8.4 Audio Programming
Audio subsystem programming consists of configuration, typically accomplished during POST,
and control, which occurs during runtime.
Audio Configuration
The audio subsystem is configured according to PCI protocol through the HD audio controller
function of the 82801 ICH. Table 5-22 lists the PCI configuration registers of the audio
subsystem.
NOTE:
Values without “h” suffix (denoting hexidecimal value) are decimal.
[1] Refer to Intel data sheet for more information.
Table 5-22.
HD Audio Controller
PCI Configuration Registers (82801 Device 27/Function 0)
PCI Config.
Address Register
Value on
Reset
PCI
Config.
Address Register
Value on
Reset
00-01h Vendor ID 8086h 14-17h HD Audio Upper
Base. Addr. 0
02-03h Device ID 24D5h 2C-2Dh Subsystem Vender ID 0000h
04-05h PCI Command 0000h 2E-2Fh Subsystem ID 0000h
06-07h PCI Status 0280h 34h Capability List Pointer 50h
08h Revision ID XXh 3Ch Interrupt Line 00h
09h Programming 00h 3Dh Interrupt Pin 02h
0Ah Sub-Class 01h 40h HD Audio Control 0’s
0Bh Base Class Code 04h 44h Traffic Class Select 00h
0Eh Header Type 00h 4C, 4Dh Docking
Control/Status 0080h
10-13h HD Audio Lower Base
Addr. 450-14Fh-HD audio functions [1]

Technical Reference Guide www.hp.com 5-31
Input/Output Interfaces
Audio Control
The audio subsystem is controlled through a set of verb commands listed in Table 5-23.
NOTE:Refer to vendor data sheet for more information.
Get Converter Format
Table 5-23.
HD Audio Codec Commands
Verb Value Verb Value Verb Value
Get Parameter F00h Set Power State 705h Get GPIO Enable Mask F16h
Get Connection Select F01h Get Conv. Stream Ch. F06h Set GPIO Enable Mask 716h
Set Connection Select 701h Set Conv. Stream Ch. 706h Get GPIO Direction F17h
Get Connection List F02h Get Pin Widget Cntrl. F07h Set GPIO Direction 717h
Get Processing State F03h Set Pin Widget Cntrl. 707h Get GPIO Unsol. Resp.
En. Mask F19h
Set Processing State 703h Get Unsol. Resp. Cntrl. F08h Set GPIO Unsol. Resp. En.
Mask 719h
Get Coefficient Index 00Dh Set Unsol. Resp. Cntrl. 708h Function Reset 7FFh
Set Coefficient Index 005h Get Pin Sense F09h Get Digital Converter
Control F0Dh
Get Processing
Coefficient 00Ch Execute Pin Sense 709h Set Digital Conv. Cntrl. 1 70Dh
Set Processing
Coefficient 004h Get Default Config. F1Ch Set Digital Conv. Cntrl. 2 70Eh
Get Amplifier Gain 00Bh Set Default Config. 71C-71F
hGet EAPD Enable F0Ch
Set Amplifier Gain 003h Get Beep Generator F0Ah Set EAPD Enable 70Ch
Get Converter Format 00Ah Set Beep Generator 70Ah Get Volume Knob Widget FOFh
Set Converter Format 002h Get GPIO Data F15h Set Volume Knob Widget 70Fh
Get Power State F05h Set GPIO Data 715h -- --

5-32 www.hp.com Technical Reference Guide
Input/Output Interfaces
5.8.5 Audio Specifications
The specifications for the HD Audio subsystem are listed in Table 5-24.
NOTE:
[1] Device driver limitation: 48 KHz
Table 5-24.
HD Audio Subsystem Specifications
Parameter Measurement
Sampling Rates:
DAC
ADC 44.1-, 48-, 96-, & 192-KHz [1]
44.1-, 48-, & 96-KHz [1]
Resolution:
DAC
ADC 24-bit
20-bit
Nominal Input Voltage:
Mic In (w/+20 db gain)
Line In
.283 Vp-p
2.83 Vp-p
Subsystem Impedance (nominal):
Mic In
Line In
Line Out
Headphones Out
64K ohms
64K ohms
200 ohms
32 0hms
Signal-to-Noise Ratio
ADC
DAC 90 db (nom)
100 db (nom)
Total Harmonic Distortion (THD)
ADC
DAC -82
-87
Max. Subsystem Power Output to 4-ohm Internal
Speaker (with 10% THD): 1.5 wa t t s
Gain Step 1.5 db
Master Volume Range -94.5 db
Frequency Response:
ADC/DAC
Internal Speaker
16 – 19,200 Hz
450–4000 Hz

Technical Reference Guide www.hp.com 5-33
Input/Output Interfaces
5.9 Network Interface Controller
These systems provide 10/100/1000 Mbps network support through an Intel 82566 network
interface controller (NIC), a PHY component, and a RJ-45 jack with integral status LEDs. The
82562-equivalent controller integrated into the 82801 ICH component is not used (disabled) in
these systems. (Figure 5-13). The support firmware for the BCM5752 component is contained in
the system (BIOS) ROM. The NIC can operate in half- or full-duplex modes, and provides
auto-negotiation of both mode and speed. Half-duplex operation features an Intel-proprietary
collision reduction mechanism while full-duplex operation follows the IEEE 802.3x flow control
specification.
Figure 5-13. Network Interface Controller Block Diagram
The Network Interface Controller includes the following features:
■VLAN tagging with Windows XP and Linux.
■Multiple VLAN support with Windows XP.
■Power management support for ACPI 1.1, PXE 2.0, WOL, ASF 1.0, IPMI
■Cisco Etherchannel support
■Link and Activity LED indicator drivers
The controller features high and low priority queues and provides priority-packet processing for
networks that can support that feature. The controller's micro-machine processes transmit and
receive frames independently and concurrently. Receive runt (under-sized) frames are not passed
on as faulty data but discarded by the controller, which also directly handles such errors as
collision detection or data under-run.
The NIC uses 3.3 VDC auxiliary power, which allows the controller to support Wake-On-LAN
(WOL) and Alert-On-LAN (AOL) functions while the main system is powered down.
✎For the features in the following paragraphs to function as described, the system unit must be
plugged into a live AC outlet. Controlling unit power through a switchable power strip will, with
the strip turned off, disable any wake, alert, or power mangement functionality.
Intel
LAN I/F
Green LED
NIC
RJ-45
Connector
Yellow LED
Tx/Rx Data Tx/Rx Data
LED Function
Green
Yellow
Activity/Li nk. Indicates network activity and link pulse reception.
Speed. Indicates link detection 100Mb/s mode.
82566

5-34 www.hp.com Technical Reference Guide
Input/Output Interfaces
5.9.1 Wake-On-LAN Support
The NIC supports the Wired-for-Management (WfM) standard of Wake-On-LAN (WOL) that
allows the system to be booted up from a powered-down or low-power condition upon the
detection of special packets received over a network. The NIC receives 3.3 VDC auxiliary power
while the system unit is powered down in order to process special packets. The detection of a
Magic Packet by the NIC results in the PME- signal on the PCI bus to be asserted, initiating
system wake-up from an ACPI S1 or S3 state.
5.9.2 Alert Standard Format Support
Alert Standard Format (ASF) support allows the NIC to communicate the occurrence of certain
events over a network to an ASF 1.0-compliant management console and, if necessary, take
action that may be required. The ASF communications can involve the following:
■Alert messages sent by the client to the management console.
■Maintenance requests sent by the management console to the client.
■Description of client's ASF capabilities and characteristics.
The activation of ASF functionality requires minimal intervention of the user, typically requiring
only booting a client system that is connected to a network with an ASF-compliant management
console.
5.9.3 Power Management Support
The NIC features Wired-for-Management (WfM) support providing system wake up from
network events (WOL) as well as generating system status messages (AOL) and supports ACPI
power management environments. The controller receives 3.3 VDC (auxiliary) power as long as
the system is plugged into a live AC receptacle, allowing support of wake-up events occurring
over a network while the system is powered down or in a low-power state.
The Advanced Configuration and Power Interface (ACPI) functionality of system wake up is
implemented through an ACPI-compliant OS and is the default power management mode. The
following wakeup events may be individually enabled/disabled through the supplied software
driver:
■Magic Packet—Packet with node address repeated 16 times in data portion
✎The following functions are supported in NDIS5 drivers but implemented through remote
management software applications (such as LanDesk).
■Individual address match—Packet with matching user-defined byte mask
■Multicast address match—Packet with matching user-defined sample frame
■ARP (address resolution protocol) packet
■Flexible packet filtering—Packets that match defined CRC signature
The PROSet Application software (pre-installed and accessed through the System Tray or
Windows Control Panel) allows configuration of operational parameters such as WOL and
duplex mode.

Technical Reference Guide www.hp.com 5-35
Input/Output Interfaces
5.9.4 NIC Programming
Programming the NIC consists of configuration, which occurs during POST, and control, which
occurs at runtime. The Intel 82566 NIC is configured as a PCI device and controlled through
registers mapped in variable I/O space. The BIOS for theNIC is contained within the
HP/Compaq BIOS in system ROM. Refer to Intel documentation for details regarding 82566
register programming.
5.9.5 NIC Connector
Figure 5-14 shows the RJ-45 connector used for the NIC interface. This connector includes the
two status LEDs as part of the connector assembly.
Figure 5 14. RJ-45 Ethernet TPE Connector (as viewed from rear of chassis)
124 38 7 6 5
Pin Description
1 Transmit+
2 Transmit-
3 Receive+
6 Receive-
Activity LED
Speed LED
4, 7, 8 Not used

5-36 www.hp.com Technical Reference Guide
Input/Output Interfaces
5.9.6 NIC Specifications
Table 5-25.
NIC Specifications
Parameter
Modes Supported 10BASE-T half duplex @ 10 Mb/s
10Base-T full duplex @ 20 Mb/s
100BASE-TX half duplex @ 100 Mb/s
100Base-TX full duplex @ 200 Mb/s
1000BASE-T half duplex @ 1 Gb/s
1000BASE-TX full duplex @ 2 Gb/s
Standards Compliance IEEE 802.1P, 802.1Q
IEEE 802.2
IEEE 802.3, 802.3ab, 802.3ad, 802.3u, 802.3x,
802.3z
OS Driver Support MS-DOS
MS Windows 3.1
MS Windows 95 (pre-OSR2), 98, and 2000
Professional, XP Home, XP Pro
MS Windows NT 3.51 & 4.0
Novell Netware 3.x, 4.x, 5x
Novell Netware/IntraNetWare
SCO UnixWare 7
Linux 2.2, 2.4
PXE 2.0
Boot ROM Support Intel PRO/100 Boot Agent (PXE 3.0, RPL)
F12 BIOS Support Yes
Bus Inteface PCI Express x1
Power Management Support ACPI, PCI Power Management Spec.

Technical Reference Guide www.hp.com 6-1
6
Integrated Graphics Subsystem
6.1 Introduction
This chapter describes graphics subsystem that is integrated into the Q965 GMCH component.
This graphics subsystem employs the use of system memory to provide efficient, economical 2D
and 3D performance.
These systems may be upgraded/modified one of two ways:
■Installing a DVI ADD2 or graphics card into the PCI-E x16 slot and either enabling or
disabling the integrated controller
or
■Installing a graphics card in a PCIe x1 slot, which will disable the integrated controller.
This chapter covers the following subjects:
■Functional description (6.2), page 6-2
■Display Modes (6.3), page 6-4
■Upgrading graphics (6.4) , page 6-5
■VGA Monitor connector (6.5), page 6-6

6-2 www.hp.com Technical Reference Guide
Integrated Graphics Subsystem
6.2 Functional Description
The Intel Q965 GMCH component includes an Intel Integrated Graphics Media Accelerator
3000 controller (Figure 6-1). This integrated graphics controller (IGC) operates internally of the
PCIe x16 bus and can directly drive an external, analog multi-scan monitor at resolutions up to
and including 2048 x 1536 pixels. The IGC includes a memory management feature that
allocates portions of system memory for use as the frame buffer and for storing textures and 3D
effects.
The IGC provides two SDVO channels that are multiplexed through the PCI Express graphics
interface. These SDVO ports may be used by an Advanced Digital Display (ADD2) card
installed in the PCI-E x16 graphics slot in driving two digital displays with a 200-megapixel
clock.
Figure 6-1. Q965-Based Graphics, Block diagram
The IGC provides the following features:
■2x performance over previous generation controllers.
■Rapid pixel and texel rendering using four pipelines that allow 2D and 3D operations to
overlap, speeding up visual effects, reducing the amount of memory for texture storage.
■Zone rendering for optimizing 3D drawing, eliminating the need for local graphics memory
by reducing the bandwidth.
■Dynamic video memory allocation, where the amount of memory required by the application
is acquired (or released) by the controller.
■Intelligent memory management allowing tiled memory addressing, deep display buffering,
and dynamic data management.
■Provides two serial digital video out (SDVO) channels for use by an appropriate ADD2
accessory card.
RGB
Integrated
Q965 GMCH
GMA 3000
Controller
Monitor (System
DDR2
PCI Expr. I/F
PCI Express x16
SDRAM
Controller
SDRAM
Memory)
Graphics slot [1]
NOTE:
[1] In USDT form factor, accepts reverse-layout SDVO ADD2 card only.
PCI-E
& SDVO Data
In SFF, ST, MT, and CMT form factors, accepts normal-layout cards.

Technical Reference Guide www.hp.com 6-3
Integrated Graphics Subsystem
The IGC includes 2D and 3D accelerator engines working with a deeply-pipelined pre-processor.
Hardware cursor and overlay generators are also included as well as a legacy VGA processor
core. The controller supports three display devices:
■One progressive-scan analog monitor
■Up to two additional video displays with the installation of an optional Advanced Digital
Display (ADD2) card in the PCI Express x16 graphics slot.
✎The controller can support LVDS, TMDS, or TV output with the proper encoder option.
Special features of the integrated graphics controller include:
■400-MHz core engine
■400-MHz 24-bit RAMDAC
■2D engine supporting GDI+ and alpha stretch blithering up to 2048 x 1536 w/32-bit color @
75 Hz refresh (QVGA)
■3D engine supporting Z-bias and up to 1600 x 1200 w/32-bit color @ 85 hz refresh
■Video DVD support:
The IGC uses a portion of system memory for instructions, textures, and frame (display)
buffering. Using a process called Dynamic Video Memory Technology (DVMT), the controller
dynamically allocates display and texture memory amounts according to the needs of the
application running on the system.
The total memory allocation is determined by the amount of system memory installed in a
system. The video BIOS pre-allocates 8 megabytes of memory during POST. System memory
that is pre-allocated is not seen by the operating system, which will report the total amount of
memory installed less the amount of pre-allocated memory.
Example: A system with 128 MB of SDRAM with the video BIOS set to 8 MB will be reported
by MS Windows as having 120 MB.
The IGC will use, in standard VGA/SVGA modes, pre-allocated memory as a true dedicated
frame buffer. If the system boots with the OS loading the IGC Extreme Graphics drivers, the
pre-allocated memory will then be re-claimed by the drivers and may or may not be used by the
IGC in the “extended” graphic modes. However, it is important to note that pre-allocated
memory is available only to the IGC, not to the OS.
The Q965's DVMT function is an enhancement over the Unified Memory Architecture (UMA)
of earlier systems. The DVMT of the Q965 selects, during the boot process, the maximum
graphics memory allocation possible according on the amount of system memory installed:
The actual amount of system memory used by the IGC in the “extended” or “extreme” modes
will increase and decrease dynamically according to the needs of the application. The amount of
memory used solely for graphics (video) may be reported in a message on the screen, depending
on the operating system and/or applications running on the machine.
For viewing the maximum amount of available frame buffer memory MS Windows 2000 or XP,
go to Display Properties > Settings> Adapter.
SDRAM Installed Maximum Memory Allocation
128 to 256 megabytes 8-32 MB
257 to 511 megabytes 8-64 MB
> 512megabytes 8-128 MB

6-4 www.hp.com Technical Reference Guide
Integrated Graphics Subsystem
The Microsoft Direct diagnostic tool included in most versions of Windows may be used to
check the amount of video memory being used. The Display tab of the utility the “Approx. Total
Memory” label will indicate the amount of video memory. The value will vary according to OS
(In Windows XP, the video memory size reported by DirectX will always be 32 MB, even if the
total memory installed is over 128 MB).
✎Some applications, particularly games that require advanced 3D hardware acceleration, may not
install or run correectly on systems using the IGC.
6.3 Display Modes
The IGC supports the following standard display modes for 2D video displays:
The highest resolution available will be determined by the following factors:
■Memory speed and amount
■Single or dual channel memory
■Number and type of monitors
✎The IGC is designed for optimum performance with multi-sync analog monitors.
Digital displays may not provide an image as high in quality, depending on resolution.
Table 6-1.
IGC Standard 2D Display Modes
Resolution Maximum Refresh Rate
Analog
Monitor
Digital
Monitor
640 x 480 85 Hz 60 Hz
800 x 600 85 Hz 60 Hz
1024 x 768 85 Hz 60 Hz
1280 x 1024 85 Hz 60 Hz
1600 x 1200 85 Hz 60 Hz
1920 x 1080 85 Hz 60 Hz
1920 x 1200 85 Hz 60 Hz
1920 x 1440 85 Hz 60 Hz
2048 x 1536 85 Hz 60 Hz

Technical Reference Guide www.hp.com 6-5
Integrated Graphics Subsystem
6.4 Upgrading Graphics
The PCI-E x16 slot of SFF, ST, MT, and CMT systems can accept a normal-layout Advanced
Digital Display 2 (ADD2) or a full-size PCIe x16 graphics controller card. The USDT system
with a PCIe x16 riser card installed can accept a reverse-layout Advanced Digital Display 2
(ADD2) or a low-profile PCIe x16 graphics card. Depending on accessory, upgrading through
the PCI Express x16 slot can provide digital monitor support and/or dual-monitor support
allowing display-cloning or extended desktop functionality. Software drivers may need to be
downloaded for specific cards.
✎Two SDVO channels are provided by the IGC for supporting two digital displays. Existing option
cards and drivers support one CRT and digital display. Dual digital display support may be
possible with future cards and drivers.
The upgrade procedure is as follows:
1. Shut down the system through the operating system.
2. Unplug the power cord from the rear of the system unit.
3. Remove the chassis cover.
4. Install the graphics or ADD2 card into the PCI Express x16 graphics slot.
5. Replace the chassis cover.
6. Reconnect the power cord to the system unit.
7. Power up the system unit and enter the ROM-based Setup utility using the F10 key.
8. Select whether to enabled or disable the IGC.
9. Reboot the system.
✎If a PCIe x1 graphics controller card is installed, the IGC cannot be enabled. The BIOS will
detect the presence of the PCI card and disable the IGC of the Q965 GMCH.

6-6 www.hp.com Technical Reference Guide
Integrated Graphics Subsystem
6.5 VGA Monitor Connector
These systems includes a standard VGA connector (Figure 6-3) for attaching an analog monitor:
Figure 6 3. DB-15 VGA Monitor Connector, (as viewed from rear of chassis).
NOTES:
[1] Fuse automatically resets when excessive load is removed.
Table 6-1.
DB-15 Monitor Connector Pinout
Pin Signal Description Pin Signal Description
1 R Red Analog 9 PWR +5 VDC (fused) [1]
2 G Blue Analog 10 GND Ground
3 B Green Analog 11 NC Not Connected
4 NC Not Connected 12 SDA DDC2-B Data
5 GND Ground 13 HSync Horizontal Sync
6 R GND Red Analog Ground 14 VSync Vertical Sync
7 G GND Blue Analog Ground 15 SCL DDC2-B Clock
8 B GND Green Analog Ground -- -- --
9

Technical Reference Guide www.hp.com 7-1
7
Power and Signal Distribution
7.1 Introduction
This chapter describes the power supply and method of general power and signal distribution.
Topics covered in this chapter include:
■Power supply assembly/control (7.2) page 7-1
■Power distribution (7.3) page 7-8
■Signal distribution (7.4) page 7-12
7.2 Power Supply Assembly/Control
These systems feature a power supply assembly that is controlled through programmable logic
(Figure 7-1).
Figure 7-1. Power Distribution and Control, Block Diagram
System Board
Power Supply
Power On CPU, slots, Chipsets, Logic,
Front Bezel
& Voltage Regulators
Assembly
Fan
PS On
+5 VDC +12 VccP
Power Button
Spd [1]
+12 VDC -12 VDC
+3.3 VDC
Drives
+3.3 VDC
+5 VDC
+12 VDC
90 - 264 VAC
NOTE:
[1] Not present on CMT.
5 AUX

7-2 www.hp.com Technical Reference Guide
Power and Signal Distribution
7.2.1 Power Supply Assembly
These systems feature power supplies with power factor-correction logic. Four power supplies
are used: a 200-watt power supply for the USDT unit, a 240-watt power supply for the SFF and
ST units, a 300-watt power supply for the MT unit, and a 365-watt power supply for the CMT
unit. All power supplies feature active power factor correction (PFC). Tables 7-1 through 7-4 list
the specifications of the power supplies. Note that output load voltages are measured at the
load-side of the output connectors.
NOTES:
Total continuous power should not exceed 200 watts. Total surge power (<10 seconds w/duty cycle < 5 %) should not exceed
230 watts.
[1] Minimum loading requirements must be met at all times to ensure normal operation and specification compliance.
[2] Surge duration no longer than 10 seconds with 12-volt tolerance at +/- 10%.
[3] +12 VDC output can be split by the system board to +12 VDC (@ 3 A) and +12 Vcpu (@ 12.5 A) power planes.
NOTES:
Total continuous power should not exceed 240 watts. Total surge power (<10 seconds w/duty cycle < 5 %) should not exceed
260 watts.
[1] The minimum current loading figures apply to a PS On start up only.
Table 7-1.
200-Watt (USDT) Power Supply Assembly Specifications
Range or
Tolerance
Min.
Current
Loading [1]
Max.
Current
Surge
Current [2]
Max.
Ripple
Input Line Voltage:
100–240 VAC (auto-ranging) 90–264 VAC -- -- -- --
Line Frequency 47–63 Hz -- -- -- --
Input (AC) Current -- -- 4.0 A -- --
+3.33 VDC Output + 4 % 0.1 A 12.0 A 12.0 A 50 mV
+5.08 VDC Output + 3.3 % 0.3 A 10.0 A 10.0 A 50 mV
+5.08 AUX Output + 3.3 % 0.0 A 2.6 A 3.1 A 50 mV
+12 VDC Output [3] + 5 % 0.1 A 15.5 A 17.0 A 120 mV
-12 VDC Output + 10 % 0.0 A 0.15 A 0.15 A 200 mV
Table 7-2.
240-Watt (SFF/ST) Power Supply Assembly Specifications
Range/
Tolerance
Min.
Current
Loading [1]
Max.
Current
Surge
Current [2]
Max.
Ripple
Input Line Voltage:
100–240 VAC (auto-ranging) 90–264 VAC -- -- -- --
Line Frequency 47–63 Hz -- -- -- --
Input (AC) Current -- -- 5.0 A -- --
+3.3 VDC Output + 4% 0.1 A 15.0 A 15.0 A 50 mV
+5.08 VDC Output + 3.3 % 0.3 A 17.0 A 170 A 50 mV
+5.08 AUX Output + 3.3 % 0.0 A 3.0 A 3.5 A 50 mV
+12 VDC Output + 5 % 0.1 A 7.5 A 9.0 A 120 mV
+12 VDC Output (Vcpu) + 5 % 0.1 A 11.0 A 14.5 A 120 mv
--12 VDC Output + 10 % 0.0 A 0.15 A 0.15 A 200 mV

Technical Reference Guide www.hp.com 7-3
Power and Signal Distribution
Table 7-3 lists the specifications for the 365-watt power supply used in the MT and CMT form
factors
NOTES:
Total continuous output power should not exceed 365 watts. Maximum surge power should not exceed 385 watts.. Maximum
combined power of +5 and +3.3 VDC is 160 watts.
[1] Minimum loading requirements must be met at all times to ensure normal operation and specification compliance.
[2] Maximum surge duration for +12Vcpu is 1 second with 12-volt tolerance +/- 10%.
Table 7-3.
365-Watt (M/T & CMT) Power Supply Assembly Specifications
Range or
Tolerance
Min.
Current
Loading [1]
Max.
Current
Surge
Current [2]
Max.
Ripple
Input Line Voltage:
115–230 VAC (auto-ranging) 90–264 VAC -- -- -- --
Line Frequency 47–63 Hz -- -- -- --
Input (AC) Current -- -- 6.0 A -- --
+3.3 VDC Output + 4 % 0.10 A 24.0 A 24.0 A 50 mV
+5.08 VDC Output + 3.3 % 0.30 A 19.0 A 19.0 A 50 mV
+5.08 AUX Output + 3.3 % 0.00 A 3.00 A 3.00 A 50 mV
+12 VDC Output + 5 % 0.20 A 12.0 A 14.5 A 120 mV
+12 VDC Output (Vcpu) + 5 % 0.00 A 14.5 A 17.5 A 200 mv
-12 VDC Output + 10 % 0.00 A 0.15 A 0.15 A 200 mV

7-4 www.hp.com Technical Reference Guide
Power and Signal Distribution
7.2.2 Power C ontro l
The power supply assembly is controlled digitally by the PS On signal (Figure 7-1). When PS On
is asserted, the Power Supply Assembly is activated and all voltage outputs are produced. When
PS On is de-asserted, the Power Supply Assembly is off and no voltages (except +5 AUX) are
generated. Note that the +5 AUX voltages are always produced as long as the system is
connected to a live AC source.
Power Button
The PS On signal is typically controlled through the Power Button which, when pressed and
released, applies a negative (grounding) pulse to the power control logic. The resultant action of
pressing the power button depends on the state and mode of the system at that time and is
described as follows:
System State Pressed Power Button Results In:
Off Negative pulse, of which the falling edge results in power control logic
asserting PS On signal to Power Supply Assembly, which then initializes. ACPI
four-second counter is not active.
On, ACPI Disabled Negative pulse, of which the falling edge causes power control logic to
de-assert the PS On signal. ACPI four-second counter is not active.
On, ACPI Enabled Pressed and Released Under Four Seconds:
Negative pulse, of which the falling edge causes power control logic to
generate SMI-, set a bit in the SMI source register, set a bit for button status,
and start four-second counter. Software should clear the button status bit within
four seconds and the Suspend state is entered. If the status bit is not cleared by
software in four seconds PS On is de-asserted and the power supply assembly
shuts down (this operation is meant as a guard if the OS is hung).
Pressed and Held At least Four Seconds Before Release:
If the button is held in for at least four seconds and then released, PS On is
negated, de-activating the power supply.

Technical Reference Guide www.hp.com 7-5
Power and Signal Distribution
Power LED Indications
A dual-color LED located on the front panel (bezel) is used to indicate system power status. The
front panel (bezel) power LED provides a visual indication of key system conditions listed as
follows:
NOTE:
[1] Will be accompanied by the same number of beeps, with 2-second pause between cycles. Beeps
stop after 5 cycles.
Wake Up Events
The PS On signal can be activated with a power “wake-up” of the system due to the occurrence
of a magic packet, serial port ring, or PCI power management event (PME). These events can be
individually enabled through the Setup utility to wake up the system from a sleep (low power)
state.
✎Wake-up functionality requires that certain circuits receive auxiliary power while the system is
turned off. The system unit must be plugged into a live AC outlet for wake up events to function.
Using an AC power strip to control system unit power will disable wake-up event functionality.
Power LED Condition
Steady green Normal full-on operation
Blinks green @ 0.5 Hz Suspend state (S1) or suspend to RAM (S3)
Blinks red 2 times @ 1 Hz [1] Processor thermal shut down. Check air flow, fan
operation, and CPU heat sink.
Blinks red 3 times @ 1 Hz [1] Processor not installed. Install or reseat CPU.
Blinks red 4 times @ 1 Hz [1] Power failure (power supply is overloaded). Check storage
devices, expansion cards and/or system board (CPU
power connector P3).
Blinks red 5 times @ 1 Hz [1] Pre-video memory error. Incompatible or incorrectly seated
DIMM.
Blinks red 6 times @ 1 Hz [1] Pre-video graphics error. On system with integrated
graphics, check/replace system board. On system with
graphics card, check/replace graphics card.
Blinks red 7 times @ 1 Hz [1] PCA failure. Check/replace system board.
Blinks red 8 times @ 1 Hz [1] Invalid ROM (checksum error). Reflash ROM using CD or
replace system board.
Blinks red 9 times @ 1 Hz [1] System powers on but fails to boot. Check power supply,
CPU, system board.
Blinks red 10 times @ 1 Hz [1] Bad option card.
No light System dead. Press and hold power button for less than 4
seconds. If HD LED turns green then check voltage select
switch setting or expansion cards. If no LED light then check
power button/power supply cables to system board or
system board.

7-6 www.hp.com Technical Reference Guide
Power and Signal Distribution
The wake up sequence for each event occurs as follows:
Wake-On-LAN
The network interface controller (NIC) can be configured for detection of a “Magic Packet” and
wake the system up from sleep mode through the assertion of the PME- signal on the PCI bus.
Refer to Chapter 5, “Network Support” for more information.
Modem Ring
A ring condition on a serial port can be detected by the power control logic and, if so configured,
cause the PS On signal to be asserted.
Power Management Event
A power management event that asserts the PME- signal on the PCI bus can be enabled to cause
the power control logic to generate the PS On. Note that the PCI card must be PCI ver. 2.2 (or
later) compliant to support this function.

Technical Reference Guide www.hp.com 7-7
Power and Signal Distribution
7.2.3 Power Management
These systems include power management functions designed to conserve energy. These
functions are provided by a combination of hardware, firmware (BIOS) and software. The
system provides the following power management features:
■ACPI v2.0 compliant (ACPI modes C1, S1, and S3-S5, )
■APM 1.2 compliant
■U.S. EPA Energy Star compliant
Table 7-5 shows the comparison in power states.
NOTES:
Gn = Global state.
Sn = Sleep state.
Cn = ACPI state.
Dn = PCI state.
[1] Power cord is disconnected for this condition.
[2] Actual transition time dependent on OS and/or application software.
Table 7-5.
System Power States
Power
State System Condition Power
Consumption
Transition
To S0 by [2]
OS Restart
Required
G0, S0, D0 System fully on. OS and
application is running, all
components.
Maximum N/A No
G1, S1, C1, D1 System on, CPU is executing and
data is held in memory. Some
peripheral subsystems may be on
low power. Monitor is blanked.
Low < 2 sec after
keyboard or
pointing device
action
No
G1, S2/3, C2,
D2 (Standby/or
suspend)
System on, CPU not executing,
cache data lost. Memory is
holding data, display and I/O
subsystems on low power.
Low < 5 sec. after
keyboard, pointing
device, or power
button action
No
G1, S4, D3
(Hibernation) System off. CPU, memory, and
most subsystems shut down.
Memory image saved to disk for
recall on power up.
Low <25 sec. after
power button
action
Yes
G2, S5, D3cold System off. All components either
completely shut down or receiving
minimum power to perform system
wake-up.
Minimum <35 sec. after
power button
action
Yes
G3 System off (mechanical). No power
to any internal components except
RTC circuit. [1]
None — —

7-8 www.hp.com Technical Reference Guide
Power and Signal Distribution
7.3 Powe r Dis trib u tio n
The power supply assembly includes a multi-connector cable assembly that routes +3.3 VDC, +5
VDC, +5 VDC STB, +12 VC, and -12 VDC to the system board as well as to the individual drive
assemblies. Figure 7-2 shows the power supply cabling for the Ultra Slim Desktop form factor.
NOTES:
Connectors not shown to scale.
All + and – values are VDC.
RTN = Return (signal ground)
sns = sense
GND = Power ground
RS = Remote sense
FO = Fan off
FSpd = Fan speed
FS = Fan Sink
FC = Fan Command
Vccp = +12 VDC for CPU
[1] This row represents pins 13 – 24 of connector P1.
Figure 7-2. USDT Power Cable Diagram
Conn Pin 1 Pin 2 Pin 3 Pin 4 Pin 5 Pin 6 Pin 7 Pin 8 Pin 9
Pin
10
Pin
11
Pin
12
P1 +5
aux RTN + 5 +5 PS On RTN Pwr Gd +3.3 +3.3 Tach RTN Fan
P1 [1] +12 +5 sns RTN +5 +5 +3.3 RTN +3.3 sns +3.3 +3.3 RTN -12
P2 +3.3 RTN +5 RTN +12
P3 RTN RTN RTN VccP VccP +12
Power Supply
403777 P1
P2
P3
P1
13
112
P2
24
51
23
4
P3
13
46

Technical Reference Guide www.hp.com 7-9
Power and Signal Distribution
Figure 7-3 shows the power supply cabling for the SFF/ST systems.
Connectors not shown to scale.
All + and - values are VDC.
RTN = Return (signal ground)
sns = sense
GND = Power ground
RS = Remote sense
FC = Fan command
FO = Fan off
FSpd = Fan speed
FS = Fan Sink
POK = Power OK (power good)
VccP = +12 for CPU
[1] This row represents pins 13–24 of connector P1
Figure 7-3. SFF/ST Power Cable Diagram
Conn Pin 1 Pin 2 Pin 3 Pin 4 Pin 5 Pin 6 Pin 7 Pin 8 Pin 9
Pin
10
Pin
11
Pin
12
P1 +5
aux RTN + 5 +5 PS On RTN Pwr Gd +3.3 +3.3 Tach RTN Fan
P1 [1] +12 +5 sns RTN +5 +5 +3.3 RTN +3.3 sns +3.3 +3.3 RTN -12
P2 +5 RTN RTN +12
P3 RTN RTN RTN VccP VccP +12
P4, 5,
7+3.3 RTN +5 RTN +12
Power Supply
403778 P1
P3
P2
P4 P5
P7
P1
13
112
P4, P5, P7
24
1
23
4
51
2
34
P2
P3
13
46

7-10 www.hp.com Technical Reference Guide
Power and Signal Distribution
Figure 7-4 shows the power supply cabling for the microtower and convertible minitower
systems.
NOTES:
Connectors not shown to scale.
All + and - values are VDC.
RTN = Return (signal ground)
GND = Power ground
RS = Remote sense
POK = Power ok (power good)
FC = Fan Command
[1] This row represents pins 13–24 of connector P1.
Figure 7-4. MT/CMT Power Cable Diagram
Conn Pin 1 Pin 2 Pin 3 Pin 4 Pin 5 Pin 6 Pin 7 Pin 8 Pin 9
Pin
10
Pin
11
Pin
12
P1 +3.3 +3.3 RTN +5 RTN +5 RTN POK 5 aux +12 +12 +3.3
P1 [1] +3.3 -12 RTN PS On RTN RTN RTN Open +5 +5 +5 RTN
P3 RTN RTN VccP VccP
P4, 5, 9,
10, 11 +3.3 RTN +5.08 RTN +12
P6 +12 RTN RTN +5
P8 +5 RTN RTN +12
Power Supply
416224 P1
P5
P1
13
112
P4, P5, P9, P10, P11
24
1234
12
3
4
51
23
4
P8
P3
P6
P4
P3
P6
13
24
P10
P9 P11
P8

Technical Reference Guide www.hp.com 7-11
Power and Signal Distribution
7.4 Signal Distribution
Figures 7-5 through 7-7 show general signal distribution between the main subassemblies of the
system units.
NOTES:
See Figure 7-10 for header pinout.
Figure 7-5. USDT Form Factor Signal Distribution Diagram
P8
+12 VccP
Power LED
IDE I/F.,
P1
Power
P6
P5
P3
Supply
Assembly
+3.3, +5, +5 Aux, +12 VDC
SATA-
Front
Mouse
PS On, POK
Hard Drive
SATA
Keyboard
P60
P21
P23
PATA
Interface
Diskette I/F.,
CD Audio
HD LED
System
Chassis Fan Speaker
P24
Panel
I/O Module
Board
404233
Power On
J66
SATA I/F
USB 8,9 Tx/Rx
Kybd data
Mic In, HP Out
Audio
Mouse data
Slimline Optical Drive
J67

7-12 www.hp.com Technical Reference Guide
Power and Signal Distribution
NOTES:
See Figure 7-8 for header pinout.
Figure 7-6. SFF / ST Form Factor Signal Distribution Diagram
P8
+12 VccP
Power LED
P1
Power
P6
P5
P3
Supply
Assembly
+3.3, +5, +5 Aux, +12 VDC
Front
Mouse
PS On, POK
Hard Drive
SATA
Keyboard
P60
P61
P10
P23
SATA I/F
HD LED
System
Chassis Fan Speaker
CD-ROM
P24
Panel
I/O Module
Board
404227-001
Power On
Diskette
J66
J67
Diskette I/F
SATA I/F
USB 8,9 Tx/Rx
Kybd data
Mic In, HP Out
Audio
Mouse data

Technical Reference Guide www.hp.com 7-13
Power and Signal Distribution
Figure 7-7. MT / CMT Form Factor Signal Distribution Diagram
P8
+12 VccP
Power LED
SATA I/F.
P1
Power
P6
P5
P3
Supply
Assembly
+3.3, +5, +5 Aux, +12 VDC
Front
Mouse
PS On, POK
Hard Drive
SATA
Keyboard
P60
P61
P10
P23
HD LED
System
Chassis Fan Speaker
CD-ROM
P24
Panel
I/O Module
Board
MT: 404276-001
Power On
Diskette
J68
Diskette I/F
SATA I/F
USB 8,9 Tx/Rx
Kybd data
Mic In, HP Out
Audio
Mouse data
J30
PCI Expansion
PCI 2.3 I/F
Daughter Board [1]
NOTE:
[1] CMT form factor only.
[2] See Figure 7-8 for header pinouts.
CMT: 404224-001

7-14 www.hp.com Technical Reference Guide
Power and Signal Distribution
NOTE:
No polarity consideration required for connection to speaker header P6.
NC = Not connected
Figure 7-8. System Board Header Pinouts
UART1 RX DATA 3
UART1 TX DATA 5
UART1 DTR 7
GND 9
4 UART1 RTS-
8 UART1 RI-
6 UART1 CTS-
10 Comm A Detect-
Serial Port A
Header P54
UART1 DCD- 1 2 UART1 DSR-
UART2 DTR- 1
UART2 CTS- 3
UART2 TX DATA 5
GND 7
+5.0V 9
2 UART2 RX DATA
4 UART2 DSR-
8 GND
6 UART2 RI-
10 +3.3V aux
UART2 RTS- 11
UART2 DCD- 13
12 Comm B Detect
+12V 15
14 -12V
Serial Port B
Header P52
Hood Lock 1
GND 5
2 Coil Conn
4 +12V
6 Hood Unlock
Hood Lock
Header P124
1 Hood SW Detect
2 GND
3 Hood Sensor
Hood Sense
Header P125
HD LED + 1
HD LED - 3
GND5
2 PS LED +
4 PS LED -
8 GND
Pwr Btn 7
GND 11
Therm Diode A 13
12 NC
Chassis ID0 9
14 Therm Diode C
Power Button/LED, HD LED
Header P5 (USDT, SFF, ST)
10 Chassis ID1
HD LED Cathode 1
HD LED Anode 3
GND5
M Reset 7
+5 VDC 9
2 PS LED Cathode
4 PS LED Anode
8 GND
6 Pwr Btn
10 NC
NC 11
GND 13
12 GND
Chassis ID2 15 16 +5 VDC
Power Button/LED, HD LED
Header P5 (MT, CMT)
18 Chassis ID1Chassis ID0 17
Mic In Right (Sleeve) 3
HP Out Right 5
Sense Send 7
HP Out Left 9
4 Front Audio Detect#
6 Sense_1 Return
10 Sense_2 Return
Front Panel Audio
Header P23
Mic In Left (Tip) 1 2 Analog GND

Technical Reference Guide www.hp.com 8-1
8
BIOS ROM
8.1 Introduction
The Basic Input/Output System (BIOS) of the computer is a collection of machine language
programs stored as firmware in read-only memory (ROM). The BIOS ROM includes such
functions as Power-On Self Test (POST), PCI device initialization, Plug 'n Play support, power
management activities, and the Setup utility. The firmware contained in the BIOS ROM supports
the following operating systems and specifications:
■DOS 6.2
■Windows 3.1, 95, 98SE, 2000, XP Professional, and XP Home
■Windows NT 4.0 (SP6 required for PnP support)
■OS/2 ver 2.1 and OS/2 Warp
■SCO Unix
■DMI 2.1
■Intel Wired for Management (WfM) ver. 2.2
■Alert Standard Format (ASF) 2.0
■ACPI and OnNow
■SMBIOS 2.4
■Intel PXE boot ROM for the integrated LAN controller
■BIOS Boot Specification 1.01
■Enhanced Disk Drive Specification 3.0
■“El Torito” Bootable CD-ROM Format Specification 1.0
■ATAPI Removeable Media Device BIOS Specification 1.0
The BIOS firmware is contained in a 1024 x 8 (8 Mb) flash ROM part. The runtime portion of
the BIOS resides in a 128KB block from E0000h to FFFFFh.
This chapter includes the following topics:
■ROM flashing (8.2), page 8-2
■Boot functions (8.3), page 8-3
■Setup utility (8.4), page 8-6
■Client management functions (8.5), page 8-16
■SMBIOS support (8.6), page 8-18
■USB legacy support (8.7), page 8-18

8-2 www.hp.com Technical Reference Guide
BIOS ROM
8.2 ROM Flashing
The system BIOS firmware is contained in a flash ROM device that can be re-written with new
BIOS code using a flash utility locally (with F10 setup), with the HPQFlash program in a
Windows environment, or with the FLASHBIN.EXE utility in a DOS or DOS-like environment.
8.2.1 Upgrading
Upgrading the BIOS is not normally required but may be necessary if changes are made to the
unit's operating system, hard drive, or processor. All BIOS ROM upgrades are available directly
from HP. Flashing is done either locally thrugh F10 setup, the HPQFlash program in a Windows
environment, or with the FLASHBIN.EXE utility in a DOS or DOS-like environment. Flashing
may also be done by deploying either HPQFlash or FLASHBIN.EXE through the network boot
function.
This system includes 64 KB of write-protected boot block ROM that provides a way to recover
from a failed flashing of the system BIOS ROM. If the BIOS ROM fails the flash check, the boot
block code provides the minimum amount of support necessary to allow booting the system from
the diskette drive and re-flashing the system ROM with a CD, USB, or diskette.

Technical Reference Guide www.hp.com 8-3
BIOS ROM
8.2.2 Changeable Splash Screen
✎A corrupted splash screen may be restored by reflashing the BIOS image through F10 setup,
running HPQFlash, or running FLASHBIN.EXE. Depending on the system, changing
(customizing) the splash screen may only be available with asistance from HP.
The splash screen (image displayed during POST) is stored in the BIOS ROM and may be
replaced with another image of choice by using the Image Flash utility (Flashi.exe). The Image
Flash utility allows the user to browse directories for image searching and pre-viewing.
Background and foreground colors can be chosen from the selected image's palette.
The splash screen image requirements are as follows:
■Format = Windows bitmap with 4-bit RLE encoding
■Size = 424 (width) x 320 (height) pixels
■Colors = 16 (4 bits per pixel)
■File Size = < 64 KB
The Image Flash utility can be invoked at a command line for quickly flashing a known image as
follows:
>\Flashi.exe [Image_Filename] [Background_Color] [Foreground_Color]
The utility checks to insure that the specified image meets the splash screen requirements listed
above or it will not be loaded into the ROM.
8.3 Boot Functions
The BIOS supports various functions related to the boot process, including those that occur
during the Power On Self-Test (POST) routine.
8.3.1 Boot Device Order
The default boot device order is as follows:
1. CD-ROM drive (EL Torito CD images)
2. Diskette drive (A:)
3. USB device
4. Hard drive (C:)
5. Network interface controller (NIC)
✎The above order assumes all devices are present in the initial configuration. If, for example, a diskette drive is
not initially installed but added later, then drive A would be added to the end of the order (after the NIC)
The order can be changed in the ROM-based Setup utility (accessed by pressing F10 when so
prompted during POST). The options are displayed only if the device is attached, except for USB
devices. The USB option is displayed even if no USB storage devices are present. The hot IPL
option is available through the F9 utility, which allows the user to select a hot IPL boot device.

8-4 www.hp.com Technical Reference Guide
BIOS ROM
8.3.2 Network Boot (F12) Support
The BIOS supports booting the system to a network server. The function is accessed by pressing
the F12 key when prompted at the lower right hand corner of the display during POST. Booting
to a network server allows for such functions as:
■Flashing a ROM on a system without a functional operating system (OS).
■Installing an OS.
■Installing an application.
These systems include, as standard, an integrated Intel 82562-equivalent NIC with Preboot
Execution Environment (PXE) ROM and can boot with a NetPC-compliant server.
8.3.3 Memory Detection and Configuration
This system uses the Serial Presence Detect (SPD) method of determining the installed DIMM
configuration. The BIOS communicates with an EEPROM on each DIMM through the SMBus
to obtain data on the following DIMM parameters:
■Presence
■Size
■Type
■Timing/CAS latency
■PC133 capability
✎Refer to Chapter 3, “Processor/Memory Subsystem” for the SPD format and DIMM data specific
to this system.
The BIOS performs memory detection and configuration with the following steps:
1. Program the buffer strength control registers based on SPD data and the DIMM slots that are
populated.
2. Determine the common CAS latency that can be supported by the DIMMs.
3. Determine the memory size for each DIMM and program the GMCH accordingly.
4. Enable refresh

Technical Reference Guide www.hp.com 8-5
BIOS ROM
8.3.4 Boot Error Codes
The BIOS provides visual and audible indications of a failed system boot by using the system’s
power LED and the system board speaker. The error conditions are listed in the following table.
Table 8-1
Boot Error Codes
Visual (power LED) Audible (speaker) Meaning
Blinks red 2 times @ 1 Hz None Processor thermal shut down. Check air flow,
fan operation, and CPU heat sink.
Blinks red 3 times @ 1 Hz None Processor not installed. Install or reseat CPU.
Blinks red 4 times @ 1 Hz None Power failure (power supply is overloaded).
Check stroage devices, expansion cards
and/or system board (CPU power connector
P3).
Blinks red 5 times @ 1 Hz 5 beeps Pre-video memory error. Incompatible or
incorrectly seated DIMM.
Blinks red 6 times @ 1 Hz 6 beeps Pre-video graphics error. On system with
integrated graphics, check/replace system
board. On system with graphics card,
check/replace graphics card.
Blinks red 7 times @ 1 Hz 7 beeps PCA failure. Check/replace system board.
Blinks red 8 times @ 1 Hz 8 beeps Invalid ROM (checksum error). Reflash ROM
using CD or replace system board.
Blinks red 9 times @ 1 Hz 9 beeps System powers on but fails to boot. Check
power supply, CPU, system board.
Blinks red 10 times @ 1 Hz None Bad option card.

8-6 www.hp.com Technical Reference Guide
BIOS ROM
8.4 Setup Utility
The Setup utility (stored in ROM) allows the user to configure system functions involving
security, power management, and system resources. The Setup utility is ROM-based and invoked
when the F10 key is pressed and held during the computer boot cycle. Highlights of the Setup
utility are described in the following table.
✎After pressing and releasing the computer’s power button, press and hold the F10 key until the
Setup Utility screen is displayed.
Table 8-2
Setup Utility
Heading Option Description
File System Information Lists:
•Product name
• Processor type/speed/stepping
•Cache size (L1/L2)
• Installed memory size/speed, number of channels (single or
dual) (if applicable)
• Integrated MAC address for embedded, enabled NIC (if
applicable)
• System ROM (includes family name and version)
•Chassis serial number
• Asset tracking number
About Displays copyright information.
Set Time and Date Allows you to set system time and date.
Flash System ROM Allows user to update the BIOS image from Setup. The binary file
can be obtained from a USB, diskette, or CD removable media.
Replicated Setup Save to Removable Media
Saves system configuration, including CMOS, to a formatted
1.44-MB diskette, a USB flash media device, or a diskette-like
device (a storage device set to emulate a diskette drive).
Restore from Removable Media
Restores system configuration from a diskette, a USB flash media
device, or a diskette-like device.
Default Setup Save Current Settings as Default
Saves the current system configuration settings as the default.
Restore Factory Settings as Default
Restores the factory system configuration settings as the default.
Apply Defaults
and Exit Applies the currently selected default settings and clears any
established passwords.
✎Support for specific Computer Setup options may vary depending on the hardware configuration.

Technical Reference Guide www.hp.com 8-7
BIOS ROM
File
(continued)
Ignore Changes
and Exit Exits Computer Setup without applying or saving any changes.
Save Changes and
Exit Saves changes to system configuration or default settings and exits
Computer Setup.
Storage Device
Configuration Lists all installed BIOS-controlled storage devices.
When a device is selected, detailed information and options are
displayed. The following options may be presented.
Diskette Type
Identifies the highest capacity media type accepted by the diskette
drive.
Legacy Diskette Drives
Options are 3.5" 1.44 MB and
5.25" 1.2 MB.
Drive Emulation
Allows you to select a drive emulation type for a certain storage
device. (For example, a Zip drive can be made bootable by
selecting diskette emulation.)
Drive Type Emulation Options
ATAPI Zip drive None (treated as Other)
Diskette (treated as diskette drive)
ATA Hard disk None (treated as Other)
Disk (treated as hard drive)
Legacy diskette No emulation options available
CD-ROM drive No emulation options available
ATAPI LS-120 None (treated as Other).
Diskette (treated as diskette drive).
Default Values IDE/SATA
Multisector Transfers (ATA disks only)
Specifies how many sectors are transferred per multi-sector PIO
operation. Options (subject to device capabilities) are Disabled, 8,
and 16.
ï
CAUTION: Ordinarily, the translation mode selected
automatically by the BIOS should not be changed. If the selected
translation mode is not compatible with the translation mode that
was active when the disk was partitioned and formatted, the data
on the disk will be inaccessible.
Table 8-2
Setup Utility
Heading Option Description
✎Support for specific Computer Setup options may vary depending on the hardware configuration.

8-8 www.hp.com Technical Reference Guide
BIOS ROM
Storage
(continued)
Transfer Mode
Specifies mode used for data transfer.. Options (subject to device
capabilities) are Max UDMA (default), PIO 0, Max PIO, Enhanced
DMA, and Ultra DMA 0.
Translation Parameters (ATA disks only)
✎This feature appears only when User translation mode is selected.
Allows you to specify the parameters (logical cylinders, heads, and
sectors per track) used by the BIOS to translate disk I/O requests
(from the operating system or an application) into terms the hard
drive can accept. Logical cylinders may not exceed 1024. The
number of heads may not exceed 256. The number of sectors per
track may not exceed 63. These fields are only visible and
changeable when the drive translation mode is set to User.
Storage Options Removable Media Boot
Enables/disables ability to boot the system from removable media.
Legacy Diskette Write
Enables/disables ability to write data to legacy diskettes.
✎After saving changes to Removable Media Write, the computer
will restart. Turn the computer off, then on, manually.
BIOS DMA Data Transfers
Allows you to control how BIOS disk I/O requests are serviced.
When “Enable” is selected, the BIOS will service ATA disk read and
write requests with DMA data transfers. When “Disable” is selected,
the BIOS will service ATA disk read and write requests with PIO
data transfers.
SATA Emulation
Allows you to choose how the SATA controller and devices are
accessed by the operating system.
“Separate IDE Controller” is the default option. Up to 4 SATA and 2
PATA devices may be accessed in this mode. The SATA and PATA
controllers appear as two separate IDE controllers. Use this option
with Microsoft Windows 2000 and Windows XP.
• SATA 0 is seen as SATA Primary Device 0
• SATA 1 (if present) is seen as SATA Secondary Device 0
“Combined IDE Controller” is the other option. Up to 2 PATA and 2
SATA devices may be accessed in this mode. The SATA and PATA
controllers appear as one combined IDE controller. Use this option
with Microsoft Windows 98 and earlier operating systems.
• PATA Primary Device 0 replaces SATA 1
• PATA Primary Device 1 replaces SATA 3
Table 8-2
Setup Utility
Heading Option Description
✎Support for specific Computer Setup options may vary depending on the hardware configuration.

Technical Reference Guide www.hp.com 8-9
BIOS ROM
Storage
(continued)
IDE Controller
Allows you to enable or disable the primary IDE controller. This
feature is supported on select models only.
Primary SATA Controller
Allows you to enable or disable the Primary SATA controller.
Secondary SATA Controller
Allows you to enable or disable the Secondary SATA controller. This
feature is supported on select models only.
DPS Self-Test Allows you to execute self-tests on ATA hard drives capable of
performing the Drive Protection System (DPS) self-tests.
✎This selection will only appear when at least one drive capable of
performing the DPS self-tests is attached to the system.
Boot Order Allows you to:
• Specify the order in which attached devices (such as a USB
flash media device, diskette drive, hard drive, optical drive, or
network interface card) are checked for a bootable operating
system image. Each device on the list may be individually
excluded from or included for consideration as a bootable
operating system source.
• Specify the order of attached hard drives. The first hard drive in
the order will have priority in the boot sequence and will be
recognized as drive C (if any devices are attached).
✎MS-DOS drive lettering assignments may not apply after a
non-MS-DOS operating system has started.
Shortcut to Temporarily Override Boot Order
To boot one time from a device other than the default device
specified in Boot Order, restart the computer and press F9 when the
monitor light turns green. After POST is completed, a list of bootable
devices is displayed. Use the arrow keys to select the preferred
bootable device and press Enter. The computer then boots from the
selected non-default device for this one time.
Security Setup Password Allows you to set and enables setup (administrator) password.
✎If the setup password is set, it is required to change Computer
Setup options, flash the ROM, and make changes to certain plug
and play settings under Windows.
See the Troubleshooting Guide on the Documentation CD for more
information.
Power-On
Password Allows you to set and enable power-on password.
See the Troubleshooting Guide for more information.
Table 8-2
Setup Utility
Heading Option Description
✎Support for specific Computer Setup options may vary depending on the hardware configuration.

8-10 www.hp.com Technical Reference Guide
BIOS ROM
Security
(continued)
Password Options
(This selection will
appear only if a
power-on
password is set.)
Allows you to specify whether the password is required for warm
boot (CTRL+ALT+DEL).
Lock Legacy Resources - When enabled, prevents operating system
from changing legacy resources.
Smart Cover Allows you to:
•Lock/unlock the Cover Lock.
• Set the Cover Removal Sensor to Disable/Notify User/Setup
Password.
✎Notify User alerts the user that the sensor has detected that the
cover has been removed. Setup Password requires that the setup
password be entered to boot the computer if the sensor detects
that the cover has been removed.
This feature is supported on select models only. See the Desktop
Management Guide on the Documentation CD for more
information.
Embedded
Security Allows you to:
• Enable/disable the Embedded Security device.
• Reset the device to Factory Settings.
This feature is supported on select models only. See the Desktop
Management Guide on the Documentation CD for more
information.
Device Security Enables/disables serial ports, parallel port, front USB ports, system
audio, network controllers (some models), SMBus controller (some
models), and SCSI controllers (some models).
Network Service
Boot Enables/disables the computer’s ability to boot from an operating
system installed on a network server. (Feature available on NIC
models only; the network controller must reside on the PCI bus or be
embedded on the system board.)
System IDs Allows you to set:
• Asset tag (18-byte identifier) and ownership Tag (80-byte
identifier displayed during POST).
See the Desktop Management Guide on the Documentation CD
for more information.
• Chassis serial number or Universal Unique Identifier (UUID)
number. The UUID can only be updated if the current chassis
serial number is invalid. (These ID numbers are normally set in
the factory and are used to uniquely identify the system.)
• Keyboard locale setting (for example, English or German) for
System ID entry.
Table 8-2
Setup Utility
Heading Option Description
✎Support for specific Computer Setup options may vary depending on the hardware configuration.

Technical Reference Guide www.hp.com 8-11
BIOS ROM
Security
(continued)
DriveLock Security Allows you to assign or modify a master or user password for hard
drives that support the ATA security command set. When this feature
is enabled, the user is prompted to provide one of the DriveLock
passwords during POST. If neither is successfully entered, the hard
drive will remain inaccessible until one of the passwords is
successfully provided during a subsequent cold-boot sequence.
✎This selection will only appear when at least one drive that
supports ATA security command set feature is attached to the
system.
See the Desktop Management Guide on the Documentation CD for
more information.
Data Execution
Prevention Enable/Disable.
Data Execution Prevention Mode help prevent OS security breaches.
✎This selection is in effect only if the processor and operating
system being used comprehend and utilize the function.
Power OS Power
Management • Runtime Power Management (selected processors only) -
Enable/Disable. Allows certain operating systems to reduce
processor voltage and frequency when the current software
load does not require the full capabilities of the processor.
• Idle Power Savings (selected processors only) -
Extended/Normal. Allows certain operating systems to
decrease the processors power consumption when the
processor is idle.
• ACPI S3 Support - Enables or disables ACPI S3 support.
•ACPI S3 Hard Disk Reset - Enabling this causes the BIOS to
ensure hard disks are ready to accept commands after
resuming from S3 before returning control to the operating
system.
• ACPI S3 PS2 Mouse Wakeup - Enables or disables waking from
S3 due to PS2 mouse activity.
• USB Wake on Device Insertion - Enables or disables system
wake from standby upon insertion of USB device.
Hardware Power
Management SATA power management enables or disables SATA bus and/or
device power management.
Thermal Fan idle mode - This bar graph controls the minimum permitted fan
speed.
Table 8-2
Setup Utility
Heading Option Description
✎Support for specific Computer Setup options may vary depending on the hardware configuration.

8-12 www.hp.com Technical Reference Guide
BIOS ROM
Advanced*
*For
advanced
users only
Power-On Options Allows you to set:
• POST mode (QuickBoot, FullBoot, or FullBoot every 1-30 days).
• POST messages (enable/disable).
•F9 prompt (enable/disable). Enabling this feature will display
the text F9=Boot Menu during POST. Disabling this feature
prevents the text from being displayed but pressing F9 will still
access the Shortcut Boot (Order) Menu screen. See Storage >
Boot Order for more information.
•F10 prompt (enable/disable). Enabling this feature will display
the text F10=Setup during POST. Disabling this feature
prevents the text from being displayed but pressing F10 will still
access the Setup screen.
•F12 prompt (enable/disable). Enabling this feature will display
the text F12=Network Service Boot during POST.
Disabling this feature prevents the text from being displayed but
pressing F12 will still force the system to attempt booting from
the network.
• Option ROM* prompt (enable/disable). Enabling this feature
will cause the system to display a message before loading
options ROMs. (This feature is supported on select models only.)
• Remote wakeup boot source (remote server/local hard drive).
• After Power Loss (off/on/previous state): After power loss, if you
connect your computer to an electric power strip and would like
to turn on power to the computer using the switch on the power
strip, set this option to ON.
✎If you turn off power to your computer using the switch on a
power strip, you will not be able to use the suspend/sleep feature
or the Remote Management features.
• POST Delay (in seconds) (enable/disable). Enabling this feature
will add a user-specified delay to the POST process. This delay
is sometimes needed for hard disks on some PCI cards that spin
up very slowly; so slowly that they are not ready to boot by the
time POST is finished. The POST delay also gives you more time
to press F10 to enter Computer (F10) Setup.
• I/O APIC Mode (enable/disable). Enabling this feature will
allow Microsoft Windows Operating Systems to run optimally.
This feature must be disabled for certain non-Microsoft
Operating Systems to work properly.
Table 8-2
Setup Utility
Heading Option Description
✎Support for specific Computer Setup options may vary depending on the hardware configuration.

Technical Reference Guide www.hp.com 8-13
BIOS ROM
Advanced*
(continued)
*For
advanced
users only
Power-On Options
(continued)
Allows you to set: (continued)
• ACPI/USB Buffers @ Top of Memory (enable/disable).
Enabling this feature places USB memory buffers at the top
of memory. The advantage is that some amount of memory
below 1 MB is freed up for use by option ROMs. The
disadvantage is that a popular memory manager, HIMEM.SYS,
does not work properly when USB buffers are at top of memory
AND the system has 64 MB or less of RAM.
• Hyper-threading (enable/disable).
• Limit CPUID Maximum Value to 3 - Restricts the number of
CPUID functions reported by the microprocessor. Enable this
feature if booting to WinNT.
• Setup Browse Mode (enable/disable) - When enabled, allows
viewing Setup options without entering Setup password.
Execute Memory
Test When selected, will reboot system and perform a complete memory
test.
BIOS Power-On Allows you to set the computer to turn on automatically at a time you
specify.
Onboard Devices Allows you to set resources for or disable onboard system devices
(diskette controller, serial port, or parallel port).
PCI Devices • Lists currently installed PCI devices and their IRQ settings.
• Allows you to reconfigure IRQ settings for these devices or to
disable them entirely. These settings have no effect under an
APIC-based operating system.
Bus Options* On select models, allows you to enable or disable:
• PCI SERR# Generation.
• PCI VGA palette snooping, which sets the VGA palette
snooping bit in PCI configuration space; only needed when
more than one graphics controller is installed.
Table 8-2
Setup Utility
Heading Option Description
✎Support for specific Computer Setup options may vary depending on the hardware configuration.

8-14 www.hp.com Technical Reference Guide
BIOS ROM
Advanced*
(continued)
*For
advanced
users only
Device options Allows you to set:
• Printer mode (bi-directional, EPP & ECP, output only).
•Num Lock state at power-on (off/on).
• S5 Wake on LAN (enable/disable).
• To disable Wake on LAN during the off state (S5), use the arrow
(left and right) keys to select the Advanced > Device Options
menu and set the S5 Wake on Lan feature to “Disable.” This
obtains the lowest power consumption available on the computer
during S5. It does not affect the ability of the computer to Wake on
LAN from suspend or hibernation, but will prevent it from waking
from S5 via the network. It does not affect operation of the network
connection while the computer is on.
• If a network connection is not required, completely disable the
network controller (NIC) by using the arrow (left and right) keys to
select the Security > Device Security menu. Set the Network
Controller option to “Device Hidden.” This prevents the network
controller from being used by the operating system and reduces the
power used by the computer in S5.
• Processor cache (enable/disable).
• Unique Sleep State Blink Patterns. Allows you to choose an LED
blink pattern that uniquely identifies each sleep state.
• Integrated Video (enable/disable) Allows you to use integrated
video and PCI Up Solution video at the same time (available on
select models only).
✎Inserting a PCI or PCI Express video card automatically disables
Integrated Video. When PCI Express video is on, Integrated
Video must remain disabled.
• Monitor Tracking (enable/disable). Allows ROM to save
monitor asset information.
Allows you to set:
• NIC PXE Option ROM Download (enable/disable). The BIOS
contains an embedded NIC option ROM to allow the unit to
boot through the network to a PXE server. This is typically used
to download a corporate image to a hard drive. The NIC
option ROM takes up memory space below 1MB commonly
referred to as DOS Compatibility Hole (DCH) space. This space
is limited. This F10 option will allow users to disable the
downloading of this embedded NIC option ROM thus giving
more DCH space for additional PCI cards which may need
option ROM space. The default will be to have the NIC option
ROM enabled.
PCI VGA
Configuration Displayed only if there are multiple PCI video adapters in the
system. Allows you to specify which VGA controller will be the
“boot” or primary VGA controller.
Table 8-2
Setup Utility
Heading Option Description
✎Support for specific Computer Setup options may vary depending on the hardware configuration.

Technical Reference Guide www.hp.com 8-15
BIOS ROM
8.5 Client Management Functions
Table 8-3 provides a partial list of the client management BIOS functions supported by the
systems covered in this guide. These functions, designed to support intelligent manageability
applications, are Compaq-specific unless otherwise indicated.
NOTE:
[1] Industry standard function.
All 32-bit protected-mode functions are accessed by using the industry-standard BIOS32 Service
Directory. Using the service directory involves three steps:
1. Locating the service directory.
2. Using the service directory to obtain the entry point for the client management functions.
3. Calling the client management service to perform the desired function.
The BIOS32 Service Directory is a 16-byte block that begins on a 16-byte boundary between the
physical address range of 0E0000h-0FFFFFh.
The following subsections provide a brief description of key Client Management functions.
Table 8-3.
Client Management Functions (INT15)
AX Function Mode
E800h Get system ID Real, 16-, & 32-bit Prot.
E813h Get monitor data Real, 16-, & 32-bit Prot.
E814h Get system revision Real, 16-, & 32-bit Prot.
E816h Get temperature status Real, 16-, & 32-bit Prot.
E817h Get drive attribute Real
E818h Get drive off-line test Real
E819h Get chassis serial number Real, 16-, & 32-bit Prot.
E820h [1] Get system memory map Real
E81Ah Write chassis serial number Real
E81Bh Get hard drive threshold Real
E81Eh Get hard drive ID Real
E827h DIMM EEPROM Access Real, 16-, & 32-bit Prot.

8-16 www.hp.com Technical Reference Guide
BIOS ROM
8.5.1 System ID and ROM Type
Diagnostic applications can use the INT 15, AX=E800h BIOS function to identify the type of
system. This function will return the system ID in the BX register. Systems have the following
IDs and ROM family types:
NOTE: For all systems, BIOS ROM Family = 786E1, PnP ID = CPQ0968, and Subsystem vendor ID = 103Ch.
The ROM family and version numbers can be verified with the Setup utility or the Compaq
Insight Manager or Diagnostics applications.
8.5.2 Temperature Status
The BIOS includes a function (INT15, AX=E816h) to retrieve the status of a system's interior
temperature. This function allows an application to check whether the temperature situation is at
a Normal, Caution, or Critical condition.
8.5.3 Drive Fault Prediction
The BIOS directly supports Drive Fault Prediction for IDE (ATA)-type hard drives. This feature
is provided through two Client Management BIOS calls. Function INT 15, AX=E817h is used to
retrieve a 512-byte block of drive attribute data while the INT 15, AX=E81Bh is used to retrieve
the drive's warranty threshold data. If data is returned indicating possible failure then the
following message is displayed:
1720-SMART Hard Drive detects imminent failure
Table 8-4
System ID Numbers
System (Form Factor) System ID
Subsystem
Device ID
USDT 0A5Ch 2803h
SFF/ST: 0A54h 2801h
MT: 0A50h 2800h
CMT: 0A58h 2802h

Technical Reference Guide www.hp.com 8-17
BIOS ROM
8.6 SMBIOS
In support of the DMI specification the PnP functions 50h and 51h are used to retrieve the
SMBIOS data. Function 50h retrieves the number of structures, size of the largest structure, and
SMBIOS version. Function 51h retrieves a specific structure. This system supports SMBIOS
version 2.4 and the following structure types:
✎System information on these systems is handled exclusively through the SMBIOS.
8.7 USB Legacy Support
The BIOS ROM checks the USB port, during POST, for the presence of a USB keyboard. This
allows a system with only a USB keyboard to be used during ROM-based setup and also on a
system with an OS that does not include a USB driver.
On such a system a keystroke will generate an SMI and the SMI handler will retrieve the data
from the device and convert it to PS/2 data. The data will be passed to the keyboard controller
and processed as in the PS/2 interface. Changing the delay and/or typematic rate of a USB
keyboard though BIOS function INT 16 is not supported.
Type Data
0 BIOS Information
1System Information
2 Base board information
3 System Enclosure or Chassis
4 Processor Information
7Cache Information
8 Port Connector Information
9System Slots
13 BIOS Language Information
15 System Event Log Information
16 Physical Memory Array
17 Memory Devices
19 Memory Array Mapped Addresses
20 Memory Device Mapped Addresses
31 Boot Integrity Service Entry Point
32 System Boot Information

8-18 www.hp.com Technical Reference Guide
BIOS ROM

Technical Reference Guide www.hp.com A-1
A
Error Messages and Codes
A.1 Introduction
This appendix lists the error codes and a brief description of the probable cause of the error.
✎Errors listed in this appendix are applicable only for systems running HP/Compaq BIOS.
Not all errors listed in this appendix may be applicable to a particular system model and/or
configuration.
A.2 Beep/Power LED Codes
✎Beep and Power LED indictions listed in Table A-1 apply only to HP-branded models.
Table A-1.
Beep/Power LED Codes
Beeps Power LED Probable Cause
None Blinks red 2 times @ 1 Hz Processor thermal shut down. Check air flow, fan
operation, and CPU heat sink
None Blinks red 3 times @ 1 Hz Processor not installed. Install or reseat CPU.
None Blinks red 4 times @ 1 Hz Power failure (power supply is overloaded). Check
storage devices, expansion cards and/or system
board (CPU power connector P3).
5 beeps Blinks red 5 times @ 1 Hz Pre-video memory error. Incompatible or incorrectly
seated DIMM.
6 beeps Blinks red 6 times @ 1 Hz Pre-video graphics error. On system with integrated
graphics, check/replace system board. On system with
graphics card, check/replace graphics card.
7 beeps Blinks red 7 times @ 1 Hz PCA failure. Check/replace system board.
8 beeps Blinks red 8 times @ 1 Hz Invalid ROM (checksum error). Reflash ROM using CD
or replace system board.
9 beeps Blinks red 9 times @ 1 Hz System powers on but fails to boot. Check power
supply, CPU, system board.
None Blinks red 10 times @ 1 Hz Bad option card.

A-2 www.hp.com Technical Reference Guide
Error Messages and Codes
A.3 Power-On Self Test (POST) Messages
Table A-2.
Power-On Self Test (POST) Messages
Error Message Probable Cause
Invalid Electronic Serial Number Chassis serial number is corrupt. Use Setup to enter a valid number.
Network Server Mode Active (w/o
kybd) System is in network mode.
101-Option ROM Checksum Error A device’s option ROM has failed/is bad.
110-Out of Memory Space for
Option ROMs Recently added PCI card contains and option ROM too large to
download during POST.
102-system Board Failure Failed ESCD write, A20, timer, or DMA controller.
150-Safe POST Active An option ROM failed to execute on a previous boot.
162-System Options Not Set Invalid checksum, RTC lost power, or invalid configuration.
163-Time & Date Not Set Date and time information in CMOS is not valid.
164-Memory Size Error Memory has been added or removed.
201-Memory Error Memory test failed.
213-Incompatible Memory Module BIOS detected installed DIMM(s) as being not compatible.
214-DIM Configuration Warning A specific error has occurred in a memory device installed in the
identified socket.
216-Memory Size Exceeds Max Installed memory exceeds the maximum supported by the system.
217-DIMM Configuration Warning Unbalanced memory configuration.
219-ECC Memory Module
Detected ECC Modules not
supported on this platform
Recently added memory module(s) support ECC memory error
correction.
301-Keyboard Error Keyboard interface test failed (improper connection or stuck key).
303-Keyboard Controller Error Keyboard buffer failed empty (8042 failure or stuck key).
304-Keyboard/System Unit Error Keyboard controller failed self-test.
404-Parallel Port Address Conflict Current parallel port address is conflicting with another device.
417-Network Interface Card Failure NIC BIOS could not read Device ID of embedded NIC.
501-Display Adapter Failure Graphics display controller.
510-Splash Image Corrupt Corrupted splash screen image. Restore default image w/flash utility.
511-CPU Fan Not Detected Processor heat sink fan is not connected.
512-Chassis Fan Not Detected Chassis fan is not connected.

Technical Reference Guide www.hp.com A-3
Error Messages and Codes
514-CPU or Chassis Fan not
detected. CPU fan is not connected or may have malfunctioned.
601-Diskette Controller Error Diskette drive removed since previous boot.
605-Diskette Drive Type Error Mismatch in drive type.
912-Computer Cover Removed
Since Last System Start Up Cover (hood) removal has been detected by the Smart Cover Sensor.
914-Hood Lock Coil is not
Connected Smart Cover Lock mechanism is missing or not connected.
916-Power Button Not Connected Power button harness has been detached or unseated from the system
board.
917-Expansion Riser Not Detected Expansion (backplane) board not seated properly.
919-Front Panel, MultiPort, and/or
MultiBay Risers not Detected Riser card has been removed or has not been reinstalled properly in
the system.
1156-Serial Port A Cable Not
Detected Cable from serial port header to I/O connector is missing or not
connected properly.
1157-Front Cables Not Detected Cable from front panel USB and audio connectors is missing or not
connected properly.
1720 -SMART H ard D rive D ete cts
Imminent Failure SMART circuitry on an IDE drive has detected possible equipment
failure.
1721-SMART SCSI Hard Drive
Detects Imminent Failure SMART circuitry on a SCSI drive has detected possible equipment
failure.
1785-MultiBay incorrectly installed For integrated MultiBay/ USDT systems:
MultiBay device not properly seated.
or
MultiBay riser not properly seated.
1794--Inaccessible device attached
to SATA 1
(for systems with 2 SATA ports)
A device is attached to SATA 1. Any device attached to this connector
will be inaccessible while “SATA Emulation” is set to “Combined IDE
Controller” in Computer Setup.
1794-Inaccessible devices attached
to SATA 1 and/or SATA 3 (for
systems with 4 SATA ports)
A device is attached to SATA 1 and/or SATA 3.
Devices attached to these connectors will be inaccessible while “SATA
Emulation” is set to “Combined IDE Controller” in Computer Setup
1796-SATA Cabling Error One or more SATA devices are improperly attached. For optimal
performance, the SATA 0 and SATA 1 connectors must be used before
SATA 2 and SATA 3.
Table A-2. (Continued)
Power-On Self Test (POST) Messages
Error Message Probable Cause

A-4 www.hp.com Technical Reference Guide
Error Messages and Codes
1801-Microcode Patch Error A processor is installed for which the BIOS ROM has no patch. Check
for ROM update.
Invalid Electronic Serial Number Electronic serial number has become corrupted.
Network Server Mode Active and
No Keyboard Attached Keyboard failure while Network Server Mode enabled.
Parity Check 2 Keyboard failure while Network Server Mode enabled.
Table A-2. (Continued)
Power-On Self Test (POST) Messages
Error Message Probable Cause

Technical Reference Guide www.hp.com A-5
Error Messages and Codes
A.4 System Error Messages (1xx-xx)
NOTES:
[1] 102 message code may be caused by one of a variety of processor-related problems that may be solved by replacing the
processor, although system board replacement may be needed.
Table A-3.
System Error Messages
Message Probable Cause Message Probable Cause
101 Option ROM error 109-02 CMOS clock rollover test failed
102 System board failure [1] 109-03 CMOS not properly initialized (clk test)
103 System board failure 110-01 Programmable timer load data test failed
104-01 Master int. cntlr. test fialed 110-02 Programmable timer dynamic test failed
104-02 Slave int. cntlr. test failed 110-03 Program timer 2 load data test failed
104-03 Int. cntlr. SW RTC inoperative 111-01 Refresh detect test failed
105-01 Port 61 bit <6> not at zero 112-01 Speed test Slow mode out of range
105-02 Port 61 bit <5> not at zero 112-02 Speed test Mixed mode out of range
105-03 Port 61 bit <3> not at zero 112-03 Speed test Fast mode out of range
105-04 Port 61 bit <1> not at zero 112-04 Speed test unable to enter Slow mode
105-05 Port 61 bit <0> not at zero 112-05 Speed test unable to enter Mixed mode
105-06 Port 61 bit <5> not at one 112-06 Speed test unable to enter Fast mode
105-07 Port 61 bit <3> not at one 112-07 Speed test system error
105-08 Port 61 bit <1> not at one 112-08 Unable to enter Auto mode in speed test
105-09 Port 61 bit <0> not at one 112-09 Unable to enter High mode in speed test
105-10 Port 61 I/O test failed 112-10 Speed test High mode out of range
105-11 Port 61 bit <7> not at zero 112-11 Speed test Auto mode out of range
105-12 Port 61 bit <2> not at zero 112-12 Speed test variable speed mode inop.
105-13 No int. generated by failsafe timer 113-01 Protected mode test failed
105-14 NMI not triggered by failsafe timer 114-01 Speaker test failed
106-01 Keyboard controller test failed 116-xx Way 0 read/write test failed
107-01 CMOS RAM test failed 162-xx Sys. options failed (mismatch in drive type)
108-02 CMOS interrupt test failed 163-xx Time and date not set
108-03 CMOS not properly initialized (int.test) 164-xx Memory size
109-01 CMOS clock load data test failed 199-00 Installed devices test failed

A-6 www.hp.com Technical Reference Guide
Error Messages and Codes
A.5 Memory Error Messages (2xx-xx)
Table A-4.
Memory Error Messages
Message Probable Cause
200-04 Real memory size changed
200-05 Extended memory size changed
200-06 Invalid memory configuration
200-07 Extended memory size changed
200-08 CLIM memory size changed
201-01 Memory machine ID test failed
202-01 Memory system ROM checksum failed
202-02 Failed RAM/ROM map test
202-03 Failed RAM/ROM protect test
203-01 Memory read/write test failed
203-02 Error while saving block in read/write test
203-03 Error while restoring block in read/write test
204-01 Memory address test failed
204-02 Error while saving block in address test
204-03 Error while restoring block in address test
204-04 A20 address test failed
204-05 Page hit address test failed
205-01 Walking I/O test failed
205-02 Error while saving block in walking I/O test
205-03 Error while restoring block in walking I/O test
206-xx Increment pattern test failed
207-xx ECC failure
210-01 Memory increment pattern test
210-02 Error while saving memory during increment pattern test
210-03 Error while restoring memory during increment pattern test
211-01 Memory random pattern test

Technical Reference Guide www.hp.com A-7
Error Messages and Codes
A.6 Keyboard Error Messages (30x-xx)
211-02 Error while saving memory during random memory pattern test
211-03 Error while restoring memory during random memory pattern test
213-xx Incompatible DIMM in slot x
214-xx Noise test failed
215-xx Random address test
Table A-4. (Continued)
Memory Error Messages
Message Probable Cause
Table A-5.
Keyboard Error Messages
Message Probable Cause Message Probable Cause
300-xx Failed ID test 303-05 LED test, LED command test failed
301-01 Kybd short test, 8042 self-test
failed 303-06 LED test, LED command test failed
301-02 Kybd short test, interface test
failed 303-07 LED test, LED command test failed
301-03 Kybd short test, echo test failed 303-08 LED test, command byte restore test failed
301-04 Kybd short test, kybd reset failed 303-09 LED test, LEDs failed to light
301-05 Kybd short test, kybd reset failed 304-01 Keyboard repeat key test failed
302-xx Failed individual key test 304-02 Unable to enter mode 3
302-01 Kybd long test failed 304-03 Incorrect scan code from keyboard
303-01 LED test, 8042 self-test failed 304-04 No Make code observed
303-02 LED test, reset test failed 304-05 Cannot /disable repeat key feature
303-03 LED test, reset failed 304-06 Unable to return to Normal mode
303-04 LED test, LED command test failed -- --

A-8 www.hp.com Technical Reference Guide
Error Messages and Codes
A.7 Printer Error Messages (4xx-xx)
A.8 Video (Graphics) Error Messages (5xx-xx)
See Table A-14 for additional video (graphics) messages.
Table A-6
Printer Error Messages
Message Probable Cause Message Probable Cause
401-01 Printer failed or not connected 402-11 Interrupt test, data/cntrl. reg. failed
402-01 Printer data register failed 402-12 Interrupt test and loopback test failed
402-02 Printer control register failed 402-13 Int. test, LpBk. test., and data register failed
402-03 Data and control registers failed 402-14 Int. test, LpBk. test., and cntrl. register failed
402-04 Loopback test failed 402-15 Int. test, LpBk. test., and data/cntrl. reg.
failed
402-05 Loopback test and data reg.
failed 402-16 Unexpected interrupt received
402-06 Loopback test and cntrl. reg.
failed 402-01 Printer pattern test failed
402-07 Loopback tst, data/cntrl. reg.
failed 403-xx Printer pattern test failed
402-08 Interrupt test failed 404-xx Parallel port address conflict
402-09 Interrupt test and data reg. failed 498-00 Printer failed or not connected
402-10 Interrupt test and control reg.
failed -- --
Table A-7.
Video (Graphics) Error Messages
Message Probable Cause Message Probable Cause
501-01 Video controller test failed 508-01 320x200 mode, color set 0 test failed
502-01 Video memory test failed 509-01 320x200 mode, color set 1 test failed
503-01 Video attribute test failed 510-01 640x200 mode test failed
504-01 Video character set test failed 511-01 Screen memory page test failed
505-01 80x25 mode, 9x14 cell test
failed 512-01 Gray scale test failed
506-01 80x25 mode, 8x8 cell test failed 514-01 White screen test failed
507-01 40x25 mode test failed 516-01 Noise pattern test failed

Technical Reference Guide www.hp.com A-9
Error Messages and Codes
A.9 Diskette Drive Error Messages (6xx-xx)
600-xx = Diskette drive ID test 609-xx = Diskette drive reset controller test
601-xx = Diskette drive format 610-xx = Diskette drive change line test
602-xx = Diskette read test 611-xx = Pri. diskette drive port addr. conflict
603-xx = Diskette drive R/W compare test 612-xx = Sec. diskette drive port addr. conflict
604-xx = Diskette drive random seek test 694-00 = Pin 34 not cut on 360-KB drive
605-xx = Diskette drive ID media 697-00 = Diskette type error
606-xx = Diskette drive speed test 698-00 = Drive speed not within limits
607-xx = Diskette drive wrap test 699-00 = Drive/media ID error (run Setup)
608-xx = Diskette drive write-protect test
Table A-8.
Diskette Drive Error Messages
Message Probable Cause Message Probable Cause
6xx-01 Exceeded maximum soft error limit 6xx-20 Failed to get drive type
6xx-02 Exceeded maximum hard error
limit 6xx-21 Failed to get change line status
6xx-03 Previously exceeded max soft limit 6xx-22 Failed to clear change line status
6xx-04 Previously exceeded max hard limit 6xx-23 Failed to set drive type in ID media
6xx-05 Failed to reset controller 6xx-24 Failed to read diskette media
6xx-06 Fatal error while reading 6xx-25 Failed to verify diskette media
6xx-07 Fatal error while writing 6xx-26 Failed to read media in speed test
6xx-08 Failed compare of R/W buffers 6xx-27 Failed speed limits
6xx-09 Failed to format a tract 6xx-28 Failed write-protect test
6xx-10 Failed sector wrap test -- --

A-10 www.hp.com Technical Reference Guide
Error Messages and Codes
A.10 Serial Interface Error Messages (11xx-xx)
Table A-9.
Serial Interface Error Messages
Message Probable Cause Message Probable Cause
1101-01 UART DLAB bit failure 1101-13 UART cntrl. signal interrupt failure
1101-02 Line input or UART fault 1101-14 DRVR/RCVR data failure
1101-03 Address line fault 1109-01 Clock register initialization failure
1101-04 Data line fault 1109-02 Clock register rollover failure
1101-05 UART cntrl. signal failure 1109-03 Clock reset failure
1101-06 UART THRE bit failure 1109-04 Input line or clock failure
1101-07 UART Data RDY bit failure 1109-05 Address line fault
1101-08 UART TX/RX buffer failure 1109-06 Data line fault
1101-09 Interrupt circuit failure 1150-xx Comm port setup error (run Setup)
1101-10 COM1 set to invalid INT 1151-xx COM1 address conflict
1101-11 COM2 set to invalid INT 1152-xx COM2 address conflict
1101-12 DRVR/RCVR cntrl. signal failure 1155-xx COM port address conflict

Technical Reference Guide www.hp.com A-11
Error Messages and Codes
A.11 Modem Communications Error Messages (12xx-xx)
Table A-10.
Modem Communications Error Messages
Message Probable Cause Message Probable Cause
1201-XX Modem internal loopback test 1204-03 Data block retry limit reached [4]
1201-01 UART DLAB bit failure 1204-04 RX exceeded carrier lost limit
1201-02 Line input or UART failure 1204-05 TX exceeded carrier lost limit
1201-03 Address line failure 1204-06 Time-out waiting for dial tone
1201-04 Data line fault 1204-07 Dial number string too long
1201-05 UART control signal failure 1204-08 Modem time-out waiting for remote
response
1201-06 UART THRE bit failure 1204-09 Modem exceeded maximum redial limit
1201-07 UART DATA READY bit failure 1204-10 Line quality prevented remote response
1201-08 UART TX/RX buffer failure 1204-11 Modem time-out waiting for remote
connection
1201-09 Interrupt circuit failure 1205-XX Modem auto answer test
1201-10 COM1 set to invalid inturrupt 1205-01 Time-out waiting for SYNC [5]
1201-11 COM2 set to invalid 1205-02 Time-out waiting for response [5]
1201-12 DRVR/RCVR control signal failure 1205-03 Data block retry limit reached [5]
1201-13 UART control signal interrupt
failure 1205-04 RX exceeded carrier lost limit
1201-14 DRVR/RCVR data failure 1205-05 TX exceeded carrier lost limit
1201-15 Modem detection failure 1205-06 Time-out waiting for dial tone
1201-16 Modem ROM, checksum failure 1205-07 Dial number string too long
1201-17 Tone detect failure 1205-08 Modem time-out waiting for remote
response
1202-XX Modem internal test 1205-09 Modem exceeded maximum redial limit
1202-01 Time-out waiting for SYNC [1] 1205-10 Line quality prevented remote response
1202-02 Time-out waiting for response [1] 1205-11 Modem time-out waiting for remote
connection
1202-03 Data block retry limit reached [1] 1206-XX Dial multi-frequency tone test
1202-11 Time-out waiting for SYNC [2] 1206-17 Tone detection failure
1202-12 Time-out waiting for response [2] 1210-XX Modem direct connect test

A-12 www.hp.com Technical Reference Guide
Error Messages and Codes
NOTES:
[1] Local loopback mode [4] Modem auto originate test
[2] Analog loopback originate mode [5] Modem auto answer test
[3] Analog loopback answer mode [6] Modem direct connect test
A.12 System Status Error Messages (16xx-xx)
1202-13 Data block retry limit reached [2] 1210-01 Time-out waiting for SYNC [6]
1202-21 Time-out waiting for SYNC [3] 1210-02 Time-out waiting for response [6]
1202-22 Time-out waiting for response [3] 1210-03 Data block retry limit reached [6]
1202-23 Data block retry limit reached [3] 1210-04 RX exceeded carrier lost limit
1203-XX Modem external termination test 1210-05 TX exceeded carrier lost limit
1203 -01 Mod em ext ern al TI P/RI NG
failure 1210-06 Time-out waiting for dial tone
1203-02 Modem external data TIP/RING
fail 1210-07 Dial number string too long
1203-03 Modem line termination failure 1210-08 Modem time-out waiting for remote
response
1204-XX Modem auto originate test 1210-09 Modem exceeded maximum redial limit
1204-01 Time-out waiting for SYNC [4] 1210-10 Line quality prevented remote response
1204-02 Time-out waiting for response [4] 1210-11 Modem time-out waiting for remote
connection
Table A-10. (Continued)
Modem Communications Error Messages
Message Probable Cause Message Probable Cause
Table A-11
System Status Error Messages
Message Probable Cause
1601-x x Temperature violation
1611-xx Fan failu re

Technical Reference Guide www.hp.com A-13
Error Messages and Codes
A.13 Hard Drive Error Messages (17xx-xx)
Table A-12
Hard Drive Error Messages
Message Probable Cause Message Probable Cause
17xx-01 Exceeded max. soft error limit 17xx-51 Failed I/O read test
17xx-02 Exceeded max. Hard error limit 17xx-52 Failed file I/O compare test
17xx-03 Previously exceeded max. soft error
limit 17xx-53 Failed drive/head register test
17xx-04 Previously exceeded max.hard error
limit 17xx-54 Failed digital input register test
17xx-05 Failed to reset controller 17xx-55 Cylinder 1 error
17xx-06 Fatal error while reading 17xx-56 Failed controller RAM diagnostics
17xx-07 Fatal error while writing 17xx-57 Failed controller-to-drive diagnostics
17xx-08 Failed compare of R/W buffers 17xx-58 Failed to write sector buffer
17xx-09 Failed to format a track 17xx-59 Failed to read sector buffer
17xx-10 Failed diskette sector wrap during
read 17xx-60 Failed uncorrectable ECC error
17xx-19 Cntlr. failed to deallocate bad sectors 17xx-62 Failed correctable ECC error
17xx-40 Cylinder 0 error 17xx-63 Failed soft error rate
17xx-41 Drive not ready 17xx-65 Exceeded max. bad sectors per track
17xx-42 Failed to recalibrate drive 17xx-66 Failed to initialize drive parameter
17xx-43 Failed to format a bad track 17xx-67 Failed to write long
17xx-44 Failed controller diagnostics 17xx-68 Failed to read long
17xx-45 Failed to get drive parameters from
ROM 17xx-69 Failed to read drive size
17xx-46 Invalid drive parameters from ROM 17xx-70 Failed translate mode
17xx-47 Failed to park heads 17xx-71 Failed non-translate mode
17xx-48 Failed to move hard drive table to
RAM 17xx-72 Bad track limit exceeded
17xx-49 Failed to read media in file write test 17xx-73 Previously exceeded bad track limit
17xx-50 Failed I/O write test -- --

A-14 www.hp.com Technical Reference Guide
Error Messages and Codes
NOTE:
xx = 00, Hard drive ID test xx = 19, Hard drive power mode test
xx = 01, Hard drive format test xx = 20, SMART drive detects imminent failure
xx = 02, Hard drive read test xx = 21, SCSI hard drive imminent failure
xx = 03, Hard drive read/write compare test xx = 24, Net work preparation test
xx = 04, Hard drive random seek test xx = 36, Drive monitoring test
xx = 05, Hard drive controller test xx = 71, Pri. IDE controller address conflict
xx = 06, Hard drive ready test xx = 72, Sec. IDE controller address conflict
xx = 07, Hard drive recalibrate test xx = 80, Disk 0 failure
xx = 08, Hard drive format bad track test xx = 81, Disk 1 failure
xx = 09, Hard drive reset controller test xx = 82, Pri. IDE controller failure
xx = 10, Hard drive park head test xx = 90, Disk 0 failure
xx = 14, Hard drive file write test xx = 91, Disk 1 failure
xx = 15, Hard drive head select test xx = 92, Se. controller failure
xx = 16, Hard drive conditional format test xx = 93, Sec. Controller or disk failure
xx = 17, Hard drive ECC test xx = 99, Invalid hard drive type

Technical Reference Guide www.hp.com A-15
Error Messages and Codes
A.14 Hard Drive Error Messages (19xx-xx)
1900-xx = Tape ID test failed 1904-xx = Tape BOT/EOT test failed
1901-xx = Tape ser vo write fai led 1905-xx = Tape read test failed
1902-xx = Tape format failed 1906-xx = Tape R/W compare test failed
1903-xx = Tape drive sensor test failed 1907-xx = Tape write-protect failed
Table A-13
Hard Drive Error Messages
Message Probable Cause Message Probable Cause
19xx-01 Drive not installed 19xx-21 Got servo pulses second time but not first
19xx-02 Cartridge not installed 19xx-22 Never got to EOT after servo check
19xx-03 Tape motion error 19xx-23 Change line unset
19xx-04 Drive busy erro 19xx-24 Write-protect error
19xx-05 Track seek error 19xx-25 Unable to erase cartridge
19xx-06 Tape write-protect error 19xx-26 Cannot identify drive
19xx-07 Tape already Servo Written 19xx-27 Drive not compatible with controller
19xx-08 Unable to Servo Write 19xx-28 Format gap error
19xx-09 Unable to format 19xx-30 Exception bit not set
19xx-10 Format mode error 19xx-31 Unexpected drive status
19xx-11 Drive recalibration error 19xx-32 Device fault
19xx-12 Tape not Servo Written 19xx-33 Illegal command
19xx-13 Tape not formatted 19xx-34 No data detected
19xx-14 Drive time-out error 19xx-35 Power-on reset occurred
19xx-15 Sensor error flag 19xx-36 Failed to set FLEX format mode
19xx-16 Block locate (block ID) error 19xx-37 Failed to reset FLEX format mode
19xx-17 Soft error limit exceeded 19xx-38 Data mismatch on directory track
19xx-18 Hard error limit exceeded 19xx-39 Data mismatch on track 0
19xx-19 Write (probably ID ) error 19xx-40 Failed self-test
19xx-20 NEC fatal error 19xx-91 Power lost during test

A-16 www.hp.com Technical Reference Guide
Error Messages and Codes
A.15 Video (Graphics) Error Messages (24xx-xx)
A.16 Audio Error Messages (3206-xx)
Table A-14
Video (Graphics) Error Messages
Message Probable Cause Message Probable Cause
2402-01 Video memory test failed 2418-02 EGA shadow RAM test failed
2403-01 Video attribute test failed 2419-01 EGA ROM checksum test failed
2404-01 Video character set test failed 2420-01 EGA attribute test failed
2405-01 80x25 mode, 9x14 cell test failed 2421-01 640x200 mode test failed
2406-01 80x25 mode, 8x8 cell test failed 2422-01 640x350 16-color set test failed
2407-01 40x25 mode test failed 2423-01 640x350 64-color set test failed
2408-01 320x200 mode color set 0 test failed 2424-01 EGA Mono. text mode test failed
2409-01 320x200 mode color set 1 test failed 2425-01 EGA Mono. graphics mode test failed
2410-01 640x200 mode test failed 2431-01 640x480 graphics mode test failed
2411-01 Screen memory page test failed 2432-01 320x200 256-color set test failed
2412-01 Gray scale test failed 2448-01 Advanced VGA controller test failed
2414-01 White screen test failed 2451-01 132-column AVGA test failed
2416-01 Noise pattern test failed 2456-01 AVGA 256-color test failed
2417-01 Lightpen text test failed, no response 2458-xx AVGA BitBLT test failed
2417-02 Lightpen text test failed, invalid
response 2468-xx AVGA DAC test failed
2417-03 Lightpen graphics test failed, no resp. 2477-xx AVGA data path test failed
2417-04 Lightpen graphics tst failed, invalid
resp. 2478-xx AVGA BitBLT test failed
2418-01 EGA memory test failed 2480-xx AVGA linedraw test failed
Table A-15
Audio Error Messages
Message Probable Cause
3206-xx Audio subsystem internal error

Technical Reference Guide www.hp.com A-17
Error Messages and Codes
A.17 DVD/CD-ROM Error Messages (33xx-xx)
A.18 Network Interface Error Messages (60xx-xx)
Table A-16
DVD/CD-ROM Error Messages
Message Probable Cause
3301-xx Drive test failed
3305-xx Seek test failed
Table A-17
Network Interface Error Messages
Message Probable Cause Message Probable Cause
6000-xx Pointing device interface error 6054-xx Token ring configuration test failed
6014-xx Ethernet configuration test failed 6056-xx Token ring reset test failed
6016-xx Ethernet reset test failed 6068-xx Token ring int. loopback test failed
6028-xx Ethernet int. loopback test failed 6069-xx Token ring ext. loopback test failed
6029-xx Ethernet ext. loopback test failed 6089-xx Token ring open

A-18 www.hp.com Technical Reference Guide
Error Messages and Codes
A.19 SCSI Interface Error Messages (65xx-xx, 66xx-xx,
67xx-xx)
n = 5, Hard drive
= 6, CD-ROM drive
= 7, Tape drive
yy = 00, ID
= 03, Power check
= 05, Read
= 06, SA/Media
= 08, Controller
= 23, Random read
= 28, Media load/unload
Table A-18
SCSI Interface Error Messages
Message Probable Cause Message Probable Cause
6nyy-02 Drive not installed 6nyy-33 Illegal controller command
6nyy-03 Media not installed 6nyy-34 Invalid SCSI bus phase
6nyy-05 Seek failure 6nyy-35 Invalid SCSI bus phase
6nyy-06 Drive timed out 6nyy-36 Invalid SCSI bus phase
6nyy-07 Drive busy 6nyy-39 Error status from drive
6nyy-08 Drive already reserved 6nyy-40 Drive timed out
6nyy-09 Reserved 6nyy-41 SSI bus stayed busy
6nyy-10 Reserved 6nyy-42 ACK/REQ lines bad
6nyy-11 Media soft error 6nyy-43 ACK did not deassert
6nyy-12 Drive not ready 6nyy-44 Parity error
6nyy-13 Media error 6nyy-50 Data pins bad
6nyy-14 Drive hardware error 6nyy-51 Data line 7 bad
6nyy-15 Illegal drive command 6nyy-52 MSG, C/D, or I/O lines bad
6nyy-16 Media was changed 6nyy-53 BSY never went busy
6nyy-17 Tape write-protected 6nyy-54 BSY stayed busy
6nyy-18 No data detected 6nyy-60 Controller CONFIG-1 register fault
6nyy-21 Drive command aborted 6nyy-61 Controller CONFIG-2 register fault
6nyy-24 Media hard error 6nyy-65 Media not unloaded
6nyy-25 Reserved 6nyy-90 Fan failure
6nyy-30 Controller timed out 6nyy-91 Over temperature condition
6nyy-31 Unrecoverable error 6nyy-92 Side panel not installed
6nyy-32 Controller/drive not connected 6nyy-99 Autoloader reported tape not loaded properly

Technical Reference Guide www.hp.com A-19
Error Messages and Codes
A.20 Pointing Device Interface Error Messages
(8601-xx)
Table A-19
Pointing Device Interface Error Messages
Message Probable Cause Message Probable Cause
8601-01 Mouse ID fails 8601-07 Right block not selected
8601-02 Left mouse button is inoperative 8601-08 Timeout occurred
8601-03 Left mouse button is stuck closed 8601-09 Mouse loopback test failed
8601-04 Right mouse button is inoperative 8601-10 Pointing device is inoperative
8601-05 Right mouse button is stuck closed 8602-xx I/F test failed
8601-06 Left block not selected -- --

A-20 www.hp.com Technical Reference Guide
Error Messages and Codes

Technical Reference Guide www.hp.com B-1
B
ASCII Character Set
B.1 Introduction
This appendix lists, in Table B-1, the 256-character ASCII code set including the decimal and
hexadecimal values. All ASCII symbols may be called while in DOS or using standard
text-mode editors by using the combination keystroke of holding the Alt key and using the
Numeric Keypad to enter the decimal value of the symbol. The extended ASCII characters
(decimals 128-255) can only be called using the Alt + Numeric Keypad keys.
✎Regarding keystrokes, refer to notes at the end of the table. Applications may interpret multiple
keystroke accesses differently or ignore them completely.
Table B-1.
ASCII Character Set
Dec Hex Symbol Dec Hex Symbol Dec Hex Symbol Dec Hex Symbol
0 00 Blank 32 20 Space 64 40 @ 96 60 ‘
101 3321 ! 6541 A 9761 a
202 3422 “ 6642 B 9862 b
303 © 3523 # 6743 C 9963 c
404 ® 3624 $ 6844 D 10064 d
505 ß 3725 % 6945 E 10165 e
606 ™ 3826 & 7046 F 10266 f
707 l 3927 ‘ 7147 G 10367 g
808 m 4028 ( 7248 H 10468 h
909 4129 ) 7349 I 10569 I
10 0A 42 2A * 74 4A J 106 6A j
11 0B 43 2B + 75 4B K 107 6B k
12 0C 44 2C ` 76 4C L 108 6C l
13 0D 45 2D - 77 4D M 109 6D m
14 0E 46 2E . 78 4E N 110 6E n
15 0F 47 2F / 79 4F O 111 6 F o
16 10 4 48 30 0 80 50 P 112 70 p
17 11 3 49 31 1 81 51 Q 113 71 q

B-2 www.hp.com Technical Reference Guide
ASCII Character Set
18 12 × 50 32 2 82 52 R 114 72 r
19 13 ! ! 51 3 3 3 83 53 S 115 73 s
20 14 ¶ 52 34 4 84 54 T 116 74 t
21 15 § 53 35 5 85 55 U 117 75 u
2216 0543668656V11876 v
23 17 × 55 37 7 87 57 W 119 77 w
24 18 ¦ 56 38 8 88 58 X 120 78 x
25 19 Ø 57 39 9 89 59 Y 121 79 y
26 1A Æ 58 3A : 90 5A Z 122 7A z
27 1B ¨ 59 3B ; 91 5B [ 123 7B {
28 1C 60 3C < 92 5C \ 124 7C |
29 1D ´ 61 3D = 93 5D ] 125 7D }
30 1E s 62 3E > 94 5E ^ 126 7E ~
31 1F t 63 3F ? 95 5F _ 127 7F [1]
128 80 Ç 160 A 0 á 192 C0 224 E 0
129 81 ü 161 A1 í 193 C1 225 E1 ß
13 0 82 é 162 A 2 ó 194 C 2 226 E 2
131 83 â 163 A 3 ú 195 C 3 227 E3
132 8 4 ä 16 4 A 4 ñ 196 C 4 2 28 E 4
133 85 à 165 A5 Ñ 197 C5 229 E5
13 4 8 6 å 16 6 A 6 ª 19 8 C 6 23 0 E 6 µ
135 87 ç 167 A 7 º 19 9 C 7 231 E 7
136 88 ê 168 A8 ¿ 200 C8 232 E8
137 8 9 ë 169 A 9 2 01 C 9 233 E 9
13 8 8 A è 170 A A ¬ 2 0 2 C A 23 4 E A
139 8B ï 171 A B ½ 2 03 C B 235 E B
14 0 8 C î 172 AC ¼ 2 0 4 C C 23 6 E C
141 8 D ì 173 A D ¡ 2 05 C D 237 E D
142 8E Ä 174AE « 206CE 238EE
14 3 8 F Å 175 A F » 2 07 C F 2 39 E F
14 4 9 0 É 176 B 0 2 0 8 D 0 24 0 F 0
Table B-1. (Continued)
ASCII Character Set
Dec Hex Symbol Dec Hex Symbol Dec Hex Symbol Dec Hex Symbol

Technical Reference Guide www.hp.com B-3
ASCII Character Set
NOTES:
[1] Symbol not displayed.
Keystroke Guide:
Dec # Keystroke(s)
0Ctrl 2
1-26 Ctrl A thru Z respectively
27 Ctrl [
28 Ctrl
29 Ctrl ]
30 Ctrl 6
31 C t rl -
32 Space Bar
33-43 Shift and key w/corresponding symbol
44-47 Key w/corresponding symbol
48-57 Key w/corresponding symbol, numerical keypad w/Num Lock active
58 Shift and key w/corresponding symbol
59 Key w/corresponding symbol
60 Shift and key w/corresponding symbol
61 Key w / c o rr esp o n d ing sym b o l
62-64 Shift and key w/corresponding symbol
65-90 Shift and key w/corresponding symbol or key w/corresponding symbol and Caps Lock active
91-93 Key w /corre spondin g sym bo l
94, 95 Shift and key w/corresponding symbol
96 Key w/corresponding symbol
97-126 Key w/corresponding symbol or Shift and key w/corresponding symbol and Caps Lock active
127 Ctrl -
128-255 Alt and decimal digit(s) of desired character
145 91 æ 17 7 B 1 2 0 9 D 1 241 F 1 ±
146 92 Æ 178 B2 210 D2 242 F2
147 93 ô 179 B3 211D3 243F3
14 8 94 ö 18 0 B 4 212 D 4 2 44 F 4
149 95 ò 181 B5 213 D5 245 F5
150 96 û 182B6 214D6 246F6 ÷
151 97 ù 183 B7 215 D 7 247 F7
152 98 ÿ 184 B8 216 D 8 248 F 8 °
153 99 Ö 185 B 9 217 D 9 249 F 9 ·
154 9A Ü 186 BA 218 DA 250 FA ·
155 9B ¢ 187 BB 219 D B 251 FB
156 9 C £ 188 BC 220 DC 252 FC
157 9D ¥ 189 B D 221 D D 253 F D ²
158 9 E 190 B E 222 D E 254 FE
159 9F ƒ 191 BF 223 D F 255 F F Bla n k
Table B-1. (Continued)
ASCII Character Set
Dec Hex Symbol Dec Hex Symbol Dec Hex Symbol Dec Hex Symbol

B-4 www.hp.com Technical Reference Guide
ASCII Character Set

Technical Reference Guide www.hp.com C-1
C
Keyboard
C.1 Introduction
This appendix describes the HP keyboard that is included as standard with the system unit. The
keyboard complies with the industry-standard classification of an “enhanced keyboard” and
includes a separate cursor control key cluster, twelve “function” keys, and enhanced
programmability for additional functions.
This appendix covers the following keyboard types:
■Standard enhanced keyboard.
■Space-Saver Windows-version keyboard featuring additional keys for specific support of the
Windows operating system.
■Easy Access keyboard with additional buttons for internet accessibility functions.
Only one type of keyboard is supplied with each system. Other types may be available as an
option.
✎This appendix discusses only the keyboard unit. The keyboard interface is a function of the
system unit and is discussed in Chapter 5, Input/Output Interfaces.
C.2 Keystroke Processing
A functional block diagram of the keystroke processing elements is shown in Figure C-1. Power
(+5 VDC) is obtained from the system through the PS/2-type interface. The keyboard uses a
Z86C14 (or equivalent) microprocessor. The Z86C14 scans the key matrix drivers every 10 ms
for pressed keys while at the same time monitoring communications with the keyboard interface
of the system unit. When a key is pressed, a Make code is generated. A Break code is generated
when the key is released. The Make and Break codes are collectively referred to as scan codes.
All keys generate Make and Break codes with the exception of the Pause key, which generates a
Make code only.

C-2 www.hp.com Technical Reference Guide
Keyboard
Figure C-1. Keystroke Processing Elements, Block Diagram
When the system is turned on, the keyboard processor generates a Power-On Reset (POR) signal
after a period of 150 ms to 2 seconds. The keyboard undergoes a Basic Assurance Test (BAT)
that checks for shorted keys and basic operation of the keyboard processor. The BAT takes from
300 to 500 ms to complete.
If the keyboard fails the BAT, an error code is sent to the CPU and the keyboard is disabled until
an input command is received. After successful completion of the POR and BAT, a completion
code (AAh) is sent to the CPU and the scanning process begins.
The keyboard processor includes a 16-byte FIFO buffer for holding scan codes until the system
is ready to receive them. Response and typematic codes are not buffered. If the buffer is full (16
bytes held) a 17th byte of a successive scan code results in an overrun condition and the overrun
code replaces the scan code byte and any additional scan code data (and the respective key
strokes) are lost. Multi-byte sequences must fit entirely into the buffer before the respective
keystroke can be registered.
Keyboard
Interface
(System Unit)
Data/
CLK
Num
Lock
Caps
Lock
Scroll
Lock
Keyboard
Processor
Matrix
Drivers
Matrix
Receivers
Keyswitch
Matrix

Technical Reference Guide www.hp.com C-3
Keyboard
C.2.1 PS/2-Type Keyboard Transmissions
The PS/2-type keyboard sends two main types of data to the system; commands (or responses to
system commands) and keystroke scan codes. Before the keyboard sends data to the system
(specifically, to the 8042-type logic within the system), the keyboard verifies the clock and data
lines to the system. If the clock signal is low (0), the keyboard recognizes the inhibited state and
loads the data into a buffer. Once the inhibited state is removed, the data is sent to the system.
Keyboard-to-system transfers (in the default mode) consist of 11 bits as shown in Figure C-2.
Figure C-2. PS/2 Keyboard-To-System Transmission, Timing Diagram
The system can halt keyboard transmission by setting the clock signal low. The keyboard checks
the clock line every 60 µs to verify the state of the signal. If a low is detected, the keyboard will
finish the current transmission if the rising edge of the clock pulse for the parity bit has not
occurred. The system uses the same timing relationships during reads (typically with slightly
reduced time periods).
The enhanced keyboard has three operating modes:
■Mode 1—PC-XT compatible
■Mode 2—PC-AT compatible (default)
■Mode 3—Select mode (keys are programmable as to make-only, break-only, typematic)
Modes can be selected by the user or set by the system. Mode 2 is the default mode. Each mode
produces a different set of scan codes. When a key is pressed, the keyboard processor sends that
key's make code to the 8042 logic of the system unit. The When the key is released, a release
code is transmitted as well (except for the Pause key, which produces only a make code). The
8042-type logic of the system unit responds to scan code reception by asserting IRQ1, which is
processed by the interrupt logic and serviced by the CPU with an interrupt service routine. The
service routine takes the appropriate action based on which key was pressed.
Tcy
Th-b-t
Clock
Tcl
Tch
Data
(LSb) (MSb)
Data
0
Start
Bit Data
1 Stop
Bit
Data
2Data
3Data
4Data
5Data
6Data
7 Parity
Bit
Parameter Minimum Nominal Maximum
Tcy (clock cycle) 60 us -- 80 us
Tcl (clock low) 30 us 41 us 50 us
Tch (clock high) 30 us -- 40 us
Th-b-t (high-before-transmit) -- 20 us --

C-4 www.hp.com Technical Reference Guide
Keyboard
C.2.2 USB-Type Keyboard Transmissions
The USB-type keyboard sends essentially the same information to the system that the PS/2
keyboard does except that the data receives additional NRZI encoding and formatting (prior to
leaving the keyboard) to comply with the USB I/F specification (discussed in chapter 5 of this
guide).
Packets received at the system's USB I/F and decoded as originating from the keyboard result in
an SMI being generated. An SMI handler routine is invoked that decodes the data and transfers
the information to the 8042 keyboard controller where normal (legacy) keyboard processing
takes place.
C.2.3 Keyboard Layouts
Figures C-3 through C-8 show the key layouts for keyboards shipped with HPsystems. Actual
styling details including location of the HP logo as well as the numbers lock, caps lock, and
scroll lock LEDs may vary.
C.2.3.1 Standard Enhanced Keyboards
Figure C-3. U.S. English (101-Key) Keyboard Key Positions
Figure C-4. National (102-Key) Keyboard Key Positions
1 2 3 4 5 6 78910 11 12 13 14 15 16
17 18 19 20 21 22 23 24 25 26 27 28 29 31
39
32 33 34 35 36 37 38
40 41 42 43 44 45 46 47 48 30
49 50 51
59 60 61 62 63 64 65 66 67 68 69 70 71
75 76 77 78 79 80 81 82 83 84 85 86
92 93 94 95 96
52 53 54 55 56 57
72 73 74
88 89 90
100
58
91
87
97 98 99 101
1 2 3 4 5 6 78910 11 12 13 14 15 16
17 18 19 20 21 22 23 24 25 26 27 28 29 31
39
32 33 34 35 36 37 38
40 41 42 43 44 45 46 47 48 49 50 51
59 60 61 62 63 64 65 66 67 68 69 70
75 76 77 78 79 80 81 82 83 84 85 86
92 93 94 95 96
52 53 54 55 56 57
72 73 74
88 89 90
100
58
91
87
97 98 99 101
104
71
103

Technical Reference Guide www.hp.com C-5
Keyboard
C.2.3.2 Windows Enhanced Keyboards
Figure C-5. U.S. English Windows (101W-Key) Keyboard Key Positions
Figure C-6. National Windows (102W-Key) Keyboard Key Positions
1 2 3 4 5 6 78910 11 12 13 14 15 16
17 18 19 20 21 22 23 24 25 26 27 28 29 31
39
32 33 34 35 36 37 38
40 41 42 43 44 45 46 47 48 30
49 50 51
59 60 61 62 63 64 65 66 67 68 69 70 71
75 76 77 78 79 80 81 82 83 84 85 86
92 93 94 95 96
52 53 54 55 56 57
72 73 74
88 89 90
100
58
91
87
97 98 99 101
110
111 112
1 2 34 5 6 78910 11 12 13 14 15 16
17 18 19 20 21 22 23 24 25 26 27 28 29 31
39
32 33 34 35 36 37 38
40 41 42 43 44 45 46 47 48 49 50 51
59 60 61 62 63 64 65 66 67 68 69 70
75 76 77 78 79 80 81 82 83 84 85 86
52 53 54 55 56 57
72 73 74
88 89 90
100
58
91
87
97 98 99 101
104
103
92 93 94 95 96
110
111 112
71

C-6 www.hp.com Technical Reference Guide
Keyboard
C.2.3.3 Easy Access Keyboard
The Easy Access keyboard is a Windows Enhanced-type keyboard that includes special buttons
allowing quick internet navigation. The Easy Access Keyboard uses the PS/2-type connection.
✎Main key positions same as Windows Enhanced (Figures C-5 or C-6).
Figure C-7. 8-Button Easy Access Keyboard Layout
Btn 1 Btn 2 Btn 3 Btn 4 Btn 5 Btn 6 Btn 7 Btn 8

Technical Reference Guide www.hp.com C-7
Keyboard
C.2.4 Keys
All keys generate a Make code (when pressed) and a Break code (when released) with the
exception of the Pause key (pos. 16), which produces a Make code only. All keys with the
exception of the Pause and Easy Access keys are also typematic, although the typematic action
of the Shift, Ctrl, Alt, Num Lock, Scroll Lock, Caps Lock, and Ins keys is suppressed by
the BIOS. Typematic keys, when held down longer than 500 ms, send the Make code repetitively
at a 10-12 Hz rate until the key is released. If more than one key is held down, the last key
pressed will be typematic.
C.2.4.1 Special Single-Keystroke Functions
The following keys provide the intended function in most applications and environments.
Caps Lock—The Caps Lock key (pos. 59), when pressed and released, invokes a BIOS routine
that turns on the caps lock LED and shifts into upper case key positions 40-49, 60-68, and 76-82.
When pressed and released again, these keys revert to the lower case state and the LED is turned
off. Use of the Shift key will reverse which state these keys are in based on the Caps Lock key.
Num Lock—The Num Lock key (pos. 32), when pressed and released, invokes a BIOS routine
that turns on the num lock LED and shifts into upper case key positions 55-57, 72-74, 88-90,
100, and 101. When pressed and released again, these keys revert to the lower case state and the
LED is turned off.
The following keys provide special functions that require specific support by the application.
Print Scrn—The Print Scrn (pos. 14) key can, when pressed, generate an interrupt that initiates
a print routine. This function may be inhibited by the application.
Scroll Lock—The Scroll Lock key (pos. 15) when pressed and released, invokes a BIOS
routine that turns on the scroll lock LED and inhibits movement of the cursor. When pressed and
released again, the LED is turned off and the function is removed. This keystroke is always
serviced by the BIOS (as indicated by the LED) but may be inhibited or ignored by the
application.
Pause—The Pause (pos. 16) key, when pressed, can be used to cause the keyboard interrupt to
loop, i.e., wait for another key to be pressed. This can be used to momentarily suspend an
operation. The key that is pressed to resume operation is discarded. This function may be ignored
by the application.
The Esc, Fn (function), Insert, Home, Page Up/Down, Delete, and End keys operate at the
discretion of the application software.
C.2.4.2 Multi-Keystroke Functions
Shift—The Shift key (pos. 75/86), when held down, produces a shift state (upper case) for keys
in positions 17-29, 30, 39-51, 60-70, and 76-85 as long as the Caps Lock key (pos. 59) is
toggled off. If the Caps Lock key is toggled on, then a held Shift key produces the lower
(normal) case for the identified pressed keys. The Shift key also reverses the Num Lock state of
key positions 55-57, 72, 74, 88-90, 100, and 101.
Ctrl—The Ctrl keys (pos. 92/96) can be used in conjunction with keys in positions 1-13, 16,
17-34, 39-54, 60-71, and 76-84. The application determines the actual function. Both Ctrl key
positions provide identical functionality. The pressed combination of Ctrl and Break (pos. 16)
results in the generation of BIOS function INT 1Bh. This software interrupt provides a method of
exiting an application and generally halts execution of the current program.

C-8 www.hp.com Technical Reference Guide
Keyboard
Alt—The Alt keys (pos. 93/95) can be used in conjunction with the same keys available for use
with the Ctrl keys with the exception that position 14 (SysRq) is available instead of position 16
(Break). The Alt key can also be used in conjunction with the numeric keypad keys (pos. 55-57,
72-74, and 88-90) to enter the decimal value of an ASCII character code from 1-255. The
application determines the actual function of the keystrokes. Both Alt key positions provide
identical functionality. The combination keystroke of Alt and SysRq results in software
interrupt 15h, AX=8500h being executed. It is up to the application to use or not use this BIOS
function.
The Ctrl and Alt keys can be used together in conjunction with keys in positions 1-13, 17-34,
39-54, 60-71, and 76-84. The Ctrl and Alt key positions used and the sequence in which they are
pressed make no difference as long as they are held down at the time the third key is pressed. The
Ctrl, Alt, and Delete keystroke combination (required twice if in the Windows environment)
initiates a system reset (warm boot) that is handled by the BIOS.
C.2.4.3 Windows Keystrokes
Windows-enhanced keyboards include three additional key positions. Key positions 110 and 111
(marked with the Windows logo ) have the same functionality and are used by themselves or
in combination with other keys to perform specific “hot-key” type functions for the Windows
operating system. The defined functions of the Windows logo keys are listed as follows:
Keystroke Function
Window Logo Open Start menu
Window Logo + F1 Display pop-up menu for the selected object
Window Logo + TAB Activate next task bar button
Window Logo + E Explore my computer
Window Logo + F Find document
Window Logo + CTRL + F Find computer
Window Logo + M Minimize all
Shift + Window Logo + M Undo minimize all
Window Logo + R Display Run dialog box
Window Logo + PAUSE Perform system function
Window Logo + 0-9 Reserved for OEM use (see following text)
The combination keystroke of the Window Logo + 1-0 keys are reserved for OEM use for
auxiliary functions (speaker volume, monitor brightness, password, etc.).
Key position 112 (marked with an application window icon ) is used in combination with other
keys for invoking Windows application functions.

Technical Reference Guide www.hp.com C-9
Keyboard
C.2.4.4 Easy Access Keystrokes
The Easy Access keyboards(Figures C-7) include additional keys (also referred to as buttons)
used to streamline internet access and navigation.
These buttons, which can be re-programmed to provide other functions, have the default
functionality described below:
All buttons may be re-programmed by the user through the Easy Access utility.
8-Button Easy Access Keyboard:
Button # Description Default Function
1 Go to favorite web site Customer web site of choice
2 Go to AltaVista AltaVista web site
3 Search AltaVista search engine
4 Check Email Launches user Email
5 Business Community Industry specification info
6 Market Monitor Launches Bloomberg market monitor
7 Meeting Center Links to user’s project center
8News/PC LockNews retrieval service

C-10 www.hp.com Technical Reference Guide
Keyboard
C.2.5 Keyboard Commands
Table C-1 lists the commands that the keyboard can send to the system (specifically, to the
8042-type logic).
Note:
[1] Modes 2 and 3.
[2] Mode 1 only.
Table C-1.
Keyboard-to-System Commands
Command Value Description
Key Detection Error/Over/run 00h [1]
FFh [2]
Indicates to the system that a switch closure
couldn’t be identified.
BAT Completion AAh Indicates to the system that the BAT has been
successful.
BAT Failure FCh Indicates failure of the BAT by the keyboard.
Echo EEh Indicates that the Echo command was received by
the keyboard.
Acknowledge (ACK) FAh Issued by the keyboard as a response to valid
system inputs (except the Echo and Resend
commands).
Resend FEh Issued by the keyboard following an invalid
input.
Keyboard ID 83ABh Upon receipt of the Read ID command from the
system, the keyboard issues the ACK command
followed by the two IDS bytes.

Technical Reference Guide www.hp.com C-11
Keyboard
C.2.6 Scan Codes
The scan codes generated by the keyboard processor are determined by the mode the keyboard is
operating in.
■Mode 1: In Mode 1 operation, the keyboard generates scan codes compatible with
8088-/8086-based systems. To enter Mode 1, the scan code translation function of the
keyboard controller must be disabled. Since translation is not performed, the scan codes
generated in Mode 1 are identical to the codes required by BIOS. Mode 1 is initiated by
sending command F0h with the 01h option byte. Applications can obtain system codes and
status information by using BIOS function INT 16h with AH=00h, 01h, and 02h.
■Mode 2: Mode 2 is the default mode for keyboard operation. In this mode, the 8042 logic
translates the make codes from the keyboard processor into the codes required by the BIOS.
This mode was made necessary with the development of the Enhanced III keyboard, which
includes additional functions over earlier standard keyboards. Applications should use BIOS
function INT 16h, with AH=10h, 11h, and 12h for obtaining codes and status data. In Mode
2, the keyboard generates the Break code, a two-byte sequence that consists of a Make code
immediately preceded by F0h (i.e., Break code for 0Eh is “F0h 0Eh”).
■Mode 3: Mode 3 generates a different scan code set from Modes 1 and 2. Code translation
must be disabled since translation for this mode cannot be done.
NOTES:
Table C-2.
Keyboard Scan Codes
Key
Pos.
Make/Break Codes (Hex)
Legend Mode 1 Mode 2 Mode 3
1Esc 01/81 76/F0 76 08/na
2 F1 3B/BB 05/F0 05 07/na
3 F2 3C/BC 06/F0 06 0F/na
4 F3 3D/BD 04/F0 04 17/na
5 F4 3E/BE 0C/F0 0C 1F/na
6F5 3F/BF 03/F0 03 27/na
7 F6 40/C0 0B/F0 0B 2F/na
8 F7 41/C1 83/F0 83 37/na
9 F8 42/C2 0A/F0 0A 3F/na
10 F9 43/C3 01/FO 01 47/na
11 F10 44/C4 09/F0 09 4F/na
12 F11 57/D7 78/F0 78 56/na
13 F12 58/D8 07/F0 07 5E/na

C-12 www.hp.com Technical Reference Guide
Keyboard
14 Print Scrn E0 2A E0 37/E0 B7 E0 AA
E0 37/E0 B7 [1] [2]
54/84 [3]
E0 2A E0 7C/E0 F0 7C E0 F0 12
E0 7C/E0 F0 7C [1] [2]
84/F0 84 [3]
57/na
15 Scroll Lock 46/C6 7E/F0 7E 5F/na
16 Pause E1 1D 45 E1 9D C5/na
E0 46 E0 C6/na [3]
E1 14 77 E1 F0 14 F0 77/na
E0 7E E0 F0 7E/na [3]
62/na
17 ` 29/A9 0E/F0 E0 0E/F0 0E
18 1 02/82 16 /F0 16 46/F0 46
19 2 03/83 1E/F0 1E 1E/F0 1E
20 3 04/84 26/F0 26 26/F0 26
21 4 05/85 25/F0 25 25/F0 25
22 5 06/86 2E/F0 2E 2E/F0 2E
23 6 07/87 36/F0 36 36/F0 36
24 7 08/88 3D/F0 3D 3D/F0 3D
25 8 09/89 3E/F0 3E 3E/F0 3E
26 9 0A/8A 46/F0 46 46/F0 46
27 0 0B/8B 45/F0 45 45/F0 45
28 - 0C/8C 4E/F0 4E 4E/F0 4E
29 = 0D/8D 55/F0 55 55/F0 55
30 \ 2B/AB 5D/F0 5D 5C/F0 5C
31 Backspace 0E/8E 66/F0 66 66/F0 66
32 Insert E0 52/E0 D2
E0 AA E0 52/E0 D2 E0 2A [4]
E0 2A E0 52/E0 D2 E0 AA [6]
E0 70/E0 F0 70
E0 F0 12 E0 70/E0 F0 70 E0 12 [5]
E0 12 E0 70/E0 F0 70 E0 F0 12 [6]
67/na
33 Home E0 47/E0 D2
E0 AA E0 52/E0 D2 E0 2A [4]
E0 2A E0 47/E0 C7 E0 AA [6]
E0 6C/E0 F0 6C
E0 F0 12 E0 6C/E0 F0 6C E0 12 [5]
E0 12 E0 6C/E0 F0 6C E0 F0 12 [6]
6E/na
34 Page Up E0 49/E0 C7
E0 AA E0 49/E0 C9 E0 2A [4]
E0 2A E0 49/E0 C9 E0 AA [6]
E0 7D/E0 F0 7D
E0 F0 12 E0 7D/E0 F0 7D E0 12 [5]
E0 12 E0 7D/E0 F0 7D E0 F0 12 [6]
6F/na
Table C-2. (Continued)
Keyboard Scan Codes
Key
Pos.
Make/Break Codes (Hex)
Legend Mode 1 Mode 2 Mode 3

Technical Reference Guide www.hp.com C-13
Keyboard
35 Num Lock 45/C5 77/F0 77 76/na
36 / E0 35/E0 B5
E0 AA E0 35/E0 B5 E0 2A [1]
E0 4A/E0 F0 4A
E0 F0 12 E0 4A/E0 F0 4A E0 12 [1]
77/na
37 * 37/B7 7C/F0 7C 7E/na
38 - 4A/CA 7B/F0 7B 84/na
39 Tab 0F/8F 0D/F0 0D 0D/na
40 Q 10/90 15/F0 15 15/na
41 W 11/91 1D/F0 1D 1D/F0 1D
42 E 12/92 24/F0 24 24/F0 24
43 R 13/93 2D/F0 2D 2D/F0 2D
44 T 14/94 2C/F0 2C 2C/F0 2C
45 Y 15/95 35/F0 35 35/F0 35
46 U 16/96 3C/F0 3C 3C/F0 3C
47 I 17/97 43/F0 43 43/F0 43
48 O 18/98 44/F0 44 44/F0 44
49 P 19/99 4D/F0 4D 4D/F0 4D
50 [ 1A/9A 54/F0 54 54/F0 54
51 ] 1B/9B 5B/F0 5B 5B/F0 5B
52 Delete E0 53/E0 D3
E0 AA E0 53/E0 D3 E0 2A [4]
E0 2A E0 53/E0 D3 E0 AA [6]
E0 71/E0 F0 71
E0 F0 12 E0 71/E0 F0 71 E0 12 [5]
E0 12 E0 71/E0 F0 71 E0 F0 12 [6]
64/F0 64
53 End E0 4F/E0 CF
E0 AA E0 4F/E0 CF E0 2A [4]
E0 2A E0 4F/E0 CF E0 AA [6]
E0 69/E0 F0 69
E0 F0 12 E0 69/E0 F0 69 E0 12 [5]
E0 12 E0 69/E0 F0 69 E0 F0 12 [6]
65/F0 65
54 Page Down E0 51/E0 D1
E0 AA E0 51/E0 D1 E0 2A [4]
E0 @a E0 51/E0 D1 E0 AA [6]
E0 7A/E0 F0 7A
E0 F0 12 E0 7A/E0 F0 7A E0 12 [5]
E0 12 E0 7A/E0 F0 7A E0 F0 12 [6]
6D/F0 6D
55 7 47/C7 [6] 6C/F0 6C [6] 6C/na [6]
56 8 48/C8 [6] 75/F0 75 [6] 75/na [6]
57 9 49/C9 [6] 7D/F0 7D [6] 7D/na [6]
Table C-2. (Continued)
Keyboard Scan Codes
Key
Pos.
Make/Break Codes (Hex)
Legend Mode 1 Mode 2 Mode 3

C-14 www.hp.com Technical Reference Guide
Keyboard
58 + 4E/CE [6] 79/F0 79 [6] 7C/F0 7C
59 Caps Lock 3A/BA 58/F0 58 14/F0 14
60 A 1E/9E 1C/F0 1C 1C/F0 1C
61 S 1F/9F 1B/F0 1B 1B/F0 1B
62 D 20/A0 23/F0 23 23/F0 23
63 F 21/A1 2B/F0 2B 2B/F0 2B
64 G 22/A2 34/F0 34 34/F0 34
65 H 23/A3 33/F0 33 33/F0 33
66 J 24/A4 3B/F0 3B 3B/F0 3B
67 K 25/A5 42/F0 42 42/F0 42
68 L 26/A6 4B/F0 4B 4B/F0 4B
69 ; 27/A7 4C/F0 4C 4C/F0 4C
70 ‘ 28/A8 52/F0 52 52/F0 52
71 Enter 1C/9C 5A/F0 5A 5A/F0 5A
72 4 4B/CB [6] 6B/F0 6B [6] 6B/na [6]
73 5 4C/CC [6] 73/F0 73 [6] 73/na [6]
74 6 4D/CD [6] 74/F0 74 [6] 74/na [6]
75 Shi ft ( left ) 2 A/AA 12/F 0 12 12/ F0 12
76 Z 2C/AC 1A/F0 1A 1A/F0 1A
77 X 2D/AD 22/F0 22 22/F0 22
78 C 2E/AE 21/F 0 21 21/F0 21
79 V 2F/AF 2A/F0 2A 2A/F0 2A
80 B 30/B0 32/F0 32 32/F0 32
81 N 31/B1 31/F0 31 31/F0 31
82 M 32/B2 3A/F0 3A 3A/F0 3A
83 , 33/B3 41/F0 41 41/F0 41
84 . 34/B4 49/F0 49 49/F0 49
Table C-2. (Continued)
Keyboard Scan Codes
Key
Pos.
Make/Break Codes (Hex)
Legend Mode 1 Mode 2 Mode 3

Technical Reference Guide www.hp.com C-15
Keyboard
85 / 35/B5 4A/F0 4A 4A/F0 4A
86 Shift (right) 36/B6 59/F0 59 59/F0 59
87 E0 48/E0 C8
E0 AA E0 48/E0 C8 E0 2A [4]
E0 2A E0 48/E0 C8 E0 AA [6]
E0 75/E0 F0 75
E0 F0 12 E0 75/E0 F0 75 E0 12 [5]
E0 12 E0 75/E0 F0 75 E0 F0 12 [6]
63/F0 63
88 1 4F/CF [6] 69/F0 69 [6] 69/na [6]
89 2 50/D0 [6] 72/F0 72 [6] 72/na [6]
90 3 51/D1 [6] 7A/F0 7A [6] 7A/na [6]
91 Enter E0 1C/E0 9C E0 5A/F0 E0 5A 79/F0
79[6]
92 Ctrl (left) 1D/9D 14/F0 14 11/F0 11
9 3 A l t ( l e f t ) 3 8 / B 8 11 / F 0 11 19 / F 0 19
94 (Space) 39/B9 29/F0 29 29/F0 29
95 Alt (right) E0 38/E0 B8 E0 11/F0 E0 11 39/na
96 Ctrl (right) E0 1D/E0 9D E0 14/F0 E0 14 58/na
97 E0 4B/E0 CB
E0 AA E0 4B/E0 CB E0 2A [4]
E0 2A E0 4B/E0 CB E0 AA [6]
E0 6B/Eo F0 6B
E0 F0 12 E0 6B/E0 F0 6B E0 12[5]
E0 12 E0 6B/E0 F0 6B E0 F0 12[6]
61/F0 61
98 E0 50/E0 D0
E0 AA E0 50/E0 D0 E0 2A [4]
E0 2A E0 50/E0 D0 E0 AA [6]
E0 72/E0 F0 72
E0 F0 12 E0 72/E0 F0 72 E0 12[5]
E0 12 E0 72/E0 F0 72 E0 F0 12[6]
60/F0 60
99 E0 4D/E0 CD
E0 AA E0 4D/E0 CD E0 2A [4]
E0 2A E0 4D/E0 CD E0 AA [6]
E0 74/E0 F0 74
E0 F0 12 E0 74/E0 F0 74 E0 12[5]
E0 12 E0 74/E0 F0 74 E0 F0 12[6]
6A/F0 6A
100 0 52/D2 [6] 70/F0 70 [6] 70/na [6]
101 . 53/D3 [6] 71/F0 71 [6] 71/na [6]
102 na 7E/FE 6D/F0 6D 7B/F0 7B
103 na 2B/AB 5D/F0 5D 53/F0 53
104 na 36/D6 61/F0 61 13/F0 13
Table C-2. (Continued)
Keyboard Scan Codes
Key
Pos.
Make/Break Codes (Hex)
Legend Mode 1 Mode 2 Mode 3

C-16 www.hp.com Technical Reference Guide
Keyboard
All codes assume Shift, Ctrl, and Alt keys inactive unless otherwise noted.
NA = Not applicable
[1] Shift (left) key active.
[2] Ctrl key active.
[3] Alt key active.
[4] Left Shift key active. For active right Shift key, substitute AA/2A make/break codes for B6/36 codes.
[5] Left Shift key active. For active right Shift key, substitute F0 12/12 make/break codes for F0 59/59 codes.
[6] Num Lock key active.
[7] Windows keyboards only.
[8] 7-Button Easy Access keyboard.
[9] 8-Button Easy Access keyboard.
110 ( W i n 9 5 ) [ 7 ] E 0 5 B / E 0 D B
E0 AA E0 5B/E0 DB E0 2A [4]
E0 2A E0 5B/E0 DB E0 AA [6]
E0 1F/E0 F0 1F
E0 F0 12 E0 1F/E0 F0 1F E0 12 [5]
E0 12 E0 1F/E0 F0 1F E0 F0 12 [6]
8B/F0 8B
111 (Win95) [7] E0 5C/E0 DC
E0 AA E0 5C/E0 DC E0 2A [4]
E0 2A E0 5C/E0 DC E0 AA [6]
E0 2F/E0 F0 27
E0 F0 12 E0 27/E0 F0 27 E0 12 [5]
E0 12 E0 27/E0 F0 27 E0 F0 12 [6]
8C/F0 8C
112 ( W i n A p p s )
[7]
E0 5D/E0 DD
E0 AA E0 5D/E0 DD E0 2A [4]
E0 2A E0 5D E0 DD E0 AA [6]
E0 2F/E0 F0 2F
E0 F0 12 E0 2F/E0 F0 2F E0 12 [5]
E0 12 E0 2F/E0 F0 2F E0 F0 12 [6
8D/F0 8D
Btn 1 [8] E0 1E/E0 9E E0 1C/E0 F0 1C 95/F0 95
Btn 2 [8] E0 26/E0 A6 E0 4B/E0 F0 4B 9C/F0 9C
Btn 3 [8] E0 25/E0 A5 E0 42/E0 F0 42 9D/F0 9D
Btn 4 [8] E0 23/E0 A3 E0 33/E0 F0 33 9A/F0 9A
Btn 5 [8] E0 21/E0 A1 E0 2B/E0 F0 2B 99/F0 99
Btn 6 [8] E0 12/E0 92 E0 24/E0 F0 24 96/F0 96
Btn 7 [8] E0 32/E0 B2 E0 3A/E0 F0 3A 97/F0 97
Btn 1 [9] E0 23/E0 A3 E0 33/E0 F0 33 9A/F0 9A
Btn 2 [9] E0 1F/E0 9F E0 1B/E0 F0 1B 80/F0 80
Btn 3 [9] E0 1A/E0 9A E0 54/E0 F0 54 99/F0 99
Btn 4 [9] E0 1E/E0 9E E0 1C/E0 F0 1C 95/F0 95
Btn 5 [9] E0 13/E0 93 E0 2D/E0 F0 2D 0C/F0 0C
Btn 6 [9] E0 14/E0 94 E0 2C/E0 F0 2C 9D/F0 9D
Btn 7 [9] E0 15/E0 95 E0 35/E0 F0 35 96/F0 96
Btn 8 [9] E0 1B/E0 9B E0 5B/E0 F0 5B 97/F0 97
Table C-2. (Continued)
Keyboard Scan Codes
Key
Pos.
Make/Break Codes (Hex)
Legend Mode 1 Mode 2 Mode 3

Technical Reference Guide www.hp.com C-17
Keyboard
C.3 Connectors
Two types of keyboard interfaces may be used in HP/Compaq systems: PS/2-type and USB-type.
System units that provide a PS/2 connector will ship with a PS/2-type keyboard but may also
support simultaneous connection of a USB keyboard. Systems that do not provide a PS/2
interface will ship with a USB keyboard. For a detailed description of the PS/2 and USB
interfaces refer to Chapter 5 “Input/Output” of this guide. The keyboard cable connectors and
their pinouts are described in the following figures:
Figure C-9. PS/2 Keyboard Cable Connector (Male)
Figure C-10. USB Keyboard Cable Connector (Male)
Pin Function
1Data
2 Not connected
3Ground
4+5 VDC
5Clock
6 Not connected
Pin Function
1+5 VDC
2 Data (-)
3 Data (+)
4Ground
6 5
4 3
2 1
1 2 3 4

C-18 www.hp.com Technical Reference Guide
Keyboard

Technical Reference Guide www.hp.com Index-1
Index
Numerics
8259 Mode 4-12
A
Advanced Digital Display (ADD2) 6-2
APIC Mode 4-13
audible (beep) indications 4-23
audio codec 5-32
Audio Specifications 5-32
B
BIOS upgrading 8-2
boot device order 8-3
Boot Error Codes 8-5
C
CMOS 4-19
CMOS, clearing 4-19
Computer Setup (Utility)8-6
configuration memory 4-19
D
Direct Memory Access (DMA) 4-16
Diskette Drive Connector 5-8
diskette drive interface 5-4
F
G
graphics subsystem 6-1
H
HD Audio Controller 5-28
header pinouts 7-14
I
I/O map 4-24
integrated graphics controller (IGC). 6-2
interrupts, hardware 4-11
interrupts, PCI 4-13
K
keyboard interface 5-15
L
LED indications, systemm status 4-23, 8-5
M
Memory 3-4
memory allocation (video) 6-3
memory map 3-7
model numbering 1-2
mouse (pointing device) interface 5-18
N
Network Boot 8-4
Network Interface Controller 5-15
P
parallel interface 5-11
Parallel Interface Connector 5-14
password, Setup 4-21
PCI 2.3 4-2
PCI Express 4-6
Pentium 4 processor 3-2
power states 7-7
Processor Upgrading 3-3
R
Real-time clock (RTC) 4-19
ROM flashing 8-2
S
SATA 5-1
SATA Connector 5-3
SDVO 6-2

Index-2 www.hp.com Technical Reference Guide
Index
serial interface 5-9
Serial Interface Connector 5-9
serial number 1-3
Setup utility 8-6
Smart Cover Lock 4-22
Smart (hood) Cover Sensor 2-2, 4-21
SMBIOS 8-17
SPD address map 3-7
specifications
physical 2-26
system ID 8-16
T
Temperature Status 8-16
U
Universal Serial Bus (USB) interface 5-22
upgrading BIOS 8-2
upgrading graphics 6-5
USB 5-22
V
VGA connector 6-6
W
Web sites
Adobe Systems, Inc. 1-1
HP 1-1
Intel Corporation 1-1
Standard Microsystems Corporation 1-1
USB user group 1-1