Hp Ux Auditing System Extensions Administrators Guide Administrator's
2015-03-28
: Hp Hp-Hp-Ux-Auditing-System-Extensions-Administrators-Guide-669671 hp-hp-ux-auditing-system-extensions-administrators-guide-669671 hp pdf
Open the PDF directly: View PDF
.
Page Count: 218 [warning: Documents this large are best viewed by clicking the View PDF Link!]
- HP-UX System Administrator's Guide: Security Management
- Table of Contents
- About this Document
- Part I Protecting Systems
- 1 Installing the HP-UX Operating Environment Securely
- 1.1 Installation Security Considerations
- 1.2 Preventing Security Breaches During the Boot Process
- 1.3 Enable Login Security for root
- 1.4 Using Boot Authentication to Prevent Unauthorized Access
- 1.5 Setting Install-Time Security Options
- 1.6 Installing Security Patches
- 1.7 Postinstallation Security Tips for Backup and Recovery
- 2 Administering User and System Security
- 2.1 Managing User Access
- 2.2 Authenticating Users During Login
- 2.3 Authenticating Users with PAM
- 2.4 Managing Passwords
- 2.4.1 System Administrator Responsibilities
- 2.4.2 User Responsibilities
- 2.4.3 Criteria of a Good Password
- 2.4.4 Changing the /etc/passwd Password File
- 2.4.5 The /etc/shadow Shadow Password File
- 2.4.6 Eliminating Pseudo-Accounts and Protecting Key Subsystems in /etc/passwd
- 2.4.7 Secure Login with HP-UX Secure Shell
- 2.4.8 Securing Passwords Stored in NIS
- 2.4.9 Securing Passwords Stored in LDAP Directory Server
- 2.5 Defining System Security Attributes
- 2.6 Handling setuid and setgid Programs
- 2.7 Preventing Stack Buffer Overflow Attacks
- 2.8 Protecting Unattended Terminals and Workstations
- 2.9 Protecting Against System Access by Remote Devices
- 2.10 Securing Login Banners
- 2.11 Protecting the root Account
- 3 HP-UX Standard Mode Security Extensions
- 4 Remote Access Security Administration
- 4.1 Overview of Internet Services and Remote Access Services
- 4.2 The inetd Daemon
- 4.3 Protection Against Spoofing with TCP Wrappers
- 4.4 Secure Internet Services
- 4.5 Controlling an Administrative Domain
- 4.6 Securing Remote Sessions Using HP-UX Secure Shell (SSH)
- 4.6.1 Key Security Features of HP-UX Secure Shell
- 4.6.2 Software Components of HP-UX Secure Shell
- 4.6.3 Running HP-UX Secure Shell
- 4.6.4 HP-UX Secure Shell Privilege Separation
- 4.6.5 HP-UX Secure Shell Authentication
- 4.6.6 Communication Protocols
- 4.6.7 HP-UX Secure Shell and the HP-UX System
- 4.6.8 Associated Technologies
- 4.6.9 Strong Random Number Generator Requirement
- 4.6.10 TCP Wrappers Support
- 4.6.11 chroot Directory Jail
- 1 Installing the HP-UX Operating Environment Securely
- Part II Protecting Data
- 5 File System Security
- 5.1 Controlling File Access
- 5.2 Setting Access Control Lists
- 5.3 Using HFS ACLs
- 5.4 Using JFS ACLs
- 5.4.1 Definition of a JFS ACL
- 5.4.2 How the System Generates a JFS ACL
- 5.4.3 Minimal JFS ACL
- 5.4.4 Additional JFS ACL user and group Entries
- 5.4.5 JFS ACL group and class Entries
- 5.4.6 Using the setacl and getacl Commands
- 5.4.7 Effect of chmod on class Entries
- 5.4.8 Example of Changing a Minimal JFS ACL
- 5.4.9 Default JFS ACLs
- 5.4.10 Changing JFS ACL with the setacl Command
- 5.5 Comparison of JFS and HFS ACLs
- 5.6 ACLs and NFS
- 5.7 Security Considerations for /dev Device Special Files
- 5.8 Protecting Disk Partitions and Logical Volumes
- 5.9 Security Guidelines for Mounting and Unmounting File Systems
- 5.10 Controlling File Security on a Network
- 6 Compartments
- 7 Fine-Grained Privileges
- 5 File System Security
- Part III Protecting Identity
- 8 HP-UX Role-Based Access Control
- 8.1 Overview
- 8.2 Access Control Basics
- 8.3 HP-UX RBAC Components
- 8.4 Planning the HP-UX RBAC Deployment
- 8.5 Configuring HP-UX RBAC
- 8.6 Using HP-UX RBAC
- 8.7 Troubleshooting HP-UX RBAC
- 9 Audit Administration
- 8 HP-UX Role-Based Access Control
- A Trusted Systems
- B Other Security Products
- Glossary
- Index

HP-UX System Administrator's Guide:
Security Management
HP-UX 11i Version 3
HP Part Number: B3921-90059
Published: September 2011
Edition: 7

© Copyright 2011 Hewlett-Packard Development Company L.P
Legal Notices
The information in this document is subject to change without notice.
Hewlett-Packard makes no warranty of any kind with regard to this document, including, but not limited to, the implied warranties
of merchantability and fitness for a particular purpose. Hewlett-Packard shall not be held liable for errors contained herein or direct,
indirect, special, incidental or consequential damages in connection with the furnishing, performance, or use of this material.
Warranty A copy of the specific warranty terms applicable to your Hewlett-Packard product and replacement parts can be obtained
from your local Sales and Service Office.
U.S. Government License Proprietary computer software. Valid license from HP required for possession, use or copying. Consistent
with FAR 12.211 and 12.212, Commercial Computer Software, Computer Software Documentation, and Technical Data for
Commercial Items are licensed to the U.S. Government under vendor's standard commercial license.
Trademark Notices UNIX® is a registered trademark in the United States and other countries, licensed exclusively through The
Open Group. VERITAS® is a registered trademark of Symantec Corporation.
Acknowledgments This product includes software developed by the Apache Software Foundation. This documentation is based
on information from the Apache Software Foundation (http://www.apache.org).
This product includes software developed by the OpenSSL Project for use in the OpenSSL Toolkit (http://www.openssl.org).

Table of Contents
About this Document.................................................................................................................15
I Protecting Systems...................................................................................................................21
1 Installing the HP-UX Operating Environment Securely.............................................................23
1.1 Installation Security Considerations..................................................................23
1.2 Preventing Security Breaches During the Boot Process........................................23
1.3 Enable Login Security for root........................................................................24
1.4 Using Boot Authentication to Prevent Unauthorized Access.................................25
1.5 Setting Install-Time Security Options................................................................25
1.6 Installing Security Patches..............................................................................26
1.7 Postinstallation Security Tips for Backup and Recovery.......................................26
2 Administering User and System Security..............................................................................29
2.1 Managing User Access.................................................................................29
2.1.1 Monitoring User Accounts.......................................................................29
2.1.2 Monitoring Guest Accounts.....................................................................30
2.1.3 Creating Application User Accounts.........................................................30
2.1.4 Managing Group Accounts....................................................................31
2.2 Authenticating Users During Login..................................................................31
2.2.1 Explanation of the Login Process.............................................................32
2.2.2 Checking the login Tracking Files (btmp and wtmp)...................................33
2.2.2.1 Last Command Examples................................................................33
2.2.3 Checking Who Is Logged In...................................................................34
2.3 Authenticating Users with PAM.......................................................................34
2.3.1 Overview.............................................................................................34
2.3.2 PAM Libraries.......................................................................................36
2.3.3 Systemwide Configuration Using /etc/pam.conf.......................................37
2.3.4 Sample /etc/pam.conf File....................................................................38
2.3.5 The /etc/pam_user.conf User Configuration File.......................................39
2.3.6 Examples: How PAM Works for Login.....................................................39
2.4 Managing Passwords...................................................................................41
2.4.1 System Administrator Responsibilities.......................................................41
2.4.2 User Responsibilities.............................................................................41
2.4.3 Criteria of a Good Password..................................................................42
2.4.4 Changing the /etc/passwd Password File................................................42
2.4.4.1 Examples of passwd Commands.....................................................42
2.4.4.2 The /etc/passwd File Format..........................................................43
2.4.5 The /etc/shadow Shadow Password File.................................................43
Table of Contents 3
2.4.6 Eliminating Pseudo-Accounts and Protecting Key Subsystems in
/etc/passwd................................................................................................45
2.4.7 Secure Login with HP-UX Secure Shell.....................................................46
2.4.8 Securing Passwords Stored in NIS...........................................................46
2.4.9 Securing Passwords Stored in LDAP Directory Server.................................46
2.5 Defining System Security Attributes.................................................................46
2.5.1 Configuring Systemwide Attributes...........................................................48
2.5.2 Configuring Per-User Attributes...............................................................48
2.5.2.1 Examples of Defining User-Specific Attributes with userdbset................49
2.5.2.2 INACTIVITY_MAXDAYS and the Shadow Password File......................49
2.5.3 Troubleshooting the User Database.........................................................49
2.6 Handling setuid and setgid Programs.............................................................50
2.6.1 Why setuid and setgid Programs Can Be Risky.........................................51
2.6.2 How IDs Are Set..................................................................................51
2.6.3 Guidelines for Limiting Setuid Power.......................................................51
2.7 Preventing Stack Buffer Overflow Attacks.........................................................52
2.8 Protecting Unattended Terminals and Workstations...........................................53
2.8.1 Controlling Access Using /etc/inittab and Run Levels................................53
2.8.2 Protecting Terminal Device Files..............................................................54
2.8.3 Configuring the Screen Lock...................................................................54
2.8.3.1 Configuring the TMOUT Variable....................................................54
2.8.3.2 Configuring the CDE Lock Manager................................................55
2.9 Protecting Against System Access by Remote Devices........................................55
2.9.1 Controlling Access Using /etc/dialups and /etc/d_passwd........................56
2.10 Securing Login Banners...............................................................................57
2.11 Protecting the root Account...........................................................................58
2.11.1 Monitoring root Account Access.............................................................58
2.11.2 Using the Restricted SMH Builder for Limited Superuser Access...................58
2.11.3 Reviewing Superuser Access..................................................................59
3 HP-UX Standard Mode Security Extensions...........................................................................61
3.1 Overview....................................................................................................61
3.2 Security Attributes and the User Database.......................................................62
3.2.1 System Security Attributes.......................................................................62
3.2.2 Configuring Systemwide Attributes..........................................................62
3.2.3 User Database Components...................................................................63
3.2.3.1 Configuration Files.........................................................................63
3.2.3.2 Commands..................................................................................63
3.2.3.3 Attributes.....................................................................................63
3.2.3.4 Manpages...................................................................................64
3.2.4 Configuring Attributes in the User Database.............................................65
3.2.5 Troubleshooting the User Database.........................................................65
4 Table of Contents
4 Remote Access Security Administration................................................................................67
4.1 Overview of Internet Services and Remote Access Services.................................67
4.1.1 Securing ftp..........................................................................................68
4.1.2 Securing Anonymous ftp.........................................................................69
4.1.3 Denying Access Using /etc/ftpd/ftpusers.................................................69
4.1.4 Other Security Solutions for Spoofing.......................................................70
4.2 The inetd Daemon.......................................................................................70
4.2.1 Securing inetd......................................................................................71
4.2.1.1 Denying or Allowing Access Using /var/adm/inetd.sec......................72
4.3 Protection Against Spoofing with TCP Wrappers..............................................72
4.3.1 Additional Features of TCP Wrappers......................................................73
4.3.2 TCP Wrappers Do Not Work with RPC Services.......................................73
4.4 Secure Internet Services................................................................................73
4.5 Controlling an Administrative Domain.............................................................74
4.5.1 Verifying Permission Settings on Network Control Files...............................75
4.6 Securing Remote Sessions Using HP-UX Secure Shell (SSH)................................76
4.6.1 Key Security Features of HP-UX Secure Shell.............................................76
4.6.2 Software Components of HP-UX Secure Shell...........................................77
4.6.3 Running HP-UX Secure Shell...................................................................78
4.6.3.1 Running the ssh Client....................................................................78
4.6.3.2 Running the sftp Client...................................................................79
4.6.3.3 Running the scp Client...................................................................79
4.6.4 HP-UX Secure Shell Privilege Separation..................................................79
4.6.5 HP-UX Secure Shell Authentication..........................................................80
4.6.5.1 GSS-API.......................................................................................80
4.6.5.2 Public Key Authentication...............................................................81
4.6.5.3 Host-Based and Public Key Authentication........................................81
4.6.5.4 Password Authentication................................................................81
4.6.6 Communication Protocols......................................................................82
4.6.7 HP-UX Secure Shell and the HP-UX System...............................................82
4.6.8 Associated Technologies.......................................................................83
4.6.9 Strong Random Number Generator Requirement......................................83
4.6.10 TCP Wrappers Support........................................................................83
4.6.11 chroot Directory Jail.............................................................................84
II Protecting Data......................................................................................................................85
5 File System Security..........................................................................................................87
5.1 Controlling File Access..................................................................................87
5.1.1 Setting File Access Permissions.................................................................88
5.1.2 Setting File Ownership...........................................................................89
5.1.3 Protecting Directories.............................................................................89
5.1.4 Protecting Files Related to User Accounts..................................................90
Table of Contents 5
5.1.5 Locating and Correcting File Corruption Using fsck....................................90
5.2 Setting Access Control Lists............................................................................91
5.3 Using HFS ACLs...........................................................................................91
5.3.1 HFS ACLs and HP-UX Commands and Calls.............................................93
5.4 Using JFS ACLs............................................................................................95
5.4.1 Definition of a JFS ACL..........................................................................95
5.4.2 How the System Generates a JFS ACL.....................................................95
5.4.3 Minimal JFS ACL..................................................................................96
5.4.4 Additional JFS ACL user and group Entries...............................................96
5.4.5 JFS ACL group and class Entries.............................................................96
5.4.6 Using the setacl and getacl Commands...................................................97
5.4.7 Effect of chmod on class Entries..............................................................97
5.4.8 Example of Changing a Minimal JFS ACL................................................98
5.4.9 Default JFS ACLs..................................................................................99
5.4.10 Changing JFS ACL with the setacl Command........................................100
5.4.10.1 Using the Modify and Delete Options...........................................100
5.4.10.2 Using the -f Option....................................................................100
5.4.10.3 Effective Permissions and setacl -n................................................101
5.5 Comparison of JFS and HFS ACLs................................................................102
5.5.1 JFS and HFS Command and Function Mapping.......................................102
5.6 ACLs and NFS...........................................................................................103
5.7 Security Considerations for /dev Device Special Files.....................................103
5.8 Protecting Disk Partitions and Logical Volumes...............................................104
5.9 Security Guidelines for Mounting and Unmounting File Systems........................104
5.10 Controlling File Security on a Network.........................................................106
5.10.1 Check Permission Settings on Network Control Files................................106
5.10.2 Files Mounted in an NFS Environment..................................................106
5.10.2.1 Server Vulnerability....................................................................107
5.10.2.2 Client Vulnerability.....................................................................107
5.10.2.3 How to Safeguard NFS-Mounted Files..........................................107
6 Compartments...............................................................................................................109
6.1 Overview..................................................................................................109
6.1.1 Compartment Architecture.....................................................................109
6.1.2 Default Compartment Configuration.......................................................111
6.2 Planning the Compartment Structure.............................................................111
6.3 Compartment Components..........................................................................112
6.3.1 Compartment Configuration Files..........................................................112
6.3.2 Compartment Commands....................................................................112
6.3.3 Compartment Manpages.....................................................................113
6.4 Compartment Rules and Syntax...................................................................114
6.4.1 Compartment Definition.......................................................................114
6.4.2 File System Rules................................................................................116
6 Table of Contents
6.4.3 IPC Rules...........................................................................................117
6.4.4 Network Rules...................................................................................119
6.4.5 Miscellaneous Rules............................................................................122
6.4.6 Example Rules File..............................................................................123
6.5 Configuring Compartments.........................................................................124
6.5.1 Activating Compartments.....................................................................124
6.5.2 Defining a Compartment Configuration.................................................124
6.5.2.1 Changing Compartment Rules.......................................................125
6.5.2.2 Changing Compartment Names...................................................125
6.5.3 Running an Application in a Compartment............................................125
6.5.4 Login Directly to a Compartment..........................................................126
6.6 Troubleshooting Compartments....................................................................126
6.7 Using Discover Mode to Generate Initial Compartment Configuration...............127
6.8 Compartments in HP Serviceguard Clusters...................................................128
7 Fine-Grained Privileges...................................................................................................131
7.1 Overview...................................................................................................131
7.2 Fine-Grained Privileges Components.............................................................131
7.2.1 Commands.........................................................................................131
7.2.2 Manpages.........................................................................................132
7.3 Available Privileges....................................................................................132
7.3.1 Compatibility Information for Divided Privileges.......................................135
7.4 Configuring Applications with Fine-Grained Privileges.....................................136
7.4.1 Privilege Model...................................................................................138
7.4.2 Compound Privileges..........................................................................138
7.5 Security Implications of Fine-Grained Privileges..............................................139
7.5.1 Privilege Escalation..............................................................................139
7.6 Fine-Grained Privileges in HP Serviceguard Clusters........................................139
7.7 Troubleshooting Fine-Grained Privileges........................................................140
III Protecting Identity................................................................................................................141
8 HP-UX Role-Based Access Control.....................................................................................143
8.1 Overview..................................................................................................143
8.2 Access Control Basics.................................................................................144
8.2.1 Simplifying Access Control with Roles....................................................145
8.3 HP-UX RBAC Components...........................................................................146
8.3.1 HP-UX RBAC Access Control Policy Switch..............................................147
8.3.2 HP-UX RBAC Configuration Files...........................................................147
8.3.3 HP-UX RBAC Commands.....................................................................148
8.3.4 HP-UX RBAC Manpages......................................................................148
8.3.5 HP-UX RBAC Architecture.....................................................................149
8.3.6 HP-UX RBAC Example Usage and Operation.........................................150
Table of Contents 7
8.4 Planning the HP-UX RBAC Deployment..........................................................151
8.4.1 Planning the Roles..............................................................................152
8.4.2 Planning Authorizations for the Roles....................................................152
8.4.3 Planning Command Mappings.............................................................153
8.4.4 HP-UX RBAC Limitations and Restrictions................................................153
8.5 Configuring HP-UX RBAC............................................................................154
8.5.1 Configuring Roles...............................................................................155
8.5.1.1 Creating Roles.............................................................................155
8.5.1.2 Assigning Roles to Users...............................................................156
8.5.1.3 Assigning Roles to Groups............................................................157
8.5.2 Configuring Authorizations..................................................................157
8.5.3 Configuring Additional Command Authorizations and Privileges...............158
8.5.4 Configuring HP-UX RBAC with Fine-Grained Privileges.............................160
8.5.5 Configuring HP-UX RBAC with Compartments.........................................162
8.6 Using HP-UX RBAC....................................................................................163
8.6.1 Using the privrun Command to Run Applications with Privileges................163
8.6.1.1 HP-UX RBAC in Serviceguard Clusters.............................................165
8.6.2 Using the privedit Command to Edit Files Under Access Control................165
8.6.3 Customizing privrun and privedit Using the ACPS...................................166
8.6.4 Generating Keystroke and Command Logs............................................167
8.6.4.1 Keystroke Logging.......................................................................167
8.6.4.2 Alternate Logging.......................................................................168
8.7 Troubleshooting HP-UX RBAC.......................................................................168
8.7.1 The rbacdbchk Database Syntax Tool....................................................168
8.7.2 privrun -v Information..........................................................................169
9 Audit Administration.......................................................................................................171
9.1 Auditing Components..................................................................................172
9.1.1 Commands.........................................................................................172
9.1.2 Audit Configuration Files......................................................................172
9.1.3 Audit Manpages.................................................................................173
9.2 Auditing Your System..................................................................................173
9.2.1 Planning the Auditing Implementation....................................................173
9.2.2 Enabling Auditing...............................................................................174
9.2.3 Disabling Auditing..............................................................................175
9.2.4 Monitoring Audit Files.........................................................................175
9.2.5 Performance Considerations.................................................................176
9.2.6 Guidelines for Administering the Auditing System...................................176
9.3 Auditing Users...........................................................................................176
9.4 Auditing Events..........................................................................................177
9.5 Audit Trails................................................................................................179
9.5.1 Configuring Audit Trails.......................................................................180
9.5.2 Monitoring and Managing Audit Trails..................................................181
8 Table of Contents
9.6 Using the Audit Filtering Tools......................................................................182
9.7 Using filter.conf .........................................................................................183
9.8 Using the Audit Reporting Tools...................................................................183
9.8.1 Examples of Using the auditdp Command..............................................185
9.9 Viewing Audit Logs.....................................................................................186
9.9.1 Examples of Using the audisp Command................................................187
9.10 Self-Auditing.............................................................................................187
9.11 HP-UX RBAC Auditing................................................................................188
9.11.1 Auditing Based on HP-UX RBAC Criteria and the /etc/rbac/aud_filter
File...........................................................................................................188
9.11.2 Procedure for Auditing HP-UX RBAC Criteria..........................................189
A Trusted Systems...................................................................................................................191
A.1 Setting Up a Trusted System.............................................................................191
A.2 Auditing a Trusted System................................................................................192
A.3 Managing Trusted Passwords and System Access................................................192
A.3.1 Password Files.........................................................................................193
A.3.1.1 The /etc/passwd File........................................................................193
A.3.1.2 The /tcb/files/auth/ Database..........................................................194
A.3.2 Password Selection and Generation..........................................................195
A.3.3 Password Aging......................................................................................195
A.3.4 Password History and Password Reuse.......................................................196
A.3.5 Time-Based Access Control......................................................................196
A.3.6 Device-Based Access Control....................................................................196
A.3.7 Manipulating the Trusted System Databases...............................................197
A.4 Guidelines for Trusted Backup and Recovery......................................................197
B Other Security Products........................................................................................................199
B.1 Protecting Systems...........................................................................................199
B.1.1 HP-UX Bastille...........................................................................................199
B.1.2 HP-UX HIDS.............................................................................................199
B.1.3 HP-UX IPFilter...........................................................................................200
B.1.4 Security Patches.......................................................................................200
B.2 Protecting Data...............................................................................................200
B.2.1 HP-UX Containers (SRP)............................................................................200
B.2.2 HP-UX Encrypted Volume and File System (EVFS).........................................201
B.2.3 HP-UX IPSec............................................................................................201
B.2.4 HP-UX OpenSSL .....................................................................................201
B.2.5 HP-UX Secure Shell .................................................................................202
B.2.6 HP-UX Trusted Computing Services.............................................................202
B.2.7 HP-UX Whitelisting .................................................................................203
B.3 Protecting Identity...........................................................................................203
B.3.1 HP-UX AAA Server (RADIUS).....................................................................203
Table of Contents 9
B.3.2 HP-UX Directory Server............................................................................204
B.3.3 HP-UX LDAP-UX Integration.......................................................................204
Glossary...............................................................................................................................205
Index....................................................................................................................................213
10 Table of Contents

List of Figures
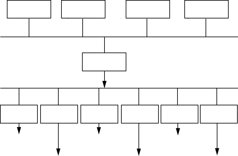
2-1 HP-UX Authentication Modules Under PAM..........................................................35
5-1 File and Directory Permission Fields....................................................................88
6-1 Compartment Architecture...............................................................................110
8-1 HP-UX RBAC Architecture................................................................................150
8-2 Example Operation After Invoking privrun.........................................................151
11

List of Tables
3-1 User Database Configuration Files.....................................................................63
3-2 User Database Commands................................................................................63
3-3 User Attributes.................................................................................................64
3-4 User Database Manpages................................................................................64
4-1 Internet Services Components and Access Verification, Authorization, and
Authentication.................................................................................................67
4-2 Software Components of HP-UX Secure Shell.......................................................77
5-1 Differences Between File and Directory Privileges.................................................88
5-2 HFS ACL Commands........................................................................................94
5-3 HFS ACL System Calls......................................................................................94
5-4 Commands and Calls Affecting ACL Entries.........................................................94
5-5 HFS and JFS ACL Equivalents...........................................................................102
6-1 Compartment Configuration Files.....................................................................112
6-2 Compartment Commands...............................................................................113
6-3 Compartment Manpages................................................................................113
7-1 Fine-Grained Privileges Commands..................................................................132
7-2 Fine-Grained Privileges Manpages...................................................................132
7-3 Available Privileges........................................................................................132
8-1 Example of Authorizations Per User..................................................................144
8-2 Example of Authorizations Per Role...................................................................145
8-3 HP-UX RBAC Configuration Files.......................................................................147
8-4 HP-UX RBAC Commands.................................................................................148
8-5 HP-UX RBAC Manpages.................................................................................148
8-6 Example Planning Results................................................................................155
9-1 Audit Commands...........................................................................................172
9-2 Audit Configuration Files.................................................................................172
9-3 Audit Manpages............................................................................................173
9-4 audevent Command Options...........................................................................178
12 List of Tables

List of Examples
2-1 Pseudo- and Special System Accounts.................................................................45
5-1 Creating an HFS ACL.......................................................................................93
5-2 Multiple HFS ACL Matches................................................................................93
13
14

About this Document
Publication History
The document publication date and part number indicate its current edition. The
publication date will change when a new edition is released.
To ensure that you receive the new editions, you should subscribe to the appropriate
product support service. Contact your HP sales representative for details.
You can find the various versions of this document at:
http://www.hp.com/go/hpux-core-docs
Click HP-UX 11i v3.
September 2011 Part Number B3921–90059
• Updated the Compartment chapter (see Chapter 6).
•Updated the Fine-Grained Privileges chapter (see Chapter 7.
• Reorganized Appendix B in three parts: Protecting Systems,
Protecting Data, and Protecting Identity and added the HP-UX
OpenSSL and HP-UX Whitelisting security products (see
Appendix B).
September 2010 Part Number B3921-90020
• Removed the Bastille chapter since the Bastille product now
has its own user guide. Added the Bastille product in
Appendix B (page 199).
• Added the HP-UX Directory Server product in Appendix B
(page 199).
• Added the HP-UX LDAP product in Appendix B (page 199).
• Updated all links to docs.hp.com to the Business Support
Center. The HP-UX documentation is now located at the
Business Support Center. For the HP-UX security collection,
see http://www.hp.com/go/hpux-security-docs.
September 2009 Part Number 5992–6416
• Added the HP-UX PAM RADIUS module to the PAM Libraries
section (see Section 2.3.2).
• Added a new section in the Bastille chapter, Selecting
Install-Time Security.
This section used to be documented in the HP-UX 11i v3
Installation and Update Guide.
• Updated the Compartment chapter (see Chapter 6).
15

• Updated the HP-UX Role-Based Access Control chapter (see
Chapter 8 ).
• Updated the Audit Administration chapter (see Chapter 9).
• Added security products to Appendix B (see Appendix B).
March 2008 Part Number 5992–3387
• Divided the document into three parts: Protecting Systems,
Protecting Data, and Protecting Identity.
• Added a chapter to document HP-UX Standard Mode
Security Extensions (see Chapter 3).
• Replaced Security Patch Check with Software Assistant.
• Added a figure to show the HP-UX Bastille user interface.
• Added the HP-UX Bastille configuration log file
assessment-log.config.
• Made various edits.
October 2007 Part Number 5992-2395
• Added a chapter to describe HP-UX Bastille.
August 2007 Part Number 5992-1933
• Removed Process Resource Manager (PRM) from the product
list that does not support shadow passwords (see
Section 2.4.5).
•Corrected search to nsearch in permission_list (see
Section 6.4.2).
February 2007 Part Number 5991-6482
First Edition
NOTE: The volumes in the HP-UX System Administrator’s Guide can be updated
independently. Therefore, the latest versions of the volumes in the set can vary with time
and with respect to each other. The latest versions of each volume are available at:
http://www.hp.com/go/hpux-core-docs
Click HP-UX 11i v3.
Intended Audience
The HP-UX System Administrator’s Guide is written for administrators of HP-UX systems
of all skill levels needing to administer HP-UX systems beginning with Release HP-UX 11i
version 3.
While many topics in this set apply to previous releases, much has changed in HP-UX
11i version 3; therefore, for information about prior releases, see Managing Systems
and Workgroups, a Guide for System Administrators.
16
About This Document Set
The HP-UX System Administrator’s Guide documents the core set of tasks (and associated
concepts) necessary to administer systems running HP-UX 11i Version 3. It is comprised
of the following volumes:
Overview Provides a high-level view of HP-UX 11i, its
components, and how they relate to each other.
Configuration Management Describes many of the tasks that you must perform
to configure and customize system settings and
the behavior of subsystems.
Logical Volume Management Documents how to configure physical volumes,
volume groups, and logical volumes using the HP
Logical Volume Manager (LVM).
Security Management Documents the data and system security features
of HP-UX 11i.
Routine Management Tasks Documents many of the ongoing tasks you must
perform to keep your system running smoothly.
HP-UX System Administrator's Guide: Security Management is divided into three parts:
Protecting Systems,Protecting Data, and Protecting Identity. These parts include the
following topics:
Chapter 1 Describes security considerations related to the boot and installation
process.
Chapter 2 Describes how to administer user and system security after the operating
system is installed.
Chapter 3 Describes the features and components of HP-UX Standard Mode
Security Extentions.
Chapter 4 Describes how to secure remote access to your system.
Chapter 5 Describes how to control and protect file systems.
Chapter 6 Describes compartments and how to isolate components of a system
from one another.
Chapter 7 Describes fine-grained privileges and how to divide the powers of
superusers into a set of privileges.
Chapter 8 Describes the features and components of HP-UX Role-Based Access
Control.
Chapter 9 Describes the administration of the audit system.
Appendix A Describes trusted systems.
Appendix B Describes other security products.
17

HP-UX 11i Release Names and Release Identifiers
With HP-UX 11i, HP delivers a highly available, secure, and manageable operating
system. HP-UX 11i supports enterprise, mission-critical, and technical computing
environments and is available on both HP 9000 systems and HP Integrity servers.
Each HP-UX 11i release has an associated release name and release identifier. The
uname command with the -r option returns the release identifier. See the following table
for a list of releases available for HP-UX 11i:
Supported Processor ArchitectureRelease NameRelease Identifier
HP 9000HP-UX 11i version 1B.11.11
Intel™ Itanium™
HP-UX 11i version 2B.11.23
HP 9000
Itanium
HP-UX 11i version 2, September
2004
B.11.23
HP 9000
Itanium
HP-UX 11i version 3B.11.31
For information on supported systems and processor architecture for various versions of
HP-UX 11i, see the HP-UX 11i system release notes specific to the version of HP-UX you
are running (for example, the HP-UX 11i Version 3 Release Notes).
18

Finding HP-UX Information
The following table outlines where to find general system administration information for
HP-UX. However, it does not include information for specific products.
Located atRefer ToIf you need to
• HP Instant Information media
•http://www.hp.com/go/
hpux-core-docs
Click HP-UX 11i v3.
•/usr/share/doc/ directory
The /usr/share/doc
directory contains only the
original release note for your
version of HP-UX. For revised
release notes, see your latest HP
Instant Information media or the
Business Support Center:
http://www.hp.com/go/
hpux-core-docs
Click HP-UX 11i v3.
The HP-UX 11i Release Notes
specific to your version of HP-UX.
For example, you may want to see
the HP-UX 11i Version 3 Release
Notes.
Find out:
• What has changed in HP-UX
releases
• The contents of the Operating
Environments
• Firmware requirements and
supported systems for a
specific release
• Media Kit (supplied with the
Operating Environment)
• HP Instant Information media
•http://www.hp.com/go/
hpux-core-docs
Click HP-UX 11i v3.
•Read Before Installing or
Updating to HP-UX
•HP-UX 11i Installation and
Update Guide
NOTE: See the documents for
your specific version of HP-UX.
Install or update HP-UX
• HP Instant Information CD-ROM
•http://www.hp.com/go/
hpux-core-docs
Click HP-UX 11i v3.
•Planning Superdome
Configurations (white paper)
Releases beginning with HP-UX
11i Version 3:
•HP-UX System Administrator’s
Guide (a multivolume set)
Other sources of system
administration information:
•nPartition Admnistrator's Guide
•Planning Superdome
Configurations (white paper)
Administer an HP-UX system
Related Information
Additional information about Security and HP-UX can be found at www.hp.com/go/
hpux-security-docs.
In particular, the following documents are available:
19
•HP-UX AAA Server Administrator's Guide
•HP-UX Host Intrusion Detection System Administrator's Guide
•HP-UX IPFilter Administrator's Guide
•HP-UX IPSec Administrator's Guide
•HP-UX Secure Shell Release Notes
Conventions
This document uses the following typographical conventions.
reboot(1M) An HP-UX manpage. reboot is the name and 1M is the section in the
HP-UX Reference. On the Web and on the Instant Information media,
it may be a hot link to the manpage itself. From the HP-UX command
line, you can enter “man reboot” or “man 1M reboot” to view the
manpage. See man(1) for more information.
Book Title The title of a book. On the web and on the Instant Information media,
it may be a hot link to the book itself.
KeyCap The name of a keyboard key. Return and Enter both refer to the same
key.
Emphasis Text that is emphasized.
Emphasis Text that is strongly emphasized.
Term The introduction of an important word or phrase.
ComputerOut Text displayed by the computer.
UserInput Commands and other text that you type.
Command A command name or qualified command phrase.
Variable The name of a variable that you may replace in a command or function
or information in a display that represents several possible values.
[ ] The contents are optional in formats and command descriptions.
{ } The contents are required in formats and command descriptions. If the
contents are a list separated by |, you must choose one of the items
. . . The preceding element may be repeated an arbitrary number of times.
| Separates items in a list of choices.
20

Part I Protecting Systems
One critical factor in enterprise security is system minimization and hardening. HP-UX 11i offers
a set of security features designed to address known and unknown vulnerabilities by running
only the services that are needed, thus minimizing a potential point of attack.
This section discusses the following HP-UX tools that protect a system against an attack, and
detect and react to threats:
• Installing the HP-UX operating environment securely (Chapter 1)
• Administering user and system security (Chapter 2)
• Standard Mode Security Extensions (Chapter 3)
• Remote access security administration (Chapter 4)
21
22

1 Installing the HP-UX Operating Environment Securely
This chapter describes security considerations related to the boot and installation
processes, including the following topics:
• Installation security considerations (Section 1.1)
• Preventing security breaches during the boot process (Section 1.2)
• Enable login security for root (Section 1.3)
• Using boot authentication to prevent unauthorized access (Section 1.4)
• Setting Install-Time Security options (Section 1.5)
• Installing security patches (Section 1.6)
• Postinstallation security tips for backup and recovery (Section 1.7)
1.1 Installation Security Considerations
Before you install or update to a new operating system or new software, make a practice
of addressing security considerations. Make the following security measures part of your
preparation for installation:
• Review the contents of your media kit. Read the Release Notes and other related
information at the Business Support Center:
http://www.hp.com/go/hpux-core-docs
Click HP-UX 11i v3.
• Decide which software you need and which you do not need. Do not install
unnecessary software. Consult other chapters of this document for help deciding on
security software products.
• Disconnect or disengage your system from the network, especially from a public
network, until your security modifications are complete. Consider what, if any,
security level you would like to deploy with. See Section 1.5 for more information.
• Make sure the system console is physically protected and your LAN console is either
disconnected, or used only through a network where clear-text-protocols like telnet
are allowed/protected. This is an important security consideration. Restricting access
to the system console helps prevent unauthorized persons from changing the security
settings of your system.
• Install the latest patches, especially security patches. See Section 1.6 for more
information.
• Maintain a backup and recovery system. See Section 1.7 for more information.
1.2 Preventing Security Breaches During the Boot Process
Security breaches can occur during the boot sequence. The boot process can be
interrupted, allowing an unauthorized person to access the system. If certain system files
1.1 Installation Security Considerations 23
are altered incorrectly or maliciously before the reboot, the system can have problems
during and after the reboot. Therefore, perform these preventative tasks:
• Make sure the system and system console are physically secure and that only
authorized users have access.
• Enable the boot authentication feature to allow only specified users to boot the
system to single user mode. See Section 1.4.
• Make sure system files are write protected; some might need to be read protected.
Following is a summary of the boot sequence that occurs when you turn on or reset the
computer. See HP-UX System Administrator's Guide: Routine Management Tasks for more
information on the boot sequence.
1. During booting, there is about a 10-second wait that allows you to override the
automatic boot sequence. At this point, an intruder can interrupt the boot sequence
and enter the system.
You can gain root access when you interrupt the boot sequence by pressing any
key. The ISL prompts you for a command. Entering the following command causes
the system to be in single-user mode:
ISL> hpux -is
If you are not using boot authentication, a user can then log in as root with no
password.
Boot authentication allows only specified users to log in as root.
2. If the boot sequence is not interrupted, the initialization process continues.
3. HP-UX goes through its initialization process and begins normal operation, ready
for login. At this point another security breach can occur if an intruder has already
gained root access.
If an intruder interrupts the boot process, they have gained root access to the system and
theoretically own the system. This ownership allows them to make changes to the system
through a great number of mechanisms.
1.3 Enable Login Security for root
Many network protocols such as rlogind and telnetd do not encrypt network
communication, making it easy for an intruder to sniff the administrative passwords from
the network. Try to minimize the usage of these nonsecure protocols.
To prevent an administrative login through such a protocol, you can use the /etc/
securetty file to limit logging in to the root account only through the system console.
For instance, to restrict root logins to only the console, create the/etc/security file
with a single line consisting of console. For more information, see login(1).
24 Installing the HP-UX Operating Environment Securely

1.4 Using Boot Authentication to Prevent Unauthorized Access
The boot authentication feature protects single-user mode boot with password
authentication. It makes it possible to configure a system so that only authorized users
are allowed to boot the machine into single-user mode. The boot authentication feature
must be enabled before you reboot the system.
Boot authentication is configured by two attributes in the /etc/default/security
file:
•BOOT_AUTH enables or disables boot authentication. Specify BOOT_AUTH=1 to
enable boot authentication. By default, authentication is disabled (BOOT_AUTH=0).
•BOOT_USERS defines who can log in as root when the boot authentication feature
is enabled. The names listed in BOOT_USERS are separated by commas. For
example:
BOOT_USERS=root,mary,jack,amy,jane
BOOT_USERS=root is the default value.
The /etc/default/security configuration file is explained in Chapter 2 and in
security(4).
1.5 Setting Install-Time Security Options
The Install-Time Security (ITS) options allow you to configure an HP-UX Bastille security
lockdown engine, which can include an HP-UX IPFilter firewall. After system installation
is complete, it will have one of the preconfigured levels of security.
During installation, you can choose from four preconfigured levels of security:
Sec00Tools Install the security infrastructure but without enabling optional security
features. This is the default.
Sec10Host Install a host-based lockdown system, without HP-UX IPFilter firewall
configuration. With this level of security, most network services are
disabled. These services can be reinstated by running the bastille(1M)
command.
Sec20MngDMZ Install a managed lockdown system that blocks most incoming traffic
with an HP-UX IPFilter firewall.
Sec30DMZ Install a DMZ Full lockdown system, which is a host-based and IPFilter
network lockdown. HP-UX IPFilter blocks almost all incoming
connections.
For information on ITS and HP-UX Bastille, see the HP-UX Bastille User Guide:
www.hp.com/go/hpux-security-docs
Click HP-UX Bastille Software.
For information on HP-UX IPFilter, see the HP-UX IPFilter Administrator's Guide:
1.4 Using Boot Authentication to Prevent Unauthorized Access 25

www.hp.com/go/hpux-security-docs
Click HP-UX IPFilter Software.
1.6 Installing Security Patches
Immediately after installation, apply the required and recommended patches using HP-UX
Software Assistant (SWA).
SWA is a command-line-based tool that consolidates and simplifies patch management
and security bulletin management on HP-UX systems. The SWA tool replaces Security
Patch Check (SPC), and is the HP-recommended utility to use to maintain currency with
HP-published security bulletins for HP-UX software.
NOTE: Use of the Software Assistant software tool can help improve system security,
but it does not guarantee system security.
For more information on SWA, see the HP-UX Software Assistant System Administration
Guide:
www.hp.com/go/hpux-security-docs
Click HP-UX Software Assistant (SWA) Software.
1.7 Postinstallation Security Tips for Backup and Recovery
After the system is running, you must still maintain its security. Be diligent in maintaining
system backup and recovery files. Following are some guidelines:
• Use only the fbackup and frecover commands to back up and recover files
selectively. Only fbackup and frecover retain access control lists (ACLs). Use
the -A option of these commands when backing up and recovering files for use on
systems that do not implement ACLs. See fbackup(1M) and frecover(1M).
• If you plan to recover the files to another system, be sure that the user's user name
and group name on both systems are consistent.
• Remember that the backup media is sensitive material. Allow access to the media
only on the basis of proven need.
• Label backup tapes and store them securely. Offsite storage provides maximum
security. Keep archives for a minimum of 6 months, and then recycle the media.
• Perform daily incremental and full weekly backups.
Synchronize the backup schedule with the information flow in your organization.
For example, if a major database is updated every Friday, you might want to
schedule the weekly backup on Friday evenings.
• If you must back up all files on schedule, request that all users log off before
performing the backup. The fbackup command warns you if a file is changing
while the backup is being performed.
26 Installing the HP-UX Operating Environment Securely
• Examine the log file of latest backups to identify problems occurring during backup.
Set restrictive permissions on the backup log file.
• Be aware that the frecover command allows you to overwrite a file. However,
the file retains the permissions and ACLs set when the file was backed up.
• Test the recovery process beforehand to make sure you can fully recover data in the
event of an emergency.
• When recovering files from another machine, you might have to execute the chown
command to set the user ID and group ID for the system on which they now reside,
if the user and group do not exist on the new system. If files are recovered to a new
system that does not have the specified group, the files will take on the group
ownership of the person running the frecover command. If the owner and group
names have different meanings on different systems, recovery results might be
unexpected and not what you wanted.
• Although a power failure should not cause file loss, if someone reports a lost file
after a power failure, look for it in the /lost+found directory before restoring it
from a backup tape.
• To verify contents of the tape being recovered, use the -I option of the frecover
command to preview the index of files on the tape. Existing permissions of a file
system are kept intact by the backup. The frecover command prevents you from
reading the file if the permissions on the file forbid it.
• Never recover in place any critical files, such as /etc/passwd or those in /tcb/
files. Instead, restore the file to a temporary directory (do not use /tmp), and
give this directory permissions drwx------, preventing anyone else from using it.
Compare the restored files with those to be replaced. Make any necessary changes.
• Be sure to turn auditing on. Auditing is not enabled automatically when you have
recovered the system.
1.7 Postinstallation Security Tips for Backup and Recovery 27
28

2 Administering User and System Security
This chapter addresses basic user security after the operating system is installed. It focuses
on logins, passwords, and other user interactions with the system. The following topics
are discussed:
• Managing user access (Section 2.1)
• Authenticating users during login (Section 2.2)
• Authenticating users with PAM (Section 2.3)
• Managing passwords (Section 2.4)
• Defining system security attributes (Section 2.5)
• Handling setuid and setgid programs (Section 2.6)
• Preventing stack buffer overflow attacks (Section 2.7)
• Protecting unattended terminals and workstations (Section 2.8)
• Protecting against system access by remote devices (Section 2.9)
• Securing login banners (Section 2.10)
• Protecting the root account (Section 2.11)
2.1 Managing User Access
Authorized users gain access to the system by supplying a valid user name (login name)
and password. Each user is defined by an entry in the /etc/passwd file. Use the HP
System Management Homepage (HP SMH) to add, remove, deactivate, reactivate, or
modify a user account.
For more information about passwords, refer to passwd(4), passwd(1), and see
Section 2.4 in this document.
2.1.1 Monitoring User Accounts
Following are guidelines for monitoring user accounts:
•Regularly examine the output from the last,lastb, and who commands for unusual
logins.
• Verify that all users with accounts have a legitimate business need to access the
system.
• Be alert for multiple users sharing the same user account. Do not allow two users to
share the same user account.
• Verify that no user accounts share the same user ID (UID).
• Ensure that all accounts have secure passwords that change regularly.
• Verify that all user home directories have the appropriate permissions. Most home
directories have read access but no write access to other users. For better protection,
set the read, write, and execute permissions for the directory owner only.
2.1 Managing User Access 29
• Ensure that all users understand the security policies. Place a company security
policies file in each home directory.
• Examine the /etc/passwd file or other appropriate user database for unused
accounts, and especially for users who have left the company.
• Examine root accounts to see who has root access.
• Consider implementing HP-UX Role-based Access Control to minimize the risks
associated with multiple users having access to the root account. For more
information, see Chapter 8.
• Examine guest accounts to see how often they are used.
2.1.2 Monitoring Guest Accounts
For the highest level of security, do not allow guest or open accounts. If you do have
guest accounts, then do the following:
• Change the guest password frequently. You can specify the password.
• Use a restricted shell (rsh) to limit system access. For information about the rsh
command, refer to sh(1) and sh-posix(1).
• Guest accounts are often forgotten. Use one of the following methods to disable the
guest account when not in use:
—Use per-user security attributes to automatically disable the account after a certain
number of inactive days. For more information, refer to security(4) and see
Section 2.5.2.2.
— Use the following command to lock the guest account:
#passwd -l guest
— Use the following command to delete the guest account:
#userdel guest
• Schedule an at job to automatically lock temporary accounts:
#at now +14 days passwd -l tempacct
• Regularly scan the /var/adm/wtmp and /var/adm/sulog files to check for
unused accounts.
Refer to sh(1) and su(1) for more information.
2.1.3 Creating Application User Accounts
If users only use HP-UX to launch an application, they do not require access to a shell.
These users should only be using the application, such as a database management
system, and not need access to any HP-UX functionality.
To restrict access to HP-UX, modify the /etc/passwd file so that only a specific command
is executed after the user logs in. The /etc/passwd file contains essential information
required during login:
30 Administering User and System Security
• User name
• Encrypted password
• User ID
• Group ID
• Comment field
• Home directory
• Login program
Typically, the login program is a shell, such as /bin/sh, but it does not have to be a
shell. You can create a captive account—an account that logs a user directly into an
application—by identifying the application as the login shell.
Following is an example of restricting a user to run only the date command. The /etc/
passwd entry is:
username:rc70x.4,sx2:20:1:run only date command:/home/date:/usr/bin/date
At the login prompt, a user enters username and the appropriate password. The date
command is executed and then the user is immediately logged out.
login:username
Password:xxxxxx
Tue Nov 14 18:38:38 PDT 2006
2.1.4 Managing Group Accounts
When a group has to share or have access to project-related files, follow these steps to
ensure security:
1. Verify that each member has an entry in /etc/passwd.
2. Create an entry for the group in the /etc/group file.
3. Create a shared directory for the group.
drwxrwx-- root project /home/projects
4. Set the umask in each group member's ~/.profile. In the following example,
users in the group can read, write, and execute files, but no one else can:
umask u=rwx,g=rwx, o=
2.2 Authenticating Users During Login
To gain access to a system and its resources, users are required to log in. By controlling
access to the system, you can try to prevent unauthorized users from accessing the system.
However, even if unauthorized users do gain access, you can still prevent them from
running programs that consume resources and from accessing system data. This section
explains what happens during the login process from the time you type your user name
to the time you get a shell prompt.
2.2 Authenticating Users During Login 31
2.2.1 Explanation of the Login Process
The following steps describe the login process. This information shows how important it
is to create unique user names and to maintain a password security policy. For more
information, refer to login(1).
1. After the system is installed, the desktop Login Manager displays a login screen.
The Common Desktop Environment (CDE) displays a CDE login screen if it is installed.
2. The init program spawns a getty process, which prompts you for a user name.
You enter your user name. The getty program passes the user name to the login
program.
3. The login program searches/etc/passwd for the user name.
• If the user name exists, login goes to step 4 .
• If the user name does not exist, then login does the following checks:
— Prompts for a password (Password: ).
— If an invalid password is entered, the system displays the Invalid login
error message.
— Updates the /var/adm/btmp file if it exists. The /var/adm/btmp file
keeps track of invalid login attempts. See Section 2.2.2 for more information.
— Exits after three consecutive invalid login attempts.
4. The login process verifies the /etc/passwd file.
• If the password field is set, login prompts for a password and goes to step
5.
• If the password field is not set, the user does not need a password and login
goes to step 6 .
5. The login process compares the password to the encrypted password in
/etc/passwd.
• If the password matches, login goes to step 6.
• If the password does not match, login displays Invalid login. The login
process allows three consecutive login attempts. After the user's third invalid
login attempt, login exits.
6. The login process updates the /var/adm/wtmp file, which keeps track of valid
logins. See Section 2.2.2 for more information.
After a successful login, the user and group IDs, group access list, and working
directory are initialized.
7. The login process then runs the command in the command field of the
/etc/passwd file. Typically, the command field is the path name of a shell, such
32 Administering User and System Security
as /bin/ksh,/bin/csh, or /bin/sh. If the command field is empty, the default
is /bin/sh.
The command field does not have to be a shell. See Section 2.1.3 for an example
of running another command.
8. After the shell initialization is complete, the system displays a prompt and waits for
user input.
You can have the login process perform further user authentication using the Pluggable
Authentication Modules (PAM). For more information, see pam.conf(4) and Section 2.3.
2.2.2 Checking the login Tracking Files (btmp and wtmp)
The following files keep a log of logins:
• The /var/adm/btmp file keeps track of failed logins.
• The /var/adm/wtmp file keeps track of successful logins.
Use the lastb command to read the /var/adm/btmp file to see if unauthorized users
have attempted to log in.
Use the last command to read the/var/adm/wtmp file.
The last and lastb commands display the most recent user information, in descending
order.
The wtmp and btmp files tend to grow without bound, so check them regularly.
Periodically remove information that is no longer useful to prevent the file from becoming
too large. The wtmp and btmp files are not created by the programs that maintain them.
If these files are removed, login record keeping is turned off.
A common mistake users make during login is to enter the password, or part of the
password at the login prompt. This failed login is recorded in the btmps file and exposes
the password or partial password. For this reason, the file protection on the btmps should
be set so that it is only readable by administrators.
# chmod 400 /var/adm/btmps
If the security policy requires that past sessions of one user cannot be viewed by another
user, then the file protection of the /var/adm/wtmp file may also need to be changed.
See last(1), utmp(4), and wtmp(4) for more information.
The utmp database is a user accounting database managed and synchronized according
to /var/adm/utmp by the utmpd command. Application programs can access the
utmps database. See utmpd(1M) and utmps(4).
2.2.2.1 Last Command Examples
This section contains examples of using the last command. The following command
lists all of the root sessions and all sessions on the console terminal:
# last root console | more
root pts/1 Mon Mar 12 16:22 - 18:04 (01:41)
2.2 Authenticating Users During Login 33
abcdeux console Mon Mar 12 10:13 - 10:19 (00:06)
root pts/2 Fri Mar 9 13:51 - 15:12 (01:21)
abcdeux console Thu Mar 8 12:21 - 12:22 (00:00)
root pts/ta Wed Mar 7 15:38 - 18:13 (02:34)
The following command lists when reboots have occurred:
#last reboot
reboot system boot Sun Mar 28 18:06 still logged in
reboot system boot Sun Mar 28 17:48 - 18:06 (00:17)
reboot system boot Sun Mar 28 17:40 - 17:48 (00:08)
reboot system boot Thu Feb 19 18:25 - 17:40 (37+23:15)
reboot system boot Mon Feb 16 13:56 - 18:25 (3+04:28)
2.2.3 Checking Who Is Logged In
The who command examines the /etc/utmp file to obtain current user login information.
In addition, the who command can list logins, logoffs, reboots, changes to the system
clock, and processes spawned by the init process.
Use the who -u command to monitor who is currently logged in. For example:
# who -u
aperson console Aug 5 11:28 old 5796 system.home.company.com
aperson pts/0 Aug 17 18:11 0:03 24944 system
aperson pts/1 Aug 5 11:28 1:14 5840 system
See who(1) for more information.
2.3 Authenticating Users with PAM
The Pluggable Authentication Modules (PAM) are an industry-standard framework
providing authentication, account management, session management, and password
services. This section gives an overview of PAM and describes the PAM configuration
files: /etc/pam.conf and /etc/pam_user.conf.
For more information, see pam(3), pam_*(5), pam.conf(4), pam_user.conf(4), and
security(4).
2.3.1 Overview
PAM provides the flexibility to choose any authentication service available on the system.
The PAM framework also enables you to plug in new authentication service modules and
make them available without modifying the applications.
Whenever a user logs in either locally or remotely (for example, using login or rlogin),
the user must be checked or authenticated as a valid user of the system. As authentication
methods improve and change over time, the login services would also have to change.
To avoid constant changing of the login services just to revise the authentication code,
PAM was developed so that different authentication methods can be used without
modifying the login code.
34 Administering User and System Security

As a result, login authentication, account checking, and password modification use the
PAM interface.
Programs requiring user authentication pass their requests to PAM, which determines the
correct verification method and returns the appropriate response. The programs do not
need to know what authentication method is being used. See Figure 2-1 for an overview.
Figure 2-1 HP-UX Authentication Modules Under PAM
libpam_ntlm.1
PAM Library
libpam_krb5.1
libpam_unix.1
libpam_ldap.1libpam_dce.1
login su passwd telnet
UNIX DCE Kerberos LDAP NTLM
libpam_radius.1
RADIUS
Use the PAM configuration
file, /etc/pam.conf, to indicate
which authentication module
to use.
Request for
Validation
Authentication Services
The authentication methods are specified on both a systemwide and individual user basis
using the following PAM system files:
/etc/pam.conf Systemwide control file. Defines which service modules
are to be paired with services. These are regarded as
system defaults.
/etc/pam_user.conf Individual user control file. Defines which options are to
be used by service modules on specific users. This is an
optional file.
See pam(3), pam.conf(4), pam_updbe(5), pam_user.conf(4) for more information.
2.3 Authenticating Users with PAM 35

2.3.2 PAM Libraries
PAM service modules are implemented by shared libraries. PAM enables multiple
authentication technologies to co-exist in HP-UX. The /etc/pam.conf configuration file
determines which authentication module to use. The PAM libraries are as follows:
•PAM_DCE
The PAM_DCE modules enable integration of DCE into the system entry services
(such as login,telnet,rlogin,ftp). The PAM_DCE modules provide
functionality for the authentication, account management, and password management
modules. These modules are supported through the PAM_DCE library, /usr/lib/
security/pam_dce.sl. See pam_dce(5) for more information.
•PAM_HPSEC
The PAM_HPSEC modules manage extensions specific to HP-UX for authentication,
account management, password management, and session management. The use
of /usr/lib/security/$ISA/libpam_hpsec.so.1 is mandatory for services
such as login,dtlogin,ftp,su,remsh,rexec, and ssh. These services must
place libpam_hpsec.so.1 on the top of the stack above one or more nonoptional
modules. The pam_hpsec module also enforces several attributes defined in /etc/
default/security. See pam_hpsec(5) and security(4) for more information.
•PAM_KRB5
Kerberos is a network authentication protocol that enables secure communication
over networks without transmitting passwords in clear text. A password is
authenticated by the Key Distribution Center (KDC), which then issues a Ticket
Granting Ticket (TGT). The PAM Kerberos shared library is /usr/lib/security/
libpam_krb5.1. See pam_krb5(5) for more information.
•PAM_LDAP
The Lightweight Directory Access Protocol (LDAP) is a standard for centralizing user,
group, and network management information through directory services.
Authentication takes place on an LDAP directory server.
For more information, see the HP-UX LDAP-UX Integration Software documentation:
www.hp.com/go/hpux-security-docs
Click HP-UX LDAP-UX Integration Software.
•PAM_NTLM
The PAM NT LAN Manager enables HP-UX users to be authenticated against
Windows servers during system login. PAM NTLM uses NT servers to authenticate
users logging in to an HP-UX system.
For more information, see the HP CIFS Client Administrator's Guide:
http://www.hp.com/go/hpux-networking-docs
36 Administering User and System Security

Click HP-UX 11i v3 Networking Software.
•PAM_RADIUS
The HP-UX PAM RADIUS module provides authentication and session management
for PAM enabled applications (typically system entry services such as login and
ftp) through RADIUS server using the pam.conf configuration file. The HP-UX PAM
RADIUS module consists of the following two modules:
— Authentication module
— Session management module
It also provides null function for account management. All modules are supported
through the same dynamically loadable library,
/usr/lib/security/libpam_radius.1.
The HP-UX PAM RADIUS module supports two-factor authentication by requesting
the user's password and One Time Password (OTP).
For more information, see pam_radius(5).
•PAM_UNIX
The PAM_UNIX modules provide functionality for all four PAM modules:
authentication, account management, session management, and password
management. The modules are supported through the PAM UNIX library, /usr/
lib/security/libpam_unix.1. See pam_unix(5) for more information.
•PAM_UPDBE
The user policy definition service module for PAM, /usr/lib/security/
libpam_updbe.1, reads options defined in the user configuration file, /etc/
pam_user.conf, and stores the information in the PAM handle for subsequent
service modules to use. See pam_updbe(5) for more information.
2.3.3 Systemwide Configuration Using /etc/pam.conf
The PAM configuration file /etc/pam.conf defines the security mechanisms that are
used to authenticate users. Its default values provide the customary operation of the system
under both standard HP-UX and trusted systems. It also provides support for controls on
individual users and for the DCE integrated login functionality.
NOTE: For DCE, use the auth.adm utility to create the desired configuration file. This
file is functionally equivalent to the former HP integrated login auth.conf file. See
auth.adm(1m) for more information.
The libpam and libpam_unix PAM libraries and the /etc/pam.conf configuration
file must be on the system in order for users to be able to log in or change passwords.
HP-UX authentication is dependent upon the file /etc/pam.conf. This file must be
owned by root with the following file permissions:
2.3 Authenticating Users with PAM 37
-r--r--r-- 1 root sys 1050 Nov 8 10:16 /etc/pam.conf
If this file is corrupt or missing from the system, root can log in to the console in single-user
mode to fix the problem.
The protected service names are listed in the system control file, /etc/pam.conf, under
four test categories (module-type): authentication, account, session, and password.
See pam(3), pam.conf(4), and pam_user.conf(4) for more information.
2.3.4 Sample /etc/pam.conf File
Following is a partial listing of a sample /etc/pam.conf file. Lines beginning with
pound (#) are comment lines. The sections in /etc/pam.conf are authentication
management, account management, session management, and password management.
#
# PAM configuration
#
# Notes:
#
# If the path to a library is not absolute, it is assumed to be
# relative to the directory /usr/lib/security/$ISA/
#
# For PA applications, /usr/lib/security/$ISA/libpam_unix.so.1 is a
# symbolic link that points to the corresponding PA (32 or 64-bit) PAM
# backend library.
#
# The $ISA (i.e. Instruction Set Architecture) token will be replaced
# by the PAM engine with an appropriate directory string.
# See pam.conf(4).
#
# Also note that the use of pam_hpsec(5) is mandatory for some of
# the services. See pam_hpsec(5).
#
# Authentication management
#
login auth required libpam_hpsec.so.1
login auth required libpam_hpsec.so.1
su auth required libpam.hpsec.so.1 bypass_setaud
su auth required libpam_unix.so.1
dtlogin auth required libpam_hpsec.so.1
dtlogin auth required libpam_unix.so.1
dtaction auth required libpam_hpsec.so.1
dtaction auth required libpam_unix.so.1
ftp auth required libpam_hpsec.so.1
ftp auth required libpam_unix.so.1
rcomds auth required libpam_hpsec.so.1
rcomds auth required libpam_unix.so.1
sshd auth required libpam_hpsec.so.1
sshd auth required libpam_unix.so.1
OTHER auth required libpam_unix.so.1
#
# Account management
#
login account required libpam_hpsec.so.1
login account required libpam_unix.so.1
38 Administering User and System Security
su account required libpam_hpsec.so.1
su account required libpam_unix.so.1
2.3.5 The /etc/pam_user.conf User Configuration File
The PAM configuration file, /etc/pam_user.conf, configures PAM on a per-user
basis. This file is optional. It is needed only if PAM applications need to behave differently
for different users.
You assign different options to individual users by listing them in /etc/pam_user.conf.
For a login-name listed here, the options listed here replace any options specified
for the module-type and module-path in /etc/pam.conf.
The entries in /etc/pam_user.conf use the following syntax:
login-name module-type module-path options
where:
login-name User's login name.
module-type The module-type specified in /etc/pam.conf.
module-path The module-path associated with module-type in /etc/
pam.conf.
options Zero or more options recognized by the module.
The default contents of /etc/pam_user.conf are comments:
#
# This file defines PAM configuration for a user. The configuration
# here overrides pam.conf.
#
# The format for each entry is:
# user_name module_type module_path options
#
# For example:
#
# user_a auth /usr/lib/security/libpam_unix.1 debug
# user_a auth /usr/lib/security/libpam_dce.1 try_first_pass
# user_a password /usr/lib/security/libpam_unix.1 debug
#
# user_b auth /usr/lib/security/libpam_unix.1 debug use_psd
# user_b password /usr/lib/security/libpam_unix.1 debug use_psd
#
# See the pam_user.conf(4) manual page for more information
#
2.3.6 Examples: How PAM Works for Login
The following examples describe the auth process for login, depending upon how
the /etc/pam.conf file is configured:
• If /etc/pam.conf contains a single standard login auth, such as the following,
then login proceeds normally:
2.3 Authenticating Users with PAM 39
login auth required /usr/lib/security/libpam_unix.1
• If there are two or more systemwide login auth entries, such as the following,
they are taken in order:
login auth required /usr/lib/security/libpam_unix.1
login auth required /usr/lib/security/libpam_dce.1
In this case, the standard HP-UX login process is executed. Then the DCE
authentication process occurs. If both are satisfied, then the login is successful. Both
processes are performed, even if the user fails one of them.
• If you require different authentication methods for different users, place the special
entry libpam_udpbe ahead of the authentication modules in /etc/pam.conf
(the lines are numbered for easy reference):
#/etc/pam.conf
#1
login auth required /usr/lib/security/libpam_udpbe.1
#2
login auth required /usr/lib/security/libpam_unix.1
#3
login auth required /usr/lib/security/libpam_dce.1
Then place entries for each affected user in /etc/pam_user.conf:
#/etc/pam_user.conf
#4
allan auth /usr/lib/security/libpam_unix.1 debug
#5
allan auth /usr/lib/security/libpam_dce.1 try_first_pass
#6
isabel auth /usr/lib/security/libpam_unix.1 debug use_psd
When allan logs in, line 1 in /etc/pam.conf causes PAM to read/etc/
pam_user.conf. Because the module paths on lines 4 and 5 of /etc/
pam_user.conf match the module paths on lines 2 and 3 of /etc/pam.conf,
PAM temporarily replaces the null options fields of lines 2 and 3 of /etc/
pam.conf with debug and try_first_pass, respectively. Then the modules
specified by lines 2 and 3 are executed with the revised options.
When isabel logs in, line 1 in /etc/pam.conf causes PAM to read /etc/
pam_user.conf and temporarily replace the options field of line 2 of /etc/
pam.conf with debug use_psd. Line 3 is unchanged. Then the modules specified
by lines 2 and 3 are executed with the revised options.
When george logs in, line 1 in /etc/pam.conf causes PAM to read /etc/
pam_user.conf. Because entries for george do not exist, lines 2 and 3 of /etc/
pam_user.conf are not changed. The modules specified by lines 2 and 3 are
executed with no changes.
40 Administering User and System Security
2.4 Managing Passwords
The password is the most important individual user identification symbol. With it, the
system authenticates a user to allow access to the system. Because they are vulnerable
to compromise when used, stored, or known, passwords must be kept secret at all times.
The following sections discuss passwords in more detail.
2.4.1 System Administrator Responsibilities
The system administrator and every user on the system must share responsibility for
password security. System administrators perform the following security tasks:
• Ensure that all users have passwords.
• Maintain proper permissions on all system files, including the standard password
and group files, /etc/passwd and /etc/group.
• Delete or nullify user IDs and passwords of users no longer eligible to access the
system.
• Verify that all application passwords are encrypted.
• Verify that permissions on /var/adm/btmp and /var/adm/wtmp are set
appropriately.
• Implement one-time passwords for single guest access.
• Inform users of their responsibilities regarding password security.
• Use password aging to force users to change their passwords regularly.
• Prevent reuse of recent passwords.
• Configure systemwide security attributes in the /etc/default/security file.
See Section 2.5 and refer to security(4) for more information.
• Convert the system to use shadow passwords. See Section 2.4.5 and refer to
shadow(4) and pwconv(1M) for more information.
2.4.2 User Responsibilities
Every user must observe the following rules:
• Remember the password and keep it secret at all times.
• Change the initial password immediately and continue to change it.
• Report any changes in status and any suspected security violations.
• Make sure no one is watching a password being entered.
2.4 Managing Passwords 41
2.4.3 Criteria of a Good Password
Observe the following guidelines when choosing a password and communicate these
guidelines to users:
• Choose a password with at least 6 characters and no more than 80 characters.
Special characters can include control characters and symbols, such as asterisks
and slashes. In standard mode, only the first 8 characters are used.
• Do not choose a word found in a dictionary in any language, even if you spell it
backwards. Software programs exist that can find and match it.
• Do not choose a password easily associated with you, such as a family or pet name,
or a hobby.
• Do not use simple keyboard sequences, such as asdfghjkl, or repetitions of your
login (for example, if your login is ann; a bad password choice is annann).
• Consider using misspelled words or combined syllables from two unrelated words
to make suitable passwords. Another popular method is to use the first characters
of a favorite title or phrase for a password.
•Consider using a password generator that combines syllables to make pronounceable
gibberish.
• Do not share passwords with other users. Management must forbid sharing of
passwords.
• Always have a password. Do not have your password field cleared in the /etc/
passwd file.
2.4.4 Changing the /etc/passwd Password File
A standard system maintains one password file: /etc/passwd.
All passwords are encrypted immediately after entry, and stored in the password file,
/etc/passwd. Only the encrypted password is used in comparisons.
Follow these guidelines if you need to change the password file:
• Do not permit any empty or null password fields; this is a security breach. An empty
password field enables any user to set the password for that account.
• Do not edit the password file directly. Use HP SMH or the useradd,userdel, or
usermod commands to modify password file entries. If you must edit the password
file directly, use the vipw command and check it with the pwck command. See
vipw(1M) and pwck(1M) for more information.
2.4.4.1 Examples of passwd Commands
Following are some useful passwd command examples:
• Reset a user's password:
# passwd user1
• Force a password change at next login:
42 Administering User and System Security
# passwd -f user1
• Lock or disable an account:
# passwd -l user2
• Enable password aging:
# passwd -n 7 -x 28 user1
• View password aging status for a specific user:
# passwd -s user
• View password aging status for all users:
# passwd -sa
2.4.4.2 The /etc/passwd File Format
The /etc/passwd file is used to authenticate a user at login time. The file contains an
entry for every account on the HP-UX system. Each entry consists of seven fields, separated
by colons. A typical /etc/passwd entry looks like this:
robin:Z.yxGaSvxAXGg:102:99:Robin Hood,Rm 3,x9876,408-555-1234:/home/robin:/usr/bin/sh
The fields contain the following information (listed in order), separated by colons:
1. robin—User (login) name, consisting of up to 8 characters.
2. Z.yxGaSvxAXGg—Encrypted password field.
3. 102—User ID, an integer ranging from 0 to MAXINT-1 (equal to 2,147,483,646
or 231 -2).
4. 99—Group ID, from /etc/group, an integer ranging from 0 to MAXINT-1.
5. Robin Hood,Rm 3,x9876,408-555-1234—Comment field, used to identify
such information as the user's full name, location, and phone numbers. For historic
reasons, this is also called the gecos field.
6. /home/robin—Home directory, the user's initial login directory.
7. /usr/bin/sh—Login shell path name, executed when the user logs in.
The user can change the password by invoking passwd, the comment field (fifth field)
with chfn, and the login program path name (seventh field) with chsh. The system
administrator sets the remaining fields. The user ID must be unique. See chfn(1), chsh(1),
passwd(1), and passwd(4) for more information.
2.4.5 The /etc/shadow Shadow Password File
Increasing computational power available to malicious password decrytpers has made
the nonhidden passwords in the /etc/passwd file vulnerable to decryption.
A shadow password enhances system security by hiding encrypted passwords in a
shadow password file. You can move encrypted passwords previously stored in the
publicly readable /etc/passwd file to the /etc/shadow file, which is accessible only
by a user with the appropriate privileges.
2.4 Managing Passwords 43
Use the following commands to enable, verify, and disable shadow passwords:
• The pwconv command creates a shadow password file and copies the encrypted
passwords from the /etc/passwd file to the /etc/shadow file.
• The pwck command checks the /etc/passwd and /etc/shadow files for
inconsistencies.
• The pwunconv command copies the encryped passwords and aging information
from the /etc/shadow file to the /etc/passwd file and then deletes the /etc/
shadow file.
For more information, see pwconv(1M), pwck(1M), pwunconv(1M) and shadow(4).
Note the following points about the shadow password feature.
• When the shadow password feature is enabled, applications can be affected if they
directly access the password field of the /etc/passwd file to obtain password and
aging information. That field will now contain an x, indicating that the information
is in /etc/shadow.
Applications that use the PAM interfaces to authenticate, are not effected.
To access the /etc/shadow file programmatically, use the getspent calls. These
calls are similar to the getpwent calls for /etc/passwd. For more information,
see getspent(3C) and getpwent(3C).
• In the /etc/nsswitch.conf file, shadow passwords are supported with files,
NIS, and LDAP name services, but they may not be supported with other name
server switch backends. To configure the system to use only files,NIS, and/or
LDAP, ensure that the passwd line in /etc/nsswitch.conf contains only files,
NIS, and/or LDAP. If /etc/nsswitch.conf does not exist, or if the passwd
line is not present, then the default is files only. For more information, see
nsswitch.conf(4).
• The shadow password is based on the de facto standard provided with other UNIX
systems.
The following attributes, defined in /etc/default/security, apply to shadow
passwords. See Section 2.5 and consult the security(4) manpage for more information.
•INACTIVITY_MAXDAYS—Number of days before expiring an account for inactivity.
•PASSWORD_MINDAYS—Minimum number of days before a password can be
changed.
•PASSWORD_MAXDAYS—Maximum number of days that passwords are valid.
•PASSWORD_WARNDAYS—Number of days before warning users of password
expiration.
Shadow passwords are supported with Serviceguard.
44 Administering User and System Security

NOTE: Shadow passwords are not supported with LDAP-UX. Instead, LDAP-UX provides
the ability to hide user passwords in the directory server itself. LDAP-UX also enforces
centralized security policies, similar to /etc/shadow, based on the security policy of
the directory server.
Shadow passwords are not supported by the applications that expect passwords to reside
in /etc/passwd.
For more information, see the following manpages:
passwd(1), pwck(1M), pwconv(1M), pwunconv(1M), getspent(3C), putspent(3C),
nsswitch.conf(4), passwd(4), security(4), shadow(4)
2.4.6 Eliminating Pseudo-Accounts and Protecting Key Subsystems in /etc/passwd
By tradition, the /etc/passwd file contains numerous “pseudo-accounts,” which are
entries not associated with individual users and which do not have true interactive login
shells.
Some of these entries, such as date,who,sync, and tty, evolved strictly for user
convenience, providing commands that could be executed without logging in. To tighten
security, they have been eliminated in the distributed /etc/passwd so that these
programs can be run only by a user who is logged in.
Other such entries remain in /etc/passwd because they are owners of files. Programs
with owners such as adm,bin,daemon,hpdb,lp, and uucp encompass entire
subsystems, and represent a special case. Because they grant access to files they protect
or use, these programs must be allowed to function as pseudo-accounts, with entries
listed in /etc/passwd. The customary pseudo- and special accounts are shown in
Example 2-1.
Example 2-1 Pseudo- and Special System Accounts
root::0:3::/:/sbin/sh
daemon:*:1:5::/:/sbin/sh
bin:*:2:2::/usr/bin:/sbin/sh
sys:*:3:3::/:
adm:*:4:4::/var/adm:/sbin/sh
uucp:*:5:3::/var/spool/uucppublic:/usr/lbin/uucp/uucico
lp:*:9:7::/var/spool/lp:/sbin/sh
nuucp:*:11:11::/var/spool/uucppublic:/usr/lbin/uucp/uucico
hpdb:*:27:1:ALLBASE:/:/sbin/sh
nobody:*:-2:-2::/:
The key to the privileged status of these subsystems is their ability to grant access to
programs under their jurisdiction without granting root access (uid 0). Instead, the
setuid bit for the executable file is set and the effective user of the process corresponds
2.4 Managing Passwords 45
to the owner of the executable file. For example, the cancel command is part of the
lp subsystem and runs as effective user lp.
When the setuid is set, the security mediation of that subsystem enforces the security
of all programs encompassed by the subsystem, not the entire system. Hence, the
subsystem vulnerability to a breach of security is also limited to only those subsystem
files. Breaches cannot affect the programs under different subsystems. For example,
programs under lp do not affect those under daemon.
2.4.7 Secure Login with HP-UX Secure Shell
The HP-UX Secure Shell provides secure remote login, file transfer, and remote command
execution. All client-server communication is encrypted. Passwords going across the
network are never sent in clear text. For more information, see ssh(1) and Section 4.6.
2.4.8 Securing Passwords Stored in NIS
The Network Information Service (NIS) is part of the Network File System (NFS). NIS
enables configuration administration of several hosts from a central location, a master
server. Instead of having host configurations stored separately on each host, the
information is consolidated onto a central location. The /etc/password file is among
the several configuration files stored on the NIS server.
The /etc/shadow shadow password file is not supported on NIS.
See the NFS Services Administrator's Guide for information about NIS.
2.4.9 Securing Passwords Stored in LDAP Directory Server
LDAP-UX Client Services interoperates with PAM to authenticate passwords stored on an
LDAP directory server. The PAM_LDAP library provides the authentication service.
2.5 Defining System Security Attributes
Security attributes provide additional control of system configurations, adding security
enhancements to passwords, logins, and auditing.
There are more than 20 attributes. These attributes are described in security(4) . The
categories of attributes are summarized as follows:
Login attributes These attributes control login activities, such as
login times, number of logins allowed, and the
number of login failures allowed before locking
and account.
Password attributes These attributes control password activities, such
as password length, number of characters and
their types, history depth, number of days to
change a password, and password expiration.
46 Administering User and System Security
Boot attributes These attributes control boot authentication,
defining which users are authorized to boot the
system into single-user mode. See boot
authentication information in Chapter 1.
Switch user (su) attributes These attributes define the PATH environment
value, root group name for the su command, and
whether or not su should propagate certain
environment variables. See su(1) for more
information.
Audit attribute This attribute controls whether or not users are to
be audited. The audit attribute is checked during
the login process. See audit(5) for more
information about HP-UX auditing.
umask attribute This attribute controls umask() of all sessions
initiated by pam_unix or pam_hpsec. See
pam_unix(5) and pam_hpsec(5) for more
information. The umask attribute is checked during
the login process.
The system uses these files to process the attributes:
•/etc/default/security
•/var/adm/userdb
•/etc/security.dsc
•/etc/passwd
• /etc/shadow
Each attribute has a per-user value in only one of these locations: /etc/password,
/etc/shadow, or the user database in /var/adm/userdb. Each attribute and its
per-user location are explained in the security(4) manpage.
The system checks what attributes apply in the following ways:
• The system examines the per-user attribute values in the /var/adm/userdb user
database, the /etc/passwd file, or the /etc/shadow file.
• If there is no per-user value, then the system examines the configurable systemwide
default attributes in /etc/default/security.
• If there are no configurable systemwide default attributes, then the system uses the
default attributes in /etc/security.dsc.
The security attributes description file, /etc/security.dsc, lists the attributes you
can define /etc/default/security and in the user database in /var/adm/userdb.
Some attributes are configurable and some are internal. Do not modify the /etc/
security.dsc file in any way.
2.5 Defining System Security Attributes 47
2.5.1 Configuring Systemwide Attributes
The following steps explain how to define security attributes on a systemwide basis.
1. Review the security(4) manpage, which explains the configurable systemwide default
values for attributes. These attributes are configured in the /etc/default/
security file, which is also explained in the security(4) manpage.
If an attribute is not defined in the /etc/default/security file, then the default
value defined in the /etc/security.dsc file will be used by the system. See the
userdb(4) manpage for an explanation of the /etc/security.dsc file.
2. To change a configurable systemwide default, edit the security defaults file, /etc/
default/security, with a text editor such as vi. The file is world readable and
root writable.
Each line in the /etc/default/security file is either a comment or attribute
configuration information. Comment lines begin with a pound (#) sign. Noncomment
lines are in the form of attribute=value pairs, for example,
PASSWORD_MAXDAYS=30.
2.5.2 Configuring Per-User Attributes
Use the following commands to configure specific attributes for individual users. When
you configure per-user attributes, they override the systemwide defaults.
userdbset Changes the attribute for the specified user to override the systemwide
default defined in the /etc/default/security file. For an example,
see Section 2.5.2.1, and see userdbset(1M) for more information.
userdbget Displays the user-defined values for a specific user or all users. See
userdbget(1M) for more information.
userdbck Verifies or fixes the user-defined values. See userdbck(1M) for more
information.
For example, you can change PASSWORD_MAXDAYS from 60 to 30 days only for user
amy. The password for amy is valid for 30 days instead of 60 days. For all other users,
the systemwide value of 60 days applies.
Use the following procedure to change an attribute value for a user:
1. Review the security(4) manpage, which explains the systemwide attributes and
values, and how to set a per-user value. Not all attributes have a per-user value.
2. Review the manpages for the userdbset,userdbget, and userdbck commands.
3. Decide which users to modify and which attributes will apply to them. For example,
you might want to have users in an accounting department change their passwords
every 30 days and a classroom of students change their passwords every quarter.
48 Administering User and System Security
4. Use the userdbset command to change an attribute for a user.
The per-user information is stored in a user database in the /var/adm/userdb
directory. The user database is described in the userdb(4) manpage.
You cannot use the userdbset command to configure all attributes. Some per-user
values are defined in the /etc/passwd and /etc/shadow files. For more
information, see security(4).
5. Use the userdbget command to get user information.
2.5.2.1 Examples of Defining User-Specific Attributes with userdbset
In the following example, the userdbset command deletes all user-defined attributes
for user joe. When joe logs in, the systemwide defaults in /etc/default/security
will then apply to joe.
#/usr/sbin/userdbset -d -u joe
Next, userdbset sets the minimum password length to 7and sets UMASK to 0022
(octal 022). These changes apply only to joe.
#/usr/sbin/userdbset -u joe MIN_PASSWORD_LENGTH=7 UMASK=0022
In the next example, userdbset displays all attributes for user amy:
#/usr/sbin/userdbget -u amy
amy AUDIT_FLAG=1
amy DISPLAY_LAST_LOGIN=0
In the display, the audit flag is enabled and the last login feature is disabled for amy.
2.5.2.2 INACTIVITY_MAXDAYS and the Shadow Password File
The INACTIVITY_MAXDAYS attribute defined in the /etc/default/security file
controls whether to expire inactive accounts on a systemwide basis. To override the
systemwide default and configure INACTIVITY_MAXDAYS on a per-user basis, use the
useradd -f command or the usermod -f command. Use the userdel command
to delete the per-user configuration. See useradd(1M), usermod(1M), and userdel(1M)
manpages for more information.
You cannot use the userdbset command to configure the INACTIVITY_MAXDAYS on
a per-user basis. The INACTIVITY_MAXDAYS attribute is related to the inactivity field
of the shadow password file. The useradd and usermod commands modify the inactivity
field of the shadow password file for the specified user. See the description of
INACTIVITY_MAXDAYS in the security(4) manpage for more information.
2.5.3 Troubleshooting the User Database
Use the following procedures to troubleshoot the user database.
Problem 1: A user's security attributes seems to be misconfigured. If you suspect that
user information is misconfigured in the user database, run the following command:
2.5 Defining System Security Attributes 49
# userdbget -u username
The attributes configured for the user username are displayed. If an attribute is
misconfigured, reconfigure the attribute.
Problem 2: The user database is not functioning properly. If you need to check the user
database, enter the following command:
# userdbck
The userdbck command identifies and repairs problems in the user database.
2.6 Handling setuid and setgid Programs
Because they pose a potential security risk to the system, note which programs are
setuid (set user ID) and setgid (set group ID) programs. A system attacker can exploit
setuid and setgid programs, most often in one of two ways:
•By having a setuid or setgid program execute commands defined by the attacker,
either interactively or by script.
• By substituting bogus data for the data created by a program.
Follow these guidelines to secure setuid and setgid programs:
• Watch for any changes to setuid and setgid programs.
• Investigate further any programs that appear to be unnecessary setuid programs.
• Change the permission of a program that is unnecessarily a setuid program to a
setgid program. See chmod(1) and chmod(2) for more information.
The long form of the ls command (ll or ls -l) shows setuid programs by listing
Sor sinstead of -or xfor the owner-execute permission. It shows setgid programs
by listing Sor sinstead of -or xfor the group-execute permission.
You can expect to find setuid and setgid system files, but they should have the
same permissions as provided by the factory media, unless you have customized
them.
• Do not allow users to normally have setuid programs, especially when they use
setuid to users other than themselves.
• Examine the code of all programs imported from external sources for destructive
programs known as Trojan Horses. Never restore or install a setuid program for
which you have no source to examine.
• To allow users access to certain superuser programs, HP recommends that you use
Restricted SMH. Restricted SMH allows non-superusers to access particular areas of
SMH. See smh(1M) for details.
50 Administering User and System Security
2.6.1 Why setuid and setgid Programs Can Be Risky
Whenever any program is executed, it creates a process with four ID numbers—real and
effective user ID (ruid and euid) and real and effective group ID (rgid and egid).
Typically, these ID pairs are identical.
However, running a setuid or setgid program changes the euid or egid of the
process from that associated with the owner to that of the object. The processes spawned
acquire their attributes from the object, giving the user the same access rights as the
program's owner and group.
• If the setuid bit is turned on, the privileges of the process are set to that of the
owner of the file.
• If the setgid bit is turned on, the privileges of the process are set to that of the
group of the file.
• If neither the setuid nor the setgid bit is turned on, the privileges of the process
are unchanged.
• As a particularly risky case, if a program is setuid to root, the user gains all
privileges available to root. This is dangerous because the program can be used
in a way that violates system security. To a lesser extent, this problem exists in other
setuid and setgid cases as well.
For security reasons, the setuid and setgid bits on scripts are normally ignored by
the HP-UX kernel. This rule can be relaxed by changing the tunable
secure_sid_scripts, but it is strongly recommended that this tunable be not changed
from the default. For more information on this tunable, see secure_sid_scripts(5).
2.6.2 How IDs Are Set
IDs are set in these different ways:
• The ruid and rgid are inherited from the login process, which sets your uid
and gid. The uid and gid values are specified in /etc/passwd.
• The login command also changes the ruid,euid,rgid, and egid.
• The su command changes the euid and ruid.
• The newgrp command can change the gid.
• Set the setuid and setgid bits by using the chmod system call or chmod
command. See chmod(1) and chmod(2) for more information.
2.6.3 Guidelines for Limiting Setuid Power
Use caution if you add setuid-to-root programs to an existing system. Adding a
setuid-to-root program changes the system configuration and might compromise
security.
2.6 Handling setuid and setgid Programs 51
Enforce restrictive use of privileged programs through the following administrative and
programming recommendations:
• Use setuid and setgid only when absolutely necessary.
• Make sure that no setuid program is writable by others.
• Whenever possible, use setgid instead of setuid to reduce the scope of damage
that might result from coding flaws or breaches of security.
• Periodically search the file systems for new or modified setuid and setgid
programs. You can use the ncheck -s command.
• Know exactly what the setuid and setgid programs do, and verify that they do
only what is intended. Failing this, remove the program or its setuid attribute.
• If you must copy a setuid program, make sure that the modes are correct on the
destination file.
• Write setuid programs so that they can be tested on noncritical data, without
setuid or setgid attributes. Apply these attributes only after the code has been
reviewed and all affected departments are satisfied that the new programs maintain
security.
• Make sure that a setuid program does not create files writable by anyone other
than its intended user.
• Reset the euid before an exec*system call. Be aware that exec*can be called
within other library routines, and be wary of using routines (including popen,
system,execlp, and execvp) that fork a shell to execute a program. See exec(2),
popen(3S), and system(3S) for more information.
• When writing setuid programs, use setresuid around the pieces of code that
require privileges, to reduce the window of vulnerability. See setresuid(2) for more
information.
• Close all unnecessary file descriptors before calling exec*.
• Ensure that all variables (PATH,IFS) and the umask value in the program's
environment are sufficiently restrictive.
• Do not use the creat system call to make a lock file. Use lockf or fcntl instead.
See lockf(2) and fcntl(2) for more information.
• Be especially careful to avoid buffer overruns, for example, by using sprintf,
strcpy, and strcat without proper parameter length validation. See printf(3S)
and string(3C) for more information.
2.7 Preventing Stack Buffer Overflow Attacks
The passing of large amounts of data to a program is called a stack buffer overflow
attack. Usually, the data contains commands that the program is tricked into executing.
These attacks are used to gain unauthorized access to the system, to destroy or alter
data, or to cause denial of service to legitimate users.
To monitor for stack buffer overflow attacks, watch for the following changes:
52 Administering User and System Security
• A setuid program executing other programs.
• A program unexpectedly gaining a user ID of zero (0). The user ID of zero is for
superuser or root only.
To prevent stack buffer overflow attacks:
• Enable the executable_stack kernel tunable parameter.
• Use the chatr +es command.
The executable_stack kernel tunable parameter enables you to prevent a program
from executing code from its stack. This guards against an intruder passing illegal data
to a program, thereby causing the program to execute arbitrary code from its program
stack.
The executable_stack kernel tunable parameter globally enables or disables stack
buffer overflow protection. A setting of 0(zero) causes stacks to be nonexecutable and
is preferred for security reasons. By default, for backward compatibility,
executable_stack is set to 1, which allows stack execution and therefore no
protection. Use HP SMH or the kmtune command to change the value of
executable_stack.
An additional way to manage stack buffer overflow protection is to use the +es option
of the chatr command. For example, if executable_stack is set to zero but a
program does need to execute its stack, use the following chatr command to allow
stack execution for that program:
#chatr -es enable program
For more information, see chatr(1), kmtune(1M), and executable_stack(5).
2.8 Protecting Unattended Terminals and Workstations
Unattended workstations and terminals are extremely vulnerable to unauthorized users.
Like a front door left unlocked, they are open to anyone. This section explains the following
ways to reduce that risk:
•Control access using /etc/inittab and run levels. Edit /etc/inittab to identify
which devices should run at different run levels.
• Protect terminal device files by denying world access to user terminal sessions.
• Configure the screen lock.
2.8.1 Controlling Access Using /etc/inittab and Run Levels
Arun level is a system state in which a specific set of processes is permitted to run. The
processes and default run levels are defined in /etc/inittab. Run levels are 0 through
6, s, or S. If a process is not at the same run level as the system, it is terminated. If a
process is at the same run level, it is started or it continues to execute.
Following is an example to enable terminals and modems to be run at selected run levels.
Both ttp1 and ttp2 are at run levels 2 and 3.
2.8 Protecting Unattended Terminals and Workstations 53
ttp1:23:respawn:/usr/sbin/getty -h tty0p1 9600
ttp2:23:respawn:/usr/sbin/uugetty -h ttypd0p2 9600
Following is an example of changing run levels after normal work hours to disable
terminals and modems using a cron job. During the day, the run level is 3 and the ttp1
and ttp2 terminals can be used because they are at run levels 2 and 3. At 8:00 a.m.
from Monday through Friday, the system run level is set to 3:
#crontab -e
0 8 * * 1-5 /sbin/init 3
0 17 * * * /sbin/init 4
At 5:00 p.m. every day (the 17 in the previous example means 1700 hours or 5:00
p.m.), the system run level is changed to 4. The ttp1 and ttp2 terminals cannot operate
after 5:00p.m. because they are at run levels 2 and 3.
2.8.2 Protecting Terminal Device Files
If an intruder gains access to an open terminal, they can redirect a command to another
terminal window. In the following example, a remove (rm) command is redirected to
/dev/tty0p0:
#echo "\r rm -r / \r\033d" > /dev/tty0p0
To prevent messages from writing to a terminal, you can use the mesg -n (or mesg n)
command. This command revokes write permissions to users who do not have the
appropriate privileges. See mesg(1) and write(1) for more information.
#vi ~/.shrc
mesg n
Another way to protect the workstation or terminal is to use the xhost command. See
xhost(1) for more information. The xhost command defines the names of hosts and users
who are allowed to make connections to the workstation.
#xhost +Another.system
To allow all systems and users to access the workstation, thereby turning access control
off, use the following command:
#xhost +
2.8.3 Configuring the Screen Lock
This section discusses how to configure the screen lock using the TMOUT variable and
the CDE lock manager.
2.8.3.1 Configuring the TMOUT Variable
You can configure the TMOUT variable to automatically lock inactive terminals.
54 Administering User and System Security
If you use other systems often and if you copy the .profile file from one system to
another, then adding the TMOUT variable to the .profile is more convenient. If you
typically stay on one system, then either method of locking the terminal can be used.
To configure the TMOUT variable, edit the .profile file as shown in the following:
#vi ~/.profile
export TMOUT=600 # (lock after 600 seconds of inactivity)
You can change the 600 to another desired value.
2.8.3.2 Configuring the CDE Lock Manager
You can configure the CDE lock manager to lock your screen after a certain amount of
inactive time. To configure the CDE lock manager to lock the screen after 10 minutes of
inactive time, enter the following commands:
#cp /usr/dt/config/C/sys.resources /etc/dt/config/C/sys.resources
#vi /etc/dt/config/C/sys.resources
dtsession*lockTimeout: 10
You can also use the Style Manager task panel to adjust the CDE lock manager. To do
this, click on the screen icon.
2.9 Protecting Against System Access by Remote Devices
To protect against system penetration by remote access, observe the following precautions:
• Require the use of a hardware dial-back system for all interactive modems.
• Require an additional password from modem users by adding an entry for the
modem device in /etc/dialups and, optionally, /etc/d_passwd. See
Section 2.9.1.
• Have users renew their dial-in accounts frequently.
• Cancel system access promptly when a user is no longer an employee.
• Establish a regular audit schedule to review remote usage.
• Connect the modems and dial-back equipment to a single HP-UX system, and allow
network services to reach the destination system from that point.
• Make exceptions to dial-back for UUCP access. Additional restrictions are possible
through proper UUCP configuration. See uucp(1) for more information.
Another potential exception is file transfer via kermit. See kermit(1) for more
information.
• If a security breach with unknown factors occurs, shut down both network and
telephone access and inform the network administrator.
• To maximize security when configuring a dial-back modem system, dedicate the
dial-out mechanism to the dial-out function only. Do not configure it to accept dial-in.
Use another modem on another telephone line for your dial-in service.
2.9 Protecting Against System Access by Remote Devices 55
• Keep telephone numbers for modems unlisted and on a different system from other
business phones. Do not publicize the dial-in phone numbers.
• Physically secure the modems.
• Use caller ID to identify all incoming calls to the modems.
• Do not allow call forwarding or other extra phone services on the modem lines. Do
not use cell phone modems.
• For remote and local access, consider installing an HP-UX AAA server product.
Using the industry-standard Remote Authentication Dial-In User Service (RADIUS)
protocol, the HP-UX AAA Server provides authentication, authorization, and
accounting of user network access at the entry point to a network. See the HP-UX
AAA Server Administrator's Guide for more information.
2.9.1 Controlling Access Using /etc/dialups and /etc/d_passwd
For additional security in identifying remote users, add entries into the /etc/dialups
and /etc/d_passwd files. These files are used to control the dialup security feature of
login. See dialups(4) and login(1) for more information.
If the /etc/dialups file exists, the login process compares the terminal to those listed
in /etc/dialups. If the terminal exists in /etc/dialups, a password is requested
by login. That password is compared to those in /etc/d_passwd.
In addition, the /etc/passwd file is used to verify the password.
Following is an example of configuring the /etc/dialups file:
# vi /etc/dialups (list the terminals that are allowed)
/dev/ttyd0p1
/dev/ttyd0p2
# vi /etc/d_passwd
/usr/bin/sh:xxxencrypted-passwordxxxxxxxxx:comments
/usr/bin/ksh:xxxencrypted-passwordxxxxxxxx:comments
/sbin/sh:xxxencrypted-passwordxxxxxxxxx:comments
The user sees:
Login:
Password:
Dialup password:
To change passwords in /etc/d_passwd, use the passwd command as follows:
# passwd -F /etc/d_passwd shell_path
The shell_path is the shell path listed in /etc/d_passwd.
56 Administering User and System Security
2.10 Securing Login Banners
Login banners are often used to display such system information as the system name,
release version, and purpose of the system. This information can help an unauthorized
user to learn more about the system. Following are some guidelines for creating more
secure login banners:
• Consult the legal department to determine an appropriate message.
• Add a warning to the banner message prohibiting unauthorized use.
• Be consistent in what is displayed in all banners regardless of the login method.
You can modify a banner in the following ways:
• Modify the login banner defined in /etc/copyright and /etc/motd.
• Modify the telnet banner defined in/etc/issue. The telnetd -b banner file
command defines a custom banner. To use /etc/issue as the login banner, add
the following lines to the /etc/inetd.conf file:
telnet stream tcp nowait root /usr/lbin/telnetd \
telnetd -b /etc/issue
When inetd starts telnetd, the banner in /etc/issue is used. See inetd(1M),
telnetd(IM), and inetd.conf(4) for more information.
• Modify the ftp banner defined in /etc/ftpd/ftpaccess, which is the ftpd
configuration file. Other displayed messages are defined in /etc/ftpd/
ftpaccess: greeting, banner, host name, and message. See ftpdaccess(4) and
ftpd(1M) for more information.
Following is an unsecured telnet example showing a login banner:
#telnet computerAmy
The telnet login banner shows the release version and machine type. If an unauthorized
user tries to use telnet to access computerAmy, this might be too much information.
Following is a telnet example showing a more secure login banner:
$telnet computerMom
Trying...
Connected to computerMom.city.company.com.
Escape character is '^]'.
Local flow control on
Telnet TERMINAL-SPEED option ON
**************************************************************
This is a private system operated for Hewlett-Packard company business. Authorization from HP
management is required to use this system. Use by unauthorized persons is prohibited.
*************************************************************
login: Connection closed by foreign host.
2.10 Securing Login Banners 57
2.11 Protecting the root Account
Following are suggestions for protecting the root account:
• Do not share the root password.
• Do not use / as the root home directory.
• Examine output from last -R and lastb -R for unusual or failed root logins and
to see who has logged in as root.
• Examine /var/adm/sulog for attempts to use the su root command.
• Look for unauthorized accounts with a UID of zero (0); use the logins -d
command.
The following sections discuss how to protect the root account in more detail.
2.11.1 Monitoring root Account Access
If you have two or more system administrators that need root access, following are some
suggestions for how to track them:
• Allow only direct root logins on the system console. Create the /etc/securetty
file with the single entry, console, as follows:
#echo console > /etc/securetty
This restriction applies to all login names that have a UID of zero (0). See login(1)
for more details.
• Require administrators to use the su root command from their personal account
to access root. For example:
login:me
$su root
password:xxxx
• Monitor /var/adm/sulog to see who has accessed root using su.
• Configure a separate root account for each system administrator.
# vipw
root:xxx:0:3::/home/root:/sbin/sh
root1:xxx:0:3::/home/root1:/sbin/sh
root2:xxx:0:3::/home/root2:/sbin/sh
• Monitor each system administrator's history file as follows:
#more ~root1/.sh_history
#more ~root2/.sh_history
• Monitor successful and failed su attempts in /var/adm/syslog.
2.11.2 Using the Restricted SMH Builder for Limited Superuser Access
If you need to give limited superuser access to a nonsuperuser, you can activate the
Restricted SMH Builder. Using the Restricted SMH Builder, you can enable or disable
selected SMH areas for the user. To activate the Restricted SMH Builder, enter:
58 Administering User and System Security
#smh -r
When users with restricted access execute SMH, they will have superuser status in the
defined areas and will only see those SMH areas in the menu. All other areas of SMH
will be hidden from the user. When users without access permissions execute SMH, they
will receive an error message stating they must be superuser.
You can also add more applications to SMH and set them up for restricted access.
2.11.3 Reviewing Superuser Access
The /var/adm/sulog file logs all attempts of the su root command including failures.
Successful attempts are flagged with a plus (+) and failures are flagged with a minus (-).
Only root can view the /var/adm/sulog file. For example:
#su root
Password:
#ll /var/adm/sulog
-rw------- 1 root root 690 Aug 17 19:37 /var/adm/sulog
In the following example, userone has successfully used the su command to access
root. A second user, usertwo, has not been successful. In addition, usertwo has not
been successful in using su to access gooduser1 either.
#more /var/adm/sulog
SU 08/17 19:10 + 0 userone-root
SU 08/17 19:36 - 0 usertwo-root
SU 08/17 19:36 - 0 usertwo-root
SU 08/17 19:36 + 0 userone-root
SU 08/17 19:37 - 0 usertwo-gooduser1
2.11 Protecting the root Account 59
60

3 HP-UX Standard Mode Security Extensions
This chapter describes the HP-UX Standard Mode Security Extensions (HP-UX SMSE). The
following topics are discussed:
• Overview (Section 3.1)
• Security attributes and the user database (Section 3.2)
3.1 Overview
HP-UX Standard Mode Security Extensions (HP-UX SMSE) is a group of features that
enhances both user and operating system security. HP-UX SMSE includes enhancements
or changes to the HP-UX auditing system, passwords, and logins for systems in standard
mode. Previously, these features were supported only on systems converted to trusted
mode. With HP-UX SMSE, you can use these features on a standard mode system.
NOTE: HP does not recommend that you use HP-UX SMSE on systems running in trusted
mode. HP-UX SMSE makes available in standard mode many account and password
policies currently available only by converting an HP-UX system to trusted mode. Policies
configured with HP-UX SMSE are not enforced on systems running in trusted mode.
To determine whether a system has been converted to trusted mode, check for the
following file:
/tcb/files/auth/system/default
If this file exists, the system is running in trusted mode. To convert the system back to
standard mode, use the sam(1M) command.
Refer to security(4) for more information on configurations supported with each of the
HP-UX SMSE security features.
HP-UX SMSE offers a new feature, user database. Previously, all HP-UX security attributes
and password policy restrictions were set on a systemwide basis. The introduction of the
user database enables you to set security attributes on a per-user basis that overrides
systemwide defaults.
The following trusted mode features are available in standard mode with HP-UX SMSE:
• Audit all users and events on a system
• Display the last successful and unsuccessful user logins
• Lock a user account if there are too many authentication failures
• Display password history
• Expire inactive accounts
• Prevent users from logging in with a null password
• Restrict user logins to specific time periods
3.1 Overview 61

• Usage of the userdbset command can be restricted based on a user’s
authorizations. See userdbset(1M) for more information.
• The userstat command displays the account status of local users. It checks the
status of local user accounts and reports abnormal conditions, such as account locks.
See userstat(1M) for more information.
3.2 Security Attributes and the User Database
Previously, in standard mode, all HP-UX security attributes and password policy restrictions
were set on a systemwide basis. The introduction of the user database enables you to
set security attributes on a per-user basis, which override systemwide defaults.
3.2.1 System Security Attributes
A security attribute defines how to control security configurations, such as passwords,
logins, and auditing. The security attributes description file, /etc/security.dsc, lists
the attributes that can be defined either in /etc/default/security, in the user
database in /var/adm/userdb, or in both files. Some attributes are configurable and
some are internal.
CAUTION: Do not modify the /etc/security.dsc file in any way.
When a user logs in, the system checks for applicable security attributes in the following
order:
1. The system examines per-user attributes in the following locations:
•/var/adm/userdb
•/etc/passwd
•/etc/shadow
NOTE: For each per-use attribute, a value is stored in one of the three files
above. Refer to security(4) to see which attributes are stored in each file.
2. If there is no per-user value, then the system examines the configured systemwide
attributes in /etc/default/security.
3. If there are no configured systemwide attributes, then the system uses the default
attributes in /etc/security.dsc.
3.2.2 Configuring Systemwide Attributes
To configure systemwide attributes, follow these steps:
1. Plan your configuration using available resources. Refer to security(4) for information
about configuring systemwide attributes.
62 HP-UX Standard Mode Security Extensions

2. To change a systemwide default, edit the /etc/default/security file with a
text editor such as vi. Comments begin with a pound sign (#). Attributes are written
in attribute=value format.
For example, to set the systemwide minimum number of uppercase characters in a
password to two (2), enter the following values into /etc/default/security:
PASSWORD_MIN_UPPER_CASE_CHARS=2
NOTE: Changes to systemwide security attributes do not take effect immediately.
Password attributes take effect the next time users change their passwords. Login attributes
take effect the next time users log in.
3.2.3 User Database Components
The user database feature of HP-UX SMSE includes files, commands, manpages, and
per-user attributes you can apply to specific users on your HP-UX system. All these elements
of the user database are described in the following sections.
3.2.3.1 Configuration Files
Table 3-1 briefly describes the files you use with the user database.
Table 3-1 User Database Configuration Files
DescriptionFile
Stores most per-user information./var/adm/userdb
3.2.3.2 Commands
Table 3-2 briefly describes the commands you can use to modify and administer entries
in the user database.
Table 3-2 User Database Commands
DescriptionCommand
Changes attribute values configured in the user database.userdbset
Displays attribute values configured in the user database.userdbget
Verifies the integrity of the information in the user database.userdbck
Reports the status of local user accounts.userstat
3.2.3.3 Attributes
The following security attributes are available for individual users:
3.2 Security Attributes and the User Database 63

Table 3-3 User Attributes
DescriptionAttribute
Allows or denies login with a null password.ALLOW_NULL_PASSWORD
Audits or stops auditing the user.AUDIT_FLAG
Defines the number of login failures allowed before a user is locked
out of the system.
AUTH_MAXTRIES
Displays information about the user's last login.DISPLAY_LAST_LOGIN
Restricts login time periods.LOGIN_TIMES
Defines the minimum password length.MIN_PASSWORD_LENGTH
Defines the number of simultaneous logins allowed per user.NUMBER_OF_LOGINS_ALLOWED
Defines the password history depth.PASSWORD_HISTORY_DEPTH
Defines the minimum number of lowercase characters required in a
password.
PASSWORD_MIN_LOWER_CASE_CHARS
Defines the minimum number of uppercase characters required in a
password.
PASSWORD_MIN_UPPER_CASE_CHARS
Defines the minimum number of digit characters required in a
password.
PASSWORD_MIN_DIGIT_CHARS
Defines the minimum number of special characters required in a
password.
PASSWORD_MIN_SPECIAL_CHARS
Defines the umask for file creation.UMASK
NOTE: The previous list contains only security attributes that can be configured in the
user database. For a complete list of HP-UX system security attributes, refer to security(4).
3.2.3.4 Manpages
Table 3-4 briefly describes the manpages you use with the user database.
Table 3-4 User Database Manpages
DescriptionManpage
Provides an overview of the use of the user database.userdb(4)
Describes userdbset functionality and syntax.userdbset(1M)
Describes userdbget functionality and syntax.userdbget(1M)
Describes userdbck functionality and syntax.userdbck(1M)
Describes the userstat functionality and syntax.userstat(1M)
64 HP-UX Standard Mode Security Extensions
3.2.4 Configuring Attributes in the User Database
In previous HP-UX systems, security attributes and password policy restrictions were set
a systemwide basis. With HP-UX SMSE, you can configure some security attributes on
a per-user basis. Attributes configured per-user override systemwide configured attributes.
To modify a user's attribute values, follow these steps:
1. Decide which users to modify and which attributes will apply to them.
For example, you want user joe to be able to log in to the system only from 8am to
5pm on Mondays.
2. Change the attributes using the userdbset command as follows:
#userdbset -u user-name attribute-name=attribute-value
For example, to specify that user joe can log in to the system only from 8am to 5pm,
enter:
# userdbset -u joe LOGIN_TIMES=Mo0800-1700
3.2.5 Troubleshooting the User Database
Use the following procedures to troubleshoot the user database.
Problem 1: A user's security attributes seems to be misconfigured. If you suspect that
user information is misconfigured in the user database, run the following command:
# userdbget -u username
The attributes configured for the user username are displayed. If an attribute is
misconfigured, reconfigure the attribute. Refer to “Configuring Attributes in the User
Database” for instructions.
Problem 2: The user database is not functioning properly. If you need to check the user
database, run the following command:
# userdbck
The userdbck command identifies and repairs problems in the user database.
3.2 Security Attributes and the User Database 65
66

4 Remote Access Security Administration
HP-UX provides several remote access services, such as file transfer, remote login, remote
command execution, management of IP addresses and network clients, routing protocols,
mail exchange, network services, and a security mechanism spawned by inetd, the
Internet super daemon.
This chapter discusses the following topics:
• Overview of internet services and remote access services (Section 4.1)
• The inetd Daemon (Section 4.2)
• Protection against spoofing with TCP wrappers (Section 4.3)
• Secure internet services (Section 4.4)
• Controlling an administrative domain (Section 4.5)
• Securing remote sessions using HP-UX Secure Shell (SSH) (Section 4.6)
4.1 Overview of Internet Services and Remote Access Services
This section provides brief descriptions of the authentication or authorization mechanism
used by various Internet Services, and the security risks.
For more information, see the HP-UX Internet Services Administrator's Guide and Using
HP-UX Internet Services:
http://www.hp.com/go/hpux-networking-docs
Click HP-UX 11i v3 Networking Software.
The HP-UX Internet Services provides authentication, either through password verification
or authorization that is set up in a configuration file. See Table 4-1 for a list of Internet
Services components and their access verification or authorization mechanism.
Table 4-1 Internet Services Components and Access Verification, Authorization, and
Authentication
Access Verification, Authorization, or Authentication MechanismInternet Services Component
Password verification. Also can use Kerberos authentication mechanism
defined in /etc/inetsvcs.conf. See ftp(1).
ftp (file transfer)
Entry in $HOME/.rhosts or /etc/hosts.equiv file. Also can use
Kerberos authentication mechanism defined in /etc/inetsvcs.conf.
See rcp(1).
rcp (remote copy)
Entry in $HOME/.rhosts or /etc/hosts.equiv file. See rdist(1).rdist (remote file
distribution)
Entry in $HOME/.rhosts or/etc/hosts.equiv file. Also can use
Kerberos authentication mechanism defined in /etc/inetsvcs.conf.
See remsh(1).
remsh,rexec (execute
from remote shell)
4.1 Overview of Internet Services and Remote Access Services 67

Table 4-1 Internet Services Components and Access Verification, Authorization, and
Authentication (continued)
Access Verification, Authorization, or Authentication MechanismInternet Services Component
Password verification or entry in $HOME/.rhosts or /etc/hosts.equiv
file. Also can use Kerberos authentication mechanism defined in /etc/
inetsvcs.conf. See rlogin(1).
rlogin (remote login)
Password verification. If the TAC User ID option is enabled by the telnetd
daemon, telnet uses $HOME/.rhosts or /etc/hosts.equiv file. See
telnet(1) and telnetd(1M).
telnet (remote login using
TELNET protocol)
NOTE: Information (including passwords) is passed between two systems in clear text
and is not encrypted. Use Internet Services only between hosts that are well-known and
defined to each other and within a private internal network behind a firewall. When
communicating over an untrusted network, secure the communications using IPSec or
Kerberos
Remote Access Services connect remote systems in a network. By default, the remote
access services function in a nonsecure environment. To function in a secure environment,
enable the Kerberos V5 network authentication. In a nonsecure environment, you must
have a login name and password to access a remote system, and the login name is not
checked for authentication and authorization. In a secure environment, you need not
have a login name and password. When you attempt to connect to a remote system, the
Kerberos protocol checks if the user is allowed to access the remote system.
4.1.1 Securing ftp
An unauthorized user might try to gain access to a system by using the ftp command.
Following are some suggestions to prevent this problem:
• Enable ftp logging in /etc/inetd.conf by using the ftpd -l command.
• Review the ftp logs in /var/adm/syslog/syslog.log and /var/adm/
syslog/xferlog for unusual remote access attempts.
See syslogd(1M) and xferlog(5).
• Deny ftp access to guest,root, and other accounts by listing them in /etc/
ftpd/ftpusers.
See ftpusers(4).
• Regularly search and remove users' ~/.netrc files. The .netrc file contains login,
password, and account information used by the ftp autologin process, by the
rexec() library routine, and by the rexec command.
See netrc(4).
68 Remote Access Security Administration

4.1.2 Securing Anonymous ftp
If a $HOME/.rhosts file is put into /home/ftp, then an unauthorized user could use
rlogin to log in as the user, ftp. The .rhosts file specifies hosts and users that are
allowed access to a local account using rcp,remsh, or rlogin without a password.
For more information, see hosts.equiv(4).
Following are some suggestions to making anonymous ftp more secure:
• Make sure that neither /home/ftp nor any of its children is writable:
$chmod -R a -w /home/ftp
• Make sure that the ftp entry in /etc/passwd is correctly configured:
ftp:*:500:100:Anonymous FTP user:/var/ftp:/usr/bin/false
• Make sure that all passwords in ~ftp/etc/passwd are asterisks (*):
$more ~ftp/etc/passwd
root:*:0:3::/:/usr/bin/false daemon:*:1:5::/:/usr/bin/false
• If you must have a writable pub directory, use 1733 permissions:
$chmod 1733 /home/ftp/pub
• Use disk quotas or a cron job to control the size of /home/ftp/pub:
0 1 * * * find /home/ftp/pub/* -atime +1 exec rm -rf {} \;
• Check anonymous ftp activity in /var/adm/syslog/syslog.log:
$tail /var/adm/syslog/syslog.log
4.1.3 Denying Access Using /etc/ftpd/ftpusers
The inetd daemon runs the file transfer protocol server, ftpd, when a service request
is received at the port indicated in /etc/services. The ftpd server rejects remote
logins to local user accounts which are listed in /etc/ftpd/ftpusers. These user
accounts are known as restricted accounts. See ftpd(1M), privatepw(1), and services(4).
In the /etc/ftpd/ftpusers file, each restricted account name must appear by itself
on a line. Also add user accounts with restricted login shells that are defined in /etc/
passwd, because ftpd accesses local accounts without using their login shells.
If /etc/ftpd/ftpusers does not exist, ftpd does not perform a security check. For
more information, see ftpusers(4).
On HP-UX 11i, the ftpd daemon is based on WU-FTPD. WU-FTPD is the HP
implementation of the ftpd daemon developed at Washington University. WU-FTPD
includes increased access control, enhanced logging capabilities, virtual hosts support,
and RFC1413 (Identification Protocol) support.:
For more information, see the HP-UX Remote Access Services Administrator's Guide:
http://www.hp.com/go/hpux-networking-docs
Click HP-UX 11i v3 Networking Software.
4.1 Overview of Internet Services and Remote Access Services 69

4.1.4 Other Security Solutions for Spoofing
Spoofing is a method of pretending to be a valid user or host to gain unauthorized access
to a system. Because IP addresses and hostnames can be spoofed, using the
/var/adm/inetd.sec security file for inetd (the internet daemon) is not a guaranteed
security solution. See Section 4.2 for information about inetd.
The following security features or products are alternative security solutions:
• IPFilter is a TCP/IP packet filter suitable for use as a system firewall to protect
application servers.
For information on HP-UX IPFilter, see the HP-UX IPFilter Administrator's Guide:
www.hp.com/go/hpux-security-docs
Click HP-UX IPFilter Software.
• TCP Wrappers provides a TCP wrapper daemon, tcpd, that is invoked by inetd
to provide additional security. For more information, see Section 4.3 and the HP-UX
Internet Services Administrator's Guide:
http://www.hp.com/go/hpux-networking-docs
Click HP-UX 11i v3 Networking Software.
• Secure Internet Services allows use of Kerberos authentication and authorization for
ftp,rcp,remsh,rlogin, and telnet. Instead of user passwords, encrypted
Kerberos authentication records transmit over the network. For more information,
see the following:
—Section 4.4
—Installing and Administering Internet Services:
http://www.hp.com/go/hpux-networking-docs
Click HP-UX 11i v3 Networking Software.
—Configuration Guide for Kerberos Client Products on HP-UX:
www.hp.com/go/hpux-security-docs
Click HP-UX Kerberos Data Security Software.
• IPSec, an IP security protocol suite, provides security for IP networks such as data
integrity, authentication, data privacy, application-transparent security, and
encryption.
For information on HP-UX IPSec, see the HP-UX IPSec Administrator's Guide:
www.hp.com/go/hpux-security-docs
Click HP-UX IPSec Software.
4.2 The inetd Daemon
The Internet daemon, /usr/sbin/inetd, is the master server for many Internet Services.
70 Remote Access Security Administration
The inetd daemon is usually started automatically by the /sbin/init.d/inetd
script as part of the boot process.
The inetd daemon monitors for connection requests for the services listed in the /etc/
inetd.conf configuration file, and spawns the appropriate server on receiving a
request. In other words, users connect to remote systems by using an Internet Service,
such as telnet. The inetd daemon determines if a telnet connection from the host
is allowed before completing the connection. The host information for allowing or denying
access is in the /var/adm/inetd.sec file.
The inetd daemon works as follows:
1. Starts at run level 2 during system boot. (if the following command is in the system
startup script: /sbin/init.d/inetd start)
2. Checks /etc/inetd.conf to determine which services to provide. For more
information, see ftp(1) and inetd.conf(4).
3. Checks /etc/services to determine which ports to monitor for the services listed
in /etc/inetd.conf. The /etc/services file maps service names to port
numbers. For more information, see services(4).
4. Receives an Internet Service connection request from a client. For example, someone
runs telnet.
5. Consults /var/adm/inetd.sec to determine if the client is permitted access. For
more information, see inetd.sec(4).
6. Logs the request in /var/adm/syslog/syslog.log if logging is enabled. For
more information, see syslogd(1M).
7. If inetd refuses the connection for security reasons, the connection is shut down.
8. If the connection request is valid, inetd starts a server process to handle the valid
connection request. The server process can have other security features in addition
to inetd.
4.2.1 Securing inetd
The /etc/inetd.conf file is the inetd configuration file, which lists the services that
the inetddaemon can start. Each service listed in /etc/inetd.conf must also appear
in the /etc/services file. The /etc/services file maps service names to port
numbers. Each port number has an associated protocol name, such as tcp or udp. Every
entry for a protocol must have a matching entry in the /etc/protocols file.
The following suggestions can make inetd more secure:
• Enable inetd logging in /etc/rc.config.d/netdaemons. For more
information, see rc.config.d(4).
• Review /etc/inetd.conf and /etc/services for changes. An unauthorized
user might have gained root access and modified the /etc/services and /etc/
inetd.conf files. In /etc/inetd.conf, look for names of services you are not
using. In /etc/services, look for port numbers that are not registered with the
4.2 The inetd Daemon 71

Internet Assigned Numbers Authority (IANA) at http://www.iana.org. Verify that
the port numbers listed for Internet Services match port numbers registered with
IANA.
• Comment out unnecessary services, such as finger, in /etc/inetd.conf. The
finger command displays user information without needing a password.
• Comment out Remote Procedure Calls (RPC) services in /etc/inetd.conf.
• Comment out inetd "internal trivial" services in /etc/inetd.conf to avoid
denial-of-service attacks. A malicious user might overload inetd with chargen
(character generator) requests. For more information, see inetd(1M) and inetd.conf(4).
4.2.1.1 Denying or Allowing Access Using /var/adm/inetd.sec
In addition to configuring the /etc/inetd.conf file, you can configure an optional
security file called /var/adm/inetd.sec to restrict access to the services started by
inetd. The /var/adm/inetd.sec file lists which hosts are allowed or denied access
to each service. For more information, see inetd.conf(4).
For example:
login allow 10.3-5 192.34.56.5 ahost anetwork
login deny 192.54.24.5 cory.example.edu.testlan
4.3 Protection Against Spoofing with TCP Wrappers
Transmission Control Protocol (TCP) Wrappers provide enhanced security for services
spawned by inetd. TCP Wrappers are an alternative to using /etc/inetd.sec. TCP
Wrappers provide protection against host name and host address spoofing. Spoofing
is a method of pretending to be a valid user or host to gain unauthorized access to a
system.
To prevent spoofing, TCP Wrappers uses Access Control Lists (ACLs). The ACLs are lists
of systems in the /etc/hosts.allow and /etc/hosts.deny files. TCP Wrappers
provide some protection against IP spoofing when configured to verify host name to IP
address mapping and to reject packets with IP source routing.
However, TCP Wrappers do not provide cryptographic authentication or data encryption.
Like inetd, information is passed in clear text.
TCP Wrappers are part of the HP-UX Internet Services software. For more information,
see the HP-UX Internet Services Administrator's Guide:
http://www.hp.com/go/hpux-networking-docs
Click HP-UX 11i v3 Networking Software.
You can also see the following manpages:
tcpd(1M), tcpdmatch(1), tcpdchk(1), tcpd.conf(4), hosts_access(3), hosts_access(5), and
hosts_options(5).
72 Remote Access Security Administration

When you enable TCP Wrappers, inetd runs a TCP wrapper daemon, tcpd, instead
of running the requested service directly. The TCP Wrappers work as follows:
1. Clients send connection requests to inetd as they normally do, for example,
telnet.
2. Instead of invoking the server process, inetd calls the TCP Wrapper daemon
(tcpd).
3. The TCP Wrapper daemon determines the validity of the client's connection request.
The tcpd daemon logs the request and checks the access control files (/etc/
hosts.allow and /etc/hosts.deny).
4. If the client is valid,tcpd calls the appropriate server process.
5. The server process processes the client's request, for example, the telnet connection
completes.
4.3.1 Additional Features of TCP Wrappers
You can also define configuration parameters in the /etc/tcpd.conf configuration
file, such as logging behavior, user name lookups, and reverse look up failure behavior.
The tcpd daemon reads this configuration file to look for configuration parameters
during run time.
You can configure the /etc/hosts.allow and /etc/hosts.deny files for other
security features, such as trap setting and banner message.
The trap setting feature of TCP Wrappers enables you to trigger appropriate action on
the host depending upon the number of denied connection attempts from a remote host.
The banner message feature causes a message to be sent to the client when an ACL rule
is included in an access control file.
4.3.2 TCP Wrappers Do Not Work with RPC Services
TCP Wrappers do not work with remote procedure call (RPC) services over TCP. These
services are registered as rpc or tcp in the /etc/inetd.conf file. The only important
service that is affected by this limitation is rexd, used by the on command.
4.4 Secure Internet Services
Secure Internet Services (SIS) is an optionally enabled mechanism that incorporates
Kerberos V5 authentication and authorization for remote access services: ftp,rcp,
remsh,rlogin, and telnet.
Secure Internet Services is part of the HP-UX Internet Services product, which is
documented in Using HP-UX Internet Services:
http://www.hp.com/go/hpux-networking-docs
Click HP-UX 11i v3 Networking Software.
You can also see the following manpages:
4.4 Secure Internet Services 73

sis(5), kinit(1), klist(1), kdestroy(1M), krbval(1M), k5dcelogin(1M), inetsvcs_sec(1M),
and inetsvcs(4).
When you run SIS commands, the security is enhanced because you no longer have to
transmit a password in readable form over the network.
NOTE: The SIS libraries do not encrypt the session beyond what is necessary to
authorize you or to authenticate the service. Therefore, these services do not provide
integrity checking or encryption services on the data or on remote services. To encrypt
the data, use OpenSSL. For more information, see the OpenSSL Release Notes:
www.hp.com/go/hpux-security-docs
Click HP-UX OpenSSL Software.
When two systems are operating in a Kerberos V5-based secure environment, Secure
Internet Services ensures that a local and remote host are identified to each other in a
secure and trusted manner and that the user is authorized to access the remote account.
For ftp/ftpd,rlogin/rlogind, and telnet/telnetd, the Kerberos V5
authentication mechanism sends encrypted tickets instead of a password over the network
to verify and to identify the user. For rcp/remshd and remsh/remshd, the secure
versions of these services ensure that the user is authorized to access the remote account.
4.5 Controlling an Administrative Domain
All network administration programs should be owned by a protected, network-specific
account, such as uucp,nso, or by a daemon, instead of by root.
An administrative domain is a group of systems connected by network services that allow
users to access one another without password verification. An administrative domain
assumes that system users have already been verified by their host system. Use the
following steps to identify and control an administrative domain:
1. List the nodes to which you export file systems in /etc/exports. The /etc/
exports file contains entries of a file system path name and a list of systems or
groups of systems that are allowed access to the file system. The /etc/exports
entries might contain names of groups of systems. You can find out what individual
systems are included in a group by checking /etc/netgroup.
2. List the nodes that have equivalent password databases in /etc/hosts.equiv.
3. Verify that each node in the administrative domain does not extend privileges to
any nodes that are not included. Repeat steps 2 and 3 for each node in the domain.
4. Control root and local security on every node in the administrative domain. A user
with superuser privileges on any machine in the domain can acquire those privileges
on every machine in the domain.
74 Remote Access Security Administration
5. Maintain consistency of user name, uid, and gid among password files in the
administrative domain.
6. Maintain consistency among any group files on all nodes in the administrative
domain. For example, to check consistency with the hq and mfg systems, if the root
file system of the mfg system is remotely mounted to hq as /nfs/mfg/, enter the
following diff command:
$diff /etc/group /nfs/mfg/etc/group
If any differences are displayed, the two /etc/group files are inconsistent and
they should not be.
4.5.1 Verifying Permission Settings on Network Control Files
The network control files in the /etc directory are security targets because they provide
access to the network itself. Network control files should never be writable by the public.
Set the modes, owners, and groups on all system files carefully. Check these files regularly
for any changes and correct any changes.
The most commonly used network control files are as follows:
•/etc/exports
List of file directories that can be exported to NFS clients. For more information, see
exports(4).
•/etc/hosts
List of network hosts and their IP addresses. For more information, see hosts(4).
•/etc/hosts.equiv
List of remote hosts that are allowed access and that are equivalent to the local host.
For more information, see hosts.equiv(4).
•/etc/inetd.conf
Internet Services configuration file. For more information, seeinetd.conf(4).
•/etc/netgroup
List of networkwide groups. For more information, seenetgroup(4).
•/etc/networks
List of network names and their network numbers. For more information, see
networks(4).
•/etc/protocols
List of protocol names and numbers. For more information, see protocols(4).
•/etc/services
List of official service names and aliases with the port number and protocol that the
services use. For more information, see services(4).
4.5 Controlling an Administrative Domain 75

4.6 Securing Remote Sessions Using HP-UX Secure Shell (SSH)
HP-UX Secure Shell is based on the OpenSSH product, an open source SSH product
(http://www.openssh.org). It enables a secure connection between a client and a remote
host over an otherwise insecure network. Following are the key attributes of this secure
connection:
• Strong authentication for both client and the remote host.
• Strong encryption and public key cryptography for communication between a client
and the remote host.
• A secure channel for the client to use to execute commands on the remote host.
HP-UX Secure Shell offers a secure replacement for such commonly used functions and
commands as telnet,remsh,rlogin,ftp, and rcp.
For HP-UX Secure Shell documentation see the ssh(1) manpage for the ssh client and to
the sshd(8) manpage for the sshd server. Both manpages include references to the other
HP-UX Secure Shell manpages that come with the product.
Also see the HP-UX Secure Shell Release Notes:
www.hp.com/go/hpux-security-docs
Click HP-UX 11i Secure Shell Software.
4.6.1 Key Security Features of HP-UX Secure Shell
The key security features of HP-UX Secure Shell include the following:
• Strong encryption
All communication between the client and the remote host is encrypted using
patent-free encryption algorithms, such as Blowfish, 3DES, AES, and arcfour.
Authentication information, such as passwords, is never sent in clear text across the
network. Encryption in conjunction with strong public key-based cryptography also
provides protection against potential security attacks.
• Strong authentication
HP-UX Secure Shell supports a strong set of authentication methods between client
and server. The authentication can be two-way: the server authenticates the client,
and the client authenticates the server. This protects the session against a variety of
security issues. The supported authentication methods are described Section 4.6.5.
• Port forwarding
The redirection of TCP/IP connections between a client and a remote host (and back)
is referred to as port forwarding or SSH tunneling. HP-UX Secure Shell supports port
forwarding. For example, ftp traffic between a client and a server (or email traffic
between an email client and a POP/IMAP server) can be redirected using port
forwarding. Instead of the client directly communicating with its server, the traffic
76 Remote Access Security Administration

can be redirected to an sshd server over a secure channel, and the sshd server
can then forward the traffic to a designated port on the real server machine.
• Integration with underlying HP-UX security features.
The HP-UX Secure Shell product is integrated with important HP-UX security features.
For more information, see Section 4.6.7.
4.6.2 Software Components of HP-UX Secure Shell
HP-UX Secure Shell software consists of a set of client and server components. See
Table 4-2.
Table 4-2 Software Components of HP-UX Secure Shell
Equivalent
non-secure
component(s)
LocationDescriptionComponent
remsh,telnet,
rlogin
ClientSecure Shell client is a secure replacement for
telnet and remsh; it is most similar to
remsh with security features
ssh
remsh,telnet,
rlogin
ClientSymbolic link to sshslogin
rcpClient and serverSecure copy client and secure copy serverscp
ftpClientSecure ftp clientsftp
remshd,telnetd,
rlogind
ServerSecure shell daemonsshd
ftpdServerSecure ftp daemonsftp-server
Not applicableServerRandom number generator, which is used
when sshd is not able to find /dev/random
or /dev/urandom on the server. HP-UX is
shipped with a kernel-resident random number
generator, rng. If rng is deconfigured, sshd
uses prngd.
ssh-rand-helper
rhosts file
mechanism
Client and serverTool for "automatic" key-based login from
client to server
ssh-agent
Not applicableClientTool for making key pairs of the client known
to ssh-agent
ssh-add
Not applicableClientTool for generating key pairs for public key
authentication
ssh-keygen
4.6 Securing Remote Sessions Using HP-UX Secure Shell (SSH) 77

Table 4-2 Software Components of HP-UX Secure Shell (continued)
Equivalent
non-secure
component(s)
LocationDescriptionComponent
Not applicableClientTool for a client to gather the public keys for
a set of hosts running the Secure Shell daemon
(sshd)
ssh-keyscan
Not applicableClientTools to generate the digital signature required
during host based authentication is and it is
used by ssh() to access the local host keys host
based authentication
ssh-keysign
4.6.3 Running HP-UX Secure Shell
Before running any of the Secure Shell clients listed in Table 4-2, first start the Secure
Shell server daemon, sshd. The sshd daemon obtains its initial configuration values
from the sshd_config file, located in the /opt/ssh/etc directory on the server
system. One of the most important configuration directives in sshd_config is the set
of authentication methods supported by the sshd daemon. See Section 4.6.5 for more
information.
4.6.3.1 Running the ssh Client
The ssh client application establishes a socket connection with the sshd server. The
sshd server spawns a child sshd process. This child inherits the connection socket and
authenticates the client based on the selected authentication method. A successful secure
client session is established only upon successful authentication.
After a session is created, all subsequent communication occurs directly between the
client and this child sshd process. The client can now execute remote commands on the
server. Each command request from the ssh client causes the child sshd process to
spawn a shell process to execute that command.
In summary, a running ssh client-server session consists of the following processes:
• On every client system connected to the sshd server, there is one ssh client process
for each ssh connection currently established from that client system.
• On the server system, there is one parent sshd process and as many child sshd
processes as there are concurrent ssh clients connected to the server. The number
of child sshd processes running on the server doubles if privilege separation is
enabled on the server. See Section 4.6.4.
• On the server system, for each command execution request from a ssh client, the
corresponding child sshd process spawns a shell process, and uses a UNIX pipe
to communicate the command request to this shell process. This shell process returns
the command execution results to the child sshd process using the UNIX pipe and
terminates when the command execution is complete.
78 Remote Access Security Administration
4.6.3.2 Running the sftp Client
The sftp client application causes the sftp client process to spawn the ssh client, and
then communicates with it using a UNIX pipe. The ssh client then establishes a socket
connection with the sshd server.
The rest of the server interaction is similar to the ssh client case described in
Section 4.6.3.1. The difference is that instead of spawning a shell to execute the remote
command, the child sshd process spawns the sftp-server process. All subsequent
communication during this sftp session occurs among the following processes:
• The sftp client and the ssh client, on the client system, using a UNIX pipe.
• The ssh client and the child sshd process, over the established connection socket.
• The child sshd process and the sftp server process, using a UNIX pipe.
4.6.3.3 Running the scp Client
The scp client case is almost identical with the sftp client execution. The difference is
that instead of spawning the sftp-server process, the child sshd process spawns
the scp process. All subsequent communication during the scp session occurs among
the following processes:
• The scp client and the ssh client, on the client system using a UNIX pipe.
• The ssh client and the child sshd process, over the established connection socket.
• The child sshd process and the scp server process, using a UNIX pipe.
4.6.4 HP-UX Secure Shell Privilege Separation
HP-UX Secure Shell offers a more enhanced level of security through the privileged
separation feature. As described in Section 4.6.3, both the parent sshd and the child
sshd processes run as privileged users. When privilege separation is enabled, one extra
process is spawned per user connection.
When an ssh client connects to an sshd server which is configured for privilege
separation, the parent sshd process spawns a privileged child sshd process. When
privilege separation is enabled, the child sshd process spawns an additional
nonprivileged child sshd process. This nonprivileged child sshd process then inherits
the connection socket. All subsequent communication between client and server occurs
with this nonprivileged child sshd process.
Most remote command execution requests from the client are nonprivileged, and are
handled by a shell spawned under this nonprivileged child sshd process. When the
nonprivileged child sshd process needs a privileged function to be executed, it
communicates with its privileged parent sshd process using a UNIX pipe.
Privilege separation helps contain potential damage from an intruder. For example, if a
buffer overflow attack occurs during a shell command execution, control is within the
nonprivileged process, thereby containing the potential security risk.
4.6 Securing Remote Sessions Using HP-UX Secure Shell (SSH) 79

NOTE: Privilege separation is the default configuration for HP-UX Secure Shell. You
can turn off privilege separation by setting UsePrivilegeSeparation NO in the
sshd_config file. Because of the potential security risk, turn off privilege separation
only after careful consideration.
4.6.5 HP-UX Secure Shell Authentication
HP-UX Secure Shell supports the following authentication methods:
• GSS-API (Kerberos-based client authentication)
• Public key authentication
• Host-based authentication
• Password authentication
When a client connects with a remote sshd daemon, it selects the desired authentication
method (one of the methods listed previously), and either presents the appropriate
credentials as part of the connection request or responds to a prompt sent back by the
server. All authentication methods work in this way.
The server requires the appropriate key, pass phrase, password, or credentials from the
client to establish a successful connection.
You can choose to have the sshd instance support only a subset of the supported
authentication methods based on security requirements.
Although HP-UX Secure Shell supports the authentication methods listed previously, system
administrators can limit the authentication methods offered by an sshd instance, based
on the specific security requirements of their environment. For example, an HP-UX Secure
Shell environment can dictate that all clients must authenticate using the public key or
Kerberos methods. As a result, may disable the remaining methods. The enabling and
disabling of supported authentication methods is through configuration directives specified
in the sshd_config file.
When an ssh client connection request is made, the server first responds with its list of
supported authentication methods. This list represents the authentication methods supported
by the sshd server and the sequence in which these methods will be tried. The client
can omit one or more of those authentication methods. The client can also change the
sequence in which the methods are attempted. You achieve this with a configuration
directive in the client configuration file, /opt/ssh/etc/ssh_config.
The authentication methods supported by HP-UX Secure Shell are summarized in the
following sections.
4.6.5.1 GSS-API
With the Generic Security Service application Programming Interface (GSS-API), a
Kerberos-based client authentication, the client must obtain Kerberos credentials in
advance, and also have a Kerberos configuration file present in the appropriate client
80 Remote Access Security Administration

directory. When a client connects with an sshd daemon, it presents its credentials at
connection time. The server matches these credentials with its copy of credentials for this
specific user. Also, the server can optionally establish the legitimacy of the client's host
environment.
For more information, see gssapi(5), kerberos(9) and the HP-UX Kerberos Data Security
documentation:
www.hp.com/go/hpux-security-docs
Click HP-UX Kerberos Data Security Software.
4.6.5.2 Public Key Authentication
For public key authentication, the Secure Shell environment must have the following setup:
• Both the client and server must have a key pair. Every ssh client and every sshd
server must generate a key pair for themselves using the ssh-keygen utility.
•The client must make its public key known to all sshd servers it needs to communicate
with. Do this by copying every client's public key into a predetermined directory on
every relevant server.
• The client must acquire the public key for every server it needs to communicate with.
The client acquires the public keys using the ssh-keyscan utility.
After this setup is completed, ssh clients connecting to sshd servers are authenticated
using public and private keys. For more information on public key cryptography, see
public key cryptography.
HP-UX Secure Shell offers an additional feature for streamlining public key authentication.
For some environments, you might want the convenience of not having to respond to
password prompts all the time. You can eliminate the need to respond to password
prompts by using a combination of the ssh-agent and ssh-add processes, both
running on the client machine. The client registers all its key information with the
ssh-agent process through the ssh-add utility. Then, public key authentication between
client and server is facilitated by ssh-agent without the sshd daemon having to interact
with the client.
4.6.5.3 Host-Based and Public Key Authentication
Host-based and public key authentication is a more secure extension of the public key
authentication method. In addition to having key pairs for both client and server, this
method enables client environments to restrict the servers that they will communicate with.
Implement this restriction by creating a .rhosts file in the client's home directory.
4.6.5.4 Password Authentication
The password authentication method relies on the existence of a single user ID and
password-based login. This login could be based on the user's login specified in /etc/
passwd, or it could be PAM-based.
4.6 Securing Remote Sessions Using HP-UX Secure Shell (SSH) 81
HP-UX Secure Shell is fully integrated with PAM modules available on the server system.
For this purpose, the /opt/ssh/etc/sshd_config file carries a UsePAM configuration
directive. If set to YES, any password authentication request from the client causes sshd
to look at the PAM configuration file (/etc/pam.conf). Password authentication is then
done through the configured PAM modules, in sequence, until successful. For more
information on PAM authentication, see pam.conf(4).
Set the UsePAM directive to NO to ignore PAM authentication. Then any password
authentication request from the client causes sshd to ignore PAM configuration settings
on the server. Instead, sshd obtains user password information by directly calling the
getpwnam library call
HP-UX Secure Shell has been tested with PAM_UNIX, PAM_LDAP and PAM_KERBEROS.
It is also expected to work with other PAM modules, such as PAM_DCE and PAM_NTLM.
4.6.6 Communication Protocols
HP-UX Secure Shell users can connect with a remote sshd daemon using the SSH-1 or
SSH-2 protocol. SSH-2 is more secure, and is strongly recommended instead of SSH-1.
4.6.7 HP-UX Secure Shell and the HP-UX System
HP-UX Secure Shell is actually not a true shell. It is a mechanism for creating a secure
connection between a client and a remote host to execute remote shell sessions securely
on the host. To achieve the secure connection, HP-UX Secure Shell does most of the
authentication and session creation itself. Following is a partial list of features that HP-UX
Secure Shell uses:
• Logging of login attempts
Like telnet or remsh, HP-UX Secure Shell logs successful and unsuccessful sessions
in the /var/adm/wtmp and /var/adm/btmp files, respectively. For more
information, see utmp(4).
• PAM modules
As described in Section 4.6.5, HP-UX Secure Shell can use PAM authentication for
client sessions. When PAM authentication is selected, HP-UX Secure Shell uses the
/etc/pam.conf file and invokes the appropriate PAM module for authentication.
See pam.conf(4) for more information about the /etc/pam.conf file.
• Use of /etc/default/security file
This is a systemwide configuration file that contains attributes defining the behavior
of login, passwords, and other security configurations. HP-UX Secure Shell allows
use of these attributes with some restrictions, which are explained in the /opt/ssh/
README.hp file for HP-UX Secure Shell.
More information on the /etc/default/security file is in security(4).
82 Remote Access Security Administration
• Shadow passwords
HP-UX Secure Shell is integrated with the HP-UX shadow password feature. For more
information, see shadow(4).
• Control system log (syslog)
HP-UX Secure Shell uses syslog to write important messages. For more information,
see syslog(3C) and syslogd(1M).
• Audit logging
HP-UX Secure Shell has implemented audit logging (in trusted mode) in its own code.
For more information, see audit(5).
4.6.8 Associated Technologies
HP-UX Secure Shell has been tested with the following technologies:
• Kerberos 5 and GSS-API
• OpenSSL
• IPv6
• TCP Wrappers
• PAM (PAM_UNIX, PAM_Kerberos, PAM_LDAP)
• HP-UX Strong Random Number Generator
4.6.9 Strong Random Number Generator Requirement
As with all cryptographic key-based products, HP-UX Secure Shell requires a random
number generator. It looks for the HP-UX Strong Random Number Generator special
device files, /dev/urandom and /dev/random, and uses the first special device file
it locates. If these two files do not exist on the system, HP-UX Secure Shell uses its own
internal random number generator, ssh-rand-helper.
The HP-UX Strong Random Number Generator improves the performance and entropy
(a measure of the randomness and therefore the security of generated keys) of HP-UX
Secure Shell. It generates nonreproducible, true random numbers. The use of the HP-UX
Strong Random Number Generator is highly recommended with HP-UX Secure Shell.
The HP-UX Strong Random Number Generator is available by default. For more
information, see random(7).
4.6.10 TCP Wrappers Support
The HP-UX Secure Shell daemon, sshd, is linked with the archive library, libwrap.a,
to support TCP Wrappers. See also Section 4.3.
4.6 Securing Remote Sessions Using HP-UX Secure Shell (SSH) 83
4.6.11 chroot Directory Jail
chroot is a directory jail. It starts up an application in a specified directory and restricts
users to accessing that directory and the directories below it. It prevents users from
changing directories above that specified directory. It is intended to restrict file and
directory access to users of that application while they are using the application.
You must enable chroot for an application. You must create new directories and copy
the relevant set of files into those newly created directories.
You can optionally set up ssh,scp, and sftp with a chroot directory.
The HP-UX Secure Shell README file in /opt/ssh/README.hp explains the chroot
feature, the chroot setup script, and the specific files that this script copies to enable
ssh,sftp, and scp for a chroot environment. Refer also to chroot(1M).
The chroot setup script is in the /opt/ssh/utils/ssh_chroot_setup.sh file,
which is part of the HP-UX Secure Shell software product (Secure Shell 4.30.004/005).
84 Remote Access Security Administration

Part II Protecting Data
HP-UX 11i offers data protection in many forms: protecting data in transit, in use, and at rest.
By using security features designed to protect data in its three forms, HP-UX 11i customers can
minimize possible breaches not only in terms of data loss, but in customer trust as well.
This section describes the following topics:
• File system security (Chapter 5)
• Compartments (Chapter 6)
• Fine-grained privileges (Chapter 7)
85
86

5 File System Security
This chapter explains file system security. Before you read this chapter, you should have
a basic understanding of files and file systems.
Because data is stored in files, it is important to understand how to protect them. This
chapter discusses the following topics:
• Controlling file access (Section 5.1)
• Setting access control lists (Section 5.2)
• Using HFS ACLs (Section 5.3)
• Using JFS ACLs (Section 5.4)
• Comparison of JFS and HFS ACLs (Section 5.5)
• ACLs and NFS (Section 5.6)
• Security considerations for /dev devices special files (Section 5.7)
• Protecting disk partitions and logical volumes (Section 5.8)
• Security guidelines for mounting and unmounting file systems (Section 5.9)
• Controlling file security on a network (Section 5.10)
5.1 Controlling File Access
Working groups, file permissions, file ownership, and compartment rules determine who
can access a given file. The simplest of the file access rules are standard UNIX file
permissions.
You can divide users into groups so that files owned by the group can be shared within
the group and can be protected from outsiders.
The traditional UNIX file permissions are displayed using the ls command with the -l
flag. The permissions indicate what kind of access (that is, the ability to read, write, and
execute) is granted to the owner and groups on your system. Traditional UNIX file
protections allow some control over who can access your files and directories, but they
do not allow you to define access for individual users and groups beyond the owning
user and the owning group. The following is a brief review of UNIX file permissions.
Each file and each directory has nine permissions associated with it. Files and directories
have the following three types of permissions:
•r(read)
•w(write)
•x(execute)
These three permissions occur for each of the following three classes of users:
•u(user/owner)
•g(group)
•o(all others; also known as world)
5.1 Controlling File Access 87

The rpermission allows users to view or print the file. The wpermission allows users to
write (modify) the file. The xpermission allows users to execute (run) the file or to search
directories.
Figure 5-1 shows the traditional permissions fields.
Figure 5-1 File and Directory Permission Fields
permission
owner group others
rwx rwx rwx
r read
w write
x execute
The user/owner of a file or directory is generally the person who created it. If you are
the owner of a file, you can change the file permissions with the chmod command.
The group specifies the group to which the file belongs. If you are the owner of a file,
you can change the group ID of the file with the chgrp command.
The meanings of the three types of permissions differ slightly between ordinary files and
directories. See Table 5-1 for more information.
Table 5-1 Differences Between File and Directory Privileges
DirectoryFilePermission
Contents can be read, but not
searched. Normally r and x are
used together.
Contents can be viewed or
printed.
r(read)
Entries can be added or removed.Contents can be changed or
deleted.
w(write)
Directory can be searched.File can be used as a program.x(execute)
5.1.1 Setting File Access Permissions
The chmod command changes the type of access (read, write, and execute privileges)
for the file's owner, group members, or all others. Only the owner of a file or a user with
the appropriate privileges can change file access. See chmod(1).
88 File System Security
By default, the initial set of read and write permissions for files and directories are
determined by the creator's umask value. To change the default file permissions, use
the umask command. See umask(1).
Each bit that is set in the file mode creation mask causes the corresponding permission
bit in the file mode to be cleared (disabled). Conversely, bits that are clear in the mask
allow the corresponding file mode bits to be enabled in newly created files.
For example, a umask of octal 022 creates a mask of u=rwx,g=rx,o=rx, which
disables group and other write permissions.
5.1.2 Setting File Ownership
The chown command changes file ownership. To change the owner, you must own the
file or have the appropriate privileges.
The chgrp command changes file group ownership. To change the group, you must
own the file or have the appropriate privileges.
For more information, see chown(1) and chgrp(1).
5.1.3 Protecting Directories
Normally, if a directory is writable either through standard permissions or through ACLs,
anyone can remove the files in the directory, regardless of the permissions on the files
themselves. To protect against unwanted file deletions in a directory:
• Remove write permissions for directories that should not have them.
This is particularly effective for users' private directories. The following command
allows others to read and search the mydir directory, but only the owner can delete
files from it:
#chmod 755 mydir
See chmod(1) and chmod(2).
• Set the sticky bit on the directory.
• The sticky bit is a special bit in the mode of every file. Setting the sticky bit prevents
users from removing other users' files from that directory. Setting the sticky bit for a
directory allows only the owner of the file, the owner of the directory, or a user with
the appropriate privileges to delete or to rename the files.
This is effective for temporary or project directories (such as /tmp and /var/tmp)
that must be accessible to many authorized users. The following command allows
anyone to create, read, and write files in /mfgproj, but only the file owner, the
directory owner, or a user with the appropriate privileges can delete files:
#chmod a+rwxt /mfgproj
Setting the sticky bit is important for directories that are used for temporary files. In
the event that a temporary directory is not set to sticky, an attacker may alter the
expected behavior of user programs by waiting for a temporary file to be created
5.1 Controlling File Access 89
and then deleting and recreating a new file with modified content, but the same
name. In most cases, the application is unaware of the change and may
unintentionally perform malicious acts on behalf of the attacker.
5.1.4 Protecting Files Related to User Accounts
Follow these guidelines to protect files related to user accounts:
• A home directory should not be writable by anyone except for the owner. Otherwise,
any user can add and remove files from the directory.
• The .profile,.kshrc,.login, and .cshrc files for each user should not be
writable by anyone other than the account owner.
• A user's .rhosts file should not be readable or writable by anybody other than
the owner. This precaution prevents users from guessing what other accounts you
have, and prevents anyone from editing your .rhosts file to gain access to those
systems. For more information, see hosts.equiv(4).
• Do not use a .netrc file, because it bypasses login authentication for remote
login and even contains the user's unencrypted password. If used, .netrc must
not be readable or writable by anyone other than its owner. For more information,
see netrc(4).
5.1.5 Locating and Correcting File Corruption Using fsck
The following problems can indicate a corrupt file system:
• A file contains incorrect data (garbage).
• A file has been truncated or is missing data.
• Files disappear or change locations unexpectedly.
• Error messages appear on a user's terminal, the system console, or in the system
log.
• You are not able to change directories or list files.
• The system fails to reboot.
If you or other users cannot readily identify problems with the file system, use the fsck
command to check the file system. The fsck command is the primary tool for finding
and correcting file system inconsistencies. The fsck command examines the file system
listed in /etc/fstab.
The fsck utility is not capable of detecting file corruption. If fsck does not find any
errors, the problem is likely not a corrupted file system. That is, the file system is usable,
even if the underlying data is lost or corrupted. Look for one or more of these other file
problems:
• A user, program, or application deleted, overwrote, moved, or truncated the file or
files.
• The file system associated with a particular directory when the file was created might
not be mounted to that directory.
90 File System Security

• A file or files were placed in a directory that now has a file system mounted to it.
The files still exist but are not accessible. Unmount the file system to access the files.
• The file protection or ownership is preventing access. Use the chmod or chown
command to change file permissions.
5.2 Setting Access Control Lists
Access control lists (ACLs) offer a finer degree of file protection than traditional file access
permissions. Use ACLs to allow or restrict file access to individual users unrelated to the
group they belong to. Only the owner of a file, or a user with the appropriate privileges
can create ACLs.
Both the Journaled File System (JFS) and High-Performance File System (HFS) support
ACLs but they use different mechanisms and syntax.
JFS is the HP-UX implementation of the Veritas journaled file system (VxFS). HFS is the
HP-UX version of the UNIX File System (UFS) and is compatible with earlier versions of
HP-UX.
An access control list (ACL) is a set of user, group, and mode entries associated with a
file. The list specifies permissions for all possible user ID and group ID combinations.
Access control lists give you a more precise way to control access to files than you have
with traditional UNIX file permissions. ACLs enable you to grant or restrict file access in
terms of individual users and specific groups, in addition to the traditional control.
Both HFS and JFS file systems support ACLs, but they use different mechanisms and use
different syntax.
NOTE: HFS is now deprecated. It will be removed from the operating system in a future
release.
HP-UX supports two separate JFS products: the basic JFS product, which is included in
the operating system, and the optional advanced product, OnLineJFS, which is installed
separately. Both JFS products support ACLs.
For more information, see setacl(1), getacl(1), aclv(5), chacl(1), lsacl(1), and acl(5).
5.3 Using HFS ACLs
You set HFS ACL permissions with the chacl command and display them with the lsacl
command. See Example 5-1.
5.2 Setting Access Control Lists 91

IMPORTANT: You must use chmod with the -A option when working with files that
have HFS ACL permissions assigned. Without the -A option, chmod will delete the ACL
permissions from the file. The syntax is:
# chmod -A mode file
The chacl command is a superset of the chmod command. Any specific permissions
you assign with the chacl command are added to the more general permissions assigned
with the chmod command.
When a file has ACLs, the ll command displays a plus sign (+) after the permission
string.
If a user.group matches more than one HFS ACL entry, the more specific entry takes
precedence. See Example 5-2.
92 File System Security

Example 5-1 Creating an HFS ACL
In this example, the chmod command restricts write permissions for myfile to only the
user, allan. The chmod command also deletes any previous HFS ACLs.
$chmod 644 myfile
$ll myfile
-rw-r--r-- 1 allan users 0 Sep 21 16:56 myfile
$lsacl myfile
(allan.%,rw-)(%.users,r--)(%.%,r--) myfile
The lsacl command displays just the default (no ACL) values, corresponding to the
basic owner, group, and other permissions.
The chacl command gives read and write access to myfile to another user.
$chacl 'naomi.users=rw' myfile
$ll myfile
-rw-r--r--+ 1 allan users 0 Sep 21 16:56 myfile
$ lsacl myfile
(naomi.users,rw-)(allan.%,rw-)(%.users,r--)(%.%,r--) myfile
Notice two things: the ll permissions display has a +appended, indicating that ACLs
exist and that the ll permissions string did not change. The additional entry in the lsacl
display specifies that user naomi in group users has read and write access to myfile.
Example 5-2 Multiple HFS ACL Matches
If a user's user.group combination matches more than one ACL entry, the most specific
entry takes precedence. In this example, first set the file permissions.
$chmod 644 myfile
Use the chacl command on myfile to add a write-only entry for user naomi:
$chacl naomi.%=w myfile
$lsacl myfile
(naomi.%,-w-)(allan.%,rw-)(%.users,r--)(%.%,r--) myfile
Now, user naomi has write access to file myfile, using the ACL defined for naomi.%,
but does not have read access to the file because naomi.% takes precedence over the
ACLs defined for %.users and %.%.
The lsaclcommand displays the HFS ACLs in decreasing order of specificity. That is,
permission matches are attempted from left to right.
5.3.1 HFS ACLs and HP-UX Commands and Calls
The following commands and system calls work with ACLs on HFS file systems:
5.3 Using HFS ACLs 93

Table 5-2 HFS ACL Commands
DescriptionCommands
Changes HFS ACLs of files.chacl
Lists user's access rights to files.getaccess
Lists HFS ACLs of files.lsacl
Table 5-3 HFS ACL System Calls
DescriptionSystem Call
Gets a user's effective access rights to a file.getaccess
Gets HFS ACL information.getacl,fgetacl
Sets HFS ACL information.setacl,fsetacl
Converts HFS ACL structure to string form.acltostr
Changes the owner or group represented in an HFS
file's ACL.
chownacl
Copies HFS ACL and mode bits from one file to
another.
cpacl,fcpacl
Adds, modifies, or deletes an HFS file's ACL entry.setaclentry,fsetaclentry
Parses and converts HFS ACL structure to string form.strtoacl
Parses and converts HFS ACL pattern strings to
arrays.
strtoaclpatt
The following commands, system calls, and subroutine libraries affect ACL entries,
sometimes in unexpected ways.
Table 5-4 Commands and Calls Affecting ACL Entries
DescriptionCommand or Call
Deletes HFS ACLs by default. Use the -A option to
retain HFS ACLs.
chmod
Deletes HFS ACL entries. Use getacl and setacl
to save and restore the HFS ACL entries.
chmod
Does not set a file's optional ACL entries.cpset
Identifies files whose ACL entries match or include
specific ACL patterns on HFS or JFS file systems.
find
The long form indicates the existence of ACLs by
displaying a plus sign (+) after the file's permission
bits.
ls -l
94 File System Security

Table 5-4 Commands and Calls Affecting ACL Entries (continued)
DescriptionCommand or Call
Does not support optional ACL entries on /var/
mail/* files.
mailx
Copies ACL entries to the new files they create.compact,compress,cp,ed,pack,unpack
Use only these commands to selectively recover and
back up files. Use the -A option when backing up
from an ACL system for recovery on a system that
does not support ACLs.
frecover,fbackup
These commands do not retain ACLs when archiving
and restoring. They use the st_mode value returned
by stat.
ar,cpio,ftio,shar,tar,dump,restore
These commands do not support ACLs.rcs,sccs
HFS access control lists use additional “continuation inodes” when creating new file
systems. Consider them when using the following commands:
•fsck: Returns the number of files with ACL entries as a value for icont. Use the
-p option to clear unreferenced continuation inodes. See fsck(1M).
•diskusg,ncheck: Ignores continuation inodes. See diskusg(1M) and ncheck(1M).
•mkfs: Allows for continuation inodes on new disks. See mkfs(1M).
5.4 Using JFS ACLs
This section describes JFS ACLs and how to use them.
NOTE: To use JFS ACLs, you must have a VxFS file system using disk layout Version
4. See vxupgrade(1M) for information about upgrading the file system to Version 4.
5.4.1 Definition of a JFS ACL
A JFS ACL contains one-line entries naming specific users and groups and indicating
what access is granted to each. The presence of a JFS ACL also changes the meaning
of the group permission bits, which are displayed using the ls -l command.
A JFS ACL always has at least four entries: a user entry, a group entry, a class entry,
and an other entry. When a JFS ACL contains only these four entries, the permissions
it grants are exactly the same as the permissions represented by the standard UNIX
system permission bits.
5.4.2 How the System Generates a JFS ACL
Whenever a file is created on a JFS file system, the system initializes a minimal JFS ACL
for the file, containing a user entry for the owner permissions, a group entry for the
owning group permissions, a class entry for the owning group permissions, and an
5.4 Using JFS ACLs 95
other entry for the other group permissions. Additional entries can be added by the
user, or as a result of default entries specified on the parent directory.
5.4.3 Minimal JFS ACL
An ACL with the four basic entries defined previously is called a minimal JFS ACL. An
example minimal ACL looks like this:
user::rw-
group::r--
class:r--
other:---
• The user entry indicates the permissions of the owner of the file and maps directly
to the owner permission bits. Because the first entry applies to the owner of the file,
no user name needs to be indicated. This example ACL entry grants read and write
access to the file's owner.
• The group and class entries specify the permission granted to members of the
file's owning group. The example ACL entry grants read-only access to the file's
owning group. The group and class entries are described more in Section 5.4.5.
• The other entry is a catch-all entry that specifies permissions for anyone who is
not granted or denied permission by any other entry. The example other entry
denies access to all users who are not the owner of the file nor in the file's owning
group.
The permission bits displayed by ls -l for this file would look like this:
rw-r-----
The next section describes how additional JFS ACL entries affect file access and the
interpretation of the permission bits.
5.4.4 Additional JFS ACL user and group Entries
If you want to grant or deny access to specific users and groups on the system, you can
add up to 13 more user and group entries to the four minimal entries described in the
previous section.
For example, the following entry in the ACL of a file grants read, write, and execute
access to a user logged in as boss:
user:boss:rwx
In the next example, an ACL with the following entry denies access to a user in the group
spies:
group:spies:---
5.4.5 JFS ACL group and class Entries
In a file with a minimal ACL, the owning group and class ACL entries are identical.
However, in a file with additional entries, the owning group and class ACL entries
96 File System Security
are distinct. The owning group entry grants permissions to a specific group: the owning
group.
The class entry is more general; it specifies the maximum permissions that can be
granted by any of the additional user and group entries.
If a particular permission is not granted in the class entry, it cannot be granted by any
ACL entries except for the first user (owner) entry and the other entry. Any permission
can be denied to a particular user or group. The class entry functions as an upper
bound for file permissions.
When an ACL contains more than one group or user entry, the additional user and
group entries are referred to as the group class entries, because the effective
permission granted by any of these additional entries is limited by the class entry.
5.4.6 Using the setacl and getacl Commands
Use the setacl and getacl commands to change and view ACLs.
Use the setacl command to change the ACL in one of the following ways:
• Replace a file's entire ACL, including the default ACL on a directory.
• Add, modify, or delete one or more entries, including default entries on directories.
The getacl command displays the entries in the ACL. File permission bits for user and
group are translated into special cases of these entries:
• The bits representing owner permissions are represented by a user entry without
a specified user ID.
• The bits representing group permissions are represented by a group entry without
a specified group ID.
An ACL must contain one each of these special user and group entries. The ACL
can have any number of additional user entries and group entries, but these must
all contain a user ID or group ID, respectively. An ACL has only one other entry,
representing the permission bits for permissions to be granted to other users.
See setacl(1) and getacl(1) for command descriptions.
5.4.7 Effect of chmod on class Entries
When a file has a minimal ACL, the owning group and class ACL entries are identical,
and chmod affects both of them. However, when a file contains additional, optional
entries in the ACL, the following consequences occur:
• The class ACL entry no longer necessarily equals the owning group ACL entry.
• The chmod command affects the class ACL entry, not the owning group entry.
• You must use the setacl command to change the owning group entry.
5.4 Using JFS ACLs 97

5.4.8 Example of Changing a Minimal JFS ACL
To illustrate the function of the JFS ACL class entry, this section describes how chmod
and setacl affect a file with a minimal JFS ACL and a file with group class entries.
NOTE: Further details about the use of the getacl and setacl commands are in
Section 5.4.10. Refer also to getacl(1) and setacl(1).
Consider a file, exfile, with read-only (444) permissions and a minimal JFS ACL. The
ls -l command shows the permissions for exfile:
$ls -l exfile
-r--r--r-- 1 jsmith users 12 Sep 20 15:02 exfile
The getacl command lists the following output for exfile, which is a minimal JFS
ACL:
$ getacl exfile
# file: exfile
# owner: jsmith
# group: users
user::r--
group::r--
class:r--
other:r--
Using the chmod command to add write permissions to exfile changes both the owning
group and the class ACL entries. For example, look at the getacl command output:
$ chmod 666 exfile
$ getacl exfile
# file: exfile
# owner: jsmith
# group: users
user::rw-
group::rw-
class:rw-
other:rw-
Now add additional user and group entries, that will affect the class ACL entry but not
the owning group entry. The first setacl command that follows grants read-only
permission to user guest; the other ACL entries are unaffected. However, the second
setacl command grants read-execute permissions to the group dev, and the upper
bound on permissions (the class entry) is extended to include execute permission.
$ setacl -m u:guest:r-- exfile
$ setacl -m g:dev:r-x exfile
$ getacl exfile# file: exfile
# owner: jsmith
# group: users
user::rw-
user:guest:r--
group::rw-
98 File System Security
group:dev:r-x
class:rwx
other:rw-
Next, the chmod command removes write and execute permission from group, and
actually reduces the class permissions to read-only. The owning group permissions,
while unchanged, are effectively reduced to read-only as well.
$chmod g-wx exfile
$getacl exfile
# file: exfile
# owner: jsmith
# group: users
user::rw-
user:guest:r--
group::rw- # effective:r--
group:dev:r-x # effective:r--
class:r--
other:rw-
The other permissions are unchanged. The class entry does not limit the access that
can be granted by the first user (owner) entry or the other entry.
Next the ls -l command lists the permissions of exfile. The plus sign (+) at the end
of the permissions string indicates that there is an ACL for the file.
$ ls -l exfile
-rw-r--rw-+ 1 jsmith users 12 Sep 20 15:02 exfile
5.4.9 Default JFS ACLs
You might want all the files created in a directory to have certain ACL entries. For
example, you can allow another person to write to any file in a directory of yours when
the two of you are working on something together.
You can put an ACL entry granting the desired access on every file in the directory, but
every time you create a new file, you have to add that entry again. Using default ACL
entries, you can get the system to do this for you automatically every time you create a
file.
A default ACL entry appears as follows:
default:user:boss:rw-
Default ACLs can only be placed only on a directory and have no influence on what
access to the directory is granted to a user. The default ACL is applied to files created
in the directory.
When the newly created file is a directory, the default ACL entries have two effects:
•The corresponding nondefault ACL entries are created, so that the desired permissions
are granted and denied for the directory, just as for any file created in the directory.
• The default entries themselves are copied, so that the new subdirectory has the same
default ACL as the parent directory.
5.4 Using JFS ACLs 99
For example, if you want any files created in the directory projectdir to be readable
by certain users, you can create the appropriate default entries, as follows:
$setacl -m d:u:boss:r,d:u:jjones:r,d:u:dev:r projectdir
$getacl projectdir
# file: projectdir
# owner: jsmith
# group: users
user::rw-
user:boss:rw-
user:jjones:rw-
user:jdoe:---
group::rw-
group:dev:rw-
class:rw-
other:---
default:user:boss:r---
default:user:jjones:r--
default:group:dev:r--
If the newly created file is a directory, the same ACL entries are generated. In addition,
the default entries themselves are also placed in the ACL.
With these entries in place, any new file created in the directory projectdir will have
an ACL like that shown previously without the default entries.
5.4.10 Changing JFS ACL with the setacl Command
This section presents more examples of using the setacl command.
5.4.10.1 Using the Modify and Delete Options
The following setacl command uses the -m (modify) option to give read-only access
to the user boss for the junk file:
$setacl -m u:boss:r-- junk
To grant read and write access to everyone in the group dev, use the group (g:)
parameter with the setacl -m command:
$setacl -m g:dev:rw- junk
The -d option deletes an entry. With -d, do not specify any permissions in the ACL
entry. For example, the following command deletes the entry for the group dev:
$setacl -d g:dev junk
5.4.10.2 Using the -f Option
If you are adding or changing several entries, you can use a different procedure. You
can save the ACL to a file, edit the file, and then apply this new ACL to the file. For
example, save the ACL to a file with this command:
$getacl junk > junk.acl
100 File System Security
Edit the file so that it appears as follows:
$ cat junk.acl
# file: junk
# owner: user1
# group: group1
user::rw-
user:user2:rw-
user:user3:rw-
user:user4:---
user:user5:r--
group::rw-
group:group2:rw-
group:group3:r--
group:group4:---
group:group5:rw-
class:rw-
other:r--
Apply the ACL to the file using the setacl -f command:
$setacl -f junk.acl junk
5.4.10.3 Effective Permissions and setacl -n
Normally, setacl recalculates the class entry to ensure that permissions granted in
the additional ACL entries are granted. If you specify the -n option, the class entry is
not recalculated; the existing value is used. This means that some permissions granted
by the ACL entries will not be granted in practice.
For example, this ACL is modified with the setacl -n command to add read and
execute permissions to group dev as follows:
$getacl exfile
# file: exfile
# owner: jsmith
# group: users
user::rw-
group::rw-
class:rw-
other:rw-
$ setacl -n -m group:dev:r-x exfile
$ getacl exfile
# file: exfile
# owner: jsmith
# group: users
user::rw-
group::rw-
group:dev:r-x #effective r--
class:rw-
other:rw-
The group dev ACL entry is added as specified, but execute permission is not actually
granted. Execute permission is denied by the class entry, and the class entry was
5.4 Using JFS ACLs 101

not recalculated because -n was specified. If -n was not used, class would have been
reset to class:rwx, and the effective comment would not be there.
5.5 Comparison of JFS and HFS ACLs
JFS ACLs adhere to the POSIX ACL standard.
JFS ACLs differ from HFS ACLs in both format (internal and external) and functionality.
Functional differences between JFS and HFS ACLs include the following:
•A JFS directory's ACL can have default entries, which are applied to files subsequently
created in that directory. HFS ACLs do not have this capability.
• An HFS ACL has an owner that can be different from the owner of the file the ACL
controls. JFS ACLs are owned by the owner of the corresponding file.
• An HFS ACL can have different entries for a particular user in specific groups. For
example, userx might have read and write access as a member of group users,
but have only read access as a member of group other.
5.5.1 JFS and HFS Command and Function Mapping
Table 5-5 lists the manpages for the equivalent commands and functions for JFS ACLs
and HFS ACLs.
Table 5-5 HFS and JFS ACL Equivalents
JFS EquivalentHFS Name
setacl(1)chacl(1)
getacl(1)lsacl(1)
acl(2)getacl(2)
—none—fgetacl(2)
acl(2)setacl(2)
—none—fsetacl(2)
—none—acltostr(3C)
—none—chownacl(3C)
—none—cpacl(3C)
—none—setaclentry(3C)
—none—strtoacl(3C)
aclsort(3C)—none—
aclv(5)acl(5)
102 File System Security

5.6 ACLs and NFS
The Network File System (NFS) has no facility to pass ACL information about remote
files. Therefore, ACLs are not visible on remote files by NFS. The ls -l command will
not show that ACLs exist on a remote file, but the ACL control over access permissions
remains effective.
Individual manpage entries specify the behavior of the various system calls, library calls,
and commands under these circumstances.
IMPORTANT: Use caution when transferring a file with optional entries over a network,
or when manipulating a remote file, because NFS can delete optional entries with no
notification.
5.7 Security Considerations for /dev Device Special Files
Access to all devices in the system is controlled by device special files, which enable
programs to be device independent. These files are shipped with permission settings that
enable proper use and maximum security.
If you install any other device special files, see insf(1M) for information about correct
permission settings.
Because device special files can be as vulnerable to tampering as any other file, observe
the following precautions:
• Keep all device special files in the /dev directory.
• Protect the memory files, /dev/mem and /dev/kmem, from casual access, because
these files contain sensitive user information. For example, a program that watches
memory for an invocation of the login program might copy the password from the
login program buffers when a user types it in. The file protections should be set
to:
crw-r----- 1 bin sys 3 0x000001 Jun 9 2006 /dev/kmem
crw-r----- 1 bin sys 3 0x000000 Jun 9 2006 /dev/mem
• Protect all disk special files:
— Write protect all disk special files from general users to prevent inadvertent data
corruption. Turn off write access for group and other.
— Read protect disk special files to prevent disclosure. Turn off read access for
other.
The file protections should be set to:
brw-r----- 1 bin sys 31 0x002000 Feb 18 2004 /dev/dsk/c0t2d0
crw-r----- 1 bin sys 188 0x002000 Aug 3 2004 /dev/rdsk/c0t2d0
brw-r----- 1 root sys 64 0x000002 Jun 11 2006 /dev/vg00/lvol2
crw-r----- 1 root sys 64 0x000002 Jun 11 2006 /dev/vg00/rlvol2
• Terminal ports on HP-UX systems are writable by anyone if you allow users to
communicate by using the write or talk programs. Permit only the owner to have
read permission.
5.6 ACLs and NFS 103
• Do not permit individual users to own a device special file other than for a terminal
device or personal printer.
• Before putting a disk or other mountable device of unknown origin into service,
check its files for device special files and setuid programs. See Section 5.9.
5.8 Protecting Disk Partitions and Logical Volumes
A Logical Volume Manager (LVM) is a common disk management tool. LVM divides up
the disk more easily than disk partitions, and the volumes can span multiple disks. Volumes
are logical devices that appear as a physical disk partition. You can use a volume as a
virtual disk partition for such applications as creating a file system or a database.
Following are some security considerations regarding disk partitions and logical volumes:
• Ensure that the device special files for disk partitions and logical volumes are
readable only by root and perhaps by an account used for disk backups. See
Section 5.7.
• Because ownership and permissions are stored in the inode, anyone with write
permission to a mounted partition can set the user ID for any file in that partition.
The file is subject to change regardless of the owner, bypassing the chmod system
call and other security checks.
If the device special file is writable, a user can open that file and access the raw
disk. The user can then directly edit the file system, read files, or change file
permissions and owners.
Make sure the file permissions forbid access to the device special file and allow
only root to read.
• If a program, such as a database application, requires direct access to the partition,
reserve that partition exclusively for the program. Do not mount a partition as a file
system if users can access the partition directly. If you do mount a partition as a file
system, users could edit the underlying file system.
Inform program users that the file's security is enforced by its permission settings
rather than by the HP-UX file system.
5.9 Security Guidelines for Mounting and Unmounting File Systems
The mount command enables you to attach removable file systems and disk or disk
partitions to an existing file tree. The mount command uses a file called /etc/fstab,
which contains a list of available file systems and their corresponding mount points.
Make the /etc/fstab file writable only by root, but readable by others. For more
information on mounting file systems, see fstab(4).
104 File System Security
Observe the following precautions when mounting a file system or disk:
• Create a mount point directory (such as /mnt) on which to mount a new file system.
Never mount a file system on a directory that already contains files, because those
files will become inaccessible.
The mount point of a mounted file system acquires the permissions and ownership
of the file system's root directory.
• Set permissions and access control list entries on disk path names to control access
to disks.
• Use the -r option of the mount command to mount the file system as read-only.
You must mount physically write-protected file systems this way.
• When mounting a new or foreign file system, assume that the medium is insecure.
— Make sure that the PATH environment variable does not include “.” (the current
directory); otherwise, you might run a Trojan horse version of ls or some similar
command while examining the new file system.
— Run the fsck command to verify that the file system is not technically corrupted.
See fsck(1M).
— Run the ncheck_hfs -s or ncheck_vxfs -s command to scan for setuid
and setgid programs and device files, and investigate any suspicious findings.
The -s option is intended to discover concealed violations of security policy. For
more information, see ncheck_hfs(1M) and ncheck_vxfs(1M).
— Create a directory restricted to root by setting its permissions at 700
(drwx------).
#mkdir /securefile
#chmod 700 /securefile
— Mount the foreign file system read-only at that location:
# mount -r /dev/disk1 /securefile
— Check all directories for privileged programs, and verify the identity of every
program.
— Remount the system read and write permissions and remove any unnecessary
setuid and setgid permissions from files that you discovered in the previous
step. These precautions are especially important if a user requests that you mount
a personal file system.
Only after performing these tests should you unmount the file system and remount it
in its desired location.
• Be sure to unmount all mounted file systems of a user whose account you are
disabling or removing.
For information on files mounted in an NFS environment, see Section 5.10.2.
5.9 Security Guidelines for Mounting and Unmounting File Systems 105
5.10 Controlling File Security on a Network
From the perspective of security, networked systems are more vulnerable than standalone
systems. Networking increases system accessibility, but also adds greater risk of security
violations.
Although you cannot completely control security over the network, you can control the
security of each node on the network to limit penetration risk without reducing the
usefulness of the system or user productivity.
Ensure that all network administration programs are owned by a protected,
network-specific account, such as uucp,nso, or daemon, rather than by root.
5.10.1 Check Permission Settings on Network Control Files
Modes, owners, and groups on all system files are set carefully. Check these files regularly
for any changes. Note and correct any changes from the original values.
Pay particular attention to the network control files in the /etc directory. These files are
of notable interest to those attempting to gain unauthorized access, because they provide
access to the network itself. Network control files should never be writable by the public.
These files include:
exports List of file systems being exported to NFS clients
hosts Network hosts and their addresses
hosts.equiv Remote hosts allowed access equivalent to the local host
inetd.conf Internet configuration file
netgroup List of networkwide groups
networks Network names and their addresses
protocols Protocol name database
services Services name database
5.10.2 Files Mounted in an NFS Environment
A Network File System (NFS) provides the following conveniences:
• Saves file space.
• Maintains consistent file usage.
• Provides a lean cooperative user environment.
NFS streamlines filesharing between server and client systems by controlling access via
the /etc/exports file. Entries in /etc/exports provide permission to mount a file
system existing on the server onto any client machine or specified list of machines. When
a file system is put into /etc/exports, the information is available to anyone who can
do an NFS mount. Thus, the NFS client user can access a server file system without having
logged in to the server system. See exports(4) for information on controlling access to
exported file systems and see Section 5.10.2.3 for security guidelines.
106 File System Security

5.10.2.1 Server Vulnerability
Maintain server security by setting restrictive permissions on the /etc/exports file.
Root privileges are not maintained across NFS. Thus, having root privileges on a client
system does not provide you with special access to the server.
The server performs the same permission checking remotely for the client as it does locally
for its own users. The server side controls access by the client to server files by comparing
the user ID and group ID of the client, which it receives via the network, with the user ID
and group ID of the server file. Checking occurs within the kernel.
A user with privileges on an NFS client can exploit that privilege to obtain unlimited
access to an NFS server.
NOTE: Never export any file system to a node on which privilege is granted more
leniently than in your own node's policy.
5.10.2.2 Client Vulnerability
In earlier releases of NFS for workstations, the /dev inode had to reside on the client's
disk. NFS now allows the /dev inode containing the major and minor numbers of a
client-mounted device special file to exist on the server side. This opens the possibility
for someone to create a Trojan horse that overrides permissions set on the client's mounted
device special file, by accessing the device special file through the file and inode number
found on the server side.
Although lacking permission to make a device special file on the client side, a system
violator can create a device special file, such as /dev/kmem, using root permissions on
the server side. The new /dev file is created with the same major and minor number as
that of the target device on client side, but with the following permissions:
crw-rw-rw-
The violator can then go to the client, log in as an ordinary user, and, using NFS, open
up the newly created server-side device special file and use it for devious means.
5.10.2.3 How to Safeguard NFS-Mounted Files
Following are suggestions to safeguard NFS-mounted files:
•If possible, make sure that the same person administers both client and server systems.
• Maintain uniformity of user ID and group ID for server and client systems.
• Routinely check the /dev files in the file systems exported from server.
• Restrict who can have write access to the /etc/passwd client files.
• For strictest control, audit every host that is accessible through the network.
• Consider using the fstab nosuid command to protect the system against setuid
programs that can run as root and damage the system. The default mount option is
suid, which allows mounted programs with setuid permission to run with the
permissions of their owners, regardless of who starts them. Therefore, if a program
5.10 Controlling File Security on a Network 107
with setuid permission is owned by root, it will run with root permissions, regardless
of who starts it.
108 File System Security

6 Compartments
This chapter describes the compartments feature of HP-UX 11i v3. This chapter addresses
the following topics:
• Overview (Section 6.1)
• Planning the compartment structure (Section 6.2)
• Compartment components (Section 6.3)
• Compartment rules and syntax (Section 6.4)
• Configuring a compartment (Section 6.5)
• Troubleshooting compartments (Section 6.6)
• Using discover mode to generate initial compartment configuration (Section 6.7)
• Compartments in HP Servicegard Clusters (Section 6.8)
6.1 Overview
Compartments are a method of isolating components of a system from one another.
When configured properly, they can be an effective method to safeguard the HP-UX
system and the data that resides on it.
Compartments allow you to isolate processes, or subjects, from each other and also from
resources, or objects.
Conceptually, each process belongs to a compartment, and resources are handled in
one of two ways:
1. The resource is labeled with the compartment of the creating process. This is how
transient resources, such as communication endpoints and shared memory, are
assigned a compartment.
2. Resources can be associated with an access list that specifies how processes in
different compartments can access them, for persistent resources such as files and
directories. That is, processes can access resources or communicate with processes
belonging to a different compartment only if a rule exists between those
compartments. Processes that belong to the same compartment can communicate
with each other and access resources in that compartment without a rule.
Compartments separate subjects from objects. This enables a virtual grouping of related
subjects and objects. You can configure the system so that, if a service running in a
compartment is compromised, it does not affect services running in other compartments.
This restricts any damage to the affected compartment only.
6.1.1 Compartment Architecture
Compartments isolate a process and its child processes within a system. Figure 6-1 shows
a parent process that spawns a number of handler processes that need to access various
6.1 Overview 109

parts of the system. The compartments on the system are configured so that the processes
can access the resources they need.
Figure 6-1 Compartment Architecture
process
process relationship
files and/or directories
file access
network
IPC
signals
Compartment
recorder
All
logs
spool
/
/var/opt/server
parent
Network
read
read, write
read, write
handler
handler
handler
server_parent
server_children
lan cmpt 1
In Figure 6-1, the parent process is configured in a compartment, compartment A. As
part of its functioning, the parent process spawns a number of handler processes in a
different compartment, compartment B. The handler processes inherit the compartment
configuration of the parent process. The network card that connects this system to the
LAN is configured in another compartment, compartment C. The file system is configured
to allow full access to compartment A, but only allow partial access to compartment B.
Communication between the system components in their separate compartments is
configured as follows:
• All handler processes are configured to communicate with the network.
• The recorder can access the file system.
• The handler processes have read, and read/write access to parts of the file system.
110 Compartments

• The handler processes can communicate with the parent process, and with the
recorder using IPC and signals.
• The network is isolated from the recorder and the parent process.
This compartment configuration provides security for the file system and the recorder.
Both are isolated by their compartments. Though the handler processes can communicate
with the network, the network cannot be accessed by the recorder or the parent process.
6.1.2 Default Compartment Configuration
When you enable compartments, a default compartment named INIT is created. When
you boot up the system, the init process belongs to this compartment. The INIT
compartment is defined to have access to all other compartments and is not defined in
a compartment rules file.
IMPORTANT: If you redefine the INIT compartment by creating explicit rules in a rules
file, all special characteristics of the compartment are lost and cannot be restored without
rebooting the system.
6.2 Planning the Compartment Structure
Plan the compartment structure before you begin creating compartment rules.
To plan the compartment structure, answer the following questions:
• Do you want to isolate different groups of users accessing this system? For example,
is this system used by both the accounting department and the human resources
department, and must these groups of users be kept separate?
• Do you want to isolate one network interface on this system, which communicates
outside the firewall, from the rest of the system, which communicates only inside the
firewall?
• Does the security policy include requirements or problems that can be solved by
using compartments?
•Does the security policy specify or suggest a specific compartment rules configuration?
When you have answered these questions, use the answers to determine how to assign
parts of the system to specific compartments.
Consider the following recommendations when planning the compartment configuration:
• Put all compartment configuration files in the /etc/cmpt directory.
You can use the #include directive to create compartment configuration files
anywhere on the system. However, HP recommends that you avoid using this option.
Instead, keep the compartment configuration files together and easy to locate.
• Develop a separate compartment configuration for each component of the system.
Unless there is a defined, specific software dependency between two components,
do not mix rules for different components. One component compartment does not
6.2 Planning the Compartment Structure 111

contain rules referring to compartments for another component. If you must remove
a component, you can modify the compartment configuration more easily if the
compartment configurations are kept separate.
• Create a single compartment configuration file for each software component.
This enables you to remove the compartment configuration easily if you remove the
software from the system. You can also find all rules pertaining to the software
component easily.
• Some software products are shipped with compartment rules already configured.
Avoid modifying these rules.
Before you make modifications to shipped compartment configurations, be sure you
understand the existing configuration. Read the documentation for the software
product and examine the existing configuration carefully.
CAUTION: Do not redefine the existing INIT compartment. If you attempt to change
or redefine the INIT compartment, all automatically generated definitions will be
destroyed and compartments will not function properly.
6.3 Compartment Components
The compartments feature comprises a set of configuration files and commands you use
to configure and administer compartments. Manpages are included to assist you in using
the compartments features. These components are listed in the following sections:
6.3.1 Compartment Configuration Files
Table 6-1 briefly describes the files you use with compartment components.
Table 6-1 Compartment Configuration Files
DescriptionConfiguration File
The directory in which compartment rules files reside./etc/cmpt
The file containing the compartment rules configured for the
system.
/etc/cmpt/*.rules
Compartment configuration file used to enable or disable the
compartment login feature.
/etc/cmpt/cmpt.conf
The file containing valid mount points to be scanned to check
the consistency of compartment rules for files with multiple
hardlinks pointing to them.
/etc/cmpt/hardlinks/
hardlinks.config
6.3.2 Compartment Commands
Table 6-2 contains the commands you use to manage compartments.
112 Compartments

Table 6-2 Compartment Commands
DescriptionCommand
Queries, enables, and disables the compartments feature.cmpt_tune
Sets security attributes of binary files, including the compartment attribute.setfilexsec
Displays security attributes associated with binary executable files,
including the compartment attribute.
getfilexsec
Displays security attributes of processes, including the compartment
attribute.
getprocxsec
Displays the compartment rules currently active in the kernel.getrules
Activates new or modified rules in the kernel.
With the -p option, displays the modified rules for review without
passing them to the kernel.
setrules
Checks the consistency of compartment rules for files that have multiple
hard links, to ensure that conflicting rules for access do not exist.
vhardlinks
6.3.3 Compartment Manpages
Table 6-3 contains the manpages associated with compartments.
Table 6-3 Compartment Manpages
DescriptionManpage
Describes the HP-UX compartment files and rule syntax.compartments(4)
Provides an overview of compartment functionality and describes the use
of compartment rules.
compartments(5)
A kernel tunable that defines the default rule for inter-compartment
local-to-local communications.
This kernel tunable is available only if the HP-UX ContainmentPlus (version
B.11.31.01 and later) product is installed on the system.
cmpt_allow_local(5)
Defines the restrictions for the inter-compartment communications through
Streams Local Transport Drivers.
These restrictions are available only if the HP-UX ContainmentPlus (version
B.11.31.02 and later) product is installed on the system.
cmpt_restrict_tl(5)
Describes cmpt_tune functionality and syntax.cmpt_tune(1M)
Describes setfilexsec functionality and syntax.setfilexsec(1M)
Describes getfilexsec functionality and syntax.getfilexsec(1M)
Describes getprocxsec functionality and syntax.getprocxsec(1M)
6.3 Compartment Components 113

Table 6-3 Compartment Manpages (continued)
DescriptionManpage
Describes getrules functionality and syntax.getrules(1M)
Describes setrules functionality and syntax.setrules(1M)
Describes vhardlinks functionality and syntax.vhardlinks(1M)
Describes the compartment login feature.compartment_login(5)
Extended authentication, account, password, and session service module
for HP-UX.
pam_hpsec(5)
6.4 Compartment Rules and Syntax
A compartment consists of a name and a set of rules. This section describes the four types
of compartment rules:
• File system rules
• IPC rules
• Network rules
• Miscellaneous rules
Add rules to a rules file you create in the /etc/cmpt directory. You can edit this file
using vi or a similar text editor. The rules file must have a .rules extension.
See compartments(5) for additional information.
6.4.1 Compartment Definition
Define compartments by configuring a name for each compartment, and associating one
or more compartment rules with the compartment name. You can specify rules in any
order.
The syntax for a compartment definition is as follows:
[sealed] [discover] compartment new_compartment_name { rules }
If the HP-UX ContainmentPlus product (version B.11.31.02 or later) is installed on the
system, compartment definitions use the following format:
[sealed] [discover] [system] [blocked] compartment new_compartment_name { rules }
where:
sealed (Optional) A process in this compartment cannot gain
privileges or change compartments by calling execve.
discover (Optional) Discover and automatically add rules so that
compartment violations are overridden. This is a
development feature to determine the rules necessary,
and should not be used on a production system. See
Section 6.7 for more information on this keyword.
114 Compartments
system (Optional) Indicates that this compartment shares the
ownership of network interfaces with default
compartments, such as the init compartment, and
other compartments that are marked as system
compartments. The ownership of network interfaces are
typically specified by network interface rules.
When a compartment is marked as a system
compartment, all of the network interfaces that are
configured to belong to this compartment are also
considered as belonging to the init compartment and
all other compartments that are marked as system
compartments. The init compartment will be in favor
of using these network interfaces for network
communications, over using the other network interfaces.
When a compartment is marked as system
compartment, it also shares the connectivities through
loopback interfaces with the init compartment.
The system keyword is valid only if the HP-UX
ContainmentPlus product (version B.11.31.02 or later)
is installed on the system.
blocked (Optional) Indicates that no processes can be launched
in this compartment from other compartments, either
through calling the cmpt_change() routine or through
executing a binary file that is configured with a
compartment name as one of its extended security
attributes (see setfilexsec(1M)).
The blocked keyword is valid only if the HP-UX
ContainmentPlus product (version B.11.31.02 or later)
is installed on the system.
compartment Designates that the rule is a compartment definition.
new_compartment_name The label associated with the new compartment. This
label is case sensitive. For example, compartmenta
and CompartmentA are different compartments.
{} Enclose the rules for this compartment.
In the following example, the server_children compartment is denied all access to
any file system objects:
sealed compartment server_children {
/permission none /
}
6.4 Compartment Rules and Syntax 115

In the following example, the ifaces compartment shares the ownership of lan0 and
lan1 with the init compartment. The init compartment will be in favor of using lan0
and lan1 for network communications, over using the network interfaces that are owned
by other compartments.
system compartment ifaces {
interface lan0
interface lan1
}
NOTE: The INIT compartment name is not case sensitive. INIT,init, and Init
are all treated as the same compartment by the system.
Compartment specifications are preprocessed with cpp() before parsing begins. This
is why you use cpp() directives such as #include,#define,#ifdef, and C-style
comments to organize and document rules files.
6.4.2 File System Rules
File system rules govern access by processes to files and directories on the system. File
system rules are inherited from a parent directory to all subdirectories and files within
the parent, unless an explicit rule overrides inheritance.
By default, if no permissions are specified, all permissions are granted for a file system
object.
When multiple file system rules are defined for the same pathname, the rules will be
aggregated. That is, the union of the permissions is taken.
The syntax for file system rules is as follows:
(permission|perm) permission_list file_object
where:
permission or perm Sets permissions for a file or directory.
permission_list The types of permission you can apply to a file or directory
are:
•none: Denies all permissions to a file or directory.
•read: Controls the read access to the object. If the
object is a file, reading and executing the file is
controlled. If the object is a directory, searching and
listing the directory is controlled. Additionally, due to
inheritance, reading of all files under the directory is
controlled. Files must have read access in order to be
opened for execution.
•nread: Controls search and read access to the
file_object. The rule has an effect only if
file_object is a directory. It allows processes in
116 Compartments

the compartment not only to lookup in the directory
(see the nsearch parameter), but also to list contents
of the directory. Similar to the nsearch parameter,
this access control is not inherited. Therefore, even if
a directory is searchable and readable, any directory
or file underneath it is not searchable or readable
unless it is explicitly allowed.
The nread keyword is valid only if the HP-UX
ContainmentPlus product is installed on the system.
•write: Controls the write access to the object. If the
object is a file, writing to the file is controlled. If the
object is a directory, due to inheritance, writing for all
files under the directory is controlled.
•create: Controls the ability to create objects. This
applies to directory objects only. This is inherited by
all directories under the specified directory.
•unlink: Controls the ability to delete objects. This
applies to directory objects only. This is inherited by
all directories under the specified directory.
•nsearch: Controls the ability to search for an element
if the file_object is a directory. This attribute is
not inherited by subdirectories.
file_object The full path name of the file or directory.
For example:
/* deny all permissions except read to entire system */
perm read /
/* except for this directory */
perm read,write,create,unlink /var/opt/server
/* just read and write log files, not create them */
perm read,write /var/opt/server/logs
NOTE: To grant any permission on a file system object, the compartment must have a
minimum of read permission on every directory above that object. For example, to grant
read and write permissions on /var/opt/tmp/file1, you must grant read permissions
on /var/opt/tmp,/var/opt,/var, and /.
6.4.3 IPC Rules
Interprocess communication (IPC) rules govern how processes use interprocess
communication methods between compartments. IPC communication methods include
direct process-to-process communication or shared access to an IPC object. When an
6.4 Compartment Rules and Syntax 117
object is associated with a process, the object exists in the same compartment as the
process that created it. You define compartment rules to describe the relationship between
the process accessing the object and the object being accessed. When the rule describes
two processes communicating with each other, you treat the second process as an object.
The default behavior for IPC objects is that all operations between different compartments
are prohibited unless explicitly allowed by a rule.
There are two types of IPC rules. The syntax for the first rule type is as follows:
(grant|access) (pty|fifo|uxsock|ipc) compartment_name
(grant|access) [pty][, fifo][, uxsock][, ipc] compartment_name
If the HP-UX ContainmentPlus product (version B.11.31.02 or later) is installed on the
system, a new keyword tl is also supported and the first form of IPC rules uses the
following format:
(grant|access) (pty|fifo|uxsock|ipc|tl) compartment_name
(grant|access) [pty][, fifo][, uxsock][, ipc] [, tl] compartment_name
where:
Access Specifies whether the rule is object-centric or subject-centric.
The options are:
•grant: Specifies an object-centric rule. This rule allows
processes in the compartment compartment_name to
access the specified IPC mechanism in the current
compartment.
•access: Specifies a subject-centric rule. This rule allows
processes in the current compartment to access the
specified IPC mechanism in the compartment
compartment_name.
Method Specifies the method of communication this rule applies to.
The options are:
•pty: Specifies that the rule applies to pty used in
interprocess communication.
•fifo: Specifies that the rule applies to FIFOs.
•uxsock: Specifies that the rule applies to UNIX domain
sockets.
•ipc: Specifies that the rule applies to SYSV and POSIX
IPC objects, such as shared memory, semaphores, and
message queues.
•tl: Applies to Streams Local Transport Drivers that are
used to communicate between processes.
The tl keyword is valid only if the HP-UX ContainmentPlus
product (version B.11.31.02 or later) is installed on the
system. See compartments(4). The tl keyword only has
118 Compartments
effect when the cmpt_restrict_tl tunable is set to 1.
See t_open(3), t_connect(3), and cmpt_restrict_tl(5).
compartment_name The name of the other compartment where processes in this
compartment can communicate with.
When multiple IPC rules are defined for the same compartment, the rules will be
aggregated. That is, the union of the IPC mechanisms is taken.
For example:
/* allow the children to access UNIX domain */
/* sockets created by the parent compartment */
grant uxsock server_children
The second type of IPC rule governs process access. The syntax for this type of rule is as
follows:
(send|receive) signal compartment_name
where:
Direction Specifies whether processes in the current compartment have
access to view and alter process behavior from another
specified compartment. The options are:
•send: Specifies a subject-centric rule. Allows processes
in the current compartment to send signals and view
process data in the compartment compartment_name.
•receive: Specifies an object-centric rule. Allows
processes in the compartment compartment_name to
send signals and view process data in the current
compartment.
signal Specifies that this rule applies to signals and process visibility.
compartment_name The name of the other compartment where processes in the
current compartment can have access to view process
information or to be viewed from.
For example:
/* allow the parent to send signals to children */
send signal server_children
6.4.4 Network Rules
Network rules control access between a process and a network interface, as well as
between two processes using loopback communications. They do not control the
communications through Streams Local Transport Drivers (see cmpt_restrict_tl(5) and the
tl keyword).
These rules control the direction of network traffic (incoming, outgoing, or both) between
the subject compartment and the target compartment specified in the rule. For loopback
6.4 Compartment Rules and Syntax 119
communications, the subject and target compartments should be of the processes that
are communicating and not that of the interface being used for communication. Each
rule is specified by protocol (TCP, UDP, or any raw protocol number) and the target
compartment, and can optionally filter based on local or peer port numbers (TCP and
UDP only). If an explicit rule does not match a communication attempt, the default is to
deny communication.
If the HP-UX ContainmentPlus product is installed on the system, the default rule for access
between two processes through loopback communications (excluding those through
loopback interfaces) is also configurable through the cmpt_allow_local tunable. See
ifconfig(1M) for more information about loopback interfaces.
See cmpt_allow_local(5) for more information upon installation of the HP-UX
ContainmentPlus product.
The syntax for a network rule is as follows:
(grant|deny) (server|client|bidir) (tcp|udp|raw [protonum] )
[port port_num] [peer[portport]] compartment_name
If the HP-UX ContainmentPlus product (version B.11.31.02 or later) is installed on the
system, the network rules using the following formats are also supported:
(grant-local|deny-local) (server|client|bidir) (tcp|udp|raw [protonum] )
[port port_num] [peer[portport]] compartment_name
where:
Access Grants or denies the compartment access to the network traffic
in the specified compartment. The options are:
•grant: Allows access to the network (both access
between a process and a network interface, as well as
between two processes using loopback communications)
described by this rule.
•deny: Denies access to the network (both access between
a process and a network interface, as well as between
two processes using loopback communications) described
by this rule.
•grant-local: Allows access described by this rule
between two processes using loopback communications.
The grant-local keyword is valid only if the HP-UX
ContainmentPlus product is installed on the system.
•deny-local: Denies access described by this rule
between two processes using loopback communications.
The deny-local keyword is valid only if the HP-UX
ContainmentPlus product is installed on the system.
Direction Specifies which direction the rule applies to. The options are:
•server: This rule applies to inbound requests only. For
TCP, only incoming connections are controlled by this
120 Compartments
rule. For UDP and RAW, this rule applies to all inbound
packets.
•client: This rule applies outbound requests only. For
TCP, only connection initiations are controlled by this rule.
For UDP and RAW, this rule applies to all outbound
packets.
•bidir: This rule applies to both inbound and outbound
requests. For TCP, connections initiated and received by
the endpoint are controlled by this rule. For UDP and
RAW, this rule applies to all packets passing through the
endpoint.
Protocol Specifies the networking protocol that applies to this rule. The
options are:
•tcp: This rule applies to the TCP protocol.
•udp: This rule applies to the UDP protocol.
•raw: This rule applies to any other protocol in the INET
domain.
protonum The protocol number specified for this rule. The protonum
option is relevant only for raw specification.
port (Optional) Specifies that this rule applies to a specific port.
port Identifies the port specified in this rule.
peer (Optional) The port information applies to the peer endpoint
involved in the communication for this rule.
compartment_name Specifies the name of the compartment that is the target of the
rule. This is usually the interface compartment name, but can
also be specified as another compartment to indicate a
loopback communication.
For example:
/* allow all inbound TCP connections(any port)from interfaces labeled lancmpt1 */
grant server tcp lancmpt1
/* allow DNS client lookups (both TCP and UDP) through interface labeled lancmpt1 */
grant client tcp port 53 lancmpt1
grant bidir udp port 53 lancmpt1
/* allow only outbound telnet connections through interface labeled ifacelan0 */
grant client tcp peer port 23 ifacelan0
/* allow all TCP traffic except inbound telnet through interface labeled ifacelan0 */
/* the following two lines can be specified in either order */
grant bidir tcp ifacelan0
deny server tcp port 23 ifacelan0
/* allow inbound web server traffic through interface lan1cmpt */
6.4 Compartment Rules and Syntax 121

grant server tcp port 80 lan1cmpt
The network rules control how a process can communicate on a given port and interface,
as well as how the process can bind to a port or address. In other words, the network
rules are enforced at the time a communication takes place, and when a process calls
the bind routine. The multibind facility enables processes to attach to IFADDR_ANY on
a specific port in different compartments having disjoint set of interface rules. When
multiple network rules are defined for the same compartment, the rules will be aggregated.
That is, the union of all the rules is taken.
For more information about network rules, see compartments(4).
6.4.5 Miscellaneous Rules
These are rules that do not fit neatly into any other rules category.
Network Interface Rules A network interface rule specifies the compartment that an
interface belongs to. A network interface that is not in a compartment cannot be brought
on line.
NOTE: For stricter security policies, configure network interfaces in separate
compartments from those assigned to processes. Define rules for network access for each
compartment accordingly. Equal compartments are always granted full access to one
another.
The network interface rule syntax is as follows:
compartment compartment_name {
interface interface_or_ip[,interface_or_ip][...]
}
where:
interface Specifies that this is an interface definition.
interface_or_ip[,interface_or_ip][...] A comma-separated list of interface names, IP
address, or range of IP addresses. IP addresses
or ranges can be specified as IPv4 addresses or
IPv6 addresses with an optional mask.
For example:
compartment iface0 {
/* Define the compartment for the network interface lan0 */
interface lan0
/* All addresses in the range 192.168.0.0-192.168.0.255 */
interface 192.160.0.0/24
}
compartment other_ifaces {
/* Define the compartment for two of the other network interfaces */
interface lan1,lan5
122 Compartments

NOTE: When APA is used in LAN MONITOR mode, the following rules must be met:
• The primary interface, lan0, must be assigned to the proper compartment.
• The secondary interface, lan1, is either not assigned to any compartment or is
assigned to the same compartment as lan0.
• The aggregate interface, lan900, is either not assigned to any compartment or is
assigned to the same compartment as lan0. HP recommends that you leave lan900
unassigned in case APA changes the naming scheme.
In this example, lan0 and lan1 are aggregated into lan900.
For more information on APA, see apa(7).
Privilege Limitation Rules A privilege limitation rule controls privilege inheritance. Any
privilege named in a privilege limitation rule cannot be obtained when calling
execve(2).
The syntax for privilege limitation rules is:
disallowed privileges privilege[,privilege[...]]
where:
disallowed privileges Specifies this as a privilege limitation rule.
privilege[,privilege[...]] A comma-separated list of privileges. You can use
the following additional keywords:
•all: disallows all privileges
•none: allows all privileges
•!: denotes except
For example:
/* Disallow all privileges except mount. */
disallowed privileges all,!mount
/* Disallow mount only. */
disallowed privileges none,mount
If privilege limitation rules are not specified for a compartment, the default privilege
limitation is basicpolicy,mknod for every compartment except the INIT compartment.
The INIT compartment default privilege limitation is none.
When multiple disallowed privilege rules are defined, the rules will be aggregated. Refer
to priv_str_to_set(3) for information on how the privileges string will be aggregated to
the privilege set.
6.4.6 Example Rules File
An example rules file is located in /etc/cmpt/examples/sendmail.example.
6.4 Compartment Rules and Syntax 123

6.5 Configuring Compartments
This section discusses the following topics:
• Activating compartments (Section 6.5.1)
• Defining a compartment configuration (Section 6.5.2)
• Running an application in a compartment (Section 6.5.3)
• Login directly in a compartment (Section 6.5.4)
6.5.1 Activating Compartments
To activate compartment rules on the system, follow these steps:
1. Plan the compartment rules. See Section 6.2 for more information.
TIP: HP recommends you plan the compartment rules configuration carefully. After
you have edited the configuration and implemented it on a production system, it
becomes difficult to change. When you change a compartment configuration, you
must make changes to user procedures, scripts, and tools.
2. Create compartment rules. See Section 6.4 for instructions on completing this step
and for a complete description of compartment rules syntax.
3. (Optional) Preview the compartment rules by entering the following command:
# setrules -p
The -p option parses the configured rules list and reports any discrepancies in syntax
and semantics. HP recommends that you follow this step before enabling compartment
rules on the system.
4. (Optional) Make backup copies of the compartment configuration files. Either put
these files outside the /etc/cmpt directory or omit the .rules suffix. Doing this
lets you easily revert to the starting point if an editing problem occurs.
5. Enable the compartments feature by entering the following command:
# cmpt_tune -e
6. Reboot the system. This step is mandatory.
TIP: Keep the backup files; this makes it easier to revert to a prior configuration.
6.5.2 Defining a Compartment Configuration
You can create new compartments and modify existing compartments without rebooting
the system. If you enable or disable the compartment feature, or completely remove a
compartment, you must reboot the system. However, if you remove all rules associated
with a compartment and all references to that compartment, you can leave the
compartment on the system until the next reboot.
124 Compartments

See Section 6.5.2.2 for more information about the implications of changing the name
of a compartment.
You can add new compartment rules, delete unneeded rules, and modify existing rules.
You can also change the names of existing compartments.
The application containment wizard, contain, can be used to simplify this configuration
process. See compartment_login(5) for more information.
To following sections describe how to modify compartment configuration.
6.5.2.1 Changing Compartment Rules
1. (Optional) Make temporary backup copies of the configuration files you plan to
modify. Either put these files outside the /etc/cmpt directory or omit the .rules
suffix. Doing this lets you easily revert to the starting point if an editing problem
occurs.
2. Use the following command to examine the current compartment rules:
# getrules
3. Create or modify compartment rules. See Section 6.4 for instructions on completing
this step and for a complete description of compartment rules syntax.
4. (Optional) Preview the compartment rules by entering the following command:
# setrules -p
The -p option parses the configured rules list and reports any discrepancies in syntax
and semantics. HP recommends that you follow this step before enabling compartment
rules on the system.
5. (Optional) Make backup copies of the compartment configuration files.
6. Run the setrules command to load the configured rules:
# setrules
6.5.2.2 Changing Compartment Names
You can change the names of compartments. However, changing the name of a
compartment can affect applications that are already configured with the existing
compartment names. If you change the name of a compartment, you must reconfigure
any applications configured in that compartment as well.
NOTE: If you rename a compartment, you have essentially created a new compartment
and removed the compartment with the old name. You must change all references to see
the new compartment. The old compartment continues to exist on the system until a reboot.
6.5.3 Running an Application in a Compartment
You can configure an application to run in a particular compartment by using one of the
following options:
6.5 Configuring Compartments 125

• The setfilexsec command to configure the compartment attribute of a binary
file. For example, to configure the application apple into the compartment fruit,
enter the following command:
#setfilexsec -c fruit apple
• HP-UX RBAC,see Section 8.5.5.
6.5.4 Login Directly to a Compartment
The compartment login configuration enables users and administrators to login directly
to a compartment. It provides a mechanism to set controls on those users that are allowed
to login to a service running in a specified compartment or prevent access to the system
based on previously configured authorization information.
NOTE: The Compartment Login feature is only supported on standard systems, it is not
supported on trusted systems.
For more information, see HP-UX Compartment Login using Secure Shell (SSH):
www.hp.com/go/hpux-security-docs
Click HP-UX 11i Security Containment Software.
6.6 Troubleshooting Compartments
If something is not working on the system and you suspect the problem is occurring
because of the compartment structure, you can check the compartment rules as follows.
Problem 1: Access is not being controlled according to the compartment rules I
configured. Solution: the rules may not be set in the kernel. To check whether the rules
are set in the kernel, follow these steps:
1. Use the following command to list the valid compartment rules in the kernel.
#getrules
2. Use the following command to list all rules configured on the system, including rules
that have not been loaded into the kernel.
#setrules -p
3. Compare the output of the two commands. If they are the same, all rules are loaded
into the kernel. If the output differs, you need to load rules into the kernel.
4. Use the following command to load rules into the kernel. :
#setrules
Problem 3: Access to a file is not functioning properly. Solution: If multiple hard links
point to this file, the compartment rules configuration may contain inconsistent rules for
accessing the file. To check for inconsistencies, follow these steps:
126 Compartments

1. Execute the following command:
#vhardlinks
If the output shows an inconsistency, go on to step 2.
2. Modify the rules to remove the inconsistency. Follow the procedure described in
Section 6.5.2.
Problem 4: Network server rules do not appear in getrules output. Solution: Because
of the way rules are managed internally, network server rules for a given compartment
can be listed in the target compartment output of the getrules command.
For example:
/* telnet compartment rule to allow incoming telnet requests through compartment labeled ifacelan0
*/
grant server tcp port 23 ifacelan0
If this rule is specified, it appears listed under the ifacelan0 compartment output of
getrules.
ACCESS PROTOCOL SRCPORT DESPORT DESCMPT
Grant client tcp 0 23 telnet
6.7 Using Discover Mode to Generate Initial Compartment Configuration
A compartment definition can be tagged with the keyword discover. See Section 6.4.1.
The discover keyword instructs the system to discover all of the rules necessary to make
the application function correctly. This feature is intended to only be used in a test
environment.
To use discover mode, mark a compartment as discover and run the application
as you normally would. The system identifies all resource accesses and creates the
required rules.
After the initial execution of the application, use the getrules –m compartment_name
command to generate a machine readable version of rules.
NOTE: The system does not discover nread and grant-local. The system discovers
read rules for nread access and discovers grant rules for grant-local access.
The system generated rules are required to make the application function successfully in
the test environment, but may need to be generalized. For example, the system may
generate a rule that involves a port number in anonymous port range, where the kernel,
not the application, selects the port number. When the application is run again, it may
end up with a different port number, requiring a different rule. The rule may need to be
generalized such that either all ports or at least the port numbers in the anonymous port
range are specified.
6.7 Using Discover Mode to Generate Initial Compartment Configuration 127
6.8 Compartments in HP Serviceguard Clusters
If you use compartments with HP Serviceguard, you must configure all Serviceguard
daemons in the default INIT compartment. However, you can configure Serviceguard
packages in other compartments. See the latest editions of Managing Serviceguard and
Using Serviceguard Extension for RAC for daemons required in Serviceguard and
Serviceguard extensions for Oracle Real Application Cluster (RAC).
Serviceguard packages can belong to specific compartments. Applications monitored
as part of a Serviceguard package can also be configured in specific compartments.
When you set up the compartment for a package, be sure that the resources required
by that package (such as volume groups, file systems, network addresses, and so on)
are accessible by that compartment. Compartment rules are node-specific and do not
get carried over during Serviceguard failover operations. To ensure proper operation
after a failover, all nodes in the cluster must have identical compartment configurations.
When a primary LAN interface fails over to a standby LAN interface, the compartment
label of the primary interface is automatically copied over to the standby interface as
long as the standby is not online. If the standby interface is already configured online,
the standby interface and the primary interface must be configured in the same
compartment to fail over successfully. If the standby interface is configured in a different
compartment from the primary interface, but is offline at the time of the failover, the
standby interface is updated to the primary interface compartment configuration when
the interface fails over.
To maintain proper Serviceguard operations when deploying compartments in HP
Serviceguard nodes or packages:
• Do not modify the INIT compartment specifications in any way.
• Ensure inetd runs in the INIT compartment.
• Ensure that all Serviceguard daemons in a cluster run in the INIT compartment. For
example, the daemons for Serviceguard Version A.11.16 include cmclconfd,
cmcld,cmlogd,cmlvmd,cmomd, and cmsnmpd. See Managing Serviceguard
for a list of all Serviceguard daemons.
•Ensure that all Serviceguard cluster requirements are met for Serviceguard Extensions
for RAC clusters. Additionally, clusters with Serviceguard Extension for RAC Version
A.11.16 need the cmsmgd daemon to run in the INIT compartment. RAC processes
must have access to the libnmapi2 library, and must communicate with cmsmgd.
See Using Serviceguard Extension for RAC for required daemons and libraries.
• Do not configure standby LAN interfaces in a compartment.
• Set up the compartments and rules identically on all nodes in the cluster.
Compartments and rules are specific to a system and do not get carried over when
a system fails over.
128 Compartments

NOTE: If a standby interface is configured in a compartment, running the setrules
command applies this compartment to the standby interface even if it has been successfully
switched from a primary interface. If the configured standby interface compartment does
not match the primary interface compartment, the primary interface compartment is
overwritten when you run setrules. This can cause security violations.
There are no changes made to the Serviceguard scripts to facilitate the use of
compartments, fine-grained privileges, or RBAC.
6.8 Compartments in HP Serviceguard Clusters 129
130

7 Fine-Grained Privileges
This chapter describes the fine-grained privileges feature of HP-UX 11i . This chapter
addresses the following topics:
• Overview (Section 7.1)
• Fine-grained privileges components (Section 7.2)
• Available privileges (Section 7.3)
• Configuring applications with fine-grained privileges (Section 7.4)
• Security implications of fine-grained privileges (Section 7.5)
• Fine-grained privileges in HP Serviceguard Clusters (Section 7.6)
• Troubleshooting fine-grained privileges (Section 7.7)
7.1 Overview
The UNIX operating system traditionally uses an "all or nothing" privilege model, in
which superusers (those with effective UID=0, such as the root user) have virtually unlimited
power, and other users have few or no special privileges.
HP-UX provides several legacy methods of delegating limited powers, including restricted
smh(1M), the privilege groups described in privgrp(4), the shutdown.allow file
described in shutdown(1M), and the cron.allow file described in crontab(1).
These legacy methods can be replaced by the use of fine-grained privileges and the
HP-UX RBAC access control framework.
The HP-UX fine-grained privilege model splits the powers of superusers into a set of
privileges. Fine-grained privileges are granted to processes. Each privilege grants a
process that possesses that privilege the right to a certain set of restricted services provided
by the kernel.
See privileges(5) for more information.
7.2 Fine-Grained Privileges Components
The fine-grained privileges feature of HP-UX 11i include configuration files, commands,
and manpages. You can use these components to configure and administer fine-grained
privileges.
7.2.1 Commands
Table 7-1 briefly describes the fine-grained privileges commands.
7.1 Overview 131

Table 7-1 Fine-Grained Privileges Commands
DescriptionCommands
Sets security attributes of binary files. The attributes include retained
privileges, permitted privileges, compartment, and the privilege start
flag.
setfilexsec
Displays security attributes associated with binary executable files. The
attributes include retained privileges, permitted privileges, compartment,
and security attribute flags.
getfilexsec
Displays security attributes associated with a running processes. The
attributes include the effective privilege set, retained privilege set,
permitted privilege set, euid, and the compartment name.
getprocxsec
7.2.2 Manpages
Table 7-2 briefly describes the fine-grained privileges manpages.
Table 7-2 Fine-Grained Privileges Manpages
DescriptionManpage
Overview of HP-UX privileges.privileges(5)
Describes fine-grained privileges interfaces.privileges(3)
Describes setfilexsec functionality and syntax.setfilexsec(1M)
Describes getfilexsec functionality and syntax.getfilexsec(1M)
Describes getprocxsec funtionality and syntax.getprocxsec(1M)
7.3 Available Privileges
Fine-grained privileges are primarily targeted for developers. However, an administrator
may still need to understand the privileges to understand how such applications work
and to find if any unauthorized applications have gained privileges.
Table 7-3 lists the privileges and their primary purposes.
Table 7-3 Available Privileges
DescriptionPrivilege
Allows a process to control the process accounting system.PRIV_ACCOUNTING
Allows a process to start, modify, and stop the auditing system.PRIV_AUDCONTROL
Grants a process the ability to change its compartment.PRIV_CHANGECMPT
Allows a process to grant privileges to binaries.PRIV_CHANGEFILEXSEC
Allows a process to access the chown() system calls.PRIV_CHOWN
132 Fine-Grained Privileges

Table 7-3 Available Privileges (continued)
DescriptionPrivilege
Allows a process to change its root directory.PRIV_CHROOT
Allows a process to change its UIDs, GIDs, and group lists. Also
allows a process to leave the suid or sgid bits set on the file when
the chown() system call is used.
PRIV_CHSUBJIDENT
Allows a process to open a file or directory for reading, executing,
or searching, bypassing compartment rules that otherwise would
not permit these operations.
PRIV_CMPTREAD
Allows a process to write to a file or directory, bypassing
compartment rules that otherwise would not permit this operation.
PRIV_CMPTWRITE
Allows a process to override compartment rules in the IPC and
networking subsystems.
PRIV_COMMALLOWED
Enables a process to manage system attributes including the setting
of tunables and modifying user quotas.
This privilege is valid only when the HP-UX ContainmentPlus product
(version B.11.31.02 or later) is installed on the system.
PRIV_CORESYSATTR
Allows a process to override all discretionary read, execute, and
search access restrictions.
PRIV_DACREAD
Allows a process to override all discretionary write access
restrictions.
PRIV_DACWRITE
Allows a process to do device administrative operations that are
not specific to streams-based or pseudo terminals.
NOTE: If the HP-UX ContainmentPlus product (version B.11.31.02
or later) is installed on the system, the PRIV_DEVOPS privilege is
divided into PRIV_RDEVOPS and PRIV_PTYOPS. See
“Compatibility Information for Divided Privileges” (page 135).
PRIV_DEVOPS
Allows a process to load a kernel module, get information about a
loaded kernel module, and change global search paths for a
dynamically loadable kernel module.
PRIV_DLKM
Allows a process to perform disk operations such as removing or
modifying the size or boundaries of disk partitions, or to import and
export an LVM volume group across the system.
PRIV_FSINTEGRITY
Allows a process to mount and unmount a file system using the
mount() and umount() system calls.
This privilege is valid only when the HP-UX ContainmentPlus product
(version B.11.31.02 or later) is installed on the system.
PRIV_FSMOUNT
Enables a process to modify the host name and domain name.
This privilege is valid only when the HP-UX ContainmentPlus product
(version B.11.31.02 or later) is installed on the system.
PRIV_HOSTATTR
7.3 Available Privileges 133

Table 7-3 Available Privileges (continued)
DescriptionPrivilege
Allows a process to set resource and priority limits beyond the
maximum limit values.
PRIV_LIMIT
Allows a process to use the lockf() system call to lock files opened
with read-only permission.
PRIV_LOCKRDONLY
Allows a process to create character or block special files using the
mknod() system call.
PRIV_MKNOD
Allows a process to access the plock system call.PRIV_MLOCK
Allows a process to mount and unmount a file system using the
mount() and umount() system calls.
NOTE: If the HP-UX ContainmentPlus product (version B.11.31.02
or later) is installed on the system, the PRIV_MOUNT privilege is
divided into PRIV_FSMOUNT and PRIV_SWAPCTL. See
“Compatibility Information for Divided Privileges” (page 135).
PRIV_MOUNT
Allows a process to change processor binding, locality domain
binding, or launch policy.
PRIV_MPCTL
Allows a process to perform network administrative operations
including configuring the network routing tables and querying
interface information.
PRIV_NETADMIN
Allows a process to bind to a privileged port. By default, port
numbers 0-1023 are privileged ports.
PRIV_NETPRIVPORT
Allows a process to configure an interface to listen in promiscuous
mode.
PRIV_NETPROMISCUOUS
Allows a process to access the raw internet network protocols.PRIV_NETRAWACCESS
Allows a process to set the suid or sgid bits on any file if the
process has the OWNER privilege. It also allows a process to change
the ownership of a file without clearing the suid or sgid bits,
provided that the process is allowed to change the ownership of
the file.
PRIV_OBJSUID
Allows a process to override all restrictions with respect to UID
matching the owner of the file or resource.
PRIV_OWNER
Allows a process to change the system pset configuration.PRIV_PSET
Allows the process to do administrative operations that are
streams-based or pseudo terminal specific.
This privilege is valid only when the HP-UX ContainmentPlus product
(version B.11.31.02 or later) is installed on the system.
PRIV_PTYOPS
134 Fine-Grained Privileges

Table 7-3 Available Privileges (continued)
DescriptionPrivilege
Allows the process to do device administrative operations that are
non-pseudo terminal specific.
This privilege is valid only when the HP-UX ContainmentPlus product
(version B.11.31.02 or later) is installed on the system.
PRIV_RDEVOPS
Allows a process to perform reboot operations.PRIV_REBOOT
Allows a process to access the rtprio() system call.PRIV_RTPRIO
Allows a process to control RTE psets.PRIV_RTPSET
Allows a process to set POSIX.4 real-time priorities.PRIV_RTSCHED
Allows a process to add and modify compartment rules on the
system.
PRIV_RULESCONFIG
Allows a process to generate auditing records for itself using
audwrite() system call.
PRIV_SELFAUDIT
Allows a process to use the serialize() system call force a target
process to run serially with other processes marked for serialization.
PRIV_SERIALIZE
Allows a process to do certain administrative operations in the
Instant Capacity product.
PRIV_SPUCTL
Allows a process to manage swap space using the swapctl()
system call.
This privilege is valid only when the HP-UX ContainmentPlus product
(version B.11.31.02 or later) is installed on the system.
PRIV_SWAPCTL
Allows a process to manage system attributes, including the setting
of tunables, modifying the host name, domain name, and user
quotas.
NOTE: If the HP-UX ContainmentPlus product (version B.11.31.02
or later) is installed on the system, the PRIV_SYSATTR privilege is
divided into PRIV_CORESYSATTR and PRIV_HOSTATTR. See
“Compatibility Information for Divided Privileges” (page 135).
PRIV_SYSATTR
Allows a process to perform NFS operations like exporting a file
system, the getfh() system call, NFS file locking, revoking NFS
authentication, and creating an NFS kernel daemon thread.
PRIV_SYSNFS
Allows a process to log trial mode information to the syslog file.PRIV_TRIALMODE
7.3.1 Compatibility Information for Divided Privileges
If the HP-UX ContainmentPlus product (version B.11.31.02 or later) is installed on the
system, the PRIV_SYSATTR,PRIV_MOUNT and PRIV_DEVOPS privileges are each
divided into two privileges. The PRIV_SYSATTR privilege is divided into
7.3 Available Privileges 135
PRIV_CORESYSATTR and PRIV_HOSTATTR. The PRIV_MOUNT privilege is divided
into PRIV_FSMOUNT and PRIV_SWAPCTL. The PRIV_DEVOPS privilege is divided into
PRIV_RDEVOPS and PRIV_PTYOPS.
This new privilege model allows applications, when explicitly developed to be aware of
HP-UX privileges (see privileges(5)), to have finer control over the administrative
capabilities that were controlled by the PRIV_SYSATTR,PRIV_MOUNT and
PRIV_DEVOPS privileges.
System calls that manage a system's host and domain names (see setdomainname(2),
sethostname(2), and setuname(2)) now require the PRIV_HOSTATTR privilege.
System calls that manage a system's swap space (see swapctl(2) and swapon(2)) now
require the PRIV_SWAPCTL privilege.
System calls that manage streams-based terminals (see ldterm(7)) now require the
PRIV_PTYOPS privilege.
The above system calls will return -1 with errno set to either EPERM or EACCESS if the
required privilege is not possessed by the calling process.
To maintain backward compatibility for HP-UX privileges aware applications in the new
privilege model, the string representation of the PRIV_SYSATTR,PRIV_DEVOPS, and
PRIV_MOUNT privileges will continue to be supported as compound privileges
[PRIV_CORESYSATTR and PRIV_HOSTATTR], [PRIV_RDEVOPS and PRIV_PTYOPS],
and [PRIV_SWAPCTL and PRIV_FSMOUNT] in the user space. All HP-UX core kernel
modules and commands have been updated to support the new privileges. This ensures
standard and typical HP-UX privileges aware applications to continue to work in the new
privilege model without requiring any changes unless you want to take advantage of the
new privilege model to gain finer control.
7.4 Configuring Applications with Fine-Grained Privileges
Applications that are written or modified to support fine-grained privileges are called
privilege-aware applications. You must register privilege-aware applications using the
setfilexsec command. Once registered, the security attributes associated with a
binary file are stored in a configuration file and maintain persistence across reboot. This
is normally done for you when you install and configure privilege-aware applications
using the SD-UX utilities.
Older HP-UX applications, or legacy applications, are not privilege-aware. You can
configure legacy applications that run with UID=0 to run with fine-grained privileges.
To configure legacy applications using HP-UX RBAC, see Section 8.5.4.
136 Fine-Grained Privileges

TIP: HP recommends you use HP-UX RBAC to configure applications that require variable
privileges to run.
NOTE: Some of the fine-grained privileges are divided into more granularity. If the
HP-UX ContainmentPlus product (version B.11.31.02 or later) is installed on the system,
the PRIV_SYSATTR ,PRIV_MOUNT, and PRIV_DEVOPS privileges are each divided
into two privileges. By using the new privileges, a process can now allow a subset of
the operations while disallowing the other. See privileges(5) and “Compatibility
Information for Divided Privileges” (page 135).
To configure security attributes for a privilege-aware application, use the setfilexsec
command as follows:
#setfilexsec [options] filename
The setfilexsec command is meant to assign privileges to binaries on a local file
system. Binaries that are obtained from a network file systems (NFS) should not be
assigned privileges because if the file is modified by a different system (directly on the
NFS server), the extended attributes set by setfilexsec are not removed.
The options for setfilexsec are as follows:
-d Deletes any security information for this file from the configuration file and the kernel.
-D Deletes any security information for this file from the configuration file only. Used
to clear security information for a deleted file.
-r Add or change minimum retained privileges.
-R Add or change maximum retained privileges.
-p Add or change minimum permitted privileges.
-P Add or change maximum permitted privileges.
-f Sets the security attribute flags.
The getfilexsec command displays the extended attributes of a binary file, set with
the setfilexsec command.
# getfilexsec filename
7.4 Configuring Applications with Fine-Grained Privileges 137
7.4.1 Privilege Model
Each process has three privilege sets associated with it:
• Permitted Privilege Set
The maximum set of privileges a process can raise. The process can drop any
privilege from this set, but cannot add any privileges to this set. Privileges from this
set can be added to the effective privilege set of the process.
• Effective Privilege Set
The set of currently active privileges for a process. A privilege-aware process can
modify effective privilege set to keep only the necessary privileges in this set at any
given time. The process can remove any privilege from the effective privilege set,
but can only add privileges from the permitted privilege set.
The effective privilege set is always a subset of the permitted privilege set.
• Retained Privilege Set
The set of privileges retained when a process calls the execve system call. The
process can remove any privilege from this set, but cannot add privileges to this set.
The retained privilege set is always a subset of the permitted privileges set.
The first process, init, starts with a small set of privileges. It then creates other processes
that execute other binaries using exec family calls (execv,execve, and so on). During
this exec call, the extended attributes of the binary, the attributes set with setfilexsec
command, may cause these processes to gain privileges that their parent process do not
have, or lose the privileges that the parent process had. For instance, if a binary has a
permitted minimum of DACREAD (setfilexsec –p DACREAD has been performed on
the binary), the new process will have the DACREAD privilege whether or not the parent
process had that privilege. On the other hand, if process already has the DACREAD
privilege, but if the binary it executes does not have this privilege in permitted max (for
example, setfilexsec -P none ….has been performed on the file already), it
would lose the privilege as a side-effect of executing the binary.
7.4.2 Compound Privileges
Compound privileges are a shorthand way of specifying a predefined set of simple
privileges.
138 Fine-Grained Privileges
The following are compound privileges:
•BASIC
Basic privileges available to all processes by default. Processes may drop one or
more privileges from this set.
•BASICROOT
Basic and privileges and privileges that provide powers usually associated with
UID=0.
•POLICY
Policy override privileges and policy configuration privileges. Policy override
privileges override compartment rules. Policy configuration privileges control how
privileges are configured.
For a complete list of the privileges in each of the compound privileges, see privileges(5).
7.5 Security Implications of Fine-Grained Privileges
Fine-grained privileges are not propagated across distributed systems; they are applied
only on the local system. For example a process on one system that has PRIV_DACREAD
and PRIV_DACWRITE cannot override discretionary restrictions on another system to
read or write to a file.
7.5.1 Privilege Escalation
In certain situations, if you grant a process a certain privilege or set of privileges, that
process can gain additional privileges that were not explicitly granted to it. This is called
privilege escalation. For example, a process with the PRIV_DACWRITE privilege can
overwrite critical operating system files and, in the process, can grant itself additional
fine-grained privileges.
7.6 Fine-Grained Privileges in HP Serviceguard Clusters
Privilege-aware applications can be monitored by HP Serviceguard. There are no changes
to Serviceguard package configuration files or Serviceguard package management to
support fine-grained privileges. No changes were made in Serviceguard scripts to facilitate
the use of fine-grained privileges.
To maintain proper Serviceguard operations when deploying HP-UX 11i fine-grained
privileges to Serviceguard nodes or packages:
• Ensure root (UID=0) has full privileges in the INIT compartment.
• Ensure fine-grained privileges implementations do not create security risks for
Serviceguard clusters.
7.5 Security Implications of Fine-Grained Privileges 139
7.7 Troubleshooting Fine-Grained Privileges
If something is not working on the system and you suspect the problem is occurring
because of fine-grained privileges, you can check the fine-grained privileges configuration
as follows.
Problem 1: Even though fine-grained privileges are assigned to a binary file, processes
that use exec() to access the binary are not receiving the assigned fine-grained
privileges. Solution: Check for one of the following situations.
• Is the file in question a script?
Any fine-grained privileges assigned to shell scripts are ignored.
• Has the file changed since the fine-grained privileges were assigned?
When a file is modified, its fine-grained privilege attributes are lost. Run the following
command either before or after you modify the file:
#setfilexsec -d filename
Next, add the privilege attributes you want assigned to the file.
See setfilexsec(1M) for more information about troubleshooting fine-grained privileges.
Problem 2: A process has privileges it should not have, or does not have privileges it
should have. Solution: Use the getprocxsec command to determine what privileges
a process has:
#getprocxsec -per pid
This command displays the permitted, effective, and retained privilege sets for the process.
For more information, see getprocxsec(1M)
If the process does not have the correct privileges, configure the binary file that created
this process with the correct privileges. See “Configuring Applications with Fine-Grained
Privileges” for more information.
140 Fine-Grained Privileges

Part III Protecting Identity
In modern day global enterprise companies, managing identity is not an easy task, especially
as identity management requirements grow to include employees, contractors, partners and
suppliers across many countries with various privacy protection laws and regulation. HP-UX 11i
simplifies user authentication and access management, while auditing all privileged actions that
take place.
This section discusses the following topics:
• HP-UX Role-Based Access Control (Chapter 8)
• Audit administration (Chapter 9)
141
142

8 HP-UX Role-Based Access Control
The information in this chapter describes HP-UX Role-Based Access Control (HP-UX RBAC).
This chapter addresses the following topics:
• Overview (Section 8.1)
• Access control basics (Section 8.2)
• HP-UX RBAC components (Section 8.3)
• Planning the HP-UX RBAC deployment (Section 8.4)
• Configuring HP-UX RBAC (Section 8.5)
• Using HP-UX RBAC (Section 8.6)
• Troubleshooting HP-UX RBAC (Section 8.7)
8.1 Overview
Security, especially platform security, has always been an important issue for enterprise
infrastructure. Even so, many organizations often neglected or overlooked such security
concepts as individual accountability and least privilege in the past. However, recently
introduced legislation in the United States including the Health Insurance Portability and
Accountability Act (HIPAA) and the Sarbanes-Oxley Act has helped to highlight the
importance of these security concepts.
Most enterprise environments have systems administered by multiple users. Typically, this
is accomplished by providing the administrators with the password to a common, shared
account, known as root. While the root account simplifies access control management
by enabling administrators with the root password to perform all operations the root
account also presents several inherent obstacles for access control management, for
example:
• After providing administrative users with the root password, there is no easy way
to further constrain those users.
• In the best case, revoking access for a single administrator requires changing the
common password and notifying other administrators. More realistically, simply
changing the password is probably not sufficient to effectively revoke access because
alternative access mechanisms might have already been implemented.
•Individual accountability with a shared root account is virtually impossible to achieve.
Consequently, proper analysis after a security event becomes difficult, and in some
cases impossible.
The HP-UX Role-Based Access Control (RBAC) feature resolves these obstacles by providing
the capability to assign sets of tasks to ordinary, but appropriately configured, user
accounts. HP-UX RBAC also mitigates the management overhead associated with assigning
and revoking individual authorizations on a per-user basis.
8.1 Overview 143

HP-UX RBAC offers the following features:
• Predefined configuration files specific to HP-UX, for a quick and easy deployment
• Flexible re-authentication via Plugable Authentication Module (PAM), to allow
restrictions on a per command basis
• Integration with HP-UX audit system, to produce a single, unified audit trail
• Pluggable architecture for customizing access control decisions
8.2 Access Control Basics
The goal of an access control system is to limit access to resources based on a set of
constraints. Typically, these constraints and their associated attributes fit into the following
categories:
• Subject: The entity attempting to access the resource. In the context of an operating
system, the subject is commonly a user or a process associated with a user.
•Operation: An action performed on a resource. An operation can correspond directly
to an application or a command. In the case of HP-UX RBAC, the operation is a
dot-separated, hierarchical string, such as hpux.user.add.
• Object: The target of the operation, which is often the same as the end resource,
but which can be different.
An access control request can be thought of as a question combining the previous
elements, where the response to the question (usually allow or deny) determines whether
access to the resource is granted. For example:
Is the user ron authorized to perform the operation hpux.fs.mount on the
object/dev/dsk/c0t1d0?
Often, the term authorization is used as a synonym for access control. In HP-UX RBAC,
authorization refers to the ability to perform an operation on an object. As shown in
Table 8-1, a user can have a set of authorizations, each of which allows access to a
resource.
Table 8-1 Example of Authorizations Per User
UsersOperation Component of
Authorization
lizjimlisaron
hpux.user.add
hpux.user.delete
hpux.user.modify
••••hpux.user.password.modify
•hpux.network.nfs.start
144 HP-UX Role-Based Access Control

Table 8-1 Example of Authorizations Per User (continued)
UsersOperation Component of
Authorization
•hpux.network.nfs.stop
•hpux.network.nfs.config
••hpux.fs.backup
••hpux.fs.restore
NOTE: Table 8-1 shows only the operation element of the authorizations—not the object
element of the authorizations.
8.2.1 Simplifying Access Control with Roles
In addition to the basic principals of access control discussed in the preceding overview,
this section addresses how access control policy is represented and how decisions are
made.
The preceding overview of access control does not address how access control policy
is represented and how decisions are made. One approach is to simply maintain a list
of users and the authorizations (operation, object pairs) assigned to each of them. This
approach has the advantage of being flexible, because each user's set of authorizations
can be completely different from those of the other users.
Unfortunately, this approach is also difficult to manage because as you add users, you
must determine exactly which authorizations each user requires. Also, when performing
audits, you must examine each user individually to determine his or her associated
authorizations.
HP-UX RBAC addresses these issues by grouping users with common authorization needs
into roles. Roles serve as a grouping mechanism to simplify authorization assignment
and auditing. Rather than assigning an authorization directly to a user, you assign
authorizations to roles. As you add users to the system, you assign them a set of roles,
which determine the actions they can perform and the resources they can access.
Compare Table 8-2, which lists authorizations assigned to roles, with Table 8-1, which
lists authorizations assigned to each user. By comparing these two tables, you can see
how roles simplify authorization assignment.
Table 8-2 Example of Authorizations Per Role
RoleOperation Component of
Authorization
AdminBackupOperNetworkAdminUserAdmin
••hpux.user.add
8.2 Access Control Basics 145

Table 8-2 Example of Authorizations Per Role (continued)
RoleOperation Component of
Authorization
••hpux.user.delete
••hpux.user.modify
•hpux.user.password.modify
••hpux.network.nfs.start
••hpux.network.nfs.stop
••hpux.network.nfs.config
••hpux.fs.backup
••hpux.fs.restore
NOTE: Table 8-2 shows only the operation element of the authorizations—not the object
element of the authorization.
8.3 HP-UX RBAC Components
Following is a list of the primary HP-UX RBAC components:
privrun wrapper command Based on authorizations associated with a user,
privrun invokes existing legacy applications
with privileges after performing authorization
checks and optionally re-authenticating the user
and without modifying the application.
privedit command Based on the authorizations associated with a
user, privedit allows users to edit files they
usually would not be able to edit because of file
permissions or Access Control Lists (ACLs).
Privilege shells Privilege shells (privsh,privksh, and
privcsh) that automatically invoke the access
control subsystem to run commands with privileges
when appropriate.
management commands Edits and validates HP-UX RBAC database files.
Access Control Policy Switch (ACPS) Determines whether a subject is authorized to
perform an operation on an object.
Access Control Policy Module
(ACPM)
Evaluates HP-UX RBAC databases files and applies
mapping policies to service access control
requests.
146 HP-UX Role-Based Access Control

SMH integration RBAC System Management Homepage (SMH)
integration to allow the graphical management
of the RBAC databases through a Web interface.
The following sections discuss the HP-UX RBAC components in more detail.
8.3.1 HP-UX RBAC Access Control Policy Switch
The HP-UX RBAC Access Control Policy Switch is a customizeable interface between
applications that must make access control decisions and the access control policy
modules that provide decision responses after interpreting policy information in RBAC
databases. As shown in Figure 8-1, from its location in the HP-UX RBAC architecture,
the ACPS provides an interface between the access control policy modules and the
applications that make access control decisions.
The ACPS has the following interfaces, described in detail in their respective manpages:
• ACPS application programming interface (API)
• ACPS service provider interface (SPI)
•/etc/acps.conf
The administrative interface for the ACPS is the /etc/acps.conf configuration file.
The /etc/acps.conf configuration file determines which policy modules the ACPS
consults, the sequence in which the modules are consulted, and the rules for combining
the module's responses to deliver a result to the applications that need access control
decisions. This ACPS implementation allows you to create a module to enforce custom
policy without modifying existing role-based access control applications.
NOTE: Refer to acps(4), acps.conf(4), acps_api(3), and acps_spi(3) for more information
on the ACPS and its interfaces.
8.3.2 HP-UX RBAC Configuration Files
Table 8-3 lists and briefly describes the HP-UX RBAC files.
Table 8-3 HP-UX RBAC Configuration Files
DescriptionConfiguration File
Database file containing all valid authorizations./etc/rbac/auths
privrun database file containing command and file authorizations and
privileges.
/etc/rbac/cmd_priv
Database file defining the authorizations for each role./etc/rbac/role_auth
Database file defining all configured roles./etc/rbac/roles
Database file defining the roles for each user./etc/rbac/user_role
8.3 HP-UX RBAC Components 147

Table 8-3 HP-UX RBAC Configuration Files (continued)
DescriptionConfiguration File
Configuration file for the ACPS./etc/acps.conf
Audit filter file identifying specific HP-UX RBAC roles, operations, and objects to
audit.
/etc/rbac/aud_filter
8.3.3 HP-UX RBAC Commands
Table 8-4 lists and briefly describes the HP-UX RBAC commands.
Table 8-4 HP-UX RBAC Commands
DescriptionCommand
Invokes legacy application with privileges after performing authorization checks and
optionally re-authenticating the user.
privrun
Allows authorized users to edit files that are under access control.privedit
Edits of role information in the /etc/rbac/user_role,/etc/rbac/role_auth, and
/etc/rbac/roles files.
roleadm
Edits authorization information in the /etc/rbac/role_auth and /etc/rbac/roles
files.
authadm
Edits command authorizations and privileges in the /etc/rbac/cmd_priv database.cmdprivadm
Verifies authorizations and syntax in the HP-UX RBAC and privrun database files.rbacdbchk
8.3.4 HP-UX RBAC Manpages
Table 8-5 lists and briefly describes the HP-UX RBAC manpages.
Table 8-5 HP-UX RBAC Manpages
DescriptionManpage
Describes the HP-UX RBAC feature.rbac(5)
Describes the ACPS and its interfaces.acps(3)
Describes the ACPS configuration file and its syntax.acps.conf(4)
Describes the ACPS Application Programming Interface.acps_api(3)
Describes the ACPS Service Provider Interface.aacps_spi(3)
Describes privrun functionality and syntax.privrun(1m)
Describes privedit functionality and syntax.privedit(1m)
Describes roleadm functionality and syntax.roleadm(1m)
148 HP-UX Role-Based Access Control

Table 8-5 HP-UX RBAC Manpages (continued)
DescriptionManpage
Describes authadm functionality and syntax.authadm(1m)
Describes cmdprivadm functionality and syntax.cmdprivadm(1m)
Describes rbacdbchk functionality and syntax.rbacdbchk(1m)
Overview of various privileged system shells.privsh(5m)
Configuration file for Role Based Access Control.rbac.conf(4m)
Configuration file for the keystroke logging module.key_filter(4m)
8.3.5 HP-UX RBAC Architecture
The primary component of HP-UX RBAC is the privrun command, which invokes existing
commands, applications, and scripts. The privrun command uses the ACPS subsystem
to make access control requests. An access request is granted or denied based on a set
of configuration files that define user-to-role and role-to-authorization mappings.
If the access request is granted, privrun invokes the target command with additional
privileges, which can include one or more of either a UID, GID, fine-grained privileges,
and compartments. The privileges are configured to enable the target command to run
successfully.
Figure 8-1 shows the HP-UX RBAC architecture.
8.3 HP-UX RBAC Components 149

Figure 8-1 HP-UX RBAC Architecture
:
privrun privedit
/usr/sbin/
cmdprivadm
Command, Auth
Privilege
Database
access - control
aware application access - control
aware application
User Information
(for example )
KEY
Privilege Wrapper
Command s
Access Control Switch
RBAC
Future
Existing Components
PAM, Name
Service Switch
PAM
Service
Modules /etc/passwd
Other Policy ACPM Local RBAC
ACPM
AC PS AP I
AC PS SP I
Valid System
Roles
Valid System
Auths
User Role
Database
Role
Authorization
Database
/usr/sbin/
rbacdbck
/usr/sbin/
roleadm
/usr/sbin/
authadm
Access Control Policy Switch (ACPS)
8.3.6 HP-UX RBAC Example Usage and Operation
Figure 8-2 and the subsequent footnotes show a sample invocation of privrun and the
configuration files that privrun uses to determine whether a user is allowed to invoke
a command.
150 HP-UX Role-Based Access Control

Figure 8-2 Example Operation After Invoking privrun
( ) /
,
Users Roles
Authorizations
Operations Objects
1:1 Cmd
Privs
MANY:MANY MANY:MANY MANY:MANY
/etc/rbac/user_role /etc/rbac/role_auth /etc/rbac/cmd_priv
3
4
via ACPS
via ACPS
Privrun
Process
shell
Command
w
Privileges
Drop all but
defined privs
1
2 5
cmd, args, UID
1. A process, specifically a shell, associated with the user executes privrun with the
goal of executing a target command with elevated privilege.
2. The target command line (command and arguments) is explicitly passed to privrun,
and the UID of the invoking user is implicitly passed by the process context.
3. privrun attempts to find a match (or set of matches) within the
/etc/rbac/cmd_priv database for the specified command line. Each matching
entry also specifies a required authorization (operation, object pair) and the resulting
privileges if the user has the specified authorization.
4. privrun makes a call (for each matching /etc/rbac/cmd_priv entry) to the
ACPS. The HP-UX RBAC back end of the ACPS consults the /etc/rbac/user_role
and /etc/rbac/role_auth databases to determine whether the user has the
specified authorization, and passes this result back to privrun.
5. Assuming that the user associated with the process has the required authorization
specified in the /etc/rbac/cmd_priv database for the requested command,
privrun will drop all privileges except those specified in the
/etc/rbac/cmd_priv entry and execute the requested command. The privrun
command is set to UID=0 and starts with all necessary privileges.
8.4 Planning the HP-UX RBAC Deployment
Follow these planning steps before deploying HP-UX RBAC:
1. Plan roles for users.
2. Plan authorizations for the roles.
3. Plan the authorization-to-command mappings.
The following sections describe these steps in more detail.
8.4 Planning the HP-UX RBAC Deployment 151
8.4.1 Planning the Roles
Planning an appropriate set of roles for the users of a system is a critical first step in
deploying HP-UX RBAC. In some enterprises, this set of roles already exists, and you can
reuse it when configuring HP-UX RBAC. More commonly, you must design the roles based
on the existing tasks associated with administrative users on the system.
Consider the following guidelines when designing roles:
• There should be considerably fewer roles than the total number of users of the system.
If each user requires a special role, then all of the simplified management associated
with the use of roles is no longer in place.
• Roles should have some relation to the actual business roles of the users.
• Users can have multiple roles, and therefore you can design some roles simply to
group authorizations common to multiple business roles. Using this approach, you
can design roles hierarchically to include different roles by including their
authorizations.
8.4.2 Planning Authorizations for the Roles
After defining roles, you can plan the authorizations associated with each role. If the
roles align with the pre-existing operation hierarchy, then assigning the authorizations
is straightforward. Enter the following command to list all the system-defined
authorizations:
#authadm list sys
If the existing authorization hierarchy does not align with your roles, defining the
authorizations associated with each role is more complex. You can use the following
steps to help:
1. List the system commands commonly used by each role.
2. Compare these commands to the commands in the /etc/rbac/cmd_priv
database.
3. If you find matching entries after performing the previous steps, use those entries as
a guide for assigning authorizations.
For example, assume one of the desired roles is UserOperator, which commonly runs
such commands as useradd,usermod,userdel, and so on. To determine what
authorizations might be appropriate for this role, enter the following command:
#grep useradd /etc/rbac/cmd_priv
/usr/sbin/useradd:dflt:(hpux.user.add,*):0/0//:dflt:dflt:dflt:
In this example, the /usr/sbin/useradd command requires the hpux.user.add
authorization. You could assign this authorization directly, or assign hpux.user.* as
the authorization.
Be careful using wildcards when assigning authorizations. Assigning this authorization
actually assigns multiple authorizations:
152 HP-UX Role-Based Access Control
# grep hpux.user. /etc/rbac/cmd_priv
/usr/sbin/pwgrd:dflt:(hpux.user.cache.admin,*):0/0// :dflt :dflt :dflt :
/usr/sbin/userdel:dflt:(hpux.user.delete,*):0/0// :dflt :dflt :dflt :
/usr/sbin/groupdel:dflt:(hpux.user.group.delete,*):0/0// :dflt :dflt :dflt :
/usr/sbin/useradd:dfl:(hpux.user.add,*):0/0//:dflt:dflt:dflt:
/usr/sbin/usermod:dflt:(hpux.user.modify,*):0/0// :dflt :dflt :dflt :
/usr/sbin/groupadd:dflt:(hpux.user.group.add,*):0/0// :dflt :dflt :dflt :
/usr/sbin/groupmod:dflt:(hpux.user.group.modify,*):0/0// :dflt :dflt :dflt :
/usr/sbin/vipw:dflt:(hpux.user.modify,*):0/0// :dflt :dflt :dflt :
8.4.3 Planning Command Mappings
Define any commands that are commonly used by any of the defined roles but do not
exist in the predefined /etc/rbac/cmd_priv file that is provided. The
/etc/rbac/cmd_priv file defines the mapping between authorizations and commands.
Determine the following for each command:
• The full path of the command
• The necessary authorization to check before running the command
• Any special privileges needed by the command, for example, euid=0
The strings of text that constitute the operation and object entries in the
/etc/rbac/cmd_priv file are arbitrary, but they should correspond logically to a
command or set of commands. Consider the following guidelines when planning the
authorization to command mappings in /etc/rbac/cmd_priv:
• Define operations into logical groups to easily assign the operations to roles.
• Do not create operation branches with too many (more than 10) or too few (1) child
elements. The overall tree should not be overly wide, making it difficult to assign
groups of operations, or overly tall, with individual operation names that are long
and hard to use.
• End the last element of an operation name with an action (verb).
• Define operations so that new commands can be clearly placed when added.
See “Configuring Additional Command Authorizations and Privileges” for the procedure
to configure additional commands.
8.4.4 HP-UX RBAC Limitations and Restrictions
Following is a list of items to consider before deploying HP-UX RBAC:
• HP-UX RBAC does not support single user mode, therefore the root account should
be available during situations when single user mode is needed.
• Serviceguard does not support the use of HP-UX RBAC and privrun to grant access
to Serviceguard commands. See Section 8.6.1.1 for more information about HP-UX
RBAC and Serviceguard clusters.
•As with all applications, HP-UX RBAC is subject to the rules that govern compartments
(see Chapter 6). Remember the following when using HP-UX RBAC with
Compartments:
8.4 Planning the HP-UX RBAC Deployment 153

You cannot run privedit on a file that is restricted by a compartment definition.—
— To provide a different application with fine-grained privileges, the privrun
command must be running with those same privileges it wants to provide to the
application. By default, privrun is configured to run with all privileges (see
getfilexsec(1M) for more information). However, sometimes this default privilege
set may be restricted. For example, if a compartment is configured to disallow
privileges, this specification prevents privrun from providing the privileges to
the application in that compartment because privrun does not have the
privileges itself. Note that by default, sealed compartments are configured to
disallow the POLICY compound privilege.
— For privrun to invoke another application in a compartment, privrun must
assert the CHANGECMPT privilege. If privrun cannot assert the CHANGECMPT
privilege, for example, if the compartment is configured to disallow privileges,
privrun will fail. This behavior is intentional and designed to reinforce the
concept of a sealed compartment.
8.5 Configuring HP-UX RBAC
Configuring HP-UX RBAC is a three-step process:
1. Configure the roles.
2. Configure the authorizations.
3. Configure any additional commands.
IMPORTANT: Authorizations are built-in (hard-coded) to the HP-UX RBAC administration
commands and cannot be configured. However, you can configure which roles and
users have the required HP-UX RBAC administration command authorizations.
HP-UX RBAC administration commands do not need to be wrapped with the privrun
command because they are setuid=0. The HP-UX RBAC administration commands run
with privileges equal to root regardless of who invokes them. Access control checks limit
who can use the HP-UX RBAC administrative commands.
See the Authorization section in each of the HP-UX RBAC administrative commands
manpages for more information about their authorizations.
This Section 8.5 uses the example planning results and users in Table 8-6 to demonstrate
the HP-UX RBAC administrative commands and configuration process.
154 HP-UX Role-Based Access Control

Table 8-6 Example Planning Results
Typical CommandsAuthorizations
(Note: Objects Assumed to Be *)
RolesUsers
/usr/sbin/useradd
/usr/sbin/usermod
hpux.user.*
hpux.security.*
UserOperatorchandrika,
rwang
/sbin/init.d/inetdhpux.network.*NetworkOperatorbdurant,
prajessh
/opt/customcmdhpux.*
company.customauth
Administratorluman
8.5.1 Configuring Roles
Configuring roles for users is a two-step process:
1. Create roles.
2. Assign roles to users or groups.
8.5.1.1 Creating Roles
Use the roleadm command to create roles and assign them to users or groups. You
must first add roles that do not already exist, and then assign users to those roles. The
following shows the roleadm command syntax:
roleadm add role [comments]
| delete role
| modify oldrolename newrolename
| assign user role
| assign "&group" role
| revoke user [role]
| revoke "&group" [role]
| list [user=username][role=rolename][sys]
Following is a list and brief description of the roleadm command arguments:
add Adds the role to the system list of roles in /etc/rbac/roles.
delete Deletes the role from the system list of roles in /etc/rbac/roles.
modify Changes role names in all three role-related database files:
/etc/rbac/roles,/etc/rbac/user_role, and
/etc/rbac/role_auth.
assign Assigns a role to a user or group, and updates the /etc/rbac/user_role.
revoke Revokes a role from a user or group, and removes the entry from
/etc/rbac/user_role.
list Lists the valid system roles (sys), or the user-to-role mappings.
8.5 Configuring HP-UX RBAC 155

NOTE: See the roleadm(1m) manpage for more information.
Following are two examples of the roleadm command adding new roles:
#roleadm add UserOperator
roleadm: added role UserOperator
#roleadm add NetworkOperator
roleadm: added role NetworkOperator
NOTE: The default configuration files delivered with HP-UX RBAC contain a single
preconfigured role: Administrator. By default, the Administrator role is assigned all HP-UX
system authorizations (hpux.*, *) and is associated with the root user.
After defining valid roles, you can assign them to one or more users or groups. Attempting
to assign a role that has not been created to users will display an error message indicating
that the role does not exist.
8.5.1.2 Assigning Roles to Users
Separating role creation from role assignment offers the following advantages:
• Requiring that roles be created before they are assigned ensures that any
typographical errors are caught when specifying role names during role assignment.
• Allows different users to perform each task. For example, the same user is not
required to both create the roles and assign the roles.
After creating valid roles, use the roleadm command to assign them to the appropriate
users, as shown in the following examples:
#roleadm assign luman Administrator
roleadm assign done in /etc/rbac/user_role
#roleadm assign rwang UserOperator
roleadm assign done in /etc/rbac/user_role
After using the roleadm assign command to assign roles to users, you can use the
roleadm list command to verify that the roles were assigned correctly, for example:
#roleadm list
root: Administrator
luman: Administrator
rwang: UserOperator
156 HP-UX Role-Based Access Control

NOTE: HP-UX RBAC offers the ability to add a special user named DEFAULT to the
/etc/rbac/user_role database. Assigning a role to the DEFAULT user means any
user that does not exist on the system is assigned that role.
8.5.1.3 Assigning Roles to Groups
HP-UX RBAC also enables you to assign roles to groups. You can use the roleadm
command options that use the user value, such as roleadm assign user role
and roleadm revoke user role to administer groups and roles.
Assign, revoke, or list group and role information using the roleadm command by
inserting an ampersand (&) at the beginning of the user value and enclosing the user
value in quotations. The group name value and ampersand (&) must be shell escaped
or enclosed in quotations to be interpreted by roleadm. For example:
# roleadm assign "&groupname" role
8.5.2 Configuring Authorizations
Configuring authorizations is similar to creating and assigning roles. However,
authorizations contain two elements: an operation and an object. The * wildcard—the
most commonly used object—is the implicit object used if you do not specify an object
while invoking the authadm command. In many cases, the object is purposely left
unspecified, so that the operation applies to all objects. Leaving the object unspecified
is often used for authorizations that apply to wrapped commands because it can be
difficult to determine the target of an action from the command name.
An example of this object ambiguity is the /usr/sbin/passwd command. The passwd
command can operate on a number of repositories, for example, the /etc/passwd
file, an NIS table, and an LDAP entry. You cannot determine the actual object by looking
at the command line, so it is typically easiest to require that the user have the operation
on all objects, for example: (hpux.security.passwd.change, *).
NOTE: You can configure a value for the default object. By default, if you do not specify
an object, HP-UX RBAC will use the * wildcard as the object. However, if you have
configured a value for the RBAC_DEFAULT_OBJECT= parameter in
/etc/default/security, HP-UX RBAC will use this value instead of the * wildcard
as the default object.
Use the authadm command to edit authorization information in the HP-UX RBAC
databases. The authadm syntax is similar to the roleadm syntax. Following is the
authadm command syntax:
authadm add operation[object[comments]]
| delete operation[object]
| assign role operation[object]
| revoke [role=name][operation=name[object=name]]
| list [role=name][operation=name[object=name][sys]
8.5 Configuring HP-UX RBAC 157

The following is a list and brief description of the authadm command arguments:
add Adds an authorization to the system list of valid authorizations in
/etc/rbac/auths.
delete Deletes an authorization from the system list of valid authorizations in
/etc/rbac/auths.
assign Assigns an authorization to a role and adds an entry to
/etc/rbac/role_auth.
revoke Revokes an authorization from a role and updates /etc/rbac/role_auth.
list Lists valid authorizations per system or role, and lists roles associated with
the specified operation.
IMPORTANT: Be aware that when you assign an authorization that contains the asterisk
* character, you must surround the wildcard character with quotation marks to prevent
shell interpretation, as shown in the following examples.
The following are examples of authorization creation and assignment based on Table 8-6:
#authadm add 'company.customauth.*'
authadm added auth: (company.customauth.*,*)
#authadm assign Administrator 'company.customauth.*'
authadm added auth for role Administrator
Use the list argument with the authadm command to verify the authorization
assignment, for example:
#authadm list
Administrator: (hpux.*, *) (company.customauth.*, *)
8.5.3 Configuring Additional Command Authorizations and Privileges
You must define any additional commands that are not provided in the default
configuration. The authorizations needed to run the commands must already exist and
must be assigned to a role. If you have not done this, the command will be configured,
but no user will be appropriately authorized to use the command.
Use the cmdprivadm command to edit a command's authorization and privilege
information. The cmdprivadm command works in a similar fashion to roleadm and
authadm, but only allows addition and removal of a command privilege and
authorization in the privrun database.
The following shows the cmdprivadm command syntax:
cmdprivadm add cmd=full_path_name_of_a_command | full_path_name_of_a_file
|[op=operation]|[object=object]
|[ruid=ruid]|[euid=euid]
|[rgid=rgid]|[egid=egid]
|[compartment=compartment_label]
|[privs=comma_separated_privilege_list]
158 HP-UX Role-Based Access Control
|[re-auth=pam_service_name]
|[flags=comma_separated_flags_list]
cmdprivadm delete cmd=full_path_name_of_a_command | full_path_name_of_a_file
|[op=operation]|[object=object]
|[ruid=ruid]|[euid=euid]
|[rgid=rgid]|[egid=egid]
|[compartment=compartment_label]
|[privs=comma_separated_privilege_list]
|[re-auth=pam_service_name]
|[flags=comma_separated_flags_list]
The following is a list and brief description of the two main cmdprivadm command
arguments:
add Adds command (or file) authorization information to the
/etc/rbac/cmd_priv database.
delete Deletes command (or file) authorization information in the
/etc/rbac/cmd_priv database.
The following example demonstrates the most common cmdprivadm arguments:
#cmdprivadm add cmd=/opt/customcmd \
op=companyname.customcommand ruid=0 euid=0 flags=edit \
/opt/customcmd::(companyname.customcommand,*):0/0/-1/-1::::edit
cmdprivadm added the entry to /etc/rbac/cmd_priv
As shown in the previous example, the cmd_priv file database file contains a field for
flag values. Be sure to consider the value of the cmdprivadm flags when configuring
command or file authorization and privilege information.
The privrun command recognizes one defined flag, KEEPENV. If the KEEPENV flag
is set in the cmd_priv file for a particular command, none of the environment variables
will be scrubbed when privrun wraps that particular command.
For privedit, you can specify flag values to indicate whether or not privedit can
edit a file. Additional flag values can be specified to indicate whether privrun can
execute a command. The following are the supported flag values:
flag=empty or any other token Indicates the file can only be executed and cannot
be edited.
flag=edit Indicates the file can be both edited and executed.
This flag is mainly intended for scripts.
flag=noexec Indicates the file cannot be executed and can only
be edited with privedit.
8.5 Configuring HP-UX RBAC 159

NOTE: See cmdprivadm(1M) for information on all of the cmdprivadm arguments.
Most arguments are optional and are filled in with reasonable defaults if nothing is
specified.
NOTE: To modify an existing entry in the /etc/rbac/cmd_priv file, you must first
delete the entry and then add the updated version back in. When you use cmdprivadm
to delete entries, arguments act as filters. For example, specifying the cmdprivadm
delete op=foo command removes all entries where the operation is foo. As a result
of this, when you use cmdprivadm to delete entries, be careful to ensure that you specify
sufficient arguments to uniquely identify the entries to be removed.
8.5.4 Configuring HP-UX RBAC with Fine-Grained Privileges
Applications communicate with the system's resources using system calls, allowing the
operating system access to system resources. Certain system calls require special, elevated
privileges for the application to access the operating system and system hardware.
Before fine-grained privileges were available, UID=0 would satisfy as a special, elevated
privilege for certain system calls. If the UID was not 0, the system call was denied and
an application error returned.
HP-UX RBAC and specifically the privrun wrapper command allows non-root users to
acquire the level of special privileges or UID=0 required for running certain applications.
In addition to providing UID=0 to a non-root user in certain circumstances to run a
particular application, HP-UX RBAC can also use the fine-grained privileges to run
applications with additional privileges, but without UID=0.
You can use HP-UX RBAC to configure commands to run with only a select set of privileges
and with different sets of privileges for different users, all without UID=0. For example,
an administrator might need to run the foobar command with several privileges, and
a normal user might need far fewer privileges to run foobar.
Think of fine-grained privileges as "system call access control check keys." Rather than
checking for UID=0, the system call checks for a particular privilege. These fine-grained
privileges provide the ability to "lock" system calls and to control application access to
the operating system and hardware resources. Also, by splitting privileges into
finely-grained privileges, applications do not require all privileges to run—only a specific
privilege or set or privileges. Should an application process running with a particular
set of privileges be compromised, the potential damage is far less than it would be if the
process was running with UID=0.
NOTE: See privileges(5) for more information fine-grained privileges.
Use the cmdprivadm command and the privs option to configure commands for
privrun to wrap and run only with the specified privileges. The following is an example
cmdprivadm command that configures the /usr/bin/ksh command to run with the
160 HP-UX Role-Based Access Control
BASICROOT compound privilege and that requires the (hpux.adm.mount, *)
authorization:
# cmdprivadm add cmd=/etc/mount op=hpux.adm.mount object='*' privs=BASICROOT
The preceding cmdprivadm command creates an entry in the /etc/rbac/cmd_priv
file as follows:
#--------------------------------------------------------------------------------------------------------
# Command : Args :Authorizations :U/GID :Cmpt :Privs :Auth :Flags
#----------------:--------:---------------------:------:-------:----------:------:-------------------
/etc/mount :dflt :(hpux.adm.mount,*) :/// :dflt :BASICROOT :dflt :
After you create the entry using cmdprivadm and using privrun to wrap the
command,/etc/mount will run with the elevated privilege of the BASICROOT compound
fine-grained privilege and without UID=0 if the user has the (hpux.adm.mount, *)
authorization.
As described in Section 8.6.1, the privrun -p command option matches only the
entries in the /etc/rbac/cmd_priv database file that have the privileges specified
by the -p option. Be aware when you specify a privilege using the privrun -p option
that privrun will match all entries that contain the specified privilege—including groups
of privileges and compound privileges that include the -p specified privilege. The
privrun command will execute according to the first match in /etc/rbac/cmd_priv.
For example, the following is an example privrun -p command and a list of entries
the command will match in /etc/rbac/cmd_priv:
The command:
# privrun -p MOUNT /etc/mount
matches the following /etc/rbac/cmd_priv entries:
#---------------------------------------------------------------------------------------------------------------
# Command : Args :Authorizations :U/GID :Cmpt :Privs
:Auth :Flags
#----------------:--------:-------------------:------:------:---------------------------------------:-----:-----
/etc/mount :dflt :(hpux.adm.mount,*) :/// :dflt :PRIV_CHOWN, MOUNT
:dflt :
/etc/mount :dflt :(hpux.*,nfs) :/// :dflt :MOUNT, PRIV_RTPRIO, PRIV_MLOCK
:dflt :
/etc/mount :dflt :(hpux.adm.*,*) :/// :dflt :BASICROOT
:dflt :
8.5 Configuring HP-UX RBAC 161

NOTE: The privrun -p MOUNT /etc/mount command matches the BASICROOT
privilege because the MOUNT simple privilege is part of the predefined BASICROOT
compound privilege. See the privileges(5) manpage for more information about simple
and compound privileges.
IMPORTANT: The sequence of the entries in /etc/rbac/cmd_priv is important
because privrun will execute according to the first explicit match it finds. In the
preceding example, while all three entries are considered matches to the privrun
command, privrun would execute the first entry. Keep the sequence of the entries in
mind when configuring commands and authorizations. The cmdprivadm tool adds
entries to the bottom of the /etc/rbac/cmd_priv file.
8.5.5 Configuring HP-UX RBAC with Compartments
HP-UX RBAC can also use compartments to configure applications to run in a particular
compartment. With compartments, you can logically partition a system into compartments
so that a process cannot communicate or access resources outside of its compartment
(unless a compartment rule is set up to allow this).
The following is an example cmdprivadm command that configures the
/sbin/init.d/hpws_apache command to run only in the apache compartment,
which is defined by the /etc/cmpt/apache.rules compartment rule:
# cmdprivadm add cmd='/sbin/init.d/hpws_apache -a start' \
op=hpux.network.service.start object=apache compartment=apache
The preceding cmdprivadm command creates an entry in the /etc/rbac/cmd_priv
file, as follows:
#---------------------------------------------------------------------------------------------------------------
# Command : Args :Authorizations :U/GID :Cmpt :Privs :Auth
:Flags
#-------------------------:--------:------------------------------------:--------------:--------:-------:-------
/sbin/init.d/hpws_apache :start :(hpux.network.service.start,apache) :/// :apache :dflt :dflt
:
After you create the entry using cmdprivadm and using privrun to wrap the command,
authorized users can execute the /sbin/init.d/hpws_apache -start command,
and it will run only in the apache compartment. The compartment tag for the process is
changed to apache, and properties of the process will follow the defined apache
compartment rules.
162 HP-UX Role-Based Access Control

NOTE: Use only the cmdprivadm command to configure compartments for commands.
Do not edit the /etc/rbac/cmd_priv database file without using cmdprivadm.
To modify an existing entry in the /etc/rbac/cmd_priv file, you must first delete the
entry and then add the updated version back in. When you use cmdprivadm to delete
entries, arguments act as filters. For example, specifying the cmdprivadm delete
op=foo command removes all entries in which the operation is foo. As a result of this,
when you use cmdprivadm to delete entries, be careful to ensure that you specify
sufficient arguments to uniquely identify the entries to be removed.
8.6 Using HP-UX RBAC
This section explains how to run the privrun and privedit commands to operate
HP-UX RBAC.
8.6.1 Using the privrun Command to Run Applications with Privileges
The privrun command enables a user to run legacy applications with different privileges,
according to the authorizations associated with the invoking user. The user invokes
privrun, specifying the legacy application as command line arguments. Next, privrun
consults the /etc/rbac/cmd_priv database to determine what authorization is required
to run the command with additional privileges. If the user has the necessary authorization,
privrun invokes the specified command after changing its UID and or GID as specified
in the /etc/rbac/cmd_priv database.
The following is the privrun command syntax:
privrun [options] command [args]
| [-u eUID|username]
| [-g eGID|groupname]
| [-U rUID|username]
| [-G rGID|groupname]
| [-a (operation, object)]
| [-c compartment]
| [-p privilege[,privilege,privilege...]]
| [-x]
| [-v [-v]]
| [-h]
| [-t]
The following list explains each of the privrun command options:
-u Matches only those entries containing the effective user ID (EUID) corresponding
to the specified EUID or the EUID associated with the username.
-g Matches only those entries containing the effective group ID (EGID) corresponding
to the specified EGID or the EGID associated with the group name.
-U Matches only those entries containing the real user ID (RUID) corresponding to the
specified RUID or the RUID associated with the username.
8.6 Using HP-UX RBAC 163
-G Matches only those entries containing the real group ID (RGID) corresponding to
the specified RGID or the RGID associated with the group name.
-a Matches only those entries requiring the specified authorization. Authorization is
defined as (operation, object) pairs in the /etc/rbac/cmd_priv database file.
The specified authorization must exactly match the authorization present in the
/etc/rbac/cmd_priv file—wildcards are not supported.
-c Matches the specified compartment in the /etc/rbac/cmd_priv database file.
The specified compartment must exactly match the compartment present in
/etc/rbac/cmd_priv.
-p Matches the specified privileges with the privileges in the /etc/rbac/cmd_priv
database file. You can specify more than one privilege. When specifying multiple
privileges, separate each privilege with a comma. Be aware when you specify a
privilege using the privrun -p option that privrun will match all entries that
contain the specified privilege—including groups of privileges and compound
privileges that include the -p specified privilege. The privrun command will
execute according to the first match in /etc/rbac/cmd_priv.
-x Uses a fall-through mode that modifies the behavior of privrun only when an
authorization or authentication check fails. Rather than exiting with an error message,
the target command runs, but without any additional privileges. The target command
executes as though the user ran the command directly without privrun.
-v Invokes privrun in verbose mode. The verbose level increases if two -v options
are specified. An increased verbose level prints more information.
-h Prints privrun help information.
-t Uses a test mode that performs all the normal authorization and authentication
checks according to the configuration files to see if the desired privrun invocation
will succeed. The only difference is that instead of executing the command, upon
success, privrun -t just returns. Use this to preview whether a given privrun
invocation will succeed.
The following is an example of the most basic privrun usage—wrapping a legacy
application. In this case, the ipfstat command runs as a privrun command argument
in order to run according to the authorizations associated with the invoking user:
#privrun ipfstat
As long as the user logged in has the necessary authorization, defined in
/etc/rbac/cmd_priv, the privrun wrapper command will execute the legacy
command with the privileges (UID and GID) defined in the /etc/rbac/cmd_priv
entry.
Multiple entries can exist for the same command, potentially with different required
authorizations and different resulting privileges. In this case, privrun iterates sequentially
through the /etc/rbac/cmd_priv database, executing the first command the user is
authorized for.
164 HP-UX Role-Based Access Control

In some cases, this may not be ideal. For example, all users may be allowed to run the
passwd command to change their own password but if a user administrator runs it, they
need the privileges to change other users' passwords. If the entry for all the normal users
is listed before the entry for the user administrators, it is executed first, and this might
prevent the user administrators from running the more privileged version.
For cases like this, privrun has options that allow users to specify the desired privileges.
Only entries matching the specified privileges (for example, UID) are used. If no entries
match the desired privileges, privrun returns an error message.
The following is an example invocation of privrun that matches only entries where the
effective UID is set to 0:
# privrun -u 0 ipfstat
NOTE: See the privrun(1M) and rbac(5) manpages for more about using the privrun
command.
8.6.1.1 HP-UX RBAC in Serviceguard Clusters
Serviceguard does not support the use of HP-UX RBAC and privrun to grant access to
Serviceguard commands. Serviceguard version A.11.16 implemented its own Role-Based
Access Control by specifying Access Control Policies through package and cluster
configuration files, providing cluster-aware policies for Serviceguard operations. The
Serviceguard mechanism must be used for Role Based Access Control of Serviceguard
operations. See the latest Managing Serviceguard document for additional details on
Serviceguard Access Control Policies.
HP-UX RBAC can be used with non-Serviceguard commands in a Serviceguard cluster.
The same HP-UX RBAC rules should be applied to all nodes in the cluster.
8.6.2 Using the privedit Command to Edit Files Under Access Control
The privedit command allows authorized users to edit files they usually would not be
able to edit because of file permissions or ACLs. After you invoke the command and
identify the file you want to edit as an argument, privedit checks the
/etc/rbac/cmd_priv database, just as privrun does, to determine the authorization
required to edit the specified file. If the invoking user is authorized to edit the file,
privedit invokes an editor on a copy of the file.
NOTE: When you use privedit to invoke an editor to edit a file, the editor does not
run with any elevated privileges. Because the editor privedit invokes does not run
with elevated privileges, any attempted actions, such as shell escapes, run with the user's
typical (non-elevated) privilege set.
You can specify which editor privedit uses to edit the file by setting the EDITOR
environment variable. If you do not set the EDITOR variable, privedit uses the default
editor, vi. You cannot pass arguments to the editor via the privedit command line.
8.6 Using HP-UX RBAC 165

However, the editor recognizes and supports editor-specific environment variables if you
set them before invoking privedit.
Use a fully qualified file name as a privedit argument to identify which file to edit. If
you do not use a fully qualified file name, privedit adds the current working directory
to the beginning of the file name you specify. Regardless of how you specify the file to
edit, all file names are fully qualified after you invoke privedit. The privedit
command also recognizes and supports files that are symbolic links.
The privedit command can edit only one file at a time. If you specify multiple file
names as privedit arguments, privedit edits the first file specified and ignores the
subsequent file names. The following shows the privedit command syntax:
privedit [option] fully-qualified-file-name
| [-a (operation, object)]
| [-v]
| [-h]
| [-t]
| [-x]
The following is a list and brief description of the privedit command options:
-a authorization Match only the /etc/rbac/cmd_priv file entries with that
have the specified authorization.
-v Invokes privedit in verbose mode.
-h Prints privedit help information.
-t Checks if the user has the required authorization to edit the
file and reports the results.
-x If the authorization check fails, the file will be edited with the
caller's original privileges.
The following is an example of using a privedit command to edit the
/etc/default/security file with the specific authorization of (hpux.sec.edit,
secfile):
# privedit -a "(hpux.sec.edit, secfile)" /etc/default/security
NOTE: Remember that the flag values for each entry in the cmd_priv database dictate
whether or not privedit can edit a file. See “Configuring Additional Command
Authorizations and Privileges” and the privedit(1M) manpage for more information about
flags and using the privedit command.
8.6.3 Customizing privrun and privedit Using the ACPS
The HP-UX RBAC feature provides the ability to customize how privedit and privrun
check user authorizations. The ACPS module is a customizeable interface that provides
responses to applications that must make authorization decisions. The ACPS configuration
file, /etc/acps.conf, controls the following aspects of the ACPS:
166 HP-UX Role-Based Access Control
• which modules are consulted for making access decisions
• the sequence in which the modules are consulted
• the rules for combining module responses to return results to applications
See Section 8.3.1, and acps.conf(4), acps(3), and rbac(5) for more information about
the ACPS.
8.6.4 Generating Keystroke and Command Logs
An authorized user can generate "keystroke logs" for selected users, as well as generate
a log of commands invoked through RBAC without the need for the HP-UX audit system.
This section describes these features:
• Keystroke logging
• Alternate logging
8.6.4.1 Keystroke Logging
In many situations, it is sufficient to simply log the set of privilege commands invoked by
a user. RBAC has supported this functionality since its initial release with the HP-UX audit
system. There are some situations, however, where this coarse level of logging is
insufficient. For example, there are some legislative compliance regulations that require
that all actions performed by an administrator are logged, not just the privileged actions.
There are situations where it is desirable to only log in the event that certain files or
objects are accessed. And there are situations where selected users are granted
"unconstrained root privileges", such as a root shell under the caveat that all of their
actions are logged. These uses are granted maximum administrative flexibility.
Keystroke logging enhances the logging capability. RBAC provides a PAM module that
you can configure to log a user's entire terminal session, or relevant parts of a session
based on keyword "triggers". You can customize this keystroke logging policy to capture
session logs for particular users, roles, and groups. In order to enable this functionality,
an administrator must perform the following steps after installing the RBAC product depot:
1. Create an entry (or entries) in the PAM configuration file (/etc/pam.conf) including
the keystroke library as a session module:
login session optional libpam_keystroke.so.1
dtlogin session optional libpam_keystroke.so.1
sshd session optional libpam_keystroke.so.1
rcomds session optional libpam_keystroke.so.1
OTHER session optional libpam_keystroke.so.1
Note that this module may be configured for one or more services, depending on
the intended effect of the logging. For more information on pam.conf and the
syntax of the entries, see pam.conf(4).
2. Enable keystroke logging in /etc/rbac/rbac.conf:
8.6 Using HP-UX RBAC 167

KEY_STROKE_LOGGING = 1
3. Create a keyfilter file under /etc/rbac specifying what users to log. For more
information on customizing specific policies, see key_filter(4m).
Once these steps are completed, subsequent access by the targeted users will cause a
keystroke log file to be generated and stored in the location specified in
/etc/rbac/rbac.conf file. Note that in the event that a user has privileged access
to this location (for example, they are granted a root shell), they may be able to modify
these files. In this situation, HP recommends that modification of the files be monitored
(for example, by HP-UX Host IDS) or that they periodically be transferred off-host.
NOTE: The keystroke logging feature does not currently work with Secure Shell (SSH)
login.
8.6.4.2 Alternate Logging
The alternate logging feature enables you to log access control events and RBAC-invoked
commands. It is no longer necessary to enable HP-UX auditing to generate RBAC logs.
An administrator can enable RBAC logging and specify the location of the alternate
logging files simply by editing the /etc/rbac/rbac.conf file. For more information
on the specific keyword/value pairs, see rbac_conf(4m).
Alternate logging works in an identical fashion to the audit logging and may be
configured using the /etc/rbac/aud_filter file. The traditional RBAC audit log
generation continues to work. If both auditing and logging are enabled, two sets of logs
will be generated.
8.7 Troubleshooting HP-UX RBAC
The following is a list of the primary mechanisms used to troubleshoot and debug HP-UX
RBAC:
• The rbacdbchk utility verifies HP-UX RBAC database syntax.
• The privrun -v command reports additional and relevant information.
8.7.1 The rbacdbchk Database Syntax Tool
The most common bugs are caused by manual editing of the HP-UX RBAC databases,
resulting in syntactically invalid configurations or in configurations that are inconsistent
between databases (for example, a role in /etc/rbac/user_role that is not defined
in /etc/rbac/roles). To assist in diagnosing these common mistakes, HP-UX RBAC
includes an rbacdbchk command. This command reads through the HP-UX RBAC
databases and prints warnings where incorrect or inconsistent configuration entries are
found:
#rbacdbchk
[/etc/rbac/user_role] chandrika: UserOperator
invalid user
The value 'chandrika' for the Username field is bad.
168 HP-UX Role-Based Access Control
[/etc/rbac/cmd_priv]
/opt/cmd:dflt:(newop,*):0/0//:dflt:dflt:dflt:
invalid command: Not found in the system
The value '/opt/cmd' for the Command field is bad.
[Role in role_auth DB with no assigned user in user_role DB]
Rebooter:(hpux.admin.*, *)
[Invalid Role in user_role DB. Role 'UserOperator' assigned to user 'chandrika' does not exist in
the roles DB]
On a correctly configured system, the rbacdbchk command produces no output,
indicating no errors are present.
8.7.2 privrun -v Information
The second method for detecting problems is to run the privrun command with the -v
option (verbose mode). In verbose mode, privrun provides additional information
about the entries that the input command matched and the status of the authorization
checking, as well as other relevant data. In many cases, this output clarifies the issue
causing privrun to fail. Specify the -v option multiple times for additional levels of
verbose output. The following is an example of the privrun -v output with the ipfstat
command:
#privrun -v /sbin/ipfstat
privrun: user root intends to execute command /sbin/ipfstat
privrun: input entry: '/sbin/ipfstat:dflt:(,):///:dflt:dflt::'
privrun: found matching entry: '/sbin/ipfstat:dflt:(hpux.network.filter.readstat,*):0/0//:dflt:dflt::'
privrun: passed authorization check
privrun: attempting to set ruid/euid/rgid/egid to 0/0/-1/-1
privrun: current settings for ruid/euid/rgid/egid are 0/0/3/3
privrun: executing: /sbin/ipfstat
8.7 Troubleshooting HP-UX RBAC 169
170

9 Audit Administration
The purpose of auditing is to selectively record events for analysis and detection of
security breaches. The audit data is recorded in log files. Thus, the auditing system acts
as a deterrent against system abuses and exposes potential security weaknesses.
The auditing system records instances of access by subjects to objects on the system; it
detects any (repeated) attempts to bypass the protection mechanism and any misuses of
privileges; it also helps in exposing potential security weaknesses in the system.
When a user logs in, a unique audit session ID called "audit tag" is generated and
associated with the user's process. The audit tag remains the same during each login
session. Even if a user changes identity within a single session, all events are still recorded
with the same audit tag and accountable under the original login user's name.
Audit records are generated for selective security related system events. Each audit record
contains information about the event, such as what the event was, when it occurred, the
ID of the user who caused it, the ID of the process that caused it and so on.
Audit records are collected in audit logs/files in binary format. The HP-UX Auditing system
on the HP-UX 11i v3 release is capable of using more than one writer thread to log data.
Each writer thread writes to one file, allowing an audit trail to be written in parallel by
multiple kernel threads and hence potentially increasing the throughput of the system.
As a result, an audit trail is present on the file system as a directory with multiple audit
files in it.
The records in the audit trail are compressed to save disk space. When a process is
audited the first time, a process identification record (PIR) is written into the audit trail
containing information that remains constant throughout the lifetime of the process. The
PIR includes the process ID, the parent process' ID, audit tag, real user ID, real group
ID, effective user ID, effective group ID, group ID list, effective, permitted, and retained
privileges, compartment ID, and the terminal ID. The PIR is entered only once per process
per audit trail.
This chapter discusses the following topics:
• Auditing components (Section 9.1)
• Auditing your system (Section 9.2)
• Auditing users (Section 9.3)
• Auditing events (Section 9.4)
• Audit trails (Section 9.5)
• Audit filtering tools (Section 9.6)
• Using filter.conf (Section 9.7)
• Audit reporting tools (Section 9.8)
• Viewing audit logs (Section 9.9)
171

• Self-auditing (Section 9.10)
• HP-UX RBAC auditing (Section 9.11)
9.1 Auditing Components
The auditing feature of HP-UX 11i contains configuration files, commands, and manpages.
These are listed in the following sections.
9.1.1 Commands
Table 9-1 contains a brief description of each auditing command.
Table 9-1 Audit Commands
DescriptionCommand
Changes or displays event or system call status.audevent
Loads, clears, and displays the audit filtering policy.audfilter
Selectively reads and writes audit data, converting the data format in the
process.
auditdp
Displays the audit records.audisp
Sets the audit file monitoring and size parameters.audomon
Starts and stops auditing; sets and displays audit file or directory information.audsys
Selects users to be audited.userdbset
9.1.2 Audit Configuration Files
Table 9-2 contains a brief description of each configuration file associated with the audit
feature.
Table 9-2 Audit Configuration Files
DescriptionFile
File containing pre-defined event classification information./etc/audit/audit.conf
File containing site-specific event classification information./etc/audit/
audit_site.conf
File containing system-wide auditing defaults./etc/default/security
Database containing per-user audit information./var/adm/userdb
File containing configuration information directing audit to start at system
reboot.
/etc/rc.config.d/
auditing
File containing rule-based audit filtering policy./etc/audit/
filter.conf
172 Audit Administration

9.1.3 Audit Manpages
Table 9-3 contains a brief description of each manpage associated with the auditing
feature.
Table 9-3 Audit Manpages
DescriptionManpage
Describes audevent functionality and syntax.audevent(1M)
Describes audisp functionality and syntax.audisp(1M)
Describes audomon functionality and syntax.audomon(1M)
Describes audsys functionality and syntax.audsys(1M)
Describes userdbset functionality and syntax.userdbset(1M)
Describes the /etc/audit/audit.conf file.audit.conf(4)
Gives introductory information about HP-UX auditing.audit(5)
Describes the service daemon, audfilterd, that manages the audit
pre-filtering policy.
audfilterd(1M)
Describes the tool that configures the audit pre-filtering policy.audfilter(1M)
Describes the file containing the rule-based audit pre-filtering policy.filter.conf(4)
Describes the audit data processing tool.auditdp(1M)
Describes the Audit DPMS application programming interface.audit_dpms_api(3)
Describes the Audit DPMS Service Provider Interface.audit_dpms_spi(3)
Describes the configuration file for filtering Audit DPMS data.audit_dpms_filter(4)
Describes the Audit Data Process Module Switch.audit_dpms(5)
Describes the Audit DPMS service module for managing portable format
audit data.
audit_hpux_portable(5)
Describes the Audit DPMS service module for managing HP-UX raw audit
data.
audit_hpux_raw(5)
Describes the Audit DPMS service module for generating XML format audit
data.
audit_hpux_xml(5)
9.2 Auditing Your System
Use the following procedures to plan, enable, and monitor auditing on your system.
9.2.1 Planning the Auditing Implementation
To plan the auditing implementation, follow these steps:
9.2 Auditing Your System 173
1. Determine which users to audit. By default, all users are selected for auditing.
2. Determine which events or system calls to audit. Use the audevent command to
display a list of events and system calls that are currently selected for auditing.
Events and system calls can be grouped into profiles. For more information on
profiles, see Section 9.4.
3. Decide where you want to place the audit log files (audit trails) on the system. For
more information on configuring the audit log files, see Section 9.5.
4. Create a strategy to archive and back up audit files. Audit files can take up a
considerable amount of disk space and can overflow the file system partition if you
do not carefully plan file management. Use the -X option with the audomon
command to automate archiving.
For additional information about auditing system performance and administration that
can help you plan the auditing implementation, see Section 9.2.5 and Section 9.2.6.
9.2.2 Enabling Auditing
To enable auditing on the system, follow these steps:
1. Configure the users you want to audit using the userdbset command. For more
information on configuring auditing for users, see Section 9.3.
2. Configure the events you want to audit using the audevent command. For example,
to audit according to MySitePolicy, enter the following command:
#audevent -P -F -r MySitePolicy
MySitePolicy must be defined in the /etc/audit/audit_site.conf file.
Use the audevent command with no options to display a list of events and system
calls that are currently configured for auditing.
For more information on configuring auditing for events, see Section 9.4.
3. Set the audevent argument parameters in the /etc/rc.config.d/auditing
file to enable the auditing system to retain the current configuration parameters when
the system is rebooted. For example to retain the parameters configured in step 2,
set the parameters as follows:
AUDEVENT_ARGS1 = –P –F –r MySitePolicy
4. Start the auditing system and define the audit trail(s) using the audsys command:
#audsys -n -c
primary_audit_file
-s 1000
For more information on configuring audit trails, see Section 9.5.1.
5. Set up the log files and log file switch parameters in the /etc/rc.config.d/
auditing file. Follow these steps:
a. Set PRI_AUDFILE to the name of the primary audit log file.
b. Set PRI_SWITCH to the maximum size of the primary audit log file (in KB), at
which audit logging switches to the auxiliary log file.
174 Audit Administration
c. Set SEC_AUDFILE to the name of the auxiliary log file.
d. Set SEC_SWITCH to the maximum size of the secondary audit log file (in KB).
For more information about setting up primary and auxiliary audit log files, see
Section 9.5.
6. Start the audomon daemon if it has not yet been started. The audomon daemon
monitors the growth of the current audit trail and switches to an alternative audit
trail whenever necessary. For example:
#audomon -p 20 -t 1 -w 90 -X "/usr/local/bin/rcp_audit_trail hostname"
For more information about configuring the audomon daemon, see Section 9.5.2
7. Set the audomon argument parameter in the /etc/rc.config.d/auditing file
to retain the current settings across system reboots.
8. Set the AUDITING flag to 1in the /etc/rc.config.d/auditing file to enable
the auditing system to automatically start when the system is booted.
9.2.3 Disabling Auditing
To disable auditing on the system, follow these steps:
1. Stop system auditing using the following command:
# audsys -f
2. Set the AUDITING flag to 0in the /etc/rc.config.d/auditing file to prevent
the auditing system from starting when the system is rebooted.
3. (Optional) To stop the audomon daemon, enter:
# kill `ps -e | awk '$NFS~ /audomon/ {print $1}'`
Only use this step if you want to reconfigure the audomon daemon. To reconfigure
and restart the audomon daemon, follow step 6 and step 7 as described in
Section 9.2.2.
9.2.4 Monitoring Audit Files
To view, monitor, and administer the audit files, follow these steps:
1. View the audit log files with the audisp command:
#audisp
audit_file
See “Viewing Audit Logs” for details on using the audisp command.
2. Set the audit log file monitor arguments in the /etc/rc.config.d/auditing
file.
3. (Optional) Stop system auditing using the following command:
9.2 Auditing Your System 175
#audsys -f
The audsys -f command lets you stop the system auditing while keeping the
audomon daemon running.
4. (Optional) Set the AUDIT flag to 0in the /etc/rc.config.d/auditing file to
keep the auditing system from starting at the next system reboot.
9.2.5 Performance Considerations
Auditing increases system overhead. When performance is a concern, be selective about
what events and users are audited. This can help reduce the impact of auditing on
performance.
9.2.6 Guidelines for Administering the Auditing System
Use the following guidelines when administering the system:
• Check the audit logs according to the security policy. For example, a security policy
might state that an online audit file should be retained for at least 24 hours and all
audit records stored offline should be retained for a minimum of 30 days.
• Review the audit log for unusual activities, such as: late hours login, login failures,
failed access to system files, and failed attempts to perform security-relevant tasks.
• Prevent the overflow of the audit file by archiving daily.
• Revise current selectable events periodically, especially after installing new releases
of HP-UX, since new system calls are often introduced in new releases.
• Revise audited users periodically.
• Do not follow any pattern or schedule for event or user selection.
• Set site guidelines. Involve users and management in determining these guidelines.
• If the audit data volume is expected to be high, configure audit trails on a logical
volume consisting of multiple physical disks and multiple physical I/O cards. Use
the -N option with audsys command to split the audit trail into multiple files.
9.3 Auditing Users
By default, when system auditing is on, all users are audited. New users added to the
system are automatically audited.
You can monitor what users are doing on HP-UX systems by inspecting the audit trail.
To change which users are audited, choose one of the following options:
• Audit all users.
Perform the following steps to enable auditing for all users:
1. Set AUDIT_FLAG=1 in the /etc/default/ security file to enable auditing
globally for all users.
2. Run the command userdbget -a | grep AUDIT_FLAG=0 to determine
for which users, if any, auditing is disabled on a per-user basis. Then run the
176 Audit Administration
command userdbset -u user AUDIT_FLAG=1 or userdbset -d -u
user AUDIT_FLAG for each of those users.
By default, auditing is enabled for all users when the audit system is turned on. New
users added to the system are automatically audited.
If auditing is turned off for all users, set AUDIT_FLAG=1 in the /etc/default/
security file.
• Do not audit any users.
Perform the following steps to disable auditing for all users:
1. Set AUDIT_FLAG=0 in the /etc/default/ security file to disable auditing
globally for all users.
2. Run the command userdbget -a | grep AUDIT_FLAG=1 to determine
for which users, if any, auditing is enabled on a per-user basis. Then run the
command userdbset -u user AUDIT_FLAG=0 or userdbset -d -u
user AUDIT_FLAG for each of those users.
• Audit specific users.
Perform the following steps to enable auditing for only certain users:
1. Set AUDIT_FLAG=0 in the /etc/default/ security file to disable auditing
globally for all users.
2. Run the command userdbget -a | grep AUDIT_FLAG=1 to determine
for which users, if any, auditing is enabled.
To disable auditing for any of those users listed as being audited, run the
command userdbset -u user AUDIT_FLAG=0 or userdbset -d -u
user AUDIT_FLAG.
To enable auditing for those users with no per-user AUDIT_FLAG attribute set,
run the command userdbset -u user AUDIT_FLAG=1.
If the audit system is not already enabled, use the audsys -n command to start the
auditing system. Auditing changes take effect at the user's next login.
9.4 Auditing Events
An event is an action with security implications, such as creating a file, opening a file,
or logging in to the system. You can audit events on an HP-UX system to enhance security
by detecting possible breaches. However, the more events you choose to audit, the more
system resources are used and the greater the impact on system performance. The security
architect must determine which events to audit based on business needs and any
applicable government regulations.
The audevent command is used to specify system activities (auditable events) that are
to be audited. Auditable events are classified into event categories and profiles for easier
configuration. A profile consists of a set of operations (event categories, self-auditing
9.4 Auditing Events 177

events, and system calls) that affect a particular type of system. An event category consists
of a set of operations (self-auditing events and system calls) that affect a particular aspect
of the system. Once an event category or a profile is selected, all system calls and
self-auditing events associated with the event category or profile are selected. When the
auditing system is installed, a default set of event classification information is provided
in the /etc/audit/audit.conf file. Additional, site-specific classifications and profiles
may also be defined in the /etc/audit/audit_site.conf file.
NOTE:
HP recommends that you audit the following event categories at a minimum:
• admin event
• login event
• moddac self-auditing event
• execv, execve
• pset event
These event categories are predefined as the basic profile in the /etc/audit/
audit.conf file.
Configure the events you want to audit before you turn on the auditing system. The syntax
for the audevent command is as follows:
#audevent [options]
Changes made by running the audevent command take effect immediately.
The following options are commonly used with the audevent command:
Table 9-4 audevent Command Options
Descriptionaudevent options
Specifies an event to log.-e event
Logs unsuccessful event operations.-F
Displays a complete list of event categories and associated system calls.-l
Logs successful event operations.-P
Specifies the profile of events to log. Profiles are defined in the /etc/audit/
audit.conf file.
-r profile
Changes event or system call audit status.-S or -s system_call
Displays the current status of the selected events or system calls.no option
To configure the admin,login, and modaccess event categories for auditing, enter
the following command:
#audevent -P -F -e admin -e login -e moddac
178 Audit Administration
To configure the events associated with the basic profile for auditing, use the following
command:
# audevent -P -F -r basic
Both Audit Success and Audit Failure are set as event types for monitoring
successful and failed events or system calls. Monitoring these three event categories is
the minimum event type selection recommended for running a system.
Generally, a record is written only if both the event is selected for auditing, and the user
initiating the event has been selected for auditing. However, it is expected that some
records may still be generated at the time user starts a session and ends a session, even
if the user is not selected for auditing. Those records are considered system-wide
information that are based on event selection instead of user selection. Programs that do
self-auditing can choose to ignore the user selection, but this is not recommended.
9.5 Audit Trails
All auditing data is written to an audit trail. In regular mode, an audit trail is stored on
a file system in one or more log files that reside in the same directory. The number of
log files is directly proportional to the number of kernel threads that are configured for
logging audit records (see the audsys -N option). All the files in the directory are
needed for meaningful analysis or display. Contrary to regular mode, a compatibility
mode is also provided in the HP-UX 11i version 3 release to generate audit trail that is
stored in a single file. The compatibility mode is solely supported for backward
compatibility and will be obsolete in releases after HP-UX 11i Version 3. See audsys(1M)
for more information.
When the auditing system is enabled, there must be at least one audit trail pathname
specified. The trail pathname and various attributes for the trail can be specified using
the audsys command. When the current trail exceeds a predefined capacity (its Audit
File Switch (AFS) size), or when the auditing file system on which it resides approaches
a predefined capacity (its File Space Switch (FSS) size), the auditing subsystem issues a
warning. When either the AFS or the FSS is reached, the auditing subsystem looks for
an auxiliary trail. If one is available, recording is switched to the auxiliary trail. If no
auxiliary trail is specified, the auditing subsystem creates a new audit trail with the same
base name but a different timestamp extension and begins recording to it. The audomon
command can be invoked with an option (-X) that specifies a command line to run after
a successful audit trail switch to perform some action. Depending on site-specific needs,
the command may perform audit trail backup, archival, off site transfer, cleaning up or
data reporting. If the audit trail switch is unsuccessful, warning messages are sent to
request appropriate administrator action and the current audit trail continues to grow.
9.5 Audit Trails 179

NOTE:
1. With HP-UX 11i version 3, an auxiliary audit trail does not need to be specified;
the auditing system does switching of audit trails automatically.
2. If autoswitching failed and the current audit trail continues to grow past the FSS
point, all auditable actions are suspended for regular users. The system can be
restored by archiving the audit data, or specifying a new audit log file on a file
system with space.
3. If other activities consume space on the file system, or the file system chosen has
insufficient space for the AFS size chosen, the File Space Switch point can be reached
before the Audit File Switch point.
Choose a file system with adequate space for the audit log files. You can assess the size
of the file systems using the bdf command. HP recommends you configure the log files
to reside on a file system with at least 5 MB of available space and with at least 20%
of its total file space available.
The growth of audit log files is closely monitored by the audit overflow monitor daemon,
audomon, to insure that no audit data is lost.
9.5.1 Configuring Audit Trails
Use the audsys command to specify the primary audit log file and the (optional) auxiliary
audit log file to collect auditing data:
#audsys -n -N2 -c
my_audit_trail
-s 5000
This example starts the audit system and records data in the my_audit_trail directory,
using two writer threads. The AFS size is set to 5000K bytes.
The audsys command recognizes the following options:
-c file|directory Specifies a "current" trail.
-f Turns off the auditing system.
-n Turns on the auditing system.
-N num Specifies the number of active files that comprise an audit
trail.
-s cafs Specifies cafs, the "current" trail's AuditFileSwitch (AFS)
size (in kbytes).
-x file|directory Specifies the "next" audit trail.
-z xafs Specifies xafs, the "next" trail's AuditFileSwitch (AFS) size
(in kbytes).
For more information, see audsys(1M) .
180 Audit Administration

9.5.2 Monitoring and Managing Audit Trails
The audit overflow monitor daemon (audomon) is used to monitor and manage audit
trails. The audomon daemon is started automatically when auditing is started at system
boot time (AUDITING=1 in /sbin/init.d/auditing). The audomon daemon can
also be started by a privileged user. Once started, the audomon daemon monitors the
capacity of the current audit trail and the file system it resides on. The following is an
example of how to start the audomon daemon:
# audomon -p 20 -t 1 -w 90 -X "/user/local/bin/rcp_audit_trail hostname"
This command starts the audomon daemon with the following behavior, assuming the
auditing system was started with the following command:
# audsys -n -N 2 -c /var/.audit/my_trail -s 400
•audomon sleeps at least one minute intervals
• When the size of the current audit trail reaches 4500 Kb, or the file system that the
audit trail resides becomes 80% full, the audomon daemon stops recording data
to the current audit trail and starts recording a new audit trail:
/var/.audit/my_trail.yyyymmddHHMM
• After the switch to the new audit trail succeeds, the audomon daemon invokes the
following command:
sh -c "/usr/local/bin/rcp_audit_trail hostname /var/.audit/my_trail"
This script is site specific and may be used to copy the old audit trail, perform data
backup or archival functions, and create audit reports. For more information about
the audomon daemon, see audomon(1).
CAUTION:
• If the file system containing the audit trail is full, any non root process that generates
audit data will block inside the kernel. Also, if a non root process is connected to
the system terminal, it will be terminated. For details see the WARNINGS section
of audsys(1M).
• The root file system should not be used for storing audit trails to avoid filling up the
root file system and causing processes to fail or hang.
TIP: HP recommends that you write a script to carry out your long term strategy for
data storage and pass it to the audomon daemon using the -X option.
The audomon command recognizes the following options:
-p fss The minimum percentage of space left on the file system that contains
the primary audit log file before the auditing system switches to the
auxiliary log file. The default fss value is 20%.
9.5 Audit Trails 181
-t sp_freq The minimum wakeup interval, in minutes, at which the system prints
warning messages on the console for audit log file switch points. The
default sp_freq value is 1 minute.
-w warning The percentage of audit log file space used or minimum file system free
space used after which warning messages are sent to the console. The
default warning value is 90%.
-X command The command is executed each time the audomon switches the audit
trail.
For more information, see audomon(1M).
9.6 Using the Audit Filtering Tools
The audit filtering tools are a set of tools that helps customize and enforce the audit data
pre-filtering policy on the system. A good pre-filtering policy is an efficient way to control
the size and quality of the raw data and therefore minimizes the performance impact of
auditing and reduces the operational cost associated with audit data management. The
audit filtering tools consist of the following main components:
• A configuration tool, audfilter, that interprets the filtering policy as specified in
the configuration file, filter.conf, and puts the policy into effect. You can also
use audfilter to display or clear out the filtering policy that is currently in effect.
• A service daemon, audfilterd, that handles service requests from audfilter.
It also tracks the mounted file system changes and makes sure the filtering policy is
up to date with the new mounted file system information.
•A dynamic loadable kernel module, audit_filters, that makes filtering decisions
and enforces the filtering policy in the kernel.
The following options are available with the audfilter command:
-c Puts the current rule-based audit filtering policy as specified in
/etc/audit/filter.conf into effect. Rules are parsed into
an efficient internal format. Note that a given set of rules may be
expressed in many different ways, but they are all parsed into
the same internal format. A success or failure status will be
reported for the request.
-C compartment Only displays the filtering rules for the specified compartment.
This option must be specified with the -por -Poption.
-c system_call Displays the selected system call.
-m mntpnt Only displays the filtering rules for the specified mount point. This
option must be specified with the -por -Poption.
-p Displays the audit filtering policy currently in effect. The rules are
not displayed the same way as they were written, but in the order
they are evaluated (that is, in the internal format).
182 Audit Administration
-P Displays audit filtering policy in preview mode as specified in
the /etc/audit/filter.conf file. This option parses the
/etc/audit/filter.conf file, checking for syntax and
semantic errors, but makes no changes to the system. The rules
will not be displayed the same way as they are written, but in
the order they will be evaluated (that is, in the internal format).
-s syscall Restricts the display to the given system call. This option must be
used with the -por -Poption.
-z Clears the audit filtering policy currently in effect. Upon success,
it effectively disables finer grained audit filtering feature.
For more information, see audfilter(1M)
9.7 Using filter.conf
The filter.conf file contains rule-based audit filtering policy that the auditing subsystem
uses to determine what activities to audit on the system. Each rule consists of two parts:
a scope and a condition. All rules together represent a policy.
A scope is an identifier for a mounted file system (also called a partition) for file
operations, or an identifier for non-file operations. The scope can be any of the following
forms:
a. The absolute pathname of a mount point that matches one of those in the
/etc/mnttab file.
b. A pair of major and minor device numbers.
c. Special file name or a pair of hostname and pathname of the directory on the remote
host.
d. Scope in the form of a), b), or c), followed by the keyword all.
e. Scope in the form of a), b), or c), followed by the keyword other.
f. Scope in the form of the keyword other-objects.
See filter.conf(4) for more information.
9.8 Using the Audit Reporting Tools
The audit reporting tools are a set of tools that facilitates the processing of previously
collected HP-UX raw audit data and extracts useful information for compliance reporting
purposes. The audit reporting tools consist of the following main components:
• An audit data processing tool, auditdp, that selectively extracts audit data from
a data source in one of several possible formats and writes the data to the target,
in the same or different format.
• An Audit Data Process Module Switch (Audit DPMS) framework that offers the ability
to selectively access audit data in various formats through a set of common
programming interfaces.
9.7 Using filter.conf 183
• An Audit DPMS service module, audit_hpux_raw, that reads raw audit data
collected by the HP-UX auditing system.
• An Audit DPMS service module, audit_hpux_portable, that handles audit data
that is portable across HP-UX systems, and good for retention purpose. Also a sample
script, audit_p2l, that demonstrates how to convert the portable data into
syslog-like messages.
• An Audit DPMS service module, audit_hpux_xml, that converts audit data into
XML format. Also a sample script, audreport_generator, that demonstrates
how to use the auditdp command and the XSLT stylesheets to generate a collection
of web-based audit reports for regulation compliance purposes.
• Sample audit report configuration templates for PCI and SOX that work with the
audreport_generator script.
The following options are available with the auditdp command:
-M module [target] Write audit data to the target using the specified Audit
DPMS service module. The target is the pathname of a file
where to write the data. The file must not already exist. If
the target is omitted, auditdp writes the audit data to the
standard output.
-O option Specify the options (case insensitive) to be passed to the
Audit DPMS framework when writing to the target.
-P [target] Write audit data in portable format. Portable format audit
data can be ported from system to system and is the
recommended format for retention purposes. The target is
the pathname of a file where to write the data. The file must
not already exist. If the target pathname is not absolute,
then the target is assumed to be relative to the current
directory. If the target is omitted, auditdp writes the audit
data to the standard output.
-S filter_file Selectively process audit data based on the Audit DPMS
configuration file specified in filter_file. Only the
audit data matching the filtering criteria will be included
in the target output.
-X [target] Write audit data in Extensible Markup Language (XML)
format. The target is the pathname of a file where to write
the data. The file must not already exist. If the target
pathname is not absolute, the pathname is assumed to be
relative to the current directory. If the target is omitted,
auditdp writes the audit data to the standard output.
Applying Extensible Stylesheet Language Transformations
(XSLT) stylesheets to the resulting XML document generates
"human-readable" web-based audit reports.
184 Audit Administration
-m module[source] Read audit data from the source using the specified Audit
DPMS service module. The source is the pathname of a file
where to read the data. If the source is omitted, auditdp
reads the audit data from the standard input.
-n nevents Specify the number of events to display. If nevents is
positive, process only the first nevents events. If nevents
is negative, process only the last nevents events. If -nis
not specified, all events are processed.
-o options Specify the option (case insensitive) to be passed to the
Audit DPMS framework when reading from the source. To
specify more than one option, use -omultiple times, or set
option to a quoted string containing a list of options
separated by spaces.
-p [source] Read portable format audit data. The source is the
pathname of a file where to read the data. If the source
pathname is not absolute, the pathname is assumed to be
relative to the current directory. If the source is omitted,
auditdp reads the audit data from the standard input.
-r [source] Read HP-UX raw audit data that was collected by the HP-UX
auditing system (see audit(5)). The source specifies the
pathname to a file if the data was collected in compatibility
mode, or to a directory if the data was collected in regular
mode. If the source pathname is not absolute, the pathname
is assumed to be relative to the current directory.
-s filter_string Selectively process audit data based on the filter expression
specified in the filter_string.
For more information, see auditdp(1M)
9.8.1 Examples of Using the auditdp Command
The following examples show audit information displayed using the auditdp command:
• Read raw data from audit_trail and write portable data to ./portable.
#auditdp -r /var/.audit/audit_trail -P portable
• Read raw data and write data in the audisp display format to stdout (see
Section 9.9).
#auditdp -r /var/.audit/audit_trail
• Read portable data and display only the last four events to stdout.
#auditdp -p portable -n -4
• Read and then write portable data, saving only the login events.
9.8 Using the Audit Reporting Tools 185

#auditdp -p portable -P portable2 -s "+event=login"
• Extract exec events from a particular session and write to stdout:
#auditdp -r /var/.audit/audit_trail -s "+sid=1234" -P | \
auditdp -p -s "+event=exec"
or
#auditdp -r /var/.audit/audit_trail -s "+sid=1234;+event=exec"
9.9 Viewing Audit Logs
Auditing can generate a significant amount of data. Use the audisp command to select
the data that you want to view:
#/usr/sbin/audisp
audit_trail
NOTE: The audisp command will be obsolete in a future release. Invoking
/usr/sbin/auditdp -r audit_trail produces the same output as
/usr/sbin/audisp audit_trail.
The following options are available with the audisp command:
-f Displays failed events only.
-p Displays successful events only.
-c system_call Displays the selected system call.
-t Display events that occurred after the given time.
-s Displays events that occurred before the given time.
-u user-name Displays information for a specific user.
-l terminal-name Displays information for a specific terminal.
-e event-name Displays information for the given event.
>file-name Writes output to specified file.
It can take a few minutes to prepare the record for viewing when working with large
audit logs. When viewing the audit data, be aware of the following anomalies:
• Audit data can appear inaccurate when programs that call auditable system calls
supply incorrect parameters. The audit data shows what the user program passed
to the kernel. For example, calling the kill system call with no parameters produces
unpredictable values in the parameter section of the audit record.
• System calls that take file name arguments may not have device and inode
information properly recorded. The values will be -1 if the call does not complete
successfully.
• Auditing the superuser while changing the event or system call audit parameters will
result in a long audit record. For example, when you add an event type to be audited,
186 Audit Administration

a record will be produced for each event type and system call that has been enabled
for audit, not just for the new event type being added.
9.9.1 Examples of Using the audisp Command
The following examples show audit information displayed using the audisp command:
• Display the log output on the screen:
#/usr/sbin/audisp
audit_trail
• Direct the log output to /tmp/mylogoutput:
#/usr/sbin/audisp
audit_trail
> /tmp/mylogoutput
• View successful events only:
#/usr/sbin/audisp -p
audit_trail
• View activities owned by user joe:
#/usr/sbin/audisp -u joe
audit_trail
• View activities on terminal, ttypa:
#/usr/sbin/audisp -l ttypa
audit_trail
• View login events only:
#/usr/sbin/audisp -e login
audit_trail
9.10 Self-Auditing
Some processes invoke a series of actions that can be audited. To reduce the amount of
audit log data collected and to provide for more meaningful notations in the audit log
files, some of these processes are programmed to suspend auditing of the actions they
invoke and produce one audit log entry describing the process that occurred. Processes
programmed in this way are called self-auditing programs; using self-auditing programs
streamlines audit log data.
NOTE: The list of self-auditing processes varies from system to system.
Self-auditing processes
The following processes have self-auditing capabilities:
chfn Change finger entry
chsh Change login shell
login The login utility
newgrp Change effective group
passwd Change password
9.10 Self-Auditing 187
audevent Select events to be audited
audisp Display the audit data
audsys Start or halt the auditing system
audusr Select users to be audited
init Change run levels, users logging off
lpsched Schedule line printer requests
fbackup Flexible file backup
ftpd File transfer protocol daemon
remshd Remote shell server daemon
rlogind Remote login server daemon
telnetd Telnet server daemon
privrun Invokes legacy application.1
privedit Allows authorized users to edit files.1
roleadm Edits role information.1
authadm Edits authorization information.1
cmdprivadm Edits command authorizations and privileges.1
Most self-auditing programs generate audit data under a single event category. For
example, the audsys command generates the audit data under the admin event. Some
commands generate audit data under multiple event categories. For example, the init
command generates data under the login and admin events.
9.11 HP-UX RBAC Auditing
The privrun,privedit,roleadm,authadm, and cmdprivadm HP-UX RBAC
commands each generate audit records. The following attributes are included in each
audit record:
• User name
• UID
• Role
• Authorizations (operation, object)
• Time of event
• Result of event (success or failure)
9.11.1 Auditing Based on HP-UX RBAC Criteria and the /etc/rbac/aud_filter File
HP-UX RBAC Version B.11.23.02 and later support the use of an audit filter file to identify
specific HP-UX RBAC criteria to audit. You can create a filter file named
/etc/rbac/aud_filter to identify specific roles, operations, and objects for which
1. See Chapter 8 for more information.
188 Audit Administration

to generate audit records. Audit records are generated only if the attributes of a process
match all three entries (role, operation, and object) found in /etc/rbac/aud_filter.
If a user's role and associated authorization are not found in the file or do not explicitly
match, then no audit records specific to role-to-authorization are generated.
Authorized users can edit the /etc/rbac/aud_filter file using a text editor and
specify the role and authorization to be audited. Each authorization is specified in the
form of operation, object pairs. All authorizations associated with a role must be specified
in a single entry. Only one authorization can be specified per role on each line; however,
the *wildcard is supported. The following are the supported entries and format for the
/etc/rbac/aud_filter file:
role, operation, object
The following list explains each of the /etc/rbac/aud_filter entries:
role Any valid role defined in /etc/rbac/roles. If *is specified, all roles
can be accessed by the operation.
operation A specific operation that can be performed on an object. For example,
hpux.printer.add is the operation of adding a printer. Alternatively,
hpux.printer.* is the operation of either adding or deleting a printer.
If *is specified, all operations can be accessed by the operation.
object The object the user can access. If *is specified, all objects can be
accessed by the operation.
The following are example /etc/rbac/aud_filter entries that specify how to
generate audit records for the role of SecurityOfficer with the authorization of
(hpux.passwd, /etc/passwd), and for the Administrator role with authorization
to perform the hpux.printer.add operation on all objects.
SecurityOfficer, hpux.passwd, /etc/passwd
Administrator, hpux.printer.add, *
NOTE: Use an editor such as vi to directly edit the /etc/rbac/aud_filter file.
The HP-UX RBAC administrative commands do not provide an interface to configure
/etc/rbac/aud_filter.
For detailed information about RBAC, roles, operations, and objects, see Chapter 8
9.11.2 Procedure for Auditing HP-UX RBAC Criteria
The following steps describe how to configure an audit process to audit HP-UX RBAC
criteria on the system:
1. Configure the system to audit Passed or Failed events for the Administrator events
by using the following command:
#audevent -PFe admin
9.11 HP-UX RBAC Auditing 189

2. Configure the location and name of the audit output file and enable auditing on the
system by using the following command:
#audsys -n -c /tmp/aud.out -s 2048
3. Execute an HP-UX RBAC command, for example:
#/usr/sbin/authadm add newauth
4. Open the audit output file and search for the records on the authadm command
by using the following command:
#audisp /tmp/aud.out |fgrep authadm
NOTE: For more information, see audit(5), audevent(1M), audsys(1M), and audisp(1M)
to learn more about auditing HP-UX systems.
190 Audit Administration

A Trusted Systems
This appendix describes how to set up and manage a trusted system. This appendix
discusses the following topics:
• Setting up a trusted system (Section A.1)
• Auditing a trusted system (Section A.2)
• Managing trusted passwords and system access (Section A.3)
• Guidelines for trusted backup and recovery (Section A.4)
NOTE: Trusted Systems has been depreciated. HP-UX 11i v3 is the last release that
supports this product.
A.1 Setting Up a Trusted System
To set up a trusted system, follow these steps:
1. Establish an overall security policy appropriate to your work site.
2. Inspect all existing files on the system for security risks, and remedy them. This is
important before you convert to a trusted system. Thereafter, examine the files
regularly, or when you suspect a security breach. See Section 5.9 in Chapter 5
3. Back up the file system for later recovery of user files. You should also back up the
/etc/passwd file to tape before the conversion.
You can use any of the backup and recovery programs provided by HP-UX for the
initial backup and recovery. After security features are implemented, however, use
only fbackup and frecover, which preserve and restore access control lists
(ACLs). For more information, see fbackup(1M) and frecover(1M).
4. Convert to a trusted system. Conversion to a trusted system is a reversible operation.
To convert to a trusted system, run HP SMH and click System Security Policies. It will
get to the Convert to trusted system prompt. You might receive a
confirmation prompt. Press Yto begin the conversion process.
When you convert to a trusted system, the conversion program does the following
actions:
• Creates a new, protected password database in /tcb/files/auth/.
• Moves encrypted passwords from the /etc/passwd file to the protected
password database and replaces the password field in /etc/passwd with
an asterisk (*).
• Forces all users to use passwords.
• Creates an audit ID number for each user. The audit ID remains unchanged
throughout a user's history. It uniquely identifies a user. Note that audit ID is
getting deprecated along with Trusted System in HP-UX 11i v3, and is being
replaced by audit tag that is dynamically assigned each time a user successfully
starts a new login session. See Chapter 9 for more information about audit
tags.
A.1 Setting Up a Trusted System 191

• Turns on the audit flag for all existing users.
• Converts the at,batch, and crontab input files to use the submitter's audit
ID.
5. Verify that the audit files are on the system:
1. Use swlist -l fileset to list the installed file sets. Look for the fileset called
SecurityMon, which contains the auditing program files. To reduce the listing,
enter the following command:# swlist -l fileset | grep Security
2. In addition, verify that the following files (not specified in SecurityMon) also
exist:
•/etc/rc.config.d/auditing contains parameters to control auditing.
You can modify this file with SMH or by hand with a text editor.
•/sbin/rc2.d/S760auditing is the script that starts auditing. Do not
modify this file.
6. After converting to a trusted system, you can use the audit subsystem and run the
HP-UX system as a trusted system.
NOTE: On HP-UX 11i v3, an auditing system also works on a system without
converting to a trusted system.
See Chapter 9 for more information.
If you need to convert from a trusted system back to a standard system, run HP SMH and
use the Auditing and Security window. The Audited Events,Audited System Calls, and
Audited Users screens all provide an unconvert option.
TIP: One way to determine if the system has been converted to a trusted system is to
look for/tcb files. If they exist, then you have a trusted system.
A.2 Auditing a Trusted System
Auditing a trusted system is very similar to auditing a system that has not been converted
to trusted mode. See Chapter 9 for the information on auditing. The only difference is
how to select audited users. On a system that has not been converted to trusted mode,
the userdbset command is used to specify those users who are to be audited. See
userbdset(1M) and userdb(4). The associated attribute is called AUDIT_FLAG and is
described in security(4). On a trusted system, the audusr command specifies those users
who are to be audited. See audusr(1M) for more information.
A.3 Managing Trusted Passwords and System Access
The password is the most important individual user identification symbol. With it, the
system authenticates a user to allow access to the system. Because they are vulnerable
to compromise when used, stored, or known, passwords must be kept secret at all times.
Also see Chapter 2 for password information.
192 Trusted Systems
Security Administrator's Responsibilities
The security administrator and every user on the system must share responsibility for
password security. The security administrator performs the following security tasks:
• Generates temporary passwords for new users. This password must be used for first
login. When this number has been verified, the new user is prompted for a new
password.
• Maintains proper permissions on all system files, including the standard password
file, /etc/passwd, and the trusted database files, /tcb/files/auth/*.
• Establishes password aging.
• Manages password reuse.
• Deletes or nullifies expired passwords, user IDs, and passwords of users no longer
eligible to access the system.
User's Responsibilities
Every user must observe the following rules:
• Remember the password and keep it secret at all times.
• Change the initial password immediately; thereafter, change the password regularly.
• Report any changes in status and any suspected security violations.
• Make sure no one is watching when you enter the password.
• Choose a different password for each machine on which you have an account.
A.3.1 Password Files
A trusted system maintains multiple password files: the /etc/passwd file and the files
in the protected password database /tcb/files/auth/ (see “The /tcb/files/auth/
Database”). Each user has an entry in two files, and login looks at both entries to
authenticate login requests.
All passwords are encrypted immediately after entry and stored in
/tcb/files/auth/user-char/user-name, the user's protected password database
file. Only the encrypted password is used in comparisons.
Do not permit any empty (null) password fields in either password file. On trusted systems,
the password field in /etc/passwd is ignored. A user with an empty password will be
forced to set a password upon login on a trusted system. However, even this leaves a
potential for a security breach, anyone logging in to this account is required to set the
password.
Do not edit the password files directly. Use HP SMH, useradd,userdel, or usermod
to modify password file entries.
A.3.1.1 The /etc/passwd File
A trusted system uses the /etc/passwd file to identify a user at login time. The file
contains an entry for every account on the HP-UX system. Each entry consists of seven
fields, separated by colons. A typical entry for /etc/passwd in a trusted system looks
like this:
A.3 Managing Trusted Passwords and System Access 193
robin:*:102:99:Robin Hood,Rm 3,x9876,408-555-1234:/home/robin:/usr/bin/sh
The fields contain the following information (listed in order), separated by colons:
1. User (login) name, consisting of up to 8 characters. (In the example, robin)
2. Unused password field, held by an asterisk instead of an actual password. (*)
3. User ID, an integer ranging from 0 to MAXINT-1, equal to 2,147,483,646 or 231
-2. (102)
4. Group ID, from /etc/group, an integer ranging from 0 to MAXINT-1. (99)
5. Comment field, used to identify such information as the user's full name, location,
and phone numbers. For historic reasons, this is also called the gecos field.
(Robin Hood,Rm 3,x9876,408-555-1234)
6. Home directory, the user's initial login directory. (/home/robin)
7. Login program path name, executed when the user logs in. (/usr/bin/sh)
The user can change the comment field (fifth field) with the chfn command and the login
program path name (seventh field) with the chsh command. The system administrator
sets the remaining fields. The user ID should be unique. For more information, see chfn(1),
chsh(1), passwd(1), and passwd(4). The user can change the password in the protected
password database with passwd.
A.3.1.2 The /tcb/files/auth/ Database
When a system is converted to a trusted system, the encrypted password, normally held
in the second field of /etc/passwd, is moved to the protected password database,
and an asterisk holds its place in the /etc/passwd file.
Protected password database files are stored in the /tcb/files/auth/ hierarchy.
User authentication profiles are stored in these directories based on the first letter of the
user account name. For example, the authentication profile for user david is stored in
the file /tcb/files/auth/d/david.
On trusted systems, key security elements are held in the protected password database,
accessible only to superusers. Use HP SMH to set password data entries. Password data
that is not set for a user will default to the system defaults stored in the file /tcb/files/
auth/system/default.
The protected password database contains many authentication entries for the user. See
prpwd(4) for more information on these entries, which include the following:
• User name and user ID
• Encrypted password
• Account owner
• Boot authentication to allow specified users to boot the system; see security(4).
• Audit ID and audit flag for the user (whether audit is on or not)
• Minimum time between password change
• Password maximum length
• Password expiration time, after which the password must be changed
• Password lifetime, after which the account is locked
194 Trusted Systems
• Time of last successful and unsuccessful password changes
• Absolute time (date) when the account will expire
• Maximum time allowed between logins before the account is locked
• Number of days before expiration when a warning will appear
• Whether passwords are user-generated or system-generated
• Password triviality check to prevent common words or well-known terms from being
used as passwords
• Type of system-generated passwords
• Null passwords
• User ID of last person to change password, if not the account owner
• Time periods when this account can be used for login
• Identification of terminal or remote hosts associated with the last successful and
unsuccessful logins to this account
• Number of unsuccessful login attempts; cleared upon successful login
• Maximum number of login attempts allowed before account is locked
A.3.2 Password Selection and Generation
On trusted systems, the following password generation options are available:
• User-generated passwords.
A password screening option is available to check for the use of login and group
names, login and group name permutations, and palindromes.
A new password must differ from the old password by at least 3 characters.
• System-generated passwords using a combination of letters only.
•System-generated passwords using a combination of letters, numbers, and punctuation
characters.
• System-generated passwords using pronounceable meaningless syllables.
You can set password generation options for a system. Alternately, you can set password
generation options on a per-user basis, overriding the system default.
You must set at least one password generation option for each user. If more than one
option is available to a user, a password generation menu is displayed when the user
changes the password.
A.3.3 Password Aging
You can enable or disable password aging for each user. When password aging is
enabled, the system maintains the following for the password:
Minimum time The minimum time required between password changes. This
prevents a user from changing the password and then changing
it back immediately to avoid memorizing a new one.
Expiration time A time after which a user must change that password at login.
Warning time The time before expiration when a warning will be issued.
A.3 Managing Trusted Passwords and System Access 195
Lifetime The time at which the account associated with the password is
locked if the password is not changed. Once an account is
locked, only the system administrator can unlock it. Once
unlocked, the password must still be changed before the user
can log into the account.
The expiration time and lifetime values are reset when a password is changed. A lifetime
of zero specifies no password aging; in this case, the other password aging times have
no effect.
A.3.4 Password History and Password Reuse
You can enable the password history feature on a systemwide basis to discourage users
from reusing previous passwords.
You enable the password reuse check by defining the PASSWORD_HISTORY_DEPTH
attribute in the /etc/default/security file:
PASSWORD_HISTORY_DEPTH=n
where nis an integer specifying the number of previous passwords to check.
When a user changes the password, the new password is checked against the previous
npasswords, starting with the current password. If the system finds a match, it rejects
the new password. An nof 2prevents users from alternating between two passwords.
For more information, see passwd(1) and security(4).
A.3.5 Time-Based Access Control
On trusted systems, you can specify times-of-day and days-of-week that are allowed for
login for each user. When a user attempts to log in outside the allowed access time, the
event is logged (if auditing is enabled for login failures and successes) and the login is
terminated. A superuser can log in outside the allowed access time, but the event is
logged. The permitted range of access times is stored in the protected password database
for users and can be set with HP SMH. Users that are logged in when a range ends are
not logged out.
A.3.6 Device-Based Access Control
For each MUX port and dedicated DTC port on a trusted system, you can specify a list
of users allowed for access. When the list is null for a device, all users are allowed
access.
The device access information is stored in the device assignment database, /tcb/files/
devassign, which contains an entry for each terminal device on the trusted system. A
field in the entry lists the users allowed on the device.
Terminal login information on a trusted system is stored in the terminal control database,
/tcb/files/ttys, which provides the following data for each terminal:
• Device name
• User ID of the last user to successfully log into the terminal
• Last successful login time to the terminal
196 Trusted Systems
• Last unsuccessful login time to the terminal
• Number of consecutive unsuccessful logins before terminal is locked
• Terminal lock flag
Only superusers can access these trusted system databases and can set the entries using
HP SMH. See devassign(4) and ttys(4).
A.3.7 Manipulating the Trusted System Databases
Use the library routines described in the following manpages to access information in
the password files and in other trusted system databases:
getdvagent(3) Manipulates device entries in /tcb/files/devassign
getprdfent(3) Manipulates system defaults in /tcb/files/auth/system/
default
getprpwent(3) Gets password entries from /tcb/files/auth/
getprtcent(3) Manipulates terminal control database, /tcb/files/ttys
getpwent(3C) Gets password entries from /etc/passwd
putpwent(3C) Writes password file entries to /etc/passwd
getspwent(3X) Gets password entries from /tcb/files/auth/ (provided for
backward compatibility)
putspwent(3X) Writes password entries to /tcb/files/auth/ (provided for
backward compatibility)
putprpwnam(3) Writes password file entries to /tcb/files/auth/
A.4 Guidelines for Trusted Backup and Recovery
Following are guidelines for backup and recovery on a trusted system:
• Use only fbackup and frecover to back up and recover files selectively. Only
fbackup and frecover retain access control lists (ACLs). Use the -A option of
these commands when backing up and recovering files for use on systems that do
not implement ACLs. For more information, see fbackup(1M) and frecover(1M).
• If you plan to recover the files to another system, be sure that the user's user name
and group name on both systems are consistent.
• Remember that the backup media is sensitive material. Allow access to the media
only on the basis of proven need.
• Label backup tapes and store them securely. Offsite storage provides maximum
security. Keep archives for a minimum of 6 months, then recycle the media.
• Use appropriate procedures to clean magnetic media to remove data before reuse.
• Perform daily incremental and full weekly backups.
Synchronize the backup schedule with the information flow in the organization. For
example, if a major database is updated every Friday, you might want to schedule
the weekly backup on Friday evenings.
A.4 Guidelines for Trusted Backup and Recovery 197
• If all files must be backed up on schedule, request that all users log off before you
perform the backup. However, fbackup warns you if a file is changing while the
backup is being performed.
• Examine the log file of latest backups to identify problems occurring during backup.
Set restrictive permissions for the backup log file.
• The frecover command allows you to overwrite a file. However, the file retains
the permissions and ACLs set when the file was backed up.
• You must test the recovery process beforehand to make sure you can fully recover
data in the event of an emergency.
• When recovering files from another machine, you might have to execute the chown
command to set the user ID and group ID for the system on which they now reside,
if the user and group do not exist on the new system. If files are recovered to a new
system that does not have the specified group, the files will take on the group
ownership of the person running frecover. If owner and group names have
different meanings on different systems, recovery results might be unexpected.
• Power failure should not cause file loss. However, if someone reports a lost file after
a power failure, look for it in /lost+found before restoring it from a backup tape.
• To verify contents of the tape being recovered, use the -I option of frecover to
preview the index of files on the tape. Note, however, that existing permissions of
a file system are kept intact by the backup; frecover prevents you from reading
the file if the permissions on the file forbid it.
• Never recover in place any critical files such as /etc/passwd or the files in /tcb/
files. Instead, restore the file to a temporary directory (do not use /tmp) and give
this directory permissions drwx------, preventing anyone else from using it.
Compare the restored files with those to be replaced. Make any necessary changes.
• Auditing is not enabled automatically when you have recovered the system. Be sure
to turn auditing on with the audsys command.
198 Trusted Systems

B Other Security Products
This appendix includes additional security products available for HP-UX, for the following
three security categories:
•“Protecting Systems” (page 199)
•“Protecting Data” (page 200)
•“Protecting Identity” (page 203)
You can download these products for free from the HP Software Depot at:
http://www.hp.com/go/softwaredepot
B.1 Protecting Systems
In addition to the security products that are discussed in Part I Protecting Systems, the
following security products offer additional system protection.
B.1.1 HP-UX Bastille
HP-UX Bastille is a system hardening and reporting program that enhances the security
of the HP-UX operating system by consolidating essential hardening and lock-down
checklists from industry and government security organizations, and making them
accessible to administrators in an easy to use package.
For more information, see the HP-UX Bastille documentation:
http://www.hp.com/go/hpux-security-docs
Click HP-UX Bastille Software.
B.1.2 HP-UX HIDS
HP-UX Host Intrusion Detection System (HIDS) enables security administrators to proactively
monitor, detect, and respond to attacks within a network, as follows:
• Protects against both existing attack scenarios and against some as of yet unknown
scenarios. It seeks out patterns that might suggest security breaches or misuses by
examining information about system activity from a variety of data sources. Such
illicit activities might include: a hacker attempting to break into or disrupt your system,
subversive "insider" activities, or someone trying to spread a virus
•Detects product enhances local host-level security within your network. It automatically
monitors each configured host system within the network for possible signs of
unwanted and potentially damaging intrusions. If unchecked it can lead to the loss
of availability of key systems or can compromise system integrity. HP-UX HIDS
generate alerts for many types of exploits.
• Provides continuous protection against both existing attack scenarios and unknown
scenarios unlike other intrusion detection systems. It detects intrusions by using
detection templates. Detection templates are the building blocks used to identify the
B.1 Protecting Systems 199

basic types of unauthorized system activity or security attacks frequently found on
enterprise networks.
• Provides notification in the event of suspicious activity that might precede an attack.
By contrast, other intrusion detection systems rely entirely on an operator-instigated
analysis of the system log files. Typically the operator analyses the system log files
at the end of the day. This delay in the analysis of the attack provides considerable
time to damage the system.
For more information, see the HP-UX HIDS documentation:
http://www.hp.com/go/hpux-security-docs
Click HP-UX Host Intrusion Detection System Software.
B.1.3 HP-UX IPFilter
HP-UX IPFilter is a system firewall that filters IP packets to control packet flow in or out of
a machine. It works as a security defense by cutting down on the number of exposure
points on a machine.
For more information, see the HP-UX IPFilter documentation:
http://www.hp.com/go/hpux-security-docs
Click HP-UX IPFilter Software.
B.1.4 Security Patches
HP-UX Software Assistant (SWA) is a command-line based tool that consolidates and
simplifies patch management and security bulletin management on HP-UX systems. The
SWA tool is new for HP-UX releases as of January 2007, replaces Security Patch Check
(SPC), and is the HP-recommended utility to use to maintain currency with HP-published
security bulletins for HP-UX software.
HP provides up-to-date software patches to known security problems that allow
unauthorized root access to your system.
For more information, see the HP-UX SWA documentation:
http://www.hp.com/go/hpux-security-docs
Click HP-UX Software Assistant (SWA) Software.
B.2 Protecting Data
In addition to the security products that are discussed in Part II Protecting Data, the
following security products offer additional data protection.
B.2.1 HP-UX Containers (SRP)
HP-UX Containers, formerly Secure Resource Partitions (SRP), allows you to deploy multiple
isolated container-based environments on a single server platform. This allows the
enterprise to host multiple workloads in a single operating system instance, thereby better
utilizing server resources (CPU, memory, network access) and data center resources
(power, cooling, footprint), and reducing the overall number of operating system instances
200 Other Security Products

that must be managed. HP-UX Containers is a component of the Virtualization Continuum
for HP-UX and offers high efficiency in resource utilization and performance.
For more information, see the HP-UX Containers (SRP) documentation:
www.hp.com/go/virtualization-manuals
Click HP-UX Containers (SRP) Software.
B.2.2 HP-UX Encrypted Volume and File System (EVFS)
EVFS (Encrypted Volume and File System) is an application-transparent technology
providing protection of data at rest.
With EVFS, critical files and data at rest (on disk) are stored in encrypted form on disk.
EVFS safeguards against compromised use of and unauthorized access to data due to
physical theft of storage devices. The data encryption is based on a secret-key
cryptosystem and runs as an integrated kernel service transparent to the user.
With HP-UX EVFS, disks and volumes can be configured to be used in one of two modes
- volume-level encryption (EVS) or file-level encryption (EFS).
For more information, see the HP-UX EVFS documentation:
http://www.hp.com/go/hpux-security-docs
Click HP-UX Encrypted Volume and File System Software.
B.2.3 HP-UX IPSec
HP-UX IPSec provides an infrastructure to allow secure communications (authentication,
integrity, confidentiality) over IP-based networks between systems and devices that
implement the IPsec protocol suite.
For more information, see the HP-UX IPSec documentation:
http://www.hp.com/go/hpux-security-docs
Click HP-UX IPSec Software.
B.2.4 HP-UX OpenSSL
HP-UX 11i operating systems implement the Secure Sockets Layer (SSL V2 and V3) and
Transport Layer Security (TLS V1) protocols using the OpenSSL Toolkit developed by the
OpenSSL Project (http://www.openssl.org/). Secure Sockets Layer (SSL) is the open
standard security protocol for the secure transfer of sensitive information over the Internet.
SSL provides three basic security services: privacy through encryption, server
authentication, and message integrity. Client authentication is available as an optional
function.
Protecting communication links to HP-UX applications over a TCP/IP connection can be
accomplished through the use of SSL. The OpenSSL APIs establish private, authenticated,
and reliable communications links between applications.
For more information, see the HP-UX OpenSSL documentation:
http://www.hp.com/go/hpux-security-docs
Click HP-UX OpenSSL Software.
B.2 Protecting Data 201

B.2.5 HP-UX Secure Shell
HP-UX Secure Shell uses hashing to ensure data integrity and provides secure tunneling
features, port forwarding, and an SSH agent to maintain private keys on the client.
HP-UX Secure Shell enables you to securely log into another system over a network, to
execute commands on a remote system, and to move files from one system to another.
HP-UX Secure Shell provides a set of commands that replace insecure commands such
as rlogin,rsh,rcp,ftp, and telnet.
HP-UX Secure Shell also protects a network from the following security hazards:
IP Spoofing A technique used to gain unauthorized access to computers. An
intruder sends messages to a computer with an IP address
indicating that the message is coming from a trusted host.
Eavesdropping Searching a system for passwords, credit card numbers, or business
secrets.
Hijacking A technique used to take over network communication in such a
way that the attacker can inspect and modify data transmitted
between the communicating parties.
For more information, see the HP-UX Secure Shell documentation:
http://www.hp.com/go/hpux-security-docs
Click HP-UX 11i Secure Shell Software.
B.2.6 HP-UX Trusted Computing Services
HP-UX Trusted Computing Services (TCS) provides software support for the Trusted Platform
Module (TPM) option currently available on certain HP blade servers, the BL860C and
BL870C being two examples. Each TPM chip contains a unique, hidden RSA private key
and algorithms for applying the key to standard cryptographic operations. By
cryptographic wrapping, private keys can be rendered usable only on a specific platform
with a specific embedded TPM. This is useful for ensuring against unauthorized use of
private keys on platforms other than those intended by the key owners. A TCS-generated
key is effectively restricted for use on a single platform.
The TCS package provides an extensive set of library functions for application
development. These library functions have been specified by the Trusted Computing
Group for implementation on a wide range of platform architectures. The TCS package
also includes commands for generating and maintaining TCS keys, and for bulk encryption
of user data. You can find more information on TPM and Trusted Computing at: https://
www.trustedcomputinggroup.org/home.
With TCS installed, TPM protection of private keys becomes available to a number of
applications:
• HP-UX Encrypted Volume File System (EVFS) volumes can be configured to use TCS
keys. With TCS, these volumes can only be decrypted on a specific server with the
202 Other Security Products

correct TPM chip. Procedures are provided for encrypted volume backup and
configuration of ServiceGuard clustering when TCS keys are employed.
• HP-UX SecureShell now contains support for utilization of TCS keys for servers
establishing encrypted sessions with remote clients. This prevents a SecureShell
server from being easily transferred to another platform.
• With HP-UX OpenSSL, TCS key protection can be easily integrated into applications
that rely on OpenSSL for cryptographic operations. The Stunnel product available
with Internet Express provides a solid example of how TCS keys can be integrated
through OpenSSL. An application server employing Stunnel to establish encrypted
sessions can utilize TCS keys through Stunnel.
For more information, see the HP-UX TCS documentation:
http://www.hp.com/go/hpux-security-docs
Click HP-UX Trusted Computing Services (TCS) Software.
B.2.7 HP-UX Whitelisting
HP-UX Whitelisting (WLI) protects the system from unexpected downtime and
denial-of-service by preventing inadvertent or illegitimate changes to the critical system
files. It also protects files from unauthorized access by granting permissions only to the
authorized applications, irrespective of the user (uid) executing the application. WLI is
a cryptographic key-based product. Whitelisting security features are based on RSA key
ownership and encryption technology. The authorization is provided by policies along
with the traditional Discretionary Access Control(DAC). WLI security features are imposed
through RSA signatures and enforced through signature verification. Therefore, regular
files and directories may be protected from access by any user including super user.
For more information, see the HP-UX Whitelisting documentation:
http://www.hp.com/go/hpux-security-docs
Click HP-UX Whitelisting.
B.3 Protecting Identity
In addition to the security products that are discussed in Part III Protecting Identity, the
following security products offer additional identity protection.
B.3.1 HP-UX AAA Server (RADIUS)
The HP-UX AAA Server utilizes the industry standard Remote Authentication Dial-In User
Service (RADIUS) protocol and Extensible Authentication Protocol (EAP) to provide
standards-based user authentication, authorization, and accounting services to network
devices and software applications.
The HP-UX AAA Server can be utilized for securing wired and wireless LAN access,
provide authentication and accounting for Virtual Private Network (VPN) gateways,
firewalls and other network devices, and to enhance the security of RADIUS-enabled
software applications in Enterprise and Service Provider environments.
For more information, see the HP-UX AAA Server documentation:
B.3 Protecting Identity 203

http://www.hp.com/go/hpux-security-docs
Click HP-UX AAA Server (RADIUS) Software.
B.3.2 HP-UX Directory Server
A global directory service, HP-UX Directory Server (HPDS) provides an industry-standard,
centralized directory service on which to build your intranet or extranet. Your HP-UX
servers and other directory-enabled applications use the directory server as a common,
network-accessible location for storing shared data such as user and group identification,
server identification, and access control information. In addition, you can extend the
HP-UX Directory Server to support your entire enterprise with a global directory service
that enables centralized management of all enterprise resource information.
HP-UX Directory Server includes enterprise-class features, including multi-master replication,
encryption, authentication and access control, remote administration, on-line backup, as
well as numerous other features.
For more information, see the HP-UX Directory Server documentation:
http://www.hp.com/go/hpux-security-docs
Click HP-UX Directory Server.
B.3.3 HP-UX LDAP-UX Integration
With an LDAP-enabled directory server, LDAP-UX Integration provides your HP-UX system
centralized user, group, and system management, along with centralized authentication
and access control. LDAP-UX supports standard LDAP directory servers as well as Windows
Active Directory, for which HP-UX can use the same management groups and policies
as in a Windows domain. In addition, users from multiple domains can authenticate to
HP-UX. To simplify authentication and access control, LDAP-UX can defer to centralized
password and account policies as well as define highly customizable access control
policies for HP-UX services.
LDAP-UX includes numerous integration features: centralized configuration, flexible group
management that includes support for standard LDAP groups or dynamic groups
(role-based membership), command-line and GUI-based (through HP SMH) user and
group management, host and ssh key management, off-line mode, and more.
For more information, see the HP-UX LDAP-UX Integration Software documentation:
http://www.hp.com/go/hpux-security-docs
Click HP-UX LDAP-UX Integration Software.
204 Other Security Products

Glossary
3DES Triple Data Encryption Standard. A symmetric key block encryption algorithm that encrypts data
three times, using a different 56-bit key each time (168 bits used for keys). 3DES is suitable for bulk
data encryption.
AAA server Authentication, Authorization, and Accounting server. An AAA server provides authentication,
authorization, and accounting services of user network access at the entry points to a network.
HP-UX provides AAA servers based on the RADIUS protocol and Diameter Base protocol.
ACL Access Control List. A list or database that defines what resources users or other principals can
access, and the type of access allowed.
AES Advanced Encryption Standard. A symmetric key block encryption algorithm. HP-UX IPSec supports
AES with a 128-bit key. AES is suitable for bulk data encryption.
AH Authentication Header. The AH provides data integrity, system-level authentication and can provide
antireplay protection. AH is part of the IPsec protocol suite.
asymmetric
key
cryptography
See public key cryptography.
auditing The selective recording of events for the analysis and detection of security breaches. The HP-UX
auditing system provides a mechanism to audit users and processes.
authentication
The process of verifying the identity of a subject (a user, host, device or other entity in a computer
network). Authentication is often a prerequisite to allowing access to resources in a system.
Alternatively, the process of verifying the integrity of data, or the identity of the party that sent data.
Authentication Header
See AH.
authorization The process of evaluating access control information and determining if a subject (a user, host,
device, or other entity in a computer network) is allowed to perform an operation on a particular
resource, or object. Authorization is typically performed after a subject's identity is authenticated.
In the context of RBAC, authorization specifically refers to the pairing of an operation with an
object, and is also referred to as permission. See RBAC.
Bastille HP-UX Bastille is a system hardening and reporting program that enhances the security of the HP-UX
operating system by consolidating essential hardening and lock-down checklists from industry and
government security organizations, and making them accessible to administrators in an easy to use
package.
bastion host A computer system that protects an internal network from intruders. See also firewall and hardened
system.
buffer overflow
attack
A method to attack a system by causing process errors, or by causing a process to execute malicious
code. This is typically achieved by overflowing an input buffer in the stack. This causes a memory
violation or other error that causes the process to terminate, or causes the process to execute
malicious code. See also stack buffer overflow attack.
CA Certificate Authority. A trusted third-party that authenticates users and issues certificates. In addition
to establishing trust in the binding between a user's public key and other security-related information
in a certificate, the CA digitally signs the certificate information using its private key.
205
certificate A security certificate associates (or binds) a public key with a principal—a particular person, system,
device, or other entity. The security certificate is issued by an entity, in whom users have put their
trust, called a Certificate Authority (CA), which guarantees or confirms the identity of the holder
(person, device, or other entity) of the corresponding private key. The CA digitally signs the certificate
with the CA's private key, so the certificate can be verified using the CA's public key.The most
commonly used format for public-key certificates is the International Organization for Standardization
(ISO) X.509 standard, Version 3.
Certificate
Authority
See CA.
Certificate
Revocation List
See CRL.
challenge-response authentication
A form of authentication where the authenticator sends a random value, the challenge, to the user
or principal being authenticated. The user sends back a response based on the challenge value
and a shared secret value previously established with the authenticator, such as an MD5 hash
value.
Unlike a regular password exchange, the challenge-response dialog varies, so an intruder cannot
replay the user's response to gain authentication.
chroot jail A method restricting the files and directories accessible by a process and users of that process. The
process starts in a specified base directory (the root), and cannot access any directories or files
above the root directory.
compartments A method of isolating various components of the system from one another. When configured
properly, components are an effective method to safeguard the HP-UX system and the data that
resides upon it.
containment A mechanism or set of mechanisms to restrict the access rights of processes.
In the context of RBAC, containment is a combination of mandatory access control and fine-grained
privileges. See RBAC.
CRL Certificate Revocation List. Certificates are issued with a specific lifetime, defined by a start date/time
and an expiration date/time. However, situations can arise, such as a compromised key value,
that necessitate the revocation of the certificate. In this case, the certificate authority can revoke the
certificate. This is accomplished by including the certificate's serial number on a CRL updated and
published on a regular basis by the CA and made available to certificate users. See CA.
cryptography The process of encoding normal data (or cleartext) data so it can only be decoded by holders of
specific information.
Data
Encryption
Standard
See DES.
denial of
service attack
An attack where a system is prevented from responding to network packets so the system cannot
service requests. Denial of service attacks may be implemented by flooding a vulnerable system
with false requests that consume a large number of resources. Denial of service attacks are often
used with host spoofing to keep the spoofed host (the host with the IP address the spoofer is assuming)
from participating in the exchange between the spoofer and the system the spoofer is trying to
access.
DES Data Encryption Standard. Uses a 56-bit key for symmetric key block encryption. DES is suitable
for bulk data encryption.
DES has been cracked (data encoded using DES has been decoded by a third party).
206 Glossary
Diameter Base A protocol that provides authentication, authorization, and accounting (AAA) services based on
the RADIUS protocol. The Diameter protocol provides the same functionality as RADIUS, with
improved reliability, security and infrastructure. See also RADIUS.
Diffie-Hellman
A public-key method to generate a symmetric key where two parties can publicly exchange values
and generate the same symmetric key. Start with prime pand generator g, which may be publicly
known (typically these numbers are from a well-known Diffie-Hellman Group). Each party selects a
private value (aand b) and generates a public value (g**a mod p) and (g**b mod p). They
exchange the public values. Each party then uses its private value and the other party's public value
to generate the same symmetric key, (g**a)**b mod p and (g**b)**a mod p, which both
evaluate to g**(a*b) mod p for future communication.
The Diffie-Hellman method must be combined with authentication to prevent man-in-the-middle or
third-party attacks (spoofing) attacks. For example, Diffie-Hellman may be used with certificate or
preshared key authentication.
Digital
Signature
Digital signatures are a variation of keyed hash algorithms that use public/private key pairs. The
sender uses its private key and the data as input to create a Digital Signature value.
EAP Extensible Authentication Protocol. A protocol that provides a framework for using multiple
authentication methods and protocols, including passwords, Kerberos, and challenge-response
protocols.
Encapsulating
Security
Payload
See ESP.
encryption The process of converting data from a readable format to nonreadable format for privacy. Encryption
functions usually take data and a cryptographic key (value or bit sequence) as input.
ESP Encapsulating Security Payload. This is part of the IPsec protocol suite. The ESP provides
confidentiality (encryption) and an antireplay service. It should be used with authentication, either
with the optional ESP authentication field (authenticated ESP) or nested in an authentication header
message. Authenticated ESP also provides data origin authentication and connectionless integrity.
When used in tunnel mode, ESP also provides limited traffic flow confidentiality.
event An action, such as creating a file, opening a file, or logging in to the system.
Extensible Authentication Protocol
See EAP.
filter A mechanism for screening unwanted objects, or the parameters that specify the objects allowed
or denied access. Typically, a filter is used to screen unwanted network packets (a packet filter).
fine-grained
privilege
A permission to perform a specific, low-level operation (for example, permission to execute a specific
system call).
firewall One or more devices or computer systems used as a barrier to protect a network against unwanted
users or harmful, intrusive applications. See also bastion host and hardened system.
hardened
system
A computer system with minimal operating system features, users, and applications that is used as
a barrier to protect a network against unwanted users or harmful, intrusive applications. Also
referred to as a bastion host.
HMAC Hashed Message Authentication Code. See also MAC.
IKE The Internet Key Exchange (IKE) protocol is part of the IPsec protocol suite. IKE is used before the
IPsec ESP or AH protocol exchanges to determine which encryption and/or authentication services
207
will be used. IKE also manages the distribution and update of the symmetric (shared) encryption
keys used by ESP and AH. See also ESP and AH.
IPSec policy IPSec policies specify the rules according to which data is transferred securely. IPSec policies
generally contain packet filter information and an action. The packet filter is used to select a policy
for a packet and the action is applied to the packets using the policy
Kerberos A network authentication protocol designed to provide strong authentication for client or server
applications. Kerberos allows users to authenticate themselves without transmitting unencrypted
passwords over the network.
LDAP
(Lightweight
Directory
Access
Protocol)
The LDAP protocol provides network directory access. LDAP uses a directory structure similar to the
OSI X.500 directory service, but stores data as strings and uses the TCP/IP network stack instead
of the OSI network stack.
MAC A message authentication code (MAC) is an authentication tag, also called a checksum, derived
by application of an authentication algorithm, together with a secret key, to a message. MACs are
computed and verified with the same key so they can only be verified by the intended receiver,
unlike digital signatures.
Hash function-based MACs (HMACS) use a key or keys in conjunction with a hash function to
produce a checksum that is appended to the message. An example is the keyed-MD5 method of
message authentication.
MACs can also be derived from block ciphers. The data is encrypted in message blocks using DES
CBC and the final block in the ciphertext is used as the checksum. The DES-CBC MAC is a widely
used US and international standard.
man-in-the-middle attack
See third-party-attack.
manual keys Manually configured cryptographic keys for IPSec. An alternative to using the Internet Key Exchange
(IKE) protocol to generate cryptographic keys and other information for IPSec Security Associations
(SAs).
MD5 Message Digest-5. Authentication algorithm developed by RSA. MD5 generates a 128-bit message
digest using a 128-bit key. IPSec truncates the message digest to 96 bits.
NAT Network Address Translation. A method to allow multiple systems in an internal, private network
share one public internet IP address. A NAT gateway replaces (translates) internal IP addresses
and ports to its public IP address when forwarding packets from the internal network to the public
internet and performs the reverse translation for the return path.
object A system or network resource such as a system, file, printer, terminal, database record. In the context
of authorization, authorization is granted for a subject's operation on an object.
operation A specific mode of access to one or more objects. For example, writing to a file. In the context of
authorization, authorization is granted for a subject's operation on an object.
out-of-band
key exchange
A key exchange using a secure communication channel that is outside of normal computer
communication channels, such as a face-to-face meeting or telephone call.
packet filter A filter used to select or restrict network packets. Packet filters specify network packet characteristics.
Packet filters typically specify source and destination IP addresses, upper-layer protocols (such as
TCP or UDP), and TCP or UDP port numbers. Packet filters may also define other packet fields, such
as IPv6 header types, upper-layer message types (for example, ICMP message types), and TCP
connection states.
208 Glossary
PAM Pluggable Authentication Module. An authentication framework that allows system administrators
to configure services for authentication, account management, session management, and password
management for HP-UX utilities, such as the system login utility.
Perfect
Forward
Secrecy (PFS)
With Perfect Forward Secrecy, the exposure of one key permits access only to data protected by
that key.
Pluggable Authentication Module
See PAM.
preshared key A cryptographic value agreed upon by two systems for encryption or authentication. The key is
exchanged prior to computer data communication, typically using an out-of-band key exchange
(such as a verbal, face-to-face exchange). See also shared key cryptography.
principal A person, system, device or other entity.
private key
cryptography
See shared key cryptography.
privilege A permission to perform an action on a computer system.
public key
cryptography
A cryptographic method using two mathematically related keys (for example, k1 and k2) such that
data encrypted with k1 can be decrypted only using k2. In addition, most algorithms provide
assurance that only the holder of k1 can correctly encrypt data that can be decrypted by k2.
One key must be private (known only to the owner), but the second key can be widely known
(public), which makes key distribution easy to manage. Public key encryption is computationally
expensive, so it is impractical for bulk data encryption. Instead, public key cryptography is usually
used to authenticate data.
Also referred to as asymmetric key cryptography (the two keys are not the same) or public-private
key cryptography.
public-private key cryptography
See private key cryptography.
RADIUS The Remote Authentication Dial-In User Service (RADIUS) protocol is widely used and implemented
to manage access to network services. It defines a standard for information exchange between a
network access device and an authentication, authorization, and accounting (AAA) server for
performing authentication, authorization, and accounting operations. A RADIUS AAA server can
manage user profiles for authentication (verifying user name and password), configuration information
that specifies the type of service to deliver, and policies to enforce that may restrict user access.
The RADIUS protocol provides only the framework for the authentication exchange and can be
used with numerous authentication methods.
RBAC Role-Based Access Control. An HP-UX mechanism to provide fine-grained access to system resources,
commands, and system calls. Users are assigned to roles and users are granted privileges for access
according to roles.
role A job function, within the context of an organization, with associated semantics regarding the
authority and responsibility given to users assigned to the role.
Role-Based
Access Control
See RBAC.
RSA Rivest, Shamir, and Adelman. Public-private key cryptosystem that can be used for privacy
(encryption) and authentication (signatures). For encryption, system A can send data encrypted with
system B's public key. Only system B's private key can decrypt the data. For authentication, system
209
A sends data with a digital signature, a digest or hash encrypted with system A's private key. To
verify the signature, system B uses system A's public key to decrypt the signature and compare the
decrypted hash or digest to the digest or hash that it computes for the message.
SASL Simple Authentication and Security Layer. A protocol used to add authentication services to
connection-based network applications. The SASL API provides a flexible framework that allows
programmers to use a common interface to access multiple authentication services.
secure shell See SSH.
Secure Sockets
Layer
See SSL.
Security
Certificate
See certificate.
SHA1 Secure Hash Algorithm-1. An authentication algorithm that generates a 160-bit message digest
using a 160-bit key.
shadow
password
A structure to provide additional security for user passwords. The shadow password structure (spwd)
contains encrypted user passwords and other information used with the passwd structure. The
shadow password structure is stored in a file that is usually readable only by privileged users.
shared key
cryptography
A cryptographic method where two parties use the same key (the two parties share the same key)
for encrypting or authenticating data. To provide data privacy or authentication, only the two parties
can know the key value (the key must be private). Shared key cryptography is more efficient than
public-private key cryptography for encrypting data, so it is often used for bulk data encryption.
However, distributing or establishing the shared key requires an out-of-band key exchange (such
as a face-to-face verbal exchange), Diffie-Hellman exchange, or other mechanism.
Also referred to as private key cryptography or symmetric key cryptography.
SSH Secure Shell. A set of network services that provides secure replacements for remote login, file
transfer, and remote command execution. SSH also provides secure tunneling features, port
forwarding, and an SSH agent to maintain private keys on the client.
SSL Secure Sockets Layer. A protocol used to encrypt network data. The SSL protocol is above TCP in
the data stack. SSL uses public/private keys to authenticate principals and exchange a private
(shared) key. SSL then uses the private key to encrypt data.
stack buffer
overflow attack
A method to attack a system by causing a process to execute malicious code. This is typically
achieved by overflowing an input buffer in the stack to insert malicious code and then modifying
the stack pointer to execute the malicious code. See also buffer overflow attack.
stateful packet
filter
A type of packet filtering that uses upper-layer protocol fields and state information, such as TCP
connection states.
subject A user, host, device or other entity in a computer network. In the context of authorization, the
originator of an operation on an object requiring an authorization decision.
symmetric key
cryptography
See shared key cryptography.
third-party
attack
In a third-party attack, the attacker intercepts packets between two attacked parties, A and B. A
and B assume they are exchanging messages with each other, but are exchanging messages with
the third party. The attacker assumes the identity of A to exchange messages with B, and assumes
the identity of A to exchange messages with B. Also referred to as man-in-the-middle attack.
transitive trust
relationship
Extending a trust relationship through other trusted entities. If A and B both trust C, A and B can
trust each other using a transitive trust relationship through C. In a hierarchical structure, A and B
can establish a transitive trust relationship if they can establish a chain-of-trust to a common root.
210 Glossary
VPN Virtual Private Network. A private network within a public network, such as the global Internet. A
VPN is virtual because it uses tunnels to effectively create a separate logical network within a
physical network. A VPN is private because outside users cannot see or modify the data being
transmitted. VPNs that use host identity authentication also provide protection against IP address
spoofing.
211
212

Index
Symbols
/dev special device file
security considerations for, 103
/etc/d_passwd file
controlling access using, 56
/etc/default/security, 25
/etc/dialups file
controlling access using, 56
/etc/ftpd/ftpusers file
changing access with, 69
/etc/group file, 194
/etc/inetd.sec file, 72
/etc/pam.conf file, 35
configuring systemwide with, 37
/etc/pam_user.conf file, 35
/etc/passwd file, 191, 192, 193, 194
application user accounts, 30
changing, 42
example of pseudo-account in, 45
format of, 43
recovering, 27
restricted account, 30
/etc/rbac/aud_filter, 188
/etc/rbac/cmd_priv, 160
entries, 162
/etc/security.dsc file, 47
/etc/shadow shadow password file, 43
/sbin/rc2.d/S760auditing, 192
/tcb/files/auth/ protected password database, 192, 193
/tcb/files/auth/*/*, 191, 194, 196, 197
/tcb/files/ttys, 196
/tmp, 198
/var.adm/userdb file, 48, 63
/var/adm/inetd.sec file
configuring, 72
A
access
device-based access, 196
password, 195
terminal control, 195
time-based access, 195, 196
access control list
See ACL, 91
Access Control Policy Switch, 147
customizing, 166
interfaces, 147
ACL
and NFS, 103
comparison of JFS and HFS, 102
default JFS entries, 99
example of changing a minimal JFS, 98
setting, 91
setting HFS, 91
setting JFS, 95
trusted system backup/recovery, 197
administrative domain
managing, 74
AES (Advanced Encryption Standard), 205
AH (Authentication Header)
definition, 205
anonymous FTP
securing, 69
at command, 192
audisp command
viewing audit log output with, 186
audit event, 177
type, 179
audit flag, 195
audit ID (aid), 192, 194, 195
audit log file, 179
overwriting existing, 181
streamlining data in, 187
viewing, 186
auditing
basic profile, 178
commands, 172
enabling, 172
turning on after recovery, 27
users, 171
authadm, 157
examples, 158
syntax, 157
authentication, 192
during login, 31
PAM login example, 39
used by SSH, 80
using boot, 25
using PAM, 34
Authorization Number, 193
authorizations, 144
configuring, 157
object, 144
operation, 144
auxiliary audit log file, 180
B
backup
security guidelines for, 26
trusted system, 191, 197
backup media
security of, 197
Bastille (see HP-UX Bastille)
batch, 192
213
boot authentication
using, 25
boot processs
gaining, 24
booting
preventing security breaches during booting, 23
btmp file
tracking failed logins with, 33
C
CA (certificate authority)
defined, 205
CDE Lock Manager
configuring, 55
CDE Login Manager
logging in with, 32
Certificate Revocation List (CRL), 206
chfn, 194
chmod command
changing file access permissions with, 88
effect on class entries, 97
chown, 27, 194, 198
chroot jail, 84
chsh, 194
cmdprivadm, 158
examples, 159
syntax, 158
command
login, 193
swlist, 192
compartments, 109
activating, 124
creating rules, 114
file system rules, 116
IPC rules, 117
modifying rules, 114
network interface rules, 122
network rules, 119
planning a structure, 111
privilege limitation rules, 123
troubleshooting, 126, 140
crontab, 192
D
DES (Data Encryption Standard), 206, 207
device assignment database
trusted system, 197
device-based access control, 196
Diffie-Hellman, 207
group, 207
directory access
securing, 89
disk partition
security considerations for, 104
domain
managing an administrative, 74
E
encrypted password field, 194
encryption
definition, 207
ESP (Encapsulating Security Payload)
definition, 207
/etc/ftpd/ftpusers, 69
/etc/inetd.sec, 72
/etc/passwd, 27
expiration time
password aging, 195
F
fbackup command, 26
trusted backup, 197
file
/etc/group, 194
/etc/passwd, 191, 192, 193, 194
file corruption
locating and correcting using fsck command, 90
file ownership
setting, 89
file security
considerations for /dev special files, 103
controlling file access, 87
controlling on a network, 106
protecting disk partitions and logical volumes, 104
protecting files related to user accounts, 90
protecting NFS-mounted files, 107
file set
SecurityMon, 192
file system
security guidelines for mounting and unmounting, 104
fileaccess
setting access permissions, 88
filter
definition, 207
fine-grained privileges, 131
configuring, 160
frecover command, 26
trusted recovery, 197
fsck command
correcting file corruption with, 90
FTP
securing, 68
securing anonymous, 69
ftpd server, 69
function
getdvagent, 197
getprdfent, 197
getprpwent, 197
getprtcent, 197
getpwent, 197
getspwent, 197
putprpwnam, 197
putpwent, 197
214 Index
putspwent, 197
G
getacl command
viewing ACLs with, 97
getdvagent function, 197
getfilexsec command, 113, 132
getprdfent function, 197
getprocxsec command, 113, 132
getprpwent function, 197
getprtcent function, 197
getpwent function, 197
getspwent function, 197
group account
managing, 31
group ID (gid), 194
GSS-API
SSH, 80
guest account
monitoring, 30
H
HFS, 91
HFS ACL
and NFS, 103
commands and calls that work with, 93
compared with JFS ACL, 102
setting, 91
High Performance File System
See HFS, 91
history
password, 196
host-based authentication
and public key based authentication, 81
used by SSH, 81
HP-UX AAA Server (RADIUS), 203
HP-UX Bastille, 15, 25, 199
defined, 205
HP-UX Containers SRP, 200
HP-UX Directory Server, 204
HP-UX EVFS, 201
HP-UX HIDS, 199
HP-UX installation
installing security patches, 26
postinstallation security tips, 26
preventing security breaches during booting, 23
security considerations, 23
setting install-time security options, 25
HP-UX IPFilter, 200
HP-UX IPSec, 201
HP-UX LDAP-UX, 204
HP-UX RBAC
architecture, 149
auditing, 188
commands, 148
wrapping, 154
components, 146
configuration files, 147
configuring Compartments, 162
default user, 156
manpages, 148
operation, 150
troubleshooting, 168
HP-UX Secure Shell, 202
HP-UX Security Patches, 200
HP-UX TCS, 202
I
IKE (Internet Key Exchange)
protocol, 207
inetd daemon
overview of, 70
securing, 71
TCP wrappers and, 72
Install-Time Security, 25
installing HP-UX
installing security patches after, 26
postinstallation security tips, 26
preventing security breaches during booting, 23
security considerations, 23
setting install-time security options, 25
installing security patches
using Software Assistant, 26
Internet daemon
See inetd daemon, 70
Internet Services, 67
overview of, 67
IPSec policy
definition, 208
J
JFS, 91
JFS ACL
and NFS, 103
changing with setacl command, 100
compared with HFS ACL, 102
example of changing a minimal, 98
setting, 95
using default entries, 99
Journaled File System
See JFS, 91
L
last command
examples of using, 33
LDAP directory server
securing passwords stored in, 46
lifetime
password aging, 195
log file
audit, 179
logical volume
215
security considerations for, 104
Logical Volume Manager
See LVM, 104
login banners
securing, 57
login command, 32, 193
login process
explanation of, 32
login tracking file, 33
lost+found directory, 27, 198
LVM, 104
M
MAC, 208
managing file access, 87
managing passwords, 41
minimum time
password aging, 195
mobile connection
securing, 56
modem access
security guidelines for managing, 55
mounting a file system securely, 104
N
network administration, 75
controlling file security, 106
managing an administrative domain, 74
network control file
checking permissions on, 106
verifying permissions on, 75
NFS, 106
and ACLs, 103
protecting NFS-mounted files, 107
securing the client, 107
securing the server, 107
NIS
securing passwords stored in, 46
O
operations
guidelines for creating, 153
P
PAM
authenticating users with, 34
configuring systemwide, 37
overview of, 35
PAM authentication
login example, 39
PAM library, 36
PAM service module, 35
parameter
PASSWORD_HISTORY_DEPTH, 196
passwd command, 194
examples of, 42
password, 195
aging, 192, 194, 195
expiration time, 195
lifetime, 195
minimum time, 195
authentication
used by SSH, 81
criteria of a good, 42
database, 191, 192, 194
/tcb/files/auth/, 192, 193
encrypted field, 194
encryption, 193
entry
manipulating, 197
file
fields, 193
protected password database, 191, 192, 194
generation, 195
history, 196
integrity, 193
management, 41
reuse, 196
security, 192
shadow, 43
types of, 195
PASSWORD_HISTORY_DEPTH parameter, 196
patch installation
using Software Assistant, 26
Perfect Forward Secrecy (PFS)
defined, 209
permissions
checking network control file, 106
verifying for network control files, 75
power failure, 27, 198
file loss, 27
preshared keys
definition, 209
primary audit log file, 180
privedit, 165
options, 166
syntax, 166
privrun, 163
-p, 161
examples, 164
operation, 150
options, 163
syntax, 163
protected password database
/tcb/files/auth/, 192, 193
prpwd, 194
pseudo-account
example of, 45
public key based authentication
and host-based authentication, 81
used by SSH, 81
putprpwnam function, 197
216 Index
putpwent function, 197
putspwent function, 197
R
random number generator, 83
recovery
security guidelines for, 26
remote access
security guidelines for managing, 55
Remote Access Services, 67
overview of, 67
remote procedure call
See RPC, 73
remote sessions
securing using SSH, 76
reuse
password, 196
roleadm, 155
examples, 156
syntax, 155
roles
configuring, 155
default, 156
groups, 157
guidelines for creating, 152
root
drawbacks of, 143
root access
gaining, 24
monitoring, 58
reviewing, 59
using Restricted SMH Builder for limited, 58
root account
protecting, 58
RPC
and TCP wrappers, 73
RSA cryptosystem, 209
rsh command
limiting system access with, 30
run level
changing, 53
controlling access with, 53
S
screen lock
configuring, 54
Sec00Tools security level, 25
Sec20MngDMZ security level, 25
Sec30DMZ security level, 25
Secure Shell
see SSH, 76
securing remote sessions, 76
security attribute
defining, 46, 62
security level
choosing during installation, 25
security patch
installing, 26
SecurityMon file set, 192
selection and generation, 195
self-auditing program, 187
set group ID program
See setgid programs, 50
set user ID program
See setuid programs, 50
setacl command
changing ACLs with, 97
changing JFS ACLs with, 100
setfilexsec command, 113, 132
setgid programs, 27, 198
managing, 50
setuid programs, 27, 198
managing, 50
shadow password, 43
single-user mode
booting into, 24
SIS, 73
Software Assistant
using, 26
spoofing
defined, 70
protecting against using TCP wrappers, 72
SSH, 46
associated technologies, 83
authentication, 76, 80
encryption, 76
features, 76
GSS-API, 80
HP-UX system, 82
password authentication, 81
port forwarding, 77
privileged mode execution, 79
public key based authentication, 81
running, 78
running scp client, 79
running sftp client, 79
running ssh client, 78
securing remote sessions, 76
software components, 77
strong random number generator, 83
support for TCP wrappers, 83
SSH-1 protocol, 82
SSH-2 protocol, 82
stack buffer overflow protection, 52
sticky bit
setting, 89
strong random number generator, 83
superuser access
monitoring, 58
protecting, 58
reviewing, 59
using Restricted SMH Builder for limited, 58
swlist command, 192
217
system access
security guidelines for remote, 55
system administration
auditing guidelines, 176
auditing users, 171
authenticating users during login, 31
authenticating users using PAM, 34
backup guidelines, 26
controlling file security on a network, 106
defining security attributes, 46, 62
installing HP-UX securely, 23
installing security patches, 26
managing an administrative domain, 74
managing passwords, 41
managing remote access, 55
managing setuid and setgid programs, 50
managing user access, 29
mounting and unmounting a file system securely, 104
preventing stack buffer overflow attacks, 52
protecting root acess, 58
protecting unattended workstations and terminals, 53
securing FTP, 68
securing inetd, 71
securing Internet Services, 67
securing login banners, 57
securing the HP-UX file system, 87
security breaches , 23
setting install-time security options, 25
using boot authentication to prevent unauthorized access, 25
system run level
changing, 53
controlling access with, 53
system security
defining security attributes, 46, 62
T
TCP wrappers
and SSH, 83
protecting against spoofing with, 72
telephone
securing, 56
temporary account
disabling, 30
terminal
configuring screen lock for, 54
protecting unattended, 53
terminal access, 195
terminal control database
trusted system, 197
terminal device file
protecting, 54
time-based access control, 196
TMOUT variable
configuring, 54
trusted, 195
trusted password, 195
trusted password database, 197
trusted system
converting from, 192
converting to, 191
databases, 197
U
umask command
changing default file permissions with, 89
unique user name
importance of, 32
unmounting a file system securely, 104
user access
managing, 29
user account
restricted, 30
user authentication
during login, 31
PAM login example, 39
using PAM, 34
user ID (uid), 194, 195
user name
creating unique, 32
user security
managing, 29
userdbset command
examples of defining user attributes with, 49
V
/var/adm/inetd.sec, 72
verifying permissions on network control files, 75
W
who command
obtaining user login information with, 34
workstation
protecting unattended, 53
wtmp file
tracking successful logins with, 33
WU-FTPD, 69
218 Index