Hp Jetdirect 250M Print Server Fast Ethernet White Paper Hpjd_ssl_rev1
Hp-Jetdirect-630N-Ipv6-Gigabit-Print-Server-White-Paper-669113 hp-jetdirect-630n-ipv6-gigabit-print-server-white-paper-669113
Hp-Jetdirect-280M-802-11B-Wireless-Print-Server-White-Paper-669092 hp-jetdirect-280m-802-11b-wireless-print-server-white-paper-669092
Hp-Jetdirect-310X-Print-Server-Series-White-Paper-669095 hp-jetdirect-310x-print-server-series-white-paper-669095
Hp-Jetdirect-625N-Gigabit-Ethernet-Print-Server-White-Paper-669111 hp-jetdirect-625n-gigabit-ethernet-print-server-white-paper-669111
Hp-Jetdirect-680N-802-11B-Wireless-Print-Server-White-Paper-669119 hp-jetdirect-680n-802-11b-wireless-print-server-white-paper-669119
2015-03-28
: Hp Hp-Jetdirect-250M-Print-Server-Fast-Ethernet-White-Paper-669081 hp-jetdirect-250m-print-server-fast-ethernet-white-paper-669081 hp pdf
Open the PDF directly: View PDF
.
Page Count: 95

1
HP Jetdirect and SSL/TLS
J
une 2008
Table of Contents:
Introduction ..................................................................................................................................... 1
What is SSL/TLS? ............................................................................................................................ 2
HTTPS Decoded............................................................................................................................... 3
Digital Certificates ........................................................................................................................... 9
Public Key Infrastructure and Public Key Certificate Basics .................................................................. 12
SSL/TLS Protocol Basics .................................................................................................................. 20
Using HTTPS with HP Jetdirect ......................................................................................................... 26
A Detailed Look at the SSL/TLS Connection.......................................................................................52
SSL/TLS Server Settings .................................................................................................................. 60
HP Jetdirect as an SSL/TLS Client..................................................................................................... 61
SSL/TLS Client: Understanding Certificate Chains .............................................................................. 77
SSL/TLS Client: Certificates and Name Verification ............................................................................ 83
IPP over SSL/TLS ............................................................................................................................ 89
HP Jetdirect Certificate Guidelines.................................................................................................... 94
Embedded Devices and Digital Certificates .......................................................................................94
Which HP Jetdirect Products Support SSL/TLS? .................................................................................. 95
Summary ...................................................................................................................................... 95
Introduction
HP Jetdirect introduced SSL/TLS support in early 2002 with the 615n EIO Print Server. A free
firmware upgrade allowed the 610n EIO print server, shipped in 2000, the same capability.
Suddenly, a few million HP Jetdirect EIO cards had SSL/TLS capability. Why?
The answer was secure management. HP printing and imaging devices were becoming more
complex and more feature oriented. They were becoming valuable assets to a company’s
infrastructure. Having the ability to use a browser to manage a device using HTTP was one thing,
using the same browser and using HTTPS to manage it securely was a great benefit. Unfortunately,
many users of HTTPS are under a false sense of security because they have not deployed SSL/TLS
white
p
a
p
er

2
correctly. One of the purposes of this whitepaper is to show administrators how to properly deploy
SSL/TLS so that it can be used securely.
SSL/TLS is also used in other applications, such as LDAPS and 802.1X. This whitepaper will discuss
how SSL/TLS works when Jetdirect is operating as a client (e.g., LDAPS, IPPS). 802.1X is covered
extensively in a separate whitepaper. See http://www.hp.com/go/secureprinting for the latest
information regarding HP’s printing and imaging products.
What is SSL/TLS?
SSL/TLS is a security protocol. It has a purpose: To provide authentication, integrity, and
confidentiality to the data it encapsulates. While SSL/TLS is commonly associated with the TCP/IP
protocol suite, it can be used within other frameworks as well. The most common protocol that uses
SSL/TLS functionality is HTTPS. In this section, for the sake of familiarity and clarity, we’ll discuss
SSL/TLS within the context of TCP/IP, primarily with HTTP and HTTPS.
Refer to Figure 1: HTTP Application. Here is the normal view of an HTTP session from a web
browser to a Jetdirect device.
Figure 1 - HTTP Application
In Figure 2 – HTTPS Application, we can see how SSL/TLS is deployed. This would be done by using
“HTTPS” in the URL of the browser.
Figure 2 - HTTPS Application
We can see that HTTPS is really just running HTTP over SSL/TLS which runs over TCP. How does the
browser know when to use SSL/TLS? Well, the URL of “https://” indicates to the browser that it
needs to change its behavior and invoke SSL/TLS. Refer to Figure 3 – Application Changes. We can

3
see that SSL/TLS requires application changes in order to be utilized. These changes have to be
made by every application that wishes to utilize SSL/TLS. In other words, SSL/TLS is not application
transparent.
Web Browser
HTTP://
TCP
Web Browser
HTTPS://
SSL/TLS
TCP
IP
IP
API: Socket(…)
API: SSLSocket(…)
Web Browser Application Code
Web Browser Application Code
Figure 3 - Application Changes
Now, let’s have a closer look at HTTPS.
HTTPS Decoded
In Figure 4 – HTTP Session, we bring up a normal HTTP session with an HP MFP.

4
Figure 4 - HTTP Session
The URL starts with http:// and tells the browser that SSL/TLS is not required. Let’s change it to
https:// and hit the [Enter] key. We are now presented with the dialog in Figure 5.
Figure 5 - Secure Connection
Clicking “More Info”, we get the dialog in Figure 6.

5
Figure 6 - More Info
Notice the sentence: “This Web site provides secure communication and has a valid certificate.”
After reading this whitepaper, you’ll know whether that sentence is correct or not. Now that we have
read the “More Info” text, let’s go back to the dialog in Figure 5 and click “OK”. Now we get a
security alert dialog shown in Figure 7.
Figure 7 - Security Alert

6
Well, we’ve got one green checkmark and two yellow warnings. Good enough for us! Let’s click
“Yes” and establish the HTTPS session with the MFP.
Figure 8 - HTTPS Session
We have now “secured” our web browser session with the HP MFP. How can we tell? Well, we can
look at the URL and see https://, but we can also look at the bottom right of Figure 9 – Lock Icon.

7
Figure 9 - Lock Icon
The mouse pointer was placed on the lock icon. Notice the “SSL Secured (128 bit)” shown in the
bottom right. If we double-click on the lock icon, we get a dialog box similar to the one in Figure 10
– Certificate Details.

8
Figure 10 - Certificate Details
Something is very wrong here. We went from yellow warning symbols and green checkmark to a big
red X symbol. We have a 128 bit SSL secured session with the HP MFP but we now have a big red X
indicating a trust problem.
This problem is best explained through an example. Let’s assume that you are a famous celebrity and
that you are having an electrical contractor work on your mansion. The contractor completed the
work but will only accept cash as payment and you don’t have any cash on you. You have to go to
the Automated Teller Machine (ATM). You summon 10 bodyguards and get into your armor plated
limousine and go to the shopping mall. The bodyguards surround you and you go to the first ATM
you see and put in your card and punch in your PIN#. The ATM returns the message: “Temporarily
out of service” and gives you your card back. You then go to another ATM and get the money and
return home. The next day, your bank account is cleaned out. You assume that one of your body
guards saw your PIN # and “borrowed” your card while you were sleeping. You fire all your
bodyguards. Was that the correct thing to do?
Probably not. You were most likely a victim of a fake ATM machine. You went to the ATM machine
in a secure fashion. You left the ATM machine in a secure fashion. You just went to a non-trusted
ATM machine! The same type of attack exists with SSL/TLS. To avoid being a victim of this attack,
we need to pay attention to the digital certificate and to the dialog boxes associated with the SSL/TLS
connection. In short, although we used HTTPS in this example to “secure” our session with the HP
MFP, we actually are not secure and what is worse, we probably have a false sense of security. In
order to utilize SSL/TLS securely, we need to learn more about digital certificates.

9
Digital Certificates
Much like a fake ATM machine, an unethical hacker could use technology to direct a user to a false
web site when they are thinking they are going to a trusted website, even if they are using SSL.
When typing in https://, Internet Explorer 6 (IE6) will pop-up a dialog when it encounters a digital
certificate that it doesn’t trust (i.e., a potential fake ATM machine) as shown in Figure 11:
Figure 11 - IE6 Security Alert
In many cases, a user may just click “Yes” without realizing what they are doing (as we did before)
and then provide the unethical hacker with a lot of information – like their credit card number and
billing address. After all, it really seems like just an annoying dialog. Luckily, the Internet Explorer 7
(IE7) experience is different in a profound way. Here is an example of IE7:

10
Figure 12 - IE7 Certificate Error 1
This screen is a lot different from IE6 – notice the red X symbols and explanatory text. The way the
information is now presented, it will grab your attention. If we click the “Continue to this website (not
recommended)” link, we get this screen shown in Figure 13:

11
Figure 13 – IE7 Certificate Error 2
Notice the red URL and the “Certificate Error” message. Essentially, to go back to our story, Internet
Explorer 7 is effectively saying “You may be at a fake ATM machine!”
The big question is “How can digital certificates help me determine that I’m going to the right
website?” Well, there are two main components around digital certificates – the digital certificate
issuer (Issued by:) and the holder of the digital certificate (Issued to:). A useful analogy is to think of
the certificate issuer like a Department of Motor Vehicles (DMV). Each state in the United States has a
DMV run by the state’s government. The DMV issues driver’s licenses which grant the privilege to
drive in a given state. A person that goes to the DMV to get a driver’s license must pass a series of
tests that helps the DMV determine if they are fit to drive on the state’s roads. The state’s Highway
Patrol, a group which enforces the rules of the road, recognizes the validity of the DMV to issue
driver’s licenses. Therefore, if one violates one of the rules of the road and is pulled over by a
Highway Patrol officer, showing a driver’s license issued by the DMV is a requirement. The Highway
Patrol will not recognize a driver’s license issued by an institution other than the DMV as being valid.
In short, the DMV is a trusted third party that issues “certificates” (driver’s licenses) to individuals.
These “certificates”, issued by the DMV, are trusted by the Highway Patrol. Essentially, the Highway
Patrol, the DMV, and the licensed driver are the participants in a Driver’s License Infrastructure or DLI.
Let’s move back to digital certificates and talk about a Public Key Infrastructure.

12
Public Key Infrastructure and Public Key Certificate Basics
Let’s go back to the certificate information dialog, shown in Figure 14:
Figure 14 - Certificate Information
Here is the message: “This CA Root certificate is not trusted.” To enable trust, install this certificate in
the Trusted Root Certification Authorities store”. What the message is trying to say is that “HP
Jetdirect 85C1F319”, who issued the certificate “HP Jetdirect 85C1F319”, is not trusted. Because
the “Issued by:” name is the same as the “Issued to:” name, this is a self-signed certificate.
The Security Alert dialog is troubling because it is indicative of a trust problem. In the terms of our
analogy, it would be like a driver, who has been pulled over by the Highway Patrol, handing the
officer a driver’s license that the driver has created for himself indicating that he has the privilege to
drive in the state. The Highway Patrol would obviously not trust it and unfortunately may not consider
it a laughing matter.
In essence, a digital certificate, one used by computers, binds an identity to a key and needs to be
issued by a trusted third party. What is a key? A key is a secret that is used in cryptographic
algorithms. There are public keys and private keys used for asymmetric cryptography and symmetric
keys used for symmetric cryptography. Let’s look at symmetric cryptography first.

13
Message Delivery
User
Encryption Performed
User
Decryption Performed
Unencrypted Message
Unencrypted Message
Figure 15 - Symmetric Cryptography
In Figure 15, the confidentiality provided to the message is done via a single key. Because the same
key is used for encryption and decryption, this process is known as symmetric cryptography.
Symmetric cryptography commonly has two attributes associated with it:
• It performs well – it is fast and easy to implement
• It has a key distribution problem – how do you get the symmetric key to everyone that needs
it in a secure way?
Asymmetric cryptography is also available and functions very different than symmetric cryptography.
It has two keys – one Public and one Private. The private key is not shared with anyone. The Public
key is like a public telephone number. You can share it with everyone. Let’s look at Figure 16 –
Asymmetric Cryptography.

14
Figure 16 - Asymmetric Cryptography
Here we can see the difference between asymmetric and symmetric cryptography. One key can be
used for encryption and then the corresponding key can be used for decryption. It appears that
asymmetric cryptography has solved the key distribution issue; however there are two new attributes
usually associated with asymmetric cryptography
• It is slow
• It has a trust problem. How do I know that this is John’s public key and not someone
pretending to be John?
To solve the first problem, asymmetric cryptography is usually used to securely distribute symmetric
keys and sign hash codes. In short, what is actually being encrypted and decrypted is usually much
smaller than actual messages. This has the nice benefit of solving the key distribution issue with
symmetrical cryptography. So, in essence, symmetric keys are sent securely using asymmetric
cryptography and the actual messages themselves are protected using symmetric cryptography.
Cool! We get the flexibility of asymmetric cryptography and the speed of symmetric cryptography.
Now we only have to solve the trust problem.
In order to solve the trust problem, five things will need to be discussed:
• A certificate authority – a trusted third party that creates digital certificates from certificate
requests
• A certificate request – a public key associated with identity information that will serve as the
basic building block for a digital certificate that the certificate authority will create and sign.
• A digital certificate – a public key associated with identity information that is digitally signed
by the certificate authority.
• A digital signature – the hash of the digital certificate encrypted by the private key of the
certificate authority.

15
• A hash – also known as a message digest. A hash is the output of a one way function that
attempts to ensure the integrity of the message (i.e., that the message has not been altered).
It is usually combined with authentication information to ensure that the message originator
can be authenticated and that the integrity of the message has not been disrupted. You can
think of a hash like an advanced checksum or an advanced cyclic redundancy check (CRC).
Let’s cover hashes and digital signatures first. We’ll assume that Jack wants to send John a message.
Jack wants to make sure that John knows the message came from him and that the message was not
altered in transit. However, Jack doesn’t care about confidentiality – in other words, the actual
message can be sent “in the clear” – but does care about authentication and integrity. We can
accomplish this through hashes and digital signatures as shown in Figure 17.
Figure 17 - Digital Signature
In Figure 17, Jack has sent John a message with a digital signature. Let’s see how John would
validate this message to make sure it came from Jack and was not altered. Refer to Figure 18.

16
Figure 18 - Digital Signature Verification
Here we see how John uses Jack’s public key to verify the message. Jack’s public key is the only key
that can decrypt the digital signature and obtain the hash value of the message that Jack calculated
before sending the message. Because the hash was encrypted with Jack’s private key, which no one
should know but Jack, John can be sure that Jack was the one that sent it.
We still have a problem – How does John know that Jack’s public key really belongs to the person
that he knows as “Jack”? There are many people in the world named “Jack” – how does John know
it isn’t one of them? We still need a trusted third party to provide Jack’s public key in a format John
can trust and we probably need Jack to provide a little more identity information too. Here is where
the Certificate Authority comes into play. Refer to Figure 19 – Certificate Authority.

17
Jack
Certificate Authority
(Also performs Identity Verification on Jack)
Jack’s Public Key
Jack’s Private Key
CA’s Public Key
CA’s Private Key
Certificate Request
Identity Info +
Jack’s Public Key
Jack
Jack’s Private Key
(Stays Private)
Jack’s Public Key
Jack’s Public Key
Certificate
Jack’s Public Key
Create
Key Pair
One-Way Function/Hash Function
Identity Info +
CA Info +
Encryption
Identity Info +
CA Info +
CA’s Digital
Signature
Preliminary Certificate
Figure 19 - Certificate Authority
Jack goes through a key pair generation process and creates a public and private key pair. The
private key is kept secret. The public key is associated with some identity information and is given to
a Certificate Authority. The certificate authority generates a certificate, usually specific to a purpose
such as email, and signs the certificate with its digital signature. Assuming there is a place where
these digital certificates are publicly available, as long as Jack and John can agree to trust a specific
certificate authority, they’ll be fine trusting certificates signed by that authority. Refer to Figure 20.

18
Figure 20 - Public Key Certificates
Here we can see that everyone’s public key certificate is, well – um, public. The important thing to
note is that the certificate authority also has a public key certificate that identifies itself. This certificate
is signed with its own private key and is a “self-signed” certificate. As you may remember, Jetdirect
also creates a self-signed certificate. What is the difference between a certificate authority’s self-
signed certificate and Jetdirect’s self-signed certificate? Good Question! First let’s describe what a
self-signed certificate actually is. Let’s assume Jack realizes that he doesn’t have a CA but he needs a
certificate. Here is what he does

19
Jack
Jack’s Public Key
Jack’s Private Key
Identity Info +
Jack’s Public Key
Jack
Jack’s Private Key
(Stays Private)
Jack’s Public Key
Jack’s self-signed
Certificate
Jack’s Public Key
Create
Key Pair
One-Way Function/Hash Function
Identity Info +
Encryption
Identity Info +
Digital Signature
Preliminary Certificate
Figure 21 - Self-Signed Certificate
Basically, Jack’s private key does the signing on his public key certificate. A root (top of the chain)
certificate authority is going to go through the same process. So why is it okay for a Root CA to have
a self-signed certificate but no one else to have one? Well, it is all about trust. There is no “higher”
level of trust then the top level certificate authority. Therefore, in our previous examples, John and
Jack must choose a particular certificate authority that they both trust. In most cases, there is a
hierarchy of certificate authorities at customer sites. This forms what is known as a certificate chain
and there is a top level CA or Root CA where the ultimate trust resides.
Also, we should take care to point out that there is usually a difference between Internet trust using
certificates and Intranet trust using certificates. Internet trust will involve well-known certificate
authorities like Verisign and Entrust. However, Intranet models usually revolve around Microsoft’s
certificate authority that comes with Windows 2003 server. Each company establishes their own
Public Key Infrastructure (PKI) that includes an entire policy around certificates.
There is one other important thing to cover about certificates. Each certificate has a one or more
“certificate purposes” that the certificate can be used for. For example, a Jetdirect self-signed
certificate will have two purposes: client authentication and server authentication. A root certificate

20
authority’s self-signed certificate will have a purpose to create certificates for other entities, usually
subordinate certificate authorities. It may be of help to go back to our driver’s license example to
explain certificate purposes. A driver’s license purpose is to clearly identify the person it has been
issued to and to show that that person has the right to drive in a given state. Because a driver’s
license also lists the date of birth, it is often used to determine age and whether the holder is able to
purchase various products that have age limitations. This purpose is actually above and beyond the
original purpose of a driver’s license. In the digital certificate world, this additional purpose would
more than likely not be allowed.
So, can’t someone who is not a CA create a self-signed certificate with the ability to create other
certificates for entities? Sure they can! Will this be trusted? Probably not. However, if an unethical
hacker can somehow install a CA certificate of their own choosing into your trusted certificate store,
you will be in for a lot of problems. They will now have the ability to fool the browser and other
applications into connecting to malicious sites that are now “trusted” and the browser or other
application will not be able to detect it. Keep that certificate store protected!
SSL/TLS Protocol Basics
Okay, now that we know something about SSL/TLS basics and a PKI, we can talk about how the
SSL/TLS protocol goes about its business. While there are many interesting protocol specifics, we are
only going to talk about common situations with HP Jetdirect and “normal” SSL/TLS protocol
interactions. A basic breakdown of SSL/TLS protocol structures is shown in Figure 22:
Figure 22 - SSL/TLS Protocol Structures
(Note: In order to enhance understanding, this diagram was simplified. Please refer to the many
excellent SSL/TLS references for a more complete and more accurate protocol description). SSL/TLS
makes a strong distinction between a Client and a Server. Unlike a protocol like IPsec where each
endpoint is a peer, SSL/TLS has specific roles for each endpoint. The endpoint initiating the SSL/TLS
connection, like a web browser to a secure shopping site, is the client. The endpoint responding to
the connection request is the server. There are two primary phases in an SSL/TLS connection: The
handshake and then the data transfer. The handshake messages get everything started. We can see
the start of them if Figure 23.

21
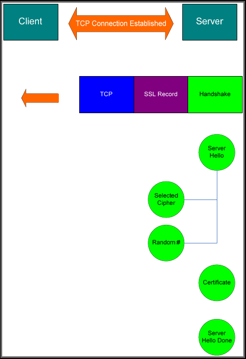
Client Server
TCPSSL RecordHandshake
TCP Connection Established
Client Hello
Supported
Ciphers
Random #
Figure 23 -Client Hello
Here we already have a TCP connection in place. The TCP connection was initiated by the client.
Once we have this reliability, the client now sends the SSL Client Hello message to the server. This
message has a random number and a list of cipher suites the client supports. Now it is the server’s
turn in Figure 24 – Server Hello.

22
Figure 24 - Server Hello
The server responds with a Server Hello message which includes another random number and the
server selected cipher. It also sends back its public key certificate along with a message indicating
that it is done with this part of the handshake. Now, the client has some work to do.

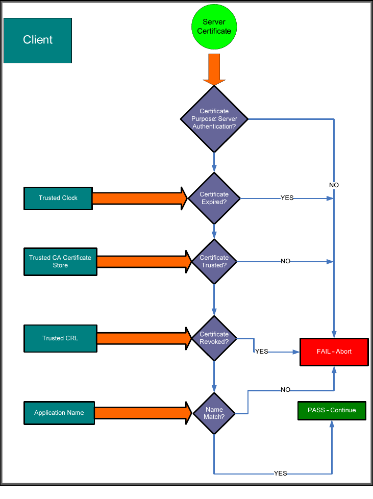
23
Figure 25 - Server Certificate Verification
Here the client needs to verify the server is really who they say they are. There are a lot of checks
against the certificate. If any of these checks fail, there is a good chance the client is not talking to
the “real” server.
Assuming that everything is fine, the client still has more work to do. It needs to come up with some
keying material.

24
Client
Server
Random #
Client
Random #
Server
Public Key
Cryptographic
Key Generation:
PreMasterSecret
Encryption
E(PreMasterSecret)
Figure 26 - Keying Material
The client generates what is called a “pre_master_secret” using the random numbers as well as a
function called the key derivation function. This is encrypted with the server’s public key. Only a
server with knowledge of the private key would be able to decrypt it. The ability to decrypt the
pre_master_secret proves that the server is in possession of the private key – the final proof for the
server’s identity.

25
Figure 27 – Client Finished
The client goes ahead and sends over the encrypted pre_master_secret and let’s the server know that
it is changing over to use the master_secret and proves that it knows the master secret by providing a
cryptographic hash of all data sent over to the server.

26
Client Server
TCP SSL Record Handshake
TCP Connection Established
Change
Cipher
Spec
Finished
Figure 28 - Server Finished
The server decrypts the pre_master_secret and generates the master_secret. It goes ahead and let’s
the client know that it is changing over to use the master_secret and proves that it knows the master
secret by providing a cryptographic hash of all data sent over to the client.
Once the client and server both verify the cryptographic hashes, the handshake process is done and
actual client data can be sent over the SSL/TLS connection.
Let’s see how SSL/TLS works in its most popular form: HTTPS.
Using HTTPS with HP Jetdirect
Before we begin, we need a little info on the setup. We have a RootCA with a subordinate CA
called R2. The subordinate CA issues certificates to clients on the network. Refer to Figure 29 – CA
Hierarchy.

27
Figure 29 - CA Heirarchy
The network is really simple and is composed of these CAs, a DNS server, a client, and an HP
LaserJet MFP. Refer to Figure 30 – Network Diagram.

28
Figure 30 - Network Diagram
A pretty basic setup! The XP client is going to open a browser and talk to the 4345MFP. In short, the
XP machine will be an SSL client and the 4345MFP will be an SSL server. In order to get SSL working
properly, we are going to need to assign a certificate to the 4345MFP so that it can verify its identity
correctly and pass all those checks that the client has to do. We’ll use regular HTTP and go to the
Jetdirect page where we can perform our certificate operations.

29
Every Jetdirect will
create a self-signed
certificate the first
time it is powered
on. Each Jetdirect
has a unique self-
signed certificate.
For small
environments,
trusting the self-
signed certificate
(by storing the
certificate on the
client) may be all
that is needed for
security. We can
take a look at this
certificate by
pressing “View…”
under the heading
“Jetdirect
Certificate”
The subject and
issuer names are
the same – that is
the first clue that it
is a self-signed
certificate.
Because the self-
signed is generated
at first time power
up, there are no
DNS names or IP
addresses
associated with it.

30
We see the RSA
public key is 1024
bits for the self-
signed certificate
and that the
certificate can be
used for client and
server
authentication. We
also see that the
certificate has a
signature – which
means it has been
signed (by itself in
this case). Click
OK and go back to
the main screen.

31
Under the heading
“Jetdirect
Certificate”, press
“Configure…”

32
Select the radio
button “Create
Certificate
Request”. This will
tell Jetdirect to
create a
public/private key
pair and along
with some more
information that we
be entered,
generate a
certificate request
with the public that
can be given to a
CA. Jetdirect does
not reveal the
private key. Press
“Next ->”
Here we enter
details to properly
identify the Jetdirect
device. Each
customer will have
different values
here. After
entering in the
values, press
“Next->”

33
Here is the
certificate request.
We are going to
want to store it.
We can cut/paste
it or click “Save”.
Click “Save As”

34
Store it in a
directory on the
client.
Now we are going
to bring up R2’s
CA web server.

35
Enter the
credentials that will
allow a certificate
to be issued.
And here is the
R2’s CA web
server. Let’s click
the link “Request a
Certificate”

36
Click “advanced
certificate request”
Select the second
link “Submit a
certificate
request….”

37
We cut and paste
the certificate
request from
Jetdirect into the
box provided. We
select a certificate
template. This
template is
basically a “cookie
cutter” for how to
create a specific
type of certificate.
We have a
template called
“jetdirect” which
has already been
created. The only
thing it really
specifies is that the
certificate can be
used for Client and
Server
authentication.
Click “Submit”.
Click “Download
certificate”. DER
encoding is fine.

38
Save it.
Bring up the
certificate wizard
on Jetdirect again
by pressing
“Configure…”

39
Now we select
“Install Certificate”
and click “Next”
Point it to the file
obtained from the
R2 CA. Click
“Finish”

40
Cool – it worked.
Click “OK”
Now – let’s view
the contents of this
certificate. We
can see that the
issuer is R2. We
also see the Subject
CN. This name
will be important
later on.

41
We see we have
some CRL
distribution points
in the certificate as
well – remember
that. Also see that
we can do Web
Server and Web
Client
authentication.
Let’s use HTTPS.
Everything should
be fine right?
Wrong! The client
has failed its server
certificate checks.
Why? It says that
the Security
Certificate was not
issued by a trusted
certificate authority.
The browser’s
certificate store
must not know
about our R2 and
RootCA certificate
authorities. Let’s
correct that. First,
we need to go
back to R2’s CA
web server.

42
Click “Download a
CA certificate,
certificate chain, or
CRL”.
Select “Download
CA Certificate
Chain”. This file
will have both R2
and RootCA’s
public key
certificate.

43
Save it.
Go to “Tools” and
click “Internet
Options”.

44
Click “Certificates”

45
Click “Import…”
Click “Next”

46
Select the file
Click “Next”

47
Select
“Automatically
select the certificate
store….” Click
“Next”
Click “Finish”

48
Press “Yes”. Note
the Security
Warning message.
Installing a CA
public key
certificate as a
trusted Root CA is
a big deal. You
need to be very
sure this is what
you want to do.
Click “OK”

49
Select the tab
“Intermediate
Certification
Authorities” and
we can see that
R2’s public key
certificate has been
installed. Yea!
Click the tab
“Trusted Root
Certification
Authorities” and
we see RootCA has
been installed.
Yea!

50
Now we go back
to the web page
and still get an
error!! No!! The
problem is that we
have a name
mismatch. We are
using the IP
address in the URL
and the IP address
is no where to be
found in the
certificate. We
need to use the
name that the
certificate has.
Time to create a
DNS entry for the
printer.
Here is our DNS
entry which
matches the
Subject CN in the
certificate.

51
We ping it just to
be sure. Looks
good.
We go back to the
web browser and
enter the name
instead of the IP
address.

52
Everything worked!
Now SSL/TLS is working for HP Jetdirect just like it would work for an Internet secure shopping
experience.
A Detailed Look at the SSL/TLS Connection
Good stuff so far! Let’s bring up Wireshark and see what was actually happening on the wire during
the successful https connection.

53
We see the TCP
connection is
established to
“https” or TCP port
443. The client is
192.168.0.25 and
the web server is
192.168.0.20.
We see the SSL
“Client Hello”
message. Notice
the detail. TLSv1
“Record Layer” and
“Handshake
Protocol”. Based
upon our previous
discussion, we
know the client is
going to send a
random number
and the cipher
suites it supports.

54
Now let’s look at
the server hello.
Here we see a
random number
and the cipher suite
selected to be
used: TLS RSA
WITH RC4 128
MD5
We see the server’s
certificate. We
can tell from the
common name that
it is the one we just
assigned Jetdirect
previously. This
packet also
contains the
“Server Hello
Done” message.

55
Here the client is
sending over the
pre_master_secret
encrypted with the
server’s public key.
It is also letting the
server know it is
changing keys to
the ones derived
from the
master_secret
Same info coming
from the server this
time.

56
Now we have
actual client data –
this is probably the
initial HTTP request
encapsulated in
SSL/TLS.
There was one check that wasn’t done – the CRL. This check wasn’t done because it is disabled by
default. Going into the “Internet Options” under the Tools menu for IE7, we then click the Advanced
tab and look what we find.

57
Check for server
certificate
revocation is not
selected.

58
Let’s select it and
restart IE7.
Here is another
HTTPS connection
to the same
LJ4345MFP.
Everything looks
the same so far

59
Here we go – looks
like before any
application data is
sent, the CRL is
check using http.
This one is going to
the RootCA
Another CRL
request to R2.

60
Here is the content
of the CRL –
encrypted of
course.
A performance hit would occur when CRLs are checked. That is probably why it isn’t checked by
default.
SSL/TLS Server Settings
HP Jetdirect has a couple of useful settings to control how SSL/TLS clients connect to it. Let’s have a
look.
There are three main settings for the
SSL/TLS server. One is the Certificate
and we’ve covered that. The next one
is the checkbox “Encrypt All Web
Communication”. When that is
checked, Jetdirect will redirect HTTP
requests to use HTTPS so that HTTPS is
effectively forced to be used.

61
The setting “Encryption Strength”
controls the cipher suites that Jetdirect
will select from a client request. The
default setting is “Low” which is a bit
misleading – it really means that all
cipher suites that Jetdirect supports can
be used including ciphers that aren’t
considered as secure anymore. If the
client can only support DES, Jetdirect
will still accept it. However, if the
client offers DES and other cipher
suites, Jetdirect will prefer higher
security ciphers when presented with
the choice. Setting it to “Medium”
means that the client must offer RC4 or
3DES or the SSL/TLS connection won’t
be established.
Well, looks like we’ve covered all that is necessary when HP Jetdirect acts as an SSL/TLS server. But
wait, there’s more! HP Jetdirect can also act as an SSL/TLS client when used by certain applications
on a printer or MFP. The most popular one is LDAP over SSL/TLS. Now, what was formerly
important to the SSL/TLS client (e.g., browser) becomes important for HP Jetdirect. Let’s look at what
happens here.
HP Jetdirect as an SSL/TLS Client
The most common situation for HP Jetdirect to act as an SSL/TLS client is when the MFP is going to use
LDAP over SSL. Keep in mind that the roles are reversed here. HP Jetdirect is going to initiate a
connection and verify the server’s certificate just like a web browser would. Let’s set this up.

62
We are going to
select Simple over
SSL as the LDAP
server bind method
and use the IP
address of
192.168.0.1,
which is our LDAP
server. We then
scroll to the bottom
and hit the “Test”
button (not shown).
We are asked for
credentials and we
provide them and
hit OK.

63
Error message – it
didn’t work. Let’s
look at a trace.
Here we see
Jetdirect taking on
the role of the
client. It initiates
the connection and
sends the Client
Hello.

64
The server
responds. There is
a new message
here – one we
haven’t talked
about. The
Certificate Request.
The server is
indicating to
Jetdirect that it must
send it certificate to
the server to be
validated. We are
in good shape
because Jetdirect
already stored a
certificate capable
of doing Client and
Server
authentication.
That is a good
thing!
Here we have a
TLS Alert indicating
Unknown CA.
Jetdirect is sending
this message to the
server. This means
that Jetdirect
performed some
checks on the
server certificate
and couldn’t verify
that it was trusted.
In short – Jetdirect
needs a CA
certificate
configured.

65
Because we have
already stored the
CA certificates in
our browser’s
certificate store,
we’ll just export
one and put it on
Jetdirect. Let’s take
a look at it.

66
Select R2 and hit
“Export…”
Click Next

67
Select DER. Click
Next.
Save it.

68
Save it.
Click “Finish”

69
Under the heading
“CA Certificate”,
click “Configure”
Select Install and
click “Next”

70
Select the file.
Click Finish
Click OK.

71
The status for the
CA Certificate is
now “Installed”
We try again and
it still fails!

72
Same message.
What did we do
wrong?

73
We need the
ROOT CA.
Jetdirect cannot use
Intermediate CAs.
Back to the
certificate store and
now let’s export
RootCA’s public
key certificate.
Install it.

74
Try again. Another
failure! Let’s check
the trace.
Here we get a
“Certificate
Unknown”
message. Well, it
could be we are
using the IP
address rather than
the name. Let’s
check that.

75
We use the DNS
name and try
again.
Success!!

76
Now that we are
successful, we see
the server’s
certificate has a
SubjectAltName
with a dnsName
identifier.
Remember that the
server wanted
Jetdirect’s
certificate too. It
sent us a
“Certificate
Request” and we
sent back our
Certificate just like
we would do if we
were a server.
Now the server has
to perform the
appropriate
certificate validity
checks.

77
SSL/TLS Client: Understanding Certificate Chains
In the previous section, we described a situation where the wrong CA certificate was configured on
Jetdirect. Let’s explain this more thoroughly because it is a common issue reported on Jetdirect.
Remember, Jetdirect is an embedded system and has limited flash space. Therefore, it cannot store a
multitude of certificates on its flash file system. What Jetdirect needs to do is “Walk the Certificate
Chain”. Let’s explain by reviewing our CA Hierarchy.
Figure 31 - CA Hierarchy
In this example, RootCA is the top level CA, which is also called the Root. What usually happens at
customer sites is that the Root CA is created and it issues one or more certificates to Subordinate CAs,
also known as Intermediate CAs, and they do the dirty work of issuing certificates to various entities
in the customer’s network. The Root CA is then shutdown and locked up in a secure room with this
information backed up in several places. The Root CA establishes the trust of the whole environment
and is very well protected.
We can see that RootCA issues a certificate to R2, which grants R2 the capability to issue certificates
to other entities. R2’s certificate is signed by the Root CA. R2 then can issue certificates to other
devices.

78
Figure 32 -
Notice that R2’s certificate is issued by RootCA. What does RootCA’s certificate look like? Let’s look
at Figure 33.

79
Figure 33 - RootCA
Notice the RootCA is “self-signed”. All Root CAs will be self-signed – these CAs represent the single
point of trust. A logical question would be: “Which CA do I configure on Jetdirect?” Let’s look at
some diagrams. First, we have an incorrect configuration, as shown in Figure 34 –
Incorrect HP Jetdirect CA Configuration.

80
Root Certificate Authority: RootCA
Subordinate Certificate Authority: R2
RootCA.example.internal
R2.example.internal
RootCA’s Certificate
RootCA’s
Public Key
RootCA’s Digital
Signature
RootCA’s Info +
R2’s Certificate
R2’s Public Key
RootCA’s Digital
Signature
R2’s Info +
LJ 4345MFP’s Identity
Certificate
hpprinter’s
Public Key
R2’s Digital
Signature
LJ 4345MFP Info +
LJ 4345MFP’s
configured CA
Certificate
R2’s Public Key
RootCA’s Digital
Signature
R2’s Info +
INCORRECT!
What Certificates should be configured on
Jetdirect so that an SSL Client will be
successful?
Figure 34 - Incorrect HP Jetdirect CA Configuration.
The Subordinate CA cannot be used as the CA certificate on Jetdirect!
Now we can look at a correct configuration in Figure 35 – Correct HP Jetdirect CA
Configuration.

81
Root Certificate Authority: RootCA
Subordinate Certificate Authority: R2
RootCA.example.internal
R2.example.internal
RootCA’s Certificate
RootCA’s
Public Key
RootCA’s Digital
Signature
RootCA’s Info +
R2’s Certificate
R2’s Public Key
RootCA’s Digital
Signature
R2’s Info +
LJ 4345MFP’s Identity
Certificate
Public Key
R2’s Digital
Signature
LJ 4345MFP’s Info +
What Certificates should be configured on
Jetdirect so that an SSL Client will be
successful?
RootCA’s Certificate
RootCA’s
Public Key
RootCA’s Digital
Signature
RootCA’s Info +
CORRECT!
Figure 35 - Correct HP Jetdirect CA Configuration
Be sure the Root CA of your CA Hierarchy has its public key certificate configured on Jetdirect!
Here is a question for you: When Jetdirect is acting as a client and receives the server’s certificate
signed by R2, how can it know that R2’s certificate was signed by RootCA? The answer: It cannot!
Another special thing must happen: The server must send R2’s CA certificate along with its own
certificate. This allows Jetdirect to “walk the chain” and verify the certificate chain is valid. Refer to
Figure 36 – Walking the Chain 1

82
Figure 36 - Walking the Chain 1
Jetdirect has one certificate stored on it – the RootCA public key certificate. During the SSL/TLS
handshake with the LDAP server, two certificates are sent back to Jetdirect. One is the LDAP Server’s
certificate and the other is the public key certificate for R2. Jetdirect stores them in its volatile memory
and can begin to “walk the chain”. Refer to Figure 37 – Walking the Chain 2:
Figure 37 - Walking the Chain 2
83
Jetdirect verifies that R2 has signed the server’s certificate. It also verifies R2’s certificate (e.g., it has
not expired and so on) and makes sure that R2’s certificate was signed by RootCA. This “walking the
chain” functionality is very important for devices with limited storage space for certificates – like HP
Jetdirect.
SSL/TLS Client: Certificates and Name Verification
You may remember that having “https://192.168.0.20” in the URL of the browser resulted in Internet
Explorer 7 reporting a certificate problem but that “https://NPIC1F319.example.internal” ended up
with everything okay. How the SSL/TLS client authenticates the SSL/TLS server is very important and
is unfortunately mired in practical deployment problems. We’ll try to sort through it all!
The certificate itself has two very important fields that need to be discussed
• Subject
• SubjectAltName
The subject field is where the Common Name is stored. What is the Common Name? Well, that is
a good question since it was never really properly defined. The most likely thing for HTTPS is that it is
the Fully Qualified Domain Name. Let’s look at a trace where a browser has established an HTTPS
connection with the Jetdirect device. Refer to Figure 38 – Subject.

84
Figure 38 - Subject
We can se there are several things in the Subject – but the most critical is the Common Name. Here
we can see why the browser URL of “https://192.168.0.20” would fail to pass the certificate check
but “https://NPIC1F319.example.internal” would not fail. This interesting fact comes as a surprise to
most people – the IP address is not usually part of the certificate (Note: IP addresses can be included
in certificates). Another way of verifying the name is to use the SubjectAlternateName. To see this,
we need to look at the trace of the LDAPS connection shown in Figure 39 – SubjectAltName.

85
Figure 39 - SubjectAltName
Notice how there isn’t even a Common Name in the LDAP server’s certificate. If you remember, we
tried connecting to the LDAP server using the IP address of 192.168.0.1 and it failed. When we
switched to w2003.example.internal, it passed. We can now see why. A name check was done
between the FQDN specified for the LDAP server and the SubjectAlternativeName of a type of
dNSName whose syntax is very well known. The SubjectAlternativeName can contain multiple
dNSNames and it can contain IP Addresses as well. As time goes on, the SubjectAlternativeName
will be used more and more since its syntax better understood than the Common Name, at least for
HTTPS. From RFC2818 which describes HTTP over TLS:”If a subjectAltName extension of type
dNSName is present, that MUST be used as the identity. Otherwise, the (most specific) Common
Name field in the Subject field of the certificate MUST be used. Although the use of the Common
Name is existing practice, it is deprecated and Certification Authorities are encouraged to use the
dNSName instead.”
86
Effectively, the algorithm is going to be something like this:
If( dNSName is present)
{
Match dNS Name
}
Else
{
Match Common Name
}
For HTTPS, we saw that a mismatch caused a warning dialog box with Internet Explorer 6 and an
explicit Certificate Error with Internet Explorer 7. Combining everything we have learned so far, we
can form a very easy rule with SSL/TLS:
One name to one IP Address to one port number identifies one certificate.
For instance, looking at the previous trace:
w2003.example.internal => 192.168.0.1 + TCP 636 => LDAPS certificate
That was easy, right? Well, things get more complicated due to a few factors:
• Server Farms – having multiple servers respond to one name
• Virtual Hosting – having one web site for many customers
• Limited IP addresses – public servers require public IP addresses
• SSL Certificates for the Internet cost money
Server farms are where I have several machines handling SSL requests in order to load balance. For
example, if you do an nslookup on a major site, you may see more than one IP address. Going back
to our LDAPS example, it would be something like this:
w2003.example.internal = 192.168.0.1, 192.168.0.2, 192.168.0.3
Each time the name w2003.example.internal is resolved to an IP address, a different IP address is
used. This behavior allows for load balancing. If each IP address is a separate machine, a single
certificate needs to be stored on multiple machines because of how the naming checks are done.
When distributing the same certificate to multiple machines, there is a danger around private key
protection. Alternatively, separate certificates can be used with the same name but a differing
organizational unit so that they can be distinguished (if the CA supports issuing certificates in this
form). For example, you can see how Jetdirect populates the organizational unit:

87
Figure 40 - OU
Here the Common Name is the FQDN of Jetdirect but there is additional information provided in the
Organizational Units (OU). This same approach could be used for server farms where there would
be several certificates with the same FQDN but differing in their OU values so that they will have
separate public/private key pairs and provide better security over a single private key distributed to
many servers. However, if the customer is cost sensitive to new SSL certificates, they may wish to take
the risk on the private key being stored on multiple machines.
With Virtual Hosting, you have the opposite problem: Many names but only one IP address. This
causes a lot of grief, especially for those customers that have problems with getting a valid IP address
as well as those who are cost sensitive and require SSL certificates that can be used on the Internet.
Here is an example: Let’s assume that you are running a garage sale site on the Internet that allows
clients to sign up and sell the stuff they don’t need that is taking up space in their garage. Each user
gets their own domain name. You want to use SSL to provide security. For instance, if the site is
“example.com” at 192.168.0.250, each user would have something like this:
• hsimpson.example.com maps to 192.168.0.250
• msimpson.example.com maps to 192.168.0.250
• bsimpson.example.com maps to 192.168.0.250
Each person gets their own SSL certificate that has the SubjectAlternativeName set to their
corresponding FQDN. Unfortunately, when “msimpson” and “bsimpson” try to use HTTPS,
88
(“https://msimpson.example.com” or “https://bsimpson.example.com”), they get a Certificate Error
indicating a name mismatch. Why?
If we refer back to our SSL/TLS protocol diagrams, we can see that the server must send back a
certificate before it knows what website is being referenced. This is part of the SSL/TLS negotiation.
It happens before HTTP can be used to indicate the website (via the ‘Host:’ header). There are a few
ways to try and fix this problem.
• A single certificate with multiple DNS names as part of the SubjectAlternativeName field.
The security of the private key isn’t a concern because we are still only on one machine. The
problem with this approach is that when “lsimpson.example.com” wants to advertise on the
website, a new certificate must be issued.
• RFC4366 allows for the ClientHello in the SSL/TLS handshake to indicate the server name
field. Support of this feature has been limited, but is becoming more supported as time goes
by. However, it offers the tremendous benefit of being able to use separate certificates for
each user, which is an increase in security (and in increase in the cost associated with each
certificate). The security vs. cost tradeoff would have to be weighed.
• RFC2817 allows HTTP to be upgraded to use TLS which would also solve this problem
because it allows for HTTP to specify the server name of interest first and then upgrade to run
HTTP over TLS. An interesting idea but support doesn’t seem to be there for this feature in
actual customer deployments.
• Wildcard Certificates. This is where the Common Name or the DNS SubjectAlternativeName
contain an asterisk (*) to specify a wildcard match. For instance, in our example, the
SubjectAlternativeName could be wildcarded as “*.example.com”. Many browsers support
the wildcard, unfortunately in a variety of ways, and then a single certificate can be used to
support a variety of names. Unfortunately, wildcard support also depends on the protocol
being used (e.g., LDAPS versus HTTPS).
o RFC4513 which specifies LDAP authentication methods offers this guidance: “The '*'
(ASCII 42) wildcard character is allowed in subjectAltName values of type
dNSName, and then only as the left-most (least significant) DNS label in that value.
This wildcard matches any left-most DNS label in the server name. That is, the
subject *.example.com matches the server names a.example.com and
b.example.com, but does not match example.com or a.b.example.com.”
o RFC2818 which describes HTTP over TLS specifies: “Matching is performed using the
matching rules specified by [RFC2459]. If more than one identity of a given type is
present in the certificate (e.g., more than one dNSName name, a match in any one
of the set is considered acceptable.) Names may contain the wildcard character *
which is considered to match any single domain name component or component
fragment. E.g., *.a.com matches foo.a.com but not bar.foo.a.com. f*.com matches
foo.com but not bar.com.”
o When presented with such confusion, we should refer to the RFC that controls the
format of the certificate, RFC3820 defines that format. RFC3820 does not mention
anything about wildcard characters in the Subject Field. It does mention it for the
SubjectAlternativeName field: “Finally, the semantics of subject alternative names
that include wildcard characters (e.g., as a placeholder for a set of names) are not
addressed by this specification. Applications with specific requirements MAY use
such names, but they must define the semantics.” Hardly a ringing endorsement!
Why are we talking so much about name validation? Well, it is a common complaint from customers
and it is extremely important that everyone understand the types of checks that go on.

89
IPP over SSL/TLS
SSL/TLS can also be used to protect printing. HP Jetdirect supports IPP over TLS (henceforth, IPPS), but
does not support any client authentication to control printing. Therefore, only server side
authentication using the digital certificate can be done. Using the same Jetdirect we’ve been using so
for, here is how to set it up on Windows XP:
Start with the
Printers and Faxes
folder and click
“Add Printer”

90
Click “Next”
Select “A network
printer…”

91
Specify a URL of
HTTPS and be sure
to end it with a
“/ipp” so Jetdirect
knows what it is
for.
Select the
appropriate driver.

92
Click “Finish”
Now we have a
printer. Right Click
and select
properties.

93
Print a test page.
Yep – we have our
print data protected
by SSL/TLS.
94
That wasn’t too bad to get security for your print data. However, there is a problem. Notice that we
used the IP address in the URL. After the big section on name checking, we should know that there is
not a way to verify our Jetdirect’s certificate with an IP address in the URL. IPPS should have flagged
a certificate error but it did not.
This behavior brings up an important point. Just because SSL/TLS is being used doesn’t mean the
proper checks are being done. When you have a new application protocol using SSL/TLS, there are
only three words for you: Test! Test! Test!
HP Jetdirect Certificate Guidelines
We’ve covered several client and server scenarios regarding HP Jetdirect and SSL/TLS. Here are
some guidelines for issuing digital certificates to an HP Jetdirect:
• There is only one Identity certificate on HP Jetdirect, so supporting multiple certificates and
things of that nature when Jetdirect is an SSL/TLS server are not an issue at the present time.
• Because there is only one certificate, be sure to issue a certificate that can do Client
Authentication and Server Authentication unless you are absolutely sure that Jetdirect will only
act as one or the other.
• Do not use the self-signed certificate that Jetdirect generates by default except for a temporary
session in order to replace it with a better one.
• Each Jetdirect should have a unique certificate.
• Each Jetdirect should have host records in DNS and those DNS names should match the
Jetdirect certificate.
• Use the Web Server (as described previously) to generate a Certificate Request so that the
private key for Jetdirect always remains private. Be sure that the Common Name matches
the FQDN of Jetdirect to avoid certificate errors.
• Do not store the same Identity Certificate on multiple Jetdirect cards (e.g., wildcard
certificates for printing).
• When Jetdirect is acting as an SSL/TLS client and is being presented with a server certificate
that has a wildcard character, follow the guidelines in RFC4513 for *all* protocols, not only
LDAP. Otherwise, the wildcard certificate may not be accepted.
• When Jetdirect is acting as a client, be sure to have the CA certificate installed. The CA
certificate has to be the top-level CA certificate.
• When Jetdirect is acting as a client, be sure to have the server send back the certificate
chain. Jetdirect has minimal amount of storage available for certificates so it requires that
functionality.
Following these guidelines will keep you looking younger.
Embedded Devices and Digital Certificates
One of the more common uses of digital certificates is for Virtual Private Network (VPN) access. In
some environments, remote users are issued a USB key and the USB key is programmed with a digital
certificate assigned to the user. The private key of the certificate is protected via a PIN number that
provides encryption. When a user brings up the VPN, the PIN number must be used so that the
private key can be accessed to establish the VPN connection. This behaves like two factor
authentication: What do I know (the PIN #)? What do I have (the digital certificate on the USB key)?
With Embedded Devices, there is no password that can be entered. This means that the certificate
private key is likely stored “in the clear”. Even if a password was required, it is going to be used by
the firmware of the Embedded Device rather than a user (an Embedded Device may not even have a

95
physical user interface) and is probably stored right next to the digital certificate. In short, an analysis
of the non-volatile storage of your embedded device may reveal more information than you want.
When deploying certificates to embedded devices, there are several questions that you should ask the
vendor:
• Can the private keys be exported?
• Can exporting private keys be prevented?
• Is the private key password protected?
• How is the password protected in non-volatile storage?
• How is the digital certificate protected in non-volatile storage?
• Does the embedded device meet any security standards regarding the handling of security
information like passwords or digital certificates?
• Can this information be securely erased when I no longer need the embedded device?
Anytime you are deploying digital certificates to embedded devices, you need to be sure that you
know the answers to these questions. When an embedded device leaves your physical possession,
due to a hardware failure, warranty failure, theft, or simply selling them as used, the non-volatile
storage may be able to be accessed and some information about your PKI or network could become
available. The worse case is that the digital certificate could be obtained from a device no longer
used and that digital certificate may be used to attack your network.
Which HP Jetdirect Products Support SSL/TLS?
HP Jetdirect has supported SSL/TLS for a long time. It is actually easier to answer this question in the
negative. Here is a list of devices that are popular but do not support SSL/TLS
• Any external parallel port print server does not support SSL/TLS. Common products are the
170X, 300X, 500X, and 510X. The firmware versions are X.08.XX or lower.
• Any MIO products. The firmware versions are X.08.XX or lower.
• The 600n series of EIO print servers – such as the J3113A 10/100. The firmware versions
are X.08.XX or lower.
• Value based products like the 175X (external USB) or the 200m (LIO).
• The Embedded Jetdirect in value based products such as the CP4005n and HP Color LaserJet
3600n
Here are some popular HP Jetdirect products that do support SSL/TLS. This is not a comprehensive
list and, as always, be sure to upgrade your Jetdirect to the latest firmware available for the best
experience (http://www.hp.com/go/wja_firmware).
• EIO print servers 610n, 615n, 620n, 625n, 630n, 635n with the latest firmware.
• External USB print server en3700
• Embedded Jetdirect products with the Jetdirect product number J7949E, J7982E, J7991E,
J7997E, J7974E, and J7992E. You can get the product number of Embedded Jetdirect
devices through Web Jetadmin or via the HP Download Manager.
Summary
Well, you’ve made it to the end. Hopefully, you’ve learned a lot about SSL/TLS and how it works on
HP Jetdirect. Most importantly, know that when someone says their communication is secure because
it uses SSL/TLS, you’ll know that there are many more questions to ask before any actual statement
about security can be made. Hope you enjoyed it!