Hp Switch 2510G Users Manual Advanced Traffic Management Guide For ProCurve Series Switches
2510G to the manual e3e3d9c3-adfa-4b32-85f3-9ca3d078e98a
2015-02-09
: Hp Hp-Switch-2510G-Users-Manual-550091 hp-switch-2510g-users-manual-550091 hp pdf
Open the PDF directly: View PDF
.
Page Count: 244 [warning: Documents this large are best viewed by clicking the View PDF Link!]
- Advanced Traffic Management Guide for the ProCurve Series 2510G Switches, Software Version Y.11.xx
- Title Page
- Copyright and Disclaimers
- Contents
- Product Documentation
- 1. Getting Started
- 2. Static Virtual LANs (VLANs)
- Contents
- Overview
- Port-Based Virtual LANs (Static VLANs)
- 3. GVRP
- 4. Multimedia Traffic Control with IP Multicast (IGMP)
- Contents
- Overview
- General Operation and Features
- CLI: Configuring and Displaying IGMP
- Web: Enabling or Disabling IGMP
- How IGMP Operates
- Using the Switch as Querier
- Excluding Multicast Addresses from IP Multicast Filtering
- 5. Multiple Instance Spanning-Tree Operation
- Contents
- Overview
- 802.1s Multiple Spanning Tree Protocol (MSTP)
- MSTP Structure
- How MSTP Operates
- Terminology
- Operating Rules
- Transitioning from STP or RSTP to MSTP
- Tips for Planning an MSTP Application
- Steps for Configuring MSTP
- Configuring MSTP Operation Mode and Global Parameters
- Configuring MSTP Per Port
- Configuring MST Instance Parameters
- Configuring MST Instance Per-Port Parameters
- Enabling or Disabling Spanning Tree Operation
- Enabling an Entire MST Region at Once or Exchanging One Region Configuration for Another
- Displaying MSTP Statistics and Configuration
- Operating Notes
- Troubleshooting
- 6. Quality of Service (QoS): Managing Bandwidth More Effectively
- Contents
- Introduction
- Preparation for Configuring QoS
- Using QoS Types To Configure QoS for Outbound Traffic
- IP Multicast (IGMP) Interaction with QoS
- QoS Messages in the CLI
- QoS Operating Notes and Restrictions
- 7. ProCurve Stack Management
- Contents
- Overview
- Operation
- Configuring Stack Management
- Overview of Configuring and Bringing Up a Stack
- Using the Menu Interface To View Stack Status and Configure Stacking
- Using the Commander To Manage The Stack
- Monitoring Stack Status
- Using the CLI To View Stack Status and Configure Stacking
- SNMP Community Operation in a Stack
- Using the CLI To Disable or Re-Enable Stacking
- Transmission Interval
- Stacking Operation with Multiple VLANs Configured
- Web: Viewing and Configuring Stacking
- Status Messages
- Index
- Back Cover

Advanced Traffic
Management Guide
www.procurve.com
ProCurve Series 2510G Switches
Y.11.XX

ProCurve Series 2510G Switches
Advanced Traffic Management Guide
June 2008

Hewlett-Packard Company
8000 Foothills Boulevard, m/s 5551
Roseville, California 95747-5551
http://www.procurve.com
© Copyright 2008 Hewlett-Packard Development Company, L.P.
The information contained herein is subject to change without
notice.
Publication Number
5992-3096
June 2008
Applicable Products
ProCurve Switch 2510G-24 (J9279A)
ProCurve Switch 2510G-48 (J9280A)
Trademark Credits
Microsoft, Windows, and Windows NT are US registered
trademarks of Microsoft Corporation.
Disclaimer
HEWLETT-PACKARD COMPANY MAKES NO WARRANTY
OF ANY KIND WITH REGARD TO THIS MATERIAL,
INCLUDING, BUT NOT LIMITED TO, THE IMPLIED
WARRANTIES OF MERCHANTABILITY AND FITNESS
FOR A PARTICULAR PURPOSE. Hewlett-Packard shall not
be liable for errors contained herein or for incidental or
consequential damages in connection with the furnishing,
performance, or use of this material.
The only warranties for HP products and services are set
forth in the express warranty statements accompanying
such products and services. Nothing herein should be
construed as constituting an additional warranty. HP shall
not be liable for technical or editorial errors or omissions
contained herein.
Hewlett-Packard assumes no responsibility for the use or
reliability of its software on equipment that is not furnished
by Hewlett-Packard.
Warranty
See the Customer Support/Warranty booklet included with
the product.
A copy of the specific warranty terms applicable to your
Hewlett-Packard products and replacement parts can be
obtained from your HP Sales and Service Office or
authorized dealer.

iii
Contents
Product Documentation
About Your Switch Manual Set . . . . . . . . . . . . . . . . . . . . . . . . . . . . . . . . . . . . . ix
Feature Index . . . . . . . . . . . . . . . . . . . . . . . . . . . . . . . . . . . . . . . . . . . . . . . . . . . .x
1 Getting Started
Contents . . . . . . . . . . . . . . . . . . . . . . . . . . . . . . . . . . . . . . . . . . . . . . . . . . . . . . . 1-1
Introduction . . . . . . . . . . . . . . . . . . . . . . . . . . . . . . . . . . . . . . . . . . . . . . . . . . . 1-2
Conventions . . . . . . . . . . . . . . . . . . . . . . . . . . . . . . . . . . . . . . . . . . . . . . . . . . . 1-2
Feature Descriptions by Model . . . . . . . . . . . . . . . . . . . . . . . . . . . . . . . . 1-2
Command Syntax Statements . . . . . . . . . . . . . . . . . . . . . . . . . . . . . . . . . 1-2
Command Prompts . . . . . . . . . . . . . . . . . . . . . . . . . . . . . . . . . . . . . . . . . . 1-3
Screen Simulations . . . . . . . . . . . . . . . . . . . . . . . . . . . . . . . . . . . . . . . . . . 1-3
Port Identity Examples . . . . . . . . . . . . . . . . . . . . . . . . . . . . . . . . . . . . . . . 1-4
Sources for More Information . . . . . . . . . . . . . . . . . . . . . . . . . . . . . . . . . . . . 1-4
Need Only a Quick Start? . . . . . . . . . . . . . . . . . . . . . . . . . . . . . . . . . . . . . . . . 1-6
IP Addressing . . . . . . . . . . . . . . . . . . . . . . . . . . . . . . . . . . . . . . . . . . . . . . . 1-6
To Set Up and Install the Switch in Your Network . . . . . . . . . . . . . . . . 1-6
2 Static Virtual LANs (VLANs)
Contents . . . . . . . . . . . . . . . . . . . . . . . . . . . . . . . . . . . . . . . . . . . . . . . . . . . . . . . 2-1
Overview . . . . . . . . . . . . . . . . . . . . . . . . . . . . . . . . . . . . . . . . . . . . . . . . . . . . . . 2-2
Port-Based Virtual LANs (Static VLANs) . . . . . . . . . . . . . . . . . . . . . . . . . . . . 2-3
Overview of Using VLANs . . . . . . . . . . . . . . . . . . . . . . . . . . . . . . . . . . . . 2-6
VLAN Support and the Default VLAN . . . . . . . . . . . . . . . . . . . . . . . 2-6
The Primary VLAN . . . . . . . . . . . . . . . . . . . . . . . . . . . . . . . . . . . . . . . 2-6
Per-Port Static VLAN Configuration Options . . . . . . . . . . . . . . . . . 2-8
General Steps for Using VLANs . . . . . . . . . . . . . . . . . . . . . . . . . . . . 2-9
VLAN Operating Notes . . . . . . . . . . . . . . . . . . . . . . . . . . . . . . . . . . . 2-9

iv
Multiple VLAN Considerations . . . . . . . . . . . . . . . . . . . . . . . . . . . . . . . . 2-9
Single-Forwarding Database Operation . . . . . . . . . . . . . . . . . . . . 2-11
Example of an Unsupported Configuration and How
to Correct It . . . . . . . . . . . . . . . . . . . . . . . . . . . . . . . . . . . . . . . . . . . 2-11
Multiple-Forwarding Database Operation . . . . . . . . . . . . . . . . . . 2-13
Menu: Configuring VLAN Parameters . . . . . . . . . . . . . . . . . . . . . . . . . . 2-14
To Change VLAN Support Settings . . . . . . . . . . . . . . . . . . . . . . . . 2-14
Adding or Editing VLAN Names . . . . . . . . . . . . . . . . . . . . . . . . . . . 2-16
Adding or Changing a VLAN Port Assignment . . . . . . . . . . . . . . . 2-18
CLI: Configuring VLAN Parameters . . . . . . . . . . . . . . . . . . . . . . . . . . . 2-20
VLAN Commands Used in this Section . . . . . . . . . . . . . . . . . . . . . 2-20
Web: Viewing and Configuring VLAN Parameters . . . . . . . . . . . . . . . 2-28
802.1Q VLAN Tagging . . . . . . . . . . . . . . . . . . . . . . . . . . . . . . . . . . . . . . . 2-29
The Secure Management VLAN . . . . . . . . . . . . . . . . . . . . . . . . . . . . . . . 2-33
Preparation . . . . . . . . . . . . . . . . . . . . . . . . . . . . . . . . . . . . . . . . . . . . 2-35
Configuration . . . . . . . . . . . . . . . . . . . . . . . . . . . . . . . . . . . . . . . . . . 2-36
Operating Notes for Management VLANs . . . . . . . . . . . . . . . . . . . 2-36
Effect of VLANs on Other Switch Features . . . . . . . . . . . . . . . . . . . . . 2-38
Spanning Tree Operation with VLANs . . . . . . . . . . . . . . . . . . . . . 2-38
IP Interfaces . . . . . . . . . . . . . . . . . . . . . . . . . . . . . . . . . . . . . . . . . . . 2-38
VLAN MAC Addresses . . . . . . . . . . . . . . . . . . . . . . . . . . . . . . . . . . . 2-38
Port Trunks . . . . . . . . . . . . . . . . . . . . . . . . . . . . . . . . . . . . . . . . . . . . 2-39
Port Monitoring . . . . . . . . . . . . . . . . . . . . . . . . . . . . . . . . . . . . . . . . 2-39
VLAN Restrictions . . . . . . . . . . . . . . . . . . . . . . . . . . . . . . . . . . . . . . . . . . 2-39
Jumbo Packet Support . . . . . . . . . . . . . . . . . . . . . . . . . . . . . . . . . . . . . . 2-39
3 GVRP
Contents . . . . . . . . . . . . . . . . . . . . . . . . . . . . . . . . . . . . . . . . . . . . . . . . . . . . . . . 3-1
Overview . . . . . . . . . . . . . . . . . . . . . . . . . . . . . . . . . . . . . . . . . . . . . . . . . . . . . . 3-2
Introduction . . . . . . . . . . . . . . . . . . . . . . . . . . . . . . . . . . . . . . . . . . . . . . . . . . . 3-3
General Operation . . . . . . . . . . . . . . . . . . . . . . . . . . . . . . . . . . . . . . . . . . . 3-4
Per-Port Options for Handling GVRP “Unknown VLANs” . . . . . . . . . . 3-6
Per-Port Options for Dynamic VLAN Advertising and Joining . . . . . . 3-8
GVRP and VLAN Access Control . . . . . . . . . . . . . . . . . . . . . . . . . . . . . . 3-10
Port-Leave From a Dynamic VLAN . . . . . . . . . . . . . . . . . . . . . . . . 3-10
Planning for GVRP Operation . . . . . . . . . . . . . . . . . . . . . . . . . . . . . . . . 3-10

v
Configuring GVRP On a Switch . . . . . . . . . . . . . . . . . . . . . . . . . . . . . . . 3-11
Menu: Viewing and Configuring GVRP . . . . . . . . . . . . . . . . . . . . . 3-12
CLI: Viewing and Configuring GVRP . . . . . . . . . . . . . . . . . . . . . . . 3-13
Web: Viewing and Configuring GVRP . . . . . . . . . . . . . . . . . . . . . . 3-16
GVRP Operating Notes . . . . . . . . . . . . . . . . . . . . . . . . . . . . . . . . . . . . . . 3-17
4 Multimedia Traffic Control with IP Multicast (IGMP)
Contents . . . . . . . . . . . . . . . . . . . . . . . . . . . . . . . . . . . . . . . . . . . . . . . . . . . . . . . 4-1
Overview . . . . . . . . . . . . . . . . . . . . . . . . . . . . . . . . . . . . . . . . . . . . . . . . . . . . . . 4-2
General Operation and Features . . . . . . . . . . . . . . . . . . . . . . . . . . . . . . . . . . 4-3
IGMP Features . . . . . . . . . . . . . . . . . . . . . . . . . . . . . . . . . . . . . . . . . . . . . . 4-3
IGMP Terms . . . . . . . . . . . . . . . . . . . . . . . . . . . . . . . . . . . . . . . . . . . . . . . . 4-4
IGMP Operating Features . . . . . . . . . . . . . . . . . . . . . . . . . . . . . . . . . . . . . 4-5
Basic Operation . . . . . . . . . . . . . . . . . . . . . . . . . . . . . . . . . . . . . . . . . 4-5
Enhancements . . . . . . . . . . . . . . . . . . . . . . . . . . . . . . . . . . . . . . . . . . 4-5
CLI: Configuring and Displaying IGMP . . . . . . . . . . . . . . . . . . . . . . . . . . . . . 4-6
Web: Enabling or Disabling IGMP . . . . . . . . . . . . . . . . . . . . . . . . . . . . . . . . 4-10
How IGMP Operates . . . . . . . . . . . . . . . . . . . . . . . . . . . . . . . . . . . . . . . . . . . 4-11
Message Types . . . . . . . . . . . . . . . . . . . . . . . . . . . . . . . . . . . . . . . . . . . . . 4-11
IGMP Operating Notes . . . . . . . . . . . . . . . . . . . . . . . . . . . . . . . . . . . . . . 4-12
Displaying IGMP Data. . . . . . . . . . . . . . . . . . . . . . . . . . . . . . . . . . . 4-12
Supported Standards and RFCs . . . . . . . . . . . . . . . . . . . . . . . . . . . . . . 4-13
Operation With or Without IP Addressing . . . . . . . . . . . . . . . . . . . . . . 4-14
Automatic Fast-Leave IGMP . . . . . . . . . . . . . . . . . . . . . . . . . . . . . . . . . 4-15
Using Delayed Group Flush . . . . . . . . . . . . . . . . . . . . . . . . . . . . . . . . . . 4-17
Forced Fast-Leave IGMP . . . . . . . . . . . . . . . . . . . . . . . . . . . . . . . . . . . . 4-18
Setting Fast-Leave and Forced Fast-Leave from the CLI . . . . . . . . . . 4-18
Setting Forced Fast-Leave Using the MIB . . . . . . . . . . . . . . . . . . . 4-19
Listing the MIB-Enabled Forced Fast-Leave Configuration . . . . 4-19
Configuring Per-Port Forced Fast-Leave IGMP . . . . . . . . . . . . . . . . . . 4-21
Using the Switch as Querier . . . . . . . . . . . . . . . . . . . . . . . . . . . . . . . . . . . . . 4-22
Querier Operation . . . . . . . . . . . . . . . . . . . . . . . . . . . . . . . . . . . . . . . . . . 4-22
Excluding Multicast Addresses from IP Multicast Filtering . . . . . . . . . . . 4-23

vi
5 Multiple Instance Spanning-Tree Operation
Contents . . . . . . . . . . . . . . . . . . . . . . . . . . . . . . . . . . . . . . . . . . . . . . . . . . . . . . . 5-1
Overview . . . . . . . . . . . . . . . . . . . . . . . . . . . . . . . . . . . . . . . . . . . . . . . . . . . . . . 5-2
802.1s Multiple Spanning Tree Protocol (MSTP) . . . . . . . . . . . . . . . . . . . . . 5-6
MSTP Structure . . . . . . . . . . . . . . . . . . . . . . . . . . . . . . . . . . . . . . . . . . . . . 5-7
How MSTP Operates . . . . . . . . . . . . . . . . . . . . . . . . . . . . . . . . . . . . . . . . . 5-9
MST Regions . . . . . . . . . . . . . . . . . . . . . . . . . . . . . . . . . . . . . . . . . . . . 5-9
Regions, Legacy STP and RSTP Switches, and the Common
Spanning Tree (CST) . . . . . . . . . . . . . . . . . . . . . . . . . . . . . . . . . . . . 5-11
MSTP Operation with 802.1Q VLANs . . . . . . . . . . . . . . . . . . . . . . 5-12
Terminology . . . . . . . . . . . . . . . . . . . . . . . . . . . . . . . . . . . . . . . . . . . . . . . 5-13
Operating Rules . . . . . . . . . . . . . . . . . . . . . . . . . . . . . . . . . . . . . . . . . . . . 5-14
Transitioning from STP or RSTP to MSTP . . . . . . . . . . . . . . . . . . . . . . 5-15
Tips for Planning an MSTP Application . . . . . . . . . . . . . . . . . . . . . . . . 5-16
Steps for Configuring MSTP . . . . . . . . . . . . . . . . . . . . . . . . . . . . . . . . . 5-17
Configuring MSTP Operation Mode and Global Parameters . . . . . . . 5-19
Configuring MSTP Per Port . . . . . . . . . . . . . . . . . . . . . . . . . . . . . . . . . . 5-22
Configuring Per Port Parameters . . . . . . . . . . . . . . . . . . . . . . . . . . 5-23
Configuring BPDU Filtering . . . . . . . . . . . . . . . . . . . . . . . . . . . . . . 5-26
Configuring BPDU Protection . . . . . . . . . . . . . . . . . . . . . . . . . . . . 5-27
Configuring Loop Protection . . . . . . . . . . . . . . . . . . . . . . . . . . . . . 5-30
Configuring MST Instance Parameters . . . . . . . . . . . . . . . . . . . . . . . . . 5-32
Configuring MST Instance Per-Port Parameters . . . . . . . . . . . . . . . . . 5-35
Enabling or Disabling Spanning Tree Operation . . . . . . . . . . . . . . . . . 5-38
Enabling an Entire MST Region at Once or Exchanging
One Region Configuration for Another . . . . . . . . . . . . . . . . . . . . . . . . 5-38
Displaying MSTP Statistics and Configuration . . . . . . . . . . . . . . . . . . 5-40
Displaying MSTP Statistics . . . . . . . . . . . . . . . . . . . . . . . . . . . . . . . 5-40
Displaying the MSTP Configuration . . . . . . . . . . . . . . . . . . . . . . . 5-43
Operating Notes . . . . . . . . . . . . . . . . . . . . . . . . . . . . . . . . . . . . . . . . . . . . 5-48
Troubleshooting . . . . . . . . . . . . . . . . . . . . . . . . . . . . . . . . . . . . . . . . . . . 5-48

vii
6 Quality of Service (QoS): Managing Bandwidth More
Effectively
Contents . . . . . . . . . . . . . . . . . . . . . . . . . . . . . . . . . . . . . . . . . . . . . . . . . . . . . . . 6-1
Introduction . . . . . . . . . . . . . . . . . . . . . . . . . . . . . . . . . . . . . . . . . . . . . . . . . . . 6-2
Terminology . . . . . . . . . . . . . . . . . . . . . . . . . . . . . . . . . . . . . . . . . . . . . . . . 6-5
Overview . . . . . . . . . . . . . . . . . . . . . . . . . . . . . . . . . . . . . . . . . . . . . . . . . . . 6-6
QoS Types for Prioritizing Outbound Packets . . . . . . . . . . . . . . . . . . . 6-8
Packet Types and Evaluation Order . . . . . . . . . . . . . . . . . . . . . . . . 6-9
Preparation for Configuring QoS . . . . . . . . . . . . . . . . . . . . . . . . . . . . . . . . . 6-11
Steps for Configuring QoS on the Switch . . . . . . . . . . . . . . . . . . . 6-11
Planning a QoS Configuration . . . . . . . . . . . . . . . . . . . . . . . . . . . . . . . . 6-13
Prioritizing and Monitoring QoS Configuration Options . . . . . . 6-13
Using QoS Types To Configure QoS for Outbound Traffic . . . . . . . . . . . . 6-14
Viewing the QoS Configuration . . . . . . . . . . . . . . . . . . . . . . . . . . . . . . . 6-14
No Override . . . . . . . . . . . . . . . . . . . . . . . . . . . . . . . . . . . . . . . . . . . . 6-15
QoS IP Type-of-Service (ToS) Policy and Priority . . . . . . . . . . . . . . . 6-16
Assigning an 802.1p Priority to IPv4 Packets on the Basis
of the ToS Precedence Bits . . . . . . . . . . . . . . . . . . . . . . . . . . . . . . . 6-17
Assigning an 802.1p Priority to IPv4 Packets on the Basis
of Incoming DSCP . . . . . . . . . . . . . . . . . . . . . . . . . . . . . . . . . . . . . . 6-18
Assigning a DSCP Policy on the Basis of the DSCP in IPv4
Packets Received from Upstream Devices . . . . . . . . . . . . . . . . . . 6-22
Details of QoS IP Type-of-Service . . . . . . . . . . . . . . . . . . . . . . . . . 6-26
QoS Interface (Source-Port) Priority . . . . . . . . . . . . . . . . . . . . . . . . . . 6-29
Assigning a Priority Based on Source-Port . . . . . . . . . . . . . . . . . . 6-29
Differentiated Services Codepoint (DSCP) Mapping . . . . . . . . . . . . . 6-32
Default Priority Settings for Selected Codepoints . . . . . . . . . . . . 6-33
Quickly Listing Non-Default Codepoint Settings . . . . . . . . . . . . . 6-34
Note On Changing a Priority Setting . . . . . . . . . . . . . . . . . . . . . . . . . . . 6-35
IP Multicast (IGMP) Interaction with QoS . . . . . . . . . . . . . . . . . . . . . . . . . 6-36
QoS Messages in the CLI . . . . . . . . . . . . . . . . . . . . . . . . . . . . . . . . . . . . . . . . 6-36
QoS Operating Notes and Restrictions . . . . . . . . . . . . . . . . . . . . . . . . . . . . 6-37

viii
7 ProCurve Stack Management
Contents . . . . . . . . . . . . . . . . . . . . . . . . . . . . . . . . . . . . . . . . . . . . . . . . . . . . . . . 7-1
Overview . . . . . . . . . . . . . . . . . . . . . . . . . . . . . . . . . . . . . . . . . . . . . . . . . . . . . . 7-3
Operation . . . . . . . . . . . . . . . . . . . . . . . . . . . . . . . . . . . . . . . . . . . . . . . . . . . . . . 7-4
Which Devices Support Stacking? . . . . . . . . . . . . . . . . . . . . . . . . . . . . . 7-5
Components of ProCurve Stack Management . . . . . . . . . . . . . . . . . . . . 7-6
General Stacking Operation . . . . . . . . . . . . . . . . . . . . . . . . . . . . . . . . . . . 7-6
Operating Rules for Stacking . . . . . . . . . . . . . . . . . . . . . . . . . . . . . . . . . . 7-8
General Rules . . . . . . . . . . . . . . . . . . . . . . . . . . . . . . . . . . . . . . . . . . . 7-8
Specific Rules . . . . . . . . . . . . . . . . . . . . . . . . . . . . . . . . . . . . . . . . . . . 7-9
Configuring Stack Management . . . . . . . . . . . . . . . . . . . . . . . . . . . . . . . . . . 7-10
Overview of Configuring and Bringing Up a Stack . . . . . . . . . . . . . . . 7-10
General Steps for Creating a Stack . . . . . . . . . . . . . . . . . . . . . . . . 7-12
Using the Menu Interface To View Stack Status
and Configure Stacking . . . . . . . . . . . . . . . . . . . . . . . . . . . . . . . . . . . . . 7-14
Using the Menu Interface To View and Configure
a Commander Switch . . . . . . . . . . . . . . . . . . . . . . . . . . . . . . . . . . . 7-14
Using the Menu To Manage a Candidate Switch . . . . . . . . . . . . . 7-16
Using the Commander To Manage The Stack . . . . . . . . . . . . . . . . . . . 7-18
Using the Commander To Access Member Switches for
Configuration Changes and Monitoring Traffic . . . . . . . . . . . . . . 7-25
Converting a Commander or Member to a Member
of Another Stack . . . . . . . . . . . . . . . . . . . . . . . . . . . . . . . . . . . . . . . 7-26
Monitoring Stack Status . . . . . . . . . . . . . . . . . . . . . . . . . . . . . . . . . . . . . 7-27
Using the CLI To View Stack Status and Configure Stacking . . . . . . 7-31
Using the CLI To View Stack Status . . . . . . . . . . . . . . . . . . . . . . . 7-33
Using the CLI To Configure a Commander Switch . . . . . . . . . . . 7-35
Adding to a Stack or Moving Switches Between Stacks . . . . . . . 7-37
Using the CLI To Remove a Member from a Stack . . . . . . . . . . . 7-42
Using the CLI To Access Member Switches for Configuration
Changes and Traffic Monitoring . . . . . . . . . . . . . . . . . . . . . . . . . . . 7-44
SNMP Community Operation in a Stack . . . . . . . . . . . . . . . . . . . . . . . 7-45
Using the CLI To Disable or Re-Enable Stacking . . . . . . . . . . . . . . . . 7-46
Transmission Interval . . . . . . . . . . . . . . . . . . . . . . . . . . . . . . . . . . . . . . . 7-46
Stacking Operation with Multiple VLANs Configured . . . . . . . . . . . . 7-46
Web: Viewing and Configuring Stacking . . . . . . . . . . . . . . . . . . . . . . . 7-47
Status Messages . . . . . . . . . . . . . . . . . . . . . . . . . . . . . . . . . . . . . . . . . . . . 7-48
Index

ix
Product Documentation
About Your Switch Manual Set
The switch manual set includes the following:
■Read Me First - a printed guide shipped with your switch. Provides
software update information, product notes, and other information.
■Installation and Getting Started Guide - a printed guide shipped
with your switch. This guide explains how to prepare for and perform
the physical installation and connection to your network.
■Management and Configuration Guide - a PDF file on the
ProCurve Networking website. This guide describes how to
configure, manage, and monitor basic switch operation.
■Advanced Traffic Management Guide - a PDF file on the ProCurve
Networking website. This guide explains the configuration and
operation of traffic management features such as spanning tree and
VLANs.
■Access Security Guide - a PDF file on the ProCurve Networking
website. This guide explains the configuration and operation of
access security and user authentication features on the switch.
■Release Notes - posted on the ProCurve web site to provide
information on software updates. The release notes describe new
features, fixes, and enhancements that become available between
revisions of the above guides.
Note For the latest version of all ProCurve switch documentation, including release
notes covering recently added features, visit the HP ProCurve Networking
website at http://www.procurve.com/manuals. Then select your switch product.

x
Product Documentation
Feature Index
For the manual set supporting your switch model, the following feature index
indicates which manual to consult for information on a given software feature.
Feature Management and
Configuration
Advanced Traffic
Management
Access Security
Guide
802.1Q VLAN Tagging - X-
802.1p Priority X- -
802.1X Authentication - - X
Authorized IP Managers -- X
Config File X--
Copy Command X- -
Debug X--
DHCP Configuration -X-
DHCP/Bootp Operation X--
Diagnostic Tools X- -
Downloading Software X--
Event Log X- -
Factory Default Settings X--
File Management X- -
File Transfers X--
GVRP -X-
IGMP - X-
Interface Access (Telnet, Console/Serial, Web) X- -
IP Addressing X--
LACP X- -
Link X--

xi
Product Documentation
LLDP X- -
MAC Address Management X--
MAC Lockdown -- X
MAC Lockout - - X
MAC-based Authentication -- X
Monitoring and Analysis X--
Multicast Filtering -X-
Network Management Applications (LLDP, SNMP) X--
Passwords -- X
Ping X--
Port Configuration X- -
Port Security - - X
Port Status X- -
Port Trunking (LACP) X--
Port-Based Access Control -- X
Port-Based Priority (802.1Q) X--
Quality of Service (QoS) -X-
RADIUS Authentication and Accounting - - X
Secure Copy X- -
SFTP X--
SNMP X- -
Software Downloads (SCP/SFTP, TFTP, Xmodem) X--
Spanning Tree (MSTP) -X-
SSH (Secure Shell) Encryption - - X
SSL (Secure Socket Layer) -- X
Stack Management (Stacking) - X-
Feature Management and
Configuration
Advanced Traffic
Management
Access Security
Guide

xii
Product Documentation
Syslog X- -
System Information X--
TACACS+ Authentication -- X
Telnet Access X--
TFTP X- -
Time Protocols (TimeP, SNTP) X--
Troubleshooting X- -
VLANs - X-
Web-based Authentication -- X
Xmodem X--
Feature Management and
Configuration
Advanced Traffic
Management
Access Security
Guide

1-1
1
Getting Started
Contents
Introduction . . . . . . . . . . . . . . . . . . . . . . . . . . . . . . . . . . . . . . . . . . . . . . . . . . . 1-2
Conventions . . . . . . . . . . . . . . . . . . . . . . . . . . . . . . . . . . . . . . . . . . . . . . . . . . . 1-2
Feature Descriptions by Model . . . . . . . . . . . . . . . . . . . . . . . . . . . . . . . . 1-2
Command Syntax Statements . . . . . . . . . . . . . . . . . . . . . . . . . . . . . . . . . 1-2
Command Prompts . . . . . . . . . . . . . . . . . . . . . . . . . . . . . . . . . . . . . . . . . . 1-3
Screen Simulations . . . . . . . . . . . . . . . . . . . . . . . . . . . . . . . . . . . . . . . . . . 1-3
Port Identity Examples . . . . . . . . . . . . . . . . . . . . . . . . . . . . . . . . . . . . . . . 1-4
Sources for More Information . . . . . . . . . . . . . . . . . . . . . . . . . . . . . . . . . . . . 1-4
Need Only a Quick Start? . . . . . . . . . . . . . . . . . . . . . . . . . . . . . . . . . . . . . . . . 1-6
IP Addressing . . . . . . . . . . . . . . . . . . . . . . . . . . . . . . . . . . . . . . . . . . . . . . . 1-6
To Set Up and Install the Switch in Your Network . . . . . . . . . . . . . . . . 1-6

1-2
Getting Started
Introduction
Introduction
This Advanced Traffic Management Guide describes how to manage and
configure advanced traffic management features on your switch. It supports
the following switches:
■ProCurve Switch 2510G
For an overview of other product documentation for the above switches, refer
to “Product Documentation” on page ix.
You can download a copy from the ProCurve Networking Website. Visit
http://www.procurve.com/manuals, then select your switch product.
Conventions
This guide uses the following conventions for command syntax and displayed
information.
Feature Descriptions by Model
In cases where a software feature is not available in all of the switch models
covered by this guide, the section heading specifically indicates which product
or product series offer the feature.
For example (the switch model is highlighted here in bold italics):
“Jumbo Packet Support on the 2510G Switch”.
Command Syntax Statements
Syntax: aaa port-access authenticator < port-list >
[ control < authorized | auto | unauthorized >]
■Vertical bars ( | ) separate alternative, mutually exclusive elements.
■Square brackets ( [ ] ) indicate optional elements.
■Braces ( < > ) enclose required elements.

1-3
Getting Started
Conventions
■Braces within square brackets ( [ < > ] ) indicate a required element
within an optional choice.
■Boldface indicates use of a CLI command, part of a CLI command
syntax, or other displayed element in general text. For example:
“Use the copy tftp command to download the key from a TFTP server.”
■Italics indicate variables for which you must supply a value when
executing the command. For example, in this command syntax, < port-
list > indicates that you must provide one or more port numbers:
Syntax: aaa port-access authenticator < port-list >
Command Prompts
In the default configuration, your switch displays a CLI prompt similar to:
ProCurve Switch 2510G#
To simplify recognition, this guide uses ProCurve to represent command
prompts for all models. For example:
ProCurve#
(You can use the hostname command to change the text in the CLI prompt.)
Screen Simulations
Figures containing simulated screen text and command output look like this:
Figure 1-1. Example of a Figure Showing a Simulated Screen
In some cases, brief command-output sequences appear outside of a
numbered figure. For example:
ProCurve(config)# show version
Image stamp: /sw/code/build/cod(cod11)
May 2 2008 11:44:02
Y.11.01
547
Boot Image: Primary

1-4
Getting Started
Sources for More Information
ProCurve(config)# ip default-gateway 18.28.152.1/24
ProCurve(config)# vlan 1 ip address 18.28.36.152/24
ProCurve(config)# vlan 1 ip igmp
Port Identity Examples
This guide describes software applicable to both chassis-based and stackable
ProCurve switches. Where port identities are needed in an example, this guide
uses the chassis-based port identity system, such as “A1”, “B3 - B5”, “C7”, etc.
However, unless otherwise noted, such examples apply equally to the
stackable switches, which for port identities typically use only numbers, such
as “1”, “3-5”, “15”, etc.
Sources for More Information
For additional information about switch operation and features not covered
in this guide, consult the following sources:
■For information on which product manual to consult on a given
software feature, refer to “Product Documentation” on page ix.
Note For the latest version of all ProCurve switch documentation, including
release notes covering recently added features, visit the ProCurve
Networking Website at http://www.procurve.com/manuals, then select
your switch product.
■For information on specific parameters in the menu interface, refer
to the online help provided in the interface. For example:

1-5
Getting Started
Sources for More Information
Figure 1-2. Getting Help in the Menu Interface
■For information on a specific command in the CLI, type the command
name followed by “help”. For example:
Figure 1-3. Getting Help in the CLI
■For information on specific features in the Web browser interface,
use the online help. For more information, refer to the Management
and Configuration Guide for your switch.
■For further information on ProCurve Networking switch technology,
visit the ProCurve Networking Website at:
http://www.procurve.com
Online Help
for Menu

1-6
Getting Started
Need Only a Quick Start?
Need Only a Quick Start?
IP Addressing
If you just want to give the switch an IP address so that it can communicate
on your network, or if you are not using multiple VLANs, ProCurve
recommends that you use the Switch Setup screen to quickly configure IP
addressing. To do so, do one of the following:
■Enter setup at the CLI Manager level prompt.
ProCurve# setup
■In the Main Menu of the Menu interface, select
8. Run Setup
For more on using the Switch Setup screen, see the Installation Guide for
your switch.
To Set Up and Install the Switch in Your Network
Important! Use the Installation Guide for your switch for the following:
■Notes, cautions, and warnings related to installing and using the
switch
■Instructions for physically installing the switch in your network
■Quickly assigning an IP address and subnet mask, setting a Manager
password, and (optionally) configuring other basic features.
■Interpreting LED behavior.
For the latest version of the Installation and Getting Started Guide and other
documentation for your switch, visit the ProCurve Networking Web site.
(Refer to “Product Documentation” on page ix of this guide for further
details.)

2-1
2
Static Virtual LANs (VLANs)
Contents
Overview . . . . . . . . . . . . . . . . . . . . . . . . . . . . . . . . . . . . . . . . . . . . . . . . . . . . . . 2-2
Port-Based Virtual LANs (Static VLANs) . . . . . . . . . . . . . . . . . . . . . . . . . . . . 2-3
Overview of Using VLANs . . . . . . . . . . . . . . . . . . . . . . . . . . . . . . . . . . . . 2-6
VLAN Support and the Default VLAN . . . . . . . . . . . . . . . . . . . . . . . 2-6
The Primary VLAN . . . . . . . . . . . . . . . . . . . . . . . . . . . . . . . . . . . . . . . 2-6
Per-Port Static VLAN Configuration Options . . . . . . . . . . . . . . . . . 2-8
General Steps for Using VLANs . . . . . . . . . . . . . . . . . . . . . . . . . . . . 2-9
VLAN Operating Notes . . . . . . . . . . . . . . . . . . . . . . . . . . . . . . . . . . . 2-9
Multiple VLAN Considerations . . . . . . . . . . . . . . . . . . . . . . . . . . . . . . . . 2-9
Single-Forwarding Database Operation . . . . . . . . . . . . . . . . . . . . 2-11
Example of an Unsupported Configuration and How
to Correct It . . . . . . . . . . . . . . . . . . . . . . . . . . . . . . . . . . . . . . . . . . . 2-11
Multiple-Forwarding Database Operation . . . . . . . . . . . . . . . . . . 2-13
Menu: Configuring VLAN Parameters . . . . . . . . . . . . . . . . . . . . . . . . . . 2-14
To Change VLAN Support Settings . . . . . . . . . . . . . . . . . . . . . . . . 2-14
Adding or Editing VLAN Names . . . . . . . . . . . . . . . . . . . . . . . . . . . 2-16
Adding or Changing a VLAN Port Assignment . . . . . . . . . . . . . . . 2-18
CLI: Configuring VLAN Parameters . . . . . . . . . . . . . . . . . . . . . . . . . . . 2-20
VLAN Commands Used in this Section . . . . . . . . . . . . . . . . . . . . . 2-20
Web: Viewing and Configuring VLAN Parameters . . . . . . . . . . . . . . . 2-28
802.1Q VLAN Tagging . . . . . . . . . . . . . . . . . . . . . . . . . . . . . . . . . . . . . . . 2-29
The Secure Management VLAN . . . . . . . . . . . . . . . . . . . . . . . . . . . . . . . 2-33
Preparation . . . . . . . . . . . . . . . . . . . . . . . . . . . . . . . . . . . . . . . . . . . . 2-35
Configuration . . . . . . . . . . . . . . . . . . . . . . . . . . . . . . . . . . . . . . . . . . 2-36
Operating Notes for Management VLANs . . . . . . . . . . . . . . . . . . . 2-36
Effect of VLANs on Other Switch Features . . . . . . . . . . . . . . . . . . . . . 2-38
Spanning Tree Operation with VLANs . . . . . . . . . . . . . . . . . . . . . 2-38
IP Interfaces . . . . . . . . . . . . . . . . . . . . . . . . . . . . . . . . . . . . . . . . . . . 2-38
VLAN MAC Addresses . . . . . . . . . . . . . . . . . . . . . . . . . . . . . . . . . . . 2-38
Port Trunks . . . . . . . . . . . . . . . . . . . . . . . . . . . . . . . . . . . . . . . . . . . . 2-39
Port Monitoring . . . . . . . . . . . . . . . . . . . . . . . . . . . . . . . . . . . . . . . . 2-39
VLAN Restrictions . . . . . . . . . . . . . . . . . . . . . . . . . . . . . . . . . . . . . . . . . . 2-39
Jumbo Packet Support . . . . . . . . . . . . . . . . . . . . . . . . . . . . . . . . . . . . . . 2-39

2-2
Static Virtual LANs (VLANs)
Overview
Overview
This chapter describes how to configure and use static, port-based VLANs on
the switches covered by this manual.
For general information on how to use the switch’s built-in interfaces, refer to
these chapters in the Management and Configuration Guide for your switch:
■Chapter 3, “Using the Menu Interface”
■Chapter 4, “Using the Command Line Interface (CLI)”
■Chapter 5, “Using the Web Browser Interface”
■Chapter 6, “Switch Memory and Configuration”

2-3
Static Virtual LANs (VLANs)
Port-Based Virtual LANs (Static VLANs)
Port-Based Virtual LANs (Static VLANs)
VLAN Features
A VLAN is a group of ports designated by the switch as belonging to the same
broadcast domain. (That is, all ports carrying traffic for a particular subnet
address would normally belong to the same VLAN.)
Note This chapter describes static VLANs, which are VLANs you manually config-
ure with a name, VLAN ID (VID), and port assignments. (For information on
dynamic VLANs, see chapter 3, “GVRP”.)
Using a VLAN, you can group users by logical function instead of physical
location. This helps to control bandwidth usage by allowing you to group high-
bandwidth users on low-traffic segments and to organize users from different
LAN segments according to their need for common resources.
By default, 802.1Q VLAN support is enabled for eight VLANS. You can config-
ure up to 64 VLANs on the switch.
(802.1Q compatibility enables you to assign each switch port to multiple
VLANs, if needed, and the port-based nature of the configuration allows
interoperation with older switches that require a separate port for each
VLAN.)
General Use and Operation. Port-based VLANs are typically used to
reduce broadcast traffic and to increase security. A group of network users
assigned to a VLAN forms a broadcast domain that is separate from other
VLANs that may be configured on a switch. On a given switch, packets are
forwarded only between ports that belong to the same VLAN. Thus, all ports
carrying traffic for a particular subnet address should be configured to the
same VLAN. Cross-domain broadcast traffic in the switch is eliminated and
Feature Default Menu CLI Web
view existing VLANs n/a page 2-14
thru 2-20
page 2-20 page 2-28
configuring static
VLANs
default VLAN with
VID = 1
page 2-14
thru 2-20
page 2-20 page 2-28
configuring dynamic
VLANs
disabled See the chapter on GVRP in this
manual.

2-4
Static Virtual LANs (VLANs)
Port-Based Virtual LANs (Static VLANs)
bandwidth is saved by not allowing packets to flood out all ports. Separate
VLANs on the switch can communicate with each other through an external
router.
For example, referring to figure 2-1, if ports A1 through A4 belong to VLAN_1
and ports A5 through A8 belong to VLAN_2, traffic from end-node stations on
ports A2 through A4 is restricted to only VLAN_1, while traffic from ports A5
through A7 is restricted to only VLAN_2. For nodes on VLAN_1 to communi-
cate with VLAN_2, their traffic must go through an external router via ports
A1 and A8.
Figure 2-1. Example of Routing Between VLANs via an External Router
Overlapping (Tagged) VLANs. A port on the switch can be a member of
more than one VLAN if the device to which it is connected complies with the
802.1Q VLAN standard. For example, a port connected to a central server using
a network interface card (NIC) that complies with the 802.1Q standard can be
a member of multiple VLANs, allowing members of multiple VLANs to use the
server. Although these VLANs cannot communicate with each other through
the server, they can all access the server over the same connection from the
switch. Where VLANs overlap in this way, VLAN “tags” are used to distinguish
between traffic from different VLANs.
External
Router
VLAN_2
VLAN_1
Port A1
Port A8
Port A2
Port A3
Port A4
Port A5
Port A6
Port A7
Switch with Two
VLANs Configured

2-5
Static Virtual LANs (VLANs)
Port-Based Virtual LANs (Static VLANs)
Figure 2-2. Example of Overlapping VLANs Using the Same Server
Similarly, using 802.1Q-compliant switches, you can connect multiple VLANs
through a single switch-to-switch link.
Figure 2-3. Example of Connecting Multiple VLANs Through the Same Link
Introducing Tagged VLAN Technology into Networks Running Legacy
(Untagged) VLANs. You can introduce 802.1Q-compliant devices into net-
works that have built untagged VLANs based on earlier VLAN technology. The
fundamental rule is that legacy/untagged VLANs require a separate link for
each VLAN, while 802.1Q, or tagged VLANs can combine several VLANs in one
link. This means that on the 802.1Q-compliant device, separate ports (config-
ured as untagged) must be used to connect separate VLANs to non-802.1Q
devices.
ProCurve Switch
ProCurve
Switch
ProCurve
Switch

2-6
Static Virtual LANs (VLANs)
Port-Based Virtual LANs (Static VLANs)
Figure 2-4. Example of Tagged and Untagged VLAN Technology in the Same
Network
For more information on VLANs, refer to:
■“Overview of Using VLANs” (page 2-6)
■“Menu: Configuring VLAN Parameters (page 2-14)
■“CLI: Configuring VLAN Parameters” (page 2-14)
■“Web: Viewing and Configuring VLAN Parameters” (page 2-28)
■“VLAN Tagging Information” (page 2-29)
■“Effect of VLANs on Other Switch Features” (page 2-38)
■“VLAN Restrictions” (page 2-39)
Overview of Using VLANs
VLAN Support and the Default VLAN
In the factory default configuration, all ports on the switch belong to the
default VLAN (named DEFAULT_VLAN). This places all ports in the switch
into one physical broadcast domain. In the factory-default state, the default
VLAN is the primary VLAN.
You can partition the switch into multiple virtual broadcast domains by adding
one or more additional VLANs and moving ports from the default VLAN to the
new VLANs. You can change the name of the default VLAN, but you cannot
change the default VLAN’s VID (which is always “1”). Although you can remove
all ports from the default VLAN, this VLAN is always present; that is, you
cannot delete it from the switch.
The Primary VLAN
Because certain features and management functions, such as single IP-
address stacking, run on only one VLAN in the switch, and because DHCP and
Bootp can run per-VLAN, there is a need for a dedicated VLAN to manage these
Non-802.1Q-
compliant switch
Switch
Switch
2524
ProCurve
Switch ProCurve
Switch
Untagged VLAN Links
Tagged VLAN
Link

2-7
Static Virtual LANs (VLANs)
Port-Based Virtual LANs (Static VLANs)
features and ensure that multiple instances of DHCP or Bootp on different
VLANs do not result in conflicting configuration values for the switch. The
primary VLAN is the VLAN the switch uses to run and manage these features
and data. In the factory-default configuration, the switch designates the
default VLAN (DEFAULT_VLAN) as the primary VLAN. However, to provide
more control in your network, you can designate another VLAN as primary.
To summarize, designating a non-default VLAN as primary means that:
■The stacking feature runs on the switch’s designated primary VLAN
instead of the default VLAN
■The switch reads DHCP responses on the primary VLAN instead of on the
default VLAN. (This includes such DHCP-resolved parameters as the
TimeP server address, Default TTL, and IP addressing—including the
Gateway IP address—when the switch configuration specifies DHCP as
the source for these values.)
■The default VLAN continues to operate as a standard VLAN (except, as
noted above, you cannot delete it or change its VID).
■Any ports not specifically assigned to another VLAN will remain assigned
to the Default VLAN, regardless of whether it is the primary VLAN.
Candidates for primary VLAN include any static VLAN currently configured
on the switch. (A dynamic—GVRP-learned—VLAN that has not been con-
verted to a static VLAN cannot be the primary VLAN.) To display the current
primary VLAN, use the CLI show vlans command.
Note If you configure a non-default VLAN as the primary VLAN, you cannot delete
that VLAN unless you first select a different VLAN to act as primary.
If you manually configure a gateway on the switch, it will ignore any gateway
address received via DHCP or Bootp.

2-8
Static Virtual LANs (VLANs)
Port-Based Virtual LANs (Static VLANs)
Per-Port Static VLAN Configuration Options
The following figure and table show the options you have for assigning
individual ports to a static VLAN. Note that GVRP, if configured, affects these
options and VLAN behavior on the switch. The display below shows the per-
port VLAN configuration options. Table 2-1 briefly describes these options.
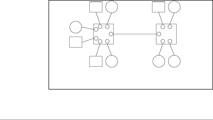
Figure 2-5. Comparing Per-Port VLAN Options With and Without GVRP
Table 2-1. Per-Port VLAN Configuration Options
Example of Per-Port
VLAN Configuration
with GVRP Disabled
(the default)
Example of Per-Port
VLAN Configuration
with GVRP Enabled
Enabling GVRP causes “No” to display as “Auto”.
Parameter Effect on Port Participation in Designated VLAN
Tagged Allows the port to join multiple VLANs.
Untagged Allows VLAN connection to a device that is configured for an untagged
VLAN instead of a tagged VLAN. The switch allows no more than one
untagged VLAN assignment per port.
No
- or -
Auto
No: Appears when the switch is not GVRP-enabled; prevents the port from
joining that VLAN.
Auto: Appears when GVRP is enabled on the switch; allows the port to
dynamically join any advertised VLAN that has the same VID
Forbid Prevents the port from joining the VLAN, regardless of whether GVRP is
enabled on the switch.

2-9
Static Virtual LANs (VLANs)
Port-Based Virtual LANs (Static VLANs)
General Steps for Using VLANs
1. Plan your VLAN strategy and create a map of the logical topology that will
result from configuring VLANs. Include consideration for the interaction
between VLANs and other features such as Spanning Tree Protocol, load
balancing, and IGMP. (Refer to “Effect of VLANs on Other Switch Fea-
tures” on page 2-38.) If you plan on using dynamic VLANs, include the port
configuration planning necessary to support this feature. (See chapter 3,
“GVRP”.)
By default, VLAN support is enabled and the switch is configured for eight
VLANs.
2. Configure at least one VLAN in addition to the default VLAN.
3. Assign the desired switch ports to the new VLAN(s).
4. If you are managing VLANs with SNMP in an IP network, each VLAN must
have an IP address. Refer to the chapter on IP addressing in the Manage-
ment and Configuration Guide.
VLAN Operating Notes
■If you are using DHCP/Bootp to acquire the switch’s configuration, packet
time-to-live, and TimeP information, you must designate the VLAN on
which DHCP is configured for this purpose as the primary VLAN. (In the
factory-default configuration, the DEFAULT_VLAN is the primary VLAN.)
■IGMP, and some other features operate on a “per VLAN” basis. This means
you must configure such features separately for each VLAN in which you
want them to operate.
■You can rename the default VLAN, but you cannot change its VID (1) or
delete it from the switch.
■Any ports not specifically assigned to another VLAN will remain assigned
to the DEFAULT_VLAN.
■To delete a VLAN from the switch, you must first remove from that VLAN
any ports assigned to it.
■Changing the number of VLANs supported on the switch requires a reboot.
Other VLAN configuration changes are dynamic.
Multiple VLAN Considerations
Switches use a forwarding database to maintain awareness of which external
devices are located on which VLANs. Some switches, such as those covered
by this guide, have a multiple-forwarding database, which means the switch
allows multiple database entries of the same MAC address, with each entry

2-10
Static Virtual LANs (VLANs)
Port-Based Virtual LANs (Static VLANs)
showing the (different) source VLAN and source port. Other switch models
have a single-forwarding database, which means they allow only one data-
base entry of a unique MAC address, along with the source VLAN and source
port on which it is found (see Table 2-6). Not all VLANs on a switch covered
by this guide use the same MAC address (see “VLAN MAC Addresses” on page
2-38). Connecting multiple-forwarding database switch to a single-forwarding
database switch where multiple VLANs exist imposes some cabling and port
VLAN assignment restrictions. Table 2-6 illustrates the functional difference
between the two database types.
Table 2-6. Example of Forwarding Database Content
Table 2-7 lists the database structure of current ProCurve switch models.
Table 2-7. Forwarding Database Structure for Managed ProCurve Switches
Multiple-Forwarding Database Single-Forwarding Database
MAC Address Destination
VLAN ID
Destination
Port
MAC Address Destination
VLAN ID
Destination
Port
0004ea-84d9f4 1 5 0004ea-84d9f4 100 9
0004ea-84d9f4 22 12 0060b0-880af9 105 10
0004ea-84d9f4 44 20 0060b0-880a81 107 17
0060b0-880a81 33 20
This database allows multiple destinations
for the same MAC address. If the switch
detects a new destination for an existing
MAC entry, it just adds a new instance of that
MAC to the table.
This database allows only one destination
for a MAC address. If the switch detects a
new destination for an existing MAC entry,
it replaces the existing MAC instance with
a new instance showing the new
destination.
Multiple Forwarding Databases* Single Forwarding Database*
Switch 8212zl Switch 1600M/2400M/2424M
Series 6400cl switches Switch 4000M/8000M
Switch 6200yl Series 2500 switches
Switch 6108 Switch 2000
Series 5400zl switches Switch 800T
Series 5300xl switches
Series 4200vl switches
Series 4100gl switches
Series 3500yl switches
Series 3400cl switches

2-11
Static Virtual LANs (VLANs)
Port-Based Virtual LANs (Static VLANs)
Single-Forwarding Database Operation
When a packet arrives with a destination MAC address that matches a MAC
address in the switch’s forwarding table, the switch tries to send the packet
to the port listed for that MAC address. But, if the destination port is in a
different VLAN than the VLAN on which the packet was received, the switch
drops the packet. This is not a problem for a switch with a multiple-forwarding
database (refer to table 2-7, above) because the switch allows multiple
instances of a given MAC address; one for each valid destination. However, a
switch with a single-forwarding database allows only one instance of a given
MAC address. If (1) you connect the two types of switches through multiple
ports or trunks belonging to different VLANs, and (2) enable routing on the
switch having the multiple-forwarding database; then, on the switch having
the single-forwarding database, the port and VLAN record it maintains for the
connected multiple-forwarding-database switch can frequently change. This
causes poor performance and the appearance of an intermittent or broken
connection.
Example of an Unsupported Configuration and How
to Correct It
The Problem. In figure 2-1, the MAC address table for Switch 8000M will
sometimes record the multiple-forwarding database switch as accessed on
port A1 (VLAN 1), and other times as accessed on port B1 (VLAN 2):
Switch 2810
Series 2800 switches
Series 2610/2610-PWR switches
Series 2600/2600-PWR switches
Series 2510/2510G switches
*To determine whether other vendors’ devices use single-forwarding or
multiple-forwarding database architectures, refer to the documentation
provided for those devices.
Multiple Forwarding Databases* Single Forwarding Database*

2-12
Static Virtual LANs (VLANs)
Port-Based Virtual LANs (Static VLANs)
Figure 2-1. Example of Invalid Configuration for Single-Forwarding to Multiple-
Forwarding Database Devices in a Multiple VLAN Environment
In figure 2-1, PC “A” sends an IP packet to PC “B”.
1. The packet enters VLAN 1 in the Switch 8000 with the multiple-forwarding
database switch MAC address in the destination field. Because the 8000M
has not yet learned this MAC address, it does not find the address in its
address table, and floods the packet out all ports, including the VLAN 1
link (port “A1”) to the multiple-forwarding database switch. The multiple-
forwarding database switch then routes the packet through the VLAN 2
link to the 8000M, which forwards the packet on to PC “B”. Because the
8000M received the packet from the multiple-forwarding database switch
on VLAN 2 (port “B1”), the 8000M’s single forwarding database records
the multiple-forwarding database switch as being on port “B1” (VLAN 2).
2. PC “A” now sends a second packet to PC “B”. The packet again enters
VLAN 1 in the Switch 8000 with the multiple-forwarding database switch’s
MAC address in the destination field. However, this time the Switch
8000M’s single forwarding database indicates that the multiple-forward-
ing database switch is on port B1 (VLAN 2), and the 8000M drops the
packet instead of forwarding it.
3. Later, the multiple-forwarding database switch transmits a packet to the
8000M through the VLAN 1 link, and the 8000M updates its address table
to indicate that the multiple-forwarding database switch is on port A1
(VLAN 1) instead of port B1 (VLAN 2). Thus, the 8000M’s information on
the location of the multiple-forwarding database switch changes over
time. For this reason, the 8000M discards some packets directed through
it for the multiple-forwarding database switch, resulting in poor perfor-
mance and the appearance of an intermittent or broken link.
Switch 8000M
VLAN 1 VLAN 2
Multiple-Forwarding
Database Switch
Routing Enabled
(Same MAC address for all
VLANs.)
VLAN 1
VLAN 2
This switch has multiple
forwarding databases.
This switch has a single
forwarding database.
PC “A” PC “B”
A1 B1
C1 D1

2-13
Static Virtual LANs (VLANs)
Port-Based Virtual LANs (Static VLANs)
The Solution. To avoid the preceding problem, use only one cable or port
trunk between the single-forwarding and multiple-forwarding database
devices, and configure the link with multiple, tagged VLANs.
Figure 2-2. Example of a Solution for Single-Forwarding to Multiple-Forwarding
Database Devices in a Multiple VLAN Environment
Now, the 8000M forwarding database always lists the multiple-forwarding
database switch MAC address on port A1, and the 8000M will send traffic to
either VLAN on the multiple-forwarding database switch.
To increase the network bandwidth of the connection between the devices,
you can use a trunk of multiple physical links rather than a single physical link.
Multiple-Forwarding Database Operation
If you want to connect a switch covered by this guide to another switch that
has a multiple-forwarding database, you can use either or both of the following
connection options:
■A separate port or port trunk interface for each VLAN. This results in a
forwarding database having multiple instances of the same MAC address
with different VLAN IDs and port numbers. (See table 2-6.) The switches
covered by this guide that use the same MAC address on all VLAN
interfaces cause no problems.
■The same port or port trunk interface for multiple (tagged) VLANs. This
results in a forwarding database having multiple instances of the same
MAC address with different VLAN IDs, but the same port number.
Allowing multiple entries of the same MAC address on different VLANs
enables topologies such as the following:
Switch 8000M
VLAN 1 VLAN 2
Multiple-Forwarding
Database Switch
(Routing Enabled)
VLAN 1 VLAN 2
This switch has multiple
forwarding databases.
This switch has a single
forwarding database.
PC “A” PC “B”
VLAN
1 & 2
VLAN
1 & 2
A1
C1

2-14
Static Virtual LANs (VLANs)
Port-Based Virtual LANs (Static VLANs)
Figure 2-3. Example of a Valid Topology for Devices Having Multiple-Forwarding
Databases in a Multiple VLAN Environment
Menu: Configuring VLAN Parameters
In the factory default state, support is enabled for up to eight VLANs. (You can
change the switch VLAN configuration to support additional VLANs. Also, all
ports on the switch belong to the default VLAN (DEFAULT_VLAN) and are in
the same broadcast/multicast domain. (The default VLAN is also the default
primary VLAN—see “The Primary VLAN” on page 2-6.) In addition to the
default VLAN, you can configure up to 29 other static VLANs by changing the
“Maximum VLANs” parameter, adding new VLAN names and VIDs, and then
assigning one or more ports to each VLAN. Note that each port can be assigned
to multiple VLANs by using VLAN tagging. (See “802.1Q VLAN Tagging” on
page 2-29.)
To Change VLAN Support Settings
This section describes:
■Changing the maximum number of VLANs to support
■Changing the primary VLAN selection (See “Changing the Primary VLAN”
on page 2-25.)
1. From the Main Menu select:
2. Switch Configuration
8. VLAN Menu . . .
1. VLAN Support
You will then see the following screen:
2510G Switch
VLAN 1 VLAN 2
Multiple-Forwarding
Database Switch
VLAN 1
VLAN 2 Both switches have
multiple forwarding
databases.

2-15
Static Virtual LANs (VLANs)
Port-Based Virtual LANs (Static VLANs)
Figure 2-8. The Default VLAN Support Screen
2. Press [E] (for Edit), then do one or more of the following:
■To change the maximum number of VLANs, type the new number.
■To designate a different VLAN as the primary VLAN, select the Primary
VLAN field and use the space bar to select from the existing options.
■To enable or disable dynamic VLANs, select the GVRP Enabled field and
use the Space bar to toggle between options. (For GVRP information, see
chapter 3, “GVRP”.)
Note For optimal switch memory utilization, set the number of VLANs at the
number you will likely be using or a few more. If you need more VLANs later,
you can increase this number, but a switch reboot will be required at that time.
3. Press [Enter] and then [S] to save the VLAN support configuration and
return to the VLAN Menu screen.
If you changed the value for Maximum VLANs to support, you will see an
asterisk next to the VLAN Support option (see below).
Figure 2-9. VLAN Menu Screen Indicating the Need To Reboot the Switch
An asterisk indicates
you must reboot the
switch to implement
the new Maximum
VLANs setting.

2-16
Static Virtual LANs (VLANs)
Port-Based Virtual LANs (Static VLANs)
– If you changed the VLAN Support option, you must reboot the
switch before the Maximum VLANs change can take effect. You
can go on to configure other VLAN parameters first, but remem-
ber to reboot the switch when you are finished.
– If you did not change the VLAN Support option, a reboot is not
necessary.
4. Press [0] to return to the Main Menu.
Adding or Editing VLAN Names
Use this procedure to add a new VLAN or to edit the name of an existing VLAN.
1. From the Main Menu select:
2. Switch Configuration
8. VLAN Menu . . .
2. VLAN Names
If multiple VLANs are not yet configured you will see a screen similar to
figure 2-10:
Figure 2-10. The Default VLAN Names Screen
2. Press [A] (for Add). You will then be prompted for a new VLAN name and
VLAN ID:
802.1Q VLAN ID : 1
Name : _
Default VLAN
and VLAN ID

2-17
Static Virtual LANs (VLANs)
Port-Based Virtual LANs (Static VLANs)
3. Type in a VID (VLAN ID number). This can be any number from 2 to 4094
that is not already being used by another VLAN. (The switch reserves “1”
for the default VLAN.)
Remember that a VLAN must have the same VID in every switch in which
you configure that same VLAN. (GVRP dynamically extends VLANs with
correct VID numbering to other switches. See chapter 3, “GVRP”.)
4. Press [v] to move the cursor to the Name line and type the VLAN name (up
to 12 characters, with no spaces) of a new VLAN that you want to add,
then press [Enter].
(Avoid these characters in VLAN names: @, #, $, ^, &, *, (, and ).)
5. Press [S] (for Save). You will then see the VLAN Names screen with the
new VLAN listed.
Figure 2-11. Example of VLAN Names Screen with a New VLAN Added
6. Repeat steps 2 through 5 to add more VLANs.
Remember that you can add VLANs until you reach the number specified
in the Maximum VLANs to support field on the VLAN Support screen (see
figure 2-8 on page 2-15). This includes any VLANs added dynamically due
to GVRP operation.
7. Return to the VLAN Menu to assign ports to the new VLAN(s) as described
in the next section, “Adding or Changing a VLAN Port Assignment”.
Example of a New
VLAN and ID

2-18
Static Virtual LANs (VLANs)
Port-Based Virtual LANs (Static VLANs)
Adding or Changing a VLAN Port Assignment
Use this procedure to add ports to a VLAN or to change the VLAN assign-
ment(s) for any port. (Ports not specifically assigned to a VLAN are automat-
ically in the default VLAN.)
1. From the Main Menu select:
2. Switch Configuration
8. VLAN Menu . . .
3. VLAN Port Assignment
You will then see a VLAN Port Assignment screen similar to the following:
Figure 2-12. Example of VLAN Port Assignment Screen
2. To change a port’s VLAN assignment(s):
a. Press [E] (for Edit).
b. Use the arrow keys to select a VLAN assignment you want to change.
c. Press the Space bar to make your assignment selection (No, Tagged,
Untagged, or Forbid).
Default: In this example,
the “VLAN-22” has been
defined, but no ports
have yet been assigned
to it. (“No” means the
port is not assigned to
that VLAN.)
Using GVRP? If you plan
on using GVRP, any
ports you don’t want to
join should be changed
to “Forbid”.
A port can be assigned
to several VLANs, but
only one of those
assignments can be
“Untagged”.

2-19
Static Virtual LANs (VLANs)
Port-Based Virtual LANs (Static VLANs)
Note For GVRP Operation: If you enable GVRP on the switch, “No”
converts to “Auto”, which allows the VLAN to dynamically join an
advertised VLAN that has the same VID. See “Per-Port Options for
Dynamic VLAN Advertising and Joining” on page 3-8.
Untagged VLANs: Only one untagged VLAN is allowed per port. Also,
there must be at least one VLAN assigned to each port. In the factory
default configuration, all ports are assigned to the default VLAN
(DEFAULT_VLAN).
For example, if you want ports A4 and A5 to belong to both
DEFAULT_VLAN and VLAN-22, and ports A6 and A7 to belong only to
VLAN-22, you would use the settings in figure page 2-19. (This example
assumes the default GVRP setting—disabled—and that you do not plan
to enable GVRP later.)
Figure 2-13. Example of VLAN Assignments for Specific Ports
For information on VLAN tags (“Untagged” and “Tagged”), refer to
“802.1Q VLAN Tagging” on page 2-29.
d. If you are finished assigning ports to VLANs, press [Enter] and then [S]
(for Save) to activate the changes you've made and to return to the
Configuration menu. (The console then returns to the VLAN menu.)
3. Return to the Main menu.
Ports A4 and A5 are
assigned to both
VLANs.
Ports A6 and A7 are
assigned only to
VLAN-22.
All other ports are
assigned only to the
Default VLAN.

2-20
Static Virtual LANs (VLANs)
Port-Based Virtual LANs (Static VLANs)
CLI: Configuring VLAN Parameters
In the factory default state, all ports on the switch belong to the (port-based)
default VLAN (DEFAULT_VLAN; VID = 1) and are in the same broadcast/
multicast domain. (The default VLAN is also the default primary VLAN—see
“The Primary VLAN” on page 2-6.) You can configure additional static VLANs
by adding new VLAN names, and then assigning one or more ports to each
VLAN. Note that each port can be assigned to multiple VLANs by using VLAN
tagging. (See “802.1Q VLAN Tagging” on page 2-29.)
VLAN Commands Used in this Section
Displaying the Switch’s VLAN Configuration. The next command lists
the VLANs currently running in the switch, with VID, VLAN name, and VLAN
status. Dynamic VLANs appear only if the switch is running with GVRP
enabled and one or more ports has dynamically joined an advertised VLAN.
(In the default configuration, GVRP is disabled. See chapter 3, “GVRP”.)
Syntax:show vlans
show vlans below
show vlans <vlan-id> page 2-22
show vlan ports page 2-23
max-vlans page 2-25
primary-vlan <vlan-id> page 2-25
[no] vlan <vlan-id> page 2-26
name <vlan-name> page 2-27
[no] tagged <port-list> page 2-27
[no] untagged <port-list> page 2-27
[no] forbid page 2-27
auto <port-list> page 2-27 (Available if GVRP enabled.)
static-vlan <vlan-id> page 2-26 (Available if GVRP enabled.)

2-21
Static Virtual LANs (VLANs)
Port-Based Virtual LANs (Static VLANs)
Figure 2-14. Example of “show vlans” Listing (GVRP Enabled)
ProCurve(config)# show vlans
Status and Counters - VLAN Information
Maximum VLANs to support : 8
Primary VLAN : DEFAULT_VLAN
Management VLAN : DEFAULT_VLAN
VLAN ID Name Status
------- ----------------- -----------
1 DEFAULT_VLAN Static
22 VLAN-22 Static
33 GVRP_33 Dynamic
When GVRP is disabled
(the default), Dynamic
VLANs do not exist on
the switch and do not
appear in this listing.
(See chapter 3,
“GVRP”.)

2-22
Static Virtual LANs (VLANs)
Port-Based Virtual LANs (Static VLANs)
Displaying the Configuration for a Particular VLAN. This command
uses the VID to identify and display the data for a specific static or dynamic
VLAN.
Syntax:show vlans <vlan-id>
Figure 2-15. Example of “show vlans” for a Specific Static VLAN
Figure 2-16. Example of “show vlans” for a Specific Dynamic VLAN
ProCurve(config)# show vlans 22
Status and Counters - VLAN Information - Ports - VLAN 22
VLAN ID : 22
Name : VLAN22
Status : Port-based Voice : No
Jumbo : No
Port Information Mode Unknown VLAN Status
---------------- --------- ------------ ---------
1 Tagged Learn Up
5 Untagged Learn Up
6 Untagged Learn Up
Show vlans lists this
data when GVRP is
enabled and at least
one port on the switch
has dynamically
joined the designated
VLAN.
ProCurve(config)# show vlans 33
Status and Counters - VLAN Information - Ports - VLAN 33
VLAN ID : 33
Name : GVRP_33
Status : Dynamic Voice :
Jumbo :
Port Information Mode Unknown VLAN Status
---------------- --------- ------------ ---------
2 Auto Learn Up

2-23
Static Virtual LANs (VLANs)
Port-Based Virtual LANs (Static VLANs)
Displaying the VLAN Membership of One or More Ports. This com-
mand shows to which VLAN a port belongs.
Syntax: show vlan ports < port-list > [detail]
Displays VLAN information for an individual port or a group of
ports, either cumulatively or on a detailed per-port basis.
port-list: Specify a single port number, a range of ports (for
example, 1-16), or all.
detail: Displays detailed VLAN membership information on a per-
port basis.
Descriptions of items displayed by the command are provided
below.
Port name: The user-specified port name, if one has been
assigned.
VLAN ID: The VLAN identification number, or VID.
Name: The default or specified name assigned to the VLAN. For
a static VLAN, the default name consists of VLANx where “x”
matches the VID assigned to that VLAN. For a dynamic VLAN,
the name consists of GVRP_x where “x” matches the applicable
VID.
Status:
Port-Based: Port-Based, static VLAN
Dynamic: Port-Based, temporary VLAN learned through
GVRP.
Voice: Indicates whether a (port-based) VLAN is configured as
a voice VLAN.
Jumbo: Indicates whether a VLAN is configured for Jumbo
packets. For more on jumbos, refer to the chapter titled “Port
Traffic Controls” in the Management and Configuration Guide
for your switch.
Mode: Indicates whether a VLAN is tagged or untagged.

2-24
Static Virtual LANs (VLANs)
Port-Based Virtual LANs (Static VLANs)
Figure 2-17 is an example of the output when the detail option is not used.
Figure 2-17. Example of “Show VLAN Ports” Cumulative Listing
Figure 2-18 is an example of the output when the detail option is used.
Figure 2-18. Example of “Show VLAN Ports” Detail Listing
ProCurve# show vlan ports 1-24
Status and Counters - VLAN Information - for ports 1-24
VLAN ID Name Status Voice Jumbo
------- ----------------- ----------- ----- ------
1 DEFAULT_VLAN Static No No
22 VLAN-22 Static No No
33 GVRP_33 Dynamic
ProCurve# show vlan ports all detail
Status and Counters - VLAN Information - for ports 1
Port name: Uplink_Port
VLAN ID Name Status Voice Jumbo Mode
------- ------------------ ----------- ----- ----- ------
1 DEFAULT_VLAN Port-based No No Untagged
22 VLAN22 Port-based No No Tagged
Status and Counters - VLAN Information - for ports 2
VLAN ID Name Status Voice Jumbo Mode
------- ----------------- ----------- ----- ----- ------
1 DEFAULT_VLAN Port-based No No Untagged
33 GVRP_33 Dynamic Tagged
Status and Counters - VLAN Information - for ports 3
VLAN ID Name Status Voice Jumbo Mode
------- ----------------- ----------- ----- ----- ------
1 DEFAULT_VLAN Port-based No No Untagged
.
.
.

2-25
Static Virtual LANs (VLANs)
Port-Based Virtual LANs (Static VLANs)
Changing the Number of VLANs Allowed on the Switch. By default,
the switch allows a maximum of 8 VLANs. You can specify any value from 1
to the upper limit for the switch. If GVRP is enabled, this setting includes any
dynamic VLANs on the switch. As part of implementing a new value, you must
execute a write memory command (to save the new value to the startup-config
file) and then reboot the switch.
Syntax:max-vlans <1... 64>
For example, to reconfigure the switch to allow 10 VLANs:
Figure 2-19. Example of Command Sequence for Changing the Number of VLANs
Changing the Primary VLAN. In the factory-default configuration, the
default VLAN (DEFAULT_VLAN) is the primary VLAN. However, you can
designate any static VLAN on the switch as the primary VLAN. (For more on
the primary VLAN, see “The Primary VLAN” on page 2-6.) To view the available
VLANs and their respective VIDs, use show vlans.
Syntax:primary-vlans <vlan-id>
For example, to make VLAN 22 the primary VLAN:
ProCurve(config)# primary-vlan 22
Note that you can
execute these
three steps at
another time.

2-26
Static Virtual LANs (VLANs)
Port-Based Virtual LANs (Static VLANs)
Creating a New Static VLAN
Changing the VLAN Context Level.
With this command, entering a new VID creates a new static VLAN. Entering
the VID or name of an existing static VLAN places you in the context level for
that VLAN.
Syntax:vlan <vlan-id> [name <name-str>]
Creates a new static VLAN if a VLAN with that VID does not
already exist, and places you in that VLAN’s context level. If
you do not use the name option, the switch uses “VLAN” and
the new VID to automatically name the VLAN. If the VLAN
already exists, the switch places you in the context level for
that VLAN.
vlan <vlan-name>
Places you in the context level for that static VLAN.
For example, to create a new static VLAN with a VID of 100:
Figure 2-20. Example of Creating a New Static VLAN
To go to a different VLAN context level, such as to the default VLAN:
ProCurve(vlan-100)# vlan DEFAULT_VLAN
ProCurve(vlan-1)#_
Converting a Dynamic VLAN to a Static VLAN. If GVRP is running on
the switch and a port dynamically joins a VLAN, you can use the next
command to convert the dynamic VLAN to a static VLAN. (For GVRP and
dynamic VLAN operation, see chapter 3, “GVRP”.) This is necessary if you
Creating the new VLAN.
Showing the result.

2-27
Static Virtual LANs (VLANs)
Port-Based Virtual LANs (Static VLANs)
want to make the VLAN permanent. After you convert a dynamic VLAN to
static, you must configure the switch’s per-port participation in the VLAN in
the same way that you would for any static VLAN.
Syntax:static-vlan <vlan-id>(Use show vlans to list current VIDs.)
For example, suppose a dynamic VLAN with a VID of 125 exists on the switch.
The following command converts the VLAN to a static VLAN.
ProCurve(config)# static-vlan 125
Configuring Static VLAN Name and Per-Port Settings. The vlan <vlan-
id> command, used with the options listed below, changes the name of an
existing static VLAN and changes the per-port VLAN membership settings.
Note You can use these options from the configuration level by beginning the
command with vlan <vlan-id>, or from the context level of the specific VLAN.
Syntax:name <vlan-name>
Changes the name of the existing static VLAN. (Avoid
spaces and the following characters in the <vlan-name>
entry: 2, #, $, ^, &, *, (, and ).)
[no] tagged <port-list>
Configures the indicated port(s) as Tagged for the specified
VLAN. The “no” version sets the port(s) to either No or (if
GVRP is enabled) to Auto.
[no] untagged <port-list>
Configures the indicated port(s) as Untagged for the
specified VLAN. The “no” version sets the port(s) to either
No or (if GVRP is enabled) to Auto.
[no] forbid <port-list>
Configures the indicated port(s) as “forbidden” to
participate in the designated VLAN. The “no” version sets
the port(s) to either No or (if GVRP is enabled) to Auto.
auto <port-list>
Available if GVRP is enabled on the switch. Returns the
per-port settings for the specified VLAN to Auto operation.
Note that Auto is the default per-port setting for a static
VLAN if GVRP is running on the switch. (For information
on dynamic VLAN and GVRP operation, see
chapter 3, “GVRP”.)

2-28
Static Virtual LANs (VLANs)
Port-Based Virtual LANs (Static VLANs)
For example, if you have a VLAN named VLAN100 with a VID of 100, and all
ports are set to No for this VLAN. To change the VLAN name to “Blue_Team”
and set ports 1-5 to Tagged, you could do so with these commands:
ProCurve(config)# vlan 100 name Blue_Team
ProCurve(config)# vlan 100 tagged 1-5
To move to the vlan 100 context level and execute the same commands:
ProCurve(config)# vlan 100
ProCurve(vlan-100)# name Blue_Team
ProCurve(vlan-100)# tagged 1-5
Similarly, to change the tagged ports in the above examples to No (or Auto, if
GVRP is enabled), you could use either of the following commands.
At the config level, use:
ProCurve(config)# no vlan 100 tagged 1-5
- or -
At the VLAN 100 context level, use:
ProCurve(vlan-100)# no tagged 1-5
Note You cannot use these commands with dynamic VLANs. Attempting to do so
results in the message “VLAN already exists.” and no change occurs.
Web: Viewing and Configuring VLAN Parameters
In the Web browser interface you can do the following:
■Add VLANs
■Rename VLANs
■Remove VLANs
■Configure GVRP mode
■Select a new Primary VLAN
To configure static VLAN port parameters, you will need to use the menu
interface (available by Telnet from the Web browser interface) or the CLI.
1. Click on the Configuration tab.
2. Click on VLAN Configuration.
3. Click on Add/Remove VLANs.
For Web-based Help on how to use the Web browser interface screen, click
on the [?] button provided on the Web browser screen.

2-29
Static Virtual LANs (VLANs)
Port-Based Virtual LANs (Static VLANs)
802.1Q VLAN Tagging
VLAN tagging enables traffic from more than one VLAN to use the same port.
(Even when two or more VLANs use the same port they remain as separate
domains and cannot receive traffic from each other without going through an
external router.) As mentioned earlier, a “tag” is simply a unique VLAN
identification number (VLAN ID, or VID) assigned to a VLAN at the time that
you configure the VLAN name in the switch. The tag can be any number from
1 to 4094 that is not already assigned to a VLAN. When you subsequently assign
a port to a given VLAN, you must implement the VLAN tag (VID) if the port
will carry traffic for more than one VLAN. Otherwise, the port VLAN assign-
ment can remain “untagged” because the tag is not needed. On a given switch,
this means you should use the “Untagged” designation for a port VLAN
assignment where the port is connected to non 802.1Q-compliant device or is
assigned to only one VLAN. Use the “Tagged” designation when the port is
assigned to more than one VLAN or the port is connected to a device that does
comply with the 802.1Q standard.
For example, if port A7 on an 802.1Q-compliant switch is assigned to only the
Red VLAN, the assignment can remain “untagged” because the port will
forward traffic only for the Red VLAN. However, if both the Red and Green
VLANs are assigned to port A7, then at least one of those VLAN assignments
must be “tagged” so that Red VLAN traffic can be distinguished from Green
VLAN traffic. The following illustration shows this concept:
Figure 2-21. Example of Tagged and Untagged VLAN Port Assignments
Blue
Server
White
Server
Green
Server
Red
Server
Red
VLAN
Blue
VLAN
White
VLAN
Green
VLAN
Green
VLAN
Red
VLAN
Switch
"X"
56
7
4
1
3
2
Switch
"Y"
5
4
1
3
2
Red VLAN: Untagged
Green VLAN: Tagged
Ports 1-6: Untagged
Port 7: Red VLAN Untagged
Green VLAN Tagged
Ports 1-4: Untagged
Port 5: Red VLAN Untagged
Green VLAN Tagged

2-30
Static Virtual LANs (VLANs)
Port-Based Virtual LANs (Static VLANs)
■In switch X:
• VLANs assigned to ports X1 - X6 can all be untagged because there is
only one VLAN assignment per port. Red VLAN traffic will go out only
the Red ports; Green VLAN traffic will go out only the Green ports,
and so on. Devices connected to these ports do not have to be 802.1Q-
compliant.
• However, because both the Red VLAN and the Green VLAN are
assigned to port X7, at least one of the VLANs must be tagged for this
port.
■In switch Y:
• VLANs assigned to ports Y1 - Y4 can all be untagged because there is
only one VLAN assignment per port. Devices connected to these ports
do not have to be 802.1Q-compliant.
• Because both the Red VLAN and the Green VLAN are assigned to port
Y5, at least one of the VLANs must be tagged for this port.
■In both switches: The ports on the link between the two switches must be
configured the same. As shown in figure 2-21 (above), the Red VLAN must
be untagged on port X7 and Y5 and the Green VLAN must be tagged on
port X7 and Y5, or vice-versa.
Note Each 802.1Q-compliant VLAN must have its own unique VID number, and that
VLAN must be given the same VID in every device in which it is configured.
That is, if the Red VLAN has a VID of 10 in switch X, then 10 must also be used
for the Red VID in switch Y.
Figure 2-22. Example of VLAN ID Numbers Assigned in the VLAN Names Screen
VID Numbers

2-31
Static Virtual LANs (VLANs)
Port-Based Virtual LANs (Static VLANs)
VLAN tagging gives you several options:
■Since the purpose of VLAN tagging is to allow multiple VLANs on the same
port, any port that has only one VLAN assigned to it can be configured as
“Untagged” (the default).
■Any port that has two or more VLANs assigned to it can have one VLAN
assignment for that port as “Untagged”. All other VLANs assigned to the
same port must be configured as “Tagged”. (There can be no more than
one Untagged VLAN on a port.)
■If all end nodes on a port comply with the 802.1Q standard and are
configured to use the correct VID, then, you can configure all VLAN
assignments on a port as “Tagged” if doing so makes it easier to manage
your VLAN assignments, or for security reasons.
For example, in the following network, switches X and Y and servers S1 and
S2 are 802.1Q-compliant. (Server S3 could also be 802.1Q-compliant, but it
makes no difference for this example.)
Figure 2-23. Example of Networked 802.1Q-Compliant Devices with Multiple
VLANs on Some Ports
Red VLAN: Untagged
Red VLAN: Untagged Red VLAN: Untagged
Green VLAN: Tagged
Green VLAN: Tagged Green VLAN: Tagged
Green VLAN only
Server
S1
Server
S2
Server
S3
Green
VLAN
Green
VLAN
Red
VLAN
Red
VLAN
Switch
"X"
X1
X2
X3
X4
Switch
"Y"
Y1
Y4
Y2Y5
Y3

2-32
Static Virtual LANs (VLANs)
Port-Based Virtual LANs (Static VLANs)
The VLANs assigned to ports X3, X4, Y2, Y3, and Y4 can all be untagged
because there is only one VLAN assigned per port. Port X1 has multiple VLANs
assigned, which means that one VLAN assigned to this port can be untagged
and any others must be tagged. The same applies to ports X2, Y1, and Y5.
Note VLAN configurations on ports connected by the same link must match.
Because ports X2 and Y5 are opposite ends of the same point-to-point connec-
tion, both ports must have the same VLAN configuration; that is, both ports
configure the Red VLAN as “Untagged” and the Green VLAN as “Tagged”.
To summarize:
Switch X Switch Y
Port Red VLAN Green VLAN Port Red VLAN Green VLAN
X1 Untagged Tagged Y1 Untagged Tagged
X2 Untagged Tagged Y2 No* Untagged
X3 No* Untagged Y3 No* Untagged
X4 Untagged No* Y4 Untagged No*
Y5 Untagged Tagged
*”No” means the port is not a member of that VLAN. For example, port X3 is not
a member of the Red VLAN and does not carry Red VLAN traffic. Also, if GVRP
were enabled, “Auto” would appear instead of “No”.
VLANs Per
Port
Tagging Scheme
1 Untagged or Tagged. If the device connected to the port is 802.1Q-compliant,
then the recommended choice is “Tagged”.
2 or More 1 VLAN Untagged; all others Tagged
or
All VLANs Tagged
A given VLAN must have the same VID on any 802.1Q-compliant device in which the VLAN is
configured.
The ports connecting two 802.1Q devices should have identical VLAN configurations, as
shown for ports X2 and Y5, above.

2-33
Static Virtual LANs (VLANs)
Port-Based Virtual LANs (Static VLANs)
The Secure Management VLAN
Configures a secure Management VLAN by creating an isolated network for
managing the following ProCurve switches that support this feature:
Access to this VLAN, and to the switch’s management functions (Menu, CLI,
and Web browser interface) is available only through ports configured as
members.
■Multiple ports on the switch can belong to the Management VLAN. This
allows connections for multiple management stations you want to have
access to the Management VLAN, while at the same time allowing Man-
agement VLAN links between switches configured for the same Manage-
ment VLAN.
■Only traffic from the Management VLAN can manage the switch, which
means that only the workstations and PCs connected to ports belonging
to the Management VLAN can manage and reconfigure the switch.
Figure 2-24 illustrates use of the Management VLAN feature to support man-
agement access by a group of management workstations.
• Series 2600 switches
• Series 2600-PWR switches
• Series 2610 switches
• Series 2610-PWR switches
• Series 2800 switches
• Switch 2810
• Series 2510/2510G switches
• Series 3400cl switches
• Series 4100gl switches
• Series 4200vl switches
• Series 5300xl switches
• Series 5400zl switches
• Switch 6108
• Series 6400cl switches

2-34
Static Virtual LANs (VLANs)
Port-Based Virtual LANs (Static VLANs)
Figure 2-24. Example of Potential Security Breaches
In figure 2-25, Workstation 1 has management access to all three switches
through the Management VLAN, while the PCs do not. This is because config-
uring a switch to recognize a Management VLAN automatically excludes
attempts to send management traffic from any other VLAN.
Links with Ports Belonging to the Management VLAN and other VLANs
Links Between Ports on a Hub and Ports belonging to the Management VLAN
Links Not Belonging to the Management VLAN
Links to Other Devices
Hub Y
Switch A
Hub X
Switch B Server
Switch C
Management Workstations
• Switches “A”, “B”, and
“C” are connected by
ports belonging to the
management VLAN.
• Hub “X” is connected
to a switch port that
belongs to the
management VLAN. As
a result, the devices
connected to Hub X are
included in the
management VLAN.
• Other devices
connected to the
switches through ports
that are not in the
management VLAN are
excluded from
management traffic.
Switch
A3
Port A1
Port A3
Port A6
Port A7
4
1
Switch
B
Port B2
Port B4
Port B5
Port B9
Switch
C
Port C2
Port C3
Port C6
Port C8
Server
Server Server
2
Links with Ports
Configured as Members of
the Management VLAN
and other VLANs
Links Not Belonging to the
Management VLAN
System
Management
Workstation
Marketing
Shipping
System Server
(on the
DEFAULT_VLAN)

2-35
Static Virtual LANs (VLANs)
Port-Based Virtual LANs (Static VLANs)
Figure 2-25. Example of Management VLAN Control in a LAN
Table 2-2. VLAN Membership in Figure 2-25
Preparation
1. Determine a VID and VLAN name suitable for your Management VLAN.
2. Determine the IP addressing for the Management VLAN (DHCP/Bootp or
Manual.
3. Plan your Management VLAN topology to use ProCurve switches that
support this feature. (See the list on page 2-33.) The ports belonging to the
Management VLAN should be only the following:
• Ports to which you will connect authorized management stations
(such as Port A7 in figure 2-25.)
• Ports on one switch that you will use to extend the Management VLAN
to ports on other ProCurve switches (such as ports A1 and B2 or B4
and C2 in figure 2-25 on page 2-35.).
Hubs dedicated to connecting management stations to the Management VLAN
can also be included in the above topology. Note that any device connected
to a hub in the Management VLAN will also have Management VLAN access.
4. Configure the Management VLAN on the selected switch ports.
5. Test the management VLAN from all of the management stations autho-
rized to use the Management VLAN, including any SNMP-based network
management stations. Ensure that you include testing any Management
VLAN links between switches.
Note If you configure a Management VLAN on a switch by using a Telnet connection
through a port that is not in the Management VLAN, then you will lose
management contact with the switch if you log off your Telnet connection or
execute write memory and reboot the switch.
Switch A1 A3 A6 A7 B2 B4 B5 B9 C2 C3 C6 C8
Management VLAN (VID = 7) YNNYYYNNYNNN
Marketing VLAN (VID = 12) NNNNNNNNNYYY
Shipping Dept. VLAN (VID = 20) N YYNNNNNNNNN
DEFAULT-VLAN (VID = 1) YYYYYYYYYYYY

2-36
Static Virtual LANs (VLANs)
Port-Based Virtual LANs (Static VLANs)
Configuration
Syntax:[ no ] management-vlan < vlan-id | vlan-name >
Default: Disabled
To confirm the Management VLAN configuration, use the
show running-config command.
For example, suppose you have already configured a VLAN named My_VLAN
with a VID of 100. Now you want to configure the switch to do the following:
■Use My_VLAN as a Management VLAN (tagged, in this case) to connect
port A1 on switch “A” to a management station. (The management station
includes a network interface card with 802.1Q tagged VLAN capability.)
■Use port A2 to extend the Management VLAN to port B1 (which is already
configured as a tagged member of My_VLAN) on an adjacent switch.
Figure 2-26. Illustration of Configuration Example
ProCurve(config)# management-vlan 100
ProCurve(config)# vlan 100 tagged a1
ProCurve(config)# vlan 100 tagged a2
Deleting the Management VLAN. You can disable the Secure Manage-
ment feature without deleting the VLAN itself. For example, either of the
following commands disables the Secure Management feature in the above
example:
ProCurve(config)# no management-vlan 100
ProCurve(config)# no management-vlan my_vlan
Operating Notes for Management VLANs
■Only one Management-VLAN can be active in the switch. If one Manage-
ment-VLAN VID is saved in the startup-config file and you configure a
different VID in the running-config file, the switch uses the running-config
version until you either use the write-memory command or reboot the
switch.
ProCurve
Switch
“B”
ProCurve
Switch
“A”
A1 B1
A2

2-37
Static Virtual LANs (VLANs)
Port-Based Virtual LANs (Static VLANs)
■During a Telnet session to the switch, if you configure the Management-
VLAN to a VID that excludes the port through which you are connected
to the switch, you will continue to have access only until you terminate
the session by logging out or rebooting the switch.
■During a Web browser session to the switch, if you configure the Manage-
ment-VLAN to a VID that excludes the port through which you are
connected to the switch, you will continue to have access only until you
close the browser session or rebooting the switch.
Note The Management-VLAN feature does not control management access through
a direct connection to the switch’s serial port.
■Enabling Spanning Tree where there are multiple links using separate
VLANs, including the Management VLAN, between a pair of switches,
Spanning Tree will force the blocking of one or more links. This may
include the link carrying the Management VLAN, which will cause loss of
management access to some devices.
Figure 2-27. Example of Inadvertently Blocking a Management VLAN Link by
Implementing Spanning Tree
VLAN 20 (Management VLAN)
VLAN 1
VLAN 40
Switch
1
Switch
2
Even though the ports on the Management VLAN link between Switch 1 and Switch 2 do not belong
to the other VLANs connecting the two switches, enabling Spanning Tree will block one of the two
links. This is because Spanning Tree operates per-switch and not per-VLAN.
VLAN 1
VLAN 40
VLAN 20 Only
(Management VLAN)
Blocked

2-38
Static Virtual LANs (VLANs)
Port-Based Virtual LANs (Static VLANs)
Effect of VLANs on Other Switch Features
Spanning Tree Operation with VLANs
Because the switch follows the 802.1Q VLAN recommendation to use single-
instance spanning tree, Spanning Tree operates across all ports on the switch
(regardless of VLAN assignments) instead of on a per-VLAN basis. This means
that if redundant physical links exist between the switch and another 802.1Q
device, all but one link will be blocked, regardless of whether the redundant
links are in separate VLANs. However, you can use port trunking to prevent
Spanning Tree from unnecessarily blocking ports (and to improve overall
network performance).
Note that Spanning Tree operates differently in different devices. For example,
in the (obsolete, non-802.1Q) ProCurve Switch 2000 and the ProCurve Switch
800T, Spanning Tree operates on a per-VLAN basis, allowing redundant phys-
ical links as long as they are in separate VLANs.
IP Interfaces
There is a one-to-one relationship between a VLAN and an IP network inter-
face. Since the VLAN is defined by a group of ports, the state (up/down) of
those ports determines the state of the IP network interface associated with
that VLAN. When a VLAN comes up because one or more of its ports is up, the
IP interface for that VLAN is also activated. Likewise, when a VLAN is
deactivated because all of its ports are down, the corresponding IP interface
is also deactivated.
VLAN MAC Addresses
Some switch models use the same MAC address for all configured VLANs,
while other switch models use a different MAC address for each configured
VLAN.
One (Same) MAC Address for all VLANs Different MAC Address for Each VLAN
2600
2600-PWR
2610
2610-PWR
2810
2800
2510/2510G
3400cl
5300xl
6400cl
4100gl
6108

2-39
Static Virtual LANs (VLANs)
Port-Based Virtual LANs (Static VLANs)
You can send an 802.2 test packet to the VLAN MAC address to verify
connectivity to the switch. Likewise, you can assign an IP address to the VLAN
interface, and when you Ping that address, ARP will resolve the IP address to
this MAC address.
Port Trunks
When assigning a port trunk to a VLAN, all ports in the trunk are automatically
assigned to the same VLAN. You cannot split trunk members across multiple
VLANs. Also, a port trunk is tagged, untagged, or excluded from a VLAN in the
same way as for individual, untrunked ports.
Port Monitoring
If you designate a port on the switch for network monitoring, this port will
appear in the Port VLAN Assignment screen and can be configured as a
member of any VLAN. For information on how broadcast, multicast, and
unicast packets are tagged inside and outside of the VLAN to which the
monitor port is assigned, see the appendix on troubleshooting in the Manage-
ment and Configuration Guide.
VLAN Restrictions
■A port must be a member of at least one VLAN. In the factory default
configuration, all ports are assigned to the default VLAN
(DEFAULT_VLAN; VID = 1).
■A port can be assigned to several VLANs, but only one of those assign-
ments can be untagged. (The “Untagged” designation enables VLAN oper-
ation with non 802.1Q-compliant devices.)
■An external router must be used to communicate between tagged VLANs
on the switch.
■Before you can delete a VLAN, you must first re-assign all ports in the
VLAN to another VLAN.
Jumbo Packet Support
Jumbo packet support is enabled per-VLAN and applies to all ports belonging
to the VLAN. For more information, refer to the chapter titled “Port Status and
Basic Configuration” in the Management and Configuration Guide for your
switch.

2-40
Static Virtual LANs (VLANs)
Port-Based Virtual LANs (Static VLANs)

3-1
3
GVRP
Contents
Overview . . . . . . . . . . . . . . . . . . . . . . . . . . . . . . . . . . . . . . . . . . . . . . . . . . . . . . 3-2
Introduction . . . . . . . . . . . . . . . . . . . . . . . . . . . . . . . . . . . . . . . . . . . . . . . . . . . 3-3
General Operation . . . . . . . . . . . . . . . . . . . . . . . . . . . . . . . . . . . . . . . . . . . 3-4
Per-Port Options for Handling GVRP “Unknown VLANs” . . . . . . . . . . 3-6
Per-Port Options for Dynamic VLAN Advertising and Joining . . . . . . 3-8
GVRP and VLAN Access Control . . . . . . . . . . . . . . . . . . . . . . . . . . . . . . 3-10
Port-Leave From a Dynamic VLAN . . . . . . . . . . . . . . . . . . . . . . . . 3-10
Planning for GVRP Operation . . . . . . . . . . . . . . . . . . . . . . . . . . . . . . . . 3-10
Configuring GVRP On a Switch . . . . . . . . . . . . . . . . . . . . . . . . . . . . . . . 3-11
Menu: Viewing and Configuring GVRP . . . . . . . . . . . . . . . . . . . . . 3-12
CLI: Viewing and Configuring GVRP . . . . . . . . . . . . . . . . . . . . . . . 3-13
Web: Viewing and Configuring GVRP . . . . . . . . . . . . . . . . . . . . . . 3-16
GVRP Operating Notes . . . . . . . . . . . . . . . . . . . . . . . . . . . . . . . . . . . . . . 3-17

3-2
GVRP
Overview
Overview
This chapter describes GVRP and how to configure it with the switch’s built-
in interfaces, and assumes an understanding of VLANs, which are described
in Chapter 2, “Static Virtual LANs (VLANs)”.
For general information on how to use the switch’s built-in interfaces, refer to
these chapters in the Management and Configuration Guide for your switch:
■Chapter 3, “Using the Menu Interface”
■Chapter 4, “Using the Command Line Interface (CLI)”
■Chapter 5, “Using the Web Browser Interface”
■Chapter 6, “Switch Memory and Configuration”

3-3
GVRP
Introduction
Introduction
GVRP—GARP VLAN Registration Protocol—is an application of the Generic
Attribute Registration Protocol—GARP. GVRP is defined in the IEEE 802.1Q
standard, and GARP is defined in the IEEE 802.1D-1998 standard.
Note To understand and use GVRP you must have a working knowledge of 802.1Q
VLAN tagging. (See “Port-Based Virtual LANs (Static VLANs)” on page 2-3.)
GVRP uses “GVRP Bridge Protocol Data Units” (“GVRP BPDUs”) to “adver-
tise” static VLANs. In this manual, a GVRP BPDU is termed an advertisement.
Advertisements are sent outbound from ports on a switch to the devices
directly connected to those ports.
GVRP enables the switch to dynamically create 802.1Q-compliant VLANs on
links with other devices running GVRP. This enables the switch to automati-
cally create VLAN links between GVRP-aware devices. (A GVRP link can
include intermediate devices that are not GVRP-aware.) This operation
reduces the chances for errors in VLAN configuration by automatically pro-
viding VLAN ID (VID) consistency across the network. That is, you can use
GVRP to propagate VLANs to other GVRP-aware devices instead of manually
having to set up VLANs across your network. After the switch creates a
dynamic VLAN, you can optionally use the CLI static-vlan <vlan-id> command
to convert it to a static VLAN or allow it to continue as a dynamic VLAN for
as long as needed. You can also use GVRP to dynamically enable port mem-
bership in static VLANs configured on a switch.
Feature Default Menu CLI Web
view GVRP configuration n/a page 3-12 page 3-13 page 3-16
list static and dynamic VLANs
on a GVRP-enabled switch
n/a — page 3-15 page 3-16
enable or disable GVRP disabled page 3-12 page 3-14 page 3-16
enable or disable GVRP on
individual ports
enabled page 3-12 page 3-14 —
control how individual ports
will handle advertisements for
new VLANs
Learn page 3-12 page 3-14 page 3-16
convert a dynamic VLAN to a
static VLAN
n/a — page 3-16 —
configure static VLANs DEFAULT_VLAN
(VID = 1)
page 2-14 page 2-20 page 2-28

3-4
GVRP
Introduction
General Operation
When GVRP is enabled on a switch, the VID for any static VLANs configured
on the switch is advertised (using BPDUs—Bridge Protocol Data Units) out
all ports, regardless of whether a port is up or assigned to any particular VLAN.
A GVRP-aware port on another device that receives the advertisements over
a link can dynamically join the advertised VLAN.
A dynamic VLAN (that is, a VLAN learned through GVRP) is tagged on the port
on which it was learned. Also, a GVRP-enabled port can forward an advertise-
ment for a VLAN it learned about from other ports on the same switch (internal
source), but the forwarding port will not itself join that VLAN until an adver-
tisement for that VLAN is received through a link from another device (exter-
nal source) on that specific port
Figure 3-1. Example of Forwarding Advertisements and Dynamic Joining
Operating Note: When a GVRP-aware port on a switch learns a VID through GVRP from another device, the switch begins
advertising that VID out all of its ports except the port on which the VID was learned.
Core switch with static
VLANs (VID= 1, 2, & 3). Port 2
is a member of VIDs 1, 2, & 3.
1. Port 2 advertises VIDs 1, 2,
& 3.
2. Port 1 receives advertise-
ment of VIDs 1, 2, & 3 AND
becomes a member of VIDs
1, 2, & 3.
3. Port 3 advertises VIDs 1, 2,
& 3, but port 3 is NOT a
member of VIDs 1, 2, & 3 at
this point.
4. Port 4 receives advertise-
ment of VIDs 1, 2, & 3 AND
becomes a member of VIDs
1, 2, & 3.
5. Port 5 advertises VIDs 1, 2,
& 3, but port 5 is NOT a
member of VIDs 1, 2, & 3 at
this point.
Port 6 is statically configured
to be a member of VID 3.
11. Port 2 receives
advertisement of VID 3. (Port
2 is already statically
configured for VID 3.)
9. Port 3 receives advertise-
ment of VID 3 AND becomes
a member of VID 3. (Still not
a member of VIDs 1 & 2.)
10. Port 1 advertises VID 3.
7. Port 5 receives advertise-
ment of VID 3 AND becomes
a member of VID 3. (Still not
a member of VIDs 1 & 2.)
8. Port 4 advertises VID 3.
6. Port 6 advertises VID 3.
146
5
3
Switch 1
GVRP On
2
Switch 2
GVRP On
Switch 3
GVRP On
Static VLAN con-
figured End Device
(NIC or switch) with
GVRP On

3-5
GVRP
Introduction
Note that if a static VLAN is configured on at least one port of a switch, and
that port has established a link with another device, then all other ports of that
switch will send advertisements for that VLAN.
For example, in the following figure, Tagged VLAN ports on switch “A” and
switch “C” advertise VLANs 22 and 33 to ports on other GVRP-enabled
switches that can dynamically join the VLANs.
Figure 3-2. Example of GVRP Operation
Note A port can learn of a dynamic VLAN through devices that are not aware of
GVRP (Switch “B”, above). VLANs must be disabled in GVRP-unaware devices
to allow tagged packets to pass through.
A GVRP-aware port receiving advertisements has these options:
■If there is not already a static VLAN with the advertised VID on the
receiving port, then dynamically create the VLAN and become a member.
Switch “A”
GVRP On
Switch “B”
(No GVRP)
Switch “C”
GVRP On
Switch “D”
GVRP On
Tagged
VLAN 22
Tagged
VLAN 22
Switch “E”
GVRP On
Tagged
VLAN 33
Switch “C”:
Port 5 dynamically joins VLAN 22.
Ports 11 and 12 belong to Tagged VLAN 33.
Switch “E”:
Port 2 dynamically joins VLANs 22 and 33.
Port 7 dynamically joins VLANs 33 and 22.
Switch “D”:
Port 3 dynamically joins VLANs 22 and 33.
Port 6 dynamically joins VLAN 22 and 33.
15
12
11
2
7
3
6

3-6
GVRP
Introduction
■If the switch already has a static VLAN assignment with the same VID as
in the advertisement, and the port is configured to Auto for that VLAN,
then the port will dynamically join the VLAN and begin moving that
VLAN’s traffic. (For more detail on Auto, see “Per-Port Options for
Dynamic VLAN Advertising and Joining” on page 3-8.)
■Ignore the advertisement for that VID.
■Don’t participate in that VLAN.
Note also that a port belonging to a Tagged or Untagged static VLAN has these
configurable options:
■Send VLAN advertisements, and also receive advertisements for VLANs
on other ports and dynamically join those VLANs.
■Send VLAN advertisements, but ignore advertisements received from
other ports.
■Avoid GVRP participation by not sending advertisements and dropping
any advertisements received from other devices.
IP Addressing. A dynamic VLAN does not have an IP address, and moves
traffic on the basis of port membership in VLANs. However, after GVRP
creates a dynamic VLAN, you can convert it to a static VLAN. Note that it is
then necessary to assign ports to the VLAN in the same way that you would
for a static VLAN that you created manually. In the static state you can
configure IP addressing on the VLAN and access it in the same way that you
would any other static (manually created) VLAN.
Per-Port Options for Handling GVRP “Unknown
VLANs”
An “unknown VLAN” is a VLAN that the switch learns of by receiving an
advertisement for that VLAN on a port that is not already a member of that
VLAN. If the port is configured to learn unknown VLANs, then the VLAN is
dynamically created and the port becomes a tagged member of the VLAN. For
example, suppose that in figure 3-2 (page 3-5), port 1 on switch “A” is con-
nected to port 5 on switch “C”. Because switch “A” has VLAN 22 statically
configured, while switch “C” does not have this VLAN statically configured
(and does not “Forbid” VLAN 22 on port 5), VLAN 22 is handled as an
“Unknown VLAN” on port 5 in switch “C”. Conversely, if VLAN 22 was
statically configured on switch C, but port 5 was not a member, port 5 would
become a member when advertisements for VLAN 22 were received from
switch “A”.
When you enable GVRP on a switch, you have the per-port join-request options
listed in Table 3-1.

3-7
GVRP
Introduction
Table 3-1. Options for Handling “Unknown VLAN” Advertisements:
The CLI show gvrp command and the menu interface VLAN Support screen
show a switch’s current GVRP configuration, including the Unknown VLAN
settings.
Figure 3-3. Example of GVRP Unknown VLAN Settings
Unknown VLAN
Mode
Operation
Learn
(the Default)
Enables the port to become a member of any unknown VLAN for which it
receives an advertisement. Allows the port to advertise other VLANs that
have at least one other port on the same switch as a member.
Block Prevents the port from joining any new dynamic VLANs for which it receives
an advertisement.
Allows the port to advertise other VLANs that have at least one other port
as a member.
Disable Causes the port to ignore and drop all GVRP advertisements it receives and
also prevents the port from sending any GVRP advertisements.
GVRP Enabled
(Required for Unknown
VLAN operation.)
Unknown VLAN Settings
Default: Learn

3-8
GVRP
Introduction
Per-Port Options for Dynamic VLAN Advertising and
Joining
Initiating Advertisements. As described in the preceding section, to
enable dynamic joins, GVRP must be enabled and a port must be configured
to Learn (the default). However, to send advertisements in your network, one
or more static (Tagged, Untagged, or Auto) VLANs must be configured on one
or more switches (with GVRP enabled), depending on your topology.
Enabling a Port for Dynamic Joins. You can configure a port to dynami-
cally join a static VLAN. The join will then occur if that port subsequently
receives an advertisement for the static VLAN. (This is done by using the Auto
and Learn options described in table 3-2, below.
Parameters for Controlling VLAN Propagation Behavior. You can con-
figure an individual port to actively or passively participate in dynamic VLAN
propagation or to ignore dynamic VLAN (GVRP) operation. These options are
controlled by the GVRP “Unknown VLAN” and the static VLAN configuration
parameters, as described in the following table:
Table 3-2. Controlling VLAN Behavior on Ports with Static VLANs
Per-Port
“Unknown
VLAN”
(GVRP)
Configuration
Static VLAN Options—Per VLAN Specified on Each Port 1
Port Activity:
Tagged or Untagged (Per VLAN)2
Port Activity:
Auto2 (Per VLAN) Port Activity: Forbid (Per VLAN)2
Learn
(the Default)
The port:
• Belongs to specified VLAN.
• Advertises specified VLAN.
• Can become a member of
dynamic VLANs for which it
receives advertisements.
• Advertises dynamic VLANs
that have at least one other
port (on the same switch) as a
member.
The port:
• Will become a member of
specified VLAN if it receives
advertisements for specified
VLAN from another device.
• Will advertise specified VLAN.
• Can become a member of
other, dynamic VLANs for
which it receives
advertisements.
• Will advertise a dynamic VLAN
that has at least one other port
(on the same switch) as a
member.
The port:
1. Will not become a member of
the specified VLAN.
1. Will not advertise specified
VLAN.
1. Can become a member of
other dynamic VLANs for
which it receives
advertisements.
1. Will advertise a dynamic VLAN
that has at least one other port
on the same switch as a
member.

3-9
GVRP
Introduction
As the preceding table indicates, when you enable GVRP, a port that has a
Tagged or Untagged static VLAN has the option for both generating advertise-
ments and dynamically joining other VLANs.
Note In table 3-2, above, the Unknown VLAN parameters are configured on a per-
port basis using the CLI. The Tagged, Untagged, Auto, and Forbid options are
configured per static VLAN on every port, using either the menu interface or
the CLI.
Because dynamic VLANs operate as Tagged VLANs, and because a tagged port
on one device cannot communicate with an untagged port on another device,
ProCurve recommends that you use Tagged VLANs for the static VLANs you
will use to generate advertisements.
Block The port:
• Belongs to the specified VLAN.
• Advertises this VLAN.
• Will not become a member of
new dynamic VLANs for which
it receives advertisements.
• Will advertise dynamic VLANs
that have at least one other
port as a member.
The port:
• Will become a member of
specified VLAN if it receives
advertisements for this VLAN.
• Will advertise this VLAN.
• Will not become a member of
new dynamic VLANs for which
it receives advertisements.
• Will advertise dynamic VLANs
that have at least one other
port (on the same switch) as a
member.
The port:
• Will not become a member of
the specified VLAN.
• Will not advertise this VLAN.
• Will not become a member of
dynamic VLANs for which it
receives advertisements.
• Will advertise dynamic VLANs
that have at least one other
port (on the same switch) as a
member.
Disable The port:
• Is a member of the specified
VLAN.
• Will ignore GVRP PDUs.
• Will not join any advertised
VLANs.
• Will not advertise VLANs.
The port:
• Will not become a member of
the specified VLAN.
• Will ignore GVRP PDUs.
• Will not join any dynamic
VLANs.
• Will not advertise VLANs.
The port:
• Will not become a member of
this VLAN.
• Will ignore GVRP PDUs.
• Will not join any dynamic
VLANs.
• Will not advertise VLANs.
1 Each port on the switch must be a Tagged or Untagged member of at least one VLAN. Thus, any port configured for
GVRP to Learn or Block will generate and forward advertisements for static VLAN(s) configured on the switch and also
for dynamic VLANs the switch learns on other ports.
2 To configure tagging, Auto, or Forbid, see “Configuring Static VLAN Name and Per-Port Settings” on page 2-27 (for the
CLI) or “Adding or Changing a VLAN Port Assignment” on page 2-18 (for the menu).
Per-Port
“Unknown
VLAN”
(GVRP)
Configuration
Static VLAN Options—Per VLAN Specified on Each Port 1
Port Activity:
Tagged or Untagged (Per VLAN)2
Port Activity:
Auto2 (Per VLAN) Port Activity: Forbid (Per VLAN)2

3-10
GVRP
Introduction
GVRP and VLAN Access Control
When you enable GVRP on a switch, the default GVRP parameter settings
allow all of the switch’s ports to transmit and receive dynamic VLAN adver-
tisements (GVRP advertisements) and to dynamically join VLANs. The two
preceding sections describe the per-port features you can use to control and
limit VLAN propagation. To summarize, you can:
■Allow a port to advertise and/or join dynamic VLANs (Learn mode—the
default).
■Allow a port to send VLAN advertisements, but not receive them from
other devices; that is, the port cannot dynamically join a VLAN but other
devices can dynamically join the VLANs it advertises (Block mode).
■Prevent a port from participating in GVRP operation (Disable mode).
Port-Leave From a Dynamic VLAN
A dynamic VLAN continues to exist on a port for as long as the port continues
to receive advertisements of that VLAN from another device connected to that
port or until you:
■Convert the VLAN to a static VLAN (See “Converting a Dynamic VLAN to
a Static VLAN” on page 2-26.)
■Reconfigure the port to Block or Disable
■Disable GVRP
■Reboot the switch
The time-to-live for dynamic VLANs is 10 seconds. That is, if a port has not
received an advertisement for an existing dynamic VLAN during the last 10
seconds, the port removes itself from that dynamic VLAN.
Planning for GVRP Operation
These steps outline the procedure for setting up dynamic VLANs for a seg-
ment.
1. Determine the VLAN topology you want for each segment (broadcast
domain) on your network.
2. Determine the VLANs that must be static and the VLANs that can be
dynamically propagated.
3. Determine the device or devices on which you must manually create static
VLANs in order to propagate VLANs throughout the segment.

3-11
GVRP
Introduction
4. Determine security boundaries and how the individual ports in the seg-
ment will handle dynamic VLAN advertisements. (See table 3-1 on page
3-7 and table 3-2 on page 3-8.)
5. Enable GVRP on all devices you want to use with dynamic VLANs and
configure the appropriate “Unknown VLAN” parameter (Learn, Block, or
Disable) for each port.
6. Configure the static VLANs on the switch(es) where they are needed,
along with the per-VLAN parameters (Tagged, Untagged, Auto, and Forbid—
see table 3-2 on page 3-8) on each port.
7. Dynamic VLANs will then appear automatically, according to the config-
uration options you have chosen.
8. Convert dynamic VLANs to static VLANs where you want dynamic VLANs
to become permanent.
Configuring GVRP On a Switch
The procedures in this section describe how to:
■View the GVRP configuration on a switch
■Enable and disable GVRP on a switch
■Specify how individual ports will handle advertisements
To view or configure static VLANs for GVRP operation, refer to “Per-Port Static
VLAN Configuration Options” on page 2-8.

3-12
GVRP
Introduction
Menu: Viewing and Configuring GVRP
1. From the Main Menu, select:
2. Switch Configuration . . .
8. VLAN Menu . . .
1. VLAN Support
Figure 3-4. The VLAN Support Screen (Default Configuration)
2. Do the following to enable GVRP and display the Unknown VLAN fields:
a. Press [E] (for Edit).
b. Use [v] to move the cursor to the GVRP Enabled field.
c. Press the Space bar to select Yes.
d. Press [v] again to display the Unknown VLAN fields.
Figure 3-5. Example Showing Default Settings for Handling Advertisements
The Unknown VLAN
fields enable you to
configure each port to:
– Learn - Dynamically
join any advertised
VLAN and advertise
all VLANs learned
through other ports.
– Block - Do not
dynamically join any
VLAN, but still
advertise all VLANs
learned through other
ports.
– Disable - Ignore and
drop all incoming
advertisements and
do not transmit any
advertisements.

3-13
GVRP
Introduction
3. Use the arrow keys to select the port you want, and the Space bar to select
Unknown VLAN option for any ports you want to change.
4. When you finish making configuration changes, press [Enter], then [S] (for
Save) to save your changes to the Startup-Config file.
CLI: Viewing and Configuring GVRP
GVRP Commands Used in This Section
Displaying the Switch’s Current GVRP Configuration. This command
shows whether GVRP is disabled, along with the current settings for the
maximum number of VLANs and the current Primary VLAN. (For more on the
last two parameters, see “Port-Based Virtual LANs (Static VLANs)” on page
2-3.)
Syntax:show gvrp Shows the current settings.
Figure 3-6. Example of “Show GVRP” Listing with GVRP Disabled
show gvrp below
gvrp page 3-14
unknown-vlans page 3-14

3-14
GVRP
Introduction
Figure 3-7. Example of Show GVRP Listing with GVRP Enabled
Enabling and Disabling GVRP on the Switch. This command enables
GVRP on the switch.
Syntax:gvrp
This example enables GVRP:
ProCurve(config)# gvrp
This example disables GVRP operation on the switch:
ProCurve(config)# no gvrp
Enabling and Disabling GVRP On Individual Ports. When GVRP is
enabled on the switch, use the unknown-vlans command to change the
Unknown VLAN field for one or more ports. You can use this command at
either the Manager level or the interface context level for the desired port(s).
Syntax:interface <port-list> unknown-vlans < learn | block | disable >
Changes the Unknown VLAN field setting for the specified
port(s).
For example, to change and view the configuration for ports A1-A2 to Block:
This example includes
non-default settings for
the Unknown VLAN field
for some ports.

3-15
GVRP
Introduction
Figure 3-8. Example of Preventing Specific Ports from Joining Dynamic VLANs
Displaying the Static and Dynamic VLANs Active on the Switch. The
show vlans command lists all VLANs present in the switch.
Syntax:show vlans
For example, in the following illustration, switch “B” has one static VLAN (the
default VLAN), with GVRP enabled and port 1 configured to Learn for
Unknown VLANs. Switch “A” has GVRP enabled and has three static VLANs:
the default VLAN, VLAN-222, and VLAN-333. In this scenario, switch B will
dynamically join VLAN-222 and VLAN-333:
Figure 3-9. Example of Switches Operating with GVRP Enabled
The show vlans command lists the dynamic (and static) VLANs in switch “B”
after it has learned and joined VLAN-222 and VLAN-333.
Switch “A”
GVRP enabled.
3 Static VLANs:
– DEFAULT_VLAN
– VLAN-222
– VLAN-333
Switch “B”
GVRP enabled.
1 Static VLANs:
– DEFAULT_VLAN
Port 1: Set to
“Learn” Mode

3-16
GVRP
Introduction
Figure 3-10. Example of Listing Showing Dynamic VLANs
Converting a Dynamic VLAN to a Static VLAN. If a port on the switch
has joined a dynamic VLAN, you can use the following command to convert
that dynamic VLAN to a static VLAN:
Syntax:static-vlan <dynamic-vlan-id>
For example, to convert dynamic VLAN 333 (from the previous example) to a
static VLAN:
ProCurve(config)# static-vlan 333
When you convert a dynamic VLAN to a static VLAN, all ports on the switch
are assigned to the VLAN in Auto mode.
Web: Viewing and Configuring GVRP
To view, enable, disable, or reconfigure GVRP:
1. Click on the Configuration tab.
2. Click on VLAN Configuration and do the following:
a. To enable or disable GVRP, click on GVRP Enabled.
b. To change the Unknown VLAN field for any port:
i. Click on GVRP Security and make the desired changes.
ii. Click on Apply to save and implement your changes to the
Unknown VLAN fields.
For Web-based Help on how to use the Web browser interface screen, click
on the [?] button provided on the Web browser screen.
Dynamic VLANs
Learned from
Switch “A”
through Port 1

3-17
GVRP
Introduction
GVRP Operating Notes
■A dynamic VLAN must be converted to a static VLAN before it can have
an IP address.
■The total number of VLANs on the switch (static and dynamic combined)
cannot exceed the current Maximum VLANs setting. For example, in the
factory default state, the switch supports eight VLANs. Thus, in a case
where four static VLANs are configured on the switch, the switch can
accept up to four additional VLANs in any combination of static and
dynamic. Any additional VLANs advertised to the switch will not be added
unless you first increase the Maximum VLANs setting. In the Menu inter-
face, click on 2. Switch Configuration ... | 8. VLAN Menu | 1. VLAN Support. In
the global config level of the CLI, use max-vlans.
■Converting a dynamic VLAN to a static VLAN and then executing the write
memory command saves the VLAN in the startup-config file and makes it
a permanent part of the switch’s VLAN configuration.
■Within the same broadcast domain, a dynamic VLAN can pass through a
device that is not GVRP-aware. This is because a hub or a switch that is
not GVRP-ware will flood the GVRP (multicast) advertisement packets
out all ports.
■GVRP assigns dynamic VLANs as Tagged VLANs. To configure the VLAN
as Untagged, you must first convert it to a static VLAN.
■Rebooting a switch on which a dynamic VLAN exists deletes that VLAN.
However, the dynamic VLAN re-appears after the reboot if GVRP is
enabled and the switch again receives advertisements for that VLAN
through a port configured to add dynamic VLANs.
■By receiving advertisements from other devices running GVRP, the switch
learns of static VLANs on those other devices and dynamically (automat-
ically) creates tagged VLANs on the links to the advertising devices.
Similarly, the switch advertises its static VLANs to other GVRP-aware
devices, as well as the dynamic VLANs the switch has learned.
■A GVRP-enabled switch does not advertise any GVRP-learned VLANs out
of the port(s) on which it originally learned of those VLANs.

3-18
GVRP
Introduction

4-1
4
Multimedia Traffic Control with IP Multicast
(IGMP)
Contents
Overview . . . . . . . . . . . . . . . . . . . . . . . . . . . . . . . . . . . . . . . . . . . . . . . . . . . . . . 4-2
General Operation and Features . . . . . . . . . . . . . . . . . . . . . . . . . . . . . . . . . . 4-3
IGMP Features . . . . . . . . . . . . . . . . . . . . . . . . . . . . . . . . . . . . . . . . . . . . . . 4-3
IGMP Terms . . . . . . . . . . . . . . . . . . . . . . . . . . . . . . . . . . . . . . . . . . . . . . . . 4-4
IGMP Operating Features . . . . . . . . . . . . . . . . . . . . . . . . . . . . . . . . . . . . . 4-5
Basic Operation . . . . . . . . . . . . . . . . . . . . . . . . . . . . . . . . . . . . . . . . . 4-5
Enhancements . . . . . . . . . . . . . . . . . . . . . . . . . . . . . . . . . . . . . . . . . . 4-5
CLI: Configuring and Displaying IGMP . . . . . . . . . . . . . . . . . . . . . . . . . . . . . 4-6
Web: Enabling or Disabling IGMP . . . . . . . . . . . . . . . . . . . . . . . . . . . . . . . . 4-10
How IGMP Operates . . . . . . . . . . . . . . . . . . . . . . . . . . . . . . . . . . . . . . . . . . . 4-11
Message Types . . . . . . . . . . . . . . . . . . . . . . . . . . . . . . . . . . . . . . . . . . . . . 4-11
IGMP Operating Notes . . . . . . . . . . . . . . . . . . . . . . . . . . . . . . . . . . . . . . 4-12
Displaying IGMP Data. . . . . . . . . . . . . . . . . . . . . . . . . . . . . . . . . . . 4-12
Supported Standards and RFCs . . . . . . . . . . . . . . . . . . . . . . . . . . . . . . 4-13
Operation With or Without IP Addressing . . . . . . . . . . . . . . . . . . . . . . 4-14
Automatic Fast-Leave IGMP . . . . . . . . . . . . . . . . . . . . . . . . . . . . . . . . . 4-15
Using Delayed Group Flush . . . . . . . . . . . . . . . . . . . . . . . . . . . . . . . . . . 4-17
Forced Fast-Leave IGMP . . . . . . . . . . . . . . . . . . . . . . . . . . . . . . . . . . . . 4-18
Setting Fast-Leave and Forced Fast-Leave from the CLI . . . . . . . . . . 4-18
Setting Forced Fast-Leave Using the MIB . . . . . . . . . . . . . . . . . . . 4-19
Listing the MIB-Enabled Forced Fast-Leave Configuration . . . . 4-19
Configuring Per-Port Forced Fast-Leave IGMP . . . . . . . . . . . . . . . . . . 4-21
Using the Switch as Querier . . . . . . . . . . . . . . . . . . . . . . . . . . . . . . . . . . . . . 4-22
Querier Operation . . . . . . . . . . . . . . . . . . . . . . . . . . . . . . . . . . . . . . . . . . 4-22
Excluding Multicast Addresses from IP Multicast Filtering . . . . . . . . . . . 4-23

4-2
Multimedia Traffic Control with IP Multicast (IGMP)
Overview
Overview
This chapter describes Multimedia Traffic Control with IP Multicast (IGMP),
and explains how to configure IGMP controls to reduce unnecessary
bandwidth usage on a per-port basis.
For the latest information on IGMP, see the software release notes posted on
the ProCurve Networking support Web site at http://www.procurve.com.
For general information on how to use the switch’s built-in interfaces, refer to
these chapters in the Management and Configuration Guide for your switch:
■Chapter 3, “Using the Menu Interface”
■Chapter 4, “Using the Command Line Interface (CLI)”
■Chapter 5, “Using the Web Browser Interface”
■Appendix C, “Switch Memory and Configuration”

4-3
Multimedia Traffic Control with IP Multicast (IGMP)
General Operation and Features
General Operation and Features
IGMP Features
In a network where IP multicast traffic is transmitted for various multimedia
applications, you can use the switch to reduce unnecessary bandwidth usage
on a per-port basis by configuring IGMP (Internet Group Management
Protocol controls). In the factory default state (IGMP disabled), the switch
simply floods all IP multicast traffic it receives on a given VLAN through all
ports on that VLAN (except the port on which it received the traffic). This can
result in significant and unnecessary bandwidth usage in networks where IP
multicast traffic is a factor. Enabling IGMP allows the ports to detect IGMP
queries and report packets and manage IP multicast traffic through the switch.
IGMP is useful in multimedia applications such as LAN TV, desktop
conferencing, and collaborative computing, where there is multipoint
communication; that is, communication from one to many hosts, or
communication originating from many hosts and destined for many other
hosts. In such multipoint applications, IGMP will be configured on the hosts,
and multicast traffic will be generated by one or more servers (inside or
outside of the local network). Switches in the network (that support IGMP)
can then be configured to direct the multicast traffic to only the ports where
needed. If multiple VLANs are configured, you can configure IGMP on a per-
VLAN basis.
Feature Default Menu CLI Web
view igmp configuration n/a — page 4-6 —
show igmp status for multicast
groups used by the selected
VLAN
n/a — Yes —
enabling or disabling IGMP
(Requires VLAN ID Context)
disabled — page 4-8 page 4-10
per-port packet control auto — page 4-9 —
IGMP traffic priority normal — page 4-10 —
querier enabled — page 4-10 —
fast-leave disabled — page 4-15 —

4-4
Multimedia Traffic Control with IP Multicast (IGMP)
General Operation and Features
Enabling IGMP allows detection of IGMP queries and report packets in order
to manage IP multicast traffic through the switch. If no other querier is
detected, the switch will then also function as the querier. (If you need to
disable the querier feature, you can do so through the IGMP configuration
MIB. Refer to “Changing the Querier Configuration Setting” on page 4-10.)
Note IGMP configuration on the switch operates at the VLAN context level. If you
are not using VLANs, then configure IGMP in VLAN 1 (the default VLAN)
context.
IGMP Terms
■IGMP Device: A switch or router running IGMP traffic control
features.
■IGMP Host: An end-node device running an IGMP (multipoint, or
multicast communication) application.
■Querier: A required IGMP device that facilitates the IGMP protocol
and traffic flow on a given LAN. This device tracks which ports are
connected to devices (IGMP clients) that belong to specific multicast
groups, and triggers updates of this information. A querier uses data
received from the queries to determine whether to forward or block
multicast traffic on specific ports. When the switch has an IP address
on a given VLAN, it automatically operates as a Querier for that VLAN
if it does not detect a multicast router or another switch functioning
as a Querier. When enabled (the default state), the switch’s querier
function eliminates the need for a multicast router. In most cases,
ProCurve recommends that you leave this parameter in the default
“enabled” state even if you have a multicast router performing the
querier function in your multicast group. For more information, see
“How IGMP Operates” on page 4-11.

4-5
Multimedia Traffic Control with IP Multicast (IGMP)
General Operation and Features
IGMP Operating Features
Basic Operation
In the factory default configuration, IGMP is disabled. If multiple VLANs are
not configured, you must configure IGMP on the default VLAN
(DEFAULT_VLAN; VID = 1). If multiple VLANs are configured, you must
configure IGMP on a per-VLAN basis for every VLAN where this feature is
desired.
Enhancements
With the CLI, you can configure these additional options:
■Forward with High Priority. Disabling this parameter (the default)
causes the switch or VLAN to process IP multicast traffic, along with other
traffic, in the order received (usually, normal priority). Enabling this
parameter causes the switch or VLAN to give a higher priority to IP
multicast traffic than to other traffic.
■Auto/Blocked/Forward: You can use the console to configure individual
ports to any of the following states:
•Auto (the default): Causes the switch to interpret IGMP packets and
to filter IP multicast traffic based on the IGMP packet information for
ports belonging to a multicast group. This means that IGMP traffic
will be forwarded on a specific port only if an IGMP host or multicast
router is connected to the port.
•Blocked: Causes the switch to drop all IGMP transmissions received
from a specific port and to block all outgoing IP Multicast packets for
that port. This has the effect of preventing IGMP traffic from moving
through specific ports.
•Forward: Causes the switch to forward all IGMP and IP multicast
transmissions through the port.
■Operation With or Without IP Addressing: This feature helps to
conserve IP addresses by enabling IGMP to run on VLANs that do not have
an IP address. See “Operation With or Without IP Addressing” on page
4-14.
■Querier Capability: The switch performs this function for IGMP on
VLANs having an IP address when there is no other device in the VLAN
acting as querier. See “Querier Operation” on page 4-22.

4-6
Multimedia Traffic Control with IP Multicast (IGMP)
CLI: Configuring and Displaying IGMP
Notes Whenever IGMP is enabled, the switch generates an Event Log message
indicating whether querier functionality is enabled.
IP multicast traffic groups are identified by IP addresses in the range of
224.0.0.0 to 239.255.255.255. Also, incoming IGMP packets intended for
reserved, or “well-known” multicast addresses automatically flood through all
ports (except the port on which the packets entered the switch). For more on
this topic, see “Excluding Multicast Addresses from IP Multicast Filtering” on
page 4-23.
For more information, refer to “How IGMP Operates” on page 4-11.
CLI: Configuring and Displaying IGMP
IGMP Commands Used in This Section
show ip igmp configuration
config
vid [config]
group <ip address>
page 4-7
ip igmp page 4-8
high-priority-forward page 4-10
auto <[ethernet] <port-list> page 4-9
blocked <[ethernet] <port-list> page 4-9
forward <[ethernet] <port-list> page 4-9
querier page 4-10
show ip igmp See the appendix on monitoring and analyzing switch
operation in the Management and Configuration
Guide.

4-7
Multimedia Traffic Control with IP Multicast (IGMP)
CLI: Configuring and Displaying IGMP
Viewing the Current IGMP Configuration. This command lists the IGMP
configuration for all VLANs configured on the switch or for a specific VLAN.
(For IGMP operating status, see the appendix on monitoring and analyzing
switch operation in the Management and Configuration Guide.)
For example, suppose you have the following VLAN and IGMP configurations
on the switch:
You could use the CLI to display this data as follows:
Figure 4-1. Example Listing of IGMP Configuration for All VLANs in the Switch
The following version of the show ip igmp command includes the VLAN ID (vid)
designation, and combines the above data with the IGMP per-port
configuration:
Syntax: show ip igmp config
IGMP configuration for all VLANs on the switch.
Syntax: show ip igmp < vid > config
IGMP configuration for a specific VLAN on the switch, including
per-port data
Syntax: show ip igmp group < ip-address >
Lists the ports on which the specified multicast group IP address
is registered.
VLAN ID VLAN Name IGMP
Enabled
Forward with
High Priority
Querier
1 DEFAULT_VLAN Yes No No
22 VLAN-2 Yes Yes Yes
33 VLAN-3 No No No

4-8
Multimedia Traffic Control with IP Multicast (IGMP)
CLI: Configuring and Displaying IGMP
Figure 4-2. Example Listing of IGMP Configuration for A Specific VLAN
Enabling or Disabling IGMP on a VLAN. You can enable IGMP on a
VLAN, along with the last-saved or default IGMP configuration (whichever
was most recently set), or you can disable IGMP on a selected VLAN. Note
that this command must be executed in a VLAN context.
Syntax:[no] ip igmp
For example, here are methods to enable and disable IGMP on the default
VLAN (VID = 1).
ProCurve(config)# vlan 1 ip igmp
Enables IGMP on VLAN 1.
ProCurve(vlan-1)# ip igmp
Same as above.
ProCurve(config)# no vlan 1 ip igmp
Disables IGMP on VLAN 1.
Note If you disable IGMP on a VLAN and then later re-enable IGMP on that VLAN,
the switch restores the last-saved IGMP configuration for that VLAN. For more
on how switch memory operates, see the chapter on switch memory and
configuration in the Management and Configuration Guide.
IGMP Configuration
for the Selected
VLAN
IGMP Configuration
On the Individual
Ports in the VLAN

4-9
Multimedia Traffic Control with IP Multicast (IGMP)
CLI: Configuring and Displaying IGMP
You can also combine the ip igmp command with other IGMP-related
commands, as described in the following sections.
Configuring Per-Port IGMP Packet Control. Use this command in the
VLAN context to specify how each port should handle IGMP traffic.
Syntax:vlan < vid > ip igmp
[ auto <port-list> | blocked <port-list> | forward <port-list> ]
For example, suppose you wanted to configure IGMP as follows for VLAN 1
on ports A1 - A6:
■Ports A1 - A2: Auto
■Ports A3 - A4: Forward
■Ports A5 - A6: Block
Depending on the privilege level, you could use one of the following
commands to configure IGMP on VLAN 1 with the above settings:
ProCurve(config)# vlan 1
ProCurve(vlan-1)# ip igmp auto a1,a2
ProCurve(vlan-1)# ip igmp forward a3,a4
ProCurve(vlan-1)# ip igmp blocked a5,a6
Syntax:vlan < vid > ip igmp
Enables IGMP on the specified VLAN. In a VLAN context,
use only ip igmp without the VLAN specifier.
auto < port-list > (Default operation)
Filter multicast traffic on the specified ports. Forward
IGMP traffic to hosts on the ports that belong to the
multicast group for which the traffic is intended. (Also
forward any multicast traffic through any of these ports
that is connected to a multicast router.) This is the default
IGMP port configuration.
blocked < port-list >
Drop all multicast traffic received from devices on the
specified ports, and prevent any outgoing multicast
traffic from moving through these ports.
forward < port-list >
Forward all multicast traffic through the specified port.

4-10
Multimedia Traffic Control with IP Multicast (IGMP)
Web: Enabling or Disabling IGMP
The following command displays the VLAN and per-port configuration
resulting from the above commands.
ProCurve> show ip igmp 1 config
Configuring the Querier Function. In its default configuration, the switch
is capable of operating as an IGMP querier. This command lets you disable or
re-enable this function.
Syntax: [no] vlan <vid> ip igmp querier
Disables or re-enables the ability for the switch to become
querier, if necessary, on the specified VLAN. The default
querier capability is “enabled”.
ProCurve(config)# no vlan 1 ip igmp querier
Disables the querier function on VLAN 1.
ProCurve> show ip igmp config
This is the show command used to display results of the
above querier command.
Web: Enabling or Disabling IGMP
In the Web browser interface you can enable or disable IGMP on a per-VLAN
basis. To configure other IGMP features, use the CLI.
To Enable or Disable IGMP:
1. Click on the Configuration tab.
2. Click on the Device Features button.
3. If more than one VLAN is configured, use the VLAN pull-down menu to
select the VLAN on which you want to enable or disable IGMP.
4. Use the Multicast Filtering (IGMP) menu to enable or disable IGMP.
5. Click on Apply Changes button to implement the configuration change.
For Web-based help on how to use the Web browser interface screen, click on
the ? button provided on the Web browser screen.

4-11
Multimedia Traffic Control with IP Multicast (IGMP)
How IGMP Operates
How IGMP Operates
The Internet Group Management Protocol (IGMP) is an internal protocol of
the Internet Protocol (IP) suite. IP manages multicast traffic by using
switches, multicast routers, and hosts that support IGMP. (In ProCurve’s
implementation of IGMP, a multicast router is not necessary as long as a switch
is configured to support IGMP with the querier feature enabled.) A set of hosts,
routers, and/or switches that send or receive multicast data streams to or from
the same source(s) is termed a multicast group, and all devices in the group
use the same multicast group address.
Message Types
The multicast group running version 2 of IGMP uses three fundamental types
of messages to communicate:
■Query: A message sent from the querier (multicast router or switch)
asking for a response from each host belonging to the multicast group. If
a multicast router supporting IGMP is not present, then the switch must
assume this function in order to elicit group membership information
from the hosts on the network. (If you need to disable the querier feature,
you can do so through the CLI, using the IGMP configuration MIB. See
“Configuring the Querier Function” on page 4-10.)
■Report (Join): A message sent by a host to the querier to indicate that
the host wants to be or is a member of a given group indicated in the report
message.
■Leave Group: A message sent by a host to the querier to indicate that the
host has ceased to be a member of a specific multicast group.

4-12
Multimedia Traffic Control with IP Multicast (IGMP)
How IGMP Operates
IGMP Operating Notes
IGMP identifies members of a multicast group (within a subnet) and allows
IGMP-configured hosts (and routers) to join or leave multicast groups based
on the following process.
■An IP multicast packet includes the multicast group (address) to which
the packet belongs.
■When an IGMP client connected to a switch port needs to receive multi-
cast traffic from a specific group, it joins the group by sending an IGMP
report (join request) to the network. (The multicast group specified in the
join request is determined by the requesting application running on the
IGMP client.)
■When a networking device with IGMP enabled receives the join request
for a specific group, it forwards any IP multicast traffic it receives for that
group through the port on which the join request was received.
■When the client is ready to leave the multicast group, it sends a Leave
Group message to the network and ceases to be a group member.
■When the leave request is detected, the appropriate IGMP device will
cease transmitting traffic for the designated multicast group through the
port on which the leave request was received (as long as there are no other
current members of that group on the affected port).
Displaying IGMP Data.
To display data showing active group addresses, reports, queries, querier
access port, and active group address data (port, type, and access), see the
appendix on monitoring and analyzing switch operation in the Management
and Configuration Guide.

4-13
Multimedia Traffic Control with IP Multicast (IGMP)
How IGMP Operates
Supported Standards and RFCs
ProCurve’s implementation of IGMP supports the following standards and
operating capabilities:
• RFC2236 (IGMP V.2, with backwards support for IGMP V.1)
• IETF draft for IGMP and MLD snooping switches (for IGMP V1,
V2 V3)
• Full IGMPv2 support as well as full support for IGMPv1 Joins.
• Ability to operate in IGMPv2 Querier mode on VLANs with an IP
address.
The ProCurve implementation is subject to the following restrictions:
• Interoperability with RFC3376 (IGMPv3)
• Interoperability with IGMPv3 Joins. When the switch receives an
IGMPv3 Join, it accepts the host request and begins forwarding
the IGMP traffic. This means ports that have not joined the group
and are not connected to routers or the IGMP Querier will not
receive the group's multicast traffic.
• No support for the IGMPv3 “Exclude Source” or “Include Source”
options in the Join Reports. Rather, the group is simply joined
from all sources.
• No support for becoming a version 3 Querier. The switch will
become a version 2 Querier in the absence of any other Querier
on the network.
Note IGMP is supported in the HP MIB, rather than the standard IGMP MIBs, as the
latter reduce Group Membership detail in switched environments.

4-14
Multimedia Traffic Control with IP Multicast (IGMP)
How IGMP Operates
Operation With or Without IP Addressing
You can configure IGMP on VLANs that do not have IP addressing. The benefit
of IGMP without IP addressing is a reduction in the number of IP addresses
you have to use and configure. This can be significant in a network with a large
number of VLANs. The limitation on IGMP without IP addressing is that the
switch cannot become Querier on any VLANs for which it has no IP address—
so the network administrator must ensure that another IGMP device will act
as Querier. It is also advisable to have an additional IGMP device available as
a backup Querier. See the following table.
Table 4-1.Comparison of IGMP Operation With and Without IP Addressing
IGMP Function Available With IP Addressing
Configured on the VLAN
Available
Without IP
Addressing?
Operating Differences
Without an IP Address
Forward multicast group traffic to any port on
the VLAN that has received a join request for
that multicast group.
Yes None
Forward join requests (reports) to the Querier. Yes None
Configure individual ports in the VLAN to Auto
(the default)/Blocked, or Forward.
Yes None
Configure IGMP traffic forwarding to normal or
high-priority forwarding.
Yes None
Age-Out IGMP group addresses when the last
IGMP client on a port in the VLAN leaves the
group.
Yes Requires that another IGMP device in the VLAN has an IP
address and can operate as Querier. This can be a
multicast router or another switch configured for IGMP
operation. (ProCurve recommends that the VLAN also
include a device operating as a backup Querier in case
the device operating as the primary Querier fails for any
reason.
Support Fast-Leave IGMP (below) and Forced
Fast-Leave IGMP (page 4-15).
Yes
Support automatic Querier election. No Querier operation not available.
Operate as the Querier. No Querier operation not available.
Available as a backup Querier. No Querier operation not available.

4-15
Multimedia Traffic Control with IP Multicast (IGMP)
How IGMP Operates
Automatic Fast-Leave IGMP
IGMP Operation Presents a “Delayed Leave” Problem. Where multiple
IGMP clients are connected to the same port on an IGMP device (switch or
router), if only one IGMP client joins a given multicast group, then later sends
a Leave Group message and ceases to belong to that group, the IGMP device
retains that IGMP client in its IGMP table and continues forwarding IGMP
traffic to the IGMP client until the Querier triggers confirmation that no other
group members exist on the same port. This means that the switch continues
to transmit unnecessary multicast traffic through the port until the Querier
renews the multicast group status.
Fast-Leave IGMP. Depending on the switch model, Fast-Leave is enabled
or disabled in the default configuration.
Table 4-2.IGMP: Data-Driven and Non-Data Driven Behavior
On switches that do not support Data-Driven IGMP, unregistered multicast
groups are flooded to the VLAN rather than pruned. In this scenario, Fast-
Leave IGMP can actually increase the problem of multicast flooding by
removing the IGMP group filter before the Querier has recognized the IGMP
Switch Model or
Series
Data-
Driven
IGMP
Included?
IGMP Fast-
Leave Setting
Default IGMP Behavior
Switch 8212zl
Switch 6400cl
Switch 6200yl
Switch 5400zl
Switch 5300xl
Switch 4200vl
Switch 3500yl
Switch 3400cl
Switch 2800
Switch 2810
Switch 2510G
Switch 2510-48
Switch 2500
Yes Always
Enabled
Drops unjoined multicast traffic except for
always-forwarded traffic toward the
Querier or multicast routers, and out of
IGMP-forward ports. Selectively forwards
joined multicast traffic.
Switch 2510-24
Switch 2600
Switch 2600-PWR
Switch 4100gl
Switch 6108
No Disabled in
the Default
Configuration
IGMP Fast-Leave disabled in the default
configuration. Floods unjoined multicast
traffic to all ports. Selectively forwards
joined multicast traffic.

4-16
Multimedia Traffic Control with IP Multicast (IGMP)
How IGMP Operates
Leave. The Querier will continue to transmit the multicast group during this
short time, and because the group is no longer registered the switch will then
flood the multicast group to all ports.
On ProCurve switches that do support Data-Driven IGMP (“Smart” IGMP),
when unregistered multicasts are received the switch automatically filters
(drops) them. Thus, the sooner the IGMP Leave is processed, the sooner this
multicast traffic stops flowing.
Because of the multicast flooding problem mentioned above, the IGMP
FastLeave feature is disabled by default on all ProCurve switches that do not
support Data-Driven IGMP. (See table 4-2, above.) The feature can be enabled
on these switches via an SNMP set of this object:
hpSwitchIgmpPortForceLeaveState.< vid >.< port number>
However, this is not recommended as this will increase the amount of
multicast flooding during the period between the client's IGMP Leave and the
Querier's processing of that Leave. For more on this topic, refer to “Forced
Fast-Leave IGMP” on page 4-18.
ProCurve recommends that the following settings be used.
■Use Delayed Group Flush on the Series 2600 switches whenever Fast
Leave or Forced Fast Leave are set on a port (see page 4-17).
■Forced fast leave can be used when there are multiple devices
attached to a port.
Automatic Fast-Leave Operation. If a switch port is:
a. Connected to only one end node
b. The end node currently belongs to a multicast group; i.e. is an IGMP
client
c. The end node subsequently leaves the multicast group
Then the switch does not need to wait for the Querier status update interval,
but instead immediately removes the IGMP client from its IGMP table and
ceases transmitting IGMP traffic to the client. (If the switch detects multiple
end nodes on the port, automatic Fast-Leave does not activate—regardless of
whether one or more of these end nodes are IGMP clients.)

4-17
Multimedia Traffic Control with IP Multicast (IGMP)
How IGMP Operates
In the next figure, automatic Fast-Leave operates on the switch ports for IGMP
clients “3A” and “5A”, but not on the switch port for IGMP clients “7A” and 7B,
Server “7C”, and printer “7D”.
Figure 4-3. Example of Automatic Fast-Leave IGMP Criteria
When client “3A” running IGMP is ready to leave the multicast group, it
transmits a Leave Group message. Because the switch knows that there is only
one end node on port A3, it removes the client from its IGMP table and halts
multicast traffic (for that group) to port A3. If the switch is not the Querier, it
does not wait for the actual Querier to verify that there are no other group
members on port A3. If the switch itself is the Querier, it does not query port
A3 for the presence of other group members.
Note that Fast-Leave operation does not distinguish between end nodes on
the same port that belong to different VLANs. Thus, for example, even if all of
the devices on port A6 in figure 4-3 belong to different VLANs, Fast-Leave does
not operate on port A6.
Using Delayed Group Flush
This feature continues to filter IGMP-Left groups for a specified additional
period of time. The delay in flushing the group filter prevents stale traffic from
being forwarded by the server. Delayed Group Flush is enabled or disabled
for the entire switch.
Routing
Switch
Acting as
Querier ProCurve Switch with
Automatic Fast-Leave
Server
7C
Switch 7X
3A
5A 7A
Fast-Leave IGMP
automatically operates
on the ports connected
to IGMP clients 3A and
5A, but does not
operate on the port
connected to Switch 7X
because the switch
detects multiple end
nodes on that port.
Fast-Leave IGMP does
not activate on this port.
Fast-Leave IGMP
activates on these
two ports.
A1 A3 A4 A6
Printer
7D
7B
Syntax: igmp delayedflush <time period>
Enables the switch to continue to flush IGMP-Left groups
for a specified period of time (0 - 255 seconds). The default
setting is Disabled. To disable, reset the time period to zero.
Syntax:Show igmp delayedflush
Displays the current setting for the switch.

4-18
Multimedia Traffic Control with IP Multicast (IGMP)
How IGMP Operates
Forced Fast-Leave IGMP
Forced Fast-Leave IGMP speeds up the process of blocking unnecessary IGMP
traffic to a switch port that is connected to multiple end nodes. (This feature
does not activate on ports where the switch detects only one end node). For
example, in figure 4-3, even if you configured Forced Fast-Leave on all ports
in the switch, the feature would activate only on port A6 (which has multiple
end nodes) when a Leave Group request arrived on that port.
When a port having multiple end nodes receives a Leave Group request from
one end node for a given multicast group “X”, Forced Fast-Leave activates and
waits a small amount of time to receive a join request from any other group
“X” member on that port. If the port does not receive a join request for that
group within the forced-leave interval, the switch then blocks any further
group “X” traffic to the port.
Setting Fast-Leave and Forced Fast-Leave from the CLI
In previous software versions, Fast-Leave and Forced Fast-Leave options for
a port were set exclusively through the MIB. The following commands now
allow a port to be configured for Fast-Leave or Forced Fast-leave operation
from the CLI. Note that these commands must be executed in a VLAN context
To view the IGMP Fast-Leave status of a port use the show running-config or
show configuration commands.
Syntax:[no] ip igmp fastleave <port-list>
Enables IGMP Fast-Leaves on the specified ports in the VLAN
(the default setting). In the Config context, use the VLAN
specifier, for example, vlan < vid > ip igmp fastleave <port-list>.
The “no” form disables Fast-Leave on the specified ports.
[no] ip igmp forcedfastleave <port-list>
Forces IGMP Fast-Leaves on the specified ports in the VLAN,
even if they are cascaded.

4-19
Multimedia Traffic Control with IP Multicast (IGMP)
How IGMP Operates
Setting Forced Fast-Leave Using the MIB
Fast-Leave and Forced Fast-Leave options for a port can also be set through
the switch’s MIB (Management Information Base).
Note on VLAN
Numbers
In the ProCurve switches covered in this guide, the walkmib and setmib
commands use an internal VLAN number (and not the VLAN ID, or VID) to
display or change many per-vlan features, such as the Forced Fast-Leave state.
Because the internal VLAN number for the default VLAN is always 1
(regardless of whether VLANs are enabled on the switch), and because a
discussion of internal VLAN numbers for multiple VLANs is beyond the scope
of this manual, this section concentrates on examples that use the default
VLAN.
Listing the MIB-Enabled Forced Fast-Leave Configuration
The Forced Fast-Leave configuration data is available in the switch’s MIB, and
includes the state (enabled or disabled) for each port and the Forced-Leave
Interval for all ports on the switch.
To List the Forced Fast-Leave State for all Ports in the Switch. In
the CLI, use the walkmib command, as shown below.
1. Enter either of the following walkmib command options:
walkmib hpSwitchIgmpPortForcedLeaveState
- OR -
walkmib 1.3.6.1.4.1.11.2.14.11.5.1.7.1.15.3.1.5
The resulting display lists the Forced Fast-Leave state for all ports in the
switch, by VLAN. (A port belonging to more than one VLAN will be listed
once for each VLAN, and if multiple VLANs are not configured, all ports
will be listed as members of the default VLAN.) The following command
produces a listing such as that shown in figure 4-4:
Feature Default Settings Function
Forced Fast-
Leave state
2
(disabled)
1 (enabled)
2 (disabled)
Uses the setmib command to enable or disable
Forced Fast-Leave on individual ports. When
enabled on a port, Forced Fast-Leave operates only
if the switch detects multiple end nodes (and at least
one IGMP client) on that port.

4-20
Multimedia Traffic Control with IP Multicast (IGMP)
How IGMP Operates
Figure 4-4. Example of a Forced Fast-Leave Listing where all Ports are Members of the Default VLAN
To List the Forced Fast-Leave State for a Single Port. (See the “Note
on VLAN Numbers” on page 4-19.)
Go to the switch’s command prompt and use the getmib command, as shown
below.
Syntax:
getmib hpSwitchIgmpPortForcedLeaveState.<vlan number><.port number>
- OR -
getmib 1.3.6.1.4.1.11.2.14.11.5.1.7.1.15.3.1.5.<vlan number><.port number>
For example, the following command to list the state for port A6 (which,
in this case, belongs to the default VLAN) produces the indicated listing:
Figure 4-5. Example Listing the Forced Fast-Leave State for a Single Port on the Default
VLAN
The 2 at the end of a port
listing shows that Forced
Fast-Leave is disabled on
the corresponding port.
The 1 at the end of a port
listing shows that Forced
Fast-Leave is enabled on
the corresponding port.
Ports 1-6: 6- Port 109/1000T Module in Slot A
Internal VLAN Number for the Default VLAN
Note: Internal VLAN numbers reflect the sequence
in which VLANs are created, and are not related to
the unique VID assigned to each VLAN. (See the
“Note on VLAN Numbers on page 4-19.)
Sequential Port
Numbers
The 2 shows that Fast Forced-Leave
is disabled on the selected port.
The 6 specifies port A6.
The 1 indicates the default VLAN.
(See the “Note on VLAN Numbers”
on page 4-19.)

4-21
Multimedia Traffic Control with IP Multicast (IGMP)
How IGMP Operates
Configuring Per-Port Forced Fast-Leave IGMP
In the factory-default configuration, Forced Fast-Leave is disabled for all ports
on the switch. To enable (or disable) this feature on individual ports, use the
switch’s setmib command, as shown below.
Configuring Per-Port Forced Fast-Leave IGMP on Ports. This
procedure enables or disables Forced Fast-Leave on ports in a given VLAN.
(See the “Note on VLAN Numbers” on page 4-19.)
Syntax:
setmib hpSwitchIgmpPortForcedLeaveState.< vlan number >< .port number >
-i < 1 | 2 >
- OR -
setmib 1.3.6.1.4.1.11.2.14.11.5.1.7.1.15.3.1.5.< vlan number >< .port number > -i
< 1 | 2 >
where:
1 = Forced Fast-Leave enabled
2 = Forced Fast-Leave disabled
For example, suppose that your switch has a six-port gigabit module in
slot A, and port C1 is a member of the default VLAN. In this case, the port
number is “49” (In the MIB, slot A = ports 1-24; slot B = ports 25-48; slot
C = ports 49-72, and so on.) To enable Forced Fast-Leave on C6 (53), you
would execute the following command and see the indicated result:
Figure 4-6. Example of Changing the Forced Fast-Leave Configuration on Port 49
Verifies Forced Fast-Leave enabled.
49 indicates port C1.
1 indicates the default VLAN. (See
the note on page 4-19.)

4-22
Multimedia Traffic Control with IP Multicast (IGMP)
Using the Switch as Querier
Using the Switch as Querier
Querier Operation
The function of the IGMP Querier is to poll other IGMP-enabled devices in an
IGMP-enabled VLAN to elicit group membership information. The switch
performs this function if there is no other device in the VLAN, such as a
multicast router, to act as Querier. Although the switch automatically ceases
Querier operation in an IGMP-enabled VLAN if it detects another Querier on
the VLAN, you can also use the Command Prompt to disable the Querier
capability for that VLAN.
Note A Querier is required for proper IGMP operation. For this reason, if you disable
the Querier function on a switch, ensure that there is an IGMP Querier (and,
preferably, a backup Querier) available on the same VLAN.
If the switch becomes the Querier for a particular VLAN (for example, the
DEFAULT_VLAN), then subsequently detects queries transmitted from
another device on the same VLAN, the switch ceases to operate as the Querier
for that VLAN. If this occurs, the switch Event Log lists a pair of messages
similar to these:
I 01/15/01 09:01:13 igmp: DEFAULT_VLAN: Other Querier detected
I 01/15/01 09:01:13 igmp: DEFAULT_VLAN: This switch is no longer
Querier
In the above scenario, if the other device ceases to operate as a Querier on the
default VLAN, then the switch detects this change and can become the Querier
as long as it is not pre-empted by some other IGMP Querier on the VLAN. In
this case, the switch Event Log lists messages similar to the following to
indicate that the switch has become the Querier on the VLAN:
I 01/15/01 09:21:55 igmp: DEFAULT_VLAN: Querier Election in
process
I 01/15/01 09:22:00 igmp: DEFAULT_VLAN: This switch has been
elected as Querier

4-23
Multimedia Traffic Control with IP Multicast (IGMP)
Excluding Multicast Addresses from IP Multicast Filtering
Excluding Multicast Addresses from IP
Multicast Filtering
Each multicast host group is identified by a single IP address in the range of
224.0.0.0 through 239.255.255.255. Specific groups of consecutive addresses
in this range are termed “well-known” addresses and are reserved for
predefined host groups. IGMP does not filter these addresses, so any packets
the switch receives for such addresses are flooded out all ports assigned to
the VLAN on which they were received (except the port on which the packets
entered the VLAN).
The following table lists the 32 well-known address groups (8192 total
addresses) that IGMP does not filter on the switches covered in this guide, as
well as on the 1600M, 2400M, 2424M, 2650M, 4000M, 6108M, 8000M, and Switch
2500 Series devices.
Table 4-3.IP Multicast Address Groups Excluded from IGMP Filtering
Groups of Consecutive Addresses in
the Range of 224.0.0.X to 239.0.0.X*
Groups of Consecutive Addresses in
the Range of 224.128.0.X to 239.128.0.X*
224.0.0.x 232.0.0.x 224.128.0.x 232.128.0.x
225.0.0.x 233.0.0.x 225.128.0.x 233.128.0.x
226.0.0.x 234.0.0.x 226.128.0.x 234.128.0.x
227.0.0.x 235.0.0.x 227.128.0.x 235.128.0.x
228.0.0.x 236.0.0.x 228.128.0.x 236.128.0.x
229.0.0.x 237.0.0.x 229.128.0.x 237.128.0.x
230.0.0.x 238.0.0.x 230.128.0.x 238.128.0.x
231.0.0.x 239.0.0.x 231.128.0.x 239.128.0.x
* X is any value from 0 to 255.

4-24
Multimedia Traffic Control with IP Multicast (IGMP)
Excluding Multicast Addresses from IP Multicast Filtering
Notes: IP Multicast Filters. This operation applies to the ProCurve Switch
1600M, 2400M, 2424M, 4000M, and 8000M, but not to the Switch 2500,
2600, 2600-PWR, 2800, 2810, 2510/2510G, 4100, and 5300 Series devices
or the Switch 6108 (which do not have static multicast traffic/security
filters).
IP multicast addresses occur in the range from 224.0.0.0 through
239.255.255.255 (which corresponds to the Ethernet multicast address range
of 01005e-000000 through 01005e-7fffff). Where a switch has a static Traffic/
Security filter configured with a “Multicast” filter type and a “Multicast
Address” in this range, the switch will use the static filter unless IGMP learns
of a multicast group destination in this range. In this case, IGMP dynamically
takes over the filtering function for the multicast destination address(es) for
as long as the IGMP group is active. If the IGMP group subsequently
deactivates, the switch returns filtering control to the static filter.
Reserved Addresses Excluded from IP Multicast (IGMP) Filtering.
Traffic to IP multicast groups in the IP address range of 224.0.0.0 to 224.0.0.255
will always be flooded because addresses in this range are “well known” or
“reserved” addresses. Thus, if IP Multicast is enabled and there is an IP
multicast group within the reserved address range, traffic to that group will
be flooded instead of filtered by the switch.
Number of IP Multicast Addresses Allowed. Multicast filters and IGMP
filters (addresses) together can total up to 255 in the switch. If multiple VLANs
are configured, then each filter is counted once per VLAN in which it is used.

5-1
5
Multiple Instance Spanning-Tree Operation
Contents
Overview . . . . . . . . . . . . . . . . . . . . . . . . . . . . . . . . . . . . . . . . . . . . . . . . . . . . . . 5-2
802.1s Multiple Spanning Tree Protocol (MSTP) . . . . . . . . . . . . . . . . . . . . . 5-6
MSTP Structure . . . . . . . . . . . . . . . . . . . . . . . . . . . . . . . . . . . . . . . . . . . . . 5-7
How MSTP Operates . . . . . . . . . . . . . . . . . . . . . . . . . . . . . . . . . . . . . . . . . 5-9
MST Regions . . . . . . . . . . . . . . . . . . . . . . . . . . . . . . . . . . . . . . . . . . . . 5-9
Regions, Legacy STP and RSTP Switches, and the Common
Spanning Tree (CST) . . . . . . . . . . . . . . . . . . . . . . . . . . . . . . . . . . . . 5-11
MSTP Operation with 802.1Q VLANs . . . . . . . . . . . . . . . . . . . . . . 5-12
Terminology . . . . . . . . . . . . . . . . . . . . . . . . . . . . . . . . . . . . . . . . . . . . . . . 5-13
Operating Rules . . . . . . . . . . . . . . . . . . . . . . . . . . . . . . . . . . . . . . . . . . . . 5-14
Transitioning from STP or RSTP to MSTP . . . . . . . . . . . . . . . . . . . . . . 5-15
Tips for Planning an MSTP Application . . . . . . . . . . . . . . . . . . . . . . . . 5-16
Steps for Configuring MSTP . . . . . . . . . . . . . . . . . . . . . . . . . . . . . . . . . 5-17
Configuring MSTP Operation Mode and Global Parameters . . . . . . . 5-19
Configuring MSTP Per Port . . . . . . . . . . . . . . . . . . . . . . . . . . . . . . . . . . 5-22
Configuring Per Port Parameters . . . . . . . . . . . . . . . . . . . . . . . . . . 5-23
Configuring BPDU Filtering . . . . . . . . . . . . . . . . . . . . . . . . . . . . . . 5-26
Configuring BPDU Protection . . . . . . . . . . . . . . . . . . . . . . . . . . . . 5-27
Configuring Loop Protection . . . . . . . . . . . . . . . . . . . . . . . . . . . . . 5-30
Configuring MST Instance Parameters . . . . . . . . . . . . . . . . . . . . . . . . . 5-32
Configuring MST Instance Per-Port Parameters . . . . . . . . . . . . . . . . . 5-35
Enabling or Disabling Spanning Tree Operation . . . . . . . . . . . . . . . . . 5-38
Enabling an Entire MST Region at Once or Exchanging
One Region Configuration for Another . . . . . . . . . . . . . . . . . . . . . . . . 5-38
Displaying MSTP Statistics and Configuration . . . . . . . . . . . . . . . . . . 5-40
Displaying MSTP Statistics . . . . . . . . . . . . . . . . . . . . . . . . . . . . . . . 5-40
Displaying the MSTP Configuration . . . . . . . . . . . . . . . . . . . . . . . 5-43
Operating Notes . . . . . . . . . . . . . . . . . . . . . . . . . . . . . . . . . . . . . . . . . . . . 5-48
Troubleshooting . . . . . . . . . . . . . . . . . . . . . . . . . . . . . . . . . . . . . . . . . . . 5-48

5-2
Multiple Instance Spanning-Tree Operation
Overview
Overview
MSTP Features
Without spanning tree, having more than one active path between a pair of
nodes causes loops in the network, which can result in duplication of mes-
sages, leading to a “broadcast storm” that can bring down the network.
Multiple-Instance spanning tree operation (802.1s) ensures that only one
active path exists between any two nodes in a spanning-tree instance. A
spanning-tree instance comprises a unique set of VLANs, and belongs to a
specific spanning-tree region. A region can comprise multiple spanning-tree
instances (each with a different set of VLANs), and allows one active path
among regions in a network. Applying VLAN tagging to the ports in a multiple-
802.1s Spanning Tree
Protocol
Default Menu CLI Web
Viewing the MSTP Status
and Configuration
n/a — page 5-40 —
Enable/Disable MSTP and
Configure Global
Parameters
Disabled — page 5-19 —
Configuring Basic Port
Connectivity Parameters
admin-edge-port: No-disabled
auto-edge-port: Yes-enabled
bpdu-filter: No-disabled
bpdu-protection: No-disabled
mcheck: Yes
hello-time: 2
path-cost: auto
point-to-point MAC: Force-True
priority: 128 (multiplier: 8)
root-guard: No-disabled
tcn-guard: No-disabled
loop-protection: Send disable
— page 5-23
and
following
—
Configuring MSTP Instance
Parameters
instance (MSTPI): none
priority: 32768 (multiplier: 8)
— page 5-32 —
Configuring MSTP Instance
Per-Port Parameters
Auto — page 5-35 —
Enabling/Disabling MSTP
Spanning Tree Operation
Disabled — page 5-38 —
Enabling an Entire MST
Region at Once
n/a — page 5-38 —

5-3
Multiple Instance Spanning-Tree Operation
Overview
instance spanning-tree network enables blocking of redundant links in one
instance while allowing forwarding over the same links for non-redundant use
by another instance. For example, suppose you have three switches in a region
configured with VLANs grouped into two instances, as follows:
VLANs Instance 1 Instance 2
10, 11, 12 Yes No
20, 21, 22 No Yes

5-4
Multiple Instance Spanning-Tree Operation
Overview
The logical and physical topologies resulting from these VLAN/Instance
groupings result in blocking on different links for different VLANs:
Figure 5-1. Example of a Multiple Spanning-Tree Application
Switch “C”
Instance 1
VLANs: 10, 11, 12
Switch “A”
Root for Instance 1
VLANs: 10, 11, 12
Switch “B”
Instance 1
VLANs: 10, 11, 12
Switch “C”
Instance 2
VLANs: 20, 21, 22
Switch “A”
Instance 2
VLANs: 20, 21, 22
Switch “B”
Root for Instance 2
VLANs: 20, 21, 22
Switch “C”
Switch “A”
Root for Instance 1
Switch “B”
Root for Instance 2
Path blocked for VLANs in instance 1.
Path blocked for VLANs in instance 2.
Region “A”: Logical Topology
Path blocked for VLANs in instance 1.
Path blocked for VLANs in instance 2.
Region “A”: Physical Topology

5-5
Multiple Instance Spanning-Tree Operation
Overview
Note on Path Cost RSTP and MSTP implements a greater range of path costs and new default
path cost values to account for higher network speeds. These values are
different than the values defined by 802.1D STP as shown below.
Because the maximum value for the path cost allowed by 802.1D STP is 65535,
devices running that version of spanning tree cannot be configured to match
the values defined by MSTP, at least for 10 Mbps and 100 Mbps ports. In LANs
where there is a mix of devices running 802.1D STP, RSTP, and/or MSTP, you
should reconfigure the devices so the path costs match for ports with the same
network speeds.
Port Type 802.1D STP Path Cost RSTP and MSTP Path Cost
10 Mbps 100 2 000 000
100 Mbps 10 200 000
1 Gbps 5 20 000

5-6
Multiple Instance Spanning-Tree Operation
802.1s Multiple Spanning Tree Protocol (MSTP)
802.1s Multiple Spanning Tree Protocol
(MSTP)
The 802.1D and 802.1w spanning tree protocols operate without regard to a
network’s VLAN configuration, and maintain one common spanning tree
throughout a bridged network. Thus, these protocols map one loop-free,
logical topology on a given physical topology. The 802.1s Multiple Spanning
Tree protocol (MSTP) uses VLANs to create multiple spanning trees in a
network, which significantly improves network resource utilization while
maintaining a loop-free environment.
While the per-VLAN spanning tree approach adopted by some vendors over-
comes the network utilization problems inherent in using STP or RSTP, using
a per-VLAN technology with multiple VLANs can overload the switch’s CPU.
MSTP on the switches covered by this guide complies with the IEEE 802.1s
standard, and extends STP and RSTP functionality to map multiple indepen-
dent spanning tree instances onto a physical topology. With MSTP, each
spanning tree instance can include one or more VLANs and applies a separate,
per-instance forwarding topology. Thus, where a port belongs to multiple
VLANs, it may be dynamically blocked in one spanning tree instance, but
forwarding in another instance. This achieves load-balancing across the net-
work while keeping the switch’s CPU load at a moderate level (by aggregating
multiple VLANs in a single spanning tree instance). Like RSTP, MSTP provides
fault tolerance through rapid, automatic reconfiguration if there is a failure in
a network’s physical topology.
Caution Spanning tree interprets a switch mesh as a single link. Because the switch
automatically gives faster links a higher priority, the default MSTP parameter
settings are usually adequate for spanning tree operation. Also, because
incorrect MSTP settings can adversely affect network performance, you
should not change the MSTP settings from their default values unless you have
a strong understanding of how spanning tree operates.
In a mesh environment, the default MSTP timer settings (Hello Time and
Forward Delay) are usually adequate for MSTP operation. Because a packet
crossing a mesh may traverse several links within the mesh, using smaller-
than-default settings for the MSTP Hello Time and Forward Delay timers can
cause unnecessary topology changes and end-node connectivity problems.
For MSTP information beyond what is provided in this manual, refer to the
IEEE 802.1s standard.

5-7
Multiple Instance Spanning-Tree Operation
802.1s Multiple Spanning Tree Protocol (MSTP)
MSTP Structure
MSTP maps active, separate paths through separate spanning tree instances
and between MST regions. Each MST region comprises one or more MSTP
switches. Note that MSTP recognizes an STP or RSTP LAN as a distinct
spanning-tree region.
Figure 5-2. Example of MSTP Network with Legacy STP and RSTP Devices
Connected
Common and Internal Spanning Tree (CIST): The CIST identifies the
regions in a network and administers the CIST root bridge for the network,
the root bridge for each region, and the root bridge for each spanning-tree
instance in each region.
Common Spanning Tree (CST): The CST administers the connectivity
among the MST regions, STP LANs, and RSTP LANs in a bridged network.
IST
Instance
MSTI
(Optional)
MSTI
(Optional) IST
Instance
MSTI
(Optional)
MSTI
(Optional)
MSTI
(Optional)
Switch
Running STP
Switch
Running STP
Switch
Running STP
Switch
Running RSTP
Switch
Running RSTP
Switch
Running RSTP
Common Spanning Tree (CST)
MST Region
MST Region
Common and Internal Spanning Tree (CIST)

5-8
Multiple Instance Spanning-Tree Operation
802.1s Multiple Spanning Tree Protocol (MSTP)
MST Region: An MST region comprises the VLANs configured on physically
connected MSTP switches. All switches in a given region must be configured
with the same VLANs and Multiple Spanning Tree Instances (MSTIs).
Internal Spanning Tree (IST): The IST administers the topology within a
given MST region. When you configure a switch for MSTP operation, the
switch automatically includes all of the static VLANs configured on the switch
in a single, active spanning tree topology (instance) within the IST. This is
termed the “IST instance”. Any VLANs you subsequently configure on the
switch are added to this IST instance. To create separate forwarding paths
within a region, group specific VLANs into different Multiple Spanning Tree
Instances (MSTIs). (Refer to “Multiple Spanning Tree Instance”, below.)
Types of Multiple Spanning Tree Instances: A multiple spanning tree
network comprises separate spanning-tree instances existing in an MST
region. (There can be multiple regions in a network.) Each instance defines a
single forwarding topology for an exclusive set of VLANs. By contrast, an STP
or RSTP network has only one spanning tree instance for the entire network,
and includes all VLANs in the network. (An STP or RSTP network operates as
a single-instance network.) A region can include two types of STP instances:
■Internal Spanning-Tree Instance (IST Instance): This is the default
spanning tree instance in any MST region. It provides the root switch for
the region and comprises all VLANs configured on the switches in the
region that are not specifically assigned to Multiple Spanning Tree
Instances (MSTIs, described below). All VLANs in the IST instance of a
region are part of the same, single spanning tree topology, which allows
only one forwarding path between any two nodes belonging to any of the
VLANs included in the IST instance. All switches in the region must belong
to the set of VLANs that comprise the IST instance. Note that the switch
automatically places dynamic VLANs (resulting from GVRP operation) in
the IST instance. Dynamic VLANs cannot exist in an MSTI (described
below).
■MSTI (Multiple Spanning Tree Instance): This type of configurable
spanning tree instance comprises all static VLANs you specifically assign
to it, and must include at least one VLAN. The VLAN(s) you assign to an
MSTI must initially exist in the IST instance of the same MST region. When
you assign a static VLAN to an MSTI, the switch removes the VLAN from
the IST instance. (Thus, you can assign a VLAN to only one MSTI in a given
region.) All VLANs in an MSTI operate as part of the same single spanning
tree topology. (The switch does not allow dynamic VLANs in an MSTI.)

5-9
Multiple Instance Spanning-Tree Operation
802.1s Multiple Spanning Tree Protocol (MSTP)
Caution When you enable MSTP on the switch, the default MSTP spanning tree
configuration settings comply with the values recommended in the IEEE
802.1s Multiple Spanning Tree Protocol (MSTP) standard. Note that inappro-
priate changes to these settings can result in severely degraded network
performance. For this reason, ProCurve strongly recommends that changing
these default settings be reserved only for experienced network administra-
tors who have a strong understanding of the IEEE 802.1D/w/s standards
and operation.
How MSTP Operates
In the factory default configuration, spanning tree operation is off. Also, the
switch retains its currently configured spanning tree parameter settings when
disabled. Thus, if you disable spanning tree, then later re-enable it, the param-
eter settings will be the same as before spanning tree was disabled. The switch
also includes a “Pending” feature that enables you to exchange MSTP config-
urations with a single command. (Refer to “Enabling an Entire MST Region at
Once or Exchanging One Region Configuration for Another” on page 5-38.)
Note The switch automatically senses port identity and type, and automatically
defines spanning-tree parameters for each type, as well as parameters that
apply across the switch. Although these parameters can be adjusted, ProCurve
strongly recommends leaving these settings in their default configurations
unless the proposed changes have been supplied by an experienced network
administrator who has a strong understanding of the IEEE 802.1D/w/s
standards and operation.
MST Regions
All MSTP switches in a given region must be configured with the same VLANs.
Also, each MSTP switch within the same region must have the same VLAN-to-
instance assignments. (A VLAN can belong to only one instance within any
region.) Within a region:
■All of the VLANs belonging to a given instance compose a single, active
spanning-tree topology for that instance.
■Each instance operates independently of other regions.
Between regions there is a single, active spanning-tree topology.

5-10
Multiple Instance Spanning-Tree Operation
802.1s Multiple Spanning Tree Protocol (MSTP)
How Separate Instances Affect MSTP Operation. Assigning different
groups of VLANs to different instances ensures that those VLAN groups use
independent forwarding paths. For example, in figure 5-3 each instance has a
different forwarding path.
Figure 5-3. Active Topologies Built by Three Independent MST Instances
While allowing only one active path through a given instance, MSTP retains
any redundant physical paths in the instance to serve as backups (blocked)
paths in case the existing active path fails. Thus, if an active path in an instance
fails, MSTP automatically activates (unblocks) an available backup to serve
as the new active path through the instance for as long as the original active
path is down. Note also that a given port may simultaneously operate in
different states (forwarding or blocking) for different spanning-tree instances
within the same region. This depends on the VLAN memberships to which the
port is assigned. For example, if a port belongs to VLAN 1 in the IST instance
of a region and also belongs to VLAN 4 in MSTI “x” in the same region, the port
may apply different states to traffic for these two different instances.
Region “X”
Switch 1
IST Root
VLAN Memberships:
• IST Instance: VLANs 1, 2
• MSTI “A”: 4, 5
• MSTI “B”: 7, 9
Switch 2
MSTI “A” Root
VLAN Memberships:
• IST Instance: VLANs 1, 2
• MSTI “A”: 4, 5
• MSTI “B”: 7, 9
Switch 3
MSTI “B” Root
VLAN Memberships:
• IST Instance: VLANs 1, 2
• MSTI “A”: 4, 5
• MSTI “B”: 7, 9
Path through IST Instance
to Other Regions
Blocks redundant
link for MSTI “B”.
Blocks redundant
link for MSTI “A”.
Blocks redundant
link for IST instance.

5-11
Multiple Instance Spanning-Tree Operation
802.1s Multiple Spanning Tree Protocol (MSTP)
Within a region, traffic routed between VLANs in separate instances can take
only one physical path. To ensure that traffic in all VLANs within a region can
travel between regions, all of the boundary ports for each region should belong
to all VLANs configured in the region. Otherwise, traffic from some areas
within a region could be blocked from moving to other regions.
All MSTP switches (as well as STP and RSTP switches) in a network use
BPDUs (Bridge Protocol Data Units) to exchange information from which to
build multiple, active topologies in the individual instances within a region
and between regions. From this information:
■The MSTP switches in each LAN segment determine a designated bridge
and designated port or trunk for the segment.
■The MSTP switches belonging to a particular instance determine the root
bridge and root port or trunk for the instance.
■For the IST instance within a region, the MSTP switches linking that
region to other regions (or to STP or RSTP switches) determine the IST
root bridge and IST root port or trunk for the region. (For any Multiple
Spanning-Tree instance—MSTI—in a region, the regional root may be a
different switch that is not necessarily connected to another region.)
■The MSTP switches block redundant links within each LAN segment,
across all instances, and between regions, to prevent any traffic loops.
As a result, each individual instance (spanning tree) within a region deter-
mines its regional root bridge, designated bridges, and designated ports or
trunks.
Regions, Legacy STP and RSTP Switches, and the Common
Spanning Tree (CST)
The IST instance and any MST instances in a region exist only within that
region. Where a link crosses a boundary between regions (or between a region
and a legacy STP or RSTP switch), traffic is forwarded or blocked as deter-
mined by the Common Spanning Tree (CST). The CST ensures that there is
only one active path between any two regions, or between a region and a
switch running STP and RSTP. (Refer to figure 5-2 on page 7.)

5-12
Multiple Instance Spanning-Tree Operation
802.1s Multiple Spanning Tree Protocol (MSTP)
MSTP Operation with 802.1Q VLANs
As indicated in the preceding sections, within a given MST instance, a single
spanning tree is configured for all VLANs included in that instance. This means
that if redundant physical links exist in separate VLANs within the same
instance, MSTP blocks all but one of those links. However, you can prevent
the bandwidth loss caused by blocked redundant links for different VLANs in
an instance by using a port trunk. The following example shows how you can
use a port trunk with 802.1Q (tagged) VLANs and MSTP without unnecessarily
blocking any links or losing any bandwidth.
Figure 5-4. Example of Using a Trunked Link To Support Multiple VLAN
Connectivity within the Same MST Instance
Note All switches in a region should be configured with the VLANs used in that
region, and all ports linking MSTP switches together should be members of
all VLANs in the region. Otherwise, the path to the root for a given VLAN will
be broken if MSTP selects a spanning tree through a link that does not include
that VLAN.
Problem:
An MST instance with two
separate (non-trunked)
links blocks a VLAN link.
Solution:
Configure one trunked
link for the two VLAN
memberships.
Nodes 1 and 2 cannot
communicate because
MSTP is blocking the link.
Nodes 1 and 2 can communicate because the
MST instance sees the trunk as a single link and
802.1Q (tagged) VLANs enable the use of one
(trunked) link for both VLANs.

5-13
Multiple Instance Spanning-Tree Operation
802.1s Multiple Spanning Tree Protocol (MSTP)
Terminology
Bridge: See “MSTP Bridge”.
Common and Internal Spanning Tree (CIST): Comprises all LANs, STP,
and RSTP bridges and MSTP regions in a network. The CIST automatically
determines the MST regions in a network and defines the root bridge (switch)
and designated port for each region. The CIST includes the Common Spanning
Tree (CST), the Internal Spanning Tree (IST) within each region, and any
multiple spanning-tree instances (MSTIs) in a region.
Common Spanning Tree (CST): Refers to the single forwarding path the
switch calculates for STP (802.1D) and RSTP (802.1w) topologies, and for
inter-regional paths in MSTP (802.1s) topologies. Note that all three types of
spanning tree can interoperate in the same network. Also, the MSTP switch
interprets a device running 802.1D STP or 802.1w RSTP as a separate region.
(Refer to figure 5-2 on page 7.)
Internal Spanning Tree (IST): Comprises all VLANs within a region that
are not assigned to a multiple spanning-tree instance configured within the
region. All MST switches in a region should belong to the IST. In a given region
“X”, the IST root switch is the regional root switch and provides information
on region “X” to other regions.
MSTP (Multiple Spanning Tree Protocol): A network supporting MSTP
allows multiple spanning tree instances within configured regions, and a
single spanning tree among regions, STP bridges, and RSTP bridges.
MSTP BPDU (MSTP Bridge Protocol Data Unit): These BPDUs carry
region-specific information, such as the region identifier (region name and
revision number). If a switch receives an MSTP BPDU with a region identifier
that differs from its own, then the port on which that BPDU was received is
on the boundary of the region in which the switch resides.
MSTP Bridge: In this manual, an MSTP bridge is a 2510G Switch (or another
802.1s-compatible device) configured for MSTP operation.
MST Region: An MST region forms a multiple spanning tree domain and is a
component of a single spanning-tree domain within a network. For switches
internal to the MST region:
■All switches have identical MST configuration identifiers (region name
and revision number).
■All switches have identical VLAN assignments to the region’s IST and
(optional) MST instances.
■One switch functions as the designated bridge (IST root) for the region.

5-14
Multiple Instance Spanning-Tree Operation
802.1s Multiple Spanning Tree Protocol (MSTP)
■No switch has a point-to-point connection to a bridging device that cannot
process RSTP BPDUs.
Operating Rules
■All switches in a region must be configured with the same set of VLANs,
as well as the same MST configuration name and MST configuration
number.
■Within a region, a VLAN can be allocated to either a single MSTI or to the
region’s IST instance.
■All switches in a region must have the same VID-to-MST instance and VID-
to-IST instance assignments.
■There is one root MST switch per configured MST instance.
■Within any region, the root switch for the IST instance is also the root
switch for the region. Because boundary ports provide the VLAN connec-
tivity between regions, all boundary ports on a region's root switch should
be configured as members of all static VLANs defined in the region.
■There is one root switch for the Common and Internal Spanning Tree
(CIST). Note that the per-port hello-time parameter assignments on the
CIST root switch propagate to the ports on downstream switches in the
network and override the hello-time configured on the downstream switch
ports.
■Where multiple MST regions exist in a network, there is only one active,
physical communication path between any two regions, or between an
MST region and an STP or RSTP switch. MSTP blocks any other physical
paths as long as the currently active path remains in service.
■Within a network, an MST region appears as a virtual RSTP bridge to other
spanning tree entities (other MST regions, and any switches running
802.1D or 802.1w spanning-tree protocols).
■Within an MSTI, there is one spanning tree (one physical, communication
path) between any two nodes. That is, within an MSTI, there is one
instance of spanning tree, regardless of how many VLANs belong to the
MSTI. Within an IST instance, there is also one spanning tree across all
VLANs belonging to the IST instance.
■An MSTI comprises a unique set of VLANs and forms a single spanning-
tree instance within the region to which it belongs.
■Communication between MST regions uses a single spanning tree.
■If a port on a switch configured for MSTP receives a legacy (STP/802.1D
or RSTP/802.1w) BPDU, it automatically operates as a legacy port. In this
case, the MSTP switch interoperates with the connected STP or RSTP
switch as a separate MST region.

5-15
Multiple Instance Spanning-Tree Operation
802.1s Multiple Spanning Tree Protocol (MSTP)
■Within an MST region, there is one logical forwarding topology per
instance, and each instance comprises a unique set of VLANs. Where
multiple paths exist between a pair of nodes using VLANs belonging to
the same instance, all but one of those paths will be blocked for that
instance. However, if there are different paths in different instances, all
such paths are available for traffic. Separate forwarding paths exist
through separate spanning tree instances.
■A port can have different states (forwarding or blocking) for different
instances (which represent different forwarding paths).
■ MSTP interprets a switch mesh as a single link.
■A dynamic VLAN learned by GVRP will always be placed in the IST
instance and cannot be moved to any configured MST instance.
Transitioning from STP or RSTP to MSTP
IEEE 802.1s MSTP includes RSTP functionality and is designed to be compat-
ible with both IEEE 802.1D and 802.1w spanning-tree protocols. Even if all the
other devices in your network are using STP, you can enable MSTP on the
switches covered by this guide. Also, using the default configuration values,
your switches will interoperate effectively with STP and RSTP devices. MSTP
automatically detects when the switch ports are connected to non-MSTP
devices in the spanning tree and communicates with those devices using
802.1D or 802.1w STP BPDU packets, as appropriate.
Because MSTP is so efficient at establishing the network path, ProCurve
highly recommends that you update all of your switches to support 802.1s/
MSTP. (For switches that do not support 802.1s/MSTP, ProCurve recommends
that you update to RSTP to benefit from the convergence times of less than
one second under optimal circumstances.) To make the best use of MSTP and
achieve the fastest possible convergence times, there are some changes that
you should make to the MSTP default configuration.
Note Under some circumstances, it is possible for the rapid state transitions
employed by MSTP and RSTP to result in an increase in the rates of frame
duplication and misordering in the switched LAN. In order to allow MSTP and
RSTP switches to support applications and protocols that may be sensitive to
frame duplication and misordering, setting the Force Protocol Version param-
eter to STP-compatible allows MSTP and RSTP to operate with the rapid
transitions disabled. The value of this parameter applies to all ports on the
switch. See information on force version on page 5-17.

5-16
Multiple Instance Spanning-Tree Operation
802.1s Multiple Spanning Tree Protocol (MSTP)
As indicated above, one of the benefits of MSTP and RSTP is the implemen-
tation of a larger range of port path costs, which accommodates higher
network speeds. New default values have also been implemented for the path
costs associated with the different network speeds. This can create some
incompatibility between devices running the older 802.1D STP and your
switch running MSTP or RSTP. Please see the “Note on Path Cost” on page 5-5
for more information on adjusting to this incompatibility.
Tips for Planning an MSTP Application
■Ensure that the VLAN configuration in your network supports all of the
forwarding paths necessary for the desired connectivity. All ports con-
necting one switch to another within a region and one switch to another
between regions should be configured as members of all VLANs config-
ured in the region.
■All ports or trunks connecting one switch to another within a region
should be configured as members of all VLANs in the region. Otherwise,
some VLANs could be blocked from access to the spanning-tree root for
an instance or for the region.
■Plan individual regions based on VLAN groupings. That is, plan on all
MSTP switches in a given region supporting the same set of VLANs. Within
each region, determine the VLAN membership for each spanning-tree
instance. (Each instance represents a single forwarding path for all VLANs
in that instance.)
■There is one logical spanning-tree path through the following:
• Any inter-regional links
• Any IST or MST instance within a region
• Any legacy (802.1D or 802.1w) switch or group of switches. (Where
multiple paths exist between an MST region and a legacy switch,
expect the CST to block all but one such path.)
■Determine the root bridge and root port for each instance.
■Determine the designated bridge and designated port for each LAN seg-
ment.
■Determine which VLANs to assign to each instance, and use port trunks
with 802.1Q VLAN tagging where separate links for separate VLANs would
result in a blocked link preventing communication between nodes on the
same VLAN. (Refer to “MSTP Operation with 802.1Q VLANs” on page
5-12.)
■Identify the edge ports connected to end nodes and enable the
admin-edge-port setting for these ports. Leave the admin-edge-port setting
disabled for ports connected to another switch, a bridge, or a hub.

5-17
Multiple Instance Spanning-Tree Operation
802.1s Multiple Spanning Tree Protocol (MSTP)
Note on MSTP
Rapid State
Transitions
Under some circumstances the rapid state transitions employed by MSTP (and
RSTP) can increase the rates of frame duplication and misordering in the
switched LAN. To allow MSTP switches to support applications and protocols
that may be sensitive to frame duplication and misordering, setting the Force
Protocol Version (force-version) parameter to stp-compatible allows MSTP to
operate with rapid transitions disabled. The value of this parameter applies to
all ports on the switch. See the information on force-version on page 21.
Steps for Configuring MSTP
This section outlines the general steps for configuring MSTP operation in your
network, and assumes you have already planned and configured the VLANs
you want MSTP to use. The actual MSTP parameter descriptions are in the
following sections.
This section assumes that you have already:
1. Configured MSTP global parameters. This step involves configuring the
following:
• Required parameters for MST region identity:
Region Name: spanning-tree config-name
Region Revision Number: spanning-tree config revision
• Optional MSTP parameter changes for region settings:
ProCurve recommends that you leave these parameters at their
default settings for most networks. Refer to the “Caution” on page 9.
– The maximum number of hops before the MSTP BPDU is dis-
carded (default: 20)
spanning-tree max-hops
– Force-Version operation
spanning-tree force-version
–Forward Delay
spanning-tree forward-delay
– Hello Time (used if the switch operates as the root device.)
spanning-tree hello-time
– Maximum age to allow for STP packets before discarding
spanning-tree maximum-age

5-18
Multiple Instance Spanning-Tree Operation
802.1s Multiple Spanning Tree Protocol (MSTP)
– Device spanning-tree priority. Specifies the priority value used
along with the switch MAC address to determine which device is
root. The lower a priority value, the higher the priority.
spanning-tree priority
2. Configure MST instances.
• Configure one instance for each VLAN group that you want to operate
as an active topology within the region to which the switch belongs.
When you create the instance, you must include a minimum of one
VID. You can add more VIDs later if desired.
spanning-tree instance < 1 - 16 > vlan < vid >
To move a VLAN from one instance to another, first use no spanning-
tree instance < n > vlan < vid > to unmap the VLAN from the current
instance, then add the VLAN to the other instance. (While the VLAN
is unmapped from an MSTI, it is associated with the region’s IST
instance.)
3. Configure the priority for each instance.
spanning-tree instance < n > priority < n >
4. Configure MST instance port parameters. Enable admin-edge-port for
ports connected to end nodes (page 23), but leave it disabled (the default)
for connections to another switch, a bridge, or a hub. Set the path cost
value for the port(s) used by a specific MST instance. Leaving this setting
at the default auto allows the switch to calculate the path-cost from the
link speed.
spanning-tree instance < 1 - 16 | ist > port-list < port-list >
5. Enable spanning-tree operation on the switch.
spanning-tree

5-19
Multiple Instance Spanning-Tree Operation
802.1s Multiple Spanning Tree Protocol (MSTP)
Configuring MSTP Operation Mode and Global
Parameters
The commands in this section apply on the switch level, and do not affect
individual port configurations.
Command Page
spanning-tree config-name < ascii-string > page
5-20
spanning-tree config-revision < revision-number > page
5-20
spanning-tree max-hops < hop-count > page
5-21
spanning-tree maximum-age page
5-21
spanning-tree force-version
< stp-compatible | rstp-operation | mstp-operation>
page
5-21
spanning-tree hello-time < 1..10 > page
5-22
spanning-tree legacy-mode page
5-22
spanning-tree legacy-path-cost page
5-22

5-20
Multiple Instance Spanning-Tree Operation
802.1s Multiple Spanning Tree Protocol (MSTP)
Syntax: [no] spanning-tree config-name < ascii-string >
This command resets the configuration name of the MST
region in which the switch resides. This name can include up
to 32 non-blank characters and is case-sensitive. On all
switches within a given MST region, the configuration names
must be identical. Thus, if you want more than one MSTP
switch in the same MST region, you must configure the
identical region name on all such switches. If you retain the
default configuration name on a switch, it cannot exist in the
same MST region with another switch. (Default Name: A text
string using the hexadecimal representation of the switch’s
MAC address)
The no form of the command overwrites the currently
configured name with the default name.
Note: This option is available only when the switch is
configured for MSTP operation. Also, there is no defined
limit on the number of regions you can configure.
Syntax: spanning-tree config-revision < revision-number >
This command configures the revision number you designate
for the MST region in which you want the switch to reside.
This setting must be the same for all switches residing in the
same region. Use this setting to differentiate between region
configurations in situations such as the following:
• Changing configuration settings within a region where you
want to track the configuration versions you use
• Creating a new region from a subset of switches in a current
region and want to maintain the same region name.
• Using the pending option to maintain two different
configuration options for the same physical region.
Note that this setting must be the same for all MSTP switches
in the same MST region. (Range: 0 - 65535; Default: 0)
Note: This option is available only when the switch is
configured for MSTP operation.

5-21
Multiple Instance Spanning-Tree Operation
802.1s Multiple Spanning Tree Protocol (MSTP)
Syntax: spanning-tree max-hops < hop-count >
This command resets the number of hops allowed for BPDUs
in an MST region. When an MSTP switch receives a BPDU, it
decrements the hop-count setting the BPDU carries. If the hop-
count reaches zero, the receiving switch drops the BPDU. Note
that the switch does not change the message-age and
maximum-age data carried in the BPDU as it moves through
the MST region and is propagated to other regions. (Range: 1
- 40; Default: 20)
Syntax: spanning-tree maximum-age <6 - 40 seconds>
Maximum age to allow for STP packets before discarding.
Default is 20 seconds.
Syntax: spanning-tree force-version < stp-compatible | rstp-operation | mstp-
operation >
Sets the spanning-tree compatibility mode. When the switch
is configured with MSTP mode, this command forces the
switch to emulate behavior of earlier versions of spanning tree
protocol or return to MSTP behavior. The command is useful
in test or debug applications, and removes the need to
reconfigure the switch for temporary changes in spanning-
tree operation.
stp-compatible: The switch applies 802.1D STP operation on all
ports.
rstp-operation: The switch applies 802.1w operation on all ports
except those ports where it detects a system using 802.1D
Spanning Tree.
mstp-operation: The switch applies 802.1s MSTP operation on
all ports where compatibility with 802.1D or 802.1w spanning
tree protocols is not required.
This command is available when the protocol version is set to
mstp (see 'protocol-version' later).
Note that even when mstp-operation is selected, if the switch
detects an 802.1D BPDU or an 802.1w BPDU on a port, it
communicates with the device linked to that port using STP
or RSTP BPDU packets. Also, if errors are encountered as
described in the “Note on MSTP Rapid State Transitions” on
page 17, setting force-version to stp-compatible forces the MSTP
switch to communicate out all ports using operations that are
compatible with IEEE 802.1D STP.

5-22
Multiple Instance Spanning-Tree Operation
802.1s Multiple Spanning Tree Protocol (MSTP)
Configuring MSTP Per Port
The basic port connectivity parameters affect spanning-tree links at the global
level. In most cases, ProCurve recommends that you use the default settings
for these parameters and apply changes on a per-port basis only where a
nondefault setting is clearly indicated by the circumstances of individual links.
Syntax: spanning-tree hello-time < 1..10 >
If MSTP is running and the switch is operating as the CIST
root for your network, this command specifies the time in
seconds between transmissions of BPDUs for all ports on the
switch configured with Use Global (the default). This
parameter applies in MSTP, RSTP and STP modes. During
MSTP operation, you can override this global setting on a per-
port basis with this command: spanning-tree < port-list > hello-
time < 1..10 > (page 22). (Default: 2.)
Syntax: spanning-tree legacy-mode
Set spanning tree protocol to operate either in 802.1d legacy
mode or in 802.1s native mode.
Syntax: spanning-tree legacy-path-cost
Set 802.1d (legacy) or 802.1t (not legacy) default pathcost
values.
Command Page
spanning-tree < port-list >
admin-edge-port page
5-23
auto-edge-port page
5-23
bpdu-filter page
5-26
bpdu-protection page
5-28
spanning-tree mcheck page
5-24
hello-time < global | 1..10 > page
5-24
spanning-tree path-cost < auto | 200000000 > page
5-22
spanning-tree point-to-point-mac < force-true | force-false | auto> page
5-25

5-23
Multiple Instance Spanning-Tree Operation
802.1s Multiple Spanning Tree Protocol (MSTP)
Configuring Per Port Parameters
spanning-tree priority page
5-25
root-guard
tcn-guard
loop-protect
Syntax: [no] spanning-tree <port-list> admin-edge-port
Enable admin-edge-port on ports connected to end nodes.
During spanning tree establishment, ports with admin-
edge-port enabled transition immediately to the
forwarding state. If a bridge or switch is detected on the
segment, the port automatically operates as non-edge, not
enabled. (Default: No - disabled)
If admin-edge-port is disabled on a port and auto-edge-port
has not been disabled, the auto-edge-port setting controls
the behavior of the port.
The no spanning-tree < port-list > admin-edge-port command
disables edge-port operation on the specified ports.
Syntax: [no] spanning-tree < port-list > auto-edge-port
Supports the automatic identification of edge ports. The
port will look for BPDUs for 3 seconds; if there are none it
begins forwarding packets. If admin-edge-port is enabled
for a port, the setting for auto-edge-port is ignored whether
set to yes or no. If admin-edge-port is set to No, and auto-
edge-port has not been disabled (set to No), then the auto-
edge-port setting controls the behavior of the port. (Default:
Yes - enabled)
The no spanning-tree < port-list > auto-edge-port command
disables auto-edge-port operation on the specified ports.
Command Page

5-24
Multiple Instance Spanning-Tree Operation
802.1s Multiple Spanning Tree Protocol (MSTP)
Syntax: [no] spanning-tree < port-list > mcheck
Forces a port to send RSTP BPDUs for 3 seconds. This
allows for another switch connected to the port and
running RSTP to establish its connection quickly and for
identifying switches running 802.1D STP. If the whole-
switch force-version parameter is set to stp-compatible, the
switch ignores the mcheck setting and sends 802.1D STP
BPDUs out all ports. Disable this feature on all ports that
are known to be connected to devices that are running
802.1D STP.
The no spanning-tree < port-list > mcheck command disables
mcheck.
(Default: Yes – mcheck is enabled)
Syntax: spanning-tree < port-list > hello-time < global | 1 - 10 >
When the switch is the CIST root, this parameter specifies
the interval (in seconds) between periodic BPDU
transmissions by the designated ports. This interval also
applies to all ports in all switches downstream from each
port in the < port-list >. A setting of global indicates that the
ports in < port-list > on the CIST root are using the value set
by the global spanning-tree hello-time value (page 5-24).
When a given switch “X” is not the CIST root, the per-port
hello-time for all active ports on switch “X” is propagated
from the CIST root, and is the same as the hello-time in use
on the CIST root port in the currently active path from
switch “X” to the CIST root. (That is, when switch “X” is
not the CIST root, then the upstream CIST root’s port hello-
time setting overrides the hello-time setting configured on
switch “X”).
(Default Per-Port setting: Use Global.
Default Global Hello-Time: 2.)
Syntax: spanning-tree < port-list > path-cost < auto | 1..200000000 >
Assigns an individual port cost that the switch uses to
determine which ports are forwarding ports in a given
spanning tree. In the default configuration ( auto ) the
switch determines a port’s path cost by the port’s type:
–10 Mbps: 2000000
–100 Mbps: 200000
–1 Gbps: 20000
Refer to “Note on Path Cost” on page 5-5 for information
on compatibility with devices running 802.1D STP for the
path cost values
(Default: Auto).

5-25
Multiple Instance Spanning-Tree Operation
802.1s Multiple Spanning Tree Protocol (MSTP)
Syntax: spanning-tree < port-list > point-to-point-mac < force-true | force-false |
auto >
This parameter informs the switch of the type of device to
which a specific port connects.
Force-True (default): Indicates a point-to-point link to a
device such as a switch, bridge, or end-node.
Force-False: Indicates a connection to a hub (which is a
shared LAN segment).
Auto: Causes the switch to set Force-False on the port if it
is not running at full duplex. (Connections to hubs are
half-duplex.)
Syntax: spanning-tree < port-list > priority < priority-multiplier >
MSTP uses this parameter to determine the port(s) to use
for forwarding. The port with the lowest priority number
has the highest priority. The range is 0 to 240, and is
configured by specifying a multiplier in the range of 0 -
15. That is, when you specify a priority multiplier of 0 -
15, the actual priority assigned to the switch is:
(priority-multiplier) x 16
For example, if you configure “2” as the priority multiplier
on a given port, then the actual Priority setting is 32. Thus,
after you specify the port priority multiplier, the switch
displays the actual port priority (and not the multiplier)
in the show spanning-tree or show spanning-tree < port-list >
displays.
You can view the actual multiplier setting for ports by
executing show running and looking for an entry in this
format:
spanning-tree < port-list > priority < priority-multiplier >
For example, configuring port A2 with a priority
multiplier of “3” results in this line in the show running
output:
spanning-tree A2 priority 3
Syntax: spanning-tree < port-list > root-guard
MSTP only. When a port is enabled as root-guard, it cannot
be selected as the root port even if it receives superior STP
BPDUs. The port is assigned an “alternate” port role and
enters a blocking state if it receives superior STP BPDUs.
The BPDUs received on a port enabled as root-guard are
ignored. All other BPDUs are accepted and the external
devices may belong to the spanning tree as long as they do
not claim to be the Root device.

5-26
Multiple Instance Spanning-Tree Operation
802.1s Multiple Spanning Tree Protocol (MSTP)
Configuring BPDU Filtering
The STP BPDU filter feature allows control of spanning-tree participation on
a per-port basis. It can be used to exclude specific ports from becoming part
of spanning tree operations. A port with the BPDU filter enabled will ignore
incoming BPDU packets and stay locked in the spanning-tree forwarding
state. All other ports will maintain their role.
Here are some sample scenarios in which this feature may be used:
■To have STP operations running on selected ports of the switch rather
than every port of the switch at a time.
■To prevent the spread of errant BPDU frames.
■To eliminate the need for a topology change when a port's link status
changes. For example, ports that connect to servers and workstations
can be configured to remain outside of spanning-tree operations.
■To protect the network from denial of service attacks that use
spoofing BPDUs by dropping incoming BPDU frames. For this
scenario, BPDU protection offers a more secure alternative, imple-
menting port shut down and a detection alert when errant BPDU
frames are received (see page page 5-27 for details).
Caution Ports configured with the BPDU filter mode remain active (learning and
forward frames); however, spanning-tree cannot receive or transmit BPDUs
on the port. The port remains in a forwarding state, permitting all broadcast
traffic. This can create a network storm if there are any loops (that is, trunks
or redundant links) using these ports. If you suddenly have a high load,
disconnect the link and disable the bpdu-filter (using the no command).
Command Syntax and Example. The following command is used to
configure BPDU filters.
Syntax: spanning-tree < port-list > tcn-guard
When tcn-guard is enabled for a port, it causes the port to
stop propagating received topology change notifications
and topology changes to other ports.
(Default: No - disabled)
Syntax: [no] spanning-tree <port-list | all> bpdu-filter
Enables/disables the BPDU filter feature on the specified port(s).
The bpdu-filter option forces a port to always stay in the
forwarding state and be excluded from standard STP operation.

5-27
Multiple Instance Spanning-Tree Operation
802.1s Multiple Spanning Tree Protocol (MSTP)
For example, to configure BPDU filtering on port a9, enter:
ProCurve(config)# spanning-tree a9 bpdu-filter
Viewing BPDU Filtering. The spanning-tree show <port> configuration
command displays the BPDU’s filter state.
Figure 5-5. Example of BPDU Filter in Show Spanning Tree Configuration Command
BPDU filters per port are displayed as separate entries of the spanning tree
category within the configuration file.
Figure 5-6. Example of BPDU Filters in the Show Configuration Command
Configuring BPDU Protection
BPDU protection is a security feature designed to protect the active STP
topology by preventing spoofed BPDU packets from entering the STP domain.
In a typical implementation, BPDU protection would be applied to edge ports
connected to end user devices that do not run STP. If STP BPDU packets are
received on a protected port, the feature will disable that port and alert the
network manager via an SNMP trap as shown in Figure 5-7.
ProCurve(config)# show spanning-tree a9 config
...
BPDU
Port Type | Cost Priority Edge Point-to-Point MCheck Filter
---- --------- + --------- -------- ---- -------------- ------ ------
A9 100/1000T | Auto 128 Yes Force-True Yes Yes
Column showing BPDU filter status
ProCurve(config)# show configuration
. . .
spanning-tree
spanning-tree A9 bpdu-filter
spanning-tree C7 bpdu-filter
spanning-tree Trk2 priority 4
. . .
Rows showing ports with BPDU filters enabled

5-28
Multiple Instance Spanning-Tree Operation
802.1s Multiple Spanning Tree Protocol (MSTP)
Figure 5-7. Example of BPDU Protection Enabled at the Network Edge
The following commands allow you to configure BPDU protection.
Caution This command should only be used to guard edge ports that are not expected
to participate in STP operations. Once BPDU protection is enabled, it will
disable the port as soon as any BPDU packet is received on that interface.
Example. To configure BPDU protection on ports 1 to 10 with SNMP traps
enabled, enter:
ProCurve(config)# spanning-tree 1-10 bpdu protection
ProCurve(config)# spanning-tree trap errant-bpdu
Management
Station
Event Log: port X is disable by STP
Fake STP BPDU
End User
SNMP Trap
SNMP Trap
SNMP Trap
BPDU protection
Switch
STP Domain
Syntax: [no] spanning-tree <port-list> bpdu-protection
Enables/disables the BPDU protection feature on a port
Syntax: [no] spanning-tree <port-list> bpdu-protection-timeout <timeout>
Configures the duration of time when protected ports receiving
unauthorized BPDUs will remain disabled. The default value of
zero sets an infinite timeout (that is, ports that are disabled by
bpdu-protection are not, by default, re-enabled automatically).
(Range: 0-65535 seconds; Default: 0)
Syntax: [no] spanning-tree trap errant-bpdu
Enables/disables the sending of errant BPDU traps.

5-29
Multiple Instance Spanning-Tree Operation
802.1s Multiple Spanning Tree Protocol (MSTP)
The following steps will then be set in process:
1. When an STP BPDU packet is received on ports 1-10, STP treats it as an
unauthorized transmission attempt and shuts down the port that the
BPDU came in on.
2. An event message is logged and an SNMP notification trap is generated.
3. The port remains disabled until re-enabled manually by a network admin-
istrator using the interface <port-list> enable command.
Note To re-enable the bpdu-protected ports automatically, configure a timeout
period using the spanning-tree bpdu-protection-timeout command.
Viewing BPDU Protection Status. The show spanning-tree bpdu-protection
command displays a summary listing of ports with BPDU protection enabled.
To display detailed per port status information, enter the specific port
number(s) as shown in figure 5-4 below.
Figure 5-8. Example of Show Spanning Tree BPDU Protection Command
BPDU protected ports are displayed as separate entries of the spanning tree
category within the configuration file.
Figure 5-9. Example of BPDU Filters in the Show Configuration Command
ProCurve(config)# show spanning-tree bpdu-protection a1
Status and Counters - STP BPDU Protection Information
BPDU Protection Timeout (sec) : 0
Protected Ports : A1
Port Type Protection State Errant BPDUs
---- ------------ ------------- -------------- ---------------
A1 100/1000T Yes Bpdu Error 1
Specifying the port displays
additional status information
for the designated ports.
ProCurve(config)# show configuration
. . .
spanning-tree
spanning-tree A1 bpdu-protection
spanning-tree C7 bpdu-protection
spanning-tree Trk2 priority 4
. . .
Rows showing ports with BPDU protection enabled

5-30
Multiple Instance Spanning-Tree Operation
802.1s Multiple Spanning Tree Protocol (MSTP)
Configuring Loop Protection
You can use BPDU protection for systems that have spanning tree enabled
(See “Configuring BPDU Protection” on page 5-27), however, the BPDU
protection feature cannot detect the formation of loops when an unmanaged
device on the network drops spanning tree packets. To protect against the
formation of loops in these cases, you can enable the Loop Protection feature,
which provides protection by transmitting loop protocol packets out ports on
which loop protection has been enabled. When the switch sends out a loop
protocol packet and then receives the same packet on a port that has send-
disable configured, it shuts down the port from which the packet was sent.
You can configure the disable-timer parameter for the amount of time you want
the port to remain disabled (0 to 604800 seconds). If you configure a value of
zero, the port will not be re-enabled.
To enable loop protection, enter this command:
ProCurve(config)# loop-protect <port-list>
Syntax: [no] loop-protect <port-list> [receiver-action <send-disable | no-disable> |]
[transmit-interval <1-10> ] | [disable-timer <0-604800>] |
[trap <loop-detected>]
Allows you to configure per-port loop protection on the switch.
[receiver-action <send-disable | no-disable>]
Sets the action to be taken when a loop is detected on the port.
The port that received the loop protection packet determines
what action is taken. If send-disable is configured, the port
that transmitted the packet is disabled. If no-disable is con-
figured, the port is not disabled.
Default: send-disable
[trap <loop-detected>]
Allows you to configure loop protection traps The “loop-
detected” trap indicates that a loop was detected on a port.

5-31
Multiple Instance Spanning-Tree Operation
802.1s Multiple Spanning Tree Protocol (MSTP)
To display information about ports with loop protection, enter this command.
Figure 5-10. Example of Show Loop Protect Display
[disable-timer <0-604800>]
How long (in seconds) a port is disabled when a loop has been
detected. A value of zero disables the auto re-enable function-
ality.
Default: Timer is disabled
[transmit-interval <1-10>]
Allows you to configure the time in seconds between the
transmission of loop protection packets.
Default: 5 seconds
Syntax: show loop-protect <port-list>
Displays the loop protection status. If no ports are specified, the
information is displayed only for the ports that have loop protec-
tion enabled.
ProCurve(config)# show loop-protect 1-4
Status and Counters - Loop Protection Information
Transmit Interval (sec) : 5
Port Disable Timer (sec) : 5
Loop Detected Trap : Enabled
Loop Loop Loop Time Rx Port
Port Protection Detected Count Since Last Loop Action Status
---- ----------- --------- ---------- ---------------- ------------ --------
1 Yes No 0 send-disable Up
2 Yes No 0 send-disable Up
3 Yes No 0 send-disable Up
4 Yes No 0 send-disable Up

5-32
Multiple Instance Spanning-Tree Operation
802.1s Multiple Spanning Tree Protocol (MSTP)
Configuring MST Instance Parameters
Command Page
spanning-tree instance < 1..16 > vlan < vid> [ vid..vid ]
no spanning-tree instance < 1..16 >
page
5-32
spanning-tree instance < 1..16 > priority < 0..15 > page
5-33
spanning-tree priority < 0..15 > page
5-34
Syntax: spanning-tree instance < 1..16 > vlan < vid [ vid..vid ] >
no spanning-tree instance < 1..16 >
Configuring MSTP on the switch automatically configures the
IST instance and places all statically configured VLANs on the
switch into the IST instance. This command creates a new
MST instance (MSTI) and moves the VLANs you specify from
the IST to the MSTI. At least one VLAN must be mapped to a
MSTI when you create it. (A VLAN cannot be mapped to more
than one instance at a time.) You can create up to 16 MSTIs
in a region. Use the no form of the command to remove a VLAN
from an MSTI. (Removing a VLAN from an MSTI returns the
VLAN to the IST instance, where it can either remain or be re-
assigned to another MSTI configured in the region.)
The no form of the command deletes the specified MSTI and
returns all VLAN assignments to the region’s IST instance.

5-33
Multiple Instance Spanning-Tree Operation
802.1s Multiple Spanning Tree Protocol (MSTP)
Syntax: spanning-tree instance < 1..16 > priority < 0 .. 15 >
This command sets the switch (bridge) priority for the desig-
nated instance. This priority is compared with the priorities
of other switches in the same instance to determine the root
switch for the instance. The lower the priority value, the higher
the priority. (If there is only one switch in the instance, then
that switch is the root switch for the instance.) The root bridge
in a given instance provides the path to connected instances
in other regions that share one or more of the same VLAN(s).
(Traffic in VLANs assigned to a numbered STP instance in a
given region moves to other regions through the root switch
for that instance.)
The priority range for an MSTP switch is 0-61440. However,
this command specifies the priority as a multiplier (0-15) of
4096. That is, when you specify a priority multiplier value of
0-15, the actual priority assigned to the switch for the specified
MST instance is:
(priority-multiplier) x 4096
For example, if you configure “5” as the priority-multiplier for
MST Instance 1 on a given MSTP switch, then the Switch Priority
setting is 20,480 for that instance in that switch.
Note: If multiple switches in the same MST instance have the
same priority setting, then the switch with the lowest MAC
address becomes the root switch for that instance.

5-34
Multiple Instance Spanning-Tree Operation
802.1s Multiple Spanning Tree Protocol (MSTP)
Syntax: spanning-tree priority < 0 .. 15 >
Every switch running an instance of MSTP has a Bridge
Identifier, which is a unique identifier that helps distinguish
this switch from all others. The switch with the lowest Bridge
Identifier is elected as the root for the tree.
The Bridge Identifier is composed of a configurable Priority
component (2 bytes) and the bridge’s MAC address (6 bytes)
The ability to change the Priority component provides
flexibility in determining which switch will be the root for the
tree, regardless of its MAC address.
This command sets the switch (bridge) priority for the
designated region in which the switch resides. The switch
compares this priority with the priorities of other switches in
the same region to determine the root switch for the region.
The lower the priority value, the higher the priority. (If there
is only one switch in the region, then that switch is the root
switch for the region.) The root bridge in a region provides the
path to connected regions for the traffic in VLANs assigned to
the region’s IST instance. (Traffic in VLANs assigned to a
numbered STP instance in a given region moves to other
regions through the root switch for that instance.)
The priority range for an MSTP switch is 0-61440. However,
this command specifies the priority as a multiplier (0 - 15)
of 4096. That is, when you specify a priority multiplier value
of 0 - 15, the actual priority assigned to the switch is:
(priority-multiplier) x 4096
For example, if you configure “2” as the priority-multiplier on
a given MSTP switch, then the Switch Priority setting is 8,192.
Note: If multiple switches in the same MST region have the
same priority setting, then the switch with the lowest MAC
address becomes the root switch for that region.

5-35
Multiple Instance Spanning-Tree Operation
802.1s Multiple Spanning Tree Protocol (MSTP)
Configuring MST Instance Per-Port Parameters
Command Page
spanning-tree instance < 1..16 > < port-list > path-cost
< auto | 1..200000000 >
page
5-35
spanning-tree instance < 1..16 > < port-list > priority < priority-multiplier > page
5-36
spanning-tree < port-list > priority < priority-multiplier > page
5-37
Syntax: spanning-tree instance < 1..16 > [e] < port-list > path-cost < auto |
1..200000000 >
This command assigns an individual port cost for the
specified MST instance. (For a given port, the path cost setting
can be different for different MST instances to which the port
may belong.) The switch uses the path cost to determine which
ports are the forwarding ports in the instance; that is which
links to use for the active topology of the instance and which
ports to block. The settings are either auto or in a range from
1 to 200,000,000. With the auto setting, the switch calculates
the path cost from the link speed:
10 Mbps — 2000000
100 Mbps — 200000
1 Gbps — 20000
(Default: Auto)

5-36
Multiple Instance Spanning-Tree Operation
802.1s Multiple Spanning Tree Protocol (MSTP)
Syntax: spanning-tree instance < 1..16 > [e] < port-list > priority <priority-multiplier>
This command sets the priority for the specified port(s) in the
specified MST instance. (For a given port, the priority setting
can be different for different MST instances to which the port
may belong.) The priority range for a port in a given MST
instance is 0-255. However, this command specifies the
priority as a multiplier (0 - 15) of 16. That is, when you
specify a priority multiplier of 0 - 15, the actual priority
assigned to the switch is:
(priority-multiplier) x 16
For example, if you configure “2” as the priority multiplier on
a given port in an MST instance, then the actual Priority setting
is 32. Thus, after you specify the port priority multiplier in
an instance, the switch displays the actual port priority (and
not the multiplier) in the show spanning-tree instance < 1..16 >
or show spanning-tree < port-list > instance < 1..16 > displays.
You can view the actual multiplier setting for ports in the
specified instance by executing show running and looking for
an entry in this format:
spanning-tree instance < 1..15 > < port-list > priority < priority-
multiplier >
For example, configuring port A2 with a priority multiplier
of “3” in instance 1, results in this line in the show running
output:
spanning-tree instance 1 A2 priority 3

5-37
Multiple Instance Spanning-Tree Operation
802.1s Multiple Spanning Tree Protocol (MSTP)
Syntax: spanning-tree [e] < port-list > priority < priority-multiplier >
This command sets the priority for the specified port(s) for
the IST (that is, Instance 0) of the region in which the switch
resides. The “priority” component of the port’s “Port Identifier”
is set. The Port Identifier is a unique identifier that helps
distinguish this switch’s ports from all others. It consists of
the Priority value with the port number extension—
PRIORITY:PORT_NUMBER. A port with a lower value of Port
Identifier is more likely to be included in the active topology.
This priority is compared with the priorities of other ports in
the IST to determine which port is the root port for the IST
instance. The lower the priority value, the higher the priority.
The IST root port (or trunk) in a region provides the path to
connected regions for the traffic in VLANs assigned to the
region’s IST instance.
The priority range for a port in a given MST instance is 0-240.
However, this command specifies the priority as a multiplier
(0 - 15) of 16. That is, when you specify a priority multiplier
of 0 - 15, the actual priority assigned to the switch is:
(priority-multiplier) x 16
For example, configuring “5” as the priority multiplier on a
given port in the IST instance for a region creates an actual
Priority setting of 80. Thus, after you specify the port priority
multiplier for the IST instance, the switch displays the actual
port priority (and not the multiplier) in the show spanning-tree
instance ist or show spanning-tree < port-list > instance ist
displays. You can view the actual multiplier setting for ports
in the IST instance by executing show running and looking for
an entry in this format:
spanning-tree < port-list > priority < priority-multiplier >
For example, configuring port A2 with a priority multiplier
of “2” in the IST instance, results in this line in the show
running output:
spanning-tree A2 priority 2

5-38
Multiple Instance Spanning-Tree Operation
802.1s Multiple Spanning Tree Protocol (MSTP)
Enabling or Disabling Spanning Tree Operation
This command enables or disables spanning tree operation for any spanning
tree protocol enabled on the switch. Before using this command to enable
spanning tree, ensure that the version you want to use is active on the switch.
Enabling an Entire MST Region at Once or Exchanging
One Region Configuration for Another
This operation exchanges the currently active MSTP configuration with the
currently pending MSTP configuration. It enables you to implement a new
MSTP configuration with minimal network disruption or to exchange MSTP
configurations for testing or troubleshooting purposes.
When you configure or reconfigure MSTP, the switch re-calculates the corre-
sponding network paths. This can have a ripple effect throughout your net-
work as adjacent MSTP switches recalculate network paths to support the
configuration changes invoked in a single switch. Although MSTP employs
RSTP operation, the convergence time for implementing MSTP changes can
be disruptive to your network. However, by using the spanning-tree pending
feature, you can set up an MSTP on the switch and then invoke all instances
of the new configuration at the same time, instead of one at a time.
To Create a Pending MSTP Configuration. This procedure creates a
pending MSTP configuration and exchanges it with the active MSTP configu-
ration.
Syntax: [no] spanning-tree
Enabling spanning tree with MSTP configured implements
MSTP for all physical ports on the switch, according to the
VLAN groupings for the IST instance and any other configured
instances. Disabling MSTP removes protection against
redundant loops that can significantly slow or halt a network.
This command simply turns spanning tree on or off. It does
not change the existing spanning tree configuration.
Command Page
spanning-tree pending < apply | config-name | config-revision | instance | reset > page
5-39

5-39
Multiple Instance Spanning-Tree Operation
802.1s Multiple Spanning Tree Protocol (MSTP)
1. Configure the VLANs you want included in any instances in the new
region. When you create the pending region, all VLANs configured on the
switch will be assigned to the pending IST instance unless assigned to
other, pending MST instances.
2. Configure MSTP as the spanning-tree protocol, then execute write mem
and reboot. (The pending option is available only with MSTP enabled.)
3. Configure the pending region name to assign to the switch.
4. Configure the pending config-revision number for the region name.
5. If you want an MST instance other than the IST instance, configure the
instance number and assign the appropriate VLANs (VIDs). (The pending
command creates the region’s IST instance automatically.)
6. Repeat step 5 for each additional MST instance you want to configure.
7. Use the show spanning-tree pending command to review your pending
configuration (page 46).
8. Use the spanning-tree pending apply command to exchange the currently
active MSTP configuration with the pending MSTP configuration.
Syntax: spanning-tree pending < apply | config-name | config-revision | instance | reset >
apply
Exchanges the currently active MSTP configuration with
the pending MSTP configuration.
config-name
Specifies the pending MST region name. Must be the same
for all MSTP switches in the region. (Default: The switch’s
MAC address.)
config-revision
Specifies the pending MST region configuration revision
number. Must be the same for all MSTP switches in the
region. (Default: 0).
instance < 1..16 > vlan [< vid | vid-range >
Creates the pending instance and assigns one or more
VLANs to the instance.
reset
Copies the switch’s currently active MSTP configuration
to the pending configuration. This is useful when you
want to experiment with the current MSTP configuration
while maintaining an unchanged version.

5-40
Multiple Instance Spanning-Tree Operation
802.1s Multiple Spanning Tree Protocol (MSTP)
9. To view the current pending MSTP configuration, use the show spanning-
tree pending command (page page 5-46).
Displaying MSTP Statistics and Configuration
Displaying MSTP Statistics
Displaying Switch Statistics for the Common Spanning Tree. This
command displays the MSTP statistics for the connections between MST
regions in a network.
Command Page
MSTP Statistics:
show spanning-tree [< port-list >] below
show spanning-tree instance < ist | 1..16 > 42
MSTP Configuration
show spanning-tree [ port-list ] config 43
show spanning-tree [ port-list ] config instance < ist | 1..16 > 44
show spanning-tree mst-config 45
show spanning-tree pending< < instance | ist > | mst-config > page
5-46
show spanning-tree root-history <cst | ist | msti> page
5-47
Syntax: show spanning-tree
This command displays the switch’s global and regional
spanning-tree status, plus the per-port spanning-tree
operation at the regional level. Note that values for the
following parameters appear only for ports connected to active
devices: Designated Bridge, Hello Time, PtP, and Edge.
Syntax: show spanning-tree < port-list >
This command displays the spanning-tree status for the
designated port(s). You can list data for a series of ports and
port trunks by specifying the first and last port or trunk of any
consecutive series of ports and trunks. For example, to display
data for port A20-A24 and trk1, you would use this command:
show spanning-tree a20-trk1

5-41
Multiple Instance Spanning-Tree Operation
802.1s Multiple Spanning Tree Protocol (MSTP)
Figure 5-11. Example of Common Spanning Tree Status on an MSTP Switch
Switch’s Spanning Tree Configuration
and Identity of VLANs Configured in the
Switch for the IST Instance
Lists the switch’s MSTP root data for
connectivity with other regions and STP
or RSTP devices.
Internal Spanning Tree Data (IST
Instance) for the region in which the
Switch Operates
For Edge, No (admin-edge-port operation disabled)
indicates the port is configured for connecting to a
LAN segment that includes a bridge or switch. Yes
indicates the port is configured for a host (end node)
link. Refer to the admin-edge-port description under
“Configuring MSTP Per Port” on page 5-22.
Yes means the switch is operating the
port as if it is connected to switch, bridge,
or end node (but not a hub).
Identifies the overall spanning-tree root
for the network.
Identifies the spanning-tree root for the
IST Instance for the region.

5-42
Multiple Instance Spanning-Tree Operation
802.1s Multiple Spanning Tree Protocol (MSTP)
Displaying Switch Statistics for a Specific MST Instance.
Figure 5-12. Example of MSTP Statistics for a Specific Instance on an MSTP Switch
Syntax: show spanning-tree instance < ist | 1..16 >
This command displays the MSTP statistics for either the IST
instance or a numbered MST instance running on the switch.

5-43
Multiple Instance Spanning-Tree Operation
802.1s Multiple Spanning Tree Protocol (MSTP)
Displaying the MSTP Configuration
Displaying the Global MSTP Configuration. This command displays the
switch’s basic and MST region spanning-tree configuration, including basic
port connectivity settings.
Figure 5-13. Example of Displaying the Switch’s Global Spanning-Tree Configuration
Syntax: show spanning-tree config
The upper part of this output shows the switch’s global
spanning-tree configuration that applies to the MST region.
The port listing shows the spanning-tree port parameter
settings for the spanning-tree region operation (configured by
the spanning-tree < port-list > command). For information on
these parameters, refer to “Configuring MSTP Per Port” on
page 5-22.
Syntax: show spanning-tree < port-list > config
This command shows the same data as the above command,
but lists the spanning-tree port parameter settings for only the
specified port(s) and/or trunk(s). You can list data for a series
of ports and port trunks by specifying the first and last port
or trunk of any consecutive series of ports and trunks. For
example, to display data for port A20-A24 and trk1, use this
command: show spanning-tree a20-trk1 config
Global Hello Time
Per-Port Hello Time
(Overrides Global Hello-
Time on individual ports.)
Per-Port Priority
Global Priority

5-44
Multiple Instance Spanning-Tree Operation
802.1s Multiple Spanning Tree Protocol (MSTP)
Displaying Per-Instance MSTP Configurations. These commands dis-
plays the per-instance port configuration and current state, along with
instance identifiers and regional root data.
Figure 5-14. Example of the Configuration Listing for a Specific Instance
Syntax: show spanning-tree config instance < ist | 1..16 >
The upper part of this output shows the instance data for the
specified instance. The lower part of the output lists the
spanning-tree port settings for the specified instance.
Syntax: show spanning-tree < port-list > config instance < ist | 1..16 >
This command shows the same data as the above command,
but lists the spanning-tree port parameter settings for only the
specified port(s) and/or trunk(s). You can list data for a series
of ports and port trunks by specifying the first and last port
or trunk of any consecutive series of ports and trunks. For
example, to display data for port A20-A24 and trk1, use this
command:
show spanning-tree a20-trk1 config instance 1
Instance-Specific Data
Port Settings for the
specified instance.

5-45
Multiple Instance Spanning-Tree Operation
802.1s Multiple Spanning Tree Protocol (MSTP)
Displaying the Region-Level Configuration in Brief. This command
output is useful for quickly verifying the allocation of VLANs in the switch’s
MSTP configuration and for viewing the configured region identifiers.
Figure 5-15. Example of a Region-Level Configuration Display
Syntax: show spanning-tree mst-config
This command displays the switch’s regional configuration.
Note: The switch computes the MSTP Configuration Digest from
the VID to MSTI configuration mappings on the switch itself.
As required by the 802.1s standard, all MSTP switches within
the same region must have the same VID to MSTI assignments,
and any given VID can be assigned to either the IST or one of
the MSTIs within the region. Thus, the MSTP Configuration
Digest must be identical for all MSTP switches intended to
belong to the same region. When comparing two MSTP
switches, if their Digest identifiers do not match, then they
cannot be members of the same region.
Refer to the “Note”, above.

5-46
Multiple Instance Spanning-Tree Operation
802.1s Multiple Spanning Tree Protocol (MSTP)
Displaying the Pending MSTP Configuration. This command displays
the MSTP configuration the switch will implement if you execute the span-
ning-tree pending apply command (Refer to “Enabling an Entire MST Region
at Once or Exchanging One Region Configuration for Another” on page 5-38.)
Figure 5-16. Example of Displaying a Pending Configuration
Syntax: show spanning-tree pending < instance | mst-config >
instance < 1..16 | ist >
Lists region, instance I.D. and VLAN information for the
specified, pending instance.
mst-config
Lists region, IST instance VLAN(s), numbered instances,
and assigned VLAN information for the pending MSTP
configuration.

5-47
Multiple Instance Spanning-Tree Operation
802.1s Multiple Spanning Tree Protocol (MSTP)
Displaying the Root History. This command displays the spanning-tree
root changes history information.
Figure 5-17. Example of Displaying the IST Root Changes History
Syntax: show spanning-tree root-history < cst | ist | msti>
cst
Displays the CST root changes history.
ist
Displays the IST root changes history.
msti
Displays the MSTI root changes history.
ProCurve(config)# show spanning-tree root-history ist
Status and Counters - IST Regional Root Changes History
MST Instance ID : 0
Root Changes Counter : 1
Current Root Bridge ID : 32768:001659-9d0f00
Root Bridge ID Date Time
------------------- -------- --------
32768:001659-9d0f00 01/02/90 00:07:23

5-48
Multiple Instance Spanning-Tree Operation
802.1s Multiple Spanning Tree Protocol (MSTP)
Operating Notes
SNMP MIB Support for MSTP. MSTP is a superset of the STP/802.1D and
RSTP/802.1w protocols and uses the MIB objects defined for these two
protocols. Also, as of December, 2003, there has been no formal MIB definition
published for 802.1s MSTP managed objects.
Troubleshooting
Duplicate packets on a VLAN, or packets not arriving on a LAN at all.
The allocation of VLANs to MSTIs may not be identical among all switches in
a region.
A Switch Intended To Operate Within a Region Does Not Receive
Traffic from Other Switches in the Region. An MSTP switch intended
for a particular region may not have the same configuration name or region
revision number as the other switches intended for the same region. The MSTP
Configuration Name and MSTP Configuration Revision number must be iden-
tical on all MSTP switches intended for the same region. Another possibility
is that the set of VLANs configured on the switch may not match the set of
VLANs configured on other switches in the intended region.

6-1
6
Quality of Service (QoS): Managing
Bandwidth More Effectively
Contents
Introduction . . . . . . . . . . . . . . . . . . . . . . . . . . . . . . . . . . . . . . . . . . . . . . . . . . . 6-2
Terminology . . . . . . . . . . . . . . . . . . . . . . . . . . . . . . . . . . . . . . . . . . . . . . . . 6-5
Overview . . . . . . . . . . . . . . . . . . . . . . . . . . . . . . . . . . . . . . . . . . . . . . . . . . . 6-6
QoS Types for Prioritizing Outbound Packets . . . . . . . . . . . . . . . . . . . 6-8
Packet Types and Evaluation Order . . . . . . . . . . . . . . . . . . . . . . . . 6-9
Preparation for Configuring QoS . . . . . . . . . . . . . . . . . . . . . . . . . . . . . . . . . 6-11
Steps for Configuring QoS on the Switch . . . . . . . . . . . . . . . . . . . 6-11
Planning a QoS Configuration . . . . . . . . . . . . . . . . . . . . . . . . . . . . . . . . 6-13
Prioritizing and Monitoring QoS Configuration Options . . . . . . 6-13
Using QoS Types To Configure QoS for Outbound Traffic . . . . . . . . . . . . 6-14
Viewing the QoS Configuration . . . . . . . . . . . . . . . . . . . . . . . . . . . . . . . 6-14
No Override . . . . . . . . . . . . . . . . . . . . . . . . . . . . . . . . . . . . . . . . . . . . 6-15
QoS IP Type-of-Service (ToS) Policy and Priority . . . . . . . . . . . . . . . 6-16
Assigning an 802.1p Priority to IPv4 Packets on the Basis
of the ToS Precedence Bits . . . . . . . . . . . . . . . . . . . . . . . . . . . . . . . 6-17
Assigning an 802.1p Priority to IPv4 Packets on the Basis
of Incoming DSCP . . . . . . . . . . . . . . . . . . . . . . . . . . . . . . . . . . . . . . 6-18
Assigning a DSCP Policy on the Basis of the DSCP in IPv4
Packets Received from Upstream Devices . . . . . . . . . . . . . . . . . . 6-22
Details of QoS IP Type-of-Service . . . . . . . . . . . . . . . . . . . . . . . . . 6-26
QoS Interface (Source-Port) Priority . . . . . . . . . . . . . . . . . . . . . . . . . . 6-29
Assigning a Priority Based on Source-Port . . . . . . . . . . . . . . . . . . 6-29
Differentiated Services Codepoint (DSCP) Mapping . . . . . . . . . . . . . 6-32
Default Priority Settings for Selected Codepoints . . . . . . . . . . . . 6-33
Quickly Listing Non-Default Codepoint Settings . . . . . . . . . . . . . 6-34
Note On Changing a Priority Setting . . . . . . . . . . . . . . . . . . . . . . . . . . . 6-35
IP Multicast (IGMP) Interaction with QoS . . . . . . . . . . . . . . . . . . . . . . . . . 6-36
QoS Messages in the CLI . . . . . . . . . . . . . . . . . . . . . . . . . . . . . . . . . . . . . . . . 6-36
QoS Operating Notes and Restrictions . . . . . . . . . . . . . . . . . . . . . . . . . . . . 6-37

6-2
Quality of Service (QoS): Managing Bandwidth More Effectively
Introduction
Introduction
.
As the term suggests, network policy refers to the network-wide controls you
can implement to:
■Ensure uniform and efficient traffic handling throughout your network,
while keeping the most important traffic moving at an acceptable speed,
regardless of current bandwidth usage.
■Exercise control over the priority settings of inbound traffic arriving in
and travelling through your network.
Adding bandwidth is often a good idea, but it is not always feasible and does
not completely eliminate the potential for network congestion. There will
always be points in the network where multiple traffic streams merge or where
network links will change speed and capacity. The impact and number of these
congestion points will increase over time as more applications and devices
are added to the network.
When (not if) network congestion occurs, it is important to move traffic on
the basis of relative importance. However, without Quality of Service (QoS)
prioritization, less important traffic can consume network bandwidth and
slow down or halt the delivery of more important traffic. That is, without QoS,
most traffic received by the switch is forwarded with the same priority it had
upon entering the switch. In many cases, such traffic is “normal” priority and
competes for bandwidth with all other normal-priority traffic, regardless of
its relative importance to your organization’s mission. This section gives an
overview of QoS operation and benefits, and describes how to configure QoS
in the console interface.
Quality of Service is a general term for classifying and prioritizing traffic
throughout a network. That is, QoS enables you to establish an end-to-end
traffic priority policy to improve control and throughput of important data.
You can manage available bandwidth so that the most important traffic goes
first. For example, you can use Quality of Service to:
■Upgrade or downgrade traffic from various servers.
■Control the priority of traffic from dedicated VLANs or applications.
QoS Feature Default Menu CLI Web
IP Type-of-Service Priority Disabled — page 6-16 “
DSCP Policy Table Various — page 6-32 “

6-3
Quality of Service (QoS): Managing Bandwidth More Effectively
Introduction
■Change the priorities of traffic from various segments of your network as
your business needs change.
■Set priority policies in edge switches in your network to enable traffic-
handling rules across the network.
Figure 6-1. Example of 802.1p Priority Based on CoS (Class-of-Service) Types and
Use of VLAN Tags
Figure 6-2. Example Application of Differentiated Services Codepoint (DSCP)
Policies
At the edge switch, QoS classifies certain traffic types and in some cases
applies a DSCP policy. At the next hop (downstream switch) QoS honors the
policies established at the edge switch. Further downstream, another switch
may reclassify some traffic by applying new policies, and yet other
downstream switches can be configured to honor the new policies.
QoS is implemented in the form of rules or policies that are configured on the
switch. While you can use QoS to prioritize only the outbound traffic while it
is moving through the switch, you derive the maximum benefit by using QoS
Honor New PriorityEdge Switch
Classify inbound traffic
on these Class-of-
Service (CoS) types:
• IP-device (address)
• VLAN-ID (VID).
• Source-Port
Apply 802.1p priority to
selected outbound
traffic on tagged VLANs.
Downstream
Switch
Tagged VLANs on some
or all inbound and
outbound ports.
Classify inbound traffic
on CoS types.
Change priority on
selected CoS type(s).
Forward with 802.1p
priority.
Downstream
Switch
Tagged VLANs on at
least some inbound
ports.
Traffic arrives with the
priority set in the VLAN
tag. Carry priority
downstream on tagged
VLANs.
Downstream
Switch
Tagged VLANs on
inbound and outbound
ports.
Traffic arrives with
priority set by edge
switch
Forward with 802.1p
priority.
Set Priority
Honor Priority
Change Priority
Edge Switch
Classify inbound traffic
on IP-device (address)
and VLAN-ID (VID).
Apply DSCP markers to
selected traffic.
Downstream
Switch
Classify on ToS DiffServ
and Other CoS
Apply new DSCP markers
to selected traffic.
Downstream
Switch
Classify on ToS Diffserv
Downstream
Switch
Traffic arrives with DSCP
markers set by edge
switch
Classify on ToS DiffServ.
Set Policy
Honor Policy
Change Policy
Honor New Policy

6-4
Quality of Service (QoS): Managing Bandwidth More Effectively
Introduction
in an 802.1Q VLAN environment (with 802.1p priority tags) or in an untagged
VLAN environment (with DSCP policies) where QoS can set priorities that
downstream devices can support without re-classifying the traffic.
By prioritizing traffic, QoS supports traffic growth on the network while
optimizing the use of existing resources—and delaying the need for further
investments in equipment and services. That is, QoS enables you to:
■Specify which traffic has higher or lower priority, regardless of current
network bandwidth or the relative priority setting of the traffic when it is
received on the switch.
■Change (upgrade or downgrade) the priority of outbound traffic.
■Override “illegal” packet priorities set by upstream devices or applications
that use 802.1Q VLAN tagging with 802.1p priority tags.
■Avoid or delay the need to add higher-cost NICs (network interface cards)
to implement prioritizing. (Instead, control priority through network
policy.)
QoS on the switches covered by this guide supports these types of traffic
marking:
■802.1p prioritization: Controls the outbound port queue priority for
traffic leaving the switch, and (if traffic exits through a VLAN-tagged port)
sends the priority setting with the individual packets to the downstream
devices.
■IP Type-of-Service (ToS): Enables the switch to set, change, and honor
prioritization policies by using the Differentiated Services (diffserv) bits
in the ToS byte of IPv4 packet headers.

6-5
Quality of Service (QoS): Managing Bandwidth More Effectively
Introduction
Terminology
Term Use in This Document
802.1p priority A traffic priority setting carried by a VLAN-tagged packet moving from one device to another through
ports that are tagged members of the VLAN to which the packet belongs. This setting can be from 0 -
7. The switch handles an outbound packet on the basis of its 802.1p priority. However, if the packet
leaves the switch through a VLAN on which the port is an untagged member, this priority is dropped,
and the packet arrives at the next, downstream device without an 802.1p priority assignment.
802.1Q field A four-byte field that is present in the header of Ethernet packets entering or leaving the switch through
a port that is a tagged member of a VLAN. This field includes an 802.1p priority setting, a VLAN tag, or
ID number (VID), and other data. A packet entering or leaving the switch through a port that is an
untagged member of the outbound VLAN does not have this field in its header and thus does not carry
a VID or an 802.1p priority. See also “802.1p priority”.
codepoint Refer to DSCP, below.
downstream
device
A device linked directly or indirectly to an outbound switch port. That is, the switch sends traffic to
downstream devices.
DSCP Differentiated Services Codepoint. (Also termed codepoint.) A DSCP is comprised of the upper six bits
of the ToS (Type-of-Service) byte in IP packets. There are 64 possible codepoints. In the default QoS
configuration for the switches covered in this chapter, one codepoint (101110) is set for Expedited
Forwarding. All other codepoints are unused (and listed with No-override for a priority).
DSCP policy A DSCP configured with a specific 802.1p priority (0- 7). (Default: No-override). Using a DSCP policy,
you can configure the switch to assign priority to IP packets. That is, for an IP packet identified by the
specified QoS type, you can assign a new DSCP and an 802.1p priority (0-7). For more on DSCP, refer
to “Details of QoS IP Type-of-Service” on page 6-26. For the DSCP map, see figure 6-8 on page 6-27.
edge switch In the QoS context, this is a switch that receives traffic from the edge of the LAN or from outside the
LAN and forwards it to devices within the LAN. Typically, an edge switch is used with QoS to recognize
packets based on QoS types such as TCP/UDP application type, IP-device (address), VLAN-ID (VID),
and Source-Port (although it can also be used to recognize packets on the basis of ToS bits). Using this
packet recognition, the edge switch can be used to set 802.1p priorities or DSCP policies that
downstream devices will honor.
inbound port Any port on the switch through which traffic enters the switch.
IP Options In an IPv4 packet, these are optional, extra fields in the packet header.
IP-precedence
bits
The upper three bits in the Type of Service (ToS) field of an IP packet.
IPv4 Version 4 of the IP protocol.
IPv6 Version 6 of the IP protocol.
outbound
packet
A packet leaving the switch through any LAN port.
outbound port Any port on the switch through which traffic leaves the switch.

6-6
Quality of Service (QoS): Managing Bandwidth More Effectively
Introduction
Overview
QoS settings operate on two levels:
■Controlling the priority of outbound packets moving through the
switch: Depending on the Qos Pass-Through mode setting, each switch
port has up to four outbound traffic queues; “low”, “normal”, “medium”,
and “high” priority. Packets leave the switch port on the basis of their
queue assignment and whether any higher-priority queues are empty:
Table 6-1. Port Queue Exit Priorities
A QoS configuration enables you to set the outbound priority queue to
which a packet is sent. (In an 802.1Q VLAN environment with VLAN-
tagged ports, if QoS is not configured on the switch, but is configured on
an upstream device, the priorities carried in the packets determine the
forwarding queues in the switch.)
outbound port
queue
For any port, a buffer that holds outbound traffic until it can leave the switch through that port. There
are four outbound queues for each port in the switch: high, medium, normal, and low. Traffic in a port’s
high priority queue leaves the switch before any traffic in the port’s medium priority queue, and so-on.
re-marking
(DSCP re-
marking)
Assigns a new QoS policy to an outbound packet by changing the DSCP bit settings in the ToS byte.
tagged port
membership
Identifies a port as belonging to a specific VLAN and enables VLAN-tagged packets belonging to that
VLAN to carry an 802.1p priority setting when outbound from that port. Where a port is an untagged
member of a VLAN, outbound packets belonging to that VLAN do not carry an 802.1p priority setting.
Type-of-Service
(ToS) byte
Comprised of a three-bit (high-order) precedence field and a five-bit (low-order) Type-of-Service field.
Later implementations may use this byte as a six-bit (high-order) Differentiated Services field and a
two-bit (low-order) reserved field. See also “IP-precedence bits” and DSCP elsewhere in this table.
upstream
device
A device linked directly or indirectly to an inbound switch port. That is, the switch receives traffic from
upstream devices.
Term Use in This Document
Port Queue and
802.1p Priority Values
Priority for Exiting
From the Port
Low (1 - 2) Fourth
Normal (0, 3) Third
Medium (4 - 5) Second
High (6 - 7) First

6-7
Quality of Service (QoS): Managing Bandwidth More Effectively
Introduction
■Configuring a priority for outbound packets and a service (prior-
ity) policy for use by downstream devices:
•DSCP Policy: This feature enables you to set a priority policy in
outbound IP packets. (You can configure downstream devices to read
and use this policy.) This method is not dependent on VLAN-tagged
ports to carry priority policy to downstream devices, and can:
– Change the codepoint (the upper six bits) in the ToS byte.
– Set a new 802.1p priority for the packet.
(Setting DSCP policies requires IPv4 inbound packets. Refer to the
“IPv4” entry under “Terminology” on page 6-5.)
•802.1p Priority Rules: An outbound, VLAN-tagged packet carries
an 802.1p priority setting that was configured (or preserved) in the
switch. This priority setting ranges from 0 to 7, and can be used by
downstream devices having up to eight outbound port queues. Thus,
while packets within the switch are assigned to the outbound queue
priorities as shown in table 6-1 above, they still can carry an 802.1p
priority for use by downstream devices that implement different
queue-priority structures. Also, if the packet enters the switch with
an 802.1p priority setting, QoS can override this setting if configured
with an 802.1p priority rule to do so.
Note If your network uses only one VLAN (and therefore does not require
VLAN-tagged ports) you can still preserve 802.1p priority settings in
your traffic by configuring the ports as tagged VLAN members on the
links between devices you want to honor traffic priorities.
Rule and Policy Limits: The following maximum number of priority
rules and/or DSCP policies, in any combination, are allowed:
•2510G Switches: 120
You can configure a QoS priority of 0 through 7 for an outbound packet. When
the packet is then sent to a port, the QoS priority determines which outbound
queue the packet uses:
Table 6-2. QoS Priority Settings and Operation
QoS Priority Setting Outbound Port Queue
1 - 2 low priority
0 - 3 normal priority
4 - 5 medium priority
6 - 7 high priority

6-8
Quality of Service (QoS): Managing Bandwidth More Effectively
Introduction
If a packet is not in a VLAN-tagged port environment, then the QoS settings in
table 6-2 control only to which outbound queue the packet goes. Without VLAN
tagging, no 802.1p priority is added to the packet for downstream device use.
But if the packet is in a VLAN-tagged environment, then the above setting is
also added to the packet as an 802.1p priority for use by downstream devices
and applications (shown in table 6-3). In either case, an IP packet can also
carry a priority policy to downstream devices by using DSCP-marking in the
ToS byte.
Table 6-3. Mapping Switch QoS Priority Settings to Device Queues
QoS Types for Prioritizing Outbound Packets
The QoS types used in the switches covered in this chapter are a subset of the
types used in full-featured switches.
Note On Using
Multiple
Criteria
ProCurve recommends that you configure a minimum number of the available
QoS types for prioritizing any given packet type. Increasing the number of
active type options for a packet type increases the complexity of the possible
outcomes and consumes switch resources.
Priority Setting Outbound Port
Queues in the
Switch
802.1p Priority Setting Added
to Tagged VLAN Packets
Leaving the Switch
Queue Assignment in Downstream Devices With:
8 Queues 3 Queues 2 Queues
1 Queue 1 1 (low priority) Queue 1 Queue 1
2 2 Queue 2 Queue 1
0 Queue 2 0 (normal priority) Queue 3 Queue 2
3 3 Queue 4
4 Queue 3 4 (medium priority) Queue 5 Queue 3
5 5 Queue 6 Queue 2
6 Queue 4 6 (high priority) Queue 7
7 7 Queue 8

6-9
Quality of Service (QoS): Managing Bandwidth More Effectively
Introduction
Packet Types and Evaluation Order
The switches covered by this chapter provide two QoS types (packet-matching
criteria) you can use to configure QoS priority.
Table 6-4. Switch Type Search Order and Precedence
The switches use the lowest-to-highest search order shown in table 6-4 to
identify the highest-precedence type to apply to any given packet. If there is
only one configured type that matches a given packet, then the switch applies
the QoS policy specified in that type. If multiple configured types match a
given packet, the switch applies each one in turn to the packet and concludes
with the QoS policy for the highest-precedence type. Note that if the highest
precedence type is configured to apply a DSCP policy, then both the DSCP in
the packet and the 802.1p priority applied to the packet can be changed.
However, if the highest precedence type is configured to apply an 802.1p
priority rule, only the 802.1p priority in the final QoS match for the packet is
changed.
Note Intermixing lower-precedence types configured with DSCP policies and
higher-precedence types configured with 802.1p priority rules is not
recommended, as this can result in a packet with an 802.1p priority assigned
by one type and a DSCP policy by another type. This is because the search
order would allow a lower precedence type configured with a DSCP policy to
change both the DSCP and the 802.1p setting in a packet, and then would allow
a subsequent, higher precedence type configured with an 802.1p priority rule
to change only the 802.1p setting. To avoid this problem, a DSCP policy option
should be applied only on the highest-precedence type in use on the switch
or applied to all QoS types in use on the switch.
Search Order Precedence QoS type
1 2 Interface - Incoming source-port on the switch
2 1 (highest) IP Type of Service (ToS) field (IP packets only)

6-10
Quality of Service (QoS): Managing Bandwidth More Effectively
Introduction
Table 6-5. Precedence Criteria for QoS types
Precedence Criteria Overview
1 IP Type-
of-
Service
(IP ToS)
Takes precedence based on the TOS field in IP packets. (Applies only to IP packets.) The ToS
field is configured by an upstream device or application before the packet enters the switch.
•IP Precedence Mode: QoS reads an inbound packet’s IP precedence (upper three) bits in
the Type-of-Service (ToS) byte and automatically assigns an 802.1p priority to the packet (if
specified in the QoS configuration) for outbound transmission.
•Differentiated Services (Diffserve) Mode: QoS reads an inbound IP packet’s differentiated
services, or codepoint (upper six), bits of the Type-of-Service (TOS) byte. Packet
prioritization depends on the configured priority for the codepoint. (Some codepoints default
to the DSCP standard, but can be overridden.)
For more on IP ToS, see “QoS IP Type-of-Service (ToS) Policy and Priority” on page 6-16. Default
state: Disabled.
If a packet does not meet the criteria for ToS priority, then precedence defaults to the VLAN type
2 Interface
(Source-
Port)
Takes precedence based on the Interface (that is, the port on which the packet entered the
switch).
If a packet does not meet the criteria for source-port priority, then precedence defaults to Incoming 802.1p
criteria, below
3 Incoming
802.1p
Priority
Where a VLAN-tagged packet enters the switch through a port that is a tagged member of that
VLAN, if QoS is not configured to override the packet’s priority setting, the switch uses the
packet’s existing 802.1p priority (assigned by an upstream device or application) to determine
which inbound and outbound port queue to use. If there is no QoS policy match on the packet,
and it then leaves the switch through a port that is a tagged member of the VLAN, then there
is no change to its 802.1p priority setting. If the packet leaves the switch through a port that is
an untagged member of the VLAN, the 802.1p priority is dropped.
Entering
(Inbound) 802.1p
Priority
Outbound Port
Queue
Exiting
(Outbound)
802.1p Priority
1 - 2
0 - 3
4 - 5
6 - 7
Low
Normal
Medium
High
1 - 2
0 - 3
4 - 5
6 - 7
If a packet does not meet the criteria for Incoming 802.1p priority, then the packet goes to the “normal”
outbound queue of the appropriate port. If the packet entered the switch through a port that is an untagged
member of a VLAN, but exits through a VLAN-tagged port, then an 802.1Q field, including an 802.1p priority,
is added to the packet header. If no QoS policy is configured or applied to the packet, then the 802.1p priority
of 0 (normal) is assigned to the packet for outbound transmission.

6-11
Quality of Service (QoS): Managing Bandwidth More Effectively
Preparation for Configuring QoS
Preparation for Configuring QoS
QoS operates in VLAN-tagged and VLAN-untagged environments. If your
network does not use multiple VLANs, you can still implement the 802.1Q
VLAN capability for packets to carry their 802.1p priority to the next
downstream device. To do so, configure ports as VLAN-tagged members on
the links between switches and routers in your network infrastructure.
Table 6-6. Summary of QoS Capabilities
Steps for Configuring QoS on the Switch
1. Determine the QoS policy you want to implement. This includes analyzing
the types of traffic flowing through your network and identifying one or
more traffic types to prioritize. In order of QoS precedence, these are:
a. IP Type-of-Service Precedence Bits
b. Interface
For more on how QoS operates with the preceding traffic types, see
‘‘Precedence Criteria for QoS types’’, on page 6-10.)
2. Select the QoS option you want to use. Table 6-7 lists the traffic types (QoS
types) and the QoS options you can use for prioritizing or setting a policy
on these traffic types:
Outbound Packet Options Port Membership in VLANs
Tagged Untagged
Control Port Queue Priority for Packet Types Yes Yes
Carry 802.1p Priority Assignment to Next Downstream Device Yes No
Carry DSCP Policy to Downstream Devices. The policy includes: Yes 1Yes 1
Assigning a ToS Codepoint
Assigning an 802.1p Priority 2 to the Codepoint
1 Except for non-IPv4 packets. Also, to use a service policy in this manner, the downstream
devices must be configured to interpret and use the DSCP carried in the IP packets.
2 This priority corresponds to the 802.1p priority scheme and is used to determine the packet’s
port queue priority. When used in a VLAN-tagged environment, this priority is also assigned
as the 802.1p priority carried outbound in packets having an 802.1Q field in the header.

6-12
Quality of Service (QoS): Managing Bandwidth More Effectively
Preparation for Configuring QoS
Table 6-7. Applying QoS Options to Traffic Types Defined by QoS Types
3. If you want to include 802.1p priority settings in outbound packets, ensure
that tagged VLANs are configured on the appropriate downstream links.
4. Determine the actual QoS configuration changes you will need to make
on each QoS-capable device in your network in order to implement the
desired policy. Also, if you want downstream devices to read and use
DSCPs in IP packets from the switch, configure them to do so by enabling
ToS Differentiated Service mode and making sure the same DSCP policies
are configured.
5. Before configuring QoS on a switch, refer to the next section, “Planning
a QoS Configuration” for information on per-port QoS resource use.
QoS Options for Prioritizing Outbound Traffic QoS Types
IP-ToS
Precedence
Source-
Port
Option 1:
Configure 802.1p
Priority Rules
Only
Prioritize traffic by sending specific packet
types (determined by QoS type) to different
outbound port queues on the switch.
Rely on VLAN-tagged ports to carry packet
priority as an 802.1p value to downstream
devices.
Yes 1Yes
Option 2:
Configure ToS
DSCP Policies
with 802.1p
Priorities
Prioritize traffic by sending specific packet
types (determined by QoS type) to different
outbound port queues on the switch.
Propagate a service policy by reconfiguring
the DSCP in outbound IP packets according
to packet type. The packet is placed in an
outbound port queue according to the 802.1p
priority configured for that DSCP policy. (The
policy assumes that downstream devices can
be configured to recognize the DSCP in IP
packets and implement the service policy it
indicates.)
Use VLAN-tagged ports to include packet
priority as an 802.1p value to downstream
devices.
No Yes
1 In this mode the configuration is fixed. You cannot change the automatic priority assignment
when using IP-ToS Precedence as a QoS type.

6-13
Quality of Service (QoS): Managing Bandwidth More Effectively
Preparation for Configuring QoS
Planning a QoS Configuration
QoS uses resources in a way that requires attention to rule usage when
planning a QoS configuration. Otherwise, there is an increased possibility of
oversubscribing resources, which means that at some point the switch would
not support further QoS configuration.
Prioritizing and Monitoring QoS Configuration Options
Plan and implement your QoS configuration in descending order of feature
importance. This helps to ensure that the most important features are
configured first. Also, if insufficient rule resources become a problem, this
approach can help you recognize how to distribute the desired feature
implementations across multiple switches to achieve your objectives. For
example, a given type of traffic may be of higher importance than other traffic
types you want to expedite by using QoS. In this case you should plan and
configure your QoS resource usage first for the most important traffic type
before configuring QoS resource usage for other traffic types. If insufficient
resources remain for all of the QoS implementation you want, try spreading
this implementation across multiple switches.

6-14
Quality of Service (QoS): Managing Bandwidth More Effectively
Using QoS Types To Configure QoS for Outbound Traffic
Using QoS Types To Configure QoS for
Outbound Traffic
Note In addition to the information in this section on the various QoS types, refer
to “QoS Operating Notes and Restrictions” on page 6-37.
Viewing the QoS Configuration
Examples of the show qos output are included with the example for each
priority type.
QoS Feature Default Menu CLI Web
IP Type-of-Service Priority Disabled — page 6-16 “
Interface (Source-Port)
Priority
Disabled — page 6-29 “
Syntax: show qos < priority-type >
dscp-map
Display the mappings between a DSCP (Differentiated-
Services Codepoint) value and associated 802.1p
priority. The mapping is used to asign priority for
IPv4 packets if a QoS classifier uses this DSCP policy
as the method of traffic prioritization.
For configuration, the qos dscp-map command is
optional if a priority has already been assigned to the
< codepoint >. The command creates a DSCP policy by
assigning an 802.1p priority to a specific DSCP. When
the switch applies this policy to a packet, the priority
determines the packet’s queue in the outbound port to
which it is sent. If the packet leaves the switch on a
tagged port, it carries the 802.1p priority with it to the
next downstream device. For IPv4 packets, the DSCP
will be replaced by the codepoint specified in this
command. (Default: No-override for most codepoints.
See table 6-10 on page 6-33.)

6-15
Quality of Service (QoS): Managing Bandwidth More Effectively
Using QoS Types To Configure QoS for Outbound Traffic
No Override
By default, the dscp-map output automatically list No-override for priority
options that have not been pre-configured. This means that if you do not
configure a priority for a specific option, QoS does not prioritize packets to
which that option applies, resulting in the No override state. In this case, IP
packets received through a VLAN-tagged port receive whatever 802.1p priority
they carry in the 802.1Q tag in the packet’s header. VLAN-Tagged packets
received through an untagged port are handled in the switch with “normal”
priority.
type-of-service
Displays the current type-of-service priority
configuration. The display output differs according to
the ToS option used:
■IP Precedence: Refer to figure 6-3 on page 6-17.
■Diffserve: Refer to figure 6-5 on page 6-21.
port-priority
Displays the current Interface (source-port) priority
configuration. Refer to figure 6-11 on page 6-30.

6-16
Quality of Service (QoS): Managing Bandwidth More Effectively
Using QoS Types To Configure QoS for Outbound Traffic
QoS IP Type-of-Service (ToS) Policy and Priority
QoS Type Precedence: 1
This feature applies only to IPv4 traffic and performs either of the following:
■ToS IP-Precedence Mode: All IP packets generated by upstream devices
and applications include precedence bits in the ToS byte. Using this mode,
the switch uses these bits to compute and assign the corresponding 802.1p
priority.
■ToS Differentiated Services (Diffserv) Mode: This mode requires
knowledge of the codepoints set in IP packets by the upstream devices
and applications. It uses the ToS codepoint in IP packets coming from
upstream devices and applications to assign 802.1p priorities to the pack-
ets. You can use this option to do both of the following:
•Assign a New Prioritization Policy: A “policy” includes both a
codepoint and a corresponding 802.1p priority. This option selects an
incoming IPv4 packet on the basis of its codepoint and assigns a new
codepoint and corresponding 802.1p priority. (Use the qos dscp-map
command to specify a priority for any codepoint—page 6-32.)
•Assign an 802.1p Priority: This option reads the DSCP of an
incoming IPv4 packet and, without changing this codepoint, assigns
the 802.1p priority to the packet, as configured in the DSCP Policy
Table (page 6-32). This means that a priority value of 0 - 7 must be
configured for a DSCP before the switch will attempt to perform a
QoS match on the packet’s DSCP bits.
Before configuring the ToS Diffserv mode, you must use the qos dscp-map
command to configure the desired 802.1p priorities for the codepoints you
want to use for either option. This command is illustrated in the following
examples and is described under “Differentiated Services Codepoint
(DSCP) Mapping” on page 6-32.
Unless IP-Precedence mode and Diffserv mode are both disabled (the default
setting), enabling one automatically disables the other. For more on ToS
operation, refer to “Details of QoS IP Type-of-Service” on page 6-26.
Notes “Mixing” ToS DSCP policies and 802.1p priorities is not recommended. Refer
to the Note on page 6-9.
IP-ToS QoS does not support layer-2 SAP encapsulation. For more information
on packet-type restrictions, refer to ‘‘Details of Packet Criteria and
Restrictions for QoS Support’’, on page 6-37.

6-17
Quality of Service (QoS): Managing Bandwidth More Effectively
Using QoS Types To Configure QoS for Outbound Traffic
Assigning an 802.1p Priority to IPv4 Packets on the Basis
of the ToS Precedence Bits
If a device or application upstream of the switch sets the precedence bits in
the ToS byte of IPv4 packets, you can use this feature to apply that setting for
prioritizing packets for outbound port queues. If the outbound packets are in
a tagged VLAN, this priority is carried as an 802.1p value to the adjacent
downstream devices.
With this option, prioritization of outbound packets relies on the IP-
Precedence bit setting that IP packets carry with them from upstream devices
and applications. To configure and verify this option:
Figure 6-3. Example of Enabling ToS IP-Precedence Prioritization
Syntax: qos type-of-service ip-precedence
Causes the switch to automatically assign an 802.1p
priority to all IPv4 packets by computing each packet’s
802.1p priority from the precedence bits the packet carries.
This priority determines the packet’s queue in the outbound
port to which it is sent. If the packet leaves the switch on a
tagged port, it carries the 802.1p priority with it to the next
downstream device. (ToS IP Precedence Default: Disabled)
no qos type-of-service
Disables all ToS type operation, including prioritization
using the precedence bits.
show qos type-of-service
When ip-precedence is enabled (or if neither ToS option is
configured), shows the ToS configuration status. If diff-
services is enabled, lists codepoint data as described under
“Assigning a DSCP Policy on the Basis of the DSCP in IPv4
Packets Received from Upstream Devices” on page 6-22.
Default ToS Configuration Current ToS Configuration

6-18
Quality of Service (QoS): Managing Bandwidth More Effectively
Using QoS Types To Configure QoS for Outbound Traffic
To replace this option with the ToS diff-services option, just configure diff-
services as described below, which automatically disables IP-Precedence. To
disable IP-Precedence without enabling the diff-services option, use this
command:
ProCurve(config)# no qos type-of-service
Assigning an 802.1p Priority to IPv4 Packets on the Basis
of Incoming DSCP
One of the best uses for this option is on an interior switch where you want
to honor (continue) a policy set on an edge switch. That is, it enables you to
select incoming packets having a specific DSCP and forward these packets
with the desired 802.1p priority. For example, if an edge switch “A” marks all
packets received on port A5 with a particular DSCP, you can configure a
downstream (interior) switch “B” to handle such packets with the desired
priority (regardless of whether 802.1Q tagged VLANs are in use).
Figure 6-4. Interior Switch “B” Honors the Policy Established in Edge Switch “A”
To do so, assign the desired 802.1p priority to the same codepoint that the
upstream or edge switch assigns to the selected packets. When the
downstream switch receives an IPv4 packet carrying one of these codepoints,
it assigns the configured priority to the packet and sends it out the appropriate
priority queue. (The packet retains the codepoint it received from the
upstream or edge switch). You can use this option concurrently with the
diffserv DSCP Policy option (described later in this section), as long as the
DSCPs specified in the two options do not match.
LAN
A5
Edge
Switch
“A”
LAN
Interior
Switch
“B”
Work-
Group
Work-
Group
Marked Traffic from port A5 on Edge Switch “A”
Other Traffic

6-19
Quality of Service (QoS): Managing Bandwidth More Effectively
Using QoS Types To Configure QoS for Outbound Traffic
Note on DSCP Use Different applications may use the same DSCP in their IP packets. Also, the
same application may use multiple DSCPs if the application originates on
different clients, servers, or other devices. Using an edge switch enables you
to select the packets you want and mark them with predictable DSCPs that
can be used by downstream switches to honor policies set in the edge switch.
When enabled, the switch applies direct 802.1p prioritization to all packets
having codepoints that meet these criteria:
■The codepoint is configured with an 802.1p priority in the DSCP table.
(Codepoints configured with No-override are not used.)
■The codepoint is not configured for a new DSCP policy assignment.
Thus, the switch does not allow the same incoming codepoint (DSCP) to be
used simultaneously for directly assigning an 802.1p priority and also
assigning a DSCP policy. For a given incoming codepoint, if you configure one
option and then the other, the second overwrites the first.
To use this option:
1. Identify a DSCP used to set a policy in packets received from an upstream
or edge switch.
2. Determine the 802.1p priority (0 - 7) you want to apply to packets carrying
the identified DSCP. (You can either maintain the priority assigned in the
upstream or edge switch, or assign a new priority.)
3. Use qos dscp-map < codepoint > priority < 0 - 7 > to assign the 802.1p priority
you want to the specified DSCP. (For more on this topic, refer to “Differ-
entiated Services Codepoint (DSCP) Mapping” on page 6-32.)
4. Enable diff-services.

6-20
Quality of Service (QoS): Managing Bandwidth More Effectively
Using QoS Types To Configure QoS for Outbound Traffic
.
Syntax: qos type-of-service diff-services < codepoint >
Causes the switch to read the < codepoint > (DSCP) of an
incoming IPv4 packet and, when a match occurs, assign a
corresponding 802.1p priority, as configured in the switch’s
DSCP table (page 6-33).
no qos type-of-service
Disables all ToS type operation.
no qos dscp-map < codepoint >
Disables direct 802.1p priority assignment to packets
carrying the < codepoint > by reconfiguring the codepoint
priority assignment in the DSCP table to No-override. Note that
if this codepoint is in use as a DSCP policy for another
diffserv codepoint, you must disable or redirect the other
diffserv codepoint’s DSCP policy before you can disable or
change the codepoint. For example, in figure 6-5 you cannot
change the priority for the 000000 codepoint until you
redirect the DSCP policy for 000001 away from using
000000 as a policy. (Refer to “Note On Changing a Priority
Setting” on page 6-35. Refer also to “Differentiated Services
Codepoint (DSCP) Mapping” on page 6-32.)
show qos type-of-service
Displays current Type-of-Service configuration. In diffserv
mode it also shows the current direct 802.1p assignments
and the current DSCP assignments covered later in this
section.

6-21
Quality of Service (QoS): Managing Bandwidth More Effectively
Using QoS Types To Configure QoS for Outbound Traffic
For example, an edge switch “A” in an untagged VLAN assigns a DSCP of
000110 on IP packets it receives on port A6, and handles the packets with high
priority (7). When these packets reach interior switch “B” you want the switch
to handle them with the same high priority. To enable this operation you would
configure an 802.1p priority of 7 for packets received with a DSCP of 000110,
and then enable diff-services:
Figure 6-5. Example Showing Codepoints Available for Direct 802.1p Priority
Assignments
Executing this command displays
the current ToS configuration
and shows that the selected
DSCP is not currently in use.
The 000110 codepoint is unused,
and thus available for directly
assigning an 802.1p priority
without changing the packet’s
DSCP.
Note: All codepoints without a
“DSCP Policy” entry are
available for direct 802.1p priority
assignment.

6-22
Quality of Service (QoS): Managing Bandwidth More Effectively
Using QoS Types To Configure QoS for Outbound Traffic
Figure 6-6. Example of a Type-of-Service Configuration Enabling Both Direct 802.1p Priority Assignment and
DSCP Policy Assignment
Assigning a DSCP Policy on the Basis of the DSCP in IPv4
Packets Received from Upstream Devices
The preceding section describes how to forward a policy set by an edge (or
upstream) switch. This option changes a DSCP policy in an IPv4 packet by
changing its IP ToS codepoint and applying the priority associated with the
new codepoint. (A DSCP policy consists of a differentiated services codepoint
and an associated 802.1p priority.) You can use this option concurrently with
the diffserv 802.1p priority option (above), as long as the DSCPs specified in
the two options do not match.
To use this option to configure a change in policy:
1. Identify a DSCP used to set a policy in packets received from an upstream
or edge switch.
2. Create a new policy by using qos dscp-map < codepoint > priority < 0 - 7 > to
configure an 802.1p priority for the codepoint you will use to overwrite
the DSCP the packet carries from upstream. (For more on this topic, refer
to “Differentiated Services Codepoint (DSCP) Mapping” on page 6-32.)
Notice that codepoints 000000 and 001001 are named as DSCP
policies by other codepoints (000001 and 000110 respectively). This
means they are not available for changing to a different 802.1p priority.
Outbound IP packets
with a DSCP of 000110
will have a priority of 7.

6-23
Quality of Service (QoS): Managing Bandwidth More Effectively
Using QoS Types To Configure QoS for Outbound Traffic
3. Use qos type-of-service diff-services < incoming-DSCP > dscp < outgoing-
DSCP > to change the policy on packets coming from the edge or upstream
switch with the specified incoming DSCP.
(Figure 6-4 on page 6-18 illustrates this scenario.)
Notes “Mixing” ToS DSCP policies and 802.1p priorities is not recommended. Refer
to the Note on page 6-9.
Syntax: qos type-of-service diff-services
Enables ToS diff-services.
qos type-of-service diff-services < current-codepoint > dscp
< new-codepoint >
Configures the switch to select an incoming IP packet
carrying the <current-codepoint > and then use the <new-
codepoint> to assign a new, previously configured DSCP
policy to the packet. The policy overwrites the <current-
codepoint> with the < new-codepoint > and assigns the 802.1p
priority specified by the policy. (Use the qos dscp-map
command to define the priority for the DSCPs—page 6-32.)
no qos type-of-service
Disables all ToS type operation. Current ToS DSCP policies
and priorities remain in the configuration and will become
available if you re-enable ToS diff-services.
no qos type-of-service [diff-services < codepoint >]
Deletes the DSCP policy assigned to the
< codepoint > and returns the < codepoint > to the 802.1p
priority setting it had before the DSCP policy was assigned.
(This will be either a value from 0 - 7 or No-override.)
show qos type-of-service
Displays a listing of codepoints, with any corresponding
DSCP policy re-assignments for outbound packets. Also lists
the (802.1p) priority for each codepoint that does not have a
DSCP policy assigned to it.

6-24
Quality of Service (QoS): Managing Bandwidth More Effectively
Using QoS Types To Configure QoS for Outbound Traffic
For example, suppose you want to configure the following two DSCP policies
for packets received with the indicated DSCPs.
1. Determine whether the DSCPs already have priority assignments, which
could indicate use by existing applications. This is not a problem as long
as the configured priorities are acceptable for all applications using the
same DSCP. (Refer to the “Note On Changing a Priority Setting” on page
6-35. Also, a DSCP must have a priority configured before you can assign
any QoS types to use it.)
Figure 6-7. Display the Current DSCP-Map Configuration
Received
DSCP
Policy
DSCP
802.1p
Priority
Policy Name
(Optional)
001100 000010 6 Level 6
001101 000101 4 Level 4
The DSCPs for this
example have not yet
been assigned an
802.1p priority level.

6-25
Quality of Service (QoS): Managing Bandwidth More Effectively
Using QoS Types To Configure QoS for Outbound Traffic
2. Configure the policies in the DSCP table:
Figure 6-8. Example of Policies Configured (with Optional Names) in the DSCP
Table
3. Assign the policies to the codepoints in the selected packet types.
Figure 6-9. Example of Policy Assignment to Outbound Packets on the Basis of the DSCP in the Packets
Received from Upstream Devices
The specified DSCP policies
overwrite the original DSCPs
on the selected packets, and
use the 802.1p priorities
previously configured in the
DSCP policies in step 2.

6-26
Quality of Service (QoS): Managing Bandwidth More Effectively
Using QoS Types To Configure QoS for Outbound Traffic
Details of QoS IP Type-of-Service
IP packets include a Type of Service (ToS) byte. The ToS byte includes:
■A Differentiated Services Codepoint (DSCP): This element is com-
prised of the upper six bits of the ToS byte). There are 64 possible
codepoints. In the switches covered by this manual, the default qos
configuration includes the codepoint having the 802.1p priority setting for
Expedited Forwarding, while all others, including the Assured-Forward-
ing codepoints, are unused (and listed with No-override for a Priority).
Refer to figure 6-10 on page 6-33 for an illustration of the default DSCP
policy table.
Using the qos dscp-map command, you can configure the switch to assign
different prioritization policies to IPv4 packets having different code-
points. As an alternative, you can configure the switch to assign a new
codepoint to an IPv4 packet, along with a corresponding 802.1p priority
(0-7). To use this option in the simplest case, you would:
a. Configure a specific DSCP with a specific priority in an edge switch.
b. Configure the switch to mark a specific type of inbound traffic with
that DSCP (and thus create a policy for that traffic type).
c. Configure the internal switches in your LAN to honor the policy.
(For example, you could configure an edge switch to assign a codepoint
of 000001 to all packets received from a specific VLAN, and then handle
all traffic with that codepoint at high priority.)
For a codepoint listing and the commands for displaying and changing the
DSCP Policy table, refer to “Differentiated Services Codepoint (DSCP)
Mapping” on page 6-32.
Notes “Mixing” ToS DSCP policies and 802.1p priorities is not recommended. Refer
to the Note on page 6-9.
■Precedence Bits: This element is a subset of the DSCP and is comprised
of the upper three bits of the ToS byte. When configured to do so, the
switch uses the precedence bits to determine a priority for handling the
associated packet. (The switch does not change the setting of the prece-
dence bits.) Using the ToS Precedence bits to prioritize IPv4 packets relies
on priorities set in upstream devices and applications.

6-27
Quality of Service (QoS): Managing Bandwidth More Effectively
Using QoS Types To Configure QoS for Outbound Traffic
Figure 6-10 shows an example of the ToS byte in the header for an IPv4 packet,
and illustrates the diffserv bits and precedence bits in the ToS byte. (Note that
the Precedence bits are a subset of the Differentiated Services bits.)
Figure 6-10. The ToS Codepoint and Precedence Bits
Field: Destination
MAC Address
Source MAC
Address
802.1Q Field Type &
Version
ToS Byte …
Packet: FF FF FF FF FF FF 08 00 09 00 00 16 08 00 45 E 0 ...
Differentiated Services Codepoint
Rsvd.
Precedence
Bits
1 1100000
E 0

6-28
Quality of Service (QoS): Managing Bandwidth More Effectively
Using QoS Types To Configure QoS for Outbound Traffic
Table 6-8. How the Switch Uses the ToS Configuration
Table 6-9. ToS IP-Precedence Bit Mappings to 802.1p Priorities
Outbound Port ToS Option:
IP Precedence
(Value = 0 - 7)
Differentiated Services
IP Packet Sent Out
an Untagged Port
in a VLAN
Depending on the value of the IP
Precedence bits in the packet’s
ToS field, the packet will go to one
of four outbound port queues in
the switch:
1 - 2 = low priority
0 - 3 = normal priority
4 - 5 = high priority
6 - 7 = high priority
For a given packet carrying a ToS codepoint that the switch has
been configured to detect:
• Change the codepoint according to the configured policy and
assign the 802.1p priority specified for the new codepoint in
the DSCP Policy Table (page 6-32).
• Do not change the codepoint, but assign the 802.1p priority
specified for the existing codepoint in the DSCP Policy Table
(page 6-32).
Depending on the 802.1p priority used, the packet will leave the
switch through one of the following queues:
1 - 2 = low priority
0 - 3 = normal priority
4 - 5 = high priority
6 - 7 = high priority
If No-override (the default) has been configured for a specified
codepoint, then the packet is not prioritized by ToS and, by
default, is sent to the “normal priority” queue.
IP Packet Sent Out
an Untagged Port
in a VLAN
Same as above, plus the IP Prece-
dence value (0 - 7) will be used to
set a corresponding 802.1p priority
in the VLAN tag carried by the
packet to the next downstream
device. Refer to table 6-9, below.
Same as above, plus the Priority value (0 - 7) will be used to set
a corresponding 802.1p priority in the VLAN tag carried by the
packet to the next downstream device. Where No-override is the
assigned priority, the VLAN tag carries a “0” (normal priority)
802.1p setting if not prioritized by other QoS types.
ToS Byte IP
Precedence Bits
Corresponding
802.1p Priority
Service Priority Level
000 1 Lowest
001 2 Low
002 0 Normal
003 3
004 4
005 5
006 6
007 7 Highest

6-29
Quality of Service (QoS): Managing Bandwidth More Effectively
Using QoS Types To Configure QoS for Outbound Traffic
QoS Interface (Source-Port) Priority
QoS Type Precedence: 2
The QoS Interface option enables you to use a packet’s source-port on the
switch as a QoS type. Where a particular source-port type has the highest
precedence in the switch for traffic entering through that port, then traffic
received from the port is marked with the source-port type’s configured
priority level.
Options for Assigning Priority. Priority control options for packets from
a specified source-port include:
■802.1p priority
■DSCP policy (Assigning a new DSCP and an associated 802.1p priority;
inbound packets must be IPv4.)
(For operation when other QoS types apply to the same traffic, refer to “QoS
Types for Prioritizing Outbound Packets” on page 6-8.)
Assigning a Priority Based on Source-Port
This option assigns a priority to outbound packets having the specified source-
port. Configure this option by either specifying the source-port ahead of the
qos command or moving to the port context for the port you want to configure
for priority. (For configuring multiple source-ports with the same priority, you
may find it easier to use the interface < port-list > command to go to the port
context instead of individually configuring the priority for each port.)
Syntax: interface < port-list > qos priority < 0 - 7 >
Configures an 802.1p priority for packets entering the switch
through the specified (source) ports. This priority determines
the packet queue in the outbound port(s) to which traffic is
sent. If a packet leaves the switch on a tagged port, it carries
the 802.1p priority with it to the next downstream device. You
can configure one QoS type for each source-port or group of
source-ports. (Default: No-override)
no interface < port-list > qos
Disables use of the specified source-port(s) for QoS type(s)
and resets the priority for the specified source-port(s) to No-
override.
show qos port-priority
Lists the QoS port-priority types with their priority data.

6-30
Quality of Service (QoS): Managing Bandwidth More Effectively
Using QoS Types To Configure QoS for Outbound Traffic
For example, suppose that you want to prioritize inbound traffic on the
following source-ports:
You would then execute the following commands to prioritize traffic received
on the above ports:
Figure 6-11. Configuring and Displaying Source-Port QoS Priorities
Interface
(Source Port)
Priority
1 - 3 2
43
5, 8 5
9 - 11 6
ProCurve(config)# interface e 9-11 qos priority 6
ProCurve(config)# interface e 5,8 qos priority
ProCurve(config)# interface e 4 qos priority 3
ProCurve(config)# interface e 1-3 qos priority 2
ProCurve(config)# show qos port-priority
Port priorities
Port Priority
------ -----------
1 2
2 2
3 2
4 3
5 5
6 0
7 0
8 5
9 6
10 6
11 6
12 0
13 0
. .
. .
. .

6-31
Quality of Service (QoS): Managing Bandwidth More Effectively
Using QoS Types To Configure QoS for Outbound Traffic
If you then decided to remove port 1 from QoS prioritization:
Figure 6-12. Returning a QoS-Prioritized VLAN to “No-override” Status
ProCurve(config)# no interface e 1 qos
ProCurve(config)# show qos port-priority
Port priorities
Port Priority
------ -----------
1 0
2 2
3 2
4 3
. .
. .
. .
In this instance, 0 indicates
that port 1 is not prioritized
by QoS.

6-32
Quality of Service (QoS): Managing Bandwidth More Effectively
Using QoS Types To Configure QoS for Outbound Traffic
Differentiated Services Codepoint (DSCP) Mapping
The DSCP Policy Table associates an 802.1p priority with a specific ToS byte
codepoint in an IPv4 packet. This enables you to set a LAN policy that operates
independently of 802.1Q VLAN-tagging.
In the default state, most of the 64 codepoints do not assign an 802.1p priority,
as indicated by No-override in table 6-10 on page 6-33.
You can list the current DSCP Policy table, change the codepoint priority
assignments, and assign optional names to the codepoints.
Syntax: show qos dscp-map
Displays the DSCP Policy Table.
qos dscp-map < codepoint > priority < 0 - 7 > [name < ascii-string >]
Configures an 802.1p priority for the specified codepoint
and, optionally, an identifying (policy) name.
no qos dscp-map < codepoint >
Reconfigures the 802.1p priority for <codepoint> to No-
override. Also deletes the codepoint policy name, if
configured.
no qos dscp-map < codepoint > name
Deletes only the policy name, if configured, for < codepoint >.

6-33
Quality of Service (QoS): Managing Bandwidth More Effectively
Using QoS Types To Configure QoS for Outbound Traffic
Table 6-10. The Default DSCP Policy Table
Default Priority Settings for Selected Codepoints
For codepoint 101110, a default policy (implied by the DSCP standards for
Assured-Forwarding and Expedited-Forwarding) is used. You can change the
priority for a default policy by using qos dscp-map <codepoint > priority < 0 - 7 >.
(These policies are not in effect unless you have either applied the policies to
a QoS type or configured QoS Type-of-Service to be in diff-services mode.)
DSCP
Policy
802.1p Priority DSCP
Policy
802.1p Priority DSCP
Policy
802.1p Priority
000000
000001
000010
000011
000100
000101
000110
000111
001000
001001
001010
001011
001100
001101
001110
001111
010000
010001
010010
010011
010100
010101
No-override
No-override
No-override
No-override
No-override
No-override
No-override
No-override
No-override
No-override
No-override
No-override
No-override
No-override
No-override
No-override
No-override
No-override
No-override
No-override
No-override
No-override
010110
010111
011000
011001
011010
011011
011100
011101
011110
011111
100000
100001
100010
100011
100100
100101
100110
100111
101000
101001
101010
No-override
No-override
No-override
No-override
No-override
No-override
No-override
No-override
No-override
No-override
No-override
No-override
No-override
No-override
No-override
No-override
No-override
No-override
No-override
No-override
No-override
101011
101100
101101
101110
101111
110000
110001
110010
110011
110100
110101
110110
110111
111000
111001
111010
111011
111100
111101
111110
111111
No-override
No-override
No-override
7+
No-override
No-override
No-override
No-override
No-override
No-override
No-override
No-override
No-override
No-override
No-override
No-override
No-override
No-override
No-override
No-override
No-override
+Expedited Forwarding codepoint configured by default.

6-34
Quality of Service (QoS): Managing Bandwidth More Effectively
Using QoS Types To Configure QoS for Outbound Traffic
Quickly Listing Non-Default Codepoint Settings
Table 6-10 lists the switch’s default codepoint/priority settings. If you change
the priority of any codepoint setting to a non-default value and then execute
write memory, the switch will list the non-default setting in the show config
display. For example, in the default configuration, the following codepoint
settings are true:
If you change all three settings to a priority of 3, and then execute write memory,
the switch will reflect these changes in the show config listing:
Figure 6-13. Example of Show Config Listing with Non-Default Priority Settings in
the DSCP Table
Codepoint Default
Priority
001100 No-override
001101 No-override
001110 No-override
ProCurve(config)# qos dscp-map 001100 priority 3
ProCurve(config)# qos dscp-map 001101 priority 3
ProCurve(config)# qos dscp-map 001110 priority 3
ProCurve(config)# write memory
ProCurve(config)# show config
Startup configuration:
; J9279A Configuration Editor; Created on release #Y.11.01
hostname "ProCurve"
qos dscp-map 001100 priority 3
qos dscp-map 001101 priority 3
qos dscp-map 001110 priority 3
.
.
.
ProCurve(config)#
Configure these three
codepoints with non-default
priorities.
Show config lists the non
default codepoint
settings.

6-35
Quality of Service (QoS): Managing Bandwidth More Effectively
Using QoS Types To Configure QoS for Outbound Traffic
Effect of “No-override”. In the QoS Type-of-Service differentiated services
mode, a No-override assignment for the codepoint of an outbound packet
means that QoS is effectively disabled for such packets. That is, QoS does not
affect the packet queuing priority or VLAN tagging. In this case, the packets
are handled as follows (as long as no other QoS feature creates priority
assignments for them):
Note On Changing a Priority Setting
If a QoS type is using a policy (codepoint and associated priority) in the DSCP
Policy table, you must delete or change this usage before you can change the
priority setting on the codepoint. Otherwise the switch blocks the change and
displays this message:
Cannot modify DSCP Policy < codepoint > - in use by other
qos rules.
In this case, use show qos < type > to identify the specific type using the policy
you want to change; that is:
show qos type-of-service
For example, if you wanted to change the priority of codepoint 000001 you
would do the following:
1. Identify which QoS type uses the codepoint.
2. Change the type configurations by assigning them to a different DSCP
policy, or to an 802.1p priority, or to No-override.
3. Reconfigure the desired priority for the 000001 codepoint using the
qos dscp-map command.
4. Either reassign the type to the 00001 codepoint policy or leave them as
they were after step 2, above.
802.1Q Status Outbound 802.1p
Priority
Received and Forwarded on a tagged port member of a VLAN. Unchanged
Received on an Untagged port member of a VLAN; Forwarded on a
tagged port member of a VLAN.
0 (zero)—”normal”
Forwarded on an Untagged port member of a VLAN. None

6-36
Quality of Service (QoS): Managing Bandwidth More Effectively
IP Multicast (IGMP) Interaction with QoS
IP Multicast (IGMP) Interaction with
QoS
IGMP high-priority-forward causes the switch to service the subscribed IP
multicast group traffic at high priority, even if QoS on the switch has relegated
the traffic to a lower priority. This does not affect any QoS priority settings,
so the QoS priority is honored by downstream devices. However, QoS does
take precedence over IGMP normal-priority traffic.
The switch’s ability to prioritize IGMP traffic for either a normal or high
priority outbound queue overrides any QoS criteria, and does not affect any
802.1p priority settings the switch may assign. For a given packet, if both IGMP
high priority and QoS are configured, the QoS classification occurs and the
switch marks the packet for downstream devices, but the packet is serviced
by the high-priority queue when leaving the switch.
QoS Messages in the CLI
IGMP High
Priority
QoS Configuration
Affects Packet
Switch Port Output
Queue
Outbound 802.1p Setting
(Requires Tagged VLAN)
Not Enabled Yes Determined by QoS Determined by QoS
Enabled See above para-
graph.
High As determined by QoS if QoS is
active.
Message Meaning
DSCP Policy < decimal-codepoint > not
configured
You have attempted to map a QoS type to a
codepoint for which there is no configured
priority (No-override). Use the qos dscp-map
command to configure a priority for the
codepoint, then map the type to the
codepoint.
Cannot modify DSCP Policy < codepoint > - in
use by other qos rules.
You have attempted to map a QoS type to a
codepoint that is already in use by other QoS
types. Before remapping the codepoint to a
new priority, you must reconfigure the other
QoS types so that they do not use this
codepoint. You can have multiple QoS types
use this same codepoint as long as it is
acceptable for all such types to use the same
priority.

6-37
Quality of Service (QoS): Managing Bandwidth More Effectively
QoS Operating Notes and Restrictions
QoS Operating Notes and Restrictions
Table 6-11. Details of Packet Criteria and Restrictions for QoS Support
■For Devices that Do Not Support 802.1Q VLAN-Tagged Ports:
For communication between these devices and the switch, connect
the device to a switch port configured as Untagged for the VLAN in
which you want the device’s traffic to move.
■Port Tagging Rules: For a port on the switch to be a member of a
VLAN, the port must be configured as either Tagged or Untagged for
that VLAN. For more on VLANs, refer to chapter 2, “Static Virtual
LANs (VLANs)”.
■SAP-Encapsulated Packet Restriction: Except for source-port
QoS and VLAN QoS, the switches covered in this guide do not support
QoS operation for SAP-Encapsulated packets. Thus, the switch can
use only VLAN QoS and source-port QoS to prioritize SAP-encapsu-
lated packets.
■RADIUS Authentication: RADIUS authentication allowing traffic
through a given port may override the port’s QoS configuration, which
generates an Event Log message. When the authenticated host discon-
nects, the port returns to the static QoS configuration.
■Not Supported: Use of an inbound 802.1p packet priority as a type for
remapping a packet’s outbound priority to different 802.1p priority. For
example, where inbound packets carry an 802.1p priority of 1, QoS cannot
be configured to use this priority as a type for changing the outbound
priority to 0.
Packet Criteria or Restriction QoS Types DSCP Overwrite
(Re-Marking)
IP Type-of-Service Source Port Incoming 802.1p
Restricted to IPv4 Packets Only Yes No No Yes
Allow Packets with IP Options1Yes Yes Yes Yes
Support IPv6 Packets2No Yes Yes No
Support Layer-2 SAP Encapsulation No Yes Yes No
1An “IP Option” is an optional, extra field in the header of an IP packet. If the switch is configured with a UDP/TCP type
and a packet with an IP option is received, the switch uses the next-highest type, if configured.
2All Switches: For explicit QoS support of IPv6 packets, force IPv6 traffic into its own set of VLANs and then configure
VLAN-based types for those VLANs.

6-38
Quality of Service (QoS): Managing Bandwidth More Effectively
QoS Operating Notes and Restrictions

7-1
7
ProCurve Stack Management
Contents
Overview . . . . . . . . . . . . . . . . . . . . . . . . . . . . . . . . . . . . . . . . . . . . . . . . . . . . . . 7-3
Operation . . . . . . . . . . . . . . . . . . . . . . . . . . . . . . . . . . . . . . . . . . . . . . . . . . . . . . 7-4
Which Devices Support Stacking? . . . . . . . . . . . . . . . . . . . . . . . . . . . . . 7-5
Components of ProCurve Stack Management . . . . . . . . . . . . . . . . . . . . 7-6
General Stacking Operation . . . . . . . . . . . . . . . . . . . . . . . . . . . . . . . . . . . 7-6
Operating Rules for Stacking . . . . . . . . . . . . . . . . . . . . . . . . . . . . . . . . . . 7-8
General Rules . . . . . . . . . . . . . . . . . . . . . . . . . . . . . . . . . . . . . . . . . . . 7-8
Specific Rules . . . . . . . . . . . . . . . . . . . . . . . . . . . . . . . . . . . . . . . . . . . 7-9
Configuring Stack Management . . . . . . . . . . . . . . . . . . . . . . . . . . . . . . . . . . 7-10
Overview of Configuring and Bringing Up a Stack . . . . . . . . . . . . . . . 7-10
General Steps for Creating a Stack . . . . . . . . . . . . . . . . . . . . . . . . 7-12
Using the Menu Interface To View Stack Status
and Configure Stacking . . . . . . . . . . . . . . . . . . . . . . . . . . . . . . . . . . . . . 7-14
Using the Menu Interface To View and Configure
a Commander Switch . . . . . . . . . . . . . . . . . . . . . . . . . . . . . . . . . . . 7-14
Using the Menu To Manage a Candidate Switch . . . . . . . . . . . . . 7-16
Using the Commander To Manage The Stack . . . . . . . . . . . . . . . . . . . 7-18
Using the Commander To Access Member Switches for
Configuration Changes and Monitoring Traffic . . . . . . . . . . . . . . 7-25
Converting a Commander or Member to a Member
of Another Stack . . . . . . . . . . . . . . . . . . . . . . . . . . . . . . . . . . . . . . . 7-26
Monitoring Stack Status . . . . . . . . . . . . . . . . . . . . . . . . . . . . . . . . . . . . . 7-27
Using the CLI To View Stack Status and Configure Stacking . . . . . . 7-31
Using the CLI To View Stack Status . . . . . . . . . . . . . . . . . . . . . . . 7-33
Using the CLI To Configure a Commander Switch . . . . . . . . . . . 7-35
Adding to a Stack or Moving Switches Between Stacks . . . . . . . 7-37
Using the CLI To Remove a Member from a Stack . . . . . . . . . . . 7-42
Using the CLI To Access Member Switches for Configuration
Changes and Traffic Monitoring . . . . . . . . . . . . . . . . . . . . . . . . . . . 7-44
SNMP Community Operation in a Stack . . . . . . . . . . . . . . . . . . . . . . . 7-45

7-2
ProCurve Stack Management
Contents
Using the CLI To Disable or Re-Enable Stacking . . . . . . . . . . . . . . . . 7-46
Transmission Interval . . . . . . . . . . . . . . . . . . . . . . . . . . . . . . . . . . . . . . . 7-46
Stacking Operation with Multiple VLANs Configured . . . . . . . . . . . . 7-46
Web: Viewing and Configuring Stacking . . . . . . . . . . . . . . . . . . . . . . . 7-47
Status Messages . . . . . . . . . . . . . . . . . . . . . . . . . . . . . . . . . . . . . . . . . . . . 7-48

7-3
ProCurve Stack Management
Overview
Overview
This chapter describes how to use your network to stack switches without the
need for any specialized cabling. For an overview of stacking features, refer
to the table on page 7-4.
For general information on how to use the switch’s built-in interfaces, see:
■Chapter 3, “Using the Menu Interface”
■Chapter 4, “Using the Command Line Interface (CLI)”
■Chapter 5, “Using the Web Browser Interface
■Chapter 6, “Switch Memory and Configuration”

7-4
ProCurve Stack Management
Operation
Operation
Stacking Features
ProCurve Stack Management (termed stacking) enables you to use a single
IP address and standard network cabling to manage a group of up to 16 total
switches in the same IP subnet (broadcast domain). Using stacking you can:
■Reduce the number of IP addresses needed in your network.
Feature Default Menu CLI Web
view stack status
view status of a single switch n/a page 7-28
thru
page 7-30
page 7-33 page 7-47
view candidate status n/a page 7-33
view status of commander and its
stack
n/a page 7-34
view status of all stacking-enabled
switches in the ip subnet
n/a page 7-34
configure stacking
enable/disable candidate Auto-Join enabled/Yes page 7-17 page 7-39
“push” a candidate into a stack n/a page 7-17 page 7-40
configure a switch to be a commander n/a page 7-14 page 7-35
“push” a member into another stack n/a page 7-26 page 7-41
remove a member from a stack n/a page 7-23 page 7-42
or
page 7-43
“pull” a candidate into a stack n/a page 7-19 page 7-38
“pull” a member from another stack n/a page 7-21 page 7-40
convert a commander or member to a
member of another stack
n/a page 7-26 page 7-41
access member switches for
configuration and traffic monitoring
n/a page 7-25 page 7-44
disable stacking enabled page 7-17 page 7-46
transmission interval 60 seconds page 7-14 page 7-46

7-5
ProCurve Stack Management
Operation
■Simplify management of small workgroups or wiring closets while
scaling your network to handle increased bandwidth demand.
■Eliminate any specialized cables for stacking connectivity and
remove the distance barriers that typically limit your topology options
when using other stacking technologies.
■Add switches to your network without having to first perform IP
addressing tasks.
Which Devices Support Stacking?
As of April, 2008, the following ProCurve devices support stacking:
■ProCurve Switch 6400cl
■ProCurve Switch 6200yl
■ProCurve Switch 6108
■ProCurve Switch 4200vl
■ProCurve Switch 4104GL
■ProCurve Switch 4108GL
■ProCurve Switch 3500yl
■ProCurve Switch 3400cl
■ProCurve Switch 2848 and 2824
■ProCurve Switch 2810
■ProCurve Switch 2650
■ProCurve Switch 2626
■ProCurve Switch 2610
■ProCurve Switch 2610-PWR
■ProCurve Switch 2524
■ProCurve Switch 2512
■ProCurve Switch 2510
■ProCurve Switch 2510G
■ProCurve Switch 8000M*
■ProCurve Switch 4000M*
■ProCurve Switch 2424M*
■ProCurve Switch 2400M*
■ProCurve Switch 1600M*
*Requires software release C.08.03 or later, which is included with the 8000M, 4000M, 2424M,
and 1600M models as of July, 2000. Release C.08.03 or a later version is also available on the
ProCurve Website at http://www.procurve.com/software.

7-6
ProCurve Stack Management
Operation
Components of ProCurve Stack Management
Table 7-1. Stacking Definitions
Figure 7-1. Illustration of a Switch Moving from Candidate to Member
General Stacking Operation
After you configure one switch to operate as the Commander of a stack,
additional switches can join the stack by either automatic or manual methods.
After a switch becomes a Member, you can work through the Commander
switch to further configure the Member switch as necessary for all of the
additional software features available in the switch.
The Commander switch serves as the in-band entry point for access to the
Member switches. For example, the Commander’s IP address becomes the
path to all stack Members and the Commander’s Manager password controls
access to all stack Members.
Stack Consists of a Commander switch and any Member switches belonging to that Commander’s stack.
Commander A switch that has been manually configured as the controlling device for a stack. When this occurs, the
switch’s stacking configuration appears as Commander.
Candidate A switch that is ready to join (become a Member of) a stack through either automatic or manual methods.
A switch configured as a Candidate is not in a stack.
Member A switch that has joined a stack and is accessible from the stack Commander.
Commander: Switch A
Member: Switch C
Candidate: Switch B
Before: Stack named
"Engineering" consists
of Commander and
Switch "C". Switch "B" is
a Candidate eligible to
join the stack.
Commander: Switch A
Member: Switch C
Member: Switch B
After: Switch "B" joins the stack, thus changing from a
Candidate to a Member of the stack.
Stack
Stack Name:
Engineering
Stack Name:
Engineering

7-7
ProCurve Stack Management
Operation
Figure 7-2. Example of Stacking with One Commander Controlling Access to Wiring Closet Switches
Interface Options. You can configure stacking through the switch’s menu
interface, CLI, or the Web browser interface. For information on how to use
the Web browser interface to configure stacking, see the online Help for the
Web browser interface.
Web Browser Interface Window for Commander Switches. The Web
browser interface window for a Commander switch differs in appearance
from the same window for non-commander switches. See figure 7-38 on page
7-47.
Member Switch 1
IP Address: None Assigned
Manager Password: leader
Candidate Switch
IP Address: None Assigned
Manager Password: francois
Non-Member Switch
IP Address: 14.28.227.105
Manager Password: donald
Member Switch 2
IP Address: None Assigned
Manager Password: leader
Wiring Closet "B"
Wiring Closet "A"
Commander Switch 0
IP Address: 14.28.227.100
Manager Password: leader
Use the Commander’s console or Web
browser interface to access the user
interface on any Member switch in
the same stack.
Network

7-8
ProCurve Stack Management
Operation
Operating Rules for Stacking
General Rules
■Stacking is an optional feature (enabled in the default configuration)
and can easily be disabled. Stacking has no effect on the normal
operation of the switch in your network.
■A stack requires one Commander switch. (Only one Commander
allowed per stack.)
■All switches in a particular stack must be in the same IP subnet
(broadcast domain). A stack cannot cross a router.
■A stack accepts up to 16 switches (numbered 0-15), including the
Commander (always numbered 0).
■The stacking feature supports up to 100 switches in the same IP
subnet (broadcast domain). A switch can belong to only one stack. In
the event that the 100 switch limit is exceeded, it may take multiple
attempts to add or move a member to any given stack. Once a member
is added to a stack, it is not “forgotten” by the Commander.
■Viewing Stack Status (all) only displays up to 100 devices. Devices
that are not members of a given stack may periodically “drop out” of
the list when viewing Stack Status (all).
■If multiple VLANs are configured, stacking uses only the primary
VLAN on any switch. In the factory-default configuration, the
DEFAULT_VLAN is the primary VLAN. (See “Stacking Operation with
Multiple VLANs Configured” on page 7-46 and “The Primary VLAN”
on page 2-6.)
■Stacking allows intermediate devices that do not support stacking.
This enables you to include switches that are distant from the
Commander.
Figure 7-3. Example of a Non-Stacking Device Used in a Stacking Environment
Commander Switch Switch with Stacking
Disabled or Not Available
Member Switch
Candidate Switch

7-9
ProCurve Stack Management
Operation
Specific Rules
Table 7-2. Specific Rules for Commander, Candidate, and Member Switch
IP Addressing and
Stack Name
Number Allowed
Per Stack
Passwords SNMP Communities
Commander IP Addr: Requires an
assigned IP address
and mask for access
via the network.
Stack Name: Required
Only one
Commander
switch is allowed
per stack.
The Commander’s Manager
and Operator passwords are
assigned to any switch
becoming a Member of the
stack.
If you change the
Commander’s passwords, the
Commander propagates the
new passwords to all stack
Members.
Standard SNMP community
operation. The Commander
also operates as an SNMP
proxy to Members for all
SNMP communities config-
ured in the Commander.
Candidate IP Addr: Optional.
Configuring an IP
address allows access
via Telnet or Web
browser interface
while the switch is not
a stack member. In the
factory default configu-
ration the switch auto-
matically acquires an
IP address if your
network includes DHCP
service.
Stack Name: N/A
n/a Passwords optional. If the
Candidate becomes a stack
Member, it assumes the
Commander’s Manager and
Operator passwords.
If a candidate has a password,
it cannot be automatically
added to a stack. In this case,
if you want the Candidate in a
stack, you must manually add
it to the stack.
Uses standard SNMP
community operation if the
Candidate has its own IP
addressing.
Member IP Addr: Optional.
Configuring an IP
address allows access
via Telnet or Web
browser interface
without going through
the Commander switch.
This is useful, for
example, if the stack
Commander fails and
you need to convert a
Member switch to
operate as a replace-
ment Commander.
Stack Name: N/A
Up to 15 Members
per stack.
When the switch joins the
stack, it automatically
assumes the Commander’s
Manager and Operator pass-
words and discards any pass-
words it may have had while a
Candidate.
Note: If a Member leaves a
stack for any reason, it retains
the passwords assigned to the
stack Commander at the time
of departure from the stack.
Belongs to the same SNMP
communities as the
Commander (which serves
as an SNMP proxy to the
Member for communities to
which the Commander
belongs). To join other
communities that exclude
the Commander, the
Member must have its own
IP address. Loss of stack
membership means loss of
membership in any commu-
nity that is configured only
in the Commander. See
“SNMP Community Opera-
tion in a Stack” on page
7-45.

7-10
ProCurve Stack Management
Configuring Stack Management
Note In the default stack configuration, the Candidate Auto Join parameter is
enabled, but the Commander Auto Grab parameter is disabled. This prevents
Candidates from automatically joining a stack prematurely or joining the
wrong stack (if more than one stack Commander is configured in a subnet or
broadcast domain). If you plan to install more than one stack in a subnet,
ProCurve recommends that you leave Auto Grab disabled on all Commander
switches and manually add Members to their stacks. Similarly, if you plan to
install a stack in a subnet (broadcast domain) where stacking-capable
switches are not intended for stack membership, you should set the Stack State
parameter (in the Stack Configuration screen) to Disabled on those particular
switches.
Configuring Stack Management
Overview of Configuring and Bringing Up a Stack
This process assumes that:
■All switches you want to include in a stack are connected to the same
subnet (broadcast domain).
■ If VLANs are enabled on the switches you want to include in the stack,
then the ports linking the stacked switches must be on the primary
VLAN in each switch (which, in the default configuration, is the
default VLAN). If the primary VLAN is tagged, then each switch in the
stack must use the same VLAN ID (VID) for the primary VLAN. (Refer
to “The Primary VLAN” on page 2-6, and “Stacking Operation with
Multiple VLANs Configured” on page 7-46.)
■If you are including an ProCurve Switch 8000M, 4000M, 2424M,
2400M, or 1600M in a stack, you must first update all such devices
to software version C.08.03 or later. (You can get a copy of the latest
software version from the ProCurve Networking Website and/or copy
it from one switch to another. For downloading instructions, see
appendix A, “File Transfers”, in the Management and Configuration
Guide for these switch models.)

7-11
ProCurve Stack Management
Configuring Stack Management
Options for Configuring a Commander and Candidates. Depending on
how Commander and Candidate switches are configured, Candidates can join
a stack either automatically or by a Commander manually adding (“pulling”)
them into the stack. In the default configuration, a Candidate joins only when
manually pulled by a Commander. You can reconfigure a Commander to
automatically pull in Candidates that are in the default stacking configura-
tion. You can also reconfigure a Candidate switch to either “push” itself into
a particular Commander’s stack, convert the Candidate to a Commander (for
a stack that does not already have a Commander), or to operate as a stand-
alone switch without stacking. The following table shows your control options
for adding Members to a stack.
Table 7-3. Stacking Configuration Guide
The easiest way to automatically create a stack is to:
1. Configure a switch as a Commander.
2. Configure IP addressing and a stack name on the Commander.
3. Set the Commander’s Auto Grab parameter to Yes.
4. Connect Candidate switches (in their factory default configuration) to
the network.
This approach automatically creates a stack of up to 16 switches (including
the Commander). However this replaces manual control with an automatic
process that may bring switches into the stack that you did not intend to
include. With the Commander’s Auto Grab parameter set to Yes, any switch
conforming to all four of the following factors automatically becomes a stack
Member:
Join Method1Commander
(IP Addressing Required)
Candidate
(IP Addressing Optional)
Auto Grab Auto Join Passwords
Automatically add Candidate to Stack
(Causes the first 15 eligible, discovered
switches in the subnet to automatically join
a stack.)
Yes Yes (default) No (default)*
Manually add Candidate to Stack
(Prevent automatic joining of switches you
don’t want in the stack)
No (default) Yes (default) Optional*
Yes No Optional*
Yes Yes (default) or No Configured
Prevent a switch from being a Candidate N/A Disabled Optional
*The Commander’s Manager and Operator passwords propagate to the candidate when it joins the stack.

7-12
ProCurve Stack Management
Configuring Stack Management
■Default stacking configuration (Stack State set to Candidate, and Auto
Join set to Yes)
■Same subnet (broadcast domain) and default VLAN as the
Commander (If VLANs are used in the stack environment, see
“Stacking Operation with a Tagged VLAN” on page 7-46.)
■No Manager password
■14 or fewer stack members at the moment
General Steps for Creating a Stack
This section describes the general stack creation process. For the detailed
configuration processes, see pages 7-14 through 7-38 for the menu interface
and pages 7-31 through 7-43 for the CLI.
1. Determine the naming conventions for the stack. You will need a stack
name. Also, to help distinguish one switch from another in the stack, you
can configure a unique system name for each switch. Otherwise, the
system name for a switch appearing in the Stacking Status screen appears
as the stack name plus an automatically assigned switch number. For
example:
Figure 7-4. Using the System Name to Help Identify Individual Switches
Stack with unique
system name for each
switch.
Stack named "Online"
with no previously
configured system
names assigned to
individual switches.
For status
descriptions, see the
table on page 7-48.

7-13
ProCurve Stack Management
Configuring Stack Management
2. Configure the Commander switch. Doing this first helps to establish
consistency in your stack configuration, which can help prevent startup
problems.
• A stack requires one Commander switch. If you plan to implement
more than one stack in a subnet (broadcast domain), the easiest
way to avoid unintentionally adding a Candidate to the wrong
stack is to manually control the joining process by leaving the
Commander’s Auto Grab parameter set to No (the default).
• The Commander assigns its Manager and Operator passwords to
any Candidate switch that joins the stack.
• The Commander’s SNMP community names apply to members.
3. For automatically or manually pulling Candidate switches into a stack,
you can leave such switches in their default stacking configuration. If you
need to access Candidate switches through your network before they
join the stack, assign IP addresses to these devices. Otherwise, IP
addressing is optional for Candidates and Members. (Note that once a
Candidate becomes a member, you can access it through the Commander
to assign IP addressing or make other configuration changes.)
4. Make a record of any Manager passwords assigned to the switches
(intended for your stack) that are not currently members. (You will use
these passwords to enable the protected switches to join the stack.)
5. If you are using VLANs in the stacking environment, you must use the
default VLAN for stacking links. For more information, see “Stacking
Operation with a Tagged VLAN” on page 7-46.
6. Ensure that all switches intended for the stack are connected to the same
subnet (broadcast domain). As soon as you connect the Commander, it
will begin discovering the available Candidates in the subnet.
• If you configured the Commander to automatically add Members
(Auto Grab = Yes), the first fifteen discovered Candidates meeting
both of the following criteria will automatically join the stack:
–Auto Join parameter set to Yes (the default)
– Manager password not configured
• If you configured the Commander to manually add Members
(Auto Grab set to No—the default), you can begin the process of
selecting and adding the desired Candidates.
7. Ensure that all switches intended for the stack have joined.
8. If you need to do specific configuration or monitoring tasks on a Member,
use the console interface on the Commander to access the Member.

7-14
ProCurve Stack Management
Configuring Stack Management
Using the Menu Interface To View Stack Status
and Configure Stacking
Using the Menu Interface To View and Configure
a Commander Switch
1. Configure an IP address and subnet mask on the Commander switch.
(See the chapter on IP addressing in the Management and Configuration
Guide.)
2. Display the Stacking Menu by selecting Stacking in the Main Menu.
Figure 7-5. The Default Stacking Menu

7-15
ProCurve Stack Management
Configuring Stack Management
3. Display the Stack Configuration menu by pressing [3] to select Stack
Configuration.
Figure 7-6. The Default Stack Configuration Screen
4. Move the cursor to the Stack State field by pressing [E] (for Edit). Then
use the Space bar to select the Commander option.
5. Press the downarrow key to display the Commander configuration fields
in the Stack Configuration screen.
Figure 7-7. The Default Commander Configuration in the Stack Configuration
Screen
6. Enter a unique stack name (up to 15 characters; no spaces) and press the
downarrow key.

7-16
ProCurve Stack Management
Configuring Stack Management
7. Ensure that the Commander has the desired Auto Grab setting, then press
the downarrow key:
•No (the default) prevents automatic joining of Candidates that
have their Auto Join set to Yes.
•Yes enables the Commander to automatically take a Candidate
into the stack as a Member if the Candidate has Auto Join set to
Yes (the default Candidate setting) and does not have a previously
configured password.
8. Accept or change the transmission interval (default: 60 seconds), then
press [Enter] to return the cursor to the Actions line.
9. Press [S] (for Save) to save your configuration changes and return to the
Stacking menu.
Your Commander switch should now be ready to automatically or manually
acquire Member switches from the list of discovered Candidates, depending
on your configuration choices.
Using the Menu To Manage a Candidate Switch
Using the menu interface, you can perform these actions on a Candidate
switch:
■Add (“push”) the Candidate into an existing stack
■Modify the Candidate’s stacking configuration (Auto Join and Transmission
Interval)
■Convert the Candidate to a Commander
■Disable stacking on the Candidate so that it operates as a standalone
switch
In its default stacking configuration, a Candidate switch can either automati-
cally join a stack or be manually added (“pulled”) into a stack by a Commander,
depending on the Commander’s Auto Grab setting. The following table lists the
Candidate’s configuration options:
Table 7-4. Candidate Configuration Options in the Menu Interface
Parameter Default Setting Other Settings
Stack State Candidate Commander, Member, or Disabled
Auto Join Yes No
Transmission
Interval
60 Seconds Range: 1 to 300 seconds

7-17
ProCurve Stack Management
Configuring Stack Management
Using the Menu To “Push” a Switch Into a Stack, Modify the Switch’s
Configuration, or Disable Stacking on the Switch. Use Telnet or the
Web browser interface to access the Candidate if it has an IP address.
Otherwise, use a direct connection from a terminal device to the switch’s
console port. (For information on how to use the Web browser interface, see
the online Help provided for the browser.)
1. Display the Stacking Menu by selecting Stacking in the console Main
Menu.
2. Display the Stack Configuration menu by pressing [3] to select Stack
Configuration.
Figure 7-8. The Default Stack Configuration Screen
3. Move the cursor to the Stack State field by pressing [E] (for Edit).
4. Do one of the following:
• To disable stacking on the Candidate, use the Space bar to select
the Disabled option, then go to step 5.
Note: Using the menu interface to disable stacking on a Candidate
removes the Candidate from all stacking menus.
• To insert the Candidate into a specific Commander’s stack:
i. Use the space bar to select Member.
ii. Press [Tab] once to display the Commander MAC Address param-
eter, then enter the MAC address of the desired Commander.

7-18
ProCurve Stack Management
Configuring Stack Management
• To change Auto Join or Transmission Interval, use [Tab] to select the
desired parameter, and:
–To change Auto Join, use the Space bar.
–To change Transmission Interval, type in the new value in the
range of 1 to 300 seconds.
Note: All switches in the stack must be set to the same transmis-
sion interval to help ensure proper stacking operation. ProCurve
recommends that you leave this parameter set to the default 60
seconds.
Then go to step 5.
5. Press [Enter] to return the cursor to the Actions line.
6. Press [S] (for Save) to save your configuration changes and return to the
Stacking menu.
Using the Commander To Manage The Stack
The Commander normally operates as your stack manager and point of entry
into other switches in the stack. This typically includes:
■Adding new stack members
■Moving members between stacks
■Removing members from a stack
■Accessing stack members for individual configuration changes and traffic
monitoring
The Commander also imposes its passwords on all stack members and pro-
vides SNMP community membership to the stack. (See “SNMP Community
Operation in a Stack” on page 7-45.)

7-19
ProCurve Stack Management
Configuring Stack Management
Using the Commander’s Menu To Manually Add a Candidate to a
Stack. In the default configuration, you must manually add stack Members
from the Candidate pool. Reasons for a switch remaining a Candidate instead
of becoming a Member include any of the following:
■Auto Grab in the Commander is set to No (the default).
■Auto Join in the Candidate is set to No.
Note: When a switch leaves a stack and returns to Candidate status, its
Auto Join parameter resets to No so that it will not immediately rejoin a
stack from which it has just departed.
■A Manager password is set in the Candidate.
■The stack is full.
Unless the stack is already full, you can use the Stack Management screen to
manually convert a Candidate to a Member. If the Candidate has a Manager
password, you will need to use it to make the Candidate a Member of the stack.
1. To add a Member, start at the Main Menu and select:
9. Stacking...
4. Stack Management
You will then see the Stack Management screen:
Figure 7-9. Example of the Stack Management Screen
2. Press [A] (for Add) to add a Candidate. You will then see this screen listing
the available Candidates:
For status descriptions, see the table on page 7-48.

7-20
ProCurve Stack Management
Configuring Stack Management
Figure 7-10. Example of Candidate List in Stack Management Screen
3. Either accept the displayed switch number or enter another available
number. (The range is 0 - 15, with 0 reserved for the Commander.)
4. Use the downarrow key to move the cursor to the MAC Address field,
then type the MAC address of the desired Candidate from the Candidate
list in the lower part of the screen.
5. Do one of the following:
• If the desired Candidate has a Manager password, press the
downarrow key to move the cursor to the Candidate Password
field, then type the password.
• If the desired Candidate does not have a password, go to step 6.
6. Press [Enter] to return to the Actions line, then press [S] (for Save) to
complete the Add process for the selected Candidate. You will then see
a screen similar to the one in figure 7-11, below, with the newly added
Member listed.
Note: If the message Unable to add stack member: Invalid Password appears
in the console menu’s Help line, then you either omitted the Candidate’s
Manager password or incorrectly entered the Manager password.
The Commander automatically selects an
available switch number (SN). You have the
option of assigning any other available number.
Candidate List

7-21
ProCurve Stack Management
Configuring Stack Management
Figure 7-11. Example of Stack Management Screen After New Member Added
Using the Commander’s Menu To Move a Member From One Stack to
Another. Where two or more stacks exist in the same subnet (broadcast
domain), you can easily move a Member of one stack to another stack if the
destination stack is not full. (If you are using VLANs in your stack environ-
ment, see “Stacking Operation with a Tagged VLAN” on page 7-46.) This
procedure is nearly identical to manually adding a Candidate to a stack (page
7-19). (If the stack from which you want to move the Member has a Manager
password, you will need to know the password to make the move.)
1. To move a Member from one stack to another, go to the Main Menu of
the Commander in the destination stack and display the Stacking Menu
by selecting
9. Stacking...
2. To learn or verify the MAC address of the Member you want to move,
display a listing of all Commanders, Members, and Candidates in the
subnet by selecting:
2. Stacking Status (All)
New Member added in step 6.
For status descriptions, see the table on page 7-48.

7-22
ProCurve Stack Management
Configuring Stack Management
You will then see the Stacking Status (All) screen:
Figure 7-12. Example of How the Stacking Status (All) Screen Helps You Find
Member MAC Addresses
3. In the Stacking Status (All) screen, find the Member switch that you want
to move and note its MAC address, then press [B] (for Back) to return to
the Stacking Menu.
4. Display the Commander’s Stack Management screen by selecting
4. Stack Management
(For an example of this screen, see figure 7-9 on page 7-19.)
5. Press [A] (for Add) to add the Member. You will then see a screen listing
any available candidates. (See figure 7-10 on page 7-20.) Note that you
will not see the switch you want to add because it is a Member of another
stack and not a Candidate.)
6. Either accept the displayed switch number or enter another available
number. (The range is 0 - 15, with 0 reserved for the Commander.)
7. Use the downarrow key to move the cursor to the MAC Address field,
then type the MAC address of the desired Member you want to move from
another stack.
This column lists the MAC
Addresses for switches
discovered (in the local
subnet) that are configured
for Stacking.
Using the MAC addresses for these
Members, you can move them between
stacks in the same subnet.
For status descriptions, see the table on page 7-48.

7-23
ProCurve Stack Management
Configuring Stack Management
8. Do one of the following:
• If the stack containing the Member you are moving has a Manager
password, press the downarrow key to select the Candidate
Password field, then type the password.
• If the stack containing the Member you want to move does not
have a password, go to step 9.
9. Press [Enter] to return to the Actions line, then press [S] (for Save) to
complete the Add process for the selected Member. You will then see a
screen similar to the one in figure 7-9 on page 7-19, with the newly added
Member listed.
Note: If the message Unable to add stack member: Invalid Password appears in the
console menu’s Help line, then you either omitted the Manager password for
the stack containing the Member or incorrectly entered the Manager pass-
word.
You can “push” a Member from one stack to another by going to the Member’s
interface and entering the MAC address of the destination stack Commander
in the Member’s Commander MAC Address field. Using this method moves the
Member to another stack without a need for knowing the Manager password
in that stack, but also blocks access to the Member from the original
Commander.
Using the Commander’s Menu To Remove a Stack Member. These
rules affect removals from a stack:
■When a Candidate becomes a Member, its Auto Join parameter is
automatically set to No. This prevents the switch from automatically
rejoining a stack as soon as you remove it from the stack.
■When you use the Commander to remove a switch from a stack, the
switch rejoins the Candidate pool for your IP subnet (broadcast
domain), with Auto Join set to No.
■When you remove a Member from a stack, it frees the previously
assigned switch number (SN), which then becomes available for
assignment to another switch that you may subsequently add to the
stack. The default switch number used for an add is the lowest
unassigned number in the Member range (1 - 15; 0 is reserved for the
Commander).

7-24
ProCurve Stack Management
Configuring Stack Management
To remove a Member from a stack, use the Stack Management screen.
1. From the Main Menu, select:
9. Stacking...
4. Stack Management
You will then see the Stack Management screen:
Figure 7-13. Example of Stack Management Screen with Stack Members Listed
2. Use the downarrow key to select the Member you want to remove from
the stack.
Figure 7-14. Example of Selecting a Member for Removal from the Stack
3. Type [D] (for Delete) to remove the selected Member from the stack. You
will then see the following prompt:
Figure 7-15. The Prompt for Completing the Deletion of a Member from the Stack
For status descriptions,
see the table on page
7-48.
Stack Member List

7-25
ProCurve Stack Management
Configuring Stack Management
4. To continue deleting the selected Member, press the Space bar once to
select Yes for the prompt, then press [Enter] to complete the deletion. The
Stack Management screen updates to show the new stack Member list.
Using the Commander To Access Member Switches for
Configuration Changes and Monitoring Traffic
After a Candidate becomes a stack Member, you can use that stack’s
Commander to access the Member’s console interface for the same configu-
ration and monitoring that you would do through a Telnet or direct-connect
access.
1. From the Main Menu, select:
9. Stacking...
5. Stack Access
You will then see the Stack Access screen:
Figure 7-16. Example of the Stack Access Screen
Use the downarrow key to select the stack Member you want to access, then
press [X] (for eXecute) to display the console interface for the selected Member.
For example, if you selected switch number 1 (system name: Coral Sea) in figure
7-16 and then pressed [X], you would see the Main Menu for the switch named
Coral Sea.
For status descriptions, see the table on page 7-48.

7-26
ProCurve Stack Management
Configuring Stack Management
Figure 7-17. The eXecute Command Displays the Console Main Menu for the
Selected Stack Member
2. You can now make configuration changes and/or view status data for the
selected Member in the same way that you would if you were directly
connected or telnetted into the switch.
3. When you are finished accessing the selected Member, do the following
to return to the Commander’s Stack Access screen:
a. Return to the Member’s Main Menu.
b. Press [0] (for Logout), then [Y] (for Yes).
c. Press [Return].
You should now see the Commander’s Stack Access screen. (For an
example, see figure 7-16 on page 7-25.)
Converting a Commander or Member to a Member
of Another Stack
When moving a commander, the following procedure returns the stack mem-
bers to Candidate status (with Auto-Join set to “No”) and converts the stack
Commander to a Member of another stack. When moving a member, the
procedure simply pulls a Member out of one stack and pushes it into another.
1. From the Main Menu of the switch you want to move, select
9. Stacking
2. To determine the MAC address of the destination Commander, select
2. Stacking Status (All)
Main Menu for stack
Member named “Coral Sea”
(SN = 1 from figure 7-16)

7-27
ProCurve Stack Management
Configuring Stack Management
3. Press [B] (for Back) to return to the Stacking Menu.
4. To display Stack Configuration menu for the switch you are moving, select
3. Stack Configuration
5. Press [E] (for Edit) to select the Stack State parameter.
6. Use the Space bar to select Member, then press [v] to move to the Com-
mander MAC Address field.
7. Enter the MAC address of the destination Commander and press [Enter].
8. Press [S] (for Save).
Monitoring Stack Status
Using the stacking options in the menu interface for any switch in a stack, you
can view stacking data for that switch or for all stacks in the subnet (broadcast
domain). (If you are using VLANs in your stack environment, see “Stacking
Operation with a Tagged VLAN” on page 7-46.) This can help you in such ways
as determining the stacking configuration for individual switches, identifying
stack Members and Candidates, and determining the status of individual
switches in a stack. See table 7-5 on page 7-27.
Table 7-5. Stack Status Environments
Screen Name Commander Member Candidate
Stack Status (This Switch) • Commander’s stacking
configuration
• Data on stack Members:
– Switch Number
– MAC Address
– System Name
– Device Type
– Status
• Member’s stacking configuration
• Member Status
• Data identifying Member’s
Commander:
– Commander Status
– Commander IP Address
– Commander MAC Address
Candidate’s stacking
configuration
Stack Status (All) Lists devices by stack name
or Candidate status (if device
is not a stack Member).
Includes:
• Stack Name
• MAC Address
• System Name
• Status
Same as for Commander. Same as for
Commander.

7-28
ProCurve Stack Management
Configuring Stack Management
Using Any Stacked Switch To View the Status for All Switches with
Stacking Enabled. This procedure displays the general status of all switches
in the IP subnet (broadcast domain) that have stacking enabled.
1. Go to the console Main Menu for any switch configured for stacking and
select:
9. Stacking ...
2. Stacking Status (All)
You will then see a Stacking Status screen similar to the following:
Figure 7-18. Example of Stacking Status for All Detected Switches Configured for
Stacking
Viewing Commander Status. This procedure displays the Commander and
stack configuration, plus information identifying each stack member.
To display the status for a Commander, go to the console Main Menu for the
switch and select:
9. Stacking ...
1. Stacking Status (This Switch)
You will then see the Commander’s Stacking Status screen:
For status descriptions, see the table on page 7-48.

7-29
ProCurve Stack Management
Configuring Stack Management
Figure 7-19. Example of the Commander’s Stacking Status Screen
Viewing Member Status. This procedure displays the Member’s stacking
information plus the Commander’s status, IP address, and MAC address.
To display the status for a Member:
1. Go to the console Main Menu of the Commander switch and select
9. Stacking ...
5. Stack Access
2. Use the downarrow key to select the Member switch whose status you
want to view, then press [X] (for eXecute). You will then see the Main Menu
for the selected Member switch.
3. In the Member’s Main Menu screen, select
9. Stacking ...
1. Stacking Status (This Switch)
You will then see the Member’s Stacking Status screen:

7-30
ProCurve Stack Management
Configuring Stack Management
Figure 7-20. Example of a Member’s Stacking Status Screen
Viewing Candidate Status. This procedure displays the Candidate’s
stacking configuration.
To display the status for a Candidate:
1. Use Telnet (if the Candidate has a valid IP address for your network) or
a direct serial port connection to access the menu interface Main Menu
for the Candidate switch and select
9. Stacking ...
1. Stacking Status (This Switch)
You will then see the Candidate’s Stacking Status screen:
Figure 7-21. Example of a Candidate’s Stacking Screen

7-31
ProCurve Stack Management
Configuring Stack Management
Using the CLI To View Stack Status and Configure
Stacking
The CLI enables you to do all of the stacking tasks available through the menu
interface.)
Table 7-6. CLI Commands for Configuring Stacking on a Switch
CLI Command Operation
show stack
[candidates | view | all]
Commander: Shows Commander’s stacking configuration and lists the stack
members and their individual status.
Member: Lists Member’s stacking configuration and status, and the status and the
IP address and subnet mask of the stack Commander.
Options:
candidates: (Commander only) Lists stack Candidates.
view: (Commander only) Lists current stack Members and their individual
status.
all: Lists all stack Commanders, Members and Candidates, with their individual
status.
[no] stack Any Stacking-Capable Switch: Enables or disables stacking on the switch.
Default: Stacking Enabled
[no] stack commander <stack name> Candidate or Commander: Converts a Candidate to a Commander or changes the
stack name of an existing commander.
“No” form eliminates named stack and returns Commander and stack Members
to Candidate status with Auto Join set to No.
“No” form prevents the switch from being discovered as a stacking-capable
switch.
Default: Switch Configured as a Candidate
[no] stack auto-grab Commander: Causes Commander to automatically add to its stack any discovered
Candidate in the subnet that does not have a Manager password and has Auto-
Join set to Yes.
Default: Disabled
Note: If the Commander’s stack already has 15 members, the Candidate cannot
join until an existing member leaves the stack.

7-32
ProCurve Stack Management
Configuring Stack Management
[no] stack member
<switch-num>
mac-address <mac-addr>
[password <password-str>]
Commander: Adds a Candidate to stack membership. “No” form removes a
Member from stack membership. To easily determine the MAC address of a
Candidate, use the show stack candidates command. To determine the MAC
address of a Member you want to remove, use the show stack view command.The
password (password-str) is required only when adding a Candidate that has a
Manager password.
telnet <1..15>
Used In: Commander Only
Commander: Uses the SN (switch number— assigned by the stack Commander)
to access the console interface (menu interface or CLI) of a stack member. To view
the list of SN assignments for a stack, execute the show stack command in the
Commander’s CLI.
[no] stack join <mac-addr> Candidate: Causes the Candidate to join the stack whose Commander has the
indicated MAC address. “No” form is used in a Member to remove it from the stack
of the Commander having the specified address.
Member: “Pushes” the member to another stack whose Commander has the
indicated MAC address.
[no] stack auto-join Candidate: Enables Candidate to automatically join the stack of any Commander
in the IP subnet that has Auto Grab enabled, or disables Auto-Join in the candidate.
Default: Auto Join enabled.
Note: If the Candidate has a Manager password or if the available stack(s) already
have the maximum of 15 Members, the automatic join will not occur.
stack transmission-interval All Stack Members: specifies the interval in seconds for transmitting stacking
discovery packets.
Default: 60 seconds
CLI Command Operation

7-33
ProCurve Stack Management
Configuring Stack Management
Using the CLI To View Stack Status
You can list the stack status for an individual switch and for other switches
that have been discovered in the same subnet.
Syntax: show stack [candidates | view | all]
Viewing the Status of an Individual Switch. The following example
illustrates how to use the CLI in a to display the stack status for that switch.
In this case, the switch is in the default stacking configuration.
Syntax: show stack
Figure 7-22. Example of Using the Show Stack Command To List the Stacking Configuration for an
Individual Switch
Viewing the Status of Candidates the Commander Has Detected.
This example illustrates how to list stack candidates the Commander has
discovered in the ip subnet (broadcast domain).
Syntax: show stack candidates
Figure 7-23. Example of Using the Show Stack Candidates Command To List
Candidates

7-34
ProCurve Stack Management
Configuring Stack Management
Viewing the Status of all Stack-Enabled Switches Discovered in the IP
Subnet. The next example lists all the stack-configured switches discovered
in the IP subnet. Because the switch on which the show stack all command
was executed is a candidate, it is included in the “Others” category.
Syntax: show stack all
Figure 7-24. Result of Using the Show Stack All Command To List Discovered Switches in the IP Subnet
Viewing the Status of the Commander and Current Members of the
Commander’s Stack. The next example lists all switches in the stack of the
selected switch.
Syntax: show stack view
Figure 7-25. Example of the Show Stack View Command To List the Stack Assigned to the Selected
Commander

7-35
ProCurve Stack Management
Configuring Stack Management
Using the CLI To Configure a Commander Switch
You can configure any stacking-enabled switch to be a Commander as long as
the intended stack name does not already exist on the broadcast domain.
(When you configure a Commander, you automatically create a corresponding
stack.)
Before you begin configuring stacking parameters:
1. Configure IP addressing on the switch intended for stack commander and,
if not already configured, on the primary VLAN. (For more on configuring
IP addressing, see the chapter on IP addressing in the Management and
Configuration Guide.)
Note The primary VLAN must have an IP address in order for stacking to operate
properly. For more on the primary VLAN, see “The Primary VLAN” on page 2-6.
2. Configure a Manager password on the switch intended for commander.
(The Commander’s Manager password controls access to stack Mem-
bers.) For more on passwords, see the local manager and operator pass-
word information in the Access Security Guide for your switch.
Configure the Stack Commander. Assigning a stack name to a switch
makes it a Commander and automatically creates a stack.
Syntax: stack commander < name-str >
This example creates a Commander switch with a stack name of Big_Waters.
(Note that if stacking was previously disabled on the switch, this command
also enables stacking.)
ProCurve(config)# stack commander Big_Waters
As the following show stack display shows, the Commander switch is now ready
to add members to the stack.

7-36
ProCurve Stack Management
Configuring Stack Management
Figure 7-26. Example of the Commander’s Show Stack Screen with Only the Commander Discovered
Using a Member’s CLI to Convert the Member to the Commander of a
New Stack. This procedure requires that you first remove the Member from
its current stack, then create the new stack. If you do not know the MAC
address for the Commander of the current stack, use show stack to list it.
Syntax: no stack
stack commander < stack name >
Suppose, for example, that a ProCurve switch named “Bering Sea” is a Member
of a stack named “Big_Waters”. To use the switch’s CLI to convert it from a
stack Member to the Commander of a new stack named “Lakes”, you would
use the following commands:
The stack commander command
configures the Commander and names
the stack.
The Commander appears in the stack as Switch
Number (SN) 0.

7-37
ProCurve Stack Management
Configuring Stack Management
Figure 7-27. Example of Using a Member’s CLI To Convert the Member to the Commander of a New Stack
Adding to a Stack or Moving Switches Between Stacks
You can add switches to a stack by adding discovered Candidates or by moving
switches from other stacks that may exist in the same subnet. (You cannot
add a Candidate that the Commander has not discovered.)
In its default configuration, the Commander’s Auto-Grab parameter is set to No
to give you manual control over which switches join the stack and when they
join. This prevents the Commander from automatically trying to add every
Candidate it finds that has Auto Join set to Yes (the default for the Candidate).
(If you want any eligible Candidate to automatically join the stack when the
Commander discovers it, configure Auto Grab in the Commander to Yes. When
you do so, any Candidate discovered with Auto Join set to Yes (the default)
and no Manager password will join the stack, up to the limit of 15 Members.)
Removes the Member
from the “Big_Waters”
stack.
Converts the former
Member to the Com-
mander of the new
“Lakes” stack.
The output from this command tells you the
MAC address of the current stack Commander.

7-38
ProCurve Stack Management
Configuring Stack Management
Using the Commander’s CLI To Manually Add a Candidate to the
Stack. To manually add a candidate, you will use:
■A switch number (SN) to assign to the new member. Member SNs range
from 1 to 15. To see which SNs are already assigned to Members, use show
stack view. You can use any SN not included in the listing. (SNs are
viewable only on a Commander switch.)
■The MAC address of the discovered Candidate you are adding to the stack.
To see this data, use the show stack candidates listing.
For example:
Figure 7-28. Example of How To Determine Available Switch Numbers (SNs)
To display all discovered Candidates with their MAC addresses, execute show
stack candidates from the Commander’s CLI. For example, to list the discov-
ered candidates for the above Commander:
Figure 7-29. Example of How To Determine MAC Addresses of Discovered Candidates
Knowing the available switch numbers (SNs) and Candidate MAC addresses,
you can proceed to manually assign a Candidate to be a Member of the stack:
Syntax: stack member < switch-number > mac-address < mac-addr >
[ password < password-str > ]
Note: When manually adding a switch, you must assign an SN.
However, if the Commander automatically adds a new Member,
it assigns an SN from the available pool of unused SNs.
In this stack, the only SNs in use are 0 and 1,
so you can use any SN number from 2 through
15 for new Members. (The SN of “0” is always
reserved for the stack Commander.)
MAC addresses
of discovered
Candidates.

7-39
ProCurve Stack Management
Configuring Stack Management
For example, if the ProCurve 8000M in the above listing did not have a Manager
password and you wanted to make it a stack Member with an SN of 2, you
would execute the following command:
ProCurve(config)# stack member 2 mac-address 0060b0-
dfla00
The show stack view command then lists the Member added by the above
command:
Figure 7-30. Example Showing the Stack After Adding a New Member
Using Auto Join on a Candidate. In the default configuration, a Candi-
date’s Auto Join parameter is set to “Yes”, meaning that it will automatically
join a stack if the stack’s Commander detects the Candidate and the Com-
mander’s Auto Grab parameter is set to “Yes”. You can disable Auto Join on a
Candidate if you want to prevent automatic joining in this case. There is also
the instance where a Candidate’s Auto Join is disabled, for example, when a
Commander leaves a stack and its members automatically return to Candidate
status, or if you manually remove a Member from a stack. In this case, you
may want to reset Auto Join to “Yes”.
Status: [no] stack auto-join
ProCurve(config)# no stack auto-join
Disables Auto Join on a Candidate.
ProCurve(config)# stack auto-join
Enables Auto Join on a Candidate.
SN (Switch Number) 2 is the
new Member added by the
stack member command.
The new member did not have a System Name
configured prior to joining the stack, and so receives a
System Name composed of the stack name (assigned in
the Commander) with its SN number as a suffix.

7-40
ProCurve Stack Management
Configuring Stack Management
Using a Candidate CLI To Manually “Push” the Candidate Into a
Stack . Use this method if any of the following apply:
■The Candidate’s Auto Join is set to Yes (and you do not want to enable Auto
Grab on the Commander) or the Candidate’s Auto Join is set to No.
■Either you know the MAC address of the Commander for the stack into
which you want to insert the Candidate, or the Candidate has a valid IP
address and is operating in your network.
Syntax:stack join < mac-addr >
where: < mac-addr > is the MAC address of the Commander in
the destination stack.
Use Telnet (if the Candidate has an IP address valid for your network) or a
direct serial port connection to access the CLI for the Candidate switch. For
example, suppose that a Candidate named “North Sea” with Auto Join off and
a valid IP address of 10.28.227.104 is running on a network. You could Telnet
to the Candidate, use show stack all to determine the Commander’s MAC
address, and then “push” the Candidate into the desired stack.
Figure 7-31. Example of “Pushing” a Candidate Into a Stack
To verify that the Candidate successfully joined the stack, execute show stack
all again to view the stacking status.
Using the Destination Commander CLI To “Pull” a Member from
Another Stack. This method uses the Commander in the destination stack
to “pull” the Member from the source stack.
1. Telnet to the Candidate named “North Sea”.
2. Use show stack all to display the Commander’s
MAC address.
3. Set the Candidate CLI to Config mode.
4. Execute stack join with the
Commander’s MAC address to “push”
the Candidate into the stack.
MAC Address for
Stack Commander

7-41
ProCurve Stack Management
Configuring Stack Management
Syntax: stack member < switch-number >
mac-address < mac-addr >
[ password < password-str >]
In the destination Commander, use show stack all to find the MAC address of
the Member you want to pull into the destination stack. For example, suppose
you created a new Commander with a stack name of “Cold_Waters” and you
wanted to move a switch named “Bering Sea” into the new stack:
Figure 7-32. Example of Stack Listing with Two Stacks in the Subnet
You would then execute the following command to pull the desired switch
into the new stack:
ProCurve(config)# stack member 1 mac-address 0060b0-
df1a00
Where 1 is an unused switch number (SN).
Since a password is not set on the Candidate, a password is not needed in this
example.
You could then use show stack all again to verify that the move took place.
Using a Member CLI To “Push” the Member into Another Stack. You
can use the Member’s CLI to “push” a stack Member into a destination stack
if you know the MAC address of the destination Commander.
Syntax: stack join <mac-addr>
where: < mac-addr > is the MAC address of the Commander for the
destination stack.
Converting a Commander to a Member of Another Stack. Removing
the Commander from a stack eliminates the stack and returns its Members to
the Candidate pool with Auto Join disabled.
Move this switch into the “Cold Waters” stack.

7-42
ProCurve Stack Management
Configuring Stack Management
Syntax: no stack name < stack name>
stack join < mac-address >
If you don’t know the MAC address of the destination Commander, you can
use show stack all to identify it.
For example, suppose you have a switch operating as the Commander for a
temporary stack named “Test”. When it is time to eliminate the temporary
“Test” stack and convert the switch into a member of an existing stack named
“Big_Waters”, you would execute the following commands in the switch’s CLI:
Figure 7-33. Example of Command Sequence for Converting a Commander to a Member
Using the CLI To Remove a Member from a Stack
You can remove a Member from a stack using the CLI of either the Commander
or the Member.
Note When you remove a Member from a stack, the Member’s Auto Join parameter
is set to No.
Using the Commander CLI To Remove a Stack Member. This option
requires the switch number (SN) and the MAC address of the switch to
remove. (Because the Commander propagates its Manager password to all
stack members, knowing the Manager password is necessary only for gaining
access to the Commander.)
Syntax: [no] stack member <switch-num> mac-address <mac-addr>
Eliminates the “Test” stack and converts
the Commander to a Candidate.
Helps you to identify the MAC address of the
Commander for the “Big_Waters” stack.
Adds the former “Test” Commander to the
“Big_Waters” stack.

7-43
ProCurve Stack Management
Configuring Stack Management
Use show stack view to list the stack Members. For example, suppose that you
wanted to use the Commander to remove the “North Sea” Member from the
following stack:
Figure 7-34. Example of a Commander and Three Switches in a Stack
You would then execute this command to remove the “North Sea” switch from
the stack:
ProCurve(config)# no stack member 3 mac-address 0030c1-
7fc700
where:
•3 is the “North Sea” Member’s switch number (SN)
•0030c1-7fc700 is the “North Sea” Member’s MAC address
Using the Member’s CLI To Remove the Member from a Stack.
Syntax: no stack join <mac-addr>
To use this method, you need the Commander’s MAC address, which is
available using the show stack command in the Member’s CLI. For example:
Figure 7-35. Example of How To Identify the Commander’s MAC Address from a Member Switch
Remove this Member
from the stack.
MAC Address of the
Commander for the
Stack to Which
the“North Sea”
Switch Belongs
CLI for “North Sea”
Stack Member

7-44
ProCurve Stack Management
Configuring Stack Management
You would then execute this command in the “North Sea” switch’s CLI to
remove the switch from the stack:
North Sea(config)# no stack join 0030c1-7fec40
Using the CLI To Access Member Switches for Configuration
Changes and Traffic Monitoring
After a Candidate becomes a Member, you can use the telnet command from
the Commander to access the Member’s CLI or console interface for the same
configuration and monitoring that you would do through a Telnet or direct-
connect access from a terminal.
Syntax: telnet <switch-number>
where: unsigned integer is the switch number (SN) assigned by the
Commander to each member (range: 1 - 15).
To find the switch number for the Member you want to access, execute the
show stack view command in the Commander’s CLI. For example, suppose
that you wanted to configure a port trunk on the switch named “North Sea”
in the stack named “Big_Waters”. Do do so you would go to the CLI for the
“Big_Waters” Commander and execute show stack view to find the switch
number for the “North Sea” switch:
Figure 7-36. Example of a Stack Showing Switch Number (SN) Assignments
To access the “North Sea” console, you would then execute the following telnet
command:
ProCurve(config)# telnet 3
You would then see the CLI prompt for the “North Sea” switch, allowing you
to configure or monitor the switch as if you were directly connected to the
console.
The switch number
(SN) for the “North
Sea” switch is “3”.

7-45
ProCurve Stack Management
Configuring Stack Management
SNMP Community Operation in a Stack
Community Membership
In the default stacking configuration, when a Candidate joins a stack, it
automatically becomes a Member of any SNMP community to which the
Commander belongs, even though any community names configured in the
Commander are not propagated to the Member’s SNMP Communities listing.
However, if a Member has its own (optional) IP addressing, it can belong to
SNMP communities to which other switches in the stack, including the
Commander, do not belong. For example:
Figure 7-37. Example of SNMP Community Operation with Stacking
SNMP Management Station Access to Members Via the Commander.
To use a management station for SNMP Get or Set access through the
Commander’s IP address to a Member, you must append @sw<switch number>
to the community name. For example, in figure 7-37, you would use the
following command in your management station to access Switch 1’s MIB
using the blue community:
snmpget < MIB variable > 10.31.29.100 blue@sw1
Note that because the gray community is only on switch 3, you could not use
the Commander IP address for gray community access from the management
station. Instead, you would access switch 3 directly using the switch’s own IP
address. For example:
snmpget < MIB variable > 10.31.29.15 gray
Commander Switch
IP Addr: 12.31.29.100
Community Names:
–blue
–red
Member Switch 2
IP Addr: None
Community Names:
– none
Member Switch 3
IP Addr: 12.31.29.15
Community Names:
– public (the default)
–gray
Member Switch 1
IP Addr: 12.31.29.18
Community Names:
– public (the default)
• The Commander and all Members of the stack
belong to the blue and red communities. Only switch
3 belongs to the gray community. Switches 1, 2, and
3 belong to the public community
• If Member Switch 1 ceases to be a stack Member, it
still belongs to the public SNMP community because
it has IP addressing of its own. But, with the loss of
stack Membership, Switch 1 loses membership in
the blue and red communities because they are not
specifically configured in the switch.
• If Member Switch 2 ceases to be a stack Member, it
loses membership in all SNMP communities.
• If Member Switch 3 ceases to be a stack Member, it
loses membership in the blue and red communities,
but—because it has its own IP addressing—retains
membership in the public and gray communities.

7-46
ProCurve Stack Management
Configuring Stack Management
Note that in the above example (figure 7-37) you cannot use the public
community through the Commander to access any of the Member switches.
For example, you can use the public community to access the MIB in switches
1 and 3 by using their unique IP addresses. However, you must use the red or
blue community to access the MIB for switch 2.
snmpget < MIB variable > 10.31.29.100 blue@sw2
Using the CLI To Disable or Re-Enable Stacking
In the default configuration, stacking is enabled on the switch. You can use
the CLI to disable stacking on the switch at any time. Disabling stacking has
the following effects:
■Disabling a Commander: Eliminates the stack, returns the stack Mem-
bers to Candidates with Auto Join disabled, and changes the Commander
to a stand-alone (nonstacking) switch. You must re-enable stacking on the
switch before it can become a Candidate, Member, or Commander.
■Disabling a Member: Removes the Member from the stack and changes
it to a stand-alone (nonstacking) switch. You must re-enable stacking on
the switch before it can become a Candidate, Member, or Commander.
■Disabling a Candidate: Changes the Candidate to a stand-alone (non-
stacking) switch.
Syntax: no stack (Disables stacking on the switch.)
stack (Enables stacking on the switch.)
Transmission Interval
All switches in the stack must be set to the same transmission interval to help
ensure proper stacking operation. ProCurve recommends that you leave this
parameter set to the default 60 seconds.
Syntax:stack transmission-interval < seconds >
Stacking Operation with Multiple VLANs Configured
Stacking uses the primary VLAN in a switch. In the factory-default configura-
tion, the DEFAULT_VLAN is the primary VLAN. However, you can designate
any VLAN configured in the switch as the primary VLAN. (See “The Primary
VLAN” on page 2-6.)
When using stacking in a multiple-VLAN environment, the following criteria
applies:

7-47
ProCurve Stack Management
Configuring Stack Management
■Stacking uses only the primary VLAN on each switch in a stack.
■The primary VLAN can be tagged or untagged as needed in the
stacking path from switch to switch.
■The same VLAN ID (VID) must be assigned to the primary VLAN in
each stacked switch.
Web: Viewing and Configuring Stacking
Figure 7-38. Example of the Web Browser Interface for a Commander
The Web browser interface for a Commander appears as shown above. The
interface for Members and Candidates appears the same as for a non-stacking
switches.
To view or configure stacking on the Web browser interface:
1. Click on the Configuration tab.
2. Click on Stacking to display the stacking configuration for an individual
switch, and make any configuration changes you want for that switch.
3. Click on Apply Changes to save any configuration changes for the individ-
ual switch.
4. If the switch is a Commander, use the Stack Closeup and Stack Management
buttons for viewing and using stack features.
To access the Web-based Help provided for the switch, click on [?] in the Web
browser screen.

7-48
ProCurve Stack Management
Configuring Stack Management
Status Messages
Stacking screens and listings display these status messages:
Message Condition Action or Remedy
Candidate Auto-join Indicates a switch configured with Stack State set to
Candidate, Auto Join set to Yes (the default), and no
Manager password.
None required
Candidate Candidate cannot automatically join the stack because
one or both of the following conditions apply:
• Candidate has Auto Join set to No.
• Candidate has a Manager password.
Manually add the candidate to the
stack.
Commander Down Member has lost connectivity to its Commander. Check connectivity between the
Commander and the Member.
Commander Up The Member has stacking connectivity with the
Commander.
None required.
Mismatch This may be a temporary condition while a Candidate is
trying to join a stack. If the Candidate does not join, then
stack configuration is inconsistent.
Initially, wait for an update. If condi-
tion persists, reconfigure the
Commander or the Member.
Member Down A Member has become detached from the stack. A
possible cause is an interruption to the link between the
Member and the Commander.
Check the connectivity between
the Commander and the Member.
Member Up The Commander has stacking connectivity to the Member. None required.
Rejected The Candidate has failed to be added to the stack. The candidate may have a pass-
word. In this case, manually add
the candidate. Otherwise, the stack
may already be full. A stack can
hold up to 15 Members (plus the
Commander).

Index – 1
Numerics
802.1p priority (QoS)
definition … 6-5
802.1w as a region … 5-14
A
advertisement … 3-3
applicable products … 1-ii
auto port setting … 4-5
B
bandwidth
effect of QoS … 6-1
bandwidth loss, spanning tree … 5-12
blocked link from STP operation … 5-12
blocked port
from IGMP operation … 4-5
from STP operation … 5-10
Bootp
gateway ignored … 2-7
BPDU … 3-3
BPDU port protection
See spanning-tree, 802.1s.
bridge protocol data unit
See BPDU.
broadcast domain … 2-3
broadcast storm … 5-2
C
configuration … 5-10
Class of Service … 6-11
factory default … 2-14, 2-20, 5-9
spanning tree protocol … 5-10
VLAN … 2-3
copyright … 1-ii
CoS
See Class of Service.
D
data-driven IGMP … 4-15
dedicated management VLAN … 2-6
DHCP
gateway ignored … 2-7
disclaimer … 1-ii
domain … 2-14, 2-20
downstream device (QoS)
definition … 6-5
effect of priority settings … 6-8
DSCP
Policy Table … 6-33
policy, defined … 6-5
See also priority.
E
Exclude Source
See IGMP.
F
filters
effect of IGMP … 4-24
maximum allowed … 4-24
forbid
See GVRP.
forwarding database
See VLAN.
forwarding port, IGMP … 4-5
G
GARP
See GVRP. … 3-3
gateway, manual config … 2-7
GVRP … 5-8
advertisement … 3-17
advertisement, defined … 3-3
advertisement, responses to … 3-5
advertisements, generating … 3-9
auto option … 3-8
benefit … 3-3
block … 3-7
Index

2 – Index
CLI, configuring … 3-13
configurable port options … 3-6
configuring learn, block, disable … 3-7
convert dynamic to static … 3-6
converting to static VLAN … 3-3
disable … 3-7
dynamic VLAN and reboots … 3-17
dynamic VLANs always tagged … 3-4
Effect on maximum allowed VLANs … 2-25
forbid option … 3-8
GARP … 3-3
general operation … 3-4
IP addressing … 3-6
learn … 3-7
learn, block, disable … 3-8
menu, configuring … 3-12
non-GVRP aware … 3-17
non-GVRP device … 3-17
operating notes … 3-17
port control options … 3-10
port-leave from dynamic … 3-10
reboot, switch … 3-10
recommended tagging … 3-9
standard … 3-3
tagged, dynamic VLAN … 3-4
unknown VLAN … 3-9
unknown VLAN, options … 3-6
VLAN behavior … 2-8
VLAN, dynamic adds … 2-17
VLAN, maximum … 3-17
I
IGMP
benefits … 4-3
configuration … 4-10
configure per VLAN … 4-5
data-driven … 4-15
effect on filters … 4-24
Exclude Source … 4-13
Fast-Leave … 4-15
forced fast-leave … 4-18
high-priority forwarding … 4-5
Include Source … 4-13
IP multicast address range … 4-24
leave group … 4-11
maximum address count … 4-24
multicast group … 4-11
multimedia … 4-3
operation … 4-11, 4-12
port states … 4-5
query … 4-11
report … 4-11
status … 4-12
supported standards and RFCs … 4-13
traffic … 4-5
Version 3 … 4-13
inbound port (QoS)
definition … 6-5
Include Source
See IGMP.
IP
gateway … 2-7
traffic priority based on ToS field … 6-16
IP, type of service
configuring priority … 6-16
L
leave group
See IGMP
legacy VLAN … 2-5
loop protection … 5-30
disable-timer … 5-30
send-disable … 5-30
show … 5-31
transmit-interval … 5-30
trap … 5-30
loop, network … 5-10
M
MAC address
duplicate … 2-9
single forwarding database … 2-9
VLAN … 2-38
MAC address, per switch … 2-9
MAC address, per VLAN … 2-9
maximum VLANs, GVRP … 3-17
mesh
spanning tree … 5-15
message
VLAN already exists … 2-28
MSTI, configuration … 5-32
MSTP
See spanning-tree, 802.1s.

Index – 3
multicast group
See IGMP.
multimedia
See IGMP.
multiple … 2-9
multiple forwarding database … 2-9
N
notes on using VLANs … 2-9
notices … 1-ii
O
outbound port (QoS)
definition … 6-5
outbound port queue (QoS)
definition … 6-6
P
port
auto, IGMP … 4-5
blocked by STP operation … 5-10
blocked, IGMP … 4-5
forwarding, IGMP … 4-5
loop … 5-10
monitoring … 2-39
redundant path … 5-10
state, IGMP control … 4-5
port trunk
VLAN … 2-39
precedence bits (QoS)
definition … 6-5
primary VLAN
See VLAN.
priority … 4-5
802.1p priority, defined … 6-5
codepoint, defined … 6-5
downstream device, defined … 6-5
DSCP policy, defined … 6-5
DSCP, defined … 6-5
inbound port, defined … 6-5
outbound port, defined … 6-5
upstream device, defined … 6-6
priority (QoS)
criteria for prioritizing packets … 6-8
type of service screen … 6-16
VLAN ID priority … 6-29
publication data … 1-ii
Q
Quality of Service
basic operation … 6-6
configuring … 6-11, 6-14
configuring IP type of service … 6-16
criteria for prioritizing outbound packets … 6-8
definitions of terms … 6-5
DSCP Policy Table … 6-33
no override definition … 6-15
No override, effect of … 6-35
overview … 6-1
prioritizing … 6-13
prioritizing traffic based on IP ToS field … 6-16
priority settings map to outbound queues … 6-7
priority settings mapped to downstream
devices … 6-8
resource planning … 6-13
type of service screen … 6-16
VLAN ID priority … 6-29
query
See IGMP.
quick start … 1-6
R
reboot … 3-10
redundant path … 5-10
region … 5-9
See spanning-tree, 802.1s.
report
See IGMP
revision number … 5-13
root-history … 5-47
router … 4-11
S
setup screen … 1-6
single forwarding database … 2-9
spanning tree
802.1s
See spanning tree, 802.1s.
blocked link … 5-12
blocked port … 5-10

4 – Index
broadcast storm … 5-2
enabling MSTP … 5-38
MSTP
See spanning-tree, 802.1s
VLAN effect on … 2-38
spanning-tree
root-history … 5-47
spanning-tree, 802.1s … 5-2, 5-6
802.1D and 802.1w connections … 5-14
802.1D as a region … 5-13, 5-14
802.1D connection requirement … 5-24
802.1Q VLANs … 5-12
802.1s standard-compliant … 5-6
802.1w as a region … 5-13
active path … 5-10
active paths … 5-14
bandwidth loss … 5-12
benefit … 5-6
blocked traffic … 5-11
boundary port, region … 5-13, 5-14
boundary port, VLAN membership … 5-11
BPDU … 5-11, 5-17, 5-21, 5-22, 5-24
BPDU requirement … 5-14
BPDU, function … 5-13
bridge … 5-13
bridge, designated for region … 5-13
caution … 5-6, 5-9
CIST … 5-7, 5-13, 5-14
CIST per-port hello time … 5-14
CIST root … 5-24
common and internal spanning tree
See CIST.
common spanning tree
See CST.
compatibility … 5-15
compatibility mode … 5-21
configuration … 5-19, 5-38
configuration identifier … 5-13
configuration steps … 5-17
configuration, BPDU port protection … 5-26
configuration, exchanging … 5-38
configuration, MST instance … 5-32
configuration, MSTI per-port … 5-35
configuration, port … 5-22
CST … 5-7, 5-11, 5-13
CST and legacy devices … 5-11
CST, view status … 5-40, 5-41
default configuration … 5-9
designated bridge … 5-11, 5-13
designated port … 5-11
disabling MSTP … 5-38
display statistics and configuration … 5-40
dynamic VLANs, disallowed … 5-8
edge port … 5-23
enabling a region … 5-38
enabling MSTP … 5-38
example of multiple topologies … 5-10
fault tolerance … 5-6
force protocol version … 5-15
force-version … 5-24
forwarding paths … 5-15
forwarding state … 5-23
frame duplication and misordering … 5-15
general operation … 5-2, 5-6
GVRP … 5-8, 5-15
hello-time, CIST root, propagated … 5-14, 5-22
hello-time, override … 5-14
hello-time, propagated … 5-14
hop-count decremented … 5-21
instance … 5-2, 5-14, 5-18
instance, forwarding topology … 5-15
instance, IST … 5-8
instance, type … 5-8
internal spanning tree
See IST.
interoperating with 802.1D and 802.1w … 5-13
IST … 5-8
IST instance … 5-8, 5-32
IST root … 5-8, 5-10, 5-13
IST, defined … 5-13
IST, dynamic VLAN … 5-15
IST, root switch … 5-13
IST, switch membership … 5-13
IST, VLAN membership … 5-8
legacy devices and the CST … 5-11
legacy STP and RSTP … 5-11
legacy-mode … 5-22
legacy-path-cost … 5-22
maximum-age … 5-21
mesh environment … 5-6, 5-15
MIB … 5-48
MST region
See region.
MSTI … 5-8, 5-14
MSTI root … 5-10
MSTI, view status … 5-42

Index – 5
MSTP … 5-9
MSTP operation … 5-9
MSTP, view global configuration … 5-43
multiple spanning tree instance
See MSTI
override hello-time … 5-14
path cost, effect on 802.1D … 5-16
pending configuration … 5-46
pending option … 5-9, 5-20, 5-38, 5-39
per-VLAN STP … 5-6
planning … 5-16
port connectivity … 5-22
port states … 5-10, 5-15
priority resolution … 5-33
priority, device … 5-18, 5-34
priority, IST port … 5-37
priority, MSTI port … 5-36
rapid state transitions … 5-15, 5-17
redundant links … 5-11
region … 5-2, 5-7, 5-8
region name … 5-13, 5-20
region root switch … 5-8
region, configuration name … 5-48
region, Configuration Revision number … 5-48
region, defined … 5-13
region, enabling … 5-38
region, root bridge … 5-13
region, RSTP bridge … 5-14
region, switch configuration … 5-14
region, switch excluded … 5-48
region, view configuration … 5-45
region, VLAN assignments … 5-13
regional boundary port … 5-13
regional root bridge per-instance … 5-11
regional root switch … 5-13
regional root switch, configuration … 5-14
regions, communication between … 5-14
root bridge … 5-7
root bridge per-instance … 5-11
root bridge per-region … 5-13
root port per-instance … 5-11
root switch, instance … 5-33
root switch, IST instance … 5-8, 5-13
root switch, MST instance … 5-14
root switch, regional … 5-13, 5-14
root, CIST … 5-22
root, IST … 5-13
root, MSTI … 5-10
routed traffic in a region … 5-11
RSTP as a region … 5-7
RSTP BPDU requirement … 5-14
RSTP bridge … 5-14
rules for operation … 5-14
separate forwarding paths … 5-8
show commands … 5-40
SNMP MIB … 5-48
STP as a region … 5-7
switch excluded from region … 5-48
topology between regions … 5-9
trunk, root, per-instance … 5-11
trunked link … 5-43
trunked link example … 5-12
types of MST instances … 5-8
VLAN assignments, region … 5-13, 5-14
VLAN membership, region … 5-12
VLAN, change instance … 5-18
VLAN, configuration error … 5-48
VLAN, connectivity between regions … 5-14
VLAN, duplicate or missing packets … 5-48
VLAN, dynamic … 5-8
VLAN, instance assigned … 5-10, 5-14, 5-32
with legacy STP and RSTP … 5-7
stacking
benefits … 7-4, 7-5
minimum software version, other ProCurve
switches … 7-10
primary … 7-47
See also virtual stacking.
static VLAN, convert to … 3-3
subnet … 4-12
subnet address … 2-3
T
tagged VLAN
See VLAN.
ToS
See Class of Service.
trunk, spanning-tree example … 5-12
Type of Service
using to prioritize IP traffic … 6-16
Type of Service field (IP)
configuring packet priority … 6-16
how the switch uses it … 6-28

6 – Index
U
upstream device QoS)
definition … 6-6
V
VID
See VLAN.
virtual stacking
transmission interval range … 7-18
VLAN … 2-3, 2-38
convert dynamic to static … 3-3
dedicated management … 2-6
DEFAULT_ VLAN … 2-6
deleting … 2-39
DHCP, primary VLAN … 2-7
duplicate MAC address … 2-9
dynamic … 2-3, 2-9
effect on spanning tree … 2-38
gateway, IP … 2-7
IGMP configuration … 4-5
limit … 2-14
MAC address … 2-38
maximum, GVRP … 3-17
multiple forwarding database … 2-9, 2-13
multiple VLANs on port … 2-31
notes on using … 2-9
number allowed, including dynamic … 2-17
port assignment … 2-18
port configuration … 2-32
port monitoring … 2-39
port restriction … 2-39
port trunk … 2-39
primary … 2-7, 7-10, 7-35, 7-47
primary VLAN … 2-6
primary, CLI command … 2-20, 2-25
primary, select in menu … 2-15
primary, web configure … 2-28
primary, with DHCP … 2-9
prioritizing traffic from with QoS … 6-29
restrictions … 2-39
See also GVRP.
show vlan ports detail … 2-23
single forwarding database … 2-9
stacking, primary VLAN … 2-7
static … 2-3, 2-7, 2-14, 2-20
switch capacity … 2-3
tagged … 2-4
tagging … 2-29, 2-31
unknown VLAN … 3-9
untagged … 2-5, 2-19
VID … 2-3, 2-30
VID, default VLAN … 2-7
voice … 2-23
VLAN already exists, message … 2-28
VLAN, dynamic … 5-15
VLANs
maximum … 2-25
maximum, effect of GVRP … 2-25
static, 802.1s spanning tree … 5-8
W
warranty … 1-ii
web browser interface, for configuring
IGMP … 4-10
write memory … 3-17

Technical information in this document is subject
to change without notice.
© Copyright 2008 Hewlett-Packard Development
Company, L.P. All rights reserved. Reproduction,
adaptation, or translation without prior written
permission is prohibited except as allowed under
the copyright laws.
June 2008
Manual Part Number
5992-3096