Hp Z800 Users Manual
Z800 to the manual e978553a-b38b-4762-ac89-364034b0182f
2015-02-09
: Hp Hp-Z800-Users-Manual-548193 hp-z800-users-manual-548193 hp pdf
Open the PDF directly: View PDF
.
Page Count: 54
- Autodesk Visual Effects, Finishing, and Colour Grading HP Z800 Workstation Hardware Setup Guide
- Contents
- Introduction
- Getting Started
- Connecting Peripherals
- Setting Up Video Hardware
- Setting Up Audio Hardware
- Connecting Storage
- Configuring the Workstation BIOS
- VTR Control Cable Pinouts
- Index

Autodesk®
Visual Eff ects, Finishing, and
Color Grading
HP® Z800 Workstation
Hardware Setup Guide
Autodesk® Visual Effects, Finishing and Grading 2010
© 2009 Autodesk, Inc. All rights reserved. Except as otherwise permitted by Autodesk, Inc., this publication, or
parts thereof, may not be reproduced in any form, by any method, for any purpose.
Certain materials included in this publication are reprinted with the permission of the copyright holder.
Portions relating to MD5 Copyright © 1991-2, RSA Data Security, Inc. Created 1991. All rights reserved. License to copy and use this software
is granted provided that it is identified as the "RSA Data Security, Inc. MD5 Message-Digest Algorithm" in all material mentioning or referencing
this software or this function. License is also granted to make and use derivative works provided that such works are identified as "derived from
the RSA Data Security, Inc. MD5 Message-Digest Algorithm" in all material mentioning or referencing the derived work. RSA Data Security, Inc.
makes no representations concerning either the merchantability of this software or the suitability of this software for any particular purpose. It
is provided "as is" without express or implied warranty of any kind. These notices must be retained in any copies of any part of this documentation
and/or software.
Trademarks
The following are registered trademarks or trademarks of Autodesk, Inc., and/or its subsidiaries and/or affiliates in the USA and other countries:
3DEC (design/logo), 3December, 3December.com, 3ds Max, ADI, Algor, Alias, Alias (swirl design/logo), AliasStudio, Alias|Wavefront (design/logo),
ATC, AUGI, AutoCAD, AutoCAD Learning Assistance, AutoCAD LT, AutoCAD Simulator, AutoCAD SQL Extension, AutoCAD SQL Interface,
Autodesk, Autodesk Envision, Autodesk Intent, Autodesk Inventor, Autodesk Map, Autodesk MapGuide, Autodesk Streamline, AutoLISP, AutoSnap,
AutoSketch, AutoTrack, Backburner, Backdraft, Built with ObjectARX (logo), Burn, Buzzsaw, CAiCE, Can You Imagine, Character Studio, Cinestream,
Civil 3D, Cleaner, Cleaner Central, ClearScale, Colour Warper, Combustion, Communication Specification, Constructware, Content Explorer,
Create>what's>Next> (design/logo), Dancing Baby (image), DesignCenter, Design Doctor, Designer's Toolkit, DesignKids, DesignProf, DesignServer,
DesignStudio, Design|Studio (design/logo), Design Web Format, Discreet, DWF, DWG, DWG (logo), DWG Extreme, DWG TrueConvert, DWG
TrueView, DXF, Ecotect, Exposure, Extending the Design Team, Face Robot, FBX, Fempro, Filmbox, Fire, Flame, Flint, FMDesktop, Freewheel,
Frost, GDX Driver, Gmax, Green Building Studio, Heads-up Design, Heidi, HumanIK, IDEA Server, i-drop, ImageModeler, iMOUT, Incinerator,
Inferno, Inventor, Inventor LT, Kaydara, Kaydara (design/logo), Kynapse, Kynogon, LandXplorer, Lustre, MatchMover, Maya, Mechanical Desktop,
Moldflow, Moonbox, MotionBuilder, Movimento, MPA, MPA (design/logo), Moldflow Plastics Advisers, MPI, Moldflow Plastics Insight, MPX,
MPX (design/logo), Moldflow Plastics Xpert, Mudbox, Multi-Master Editing, NavisWorks, ObjectARX, ObjectDBX, Open Reality, Opticore,
Opticore Opus, Pipeplus, PolarSnap, PortfolioWall, Powered with Autodesk Technology, Productstream, ProjectPoint, ProMaterials, RasterDWG,
Reactor, RealDWG, Real-time Roto, REALVIZ, Recognize, Render Queue, Retimer,Reveal, Revit, Showcase, ShowMotion, SketchBook, Smoke,
Softimage, Softimage|XSI (design/logo), Sparks, SteeringWheels, Stitcher, Stone, StudioTools, Topobase, Toxik, TrustedDWG, ViewCube, Visual,
Visual Construction, Visual Drainage, Visual Landscape, Visual Survey, Visual Toolbox, Visual LISP, Voice Reality, Volo, Vtour, Wire, Wiretap,
WiretapCentral, XSI, and XSI (design/logo).
Adobe, Flash and Reader are either trademarks or registered trademarks in the United States and/or countries. Automatic Duck and the duck
logo are trademarks of Automatic Duck, Inc. FFmpeg is a trademark of Fabrice Bellard, originator of the FFmpeg project. Python is a registered
trademark of Python Software Foundation. All other brand names, product names or trademarks belong to their respective holders.
Disclaimer
THIS PUBLICATION AND THE INFORMATION CONTAINED HEREIN IS MADE AVAILABLE BY AUTODESK, INC. “AS IS.” AUTODESK, INC. DISCLAIMS
ALL WARRANTIES, EITHER EXPRESS OR IMPLIED, INCLUDING BUT NOT LIMITED TO ANY IMPLIED WARRANTIES OF MERCHANTABILITY OR
FITNESS FOR A PARTICULAR PURPOSE REGARDING THESE MATERIALS.
Published by: Autodesk, Inc.
111 Mclnnis Parkway
San Rafael, CA 94903, USA
Title: Autodesk Visual Effects, Finishing, and Colour Grading HP Z800 Workstation Hardware Setup Guide
Document Version: 4
Date: November 23, 2009
Contents
Chapter 1 Introduction . . . . . . . . . . . . . . . . . . . . . . . . . . . . . . . . . . . . . . . . . . . 1
About This Guide . . . . . . . . . . . . . . . . . . . . . . . . . . . . . . . . . . . . . . . . . . . . . . 1
Related Documentation . . . . . . . . . . . . . . . . . . . . . . . . . . . . . . . . . . . . . . . . . . . 1
Notation Conventions . . . . . . . . . . . . . . . . . . . . . . . . . . . . . . . . . . . . . . . . . . . 2
Contacting Customer Support . . . . . . . . . . . . . . . . . . . . . . . . . . . . . . . . . . . . . . . 2
Chapter 2 Getting Started . . . . . . . . . . . . . . . . . . . . . . . . . . . . . . . . . . . . . . . . . 3
General Workflow . . . . . . . . . . . . . . . . . . . . . . . . . . . . . . . . . . . . . . . . . . . . . . 3
Typical Configuration Overview for Autodesk Effects and Finishing Applications . . . . . . . . . . . . 5
Typical Configuration Overview for Autodesk Lustre . . . . . . . . . . . . . . . . . . . . . . . . . . . 6
Hardware Configuration Guidelines . . . . . . . . . . . . . . . . . . . . . . . . . . . . . . . . . . . . 7
Memory Requirements . . . . . . . . . . . . . . . . . . . . . . . . . . . . . . . . . . . . . . . . 7
Ensuring Proper Environmental Conditions . . . . . . . . . . . . . . . . . . . . . . . . . . . . . 7
Power and Air Conditioning Requirements . . . . . . . . . . . . . . . . . . . . . . . . . . . . . 7
Rack Mount Requirements . . . . . . . . . . . . . . . . . . . . . . . . . . . . . . . . . . . . . . 8
Avoiding Damage from Static Electricity . . . . . . . . . . . . . . . . . . . . . . . . . . . . . . . 9
Grounding Audio Hardware Components . . . . . . . . . . . . . . . . . . . . . . . . . . . . . . 9
Receiving Your Shipment . . . . . . . . . . . . . . . . . . . . . . . . . . . . . . . . . . . . . . . 9
Chapter 3 Connecting Peripherals . . . . . . . . . . . . . . . . . . . . . . . . . . . . . . . . . . . . 11
Workflow for Connecting Peripherals . . . . . . . . . . . . . . . . . . . . . . . . . . . . . . . . . . . 11
Connections Overview . . . . . . . . . . . . . . . . . . . . . . . . . . . . . . . . . . . . . . . . . . 12
Connecting the Graphics Monitor . . . . . . . . . . . . . . . . . . . . . . . . . . . . . . . . . . . . 12
Connecting the Keyboard, Mouse, and Tablet . . . . . . . . . . . . . . . . . . . . . . . . . . . . . . 13
Connecting the Graphics Monitor Calibration Device . . . . . . . . . . . . . . . . . . . . . . . . . . 13
Network Connections . . . . . . . . . . . . . . . . . . . . . . . . . . . . . . . . . . . . . . . . . . . 14
Visual Effects and Finishing Workstation . . . . . . . . . . . . . . . . . . . . . . . . . . . . . . 14
Lustre Workstation . . . . . . . . . . . . . . . . . . . . . . . . . . . . . . . . . . . . . . . . . . 15
Connecting the Autodesk Control Surface . . . . . . . . . . . . . . . . . . . . . . . . . . . . . . . . 15
Connecting the Slave Renderer to a Lustre Workstation . . . . . . . . . . . . . . . . . . . . . . . . . 16
iii
Chapter 4 Setting Up Video Hardware . . . . . . . . . . . . . . . . . . . . . . . . . . . . . . . . . . 19
Video Hardware Components . . . . . . . . . . . . . . . . . . . . . . . . . . . . . . . . . . . . . . . 19
Included Components . . . . . . . . . . . . . . . . . . . . . . . . . . . . . . . . . . . . . . . . 19
Wiring Your Video Components . . . . . . . . . . . . . . . . . . . . . . . . . . . . . . . . . . . . . 20
Setting Up VTR Emulation . . . . . . . . . . . . . . . . . . . . . . . . . . . . . . . . . . . . . . . . . 21
Chapter 5 Setting Up Audio Hardware . . . . . . . . . . . . . . . . . . . . . . . . . . . . . . . . . . 23
About Audio . . . . . . . . . . . . . . . . . . . . . . . . . . . . . . . . . . . . . . . . . . . . . . . . 23
Audio Wiring Workflow . . . . . . . . . . . . . . . . . . . . . . . . . . . . . . . . . . . . . . . . . . 23
Audio Hardware Components . . . . . . . . . . . . . . . . . . . . . . . . . . . . . . . . . . . . . . . 24
Audio Wiring . . . . . . . . . . . . . . . . . . . . . . . . . . . . . . . . . . . . . . . . . . . . . . . . 24
Configuring the Lucid ADA 88192 Converter . . . . . . . . . . . . . . . . . . . . . . . . . . . . . . . 25
Understanding Remote vs. Local Control of the Lucid Converter . . . . . . . . . . . . . . . . . 25
Adjusting Lucid ADA 88192 Converter Settings . . . . . . . . . . . . . . . . . . . . . . . . . . 26
Lucid ADA 88192 Converter Settings for Remote Control . . . . . . . . . . . . . . . . . . . . . 27
Lucid ADA 88192 Converter Settings for Local Control . . . . . . . . . . . . . . . . . . . . . . 27
Audio Keywords in the Visual Effects and Finishing Configuration File . . . . . . . . . . . . . . . . . 28
Chapter 6 Connecting Storage . . . . . . . . . . . . . . . . . . . . . . . . . . . . . . . . . . . . . . 29
Connecting Media Storage . . . . . . . . . . . . . . . . . . . . . . . . . . . . . . . . . . . . . . . . . 29
Overview . . . . . . . . . . . . . . . . . . . . . . . . . . . . . . . . . . . . . . . . . . . . . . . 29
About Autodesk Stone Direct Storage . . . . . . . . . . . . . . . . . . . . . . . . . . . . . 29
Connecting the HP Z800 ATTO Fibre Channel Adapter . . . . . . . . . . . . . . . . . . . . . . 30
Connecting Storage Enclosures . . . . . . . . . . . . . . . . . . . . . . . . . . . . . . . . . . . 32
XR 6500 Wiring Diagrams . . . . . . . . . . . . . . . . . . . . . . . . . . . . . . . . . . . 32
XR 6412 Wiring Diagrams . . . . . . . . . . . . . . . . . . . . . . . . . . . . . . . . . . . 34
XR 5402 and XR 5412 Wiring Diagrams . . . . . . . . . . . . . . . . . . . . . . . . . . . 36
Connecting Archiving Storage . . . . . . . . . . . . . . . . . . . . . . . . . . . . . . . . . . . . . . . 37
Filesystem Devices . . . . . . . . . . . . . . . . . . . . . . . . . . . . . . . . . . . . . . . . . . 37
SCSI Tape Drive Devices . . . . . . . . . . . . . . . . . . . . . . . . . . . . . . . . . . . . . . . 37
Chapter 7 Configuring the Workstation BIOS . . . . . . . . . . . . . . . . . . . . . . . . . . . . . . . 41
HP Z800 BIOS Settings . . . . . . . . . . . . . . . . . . . . . . . . . . . . . . . . . . . . . . . . . . . 41
Restoring BIOS to Default Factory Settings . . . . . . . . . . . . . . . . . . . . . . . . . . . . . . . . 42
Updating your System BIOS . . . . . . . . . . . . . . . . . . . . . . . . . . . . . . . . . . . . . . . . 43
Appendix A VTR Control Cable Pinouts . . . . . . . . . . . . . . . . . . . . . . . . . . . . . . . . . . . 45
Standard VTR Control Cable Pinouts . . . . . . . . . . . . . . . . . . . . . . . . . . . . . . . . . . . 45
VTR Emulation RS-422 Control Cables . . . . . . . . . . . . . . . . . . . . . . . . . . . . . . . . . . 46
Linux Master to Linux Emulator . . . . . . . . . . . . . . . . . . . . . . . . . . . . . . . . . . 47
Third-Party Master to Linux Emulator . . . . . . . . . . . . . . . . . . . . . . . . . . . . . . . 48
Index . . . . . . . . . . . . . . . . . . . . . . . . . . . . . . . . . . . . . . . . . . . . . . 49
iv | Contents

Introduction
Topics in this chapter:
■About This Guide on page 1
■Related Documentation on page 1
■Notation Conventions on page 2
■Contacting Customer Support on page 2
About This Guide
This guide describes how to set up the HP® Z800 workstation hardware and wiring for an Autodesk® Visual
Effects, Finishing, or Colour Grading application. This includes Autodesk® Lustre®, and the following Visual
Effects and Finishing applications: Autodesk® Inferno®, and Autodesk® Flame®, Autodesk® Flint®, Autodesk®
Smoke®, and Autodesk® Backdraft® Conform.
NOTE In most cases, both hardware setup and application installation is done on delivery by an authorized
technician. If this is the case, please keep this guide as a reference, in case you decide to move the workstation,
change a peripheral, replace an adapter card, etc.
Related Documentation
This release has additional documentation to help you install, configure, and use the hardware and software.
At various places in this guide, references are made to other documents. Depending on your hardware and
software configuration and network topology, you may want to have additional documentation on hand
before you begin setting up the hardware:
■Autodesk Visual Effects and Finishing Installation and Configuration Guide
■Autodesk Lustre Installation and Configuration Guide for Linux Workstations
1
1

■Autodesk Lustre Colour Management User Guide
■Autodesk Lustre User Guide
■Autodesk Incinerator Installation and User Guide
■Autodesk Control Surface User Guide
■Autodesk System Central User Guide
For a list of all available documentation, visit http://www.autodesk.com/me-documentation. From there you
can access the complete documentation library and download PDF files. In addition, PDF files and an HTML
help system are installed with the software. For Lustre, documentation is also included on the application
CD.
NOTE Please refer to the product's release notes for late-breaking release information.
Notation Conventions
A number of style conventions are used throughout your documentation. These conventions and examples
of their use are shown as follows.
ExampleConvention
install rpm -qa
Text that you enter in a command line or shell appears
in Courier bold. Press the Enter key after each com-
mand.
<filename>
Variable names appear in Courier, enclosed in angle
brackets.
limit coredumpsize
Feedback from the command line or shell appears in
Courier.
/usr/discreetDirectory names, filenames, URLs, and command line
utilities appear in italics.
Contacting Customer Support
For Autodesk Media and Entertainment Customer Support, visit http://www.autodesk.com/support.
Customer support is also available through your Autodesk reseller. To find a reseller near you, consult the
reseller look-up database at http://www.autodesk.com/resellers.
2 | Chapter 1 Introduction

Getting Started
Topics in this chapter:
■General Workflow on page 3
■Typical Configuration Overview for Autodesk Effects and Finishing Applications on page 5
■Typical Configuration Overview for Autodesk Lustre on page 6
■Hardware Configuration Guidelines on page 7
General Workflow
The following procedure provides the general workflow for connecting, configuring and installing an
Autodesk® Visual Effects, Finishing, or Colour Grading application on a workstation.
To install a Visual Effects, Finishing, and Colour Grading application on a workstation:
1Review the guidelines for working with hardware components. See Hardware Configuration Guidelines
on page 7.
2Connect all peripherals (mouse, keyboard, Wacom® tablet, graphics monitor) to the proper ports, and
connect the workstation to the Autodesk Wire® network. See Workflow for Connecting Peripherals on
page 11.
3Connect the workstation to external storage. See Connecting Storage on page 29.
NOTE If repurposing existing storage, it is highly recommended you back up or archive the media and
projects before connecting it to the new workstation. For more information, see the application’s User Guide.
NOTE If you are installing or reinstalling the workstation’s Linux operating system, be sure to power-down
or disconnect any direct attached storage before booting from the Linux installation disk. If you do not, Linux
may attempt to reformat and install on the attached storage, destroying all stored media in the process.
2
3

4Connect a VTR and a broadcast monitor to the workstation. See Wiring Your Video Components on
page 20.
5Set up the audio hardware. See Setting Up Audio Hardware on page 23.
6Install the operating system, as instructed in the application’s Installation and Configuration Guide.
NOTE The Windows operating system is not supported by Lustre on the HP Z800 workstation.
7Install and license the Visual Effects, Finishing, or Colour Grading application. As above, see the
application’s Installation and Configuration Guide.
4 | Chapter 2 Getting Started

Typical Configuration Overview for Autodesk Effects and
Finishing Applications
The following illustration shows a typical configuration, including the Wacom tablet, and other optional
components.
AJA BOB (breakout box)
Background Rendering (Burn)
Workstation
Storage
Peripheral Options
Network Options
Stone Shared
SAN and Archive options
WACOM Tablet
POWER
SERIAL
INPUT
SERIAL
OUTPUT 4
SERIAL
OUTPUT 3
SERIAL
OUTPUT 2
SERIAL
OUTPUT 1
LOCK
MODEL HD5DA
SERIAL DISTRUBUTION
AMPLIFIER
HDTV
AJA HD5DA Distribution Amplifier
IN IN
OUT OUT
IN IN
OUT OUT
Video Tape Recorder
Ref Loop
RS-422
SDI 1/A SDI 2/B
In
Out
Ch.1(L) Ch.2(R)
Y/G/CVBS Pb/B/Y Pr/R/C
Video MonitorOut
Ch. 1/2 Ch. 3/4
In
Out
Ch. 5/6
In
Out
In
Out
Ch. 1/2 Out Ch. 3/4 Out Ch. 5/6 Out Ch.7/8 OutCh. 1/2In Ch. 3/4 In Ch. 5/6 In Ch. 7/8 In
AES/EBU
Audio
Ch. 7/8
AJA BOB (Front)
Video Options
Typical Configuration Overview for Autodesk Effects and Finishing Applications | 5

Typical Configuration Overview for Autodesk Lustre
The following illustration shows a typical configuration, including the Lustre Master Station, Station, and
other optional components.
Lustre Station
Control Surface
Slave Renderer
Video I/O
Background Rendering (Burn)
Lustre Master Workstation
Lustre Storage
Peripheral Options
Network Options
High
Hue Brightness Saturation
G+ B+R+
R G B ShMid
BrightBright
+
G - B-R - -
Multi
Matte
O/P
S
till
AL
T
Wipe
S
plit
Proxy
.
Cu
rve K ey P&S
Inside Misc
Outside
#0001.000019
InPr OutPr Geom
Grade
GRAD
E C URVES KE
Y G EO
M P &S MISC MOR
E
MOR
E
OUT
IN
1
+/-
4
7
56
9
8
2
0
3
AL
TENTER
C
UR
S
OR
REVERT
CO
MP
UNDO
R
ED
O
DO
RECALL
OFFSET
GRADE
CLIP A/B
CUE
F1F2F3
F4F5F6
F7F8F9
S
hadowC
ontrast Brigh tness
SAN options
Ref Loop
RS-422
SDI 1/A SDI 2/B
In
Out
Ch.1(L) Ch.2(R)
Y/G/CVBS Pb/B/Y Pr/R/C
Video MonitorOut
Ch. 1/2 Ch.3/4
In
Out
Ch. 5/6
In
Out
In
Out
Ch. 1/2 Out Ch. 3/4 Out Ch. 5/6 Out Ch. 7/8 OutCh. 1/2In Ch. 3/4 In Ch. 5/6 In Ch. 7/8 In
AES/EBU
Audio
Ch. 7/8
AJA BOB (Front)
AJA BOB (breakout box)
RefLoop
RS-422
SDI1/A SDI2/B
In
Out
Ch.1(L) Ch.2(R)
Y/G/CVBS Pb/B/Y Pr/R/C
VideoMonitorOut
Ch.1/2 Ch. 3/4
In
Out
Ch.5/6
In
Out
In
Out
Ch.1/2 Out Ch. 3/4 Out Ch.5/6 Out Ch. 7/8 OutCh.1/2 In Ch.3/4In Ch.5/6In Ch.7/8In
AES/EBU
Audio
Ch.7/8
NOTE For an Incinerator® system configuration overview, refer to the Autodesk Incinerator Installation and User
Guide.
6 | Chapter 2 Getting Started

Hardware Configuration Guidelines
In most cases, hardware integration and application installation are done on delivery by an authorized
technician, and some of the procedures in this guide may not be necessary. Still, it is a good idea to read
through all chapters to familiarize yourself with the configuration procedures for the following reasons:
■Many suspected problems with your system may be due to loosened connections or improperly configured
devices. This guide helps you troubleshoot problems by providing information about properly configured
systems.
■If you need to call Customer Support, some familiarity with this guide will help you assist Customer
Support in diagnosing problems.
■If you want to move your system at any time, or upgrade certain hardware components, this guide
contains crucial information.
NOTE It is recommended that all hardware configuration is performed by an experienced hardware integrator.
Memory Requirements
The HP Z800 workstation is equipped with 12 GB (base configuration) of DDR3 PC2-6400 ECC Unbuffered
DIMMs. The optimal RAM configuration depends on the resolution of your projects, and the type of work
you perform. For more information see:
■Autodesk Visual Effects and Finishing Installation and Configuration Guide
■Autodesk Lustre Installation and Configuration Guide for Linux Workstations
Ensuring Proper Environmental Conditions
You should consider the following environmental guidelines for all hardware configuration:
■Place all components in an air-conditioned environment. All hardware components generate heat and
must be kept cool. See Power and Air Conditioning Requirements on page 7.
■Make sure the rack on which hardware components are mounted is open or well ventilated. Follow the
ventilation specifications that apply to your system. See Rack Mount Requirements on page 8.
■Keep all hardware components in a clean, dust-free location.
■Minimize vibration and humidity.
■Do not block the vents on the component housing.
■Do not drape anything, such as a jacket or a blanket, over hardware components.
■Minimize electromagnetic noise by separating digital data and power cables from analog audio cables
and running them in different cable ducts.
Power and Air Conditioning Requirements
The values for power consumption and heat output were recorded on an Autodesk certified system with all
of the required peripherals and certified components.
Hardware Configuration Guidelines | 7

NOTE These values can fluctuate if uncertified hardware components or third party applications are added to
your system. The use of uncertified hardware components or third party applications is not supported. Please
consult the manufacturer's documentation for standardized minimum and maximum values.
The following table summarizes the peak (at startup) power consumed by the HP Z800 system and the heat
it generates under the maximum processing load produced by a Visual Effects, Finishing, or Colour Grading
application. For more detailed specifications, including noise output, see the documentation provided by
the manufacturer.
Heat (BTUs)WattsCont. Amps (120V
/ 240V)
Startup Amps
(120V / 240V)
QuantityComponent
15564563.8 / 1.94.0 / 2.01HP Z800 (with cards)
205600.5 / 0.250.5 / 0.251Lucid ADA 88192
11403342.78 / 1.393.8 / 1.91
Stone® Direct XR storage
chassis
9422762.3 / 1.153.75 / 1.881Stone Direct XE expansion
chassis
21306245.2 / 2.66.41 / 3.21Stone Direct XR + Stone
Direct XE
4101201 / 0.51 / 0.51
Autodesk® Control Surface
(Lustre only)
You must be able to meet the startup power requirement and have a climate control system with the capacity
to maintain the temperature of these components under the maximum processing load. The following table
shows standard conversion benchmarks and an example of how they can be used to determine climate
control requirements.
ExampleUnit Conversion
456 Watts = 1556.33 BTU1 Watt = 3.413 BTU
1556.33 BTU = 0.13 Tons of air conditioning12000 BTU = 1 Ton of air conditioning
Rack Mount Requirements
If you plan to rack-mount your system, allow sufficient space for each component, as indicated in the
following table.
Required Rack SpaceForm FactorQuantityComponent
5U5U1HP Z800 workstation
1U1U1AJA OEM-2K breakout box
2U2U1Stone Direct XR storage chassis
2U2U1Stone Direct XE expansion chassis (optional)
8 | Chapter 2 Getting Started
Avoiding Damage from Static Electricity
Take precautions to prevent damage to sensitive components from static discharge:
■Make sure power is turned off on the component you are working on. It is a good idea to unplug
components until all other connections are configured.
■Wear a grounded static wrist strap. Attach the strap's alligator clip to any grounded metal surface on the
component's chassis that you are working on. Place the wristband around your wrist.
■Do not handle any components unnecessarily, particularly boards and cards that slide in and out of PCI
slots on their parent hardware components.
Grounding Audio Hardware Components
It is important to properly ground the audio components. Otherwise, ground loops can occur, causing
humming in the system. To ensure proper grounding, use the XLR-3 cables shipped with your system. Other
cables may cause humming.
Receiving Your Shipment
Check all boxes for dents or other markings that might indicate damage during transport. If you suspect a
component is damaged, carefully inspect it before setting up the system. If you receive a damaged component,
call Customer Support. See Contacting Customer Support.
Use the packing checklist enclosed with the shipment to ensure you received all parts.
Avoiding Damage from Static Electricity | 9
10

Connecting Peripherals
Topics in this chapter:
■Workflow for Connecting Peripherals on page 11
■Connections Overview on page 12
■Connecting the Graphics Monitor on page 12
■Connecting the Keyboard, Mouse, and Tablet on page 13
■Connecting the Graphics Monitor Calibration Device on page 13
■Network Connections on page 14
■Connecting the Autodesk Control Surface on page 15
■Connecting the Slave Renderer to a Lustre Workstation on page 16
Workflow for Connecting Peripherals
This chapter explains how to connect all peripherals, other than video I/O, to the HP Z800 workstation. It
begins with an overview of the backplane, identifying the adapter cards. Next it provides instructions for
connecting the basic peripherals, including the graphics monitor, keyboard, and mouse. It also includes
instructions for connecting the workstation to the house network, and Wire network. For Lustre, it additionally
provides instructions on connecting to Autodesk Control Surfaces and the Slave Renderer. For information
on connecting video I/O, see Setting Up Video Hardware on page 19.
NOTE It is recommended you connect all hardware peripherals, as instructed in this guide, before booting the
workstation for the first time. However, if you are installing or reinstalling the Linux operating system, be sure to
power-down or disconnect any direct attached storage before booting. If you do not, Linux may attempt to
reformat and install on the attached storage, destroying all stored media in the process.
3
11

Connections Overview
The following diagram provides an overview of the adapter card positions and general connection
requirements for the HP Z800 workstation.
HP Z800 Workstation
To keyboard, mouse,
tablet, monitor calibrator
To house network
GigE Adapter
to SAN and/or private
network, Incinerator node
Atto Celerity FC84-EN
to direct attached storage
Nvidia Quadro FX 5800
AJA OEM-2K
to video/audio i/o, VTR
Nvidia Quadro SDI Output
to reference monitor, Real-
Time Deliverables VTR,
sync generator
Power
Qlogic DDR InfinBand
to Wire network, Lustre
Media Server (optional)
To graphics monitor
To Lustre control surface
NOTE This diagram illustrates a 2-port GigE adapter in slot 1. You also have the option of using a 10-GigE adapter
or a second ATTO Fibre Channel adapter in slot 1. On the HP Z800 workstation, the slots are numbered 1–7 from
top to bottom. Note also that a number of HP Z800 workstations shipped with a 4-port GigE adapter instead of
the 2-port adapter.
Connecting the Graphics Monitor
The graphics monitor connects to the Nvidia® Quadro® FX 5800 graphics adapter card. This is also an
opportunity to connect the graphics adapter to its add-on card, the Nvidia Quadro SDI Output adapter.
To connect the monitor:
1Use the short DVI cable (included in TP.FX5800DI) to connect port 1 of the Nvidia Quadro FX 5800
graphics adapter card to the DVI port of the Nvidia Quadro SDI Output adapter (the add-on card).
12 | Chapter 3 Connecting Peripherals

2Use the longer DVI cable (F0-DVI-25-MN) to connect port 2 of the Nvidia Quadro FX 5800 graphics
adapter card to the DVI-D IN port of the monitor.
NOTE Although each end of the DVI cable appears to be identical, this is not the case. Ensure the connector
labeled Computer is connected to the workstation. Connect the one labeled Monitor to the monitor.
3Optionally, extend the monitor cable to a machine room using the DVI extender cable
(DL.CAB-HDTV-FO82MM).
Connecting the Keyboard, Mouse, and Tablet
The keyboard, mouse and tablet connect to the workstation by way of the USB extender kit (TP.USB-EXT-410I).
The USB extender kit consists of a remote unit and a local unit, joined by an Ethernet cable
(DL.CAB-RJ45/RJ45).
To connect the keyboard, mouse, and tablet:
1Connect the keyboard, mouse, and tablet to the remote unit of the USB extender kit.
NOTE For Lustre workstations, a “standalone” tablet can nevertheless be installed and used, even if you are
using an Autodesk Control Surface featuring a built-in tablet.
2Connect the local unit of the USB extender kit to the workstation port indicated in the HP Z800
connections overview illustration.
3Use the supplied Ethernet cable to connect the remote and local units. If using an alternate cable, ensure
it is of type Cat5.
To calibrate the tablet:
■Visual Effects and Finishing: Calibrate all aspects of the tablet, including margins, in the Pointer area of
the creative application’s Preferences menu.
■Lustre: In Lustre the tablet acts a mouse, and requires no particular calibration.
Connecting the Graphics Monitor Calibration Device
To ensure the graphics monitor accurately represents colors and other visual information, a monitor calibration
device (TP.MON-CAL-LCDCRT) has been supplied. This section explains how to connect the device to the
workstation. It also presents information for later use, once you begin installing the operating system and
application software.
NOTE This section applies only to workstations on which Autodesk Lustre will be installed. For non-Lustre
workstations, refer to the Lustre Color Management User Guide for all steps, including attaching the monitor
calibration device.
To connect the calibration device:
➤ Connect the monitor calibration device to port 4 on the remote unit of the USB extender
(TP.USB-EXT-410I).
Connecting the Keyboard, Mouse, and Tablet | 13

To enable the Eye-One calibration utility driver:
■Once the application software installation is complete, start the eyeone27 daemon on the workstation
by typing the following at the shell prompt: /etc/init.d/eyeone27 start
Network Connections
Network connections enable the workstation to gain access to a wide variety of possible networks. The
Gigabit Ethernet (GigE) ports built-in to the workstation, and those provided by the GigE adapter in slot 1,
can provide access to the following:
■House network (e-mail, Internet, etc.)
■Private network
■Dedicated Autodesk Wire network
■NAS/SAN storage network
■Shared network mountpoints
■Remote Visual Effects and Finishing workstation direct attached storage (via Wire network)
■Background and/or network rendering
■Lustre Control Surface
■Link aggregation (port bonding) switch
The Qlogic™ DDR InfiniBand adapter (optional, slot 7) enables the workstation to gain access to a
high-performance InfiniBand network:
■Visual Effects and Finishing: InfiniBand is used to enhance the Autodesk Wire network.
■Lustre: InfiniBand is the high-performance option for connecting to an Incinerator node cluster.
NOTE Even though InfiniBand is point-to-point, an InfiniBand switch is nevertheless needed for any InfiniBand
network. It is not possible to simply connect two workstations together via their InfiniBand adapters, for example.
This section presents information on making the hardware connections to the available networks. The
connections presented here are offered as guidelines. The actual connections you make will depend upon
your particular network topology, including such factors as whether or not you have separate house and
Wire networks (highly recommended), how many network switches you have for each network, etc.
TIP It is recommended that you use Category 6 (Cat-6) cable for the GigE connections.
Visual Effects and Finishing Workstation
As you make the GigE network connections, be sure to take note of the port numbers used. You will need
these later, when configuring the network.
Connect the built-in GigE port as follows:
■House network
14 | Chapter 3 Connecting Peripherals

Connect the GigE adapter as follows:
■SAN
■Private and/or dedicated Wire network
■Link aggregation ( port bonding) switch, etc.
Connect the optional Qlogic DDR InfiniBand adapter as follows:
■Port one (right-most port) to InfiniBand network switch
For information on network configuration see the Autodesk Visual Effects and Finishing Installation and
Configuration Guide.
Lustre Workstation
As you make the GigE network connections, be sure to take note of the port numbers used. You will need
these later, when configuring the network.
Connect the built-in GigE ports as follows:
■House network in port 0.
■Autodesk Control Surface (via network switch) in port 1
Connect the GigE adapter as follows:
■SAN
■Private and/or dedicated Wire network
■Incinerator private network. For more information, see the Autodesk Incinerator Installation and User Guide.
Connect the optional Qlogic DDR InfiniBand adapter as follows:
■Port one (right-most port) to InfiniBand network switch. This port is also used by Incinerator, to transfer
frames.
For information on network configuration, see the Autodesk Lustre Installation Guide for Linux Workstations
and/or Autodesk Lustre User Guide.
Connecting the Autodesk Control Surface
The Autodesk Control Surface consists of three panels connected to the workstation’s on-board GigE port 1
by way of the supplied network switch. The central panel requires an additional connection to the remote
unit of the USB extender kit.
NOTE This section does not apply to Autodesk Visual Effects and Finishing applications.
This section provides information on making the physical connections needed to operate the Autodesk
Control Surface. For configuration information, see Configuring the Autodesk Control Surface. For user
information, see the Autodesk Control Surface User Guide.
Lustre Workstation | 15

1 3 4 5 6 7 8
PWR
NETGEAR
2
Autodesk Control Surface
5V DC 4A Ethernet
Autodesk
Tablet
System
Power
Link
Activit y
-
+
Network Switch
To USB extender
Ports 3 and 4 to
additional panels
To port 1 on USB Extender
HP Z800 Workstation
NOTE The illustration shows the central panel only (the Colour Grading panel). This panel is easily identified,
since it has both an Ethernet network port and a USB connector. It is also the panel with the built-in tablet.
To connect the Autodesk Control Surface:
1Connect each panel to a power supply using the AC power adapter cables.
2Use network cables to connect each panel to the available ports in the network switch.
3Additionally, connect the Colour Grading panel to the remote unit of the USB extender kit.
4Use a network cable to connect an available port on the Netgear network switch to the workstation’s
on-board GigE port 1, as illustrated.
Connecting the Slave Renderer to a Lustre Workstation
The Lustre Slave Renderer is a single render node that provides automatic background rendering on a
shot-by-shot basis. It is available for the Lustre Master Station, the Station, and the HD Station.
16 | Chapter 3 Connecting Peripherals

NOTE In comparison, Autodesk Incinerator provides “in-line” processing by several nodes at once. For more
information, see the Autodesk Incinerator Installation and User Guide.
Connect the Slave Renderer to a switch on your GigE house network. Note that the Slave Renderer can only
be used by one Lustre workstation.
Although the Lustre Slave Renderer uses a standard GigE network connection, it requires the higher-bandwidth
Cat-6 cable, to accommodate the increased data that is transmitted.
To connect the Slave Renderer:
1Connect one end of the Cat-6 cable to an available GigE port on your house network switch.
2Connect the other end to one of the on-board GigE ports of the Slave Renderer machine.
For information on configuring the IP addresses of the network ports that connect the two machines, see
the Autodesk Lustre Installation and Configuration Guide for Linux Workstations
Connecting the Slave Renderer to a Lustre Workstation | 17
18
Setting Up Video Hardware
Topics in this chapter:
■Video Hardware Components on page 19
■Wiring Your Video Components on page 20
■Setting Up VTR Emulation on page 21
Video Hardware Components
This chapter explains how to set up video I/O by connecting the hardware components included in your
shipment. The only video hardware you must provide are a sync generator, VTR, HD/SDI-ready broadcast
monitor and patch panel (if desired).
Included Components
The following components are included in your shipment:
Nvidia Quadro FX 5800 graphics adapter The Nvidia Quadro FX 5800 graphics adapter drives the LCD
monitor directly, and a broadcast monitor via the Nvidia Quadro SDI Output adapter.
Nvidia Quadro SDI Output adapter The Nvidia Quadro SDI Output adapter supplies 2K, HD, or SD video
output to a broadcast monitor, VTR, or SDI projector. The card features a BNC genlock connector that
connects to your facility’s sync generator.
AJA OEM-2K adapter and breakout box The AJA OEM-2K adapter provides video and audio I/O, and VTR
control. The adapter connects to the breakout box, and handles SD (NTSC, PAL), and HD at a depth of 8
and 10 bits.
LCD graphics monitor The graphics monitor features a wide screen with a 16:9 aspect ratio, and a maximum
resolution of 1920x1200.
4
19

AJA HD5DA video distribution amplifier The AJA distribution amplifier receives its signal from the Nvidia
SDI Output adapter and drives a VTR and broadcast monitor. The distribution amplifier is also necessary in
order to use the Real-Time Deliverables feature.
Wiring Your Video Components
Regarding connections to the Nvidia Quadro SDI Output adapter (slot 5), please note the following important
points:
■Input port A of the VTR connects to the AJA HD5DA distribution amplifier (for 4:2:2 signal), and input
port B connects to the middle connector on the Nvidia SDI Output adapter (for dual link 4:4:4 signal).
The VTR output ports A and B connect to the SDI In A and B ports of the AJA breakout box.
NOTE The output of the AJA OEM-2K adapter, when ported through the AJA breakout box, can be used when
connected to a VTR that is not being used for Real-Time Deliverables. You can switch the output between the
AJA card and the SDI card though the application user interface.
■VTR control is achieved through the RS-422 port on the AJA breakout box. See Standard VTR Control
Cable Pinouts on page 45.
■Your facility’s sync source connects to the indicated connector on the Nvidia Quadro SDI Out adapter
card.
WARNING It is critical to connect the adapter card exactly as shown in the diagram to ensure the sync works
correctly.
■Do not use an SD (NTSC or PAL) sync generator for HD projects. Always use a tri-level sync generator
for HD projects. Using the wrong sync generator for a project may impact the stability of your workstation.
20 | Chapter 4 Setting Up Video Hardware

Ref Loop
RS-422
SDI 1/A SDI 2/B
In
Out
Ch.1(L) Ch.2(R)
Y/G/CVBS Pb/B/Y Pr/R/C
Video MonitorOut
Ch. 1/2 Ch. 3/4
In
Out
Ch. 5/6
In
Out
In
Out
Ch. 1/2 Out Ch. 3/4 Out Ch. 5/6 Out Ch. 7/8 OutCh. 1/2In Ch. 3/4 In Ch. 5/6 In Ch. 7/8 In
AES/EBU
Audio
Ch. 7/8
AJA
www.aja.com 102053
K3-Box
J1 In 1/A In 2/B Out 1/A
Connect to Host
Out 2/B
AJA BOB (Front)
AJA BOB (Back)
HD-SDI Out 1/A to 4:2:2 VTR (or 4:4:4 dual link)
HD-SDI In 2/B to 4:4:4 VTR (dual link 0:2:2)
HD-SDI In 1/A to 4:2:2 VTR (or 4:4:4 dual link)
HD-SDI Out 2/B to 4:4:4 VTR (dual link 0:2:2)
VGA DVIVGA
(not included)
SD/HD SDI IN 2
Graphics Monitor
SD/HD/SDI Monitor
SD/HD SDI IN 1 AJA HD5DA
OUT 1 INPUT
OUT 2
For Real-Time Deliverables
To SD/HD SDI
Link A onVTR
"Key" to SD/HD SDI Link B,
on VTR (for dual link)
cnyS neG
cnyS neG
from house sync generation
(Trilevel/NTSC/PAL not included) SD/HD SDI
In / Out
SD/HD SDI In / Out
to RS-422 VTR
machine control
HP Z800 Video I/O
Sync loop out to
NVIDIA Input
Control cable and power
"Fill" to Input
Setting Up VTR Emulation
You can configure your Autodesk Visual Effects, Finishing, and Colour Grading application to emulate a
VTR for both input and output in real time. You control the emulator from the application or device that
sees the Autodesk Visual Effects, Finishing, and Colour Grading application as a VTR.
The following procedure describes how to configure the hardware for VTR emulation. Consult the “VTR
Emulation” chapter in your application User Guide for more information.
Setting Up VTR Emulation | 21

To configure hardware for VTR emulation:
1Connect the video I/O cables between the devices involved in the VTR emulation process
(out-to-in/in-to-out). Make sure the connections support the video standard you want to work with.
If you intend to use the emulator as a Player, it is recommended that you connect one black or colour
bar SDI signal to the input of the system serving as the VTR emulator. This ensures the Player is stable
and correctly synced.
NOTE This applies to an Autodesk Visual Effects and Finishing application only: VTR emulation requires a
workstation with a video adapter card. The Video keyword for the corresponding device must be uncommented
in the software initialization configuration file, init.cfg. See the description of the Video keyword in the Autodesk
Visual Effects and Finishing Installation and Configuration Guide.
2Connect the audio I/O cables between the devices involved in the VTR emulation process
(out-to-in/in-to-out).
If you intend to use the emulator as a Player, it is recommended that you connect an external AES signal
such as a tone to the input of the system serving as the VTR emulator. This ensures the Player is stable
and correctly synced.
NOTE Connect an RS-422 control cable to the serial ports between the devices used in the VTR emulation
process. This applies to an Autodesk Visual Effects and Finishing application only: Make sure that the serial
ports correspond to those defined by the Emulator keywords in the software initialization configuration file.
See the description of the Emulator keyword in the Autodesk Visual Effects and Finishing Installation and
Configuration Guide.
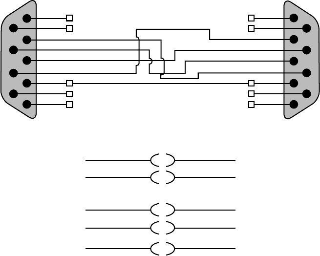
NOTE The RS-422 cables for VTR emulation require custom pinouts. See VTR Emulation RS-422 Control
Cables on page 46.
3Make sure the appropriate video and audio sync setup is in place.
22 | Chapter 4 Setting Up Video Hardware
Setting Up Audio Hardware
Topics in this chapter:
■About Audio on page 23
■Audio Wiring Workflow on page 23
■Audio Hardware Components on page 24
■Audio Wiring on page 24
■Configuring the Lucid ADA 88192 Converter on page 25
■Audio Keywords in the Visual Effects and Finishing Configuration File on page 28
About Audio
Your application uses the Discreet Native Audio subsystem. Discreet Native Audio offers eight audio input
and eight audio output channels. They all use 24-bit audio resolution.
Audio Wiring Workflow
The following procedure provides the general workflow for setting up the audio subsystem of your Visual
Effects, Finishing, and Colour Grading application.
To wire the audio subsystem:
1Ensure that all of your workstation peripherals and video hardware components are properly connected.
If necessary, refer to Connecting Peripherals on page 11 and Setting Up Video Hardware on page 19.
2Verify that you have all the required audio hardware components. See Audio Hardware Components
on page 24.
3Determine whether you want to control the Lucid converter remotely or locally. This affects the way
you wire the audio hardware. See Understanding Remote vs. Local Control of the Lucid Converter on
page 25.
5
23
4Connect your audio hardware devices. See Audio Wiring on page 24.
5Configure the Lucid converter for remote or local control. See Configuring the Lucid ADA 88192
Converter on page 25.
6Set the appropriate keywords in the software initialisation file. See Audio Keywords in the Visual Effects
and Finishing Configuration File on page 28.
Audio Hardware Components
Discreet Native Audio uses the following hardware components, shipped with your system.
Lucid ADA 88192 Audio Converter Converts signals between the workstation and all digital or analog
audio I/O devices.
AJA Balanced Audio breakout box and AJA OEM-2K adapter card The Balanced Audio breakout box is the
audio component of the AJA breakout box. It provides connections for audio I/O. This breakout box connects
to the AJA OEM-2K adapter on your workstation. The OEM-2K adapter provides real-time input and output
of uncompressed SD and HD video signals as well as audio data at 24-bit resolution. The OEM-2K adapter
handles balanced AES/EBU audio signals from the Balanced Audio breakout box. The OEM-2K adapter
supports up to eight tracks of embedded audio.
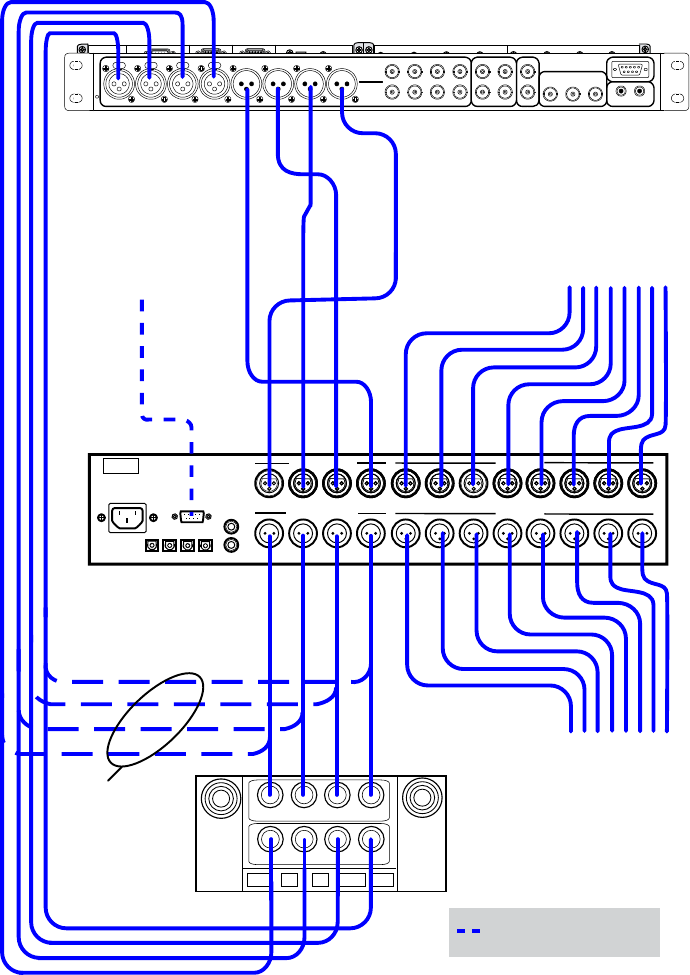
Audio Wiring
To connect the Discreet Native Audio hardware components to the AJA breakout box, refer to the following
diagram.
24 | Chapter 5 Setting Up Audio Hardware

Analog Inputs
AES/EBU Digital Outputs Analog Outputs
3-4
1-2
1-25-67-8
3-45-67-8
12345678
12345678
AES/EBU Digital Inputs
RS-232
ADAT IN 1-8
ADAT OUT 1-8
WORD CLOCK
INPUT
OUTPUT
88192 A/D D/A CONVERTER
IN IN
OUT OUT
IN IN
OUT OUT
VTR
AUDIO
GPI
IN OUT
IN DIGITAL AUDIO OUT
1/2 3/4 7/85/6 1/2 3/4 5/6 7/8
WClk CVBS RS.422D LTC
RS 422C
RS.422B
RS 422A
Ref Loop
RS-422
SDI 1/A SDI 2/B
In
Out
Ch.1(L) Ch.2(R)
Y/G/CVBS Pb/B/Y Pr/R/C
Video MonitorOut
Ch. 1/2 Ch. 3/4
In
Out
Ch. 5/6
In
Out
In
Out
Ch. 1/2 Out Ch. 3/4 Out Ch. 5/6 Out Ch. 7/8 OutCh. 1/2In Ch. 3/4 In Ch. 5/6In Ch. 7/8In
AES/EBU
Audio
Ch. 7/8
AJA
AJA BOB (Front)
Lucid ADA 88192
Converter
to serial port 1 on
Linux workstation
Required for remote
control of converter
Digital
outputs
Input from
analog source
Output to
analog destination
Digital
outputs
Alternative setup
converted from
analog source
Configuring the Lucid ADA 88192 Converter
You must manually configure the Lucid converter for either remote or local control. This section describes
how to use the controls on the front of the converter to adjust settings, and lists the proper settings for
remote control and for local control.
Understanding Remote vs. Local Control of the Lucid Converter
You can control the converter either remotely or locally. Remote control of the converter means that you
adjust converter settings through the audio preferences of the application. If you want to control the converter
Configuring the Lucid ADA 88192 Converter | 25

remotely, you must connect the converter to the serial port of the HP Z800 workstation. Local control means
you adjust converter settings manually, using the controls on the front of the converter. Controlling the
converter remotely is the recommended method as it does not require physical access to the converter to
change settings.
Whether you control the converter remotely or locally, you should take any necessary precautions to prevent
inadvertent adjustments to settings via the controls on the front of the converter. For example, if the
converter is one of several in a machine room, you might label each with the name of the computer to
which it is connected, along with whether control is local or remote.
Adjusting Lucid ADA 88192 Converter Settings
You configure the converter through a series of setup menus that appear in the display on the front of the
converter. Use the encoder dial and button immediately to the right of the display to navigate these menus
and adjust settings.
The top level setup menu contains the following menu items: ADAT, AES, Analog, Meter, Route, Sync, and
System. Each of these menu items takes you into a submenu, from which you can select and adjust settings.
The procedures below provide basic information on navigating and adjusting settings. If you require additional
information, refer to the Lucid ADA 88192 manual included with your shipment.
To navigate menus and adjust settings:
➤ Use the encoder dial and the button as follows.
Do this:To:
Rotate the dial to highlight the option, then press the dial to select that option. If the option
you select has choices (as, for example, in the Route menu), rotate the dial again to move
through the choices, and press the dial to select an option.
Select a menu option
Press the button.Back up one level in the
menu tree
Press the button. Repeat until you are in the top level setup menu.Navigate to the top level
setup menu
To reset all settings to their factory defaults:
1In the top level setup menu, select System, then select Miscellany.
2In the Miscellany menu, select Defaults: RESET.
All settings are reset to their factory defaults.
NOTE The factory default for the items in the AES setup menu is SRC ON. Both local and remote control
require these items to be set to SRC OFF. If you reset to defaults, be sure to manually set these items back to
OFF (you cannot adjust these settings remotely).
26 | Chapter 5 Setting Up Audio Hardware

Lucid ADA 88192 Converter Settings for Remote Control
You must configure the following settings to control the converter remotely. Any setting not listed here
either has no effect with the application or can be set through the audio preferences of the application.
CommentMenu ItemMenu
ADAT INs: SRC ON
ADAT INs: SMUX OFF
ADAT
AES IN1+2: SRC OFF
AES IN3+4: SRC OFF
AES IN5+6: SRC OFF
AES IN7+8: SRC OFF
AES
IN1+2: SoftClip OFF
IN3+4: SoftClip OFF
IN5+6: SoftClip OFF
IN7+8: SoftClip OFF
Analog
Analog INs: SoftClip
3 is the recommended settingClip Detect: 3Meter
8 is the recommended settingRoute Unit: 8System
Miscellany
Lucid ADA 88192 Converter Settings for Local Control
You must configure the following settings to control the converter locally. Any setting not listed here either
has no effect with the application or can be set to any of the values available for it.
CommentMenu ItemMenu
ADAT INs: SRC ON
ADAT INs: SMUX OFF
ADAT
AES IN1+2: SRC OFF
AES IN3+4: SRC OFF
AES IN5+6: SRC OFF
AES IN7+8: SRC OFF
AES
IN1+2: SoftClip ON
IN3+4: SoftClip ON
IN5+6: SoftClip ON
IN7+8: SoftClip ON
Analog
Analog INs: SoftClip
set each input channel to a value in
the range -95.5 to +31.5 dB
Analog
Analog INs: Gain
set either -10 or +4 for each output
channel
Analog
Analog OUTs: Level
3 is the recommended settingClip Detect: 3Meter
If these options do not appear, verify that Route Unit
(in the System, Miscellany menu) is set to 8.
For analog audio:
AES INs --> ADAT OUTs
Analog INs --> AES OUTs
AES INs --> Analog OUTs
Route
Lucid ADA 88192 Converter Settings for Remote Control | 27

CommentMenu ItemMenu
For digital audio:
AES INs --> ADAT OUTs
AES INs --> AES OUTs
AES INs --> ANALOG OUT
External AES 1+2 is the recommended setting.Internal OFFExternal AES 1+2Sync
Route Unit: 8System
Miscellany
Audio Keywords in the Visual Effects and Finishing
Configuration File
There are two keywords in the software initialisation file (by default, init.cfg) that must be uncommented
and set to the correct values to ensure Discreet Native Audio works properly. The first, Audiodevice, enables
Discreet Native Audio. The second, MidiDevice, determines whether control of the Lucid converter is remote
or local.
NOTE This does not apply to Lustre.
Setting:Keyword:
AJAAudiodevice
If you are using local control of the converter, comment out this keyword.
If you are using remote control of the converter, uncomment the keyword, set the
serial port parameter to /dev/ttyS1 and leave all other parameters set to their default
value.
MidiDevice
For additional information on these keywords and help setting them, see the Autodesk Visual Effects and
Finishing Installation and Configuration Guide.
28 | Chapter 5 Setting Up Audio Hardware

Connecting Storage
Topics in this chapter:
■Connecting Media Storage on page 29
■Connecting Archiving Storage on page 37
Connecting Media Storage
Overview
The workstation can be connected to two types of media storage.
■Stone Direct XR-series disk arrays Autodesk's high-performance direct-attached storage (DAS) solution
designed to address the different real-time playback requirements of various workflows. Direct attached
storage devices provide storage to individual workstations, and can be made available to other Autodesk
Visual Effects and Finishing workstations via the Autodesk Wire network.
NOTE A Lustre workstation equipped with Incinerator does not use DAS storage. Incinerator storage is attached
to the Lustre Media Server, accessed by way of the InfiniBand network.
■A SAN A storage infrastructure that allows multiple workstations to share simultaneous access to a
central storage enclosure.
About Autodesk Stone Direct Storage
Autodesk Stone Direct XR-series disk arrays provide two types of enclosures: a RAID enclosure (also called
an XR enclosure), and an EBOD enclosure (also called an XE enclosure). XR RAID enclosures contain two
RAID controllers.
6
29

Autodesk Stone Direct uses hardware RAID to provide high performance, reliability, and protection against
data loss.
The following table outlines the drive sizes and maximum number of enclosures supported by each model
of Autodesk Stone Direct XR-series storage arrays.
Disk sizeMax number of XE enclosures per
XR enclosure
Storage model
146GB4XR 5402
146 GB or 300 GB4XR 5412
300 GB or 450 GB7XR 6412
450 GB7XR 6500
XR 6500 and XR 6412 arrays require a single XR RAID enclosure for 2-loop or 4-loop hardware RAID storage
configurations .
XR 5412 and XR 5402 arrays require a single XR RAID enclosure for 2-loop configurations, or two RAID
enclosures for 4-loop configurations.
These configurations may include additional XE expansion enclosures, up to the maximum number supported.
You can increase storage capacity by adding disk arrays.
A number of Stone Direct configurations will ensure optimal playback of the most demanding formats.
Expected PeformanceLoopsStorage Configuration
One 2-loop connectionStone Direct XR ■One stream SD/HD 10-bit (32 chan-
nel/8-bits per channel audio), or
■One stream 2K 12-bit unpacked (8
channel/8-bits per channel audio)
Two 2-loop connections (if permitted by
chassis)
– or –
Stone Direct XR plus Stone Direct
XE
■Two streams SD/HD 10-bit (32 chan-
nel/8-bits per channel audio), or
■One stream 2K 12-bit unpacked (8
channel/8-bits per channel audio)
One 2-loop connection
Two 2-loop connections (one per enclos-
ure)
2 x Stone Direct XR ■Two streams SD/HD 10-bit (32 chan-
nel/8-bits per channel audio), or
■One stream 2K 12-bit unpacked (8
channel/8-bits per channel audio)
Connecting the HP Z800 ATTO Fibre Channel Adapter
On HP Z800 workstations or Lustre Media Servers, connections to media storage are made using the ATTO
Celerity FC84-EN fibre channel adapter, located in slot five (top to bottom).
NOTE If you need more storage connections, you can also have your HP Z800 workstation configured with a
second ATTO fibre channel adapter in slot 1, instead of the GigE adapter.
30 | Chapter 6 Connecting Storage

The fibre channel adapter is equipped with four ports, called loops. You can connect your storage enclosure
to the fibre channel cards using either 2 loops or 4 loops. A 2-loop device can be connected to either the
inner pair of ports or the outer pair of ports. A 4-loop device requires both the inner pair and the outer pair.
FC port 1
FC port 2
FC port 3
FC port 0
To storage assembly
(Optional) To storage (4 loop),
archiving device or SAN
}
}
NOTE If you are not using all the ports of a fibre channel adapter, terminate the two unused ports with the FC
loopback couplers that shipped with your system. Terminating these ports significantly decreases the time required
to boot the system.
Connecting the HP Z800 ATTO Fibre Channel Adapter | 31

Connecting Storage Enclosures
The following diagrams illustrate how to cable XR-series hardware RAID storage enclosures. Cable your
storage exactly as illustrated to ensure proper functionality.
Note that the XR 6500 series and XR 6412 series storage assemblies do not support configurations with two
XR RAID enclosures.
WARNING Do not power on your storage before installing Linux, otherwise the Red Hat installer might attempt
to format the storage array and use it as the system disk.
XR 6500 Wiring Diagrams
The following diagrams illustrate 2-loop and 4-loops connections for XR 6500 series storage assemblies.
A XR 6500 RAID enclosure supports a maximum of seven XE expansion enclosures.
I
0
I
0
0
0
0
0
0
0
I
0
I
0
HOST 1
8
4
1/2
HOST 0
8
4
1/2
C
A
S
HOST 1
8
4
1/2
HOST 0
8
4
1/2
C
A
S
I
0
I
0
0
0
0
0
0
0
I
0
I
0
0
0
0
0
0
0
I
0
I
0
0
0
0
0
0
0
XR RAID Enclosure
XE (EBOD)_Expansion Enclosure
XE (EBOD) Expansion Enclosure
XE (EBOD) Expansion Enclosure
XE (EBOD) Expansion Enclosure
Single XR 6500 RAID enclosure, 2 loops
To FC adapter on workstation / LMS (port 1)
To FC adapter (port 2)
Cabling for additional enclosures
32 | Chapter 6 Connecting Storage

I
0
I
0
0
0
0
0
0
0
I
0
I
0
HOST 1
8
4
1/2
HOST 0
8
4
1/2
C
A
S
HOST 1
8
4
1/2
HOST 0
8
4
1/2
C
A
S
I
0
I
0
0
0
0
0
0
0
I
0
I
0
0
0
0
0
0
0
XR RAID Enclosure
XE (EBOD) Expansion Enclosure
XE (EBOD) Expansion Enclosure
XE (EBOD) Expansion Enclosure
Single XR 6500 RAID enclosure, 4 loops
To FC adapter (port 2)
To FC adapter (port 3)
Cabling for additional enclosures
To FC adapter on workstation / LMS (port 0)
To FC adapter (port 1)
NOTES:
■In a 4-loop configuration, you need a minimum of one XE expansion enclosure attached to the XR 6500
RAID enclosure.
■The total number of enlcosures must be an even number.
Connecting Storage Enclosures | 33

XR 6412 Wiring Diagrams
The following diagrams illustrate 2-loop and 4-loops connections for XR 6412 series storage assemblies.
NOTE A XR 6412 RAID enclosure supports a maximum of seven XE expansion enclosures.
Cabling for additional enclosures
XE (EBOD) Expansion Enclosure
0
1
0
ID
0
1
0
ID
XR RAID Enclosure
0!
0!
FACTORY
USE ONLY
FACTORY
USE ONLY
XE (EBOD) Expansion Enclosure
0
1
0
ID
0
1
0
ID
XE (EBOD) Expansion Enclosure
0
1
0
ID
0
1
0
ID
XE (EBOD) Expansion Enclosure
0
1
0
ID
0
1
0
ID
To FC adapter on workstation / LMS (port 1)
To FC adapter (port 2)
Single XR 6412 RAID enclosure, 2 loops
34 | Chapter 6 Connecting Storage

Cabling for additional enclosures
XE (EBOD) Expansion Enclosure
0
1
0
ID
0
1
0
ID
XR RAID Enclosure
0!
0!
FACTORY
USE ONLY
FACTORY
USE ONLY
XE (EBOD) Expansion Enclosure
0
1
0
ID
0
1
0
ID
XE (EBOD) Expansion Enclosure
0
1
0
ID
0
1
0
ID
XE (EBOD) Expansion Enclosure
0
1
0
ID
0
1
0
ID
To FC adapter on workstation / LMS (port 0)
To FC adapter (port 3)
To FC adapter (port 1)
To FC adapter (port 2)
Single XR 6412 RAID enclosure, 4 loops
NOTE In a 4-loop configuration with a XR 6412 RAID enclosure, you need a minimum of one XE expansion
enclosure attached to the XR RAID enclosure.
Connecting Storage Enclosures | 35

XR 5402 and XR 5412 Wiring Diagrams
The following digrams illustrate 2-loop and 4-loop connections for XR 5402 and XR 5412 series storage
assemblies.
XR 5402 and XR 5412 series storage assemblies support 2-loop configurations with one XR RAID enclosure,
and 4-loop configurations with two XR RAID enclosures.
To FC adapter on workstation / LMS (port 1)
To FC adapter (port 2)
XR RAID Enclosure
XE (EBOD) Expansion Enclosure
XE (EBOD) Expansion Enclosure
XE (EBOD) Expansion Enclosure
XE (EBOD) Expansion Enclosure
Cabling for additional enclosures
Single XR 5402 / 5412 RAID enclosure, 2 loops
NOTE The XR 5402 and XR 5412 RAID enclosures support a maximum of four XE expansion enclosures.
36 | Chapter 6 Connecting Storage

XR RAID Enclosure XR RAID Enclosure
XE (EBOD) Expansion Enclosure XE (EBOD) Expansion Enclosure
XE (EBOD) Expansion EnclosureXE (EBOD) Expansion Enclosure
Cabling for additional enclosures
To FC adapter on workstation / LMS (port 1)
To FC adapter (port 2)
To FC adapter on workstation / LMS (port 0)
To FC adapter (port 3)
First storage assembly Second storage assembly
Two XR 5402 / 5412 RAID enclosures, 4 loops
NOTE In a configuration with two XR RAID enclosures, the number of XE extension enclosures per XR RAID
enclosure must be the same. The total number of enclosures in the storage assembly must be an even number.
Connecting Archiving Storage
NOTE This section does not apply to Autodesk Lustre.
Visual Effects and Finishing applications support archiving to USB 2.0, FireWire® (IEEE 1394) and fibre
channel devices. This includes filesystems, VTRs and tape drives. This section discusses the requirements for
filesystem and tape drive devices. For information on connecting a VTR, see Connecting Video Components.
Filesystem Devices
USB 2.0 and FireWire (IEEE 1394) attached devices must be formatted with one of the following filesystems:
XFS, ext2, ext3, or HFS (Mac®). NTFS is not supported.
NOTE Care must be taken to ensure that the filesystems used to store archives are reliable, stable and properly
backed up so as to protect the archive integrity. This functionality is not provided by the application.
SCSI Tape Drive Devices
SCSI tape drives can be connected to a fibre channel port of the workstation by way of a fibre-channel-to-SCSI
bridge, such as the Atto FibreBridge 2390D. The tape drive device must meet two criteria. First, the device’s
Connecting Archiving Storage | 37
driver must accept standard UNIX tape device calls. Second, the device must be certified for use with the
currently supported version of the workstation operating system and kernel.
While Autodesk Media and Entertainment makes no certification statement about any tape drive device,
you can use the “Tape Drive Test” plug-in in Autodesk SystemCentral to test SCSI tape drives for compatibility.
For more information, see the Autodesk System Central User Guide.
38 | Chapter 6 Connecting Storage
SCSI Tape Drive Devices | 39
40

Configuring the
Workstation BIOS
Topics in this chapter:
■HP Z800 BIOS Settings on page 41
■Restoring BIOS to Default Factory Settings on page 42
■Updating your System BIOS on page 43
HP Z800 BIOS Settings
After wiring the workstation and before installing Linux, turn the workstation on and check the BIOS version
and BIOS settings.
WARNING If BIOS settings are not set up correctly before installing Linux, you will need to reinstall the OS.
The certified BIOS version for your workstation is 1.06.
Make sure the BIOS version number that appears on screen while booting the workstation matches the
certified version. If the versions do not match, update the BIOS to the certified version, after configuring
BIOS settings. BIOS update instructions are at the end of this chapter.
To adjust system BIOS settings, press F10 while booting the workstation.
The following table lists the Autodesk certified BIOS settings. Items not listed are set to their default factory
settings. See Restoring BIOS to Default Factory Settings on page 42 for instructions on restoring your BIOS
settings to factory defaults.
ValueItemSubmenuBIOS Menu
RAID+AHCISATA EmulationStorage OptionsStorage
7
41

ValueItemSubmenuBIOS Menu
Optical DriveBoot Order
USB Device
<hard drive model>Hard Drive
Integrated SATA
DisableRuntime Power ManagementOS Power ManagementPower
NormalIdle Power Saving
DisableMWAIT Aware OS
DisableACPI S3 Hard Disk Reset
DisableSATA Power ManagementHardware Power Management
DisableIntel Turbo Boost Technology
EnableHyper-ThreadingProcessorsAdvanced
EnableMemory Node InterleaveChipset/Memory
DisableNUMA Split Mode
DisableS5 Wake on LANDevice Options
DisableInternal Speaker
DisableNIC PXE Option ROM Download
DisableOption ROM DownloadSlot 1 PCIe2 x8(4)
DisableOption ROM DownloadSlot 3 PCIe2 x8(4)
DisableOption ROM DownloadSlot 4 PCIe2 x16(8)
DisableOption ROM DownloadSlot 6 PCI32
Restoring BIOS to Default Factory Settings
If necessary, perform the following procedure to restore the BIOS settings to factory defaults.
To restore default factory BIOS settings:
1Press F10 while booting the workstation to enter the system BIOS.
2In the File menu, select Default setup, then Restore Factory Settings as Default.
3Press F10 to accept the changes.
4In the File menu, select Apply Defaults and Exit, then press F10 to confirm.
The factory system defaults are restored.
5When the workstation reboots, press F10 again to re-enter the BIOS, and configure the recommended
Autodesk settings.
42 | Chapter 7 Configuring the Workstation BIOS

Updating your System BIOS
The BIOS version installed on your system appears on the screen while booting the workstation. The following
procedure describes how to update a workstation to the certified BIOS version required by your application.
NOTE Before attempting to update the system BIOS, make sure the SATA Emulation option is properly set,
otherwise your optical drive is not detected.
To update the BIOS on your workstation:
1Download the latest version of the DKU from Autodesk and extract the tar file into a temporary directory.
2Go to the /Utils/BIOS subdirectory of the DKU directory.
In the BIOS directory there is a subdirectory for each platform supported by the current version of your
Visual Effects, Finishing, and Colour Grading application.
3Go to the directory that corresponds to your hardware platform.
The directory contains an .iso disc image file for each supported BIOS version, as well as a README text
file that describes each file, and provides information on updating the BIOS.
4Burn the correct .iso file to a CD and place it in the DVD-ROM drive on the workstation.
5Reboot your workstation and press F10 to enter the system BIOS.
6Optional: Press F8 to select a language.
7In the Storage menu, select Storage Options, and set SATA Emulation to IDE. This option allows the
BIOS to be updated from a CD.
8Press F10 to confirm the change.
9In the File menu, select Save Changes and Exit.
The workstation reboots.
10 Press F10 to enter the BIOS again.
11 In the File menu, select Flash System ROM.
A dialog box prompts you to select between USB and CD-ROM.
NOTE If the CD-ROM option does not appear, SATA emulation was not set correctly. Reboot your machine
and redo this procedure from step 4.
12 Select CD-ROM and press F10 to confirm.
13 Select the .bin file.
A confirmation dialog box appears.
14 Press F10 to confirm.
15 Press any key.
A message stating that the system ROM flash was successful appears.
16 In the Storage menu, select Storage Options and set SATA Emulation back to the value documented in
the previous table. This setting is required for Linux to work properly.
17 Press F10 to confirm the change.
18 Verify all the BIOS settings again to make sure they correspond to the recommended settings.
19 In the File menu, select Save Changes and Exit.
Updating your System BIOS | 43
The workstation reboots.
44 | Chapter 7 Configuring the Workstation BIOS

1
6
2
7
3
8
4
9
5
1
6
2
7
3
8
4
9
5
WHT
BLK
BLK
RED
GND
OEM-2K: MALE DB9
OEM-LH: FEMALE DB9 MALE DB9
2 - RX -
7 - RX +
3 - TX -
8 - TX +
2 - TX -
7 - TX +
3 - RX -
8 - RX +
4 - GND (SHIELD) 4 - GND (SHIELD)
PAIR 1
PAIR 2
Standard VTR Control Cable:
Linux(AJA) Controlling VTR (Normal Video I/O Control Cable)
Linux(AJA) VTR
RS-422
VTR Emulation RS-422 Control Cables
Custom cables are required to control the VTR emulator. The pinouts required by the cable depend on the
workstation and device involved in the VTR emulation process. The following diagrams depict the control
cable pinouts required for the most common VTR emulation setups.
46 | Appendix A VTR Control Cable Pinouts

Linux Master to Linux Emulator
1
6
2
7
3
8
4
9
5
1
6
2
7
3
8
4
9
5
WHT
BLK
BLK
RED
GND
2 -RX-
7 -RX+
8 -TX -
3 -TX+
8 -TX -
3 -TX +
2 -RX-
7 -RX+
4 - GND (SHIELD) 4 - GND (SHIELD)
PAIR1
PAIR2
VTR-Emulation Control Cable
Linux(AJA) Master Controlling Linux(AJA) Emulator
Linux(AJA) Master Linux(AJA) Emulator
OEM-2K: MALE DB9
OEM-LH: FEMALE DB9
OEM-2K: MALE DB9
OEM-LH: FEMALE DB9
RS-422
Linux Master to Linux Emulator | 47

Third-Party Master to Linux Emulator
WHT
BLK
BLK
RED
GND
MALE DB9
2 -RX -
7 -RX +
8 -TX -
3 -TX+
8 -TX -
3 -TX +
2 -RX -
7 -RX+
4 - GND (SHIELD) 4 - GND (SHIELD)
PAIR 1
PAIR 2
VTR-Emulation Control Cable:
3rd-Party Device Master Controlling Linux (AJA) Emulator
3rd-Party Device Master Linux(AJA) Emulator
OEM-2K: MALE DB9
OEM-LH: FEMALE DB9
1
6
2
7
3
8
4
9
5
1
6
2
7
3
8
4
9
5
RS-422
48 | Appendix A VTR Control Cable Pinouts
Index
A
adapters
graphics 19
SDI 19
air conditioning requirements 7
AJA HD5DA. See video distribution amplifier
AJA K3-Box. See video breakout box
AJA OEM-2K board. See video I/O adapter
audio
configuration keywords 28
Discreet Native Audio 23
hardware components 24
keywords in software initialisation file 28
wiring workflow 23
audio converter 24
Audiodevice keyword 28
Autodesk Control Surface
connecting 15
B
broadcast monitor, wiring 19–20
C
cables
VTR control 45
VTR emulation control 46
calibration, monitor 13
configuring
audio converter 25
hardware guidelines 7
Visual Effects and Finishing configuration file 28
connecting
audio 23
video I/O components 20
video I/O devices 20
workstation peripherals 11
workstation peripherals (illustration) 12
control surface
Autodesk Control Surface, connecting 15
customer support
contacting 2
D
Discreet Native Audio 23
documentation
conventions 2
documentation set 1
E
EBOD enclosures 29
Effects and Finishing application
typical configuration (illustration) 5
G
genlock 19
graphics adapter 19
graphics monitor.See monitor
K
keyboard, connecting 13
keywords
audio 28
Audiodevice 28
MidiDevice 28
L
Lucid ADA 88192.See audio converter
Lustre
typical configuration (illustration) 6
M
memory requirements 7
MidiDevice keyword 28
monitor 19
calibration 13
connecting 12
mouse, connecting 13
N
NVIDIA Quadro FX 5800. See graphiics adapter
NVIDIA Quadro SDI adapter. See SDI adapter
P
power requirements 7
49 | Index
R
RAID
enclosures 29
RS-422 control cable 46
S
SDI adapter 19
software initialisation file, audio keywords 28
support
contacting 2
T
tablet, connecting 13
V
video breakout box 19
video distribution amplifier 20
video hardware components 19
video I/O adapter 19
video I/O, wiring 19–20
video wiring 20
VTR
connecting 20
control cable 45
emulation control cable 46
VTR emulation 21
W
wiring video I/O and broadcast monitor 19–20
workflow, hardware setup and software installation 43
workflows
application installation 3
audio wiring workflow 23
connecting workstation peripherals 11
hardware setup 3
50 | Index