Hp Ze2000 Users Manual Maintenance And Service Guide
M2000 c00312740
ze2000 to the manual 61fdd628-7af0-460b-9d3d-dabd039000c2
2015-02-09
: Hp Hp-Ze2000-Users-Manual-547279 hp-ze2000-users-manual-547279 hp pdf
Open the PDF directly: View PDF
.
Page Count: 213 [warning: Documents this large are best viewed by clicking the View PDF Link!]
- Contents
- Product Description
- Troubleshooting
- 2.1 Computer Setup
- 2.2 Troubleshooting Flowcharts
- Flowchart 2.1-Initial Troubleshooting
- Flowchart 2.2-No Power, Part 1
- Flowchart 2.3-No Power, Part 2
- Flowchart 2.4-No Power, Part 3
- Flowchart 2.5-No Power, Part 4
- Flowchart 2.6-No Video, Part 1
- Flowchart 2.7-No Video, Part 2
- Flowchart 2.8-Nonfunctioning Docking Device (if applicable)
- Flowchart 2.9-No Operating System (OS) Loading
- Flowchart 2.10-No OS Loading, Hard Drive, Part 1
- Flowchart 2.11-No OS Loading, Hard Drive, Part 2
- Flowchart 2.12-No OS Loading, Hard Drive, Part 3
- Flowchart 2.13-No OS Loading, Diskette Drive
- Flowchart 2.14-No OS Loading, Optical Drive
- Flowchart 2.15-No Audio, Part 1
- Flowchart 2.16-No Audio, Part 2
- Flowchart 2.17-Nonfunctioning Device
- Flowchart 2.18-Nonfunctioning Keyboard
- Flowchart 2.19-Nonfunctioning Pointing Device
- Flowchart 2.20-No Network/Modem Connection
- Illustrated Parts Catalog
- Removal and Replacement Preliminaries
- Removal and Replacement Procedures
- 5.1 Serial Number
- 5.2 Disassembly Sequence Chart
- 5.3 Preparing the Notebook for Disassembly
- 5.4 Notebook Feet
- 5.5 Optical Drive
- 5.6 Memory Module
- 5.7 Mini PCI Communications Card
- 5.8 Keyboard Cover
- 5.9 LED Board
- 5.10 Keyboard
- 5.11 Display Assembly
- 5.12 Base Enclosure
- 5.13 Speaker Assembly
- 5.14 Heat Sink
- 5.15 Fan
- 5.16 Processor
- 5.17 Battery Connector Board
- 5.18 Power Connector Board
- 5.19 USB/S-Video Controller Board
- 5.20 Bluetooth Board
- 5.21 System Board
- Specifications
- Connector Pin Assignments
- Power Cord Set Requirements
- Screw Listing
- Index

Maintenance and Service
Guide
HP Pavilion ze2000 Notebook PC
Compaq Presario M2000 Notebook PC
Document Part Number: 377608-001
February 2005
This guide is a troubleshooting reference used for maintaining
and servicing the notebook. It provides comprehensive
information on identifying notebook features, components, and
spare parts; troubleshooting notebook problems; and performing
notebook disassembly procedures.
© Copyright 2005 Hewlett-Packard Development Company, L.P.
Microsoft and Windows are U.S. registered trademarks of Microsoft
Corporation. Intel, Pentium, and Celeron are trademarks or registered
trademarks of Intel Corporation or its subsidiaries in the United States and
other countries. Bluetooth is a trademark owned by its proprietor and used
by Hewlett-Packard Company under license. SD Logo is a trademark of its
proprietor.
The information contained herein is subject to change without notice. The
only warranties for HP products and services are set forth in the express
warranty statements accompanying such products and services. Nothing
herein should be construed as constituting an additional warranty. HP shall
not be liable for technical or editorial errors or omissions contained herein.
Maintenance and Service Guide
HP Pavilion ze2000 Notebook PC
Compaq Presario M2000 Notebook PC
First Edition: February 2005
Document Part Number: 377608-001

Maintenance and Service Guide iii
Contents
1 Product Description
1.1 Features . . . . . . . . . . . . . . . . . . . . . . . . . . . . . . . . . . . 1–2
1.2 Resetting the Notebook . . . . . . . . . . . . . . . . . . . . . . . 1–4
1.3 Power Management. . . . . . . . . . . . . . . . . . . . . . . . . . 1–5
1.4 External Components . . . . . . . . . . . . . . . . . . . . . . . . 1–5
1.5 Design Overview. . . . . . . . . . . . . . . . . . . . . . . . . . . 1–31
2 Troubleshooting
2.1 Computer Setup. . . . . . . . . . . . . . . . . . . . . . . . . . . . . 2–1
2.2 Troubleshooting Flowcharts . . . . . . . . . . . . . . . . . . . 2–5
3 Illustrated Parts Catalog
3.1 Serial Number Location . . . . . . . . . . . . . . . . . . . . . . 3–1
3.2 Notebook Major Components. . . . . . . . . . . . . . . . . . 3–2
3.3 Miscellaneous Plastics Kit . . . . . . . . . . . . . . . . . . . 3–12
3.4 Mass Storage Devices . . . . . . . . . . . . . . . . . . . . . . . 3–14
3.5 Miscellaneous . . . . . . . . . . . . . . . . . . . . . . . . . . . . . 3–16
3.6 Sequential Part Number Listing . . . . . . . . . . . . . . . 3–18
4 Removal and Replacement Preliminaries
4.1 Tools Required . . . . . . . . . . . . . . . . . . . . . . . . . . . . . 4–1
4.2 Service Considerations . . . . . . . . . . . . . . . . . . . . . . . 4–2
4.3 Preventing Damage to Removable Drives . . . . . . . . 4–3
4.4 Preventing Electrostatic Damage . . . . . . . . . . . . . . . 4–4
4.5 Packaging and Transporting Precautions . . . . . . . . . 4–5
4.6 Workstation Precautions . . . . . . . . . . . . . . . . . . . . . . 4–6
4.7 Grounding Equipment and Methods . . . . . . . . . . . . . 4–6

iv Maintenance and Service Guide
Contents
5 Removal and Replacement Procedures
5.1 Serial Number . . . . . . . . . . . . . . . . . . . . . . . . . . . . . . 5–2
5.2 Disassembly Sequence Chart . . . . . . . . . . . . . . . . . . 5–3
5.3 Preparing the Notebook for Disassembly . . . . . . . . . 5–5
5.4 Notebook Feet . . . . . . . . . . . . . . . . . . . . . . . . . . . . . 5–10
5.5 Optical Drive. . . . . . . . . . . . . . . . . . . . . . . . . . . . . . 5–11
5.6 Memory Module . . . . . . . . . . . . . . . . . . . . . . . . . . . 5–13
5.7 Mini PCI Communications Card. . . . . . . . . . . . . . . 5–16
5.8 Keyboard Cover . . . . . . . . . . . . . . . . . . . . . . . . . . . 5–19
5.9 LED Board . . . . . . . . . . . . . . . . . . . . . . . . . . . . . . . 5–22
5.10 Keyboard . . . . . . . . . . . . . . . . . . . . . . . . . . . . . . . . 5–24
5.11 Display Assembly . . . . . . . . . . . . . . . . . . . . . . . . . 5–28
5.12 Base Enclosure . . . . . . . . . . . . . . . . . . . . . . . . . . . 5–33
5.13 Speaker Assembly. . . . . . . . . . . . . . . . . . . . . . . . . 5–39
5.14 Heat Sink. . . . . . . . . . . . . . . . . . . . . . . . . . . . . . . . 5–41
5.15 Fan. . . . . . . . . . . . . . . . . . . . . . . . . . . . . . . . . . . . . 5–43
5.16 Processor . . . . . . . . . . . . . . . . . . . . . . . . . . . . . . . . 5–45
5.17 Battery Connector Board. . . . . . . . . . . . . . . . . . . . 5–47
5.18 Power Connector Board . . . . . . . . . . . . . . . . . . . . 5–50
5.19 USB/S-Video Controller Board . . . . . . . . . . . . . . 5–52
5.20 Bluetooth Board . . . . . . . . . . . . . . . . . . . . . . . . . . 5–54
5.21 System Board . . . . . . . . . . . . . . . . . . . . . . . . . . . . 5–56
6 Specifications
A Connector Pin Assignments
B Power Cord Set Requirements
C Screw Listing
Index

Maintenance and Service Guide 1–1
1
Product Description
The HP Pavilion ze2000 Notebook PC 1 and the
Compaq Presario M2000 Notebook PC 2 offer advanced
modularity, Intel® Mobile Pentium® M and Celeron®
processors, and extensive multimedia support.
HP Pavilion ze2000 and Compaq Presario M2000

1–2 Maintenance and Service Guide
Product Description
1.1 Features
✎Numerous references are made throughout this Maintenance and
Service Guide to “full-featured” and “defeatured” notebook
models. A model is considered to be full-featured if it has
3 Universal Serial Bus ports and the following components:
■S-Video-out jack
■Expansion port 2
■6-in-1 Digital Media Reader slot or 6-in-1 Memory Reader
slot
A notebook model is considered to be defeatured if it has only
2 Universal Serial Bus ports and none of the components in the
preceding list.
■The following processors are available, varying by
notebook model:
❏Intel Pentium M 745 (1.8-GHz) with 400-MHz
front side bus (FSB)
❏Intel Pentium M 735 (1.7-GHz) with 400-MHz FSB
❏Intel Pentium M 725 (1.6-GHz) with 400-MHz FSB
❏Intel Pentium M 715A (1.5-GHz) with 400-MHz FSB
❏Intel Celeron M 360 (1.4-GHz) with 400-MHz FSB
❏Intel Celeron M 350 (1.3-GHz) with 400-MHz FSB
✎Full-featured models feature both Intel Pentium M and
Celeron M processors. Defeatured models feature only
Celeron M processors.
■15.0-inch XGA (1024 × 768) TFT display with over
16.7 million colors
■80-, 60-, or 40-GB high-capacity hard drive, varying by
notebook model

Product Description
Maintenance and Service Guide 1–3
■256-MB DDR2 synchronous DRAM (SDRAM) at 400 MHz,
expandable to 1.0 GB
■Microsoft® Windows® XP Home Edition or Windows XP
Professional, varying by notebook model
■Full-size Windows keyboard with embedded numeric keypad
■TouchPad pointing device with on button and dedicated
vertical scroll region
■Integrated 10Base-T/100 Base-TX Ethernet local area
network (LAN) network interface card (NIC) with RJ-45 jack
■Integrated high-speed 56K modem with RJ-11 jack
■Integrated wireless support for Mini PCI IEEE 802.11b and
802.11b/g WLAN device
■Support for one Type II PC Card slot, with support for both
32-bit (CardBus) and 16-bit PC Cards
■External 65-watt AC adapter with 3-wire power cord
■6-cell or 12-cell Li-Ion battery pack
■Stereo speakers with volume up and down buttons
■Support for the following optical drives:
❏8X DVD-ROM Drive
❏24X DVD/CD-RW Combo Drive
❏8X DVD±RW/R and CD-RW Combo Drive
❏24X CD-ROM Drive (Compaq Presario M2000
notebooks only)
■Connectors:
❏External monitor port
❏Universal Serial Bus (USB) v. 2.0 (up to 3 ports)
❏RJ-11 (modem) jack
❏RJ-45 (network) jack
❏Audio-out (headphone) jack

1–4 Maintenance and Service Guide
Product Description
❏Audio-in (microphone) jack
❏Power
❏IEEE 1394 digital port
❏S-Video-out jack (select models only)
❏Expansion port 2
❏6-in-1 Digital Media Reader slot (select models only)
❏6-in-1 Memory Reader slot (select models only)
1.2 Resetting the Notebook
If the notebook you are servicing has an unknown password,
follow these steps to clear the password. These steps also
clear CMOS:
1. Prepare the notebook for disassembly (refer to Section 5.3,
“Preparing the Notebook for Disassembly,” for more
information).
2. Remove the real time clock (RTC) battery (refer to
Section 5.21, “System Board,” for more information).
3. Wait approximately 5 minutes.
4. Replace the RTC battery and reassemble the notebook.
5. Connect AC power to the notebook. Do not reinsert any
battery packs at this time.
6. Turn on the notebook.
All passwords and all CMOS settings have been cleared.

Product Description
Maintenance and Service Guide 1–5
1.3 Power Management
The notebook comes with power management features that
extend battery operating time and conserve power. The
notebook supports the following power management features:
■Standby
■Hibernation
■Setting customization by the user
■Hotkeys for setting the level of performance
■Battery calibration
■Lid switch standby/resume
■Power/standby button
■Advanced Configuration and Power Management (ACPM)
compliance
1.4 External Components
The external components on the front of the HP Pavilion ze2000
notebook are shown below and described in Table 1-1.
Front Components, HP Pavilion ze2000

1–6 Maintenance and Service Guide
Product Description
Table 1-1
Front Components
HP Pavilion ze2000
Item Component Function
1 Speakers (2) Produce stereo sound.
2 Wireless light (select
models only)
On: One or more optional internal wireless
devices, such as a WLAN and/or a
Bluetooth® device (select models only), are
turned on.
3 Power/standby light ■On: Notebook is turned on.
■Blinking: Notebook is in standby.
■Off: Notebook is off.
4 IDE (Integrated Drive
Electronics) drive light
On or blinking: The internal hard drive or an
optical drive is being accessed.
5 Battery light ■On: The battery pack is charging.
■Blinking: The battery pack has reached a
low-battery condition.
■Off: The battery pack is fully charged or
not inserted.
6 Display release button Opens the notebook.
7Audio-in
(microphone) jack
Connects an optional monaural (single
sound channel) microphone.
8Audio-out
(headphone) jack
Connects optional headphones or powered
stereo speakers. Also connects the audio
function of an audio/video device such as
a television or VCR.

Product Description
Maintenance and Service Guide 1–7
The external components on the front of the Compaq Presario
M2000 notebook are shown below and described in Table 1-2.
Front Components, Compaq Presario M2000

1–8 Maintenance and Service Guide
Product Description
Table 1-2
Front Components
Compaq Presario M2000
Item Component Function
1 Speakers (2) Produce stereo sound.
2 Wireless light (select
models only)
On: One or more optional internal wireless
devices, such as a WLAN and/or a
Bluetooth device (select models only), are
turned on.
3 Power/standby light ■On: Notebook is turned on.
■Blinking: Notebook is in standby.
■Off: Notebook is off.
4 IDE (Integrated Drive
Electronics) drive light
On or blinking: The internal hard drive or an
optical drive is being accessed.
5 Battery light ■On: The battery pack is charging.
■Blinking: The battery pack has reached a
low-battery condition.
■Off: The battery pack is fully charged or
not inserted.
6 Display release button Opens the notebook.
7Audio-in
(microphone) jack
Connects an optional monaural (single
sound channel) microphone.
8Audio-out
(headphone) jack
Connects optional headphones or powered
stereo speakers. Also connects the audio
function of an audio/video device such as
a television or VCR.

Product Description
Maintenance and Service Guide 1–9
The external components on the right side of the HP Pavilion
ze2000 notebook are shown below and described in Table 1-3.
Right-Side Components, HP Pavilion ze2000

1–10 Maintenance and Service Guide
Product Description
Table 1-3
Right-Side Components
HP Pavilion ze2000
Item Component Function
1 USB ports (1 or 2
depending on the
notebook model)
Connect an optional USB device.
2 6-in-1 Digital Media
Reader slot
(select models only)
Supports an optional digital memory card.
3 1394 port
(select models only)
Connects an optional 1394a device such
as a scanner, digital camera, or digital
camcorder.
4 6-in-1 Digital Media
Reader light
(select models only)
On: A digital memory card is being
accessed.
5 Optical drive Supports an optical disc.
6S-Video-out jack
(select models only)
Connects an optional S-Video device, such
as a television, VCR, camcorder, projector,
or video capture card.
7 Security cable slot Attaches an optional security cable to the
notebook.
ÄSecurity solutions are designed to act
as deterrents. These deterrents may
not prevent a product from being
mishandled or stolen.

Product Description
Maintenance and Service Guide 1–11
The external components on the right side of the Compaq
Presario M2000 notebook are shown below and described in
Table 1-4.
Right-Side Components, Compaq Presario M2000

1–12 Maintenance and Service Guide
Product Description
Table 1-4
Right-Side Components
Compaq Presario M2000
Item Component Function
1 USB ports (1 or 2
depending on the
notebook model)
Connect optional USB devices.
2 6-in-1 Memory Reader
slot (select models
only)
Supports an optional digital memory card.
3 1394 port (select
models only)
Connects an optional 1394a device such
as a scanner, digital camera, or digital
camcorder.
4 6-in-1 Memory Reader
light (select models
only)
On: A digital memory card is being
accessed.
5 Optical drive Supports an optical disc.
6S-Video-out jack
(select models only)
Connects an optional S-Video device, such
as a television, VCR, camcorder, projector,
or video capture card.
7 Security cable slot Attaches an optional security cable to the
notebook.
ÄSecurity solutions are designed to act
as deterrents. These deterrents may
not prevent a product from being
mishandled or stolen.

Product Description
Maintenance and Service Guide 1–13
The external components on the left side of the HP Pavilion
ze2000 notebook are shown below and described in Table 1-5.
Left-Side Components, HP Pavilion ze2000

1–14 Maintenance and Service Guide
Product Description
Table 1-5
Left-Side Components
HP Pavilion ze2000
Item Component Function
1 Power connector Connects an AC adapter cable.
2 Monitor port Connects an optional VGA monitor or
projector.
3 Expansion port 2*
(select models only)
Connects the notebook to an optional
docking device.
4 RJ-45 jack Connects an optional network cable.
5 RJ-11 jack Connects the modem cable.
6 USB port Connects an optional USB device.
7 PC Card slot Supports an optional Type I or Type II 32-bit
(CardBus) or 16-bit PC Card.
8 PC Card eject button Ejects an optional PC Card from the
PC Card slot.
*The notebook has only one expansion port. The term
expansion port 2
describes the type of expansion port.

Product Description
Maintenance and Service Guide 1–15
The external components on the left side of the Compaq Presario
M2000 notebook are shown below and described in Table 1-6.
Left-Side Components, Compaq Presario M2000

1–16 Maintenance and Service Guide
Product Description
Table 1-6
Left-Side Components
Compaq Presario M2000
Item Component Function
1 Power connector Connects an AC adapter cable.
2 Monitor port Connects an optional VGA monitor or
projector.
3 Expansion port 2*
(select models only)
Connects the notebook to an optional
docking device.
4 RJ-45 (network) jack Connects an optional network cable.
5 RJ-11 (modem) jack Connects the modem cable.
6 USB port Connects an optional USB device.
7 PC Card slot Supports an optional Type I or Type II 32-bit
(CardBus) or 16-bit PC Card.
8 PC Card eject button Ejects an optional PC Card from the
PC Card slot.
*The notebook has only one expansion port. The term
expansion port 2
describes the type of expansion port.

Product Description
Maintenance and Service Guide 1–17
The external components on the rear panel of the HP Pavilion
ze2000 notebook are shown below and described in Table 1-7.
Rear Panel Components, HP Pavilion ze2000
Table 1-7
Rear Panel Components
HP Pavilion ze2000
Item Component Function
1 Battery bay Holds a battery pack.
2 Exhaust vent Provides airflow to cool internal
components.
ÄTo prevent overheating, do not
obstruct vents. Do not allow a hard
surface, such as a printer, or a soft
surface, such as pillows, thick rugs
or clothing, to block airflow.

1–18 Maintenance and Service Guide
Product Description
The external components on the rear panel of the Compaq
Presario M2000 notebook are shown below and described
in Table 1-8.
Rear Panel Components, Compaq Presario M2000
Table 1-8
Rear Panel Components
Compaq Presario M2000
Item Component Function
1 Battery bay Holds a battery pack.
2 Exhaust vent Provides airflow to cool internal
components.
ÄTo prevent overheating, do not
obstruct vents. Do not allow a hard
surface, such as a printer, or a soft
surface, such as pillows, thick rugs
or clothing, to block airflow.

Product Description
Maintenance and Service Guide 1–19
The notebook keyboard components on the HP Pavilion ze2000
notebook are shown below and described in Table 1-9.
Keyboard Components, HP Pavilion ze2000

1–20 Maintenance and Service Guide
Product Description
Table 1-9
Keyboard Components
HP Pavilion ze2000
Item Component Function
1 Function keys (12) Perform system and application tasks.
When combined with the fn key, several
keys perform additional tasks as hotkeys.
2caps lock key Enables caps lock and turns on the caps
lock light.
3fn key Combines with other keys to perform
system tasks. For example, pressing
fn+f7 decreases screen brightness.
4 Windows logo key Displays the Windows Start menu.
5Windows
applications key
Displays a shortcut menu for items
beneath the pointer.
6 Arrow keys Moves the cursor around the screen.
7 Keypad keys (15) Can be used like the keys on an external
numeric keypad.
8num lock key On: Enables numeric lock, turns on the
embedded numeric keypad, and turns on
the num lock light.

Product Description
Maintenance and Service Guide 1–21
The notebook keyboard components on the Compaq Presario
M2000 notebook are shown below and described in Table 1-10.
Keyboard Components, Compaq Presario M2000

1–22 Maintenance and Service Guide
Product Description
Table 1-10
Keyboard Components
Compaq Presario M2000
Item Component Function
1 Function keys (12) Perform system and application tasks.
When combined with the Fn key, the
function keys perform additional tasks as
hotkeys.
2caps lock key Enables caps lock and turns on the caps
lock light.
3Fn key Combines with other keys to perform
system tasks. For example, pressing
Fn+F7 decreases screen brightness.
4 Windows logo key Displays the Windows Start menu.
5Windows
applications key
Displays a shortcut menu for items
beneath the pointer.
6 Arrow keys Move the cursor around the screen.
7 Keypad keys (15) Can be used like the keys on an external
numeric keypad.
8num lock key Enables numeric lock, turns on the
embedded numeric keypad, and turns
on the num lock light.

Product Description
Maintenance and Service Guide 1–23
The notebook top components on the HP Pavilion ze2000
notebook are shown below and described in Table 1-11.
Top Components, HP Pavilion ze2000
Table 1-11
Top Components
HP Pavilion ze2000
Item Component Function
1 Left and right
TouchPad buttons
Function like the left and right buttons on an
external mouse.
2 TouchPad Moves the pointer.
3 Caps lock light On: Caps lock is on.
4 Display switch If the notebook is closed while on, initiates
standby.

1–24 Maintenance and Service Guide
Product Description
5 Power/standby button When the notebook is
■Off, press to turn on the notebook.
■On, briefly press to initiate hibernation.
■In standby, briefly press to resume
from standby.
■In hibernation, briefly press to restore
from hibernation.
✎If the system has stopped responding
and Windows shutdown procedures
cannot be used, press and hold for at
least 4 seconds to turn off the
notebook.
6 Volume down button Decreases system volume.
7 Volume mute button
Mute light
Mutes or restores volume.
On: Volume is muted.
8 Volume up button Increases system volume.
9 Wireless button (select
models only)
Turns the wireless functionality on or off but
does not create a wireless connection.
✎To establish a wireless connection,
a wireless network must already be
set up.
10 Num lock light On: Num lock or the embedded keypad
is on.
11 6-in-1 Digital Media
Reader light
(select models only)
On: A digital memory card is being
accessed.
12 TouchPad vertical
scrolling region
Scrolls upward or downward.
Table 1-11
Top Components
HP Pavilion ze2000
(Continued)
Item Component Function

Product Description
Maintenance and Service Guide 1–25
The top components on the Compaq Presario M2000 notebook
are shown below and described in Table 1-12.
Top Components, Compaq Presario M2000
Table 1-12
Top Components
Compaq Presario M2000
Item Component Function
1 Left and right
TouchPad buttons
Function like the left and right buttons on an
external mouse.
2 TouchPad Moves the pointer.
3 Caps lock light On: Caps lock is on.
4 Display switch If the notebook is closed while on, initiates
standby.

1–26 Maintenance and Service Guide
Product Description
5 Wireless light
(available on select
models)
On: One or more optional internal wireless
devices, such as a WLAN and/or a
Bluetooth® device (select models only), are
turned on.
6 Power/standby button When the notebook is
■Off, press to turn on the notebook.
■On, briefly press to initiate hibernation.
■In standby, briefly press to resume
from standby.
■In hibernation, briefly press to restore
from hibernation.
✎If the system has stopped responding
and Windows shutdown procedures
cannot be used, press and hold for at
least 4 seconds to turn off the
notebook.
7 Volume down button Decreases system volume.
8 Volume up button Increases system volume.
9 Volume mute button
Mute light
Mutes or restores volume.
On: Volume is muted.
10 Num lock light On: Num lock or the embedded keypad
is on.
11 6-in-1 Memory Reader
light (select models
only)
On: A digital memory card is being
accessed.
12 TouchPad vertical and
horizontal scroll
regions
Scroll upward or downward and left or right.
Table 1-12
Top Components
Compaq Presario M2000
(Continued)
Item Component Function

Product Description
Maintenance and Service Guide 1–27
The external components on the bottom of the HP Pavilion
ze2000 notebook are shown below and described in Table 1-13.
Bottom Components, HP Pavilion ze2000
Table 1-13
Bottom Components
HP Pavilion ze2000
Item Component Function
1 Battery bay Holds a battery pack.
2 Battery pack release latch Releases a battery pack from the
battery bay.
3 Memory module
compartment
Contains two memory slots that support
replaceable memory modules. The
number of preinstalled memory
modules varies by notebook model.

1–28 Maintenance and Service Guide
Product Description
4 Exhaust vents (4) Provide airflow to cool internal
components.
ÄTo prevent overheating, do not
obstruct vents. Do not allow a
hard surface, such as a printer, or
a soft surface, such as pillows,
thick rugs or clothing, to block
airflow.
5 Optical drive Supports an optical disc.
6 Label area Contains the notebook serial number
and other applicable regulatory labels.
7 Mini PCI compartment Holds an optional wireless LAN device.
ÄTo prevent an unresponsive
system and the display of a
warning message, install only a
Mini PCI device authorized for
use in your notebook by the
governmental agency that
regulates wireless devices in your
country. If you install a device and
then receive a warning message,
remove the device to restore
notebook functionality. Then
contact Customer Care.
8 Hard drive bay Holds the internal hard drive.
Table 1-13
Bottom Components
HP Pavilion ze2000
(Continued)
Item Component Function

Product Description
Maintenance and Service Guide 1–29
The external components on the bottom of the Compaq Presario
M2000 notebook are shown below and described in Table 1-14.
Bottom Components, Compaq Presario M2000
Table 1-14
Bottom Components
Compaq Presario M2000
Item Component Function
1 Battery bay Holds a battery pack.
2 Battery pack release latch Releases a battery pack from the
battery bay.
3 Memory module
compartment
Contains two memory slots that support
replaceable memory modules. The
number of preinstalled memory
modules varies by notebook model.

1–30 Maintenance and Service Guide
Product Description
4 Exhaust vents (4) Provide airflow to cool internal
components.
ÄTo prevent overheating, do not
obstruct vents. Do not allow a
hard surface, such as a printer, or
a soft surface, such as pillows,
thick rugs or clothing, to block
airflow.
5 Optical drive Supports an optical disc.
6 Label area Contains the notebook serial number
and other applicable regulatory labels.
7 Mini PCI compartment Holds an optional wireless LAN device.
ÄTo prevent an unresponsive
system and the display of a
warning message, install only a
Mini PCI device authorized for
use in your notebook by the
governmental agency that
regulates wireless devices in your
country. If you install a device and
then receive a warning message,
remove the device to restore
notebook functionality. Then
contact Customer Care.
8 Hard drive bay Holds the internal hard drive.
Table 1-14
Bottom Components
Compaq Presario M2000
(Continued)
Item Component Function

Product Description
Maintenance and Service Guide 1–31
1.5 Design Overview
This section presents a design overview of key parts and features
of the notebook. Refer to Chapter 3, “Illustrated Parts Catalog,”
to identify replacement parts, and Chapter 5, “Removal and
Replacement Procedures,” for disassembly steps.
The system board provides the following device connections:
■Memory module
■Mini PCI communications devices
■Hard drive
■Display
■Keyboard and TouchPad
■Audio
■Intel Pentium M and Celeron M processors
■Fan
■PC Card
ÄCAUTION: To properly ventilate the notebook, allow at least a 7.6-cm
(3-inch) clearance on the left and right sides of the notebook.
The notebook uses an electric fan for ventilation. The fan is
controlled by a temperature sensor and is designed to be turned
on automatically when high temperature conditions exist. These
conditions are affected by high external temperatures, system
power consumption, power management/battery conservation
configurations, battery fast charging, and software applications.
Exhaust air is displaced through the ventilation grill located on
the left side of the notebook.

Maintenance and Service Guide 2–1
2
Troubleshooting
ÅWARNING: Only authorized technicians trained by HP should repair
this equipment. All troubleshooting and repair procedures are detailed
to allow only subassembly-/module-level repair. Because of the
complexity of the individual boards and subassemblies, do not attempt
to make repairs at the component level or modifications to any printed
wiring board. Improper repairs can create a safety hazard. Any
indication of component replacement or printed wiring board
modification may void any warranty or exchange allowances.
2.1 Computer Setup
Computer Setup is a system information and customization utility
that can be used even when the operating system is not working
or will not load. This utility includes settings that are not
available in Windows.
Using Computer Setup
Information and settings in Computer Setup are accessed from
the Main, Security, Advanced, or Tools menus:
1. Turn on or restart the notebook. Press f10 while the
F10 = ROM-Based Setup message is displayed in
the lower-left corner of the screen.
❏To change the language, use the cursor control keys
to navigate to the Advanced menu.
❏To view navigation information, press f1.
❏To return to the Computer Setup menu, press esc.

2–2 Maintenance and Service Guide
Troubleshooting
2. Select the Main, Security, Advanced, or Tools menu.
3. To close Computer Setup and restart the notebook:
❏Select Exit > Exit Saving Changes, and then press enter.
– or –
❏Select Exit > Exit Discarding Changes, and then
press enter.
– or –
❏Select Exit > Load Setup Defaults, and then press enter.
4. When you are prompted to confirm your action, press f10.
Selecting from the Main Menu
Table 2-1
Main Menu
Select To Do This
System Information ■Change the system time and system date.
■View identification information about the
notebook.
■View specification information about the
processor, memory and cache size, and
system ROM.

Troubleshooting
Maintenance and Service Guide 2–3
Selecting from the Security Menu
Table 2-2
Security Menu
Select To Do This
Administrator Password Enter, change, or delete an Administrator
password.
Power-on Password Enter, change, or delete a power-on password.
DriveLock Passwords Enable/disable DriveLock; change a DriveLock
user or master password.
✎DriveLock Settings are accessible only
when you enter Computer Setup by turning
on (not restarting) the notebook.
Password Options
(Password options can
be selected only when
a power-on password
has been set.)
Enable/disable:
■QuickLock
■QuickLock on standby
■QuickBlank
✎To enable QuickLock on standby or
QuickBlank, you must first enable
QuickLock.
Device Security Enable/disable:
■Diskette drive startup*
■CD-ROM or diskette startup
✎Settings for a DVD-ROM can be entered
in the CD-ROM field.
*Not applicable to SuperDisk LS-120 drives.

2–4 Maintenance and Service Guide
Troubleshooting
Selecting from the Advanced Menu
Selecting from the Tools Menu
Table 2-3
Advanced Menu
Select To Do This
Language Change the Computer Setup language.
Boot Order Enable/disable MultiBoot, which sets a startup
sequence that can include most bootable devices
and media in the system.
Accessibility Options Allows electronic and information technology to
be accessible to people with varying ranges of
abilities.
Video Memory Displays the amount of video memory available
on the notebook.
Table 2-4
Tools Menu
Select To Do This
Hard Drive Self Test Run a quick comprehensive self test on hard
drives in the system that support the test features.

Troubleshooting
Maintenance and Service Guide 2–5
2.2 Troubleshooting Flowcharts
Table 2-5
Troubleshooting Flowcharts Overview
Flowchart Description
2.1 “Flowchart 2.1—Initial Troubleshooting”
2.2 “Flowchart 2.2—No Power, Part 1”
2.3 “Flowchart 2.3—No Power, Part 2”
2.4 “Flowchart 2.4—No Power, Part 3”
2.5 “Flowchart 2.5—No Power, Part 4”
2.6 “Flowchart 2.6—No Video, Part 1”
2.7 “Flowchart 2.7—No Video, Part 2”
2.8 “Flowchart 2.8—Nonfunctioning Docking Device (if applicable)”
2.9 “Flowchart 2.9—No Operating System (OS) Loading”
2.10 “Flowchart 2.10—No OS Loading, Hard Drive, Part 1”
2.11 “Flowchart 2.11—No OS Loading, Hard Drive, Part 2”
2.12 “Flowchart 2.12—No OS Loading, Hard Drive, Part 3”
2.13 “Flowchart 2.13—No OS Loading, Diskette Drive”

2–6 Maintenance and Service Guide
Troubleshooting
Flowchart Description
2.14 “Flowchart 2.14—No OS Loading, Optical Drive”
2.15 “Flowchart 2.15—No Audio, Part 1”
2.16 “Flowchart 2.16—No Audio, Part 2”
2.17 “Flowchart 2.17—Nonfunctioning Device”
2.18 “Flowchart 2.18—Nonfunctioning Keyboard”
2.19 “Flowchart 2.19—Nonfunctioning Pointing Device”
2.20 “Flowchart 2.20—No Network/Modem Connection”
Table 2-5
Troubleshooting Flowcharts Overview
(Continued)

Troubleshooting
Maintenance and Service Guide 2–7
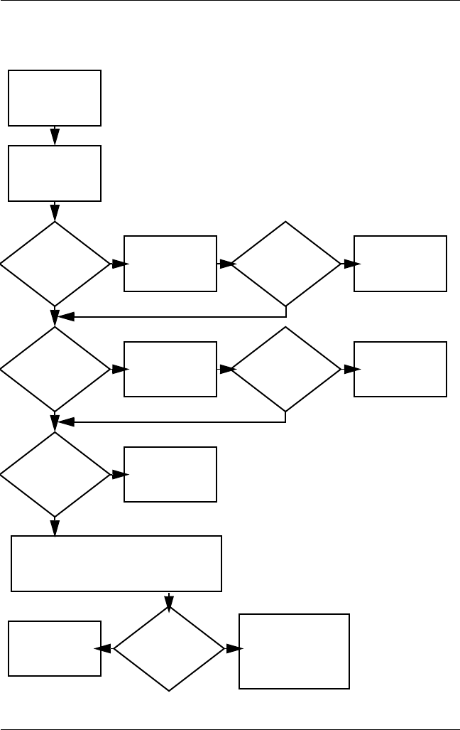
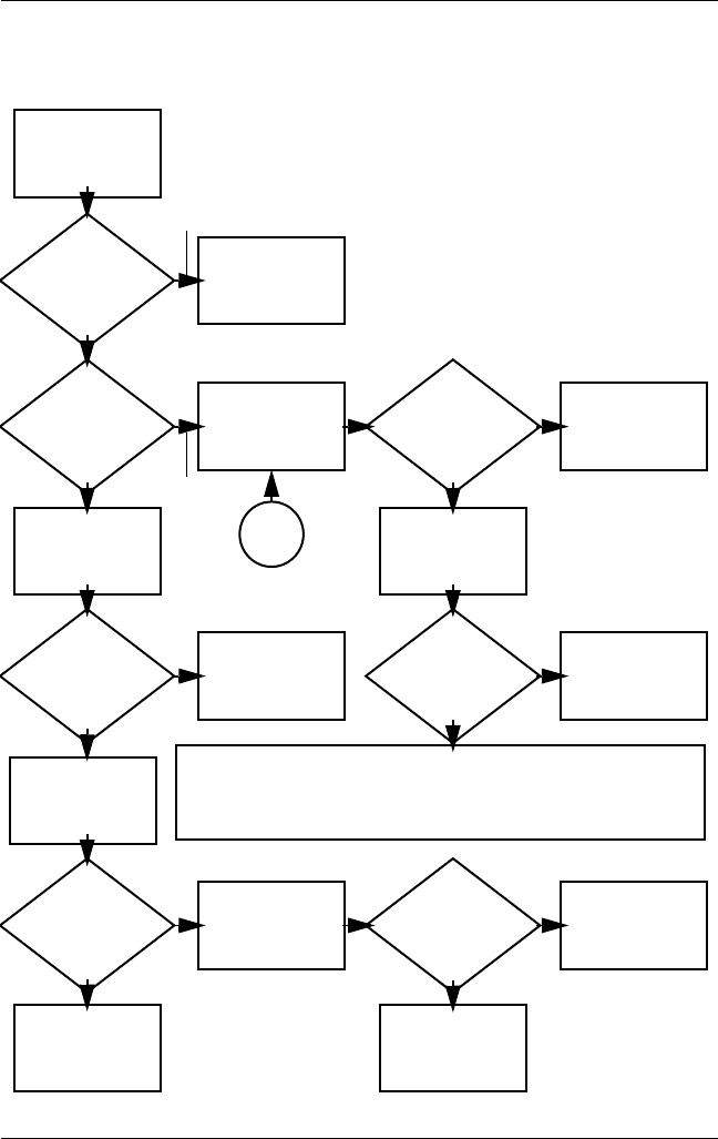
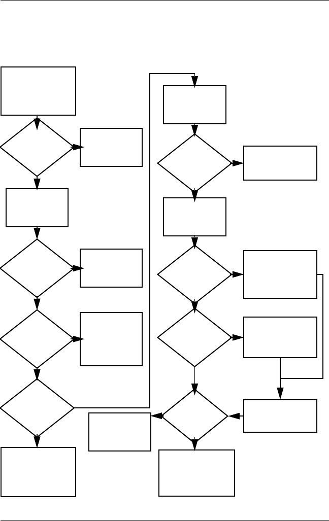
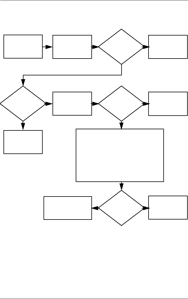
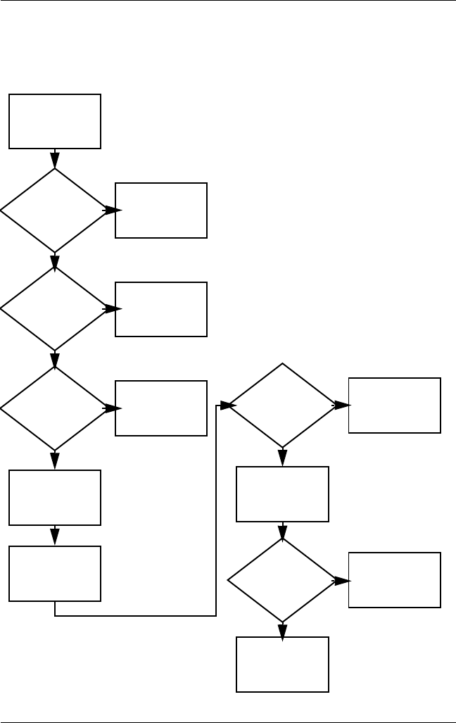
Flowchart 2.1—Initial Troubleshooting
Connecting
to network
or modem?
Begin
troubleshooting.
Is there
power?
Is the OS
loading?
Is there video?
(no boot)
Is there
sound?
Beeps,
LEDs, or error
messages?
Keyboard/
pointing
device
working?
Go to
“Flowchart
2.17—Nonfunction
ing Device.”
Go to
“Flowchart 2.2—No
Power, Part 1.”
Go to
“Flowchart 2.6—No
Video, Part 1.”
All drives
working?
Y
Y
Y
Y
Y
Y
Y
Y
N
N
N
N
N
End
N
N
N
Go to
“Flowchart 2.9—No
Operating System
(OS) Loading.”
Go to
“Flowchart
2.15—No Audio,
Part 1.”
Go to
“Flowchart
2.18—Nonfunction
ing Keyboard” or
“Flowchart
2.19—Nonfunction
ing Pointing
Device.”
Check
LED board,
speaker
connections.
Go to
“Flowchart
2.20—No
Network/Modem
Connection.”

2–8 Maintenance and Service Guide
Troubleshooting
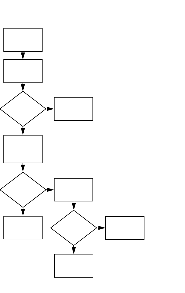
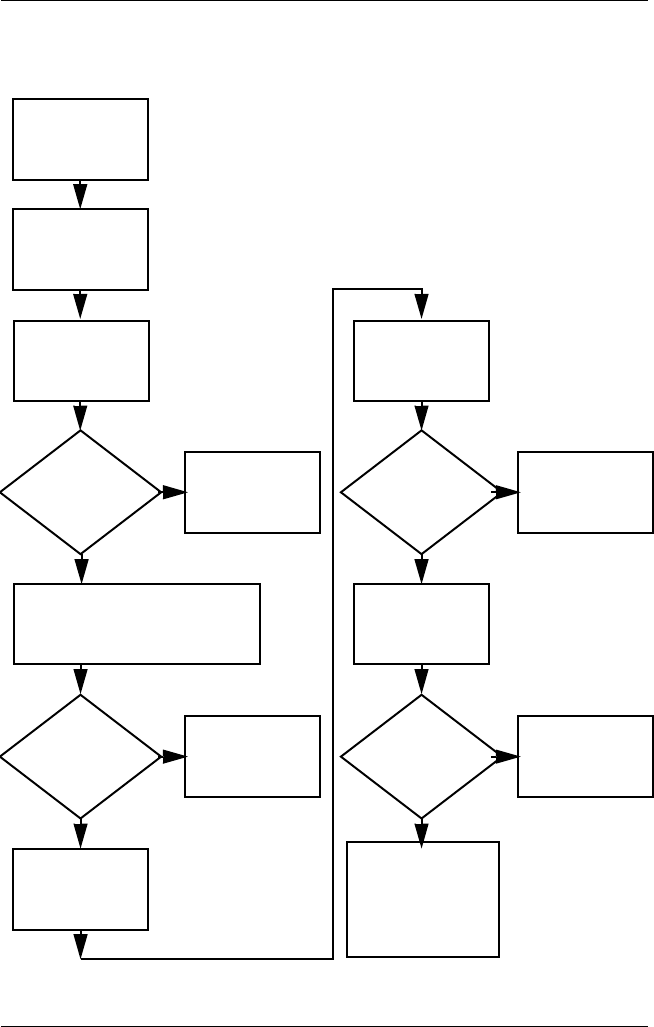
Flowchart 2.2—No Power, Part 1
1. Reseat the power cables in the docking
device and at the AC outlet.
2. Ensure the AC power source is active.
3. Ensure that the power strip is working.
Done
Remove from
docking device
(if applicable).
Power up
on battery
power?
Power up
on AC
power?
Power up in
docking
device?
Power up
on battery
power?
Power up
in docking
device?
Done
Reset
power.*
Reset
power.*
Power up
on AC power?
N
Y
Y
N
N
Y
N
N
Y
Y
YN
1. On select models, there is a separate
reset button.
2. On select models, the notebook can be
reset using the standby switch and
either the lid switch or the main power
switch.
*NOTES
Go to
“Flowchart 2.4—No
Power, Part 3.”
Go to
“Flowchart 2.3—No
Power, Part 2.”
Go to
“Flowchart
2.8—Nonfunctioning
Docking Device (if
applicable).”
No power
(power LED
is off).

Troubleshooting
Maintenance and Service Guide 2–9
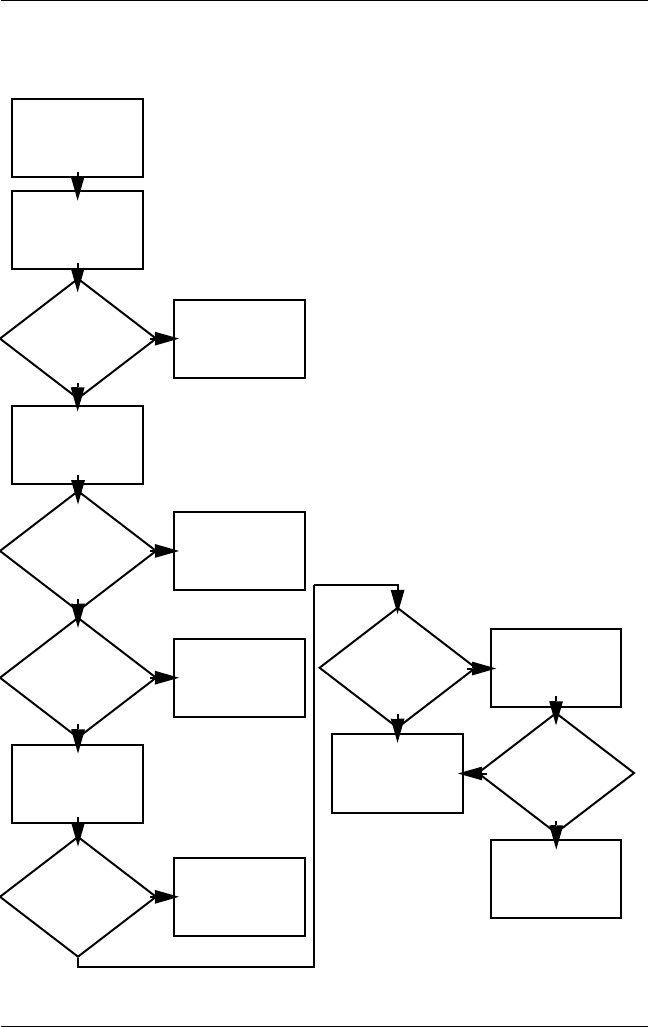
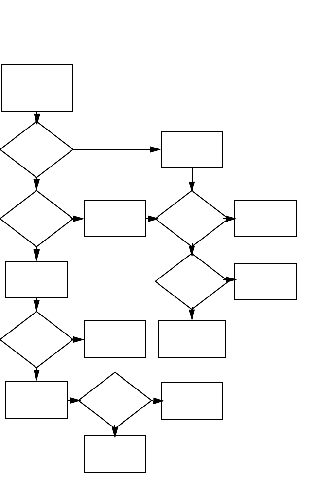
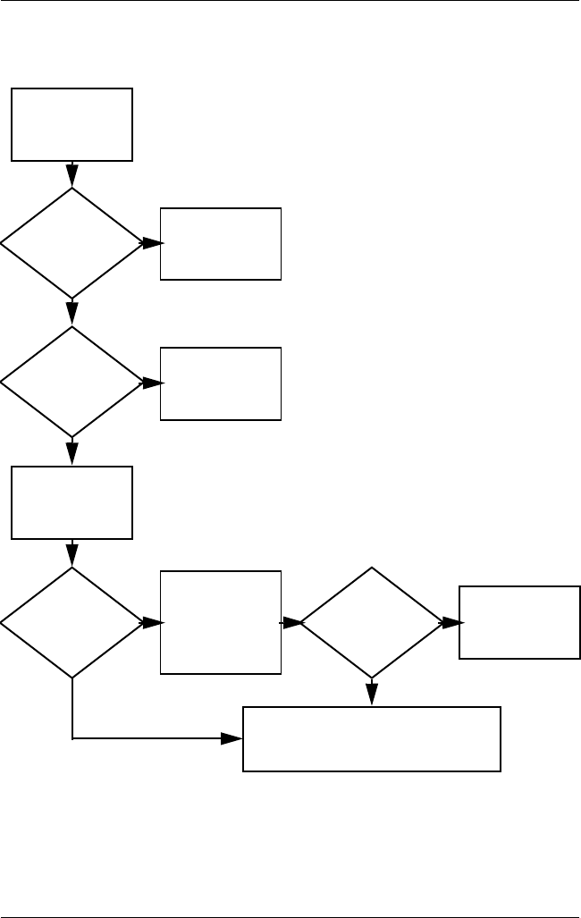
Flowchart 2.3—No Power, Part 2
Continued from
“Flowchart 2.2—No
Power, Part 1.”
Visually check for
debris in battery
socket and clean
if necessary.
Done
N
Y
Power on?
Check battery by
recharging it,
moving it to
another notebook,
or replacing it.
Power on?
Done
Y
Replace
power supply
(if applicable).
N
Power on?
Done
Y
N
Go to
“Flowchart 2.4—No
Power, Part 3.”

2–10 Maintenance and Service Guide
Troubleshooting
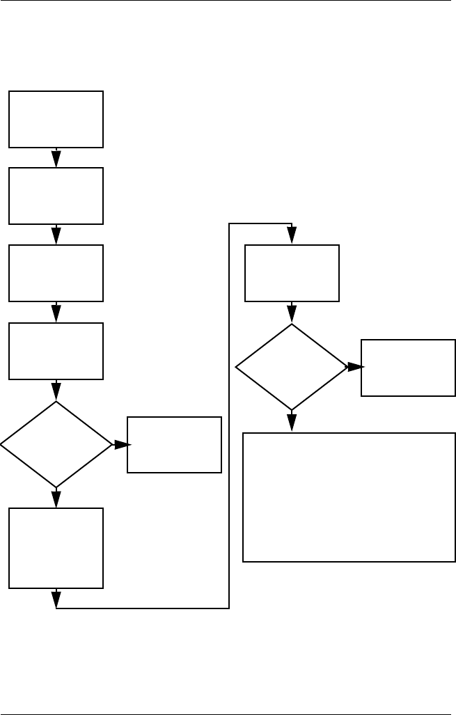
Flowchart 2.4—No Power, Part 3
Continued from
“Flowchart 2.3—No
Power, Part 2.”
Reseat AC adapter
in notebook and
at power source.
Internal or
external AC
adapter?
Done
Done
Done
Done
Power on?
Power on?
Power on?
Plug directly
into AC outlet.
Power LED
on?
Power outlet
active?
Try different
outlet.
Replace external
AC adapter.
Replace
power cord.
Y
N
Y
Y
Y
Y
N
N
N
N
External
Internal
Go to
“Flowchart 2.5—No
Power, Part 4.”

Troubleshooting
Maintenance and Service Guide 2–11
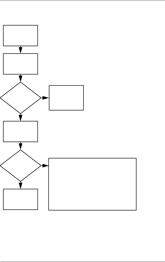
Flowchart 2.5—No Power, Part 4
Y
N
Continued from
“Flowchart 2.4—No
Power, Part 3.”
Reseat loose
components and
boards and
replace damaged
items.
Open
notebook.
Loose or
damaged
parts?
Y
Close
notebook and
retest.
Power on?
Done
N
Replace the following items (if applicable). Check
notebook operation after each replacement:
1. Internal DC-DC converter*
2. Internal AC adapter
3. Processor board*
4. System board*
*NOTE: Replace these items as a set to prevent
shorting out among components.

2–12 Maintenance and Service Guide
Troubleshooting
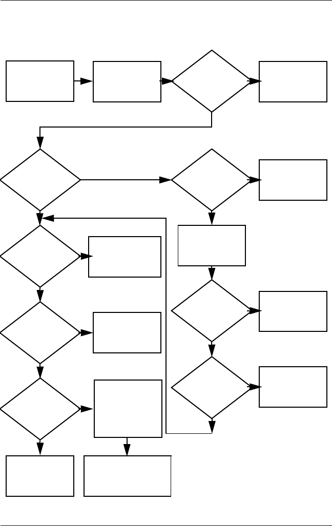
Flowchart 2.6—No Video, Part 1
A
N
Stand-alone
or docking
device?
No video.
Replace the following one at a time. Test after each replacement.
1. Cable between notebook and notebook display (if applicable)
2. Display
3. System board
Internal or
external
display*?
Adjust
brightness. Video OK? Done
Docking Device
Internal
Stand-alone
External
Adjust
brightness.
Video OK? Done
Y
Press lid
switch to ensure
operation.
Video OK? Done
Y
N
Video OK?
Done Done
N
Check for bent
pins on cable.
Try
another
display.
Internal and
external
video OK?
Replace
system
board.
YY
N
N
*NOTE: To change from internal to
external display, use the hotkey
combination.
Y
Go to
“Flowchart 2.7—No
Video, Part 2.”

Troubleshooting
Maintenance and Service Guide 2–13
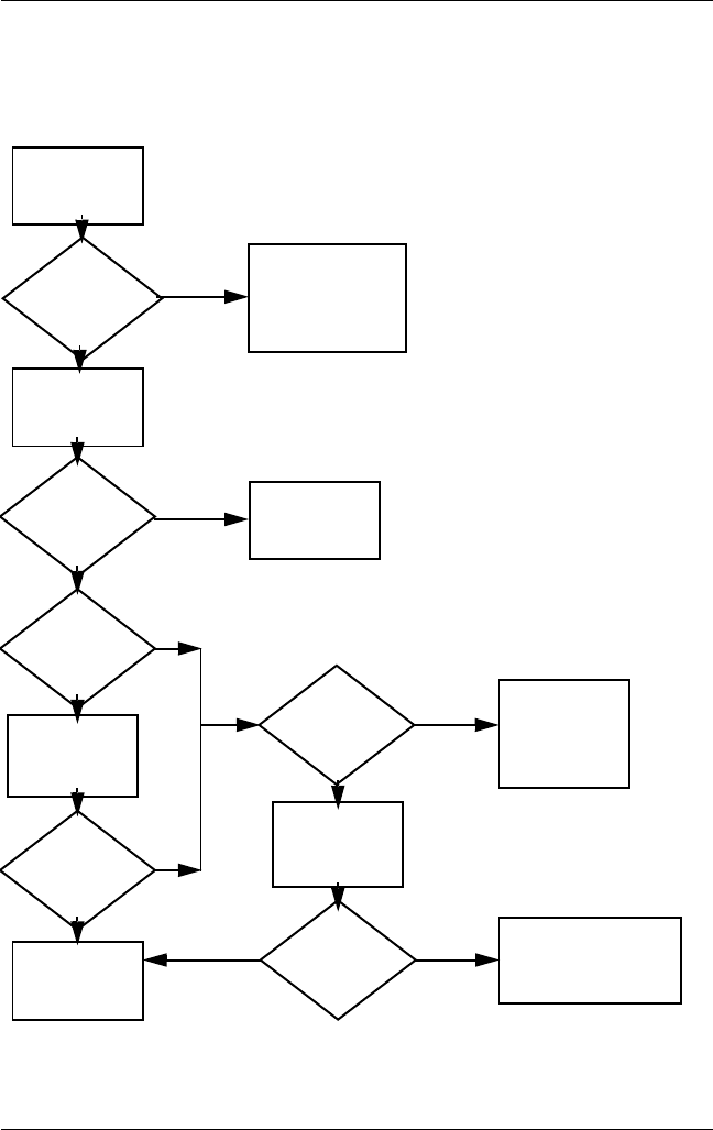
Flowchart 2.7—No Video, Part 2
Y
N
Continued from
“Flowchart 2.6—No
Video, Part 1.”
Done
Adjust external
monitor display.
Video OK?
Adjust
display
brightness.
Video OK?
Video OK?
Done
Done
Check that notebook is properly
seated in docking device,
for bent pins on cable, and for
monitor connection.
Go to “A” in
“Flowchart 2.6—No
Video, Part 1.”
Check brightness
of external
monitor.
Try another
external
monitor.
Internal
and external
video OK?
Go to
“Flowchart
2.8—Nonfunctioning
Docking Device (if
applicable).”
Y
Y
Y
N
N
N
Remove
notebook from
docking device,
if connected.

2–14 Maintenance and Service Guide
Troubleshooting
Flowchart 2.8—Nonfunctioning Docking Device
(if applicable)
Y
N
Reseat power
cord in docking
device and
power outlet.
N
Replace the following docking device
components one at a time. Check notebook
operation after each replacement.
1. Power supply
2. I/O board
3. Backplane board
4. Switch box
5. Docking device motor mechanism
Check voltage
setting on docking
device.
Reset monitor
cable connector at
docking device.
Reinstall
notebook into
docking device.
Docking
device
operating?
Docking
device
operating?
Remove
notebook, reseat
all internal parts,
and replace any
damaged items in
docking device.
Done
Done
Y
Nonfunctioning
docking device.

Troubleshooting
Maintenance and Service Guide 2–15
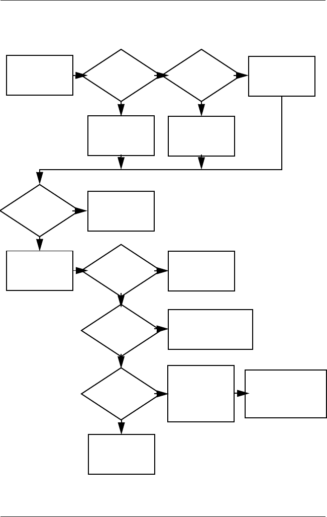
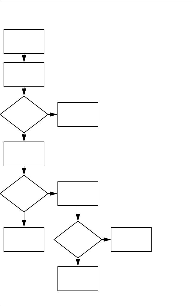
Flowchart 2.9—No Operating System (OS)
Loading
No OS loading from hard drive,
go to “Flowchart 2.10—No OS Loading,
Hard Drive, Part 1.”
Reseat power
cord in docking
device and
power outlet.
No OS
loading.*
*NOTE: Before beginning troubleshooting, always
check cable connections, cable ends, and drives
for bent or damaged pins.
No OS loading from diskette drive,
go to “Flowchart 2.13—No OS Loading, Diskette
Drive.”
No OS loading from CD- or DVD-ROM drive,
go to “Flowchart 2.14—No OS Loading,
Optical Drive.”
No OS loading from network,
go to “Flowchart 2.20—No Network/Modem
Connection.”

2–16 Maintenance and Service Guide
Troubleshooting
Flowchart 2.10—No OS Loading, Hard Drive,
Part 1
Go to
“Flowchart
2.17—Nonfunctioning
Device.”
Y
Done
N
OS not
loading from
hard drive.
Nonsystem
disk message?
Go to
“Flowchart 2.11—No
OS Loading,
Hard Drive, Part 2.”
Reseat
external
hard drive.
OS loading? Done
Boot
from
CD?
Go to
“Flowchart
2.13—No OS
Loading, Diskette
Drive.”
Boot
from
hard drive?
Boot
from
diskette?
Change boot
priority through
the Setup utility
and reboot.
Boot
from
hard drive?
Y
Y
Y
Y
Y
N
N
N
N
N
Check the Setup
utility for correct
booting order.

Troubleshooting
Maintenance and Service Guide 2–17
Flowchart 2.11—No OS Loading, Hard Drive,
Part 2
Load OS using
Operating System disc
(if applicable).
Continued from
“Flowchart 2.10—No
OS Loading,
Hard Drive, Part 1.” Reseat
hard drive.
Done
CD or
diskette in
drive?
1. Replace
hard drive.
2. Replace
system board.
Go to
“Flowchart
2.13—No OS
Loading, Diskette
Drive.”
Format hard drive
and bring to
abootable
C:\ prompt.
Create partition,
and then format
hard drive to
bootable
C:\ prompt.
Boot
from diskette
drive?
Remove
diskette and
reboot.
Y
N
Boot
from
hard drive?
Y
N
Y
N
Hard drive
accessible?
Y
N
Hard drive
accessible? Done
Run FDISK.
Y
N
Hard drive
partitioned?
Hard drive
formatted?
Y
N
Y
N
Notebook
booted?
Done
Y
N
Go to
“Flowchart 2.12—No
OS Loading,
Hard Drive, Part 3.”
Go to
“Flowchart 2.12—No
OS Loading,
Hard Drive, Part 3.”

2–18 Maintenance and Service Guide
Troubleshooting
Flowchart 2.12—No OS Loading, Hard Drive,
Part 3
Y
System
files on hard
drive?
Continued from
“Flowchart 2.11—No
OS Loading,
Hard Drive, Part 2.”
Clean virus. Done
N
Install OS
and reboot.
Virus
on
hard drive?
OS
loading from
hard drive?
Y
N
Y
N
Y
N
Diagnostics
on diskette?
Replace
hard drive.
Run diagnostics
and follow
recommendations.
Run SCANDISK and
check for
bad sectors.
Can bad
sectors
be fixed?
Replace
hard drive.
Y
N
Y
N
Fix bad
sectors.
Boot from
hard drive? Replace
hard drive.
Done

Troubleshooting
Maintenance and Service Guide 2–19
Flowchart 2.13—No OS Loading, Diskette Drive
Done
Y
N
Reseat
diskette drive.
OS not loading
from
diskette drive.
Done
Y
Y
Y
Y
YY
Y
N
N
N
N
N
N
N
OS
loading?
Nonsystem
disk message?
Bootable
diskette
in drive?
Install bootable
diskette and
reboot notebook.
Check diskette
for system files.
Try different
diskette.
1. Replace
diskette drive.
2. Replace system
board.
Nonsystem
disk error?
OS
loading?
Boot
from another
device?
Enable drive
and cold boot
notebook.
Is diskette
drive boot
order
correct?
Change boot
priority using
the Setup utility.
Go to
“Flowchart
2.17—Nonfunction
ing Device.”
Diskette
drive enabled
in the Setup
utility?
Go to
“Flowchart
2.17—Nonfunctioning
Device.”
Reset the notebook.
Refer to
Section 1.2,
“Resetting the
Notebook,” for
instructions.

2–20 Maintenance and Service Guide
Troubleshooting
Flowchart 2.14—No OS Loading, Optical Drive
Y
Done
N
Bootable
disc in
drive?
Disc
in drive?
No OS
loading from
CD-ROM or
DVD-ROM drive.
Install bootable
disc and
reboot
notebook.
Go to
“Flowchart
2.17—Nonfunctioning
Device.”
Go to
“Flowchart
2.17—Nonfunctioning
Device.”
Install
bootable disc.
Boots from
CD or DVD?
Boots from
CD or DVD?
Try another
bootable disc.
Booting
from another
device?
Booting
order
correct?
Correct boot
order using
the Setup utility.
Done
Reseat
drive.
Y
Y
Y
Y
Y
N
N
N
N
N
Reset the notebook.
Refer to
Section 1.2,
“Resetting the
Notebook,” for
instructions.

Troubleshooting
Maintenance and Service Guide 2–21
Flowchart 2.15—No Audio, Part 1
No audio.
N
Notebook in
docking device
(if applicable)?
Internal
audio?
Audio? Done
Undock
Audio? Done
Turn up audio
internally or
externally.
Go to
“Flowchart
2.16—No Audio,
Part 2.”
Go to
“Flowchart
2.17—Nonfunctioning
Device.”
Replace the following docking device
components one at a time, as applicable.
Check audio status after each change.
1. Reseat docking device audio cable.
2. Replace audio cable.
3. Replace speaker.
4. Replace docking device audio board.
5. Replace backplane board.
6. Replace I/O board.
Y
Y
Y
Y
N
N
N
Go to
“Flowchart
2.16—No Audio,
Part 2.”

2–22 Maintenance and Service Guide
Troubleshooting
Flowchart 2.16—No Audio, Part 2
YN
Continued from
“Flowchart
2.15—No Audio,
Part 1.”
Reload
audio drivers.
Audio
driver in OS
configured?
Audio?
Y
Y
YN
N
N
Correct
drivers for
application?
Connect to
external
speaker.
Load drivers and
set configuration
in OS.
Audio? Done
Replace audio
board and
speaker
connections
in notebook
(if applicable).
1. Replace internal speakers.
2. Replace audio board (if applicable).
3. Replace system board.

Troubleshooting
Maintenance and Service Guide 2–23
Flowchart 2.17—Nonfunctioning Device
Done
Any physical
device detected?
Y
N
Unplug the nonfunctioning device from the notebook
and inspect cables and plugs for bent or broken pins
or other damage.
Reseat
device.
Clear
CMOS.
Done
Fix or
replace
broken item.
Nonfunctioning
device.
Reattach device.
Close notebook,
plug in power,
and reboot.
Device
boots
properly?
Go to
“Flowchart 2.9—No
Operating System
(OS) Loading.”
Device
boots
properly?
Replace hard drive.
Replace diskette
drive.
Replace NIC.
If integrated NIC,
replace system
board.
Y
N
Y
N

2–24 Maintenance and Service Guide
Troubleshooting
Flowchart 2.18—Nonfunctioning Keyboard
Y
N
OK?
Keyboard
not operating
properly.
External
device
works?
Replace
system
board.
Replace
system
board.
Connect notebook
to good external
keyboard.
Reseat internal
keyboard
connector
(if applicable).
Replace internal
keyboard or
cable.
OK?
Y
N
Y
N
Done Done

Troubleshooting
Maintenance and Service Guide 2–25
Flowchart 2.19—Nonfunctioning Pointing
Device
Y
N
OK?
Pointing device
not operating
properly.
External
device
works?
Replace
system
board.
Replace
system
board.
Connect notebook
to good external
pointing device.
Reseat internal
pointing device
connector
(if applicable).
Replace internal
pointing device
or cable.
OK?
Y
N
Y
N
Done Done

2–26 Maintenance and Service Guide
Troubleshooting
Flowchart 2.20—No Network/Modem
Connection
Y
Disconnect all
power from
the notebook
and open.
No network
or modem
connection.
N
Done
Digital
line?
Network
or modem jack
active?
Replace jack
or have jack
activated.
Connect
to nondigital
line.
NIC/modem
configured
in OS?
Reload
drivers and
reconfigure.
Reseat NIC/modem
(if applicable).
Replace NIC/modem
(if applicable).
Replace
system
board.
OK?
OK? Done
N
N
N
N
Y
Y
Y
Y

Maintenance and Service Guide 3–1
3
Illustrated Parts Catalog
This chapter provides an illustrated parts breakdown and a
reference for spare part numbers and option part numbers.
3.1 Serial Number Location
When ordering parts or requesting information, provide the
notebook serial number and model number located on the bottom
of the notebook.
Serial Number Location

3–2 Maintenance and Service Guide
Illustrated Parts Catalog
3.2 Notebook Major Components
Notebook Major Components, HP Pavilion ze2000

Illustrated Parts Catalog
Maintenance and Service Guide 3–3
Table 3-1
Spare Parts: Notebook Major Components
Item Description
Spare Part
Number
1Display assemblies (include wireless antenna boards
and cables)
15.0-inch, XGA TFT, for use on HP Pavilion ze2000
models
381065-001
15.0-inch, XGA TFT, for use on Compaq Presario
M2000 models
381066-001
Display hinge brackets (not illustrated)
For use on HP Pavilion ze2000 models 382417-001
For use on Compaq Presario M2000 models 383190-001
Hinge cover (not illustrated; for use only on
Compaq Presario M2000 models)
382418-001
2Keyboard covers (include wireless button and light)
For use on HP Pavilion ze2000 models
with wireless capability
For use on HP Pavilion ze2000 models without
wireless capability
382406-001
382408-001
For use on Compaq Presario M2000 models with
wireless capability
For use on Compaq Presario M2000 models
without wireless capability
382407-001
382409-001
3LED boards (include cable, not illustrated)
For use on HP Pavilion ze2000 models 382415-001
For use on Compaq Presario M2000 models 382907-001

3–4 Maintenance and Service Guide
Illustrated Parts Catalog
Notebook Major Components, Compaq Presario M2000

Illustrated Parts Catalog
Maintenance and Service Guide 3–5
Table 3-1
Spare Parts: Notebook Major Components
(Continued)
Item Description
Spare Part
Number
4Keyboards
For use on HP Pavilion ze2000 models in:
Belgium
Brazil
Denmark
France
French Canada
Germany
Greece
Israel
Italy
Korea
Latin America
Europe and the
Netherlands
Norway
Portugal
367778-A41
367778-201
367778-081
367778-051
367778-121
367778-041
367778-DJ1
367778-BB1
367778-061
367778-AD1
367778-161
367778-331
367778-091
367778-131
Saudi Arabia
Spain
Sweden/Finland
Switzerland
Ta i w a n
Thailand
United Kingdom
Asia Pacific,
Australia,
Canada,
Hong Kong,
People’s
Republic
of China, and
the United
States
367778-171
367778-071
367778-B71
367778-111
367778-AB1
367778-281
367778-031
367778-001
For use on Compaq Presario M2000 models in:
Denmark
France
French Canada
International
Italy
Korea
Latin America
367777-081
367777-051
367777-121
367777-021
367777-061
367777-AD1
367777-161
Norway
Spain
Sweden/Finland
Ta i w a n
Thailand
United Kingdom
United States
367777-091
367777-071
367777-B71
367777-AB1
367777-281
367777-031
367777-001

3–6 Maintenance and Service Guide
Illustrated Parts Catalog
Notebook Major Components, HP Pavilion ze2000

Illustrated Parts Catalog
Maintenance and Service Guide 3–7
Table 3-1
Spare Parts: Notebook Major Components
(Continued)
Item Description
Spare Part
Number
5Top covers (include TouchPad)
For use on HP Pavilion ze2000 models with
full-featured models
For use on HP Pavilion ze2000 models with
defeatured models
382396-001
382905-001
For use on Compaq M2000 models with
full-featured models
For use on Compaq M2000 models with
defeatured models
382397-001
382906-001
6Speaker assemblies
For use on HP Pavilion ze2000 models 382410-001
For use on Compaq Presario M2000 models 383189-001
7Broadcomm Bluetooth Wireless LAN board 376651-001
8USB/S-Video controller board 382416-001
9Power connector board 382414-001
10 Fan (includes thermal pad) 382411-001
11 Heat sink (includes thermal pad) 382412-001
12 Processors (include thermal pad)
Intel Pentium M 745 (1.8-GHz) with 400-MHz FSB
Intel Pentium M 735 (1.7-GHz) with 400-MHz FSB
Intel Pentium M 725 (1.6-GHz) with 400-MHz FSB
Intel Pentium M 715A (1.5-GHz) with 400-MHz FSB
Intel Celeron M 360 (1.4-GHz) with 400-MHz FSB
Intel Celeron M 350 (1.3-GHz) with 400-MHz FSB
373053-001
373052-001
367771-001
380690-001
380033-001
380032-001
13 Battery connector board 382413-001

3–8 Maintenance and Service Guide
Illustrated Parts Catalog
Notebook Major Components, Compaq Presario M2000

Illustrated Parts Catalog
Maintenance and Service Guide 3–9
Table 3-1
Spare Parts: Notebook Major Components
(Continued)
Item Description
Spare Part
Number
14 System boards (include disk cell RTC battery)
For use on models with full-featured models 381062-001
For use on models with defeatured models 381061-001
15 Base enclosures
For use on HP Pavilion ze2000 models 382398-001
For use on Compaq Presario M2000 models 382399-001
16 Hard drives (all 4200-rpm, include frame and connector)
80 GB
60 GB
40 GB
381398-001
381397-001
381396-001
Miscellaneous Plastics Kit
For use on HP Pavilion ze2000 models 382400-001
For use on Compaq Presario M2000 models 382401-001
17a
17b
17c
Includes:
Hard drive cover (includes two captive screws)
Memory module compartment cover (includes 2 captive screws)
Mini PCI compartment cover (includes 2 captive screws)
Not illustrated:
PC Card slot space saver
Notebook feet (4)

3–10 Maintenance and Service Guide
Illustrated Parts Catalog
Notebook Major Components, HP Pavilion ze2000

Illustrated Parts Catalog
Maintenance and Service Guide 3–11
Table 3-1
Spare Parts: Notebook Major Components
(Continued)
Item Description
Spare Part
Number
18 Mini PCI communications cards
802.11b/g Broadcomm (MOW)
802.11b/g Broadcomm (ROW)
802.11b Intel (MOW)
802.11b Intel (ROW)
802.11b/g Intel (MOW)
802.11b/g Intel (ROW)
373047-001
373048-001
373023-001
373024-001
373026-001
373025-001
19 Memory modules (266 MHz)
512-MB
256-MB
381395-001
381394-001
20 Optical drives (include bezel)
For use on HP Pavilion ze2000 models
8X DVD-ROM drive
24X DVD/CD-RW Combo Drive
8X DVD±RW/R and CD-RW Combo Drive
381399-001
381401-001
381403-001
For use on Compaq Presario M2000 models
8X DVD-ROM drive
24X DVD/CD-RW Combo Drive
8X DVD±RW/R and CD-RW Combo Drive
24X CD-ROM drive
381400-001
381402-001
381404-001
382395-001
21 Battery packs
12-cell, 8.8-AHr
6-cell, 4.4-AHr
367760-001
367759-001

3–12 Maintenance and Service Guide
Illustrated Parts Catalog
3.3 Miscellaneous Plastics Kit
Miscellaneous Plastics Kit

Illustrated Parts Catalog
Maintenance and Service Guide 3–13
Table 3-2
Miscellaneous Plastics Kit
Spare Part Number Information
Item Description
Spare Part
Number
Miscellaneous Plastics Kit
For use on HP Pavilion ze2000 models 367765-001
For use on Compaq Presario M2000 models 367766-001
1
2
3
4
5
Includes:
Memory module compartment cover
Mini PCI compartment cover
Hard drive cover
PC Card slot space saver
Notebook feet (4)

3–14 Maintenance and Service Guide
Illustrated Parts Catalog
3.4 Mass Storage Devices
Mass Storage Devices

Illustrated Parts Catalog
Maintenance and Service Guide 3–15
Table 3-3
Mass Storage Devices
Spare Part Number Information
Item Description
Spare Part
Number
1Hard drives (all 4200-rpm; include frame and connector)
80-GB
60-GB
40-GB
381398-001
381397-001
381396-001
2Optical drives
For use on HP Pavilion ze2000 models
8X DVD-ROM Drive
24X DVD/CD-RW Combo Drive
8X DVD±RW/R and CD-RW Combo Drive
381399-001
381401-001
381403-001
For use on Compaq Presario M2000 models
8X DVD-ROM Drive
24X DVD/CD-RW Combo Drive
8X DVD±RW/R and CD-RW Combo Drive
24X CD-ROM Drive
381400-001
381402-001
381404-001
382395-001
USB digital drive (not illustrated) 364727-001

3–16 Maintenance and Service Guide
Illustrated Parts Catalog
3.5 Miscellaneous
Table 3-4
Spare Parts: Miscellaneous (not illustrated)
Description
Spare Part
Number
Logo Kits
For use on HP Pavilion ze2000 models 382404-001
For use on Compaq Presario M2000 models 382405-001
Remote control (for use only on HP ze2000
notebook models)
371694-001
USB travel mouse 309674-001
Notebook entertainment cable and Y-cable 375759-001
65-watt AC adapter 371790-001
Screw Kit (includes the following screws; refer to Appendix C, “Screw Listing,”
for more information on screw specifications and usage)
For use on HP Pavilion ze2000 models 382402-001
For use on Compaq Presario M2000 models 382403-001
■Phillips PM2.5×4.0 screw
■Phillips PM2.0×7.0 round head screw
■Phillips PM2.0×7.0 screw
■Phillips PM2.0×5.0 screw
■Phillips PM2.0×4.0 screw
■Phillips PM2.0×3.0 screw
■Phillips PM1.5×2.0 screw

Illustrated Parts Catalog
Maintenance and Service Guide 3–17
Power cords
For use in:
Australia and New Zealand 373979-011
Belgium, Europe, Finland, France, Germany, Greece,
the Netherlands, Norway, Portugal, Spain, and Sweden
373979-021
Brazil 373979-201
Canada, French Canada, Latin America, Taiwan,
Thailand, and the United States
373979-001
Denmark 373979-081
Hong Kong and the United Kingdom 373979-031
Israel 373979-BB1
Italy 373979-061
Japan 373979-291
Korea 373979-AD1
People’s Republic of China 373979-AA1
Switzerland 373979-111
Table 3-4
Spare Parts: Miscellaneous (not illustrated)
(Continued)
Description
Spare Part
Number

3–18 Maintenance and Service Guide
Illustrated Parts Catalog
3.6 Sequential Part Number Listing
Table 3-5
Spare Parts: Sequential Part Number Listing
Spare Part
Number Description
309674-001 USB travel mouse
367759-001 Battery pack, 6-cell, 4.4-AHr
367760-001 Battery pack, 12-cell, 8.8-AHr
367771-001 Processor, Intel Pentium M 725 (1.6-GHz) with 400-MHz FSB
(includes thermal pad)
367777-001 Keyboard for use on Compaq Presario M2000 models in the
United States
367777-021 Keyboard for use on Compaq Presario M2000 international
models
367777-031 Keyboard for use on Compaq Presario M2000 models in the
United Kingdom
367777-051 Keyboard for use on Compaq Presario M2000 models in France
367777-061 Keyboard for use on Compaq Presario M2000 models in Italy
367777-071 Keyboard for use on Compaq Presario M2000 models in Spain
367777-081 Keyboard for use on Compaq Presario M2000 models in
Denmark
367777-091 Keyboard for use on Compaq Presario M2000 models in
Norway
367777-121 Keyboard for use on Compaq Presario M2000 models in French
Canada
367777-161 Keyboard for use on Compaq Presario M2000 models in
Latin America

Illustrated Parts Catalog
Maintenance and Service Guide 3–19
Spare Part
Number Description
367777-281 Keyboard for use on Compaq Presario M2000 models in
Thailand
367777-AB1 Keyboard for use on Compaq Presario M2000 models in Taiwan
367777-AD1 Keyboard for use on Compaq Presario M2000 models in Korea
367777-B71 Keyboard for use on Compaq Presario M2000 models in
Sweden/Finland
367778-001 Keyboard for use on HP Pavilion ze2000 models in Asia Pacific,
Australia, Canada, Hong Kong, the People’s Republic of China,
and the United States
367778-031 Keyboard for use on HP Pavilion ze2000 models in
the United Kingdom
367778-051 Keyboard for use on HP Pavilion ze2000 models in France
367778-061 Keyboard for use on HP Pavilion ze2000 models in Italy
367778-071 Keyboard for use on HP Pavilion ze2000 models in Spain
367778-081 Keyboard for use on HP Pavilion ze2000 models in Denmark
367778-091 Keyboard for use on HP Pavilion ze2000 models in Norway
367778-111 Keyboard for use on HP Pavilion ze2000 models in Switzerland
367778-121 Keyboard for use on HP Pavilion ze2000 models in
French Canada
367778-131 Keyboard for use on HP Pavilion ze2000 models in Portugal
367778-151 Keyboard for use on HP Pavilion ze2000 models in Greece
367778-161 Keyboard for use on HP Pavilion ze2000 models in
Latin America
367778-171 Keyboard for use on HP Pavilion ze2000 models in
Saudi Arabia
Table 3-5
Spare Parts: Sequential Part Number Listing
(Continued)

3–20 Maintenance and Service Guide
Illustrated Parts Catalog
Spare Part
Number Description
367778-201 Keyboard for use on HP Pavilion ze2000 models in Brazil
367778-281 Keyboard for use on HP Pavilion ze2000 models in Thailand
367778-331 Keyboard for use on HP Pavilion ze2000 models in Europe and
the Netherlands
367778-A41 Keyboard for use on HP Pavilion ze2000 models in Belgium
367778-AB1 Keyboard for use on HP Pavilion ze2000 models in Taiwan
367778-AD1 Keyboard for use on HP Pavilion ze2000 models in Korea
367778-B71 Keyboard for use on HP Pavilion ze2000 models in
Sweden/Finland
367778-BB1 Keyboard for use on HP Pavilion ze2000 models in Israel
371694-001 Remote control (for use only on HP ze2000 models)
371790-001 65-watt AC adapter
373023-001 Mini PCI communications card, 802.11b Intel (MOW)
373024-001 Mini PCI communications card, 802.11b Intel (ROW)
373025-001 Mini PCI communications card, 802.11b/g Intel (ROW)
373026-001 Mini PCI communications card, 802.11b/g Intel (MOW)
373047-001 Mini PCI communications card, 802.11b/g Broadcomm (MOW)
373048-001 Mini PCI communications card, 802.11b/g Broadcomm (ROW)
373052-001 Processor, Intel Pentium M 735 (1.7-GHz) with 400-MHz FSB
(includes thermal pad)
373053-001 Processor, Intel Pentium M 745 (1.8-GHz) with 400-MHz FSB
(includes thermal pad)
373979-001 Power cord for use in Canada, French Canada, Latin America,
Taiwan, Thailand, and the United States
Table 3-5
Spare Parts: Sequential Part Number Listing
(Continued)

Illustrated Parts Catalog
Maintenance and Service Guide 3–21
Spare Part
Number Description
373979-011 Power cord for use in Australia and New Zealand
373979-021 Power cord for use in Belgium, Europe, Finland, France,
Germany, Greece, the Netherlands, Norway, Portugal, Spain,
and Sweden
373979-031 Power cord for use in Hong Kong and the United Kingdom
373979-061 Power cord for use in Italy
373979-081 Power cord for use in Denmark
373979-111 Power cord for use in Switzerland
373979-201 Power cord for use in Brazil
373979-AA1 Power cord for use in People’s Republic of China
373979-AD1 Power cord for use in Korea
373979-BB1 Power cord for use in Israel
375759-001 Notebook entertainment cable and Y-cable
376651-001 Broadcomm Bluetooth Wireless LAN
380032-001 Processor, Intel Celeron M 350 (1.3-GHz) with 400-MHz FSB
(includes thermal pad)
380033-001 Processor, Intel Celeron M 360 (1.4-GHz) with 400-MHz FSB
(includes thermal pad)
380690-001 Processor, Intel Pentium M 715A (1.5-GHz) with 400-MHz FSB
(includes thermal pad)
381061-001 System board for use on models with defeatured models
(includes disk cell RTC battery)
381062-001 System board for use on models with full-featured models
(includes disk cell RTC battery)
Table 3-5
Spare Parts: Sequential Part Number Listing
(Continued)

3–22 Maintenance and Service Guide
Illustrated Parts Catalog
Spare Part
Number Description
381065-001 Display assembly, 15.0-inch, XGA TFT, for use on
HP Pavilion ze2000 models (includes wireless antenna boards
and cables)
381066-001 Display assembly, 15.0-inch, XGA TFT, for use on
Compaq Presario M2000 models (includes wireless antenna
boards and cables)
381394-001 Memory module, 256-MB (266 MHz)
381395-001 Memory module, 512-MB (266 MHz)
381396-001 Hard drive, 4200-rpm, 40-GB (includes frame and connector)
381397-001 Hard drive, 4200-rpm, 60-GB (includes frame and connector)
381398-001 Hard drive, 4200-rpm, 80-GB (includes frame and connector)
381399-001 8X DVD-ROM Drive for use on HP Pavilion ze2000 models
(includes bezel)
381400-001 8X DVD-ROM Drive for use on Compaq Presario M2000
models (includes bezel)
381401-001 24X DVD/CD-RW Combo Drive for use on HP Pavilion ze2000
models (includes bezel)
381402-001 24X DVD/CD-RW Combo Drive for use on
Compaq Presario M2000 models (includes bezel)
381403-001 8X DVD±RW/R and CD-RW Combo Drive for use on
HP Pavilion ze2000 models (includes bezel)
381404-001 8X DVD±RW/R and CD-RW Combo Drive for use on
Compaq Presario M2000 models (includes bezel)
382395-001 24X CD-ROM Drive for use on Compaq Presario M2000
models (includes bezel)
382396-001 Top cover for use on HP Pavilion ze2000 models with
full-featured models (includes TouchPad)
Table 3-5
Spare Parts: Sequential Part Number Listing
(Continued)

Illustrated Parts Catalog
Maintenance and Service Guide 3–23
Spare Part
Number Description
382397-001 Top cover for use on Compaq M2000 models with full-featured
models (includes TouchPad)
382398-001 Base enclosure for use on HP Pavilion ze2000 models
382399-001 Base enclosure for use on Compaq Presario M2000 models
382400-001 Miscellaneous Plastics Kit for use on HP Pavilion ze2000
models
382401-001 Miscellaneous Plastics Kit for use on Compaq Presario M2000
models
382402-001 Screw Kit for use on HP Pavilion ze2000 models
382403-001 Screw Kit For use on Compaq Presario M2000 models
382404-001 Logo Kit for use on HP Pavilion ze2000 models
382405-001 Logo Kit for use on Compaq Presario M2000 models
382406-001 Keyboard cover for use on HP Pavilion ze2000 models
with wireless capability (includes wireless button and light)
382407-001 Keyboard cover for use on Compaq Presario M2000 models
with wireless capability (includes wireless button and light)
382408-001 Keyboard cover for use on HP Pavilion ze2000 models without
wireless capability (includes wireless button and light)
382409-001 Keyboard cover for use on Compaq Presario M2000 models
without wireless capability (includes wireless button and light)
382410-001 Speaker assembly for use on HP Pavilion ze2000 models
382411-001 Fan (includes thermal pad)
382412-001 Heat sink (includes thermal pad)
382413-001 Battery connector board
382414-001 Power connector board
Table 3-5
Spare Parts: Sequential Part Number Listing
(Continued)

3–24 Maintenance and Service Guide
Illustrated Parts Catalog
Spare Part
Number Description
382415-001 LED board for use on HP Pavilion ze2000 models
(includes cable)
382416-001 USB/S-Video controller board
382417-001 Display hinge brackets for use on HP Pavilion ze2000 models
382418-001 Hinge covers (for use only on Compaq Presario M2000 models)
382905-001 Top cover for use on HP Pavilion ze2000 models with
defeatured models (includes TouchPad)
382906-001 Top cover for use on Compaq M2000 models with defeatured
models (includes TouchPad)
382907-001 LED board for use on Compaq Presario M2000 models
(includes cable)
383189-001 Speaker assembly for use on Compaq Presario M2000 models
383190-001 Display hinge brackets for use on Compaq Presario M2000
models
Table 3-5
Spare Parts: Sequential Part Number Listing
(Continued)

Maintenance and Service Guide 4–1
4
Removal and Replacement
Preliminaries
This chapter provides essential information for proper and
safe removal and replacement service.
4.1 Tools Required
You will need the following tools to complete the removal and
replacement procedures:
■Magnetic driver
■Phillips P0 driver
■5.0-mm socket for system board locks
■Flat-bladed driver
■Tool kit—includes connector removal tool, loopback plugs,
and case utility tool

4–2 Maintenance and Service Guide
Removal and Replacement Preliminaries
4.2 Service Considerations
The following sections include some of the considerations
that you should keep in mind during disassembly and assembly
procedures.
✎As you remove each subassembly from the notebook, place
the subassembly (and all accompanying s) away from the work
area to prevent damage.
Plastic Parts
Using excessive force during disassembly and reassembly can
damage plastic parts. Use care when handling the plastic parts.
Apply pressure only at the points designated in the maintenance
instructions.
Cables and Connectors
ÄCAUTION: When servicing the notebook, ensure that cables are
placed in their proper locations during the reassembly process.
Improper cable placement can damage the notebook.
Cables must be handled with extreme care to avoid damage.
Apply only the tension required to unseat or seat the cables
during removal and insertion. Handle cables by the connector
whenever possible. In all cases, avoid bending, twisting, or
tearing cables. Ensure that cables are routed in such a way that
they cannot be caught or snagged by parts being removed or
replaced. Handle flex cables with extreme care; these cables
tear easily.

Removal and Replacement Preliminaries
Maintenance and Service Guide 4–3
4.3 Preventing Damage to
Removable Drives
Removable drives are fragile components that must be handled
with care. To prevent damage to the notebook, damage to a
removable drive, or loss of information, observe the following
precautions:
■Before removing or inserting a hard drive, shut down the
notebook. If you are unsure whether the notebook is off or
in hibernation, turn the notebook on, and then shut it down
through the operating system.
■Before removing a diskette drive or optical drive, ensure that
a diskette or disc is not in the drive and ensure that the optical
drive tray is closed.
■Before handling a drive, ensure that you are discharged of
static electricity. While handling a drive, avoid touching the
connector.
■Handle drives on surfaces covered with at least one inch of
shock-proof foam.
■Avoid dropping drives from any height onto any surface.
■After removing a hard drive, an optical drive, or a diskette
drive, place it in a static-proof bag.
■Avoid exposing a hard drive to products that have magnetic
fields, such as monitors or speakers.
■Avoid exposing a drive to temperature extremes or liquids.
■If a drive must be mailed, place the drive in a bubble pack
mailer or other suitable form of protective packaging and
label the package “Fragile: Handle With Care.”

4–4 Maintenance and Service Guide
Removal and Replacement Preliminaries
4.4 Preventing Electrostatic Damage
Many electronic components are sensitive to electrostatic
discharge (ESD). Circuitry design and structure determine the
degree of sensitivity. Networks built into many integrated circuits
provide some protection, but in many cases, the discharge
contains enough power to alter device parameters or melt
silicon junctions.
A sudden discharge of static electricity from a finger or other
conductor can destroy static-sensitive devices or microcircuitry.
Often the spark is neither felt nor heard, but damage occurs.
An electronic device exposed to electrostatic discharge might not
be affected at all and can work perfectly throughout a normal
cycle. Or the device might function normally for a while, then
degrade in the internal layers, reducing its life expectancy.

Removal and Replacement Preliminaries
Maintenance and Service Guide 4–5
4.5 Packaging and Transporting
Precautions
Use the following grounding precautions when packaging and
transporting equipment:
■To avoid hand contact, transport products in static-safe
containers, such as tubes, bags, or boxes.
■Protect all electrostatic-sensitive parts and assemblies with
conductive or approved containers or packaging.
■Keep electrostatic-sensitive parts in their containers until
the parts arrive at static-free workstations.
■Place items on a grounded surface before removing items
from their containers.
■Always be properly grounded when touching a sensitive
component or assembly.
■Store reusable electrostatic-sensitive parts from assemblies
in protective packaging or nonconductive foam.
■Use transporters and conveyors made of antistatic belts and
roller bushings. Ensure that mechanized equipment used for
moving materials is wired to ground and that proper materials
are selected to avoid static charging. When grounding is not
possible, use an ionizer to dissipate electric charges.

4–6 Maintenance and Service Guide
Removal and Replacement Preliminaries
4.6 Workstation Precautions
Use the following grounding precautions at workstations:
■Cover the workstation with approved static-shielding material
(refer to Table 4-2, “Static-Shielding Materials”).
■Use a wrist strap connected to a properly grounded work
surface and use properly grounded tools and equipment.
■Use conductive field service tools, such as cutters, drivers,
and vacuums.
■When using fixtures must directly contact dissipative surfaces,
use fixtures made only of static-safe materials.
■Keep the work area free of nonconductive materials, such
as ordinary plastic assembly aids and Styrofoam.
■Handle electrostatic-sensitive components, parts, and
assemblies by the case or PCM laminate. Handle these
items only at static-free workstations.
■Avoid contact with pins, leads, or circuitry.
■Turn off power and input signals before inserting or
removing connectors or test equipment.
4.7 Grounding Equipment and
Methods
Grounding equipment must include either a wrist strap or a
foot strap at a grounded workstation.
■When seated, wear a wrist strap connected to a grounded
system. Wrist straps are flexible straps with a minimum of
one megohm ±10% resistance in the ground cords. To provide
proper ground, wear a strap snugly against the skin at all times.
On grounded mats with banana-plug connectors, use alligator
clips to connect a wrist strap.
■When standing, use foot straps and a grounded floor mat.
Foot straps (heel, toe, or boot straps) can be used at standing
workstations and are compatible with most types of shoes
or boots. On conductive floors or dissipative floor mats, use
foot straps on both feet with a minimum of one megohm
resistance between the operator and ground. To be effective,
the conductive strips must be worn in contact with the skin.

Removal and Replacement Preliminaries
Maintenance and Service Guide 4–7
Other grounding equipment recommended for use in preventing
electrostatic damage includes:
■Antistatic tape
■Antistatic smocks, aprons, and sleeve protectors
■Conductive bins and other assembly or soldering aids
■Nonconductive foam
■Conductive tabletop workstations with ground cords of
one megohm resistance
■Static-dissipative tables or floor mats with hard ties to
the ground
■Field service kits
■Static awareness labels
■Material-handling packages
■Nonconductive plastic bags, tubes, or boxes
■Metal tote boxes
■Electrostatic voltage levels and protective materials

4–8 Maintenance and Service Guide
Removal and Replacement Preliminaries
Table 4-1 shows how humidity affects the electrostatic voltage
levels generated by different activities.
Table 4-2 lists the shielding protection provided by antistatic
bags and floor mats.
Table 4-1
Typical Electrostatic Voltage Levels
Relative Humidity
Event 10% 40% 55%
Walking across carpet 35,000 V 15,000 V 7,500 V
Walking across vinyl floor 12,000 V 5,000 V 3,000 V
Motions of bench worker 6,000 V 800 V 400 V
Removing DIPS from plastic tube 2,000 V 700 V 400 V
Removing DIPS from vinyl tray 11,500 V 4,000 V 2,000 V
Removing DIPS from Styrofoam 14,500 V 5,000 V 3,500 V
Removing bubble pack from PCB 26,500 V 20,000 V 7,000 V
Packing PCBs in foam-lined box 21,000 V 11,000 V 5,000 V
✎A product can be degraded by as little as 700 V.
Table 4-2
Static-Shielding Materials
Material Use Voltage Protection Level
Antistatic plastic Bags 1,500 V
Carbon-loaded plastic Floor mats 7,500 V
Metallized laminate Floor mats 5,000 V

Maintenance and Service Guide 5–1
5
Removal and Replacement
Procedures
This chapter provides removal and replacement procedures.
There are 61 screws, in 10 different sizes, that must be removed,
replaced, or loosened when servicing the notebook. Make special
note of each screw size and location during removal and
replacement.
Refer to Appendix C, “Screw Listing,” for detailed information
on screw sizes, locations, and usage.

5–2 Maintenance and Service Guide
Removal and Replacement Procedures
5.1 Serial Number
Report the notebook serial number to HP when requesting
information or ordering spare parts. The serial number is
located on the bottom of the notebook.
Serial Number Location

Removal and Replacement Procedures
Maintenance and Service Guide 5–3
5.2 Disassembly Sequence Chart
Use the chart below to determine the section number to be
referenced when removing notebook components.
Disassembly Sequence Chart
Section Description # of Screws Removed
5.3 Preparing the notebook for
disassembly
Battery pack
Hard drive
0
2 loosened to remove hard
drive cover
4 to disassemble hard drive
5.4 Notebook feet 0
5.5 Optical drive 1
5.6 Memory module 2 loosened
5.7 Mini PCI communications card 1 loosened
ÄTo prevent an unresponsive system and the display of a
warning message, install only a Mini PCI device authorized
for use in your notebook by the governmental agency that
regulates wireless devices in your country. If you install a
device and then receive a warning message, remove the
device to restore notebook functionality. Then contact
Customer Care.
5.8 Keyboard cover 2
5.9 LED cover 2
5.10 Keyboard 4

5–4 Maintenance and Service Guide
Removal and Replacement Procedures
Section Description # of Screws Removed
5.11 Display assembly HP Pavilion ze2000 = 4
Compaq Presario M2000 = 6
5.12 Base enclosure HP Pavilion ze2000 = 23
Compaq Presario M2000 = 21
5.13 Speaker assembly 0
5.14 Heat sink 3
5.15 Fan 2
5.16 Processor 0
5.17 Battery connector board 2
5.18 Power connector board 2
5.19 USB/S-Video controller board 2
5.20 Bluetooth board 2
5.21 System board HP Pavilion ze2000 = 2
Compaq Presario M2000 = 3
Disassembly Sequence Chart
(Continued)

Removal and Replacement Procedures
Maintenance and Service Guide 5–5
5.3 Preparing the Notebook for
Disassembly
Before you begin any removal or installation procedures:
1. Shut down the notebook. If you are unsure whether the
notebook is off or in hibernation, turn the computer on,
and then shut it down through the operating system.
2. Disconnect all external devices connected to the notebook.
3. Disconnect the power cord.

5–6 Maintenance and Service Guide
Removal and Replacement Procedures
4. Remove the battery pack by following these steps:
a. Turn the notebook upside down with the front panel
toward you.
b. Slide and hold the battery release latch 1 to the left.
(The front edge of the battery pack disengages from
the notebook.)
c. Lift the front edge of the battery pack up and swing
it back 2.
d. Remove the battery pack.
Removing the Battery Pack
Reverse the above procedure to install the battery pack.
Battery Pack Spare Part Number Information
12-cell, 8.8-AHr
6-cell, 4.4-AHr
367760-001
367759-001

Removal and Replacement Procedures
Maintenance and Service Guide 5–7
5. Remove the hard drive by following these steps:
a. Position the notebook with the rear panel toward you.
b. Loosen the 2 black PM2.0×5.0 screws 1 that secure the
hard drive cover to the notebook.
c. Lift the right side of the cover and swing it to the left 2.
d. Remove the hard drive cover.
✎The hard drive cover is included in the Miscellaneous
Plastics Kits, spare part numbers 382400-001 (for use on
HP Pavilion ze2000 models) and 382401-001 (for use on
Compaq Presario M2000 models).
Removing the Hard Drive Cover
Hard Drive Spare Part Number Information
80-GB (4200-rpm; includes frame and connector)
60-GB (4200-rpm; includes frame and connector)
40-GB (4200-rpm; includes frame and connector)
381398-001
381397-001
381396-001

5–8 Maintenance and Service Guide
Removal and Replacement Procedures
e. Use the mylar tab 1 on the right side of the hard drive to
lift the right side of the hard drive until it disconnects from
the notebook.
f. Lift the hard drive straight up 2 and remove it from the
hard drive bay.
Removing the Hard Drive

Removal and Replacement Procedures
Maintenance and Service Guide 5–9
g. Remove the 4 silver PM2.5×4.0 screws 1 that secure
the hard drive frame to the hard drive.
h. Lift the frame up 2 to remove if from the hard drive.
i. Slide the hard drive connector 3 toward you and
remove it.
Removing the Hard Drive Frame and Connector
Reverse the above procedure to reassemble and install the
hard drive.

5–10 Maintenance and Service Guide
Removal and Replacement Procedures
5.4 Notebook Feet
The notebook feet are adhesive-backed rubber pads. The feet are
included in the Miscellaneous Plastics Kits, spare part numbers
382400-001 (for use on HP Pavilion ze2000 models) and
382401-001 (for use on Compaq Presario M2000 models). The
feet attach to the base enclosure as illustrated below.
Replacing the Notebook Feet

Removal and Replacement Procedures
Maintenance and Service Guide 5–11
5.5 Optical Drive
1. Prepare the notebook for disassembly (Section 5.3).
2. Remove the hard drive cover (Section 5.3).
Optical Drive Spare Part Number Information
For use on HP Pavilion ze2000 models
8X DVD-ROM Drive
24X DVD/CD-RW Combo Drive
8X DVD±RW/R and CD-RW Combo Drive
381399-001
381401-001
381403-001
For use on Compaq Presario M2000 models
8X DVD-ROM Drive
24X DVD/CD-RW Combo Drive
8X DVD±RW/R and CD-RW Combo Drive
24X CD-ROM Drive
381400-001
381402-001
381404-001
382395-001

5–12 Maintenance and Service Guide
Removal and Replacement Procedures
3. Remove the black PM2.0×6.0 screw 1 that secures the
optical drive to the notebook.
✎The Compaq Presario M2000 optical drive is secured by
one black PM2.0×7.0 screw.
4. Insert a thin tool, such as a paper clip, into the media tray
release hole 2. (The optical drive media tray releases from
the optical drive.)
5. Use the media tray frame to slide the optical drive to
the right 3.
6. Remove the optical drive.
Removing the Optical Drive
Reverse the above procedure to install an optical drive.

5–14 Maintenance and Service Guide
Removal and Replacement Procedures
2. Loosen the 2 black PM2.0×5.0 screws 1 that secure the
memory module compartment cover to the notebook.
3. Lift the rear edge of the memory module compartment cover
up and swing it toward you 2.
4. Remove the memory module compartment cover.
✎The memory module compartment cover is included in the
Miscellaneous Plastics Kits, spare part numbers 382400-001
(for use on HP Pavilion ze2000 models) and 382401-001 (for
use on Compaq Presario M2000 models).
Removing the Memory Module Compartment Cover

Removal and Replacement Procedures
Maintenance and Service Guide 5–15
5. Spread the retaining tabs 1 on each side of the memory
module socket to release the memory module. (The right side
of the module rises away from the notebook.)
6. Slide the module away from the socket at an angle 2.
✎Note that memory modules are slotted 3 to prevent incorrect
installation into the memory module socket.
Removing the Memory Module
Reverse the above procedure to install a memory module.

5–16 Maintenance and Service Guide
Removal and Replacement Procedures
5.7 Mini PCI Communications Card
1. Prepare the notebook for disassembly (Section 5.3).
Mini PCI Communications Card
Spare Part Number Information
802.11b/g Broadcomm (MOW)
802.11b/g Broadcomm (ROW)
802.11b Intel (MOW)
802.11b Intel (ROW)
802.11b/g Intel (MOW)
802.11b/g Intel (ROW)
373047-001
373048-001
373023-001
373024-001
373026-001
373025-001

Removal and Replacement Procedures
Maintenance and Service Guide 5–17
2. Loosen the black PM2.0×5.0 screw 1 that secures the
Mini PCI compartment cover to the notebook.
3. Lift the rear edge of the Mini PCI compartment cover up and
then swing it toward you 2.
4. Remove the Mini PCI compartment cover.
✎The Mini PCI compartment cover is included in the
Miscellaneous Plastics Kits, spare part numbers 382400-001
(for use on HP Pavilion ze2000 models) and 382401-001 (for
use on Compaq Presario M2000 models).
Removing the Mini PCI Compartment Cover

5–18 Maintenance and Service Guide
Removal and Replacement Procedures
✎Before disconnecting the cables, make note of which wireless
antenna cable is attached to which antenna clip on the Mini
PCI communications card.
5. Disconnect the wireless antenna cables 1 from the Mini PCI
communications card.
6. Spread the two retaining tabs 2 that secure the Mini PCI
communications card to the communications compartment
socket. (The front edge of the board rises up).
7. Remove the wireless communications card by pulling the
board away from the socket at a 45-degree angle 3.
✎Mini PCI communications cards are slotted 4 to prevent
incorrect installation into the Mini PCI socket.
Removing a Mini PCI Communications Card
Reverse the above procedure to install a Mini PCI
communications card.

Removal and Replacement Procedures
Maintenance and Service Guide 5–19
5.8 Keyboard Cover
1. Prepare the notebook for disassembly (Section 5.3).
2. Turn the notebook upside down with the rear panel
toward you.
Keyboard Cover Spare Part Number Information
For use on HP Pavilion ze2000 models with wireless capability
(includes wireless button and light)
For use on HP Pavilion ze2000 models without wireless
capability (includes wireless button and light)
382406-001
382408-001
For use on Compaq Presario M2000 models with wireless
capability (includes wireless button and light)
For use on Compaq Presario M2000 models without wireless
capability (includes wireless button and light)
382407-001
382409-001

5–20 Maintenance and Service Guide
Removal and Replacement Procedures
3. Remove the 2 silver PM2.0×5.0 screws that secure the
keyboard cover to the notebook.
Removing the Keyboard Cover Screws

Removal and Replacement Procedures
Maintenance and Service Guide 5–21
4. Turn the notebook display-side up with the front panel
toward you.
5. Open the notebook as far as possible.
6. Insert a flat blade tool into the keyboard cover notches behind
the f1, f5, f11, and insert keys 1 and lift up 2 until the
keyboard cover disengages from the notebook.
7. Remove the keyboard cover.
Removing the Keyboard Cover
Reverse the above procedure to install the keyboard cover.

5–22 Maintenance and Service Guide
Removal and Replacement Procedures
5.9 LED Board
1. Prepare the notebook for disassembly (Section 5.3).
2. Remove the keyboard cover (Section 5.8).
LED Board Spare Part Number Information
For use on HP Pavilion ze2000 models
For use on Compaq Presario M2000 models
382415-001
382907-001

Removal and Replacement Procedures
Maintenance and Service Guide 5–23
3. Release the zero insertion force (ZIF) connector to which the
keyboard cable is connected and disconnect the keyboard
cable 1 from the system board.
4. Remove the 2 silver PM2.0×3.0 screws 2 that secure the
LED board to the notebook.
5. Remove the LED board 3.
Removing the LED Board
Reverse the above procedure to install the LED board.

5–24 Maintenance and Service Guide
Removal and Replacement Procedures
5.10 Keyboard
1. Prepare the notebook for disassembly (Section 5.3).
2. Remove the keyboard cover (Section 5.8).
Keyboard Spare Part Number Information
For use on HP Pavilion ze2000 models in:
Belgium
Brazil
Denmark
France
French Canada
Germany
Greece
Israel
Italy
Korea
Latin America
Europe and the
Netherlands
Norway
367778-A41
367778-201
367778-081
367778-051
367778-121
367778-041
367778-DJ1
367778-BB1
367778-061
367778-AD1
367778-161
367778-331
367778-091
Portugal
Saudi Arabia
Spain
Sweden/Finland
Switzerland
Ta i w a n
Thailand
United Kingdom
Asia Pacific, Australia,
Canada,
Hong Kong, People’s
Republic
of China, and the
United States
367778-131
367778-171
367778-071
367778-B71
367778-111
367778-AB1
367778-281
367778-031
367778-001
For use on Compaq Presario M2000 models in:
Denmark
France
French Canada
International
Italy
Korea
Latin America
367777-081
367777-051
367777-121
367777-021
367777-061
367777-AD1
367777-161
Norway
Spain
Sweden/Finland
Ta i w a n
Thailand
United Kingdom
United States
367777-091
367777-071
367777-B71
367777-AB1
367777-281
367777-031
367777-001

Removal and Replacement Procedures
Maintenance and Service Guide 5–25
3. Remove the 3 black PM2.0×4.0 screws 1 and the
black PM2.0×6.0 screw 2 that secure the keyboard to
the notebook.
Removing the Keyboard Screws

5–26 Maintenance and Service Guide
Removal and Replacement Procedures
4. Lift the rear edge of the keyboard and swing it toward you
until it rests on the palm rest.
Releasing the Keyboard

Removal and Replacement Procedures
Maintenance and Service Guide 5–27
5. Release the zero insertion force (ZIF) connector 1 to which
the keyboard cable is connected and disconnect the keyboard
cable 2 from the system board.
6. Remove the keyboard.
Disconnecting the Keyboard Cable
Reverse the above procedure to install the keyboard.

5–28 Maintenance and Service Guide
Removal and Replacement Procedures
5.11 Display Assembly
1. Prepare the notebook for disassembly (Section 5.3)
and remove the following components:
a. Memory module compartment cover (Section 5.6)
b. Mini PCI compartment cover (Section 5.7)
c. Keyboard cover (Section 5.8)
d. Keyboard (Section 5.10)
Display Assembly Spare Part Number Information
15.0-inch, XGA TFT, for use on HP Pavilion ze2000 models
(includes wireless antenna boards and cables)
381065-001
15.0-inch, XGA TFT, for use on Compaq Presario M2000
models (includes wireless antenna boards and cables)
381066-001
Display hinge brackets (not illustrated)
For use on HP Pavilion ze2000 models
For use on Compaq Presario M2000 models
382417-001
383190-001
Hinge cover (not illustrated; for use only on Compaq Presario
M2000 models)
382418-001

Removal and Replacement Procedures
Maintenance and Service Guide 5–29
2. Turn the notebook upside down, with the front panel
toward you.
3. Disconnect the wireless antenna cables from the Mini PCI
communications card 1.
4. Remove the cables from the clip 2 in the base enclosure.
Disconnecting and Removing the Wireless Antenna Cables

5–30 Maintenance and Service Guide
Removal and Replacement Procedures
5. Turn the notebook display-side up with the front toward you.
6. Open the display.
7. Disconnect the display cable from the system board 1.
8. Remove the wireless antenna cables from the clips 2 in the
top cover.
Disconnecting the Display Cables

Removal and Replacement Procedures
Maintenance and Service Guide 5–31
ÄCAUTION: Support the display assembly when removing the following
screws. Failure to follow this caution can result in damage to the
display assembly.
✎Steps 9 and 10 apply only to HP Pavilion ze2000 models. See
steps 11 and 12 in this section for information on removing the
display assembly on Compaq Presario M2000 models.
9. Remove the 4 black PM2.0×6.0 screws 1 that secure the
display assembly to the notebook.
10. Remove the display assembly 2.
Removing the Display Assembly Screws,
HP Pavilion ze2000 Models Only

5–32 Maintenance and Service Guide
Removal and Replacement Procedures
ÄCAUTION: Support the display assembly when removing the following
screws. Failure to follow this caution can result in damage to the
display assembly.
✎Steps 11 and 12 apply only to Compaq Presario M2000
models.
11. Remove the 6 black PM2.0×6.0 screws 1 that secure the
display assembly to the notebook.
12. Remove the display assembly 2.
Removing the Display Assembly,
Compaq Presario M2000 Models Only
Reverse the above procedure to install the display assembly.

Removal and Replacement Procedures
Maintenance and Service Guide 5–33
5.12 Base Enclosure
1. Prepare the notebook for disassembly (Section 5.3)
and remove the following components:
a. Optical drive (Section 5.5)
b. Memory module compartment cover (Section 5.6)
c. Mini PCI compartment cover (Section 5.7)
d. Keyboard cover (Section 5.8)
e. Keyboard (Section 5.10)
f. Display assembly (Section 5.11)
2. Position the notebook with the front panel toward you.
Base Enclosure Spare Part Number Information
For use on HP Pavilion ze2000 models
For use on Compaq Presario M2000 models
382398-001
382399-001

5–34 Maintenance and Service Guide
Removal and Replacement Procedures
✎Steps 3 through 5 apply only to HP Pavilion ze2000 models.
See steps 6 through 8 in this section for information on
removing the base enclosure screws on Compaq Presario
M2000 models.
3. Remove the 3 black PM2.0×6.0 screws 1 and the 2 black
PM2.0×4.0 screws 2 that secure the base enclosure to the
notebook.
Removing the Base Enclosure Screws, Part 1,
HP Pavilion ze2000 Models Only

Removal and Replacement Procedures
Maintenance and Service Guide 5–35
4. Turn the notebook upside down, with the front panel
toward you.
5. Remove the following:
1 Five PM2.0×16.0 screws that secure the base enclosure
the notebook
2 Seven black PM2.0×6.0 screws that secure the base
enclosure the notebook
3 Six silver PM2.0×5.0 screws that secure the base enclosure
the notebook
Removing the Base Enclosure Screws, Part 2,
HP Pavilion ze2000 Models Only

5–36 Maintenance and Service Guide
Removal and Replacement Procedures
✎Steps 6 through 8 apply only to Compaq Presario M2000
models.
6. Remove the 2 black PM2.0×7.0 screws 1 and the silver
PM2.0×5.0 screw 2 that secure the base enclosure to
the notebook.
Removing the Base Enclosure Screws, Part 1,
Compaq Presario M2000 Models Only

Removal and Replacement Procedures
Maintenance and Service Guide 5–37
7. Turn the notebook upside down, with the front panel
toward you.
8. Remove the 3 black PM2.0×4.0 screws 1 and the 15 black
PM2.0×7.0 screws 2 that secure the base enclosure to the
notebook.
Removing the Base Enclosure Screws, Part 2,
Compaq Presario M2000 Models Only

5–38 Maintenance and Service Guide
Removal and Replacement Procedures
✎Steps 9 and 10 apply to both HP Pavilion ze2000 and
Compaq Presario M2000 models.
9. Lift the rear edge of the base enclosure 1 until it disengages
from the notebook.
10. Slide the base enclosure back 2 and remove it.
Removing the Base Enclosure
Reverse the above procedure to install the base enclosure.

Removal and Replacement Procedures
Maintenance and Service Guide 5–39
5.13 Speaker Assembly
1. Prepare the notebook for disassembly (Section 5.3)
and remove the following components:
a. Optical drive (Section 5.5)
b. Memory module compartment cover (Section 5.6)
c. Mini PCI compartment cover (Section 5.7)
d. Keyboard cover (Section 5.8)
e. Keyboard (Section 5.10)
f. Display assembly (Section 5.11)
g. Base enclosure (Section 5.12)
Speaker Assembly Spare Part Number Information
For use on HP Pavilion ze2000 models
For use on Compaq Presario M2000 models
382410-001
383189-001

5–40 Maintenance and Service Guide
Removal and Replacement Procedures
2. Disconnect the speaker cable 1 from the system board.
3. Lift the speaker straight up to remove it 2 from the top cover.
Removing the Speaker Assembly
Reverse the above procedure to install the speaker assembly.

Removal and Replacement Procedures
Maintenance and Service Guide 5–41
5.14 Heat Sink
1. Prepare the notebook for disassembly (Section 5.3)
and remove the following components:
a. Optical drive (Section 5.5)
b. Memory module compartment cover (Section 5.6)
c. Mini PCI compartment cover (Section 5.7)
d. Keyboard cover (Section 5.8)
e. Keyboard (Section 5.10)
f. Display assembly (Section 5.11)
g. Base enclosure (Section 5.12)
2. Turn the notebook upside down with the front panel
toward you.
Heat Sink Spare Part Number Information
Heat sink (includes thermal pad) 382412-001

5–42 Maintenance and Service Guide
Removal and Replacement Procedures
3. Disconnect the fan cable 1 from the system board.
4. Remove the 3 silver PM2.0×4.0 screws 2 that secure the heat
sink to the top cover.
5. Remove the heat sink 3.
Removing the Heat Sink
Reverse the above procedure to install the heat sink.

Removal and Replacement Procedures
Maintenance and Service Guide 5–43
5.15 Fan
1. Prepare the notebook for disassembly (Section 5.3)
and remove the following components:
a. Optical drive (Section 5.5)
b. Memory module compartment cover (Section 5.6)
c. Mini PCI compartment cover (Section 5.7)
d. Keyboard cover (Section 5.8)
e. Keyboard (Section 5.10)
f. Display assembly (Section 5.11)
g. Base enclosure (Section 5.12)
h. Heat sink (Section 5.14)
2. Turn the heat sink upside down with the front panel
toward you.
Fan Spare Part Number Information
Fan (includes thermal pad) 382411-001

5–44 Maintenance and Service Guide
Removal and Replacement Procedures
3. Remove the 2 silver PM2.0×4.0 screws 1 that secure the fan
to the heat sink.
4. Remove the fan 2.
Removing the Fan
Reverse the above procedure to install the fan.

Removal and Replacement Procedures
Maintenance and Service Guide 5–45
5.16 Processor
1. Prepare the notebook for disassembly (Section 5.3)
and remove the following components:
a. Optical drive (Section 5.5)
b. Memory module compartment cover (Section 5.6)
c. Mini PCI compartment cover (Section 5.7)
d. Keyboard cover (Section 5.8)
e. Keyboard (Section 5.10)
f. Display assembly (Section 5.11)
g. Base enclosure (Section 5.12)
h. Heat sink (Section 5.14)
Processor Spare Part Number Information
Intel Pentium M 745 (1.8-GHz) with 400-MHz FSB
Intel Pentium M 735 (1.7-GHz) with 400-MHz FSB
Intel Pentium M 725 (1.6-GHz) with 400-MHz FSB
Intel Pentium M 715A (1.5-GHz) with 400-MHz FSB
373053-001
373052-001
367771-001
380690-001
Intel Celeron M 360 (1.4-GHz) with 400-MHz FSB
Intel Celeron M 350 (1.3-GHz) with 400-MHz FSB
380033-001
380032-001

5–46 Maintenance and Service Guide
Removal and Replacement Procedures
2. Turn the processor locking screw 1 one-quarter turn
counterclockwise until you feel a click.
3. Lift the processor 2 straight up and remove it.
✎Note that the gold triangle 3 on the processor should be
aligned in the front right corner when you install the processor.
Removing the Processor
Reverse the above procedure to install a processor.

Removal and Replacement Procedures
Maintenance and Service Guide 5–47
5.17 Battery Connector Board
1. Prepare the notebook for disassembly (Section 5.3)
and remove the following components:
a. Optical drive (Section 5.5)
b. Memory module compartment cover (Section 5.6)
c. Mini PCI compartment cover (Section 5.7)
d. Keyboard cover (Section 5.8)
e. Keyboard (Section 5.10)
f. Display assembly (Section 5.11)
g. Base enclosure (Section 5.12)
2. Turn the top cover top-side up with the front panel
toward you.
Battery Connector Board Spare Part Number Information
Battery connector board 382413-001

5–48 Maintenance and Service Guide
Removal and Replacement Procedures
3. Remove the silver PM2.0×4.0 screw that secures the battery
connector board to the top cover.
Removing the Battery Connector Board Screw

Removal and Replacement Procedures
Maintenance and Service Guide 5–49
4. Turn the top cover upside down, with the front panel
toward you.
5. Remove the silver PM2.0×4.0 screw 1 that secures the
battery connector board to the top cover.
6. Slide the battery connector board toward the rear panel 2
until it disconnects from the system board.
7. Remove the battery connector board 3.
Removing the Battery Connector Board
Reverse the above procedure to install the the battery connector
board.

5–50 Maintenance and Service Guide
Removal and Replacement Procedures
5.18 Power Connector Board
1. Prepare the notebook for disassembly (Section 5.3)
and remove the following components:
a. Optical drive (Section 5.5)
b. Memory module compartment cover (Section 5.6)
c. Mini PCI compartment cover (Section 5.7)
d. Keyboard cover (Section 5.8)
e. Keyboard (Section 5.10)
f. Display assembly (Section 5.11)
g. Base enclosure (Section 5.12)
Power Connector Board Spare Part Number Information
Power connector board 382414-001

Removal and Replacement Procedures
Maintenance and Service Guide 5–51
2. Remove the 2 silver PM2.0×4.0 screws 1 that secure the
power connector board to the top cover.
3. Slide the power connector board toward the rear panel 2 until
it disconnects it from the system board.
4. Remove the power connector board 3.
Removing the Power Connector Board
Reverse the above procedure to install the power connector board.

5–52 Maintenance and Service Guide
Removal and Replacement Procedures
5.19 USB/S-Video Controller Board
✎This section applies only to full-featured models.
1. Prepare the notebook for disassembly (Section 5.3)
and remove the following components:
a. Optical drive (Section 5.5)
b. Memory module compartment cover (Section 5.6)
c. Mini PCI compartment cover (Section 5.7)
d. Keyboard cover (Section 5.8)
e. Keyboard (Section 5.10)
f. Display assembly (Section 5.11)
g. Base enclosure (Section 5.12)
USB/S-Video Controller Board
Spare Part Number Information
USB/S-Video controller board 382416-001

Removal and Replacement Procedures
Maintenance and Service Guide 5–53
2. Remove the 2 silver PM2.0×4.0 screws 1 that secure the
USB/S-Video controller board to the top cover.
3. Lift up on the right side of the board 2 to disconnect it from
the system board.
4. Remove the USB/S-Video controller board.
Removing the USB/S-Video Controller Board
Reverse the above procedure to install the USB/S-Video
controller board.

5–54 Maintenance and Service Guide
Removal and Replacement Procedures
5.20 Bluetooth Board
✎This section applies only to full-featured models.
1. Prepare the notebook for disassembly (Section 5.3)
and remove the following components:
a. Optical drive (Section 5.5)
b. Memory module compartment cover (Section 5.6)
c. Mini PCI compartment cover (Section 5.7)
d. Keyboard cover (Section 5.8)
e. Keyboard (Section 5.10)
f. Display assembly (Section 5.11)
g. Base enclosure (Section 5.12)
2. Turn the USB/S-Video controller board upside down with the
USB port away from you.
Bluetooth Board Spare Part Number Information
Broadcomm Bluetooth board 376651-001

Removal and Replacement Procedures
Maintenance and Service Guide 5–55
3. Remove the 2 PM1.5×3.5 screws 1 that secure the
Bluetooth board to the USB/S-Video controller board.
4. Disconnect the Bluetooth board cable 2 from the
USB/S-Video controller board.
5. Remove the Bluetooth board 3.
Removing the Bluetooth Board
Reverse the above procedure to install the Bluetooth board.

5–56 Maintenance and Service Guide
Removal and Replacement Procedures
5.21 System Board
✎All system board spares kits include a disk cell RTC battery.
✎When replacing the system board, ensure that the following
components are removed from the defective system board and
installed on the replacement system board:
■Memory modules (Section 5.6)
■Mini PCI communications card (Section 5.7)
■Heat sink (Section 5.14)
■Processor (Section 5.16)
System Board Spare Part Number Information
For use on models with full-featured models (includes a disk cell
RTC battery)
381062-001
For use on models with defeatured models (includes a disk cell
RTC battery)
381061-001

Removal and Replacement Procedures
Maintenance and Service Guide 5–57
1. Prepare the notebook for disassembly (Section 5.3) and
remove the following components:
a. Optical drive (Section 5.5)
b. Keyboard cover (Section 5.8)
c. Keyboard (Section 5.10)
d. Display assembly (Section 5.11)
e. Base enclosure (Section 5.12)
f. Speaker assembly (Section 5.13)
g. Battery connector board (Section 5.17)
h. Power connector board (Section 5.18)
i. USB/S-Video controller board (Section 5.19)
2. Turn the top cover top-side up, with the front panel
toward you.

5–58 Maintenance and Service Guide
Removal and Replacement Procedures
3. Release the ZIF connector 1 to which the TouchPad cable is
connected and disconnect the cable 2 from the system board.
Disconnecting the TouchPad Cable

Removal and Replacement Procedures
Maintenance and Service Guide 5–59
4. Turn the top cover upside down with the front toward you.
✎Step 5 applies only to HP Pavilion ze2000 models. See step 6
in this section for information on removing the system board
screws on Compaq Presario M2000 models.
5. Remove the 2 silver PM2.0×4.0 screws that secure the system
board to the top cover.
Removing the System Board Screws, HP ze2000 Models Only

5–60 Maintenance and Service Guide
Removal and Replacement Procedures
✎Step 6 applies only to Compaq Presario M2000 models.
6. Remove the 3 silver PM2.0×4.0 screws that secure the system
board to the top cover.
Removing the System Board Screws,
Compaq Presario M2000 Models Only

Removal and Replacement Procedures
Maintenance and Service Guide 5–61
7. Flex the left edge of the top cover out 1 until the 1394
connector 2 disengages from the top cover.
8. Lift the left side of the system board 3 until the 1394
connector is clear.
9. Flex the front edge of the top cover 4 until the audio
connectors 5 and LED section 6 of the system board
disengage from the top cover.
Releasing the System Board

5–62 Maintenance and Service Guide
Removal and Replacement Procedures
10. Slide the system board to the left at an angle and remove it.
Removing the System Board
Reverse the above procedure to install the system board.

Maintenance and Service Guide 6–1
6
Specifications
This chapter provides physical and performance specifications.
Table 6-1
Notebook
Dimensions
HP Pavilion ze2000
Height (varies from front to back)
Width
Depth
3.01 cm to 3.86 cm
23.46 cm
33.40 cm
1.19 in to 1.52 in
9.24 in
13.15 in
Compaq Presario M2000
Height (varies from front to back)
Width
Depth
3.29 cm to 3.89 cm
23.06 cm
33.40 cm
1.30 in to 1.53 in
9.08 in
13.15 in
Weight (varies by configuration)
HP Pavilion ze2000
Compaq Presario M2000
2.44 kg
2.39 kg
5.38 lb
5.26 lb
Stand-alone power requirements
Operating voltage
Operating current
18.5V dc @ 3.5 A - 65 W
3.5 A

6–2 Maintenance and Service Guide
Specifications
Temperature
Operating
Nonoperating
10°C to 35°C
-20°C to 60°C
50°F to 95°F
-4°F to 140°F
Relative humidity (noncondensing)
Operating
Nonoperating
10% to 90%
5% to 95%, 38.7°C (101.6°F) maximum
wet bulb temperature
Maximum altitude (unpressurized)
Operating (14.7 to 10.1 psia)
Nonoperating (14.7 to 4.4 psia)
-15 m to 3,048 m
-15 m to 12,192 m
-50 ft to 10,000 ft
-50 ft to 40,000 ft
Shock
Operating
Nonoperating
125 g, 2 ms, half-sine
200 g, 2 ms, half-sine
Random Vibration
Operating
Nonoperating
0.75 g zero-to-peak, 10 Hz to 500 Hz,
0.25 oct/min sweep rate
1.50 g zero-to-peak, 10 Hz to 500 Hz,
0.5 oct/min sweep rate
✎Applicable product safety standards specify thermal limits for plastic
surfaces. The notebook operates well within this range of temperatures.
Table 6-1
Notebook
(Continued)

Specifications
Maintenance and Service Guide 6–3
Table 6-2
15.0-inch, XGA, Display
Dimensions
Height
Width
Diagonal
22.9 cm
30.0 cm
38.1 cm
9.0 in
11.8 in
15.0 in
Number of colors Up to 16.8 million
Contrast ratio 250:1
Brightness 150 nits typical
Pixel resolution
Pitch
Format
Configuration
0.264 × 0.264 mm
1024 × 768
RGB vertical stripe
Backlight Edge lit
Character display 80 × 25
Total power consumption 5.5 W
Viewing angle +/-35° horizontal, +15/-35° vertical
typical

6–4 Maintenance and Service Guide
Specifications
Table 6-3
Hard Drives
80-GB* 60-GB* 40-GB*
Dimensions
Height
Width
Weight
9.5 mm
70 mm
99 g
9.5 mm
70 mm
102 g
9.5 mm
70 mm
99 g
Interface type ATA - 5 ATA - 5 ATA - 5
Transfer rate
Synchronous (maximum)
Security
100 MB/sec
ATA security
100 MB/sec
ATA s e c u r i t y
100 MB/sec
ATA security
Seek times (typical read, including setting)
Single track
Average
Maximum
3 ms
13 ms
24 ms
3 ms
13 ms
24 ms
3 ms
13 ms
24 ms
Logical blocks†156,301,488 117,210,240 78,140,160
Disk rotational speed 4200 rpm 4200 rpm 4200 rpm
Operating temperature 5°C to 55°C (41°F to 131°F)
✎ Certain restrictions and exclusions apply. Consult Customer Care
for details.
*1 GB = 1 billion bytes when referring to hard drive storage capacity. Actual
capacity is less.
†Actual drive specifications may differ slightly.

Specifications
Maintenance and Service Guide 6–5
Table 6-4
Primary 6-cell, Li-Ion Battery Pack
Dimensions
Height
Width
Depth
Weight
2.00 cm
9.40 cm
13.40 cm
0.34 kg
0.79 in
3.70 in
5.28 in
0.75 lb
Energy
Voltage
Amp-hour capacity
Watt-hour capacity
11.1 V
4.4 Ah
48 Wh
Temperature
Operating
Nonoperating
5°C to 45°C
0°C to 60°C
41°F to 113°F
32°F to 140°F

6–6 Maintenance and Service Guide
Specifications
Table 6-5
24X DVD/CD-RW Combo Drive
Applicable disk Read:
DVD-R, DVD-RW,
DVD-ROM (DVD-5,
DVD-9, DVD-10,
DVD-18),
CD-ROM (Mode 1 and 2)
CD Digital Audio
CD-XA ready (Mode 2,
Form 1 and 2)
CD-I ready (Mode 2,
Form 1 and 2)
CD-R, CD-RW
Photo CD (single and
multisession)
CD-Bridge
Write:
CD-R and CD-RW
Center hole diameter 1.5 cm (0.59 in)
Disk diameter
Standard disc
Mini disc
12 cm (4.72 in)
8 cm (3.15 in)

Specifications
Maintenance and Service Guide 6–7
Disk thickness 1.2 mm (0.047 in)
Track pitch 0.74 µm
Access time CD media DVD media
Random
Full stroke
< 110 ms
< 210 ms
< 130 ms
< 225 ms
Audio output level Line-out, 0.7 V rms
Cache buffer 2 MB
Data transfer rate
CD-R (24X)
CD-RW (10X)
CD-ROM (24X)
DVD (8X)
Multiword DMA mode 2
3600 KB/s (150 KB/s at 1X CD rate)
1500 KB/s (150 KB/s at 1X CD rate)
3600 KB/s (150 KB/s at 1X CD rate)
10,800 KB/s (1352 KB/s at 1X DVD rate)
16.6 MB/s
Startup time < 15 seconds
Stop time < 6 seconds
Table 6-5
24X DVD/CD-RW Combo Drive
(Continued)

6–8 Maintenance and Service Guide
Specifications
Table 6-6
8X DVD±RW/R and CD-RW Combo Drive
Applicable disk Read:
DVD-R, DVD-RW,
DVD-ROM (DVD-5,
DVD-9, DVD-10,
DVD-18),
CD-ROM (Mode 1
and 2)
CD Digital Audio
CD-XA ready (Mode
2, Form 1 and 2)
CD-I ready (Mode 2,
Form 1 and 2)
CD-R, CD-RW
Photo CD (single
and multisession)
CD-Bridge
Write:
CD-R and CD-RW
DVD-R and
DVD-RW
Center hole diameter 1.5 cm (0.59 in)
Disk diameter
Standard disc
Mini disc
12 cm (4.72 in)
8 cm (3.15 in)

Specifications
Maintenance and Service Guide 6–9
Disk thickness 1.2 mm (0.047 in)
Track pitch 0.74 µm
Access time CD DVD
Random
Full stroke
< 175 ms
< 285 ms
< 230 ms
< 335 ms
Audio output level Audio-out, 0.7 Vrms
Cache buffer 2 MB
Data transfer rate
CD-R (16X)
CD-RW (8X)
CD-ROM (24X)
DVD (8X)
DVD-R (4X)
DVD-RW (2X)
Multiword DMA mode 2
2,400 KB/s (150 KB/s at 1X CD rate)
1,200 KB/s (150 KB/s at 1X CD rate)
3,600 KB/s (150 KB/s at 1X CD rate)
10,800 KB/s (1,352 KB/s at 1X DVD rate)
5,400 KB/s (1,352 KB/s at 1X DVD rate)
2,700 KB/s (1,352 KB/s at 1X DVD rate)
16.6 MB/s
Startup time < 15 seconds
Stop time < 6 seconds
Table 6-6
8X DVD±RW/R and CD-RW Combo Drive
(Continued)

6–10 Maintenance and Service Guide
Specifications
Table 6-7
8X DVD-ROM Drive
Applicable disk DVD-ROM (DVD-5, DVD-9, DVD-10, DVD-18)
CD-ROM (Mode 1 and 2)
CD Digital Audio
CD-XA ready (Mode 2, Form 1 and 2)
CD-I ready (Mode 2, Form 1 and 2)
CD-R
CD-RW
Photo CD (single and multisession)
CD-Bridge
Center hole diameter 1.5 cm (0.59 in)
Disk diameter
Standard disc
Mini disc
12 cm (4.72 in)
8 cm (3.15 in)
Disk thickness 1.2 mm (0.047 in)

Specifications
Maintenance and Service Guide 6–11
Track pitch 0.74 µm
Access time CD media DVD media
Random
Full stroke
< 100 ms
< 175 ms
< 125 ms
< 225 ms
Audio output level Line-out, 0.7 V rms
Cache buffer 512 KB
Data transfer rate
CD-R (24X)
CD-RW (10X)
CD-ROM (24X)
DVD (8X)
Multiword DMA mode 2
3600 KB/s (150 KB/s at 1X CD rate)
1500 KB/s (150 KB/s at 1X CD rate)
3600 KB/s (150 KB/s at 1X CD rate)
10,800 KB/s (1352 KB/s at 1X DVD rate)
16.6 MB/s
Startup time < 10 seconds
Stop time < 3 seconds
Table 6-7
8X DVD-ROM Drive
(Continued)

6–12 Maintenance and Service Guide
Specifications
Table 6-8
24X CD-ROM Drive
Applicable disk Applicable disc CD-ROM (Mode 1 and 2)
CD Digital Audio
CD-XA ready (Mode 2, Form 1 and 2)
CD-I ready (Mode 2, Form 1 and 2)
CD-R
CD-RW
Photo CD (single/multisession)
CD-Bridge
Center hole diameter 1.5 cm (0.59 in)
Disk diameter
Standard disc
Mini disc
12 cm (4.72 in)
8 cm (3.15 in)
Disk thickness 1.2 mm (0.047 in)
Track pitch 1.6 µm
Access time CD media DVD media
Random
Full stroke
< 110 ms
< 220 ms
< 125 ms
< 225 ms
Audio output level Line-out, 0.7 V rms
Cache buffer 128 KB/s
Data transfer rate
CD-R (24X)
Multiword DMA mode 2
3600 KB/s (150 KB/s at 1X CD rate)
16.6 MB/s
Startup time < 8 seconds
Stop time < 4 seconds

Specifications
Maintenance and Service Guide 6–13
Table 6-9
System DMA
Hardware DMA System Function
DMA0 n/a
DMA1* n/a
DMA2* n/a
DMA3 n/a
DMA4 Direct memory access controller
DMA5* Available for PC Card
DMA6 Not assigned
DMA7 Not assigned
*PC Card controller can use DMA 1, 2, or 5.
Table 6-10
System Interrupts
Hardware IRQ System Function
IRQ0 System timer
IRQ1 Standard 101-/102-Key or Microsoft Natural Keyboard
IRQ2 Cascaded
IRQ3 Intel 82801DB/DBM USB2 Enhanced Host
Controller—24CD
IRQ4 COM1
IRQ5* Conexant AC—Link Audio
Intel 82801DB/DBM SMBus Controller—24C3
Data Fax Modem with SmartCP
IRQ6 Diskette drive

6–14 Maintenance and Service Guide
Specifications
IRQ7* Parallel port
IRQ8 System CMOS/real time clock
IRQ9* Microsoft ACPI-compliant system
IRQ10* Intel USB UHCI controller—24C2
Intel 82852/82855 GM/GME Graphic Controller
Realtek RTL8139 Family PCI fast Ethernet Controller
IRQ11 Intel USB EHCI controller—24CD
Intel USB UHCI controller—24C4
Intel USB UHCI controller—24C7
Intel Pro/Wireless 2200BG
TI OHCI 1394 host controller
TI PCI1410 cardbus controller
IRQ12 Synaptics PS/2 touch pad
IRQ13 Numeric data processor
IRQ14 Primary IDE channel
IRQ15 Secondary IDE channel
*Default configuration; audio possible configurations are IRQ5, IRQ7, IRQ9,
IRQ10, or none.
✎PC Cards may assert IRQ3, IRQ4, IRQ5, IRQ7, IRQ9, IRQ10, IRQ11, or
IRQ15. Either the infrared or the serial port may assert IRQ3 or IRQ4.
Table 6-10
System Interrupts
(Continued)

Specifications
Maintenance and Service Guide 6–15
Table 6-11
System I/O Addresses
I/O Address (hex) System Function (shipping configuration)
000 - 00F DMA controller no. 1
010 - 01F Unused
020 - 021 Interrupt controller no. 1
022 - 024 Opti chipset configuration registers
025 - 03F Unused
02E - 02F 87334 “Super I/O” configuration for CPU
040 - 05F Counter/timer registers
044 - 05F Unused
060 Keyboard controller
061 Port B
062 - 063 Unused
064 Keyboard controller
065 - 06F Unused
070 - 071 NMI enable/RTC
072 - 07F Unused
080 - 08F DMA page registers
090 - 091 Unused
092 Port A
093 - 09F Unused
0A0 - 0A1 Interrupt controller no. 2

6–16 Maintenance and Service Guide
Specifications
I/O Address (hex) System Function (shipping configuration)
0A2 - 0BF Unused
0C0 - 0DF DMA controller no. 2
0E0 - 0EF Unused
0F0 - 0F1 Coprocessor busy clear/reset
0F2 - 0FF Unused
100 - 16F Unused
170 - 177 Secondary fixed disk controller
178 - 1EF Unused
1F0 - 1F7 Primary fixed disk controller
1F8 - 200 Unused
201 Joystick (decoded in ESS1688)
202 - 21F Unused
220 - 22F Entertainment audio
230 - 26D Unused
26E - 26 Unused
278 - 27F Unused
280 - 2AB Unused
2A0 - 2A7 Unused
2A8 - 2E7 Unused
2E8 - 2EF Reserved serial port
Table 6-11
System I/O Addresses
(Continued)

Specifications
Maintenance and Service Guide 6–17
I/O Address (hex) System Function (shipping configuration)
2F0 - 2F7 Unused
2F8 - 2FF Infrared port
300 - 31F Unused
320 - 36F Unused
370 - 377 Secondary diskette drive controller
378 - 37F Parallel port (LPT1/default)
380 - 387 Unused
388 - 38B FM synthesizer—OPL3
38C - 3AF Unused
3B0 - 3BB VGA
3BC - 3BF Reserved (parallel port/no EPP support)
3C0 - 3DF VGA
3E0 - 3E1 PC Card controller in CPU
3E2 - 3E3 Unused
3E8 - 3EF Internal modem
3F0 - 3F7 “A” diskette controller
3F8 - 3FF Serial port (COM1/default)
CF8 - CFB PCI configuration index register (PCIDIVO-1)
CFC - CFF PCI configuration data register (PCIDIVO-1)
Table 6-11
System I/O Addresses
(Continued)

6–18 Maintenance and Service Guide
Specifications
Table 6-12
System Memory Map
Size Memory Address System Function
640 KB 00000000-0009FFFF Base memory
128 KB 000A0000-000BFFFF Video memory
48 KB 000C0000-000CBFFF Video BIOS
160 KB 000C8000-000E7FFF Unused
64 KB 000E8000-000FFFFF System BIOS
15 MB 00100000-00FFFFFF Extended memory
58 MB 01000000-047FFFFF Super extended memory
58 MB 04800000-07FFFFFF Unused
2 MB 08000000-080FFFFF Video memory (direct access)
4 GB 08200000-FFFEFFFF Unused
64 KB FFFF0000-FFFFFFFF System BIOS

Maintenance and Service Guide A–1
A
Connector Pin Assignments
Table A-1
Universal Serial Bus
Pin Signal Pin Signal
1 +5 VDC 3 Data +
2 Data – 4 Ground

A–2 Maintenance and Service Guide
Connector Pin Assignments
Table A-2
RJ-45 (Network)
Pin Signal Pin Signal
1 Transmit + 5 Unused
2 Transmit – 6 Receive –
3 Receive + 7 Unused
4 Unused 8 Unused

Connector Pin Assignments
Maintenance and Service Guide A–3
Table A-3
S-Video-Out
Pin Signal Pin Signal
1 S-VHS color (C) signal 5 TV-CD
2 Composite video signal 6 S-VHS intensity ground
3 S-VHS intensity (Y) signal 7 Composite video ground
4 S-VHS color ground
123
456 7

A–4 Maintenance and Service Guide
Connector Pin Assignments
Table A-4
External Monitor
Pin Signal Pin Signal
1 Red analog 9 +5 VDC
2 Green analog 10 Ground
3 Blue analog 11 Monitor detect
4 Not connected 12 DDC 2B data
5 Ground 13 Horizontal sync
6 Ground analog 14 Vertical sync
7 Ground analog 15 DDC 2B clock
8 Ground analog

Connector Pin Assignments
Maintenance and Service Guide A–5
Table A-5
RJ-11 (Modem)
Pin Signal Pin Signal
1 Unused 4 Unused
2Tip 5Unused
3 Ring 6 Unused

A–6 Maintenance and Service Guide
Connector Pin Assignments
Table A-6
Audio-In (Microphone)
Pin Signal Pin Signal
1 Audio signal in 3 Ground
2 Audio signal in
Table A-7
Audio-Out (Headphone)
Pin Signal Pin Signal
1 Audio out, left channel 3 Ground
2 Audio out, right channel

Maintenance and Service Guide B–1
B
Power Cord Set Requirements
3-Conductor Power Cord Set
The wide range input feature of the notebook permits it to operate
from any line voltage from 100 to 120 or 220 to 240 volts AC.
The power cord set included with the notebook meets the
requirements for use in the country where the equipment
is purchased.
Power cord sets for use in other countries must meet the
requirements of the country where the notebook is used.

B–2 Maintenance and Service Guide
Power Cord Set Requirements
General Requirements
The requirements listed below are applicable to all countries.
■The length of the power cord set must be at least 1.5 m
(5.0 ft) and a maximum of 2.0 m (6.5 ft).
■All power cord sets must be approved by an acceptable
accredited agency responsible for evaluation in the
country where the power cord set will be used.
■The power cord sets must have a minimum current capacity
of 10 amps and a nominal voltage rating of 125 or 250 V AC,
as required by each country’s power system.
■The appliance coupler must meet the mechanical
configuration of an EN 60 320/IEC 320 Standard Sheet C13
connector for mating with the appliance inlet on the back of
the notebook.

Power Cord Set Requirements
Maintenance and Service Guide B–3
Country-Specific Requirements
3-Conductor Power Cord Set Requirements
Country Accredited Agency Applicable Note Number
Australia EANSW 1
Austria OVE 1
Belgium CEBC 1
Canada CSA 2
Denmark DEMKO 1
Finland FIMKO 1
France UTE 1
Germany VDE 1
Italy IMQ 1
Japan METI 3
✎NOTES:
1. The flexible cord must be <HAR> Type HO5VV-F, 3-conductor, 1.0 mm²
conductor size. Power cord set fittings (appliance coupler and wall plug)
must bear the certification mark of the agency responsible for evaluation
in the country where it will be used.
2. The flexible cord must be Type SPT-3 or equivalent, No. 18 AWG,
3-conductor. The wall plug must be a two-pole grounding type with a
NEMA 5-15P (15 A, 125 V) or NEMA 6-15P (15 A, 250 V) configuration.
3. The appliance coupler, flexible cord, and wall plug must bear a “T” mark
and registration number in accordance with the Japanese Dentori Law. The
flexible cord must be Type VCT or VCTF, 3-conductor, 1.00 mm² conductor
size. The wall plug must be a two-pole grounding type with a Japanese
Industrial Standard C8303 (7 A, 125 V) configuration.

B–4 Maintenance and Service Guide
Power Cord Set Requirements
The Netherlands KEMA 1
Norway NEMKO 1
Sweden SEMKO 1
Switzerland SEV 1
United Kingdom BSI 1
United States UL 2
✎NOTES:
1. The flexible cord must be <HAR> Type HO5VV-F, 3-conductor, 1.0 mm²
conductor size. Power cord set fittings (appliance coupler and wall plug)
must bear the certification mark of the agency responsible for evaluation
in the country where it will be used.
2. The flexible cord must be Type SPT-3 or equivalent, No. 18 AWG,
3-conductor. The wall plug must be a two-pole grounding type with a
NEMA 5-15P (15 A, 125 V) or NEMA 6-15P (15 A, 250 V) configuration.
3. The appliance coupler, flexible cord, and wall plug must bear a “T” mark
and registration number in accordance with the Japanese Dentori Law. The
flexible cord must be Type VCT or VCTF, 3-conductor, 1.00 mm² conductor
size. The wall plug must be a two-pole grounding type with a Japanese
Industrial Standard C8303 (7 A, 125 V) configuration.
3-Conductor Power Cord Set Requirements
(Continued)
Country Accredited Agency Applicable Note Number

Maintenance and Service Guide C–1
C
Screw Listing
This appendix provides specification and reference information
for the screws used in the notebook. All screws listed in this
appendix are available in the Miscellaneous Screw Kits, spare
part numbers 382402-001 (for use on HP Pavilion ze2000
models) and 382403-001 (for use on Compaq Presario M2000
models).

C–2 Maintenance and Service Guide
Screw Listing
Black PM2.0×5.0 Screw Locations
Table C-1
Black PM2.0×5.0 Screw
Color Qty. Length Thread
Head
Width
Black 5 5.0 mm 2.0 mm 4.0 mm
Where used:
1 Two screws that secure the hard drive cover to the notebook (screws
are captured on the cover by C clips; documented in Section 5.3)
2 Two screws that secure the memory module compartment cover to
the notebook (screws are captured on the cover by C clips; documented in
Section 5.6)
3 One screw that secures the Mini PCI compartment cover to the notebook
(screw is captured on the cover by C clips; documented in Section 5.7)
mm

C–4 Maintenance and Service Guide
Screw Listing
Black PM2.0×6.0 Screw Locations
Table C-3
Black PM2.0×6.0 Screw
Color Qty. Length Thread
Head
Width
Black 22 6.0 mm 2.0 mm 4.0 mm
Where used:
1 One screw that secures the optical drive to the notebook (documented in
Section 5.5)
2 Seven screws that secure the base enclosure on the HP Pavilion ze2000
notebook (documented in Section 5.12)
mm

Screw Listing
Maintenance and Service Guide C–5
Black PM2.0×6.0 Screw Locations
Table C-3
Black PM2.0×6.0 Screw
(Continued)
Color Qty. Length Thread
Head
Width
Black 22 6.0 mm 2.0 mm 4.0 mm
Where used:
1 One screw that secures the keyboard to the notebook (documented in
Section 5.10)
2 Four screws that secure the display assembly on the HP Pavilion ze2000
notebook (documented in Section 5.11)
mm

C–6 Maintenance and Service Guide
Screw Listing
Black PM2.0×6.0 Screw Locations
Table C-3
Black PM2.0×6.0 Screw
(Continued)
Color Qty. Length Thread
Head
Width
Black 22 6.0 mm 2.0 mm 4.0 mm
Where used:
6 screws that secure the display assembly on the Compaq Presario M2000
notebook (documented in Section 5.11)
mm

Screw Listing
Maintenance and Service Guide C–9
Black PM2.0×7.0 Screw Locations
Table C-4
Black PM2.0×7.0 Screw
(Continued)
Color Qty. Length Thread
Head
Width
Black 18 7.0 mm 2.0 mm 4.0 mm
Where used:
2 screws that secure the base enclosure on the Compaq Presario M2000
notebook (documented in Section 5.12)
mm

C–10 Maintenance and Service Guide
Screw Listing
Black PM2.0×7.0 Screw Locations
Table C-4
Black PM2.0×7.0 Screw
(Continued)
Color Qty. Length Thread
Head
Width
Black 18 7.0 mm 2.0 mm 4.0 mm
Where used:
15 screws that secure the base enclosure on the Compaq Presario M2000
notebook (documented in Section 5.12)
mm

Screw Listing
Maintenance and Service Guide C–11
Silver PM2.0×5.0 Screw Locations
Table C-5
Silver PM2.0×5.0 Screw
Color Qty. Length Thread
Head
Width
Silver 9 5.0 mm 2.0 mm 4.0 mm
Where used:
1 Two screws that secure the keyboard cover to the notebook (documented in
Section 5.10)
2 Six screws that secure the base enclosure on the HP Pavilion ze2000
notebook (documented in Section 5.12)
mm

C–16 Maintenance and Service Guide
Screw Listing
Black PM2.0×4.0 Screw Locations
Table C-7
Black PM2.0×4.0 Screw
(Continued)
Color Qty. Length Thread
Head
Width
Black 8 4.0 mm 2.0 mm 4.0 mm
Where used:
3 screws that secure the base enclosure on the Compaq Presario M2000
notebook (documented in Section 5.12)
mm

C–18 Maintenance and Service Guide
Screw Listing
Silver PM2.0×4.0 Screw Locations
Table C-9
Silver PM2.0×4.0 Screw
Color Qty. Length Thread
Head
Width
Silver 16 4.0 mm 2.0 mm 4.0 mm
Where used:
1 Three screws that secure the heat sink on the HP Pavilion ze2000 notebook
(documented in Section 5.14)
2 One screw that secures the battery connector board to the notebook
(documented in Section 5.17)
3 Two screws that secure the power connector board to the notebook
(documented in Section 5.18)
4 Two screws that secure the USB/S-Video controller board to the notebook
(documented in Section 5.19)
mm

Screw Listing
Maintenance and Service Guide C–21
Silver PM2.0×4.0 Screw Locations
Table C-9
Silver PM2.0×4.0 Screw
(Continued)
Color Qty. Length Thread
Head
Width
Silver 16 4.0 mm 2.0 mm 4.0 mm
Where used:
2 screws that secure the system board on the HP Pavilion ze2000 notebook
(documented in Section 5.21)
mm

C–22 Maintenance and Service Guide
Screw Listing
Silver PM2.0×4.0 Screw Locations
Table C-9
Silver PM2.0×4.0 Screw
(Continued)
Color Qty. Length Thread
Head
Width
Silver 16 4.0 mm 2.0 mm 4.0 mm
Where used:
3 screws that secure the system board on the Compaq Presario M2000
notebook (documented in Section 5.21)
mm

Maintenance and Service Guide Index–1
Index
1394 port 1–10, 1–12
6-in-1 Digital Media Reader
light 1–10, 1–24
6-in-1 Digital Media Reader
slot 1–10
6-in-1 Memory Reader light
1–12, 1–26
6-in-1 Memory Reader slot
1–12
A
AC adapter, spare part number
3–16, 3–20
arrow keys 1–20, 1–22
audio troubleshooting 2–21
audio-in jack
location 1–6, 1–8
pin assignments A–6
audio-out jack
location 1–6, 1–8
pin assignments A–6
B
base enclosure
removal 5–33
spare part numbers 3–9,
3–23, 5–33
battery bay 1–17, 1–18, 1–27,
1–29
battery connector board
removal 5–47
spare part number 3–7,
3–23, 5–47
battery light 1–6, 1–8
battery pack
removal 5–6
spare part numbers 3–11,
3–18, 5–6
specifications 6–5
battery pack release latch
1–27, 1–29
Bluetooth board
removal 5–54
spare part number 3–7,
3–21, 5–54
bottom components 1–27,
1–29
C
cables, service considerations
4–2
caps lock key 1–20, 1–22
caps lock light 1–23, 1–25

Index–2 Maintenance and Service Guide
Index
CD-ROM drive
OS loading problems 2–20
precautions 4–3
removal 5–11
spare part number 3–11,
3–15, 3–22, 5–11
specifications 6–12
components
bottom 1–27, 1–29
front 1–5, 1–7
keyboard 1–19, 1–21
left-side 1–13, 1–15
rear 1–15, 1–17, 1–18
right-side 1–9, 1–11
top 1–23, 1–25
Computer Setup
Advanced Menu 2–4
Main Menu 2–2
overview 2–1
Security Menu 2–3
Tools Menu 2–4
connector pin assignments
audio-in A–6
audio-out A–6
external monitor A–4
headphone A–6
microphone A–6
modem A–5
monitor A–4
network A–2
RJ-11 A–5
RJ-45 A–2
S-Video-out A–3
Universal Serial Bus (USB)
A–1
connectors, service
considerations 4–2
D
design overview 1–31
disassembly sequence chart
5–3
diskette drive
OS loading problems 2–19
precautions 4–3
display assembly
removal 5–28
spare part numbers 3–3,
3–22, 5–28
specifications 6–3
display hinge brackets, spare
part numbers 3–3, 3–24,
5–28
display release button 1–6, 1–8
display switch 1–23, 1–25
DMA specifications 6–13
docking device,
troubleshooting 2–14
drives, preventing damage 4–3
DVD/CD-RW Combo Drive
OS loading problems 2–20
precautions 4–3
removal 5–11
spare part number 3–11,
3–15, 3–22, 5–11
specifications 6–6
DVD±RW/R and CD-RW
Combo Drive
OS loading problems 2–20
precautions 4–3
removal 5–11

Index
Maintenance and Service Guide Index–3
spare part number 3–11,
3–15, 3–22, 5–11
specifications 6–8
DVD-ROM drive
OS loading problems 2–20
precautions 4–3
removal 5–11
spare part number 3–11,
3–15, 3–22, 5–11
specifications 6–10
E
electrostatic discharge 4–4,
4–8
entertainment cable, spare part
number 3–16, 3–21
exhaust vents 1–17, 1–18,
1–28, 1–30
expansion port 2 1–14, 1–16
external monitor port
pin assignments A–4
F
fan
removal 5–43
spare part number 3–7,
3–23, 5–43
features 1–2
feet
illustrated 3–12
locations 5–10
flowcharts, troubleshooting
no audio 2–21, 2–22
no network/modem
connection 2–26
no OS loading 2–15
no OS loading from
diskette drive 2–19
no OS loading from hard
drive 2–16, 2–17, 2–18
no OS loading from optical
drive 2–20
no power 2–8, 2–10, 2–11
no video 2–12, 2–13
nonfunctioning device
2–23
nonfunctioning docking
device 2–14
nonfunctioning keyboard
2–24
nonfunctioning pointing
device 2–25
fn key 1–20, 1–22
front components 1–5, 1–7
function keys 1–20, 1–22
G
grounding equipment and
methods 4–6
H
hard drive
OS loading problems 2–16
precautions 4–3
removal 5–7
spare part numbers 3–9,
3–15, 3–22, 5–7
specifications 6–4
hard drive bay 1–28, 1–30
hard drive cover
illustrated 3–12
removal 5–7

Index–4 Maintenance and Service Guide
Index
headphone jack
location 1–6, 1–8
pin assignments A–6
heat sink
removal 5–41
spare part number 3–7,
3–23, 5–41
hinge cover, spare part
numbers 3–3, 3–24, 5–28
I
I/O address specifications
6–15
IDE drive light 1–6, 1–8
interrupt specifications 6–13
K
keyboard
removal 5–24
spare part numbers 3–5,
3–18, 3–19, 3–20, 5–24
troubleshooting 2–24
keyboard components 1–19,
1–21
keyboard cover
removal 5–19
spare part numbers 3–3,
3–23, 5–19
keypad keys 1–20, 1–22
L
label area 1–28, 1–30
LED board
removal 5–22
spare part numbers 3–3,
3–24, 5–22
left-side components 1–13,
1–15
Logo Kit, spare part numbers
3–16, 3–23
M
mass storage devices, spare
part numbers 3–14
memory map specifications
6–18
memory module
removal 5–13
spare part numbers 3–11,
3–22, 5–13
memory module compartment
1–27, 1–29
memory module compartment
cover
illustrated 3–12
removal 5–14
microphone jack
location 1–6, 1–8
pin assignments A–6
Mini PCI communications
card
removal 5–16
spare part numbers 3–11,
3–20
Mini PCI compartment 1–28,
1–30
Mini PCI compartment cover
illustrated 3–12
removal 5–17

Index
Maintenance and Service Guide Index–5
Miscellaneous Plastics Kit
components 3–12
contents 3–13, 3–23
spare part numbers 3–9,
3–13, 3–23
modem jack
location 1–14, 1–16
pin assignments A–5
modem, troubleshooting 2–26
monitor port 1–14, 1–16
pin assignments A–4
mouse, spare part number
3–16, 3–18
mute button 1–24, 1–26
mute light 1–24, 1–26
N
network jack
location 1–14, 1–16
pin assignments A–2
network, troubleshooting 2–26
nonfunctioning device,
troubleshooting 2–14, 2–23
notebook feet
illustrated 3–12
locations 5–10
notebook specifications 6–1
num lock key 1–20, 1–22
num lock light 1–24, 1–26
O
optical drive
location 1–10, 1–12, 1–28,
1–30
OS loading problems 2–20
precautions 4–3
removal 5–11
spare part numbers 3–11,
3–15, 3–22
specifications 6–6, 6–8,
6–10, 6–12
P
packing precautions 4–5
PC Card eject buttons 1–14,
1–16
PC Card slots 1–14, 1–16
plastic parts 4–2
pointing device,
troubleshooting 2–25
power button 1–24, 1–26
power connector 1–14, 1–16
power connector board
removal 5–50
spare part number 3–7,
3–23, 5–50
power cord
set requirements B–2
spare part numbers 3–17,
3–20, 3–21
power management features
1–5
power, troubleshooting 2–8
power/standby light 1–6, 1–8
processor
removal 5–45
spare part numbers 3–7,
3–18, 3–20, 3–21, 5–45
R
rear components 1–15, 1–17,
1–18
remote control, spare part
number 3–16, 3–20

Index–6 Maintenance and Service Guide
Index
removal/replacement
preliminaries 4–1
procedures 5–1
right-side components 1–9,
1–11
RJ-11 jack
location 1–14, 1–16
pin assignments A–5
RJ-45 jack
location 1–14, 1–16
pin assignments A–2
S
Screw Kit, spare part number
3–16, 3–23
screw listing C–1
security cable slot 1–10, 1–12
serial number 3–1, 5–2
service considerations 4–2
speaker assembly
removal 5–39
spare part numbers 3–7,
3–23, 3–24, 5–39
speakers 1–6, 1–8
specifications
battery pack 6–5
CD-ROM drive 6–12
display 6–3
DMA 6–13
DVD/CD-RW Combo
Drive 6–6
DVD±RW/R and CD-RW
Combo Drive 6–8
DVD-ROM drive 6–10
hard drive 6–4
I/O addresses 6–15
interrupts 6–13
memory map 6–18
notebook 6–1
optical drive 6–12
static shielding materials 4–8
S-Video-out jack
location 1–10, 1–12
pin assignments A–3
system board
removal 5–56
spare part numbers 3–9,
3–21, 5–56
system memory map 6–18
T
tools required 4–1
top components 1–23, 1–25
top cover, spare part numbers
3–7, 3–22, 3–23, 3–24
TouchPad 1–23, 1–25
TouchPad buttons 1–23, 1–25
TouchPad horizontal scroll
region 1–26
TouchPad vertical scroll
region 1–24, 1–26
transporting precautions 4–5
troubleshooting
audio 2–21
Computer Setup 2–1
docking device 2–14
flowcharts 2–5
keyboard 2–24
modem 2–26
network 2–26
nonfunctioning device
2–14, 2–23

Index
Maintenance and Service Guide Index–7
OS loading 2–15
overview 2–1
pointing device 2–25
power 2–8
video 2–12
U
Universal Serial Bus (USB)
port
location 1–10, 1–12, 1–14,
1–16
pin assignments A–1
USB digital drive, spare part
number 3–15
USB travel mouse, spare part
number 3–16, 3–18
USB/S-Video controller board
removal 5–52
spare part numbers 3–7,
3–24, 5–52
V
video troubleshooting 2–12
volume button 1–24, 1–26
W
Windows applications key
1–20, 1–22
Windows logo key 1–20, 1–22
wireless button 1–24
wireless light 1–6, 1–8, 1–26
workstation precautions 4–6
Y
Y-cable, spare part number
3–16, 3–21











