Husqvarna 917 24046 Users Manual OM, HUSQVARNA, YTH20K46, 2011 02, 532441457, NAen, 917.240460
Husqvarna-Yth20K46-2011-02-532441457-Naen-917-240460-Owner-S-Manual husqvarna-yth20k46-2011-02-532441457-naen-917-240460-owner-s-manual
917.24046 to the manual b11d7ebe-b178-4af6-94db-89f05f6365b2
2015-01-24
: Husqvarna Husqvarna-917-24046-Users-Manual-317683 husqvarna-917-24046-users-manual-317683 husqvarna pdf
Open the PDF directly: View PDF
.
Page Count: 56

Owner's Manual
917.240460
(YTH20K46)
532 44 14-57 Rev, 1
07002
Gasoline containing up to 10% ethanol (E10) is acceptable for use in this machine.
The use of any gasoline exceeding 10% ethanol (E10) will void the product warranty.

2
SAFETY RULES
Safe Operation Practices for Ride-On Mowers
DANGER: THIS CUTTING MACHINE IS CAPABLE OF AMPUTATING HANDS AND FEET AND THROW ING OBJECTS. FAILURE
TO OBSERVE THE FOLLOWING SAFETY INSTRUCTIONS COULD RESULT IN SERIOUS INJURY OR DEATH.
I. GENERAL OPERATION
• Read, understand, and follow all instructions on the
machine and in the manual before starting.
• Do not put hands or feet near rotating parts or under
the machine. Keep clear of the discharge opening at
all times.
• Only allow responsible adults, who are familiar with
the in struc tions, to operate the machine.
• Clear the area of objects such as rocks, toys, wire, etc.,
which could be picked up and thrown by the blades.
• Be sure the area is clear of bystanders before
operating. Stop machine if anyone enters the area.
• Never carry passengers.
• Do not mow in reverse unless absolutely necessary.
Always look down and behind before and while
back ing.
• Never direct discharged material toward anyone. Avoid
discharging material against a wall or obstruction.
Material may ricochet back toward the operator. Stop
the blades when crossing gravel surfaces.
• Do not operate machine without the entire grass catcher,
discharge chute, or other safety devices in place and
working.
WARNING: In order to prevent ac ci den tal
starting when setting up, trans port ing,
ad just ing or making repairs, al ways
dis con nect spark plug wire and place
wire where it can not contact spark plug.
WARNING: Do not coast down a hill in neu-
tral, you may lose control of the tractor.
WARNING: Tow only the attachments that
are rec om mend ed by and comply with
spec i fi ca tions of the man u fac tur er of your
tractor. Use common sense when towing.
Operate only at the low est possible speed
when on a slope. Too heavy of a load,
while on a slope, is dan ger ous. Tires
can lose trac tion with the ground and
cause you to lose control of your tractor.
WARNING
Engine exhaust, some of its con stit u ents, and cer tain
vehicle com po nents contain or emit chem i cals
known to the State of Cal i for nia to cause can cer
and birth de fects or oth er re pro duc tive harm.
WARNING
Battery posts, terminals and related ac ces so ries
contain lead and lead compounds, chem i cals known
to the State of Cal i for nia to cause can cer and birth
defects or oth er re pro duc tive harm. Wash hands
after handling.
• Slow down before turning.
• Never leave a running machine unattended. Always
turn off blades, set parking brake, stop engine, and
remove keys before dismounting.
• Disengage blades when not mowing. Shut off engine
and wait for all parts to come to a complete stop before
cleaning the machine, removing the grass catcher, or
unclogging the discharge chute.
• Operate machine only in daylight or good artificial
light.
• Do not operate the machine while under the influence
of alcohol or drugs.
• Watch for traffic when operating near or crossing
road ways.
• Use extra care when loading or unloading the machine
into a trailer or truck.
• Always wear eye protection when operating
machine.
• Data indicates that operators, age 60 years and above,
are involved in a large percentage of riding mower-
related injuries. These operators should evaluate their
ability to operate the riding mower safely enough to
protect them selves and others from serious injury.
• Follow the manufacturer's recommendation for wheel
weights or counterweights.
• Keep machine free of grass , leaves or other debris
build-up which can touch hot exhaust / engine parts
and burn. Do not allow the mower deck to plow leaves
or other debris which can cause build-up to occur.
Clean any oil or fuel spillage before operating or storing
the machine. Allow machine to cool before storage.
II. SLOPE OPERATION
Slopes are a major factor related to loss of control and
tip-over accidents, which can result in severe injury or
death. Operation on all slopes requires extra caution. If
you cannot back up the slope or if you feel uneasy on it,
do not mow it.
• Mow up and down slopes, not across.
• Watch for holes, ruts, bumps, rocks, or other hidden
objects. Uneven terrain could overturn the machine.
Tall grass can hide obstacles.
• Choose a low ground speed so that you will not have
to stop or shift while on the slope.
• Do not mow on wet grass. Tires may lose traction.
Always keep the machine in gear when going down
slopes. Do not shift to neutral and coast downhill.
• Avoid starting, stopping, or turning on a slope. If the
tires lose traction, disengage the blades and proceed
slowly straight down the slope.
• Keep all movement on the slopes slow and gradual.
Do not make sudden changes in speed or direction,
which could cause the machine to roll over.
• Use extra care while operating machine with grass
catchers or other at tach ments; they can affect the
stability of the machine. Do no use on steep slopes.
• Do not try to stabilize the machine by putting your foot
on the ground.
• Do not mow near drop-offs, ditches, or embankments.
The machine could suddenly roll over if a wheel is over
the edge or if the edge caves in.

3
SAFETY RULES
Safe Operation Practices for Ride-On Mowers
• Be sure the area is clear of bystanders before operat-
ing. Stop machine if anyone enters the area.
• Never carry passengers.
• Do not mow in reverse unless absolutely necessary.
Al ways look down and behind before and while back-
ing.
• Never carry children, even with the blades shut off. They
may fall off and be seriously injured or interfere with
safe machine operation. Children who have been given
rides in the past may suddenly appear in the mowing
area for another ride and be run over or backed over
by the machine.
• Keep children out of the mowing area and in the watchful
care of a responsible adult other than the operator.
• Be alert and turn machine off if a child enters the
area.
• Before and while backing, look behind and down for
small children.
• Mow up and down slopes (15° Max), not across.
• Choose a low ground speed so that you will not have
to stop or shift while on the slope.
• Avoid starting, stopping, or turning on a slope. If the
tires lose traction, disengage the blades and proceed
slowly straight down the slope.
• If machine stops while going uphill, disengage blades,
shift into reverse and back down slowly.
• Do not turn on slopes unless necessary, and then, turn
slowly and gradually downhill, if possible.
III. CHILDREN
Tragic accidents can occur if the operator is not alert to
the presence of children. Children are often attracted to
the ma chine and the mowing activity. Never assume that
children will remain where you last saw them.
• Keep children out of the mowing area and in the watchful
care of a responsible adult other than the operator.
• Be alert and turn machine off if a child enters the
area.
• Before and while backing, look behind and down for
small children.
• Never carry children, even with the blades shut off. They
may fall off and be seriously injured or interfere with
safe machine operation. Children who have been given
rides in the past may suddenly appear in the mowing
area for another ride and be run over or backed over
by the machine.
• Never allow children to operate the machine.
• Use extra care when approaching blind corners, shrubs,
trees, or other objects that may block your view of a
child.
IV. TOWING
• Tow only with a machine that has a hitch designed for
towing. Do not attach towed equipment except at the
hitch point.
• Follow the manufacturer's recommendation for weight
limits for towed equipment and towing on slopes.
• Never allow children or others in or on towed
equipment.
• On slopes, the weight of the towed equipment may
cause loss of traction and loss of control.
• Travel slowly and allow extra distance to stop.
V. SERVICE
SAFE HANDLING OF GASOLINE
To avoid personal injury or property damage, use extreme
care in handling gasoline. Gasoline is extremely flammable
and the vapors are explosive.
• Extinguish all cigarettes, cigars, pipes, and other
sources of ignition.
• Use only approved gasoline container.
• Never remove gas cap or add fuel with the engine
running. Allow engine to cool before refueling.
• Never fuel the machine indoors.
• Never store the machine or fuel container where there
is an open flame, spark, or pilot light such as on a water
heater or other appliances.
• Never fill containers inside a vehicle or on a truck or
trailer bed with plastic liner. Always place containers
on the ground away from your vehicle when filling.
• Remove gas-powered equipment from the truck or
trailer and refuel it on the ground. If this is not possible,
then refuel such equipment with a portable container,
rather than from a gasoline dispenser nozzle.
• Keep the nozzle in contact with the rim of the fuel tank or
container opening at all times until fueling is complete.
Do not use a nozzle lock-open device.
• If fuel is spilled on clothing, change clothing immedi-
ately.
• Never overfill fuel tank. Replace gas cap and tighten
securely.
GENERAL SERVICE
• Never operate machine in a closed area.
• Keep all nuts and bolts tight to be sure the equipment
is in safe working condition.
• Never tamper with safety devices. Check their proper
operation regularly.
• Keep machine free of grass, leaves, or other debris
build-up. Clean oil or fuel spillage and remove any fuel-
soaked debris. Allow machine to cool before storing.
• If you strike a foreign object, stop and inspect the
machine. Repair, if necessary, before restarting.
• Never make any adjustments or repairs with the engine
run ning.
• Check grass catcher components and the discharge
chute frequently and replace with manufacturer's rec-
ommended parts, when necessary.
• Mower blades are sharp. Wrap the blade or wear
gloves, and use extra caution when servicing them.
• Check brake operation frequently. Adjust and service
as required.
• Maintain or replace safety and instruction labels, as
necessary.

4
SAFETY RULES ......................................................... 2-3
PRODUCT SPECIFICATIONS ....................................... 4
CUSTOMER RESPONSIBILITIES ................................. 4
ASSEMBLY ................................................................. 5-6
OPERATION ............................................................. 7-13
MAINTENANCE SCHEDULE ...................................... 14
MAINTENANCE ..................................................... 14-17
SERVICE AND AD JUST MENTS ............................ 18-23
STORAGE .................................................................... 24
TROU BLE SHOOT ING ............................................ 25-26
REPAIR PARTS ...................................................... 27-42
ENGINE BREAKDOWN .......................................... 43-52
TABLE OF CONTENTS
PRODUCT SPECIFICATIONS
Gasoline Capacity 2.5 Gallons (9,5 L)
and type: Unleaded Regular
Oil Type (API-SG-SL): SAE 10W30 (above 32°F/0°C)
SAE 5W30 (below 32°F/0°C)
Oil Capacity: W/ Filter: 51 oz (1.5 L)
W/O Filter: 35 oz (1.05 L)
Spark Plug: Champion RC12YC
(Gap: .030")
Ground Speed (MPH): Forward: 0 – 5.2
Reverse: 0 – 2.9
Charging System 15 Amps @ 3600 RPM
Battery: AMP/HR: 28
MIN. CCA: 230
Case Size: U1R
Blade Bolt Torque: 45-55 Ft. Lbs.
CONGRATULATIONS on your purchase of a new tractor.
It has been designed, engineered and manu fac tured to give
you the best possible dependability and performance.
Should you experience any problem you cannot easily rem-
edy, please contact your nearest authorized servicecenter/
de part ment We have competent, well-trained tech ni cians
and the proper tools to service or repair this tractor.
Please read and retain this manual. The instructions will
enable you to assemble and maintain your tractor prop erly.
Always observe the “SAFETY RULES”.
CUSTOMER RESPONSIBILITIES
• Read and observe the safety rules.
• Follow a regular schedule in maintaining, caring for
and using your tractor.
• Follow the instructions under “Maintenance” and “Stor-
age” sec tions of this manual.
WARNING: This tractor is equipped with an internal com-
bus tion engine and should not be used on or near any un-
im proved forest-covered, brush-covered or grass-cov ered
land unless the en gine’s exhaust system is equipped with
a spark arrester meeting ap pli ca ble local or state laws (if
any). If a spark arrester is used, it should be maintained
in effective working order by the operator.
In the state of California the above is required by law
(Section 4442 of the California Public Resources Code).
Other states may have similar laws. Federal laws apply
on federal lands.
A spark arrester for the muffler is available through your
nearest authorized service center/department.

5
UNASSEMBLED PARTS
(2) Keys
Slope Sheet
Key
(1) Oil Drain Tube
ASSEMBLY
Your new tractor has been assembled at the factory with the exception of those parts left unassembled for shipping purposes.
Fig. 1
TO CHECK BATTERY (See Fig. 1)
• Lift seat to raised position.
NOTE: If this battery is put into service after month and
year indicated on label (label is located between terminals)
charge battery for minimum of one hour at 6-10 amps.
(See "BATTERY" in Maintenance section of this manual
for charging instructions).
• For battery and battery cable installation see "RE-
PLACING BATTERY" in the "Service and Adjustments"
section in this manual.
LABEL
TOOLS REQUIRED FOR ASSEMBLY
A socket wrench set will make assembly easier. Stan dard
wrench sizes are listed.
(1) 1/2" wrench Tire pressure gauge
(2) 7/16" wrenches Utility knife
Pliers
When right or left hand is mentioned in this man ual, it means
when you are in the operating po si tion (seated be hind the
steer ing wheel).
TO REMOVE TRACTOR FROM CARTON
UNPACK CARTON
• Remove all accessible loose parts and parts cartons
from carton .
• Cut along dotted lines on all four panels of carton.
Remove end panels and lay side panels flat.
• Check for any additional loose parts or cartons and
remove.
BEFORE REMOVING TRACTOR FROM
SKID
Fig. 2
ADJUST SEAT (See Fig. 2)
• Sit in seat.
• Lift up adjustment lever (A) and slide seat until a com-
fortable position is reached which allows you to press
clutch/brake pedal all the way down.
• Release lever to lock seat in position.
A

6
ASSEMBLY
CHECK TIRE PRESSURE
The tires on your tractor were overinflated at the factory
for shipping purposes. Correct tire pressure is important
for best cutting performance.
• Reduce tire pressure to PSI shown on tires.
CHECK DECK LEVELNESS
For best cutting results, mower housing should be properly
leveled. See “TO LEVEL MOWER HOUSING” in the Service
and Adjustments section of this manual.
CHECK FOR PROPER POSITION OF ALL
BELTS
See the figures that are shown for replacing motion and
mower blade drive belts in the Service and Adjustments sec-
tion of this manual. Verify that the belts are routed cor rect ly.
CHECK BRAKE SYSTEM
After you learn how to operate your tractor, check to see that
the brake is operating properly. See “TO CHECK BRAKE”
in the Service and Adjustments section of this manual.
✓CHECKLIST
BEFORE YOU OPERATE YOUR NEW TRAC TOR, WE
WISH TO ASSURE THAT YOU RECEIVE THE BEST
PERFORMANCE AND SATISFACTION FROM THIS
QUALITY PRODUCT.
PLEASE REVIEW THE FOLLOWING CHECKLIST:
✓ All assembly instructions have been com plet ed.
✓ No remaining loose parts in carton.
✓ Battery is properly prepared and charged.
✓ Seat is adjusted comfortably and tightened securely.
✓ All tires are properly inflated. (For shipping purposes,
the tires were overinflated at the factory).
✓ Be sure mower deck is properly leveled side-to-side/
front-to-rear for best cutting results. (Tires must be
properly inflated for leveling).
✓ Check mower and drive belts. Be sure they are routed
properly around pulleys and inside all belt keepers.
✓ Check wiring. See that all connections are still secure
and wires are properly clamped.
✓ Before driving tractor, be sure free wheel control
is in “transmission engaged” position (See “TO
TRANS PORT” in the Operation section of this man u al).
WHILE LEARNING HOW TO USE YOUR TRACTOR, PAY
EXTRA ATTENTION TO THE FOLLOWING IMPORTANT
ITEMS:
✓ Engine oil is at proper level.
✓ Fuel tank is filled with fresh, clean, regular unleaded
gasoline.
✓ Become familiar with all controls, their location and
function. Operate them before you start the engine.
✓ Be sure brake system is in safe operating condition.
✓ Be sure Operator Presence System and Reverse Op-
eration System (ROS) are working properly (See the
Operation and Maintenance sections in this manual).
✓ It is important to purge the transmission before op er at-
ing your tractor for the first time. Follow proper starting
and transmission purging instructions (See “TO START
EN GINE” and “PURGE TRANSMISSION” in the Op er a-
tion section of this manual).
NOTE: You may now roll your tractor off the skid. Follow
the instructions below to remove the tractor from the skid.
WARNING: Before start ing, read, un der stand and fol low
all in struc tions in the Op er a tion section of this man u al. Be
sure tractor is in a well-ventilated area. Be sure the area in
front of tractor is clear of other peo ple and objects.
TO ROLL TRACTOR OFF SKID (See Op er a tion
section for location and function of con trols)
• Raise attachment lift lever to its highest po si tion.
• Release parking brake by de press ing brake ped al.
• Place freewheel control in dis en gaged po si tion to dis-
en gage trans mis sion (See “TO TRANS PORT” in the
Op er a tion section of this manual).
• Roll tractor forward off skid.
Continue with the instructions that follow.

7
OPERATION
These symbols may appear on your tractor or in literature supplied with the product. Learn and understand their meaning.
DANGER, KEEP HANDS
AND FEET AWAY
FREE WHEEL
(Automatic Models only)
KEEP AREA CLEAR SLOPE HAZARDS
15
15
(SEE SAFETY RULES SECTION)
BATTERY REVERSE FORWARD
FAST SLOW
ENGINE ON
ENGINE OFF
FUEL
CHOKE
MOWER HEIGHT
REVERSE NEUTRAL HIGH LOW
ATTACHMENT
CLUTCH ENGAGED
PARKING BRAKE
IGNITION SWITCH
ATTACHMENT
CLUTCH DISENGAGED
ENGINE START MOWER LIFT
Failure to follow instructions
could result in serious injury or
death. The safety alert symbol
is used to identify safety inform-
ation about hazards which can
result in death, serious injury
and/or property damage.
DANGER indicates a hazard which, if not avoided,
will result in death or serious injury.
WARNING indicates a hazard which, if not avoided,
could result in death or serious injury.
CAUTION indicates a hazard which, if not avoided,
might result in minor or moderate injury.
CAUTION when used without the alert symbol,
indicates a situation that could result in damage
to the tractor and/or engine.
FIRE indicates a hazard which, if not avoided,
could result in death, serious injury and/or
property damage.
HOT SURFACES indicates a hazard which,
if not avoided, could result in death, serious injury
and/or property damage.
REVERSE
OPERATION
SYSTEM (ROS)
LIGHTS ON CLUTCH/BRAKE
PEDAL
CRUISE CONTROL

8
OPERATION
KNOW YOUR TRACTOR
READ THIS OWNER'S MANUAL AND SAFETY RULES BEFORE OPERATING YOUR TRACTOR
Compare the illustrations with your tractor to familiarize yourself with the locations of various controls and ad just ments.
Save this manual for future reference.
Our tractors conform to the applicable safety standards of the American National Standards Institute.
Fig. 3
(A) ATTACHMENT LIFT LEVER - Used to raise and lower
the mower or other attachments mounted to your trac tor.
(B) BRAKE PEDAL - Used for brak ing the tractor and
start ing the engine.
(C) PARKING BRAKE - Locks clutch/brake pedal into
the brake position.
(D) THROTTLE/CHOKE CONTROL - Used for starting
and controlling engine speed.
(E) ATTACHMENT CLUTCH LEVER - Used to engage
the mow er blades, or other at tach ments mounted to your
tractor.
(F) IGNITION SWITCH - Used for starting and stopping
the engine.
(G) REVERSE OPERATION SYSTEM (ROS) "ON"
POSITION - Allows operation of mower or other powered
attachment while in reverse.
(H) LIGHT SWITCH - Turns the headlights on and off.
(J) CRUISE CONTROL LEVER - Used to set forward
movement of tractor at desired speed without holding the
forward drive pedal.
(K) FORWARD DRIVE PEDAL - Used for forward move-
ment of tractor.
(L) REVERSE DRIVE PEDAL - Used for reverse move-
ment of tractor.
(M) FREEWHEEL CONTROL - Disengages transmission
for pushing or slowly tow ing the trac tor with the engine off.
(P) SERVICE REMINDER / HOUR METER - Indicates
when service is required for the engine and mower.
A
D
B
C
H
G
J
E
M
K
L
P
F

9
OPERATION
The operation of any tractor can result in foreign objects thrown into the eyes, which can result
in severe eye dam age. Always wear safety glass es or eye shields while operating your tractor
or per form ing any ad just ments or repairs. We rec om mend standard safety glasses or a wide
vision safety mask worn over spectacles.
TO USE THROTTLE CONTROL (D) (See Fig. 6)
Always operate engine at full speed (fast).
• Operating engine at less than full speed (fast) reduces
engines operating efficiency.
• Full speed (fast) of fers the best bagging and mower
per for mance.
HOW TO USE YOUR TRAC TOR
TO SET PARKING BRAKE (See Fig. 4)
Your tractor is equipped with an operator presence sens-
ing switch. When engine is running, any attempt by the
op er a tor to leave the seat without first setting the parking
brake will shut off the engine.
• Depress brake pedal (B) all the way down and hold.
• Pull parking brake lever (C) up and hold, re lease pres-
sure from brake pedal (B), then release parking brake
lever. Pedal should re main in brake position. Make sure
parking brake will hold tractor secure.
STOPPING (See Fig. 5)
MOWER BLADES -
• To stop mower blades,move attachment clutch lever
to “DIS EN GAGED” po si tion.
• Move throttle control between half and full speed (fast)
position.
NOTE: Failure to move throttle control between half and full
speed (fast) position, before stop ping may cause engine
to “backfire”.
• Turn ignition key (F) to “STOP” position and remove key.
Always remove key when leaving tractor to prevent
un author ized use.
IMPORTANT: LEAVING THE IGNITION SWITCH IN ANY
POSITION OTHER THAN "STOP" WILL CAUSE THE BATTERY
TO BE DIS CHARGED, (DEAD).
NOTE: Under certain conditions when tractor is standing
idle with the engine running, hot en gine exhaust gases
may cause “browning” of grass. To eliminate this possibility,
al ways stop engine when stopping tractor on grass areas.
CAUTION: Always stop tractor com-
plete ly, as described above, before leav-
ing the operator's position; to empty
grass catcher, etc.
Fig. 4
Fig. 6
B
C
( ) ATTACHMENT
CLUTCH LEVER
“ENGAGED”
( ) ATTACHMENT
CLUTCH LEVER
“DIS EN GAGED”
D
F
GROUND DRIVE -
• To stop ground drive, depress brake pedal into full
“BRAKE” position.
IMPORTANT: FORWARD AND REVERSE DRIVE PEDALS
RETURN TO NEUTRAL POSITION WHEN NOT DEPRESSED.
ENGINE -
Fig. 5

10
OPERATION
TO USE CRUISE CONTROL (J) (See Fig. 7)
The cruise control feature can be used for forward travel only.
Fig. 7
TO ADJUST GAUGE WHEELS (See Fig. 9)
Gauge wheels are prop er ly ad just ed when they are slight ly
off the ground when mower is at the desired cutting height in
operating position. Gauge wheels then keep the deck in prop-
er position to help prevent scalping in most terrain conditions.
NOTE: Adjust gauge wheels with tractor on a flat level
surface.
• Adjust mower to desired cutting height (See “TO AD JUST
MOWER CUT TING HEIGHT” in this sec tion of manual).
• With mower in desired height of cut po si tion, gauge wheels
should be assembled so they are slightly off the ground.
In stall gauge wheel in ap pro pri ate hole. Tighten se cure ly.
• Repeat for all, installing gauge wheel in same adjust-
ment hole.
Fig. 9
TO OPERATE MOWER (See Fig. 10)
Your tractor is equipped with an operator presence sensing
switch. Any attempt by the operator to leave the seat with
the engine running and the attachment clutch engaged will
shut off the engine. You must remain fully and centrally
positioned in the seat to prevent the engine from hesitating
or cutting off when operating your equipment on rough,
rolling terrain or hills.
1. Select desired height of cut with attachment lift lever.
2. Start mower blades by engaging at tach ment clutch.
TO STOP MOWER BLADES -
Disengage at tach ment clutch con trol.
SYSTEM CHARACTERISTICS
The cruise control should only be used while mowing or
transporting on relatively smooth, straight surfaces. Other
con di tions such as trimming at slow speeds may cause the
cruise control to dis en gage. Do not use the cruise control
on slopes, rough terrian or while trimmimg or turning.
• With forward drive pedal depressed to desired speed,
pull cruise control lever (J) up and hold while lifting
your foot off the pedal, then release the lever.
To disengage the cruise control, depress the brake pedal
or tap on forward drive pedal.
TO MOVE FORWARD AND BACKWARD
(See Fig. 7)
The direction and speed of movement is controlled by the
forward and reverse drive pedals.
• Start tractor and release parking brake.
• Slowly depress forward (K) or reverse (L) drive pedal to
begin movement. Ground speed increases the further
down the pedal is depressed.
TO ADJUST MOWER CUTTING HEIGHT
(See Fig. 8)
The position of the attachment lift lever (A) determines the
cutting height.
A
Fig. 8
• Put attachment lift lever in desired cutting height slot.
The cutting height range is ap prox i mate ly 1" to 4". The
heights are measured from the ground to the blade tip with
the engine not running. These heights are approximate and
may vary depending upon soil conditions, height of grass
and types of grass being mowed.
• The average lawn should be cut to approximately
2-1/2" during the cool season and to over 3" during hot
months. For healthier and better looking lawns, mow
often and after moderate growth.
• For best cutting performance, grass over 6" in height
should be mowed twice. Make the first cut relatively
high; the second to de sired height.
J
K
L

11
OPERATION
S
Fig. 10
Fig. 12
TO TRANSPORT (See Figs. 3 and 12)
When pushing or towing your tractor, be sure to disengage
transmission by placing freewheel control in free wheel ing
po si tion. Free wheel control is located at the rear drawbar
of tractor.
• Raise attachment lift to highest position with at tach ment
lift control.
• Pull freewheel control out and down into the slot and
release so it is held in the disengaged position.
• Do not push or tow tractor at more than two (2) MPH.
• To reengage transmission, reverse above procedure.
NOTE: To protect hood from damage when transporting
your tractor on a truck or a trailer, be sure hood is closed
and secured to tractor. Use an appropriate means of tying
hood to tractor (rope, cord, etc.).
ROS "ON" POSITION ENGINE "ON" POSITION
(NORMAL OPERATING)
0
2
8
2
8
TO OPERATE ON HILLS
CAUTION: Do not drive up or down hills
with slopes greater than 15° and do not
drive across any slope.
• Choose the slowest speed before starting up or down
hills.
REVERSE OPERATION SYSTEM (ROS) (See
Fig. 11)
Your tractor is equipped with a Reverse Operation System
(ROS). Any attempt by the operator to travel in the reverse
direction with the attachment clutch engaged will shut off the
engine unless ignition key is placed in the ROS "ON" position.
WARNING: Backing up with the attachment clutch en-
gaged while mowing is strongly discouraged. Turning the
ROS "ON", to allow reverse operation with the attachment
clutch engaged, should only be done when the operator
decides it is necessary to reposition the machine with the
attachment engaged. Do not mow in reverse unless
absolutely necessary.
USING THE REVERSE OPERATION SYSTEM -
Only use if you are certain no children or other bystanders
will enter the mowing area.
• Depress brake pedal all the way down.
• With engine running, turn ignition key counterclockwise
to ROS "ON" position.
• Look down and behind before and while backing.
• Slowly depress reverse drive pedal to start movement.
• When use of the ROS is no longer needed, turn the
ignition key clockwise to engine "ON" position.
Fig. 11
CAUTION: Do not operate the mower without
either the en tire grass catcher, on mowers so
equipped, or the deflector shield (S) in place.
TOWING CARTS AND OTHER AT TACH MENTS
Tow only the attachments that are recommended by and
comply with specifications of the manufacturer of your trac-
tor. Use common sense when towing. Too heavy of a load,
while on a slope, is dangerous. Tires can lose traction with
the ground and cause you to lose control of your tractor.
SERVICE REMINDER/HOUR METER
Service reminder shows the total number of hours the
engine has run and flashes to indicate that the engine
or mower needs servicing. When service is required, the
service reminder will flash for two hours. To service engine
and mower, see the Maintenance section of this manual.
NOTE: Service reminder runs when the ignition key is in
any position but "STOP". For accurate reading, be sure key
remains in the "STOP" position when engine is not running.
TRANSMISSION ENGAGED
TRANSMISSION DISENGAGED
• Avoid stopping or changing speed on hills.
• If stopping is absolutely necessary, push brake pedal
quickly to brake position and engage parking brake.
• To restart movement, slowly release parking brake and
brake pedal.
• Slowly depress appropriate drive pedal to slowest set ting.
• Make all turns slowly.

12
OPERATION
CAUTION: Alcohol blended fuels (called gasohol or
using ethanol or methanol) can attract moisture which
leads to sep a ra tion and for ma tion of acids during
storage. Acidic gas can damage the fuel system of an
engine while in storage. To avoid engine problems,
the fuel system should be emptied before stor age
of 30 days or longer. Drain the gas tank, start the
engine and let it run until the fuel lines and carburetor
are empty. Use fresh fuel next season. See Storage
In struc tions for additional information. Never use
engine or carburetor cleaner products in the fuel
tank or permanent damage may occur.
TO START ENGINE (See Fig. 3)
When starting the engine for the first time or if the engine
has run out of fuel, it will take extra cranking time to move
fuel from the tank to the engine.
• Be sure freewheel control is in the transmission en gaged
position.
• Sit on seat in operating position, depress brake pedal
and set parking brake.
• Move attachment clutch to “DISENGAGED” position.
• Move throttle control to choke position.
NOTE: Before starting, read the warm and cold starting
procedures below.
• Insert key into ignition and turn key clockwise to “START”
position and release key as soon as engine starts. Do not
run starter continuously for more than fifteen sec onds
per minute. If the engine does not start after several at-
tempts, move throttle control to fast position, wait a few
minutes and try again. If engine still does not start, move
the throttle control back to the choke position and retry.
WARM WEATHER STARTING (50° F/10° C and above)
• When engine starts, move the throttle control to the
fast position.
• The attachments and ground drive can now be used. If
the engine does not accept the load, restart the engine
and allow it to warm up for one minute using the choke
as described above.
COLD WEATHER STARTING (50° F/10° C and below)
• When engine starts, allow engine to run with the throttle
control in the choke position until the engine runs rough-
ly, then move throttle control to fast position. This may
require an engine warm-up period from several seconds
to several minutes, depending on the tem per a ture.
AUTOMATIC TRANSMISSION WARM UP
• Before driving the unit in cold weather, the trans mis sion
should be warmed up as follows:
• Be sure the tractor is on level ground.
• Release the parking brake and let the brake slowly
return to operating position.
• Allow one minute for transmission to warm up. This
can be done during the engine warm up period.
• The attachments can also be used during the engine warm-
up period after the transmission has been warmed up.
NOTE: If at a high altitude (above 3000 feet) or in cold tem-
peratures (below 32° F/10° C) the carburetor fuel mixture
may need to be adjusted for best engine performance. See
“TO ADJUST CARBURETOR” in the Service and Adjust-
ments section of this manual.
ADD GASOLINE
• Fill fuel tank to bottom of filler neck. Do not overfill. Use
fresh, clean, regular un lead ed gasoline with a minimum
of 87 octane. (Use of leaded gasoline will increase carbon
and lead oxide deposits and reduce valve life). Do not mix
oil with gasoline. Purchase fuel in quan ti ties that can be
used within 30 days to assure fuel freshness.
CAUTION: Wipe off any spilled oil or
fuel. Do not store, spill or use gasoline
near an open flame.
IMPORTANT: WHEN OPERATING IN TEMPERATURES BELOW
32°F(0°C), USE FRESH, CLEAN WINTER GRADE GAS O LINE
TO HELP INSURE GOOD COLD WEATHER START ING.
BEFORE STARTING THE ENGINE
CHECK ENGINE OIL LEVEL
The engine in your tractor has been shipped, from the
factory, already filled with sum mer weight oil.
• Check engine oil with tractor on level ground.
• Remove oil fill cap/dipstick and wipe clean, reinsert the
dipstick and screw cap tight, wait for a few seconds,
remove and read oil level. If necessary, add oil until
“FULL” mark on dipstick is reached. Do not overfill.
• For cold weather operation you should change oil for
easier starting (See “OIL VISCOSITY CHART” in the
Maintenance sec tion of this manual).
• To change engine oil, see the Maintenance section in
this manual.

13
OPERATION
PURGE TRANSMISSION
CAUTION: Never engage or disengage
freewheel lever while the engine is
run ning.
To ensure proper operation and performance, it is rec om-
mend ed that the transmission be purged before operating
tractor for the first time. This procedure will remove any
trapped air inside the transmission which may have de vel-
oped during shipping of your tractor.
IMPORTANT: SHOULD YOUR TRANSMISSION RE QUIRE
REMOVAL FOR SERVICE OR REPLACEMENT, IT SHOULD
BE PURGED AFTER REINSTALLATION BEFORE OPERATING
THE TRACTOR.
• Place tractor safely on a level surface - that is clear
and open - with engine off and parking brake set.
• Disengage transmission by placing freewheel control
in freewheeling position (See “TO TRANSPORT” in
this section of manual).
• Sitting in the tractor seat, start engine. After the en-
gine is running, move throttle control to slow position.
Dis en gage parking brake
CAUTION: At any time, there may be
movement of the drive wheels.
• Depress forward drive pedal to full forward position,
hold for five (5) seconds and release pedal. Depress
reverse drive pedal to full reverse position, hold for five
(5) seconds and release pedal. Repeat this procedure
three (3) times.
• Shut off engine and set parking brake.
• Engage transmission by placing freewheel control in
engaged position (See “TO TRANSPORT” in this sec-
tion of manual).
• Sitting in the tractor seat, start engine. After the engine
is running, move throttle control to half (1/2) speed.
Disengage parking brake.
• Drive tractor forward for approximately five feet then
backwards for five feet. Repeat this driving procedure
three times.
Your transmission is now purged and now ready for normal
op er a tion.
MOWING TIPS
• Tire chains cannot be used when the mower hous ing
is attached to tractor.
• Mower should be properly leveled for best mowing
performance. See “TO LEVEL MOWER HOUSING”
in the Service and Adjustments section of this manual.
• The left hand side of mower should be used for trim ming.
• Drive so that clippings are discharged onto the area
that has been cut. Have the cut area to the right of
the tractor. This will result in a more even dis tri bu tion
of clippings and more uniform cutting.
• When mowing large areas, start by turning to the right
so that clippings will discharge away from shrubs,
fences, driveways, etc. After one or two rounds, mow
in the opposite direction making left hand turns until
finished (See Fig. 13).
Fig. 13
• If grass is extremely tall, it should be mowed twice to
reduce load and possible fire hazard from dried clip-
pings. Make first cut relatively high; the second to the
desired height.
• Do not mow grass when it is wet. Wet grass will plug
mower and leave undesirable clumps. Allow grass to
dry before mowing.
• Always operate engine at full throttle when mow-
ing to assure better mowing performance and proper
dis charge of material. Regulate ground speed by
se lect ing a low enough gear to give the mower cut ting
per for mance as well as the quality of cut desired.
• When operating attachments, select a ground speed
that will suit the terrain and give best performance of
the at tach ment being used.

14
MAINTENANCE
➀ General Purpose Grease
➁ Refer to Maintenance “ENGINE” Section
01965
➁ ENGINE
➀ FRONT
WHEEL
BEARING
ZERK
➀ STEERING
SECTOR
GEAR
TEETH
➀ FRONT
WHEEL
BEARING
ZERK
➀ SPINDLE ZERK ➀ SPINDLE ZERK
T
R
A
C
T
0
R
1 - Change more often when operating under a heavy load or in high ambient temperatures.
2 - Service more often when operating in dirty or dusty conditions.
E
N
G
I
N
E
3
2
2
2
2
3 - Replace blades more often when mowing in sandy soil.
4 - Not required if equipped with maintenance-free battery.
5 - See Cleaning in Maintenance Section.
1
,
1,2
2
4
5
1,2
BEFORE
EACH
USE
EVERY
8
HOURS
EVERY
25
HOURS
EVERY
50
HOURS
EVERY
100
HOURS
EVERY
SEASON
BEFORE
STORAGE
Inspect Muffler/Spark Arrester
Clean Air Filter
Change Engine Oil (with oil filter)
Replace Air Filter Paper Cartridge
Replace Spark Plug
Check Engine Oil Level
Clean Engine Cooling Fins
Clean Air Screen
Replace Oil Filter (If equipped)
Replace Fuel Filter
Change Engine Oil (without oil filter)
Lubrication Chart
Check Brake Operation
Check Battery Level
Check Tire Pressure
Clean Battery and Terminals
MAINTENANCE
SCHEDULE
Check for Loose Fasteners
Check/Replace Mower Blades
Che
Clean Debris Off Steering Plate
ck Transaxle Cooling
Che
Check Operator Presence & ROS Systems
ck V-Belts
Check Mower Levelness
LUBRICATION CHART
GENERAL RECOMMENDATIONS
The warranty on this tractor does not cover items that have
been subjected to operator abuse or negligence. To receive
full value from the warranty, operator must main tain tractor
as instructed in this manual.
Some adjustments will need to be made periodically to
properly maintain your tractor.
At least once a season, check to see if you should make
any of the adjustments described in the Service and
Adjustments section of this manual.
• At least once a year you should replace the spark plug,
clean or replace air filter, and check blades and belts
for wear. A new spark plug and clean air filter assure
proper air-fuel mixture and help your engine run better
and last longer.
BEFORE EACH USE
• Check engine oil level.
• Check brake operation.
• Check tire pressure.
• Check operator presence and ROS systems for proper
operation.
• Check for loose fasteners.
IMPORTANT: DO NOT OIL OR GREASE THE PIVOT POINTS
WHICH HAVE SPECIAL NYLON BEARINGS. VISCOUS
LU BRI CANTS WILL ATTRACT DUST AND DIRT THAT WILL
SHORT EN THE LIFE OF THE SELF-LU BRI CAT ING BEARINGS.
IF YOU FEEL THEY MUST BE LU BRI CAT ED, USE ONLY A
DRY, POW DERED GRAPHITE TYPE LU BRI CANT SPARINGLY.

15
MAINTENANCE
TRACTOR
Always observe safety rules when per form ing any
main te nance.
BRAKE OPERATION
If tractor requires more than five (5) feet to stop at highest
speed in high est gear on a level, dry concrete or paved
surface, then brake must be checked and ad just ed. (See
“TO CHECK BRAKE” in the Ser vice and Ad just ments
section of this manual).
TIRES
• Maintain proper air pressure in all tires (See the sides
of tires for proper PSI).
• Keep tires free of gasoline, oil, or insect control
chemi cals which can harm rubber.
• Avoid stumps, stones, deep ruts, sharp objects and
other hazards that may cause tire damage.
NOTE: To seal tire punctures and pre vent flat tires due
to slow leaks, tire sealant may be purchased from your
local parts dealer. Tire sealant also pre vents tire dry rot
and corrosion.
OPERATOR PRESENCE SYS TEM AND REVERSE
OPERATION SYSTEM (ROS) (See Fig. 14)
Be sure operator presence and reverse operation sys tems
are work ing properly. If your tractor does not function as
described, repair the problem immediately.
• The engine should not start unless the brake pedal is
fully de pressed, and the attachment clutch con trol is
in the dis en gaged position.
CHECK OPERATOR PRESENCE SYSTEM
• When the engine is running, any attempt by the op er a tor
to leave the seat without first setting the parking brake
should shut off the engine.
• When the engine is running and the at tach ment clutch
is engaged, any attempt by the operator to leave the
seat should shut off the engine.
• The attachment clutch should never operate unless
the operator is in the seat.
CHECK REVERSE OPERATION (ROS) SYSTEM
• When the engine is running with the ignition switch in
the engine "ON" position and the at tach ment clutch
engaged, any attempt by the operator to shift into
reverse should shut off the engine.
• When the engine is running with the ignition switch
in the ROS "ON" position and the at tach ment clutch
engaged, any attempt by the operator to shift into
reverse should NOT shut off the engine.
BLADE CARE
For best results mower blades must be kept sharp. Re place
bent or damaged blades.
CAUTION: Use only a replacement blade ap-
proved by the manufacturer of your tractor.
Using a blade not approved by the manu-
facturer of your tractor is hazardous, could
damage your tractor and void your warranty.
BATTERY
Your tractor has a battery charging system which is suf fi cient
for normal use. However, periodic charging of the battery
with an automotive charger will extend its life.
• Keep battery and terminals clean.
• Keep battery bolts tight.
• Keep small vent holes open.
• Recharge at 6-10 amperes for 1 hour.
NOTE: The original equipment battery on your tractor is main-
tenance free. Do not attempt to open or remove caps or cov-
ers. Adding or checking level of electrolyte is not necessary.
TO CLEAN BATTERY AND TERMINALS
Corrosion and dirt on the battery and terminals can cause
the battery to “leak” power.
• Disconnect BLACK battery cable first then RED bat-
tery cable and remove battery from tractor.
• Rinse the battery with plain water and dry.
• Clean terminals and battery cable ends with wire brush
until bright.
• Coat terminals with grease or petroleum jelly.
• Reinstall battery (See “REPLACING BATTERY" in the
SERVICE AND ADJUSTMENTS section of this man u al).
Fig. 14
BLADE REMOVAL (See Fig. 15)
• Raise mower to highest position to allow access to
blades.
NOTE: Protect your hands with gloves and/or wrap blade
with heavy cloth.
• Remove blade bolt by turning counterclockwise.
• Install new or resharpened blade with stamped "THIS
SIDE UP" facing deck and mandrel assembly.
IMPORTANT: TO ENSURE PROPER ASSEMBLY, CENTER
HOLE IN BLADE MUST ALIGN WITH STAR ON MANDREL
ASSEMBLY.
• Install and tighten blade bolt securely (45-55 Ft. Lbs.
torque).
IMPORTANT: SPECIAL BLADE BOLT HEAT TREATED.
Fig. 15
BLADE
BLADE BOLT
(SPECIAL)
CENTER HOLE
STAR
MANDREL ASSEMBLY
ROS "ON"
POSITION
ENGINE "ON" POSITION
(NORMAL OPERATING)
0
2
8
2
8

16
MAINTENANCE
V-BELTS
Check V-belts for deterioration and wear after 100 hours
of operation and replace if necessary. The belts are not
ad just able. Re place belts if they begin to slip from wear.
TRANSAXLE COOLING
The transmission fan and cooling fins should be kept clean
to assure proper cooling.
Do not attempt to clean fan or transmission while engine
is running or while the transmission is hot. To prevent pos-
si ble damage to seals, do not use high pressure water or
steam to clean transaxle.
• Inspect cooling fan to be sure fan blades are intact and
clean.
• Inspect cooling fins for dirt, grass clippings and other
materials. To prevent damage to seals, do not use com-
pressed air or high pressure sprayer to clean cooling fins.
TRANSAXLE PUMP FLUID
The transaxle was sealed at the factory and fluid main te-
nance is not required for the life of the transaxle. Should
the transaxle ever leak or require servicing, contact your
near est au tho rized ser vice center/department.
Fig. 16
CLEAN AIR SCREEN
Air screen must be kept free of dirt and chaff to prevent
engine dam age from overheating. Clean with a wire brush
or compressed air to re move dirt and stubborn dried gum
fibers.
AIR FILTER
Your engine will not run properly using a dirty air filter.
Service air cleaner more often under dusty conditions.
See engine manual.
MUFFLER
Inspect and replace corroded muffler and spark arrester (if
equipped) as it could create a fire hazard and/or damage.
ENGINE OIL FILTER
Replace the engine oil filter every season or every other oil
change if the tractor is used more than 100 hours in one
year. See engine man u al.
02463
CLOSED
AND
LOCKED
POSITION
DRAIN
TUBE
OIL DRAIN VALVE
YEL LOW CAP
TEMPERATURE RANGE ANTICIPATED BEFORE NEXT OIL CHANGE
SAE VISCOSITY GRADES
-20 0 30 40 80 100
-30 -20 0 20 30 40
F
C
32
-10 10
60
5W-30
10W30
ENGINE
LUBRICATION
Only use high quality detergent oil rated with API service
classification SG-SL. Select the oil’s SAE viscosity grade
according to your expected operating temperature.
Change the oil after every 50 hours of operation or at least
once a year if the tractor is not used for 50 hours in one year.
Check the crankcase oil level before starting the engine
and after each eight (8) hours of operation.
TO CHANGE ENGINE OIL (See Fig. 16)
Determine temperature range expected before oil change.
All oil must meet API service classification SG-SL.
• Be sure tractor is on level surface.
• Oil will drain more freely when warm.
• Catch oil in a suitable container.
• Remove oil fill cap/dipstick. Be careful not to allow dirt
to enter the engine when changing oil.
• Remove yellow cap from end of drain valve and install
the drain tube onto the fitting.
• Unlock drain valve by pushing inward and turning
coun ter clock wise.
• To open, pull out on the drain valve.
• After oil has drained completely, close and lock the
drain valve by pushing inward and turning clockwise
until the pin is in the locked position as shown.
• Remove the drain tube and replace the cap onto to the
bottom fitting of the drain valve.
• Refill engine with oil through oil fill dipstick tube. Pour
slowly. Do not overfill. For approximate capacity see
“PRODUCT SPECIFICATIONS” section of this man u al.
• Use gauge on oil fill cap/dipstick for checking level.
For accurate reading, insert dipstick into the tube and
push down firmly into place before removing. Keep oil
up to, but not over, the “FULL” line on dipstick. Push
dipstick down firmly into the tube when finished.
ENGINE COOLING SYSTEM
To ensure proper cooling, make sure the grass screen,
cooling fins, and other external surfaces of the engine are
kept clean at all times.
Every 100 hours of operation (more often under extremely
dusty, dirty conditions), remove the blower housing and
other cooling shrouds. Clean the cooling fins and external
surfaces as necessary. Ensure the cooling shrouds are
reinstalled.
NOTE: Operating the engine with a blocked grass screen,
dirty or plugged cooling fins, and/or cooling shrouds re moved
will cause engine damage due to overheating.

17
MAINTENANCE
CLAMP
FUEL FILTER
Fig. 17
SPARK PLUGS
Replace spark plugs at the beginning of each mowing
season or after every 100 hours of operation, whichever
occurs first. Spark plug type and gap setting are shown in
“PROD UCT SPECIFICATIONS” section of this manual.
IN-LINE FUEL FILTER (See Fig. 17)
The fuel filter should be replaced once each season. If fuel
filter becomes clogged, ob struct ing fuel flow to car bu re tor,
re place ment is re quired.
• With engine cool, remove filter and plug fuel line sec-
tions.
• Place new fuel filter in position in fuel line with arrow
pointing towards carburetor.
• Be sure there are no fuel line leaks and clamps are
properly positioned.
• Immediately wipe up any spilled gasoline.
DECK WASHOUT PORT (See Fig. 18)
Your tractor’s deck is equipped with a washout port on
its surface as part of its deck wash system. It should be
utilized after each use.
1. Drive the tractor to a level, clear spot on your lawn, near
enough to a water spigot for your garden hose to reach.
IMPORTANT: Make certain the tractor’s discharge chute is
directed AWAY from your house, garage, parked cars, etc.
Remove bagger chute or mulch cover if attached.
2. Make sure the attachment clutch control is in the
“DIS EN GAGED” position, set the parking brake, and
stop the engine.
3. Thread the nozzle adapter (packaged with your tractor’s
Operator’s Manual) onto the end of your garden hose.
4. Pull back the lock collar of the nozzle adapter and push
the adapter onto the deck washout port at the left end
of the mower deck. Release the lock collar to lock the
adapter on the nozzle.
WASHOUT
PORT
NOZZLE ADAPTER
HOSE
IMPORTANT: Recheck the area making certain the area
is clear.
7. Move the tractor’s attachment clutch control to the
“ENGAGED” position. Remain in the operator’s position
with the cutting deck engaged until the deck is cleaned.
8. Move the tractor’s attachment clutch control to the
“DIS EN GAGED” position. Turn the ignition key to the
STOP position to turn the tractor’s engine off. Turn the
water off.
9. Pull back the lock collar of the nozzle adapter to discon-
nect the adapter from the nozzle washout port.
10. Move the tractor to a dry area, preferably a concrete or
paved area. Place the attachment clutch control in the
“ENGAGED” position to remove excess water and to
help dry before putting the tractor away.
WARNING: A broken or missing washout
fitting could expose you or others to
thrown objects from contact with the blade.
• Replace broken or missing washout fitting
immediately, prior to using mower again.
• Plug any holes in mower with bolts and locknuts.
Fig. 18
Fig. 19
• Keep finished surfaces and wheels free of all gasoline,
oil, etc.
• Protect painted surfaces with automotive type wax.
We do not recommend using a garden hose or pressure
washer to clean your tractor unless the engine and trans-
mission are covered to keep water out. Water in engine or
transmission will shorten the useful life of your tractor. Use
compressed air or a leaf blower to remove grass, leaves
and trash from tractor and mower.
CLEANING
• Clean engine, battery, seat, finish, etc. of all foreign
matter.
• Clean debris from steering plate. Debris can restrict
clutch/brake pedal shaft movement, causing belt slip
and loss of drive.
CAUTION: Avoid all pinch points and
movable parts (See Fig. 19)
CLUTCH/BRAKE PEDAL
STEERING
PLATE
STEERING SYSTEM,
DASH, FENDER AND
MOWER NOT SHOWN
CLEAN TOP SIDE
CAUTION:
PINCH
POINTS
IMPORTANT: Tug hose ensuring connection is secure.
5. Turn the water on.
6. While sitting in the operator’s position on the tractor,
re-start the engine and place the throttle lever in the
Fast " " position.

18
SERVICE AND ADJUSTMENTS
WARNING: TO AVOID SERIOUS INJURY, BEFORE PERFORMING ANY SER VICE OR AD JUST MENTS:
• Depress brake pedal fully and set parking brake.
• Place attachment clutch in “DISENGAGED” position.
• Turn ignition key to “STOP” and remove key.
• Make sure the blades and all moving parts have completely stopped.
• Disconnect spark plug wire from spark plug and place wire where it cannot come in contact with plug.
TO REMOVE MOWER (See Fig. 20)
• Place attachment clutch in “DIS EN GAGED” position.
• Lower attachment lift lever to its lowest position.
• Roll belt off engine pulley (M) and belt keepers (G).
• Remove retainer spring (K), slide col lar (L) off and
push housing guide (P) out of brack et.
• Remove clutch cable spring (Q) from idler arm (R).
• Disconnect front link (E) from mower - remove retainer
spring and washer.
• Go to either side of mower and disconnect mower
suspension arm (A) from chassis pin (B) and rear lift
link (C) from rear mower bracket (D) - remove retainer
springs and washers.
CAUTION: AFTER REAR LIFT LINKS
ARE DISCONNECTED, THE ATTACH-
MENT LIFT LEVER WILL BE SPRING
LOADED. HAVE A TIGHT GRIP ON LIFT
LEVER WHEN CHANGING POSITION
OF THE LEVER.
• Slide mower out from under right side of tractor.
IMPORTANT: IF AN ATTACHMENT OTHER THAN THE
MOWER IS TO BE MOUNTED ON THE TRAC TOR,
REMOVE THE FRONT LINK (E) AND REAR LIFT LINKS
(C) FROM TRACTOR AND HOOK THE CLUTCH SPRING
(Q) INTO THE CABLE GUIDE ON FRONT EDGE OF
LOWER DASH.
TO INSTALL MOWER (See Fig. 21-25)
Be sure tractor is on level surface and engage park ing brake.
• Lower attachment lift lever to its lowest position.
CAUTION: LIFT LEVER IS SPRING
LOADED. HAVE A TIGHT GRIP ON
LIFT LEVER, LOWER IT SLOWLY AND
ENGAGE IN LOWEST POSITION.
NOTE: Be sure mower side suspension arms (A) are point-
ing forward before sliding mower under tractor.
• Slide mower under tractor until it is centered under
tractor.
E
F
C
G
Q
R
D
K
G
P
B
L
M
A
Fig. 20

19
SERVICE AND ADJUSTMENTS
E
F
C
G
Q
R
D
K
G
P
B
L
M
A
IMPORTANT: CHECK BELT FOR PROPER ROUTING
IN ALL MOWER PULLEY GROOVES.
• Raise attachment lift lever to highest position.
• If necessary, adjust gauge wheels before op er at ing
mower as shown in the Operation section of this manual.
E
F
H
J
M
Fig. 23
Fig. 24
A
B
D
C
Fig. 21
Fig. 22
• ATTACH MOWER SIDE SUSPENSION ARMS (A) TO
CHASSIS - Position hole in arm over pin (B) on outside
of tractor chassis and secure with retainer spring.
• Repeat on opposite side of tractor.
• ATTACH REAR LIFT LINKS (C) - Lift rear corner of
mower and position slot in link assembly over pin (D)
on rear mower bracket and secure with washer and
retainer spring.
• Insert end of link (E) into hole in front mower bracket
and secure with washer and retainer spring (J).
• Hook end of clutch cable spring (Q) into hole in idler
arm (R).
• Push clutch cable housing guide (P) into bracket, slide
collar (L) onto guide and secure with retainer spring (K).
• Install belt on engine pulley (M), in belt keepers (G).
• ATTACH FRONT LINK (E) - Work from left side of trac-
tor. Insert rod end of link assembly through front hole
in tractor front suspension bracket (F).
Fig. 25

20
SERVICE AND ADJUSTMENTS
• If adjustment is necessary, see step in Visual Adjust-
ment instructions above.
• Recheck measurements, adjust if necessary until both
sides are equal.
FRONT-TO-BACK ADJUSTMENT (See Figs. 28 & 29)
IMPORTANT: Deck must be level side-to-side.
To obtain the best cutting re sults, the mower blades should
be adjusted so the front tip is 1/8" to 1/2" lower than the
rear tip when the mower is in its highest position.
CAUTION: Blades are sharp. Protect
your hands with gloves and/or wrap
blade with heavy cloth.
• Raise mower to highest position.
• Position any blade so the tip is pointing straight forward.
Measure distance (B) to the ground at front and rear tip
of the blade.
TO LEVEL MOWER
Make sure tires are properly inflated to the PSI shown on
tires. If tires are over or under inflated, it may affect the
appearance of your lawn and lead you to think the mower
is not adjusted properly.
VISUAL SIDE-TO-SIDE ADJUSTMENT (See Fig. 26)
• With all tires properly inflated and if your lawn appears
unevenly cut, determine which side of mower is cutting
lower.
• With a 3/4" or adjustable wrench, turn lift link adjust-
ment nut (A) to the left to lower LH side of mower, or,
to the right to raise LH side of mower.
NOTE: Each full turn of adjustment nut will change mower
height about 3/16".
• Test your adjustment by mowing some uncut grass
and visually checking the appearance. Readjust, if
necessary, until you are satisfied with the results.
PRECISION SIDE-TO-SIDE ADJUSTMENT (See Fig. 27)
• With all tires properly inflated, park tractor on level
ground or driveway.
CAUTION: Blades are sharp. Protect
your hands with gloves and/or wrap
blade with heavy cloth.
• Raise mower to its highest position.
• At both sides of mower, position blade at side and
measure the distance (A) from bottom edge of blade
to the ground. The distance should be the same on
both sides.
NOTE: Each full turn of the adjustment nut will change
mower height about 1/8".
• Recheck measurements, adjust if necessary until front
tip of blade is 1/8" to 1/2" lower than the rear tip.
• Hold adjustment nut in position with wrench and tighten
jam nut securely against adjustment nut.
02966
A
A
FIG. 27
02548
BB
Fig. 28
• If front tip of blade is not 1/8" to 1/2" lower than the rear
tip, go to the front of tractor.
• With an 11/16" or adjustable wrench, loosen jam nut A
several turns to clear adjustment nut B.
• With a 3/4" or adjustable wrench, turn front link adjust-
ment nut (B) clockwise (ltighten) to raise the front of
mower, or, counterclockwise (loosen) to lower the front
mower.
Fig. 29
B
02950
A
TIGHTEN ADJUST
NUT B TO RAISE
MOWER
LOOSEN
ADJUST NUT
B TO LOWER
MOWER
LOOSEN JAM NUT A FIRST
Fig. 26
0
2
9
4
8
A
Turn nut left
to lower mower
Turn nut right
to raise mower

21
SERVICE AND ADJUSTMENTS
Fig. 30
Fig. 31
TO REPLACE MOWER BLADE DRIVE BELT
(See Fig. 30)
The mower blade drive belt may be replaced without tools.
Park the tractor on level surface. Engage parking brake.
BELT REMOVAL -
• Remove mower from tractor (See “TO REMOVE
MOW ER” in this section of manual).
• Work belt off both mandrel pulleys and idler pulleys.
• Pull belt away from mower.
BELT INSTALLATION -
• Work belt around both mandrel pulleys and idler pulleys.
• Make sure belt is in all pulley grooves and in side all
belt guides.
• Install mower (See "To Install Mower" in this section
of manual).
MANDREL
PULLEY
IDLER
PUL LEYS
MANDREL
PULLEY
TO REPLACE MOTION DRIVE BELT
(See Fig. 31)
Park the tractor on level surface. En gage parking brake.
For as sis tance, there is a belt installation guide decal on
bottom side of left footrest.
BELT REMOVAL -
1. Remove mower (See “TO REMOVE MOWER” section
in this manual).
NOTE: Observe entire motion drive belt and position of all
belt guides and keepers.
2. Remove belt from stationary idler (A) and clutching
idler (B).
3. Remove belt from centerspan idler (C).
4. Pull belt slack toward rear of trac tor. Remove belt
up wards from trans axle input pulley (D).
5. Remove belt downward from engine pulley (E).
6. Slide belt toward rear of tractor, off the steering plate
(F) and remove from tractor.
BELT INSTALLATION -
1. Install new belt from tractor rear to front, over the steer-
ing plate (F) and above clutch brake pedal shaft (G).
2. Pull belt toward front of tractor and roll belt onto engine
pulley (E).
3. Pull belt toward rear of tractor. Carefully work belt down
around transaxle input pulley (D). Be sure belt is inside
the belt keeper.
4. Install belt on centerspan idler (C).
5. Install belt through stationary idler (A) and clutch ing
idler (B).
6. Make sure belt is in all pulley grooves and in side all
belt guides and keep ers.
7. Install mower (See “TO INSTALL MOWER” section in
this manual).
02952
A
B
C
D
E
F
G
TO CHECK BRAKE
If tractor requires more than five (5) feet to stop at highest
speed in high est gear on a level, dry concrete or paved
surface, then brake must be serviced.
You may also check brake by:
• Park tractor on a level, dry concrete or paved surface,
depress brake pedal all the way down and engage
parking brake.
• Disengage transmission by placing freewheel control
in “transmission disengaged” position. Pull freewheel
control out and into the slot and release so it is held in
the disengaged position.
The rear wheels must lock and skid when you try to manu-
ally push the tractor forward. If the rear wheels rotate,
then the brake needs to be serviced. Contact a qualified
service center.

22
SERVICE AND ADJUSTMENTS
Fig. 32
RE TAIN ING
RING
WASH ERS
SQUARE KEY (REAR
WHEEL ONLY)
AXLE COVER
TO START ENGINE WITH A WEAK BATTERY
(See Fig. 33)
WARNING: Lead-acid batteries gen-
er ate ex plo sive gases. Keep sparks,
flame and smoking ma te ri als away from
bat ter ies. Always wear eye pro tec tion
when around batteries.
If your battery is too weak to start the engine, it should be
recharged. (See "BATTERY" in the MAINTENANCE sec-
tion of this man u al).
If “jumper ca bles” are used for emer gen cy starting, follow
this pro ce dure:
IMPORTANT: YOUR TRACTOR IS EQUIPPED WITH A 12 VOLT
SYSTEM. THE OTHER VEHICLE MUST ALSO BE A 12 VOLT
SYSTEM. DO NOT USE YOUR TRACTOR BATTERY TO START
OTHER VEHICLES.
TO ATTACH JUMPER CABLES -
• Connect one end of the RED cable to the POSITIVE
(+) terminal of each battery(A-B), taking care not to
short against tractor chassis.
• Connect one end of the BLACK ca ble to the NEGA TIVE
(-) terminal (C) of fully charged battery.
• Connect the other end of the BLACK cable (D) to good
chassis ground, away from fuel tank and bat tery.
WEAK OR DEAD
BATTERY
FULLY CHARGED
BATTERY
TO REMOVE WHEEL FOR REPAIRS
(See Fig. 32)
• Block up axle securely.
• Remove axle cover, retaining ring and washers to allow
wheel removal (rear wheel contains a square key - Do
not lose).
• Repair tire and reassemble.
• On rear wheels only: align grooves in rear wheel hub
and axle. Insert square key.
• Replace washers and snap retaining ring securely in
axle groove.
• Replace axle cover.
NOTE: To seal tire punctures and prevent flat tires due
to slow leaks, tire sealant may be purchased from your
local parts dealer. Tire sealant also prevents tire dry rot
and corrosion.
Fig. 33
FRONT WHEEL TOE-IN/CAMBER
Your new tractor front wheel toe-in and camber is set at the
factory and is normal. The front wheel toe-in and camber
are not adjustable. If damage has occurred to affect the
factory set front wheel toe-in or camber, contact a qualified
service center.
TO REMOVE CABLES, REVERSE ORDER -
• BLACK cable first from chassis and then from the fully
charged battery.
• RED cable last from both batteries.
REPLACING BATTERY (See Fig. 34)
WARNING: Do not short battery
ter mi nals by allowing a wrench or any
other object to contact both terminals
at the same time. Before connecting
battery, remove metal bracelets,
wristwatch bands, rings, etc. Positive
terminal must be connected first to
prevent sparking from ac ci den tal
grounding.
• Lift seat pan to raised position.
• Disconnect BLACK battery cable first then RED battery
cable and carefully remove battery from tractor.
• Install new battery with terminals in same position as
old battery.
• First connect RED battery cable to positive (+) terminal
with bolt and nut as shown. Tighten securely. Slide
terminal cover over terminal.
• Connect BLACK grounding cable to negative (-) ter-
mi nal with remaining bolt and nut. Tighten se cure ly.
• Lower seat pan.
02603
SEAT PAN
NUT
POSITIVE
(RED)
CABLE
NEGATIVE
(BLACK)
CABLE
BOLT
TERMINAL
COVER
Fig. 34

23
SERVICE AND ADJUSTMENTS
TO REPLACE HEADLIGHT BULB
• Raise hood.
• Pull bulb holder out of the hole in the backside of the
grill.
• Replace bulb in holder and push bulb holder securely
back into the hole in the backside of the grill.
• Close hood.
INTERLOCKS AND RELAYS
Loose or damaged wiring may cause your tractor to run
poorly, stop running, or prevent it from starting.
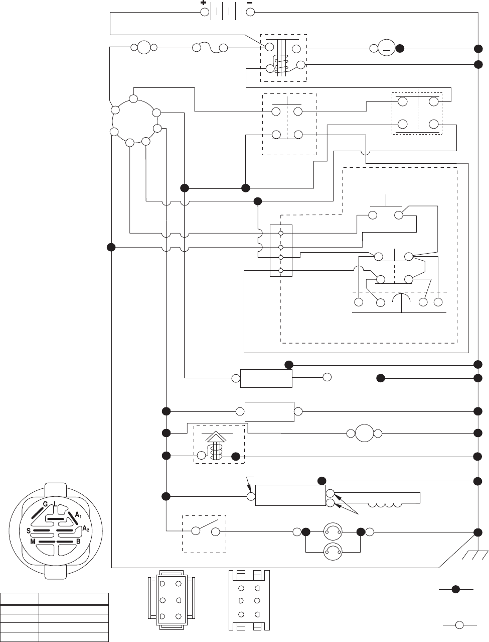
• Check wiring. See electrical wiring diagram in the Repair
Parts section.
TO REPLACE FUSE
Replace with 20 amp automotive-type plug-in fuse. The
fuse holder is located behind the dash.
TO REMOVE HOOD AND GRILL ASSEMBLY
(See Fig. 35)
• Raise hood.
• Unsnap headlight wire connector.
• Stand in front of tractor. Grasp hood at sides, tilt toward
engine and lift off of tractor.
• To replace, reverse above procedure.
Fig. 35
TRANSMISSION
REMOVAL/RE PLACE MENT
Should your transmission require removal for service or
re place ment, it should be purged after reinstallation and
before operating the tractor. See “PURGE TRANS MIS SION”
in the Operation section of this manual.
HOOD
HEADLIGHT
WIRE
CONNECTOR
07002
ENGINE
TO AD JUST THROTTLE CON TROL CABLE
The throttle control has been preset at the factory and
ad just ment should not be necessary. If adjustment is nec-
es sary, see engine manual.
TO AD JUST CHOKE CON TROL
The choke control has been preset at the factory and ad just-
ment should not be necessary. If adjustment is necessary,
see engne manual.
TO ADJUST CARBURETOR
Your carburetor is not adjustable. If your engine does not
operate properly due to suspected carburetor problems,
take your tractor to an authorized service center for repair
and/or adjustment.

24
STORAGE
Immediately prepare your tractor for storage at the end
of the season or if the tractor will not be used for 30 days
or more.
WARNING: Never store the trac tor with
gas o line in the tank inside a building
where fumes may reach an open flame
or spark. Allow the engine to cool before
storing in any en clo sure.
TRACTOR
Remove mower from tractor for winter storage. When mower
is to be stored for a period of time, clean it thor oughly, remove
all dirt, grease, leaves, etc. Store in a clean, dry area.
• Clean entire tractor (See “CLEANING” in the Mainte-
nance section of this manual).
• Inspect and replace belts, if necessary (See belt re-
place ment instructions in the Service and Adjustments
section of this manual).
• Lubricate as shown in the Maintenance sec tion of this
man ual.
• Be sure that all nuts, bolts and screws are securely
fastened. Inspect moving parts for damage, breakage
and wear. Replace if necessary.
• Touch up all rusted or chipped paint surfaces; sand
lightly before painting.
BATTERY
• Fully charge the battery for storage.
• After a period of time in storage, battery may require
re charg ing.
• To help prevent corrosion and power leakage during
long periods of storage, battery cables should be dis-
con nect ed and battery cleaned thoroughly (see “TO
CLEAN BATTERY AND TERMINALS” in the Mainte-
nance section of this manual).
• After cleaning, leave cables disconnected and place
cables where they cannot come in contact with battery
terminals.
• If battery is removed from tractor for storage, do not
store battery directly on concrete or damp surfaces.
ENGINE
FUEL SYSTEM
IMPORTANT: IT IS IMPORTANT TO PREVENT GUM DEPOSITS
FROM FORMING IN ES SEN TIAL FUEL SYSTEM PARTS SUCH
AS CARBURETOR, FUEL FIL TER, FUEL HOSE, OR TANK
DURING STORAGE. ALSO, EXPERIENCE INDICATES THAT
ALCOHOL BLENDED FUELS (CALLED GASOHOL OR USING
ETHANOL OR METHANOL) CAN ATTRACT MOIS TURE WHICH
LEADS TO SEPARATION AND FOR MA TION OF ACIDS DURING
STOR AGE. ACIDIC GAS CAN DAMAGE THE FUEL SYSTEM
OF AN ENGINE WHILE IN STORAGE.
• Empty the fuel tank by starting the engine and let it run
until the fuel lines and carburetor are empty.
• Never use engine or carburetor cleaner products in
the fuel tank or permanent damage may occur.
• Use fresh fuel next season.
NOTE: Fuel stabilizer is an acceptable alternative in mini-
mizing the formation of fuel gum deposits during stor age.
Add stabilizer to gasoline in fuel tank or storage container.
Always follow the mix ratio found on stabilizer container.
Run engine at least 10 minutes after adding stabilizer to
allow the stabilizer to reach the carburetor. Do not empty
the gas tank and carburetor if using fuel stabilizer.
ENGINE OIL
Drain oil (with engine warm) and replace with clean engine
oil. (See “ENGINE” in the Maintenance section of this
man ual).
CYLINDER(S)
• Remove spark plug(s).
• Pour one ounce of oil through spark plug hole(s) into
cylinder(s).
• Turn ignition key to “START” position for a few seconds
to distribute oil.
• Replace with new spark plug(s).
OTHER
• Do not store gasoline from one season to another.
• Replace your gasoline can if your can starts to rust.
Rust and/or dirt in your gasoline will cause problems.
• If possible, store your tractor indoors and cover it to
give protection from dust and dirt.
• Cover your tractor with a suitable protective cover that
does not retain moisture. Do not use plastic. Plastic
cannot breathe which allows condensation to form and
will cause your tractor to rust.
IMPORTANT: NEVER COVER TRACTOR WHILE EN GINE
AND EXHAUST AREAS ARE STILL WARM.

25
TROUBLESHOOTING POINTS
PROBLEM CAUSE CORRECTION
Will not start 1. Out of fuel. 1. Fill fuel tank.
2. Engine not “CHOKED” properly. 2. See “TO START ENGINE” in Operation section.
3. Engine flooded. 3. Wait several minutes before attempting to start.
4. Bad spark plug. 4. Replace spark plug.
5. Dirty air filter. 5. Clean/replace air filter.
6. Dirty fuel filter. 6. Replace fuel filter.
7. Water in fuel. 7. Empty fuel tank and carburetor, refill tank with fresh
gasoline and replace fuel filter.
8. Loose or damaged wiring. 8. Check all wiring.
9. Carburetor out of adjustment. 9. See “To Adjust Carburetor” in Service Adjustments
section.
10. Engine valves out of adjustment. 10. Contact an authorized service center/department.
Hard to start 1. Dirty air filter. 1. Clean/replace air filter.
2. Bad spark plug. 2. Replace spark plug.
3. Weak or dead battery. 3. Recharge or replace battery.
4. Dirty fuel filter. 4. Replace fuel filter.
5. Stale or dirty fuel. 5. Empty fuel tank and refill tank with fresh, clean gas.
6. Loose or damaged wiring. 6. Check all wiring.
7. Carburetor out of adjustment. 7. See “To Adjust Carburetor” in Service Adjustments
section.
8. Engine valves out of adjustment. 8. Contact an authorized service center/department.
Engine will not
turn over
1. Brake pedal not depressed. 1. Depress brake pedal.
2. Attachment clutch is engaged. 2. Disengage attachment clutch.
3. Weak or dead battery. 3. Recharge or replace battery.
4. Blown fuse. 4. Replace fuse.
5. Corroded battery terminals. 5. Clean battery terminals.
6. Loose or damaged wiring. 6. Check all wiring.
7. Faulty ignition switch. 7. Check/replace ignition switch.
8. Faulty solenoid or starter. 8. Check/replace solenoid or starter.
9. Faulty operator presence switch(es). 9. Contact an authorized service center/department.
Engine clicks but
will not start
1. Weak or dead battery. 1. Recharge or replace battery.
2. Corroded battery terminals. 2. Clean battery terminals.
3. Loose or damaged wiring. 3. Check all wiring.
4. Faulty solenoid or starter. 4. Check/replace solenoid or starter.
Loss of power 1. Cutting too much grass/too fast. 1. Raise cutting height/reduce speed.
2. Throttle in “CHOKE” position. 2. Adjust throttle control.
3. Build-up of grass, leaves, trash under mower. 3. Clean underside of mower housing.
4. Dirty air filter. 4. Clean/replace air filter.
5. Low oil level/dirty oil. 5. Check oil level/change oil.
6. Faulty spark plug. 6. Clean and regap or change spark plug.
7. Dirty fuel filter. 7. Replace fuel filter.
8. Stale or dirty fuel. 8. Empty fuel tank and refill tank with fresh, clean gas.
9. Water in fuel. 9. Empty fuel tank and carburetor, refill tank with fresh
gasoline and replace fuel filter.
10. Spark plug wire loose. 10. Connect and tighten spark plug wire.
11. Dirty engine air screen/fins. 11. Clean engine air screen/fins.
12. Dirty/clogged muffler. 12. Clean/replace muffler.
13. Loose or damaged wiring. 13. Check all wiring.
14. Carburetor out of adjustment. 14. See “To Adjust Carburetor” in Service Adjustments
15. Engine valves out of adjustment. 15. Contact an authorized service center/department.
Excessive
vibration
1. Worn, bent or loose blade. 1. Replace blade. Tighten blade bolt.
2. Bent blade mandrel. 2. Replace blade mandrel.
3. Loose/damaged part(s). 3. Tighten loose part(s). Replace damaged parts.

26
TROUBLESHOOTING POINTS
PROBLEM CAUSE CORRECTION
Engine continues
to run when oper-
ator leaves seat
with attachment
clutch engaged
1. Faulty operator-safety presence control
system.
1. Check wiring, switches and connections. If not
corrected, contact an authorized service center/
department.
Poor cut - uneven 1. Worn, bent or loose blade. 1. Replace blade. Tighten blade bolt.
2. Mower deck not level. 2. Level mower deck.
3. Buildup of grass, leaves, trash under mower. 3. Clean underside of mower housing.
4. Bent blade mandrel. 4. Replace blade mandrel.
5. Clogged mower deck vent holes from
buildup of grass, leaves, and trash around
mandrels.
5. Clean around mandrels to open vent holes.
Mower blades will
not rotate
1. Obstruction in clutch mechanism. 1. Remove obstruction.
2. Worn/damaged mower drive belt. 2. Replace mower drive belt.
3. Frozen idler pulley. 3. Replace idler pulley.
4. Frozen blade mandrel. 4. Replace blade mandrel.
Poor grass
discharge
1. Engine speed too slow. 1. Place throttle control in “FAST” position.
2. Travel speed too fast. 2. Shift to slower speed.
3. Wet grass. 3. Allow grass to dry before mowing.
4. Mower deck not level. 4. Level mower deck.
5. Low/uneven tire air pressure. 5. Check tires for proper air pressure.
6. Worn, bent or loose blade. 6. Replace blade. Tighten blade bolt.
7. Buildup of grass, leaves, trash under mower. 7. Clean underside of mower housing.
8. Mower drive belt worn. 8. Replace mower drive belt.
9. Blades improperly installed. 9. Reinstall blades sharp edge down.
10. Improper blades used. 10. Replace with blades listed in parts manual.
11. Clogged mower deck vent holes from buildup
of grass, leaves, trash around mandrels.
11. Clean around mandrels to open vent holes.
Headlight(s) not
working
(if so equipped)
1. Switch is “OFF”. 1. Turn switch “ON”.
2. Bulb(s) or lamp(s) burned out. 2. Replace bulb(s) or lamp(s).
3. Faulty light switch. 3. Check/replace light switch.
4. Loose or damaged wiring. 4. Check wiring and connections.
5. Blown fuse. 5. Replace fuse.
Battery will not
charge
1. Bad battery cell(s). 1. Replace battery.
2. Poor cable connections. 2. Check/clean all connections.
3. Faulty regulator (if so equipped). 3. Replace regulator.
4. Faulty alternator. 4. Replace alternator.
Loss of drive 1. Freewheel control in “disengaged” position. 1. Place freewheel control in “engaged” position.
2. Debris on steering plate (if equipped). 2. See "CLEANING" in the maintenance section.
3. Motion drive belt worn, damaged, or broken. 3. Replace motion drive belt.
4. Air trapped in transmission during
shipment or servicing.
4. Purge transmission.
5. Axle key missing. 5. Install axle key at rear wheel. See "TO REMOVE
WHEEL" in the Service and Adjustments section.
Engine "back-
fires” when turn-
ing engine “OFF”
1. Engine throttle control not set between
half and full speed (fast) position before
stopping engine.
1. Move throttle control between half and full speed
(fast) position before stopping engine.
Engine dies when
tractor is shifted
into reverse
1. Reverse operation system (ROS) is not "ON"
while mower or other attachment is engaged.
1. Turn ignition key to ROS "ON" position. See
Operation section.

27
M
FUSE
STARTER
SOLENOID
BATTERY
CLUTCH/BRAKE
(PEDAL UP)
REVERSE SWITCH
(NOT IN REVERSE)
SEAT SWITCH
(NOT OCCUPIED)
SHORTING
CONNECTOR
CHASSIS
HARNESS
IGNITION
UNIT
HOUR
METER
CHASSIS HARNESS
CONNECTOR
(MATING SIDE)
DASH HARNESS
CONNECTOR
(MATING SIDE)
LIGHT
SWITCH
HEADLIGHTS
FUEL
LINE
FUEL SHUT-OFF
SOLENOID
(IF SO EQUIPPED)
JUNCTION
CONNECTOR
S
M
B
G
L
2
3
1
6
A2
A1
M
63
52
41
6
5
4
3
2
1
SPARK
PLUGS GAP
(2 PLUGS ON
TWIN CYL. ENGINES)
(OPTIONAL)
NON-REMOVABLE
CONNECTIONS
REMOVABLE
CONNECTIONS
WIRING INSULATED CLIPS
NOTE: IF WIRING INSULATED
CLIPS WERE REMOVED FOR
SERVICING OF UNIT, THEY
SHOULD BE RE-INSTALLED TO
PROPERLY SECURE YOUR
WIRING.
SCH10
IGNITION SWITCH
CIRCUIT
POSITION
OFF
B+A1
RUN/OVERRIDE
B+S+A1START
M+G+A1
B+A1RUN
“MAKE”
L+A2
03107
ATTACHMENT CLUTCH
(CLUTCH OFF)
REGULATOR STATOR
28 VOLTS AC @ 3600 RPM (REGULATOR DISCONNECTED)
CHARGING SYSTEM OUTPUT
9-16 AMP DC @ 3600 RPM
RED
BLACK
BLACK /WHITE
ORANGE
BROWN
BLUE
BLUE
BLACK
BLACK
BLACKBLACK
BLACK
BLACK
BLACK
BLACK
BLACK
D
E
R
RED
WHITE
WHITE
GRAY
GRAY
BLACK
BLACK
POWER OUTLET
(OPTIONAL)
12V
BLACK
A
AMMETER
(OPTIONAL)
TRACTOR - - MODEL NUMBER 917.240460, PRODUCT NO. YTH20K46
SCHEMATIC

28
TRACTOR - - MODEL NUMBER 917.240460, PRODUCT NO. YTH20K46
ELECTRICAL
30
33
34
22
79 21
41
42
26
43
27
40
71
16
87
25
T06S
90
28
55
With 12V Outlet Option
59
103
With Service Minder Option
4646
102
29
2
105
29
TRACTOR - - MODEL NUMBER 917.240460, PRODUCT NO. YTH20K46
ELECTRICAL
KEY PART
NO. NO. DESCRIPTION
1 532 16 34-65 Battery
2 874 76 04-12 Bolt Hex Head 1/4-20 x 3/4
8 532 19 32-28 Box Battery
16 532 17 61-38 Switch Interlock Push-In
21 532 40 02-52 Harness Socket Light w/4152J
22 532 00 41-52 Bulb Light
25 532 41 28-95 Cable Starter
26 532 17 51-58 Fuse
27 873 51 04-00 Nut Keps Hex 1/4-20 unc
28 532 19 88-85 Cable, Ground
29 532 40 15-45 Switch, Seat
30 532 19 33-50 Switch, Ign
33 532 41 19-33 Key / Chain
34 532 11 07-12 Switch Light / Reset
40 532 40 04-49 Harness Ign.
41 817 72 04-08 Screw Thd Cut 1/4-20 x 1/2
42 532 13 15-63 Cover, Terminal
43 532 19 25-07 Solenoid
46 532 40 17-63 Gauge Hourmeter
55 817 06 05-12 Screw Thdrol 5/16-18 x 3/4 TYTT
71 532 40 10-98 Harness Ign. Dash
79 532 17 52-42 Socket Asm. Bulb Twistlock
87 532 19 78-02 Switch Interlock Clutch Cable
90 532 43 53-95 Cover Terminal
102 532 40 44-54 Harness Pigtail
105 532 40 75-68 Switch Reverse TT GT
NOTE: All component dimensions given in U.S. inches
1 inch = 25.4 mm

30
TRACTOR - - MODEL NUMBER 917.240460, PRODUCT NO. YTH20K46
CHASSIS
68
68
68
68
183
183
236
236
34
chassis-tex_GT HUSQ_II_34
235
235
37
194
194
181
181
162
196
287
138
36
36
52
217
189
189
152
68
68
213
218
228
228
194
180
159
159
182
176
176
175
150
130
130
177
195
14
130
130
130
202
203
208
18
15
25
207
205
151
206
3
137
214
204
137
130
297
191
234
234
176
176
5
176
31
TRACTOR - - MODEL NUMBER 917.240460, PRODUCT NO. YTH20K46
CHASSIS
KEY PART
NO. NO. DESCRIPTION
3 532 43 97-52 Logo Crown
5 532 43 74-73 Dash
14 532 44 11-77 Hood
15 532 43 97-32 Lens LH
18 532 43 77-62 Grille/Lens Asm.
25 532 43 97-33 Lens RH
34 532 19 61-25 Plate Engine
36 817 06 05-12 Screw 5/16-18 x 3/4
37 532 44 12-06 Fender
52 873 68 05-00 Nut Lock 5/16-18
68 817 49 05-08 Screw Thdrol 5/16-18 x 1/2
130 532 41 63-58 Screw #10 x 0.750 BOS Thread
137 532 40 75-90 Bumper Dash
138 532 43 97-47 Cupholder
150 532 43 97-31 Air Duct
151 532 43 66-70 Bracket Pivot Hood
152 532 19 95-35 Shield Browning
159 817 00 06-12 Screw Hexwsh Thdr 3/8-16 x 3/4
162 532 14 24-32 Screw
175 532 19 63-04 Crossmember
176 532 40 07-76 Screw 10-24 x 5/8
177 532 19 52-27 Bushing Steering
180 532 19 54-57 Chassis
181 532 43 97-46 Bushing Mtg. Fender Crgo
182 532 40 68-59 Dash Lower
183 874 52 05-20 Bolt 5/16-18 x 1-1/4 Full Thread
189 817 00 05-12 Screw 5/16-18 x 3/4
191 532 43 74-55 Insert Reflective RH
194 873 90 05-00 Nut Lock Hex Flange 5/16-18
195 532 40 41-37 Plug Hole Dash Lower
196 532 43 96-47 Console Asm. Deck Lift
202 532 43 97-28 Vent Side Hood RH
203 532 43 97-27 Vent Side Hood LH
204 532 43 57-14 Vent Top Hood
205 532 43 97-30 Skirt Hood Side RH
206 532 43 97-29 Skirt Hood Side LH
207 532 43 97-34 Bezel RH
208 532 43 97-35 Bezel LH
213 874 76 05-12 Bolt 5/16-18 x 3/4
214 532 19 91-45 Clip Retainer Tinner
217 532 40 91-67 Rod Pivot
218 532 19 63-95 X-Piece Hood Stop
228 532 19 51-61 Stud Fastner
234 532 40 47-42 Bumper Hood
235 532 40 61-29 Spacer Fender
236 873 93 05-00 Nut Lock 5/16-18 unc
287 817 60 04-06 Screw Hex Washead 1/4-20 x 3/8
297 532 43 74-56 Insert Reflective LH
NOTE: All component dimensions given in U.S. inches
1 inch = 25.4 mm

32
TRACTOR - - MODEL NUMBER 917.240460, PRODUCT NO. YTH20K46
DRIVE
52
51
170
171
225
125
drive-tex_K46_pedal_87
2
2
73
73 33
205
1
116
33
230
230
183
183
205
116
56
213
221
160
206
26
207
209
92 125
116
64
188
161
35
184
167
160
42
29
15
159
159
221
186
189
49
187
50
51
52
51
190
185
125
226
227
125
208
210
214
125
215
153
166
211
211
222
17 153
99
216
143
33
TRACTOR - - MODEL NUMBER 917.240460, PRODUCT NO. YTH20K46
DRIVE
KEY PART
NO. NO. DESCRIPTION
KEY PART
NO. NO. DESCRIPTION
NOTE: All component dimensions given in U.S. inches
1 inch = 25.4 mm
1 532 42 61-20 Transaxle, TUFFTORQ K46 BT
(See Transaxle breakdown)
2 532 12 35-83 Key
15 819 13 13-16 Washer 13/32 x 13/16 x 16 Ga.
17 532 41 36-78 Spring, Brake
26 532 19 96-79 Spring Return Cruise
29 532 40 38-06 Rod, Brake
33 812 00 00-01 Ring E
35 532 43 54-86 Rod, Brake, Park
42 532 12 48-72 Cover, Foot Pedal
49 872 11 06-14 Bolt
50 532 19 43-27 Pulley Idler Flat
51 873 90 06-00 Lock Nut 3/8-16
52 532 19 43-26 Idler V-Groove 910" Offset
56 532 13 09-69 V-Belt, Drive
64 532 19 78-65 Shaft Asm. Pedal Brake Control
73 874 49 05-40 Bolt Hex Flghd 5/16-18 x 2-1/2
80 532 44 06-19 Bracket Strap Torque
92 874 76 05-20 Bolt Fin Hex 5/16-18 unc x 1.25
99 532 41 57-42 Rod Spring Bypass
116 873 90 05-00 Nut Lock Hex Flange 5/16-18
125 817 00 05-12 Screw 5/16-18 x 3/4
143 817 49 05-08 Screw 5/16-18 x 1/2
153 532 12 47-88 Retainer Spring
159 876 02 04-12 Pin Cotter 1/8 x 3/4
160 532 16 94-84 Retainer Clip
161 532 10 57-09 Spring, Return, Clutch
163 532 40 10-34 Rod Pedal Control
166 532 42 91-64 Nut Push
167 532 40 52-57 Latch Brake Parking
170 532 19 43-22 Keeper Belt Centerspan
171 872 11 06-16 Bolt Rd Hd 3/8-16 x 2
183 532 13 70-57 Spacer Axle
184 532 44 14-55 Handle Parking Brake
185 872 11 06-22 Bolt Rdhd 3/8-16 unc x 2-3/4 Gr. 5
186 532 19 43-21 Spacer Retainer
187 819 13 32-10 Washer
188 532 19 43-23 Link Clutch Ground Drive
189 532 19 43-17 Bellcrank Ground Drive
190 532 19 43-18 Keeper Bellcrank Ground Drive
205 532 12 17-48 Washer
206 532 19 78-67 Bracket Mount Latch Cruise
207 532 19 78-68 Latch Control Cruise
208 532 19 78-69 Gear Sector Control Cruise
209 532 19 95-92 Rod Control Cruise
210 532 40 09-80 Rocker Asm. Pedal Control
211 532 12 01-83 Bearing Nylon
213 532 40 31-19 Knob Control Cruise
214 532 42 12-63 Pedal Forward
215 532 40 17-23 Pedal Reverse
216 532 19 61-31 Bracket Pulley Idler
221 532 40 31-87 Retainer Spring Clip Handle
222 879 21 20-10 Washer 21/32 x 1-1/4 10 Ga.
225 532 40 33-19 Keeper Belt Trans.
226 532 40 15-64 Bracket Mount Torque
227 817 49 05-12 Screw Thdrol 5/16-18 x 3/4
230 532 18 89-67 Washer Hardened
- - 532 43 18-83 Kit Bumper

34
TRACTOR - - MODEL NUMBER 917.240460, PRODUCT NO. YTH20K46
ENGINE
1
12
42
9
SPARK ARRESTER KIT
92
45
97
111
96
85
90
37
28
29
37
21 20
94
79
69
engine-tex_Kohl_31
18
15
2
87
81
82
35
KEY PART
NO. NO. DESCRIPTION
NOTE: All component dimensions given in U.S. inches
1 inch = 25.4 mm
For engine service and replacement parts, call the toll free
number for your engine manufacturer listed below:
Kohler Co. 1-800-544-2444
1 532 43 83-26 Engine Kohler Model No. SV600-3229
2 532 18 86-55 Muffler
9 532 19 43-20 Keeper Belt Engine
12 532 40 54-72 Pulley Engine
15 532 43 30-07 Tank Fuel
18 532 43 02-20 Cap Asm
20 532 40 15-08 Control Throttle/Choke
21 532 41 63-58 Screw #10 x 0.750 BOS Thread
28 532 40 11-37 Fuel Line
29 532 13 71-80 Spark Arrester Kit
37 532 12 34-87 Clamp Hose
42 810 04 07-00 Washer Lock 7/16
45 873 51 04-00 Nut Keps Hex 1/4-20 unc
69 532 18 59-09 Gasket
79 532 19 23-34 Screw Socket Head
81 532 14 84-56 Tube Drain Oil Easy
82 532 42 82-87 Valve Drain Oil
85 532 17 39-37 Bolt Hex 7/16-20 x 4 x Gr. 5-1.5 Thr
87 532 17 18-77 Bolt 5/16-18 unc x 3/4 w/Sems
90 817 00 06-16 Screw 3/8-16 x 1
92 817 12 06-16 Screw 3/8-16 x 1
94 532 18 86-54 Tube Exhaust
96 819 09 14-16 Washer 9/32 x 7/8 x 16 Ga.
97 817 67 04-12 Screw Hexwsh Thdrol 1/4-20 x 3/4
111 532 41 41-19 Purge Line
TRACTOR - - MODEL NUMBER 917.240460, PRODUCT NO. YTH20K46
ENGINE

36
TRACTOR - - MODEL NUMBER 917.240460, PRODUCT NO. YTH20K46
STEERING ASSEMBLY
61
steering-tex_LEGND2_16_r2
21
1
26
35
19
59
58
5
62
15
14
13
13
53
8
70
68
69
16
28
28
13
22
64
4
15
14
6
9
87
9
87
67
67
66
6
2
45
51
60 63
57
57
63
37
TRACTOR - - MODEL NUMBER 917.240460, PRODUCT NO. YTH20K46
STEERING ASSEMBLY
KEY PART
NO. NO. DESCRIPTION
1 532 43 97-40 Wheel, Steering
2 532 19 59-68 Axle Asm., Front
4 532 40 30-87 Spindle Asm., LH
5 532 40 30-88 Spindle Asm., RH
6 532 12 49-31 Bearing, Race Thrust Harden
7 532 12 17-48 Washer 25/32 x 1-5/8 x 16 Ga.
8 812 00 00-29 Ring, Klip #T5304-75
9 532 12 12-32 Cap, Spindle
13 532 12 17-49 Washer 25/32 x 1-1/4 x 16 Ga.
14 810 04 06-00 Washer, Lock Hvy Hlcl Spr 3/8
15 873 54 06-00 Nut, Crown Lock 3/8-24 unf
16 532 40 82-19 Shaft Steering
19 532 19 47-29 Plate Steering
21 532 18 67-37 Adapter, Wheel Steering
22 532 42 05-37 Support Strg. Lower
26 532 43 97-43 Insert, Wheel Steering
28 817 00 06-12 Screw 3/8-16 x 3/4
35 532 19 47-32 Gear, Sector Plate
45 819 18 38-12 Washer 9/16 ID x 2-3/8 OD 12 Ga.
51 873 94 08-00 Nut Hex Jam Toplock 1/2-20 unf
53 532 18 89-67 Washer Hardened .793 x 1.637 x .060
57 532 40 74-65 Bracket Upstop
58 532 19 47-47 Bolt Shoulder Sector Pivot CFM
59 532 19 47-48 Washer Thrust Sector Steering
60 873 97 10-00 Nut Flange Lock 5/8-11
61 532 19 47-40 Draglink LH
62 532 19 47-41 Draglink, RH
63 817 00 05-12 Screw 5/16-18 x 3/4
64 532 19 98-49 Retainer Clip Spring Steering
66 871 02 07-48 Bolt Hex Fghd 7/16-14 x 3 Serr
67 532 19 47-37 Bushing PM Front Axle
68 873 90 07-00 Nut Lock Flange 7/16-14 Gr. 5
69 532 19 91-62 Washer 1.5 x .505 x .118
70 532 19 61-97 Bracket Deck Susp. Front
NOTE: All component dimensions given in U.S. inches
1 inch = 25.4 mm

38
TRACTOR - - MODEL NUMBER 917.240460, PRODUCT NO. YTH20K46
SEAT ASSEMBLY
1 532 42 40-68 Seat
2 532 18 01-66 Bracket Pivot Fender
3 532 14 06-75 Strap, Asm Fender
6 873 80 06-00 Nut, Lock w/Ins. 3/8-16 unc
7 532 12 41-81 Spring, Seat Cprsn
8 532 17 18-77 Bolt 5/16-18 unc x 3/4 w/Sems
10 532 19 69-77 Pan, Seat
21 532 17 18-52 Bolt, Shoulder 5/16-18
37 873 80 05-00 Nut, Lock 5/16-18 unc
40 532 19 76-61 Handle Slide Seat
41 532 19 82-00 Spring Latch Seat
43 874 76 06-12 Bolt Fin Hex 3/8-16 unc x 3/4
44 819 13 38-12 Washer 13/32 x 2-3/8 x 12 Ga.
KEY PART
NO. NO. DESCRIPTION
KEY PART
NO. NO. DESCRIPTION
NOTE: All component dimensions given in U.S. inches
1 inch = 25.4 mm
2
6
1
40
10
37
37
21
21
3
41
7
8
7
8
8
8
seat-tex_6.5SL_2
44
43

39
TRACTOR - - MODEL NUMBER 917.240460, PRODUCT NO. YTH20K46
MOWER LIFT
7
3
87
10
88
2
89
90
87
98
97
97
lift-tex_16_r4
91
87
100
89
87
89
101*
*Key 91 may be substituted for Key 101
2 532 42 20-27 Shaft Asm., Lift
3 532 19 52-31 Lever Asm., Lift RH
7 532 41 15-55 Grip, Lever
10 532 19 63-14 Spring Torsion
87 532 19 42-09 Pin Cotter 7/16 Bow Tie Lock
88 532 41 07-10 Spring Lift Assist
89 819 19 19-12 Washer Clear Zinc
90 532 19 42-08 Pin Cotter 5/16 Bow Tie Lock
91 532 19 51-81 Link Lift Susp Mower Rear
KEY PART
NO. NO. DESCRIPTION
NOTE: All component dimensions given in U.S. inches
1 inch = 25.4 mm
97 817 00 06-12 Screw 3/8-16 x .75
98 532 19 52-70 Link Lift Susp. Front Mower
100 873 93 06-00 Nut Center Lock 3/8-16 unc
101 532 40 70-03 Link Asm. Lift FXD
KEY PART
NO. NO. DESCRIPTION

40
TRACTOR - - MODEL NUMBER 917.240460, PRODUCT NO. YTH20K46
MOWER DECK
30
43
42
60
38
63
46
147
55
64
30
32
31
33
200
34
56 57
59
40
188
1
69
69
199
40
145
15
14
21
25
26
27
198
29
21
21
68
23
24
144
36
240
57
19
19
6
6
117
116
40
119
117 119
116
40
195
122
123
195
189
113
47
189
188
21
21
69
69
69
21
30
38
56
69
13
11
8
46_tex_lt_pred_27_r1
197
2
46
3
46
242
241
70
7
7
37
67
152
41
TRACTOR - - MODEL NUMBER 917.240460, PRODUCT NO. YTH20K46
MOWER DECK
KEY PART
NO. NO. DESCRIPTION
NOTE: All component dimensions given in U.S. inches
1 inch = 25.4 mm
1 532 44 23-82 Mower Housing
2 532 40 55-06 Cover Mandrel RH
3 532 40 55-07 Cover Mandrel LH
6 532 19 51-86 Arm Suspension
7 532 41 63-58 Screw #10 x 0.750 BOS Thread
8 532 19 30-03 Bolt/Washer asm 7/16-20 unf
11 532 40 53-80 Blade Mower
- - 532 40 31-07 Blade, 46" Mulching
13 532 19 28-72 Shaft Assembly, Mandrel
14 532 18 72-81 Housing, Mandrel
15 532 11 04-85 Bearing, Ball, Mandrel
19 532 19 65-39 Bolt, Shoulder
21 873 68 05-00 Nut
23 532 19 25-57 Bracket, Deflector
24 532 10 53-04 Cap, Sleeve
25 532 19 70-26 Spring, Torsion, Deflector
26 532 11 04-52 Nut, Push
27 532 40 53-57 Shield, Deflector
29 532 13 14-91 Rod, Hinge
30 532 17 39-84 Screw Thdrol Rolling Wsh Hd
31 532 18 76-90 Washer, Spacer
32 532 19 74-73 Pulley, Mandrel
33 532 40 02-34 Nut, Toplock, Flanged
34 872 11 06-12 Bolt Carr Sh. 3/8-16 x 1-1/2 Gr. 5
36 532 19 73-79 Pulley, Idler, 4.50 RAW
37 819 13 13-16 Washer 13/32 x 13/16 x 16 Ga.
38 532 43 25-20 Keeper Belt Mandrel
40 873 90 06-00 Nut, Lock Flg. 3/8-16 unc
42 532 19 84-10 Spring Trosion Brake
43 532 19 72-56 Spring Torsion Retainer
46 532 13 77-29 Screw
47 532 19 72-50 Bracket Clutch Cable
55 532 19 72-49 Arm, Idler
56 532 19 90-92 Spacer, Retainer
57 817 00 06-16 Screw Hexwsh Thd 3/8-16 x 1
59 532 14 10-43 Guard, Tuv Idler (94)
60 532 19 94-71 Arm Brake Mower LH
63 532 19 94-77 Arm Brake Mower
64 532 40 51-38 Linkage Brake
67 532 40 30-12 Handle, Clutch Cable
68 532 40 51-43 V-Belt
69 872 14 05-05 Bolt
70 532 19 99-72 Clutch Asm.
113 817 00 05-10 Screw 5/16-18
116 532 19 34-06 Bolt, Shoulder
117 532 17 48-73 Wheel, Gauge
119 819 13 20-12 Washer 13/32 x 1-1/4 x 12 Ga.
122 532 19 72-58 Keeper Belt Eng. LH
123 532 19 72-59 Keeper Belt Eng. RH
144 532 19 92-04 Keeper Belt
145 532 19 31-97 Pulley Idler
147 532 40 18-72 Spring Return
152 532 43 51-10 Cable Clutch Cbl. w/Spr.
188 532 19 51-61 Stud Fastener
189 873 90 05-00 Nut Lock Hex Flange
195 817 00 06-12 Screw 3/8-16 x 3/4
197 819 13 13-12 Washer 13/32 x 13/16 x 12 Ga.
198 532 40 31-49 Baffle Center Front
199 532 40 31-50 Baffle Front RH
200 532 41 35-24 Washer 13/32 x 1 x 1/2 Ga.
240 874 52 06-36 Bolt 3/8-16 unc x 2-1/4 Gr. 5
241 532 15 29-27 Screw TT #10-32.5 3/8 Flg.
242 532 41 55-98 Port Washout
- - 532 41 64-05 Coupling Quick Connect
- - 532 19 28-70 Mandrel Assembly (Includes hous-
ing, shaft assembly, and bearing
only - pulley/nut/washer and blade
bolt/washers not included)
- - 532 43 18-23 Replacement Mower, Complete
KEY PART
NO. NO. DESCRIPTION

42
TRACTOR - - MODEL NUMBER 917.240460, PRODUCT NO. YTH20K46
DECALS
NOTE: All component dimensions given in U.S. inches
1 inch = 25.4 mm
KEY PART
NO. NO. DESCRIPTION
6
2
1
3
11
4
10
5
9
8
7
wheel_art_1-tex
WHEELS AND TIRES
KEY PART
NO. NO. DESCRIPTION
KEY PART
NO. NO. DESCRIPTION
2
1 532 05 91-92 Cap Valve Tire
2 532 06 51-39 Stem Valve
3 532 13 83-36 Rim Front Service
4 532 05 99-04 Tube Front (Service Item Only)
5 532 10 62-22 Tire Front 15 x 6.0-6 Service
6 532 12 49-57 Fitting Grease (Front Wheel Only)
7 532 12 49-59 Bearing Flange (Front Wheel Only)
8 532 17 50-39 Cap Axle Blk 1 50 x 1 00
9 532 13 84-68 Tire R Ts 20 x 8-8
10 532 12 49-26 Tube Rear (Service Item Only)
11 532 13 83-37 Rim Asm 8" rear Service
- - 532 14 43-34 Sealant, Tire (10 oz. Tube)
9
1 532 41 16-57 Decal, Operators
2 532 42 91-96 Decal, Badge
3 532 44 14-81 Decal, Hood Panel SD
5 532 42 38-29 Decal, Customer Respons.
6 532 44 14-53 Decal, Replacement
9 532 14 50-05 Decal, Battery Dnge/Poi
10 532 17 05-63 Decal, Warning
12 532 16 03-96 Decal, Mower V-Belt Schematic
- - 532 16 69-60 Decal, Bypass
- - 532 43 96-81 Pad, Footrest, LH
- - 532 43 96-82 Pad, Footrest, RH
- - 532 44 14-57 Manual, Owner's (English)
- - 532 44 17-18 Manual, Owner's (Spanish)
12
2 5 6
31
10

43
7 414395 Vent Valve 15
8 414396 Magnet
9 414397 Magnet Holder
10 415923 Pump Shaft/Bearing Kit
13 414398 Bypass Lever
15 414399 Sealing Cap 30
16 414400 Snap Ring C 35
19 414401 O-Ring 1a P10a
20 414402 Seal Tc 153507
33 414403 Pump Shaft (Standard)
34 414404 E-Ring 15
35 414405 Bearing 6202c3
53 414431 Control Lever F
55 415924 Washer 12
58 415925 Roll Pin 6 * 40
59 415926 O-Ring 1a P14
60 415927 Nut 12
72 414407 Seal 19 * 32 * 8
76 414408 Brake Lever
KEY PART
NO. NO. DESCRIPTION
KEY PART
NO. NO. DESCRIPTION
NOTE: All component dimensions given in U.S. inches
1 inch = 25.4 mm
TRACTOR - - MODEL NUMBER 917.240460, PRODUCT NO. YTH20K46
TUFFTORQ TRANSAXLE MODEL NUMBER K46BT
MODEL K46BT
7A646084180
33
16
20
10
34
34
35
19
13
90
95
34
76
80
81
84
87
86
8
9
15
7
82
78
82
85
83
ACTUAL PARTS
MAY NOT APPEAR
AS SHOWN
117
115
116
91
55
59
60
58
96
53
72
72
78 414409 Brake Return Spring
80 414410 Spring PIn 5 * 32
81 414411 0-Ring 1a P12
82 414412 Spring Pin 4 * 16
83 414413 Spine Collar
84 414414 Pulley L
85 414415 Fan, Black
86 414416 Wave Washer
87 414417 Snap Ring
90 414418 Spring Pin 3.0a * 20
91 414419 Oil Seal 16 * 22 *.03
95 414850 Spring Pin 3.0a*16
96 414420 Roll Pin 3.5 * 40
115 415928 Switch 6440-11 Delta
116 415929 Switch Bracket
117 415930 Tapping Screw 8 * 20

44
TRACTOR - - MODEL NUMBER 917.240460, PRODUCT NO. YTH20K46
KOHL ENGINE - MODEL NO. SV600-3229
CRANKSHAFT 1-20-4
20 014 32-S
25 086 214-S
X-42-15-S
25 139 27-S
20 043 15-S
20 043 12-S
20 380 16-S
20 186 04-S
20 014 09-S
20 014 14-S
20 014 15-S
20 014 20-S
20 014 21-S
20 014 24-S
20 014 26-S
25 340 02-S
25 139 27-S
20 186 02-S
20 423 02-S
20 380 16-S
25 086 213-S

45
TRACTOR - - MODEL NUMBER 917.240460, PRODUCT NO. YTH20K46
KOHL ENGINE - MODEL NO. SV600-3229
CRANKCASE
(USE SHORT BLOCK)
12 136 12-S
20 380 16-S
20 423 02-S
12 173 08-S
20 032 01-S
20 032 08-S
20 194 02-S
20 067 05-S
20 067 06-S
20 067 04-S
20 874 09-S
20 874 05-S
20 874 01-S
20 874 06-S
20 874 15-S
20 874 16-S
20 108 04-S
20 108 02-S
20 108 03-S
20 108 01-S
62 018 04-S
20 018 04-S
X-25-102-S
20 393 02-S
20 144 06-S
20 144 11-S
20 468 08-S
20 144 05-S
20 468 01-S
20 089 06-S
20 010 03-S
20 010 04-S
20 010 06-S
20 010 08-S
20 044 16-S
20 044 32-S
20 044 23-S
20 468 03-S
20 010 04-S
20 010 05-S
20 010 07-S
20 468 03-S
20 123 02-S
20 041 01-S
20 144 02-S
20 086 06-S
20 086 06-S
20 090 01-S
20 090 12-S
25 139 57-S
25 173 14-S
25 755 14-S
20 186 02-S
62 018 04-S
20 018 04-S
CRANKSHAFT
M-631015-S
12 154 05-S
20 393 01-S
20 086 12-S
20 032 05-S
20 086 12-S
ADDITIONAL
BALANCE
WEIGHTS SEE
CRANKSHAFT
GROUP
CRANKCASE 2-20-22

46
TRACTOR - - MODEL NUMBER 917.240460, PRODUCT NO. YTH20K46
KOHL ENGINE - MODEL NO. SV600-3229
12 380 01-S
62 380 02-S
20 040 02-S
20 040 06-S
20 040 03-S
20 040 04-S
20 040 07-S
20 153 01-S
25 139 60-S
20 009 03-S
20 009 10-S
20 009 30-S
20 009 21-S
20 009 20-S
12 050 01-S
52 050 02-S
25 050 25-S
20 041 01-S
20 041 02-S
20 096 02-S
20 144 03-S
20 310 03-S
25 310 01-S
25 310 07-S
M-545013-S
M-851030-S
25 086 127-S
20 032 01-S
20 032 08-S
25 155 02-S
25 099 24-S
25 099 27-S
24 099 03-S
25 054 13-S
25 139 60-S
25 153 09-S
20 040 08-S
OIL PAN/LUBRICATION 3-20-40

47
TRACTOR - - MODEL NUMBER 917.240460, PRODUCT NO. YTH20K46
KOHL ENGINE - MODEL NO. SV600-3229
HEAD/VALVE/BREATHER 4-20-19
20 411 02-S
20 411 04-S
20 411 05-S
20 841 01-S
20 841 02-S
20 017 01-S
20 017 02-S
20 016 01-S
20 016 02-S
20 318 10-S
20 318 01-S
20 318 03-S
20 318 05-S
20 318 07-S
20 318 11-S
20 318 12-S
20 318 14-S
20 318 15-S
12 468 05-S
20 086 02-S
20 089 03-S
20 173 01-S
20 146 03-S
20 062 01-S
20 086 03-S
20 072 08-S
20 186 01-S
20 086 04-S
20 599 02-S
20 599 03-S
20 599 04-S
20 326 01-S
20 326 20-S
20 096 03-S
20 096 06-S
20 096 07-S
20 096 14-S
M-645020-S
20 041 04-S
20 041 13-S
28 032 01-S
20 032 10-S
20 146 03-S
20 089 03-S
20 173 01-S
20 062 01-S
20 086 03-S
20 072 08-S
20 599 02-S
20 599 03-S
20 599 04-S 20 186 01-S
20 086 04-S
20 599 01-S
20 086 04-S
20 599 01-S
20 132 02-S
12 132 02-S
25 132 12-S
25 132 14-S
25 155 41-S
236602-S
20 366 01-S
20 404 01-S
231285-S 25 154 08-S
M-561025-S 237878-S
20 085 01-S
M-545020-S
M-548025-S
20 086 22-S
20 086 17-S
41 403 09-S
41 403 10-S
20 584 01-S
20 584 03-S
20 584 04-S
20 123 01-S
M-545020-S 25 340 02-S
25 340 04-S
X-42-15-S
20 154 04-S
20 154 02-S
20 154 03-S
20 025 05-S
20 025 33-S
20 025 35-S
20 025 40-S
24 025 09-S
20 157 01-S
20 146 02-S
20 146 04-S
20 146 05-S
12 086 14-S
25 086 125-S
25 086 362-S
12 468 03-S
25 468 09-S
20 162 02-S
IGNITION/ELECTRICAL 5-20-41

48
TRACTOR - - MODEL NUMBER 917.240460, PRODUCT NO. YTH20K46
KOHL ENGINE - MODEL NO. SV600-3229
BLOWER HOUSING & BAFFLES 6-20-7
20 027 02-S
20 027 03-S
20 027 06-S
20 027 07-S
20 027 01-S
20 086 06-S
24 086 41-S
20 086 06-S
20 314 06-S
20 755 11-S
20 063 03-S
M-645016-S
20 098 05-S
20 098 08-S
20 755 12-S
25 100 31-S
12 100 07-S
20 227 01-S
20 211 02-S
12 221 02-S
25 100 31-S
12 100 07-S
20 098 01-S
20 098 06-S
STARTING SYSTEM 7-20-1

49
TRACTOR - - MODEL NUMBER 917.240460, PRODUCT NO. YTH20K46
KOHL ENGINE - MODEL NO. SV600-3229
25 326 18-S
25 326 08-S 25 050 22-S
25 050 21-S
12 050 13-S
25 050 07-S
25 050 08-S
47 154 01-S
20 462 01-S
25 237 14-S
25 111 34-S
25 111 34-S
24 393 16-S
20 265 09-S
20 265 05-S
20 265 07-S
20 265 01-S
X-22-11-S
M-651020-S
25 173 25-S
20 853 02-S
20 853 03-S
20 853 16-S
20 853 18-S
20 853 33-S
20 853 35-S
20 853 37-S
20 853 43-S
20 853 51-S
20 853 52-S
20 853 53-S
20 853 62-S
20 853 14-S
20 853 22-S
20 853 23-S
20 853 21-S
20 853 61-S
20 853 71-S
20 072 05-S
20 072 03-S
20 072 10-S
20 072 09-S
20 086 11-S M-641060-S
20 072 07-S
20 041 18-S
20 041 07-S
20 041 17-S
20 332 01-S
25 326 14-S
20 126 02-S
M-645016-S
25 050 35-S 25 173 23-S
25 173 25-S
25 155 40-S
12 041 02-S
12 041 01-S
FUEL SYSTEM 8-20-132
25 237 14-S
25 237 14-S
25 237 14-S
25 431 12-S
20 431 02-S
25 111 34-S
M-545010-S
20 126 12-S
M-445010-S
ENGINE CONTROLS 9-20-8
20 089 12-S
12 089 11-S
20 086 18-S
20 086 10-S
X-22-11-S
20 536 03-S
20 536 04-S
20 536 05-S
20 536 06-S
12 237 01-S
M-545016-S
M-645016-S
24 086 43-S
M-664020-S
20 079 02-S
20 079 05-S
52 211 04-S
12 100 07-S
20 089 07-S
20 089 11-S
20 089 09-S
25 158 11-S
25 158 08-S
25 086 297-S
20 079 01-S
20 079 04-S
20 079 07-S
20 089 10-S
20 090 11-S
20 090 02-S

50
TRACTOR - - MODEL NUMBER 917.240460, PRODUCT NO. YTH20K46
KOHL ENGINE - MODEL NO. SV600-3229
25 173 33-S
25 155 51-S
25 326 08-S 20 126 12-S
M-445010-S
FUEL SYSTEM
20 072 04-S
20 094 01-S
20 094 04-S
20 094 06-S
12 041 02-S
AIR INTAKE/FILTRATION 10-20-12
20 096 04-S
20 096 05-S
20 341 01-S
25 341 03-S
25 341 04-S
25 341 06-S
25 341 05-S
20 083 02-S
20 083 03-S
Artwork is representative.
Actual labels may differ depending on model and specification number.
25 113 33-S
25 113 39-S
DECALS 12-20-23
20 113 24-S
20 113 37-S
20 113 23-S
20 113 30-S
20 113 54-S
20 113 54-S
20 113 09-S
20 113 10-S
20 113 11-S
20 113 12-S
20 113 13-S
20 113 14-S
20 113 15-S
20 113 27-S
20 113 36-S
20 113 48-S
20 113 49-S
20 113 55-S
20 113 56-S
20 113 57-S
20 113 58-S
20 113 35-S
20 113 21-S
20 113 22-S
20 113 31-S
20 113 26-S
20 113 41-S
20 113 25-S
20 113 28-S
20 113 34-S
20 113 38-S
20 113 51-S
20 113 50-S
20 113 52-S
20 113 53-S
51
TRACTOR - - MODEL NUMBER 917.240460, PRODUCT NO. YTH20K46
KOHL ENGINE - MODEL NO. SV600-3229
Crankshaft 1-20-4
Part No. Description
20 014 32-S CRANKSHFT ASSY USE 20 014 43-S
(includes 25 139 27-S)
25 139 27-S PLUG, CUP
X-42-15-S KEY, 3/16’’ X 5/8’’
20 043 15-S GEAR, CRANKSHAFT
25 086 214-S SCREW, LINK PIVOT
20 186 04-S LINKAGE, BALANCE WEIGHT
25 086 213-S SCREW, SHOULDER
Crankcase 2-20-22
Part No. Description
25 139 57-S PLUG, SQ HD PIPE 3/8’’
20 032 08-S SEAL, OIL
20 067 05-S ROD, CONNECTING ASSEMBLY
20 874 16-S KIT, PISTON,RINGS & PIN ASSY 94mm
BORE
62 018 04-S RETAINER, PISTON PIN
12 154 05-S CLIP, HITCH PIN
20 144 02-S SHAFT, GOVERNOR CROSS
M-631015-S WASHER, FLAT 6 MM
X-25-102-S WASHER, FLAT 1/4’’
20 086 12-S SCREW, SHD THD FRM - DISC.
20 393 02-S KIT, OIL PUMP ASSEMBLY
20 010 07-S CAM LOBE ASSEMBLY
20 010 08-S CAM GEAR ASSEMBLY
20 086 06-S SCREW, SHD THD FRM M6X1X26
20 089 06-S SPRING, ACR
20 144 11-S KIT,CAM CENTER SHAFT (EXHAUST)
20 393 01-S KIT, OIL PUMP (SHALLOW 10mm)
20 468 03-S WASHER, THRUST -ACR
20 468 08-S WASHER, THRUST
20 123 02-S TUBE , DRAINBACK
Oil Pan/Lubrication 3-20-40
Part No. Description
20 009 30-S CLOSURE PLATE ASSEMBLY
20 032 08-S SEAL, OIL
20 041 01-S GASKET, CLOSURE PLATE
25 086 127-S HEX FLANGE SCREW,1/2 DOG POINT
12 380 01-S PIN, GOVERNOR REGULATING
20 144 03-S SHAFT, GOVERNOR CROSS
25 310 07-S KIT, GOVERNOR GEAR ASSY
20 041 02-S GASKET, OIL PASSAGE
20 096 02-S KIT, OIL PASSAGE COVER
M-545013-S SCREW, FLG THD FRM M5X0.8X13
52 050 02-S FILTER, OIL
20 040 08-S BLADE, DIPSTICK ASSEMBLY
25 153 09-S O-RING
Head/Valve/Breather 4-20-19
Part No. Description
12 468 05-S WASHER, FLAT 13/32’’
20 841 01-S KIT, CYLINDER HEAD GASKET
20 086 02-S SCREW, CYLINDER HEAD (M10 X 80)
20 318 14-S KIT, CYLINDER HEAD
20 016 01-S VALVE, EXHAUST
20 017 01-S VALVE, INTAKE
20 032 10-S SEAL, VALVE STEM
20 062 01-S LOCK, RETAINER
20 089 03-S SPRING, VALVE
20 173 01-S CAP, VALVE SPRING
20 072 08-S STUD, ROCKER
20 146 03-S PLATE, PUSH ROD GUIDE
20 186 01-S ARM, ROCKER
20 411 05-S ROD, PUSH
20 599 04-S ROCKER PIVOT ASSEMBLY
20 041 13-S GASKET, VALVE COVER
20 096 07-S KIT, VALVE COVER USE 20 096 14-S
M-645020-S SCREW, FLG THD FRM M6X1.0X20
20 326 20-S HOSE, BREATHER
Ignition/Electrical 5-20-41
Part No. Description
237878-S KIT, 15 / 20 AMP STATOR
M-548025-S SCREW, THD FRM M5X0.8X25
20 025 40-S FLYWHEEL
25 086 362-S SCREW, HEX FLANGE
25 340 04-S KEY, SQUARE
25 468 09-S WASHER, FLAT
20! 584 04-S MODULE, IGNITION
M-545020-S SCREW, FLG THD FRM M5X.8X20
20 146 05-S PLATE, FAN MOUNTING
20 157 01-S FAN
20 162 02-S SCREEN, GRASS
12 132 02-S PLUG, SPARK (STD)
41 403 10-S REGULATOR/RECTIFIER
M-545020-S SCREW, FLG THD FRM M5X.8X20
20 154 04-S CLIP, WIRE
20 176 13-S HARNESS, WIRING NOT ILLUSTRATED
25 155 41-S CONNECTOR
25 454 05-S TIE NOT ILLUSTRATED
Blower Housing & Baffles 6-20-7
Part No. Description
20 027 07-S KIT, BLOWER HOUSING
20 063 03-S BAFFLE, BARREL
20 086 06-S SCREW, SHD THD FRM M6X1X26
M-645016-S SCREW, FLG THD FRM M6X1.0X16
Starting System 7-20-1
Part No. Description
20 098 08-S STARTER ASSEMBLY
(SERVICE WITH 12 221 02-S, 20 755 12-S,
20 227 01-S, 20 211 02-S)
25 10 0 31-S NUT, FREE SPINNING FLG #10-24
20 755 12-S KIT, DRIVE (J.E.)
12 221 02-S BRUSH KIT
20 227 01-S CAP, DRIVE END (J.E.)
20 211 02-S BOLT, THRU
Fuel System 8-20-132
Part No. Description
20 853 71-S KIT, CARBURETOR
25 454 05-S TIE NOT ILLUSTRATED
20 072 05-S STUD, M6X1.0X100
M-641060-S NUT, FLG M6X1.0
X-22-11-S WASHER, INT TOOTH LOCK 1/4’’
M-651020-S SCREW, FLG M6x1.0x20
20 041 18-S GASKET, HEAT DEFLECTOR
20 072 07-S STUD, CARBURETOR
20 265 09-S KIT, HEAT DEFLECTOR
25 050 21-S FILTR,FUEL 75 MICRON (GRAVTY FEED)
25! 111 34-S LINE, FUEL (24’’-CUT TO LENGTH)
25 237 14-S CLAMP, HOSE 1/2’’ USE 25 237 31-S
52
TRACTOR - - MODEL NUMBER 917.240460, PRODUCT NO. YTH20K46
KOHL ENGINE - MODEL NO. SV600-3229
Engine Controls 9-20-8
Part No. Description
20 536 06-S KIT, SPEED CONTROL ASSEMBLY
(INCLUDES 25 086 297-S, 20 089 12-S, M-
66420-S [QTY.1], 20 089 11-S, 20 086 18-S,
20 086 10-S , 12 089 11-S)
25 086 297-S KIT, IDLE ADJ SCREW & SPRING
20 089 12-S SPRING, SPEED CONTROL (LONG)
12 237 01-S CLAMP, CABLE
M-664020-S SCREW, LBD SKT M6x1.0x20
12 089 11-S SPRING, SPEED CONTROL (SHORT)
20 090 11-S LEVER, GOVERNOR ASSEMBLY
52 211 04-S BOLT, RD HD SQ NCK 1/4-20X1’’
X-22-11-S WASHER, INT TOOTH LOCK 1/4’’
12 100 07-S NUT, FLANGE 1/4-20
25 158 11-S BUSHING, THROTTLE LINKAGE
20 079 07-S LINKAGE, THROTTLE
25 158 08-S BUSHING, LINKAGE RETAINING
20 089 10-S SPRING, LINKAGE
20 07! 9 05-S LINKAGE, CHOKE
20 086 18-S SCREW, PHL THD FRM M4X0.7X38
24 086 43-S SCREW, LBD THD FRM M5x0.8x16
20 086 10-S SCREW, PHL THD FRM M4X0.7X25
12 089 11-S SPRING, SPEED CONTROL (SHORT)
Air Intake/Filtration 10-20-12
Part No. Description
20 072 04-S STUD, AIR CLEANER BASE
12 041 02-S GASKET, AIR CLEANER BASE
20 083 02-S ELEMENT, AIR CLEANER
20 096 04-S KIT, AIR CLEANER COVER
25 341 04-S KNOB, COVER
25 155 51-S CONNECTOR, EVAPORATIVE
25 173 33-S CAP, MASKING
25 326 08-S HOSE, EVAPORATIVE, 20’’
20 094 06-S BASE, AIR CLEANER W/EVAP CONNECTION
Decals 12-20-23
Part No. Description
25 113 39-S DECAL, CLEAR LAMINATE
20 113 36-S DECAL, 20HP
20 113 37-S DECAL, WING SET
ACCESSORIES
Part No. Description
20 041 12-S GASKET, EXHAUST

53
15 DEGREES MAX.
FOLD ALONG DOTTED LINE
THIS IS A 15 DEGREE SLOPE
ONLY RIDE UP AND DOWN HILL,
NOT ACROSS HILL
SUGGESTED GUIDE FOR SIGHTING SLOPES FOR SAFE OPERATION
WARNING: To avoid serious injury, operate your tractor up and
down the face of slopes, never across the face. Do not mow
slopes greater than 15 degrees. Make turns gradually to prevent
tipping or loss of control. Exercise extreme caution when
changing direction on slopes.
1. Fold this page along dotted line indicated above.
2. Hold page before you so that its left edge is vertically parallel to a tree
trunk or other upright structure.
3. Sight across the fold in the direction of hill slope you want to measure.
4. Compare the angle of the fold with the slope of the hill.

54
SERVICE NOTES

55
SERVICE NOTES

02.15.11 BAD Printed in the U.S.A.