Hussman Deli Service Case Q1 Dc Users Manual
Q1-DC to the manual cbb7f6a1-023a-47f6-889c-b68b0fd34fe1
2015-02-05
: Hussman Hussman-Deli-Service-Case-Q1-Dc-Users-Manual-403457 hussman-deli-service-case-q1-dc-users-manual-403457 hussman pdf
Open the PDF directly: View PDF
.
Page Count: 35

Q1-DC
DELI SERVICE CASE
P/N Q1-DC-0508
INSTALLATION & OPERATION GUIDE
/CHINO
Q1-DC
DELI SERVICE CASE REV. 0508
Installation
& Operation
Manual

Q1-DC-0508
2
/CHINO
A publication of HUSSMANN® Chino
13770 Ramona Avenue • Chino, California 91710
(909) 628-8942 FAX
(909) 590-4910
(800) 395-9229
Keep this booklet with the case at all times for future reference.
General Instructions
Table of Contents
General Instructions.....................................................2
Cut and Plan Views ......................................................3
Installation .....................................................................3
Location ..................................................................................... 3
Uncrating the Stand ................................................................... 3
Tighten Glass Screws ............................................................. 3
Exterior Loading ......................................................................... 3
Setting and Joining .................................................................... 3
Leveling ..................................................................................... 3
Q1-DC Refrigerated Wedges and Standard Cases ................... 4
Plumbing .......................................................................5
Waste Outlet and P-TRAP ......................................................... 5
Installing Condensate Drain....................................................... 5
Refrigeration .................................................................5
Refrigerant Type ........................................................................ 5
Piping ......................................................................................... 5
Refrigeration Lines ..................................................................... 5
Control Settings ......................................................................... 5
Access to TEV Valves and Drain Lines ..................................... 5
Electronic Expansion Valve (Optional) ....................................... 6
Expansion Valve Adjustment ..................................................... 6
Measuring the Operating Superheat.......................................... 6
Thermostat Location .................................................................. 6
Electrical........................................................................6
Wiring Color Code ..................................................................... 6
Electrical Circuit Identication .................................................... 6
Field Wiring and Serial Plate Amperage .................................... 6
Ballast Location ......................................................................... 6
Wiring and Serial Plate Amperage ............................................. 7
ASHRAE Color Code ................................................................. 7
Finishing Touches ........................................................7
Bumper Installation Tips ............................................................ 7
Installing Splashguard ............................................................... 7
User Information ...........................................................7
Stocking ..................................................................................... 7
Important Steps ......................................................................... 8
Case Cleaning ........................................................................... 8
Cleaning Glass and Mirrors ....................................................... 8
Non-Glare Glass ........................................................................ 9
Plexiglass and Acrylic Care ....................................................... 9
Cleaning ..................................................................................... 9
Antistatic Coatings ..................................................................... 9
Maintenance ................................................................10
Replacing Fluorescent Lamps ................................................. 10
Evaporator Fans ...................................................................... 10
Coils ......................................................................................... 10
Tips and Troubleshooting ........................................................ 10
Glass Replacement and Adjustment Instructions .................... 10
Electrical Wiring Diagrams ........................................ 11
Wiring Diagrams .........................................................12
Appendices .................................................................32
Appendix A. - Temperature Guidelines - Refrigerated ............. 32
Appendix B. - Application Recommendations - Refrigerated ... 32
Appendix C. - Field Recommendations - Refrigerated ............ 32
Appendix D. - Recommendations to User - Refrigerated ........ 33
This Booklet Contains Information on:
Q1-DC refrigerated, service deli merchandiser.
Shipping Damage
All equipment should be thoroughly examined for shipping
damage before and during unloading.
This equipment has been carefully inspected at our factory
and the carrier has assumed responsibility for safe arrival.
If damaged, either apparent or concealed, claim must be
made to the carrier.
Apparent Loss or Damage
If there is an obvious loss or damage, it must be noted on
the freight bill or express receipt and signed by the carrier’s
agent; otherwise, carrier may refuse claim. The carrier will
supply necessary claim forms.
Concealed Loss or Damage
When loss or damage is not apparent until after equipment
is uncrated, a claim for concealed damage is made. Make
request in writing to carrier for inspection within 15 days,
and retain all packaging. The carrier will supply inspection
report and required claim forms.
Shortages
Check your shipment for any possible shortages of
material. If a shortage should exist and is found to be the
responsibility of Hussmann Chino, notify Hussmann Chino.
If such a shortage involves the carrier, notify the carrier
immediately, and request an inspection. Hussmann Chino
will acknowledge shortages within ten days from receipt
of equipment.
Hussmann Chino Product Control
The serial number and shipping date of all equipment
has been recorded in Hussmann’s les for warranty and
replacement part purposes. All correspondence pertaining
to warranty or parts ordering must include the serial number
of each piece of equipment involved, in order to provide
the customer with the correct parts.
This equipment is to be installed
to comply with the applicable
NEC, Federal, State , and Local
Plumbing and Construction
Code having jurisdiction.

Rev. 0508
3
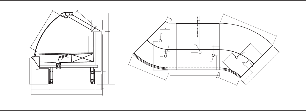
Cut and Plan Views
45 13/16"
45"
34 1/8"
11 7/8"
35"
11 5/16"
17 1/8"
8"
9 3/4"
24 3/8"
15 7/8"
27 3/4"
6 7/8"
11" 29 3/8" 4 3/8"
Q1-DC
Single Deck Deli - Curved Glass
Scale = 1/2"
44 7/16"
"
5
4
21 1/8"
39 1/8"
55 1/2"
4 5/8"
45° I/S
4'
STRAIGHT
45° O/S 48"
DRAIN
DRAIN
DRAIN
REF.
DROP
REF.
DROP
REF.
DROP
14"
6 1/8"
Drain 5" from
Center LIne
/
1
7
18"
6 1/4"
16 1/2"
13 1/8"
12 1/8"
4 3/8"
9 1/2"
13 3/8"
28"
Plan View
Straight plan view with
Inside and Outside Wedges
Scale = 1/2"
C
L
Installation
Location
The refrigerated merchandisers have been designed for
use only in air conditioned stores where temperature and
humidity are maintained at or below 75°F and 55% relative
humidity. DO NOT allow air conditioning, electric fans, ovens,
open doors or windows (etc.) to create air currents around
the merchandiser, as this will impair its correct operation.
Product temperature should always be maintained at a
constant and proper temperature. This means that from the
time the product is received, through storage, preparation
and display, the temperature of the product must be
controlled to maximize life of the product.
Uncrating the Stand
Place the xture as close to its permanent position as
possible. Keep in place, attached case until ready to set/bolt
to adjoining case.
Tighten Glass Screws
Tighten screws along clamshell located on the underside
of glass before placing unit into operation.
Exterior Loading
These models have not been structurally designed to
support excessive external loading. Do not walk on their
tops; This could cause serious personal injury and damage
to the xture.
Setting and Joining
The sectional construction of these models enable them to be
joined in line to give the effect of one continuous display.
An Alignment pin kit is supplied with every case and must
be used in alignment.
Leveling
IMPORTANT! IT IS IMPERATIVE THAT CASES BE
LEVELED FROM FRONT TO BACK AND SIDE TO SIDE
PRIOR TO JOINING. A LEVEL CASE IS NECESSARY
TO INSURE PROPER OPERATION, WATER DRAINAGE,
GLASS ALIGNMENT, AND OPERATION OF THE HINGES
SUPPORTING THE GLASS. LEVELING THE CASE
CORRECTLY WILL SOLVE ALL HINGE OPERATION
AND GLASS PROBLEMS.
NOTE: A. To avoid removing concrete ooring, begin lineup
leveling from the highest point of the store oor.
B. When wedges are involved in a lineup, set them rst.
All cases were leveled and joined prior to shipment to
insure the closest possible t when cases are joined in
the eld. When joining, use a carpenters level and adjust
legs accordingly. The legs on the Q1-DC are adjustable
and do not require shims. Simply screw the leg up or down
to adjust height.
1. Using case blueprints, measure off and mark on the
oor the exact dimensions of where the cases will
sit. Snap chalk line for front and back positions of
base rail or pedestal. Mark the location of each joint
front and back. Find the highest point throughout the
lineup. FLOORS ARE NORMALLY NOT LEVEL!
Determine the highest point of the oor; cases will
be set off this point. All cases in the entire lineup
must be brought up to the highest level of the case
sitting at the highest point in the lineup. This may be
done a few different ways.
a) Walk the oor looking for any mounds or dips.
b) Use a string level.
c) Use a transit.
If a wedge is used in the middle of a lineup, the
wedge must be set on the highest point on the oor
FIRST, with the rest if the lineup being leveled from
it. The Q1-DC case has adjustable legs to allow for
leveling.
2. Set rst case over the highest part of the oor and
adjust legs so that case is level. Remove side and
back leg braces after case is set and joined.
3. Set second case within one foot (1’) of the rst case,
and remove leg skids. Keep the supports along the
length of the case and far end of case. Level case to
the rst using the instructions in step one.
4. Apply masking tape 1/8” in from end of case on
inside and outside rear mullion and body work on
both cases to be joined.

Q1-DC-0508
4
5. Apply liberal bead of case joint sealant (butyl) to rst
case. Sealant area is shown using a dotted line in
illustration in Step 8. Apply heavy amount to cover
entire shaded area.
DO NOT USE PERMAGUM!
It is the contractor’s responsibility to install
case(s) according to local construction and
health codes.
6. Slide second case up to rst case snugly. Then level
second case to the rst case so glass front, bumper
and top are ush.
Do not use bolts to pull cases together.
7. To compress butyl at joint, use two Jurgenson
wood clamps. Make sure case is level from front to
back and side to side on inside bulkheads at joint.
8. Attach sections together via the bolts pictured in the
illustration below.
9. Apply bead of butyl to top of bulkheads
and slip on stainless steel bulkhead cap. Also apply
silicone to seam between overhead light tubes.
10. Use nger to smooth silicone as thin as possible at
masking tape on inside and outside of rear mullion
(apply additional silicone if necessary). Remove
tape applied on line #4.
11. Remove front, back and end shipping braces.
Q1-DC Refrigerated Wedges and Standard Cases
Line-up taper pins and line-up plates with holes on adjoining
case. Bolting is located at the rear of the case, behind the
air discharge wall, and behind the front body panel. The
cases are bolted together in front by means of a bracket
located behind the front panel. Remove the front panel by
unscrewing these bottom screws.
FRONT BODY PANEL REMOVED
FOR ACCESS TO FRONT CASE BOLTING
FRONT CASE BOLT
(UPPER 3/8" HOLE)
LINE-UP PLATE
(INSERT INTO ALUMINUM PROFILE)
LINE-UP PLATE
(INSERT INTO VERTICAL SLOT)
LINE-UP PIN
(INSERT INTO OUTER 1/2" HOLE)
CASE BOLTING (MULTIPLE 3/8" HOLES)
ACCESS BEHIND AIR DISCHARGE WALL
CASE BOLTING
USE 1/4"- 20 X 1 1/2" SCREW AT TOP
CASE BOLTING (UPPER EXTERIOR FRAME)
USE 3/8" X 5 1/2" BOLTS OR 3/8" ALLTHREAD
Q SERIES CASE JOINING GUIDE
LINE-UP TAB
(AT BACK OF BUMPER)
Installation (Cont'd)

Rev. 0508
5
Plumbing
Waste Outlet and P-TRAP
The waste outlet is located off the center of the case on
one side allowing drip piping to be run lengthwise under
the xture.
A 1-1/2” P-TRAP and threaded adapter are supplied with
each xture. The P-TRAP must be installed to prevent air
leakage and insect entrance into the xture.
NOTE: PVC-DWV solvent cement is recommended. Follow the
Hussmann’s instructions.
Installing Condensate Drain
Poorly or improperly installed condensate drains can
seriously interfere with the operation of this refrigerator, and
result in costly maintenance and product losses. Please
follow the recommendations listed below when installing
condensate drains to insure a proper installation:
1. Never use pipe for condensate drains smaller
than the nominal diameter of the pipe or P-TRAP
supplied with the case.
2. When connecting condensate drains, the P-TRAP
must be used as part of the condensate drain
to prevent air leakage or insect entrance. Store
plumbing system oor drains should be at least 14”
off the center of the case to allow use of the P-TRAP
pipe section. Never use two water seals in series in
any one line. Double P-TRAPS in series will cause a
lock and prevent draining.
3. Always provide as much down hill slope (“fall”) as
possible; 1/8” per foot is the preferred minimum.
PVC pipe, when used, must be supported to
maintain the 1/8” pitch and to prevent warping.
4. Avoid long runs of condensate drains. Long runs
make it impossible to provide the “fall” necessary for
good drainage.
5. Provide a suitable air break between the ood rim of
the oor drain and outlet of condensate drain. 1” is
ideal.
6. Prevent condensate drains from freezing:
a. Do not install condensate drains in contact with
non-insulated suction lines. Suction lines should
be insulated with a nonabsorbent insulation
material such as Armstrong’s Armaex.
b. Where condensate drains are located in dead
air spaces (between refrigerators or between a
refrigerator and a wall), provide means to prevent
freezing. The water seal should be insulated to
prevent condensation.
Refrigeration
Refrigerant Type
The standard refrigerant will be R-22 unless otherwise
specied on the customer order. Check the serial plate on
the case for information.
Piping
The refrigerant line outlets are located under the case.
Locate rst the electrical box, the outlets are then on the
same side of the case, but at the opposite end. Insulate
suction lines to prevent condensation drippage.
Refrigeration Lines
Liquid Suction
3/8” O.D. 5/8” O.D.
NOTE: The standard coil is piped at 1/2” (suction); however,
the store tie-in may vary depending on the number of
coils and the draw the case has. Depending on the case
setup, the connecting point in the store may be 5/8”, 7/8”,
or 11/8”. Refer to the particular case you are hooking up.
Refrigerant lines should be sized as shown on the
refrigeration legend furnished by the store. Install P-TRAPS
(oil traps) at the base of all suction line vertical risers.
Pressure drop can rob the system of capacity. To keep the
pressure drop to a minimum, keep refrigerant line run as
short as possible, using the minimum number of elbows.
Where elbows are required, use long radius elbows only.
Control Settings
See Q1-DC technical data sheet for the appropriate
settings for your merchandiser. Maintain these parameters
to achieve near constant product temperatures. Product
temperature should rst be measured in the morning, after
having been refrigerated overnight. For all multiplexing,
defrost should be time terminated. Defrost length and
frequency should be as directed in the Q1-DC technical
data sheet. The number of defrosts per day should never
change. The duration of the defrost cycle may be adjusted
to meet conditions present at your location.
Access to TEV Valves and Drain Lines
MECHANICAL - Remove product from case. Remove
pans. TX valve (mechanical only) and drain are located
under the pans within the case.
ELECTRONIC - The electronic expansion valve master and
slave cylinder(s) are located within the electrical access
panel(s) in the rear of case. Rear panels lift up and out.
NOTE: Duplex receptacles must be detached before removing
rear panels.

Q1-DC-0508
6
Electronic Expansion Valve (Optional)
A wide variety of electronic expansion valves and case
controllers can be utilized. Please refer to EEV and
controller Hussmann’s information sheet. Sensors for
electronic expansion valves will be installed on the coil inlet,
coil outlet, and in the discharge air. (Some supermarkets
require a 4th sensor in the return air). Case controllers will
be located in the electrical raceway or under the case.
Expansion Valve Adjustment
Expansion valves must be adjusted to fully feed the
evaporator. Before attempting any adjustments, make
sure the evaporator is either clear or very lightly covered
with frost, and that the xture is within 10°F of its expected
operating temperature.
After case has been brought to running temperature
verify screws along glass clamp aluminum
extrusion are tight.
Measuring the Operating Superheat
1. Determine the suction pressure with an accurate
pressure gauge at the evaporator outlet.
2. From a refrigerant pressure temperature chart,
determine the saturation temperature at the
observed suction pressure.
3. Measure the temperature of the suction gas at the
thermostatic remote bulb location.
4. Subtract the saturation temperature obtained in step
No. 2 from the temperature measured in step No. 3.
5. The difference is superheat.
6. Set the superheat for 5°F - 7°F.
Thermostat Location
Thermostats are located in the electrical section; behind
the rear panel, on the right-hand side of the case (facing
the back of the case).
Electrical
Wiring Color Code
CASE MUST BE GROUNDED
NOTE: Refer to label afxed to case to determine the actual
conguration as checked in the “TYPE INSTALLED”
boxes.
Electrical Circuit Identication
Standard lighting for all models will be full length uorescent
lamps located within the case at the top. The switch
controlling the lights, the plug provided for digital scale,
and the thermometer are located at the rear of the case
mullion.
The receptacle that is provided on the exterior back of these
models is intended for computerized scales with a ve amp
maximum load, not for large motors or other high wattage
appliances. It should be wired to a dedicated circuit.
BEFORE SERVICING
ALWAYS DISCONNECT ELECTRICAL
POWER AT THE MAIN DISCONNECT
WHEN SERVICING OR REPLACING ANY
ELECTRICAL COMPONENT.
This includes (but not limited to) Fans, Heaters
Thermostats, and Lights.
Field Wiring and Serial Plate Amperage
Field Wiring must be sized for component amperes printed
on the serial plate. Actual ampere draw may be less than
specied. Field wiring from the refrigeration control panel to
the merchandisers is required for refrigeration thermostats.
Case amperes are listed on the wiring diagram, but always
check the serial plate.
Ballast Location
Ballasts are located within the access panel that runs the
length of the rear of the case.
Refrigeration (Cont'd)

Rev. 0508
7
Wiring and Serial Plate Amperage
Field Wiring must be sized for component amperes stamped
on the serial plate. Actual ampere draw may be less than
specied. Field wiring from the refrigeration control panel to
the merchandisers is required for refrigeration thermostats.
Case amperes are listed on the wiring diagram, but always
check the serial plate.
ASHRAE Color Code
NOTE: All other manufacturers have no standard sensor codes.
Case Control Systems SENSOR COLOR
Manufacturer ® > EIL CPC
Location
Coil Inlet
Color Blue Blue
Part# 225-01-1755 225-01-3255
Coil Outlet Color Red Red
Part# 225-01-1757 225-01-3123
Discharge Air Color Green Green
Part# 225-01-1756 225-01-3260
Return Air Color Purple Green
Part# 225-01-1758 225-01-3260
Defrost Term. Color White Orange
Part# 225-01-0650 225-01-3254
Liquid Line Color White Blue
Part# 225-01-0650 225-01-3255
Electrical (Cont'd)
Finishing Touches
Bumper Installation Tips
1. Start to attach the bumper at one end of the lineup,
preferably on a straight case.
2. Push the end of the bumper into the bumper
channel rmly. This may be difcult if bumper is cold.
3. Bend the bumper backwards to open and guide it
forward onto the bumper channel.
4. An inside bumper miter must be cut on wedges.
5. Loose ends on miters must be anchored with
screws on the bottom edge.
6. The top and bottom edges of the bumper must be
rmly seated into the retainer by applying with a
rubber mallet (not by hand).
7. The bumper should be struck by the mallet at a
slight angle that forces the bumper back into itself
to prevent stretching. The installation can be made
easier by applying a parafn block to the retainer
grooves.
Installing Splashguard
After merchandisers have been leveled and joined, and
all drip piping, electrical and refrigeration work has been
completed, install the splashguards. Splashguards may
be sealed to the oor using a vinyl cove base trim. The
size of trim needed will depend on how much the oor is
out of level.
NOTE: The splashguard must be removable to allow access to
components behind it.
1. Remove all dirt, wax, debris, etc. from the area of
the splashguard to ensure a secure adhesion.
2. Apply a good contact cement to the trim, allowing a
proper dry time.
3. Install trim to the splashguard so that it is ush with
the oor.
User Information
Stocking
Improper temperature and lighting will cause serious
product loss. Discoloration, dehydration and spoilage
can be controlled with proper use of the equipment and
handling of product. Product temperature should always
be maintained at a constant and proper temperature.
This means that from the time the product is received,
through storage, preparation and display, the temperature
of the product must be controlled to maximize life of the
product. Hussmann cases were not designed to “heat up”
or “cool down” product - but rather to maintain an item’s
proper temperature for maximum shelf life. To achieve the
protection required always:
1. Minimize processing time to avoid damaging
temperature rise to the product. Product should be
at proper temperature.
2. Keep the air in and around the case area free
of foreign gasses and fumes or food will rapidly
deteriorate.
3. Maintain the display merchandisers temperature
controls as outlined in the refrigerator section of this
manual.
4. Do not place any product into these refrigerators
until all controls have been adjusted and they
are operating at the proper temperature. Allow
merchandiser to operate a minimum of six (6) hours
before stocking with any product.
5. When stocking, never allow the product to extend
beyond the recommended load limit. Air discharge
and return air ow must be unobstructed at all times
to provide proper refrigeration.
6. There are vents located at the base of the front
of the glass, just above the front rail. These vents
supply a continuous, gentle ow of air across the
front glass which inhibits condensation. Do not
place any signs or other restrictive objects on the
front of the refrigerator that will block these vents.

Q1-DC-0508
8
7. Keep the service doors closed (when applicable).
Refrigeration performance will be seriously affected
if left open for a prolonged period of time.
8. Avoid the use of supplemental ood or spot lighting.
Display light intensity has been designed for
maximum visibility and product life at the factory.
The use of higher output uorescent lamps (H.O.
and V.H.O.), will shorten the shelf life of the product.
9. In the Deli, Meat and Fish cases, completely cover
the product each night with a clean damp cloth or
butcher paper (never use plastic, as it does not
allow for proper circulation). Make sure the cloth or
paper is in direct contact with the product.
10. Turn and rotate the meat fairly often. The blood
which gives the pink color works its way downward
with time.
11. Cold coils remove heat and moisture from the
case and deposit this as frost onto the coil. Thus,
a defrost is required. Our humidity system induces
moisture into the case and helps slow down the
dehydration process. The only other moisture within
the case is that in the product itself. A single level of
meat will dry out faster than a fully loaded case of
3-4 levels of meat.
Important Steps
1. Do not set temperature too cold, as this causes
product dehydration. Product Temperature:
33°-35°F! Set thermostat to cut in at 28°F discharge
air. Meat holding box: 32°F. Meat prep room: 55°F.
Meat bloom box: 36°F. Process the meat to enter
case at 40°F or below. Product deterioration is very
rapid above 40°F.
2. Temperature control should be by means of a
T-STAT and Suction Stop Solenoid at each case.
Do not use EPR valves, Liquid line solenoids or
electronic control devices of any kind, as these
allow temperature swings causing dehydration and
excessive energy consumption.
3. Product should be worked and rotated on a regular
basis, not to exceed a 4 hour period.
4. At night, turn off case lights and cover the product
with a damp (not wet) cloth similar to cheese cloth
(etc.). This should be washed out in the morning and
kept in a walk-in box during the day - so that it is cool
and moist when covering the product.
5. Discharge air temperature should be approximately
26°F, with between 150-200 FPM air velocity. Do not
display product directly within the air discharge.
6. Clean humidity system a minimum of every 90 days
for proper system operation.
Case Cleaning
Long life and satisfactory performance of any equipment
are dependent upon the care given to it. To insure long
life, proper sanitation and minimum maintenance costs,
the refrigerator should be thoroughly cleaned frequently.
SHUT OFF FAN DURING CLEANING PROCESS. It can
be unplugged within the case, or shut off entire case at
the source. The interior bottom may be cleaned with any
domestic soap or detergent based cleaners. Sanitizing
solutions will not harm the interior bottom, however,
these solutions should always be used according to the
Hussmann’s directions. It is essential to establish and
regulate cleaning procedures. This will minimize bacteria
causing discoloration which leads to degraded product
appearance and signicantly shortening product shelf
life.
Soap and hot water are not enough to kill this bacteria. A
sanitizing solution must be included with each cleaning
process to eliminate this bacteria.
1. Scrub thoroughly, cleaning all surfaces, with soap
and hot water.
2. Rinse with hot water, but do not ood.
3. Apply the sanitizing solution according to
Hussmann’s directions.
4. Rinse thoroughly.
5. Dry completely before resuming operation.
Cleaning Glass and Mirrors
Only use a soft cloth and mild glass cleaner for cleaning
any glass or mirrored components. Be sure to rinse and/or
dry completely.
Never use hot water on cold glass surfaces! It may
shatter and cause serious injury! Allow glass surfaces
to warm rst.
CLEANING PRECAUTIONS
When cleaning:
• Do not use high pressure water hoses
• Do not introduce water faster than waste outlet can drain
• NEVER USE A CLEANING OR SANITIZING SOLUTION THAT HAS AN OIL
BASE (these will dissolve the butyl sealants) or an AMMONIA BASE
(this will corrode the copper componets of the case)
TO PRESERVE THE ATTRACTIVE FINISH:
• DO USE WATER AND A MILD DETERGENT FOR THE EXTERIOR ONLY
• DO NOT USE ABRASIVES OR STEEL WOOL PADS AS THESE
WILL MAR THE FINISH
User Information (Cont'd)

Rev. 0508
9
Non-Glare Glass
The high optical clarity of this glass is possible due to
special coatings on the glass surface itself. To preserve this
coating and the optical clarity, keep the glass clean.
Water is the only solution recommended for use in cleaning
non-glare glass. The damage to the glass from improper,
caustic solutions is irreparable.
In addition to cleaning the glass with the recommended
product, there are precautions that should be taken when
working and cleaning the inside of the case.
• When cleaning the inside of the cases, we
recommend that the glass be fully opened and
covered to prevent solutions from splashing onto the
glass and ruining the coating on the inside.
Plexiglass and Acrylic Care
Improper cleaning not only accelerates the cleaning cycle
but also degrades the quality of this surface. Normal daily
bufng motions can generated static cling attracting dust
to the surface. Incorrect cleaning agents or cleaning cloths
can cause micro scratching of the surface, causing the
plastic to haze over time.
Cleaning
Hussmann recommends using a clean damp chamois, or a
paper towel marked as “dust and abrasive free” with 210®
Plastic Cleaner and Polish available by calling Sumner
Labs at 1-800-542-8656. Hard, rough cloths or paper towels
will scratch the acrylic and should not be used.
Antistatic Coatings
The 210® has proven to be very effective in not only
cleaning and polishing the Plexiglass surface, but also
providing antistatic and anti-fog capabilities. This product
also seals pores and provides a protective coating.
User Information (Cont'd)

Q1-DC-0508
10
Maintenance
FOR PROMPT
SERVICEHave case Model and
Serial Numberready!
This information is located on
thenameplate of the unit.
BEFORE SERVICING
ALWAYS DISCONNECT ELECTRICAL
POWER AT THE MAIN DISCONNECT
WHEN SERVICING OR REPLACING ANY
ELECTRICAL COMPONENT.
This includes (but not limited to) Fans, Heaters
Thermostats, and Lights.
Replacing Fluorescent Lamps
Fluorescent lamps are furnished with a shatterproof
protective coating. The same type of lamp with protective
coating must be used if replaced.
ENCAPSULITE
SHATTERPROOF COATING - SA 10645
Complies with FDA USDA
& OSHA Regulations
for replacement call:
1-800-395-9229
Turn switch off then on after replacing bulb
NSF
U
R
R
Evaporator Fans
The evaporator fans are located at the center front of these
merchandisers directly beneath the display pans. Should
fans or blades need servicing, always replace fan blades
with the raised embossed side of the blade TOWARD THE
MOTOR.
Coils
The copper coils used in Hussmann merchandisers may
be repaired in the eld. Materials are available from local
refrigeration wholesalers.
Hussmann recommends using #15 Sil-Fos for repairs.
Tips and Troubleshooting
Before calling for service, check the following:
1. Check electrical power supply to the equipment for
connection.
2. Check xture loading. Overstocking case will affect
its proper operation.
3. If frost is collecting on xture and/or product, check
that Humidity Control is working properly, and that
no outside doors or windows are open - allowing
moisture to enter store.
CLEANING PRECAUTIONS
When cleaning:
• Do not use high pressure water hoses
• Do not introduce water faster than waste outlet can drain
• NEVER USE A CLEANING OR SANITIZING SOLUTION THAT HAS AN OIL
BASE (these will dissolve the butyl sealants) or an AMMONIA BASE
(this will corrode the copper componets of the case)
TO PRESERVE THE ATTRACTIVE FINISH:
• DO USE WATER AND A MILD DETERGENT FOR THE EXTERIOR ONLY
• DO NOT USE ABRASIVES OR STEEL WOOL PADS AS THESE
WILL MAR THE FINISH
Glass Replacement and Adjustment Instructions
In order to replace or adjust the glass, the glass must be
placed in the raised position. The underside of the clamp is
exposed, revealing the tightening screws. By turning these
screws counterclockwise 1/4 turn each, the glass will be
loosened for either removal or adjustment.
Note: Do not overtighten the screws since damage may occur.

Rev. 0508
11
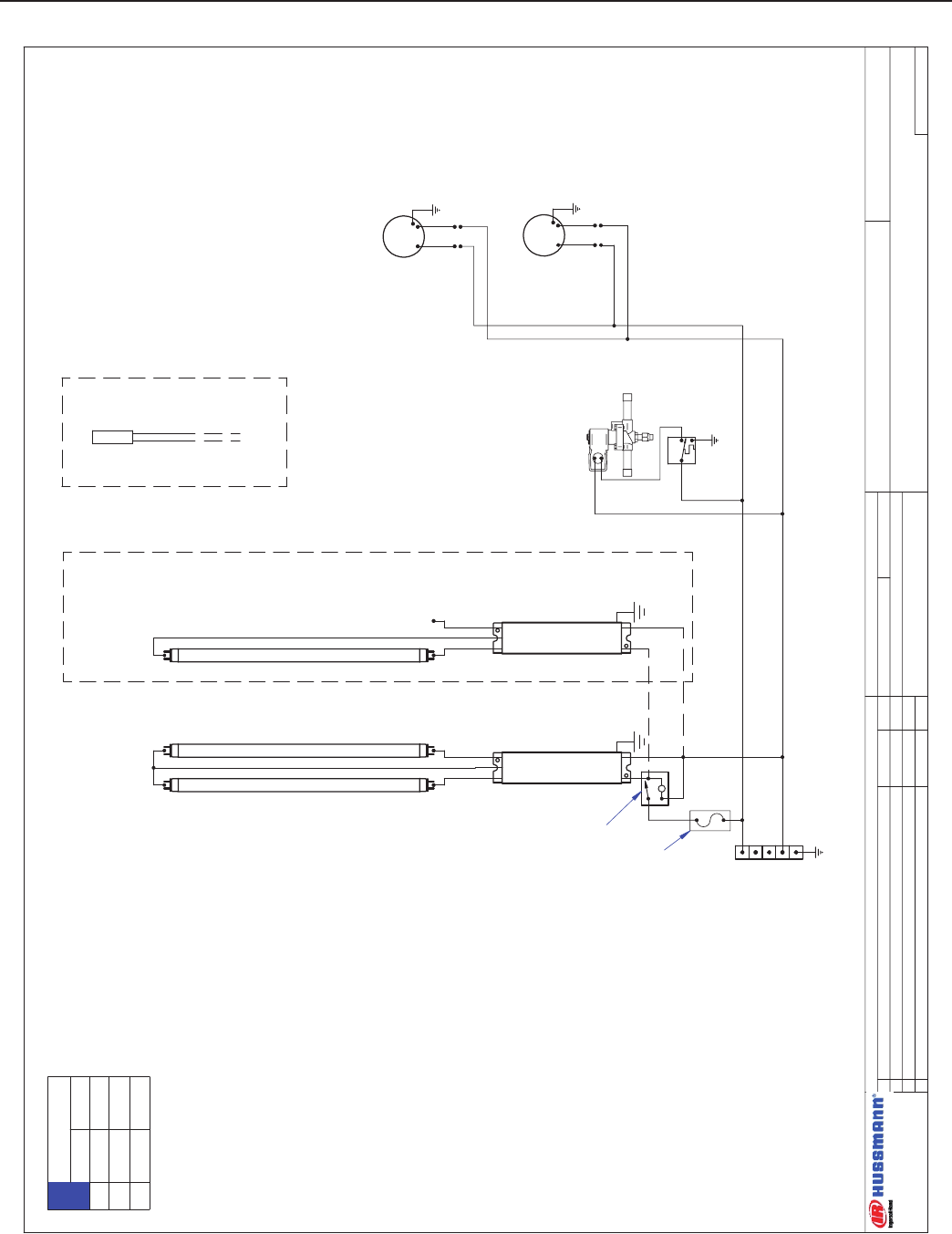
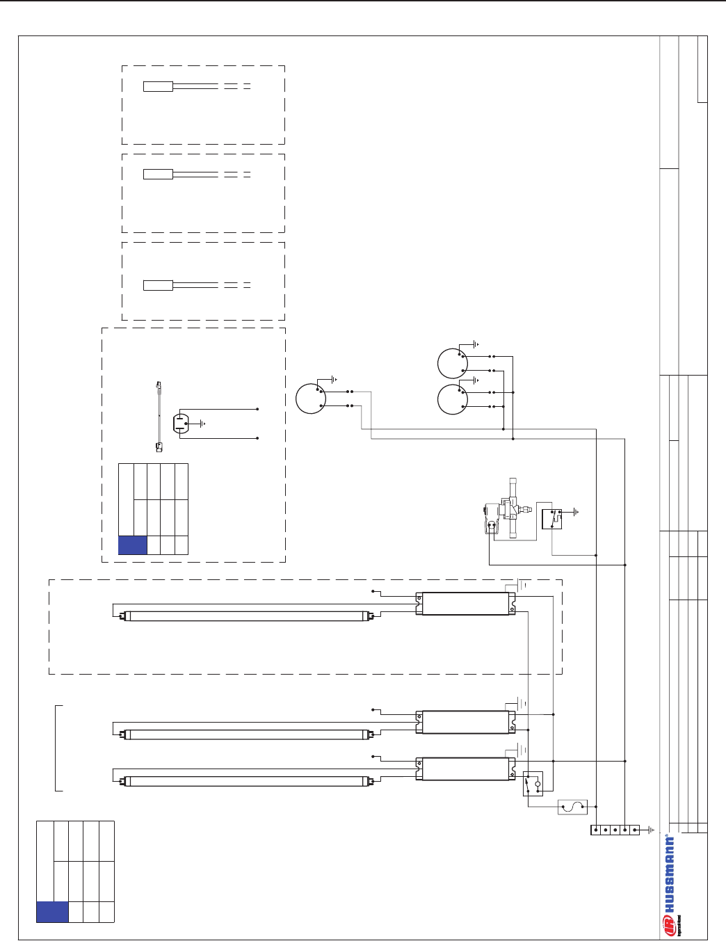
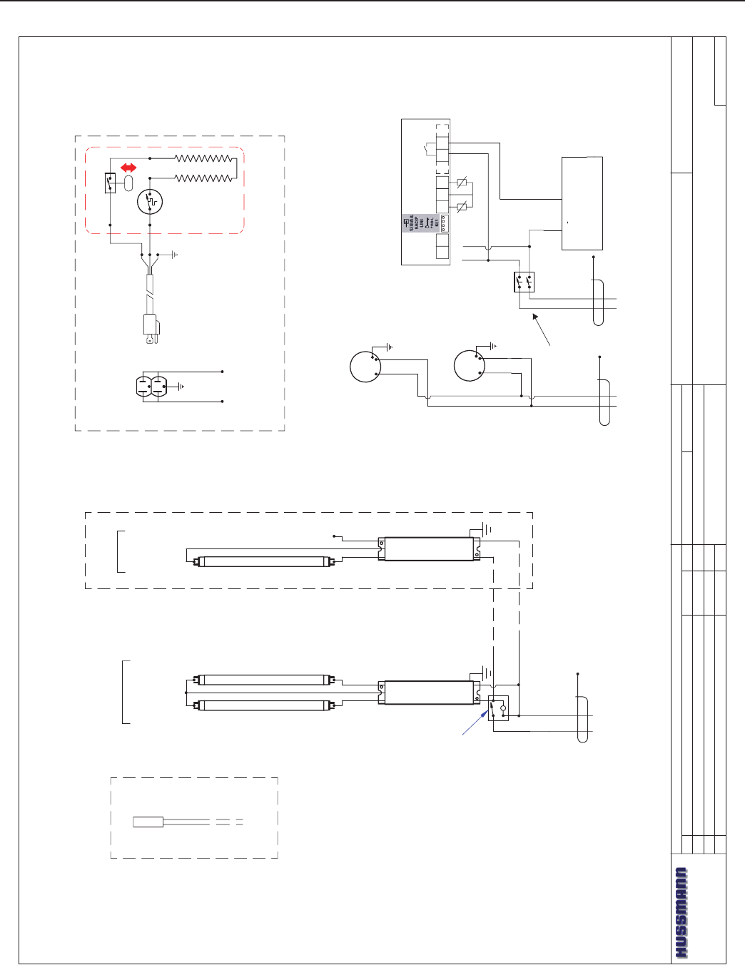
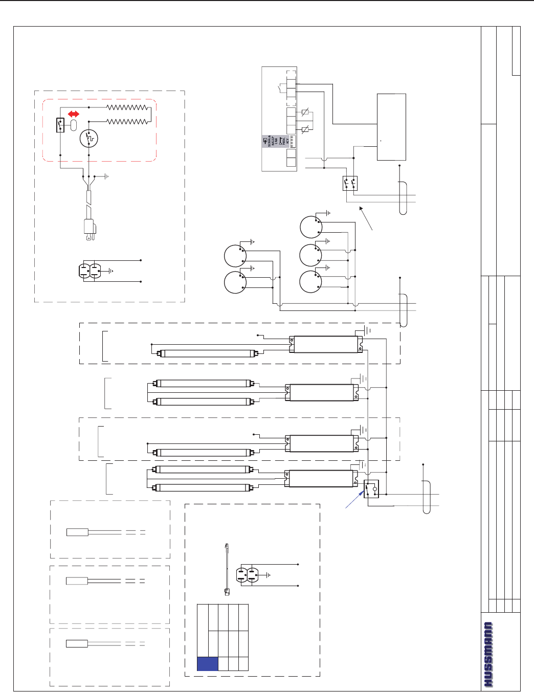
Electrical Wiring Diagrams
Q1-DC Q1-DC-4R 4’ W1750001
Deli-Curve Glass Q1-DC-6R 6’ W1750002
RJ-45,Ledge Lights Q1-DC-8R 8’ W1750003
12’ W1750005
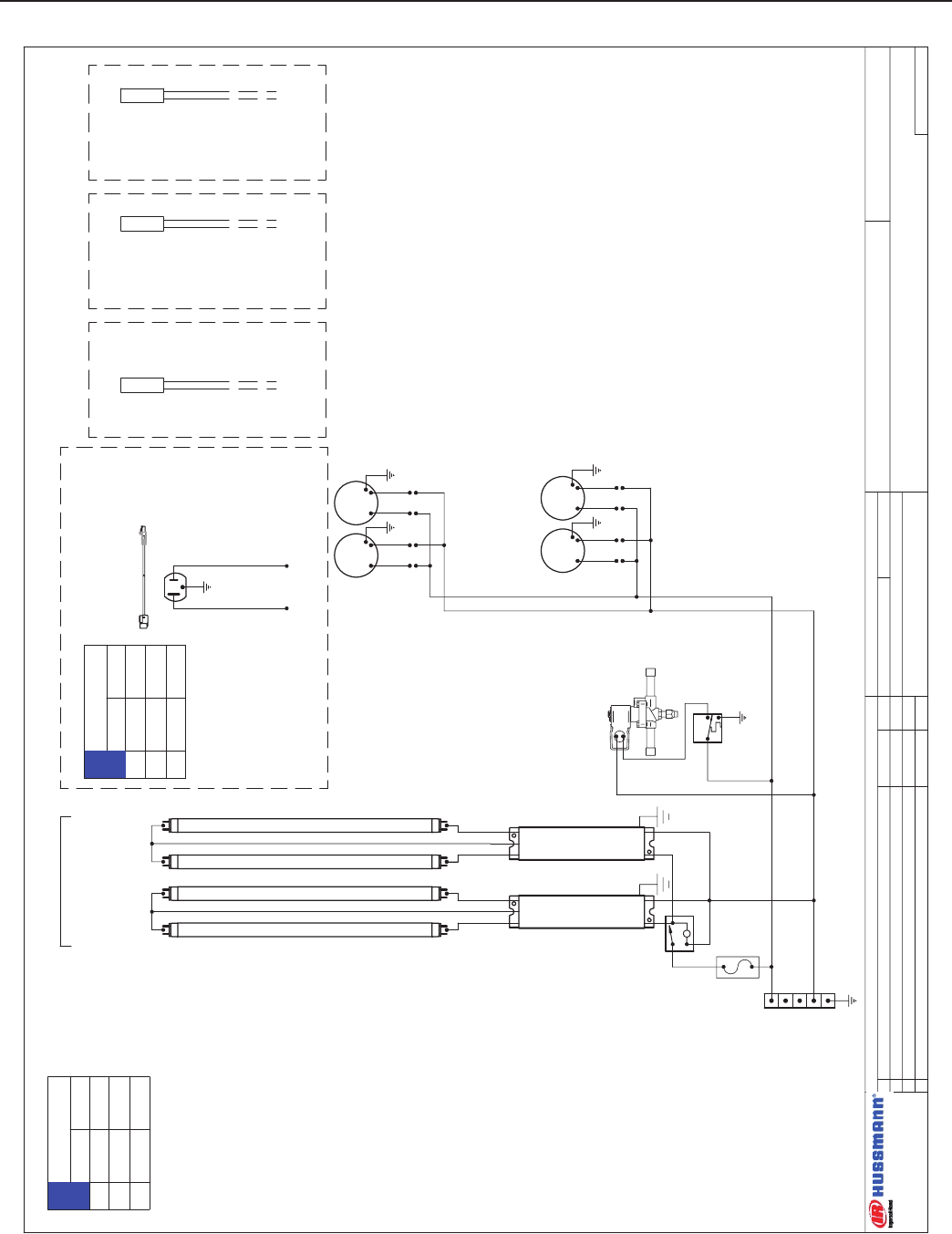
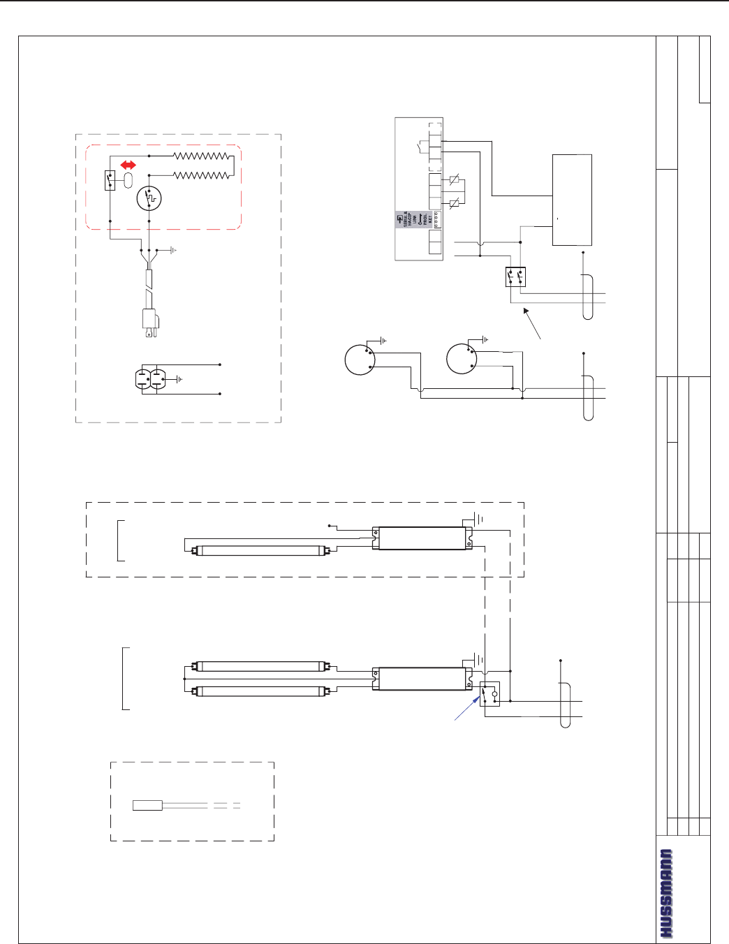
Q1-DC Q1-DC-4R 4’ W1750006
Q1-DC-5R 5’ W1750026
Deli-Curve Glass Q1-DC-6R 6’ W1750007
Standard Case Q1-DC-8R 8’ W1750008
Q1-DC-9R 9’ W1750009
Q1-DC-10R 10’ W1750009
Q1-DC-12R 12’ W1750010
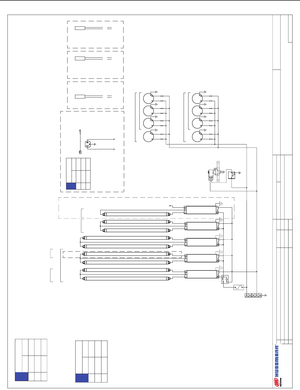
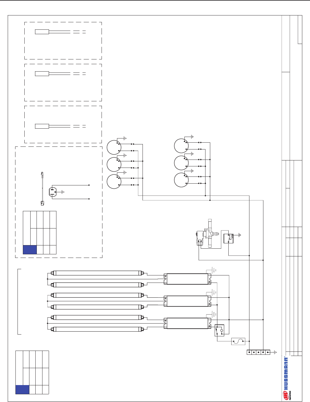
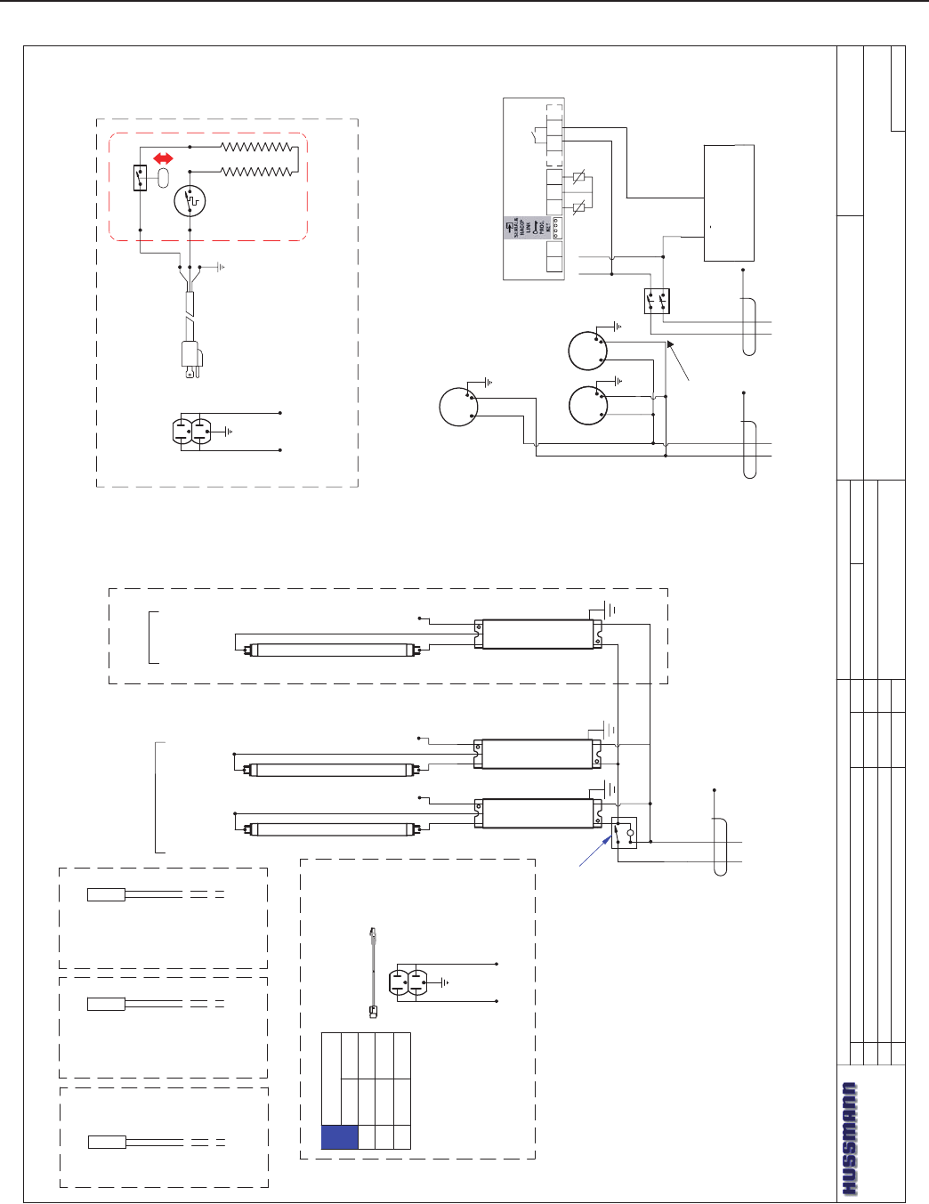
Q1-DC-S Q1-DC-3S 3’ W1750034-01
Q1-DC-4S 4’ W1750034-02
Q1-DC-5S 5’ W1750034-03
Q1-DC-6S 6’ W1750034-04
Q1-DC-7S 7’ W1750034-05
Q1-DC-8S 8’ W1750034-06
Q1-DC-9S 9’ W1750034-07
Q1-DC-10S 10’ W1750034-08
Q1-DC-11S 11’ W1750034-09
Q1-DC-12S 12’ W1750034-10

Q1-DC-0508
12
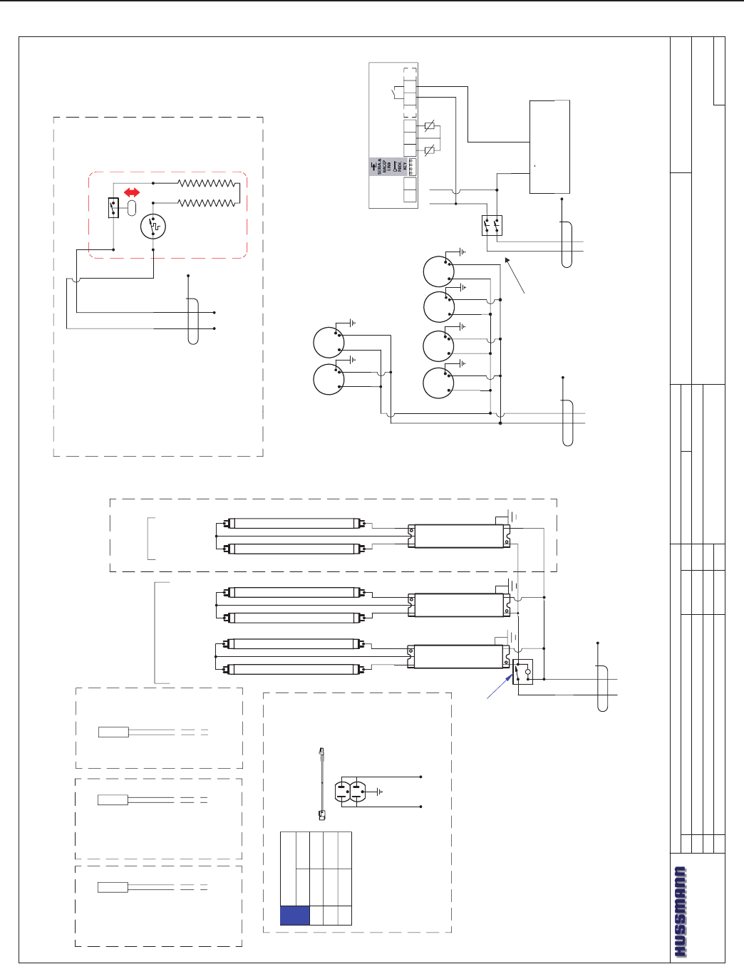
Wiring Diagrams
DATE:
PROJECT TITLE: DWG #:DRAWN BY:
PRODUCTION ORDER #: DRAWING TITLE:
DATE:
REVISIONS:
:YB DEKCE
H
C:NOITPIRCSED :# BY:
FILE LOCATION:
D.QUAN
---
PAGE OF
HUSSMANN CORPORATION
13770 RAMONA AVENUE
CHINO, CA.91710
(909) 590-4910 LIC.#: 644406
1
2
31 1
12/01/05
F:\WIRESCHEMATICS\NEW-WIRING
Q1 DELI W1750001
Q1-DC-4R
REVISED BALLAST TO LH-2 (ECN=10665) 09/21/06 D.Q.
~115 VAC - 1Ø - 50/60 Hz.
L
LIGHT SWITCH
TIPPETTE
125-01-0311
CANOPY LIGHT
T-STAT
SUCTION
SOLENOID
AIR SWEEP
FANS
COMAIR™
MX2B1-E1
(1)125-01-2012
15 AMP FUSE
125-01-3282
FUSE HOLDER
125-01-3283
SOLENOID
225-01-3206
THERMOSTAT
225-01-0707
L1
L2
L3
N
G
CIRCUIT #1
F28T5-48"
125-03-1132
F28T5-48"
125-03-1132
F28T5-48"
125-03-1132
CAP OFF
WIRE
M
EVAP
FAN MOTOR
(1)0392457
M
LEDGE LIGHT
(OPTIONAL)
BALLAST 125-01-3267
FULHAM LH4-120-L
BALLAST 125-01-3265
FULHAM LH2-120-L
OPTIO
N
AL
SENSOR
SENSOR
CPC
225-01-3260
CIRCUIT #1
NOTE: CASE MUST
BE GROUNDED
#.#
#.#
#.#
3.1
#.#
#.#
L1
L2
L3
115 V
LOADING

Rev. 0508
13
DATE:
PROJECT TITLE: DWG #:DRAWN BY:
PRODUCTION ORDER #: DRAWING TITLE:
DATE:
REVISIONS:
:YB DEKCE
H
C:NOITPIRCSED :# BY:
FILE LOCATION:
D.QUAN
---
PAGE OF
HUSSMANN CORPORATION
13770 RAMONA AVENUE
CHINO, CA.91710
(909) 590-4910 LIC.#: 644406
1
2
31 1
03/29/06
ENG\WIRESCHEMATICS\NEW-WIRING
Q1 DELI W1750002
Q1-DC-6R
~115 VAC - 1Ø - 50/60 Hz.
L
LIGHT SWITCH
TIPPETTE
125-01-0311
CANOPY LIGHT
T-STAT
SUCTION
SOLENOID
AIR SWEEP
FANS
COMAIR™
MX2B1-E1
(2)125-01-2012
15 AMP FUSE
125-01-3282
FUSE HOLDER
125-01-3283
SOLENOID
225-01-3206
THERMOSTAT
225-01-0707
L1
L2
L3
N
G
CIRCUIT #1
MM
EVAP
FAN MOTOR
(2)0392457
M M
LEDGE LIGHT
(OPTIONAL)
BALLAST 125-01-3267
FULHAM LH4-120-L
BALLAST 125-01-3267
FULHAM LH4-120-L
BALLAST 125-01-3267
FULHAM LH4-120-L
F21T5-36"
125-03-1129
F21T5-36"
125-03-1129
F21T5-36"
125-03-1129
F21T5-36"
125-03-1129
F21T5-36"
125-03-1129
F21T5-36"
125-03-1129
RECPTACLE
(1) 125-101-0443
RJ-45 NETWORK JACK
125-01-0200
125-01-0202
CIRCUI T#2
~115 VAC - 1Ø -60 Hz
CIRCUIT #2
NOTE: CASE MUST
BE GROUNDED
15.0L1
L2
L3
115 V
LOADING
W G BK
OPTIONAL SCALE STAND
OPTIONAL
SENSOR
SENSOR
CPC
225-01-3260
(TWO MAXIMUM)
CIRCUIT #1
NOTE: CASE MUST
BE GROUNDED
#.#
#.#
#.#
4.2
#.#
#.#
L1
L2
L3
115 V
LOADING
Wiring Diagrams (Cont'd)

Q1-DC-0508
14
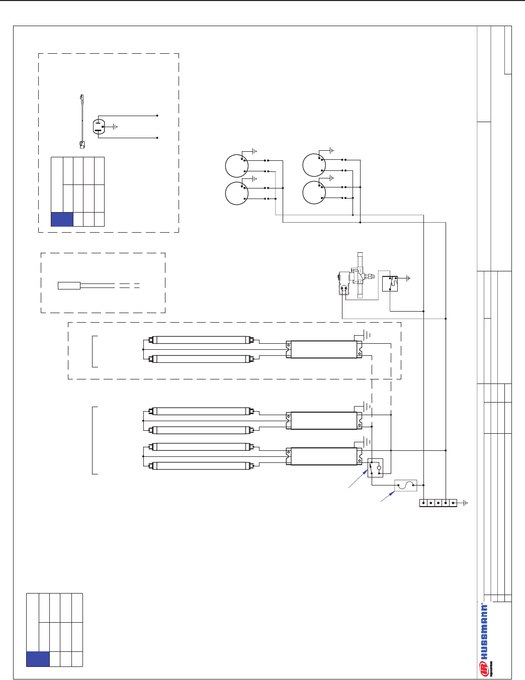
DATE:
PROJECT TITLE: DWG #:DRAWN BY:
PRODUCTION ORDER #: DRAWING TITLE:
DATE:
REVISIONS:
:YB DEKCE
H
C:NOITPIRCSED :# BY:
FILE LOCATION:
D.QUAN
---
PAGE OF
HUSSMANN CORPORATION
13770 RAMONA AVENUE
CHINO, CA.91710
(909) 590-4910 LIC.#: 644406
1
2
31 1
11/18/05
F:\WIRESCHEMATICS\NEW-WIRING
Q1 DELI W1750003
Q1-DC-8R
~115 VAC - 1Ø - 50/60 Hz.
L
LIGHT SWITCH
TIPPETTE
125-01-0311
CANOPY LIGHT
F28T5-48"
125-03-1132
F28T5-48"
125-03-1132
T-STAT
SUCTION
SOLENOID
AIR SWEEP
FANS
COMAIR™
MX2B1-E1
(2)125-01-2012
15 AMP FUSE
125-01-3282
FUSE HOLDER
125-01-3283
SOLENOID
225-01-3206
THERMOSTAT
225-01-0707
L1
L2
L3
N
G
CIRCUIT #1
F28T5-48"
125-03-1132
F28T5-48"
125-03-1132
F28T5-48"
125-03-1132
F28T5-48"
125-03-1132
M M
EVAP
FAN MOTOR
(2)0392457
M M
LEDGE LIGHT
(OPTIONAL)
BALLAST 125-01-3267
FULHAM LH4-120-L
BALLAST 125-01-3267
FULHAM LH4-120-L
BALLAST 125-01-3267
FULHAM LH4-120-L
RECPTACLE
(1) 125-101-0443
RJ-45 NETWORK JACK
125-01-0200
125-01-0202
CIRCUI T#2
~115 VAC - 1Ø -60 Hz
CIRCUIT #2
NOTE: CASE MUST
BE GROUNDED
15.0L1
L2
L3
115 V
LOADING
W G BK
OPTIONAL SCALE STAND
OPTIONAL
SENSOR
SENSOR
CPC
225-01-3260
(1 MAXIMUM)
CIRCUIT #1
NOTE: CASE MUST
BE GROUNDED
#.#
#.#
#.#
4.9
#.#
#.#
L1
L2
L3
115 V
LOADING
Wiring Diagrams (Cont'd)

Rev. 0508
15
DATE:
PROJECT TITLE: DWG #:DRAWN BY:
PRODUCTION ORDER #: DRAWING TITLE:
DATE:
REVISIONS:
:YB DEKCE
H
C:NOITPIRCSED :# BY:
FILE LOCATION:
D.QUAN
---
PAGE OF
HUSSMANN CORPORATION
13770 RAMONA AVENUE
CHINO, CA.91710
(909) 590-4910 LIC.#: 644406
1
2
31 1
03/29/06
ENG\WIRESCHEMATICS\NEW-WIRING
Q1 DELI W1750005
Q1-DC-12R
REVISED BALLAST TO LH-4 (ECN=10664) 09/21/06 D.Q.
~115 VAC - 1Ø - 50/60 Hz.
L
LIGHT SWITCH
TIPPETTE
125-01-0311
F28T5-48"
125-03-1132
F28T5-48"
125-03-1132
T-STAT
SUCTION
SOLENOID
15 AMP FUSE
125-01-3282
FUSE HOLDER
125-01-3283
SOLENOID
225-01-3206
THERMOSTAT
225-01-0707
L1
L2
L3
N
G
CIRCUIT #1
F28T5-48"
125-03-1132
F28T5-48"
125-03-1132
AIR SWEEP
FANS
(3)125-01-2012
M M
EVAP
FAN MOTOR
(3)0392457
MM
M
M
F28T5-48"
125-03-1132
F28T5-48"
125-03-1132
F28T5-48"
125-03-1132
F28T5-48"
125-03-1132
F28T5-48"
125-03-1132
CAP OFF
WIRE
CANOPY LIGHTS
LEDGE LIGHTS
OPTIONAL
BALLAST 125-01-3267
FULHAM LH4-120-L
BALLAST 125-01-3267
FULHAM LH4-120-L
BALLAST 125-01-3267
FULHAM LH4-120-L
BALLAST 125-01-3267
FULHAM LH4-120-L
BALLAST 125-01-3265
FULHAM LH2-120-L
RECPTACLE
(1) 125-101-0443
RJ-45 NETWORK JACK
125-01-0200
125-01-0202
CIRCUI T#2
~115 VAC - 1Ø -60 Hz
CIRCUIT #2
NOTE: CASE MUST
BE GROUNDED
15.0
L1
L2
L3
115 V
LOADING
W G BK
OPTIONAL SCALE STAND
OPTIONAL
SENSOR
SENSOR
CPC
225-01-3260
(TWO MAXIMUM)
CIRCUIT #1
NOTE: CASE MUST
BE GROUNDED
#.#
#.#
#.#
6.7
#.#
#.#
L1
L2
L3
115 V
LOADING
Wiring Diagrams (Cont'd)

Q1-DC-0508
16
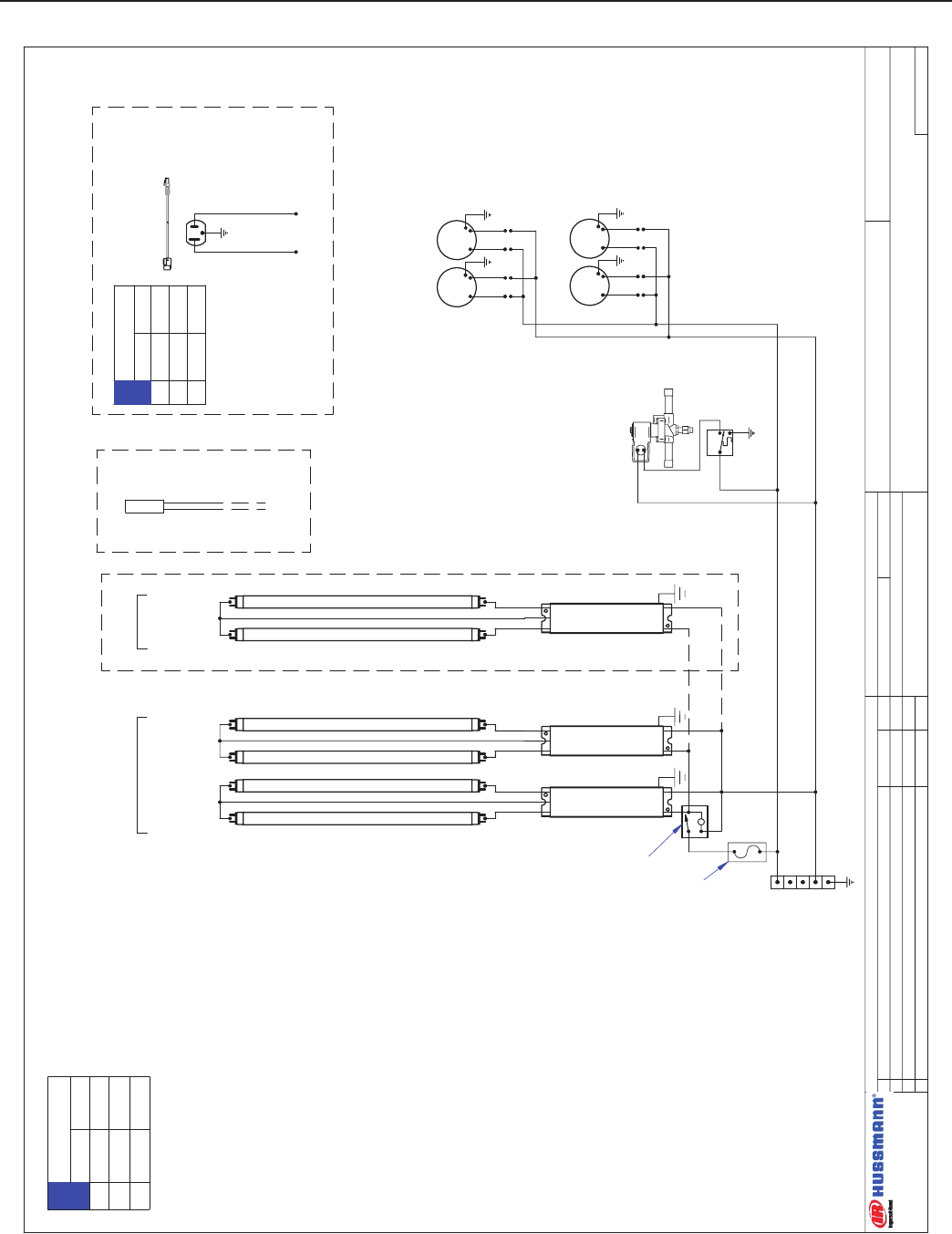
DATE:
PROJECT TITLE: DWG #:DRAWN BY:
PRODUCTION ORDER #: DRAWING TITLE:
DATE:
REVISIONS:
:YB DEKCE
H
C:NOITPIRCSED :# BY:
FILE LOCATION:
D.QUAN
---
PAGE OF
HUSSMANN CORPORATION
13770 RAMONA AVENUE
CHINO, CA.91710
(909) 590-4910 LIC.#: 644406
1
2
31 1
02/02/06
F:\WIRESCHEMATICS\NEW-WIRING
Q1 DELI W1750006
Q1-DC-4R
REVISED BALLAST TO LH-4 (ECN=10663) 09/21/06 D.Q.
~115 VAC - 1Ø - 50/60 Hz.
L
LIGHT SWITCH
TIPPETTE
125-01-0311
CANOPY LIGHT
T-STAT
SUCTION
SOLENOID
AIR SWEEP
FAN
(1)125-01-2012
15 AMP FUSE
125-01-3282
FUSE HOLDER
125-01-3283
SOLENOID
225-01-3202
THERMOSTAT
225-01-0707
L1
L2
L3
N
G
CIRCUIT #1
F28T5-48"
125-03-1132
F28T5-48"
125-03-1132
M
EVAP
FAN MOTOR
(1)0392457
M
BALLAST 125-01-3267
FULHAM LH4-120-L
CIRCUIT #1
NOTE: CASE MUST
BE GROUNDED
#.#
#.#
#.#
3.6
#.#
#.#
L1
L2
L3
115 V
LOADING
Wiring Diagrams (Cont'd)

Rev. 0508
17
DATE:
PROJECT TITLE: DWG #:DRAWN BY:
PRODUCTION ORDER #: DRAWING TITLE:
DATE:
REVISIONS:
:YB DEKCE
H
C:NOITPIRCSED :# BY:
FILE LOCATION:
D.QUAN
---
PAGE OF
HUSSMANN CORPORATION
13770 RAMONA AVENUE
CHINO, CA.91710
(909) 590-4910 LIC.#: 644406
1
2
31 1
07/11/06
ENG\WIRESCHEMATICS\NEW-WIRING
Q1 DELI W1750026
Q1-DC-5R
~115 VAC - 1Ø - 50/60 Hz.
L
LIGHT SWITCH
TIPPETTE
125-01-0311
T-STAT
SUCTION
SOLENOID
AIR SWEEP
FANS
(1) 125-01-2012
15 AMP FUSE
125-01-3282
FUSE HOLDER
125-01-3283
SOLENOID
225-01-3202
THERMOSTAT
225-01-0707
L1
L2
L3
N
G
CIRCUIT #1
M
EVAP
FAN MOTOR
(2) 0392457
M M
BALLAST 125-01-3267
FULHAM LH4-120-L
BALLAST 125-01-3267
FULHAM LH4-120-L
BALLAST 125-01-3267
FULHAM LH4-120-L
F35T5-60"
125-03-1135
CAP OFF
WIRE
F35T5-60"
125-03-1135
CAP OFF
WIRE
CAP OFF
WIRE
F35T5-60"
125-03-1135
CAP OFF
WIRE
CANOPY LIGHT
LEDGE LIGHT
OPTIONAL
DANFOSS
AKS-11/164
225-01-3225
OPTIONAL
SENSOR
SENSOR
CPC
225-01-3260
(TWO MAXIMUM)
OPTIONAL
SENSOR
SENSOR
COMTROL
90TB002G01
225-01-2028
OPTIONAL
SENSOR
RJ-45 NETWORK JACK
125-01-0200
125-01-0202
CIRCUI T#2
~115 VAC - 1Ø -60 Hz
CIRCUIT #2
NOTE: CASE MUST
BE GROUNDED
15.0
L1
L2
L3
115 V
LOADING
W G BK
OPTIONAL SCALE STAND
GFCI
DUPLEX
125-01-3178
CIRCUIT #1
NOTE: CASE MUST
BE GROUNDED
3.6
L1
L2
L3
115 V
LOADING
Wiring Diagrams (Cont'd)

Q1-DC-0508
18
DATE:
:# GWD:ELTIT TCEJORPDRAWN BY:
PRODUCTION ORDER #: DRAWING TITLE:
DATE:
REVISIONS:
:YB DEKCEHC:NOITPIRCSED :# BY:
FILE LOCATION:
D.QUAN
---
PAGE OF
HUSSMANN CORPORATION
13770 RAMONA AVENUE
CHINO, CA.91710
(909) 590-4910 LIC.#: 644406
1
2
31 1
11/22/05
F:\WIRESCHEMATICS\NEW-WIRING
Q1 DELI W1750007
Q1-DC-6R
UPDATE-02/02/06 02/02/06 D.Q.
~115 VAC - 1Ø - 50/60 Hz.
L
LIGHT SWITCH
TIPPETTE
125-01-0311
CANOPY LIGHT
T-STAT
SUCTION
SOLENOID
AIR SWEEP
FANS
(2)125-01-2012
RECPTACLE
(1) 125-01-0443
15 AMP FUSE
125-01-3282
FUSE HOLDER
125-01-3283
SOLENOID
225-01-3202
THERMOSTAT
225-01-0707
L1
L2
L3
N
G
CIRCUIT #1
BALLAST 125-01-3266
FULHAM LH3-120-L
BALLAST 125-01-3266
FULHAM LH3-120-L
M M
EVAP
FAN MOTOR
(2)0392457
M M
F21T5-36"
125-03-1129
F21T5-36"
125-03-1129
F21T5-36"
125-03-1129
F21T5-36"
125-03-1129
RJ-45 NETWORK JACK
125-01-0200
125-01-0202
W G BK
~115 VAC - 1Ø - 50/60 Hz.
CIRCUIT #2
CIRCUIT #2 RECPTACLE
NOTE:
CASE MUST
BE GROUNDED
#.#
#.#
#.#
15.0
#.#
#.#
L1
L2
L3
115 V
LOADING
OPTIONAL SCALE STAND
CIRCUIT #1
NOTE:
CASE MUST
BE GROUNDED
#.#
#.#
#.#
3.3
#.#
#.#
L1
L2
L3
115 V
LOADING
Wiring Diagrams (Cont'd)

Rev. 0508
19
DATE:
PROJECT TITLE: DWG #:DRAWN BY:
PRODUCTION ORDER #: DRAWING TITLE:
DATE:
REVISIONS:
:YB DEKCE
H
C:NOITPIRCSED :# BY:
FILE LOCATION:
D.QUAN
---
PAGE OF
HUSSMANN CORPORATION
13770 RAMONA AVENUE
CHINO, CA.91710
(909) 590-4910 LIC.#: 644406
1
2
31 1
11/18/05
F:\WIRESCHEMATICS\NEW-WIRING
Q1 DELI W1750008
Q1-DC-8R
UPDATE-02/02/06 02/02/06 D.Q.
REVISED BALLAST TO LH-4 (ECN=10662) 09/21/06 D.Q.
~115 VAC - 1Ø - 50/60 Hz.
L
LIGHT SWITCH
TIPPETTE
125-01-0311
CANOPY LIGHT
F28T5-48"
125-03-1132
F28T5-48"
125-03-1132
T-STAT
SUCTION
SOLENOID
AIR SWEEP
FANS
(2)125-01-2012
15 AMP FUSE
125-01-3282
FUSE HOLDER
125-01-3283
SOLENOID
225-01-3202
THERMOSTAT
225-01-0707
L1
L2
L3
N
G
CIRCUIT #1
F28T5-48"
125-03-1132
F28T5-48"
125-03-1132
M M
EVAP
FAN MOTOR
(2)0392457
M M
BALLAST 125-01-3267
FULHAM LH4-120-L
BALLAST 125-01-3267
FULHAM LH4-120-L
DANFOSS
AKS-11/164
225-01-3225
OPTIONAL
SENSOR
SENSOR
CPC
225-01-3260
(TWO MAXIMUM)
OPTIONAL
SENSOR
SENSOR
COMTROL
90TB002G01
225-01-2028
OPTIONAL
SENSOR
RJ-45 NETWORK JACK
125-01-0200
125-01-0202
CIRCUI T#2
~115 VAC - 1Ø -60 Hz
CIRCUIT #2
NOTE: CASE MUST
BE GROUNDED
15.0
L1
L2
L3
115 V
LOADING
W G BK
OPTIONAL SCALE STAND
GFCI
DUPLEX
125-01-3178
CIRCUIT #1
NOTE: CASE MUST
BE GROUNDED
#.#
#.#
#.#
3.6
#.#
#.#
L1
L2
L3
115 V
LOADING
Wiring Diagrams (Cont'd)

Q1-DC-0508
20
DATE:
PROJECT TITLE: DWG #:DRAWN BY:
PRODUCTION ORDER #: DRAWING TITLE:
DATE:
REVISIONS:
:YB DEKCE
H
C:NOITPIRCSED :# BY:
FILE LOCATION:
D.QUAN
---
PAGE OF
HUSSMANN CORPORATION
13770 RAMONA AVENUE
CHINO, CA.91710
(909) 590-4910 LIC.#: 644406
1
2
31 1
07/11/06
ENG\WIRESCHEMATICS\NEW-WIRING
Q1 DELI W1750009
Q1-DC-10R / Q1-DC-9R
ADDED Q1-DC-9R 08/23/06 D.Q.
ADDED ADDITION AIR SWEEP MOTORS 08/29/06 D.Q.
REVISED BALLAST (ECN=10658) 09/21/06 D.Q.
~115 VAC - 1Ø - 50/60 Hz.
L
LIGHT SWITCH
TIPPETTE
125-01-0311
T-STAT
SUCTION
SOLENOID
AIR SWEEP
FANS
(4) 125-01-2012
15 AMP FUSE
125-01-3282
FUSE HOLDER
125-01-3283
SOLENOID
225-01-3202
THERMOSTAT
225-01-0707
L1
L2
L3
N
G
CIRCUIT #1
EVAP
FAN MOTOR
(4) 0392457 M MM
CANOPY LIGHT
M
LEDGE LIGHT
OPTIONAL
Q1-DC-9R
Q1-DC-10R
BALLAST 125-01-3267
FULHAM LH4-120-L
F28T5-48"
125-03-1132
F28T5-48"
125-03-1132
F28T5-48"
125-03-1132
CAP OFF
WIRE
Q1-DC-9R
Q1-DC-9R
Q1-DC-10R
Q1-DC-10R
CANOPY LIGHT
CANOPY LIGHT
Q1-DC-9R
LEDGE LIGHT
Q1-DC-9R
LEDGE LIGHT
LEDGE LIGHT
OPTIONAL
LEDGE LIGHT
OPTIONAL
M MMM
Q1-DC-9R
Q1-DC-10R
F35T5-60"
125-03-1135
F35T5-60"
125-03-1135
BALLAST 125-01-3267
FULHAM LH4-120-L
F35T5-60"
125-03-1135
F35T5-60"
125-03-1135
F35T5-60"
125-03-1135
F35T5-60"
125-03-1135
BALLAST 125-01-3267
FULHAM LH4-120-L
BALLAST 125-01-3267
FULHAM LH4-120-L
BALLAST 125-01-3265
FULHAM LH2-120-L
DANFOSS
AKS-11/164
225-01-3225
OPTIONAL
SENSOR
SENSOR
CPC
225-01-3260
(TWO MAXIMUM)
OPTIONAL
SENSOR
SENSOR
COMTROL
90TB002G01
225-01-2028
OPTIONAL
SENSOR
RJ-45 NETWORK JACK
125-01-0200
125-01-0202
CIRCUI T#2
~115 VAC - 1Ø -60 Hz
CIRCUIT #2
NOTE: CASE MUST
BE GROUNDED
15.0L1
L2
L3
115 V
LOADING
W G BK
OPTIONAL SCALE STAND
GFCI
DUPLEX
125-01-3178
CIRCUIT #1 Q1-DC-10R
NOTE: CASE MUST
BE GROUNDED
7.3
L1
L2
L3
115 V
LOADING
CIRCUIT #1 Q1-DC-9R
NOTE: CASE MUST
BE GROUNDED
6.1
L1
L2
L3
115 V
LOADING
Wiring Diagrams (Cont'd)

Rev. 0508
21
DATE:
PROJECT TITLE: DWG #:DRAWN BY:
PRODUCTION ORDER #: DRAWING TITLE:
DATE:
REVISIONS:
:YB DEKCE
H
C:NOITPIRCSED :# BY:
FILE LOCATION:
D.QUAN
---
PAGE OF
HUSSMANN CORPORATION
13770 RAMONA AVENUE
CHINO, CA.91710
(909) 590-4910 LIC.#: 644406
1
2
31 1
11/18/05
F:\WIRESCHEMATICS\NEW-WIRING
Q1 DELI W1750010
Q1-DC-12R
UPDATE-02/02/06 02/02/06 D.Q.
REVISED BALLAST TO LH-4 (ECN=10661) 09/21/06 D.Q.
~115 VAC - 1Ø - 50/60 Hz.
L
LIGHT SWITCH
TIPPETTE
125-01-0311
CANOPY LIGHT
F28T5-48"
125-03-1132
F28T5-48"
125-03-1132
T-STAT
SUCTION
SOLENOID
AIR SWEEP
FANS
(3)125-01-2012
15 AMP FUSE
125-01-3282
FUSE HOLDER
125-01-3283
SOLENOID
225-01-3202
THERMOSTAT
225-01-0707
L1
L2
L3
N
G
CIRCUIT #1
F28T5-48"
125-03-1132
F28T5-48"
125-03-1132
M M
EVAP
FAN MOTOR
(3)0392457
M M
F28T5-48"
125-03-1132
F28T5-48"
125-03-1132
M
M
BALLAST 125-01-3267
FULHAM LH4-120-L
BALLAST 125-01-3267
FULHAM LH4-120-L
BALLAST 125-01-3267
FULHAM LH4-120-L
DANFOSS
AKS-11/164
225-01-3225
OPTIONAL
SENSOR
SENSOR
CPC
225-01-3260
(TWO MAXIMUM)
OPTIONAL
SENSOR
SENSOR
COMTROL
90TB002G01
225-01-2028
OPTIONAL
SENSOR
RJ-45 NETWORK JACK
125-01-0200
125-01-0202
CIRCUI T#2
~115 VAC - 1Ø -60 Hz
CIRCUIT #2
NOTE: CASE MUST
BE GROUNDED
15.0
L1
L2
L3
115 V
LOADING
W G BK
OPTIONAL SCALE STAND
GFCI
DUPLEX
125-01-3178
CIRCUIT #1
NOTE: CASE MUST
BE GROUNDED
4.9
L1
L2
L3
115 V
LOADING
Wiring Diagrams (Cont'd)

Q1-DC-0508
22
DATE:
PROJECT TITLE: DRAWING #:
DRAWN BY:
PRODUCTION ORDER #: DRAWING TITLE:
DATE:
Hussmann Corporation, Int'l.
13770 Ramona Avenue
Chino, CA. 91710
(909)-590-4910 Lic.#: 644406
REVISIONS:
#: DESCRIPTION: CHECKED BY:
BY:
FILE LOCATION:
JESSE RIOS
PAGE OF
?
111
03/8/07
A Updated dwg; removed ballast fuse 5/10/07 JR
Q1-DC-XS/Q1-DS-XS
Q1-DC-3S/Q1-DS-3S
L
LIGHT SWITCH
TIPPETTE
125-01-0311
CANOPY LIGHT
AIR SWEEP
FAN
COMAIR™
MX2B1-E1
125-01-2012
15W, .18A
CIRCUIT #1
EVAP
FAN MOTOR
0392457 .29A
LEDGE LIGHT
(OPTIONAL)
F21T5-36"
125-03-1129
F21T5-36"
125-03-1129
F21T5-36"
125-03-1129
BALLAST 125-01-3267
FULHAM LH4-120-L
BALLAST 125-01-3266
FULHAM LH3-120-L
L1 N
***
OMNI STAT PN
952896-120VAC
POWER
SUPPLY
115Vac
PROD.
TEMP.
AIR
TEMP.
91
2
3
4
5
678
DEFROST TIMER
OMNI-STAT 120V - 50/60 Hz.
125-01-2303
CONDENSING UNIT
RLA= 6.7A
MCC= 10.5A
LRA= 45.6A
R C
LIGHT SWITCH
TIPPETTE
125-01-0311
LIGHT SWITCH
TIPPETTE
125-01-0311
SWITCH
MOTOR START
SQ "D"
125-01-0271
BUNDLE
PURPLE
LABELED
EVAP PAN
CIRCUIT
BUNDLE
ORANGE
LABELED
LIGHT CIRCUIT
BUNDLE
BROWN
LABELED
FAN CIRCUIT BUNDLE BLUE
LABELED
CONDENSING
UNIT CIRCUIT
TECUMSEH
HGA9430YXAXB
115VAC, 60HZ
225-03-0100
FISHER™ EVAPOWAY™
DM15WW1D (OPTIONAL)
1500W @ ~ 120 VAC
12.5A
125-01-0765
OPTIONAL
SENSOR
SENSOR
CPC
225-01-3260
OPTIONAL
M
M
CAP OFF
WIRE
NOTE: CASE MUST
BE GROUNDED
SAFETY
SWITCH
FLOAT SWITCH
~120 VAC - 60 Hz.
MCA= 15.7A
MOP= 20A
PLUG NEMA 5-15P
L1
N
G
BLACK # 14
WHITE # 14
DUPLEX
125-01-6984
L1 N
~120 VAC - 60 Hz.
MCA= .66A
MOP= 15A
L1 N
~120 VAC - 60 Hz.
MCA= .54A
MOP= 15A
L1 N
~120 VAC - 60 Hz.
MCA= 8.4A
MOP= 15A
LIGHT CIRCUIT= .35A
LIGHT CIRCUIT= .18A
BLACK # 14
WHITE # 14
BLACK # 14
WHITE # 14
BLACK # 14
WHITE # 14
W1750034-01
Wiring Diagrams (Cont'd)

Rev. 0508
23
DATE:
PROJECT TITLE: DRAWING #:
DRAWN BY:
PRODUCTION ORDER #: DRAWING TITLE:
DATE:
Hussmann Corporation, Int'l.
13770 Ramona Avenue
Chino, CA. 91710
(909)-590-4910 Lic.#: 644406
REVISIONS:
#: DESCRIPTION: CHECKED BY:
BY:
FILE LOCATION:
JESSE RIOS
PAGE OF
?
211
03/8/07 Q1-DC-XS/Q1-DS-XS
Q1-DC-4S/Q1-DS-4S
L
LIGHT SWITCH
TIPPETTE
125-01-0311
CANOPY LIGHT
AIR SWEEP
FAN
COMAIR™
MX2B1-E1
125-01-2012
15W, .18A
CIRCUIT #1
EVAP
FAN MOTOR
0392457 .29A
LEDGE LIGHT
(OPTIONAL)
F28T5-48"
125-03-1132
F28T5-48"
125-03-1132
F28T5-48"
125-03-1132
BALLAST 125-01-3267
FULHAM LH4-120-L
BALLAST 125-01-3267
FULHAM LH4-120-L
L1 N
***
OMNI STAT PN
952896-120VAC
POWER
SUPPLY
115Vac
PROD.
TEMP.
AIR
TEMP.
91
23
4
5
678
DEFROST TIMER
OMNI-STAT 120V - 50/60 Hz.
125-01-2303
CONDENSING UNIT
RLA= 6.7A
MCC= 10.5A
LRA= 45.6A
R C
LIGHT SWITCH
TIPPETTE
125-01-0311
LIGHT SWITCH
TIPPETTE
125-01-0311
SWITCH
MOTOR START
SQ "D"
125-01-0271
BUNDLE
PURPLE
LABELED
EVAP PAN
CIRCUIT
BUNDLE
ORANGE
LABELED
LIGHT CIRCUIT
BUNDLE
BROWN
LABELED
FAN CIRCUIT BUNDLE BLUE
LABELED
CONDENSING
UNIT CIRCUIT
TECUMSEH
HGA9430YXAXB
115VAC, 60HZ
225-03-0100
FISHER™ EVAPOWAY™
DM15WW1D (OPTIONAL)
1500W @ ~ 120 VAC
12.5A
125-01-0765
OPTIONAL
SENSOR
SENSOR
CPC
225-01-3260
OPTIONAL
M
M
CAP OFF
WIRE
NOTE: CASE MUST
BE GROUNDED
SAFETY
SWITCH
FLOAT SWITCH
~120 VAC - 60 Hz.
MCA= 15.7A
MOP= 20A
PLUG NEMA 5-15P
L1
N
G
BLACK # 14
WHITE # 14
DUPLEX
125-01-6984
L1 N
~120 VAC - 60 Hz.
MCA= .88A
MOP= 15A
BLACK # 14
WHITE # 14
LIGHT CIRCUIT= .47A
LIGHT CIRCUIT= .23A
L1 N
~120 VAC - 60 Hz.
MCA= .54A
MOP= 15A
BLACK # 14
WHITE # 14
L1 N
~120 VAC - 60 Hz.
MCA= 8.4A
MOP= 15A
BLACK # 14
WHITE # 14
W1750034-02
A Updated dwg; removed ballast fuse 5/10/07 JR
Wiring Diagrams (Cont'd)

Q1-DC-0508
24
DATE:
PROJECT TITLE: DRAWING #:
DRAWN BY:
PRODUCTION ORDER #: DRAWING TITLE:
DATE:
Hussmann Corporation, Int'l.
13770 Ramona Avenue
Chino, CA. 91710
(909)-590-4910 Lic.#: 644406
REVISIONS:
#: DESCRIPTION: CHECKED BY:
BY:
FILE LOCATION:
JESSE RIOS
PAGE OF
?
311
03/8/07 Q1-DC-XS
L
LIGHT SWITCH
TIPPETTE
125-01-0311
CANOPY LIGHT
AIR SWEEP
FAN
COMAIR™
MX2B1-E1
125-01-2012
15W, .18A
CIRCUIT #1
EVAP
FAN MOTOR
(2)0392457
LEDGE LIGHT
(OPTIONAL)
F35T5-60"
125-03-1135
BALLAST 125-01-3267
FULHAM LH4-120-L
BALLAST 125-01-3267
FULHAM LH4-120-L
L1 N
***
OMNI STAT PN
952896-120VAC
POWER
SUPPLY
115Vac
PROD.
TEMP.
AIR
TEMP.
91
2
3
4
5
6
7
8
DEFROST TIMER
OMNI-STAT 120V - 50/60 Hz.
125-01-2303
EVAP
FAN MOTOR
(2)0392457 .29A
CONDENSING UNIT
RLA= 6.7A
MCC= 10.5A
LRA= 45.6A
R C
LIGHT SWITCH
TIPPETTE
125-01-0311
LIGHT SWITCH
TIPPETTE
125-01-0311
SWITCH
MOTOR START
SQ "D"
125-01-0271
BUNDLE
ORANGE
LABELED
LIGHT CIRCUIT
BUNDLE
BROWN
LABELED
FAN CIRCUIT BUNDLE BLUE
LABELED
CONDENSING
UNIT CIRCUIT
TECUMSEH
HGA9430YXAXB
115VAC, 60HZ
225-03-0100
FISHER™ EVAPOWAY™
DM15WW1D (OPTIONAL)
1500W @ ~ 120 VAC
12.5A
125-01-0765
OPTIONAL
M
M
CAP OFF
WIRE
M
DANFOSS
AKS-11/164
225-01-3225
OPTIONAL
SENSOR
SENSOR
CPC
225-01-3260
(TWO MAXIMUM)
OPTIONAL
SENSOR
SENSOR
COMTROL
90TB002G01
225-01-2028
OPTIONAL
SENSOR
RJ-45 NETWORK JACK
125-01-0200
125-01-0202
CIRCUI T#2
~120 VAC - 1Ø -60 Hz
CIRCUIT #2
NOTE: CASE MUST
BE GROUNDED
15.0
L1
L2
L3
120 V
LOADING
OPTIONAL SCALE STAND
GFCI
DUPLEX
125-01-3178
W G BK
CAP OFF
WIRE
BALLAST 125-01-3267
FULHAM LH4-120-L CAP OFF
WIRE
F35T5-60"
125-03-1135
F35T5-60"
125-03-1135
BUNDLE
PURPLE
LABELED
EVAP PAN
CIRCUIT
SAFETY
SWITCH
FLOAT SWITCH
~120 VAC - 60 Hz.
MCA= 15.7A
MOP= 20A
PLUG NEMA 5-15P
L1
N
G
BLACK # 14
WHITE # 14
DUPLEX
125-01-6984
L1 N
~120 VAC - 60 Hz.
MCA= .66A
MOP= 15A
LIGHT CIRCUIT= .35A
LIGHT CIRCUIT= .18A
L1 N
~120 VAC - 60 Hz.
MCA= .83A
MOP= 15A
L1 N
~120 VAC - 60 Hz.
MCA= 8.4A
MOP= 15A
BLACK # 14
WHITE # 14
BLACK # 14
WHITE # 14
BLACK # 14
WHITE # 14
NOTE:
PRE-LIMINARY,
SUBJECT TO
CHANGE
03/8/07 Q1-DC-XS/Q1-DS-XS
Q1-DC-5S/Q1-DS-5S
W1750034-03
A Updated dwg; removed ballast fuse 5/10/07 JR
Wiring Diagrams (Cont'd)

Rev. 0508
25
DATE:
PROJECT TITLE: DRAWING #:
DRAWN BY:
PRODUCTION ORDER #: DRAWING TITLE:
DATE:
Hussmann Corporation, Int'l.
13770 Ramona Avenue
Chino, CA. 91710
(909)-590-4910 Lic.#: 644406
REVISIONS:
#: DESCRIPTION: CHECKED BY:
BY:
FILE LOCATION:
JESSE RIOS
PAGE OF
?
L
LIGHT SWITCH
TIPPETTE
125-01-0311
CANOPY LIGHT
AIR SWEEP
FANS
COMAIR™
MX2B1-E1
(2)125-01-2012
15W, .18A
CIRCUIT #1
EVAP
FAN MOTOR
(2)0392457
LEDGE LIGHT
(OPTIONAL)
F21T5-36"
125-03-1129
F21T5-36"
125-03-1129
F21T5-36"
125-03-1129
F21T5-36"
125-03-1129
F21T5-36"
125-03-1129
F21T5-36"
125-03-1129
BALLAST 125-01-3267
FULHAM LH4-120-L
BALLAST 125-01-3267
FULHAM LH4-120-L
BALLAST 125-01-3267
FULHAM LH4-120-L
L1 N
***
OMNI STAT PN
952896-120VAC
POWER
SUPPLY
115Vac
PROD.
TEMP.
AIR
TEMP.
91
23
4
5
678
DEFROST TIMER
OMNI-STAT 120V - 50/60 Hz.
125-01-2303
EVAP
FAN MOTOR
(2)0392457
EVAP
FAN MOTOR
(2)0392457 4W .29A
CONDENSING UNIT
RLA= 6.7A
MCC= 10.5A
LRA= 45.6A
R C
LIGHT SWITCH
TIPPETTE
125-01-0311
LIGHT SWITCH
TIPPETTE
125-01-0311
SWITCH
MOTOR START
SQ "D"
125-01-0271
BUNDLE
ORANGE
LABELED
LIGHT CIRCUIT
BUNDLE
BROWN
LABELED
FAN CIRCUIT BUNDLE BLUE
LABELED
CONDENSING
UNIT CIRCUIT
TECUMSEH
HGA9430YXAXB
115VAC, 60HZ
225-03-0100
FISHER™ EVAPOWAY™
DM15WW1D (OPTIONAL)
1500W @ ~ 120 VAC
12.5A
125-01-0765
OPTIONAL
SENSOR
SENSOR
CPC
225-01-3260
(TWO MAXIMUM)
RJ-45 NETWORK JACK
125-01-0200
125-01-0202
CIRCUI T#2
~120 VAC - 1Ø -60 Hz
CIRCUIT #2
NOTE: CASE MUST
BE GROUNDED
15.0
L1
L2
L3
120 V
LOADING
OPTIONAL SCALE STAND
GFCI
DUPLEX
125-01-3178
W G BK
OPTIONAL
M M
M M
BUNDLE
PURPLE
LABELED
EVAP PAN
CIRCUIT
SAFETY
SWITCH
FLOAT SWITCH
~120 VAC - 60 Hz.
MCA= 15.7A
MOP= 20A
PLUG NEMA 5-15P
L1
N
G
BLACK # 14
WHITE # 14
DUPLEX
125-01-6984
L1 N
~120 VAC - 60 Hz.
MCA= 1.3A
MOP= 15A
LIGHT CIRCUIT= 0.7A
BLACK # 14
WHITE # 14
L1 N
~120 VAC - 60 Hz.
MCA= 1.0A
MOP= 15A
BLACK # 14
WHITE # 14
L1 N
~120 VAC - 60 Hz.
MCA= 8.4A
MOP= 15A
BLACK # 14
WHITE # 14
LIGHT CIRCUIT= .35A
411
03/8/07 Q1-DC-XS
03/8/07 Q1-DC-XS/Q1-DS-XS
Q1-DC-6S/Q1-DS-6S
W1750034-04
A Updated dwg; removed ballast fuse 5/10/07 JR
Wiring Diagrams (Cont'd)

Q1-DC-0508
26
DATE:
PROJECT TITLE: DRAWING #:
DRAWN BY:
PRODUCTION ORDER #: DRAWING TITLE:
DATE:
Hussmann Corporation, Int'l.
13770 Ramona Avenue
Chino, CA. 91710
(909)-590-4910 Lic.#: 644406
REVISIONS:
#: DESCRIPTION: CHECKED BY:
BY:
FILE LOCATION:
JESSE RIOS
PAGE OF
?
L
LIGHT SWITCH
TIPPETTE
125-01-0311
CANOPY LIGHT
AIR SWEEP
FAN
COMAIR™
MX2B1-E1
(2) 125-01-2012
15W, .18A
CIRCUIT #1
EVAP
FAN MOTOR
(2) 0392457 .29A
LEDGE LIGHT
(OPTIONAL)
F28T5-48"
125-03-1132
F28T5-48"
125-03-1132
F28T5-48"
125-03-1132
BALLAST 125-01-3267
FULHAM LH4-120-L
BALLAST 125-01-3267
FULHAM LH4-120-L
L1 N
***
OMNI STAT PN
952896-120VAC
POWER
SUPPLY
115Vac
PROD.
TEMP.
AIR
TEMP.
91
23
4
5
678
DEFROST TIMER
OMNI-STAT 120V - 50/60 Hz.
125-01-2303
CONDENSING UNIT
RLA= 9.6A
MCC= 15.0A
R C
LIGHT SWITCH
TIPPETTE
125-01-0311
LIGHT SWITCH
TIPPETTE
125-01-0311
SWITCH
MOTOR START
SQ "D"
125-01-0271
BUNDLE
ORANGE
LABELED
LIGHT CIRCUIT
BUNDLE
BROWN
LABELED
FAN CIRCUIT BUNDLE BLUE
LABELED
CONDENSING
UNIT CIRCUIT
TECUMSEH
HGA9443YXAXB
115VAC, 60HZ
225-03-0104
FISHER™ EVAPOWAY™
DM15WW1D (OPTIONAL)
1500W @ ~ 120 VAC
12.5A
125-01-0765
OPTIONAL
SENSOR
SENSOR
CPC
225-01-3260
OPTIONAL
M
M
CAP OFF
WIRE
NOTE: CASE MUST
BE GROUNDED
CANOPY LIGHT
F21T5-36"
125-03-1129
F21T5-36"
125-03-1129
BALLAST 125-01-3267
FULHAM LH4-120-L
LEDGE LIGHT
(OPTIONAL)
F21T5-36"
125-03-1129
BALLAST 125-01-3266
FULHAM LH3-120-L CAP OFF
WIRE
M
M
BUNDLE
PURPLE
LABELED
EVAP PAN
CIRCUIT
SAFETY
SWITCH
FLOAT SWITCH
~120 VAC - 60 Hz.
MCA= 15.7A
MOP= 20A
PLUG NEMA 5-15P
L1
N
G
BLACK # 14
WHITE # 14
DUPLEX
125-01-6984
L1 N
~120 VAC - 60 Hz.
MCA= 1.54A
MOP= 15A
LIGHT CIRCUIT= .82A
BLACK # 14
WHITE # 14
LIGHT CIRCUIT= .41A
L1 N
~120 VAC - 60 Hz.
MCA= 1.0A
MOP= 15A
BLACK # 14
WHITE # 14
L1 N
~120 VAC - 60 Hz.
MCA= 12A
MOP= 15A
BLACK # 14
WHITE # 14
NOTE:
PRE-LIMINARY,
SUBJECT TO
CHANGE
511
03/8/07 Q1-DC-XS
03/8/07 Q1-DC-XS/Q1-DS-XS
Q1-DC-7S/Q1-DS-7S
W1750034-05
A Updated dwg; removed ballast fuse 5/10/07 JR
Wiring Diagrams (Cont'd)

Rev. 0508
27
DATE:
PROJECT TITLE: DRAWING #:
DRAWN BY:
PRODUCTION ORDER #: DRAWING TITLE:
DATE:
Hussmann Corporation, Int'l.
13770 Ramona Avenue
Chino, CA. 91710
(909)-590-4910 Lic.#: 644406
REVISIONS:
#: DESCRIPTION: CHECKED BY:
BY:
FILE LOCATION:
JESSE RIOS
PAGE OF
?
L
LIGHT SWITCH
TIPPETTE
125-01-0311
CANOPY LIGHT
AIR SWEEP
FANS
COMAIR™
MX2B1-E1
(2)125-01-2012
15W, .18A
CIRCUIT #1
EVAP
FAN MOTOR
(2)0392457
LEDGE LIGHT
(OPTIONAL)
F28T5-48"
125-03-1132
F28T5-48"
125-03-1132
F28T5-48"
125-03-1132
F28T5-48"
125-03-1132
F28T5-48"
125-03-1132
F28T5-48"
125-03-1132
BALLAST 125-01-3267
FULHAM LH4-120-L
BALLAST 125-01-3267
FULHAM LH4-120-L
BALLAST 125-01-3267
FULHAM LH4-120-L
L1 N
***
OMNI STAT PN
952896-120VAC
POWER
SUPPLY
115Vac
PROD.
TEMP.
AIR
TEMP.
91
23
4
5
678
DEFROST TIMER
OMNI-STAT 120V - 50/60 Hz.
125-01-2303
EVAP
FAN MOTOR
(2)0392457
EVAP
FAN MOTOR
(2)0392457 4W .29A
CONDENSING UNIT
RLA= 9.6A
MCC= 15.0A
R C
LIGHT SWITCH
TIPPETTE
125-01-0311
LIGHT SWITCH
TIPPETTE
125-01-0311
SWITCH
MOTOR START
SQ "D"
125-01-0271
BUNDLE
ORANGE
LABELED
LIGHT CIRCUIT
BUNDLE
BROWN
LABELED
FAN CIRCUIT BUNDLE BLUE
LABELED
CONDENSING
UNIT CIRCUIT
TECUMSEH
HGA9443YXAXB
115VAC, 60HZ
225-03-0104
FISHER™ EVAPOWAY™
DM15WW1D (OPTIONAL)
1500W @ ~ 120 VAC
12.5A
125-01-0765
OPTIONAL
SENSOR
SENSOR
CPC
225-01-3260
(TWO MAXIMUM)
RJ-45 NETWORK JACK
125-01-0200
125-01-0202
CIRCUI T#2
~120 VAC - 1Ø -60 Hz
CIRCUIT #2
NOTE: CASE MUST
BE GROUNDED
15.0
L1
L2
L3
120 V
LOADING
OPTIONAL SCALE STAND
GFCI
DUPLEX
125-01-3178
W G BK
OPTIONAL
M M
M M
BUNDLE
PURPLE
LABELED
EVAP PAN
CIRCUIT
SAFETY
SWITCH
FLOAT SWITCH
~120 VAC - 60 Hz.
MCA= 15.7A
MOP= 20A
PLUG NEMA 5-15P
L1
N
G
BLACK # 14
WHITE # 14
DUPLEX
125-01-6984
L1 N
~120 VAC - 60 Hz.
MCA= 1.8A
MOP= 15A
LIGHT CIRCUIT= .93A
BLACK # 14
WHITE # 14
L1 N
~120 VAC - 60 Hz.
MCA= 12A
MOP= 15A
BLACK # 14
WHITE # 14
L1 N
~120 VAC - 60 Hz.
MCA= 1.0A
MOP= 15A
BLACK # 14
WHITE # 14
LIGHT CIRCUIT= .47A
611
03/8/07 Q1-DC-XS
03/8/07 Q1-DC-XS/Q1-DS-XS
Q1-DC-8S/Q1-DS-8S
W1750034-06
A Updated dwg; removed ballast fuse 5/10/07 JR
Wiring Diagrams (Cont'd)

Q1-DC-0508
28
DATE:
PROJECT TITLE: DRAWING #:
DRAWN BY:
PRODUCTION ORDER #: DRAWING TITLE:
DATE:
Hussmann Corporation, Int'l.
13770 Ramona Avenue
Chino, CA. 91710
(909)-590-4910 Lic.#: 644406
REVISIONS:
#: DESCRIPTION: CHECKED BY:
BY:
FILE LOCATION:
JESSE RIOS
PAGE OF
?
L
LIGHT SWITCH
TIPPETTE
125-01-0311
CIRCUIT #1
EVAP
FAN MOTOR
(3)0392457 .29A
LEDGE LIGHT
(OPTIONAL)
F35T5-60"
125-03-1135
F28T5-48"
125-03-1132
BALLAST 125-01-3267
FULHAM LH4-120-L
BALLAST 125-01-3267
FULHAM LH4-120-L
L1 N
***
OMNI STAT PN
952896-120VAC
POWER
SUPPLY
115Vac
PROD.
TEMP.
AIR
TEMP.
91
23
4
5
678
DEFROST TIMER
OMNI-STAT 120V - 50/60 Hz.
125-01-2303
CONDENSING UNIT
RLA= 9.6A
MCC= 15.0A
R C
LIGHT SWITCH
TIPPETTE
125-01-0311
LIGHT SWITCH
TIPPETTE
125-01-0311
SWITCH
MOTOR START
SQ "D"
125-01-0271
BUNDLE
ORANGE
LABELED
LIGHT CIRCUIT
BUNDLE
BROWN
LABELED
FAN CIRCUIT
BUNDLE BLUE
LABELED
CONDENSING
UNIT CIRCUIT
TECUMSEH
HGA9443YXAXB
115VAC, 60HZ
225-03-0104
FISHER™ EVAPOWAY™
DM15WW1D (OPTIONAL)
1500W @ ~ 120 VAC
12.5A
125-01-0765
OPTIONAL
SENSOR
SENSOR
CPC
225-01-3260
(TWO MAXIMUM)
RJ-45 NETWORK JACK
125-01-0200
125-01-0202
CIRCUI T#2
~120 VAC - 1Ø -60 Hz
CIRCUIT #2
NOTE: CASE MUST
BE GROUNDED
15.0
L1
L2
L3
120 V
LOADING
OPTIONAL SCALE STAND
GFCI
DUPLEX
125-01-3178
W G BK
OPTIONAL
M M
DANFOSS
AKS-11/164
225-01-3225
OPTIONAL
SENSOR
SENSOR
COMTROL
90TB002G01
225-01-2028
OPTIONAL
SENSOR
M
LEDGE LIGHT
OPTIONAL
CAP OFF
WIRE
CAP OFF
WIRE
BALLAST 125-01-3267
FULHAM LH4-120-L
BALLAST 125-01-3267
FULHAM LH4-120-L
M M
AIR SWEEP
FANS
COMAIR™
MX2B1-E1
(2)125-01-2012
15W, .18A
F35T5-60"
125-03-1135
F35T5-60"
125-03-1135
CANOPY
LIGHT
CANOPY
LIGHT
F28T5-48"
125-03-1132
F28T5-48"
125-03-1132
BUNDLE
PURPLE
LABELED
EVAP PAN
CIRCUIT
SAFETY
SWITCH
FLOAT SWITCH
~120 VAC - 60 Hz.
MCA= 15.7A
MOP= 20A
PLUG NEMA 5-15P
L1
N
G
BLACK # 14
WHITE # 14
DUPLEX
125-01-6984
L1 N
~120 VAC - 60 Hz.
MCA= 1.3A
MOP= 15A
LIGHT CIRCUIT= 1.34A
BLACK # 14
WHITE # 14
L1 N
~120 VAC - 60 Hz.
MCA= 1.3A
MOP= 15A
BLACK # 14
WHITE # 14
L1 N
~120 VAC - 60 Hz.
MCA= 12A
MOP= 15A
BLACK # 14
WHITE # 14
NOTE:
PRE-LIMINARY,
SUBJECT TO
CHANGE
711
03/8/07 Q1-DC-XS
03/8/07 Q1-DC-XS/Q1-DS-XS
Q1-DC-9S/Q1-DS-9S
W1750034-07
A Updated dwg; removed ballast fuse 5/10/07 JR
Wiring Diagrams (Cont'd)

Rev. 0508
29
DATE:
PROJECT TITLE: DRAWING #:
DRAWN BY:
PRODUCTION ORDER #: DRAWING TITLE:
DATE:
Hussmann Corporation, Int'l.
13770 Ramona Avenue
Chino, CA. 91710
(909)-590-4910 Lic.#: 644406
REVISIONS:
#: DESCRIPTION: CHECKED BY:
BY:
FILE LOCATION:
JESSE RIOS
PAGE OF
?
L
CIRCUIT #1
EVAP
FAN MOTOR
(4)0392457 .29A
LEDGE LIGHT
(OPTIONAL)
SAFETY
SWITCH
FLOAT SWITCH
~208/240 VAC - 60 Hz.
L1 L2
***
OMNI STAT PN 952911
-240VAC
POWER
SUPPLY
240Vac
PROD.
TEMP.
AIR
TEMP.
91
23
4
5
678
DEFROST TIMER
OMNI-STAT 240V - 50/60 Hz.
125-01-2300
CONDENSING UNIT
RLA= 6.2A
MCC= 9.7A
LRA= 34
R C
LIGHT SWITCH
TIPPETTE
125-01-0311
SWITCH
MOTOR START
SQ "D"
125-01-0271
BUNDLE
PURPLE
LABELED
EVAP PAN
CIRCUIT
BUNDLE
ORANGE
LABELED
LIGHT CIRCUIT
BUNDLE
BROWN
LABELED
FAN CIRCUIT
BUNDLE BLUE
LABELED
CONDENSING
UNIT CIRCUIT
~208/240 VAC - 60 Hz.
TECUMSEH
HGA9462ZXDXM
208VAC, 60HZ
225-03-0101
FISHER™ EVAPOWAY™
DM15WW-3D (OPTIONAL)
1500W @ ~ 240 VAC
6.25A
125-01-0765A
OPTIONAL
SENSOR
SENSOR
CPC
225-01-3260
(TWO MAXIMUM)
RJ-45 NETWORK JACK
125-01-0200
125-01-0202
CIRCUI T#2
~120 VAC - 1Ø -60 Hz
CIRCUIT #2
NOTE: CASE MUST
BE GROUNDED
15.0
L1
L2
L3
120 V
LOADING
OPTIONAL SCALE STAND
GFCI
DUPLEX
125-01-3178
OPTIONAL
MM
DANFOSS
AKS-11/164
225-01-3225
OPTIONAL
SENSOR
SENSOR
COMTROL
90TB002G01
225-01-2028
OPTIONAL
SENSOR
M
BALLAST 125-01-3267
FULHAM LH4-120-L F35T5-60"
125-03-1135
F35T5-60"
125-03-1135
L1 N
L1 L2
M
L1 N L1 L2
MM
BALLAST 125-01-3267
FULHAM LH4-120-L F35T5-60"
125-03-1135
F35T5-60"
125-03-1135
BALLAST 125-01-3267
FULHAM LH4-120-L F35T5-60"
125-03-1135
F35T5-60"
125-03-1135
CANOPY
LIGHT
AIR SWEEP
FANS
COMAIR™
MX2B1-E1
(2)125-01-2012
15W, .18A
~120 VAC - 60 Hz.
MCA= 2.2A
MOP= 15A
LIGHT CIRCUIT= 1.17A
BLACK # 14
WHITE # 14
LIGHT CIRCUIT= .58A
MCA= 7.8A
MOP= 15A
~120 VAC - 60 Hz.
MCA= 1.6A
MOP= 15A
MCA= 7.8A
MOP= 15A
BLACK # 14
WHITE # 14
BLACK # 14
RED # 14
BLACK # 14
RED # 14
W G BK
NOTE:
PRE-LIMINARY,
SUBJECT TO
CHANGE
811
03/8/07 Q1-DC-XS
03/8/07 Q1-DC-XS/Q1-DS-XS
Q1-DC-10S/Q1-DS-10S
W1750034-08
A Updated dwg; removed ballast fuse 5/10/07 JR
Wiring Diagrams (Cont'd)

Q1-DC-0508
30
DATE:
PROJECT TITLE: DRAWING #:
DRAWN BY:
PRODUCTION ORDER #: DRAWING TITLE:
DATE:
Hussmann Corporation, Int'l.
13770 Ramona Avenue
Chino, CA. 91710
(909)-590-4910 Lic.#: 644406
REVISIONS:
#: DESCRIPTION: CHECKED BY:
BY:
FILE LOCATION:
JESSE RIOS
PAGE OF
?
L
LIGHT SWITCH
TIPPETTE
125-01-0311
CANOPY LIGHT
AIR SWEEP
FAN
COMAIR™
MX2B1-E1
(3) 125-01-2012
15W, .18A
CIRCUIT #1
EVAP
FAN MOTOR
(3) 0392457 .29A
LEDGE LIGHT
(OPTIONAL)
F28T5-48"
125-03-1132
F28T5-48"
125-03-1132
F28T5-48"
125-03-1132
BALLAST 125-01-3267
FULHAM LH4-120-L
BALLAST 125-01-3267
FULHAM LH4-120-L
SAFETY
SWITCH
FLOAT SWITCH
~208/240 VAC - 60 Hz.
L1 L2
***
OMNI STAT PN
952911-240VAC
POWER
SUPPLY
115Vac
PROD.
TEMP.
AIR
TEMP.
91
23
4
5
678
DEFROST TIMER
OMNI-STAT 240V - 50/60 Hz.
125-01-2300
CONDENSING UNIT
RLA= 6.2A
MCC= 9.7A
R C
LIGHT SWITCH
TIPPETTE
125-01-0311
LIGHT SWITCH
TIPPETTE
125-01-0311
SWITCH
MOTOR START
SQ "D"
125-01-0271
BUNDLE
PURPLE
LABELED
EVAP PAN
CIRCUIT
BUNDLE
ORANGE
LABELED
LIGHT CIRCUIT
BUNDLE
BROWN
LABELED
FAN CIRCUIT BUNDLE BLUE
LABELED
CONDENSING
UNIT CIRCUIT
TECUMSEH
HGA9462ZXDXM
115VAC, 60HZ
225-03-0101
FISHER™ EVAPOWAY™
DM15WW-3D (OPTIONAL)
1500W @ ~ 240 VAC
6.25A
125-01-0765A
OPTIONAL
SENSOR
SENSOR
CPC
225-01-3260
OPTIONAL
M
M
CAP OFF
WIRE
NOTE: CASE MUST
BE GROUNDED
CANOPY LIGHT
F21T5-36"
125-03-1129
F21T5-36"
125-03-1129
BALLAST 125-01-3267
FULHAM LH4-120-L
LEDGE LIGHT
(OPTIONAL)
F21T5-36"
125-03-1129
BALLAST 125-01-3266
FULHAM LH3-120-L CAP OFF
WIRE
M
MM
M
F28T5-48"
125-03-1132
F28T5-48"
125-03-1132
BALLAST 125-01-3267
FULHAM LH4-120-L
CANOPY LIGHT
LEDGE LIGHT
(OPTIONAL)
F28T5-48"
125-03-1132
BALLAST 125-01-3267
FULHAM LH4-120-L CAP OFF
WIRE
LEDGE LIGHT
(OPTIONAL)
F28T5-48"
125-03-1132
BALLAST 125-01-3267
FULHAM LH4-120-L CAP OFF
WIRE
LEDGE LIGHT
(OPTIONAL)
F28T5-48"
125-03-1132
BALLAST 125-01-3267
FULHAM LH4-120-L CAP OFF
WIRE
L1 N
L1 N L1 L2
L1 L2
~208/240 VAC - 60 Hz.
~120 VAC - 60 Hz.
MCA= 2.4A
MOP= 15A
LIGHT CIRCUIT= 1.28A
BLACK # 14
WHITE # 14
LIGHT CIRCUIT= .64A
~120 VAC - 60 Hz.
MCA= 1.5A
MOP= 15A
MCA= 7.8A
MOP= 15A
MCA= 7.8A
MOP= 15A
BLACK # 14
WHITE # 14
BLACK # 14
RED # 14
BLACK # 14
RED # 14
NOTE:
PRE-LIMINARY,
SUBJECT TO
CHANGE
911
03/8/07 Q1-DC-XS
03/8/07 Q1-DC-XS/Q1-DS-XS
Q1-DC-11S/Q1-DS-11S
W1750034-09
A Updated dwg; removed ballast fuse 5/10/07 JR
Wiring Diagrams (Cont'd)

Rev. 0508
31
DATE:
PROJECT TITLE: DRAWING #:
DRAWN BY:
PRODUCTION ORDER #: DRAWING TITLE:
DATE:
Hussmann Corporation, Int'l.
13770 Ramona Avenue
Chino, CA. 91710
(909)-590-4910 Lic.#: 644406
REVISIONS:
#: DESCRIPTION: CHECKED BY:
BY:
FILE LOCATION:
JESSE RIOS
PAGE OF
?
10 11
03/8/07 Q1-DC-XS
03/8/07 Q1-DC-XS/Q1-DS-XS
Q1-DC-12S/Q1-DS-12S
W1750034-010
A Updated dwg; removed ballast fuse 5/10/07 JR
L
LIGHT SWITCH
TIPPETTE
125-01-0311
CIRCUIT #1
EVAP
FAN MOTOR
(3)0392457 .29A
LEDGE
LIGHTS(OPTIONAL)
SAFETY
SWITCH
FLOAT SWITCH
L1 L2
***
OMNI STAT PN 952911
-240VAC
POWER
SUPPLY
240Vac
PROD.
TEMP.
AIR
TEMP.
91
23
4
5
6
7
8
DEFROST TIMER
OMNI-STAT 240V - 50/60 Hz.
125-01-2300
CONDENSING UNIT
RLA= 6.2A
MCC= 9.7A
LRA= 34
R C
LIGHT SWITCH
TIPPETTE
125-01-0311
LIGHT SWITCH
TIPPETTE
125-01-0311
SWITCH
MOTOR START
SQ "D"
125-01-0271
BUNDLE
PURPLE
LABELED
EVAP PAN
CIRCUIT
BUNDLE
ORANGE
LABELED
LIGHT CIRCUIT
BUNDLE
BROWN
LABELED
FAN CIRCUIT
BUNDLE BLUE
LABELED
CONDENSING
UNIT CIRCUIT
TECUMSEH
HGA9462ZXDXM
208VAC, 60HZ
225-03-0101
FISHER™ EVAPOWAY™
DM15WW-3D (OPTIONAL)
1500W @ ~ 240 VAC
6.25A
125-01-0765A
(TWO MAXIMUM)
RJ-45 NETWORK JACK
125-01-0200
125-01-0202
CIRCUI T#2
~120 VAC - 1Ø -60 Hz
CIRCUIT #2
NOTE: CASE MUST
BE GROUNDED
15.0L1
L2
L3
120 V
LOADING
OPTIONAL SCALE STAND
GFCI
DUPLEX
125-01-3178
W G BK
OPTIONAL
M M M
BALLAST 125-01-3267
FULHAM LH4-120-L
L1 N
L1 L2
L1 N L1 L2
BALLAST 125-01-3267
FULHAM LH4-120-L
F28T5-48"
125-03-1132
F28T5-48"
125-03-1132
F28T5-48"
125-03-1132
CAP OFF
WIRE
OPTIONAL
SENSOR
SENSOR
CPC
225-01-3260
BALLAST 125-01-3267
FULHAM LH4-120-L
BALLAST 125-01-3267
FULHAM LH4-120-L
BALLAST 125-01-3267
FULHAM LH4-120-L
CANOPY LIGHTS
F28T5-48"
125-03-1132
F28T5-48"
125-03-1132
F28T5-48"
125-03-1132
F28T5-48"
125-03-1132
F28T5-48"
125-03-1132
F28T5-48"
125-03-1132
MMM
AIR SWEEP
FANS
COMAIR™
MX2B1-E1
(3)125-01-2012
15W, .18A
~120 VAC - 60 Hz.
MCA= 2.6A
MOP= 15A
LIGHT CIRCUIT= 1.4A
BLACK # 14
WHITE # 14
LIGHT CIRCUIT= 0.7A
~120 VAC - 60 Hz.
MCA= 1.5A
MOP= 15A
~208/240 VAC - 60 Hz.
~208/240 VAC - 60 Hz.
MCA= 7.8A
MOP= 15A
MCA= 7.8A
MOP= 15A
BLACK # 14
WHITE # 14
BLACK # 14
RED # 14
BLACK # 14
RED # 14
Wiring Diagrams (Cont'd)

Q1-DC-0508
32
Appendices
Appendix A. - Temperature Guidelines - Refrigerated
The refrigerators should be operated according to the
manufacturer’s published engineering specications for
entering air temperatures for specic equipment applications.
Table 1 shows the typical temperature of the air entering the
food zone one hour before the start of defrost and one hour
after defrost for various categories of refrigerators. Refer to
Appendix C for Field Evaluation Guidelines.
Table 1
Type of Refrigerator Typical Entering
Air Temperature
I. OPEN DISPLAY
A. Non frozen:
1) Meat 28°F
2) Dairy/Deli 32°F
3) Produce
a. Processed 36°F
b. Unprocessed 45°F
B. Frozen 0°F
C. Ice Cream -5°F
II. CLOSED DISPLAY
A. Non frozen:
1) Meat 34°F
2) Dairy/Deli 34°F
3) Produce
a. Processed 36°F
b. Unprocessed 45°F
B. Frozen 0°F
C. Ice Cream -5°F
Single Deck Multi Deck Service Case Reach-In
I. Open Display Styles II. Closed Display Styles
Appendix B. - Application Recommendations -
Refrigerated
1.0 Temperature performance is critical for controlling
bacteria growth. Therefore, the following
recommendations are included in the standard.
They are based on conrmed eld experience
over many years.
1.1 The installer is responsible for following the
installation instructions and recommendations
provided by Hussmann for the installation
of each individual type refrigerator.
1.2
Refrigeration piping should be sized according to
the equipment manufacturer’s recommendations
and installed in accordance with normal
refrigeration practices. Refrigeration piping
should be insulated according to Hussmann’s
recommendations.
1.3 A clogged waste outlet blocks refrigeration. The
installer is responsible for the proper installation
of the system which dispenses condensate waste
through an air gap into the building indirect waste
system.
1.4 The installer should perform a complete start-up
evaluation prior to the loading of food into the
refrigerator, which includes such items as:
a) Initial temperature performance, Coils should
be properly fed with a refrigerant according to
manufacturer’s recommendations.
b) Observation of outside inuences such
as drafts, radiant heating from the ceiling
and from lamps. Such inuence should be
properly corrected or compensated for.
c) At the same time, checks should be made of
the store dry-bulb and wet-bulb temperatures
to ascertain that they are within the limits
prescribed by Hussmann.
d) Complete start-up procedures should include
checking through a defrost to make certain
of its adequate frequency and length without
substantially exceeding the actual needs.
This should include checking the electrical
or refrigerant circuits to make sure that
defrosts are correctly programmed for all the
refrigerators connected to each refrigeration
system.
e) Recording instruments should be used to
check performance.
Appendix C. - Field Recommendations - Refrigerated
Recommendations for eld evaluating the
performance of retail food refrigerators and hot
cases.
1.0 The most consistent indicator of display
refrigerator performance is temperature of the air
entering the product zone (see Appendix A). In
practical use, the precise determination of return
air temperature is extremely difcult. Readings of
return air temperatures will be variable and results
will be inconsistent. The product temperature
alone is not an indicator of refrigerator
performance.
NOTE: Public Health will use the temperature of the product in
determining if the refrigerator will be allowed to display
potentially hazardous food. For the purpose of this
evaluation, product temperature above the FDA Food
Code 1993 temperature for potentially hazardous food
will be the rst indication that an evaluation should
be performed. It is expected that all refrigerators will
keep food at the FDA Food Code 1993 temperature for
potentially hazardous food.

Rev. 0508
33
Appendices (Cont'd)
1.1 The following recommendations are made
for the purpose of arriving at easily taken and
understood data which, coupled with other
observations, may be used to determine whether
a display refrigerator is working as intended:
a) INSTRUMENT - A stainless steel stem-type
thermometer is recommended and it should
have a dial a minimum of 1 inch internal
diameter. A test thermometer scaled only
in Celsius or dually scaled in Celsius and
Fahrenheit shall be accurate to 1°C (1.8°F).
Temperature measuring devices that are
scaled only in Fahrenheit shall be accurate
to 2°F. The thermometer should be checked
for proper calibration. (It should read 32°F
when the stem is immersed in an ice water
bath).
b) LOCATION - The probe or sensing element
of the thermometer should be located in
the airstream where the air rst enters the
display or storage area, and not more than
1 inch away from the surface and in the
center of the discharge opening.
c) READING - It should rst be determined
that the refrigerator is refrigerating and has
operated at least one hour since the end
of the last defrost period. The thermometer
reading should be made only after it has
been allowed to stabilize, i.e., maintain a
constant reading.
d) OTHER OBSERVATIONS - Other
observations should be made which may
indicate operating problems, such as
unsatisfactory product, feel/appearance.
e) CONCLUSIONS - In the absence of any
apparent undesirable conditions, the
refrigerator should be judged to be operating
properly. If it is determined that such
condition is undesirable, i.e., the product is
above proper temperature, checks should be
made for the following:
1. Has the refrigerator been loaded with
warm product?
2. Is the product loaded beyond the “Safe
Load Line” markers?
3. Are the return air ducts blocked?
4. Are the entering air ducts blocked?
5. Is a dumped display causing turbulent air
ow and mixing with room air?
6. Are spotlights or other high intensity
lighting directed onto the product?
7. Are there unusual draft conditions (from
heating/air-conditioning ducts, open
doors, etc.)?
8. Is there exposure to direct sunlight?
9. Are display signs blocking or diverting
airow?
10. Are the coils of the refrigerator iced up?
11. Is the store ambient over 75°F, 55% RH
as set forth in ASHRAE Standard 72 and
ASHRAE Standard 117?
12. Are the shelf positions, number, and size
other than recommended by Hussmann?
13. Is there an improper application or control
system?
14. Is the evaporator fan motor/blade
inoperative?
15. Is the defrost time excessive?
16. Is the defrost termination, thermostat
(if used) set too high?
17. Are the refrigerant controls incorrectly
adjusted?
18. Is the air entering the condenser above
design conditions? Are the condenser ns
clear of dirt, dust, etc.?
19. Is there a shortage of refrigerant?
20. Has the equipment been modied
to use replacements for CFC-12,
CFC-502 or other refrigerant? If so,
have the modications been made in
accordance with the recommendations
of the equipment manufacturer? Is the
refrigerator charged with the proper
refrigerant and lubricant? Does the system
use the recommended compressor?
Appendix D. - Recommendations to User -
Refrigerated
1.0 Hussmann Corporation provides instructions
and recommendations for proper periodic
cleaning. The user will be responsible for
such cleaning, including the cleaning of low
temperature equipment within the compartment
and the cooling coil area(s). Cleaning practices,
particularly with respect to proper refrigerator
unloading and warm-up, must be in accordance
with applicable recommendations.

Q1-DC-0508
34
Appendices (Cont'd)
1.1 Cleaning of non frozen food equipment
should include a weekly cleaning of the food
compartment as a minimum to prevent bacteria
growth from accumulating. Actual use and
products may dictate more frequent cleaning.
Circumstances of use and equipment design
must also dictate the frequency of cleaning the
display areas. Weekly washing down of the
storage compartment is also recommended,
especially for equipment subject to drippage
of milk or other liquids, or the collection of
vegetable, meat, crumbs, etc. or other debris
or litter. Daily cleaning of the external areas
surrounding the storage or display compartments
with detergent and water will keep the equipment
presentable and prevent grime buildup.
1.2 Load levels as dened by the manufacturer must
be observed.
1.3 The best preservation is achieved by following
these rules:
a) Buy quality products.
b) Receive perishables from transit equipment
at the ideal temperature for the particular
product.
c) Expedite perishables to the store’s storage
equipment to avoid unnecessary warm-up
and prolonged temperature recovery. Food
store refrigerators are not food chillers nor
can they reclaim quality lost through previous
mishandling.
d) Care must be taken when cross
merchandising products to ensure that
potentially hazardous vegetable products are
not placed in non refrigerated areas.
e) Display and storage equipment doors should
be kept closed during periods of inactivity.
f) Minimize the transfer time of perishables
from storage to display.
g) Keep meat under refrigeration in meat cutting
and processing area except for the few
moments it is being handled in processing.
When a cut or tray of meat is not to be
worked on immediately, the procedure should
call for returning it to refrigeration.
h) Keep tools clean and sanitized. Since
mechanical equipment is used for fresh
meat processing, all such equipment should
be cleaned at least daily and each time
a different kind of meat product comes in
contact with the tool or equipment.
i) Make sure that all refrigeration equipment is
installed and adjusted in strict accordance
with the manufacturer’s recommendations.
j) See that all storage and refrigeration
equipment is kept in proper working order by
routine maintenance.
For further technical information, please log on to http://www.hussmann.com/products/Q1-DC.htm

The MODEL NAME and SERIAL NUMBER is required in order to provide
you with the correct parts and information for your particular unit.
They can be found on a small metal plate on the unit.
Please note them below for future reference.
MODEL:
SERIAL NUMBER:
/Chino
Additional copies of this publication may be obtained by contacting:
Hussmann® Chino
13770 Ramona Avenue • Chino, California 91710
(909) 628-8942 FAX
(909) 590-4910
(800) 395-9229
Service Record
Last service date: By:
_______________ __________________________________________________________________________________________________
_______________ __________________________________________________________________________________________________
_______________ __________________________________________________________________________________________________
_______________ __________________________________________________________________________________________________
_______________ __________________________________________________________________________________________________
_______________ __________________________________________________________________________________________________
_______________ __________________________________________________________________________________________________
Q1-DC-0508