ILIFE TECHNOLOGY Q973D Tablet PC User Manual D711 use manual
ILIFE TECHNOLOGY(HK) LIMITED Tablet PC D711 use manual
User manual
1
Q973D Tablet PC User's Manual
1.Important Declaration..................................................................................................... 2
2. Precautions ................................................................................................................... 2
3. Main Functions.............................................................................................................. 3
4. Appearance & Button .................................................................................................... 4
5. Functions Definitions..................................................................................................... 5
6. Basic operate ................................................................................................................5
7 Main menu .....................................................................................................................9
8. Basic Setting ................................................................................................................11
9. Firmware Update......................................................................................................... 12
10 Product Specifications ............................................................................................. 13
11 FCC Caution. ........................................................................................................... 14
2
1.Important Declaration
1. Before using the E-reader, please read all information provided by us first so that you
can use this product correctly. Please make sure that you have read this manual carefully
before use this product.
2. Our company reserves the copyright of this manual, any random duplication or
interpretation of the full or partial manual is forbidden in commercial activities.
3. The information covered in this manual is all based on the latest information when
compiling the manual, and players are subject to change without notice for further
improvement. We are not committed to any mistakes or incidences caused by the manual. For
additional product information, visit the company’s web site.
4. When using this product, please make backup for the data by yourself and this
company will just be responsible for the product's hardware itself, and will not undertake any
responsibility for any loss or damage of personal data and information due to wrong operations
of hardware.
2. Precautions
This manual includes important information on safety precautions and corrects usage of
this product. To prevent any accident, please make sure that you have read this manual
carefully before you use this product.
Do not keep this product in a place with a high temperature, humidity or too much dust.
Especially that does not place this product in a car with all windows closed in summer, and
keep out of direct sunlight.
Avoid dropping or shocking this product heavily and avoid shaking the TFT display violently,
otherwise, the TFT display may be damaged or cannot play correctly.
3
Please choose a suitable volume. Avoid excessively high volume when using a headset. If
you feel any ear noise, please decrease the volume or stop using.
Do not break the connection suddenly when this player is conducting formatting, uploading
or downloading operations, otherwise there may be program errors.
This company will not undertake any responsibility for any memory loss due to product
damage, repairing or other reasons.
Do not dissemble this product by yourself and do not clean the surface of this product with
alcohol, thinner or benzene.
Do not use this product in a place where the using of electronic device is prohibited, such as
on a plane.
Do not use this product while driving a car or walking on a street, otherwise traffic accident
may occur.
This Company reserves the right to make ※any improvement on this product. No further
notice will be provided on any variation on the specification and design of this product!
(This product has no water★-proof function)
3. Main Functions
z 7.0 inch, TFT touch-screen display, 800*480 resolution;
z Supporting OTG function, through OTG function connected with USB interface such as U
disk and moveable disk to do the data put and read.
z Multiple network access methods Internet, Supporting Wifi, you can enjoy the internet life
everywhere.
z Beside switch the horizontal and vertical screen, G-sensor can also installation various
software to extent the function, such as turn the text, switch music and funny games.
z Adopting Google Android intelligent operating system, abundant software extent function,
you can make the personal space by yourself, if you can have in mind, and it can do.
z Supporting installation and application of the APK application program, abundant
software can down and installation through the “application market” or internet.

4
z Business and entertainment can deal with the product; abundant software such as
e-mail,word, website browsing, news, Instant messaging, financial, blog, games online,
video online, stock market ,weather report ,mobile TV, maps, fun software, etc.
z Supporting music formats including MP3, M4A, WMA, APE, FLAC, AAC, MID, WAV,
AMR, OGG etc., and supporting the show of LRC.
z Supporting RM, RMVB, AVI, MP4, M4V, MOV, 3GP, MKV, VOB, MPG, MPEG, PMP, FLV,
TS, TP, M2TS video format play.
z Supporting JPG, JPEG, BMP, GIF, PNG image browsing.
z Supporting TF Card, with capacity up to 1GB-32GB;
z Power-saving setting, adjustable brightness and user-defined sleep power-off time.
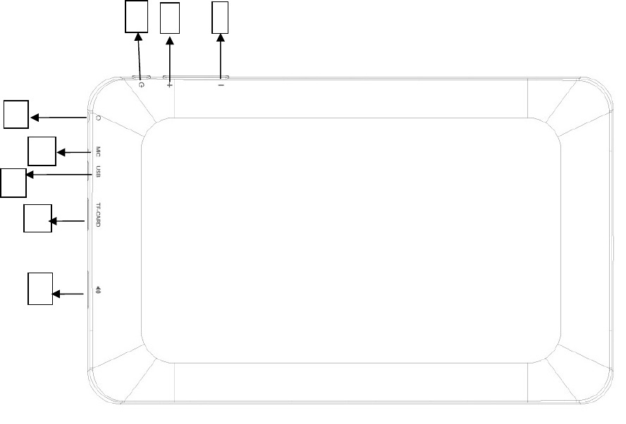
4. Appearance & Button
Front View:
1
2
3
5
6
7
4
8

5
5. Functions Definitions
1. “ ”:power button: Short press :Sleep/wake up, long press to turn on/off.
2. Volume +
3. Volume –
4. Earphone jack
5. MIC jack
6. USB jack
7. TF card jack
8. Speaker
6. Basic operate
6-1 Quick Start
6-1-1 Power on
long press power switch key “ ” 3 seconds, then the machine will be turned on.
Saving energy and lock mode
At the process of using, system will automatic enter into saving energy mode some time later
(in settingÆ sleeping to set the time), short press “ ” to wake the screen, then following
interface will appear. Slip unlock.

6
Note: At the status of energy saving mode, the main operation won’t stopped, only screen shut
off, opened functions will continue running.
6-1-2 Power Off : At the status of using, press “ ”5 seconds, the screen will show power off
prompt , select “ok” option, system will automatic power off. Select “cancel” option, cancel
power off operation.
Notes: At the status of power low, it will have warm voice, if not charge the device in time, it
will automatic power off. At the states of unable start, please check the quantity of battery.
6-2 Charge
Using the approved charger to charge by USB jack.
In the process of charging, it is normal that the charger and the player will reach to a
higher temperature to certain extent.
6-3 Computer Connection & File Transfer
The player has high-speed USB interface, connect the machine with the computer, the
bottom status will show USB has connected, this machine default charge mode, if you’d like to
connect with the move disk, it need to pull automatic running list at the buttom status, you will
see “USB connected” option

7
Click the option, switch into USB storage status, at this time the users can access the
moveable disk, at the status of USB storage, click the icon again to interrupt USB connect and
recover charge mode. USB storage mode system will limit the users use, after interrupt USB
storage mode, it will recover into normal status:
6-4 G-Sensor
The product have the function of G-sensor ,after open the function in the setting, rotating
the machine into 90 degree, the screen will realize horizontal and vertical screen switching
automatic.
Besides screen switching, it can support more function, such as turn the text, switch music
and funny games.
6-5 Program Installation
The machine can install APK freely, you can access to suitable third application programs of
Android program in the electronic market or website, and it can be installed and used in the
machine.
6-5-1.Program achieves method:
8
Method 1: To down load through the website, then copy the application into the TF card,
then insert into the machine.
Method 2: Through the “application market” of the machine to down load the application
program into the TF card or machine.
6-5-2.Program Install
Click the main interface shortcut key, select “File Management” enter into the sub-menu,
select install application program , select install application program, pop up install
option , click “Install”. Finish it do as the guide.
6-5-3.Program uninstall
Click the main interface shortcut key, select “File Management” enter into software list, click
the unwanted program, select “Uninstall” in the pop up dialogue box, the click “Yes” to install.
6-6 OTG Function
This product support OTG function, it can support USB disk、USB 3G card、 part of MP3、
MP4 and power disk.
Using OTG-USB cable to connect the machine and equipment,the machine can identify
the inserted equipment automatically, then it can visit all the files contained in the equipment.
The files of peripheral disk are kept in the sub-menu of USB files.
6-7 WIFI connect
Click “setting” icon, select “wireless&networks”, click”Wi-Fi” to turn on WIFI,then click “WIFI
setting”, enter into WIFI setting interface

9
After WIFI opened, it will automatic searching for the wireless internet, and show in the list,
click the wireless internet(for example:Iife1), enter into the password interface, input the
passport and connect it, seconds later it will connect the wireless internet automatic, and it can
normal connect the internet.
7 Main menu
7-1 Webpage browser
After setting the internet and connected WIFI, then can use the browser to scan the
webpage.
Click shortcut in the main interface, select “Browser”, enter into browser interface, it will
pop up address bar, input the URL. After opening the webpage , you can use finger to slip up
and down, to scan and check other part of website.
7-1. Music
Select music icons, click to enter into music list, the bottom icon are introduced as follows:
Icon: listing the music files by artist classified;
Icon: listing files by album classification;

10
Icon: list all songs;
Icon: checking the playing list.
Icon: Check playing music
Click music files to enter into music playing interface:
“ / ”:Select previous/next songs, fast backwards/fast forwards; click the progress bar
directly to realize fast backwards/fast forwards.
“ / ”:Play/Pause the music;
“ ”:Random playing
“ ”:Repeat All
“”:Repeat One
7-2.Video
Select video playing icon, click to enter into video files list, long press video to pop up a
delete menu in the video list, and click delete to delete the video files. Select video to enter into
video playing interface:
“/ ”:Volume Increase / Decrease
“/ ”:Select last/next video, fast backwards/fast forwards in the current video; click
Progress Bar directly can realize fast backwards/fast forwards function.
“ / ”:Play/Pause video;
“:Return to last menu;

11
8. Basic Setting
Select “Setting” icon , click to enter into setting menu: wireless and internet、volume and
appearance 、safety and location、application program、privacy right、SD card and MID saving、
data and time、area and text、Touch screen calibration、USB mode select、update media、
about equipment.

12
Wireless and Internet setting: it can set internet connects; the operation can refer to the
details introduce of internet Setting.
Sound : it can be setting Media volume、notice ring、Operating sound selection and screen
lock notice sound.
Display: orientation (automatic Rotate or not)、video(show video or not when open and close
the window)、brightness(Adjust the brightness of screen) and screen sleep( the time setting of
the screen sleep).
Storage: Check storage information.
Battery: Check battery information
Apps: Check application information and force stop/ uninstall.
Accounts & sync: Set accounts & sync
Location services: Set location
Security: Setting security and passwords.
Language: Setting language and keyboard.
Backup & reset: Backup data/account, set factory data reset,etc.
Date & time: set date, time and time zone.
Accessibility: setting system.
Developer options: setting system and applications.
About tablet: check the state of the player, the using condition of power, law information and
software version number.
9. Firmware Update
1. open the “livesuit”firmware , the interface is shown as following:

13
2. Select firmware package file(*img)
3. Make sure the device under shutdown condition, long press +/- button and don’t loosen until
upgrading start in step 6.
4. Insert the upgrading equipment ( insert one equipment at one time)
5. If it’s first time for upgrading Boxchip device on your computer, press “power” button many
times till the computer prompt for installing USB Driver. Then click next step and selet
LiveSuit→ USB Driver →usbdrv.sys. to install USB driver. If the computer have upgraded
Boxchip device before, no need to install again.
6. After USB Driver installed, computer will prompt “Whether force to formatting?”, select “Yes”.
Then enter into upgrading status. Release +/- button.
7. If it succeeds in upgrading, please pull out the equipment to finish all processes.
8. If it fails in upgrading, please pull out the equipment, and reinsert the equipment after the
equipment restores.
10 Product Specifications
Dimension 193*120*8*10.6mm
Display 7.0 inch, TFT touch-screen display, 800*480
PC connection High speed USB 2.0
CPU Allwinner A13 CPU
RAM DDRIII 512M
Memory 4GB/8GB/16GB/32GB
TF card 1GB-32GB(should buy)
configuration
operating system Android 4.0
Access network Wifi 802.11 b/g/n
Audio parameter SNR >=90dB
Music formats MP3, M4A, WMA, APE, FLAC, AAC, MID, WAV, AMR, OGG etc
Video formats RM, RMVB, AVI, MP4, M4V, MOV, 3GP, MKV, VOB, MPG, MPEG, PMP,

14
FLV, TS, TP, M2TS
Image formats JPG, JPEG, BMP, GIF, PNG etc
OS language Spanish,English,French,German,Italian,Portuguese,Czech,Nederlands,e
tc
OS supported Windows2000/XP/Vista/WIN7/MAC
11 FCC Caution.
This device complies with part 15 of the FCC Rules. Operation is subject to the
following two conditions: (1) This device may not cause harmful interference,
and (2) this device must accept any interference received, including
interference that may cause undesired operation.
Any Changes or modifications not expressly approved by the party responsible
for compliance could void the user's authority to operate the equipment.
Note: This equipment has been tested and found to comply with the limits for a
Class B digital device, pursuant to part 15 of the FCC Rules. These limits are
designed to provide reasonable protection against harmful interference in a
residential installation. This equipment generates uses and can radiate radio
frequency energy and, if not installed and used in accordance with the
instructions, may cause harmful interference to radio communications.
However, there is no guarantee that interference will not occur in a particular
installation. If this equipment does cause harmful interference to radio or
television reception, which can be determined by turning the equipment off and
on, the user is encouraged to try to correct the interference by one or more of
the following measures:
-Reorient or relocate the receiving antenna.
-Increase the separation between the equipment and receiver.
-Connect the equipment into an outlet on a circuit different from that to which
the receiver is connected.
-Consult the dealer or an experienced radio/TV technician for help.
* RF warning for Portable device:
The device has been evaluated to meet general RF exposure requirement.
The device can be used in portable exposure condition without restriction.