ISC Technologies ISC-T5540 Non Broadcast Transmitter User Manual 9T97A250 Manual Rev B
ISC Technologies Inc Non Broadcast Transmitter 9T97A250 Manual Rev B
Contents
- 1. Users Manual
- 2. User's Manual
Users Manual
Copyright 2005 ISC Technologies
9T97A250 450-MHz Power Amplifier
User Manual
9110.00118
REVB
Copyright 2005 ISC Technologies
Table of Contents
1 GENERAL
2 RESERVED
3 DESCRIPTION
3.1 Front Panel Display and Alarms
3.2 Features
3.3 Physical Description
4 P. A. CIRCUIT AND LOGIC CIRCUIT DESCRIPTIONS...
4.1 Power Amplifier Circuit Description
4.2 Logic Circuit Description
5 INSTALLATION
5.1 Overview
5.2 Cabinet Installation
5.3 Operating and Servicing Hazards
5.4 Checks and Adjustments
5.5 Equipment Needed
6 ADJUSTMENTS
6.1 Power Amplifier Alignment and Tuning
6.2 Logic Alignment

Copyright 2005 ISC Technologies
1 GENERAL
This manual is intended for use by experienced technicians familiar with RF communication
systems. It contains all the necessary information required to align, install, interface, and
operate the 9T97A250 UHF Power Amplifier.
Any questions regarding the equipment or this manual should be directed to Customer Ser-
vice.
ISC Technologies
One Glenayre Way Ste. 2
Quincy, IL
62301
Phone: (217) 221-0985
Fax: (217) 221-9775
2. Reserved
3 DESCRIPTION
The 9T97A250 UHF power amplifier is designed for FM operation in the 406 to 470 MHz
band. The RF power output is continuously adjustable from 50 watts to 250 watts when
driven by a 4-watt source. The RF input and output connectors are the type N panel mount
(UG-58 AN) and are mounted on the rear of the power amplifier. Input dc power is fed to
the power amplifier through a two-terminal barrier strip on the rear of the power amplifier. A
15-pin D-connector (for monitoring the power amplifier’s operating condition using its
associated test set) is mounted near the barrier strip. Forced air circulation is through the
front panel, using an internally controlled dc fan. The power amplifier is self-protected
against overheating and mismatched load conditions (including open and short circuit
conditions).
DANGER !
RF power transistors and RF termination resistors contain beryllium oxide. Beryllium
oxide fumes ARE TOXIC! No treatment should be attempted without proper
precautions. Disposal via public waste is strictly forbidden!
3.1 Front Panel Display and Alarms
Power Output Bar-Graph Indicates relative output power in ten levels (red).
RF Input LED Indicates RF input power is applied (green).
High VSWR LED Indicates an alarm due to high reflection at the output (red).
High Temperature LED Indicates an alarm due to over heating (red).
Power On LED Indicates that the dc supply is applied to the power amplifier (green).
Copyright 2005 ISC Technologies
3.2 Features
The 9T97A250 power amplifier has the features listed below.
• Adjustable power output.
• Continuous operation.
• Mounts on a 19-inch standard EIA rack panel.
• Self-resetting protection circuitry.
• Modular construction.
• Status and power output display.
• Easy access to amplifiers and protection circuitry for adjustment.
• Independent fusing of each final module and the driver with open fuse
indicator on the rear panel.
3.3 Physical Description
The 9T97A250 UHF power amplifier is rack panel mountable (19-inch). Front and rear
covers are removable to gain access to all controls without removing the 9T97A250 from
the rack.
The front panel display consists of a red LED bar-graph display showing output power. Two
red and two green status LEDs are also located on the front panel.
The rear panel consists of an RF input connector, an RF output connector, a DB-15
connector, and a two-terminal barrier strip for dc power connections.
4 P. A. CIRCUIT AND LOGIC CIRCUIT DESCRIPTIONS
4.1 Power Amplifier Circuit Description
4.1.1 General
The RF input, which is sampled by the alarm logic, is amplified by the RF power driver. The
driver’s net RF power output is varied by adjusting the dc voltage supply. The driver’s
power output is split into four parts which become the input power to each final. Each final
amplifies this input power and the output from the finals are combined and filtered. The
alarm logic samples both the output forward power and reflected power.
4.1.2 Driver
The driver module has two functions. Its primary function is to provide a variable power
input to the final power amplifier module, so that the net output power of the final amplifier
can be adjusted. The second function is to provide a sampling point for the alarm logic at
the input power point to the power amplifier.
The driver uses a MOS-FET transistor (Q1) with two dies in one package, operated in
push-pull configuration. R2 and R3 provide zero bias at the gates of Q1 for class C
operation. T1 and T2 are 1:1 balun transformers. Capacitor C4 at the input of the driver is
adjusted to fine tune the input match to 50 ohms, thereby minimizing input standing wave
reflection. Capacitor C16 couples a small amount of input power through diodes D1 and
D2. This dc voltage, which is proportional to the RF input, is fed to the alarm logic. The
rectified RF at the anode of D1 is smoothed by capacitor C17 and loaded by resistor R1.
The main part of the RF input goes through T1, C2, C3, Z1 and Z2 and capacitors C1, C4
and C5 match the transistor’s input impedance across the frequency band. Power (3-5 Vdc)
is fed via a “fast-on” tab to the drains of transistor Q1.
Matching of the transistor’s output impedance across the frequency band is provided by Z3,
Z4, C6. C7 and C10. Capacitors C5 and C9 are for dc blocking.
Copyright 2005 ISC Technologies
4.1.3 Splitter
The splitter consists of three splitters to provide a four-way divider. Each splitter is a ninety
degree hybrid and a 50-ohm load. A ninety degree hybrid is a length of wire line in this
case. The length is determined by the frequency band of the power amplifier. The wireline
is a form of semi-rigid 50-ohm coax that has two center conductors insulated from each
other.
Within the useable bandwidth, each hybrid splits the RF power into approximately two
equal parts that differ in phase by about ninety degrees. As the split and phase differ, some
power is dissipated in the load resistors terminating the fourth port of the hybrids. When
power is reflected from any other port, the bulk of this reflected power (nominally half) is
dissipated in the load. The remaining power is split equally between the other two ports.
The process of splitting and combining is very phase sensitive. Incorrect phasing will result
in power wastage, increased heat through power dissipation, reduced MTBFs. and reduced
output power. As a result, all cables between the splitter and the finals, and the combiner
must be exactly the same length. The necessary phase adjustments for manufacturing tol-
erances are provided by the tuning capacitors in the finals.
4.1.4 Final
All final modules are identical, only one module is described. The final module amplifies the
output of the splitter to about 65 watts and feeds this to the combiner.
The final is a common emitter class C amplifier. The transistor’s (Q1) input impedance is
matched to 50 ohms across the frequency bandwidth using micro striplines Z2, and Z3,
with capacitors C2, C3, C17, C5, and C6. Power (28 Vdc) is fed via a faston tab to the
collector of transistor Q1 through a dc-coupling network. Matching of the transistor’s (Q1)
output is provided by Z4, Z3, C8, C9, C10, and C18. In addition, C12 fine tunes the output.
4.1.5 Combiner
Like the splitter, the combiner consists of three ninety-degree combiners providing a four-
way combiner. Each combiner is a ninety degree hybrids and a 50-ohm load. A ninety de-
gree hybrid is a length of wireline in this case. The length is determined by the frequency
band of the power amplifier. The wireline is a form of semi-rigid 50-ohm coax that has two
center conductors insulated from each other.
Within the useable bandwidth, each hybrid combines the approximately equal RF feeds
(each feed differs in phase by about ninety degrees), into one. As the phase differs, some
power is dissipated in the load resistor terminating the fourth port of the hybrid. The resis-
tive load’s most important function in the combiner is to dissipate the bulk of any reflected
power (nominally half). The remainder of the reflected power is split equally between the
other two ports (typically).
4.1.6 Low Pass Filter and Directional Coupler
The low pass filter attenuates the harmonics generated by the power amplifier. The direc-
tional coupler samples, and detects output power and reflected power. These signals are
then passed to the alarm logic. The output of the combiner is fed through the low pass filter
(C1, C2, C3, C4, L1, L2, and L3) and the directional coupler to the power amplifier’s output
connector. The directional coupler consists of three micro striplines Z1, Z2, and Z3 with
loads and detector circuits at both coupled ports. The directional coupler provides about -33
dB of coupling at the center frequency. Schottkey diodes (D1 and D2) are used for de-
tection of forward and reflected RF power.
Copyright 2005 ISC Technologies
4.1.7 DC Distribution Board
The distribution board supplies 28 Vdc to each final module and 3 to 25 Vdc to the driver
module. Each final and the driver is fused through 10 A fuses F2 to FS, current monitoring
resistors R1 to R4 and EMI filters for short circuit protection and shielding purposes. For
added protection, the current to each final may be monitored. Capacitors and the low pass
EM! filters are used on each of these lines to prevent low and high frequency noise from
penetrating or leaving the shielded amplifier housing. Fuse Fl is for short circuit protection
on the logic board and driver module.
The adjustable dc supply to the driver module and the direct current signals representing
the RF input, RF output, and reflected RF are also filtered on this board. The power am-
plifier’s dc input terminals TB2 and test set connector JI are mounted on this board. Con-
nections to the logic board are also made through P2.
4.2 Logic Circuit Description
4.2.1 General
The logic board is a control board mounted behind the front panel of the 97 series RF
power amplifiers. It gives visual indication of the RF power amplifier’s operating condition,
and indication of the variable power supply to the driver of the RF power amplifier. The
logic board also contains the RF detection circuit, power meter, temperature controller, 2
minute timer, fan driver, and optional fixed bias supply. The logic board has three
connectors; a 1 x 2-pin connector for the dc fan power, a 6-pin connector for the regulator,
and a 2 x 8-pin connector for the power control signals.
4.2.2 Power Supplies
4.2.2.1 Introduction
The three power supplies internal to the PA are: the adjustable driver supply with the ability
to switch between high and low power, the 8 Vdc regulator, and the fixed bias power
supply.
4.2.2.2 Adjustable Driver Supply
An adjustable voltage (produced by regulator U5) buffered by a transistor external to the
logic board produces a stable, high power variable power supply even under a dynamic
load.
The output is adjusted by resistors R52 and R53, and can be switched to high power (de-
fault), low power (high at P10-10 to switch Q6, or a high at P10-6 when JR27 is installed),
or power off (high at P10-6 to switch Q3 when JR26 is installed). When Q3 is turned ON,
the adjustment pin of U5 is shorted to ground. This will cause the output of U5 to drop to a
minimum voltage (about 0.9 Vdc at P10-2, 3). Filtering capacitors C33, C30, C52, C51,
C54, C53, C55, C56, and C57 are used at the input and output of U5 and the external tran-
sistor, in order to reduce the ripple voltage which may be caused by the ac line voltage, dc
fan, or possibly the RF signal. Resistors R55 and R57 provide minimum load current for U5
and the external transistor while D22 and D24 protect U5 from potential reverse bias
conditions.
4.2.2.3 Eight Volt Supply
The 8 Vdc regulation and power to the logic circuit is handled by U6 which is protected by
diode D23.
Copyright 2005 ISC Technologies
4.2.2.4 Fix Bias Supply
At P10-4, a 0.64 and 0.05 Vdc bias power supply is produced by QA1B, QA1D, QA1E, and
Q5. This bias voltage is used to bias some of the power amplifier’s driver transistors.
4.2.3 RF Power Detection
The rectified RF signals (RF in, forward RF output, and reflected RF output) provided by
the power amplifier’s directional coupler and input detector are processed to indicate the
power amplifier’s status.
The RF levels are buffered and compared by U3 and U7. See Section 6.2.2, Low and High
Power Adjust, for setting the comparator’s reference voltage level. The forward RF output
signal is fed to US.
The linear bar graph gives an approximation of the power amplifier’s output RF power. The
indication range of bar graph LED’s Dl1 to D20 is from 10% to 100% of the power
amplifier’s RF output. Resistor R48 is used to adjust the bar graph. One of ten jumpers (JR
12 to JR2I) is used to set the relative low forward RF output; a logic high at U2’ s pin 5
indicates a relative low RF level detected. The second jumper (from JR2 to JRI 1) is select-
ed for turning on the fan whenever output power is detected above a threshold level (about
20%).
4.2.4 Status Indication and Alarm
The power on LED D7, and RF IN LED D8, are green. LED D8 indicates the input status of
the power amplifier. LED D8 is turned on whenever 50% of rated exciter power is detected.
The level of triggering D8 is adjusted by R50.
The high reflection output LED D9, and overheat LED D10, are red. When these LED’s are
illuminated, this indicates a problem in the power amplifier. LED D9 is latched by Q1 where
the reflected level is detected above a certain level (30% of rated power amplifier power)
for approximately 10 ms. LED D9 is disabled only by resetting the latch (U1 and the NOR
RS flip flop). It is reset on the application or removal of PTT (or by a transition from low to
high or high to low power) if the alarm condition has been corrected.
The temperature sensor, mounted on the heatsink, will switch on Q2 and LED D10 when it
detects the ambient temperature of the heat sink is above the rated temperature level (set
by R14 and R28 or R51). There is about 10oC hysteresis built into the temperature sensor
circuitry to ensure the power amplifier is cooled down before the next transmission. The
overheat signal sent by the temperature sensor is latched by U1, and sends an alarm
signal to the system through P10-11. The overheat alarm will only be reset when the heat
sink is cool enough for the power amplifier’s next transmission.
The alarm signal is fed to driver regulator switch Q3, and it will disable the power amplifier
(JR26 installed) or switch the power amplifier to low power (JR27 installed) as long as the
alarm condition is present. On the other hand, it is desirable to disable the alarm signal,
and enable the power amplifier when a new antenna system is set up at a site. This can be
achieved by removing JR26 or JR27 (which ever is installed).
Note
Remember to replace JR26 or JR27 (whichever was installed) after theantenna system is
set up. The power amplifier may be shutdown remotely if desired, by supplying 5 Vdc to pin
14 on connector DB15.
Copyright 2005 ISC Technologies
4.2.5 Timer and Fan Driver
The oscillator and programmable timer (U10), has its oscillation frequency determined by
R46, R47, and C48 (fosc = 1/(2.3 R47 C48) when R46 = 2*R47). This driver operates as a
one shot 2 minute timer, and its counter is reset when it is powered up or pin 6 of U10 is
set. The counter will count up to 2 minutes of logic low at pin 6 of U10, then reset the Q
output to a logic low.
There are four possible inputs that reset the 2 minute timer; power on, high RF input level,
high RF output level, and overheat sensor.
Note
The fan may be jumpered on by installing JR25.
4.2.6 Overheat Sensor and Reference Temperature Level
If the ambient temperature detected by the temperature sensor is higher than the reference
temperature (set by R14, and R28, or R51), the temperature sensor turns on switch Q2.
Switch Q2 then turns on overheat LED D10, and sets the alarm. The temperature sensor
has hysteresis determined by R29 and R32.
5 INSTALLATION
5.1 Overview
The transmitter location should be chosen to protect the equipment from dust and extreme
environmental conditions. The transmitter can either be installed in any standard EIA 19-
inch rack or ordered with one of two optional 19-inch rack cabinets. An optional cabinet can
be ordered for indoor transmitter locations. Before installing the cabinet, open the
transmitter’s cabinet door and examine all equipment closely to ensure that all packing was
removed and that all required printed circuit boards, other plug-in units, bolt-on equipment
and electrical connections are secure. Replace any panels removed, and close the cabinet
door after your inspection.
Cabinet Installation
DANGER
The optional cabinet, with one transmitter, has an approximate mass (weight) of 76
kg (167 lbs.). Ensure that the proper equipment and the required number of persons
are available when lifting or moving your cabinet-installed transmitter to prevent
injury to personnel or equipment.

Copyright 2005 ISC Technologies
Indoor Cabinets
This upright style cabinet has provisions in the base for bolting it down to a concrete floor.
All cabinets have an ac power outlet strip with six grounded outlets and a 4.5 meter (15
foot) CSA (UL) approved, three-wire line cord installed in the cabinet’s base. Remove the
knockouts that best fit your installation needs when routing the ac power cord, antenna
cable, and other wiring.
Caution
DOC and FCC Rules and Regulations require that the transmitter be installed so that
all controls are protected from adjustment by unauthorized personnel. Cabinet doors
must be kept locked unless the transmitter area is secure.
Transmitter Rack Mounting
When the Power Amplifier is ordered without a cabinet, it is supplied with rack mounting
hardware and can be installed in any standard EIA 19-inch rack. However, certain guide-
lines should be followed when installing the transmitter. The Power Amplifier location
should provide enough unobstructed space (at least 30cm [12 inches]) immediately to the
rear of the large finned heat sink and fan located on the rear of the PA chassis. This space
is necessary for proper cooling of the amplifier power elements.
When the Power Amplifier is installed in a cabinet, airflow through the cabinet should not be
restricted, and the cabinet should have ample louver openings for airflow at both top and
bottom.
5.3 Operating and Servicing Hazards
Voltages
Operating voltages ranging from a few volts to 120 or 240 volts ac are present in this
equipment. Care has been taken in the design of the equipment to insure personnel
safety. Terminals where ac line voltages are present are enclosed by covers that
require tools for removal. Do not remove these covers or service the equipment with
ac power applied to the equipment.
Human Exposure to Radio Frequency Energy
In August 1996 the Federal Communications Commission (FCC) of the United States with its
action in Report and Order FCC 96-326 adopted an updated safety standard for human exposure
to radio frequency (RF) electromagnetic energy emitted by FCC regulated transmitters. Those
guidelines are consistent with the safety standard previously set by both U.S. and international
standards bodies. The design of this product complies with the FCC guidelines and these
international standards.
This equipment is intended for use only in a permanent professionally installed licensed site.
Licensing of that site may require that an Environmental Assessment be performed based upon
human access, antenna type, antenna mounting height, ERP, operating frequency, duty factor,
and any co-located transmitters that contribute to the overall Radio Frequency energy exposure
level.
Compliance is ultimately the responsibility of the site licensee and a determination of compliance
can only be made by evaluating the complex factors of the specific site.
Copyright 2005 ISC Technologies
5.4 Checks and Adjustments
Your transmitter was completely checked out and performing within operating specifications
when it left the factory. Since signal levels, control voltages, and possible ac line voltage
may vary from those used in factory testing, the following system checks and adjustments
should be made when the equipment is initially placed into service.
5.5 Equipment Needed
The following tools and equipment will be required to install the 9T97A250 RF power am-
plifier.
• ISC Technologies UHF 4-watt amplifier and DSP exciter.
• Power supply: 28 Vdc 24 A minimum.
• Directional wattmeter, 50 ohms, 5-watts full scale, 5% accuracy.
• Directional wattrneter, 50 ohms, 250-watts full scale, 5% accuracy.
• 50-ohm termination 250 W.
• DC voltmeter: 30 Vdc minimum.
• DC ammeter: 25 A full scale, 2.5% accuracy.
• Rack mount hardware.
• Cables with appropriate connectors.
• One jumper: 0.1 spacing, (270-0501).
5.6 Procedure
1. Install the exciter shelf, power supply, and power amplifier into the rack, but do not
interconnect.
2. Connect the voltmeter to the power supply. Check that polarity is correct. Check that the
leads are not shorted out.
3. Switch ON the power supply and check that the voltage is 28 Vdc within 0.1 Vdc. Adjust
the power supply if necessary.
4. Switch OFF power supply.
5. Disconnect voltmeter leads after the power supply has discharged.
6. Connect the power supply to the barrier strip on the rear of the power amplifier. Check
that polarity is correct.
7. Remove placard and turn ON power supply. Check that the green power light on the
front panel of the power amplifier is illuminated, and the fan is operating.
8. If the LED is not on, turn OFF the power supply and check fuses and polarity of the
cables. If the LED still does not illuminate, or the fan does not start. contact ISC
Technologies Customer Service before continuing.
9. Switch OFF the power supply and connect the exciter output through the 5-watt F.S.
directional wattmeter to the 5-watt R.F. load.
10. Switch ON the power supply, and key the exciter. Check that about 4.0 watts +/-0.2
watts is produced when the exciter is keyed. Switch OFF the exciter and disconnect the 5-
watt R.F. load.
Copyright 2005 ISC Technologies
11. Connect the 50-ohm cable from the power amplifier’s output through the 250-watt F.S.
directional wattmeter to the 250-watt R.F. load.
12. Connect the exciter’s output from the 5-watt F.S. directional wattmeter to the power
amplifier’s input.
13. Switch ON the power supply and key the exciter momentarily. Check that the power
amplifier’s power output is about 250 watts.
14. If this is not the case, follow the power amplifier alignment and logic circuit alignment
procedures in Section 6 before continuing with this installation.
15. Key the exciter momentarily and note the reflected power between the exciter and the
power amplifier. If this is greater than 0.2 watt, contact ISC Technologies Customer Service
before continuing.
16. Switch OFF the power and disconnect the 5-watt F.S. directional wattmeter between
the exciter and power amplifier. Connect the exciter directly to the power amplifier.
17. Switch ON the power supply and key the exciter. Check that the power amplifier’s
output power is acceptable.
18. Switch OFF the power supply and disconnect the 250-watt R.F. load. Remove the front
panel of the power amplifier and connect the power amplifier’s output to the antenna
system through the 250-watt F.S. directional waif meter.
19. Switch ON the power supply and key the exciter momentarily. Note the reflected power
from the antenna system.
20. If the power amplifier shuts down, remove JR26 or JR27 (whichever is installed) on the
logic board and note the reflected power from the antenna system.
DANGER
If the reflected power is greater than 8% of the required output power, the power
amplifier should not be used in this application subject to a void warranty. Contact
ISC Technologies Customer Service.
21. If the reflected power is less than 8%, and the power amplifier shuts down with
JR26/JR27 installed, switch OFF the power supply and contact ISC Technologies
Customer Service.
22. Replace JR26 or JR27 if removed previously. (The power amplifier did not shut down,
and reflected power is less than 8%).
23. Disconnect the 250-watt F.S. directional wattmeter, and replace the front cover. The
power amplifier is ready for use.
Copyright 2005 ISC Technologies
6 ADJUSTMENTS
6.1 Power Amplifier Alignment and Tuning
6.1.1 Why You Need to Tune
The 9T97A250 RF power amplifier is factory adjusted at the desired frequency. If the fre-
quency of operation has to be changed by more than 2 MHz away from the previous fre-
quency, then the following adjustments should be made. This is to ensure the power am-
plifier’s optimum performance and increase the life of the RF power transistors.
6.1.2 Equipment Needed
The following tools and equipment will be required to properly align the 9T97A250 RF
power amplifier.
• Directional wattmeter, 50 ohms, 5-watts full scale, 5% accuracy.
• Directional watimeter, 50 ohms, 250-watts full scale, 5% accuracy.
• 50-ohm termination 250 W.
• Tuning tool, slot, insulated.
• DC ammeter: 25 A full scale, 2.5% accuracy.
• Cables with appropriate connectors.
• Test set: M-97.
6.1.3 Exciter Check
1. Set up the exciter and test equipment as shown in Figure 6-1.
2. Switch ON the power supply and key the exciter. Check that the output power is 4.0
watts +/- 0.2 watts.
3. If the power output is not within this range, switch OFF the power supply and replace the
exciter.
6.1.4 Power Amplifier Adjustments
1. Switch ON the power supply and key the exciter.
2. Adjust C12 on the first final for maximum power.
3. Record the current reading of this final from the M-97 test set.
4. Increase the capacitance of C12 on the first final until the power drops by 2 watts from
the maximum power peak.
5. Check that the current reading has decreased on the M-97 test set.
6. Repeat steps 2 to 6 for the second final.
7. Repeat steps 2 to 6 for the third final.
8. Repeat steps 2 to 6 for the fourth final.
Copyright 2005 ISC Technologies
9. Adjust C4 on the driver module for minimum reflected power from the power amplifier
back to the exciter.
10. Adjust C2 or C3 (depending upon the band) on each final power amplifier module for
maximum output power.
11. Adjust R52 (HIGH PWR ADJ) on the logic board for 250 watts of output power.
12. Repeat steps 3 to 11 until tuning does not effect the output power of the power ampli-
fier.
13. Check that the total dc current draw for the power amplifier is less than 21 A on the dc
ammeter, and the M-97 test set current reading for the final modules is less than 20.
14. Adjust R52 (HIGH PWR ADJ ) for the desired output power level.
15. Switch OFF the power supply, disassemble the test equipment, and connect the exciter
and power amplifier in its normal configuration.
6.2 Logic Alignment
6.2.1 Equipment
The following tools and equipment will be required to properly align the 9T97A250 RF
power amplifier.
• Directional wattmeter, 50 ohms, 250 watts full scale, 5% accuracy.
• Directional wattmeter, 50 ohms, 5 watts full scale, 5% accuracy.
• 50-ohm termination 250 W.
• 10 Vdc minimum voltmeter.
• Two jumpers, 0.1 spacing (GL 270-0501).
• DC ammeter: 25 A full scale, 2.5% accuracy.
• 3 dB attenuator, 5 watt minimum.
• Test set: M-97.
6.2.2 Low and High Power Adjust
1. Remove JR26 or JR27 (which ever is installed) to inhibit power auto shutdown.
2. Switch the M-97 test set to low, power, or connect pin 12 to pin 15 of the DB15
connector, or install JR29.
3. Switch ON the power and key the exciter.
4. Adjust R53 (LOW PWR ADJ) on the logic board until the desired LOW power output is
obtained.
5. If the LOW power setting is not required, turn R53 fully counter clockwise.
Note
Rotating R53 (LOW PWR ADJ) clockwise, increases output power.
6. Switch the M-97 test set to “HIGH” power, or disconnect pin 12 from pin 15 of the DB15
connector, or remove JR29 if installed. Turn R52 (HIGH PWR ADJ) on the logic board until
the power amplifier’s forward output power is about 225 watts.
Copyright 2005 ISC Technologies
7. Turn R48 (BAR GRAPH ADJ) on the logic board so that 100% LED D11 of the bar
graph,just lights up.
8. Turn R52 (HIGH PWR ADJ) on the logic board until the desired HIGH power output is
obtained,
9. Switch OFF the power and install a 3 dB attenuator between the exciter and the power
amplifier. Switch ON the power again and key the exciter.
10. Turn R50 (RF IN LEVEL SET) on the logic board until the RF IN LED D8, just lights up.
11. Install JR28 and verify that LED D8 still turns on. Turn R50 if necessary, until D8 (RF IN
LED) just turns on, then remove JR28.
12. Switch OFF the power, and remove the 3 dB attenuator installed between the exciter
and the power amplifier.
13. Install either JR26 or JR27 to enable the power auto shutdown to either NO POWER or
LOW POWER respectively.
14. Switch ON the power, key the exciter, and connect a 10 Vdc voltmeter to test point TP4
(P 13-1) on the logic board. Turn R51 (TEMP ALARM SET) until the voltage reads 3.0 Vdc.
15. Unkey the exciter and remove the voltmeter.
Caution
The low RF alarm trip point is set by one of jumpers JR12 to JR21. This is set to 20%
with jumper JR20 at the factory. You may increase this setting in 10% steps from
100% to 10% by installing a jumper at one of the JR positions. The 100% position is
jumper JR12, and the 10%position is JR21.
WARNING
DO NOT install more than one alarm trip point jumper at any time, or else the display
driver will be damaged.
16. Switch OFF the power.
17. Install JR26 or JR27 (which ever was installed previously).
18. Disassemble the test equipment, and connect the exciter and power amplifier in its
normal configuration.
User's Manual
DSP Exciter
USER MANUAL
P N 9110 . 0 0172 (old part number = 916-T70A-003)
REV N
RELEASED
Specifications subject to change without notice
Copyright © 2011 ISC Technologies
All rights reserved. No part of this work may be reproduced or copied in any form or by any
means—graphic, electronic, or mechanical, including photocopying, recording, taping, or
information-retrieval system—without written permission of ISC Technologies.
DSP Exciter Issue 1, Rev. N: 09/25/11
Print Date: 09/25/11 Copyright © 2011 ISC Technologies
Document Change Record Issue 1, Rev. N: 09/25/11
Document Change Record
Issue: Rev D
Date: 4/25/96
Changes: changed VCO-2 status reading
Issue: Rev E
Date: 5/14/96
Changes: added Over-The-Link and On-The-Fly information
Issue: Rev F
Date: 5/23/96
Changes: added one RU space for reinstallation and net channel change time for setup
Issue: Rev G
Date: 9/03/96
Changes: changed PA fault input pin 11 on Table 4-4
Issue: Rev H
Date: 9/20/96
Changes: revised chapter 4 jumper information, added Table 4-5
Issue: Rev I
Date: 01/15/97
Changes: added and changed VCO board numbers in Table 3-1
Issue: Rev J
Date: 09/22/97
Changes: changed channel select 1 to J4-22, channel select 2 to J4-10, channel select 3 to
J4-6 in remote select input vs. channel table; changed channel select 1 to J1-7, channel select
2 to J1-26, and channel select 3 to J1-8 in remote select input vs channel I20 table; changed
mode select 2 line to channel select 4 as J1-9, and mode select 1 to J1-27 in remote select
input vs. mode I20 table
Issue: Rev K
Date: 11/12/97
Changes: changed multi-channel adjustment procedure to a reading of 2.8 volts
Issue: Rev L
Date: 05/14/99
Changes: added nominal powers for different frequency ranges in exciter specifications
table
Issue: Rev M
Date: 07/12/99
Changes: added GL-T8200 to part numbers of VCO/RF amplifier boards table
Issue: Rev N
Date: 9/25/11
DSP Exciter ISC Technologies Document Number: 9110.00172
Copyright © 2011 ISC Technologies Print Date: 09/25/11
Changes: Changes made to support Narrowband Directive

Table of Contents
1 GENERAL ................................................................................................................... 1-1
1.1 Manual Scope ..................................................................................................... 1-1
1.1.1 Applicable Documents .................................................................... 1-1
1.2 Manual Sections .................................................................................................. 1-1
1.3 Exciter Identification ..................................................................................... 1-1
2 SPECIFICATIONS ..................................................................................................... 2-1
3 DESCRIPTION ........................................................................................................... 3-1
3.1 Introduction ................................................................................................... 3-1
3.2 Physical Description ........................................................................................... 3-1
3.3 Simplified Block-Diagram Description .............................................................. 3-2
4 INSTALLATION AND SETUP ................................................................................. 4-1
4.1 Precautions and Hazards ..................................................................................... 4-1
4.2 Test Equipment and Tools Required ................................................................... 4-1
4.3 Component and Adjustment Locations ............................................................... 4-1
4.4 Installation ..................................................................................................... 4-1
4.4.1 Inspection ........................................................................................ 4-1
4.4.2 Power Requirement ................................................................................ 4-2
4.4.3 Input/Output Connections ............................................................... 4-2
4.4.4 Signal Functions .............................................................................. 4-2
4.4.5 Switches and Jumpers ..................................................................... 4-4
4.5 Setup .............................................................................................................. 4-4
4.6 Ultimate Disposition ........................................................................................... 4-4
5 OPERATION .............................................................................................................. 5-1
5.1 Front-Panel Controls and Indicators .............................................................. 5-1
5.2 Operating Instructions ................................................................................... 5-1
6 THEORY OF OPERATION ...................................................................................... 6-1
6.1 Exciter/PA Control ............................................................................................. 6-1
6.1.1 Reference Source ............................................................................. 6-1
6.1.2 Main Circuit Frequencies ................................................................ 6-1
ISC Technologies Document Number: 9110.00172 DSP Exciter
Issue 1, Rev. N: 09/25/11 Table of Contents
Print Date: 09/25/11 Copyright © 2011 ISC Technologies Page: i
6.1.3 Controller Interface Connector Functions ....................................... 6-1
6.2 Interface to Controller ......................................................................................... 6-3
6.2.1 General ............................................................................................ 6-3
6.2.2 Interface Conversion Functions ....................................................... 6-3
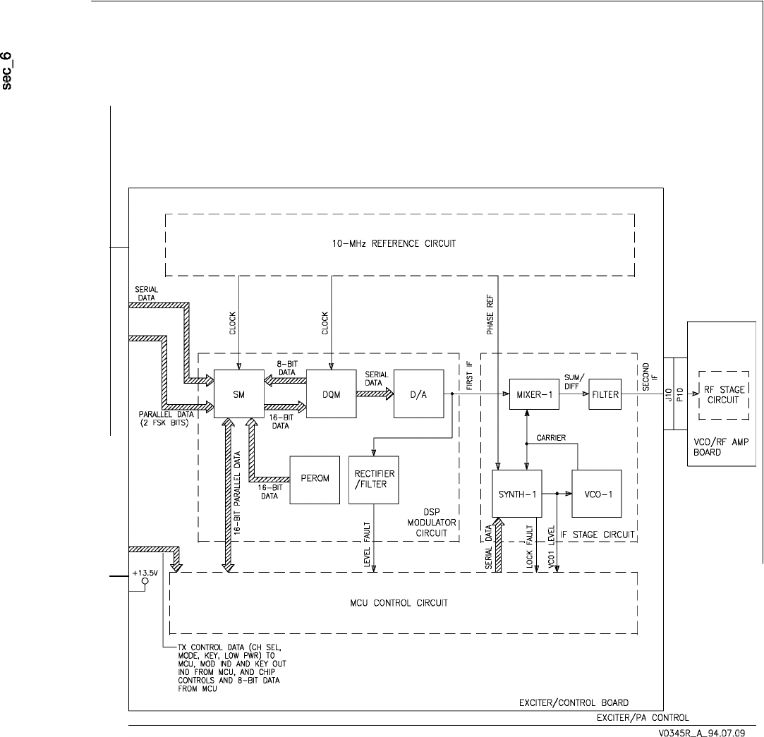
6.3 DSP Modulator ................................................................................................... 6-4
6.3.1 General ............................................................................................ 6-4
Table of Contents Issue 1, Rev. N: 09/25/11
6.3.2 DSP Modulator Signal Flow ................................................................. 6-4
6.4 IF Stage .............................................................................................................. 6-7
6.4.1 Mixer-1 ........................................................................................... 6-7
6.4.2 Filter ............................................................................................... 6-7
6.4.3 VCO-1 ............................................................................................ 6-7
6.4.4 Synthesizer-1 .................................................................................. 6-7
6.5 MCU ................................................................................................................... 6-8
6.5.1 Microcontroller Unit (MCU) .......................................................... 6-8
6.5.2 Digital-to-Analog (D/A) Converter ................................................ 6-9
6.5.3 8/16-Bit Converter .......................................................................... 6-9
6.5.4 Read-Only Memory ............................................................................... 6-9
6.5.5 VSWR-Fault Detector ......................................................................... 6-14
6.5.6 Alarm Data-to-Logic Conversion ........................................................ 6-14
6.6 RF Assemblies .................................................................................................. 6-14
6.6.1 RF Stage Location ........................................................................ 6-14
6.6.2 RF Assemblies .............................................................................. 6-14
6.7 Voltage Regulator Circuit ................................................................................. 6-16
7 MAINTENANCE ....................................................................................................... 7-1
7.1 Location of Maintenance Procedures ................................................................. 7-1
7.2 Test Equipment Required ................................................................................... 7-1
7.3 VCO-2 Adjustment Procedure ........................................................................... 7-1
7.3.1 VCO-2 Multichannel Adjustment Procedure ........................................ 7-1
7.3.2 VCO-2 Single-Channel Adjustment Procedure ..................................... 7-1
7.4 Over-The-Link Downloading ............................................................................. 7-2
7.5 On-The-Fly Channel/Mode Changing ................................................................ 7-2
7.5.1 Programming Example ................................................................... 7-3
7.6 16-Channel Operation ........................................................................................ 7-4
7.7 On-The-Fly Interface .......................................................................................... 7-5
8 CHECKOUT AND TROUBLESHOOTING ........................................................... 8-1
8.1 CHECKOUT ...................................................................................................... 8-1
DSP Exciter ISC Technologies Document Number: 9110.00172
Page: ii Copyright © 2011 ISC Technologies Print Date: 09/25/11
8.2 TROUBLESHOOTING ..................................................................................... 8-1
9 REMOVAL AND REINSTALLATION ................................................................... 9-1
9.1 Exciter/PA Control Chassis ................................................................................ 9-1
9.1.1 Removal Procedure ......................................................................... 9-1
9.1.2 Reinstallation Procedure ................................................................. 9-1
9.2 Exciter Cover ...................................................................................................... 9-2

9.2.1 Removal Procedure ......................................................................... 9-2
9.2.2 Reinstallation Procedure .................................................................. 9-2
9.3 Exciter/Control Board ......................................................................................... 9-5
9.3.1 Removal Procedure ......................................................................... 9-5
9.3.2 Reinstallation Procedure .................................................................. 9-5
9.4 Interface Board ................................................................................................... 9-8
9.4.1 Removal Procedure ......................................................................... 9-8
9.4.2 Reinstallation Procedure .................................................................. 9-8
9.5 VCO/RF Amplifier Board ................................................................................... 9-8
9.5.1 Removal Procedure ......................................................................... 9-9
9.5.2 Reinstallation Procedure .................................................................. 9-9
10 OPTIONS ................................................................................................................. 10-1
10.1 Exciter/PA Control with QT-1000 Interface ................................................... 10-1
10.1.1 Reference Source ............................................................................... 10-1
10.1.2 Controller Interface Connector Functions .......................................... 10-1
10.1.3 QT-1000 Interface Conversion Functions .......................................... 10-1
10.2 Exciter/PA Control with Standard Interface ................................................... 10-5
10.2.1 Reference Source ............................................................................... 10-5
10.2.2 Controller Interface Connector Functions .......................................... 10-6
10.2.3 Standard Interface Conversion Functions .......................................... 10-6
ISC Technologies Document Number: 9110.00172 DSP Exciter
Issue 1, Rev. N: 09/25/11 Table of Contents
Print Date: 09/25/11 Copyright © 2011 ISC Technologies Page: iii
10.3 Exciter/PA Control with I20 Interface ............................................................ 10-9
10.3.1 Reference Source ............................................................................... 10-9
10.3.2 Controller Interface Connector Functions .......................................... 10-9
10.3.3 I20 Interface Conversion Functions ................................................... 10-9
Table of Contents Issue 1, Rev. N: 09/25/11
DSP Exciter ISC Technologies Document Number: 9110.00172
Page: iv Copyright © 2011 ISC Technologies Print Date: 09/25/11

Issue 1, Rev. N: 09/25/11 List of Figures
List of Figures
Figure 1-1 DSP Exciter Isometric View ......................................................................... 1-2
Figure 3-1 DSP Exciter Rear View ................................................................................. 3-3
Figure 3-2 DSP Exciter Top View
with Internal Controls and Indicators ........................................................ 3-4
Figure 3-3 DSP Exciter Simplified Functional Diagram ................................................ 3-5
Figure 4-1 DSP Exciter/PA Control Circuit Boards
Interconnection Diagram ........................................................................... 4-5
Figure 5-1 Front-Panel Controls and Indicators .............................................................. 5-2
Figure 6-1 DSP Exciter RF Stage Functional Diagram .................................................. 6-2
Figure 6-2 DSP Exciter MCU Circuit Functional Diagram ............................................ 6-6
Figure 6-3 DSP Exciter-to-Controller Functional Diagram ............................................ 6-10
Figure 6-4 DSP Exciter Detailed Functional Diagram .................................................... 6-12
Figure 6-5 DSP Exciter IF-Stage Detailed
Functional Diagram ................................................................................... 6-13
Figure 7-1 On-The-Fly C2000 Control Lines to DSP Exciter ........................................ 7-5
Figure 9-1 DSP Exciter Chassis Removal
and Reinstallation ...................................................................................... 9-3
Figure 9-2 DSP Exciter Cover Removal
and Reinstallation ...................................................................................... 9-4
Figure 9-3 DSP Exciter Control Board Removal and Reinstallation .............................. 9-7
ISC Technologies Document Number: 9110.00172 DSP Exciter
Print Date: 09/25/11 Copyright © 2011 ISC Technologies Page: v
Figure 9-4 DSP Exciter External Interface I/O Board
Removal and Reinstallation ....................................................................... 9-10
Figure 9-5 DSP Exciter Interface Board Removal and Reinstallation ............................ 9-11
List of Figures Issue 1, Rev. N: 09/25/11
DSP Exciter ISC Technologies Document Number: 9110.00172
Page: vi Copyright © 2011 ISC Technologies Print Date: 09/25/11

Issue 1, Rev. N: 09/25/11 List of Tables
List of Tables
Table 1-1 Manual Contents ...................................................................................... 1-1
Table 2-1 Exciter Specifications .............................................................................. 2-1
Table 3-1 Part Numbers of VCO/RF Amplifier Boards ........................................... 3-1
Table 3-2 Part Numbers of Interface Boards ............................................................ 3-1
Table 3-3 Part Numbers of Interface I/O Boards ...................................................... 3-2
Table 3-4 Assembly and Control Board Numbers ................................................... 3-2
Table 4-1 Test Equipment Required ......................................................................... 4-1
Table 4-2 DSP Exciter I/O Connectors .................................................................... 4-2
Table 4-3 VT100 Interface Connector J3 Pin Assignments ..................................... 4-3
Table 4-4 Control Board Connector J6 Pin Assignments ......................................... 4-3
Table 4-5 Exciter Control Board Jumper Positions .................................................. 4-4
Table 6-1 Exciter RF/Main Circuit Frequencies ...................................................... 6-1
Table 7-1 Deviation and Offset Programming ......................................................... 7-3
Table 10-1 Interface Board Connector J4 (QT-1000) ................................................... 10-3
Table 10-2 Receiver Connector J5 Pin Functions
(QT-1000 with external I/O board) .......................................................... 10-4
Table 10-3 Remote Select Input vs. Channel (QT-1000) .............................................. 10-4
Table 10-4 Remote Select Input vs. Mode (QT-1000) .................................................. 10-5
Table 10-5 Interface Board Connector J4 (Standard) ................................................... 10-7
Table 10-6 Remote Select Input vs. Channel (standard) ............................................... 10-8
Table 10-7 Remote Select Input vs. Mode (standard) ................................................... 10-8
ISC Technologies Document Number: 9110.00172 DSP Exciter
Print Date: 09/25/11 Copyright © 2011 ISC Technologies Page: vii
Table 10-8 Interface Board Connector J1 ................................................................... 10-10
Table 10-9 Interface Board Connector J2 ................................................................... 10-11
Table 10-10 Remote Select Input vs. Channel (I20) ................................................... 10-12
Table 10-11 Remote Select Input vs. Mode (I20) ....................................................... 10-12
List of Tables Issue 1, Rev. N: 09/25/11
DSP Exciter ISC Technologies Document Number: 9110.00172
Page: viii Copyright © 2011 ISC Technologies Print Date: 09/25/11

Issue 1, Rev. N: 09/25/11 GENERAL
1 GENERAL
1.1 Manual Scope
This manual is intended for use as a technical reference guide to the ISC Technologies DSP
exciter and contains information on exciter connection, setup, and maintenance.
1.1.1 Applicable Documents
Applicable ISC Technologies documents are listed in the applicable system manual.
1.2 Manual Sections
Refer to Table 1-1, Manual Contents. Also refer to table of contents in this manual.
Table 1-1 Manual Contents
section No. and
title
contents
1 General
this section
2 Specifications
exciter specifications
3 Descriptions
listing of options and assemblies covered, simplified description,
physical description, simplified block theory of operation
4 Installation and
Setup
exciter installation, setup, and lists of connections
5 Operation
list, description, and location of operator controls and indicators
6 Theory of Opera-
tion
assembly-level description of exciter operation
7 Maintenance
exciter maintenance
8 Checkout and
Troubleshooting
exciter checkout and troubleshooting
9 Removal and Re-
installation
procedures for removing and reinstalling exciter and exciter as-
semblies
10 Options
list and discussion of user selectable options
1.3 Exciter Identification
Refer to Figure Figure 1-1, DSP Exciter Isometric View, for an overall view of the exciter.
ISC Technologies Document Number: 9110.00172 DSP Exciter
Print Date: 09/25/11 Copyright © 2011 ISC Technologies Page: 1-1

GENERAL Issue 1, Rev. N: 09/25/11
v 0 2 5 0 . hg l
Figure 1-1 DSP Exciter Isometric View
DSP Exciter ISC Technologies Document Number: 9110.00172
Page: 1-2 Copyright © 2011 ISC Technologies Print Date: 09/25/11

Issue 1, Rev. N: 09/25/11 SPECIFICATIONS
2 SPECIFICATIONS
Refer to Table 2-1, Exciter Specifications, which lists the DSP exciter specifications.
Where possible, EIA or I-EIS A measuring methods were used in determining specifica-
tions. Note that some specifications are not addressed by either set of standards or the
prescribed methods were impractical.
Table 2-1 Exciter Specifications
characteristic
condition
specification
adjacent-channel noise
25-kHz channel spacing, in analog mode
-85 dBc
25-kHz channel spacing, in FSK mode
-75 dBc
alternate channel noise
25-kHz channel spacing
-95 dBc
spurious
-90 dBc
operating frequency range
determined by installed VCO/RF board
refer to Table 3-1
RF output power (mW, nominal)
keyed
150 MHz
280
300
450
900 (GL-T8500/GL-T8600)
900 (GL-T8501/GL-T8601)
250
500
1000
300
300
15
carrier frequency stability
steady state, -30° to
+60° C
10-MHz reference, int=0.005 ppm/yr,
ext=0.1 ppm/yr
FSK frequency/modulation stability
relative to carrier frequency stability
+/- 10 Hz max
FSK adjustment accuracy
+/- 10 Hz
analog offset resolution
1 Hz
number of channels
up to 8, depending on interface board and
controller
frequency spread
3 MHz at 900 MHz (12 MHz wideband
option)
7.5 MHz at 450 MHz
5 MHz at 150 MHz
audio input
level
-25 to +10 dBm (N/A for 138.0-174.0
MHZ & 406.0-470.0 MHz)
ISC Technologies Document Number: 9110.00172 DSP Exciter
Print Date: 09/25/11 Copyright © 2011 ISC Technologies Page: 2-1

impedance with transformer
600 ohm or 5 kohms balanced

SPECIFICATIONS Issue 1, Rev. N: 09/25/11
Table 2-1 Exciter Specifications (continued)
characteristic
condition
specification
audio response (N/A for 138.0-174.0
MHZ & 406.0-470.0 MHz)
flat, 50 to 2800 Hz; not referenced to 1
kHz; 60% deviation
+/-0.5 dB
preemphasized 6 dB per octave, 300 to
3000 Hz; 60% deviation
+/-0.75 dB
audio distortion (1-kHz reference at
60% deviation) (N/A for 138.0-174.0
MHZ & 406.0-470.0 MHz)
25-kHz channel spacing
less than 1.5%
audio response (tracking between
units) (N/A for 138.0-174.0 MHZ &
406.0-470.0 MHz)
level
0.1 dB max
delay
2 usec max
FM hum and noise (1-kHz reference
at 60% deviation) (N/A for 138.0-
174.0 MHZ & 406.0-470.0 MHz)
25-kHz spacing flat, 15-kHz bandwidth
-40 dB
25-kHz channel spacing preemphasized,
300 to 3000 Hz
-55 dB
AM hum and noise
standard
-34 dB
modulation types
analog, 2-level FSK, 4-level FSK avail-
able with some interfaces (No Analog for
138.0-174.0 MHZ & 406.0-470.0 MHz)
channel spacing
6.25 kHz
audio-backward compatibility
Standard (N/A for 138.0-174.0 MHZ &
406.0-470.0 MHz)
emissions
FCC
15K0F2D, 16K0F1D, 16K0F3E
9K6F1D for 138.0-174.0 MHZ & 406.0-470.0 MHz
5K60F2D for 138.0-174.0 MHz
power requirement
22-29 Vdc
less than 3 A
humidity
noncondensing
0 to 95% relative
external 10-MHz reference input
level
2Vp-p min
impedance
50 ohms
spurious above 8 MHz
-65 dBc max
spurious below 8 MHz
-50 dBc max
weight
4.8 lb (2.2 kg)
dimensions
8.75 in (22.25 cm) d x 19 in (48.25 cm) w
x 1.75 in (4.5 cm) h
temperature range
operating (nonderated)
-30° to +60° C
storage
-55° to +70° C
DSP Exciter ISC Technologies Document Number: 9110.00172
Page: 2-2 Copyright © 2011 ISC Technologies Print Date: 09/25/11

maximum elevation
to 10,000 ft (3050 m)

Issue 1, Rev. N: 09/25/11 DESCRIPTION
3 DESCRIPTION
3.1 Introduction
The DSP exciter contains a microprocessor that allows remote or local control of the exciter
and consolidates logic for varying degrees of PA control and monitoring through a video
display terminal (VDT). Operating characteristics of the exciter are controlled by the
selection of hardware options. It is frequency selectable by specifying the appropriate
internal frequency determining hardware and software. It is also capable of communicating
with several operating protocols through the proper selection of interface boards.
3.2 Physical Description
The exciter front panel of one RU (1.75 in) in height contains eight LEDs, two adjustments,
and one connector (also see section 5). The exciter chassis is nine inches deep and contains
three circuit boards and space for an oscillator (not used with some controllers).
Refer to Table 3-1, Part Numbers of VCO/RF Amplifier Boards, which shows
subassemblies used for various transmitter operating ranges.
ISC Technologies Document Number: 9110.00172 DSP Exciter
Print Date: 09/25/11 Copyright © 2011 ISC Technologies Page: 3-1

DESCRIPTION Issue 1, Rev. N: 09/25/11
Table 3-1 Part Numbers of VCO/RF Amplifier Boards
transmitter model
VCO/RF-amplifier board
frequency band (MHz)
VCO board assembly part
No.
control board
assembly part
No.
GL-T85/8601
929-941
263-0082-072
265-0082-001
936-948
263-0082-070
265-0082-001
924-936
263-0082-069
265-0082-001
GL-T85/8600
900-960 (wb)
263-0082-051/052/053/054/
055/062
265-0082-024/032
948-960
263-0082-055
265-0082-001
936-948
263-0082-054
265-0082-001
929-941
263-0082-068
265-0082-001
924-936
263-0082-053
265-0082-001
GL-T8200
929-941
263-0082-068
265-0082-001
ISC-T53/5540
406-470
263-0084-003
not yet available
GL-T83/8531
320-330
263-0082-049
265-0082-001
GL-T83/8521
275-285
263-0082-047
265-0082-001
ISC-T84/8611
167-175
2100.00094
265-0082-024
162-172
2100.00093
265-0082-024
157-167
2100.00092
265-0082-024
152-162
2100.00091
265-0082-024
147-157
2100.00090
265-0082-024
142-152
2100.00089
265-0082-024
138-148
2100.00088
265-0082-024
Refer to Table 3-2, Part Numbers of Interface Boards.
Table 3-2 Part Numbers of Interface Boards
DSP exciter-to-controller interface boards
interface board part No.
QT-1000 interface bd
265-0082-007
standard Interface bd
263-0082-036
I20 interface bd
265-0082-032, 2000.00436
DSP Exciter ISC Technologies Document Number: 9110.00172
Page: 3-2 Copyright © 2011 ISC Technologies Print Date: 09/25/11

Issue 1, Rev. N: 09/25/11 DESCRIPTION
Refer to Figure 3-1, DSP Exciter Rear View, which shows the exciter rear panel. The back
panel contains three BNC-type connectors J3/J7/J8, a DB-15 connector J6, and a terminal
board TB 1 as standard items. Other back panel connectors vary depending on which
interface and I/O boards are installed. Figure 3-2, DSP Exciter Top View with Internal
Controls and Indicators, shows a top view of the exciter with its cover removed.
Refer to Table 3-3, Part Numbers of Interface I/O Boards, which shows interface and I/O
board part numbers. The I/O boards comprise the means to connect various controllers to
the DSP exciter..
Table 3-3 Part Numbers of Interface I/O Boards
interface I/O board (control type)
interface I/O board part No.
QT-1000 Interface I/O bd
261-0082-003
Standard Interface I/O bd
261-0082-004
I20 Interface I/O bd
N/A
Table 3-4 Assembly and Control Board Numbers
exciter assembly No.
control board No.
Various
265-0082-001
Various
265-0084-024
Various
2000.02090
3.3 Simplified Block-Diagram Description
Refer to Figure 3-3, DSP Exciter Simplified Functional Diagram, in the following discus-
sion. Inputs from the transmitter controller usually are one or two data bits, two channel-
select bits, and keying input. Outputs to the controller are keying output indicator, various
ISC Technologies Document Number: 9110.00172 DSP Exciter
Print Date: 09/25/11 Copyright © 2011 ISC Technologies Page: 3-3
fault outputs, forward-power sample, and reflected-power sample.

DESCRIPTION Issue 1, Rev. N: 09/25/11
v 0 3 4 3 . hg l
Figure 3-1 DSP Exciter Rear View
DSP Exciter ISC Technologies Document Number: 9110.00172
Page: 3-2 Copyright © 2011 ISC Technologies Print Date: 09/25/11

Issue 1, Rev. N: 09/25/11 DESCRIPTION
v 0 3 4 4 . hg l
ISC Technologies Document Number: 9110.00172 DSP Exciter
Print Date: 09/25/11 Copyright © 2011 ISC Technologies Page: 2-5
(N/A for 138.0-174.0 MHZ &
406.0-470.0 MHz)

DESCRIPTION Issue 1, Rev. N: 09/25/11
v 0 2 5 1 . hg l
Figure 3-3 DSP Exciter Simplified Functional Diagram
DSP Exciter ISC Technologies Document Number: 9110.00172
Page: 2-6 Copyright © 2011 ISC Technologies Print Date: 09/25/11

4 INSTALLATION AND SETUP
4.1 Precautions and Hazards
Caution
PC boards within this assembly use
static-sensitive components. Follow
IC-handling precautions.
Caution
The exciter contains internal memory which is used
to characterize exciter operation. Upon exciter
replacement, ensure that replacement exciter
contains appropriate items in its memory.
4.2 Test Equipment and Tools Required
Table 4-1, Test Equipment Required, lists required test equipment. Common hand tools may
also be required for most procedures.
Table 4-1 Test Equipment Required
item
description
tuning tool
Johanson 8777 or equivalent
RF power meter
Bird model 8327 or equivalent with appropriate RF adapters
voltmeter
Fluke model 77 DVM or equivalent
RF dummy load
50-ohm load
4.3 Component and Adjustment Locations
Figure 3-3, DSP Exciter Simplified Functional Diagram, shows the location of assemblies,
internal user-adjustable controls, and I/O locations. Note that most adjustments are
performed via the front-panel VT100 interface.
4.4 Installation
4.4.1 Inspection
Inspect exciter to ensure air flow is not obstructed and cables and wires are securely
fastened to their respective connectors.
ISC Technologies Document Number: 9110.00172 DSP Exciter
Issue 1, Rev. N: 09/25/11 INSTALLATION AND SETUP
Print Date: 09/25/11 Copyright © 2011 ISC Technologies Page: 4-1

4.4.2 Power Requirement
The DSP exciter, when used as a component of a transmitter, draws its power from system
wiring. Current draw is less than three amperes at 22 to 29 volts. It is normally powered by the
transmitter power supply but can be powered by an auxiliary supply.
4.4.3 Input/Output Connections
Figure 3-3, DSP Exciter Simplified Functional Diagram, shows the locations of I/O
connectors; Table 4-2, DSP Exciter I/O Connectors, lists I/O connectors and describes their
functions. Normally the exciter is delivered as part of an entire transmitter and has already
been installed in a rack, with all connections already made, except for connections to
equipment that was not installed in the rack before shipment. If I/O connections are
required, refer to the system-interconnect diagram and other instructions in the transmitter
manual.
4.4.4 Signal Functions
See Table 4-2, DSP Exciter I/O Connectors, which references other tables that describe pinby-
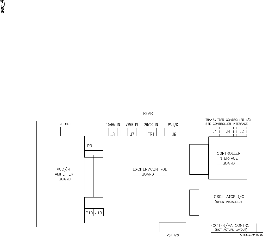
pin functions of multipin connectors. Figure 4-1, DSP Exciter/PA Control Circuit Boards
Interconnection Diagram, shows interconnections among internal assemblies.
Table 4-2 DSP Exciter I/O Connectors
stencil/connector
description
additional
detail
VT100 INTERFACE: J3
VT100 interface to VDT (front)
Table 4-3
RF OUT: J3
RF out, on frequency
Figure 6-1
QT-1000 interface I/O J4
interface to QT-1000 interface board
Table 10-1
QT-1000 interface I/O J5
DB-9 connector, to receiver
Table 10-2
standard interface I/O J4
interface to standard interface I/O board
Table 10-1
GL-C2000 interface I/O J4
interface to GL-C2000 interface I/O board
PA CONTROL: J6
connects to PA
Table 4-4
ISOLATOR IN: J7
VSWR input from PA
Figure 3-1
10 MHZ IN: J8
external reference input from interface
Figure 3-1
+26 VDC: TB1
exciter input power, +22-29 Vdc
Figure 3-1
DSP Exciter ISC Technologies Document Number: 9110.00172
INSTALLATION AND SETUP Issue 1, Rev. N: 09/25/11
Page: 4-2 Copyright © 2011 ISC Technologies Print Date: 09/25/11

Table 4-3 VT100 Interface Connector J3 Pin Assignments
J3-X (front)
signal
description
2
TXD
transmit data line
3
RXD
receive data line
5
GND
ground
1,4,6,7,8,9
not used
Table 4-4 Control Board Connector J6 Pin Assignments
J6-X
signal
description
J6-X
signal
description
1
A/D1+
multiplex analog
input from PA No. 1
multiplexer
9
A/D2+
multiplex analog input
from PA No. 2 multi-
plexer
2
A/D3+
multiplex analog
input from PA No. 3
multiplexer
10
A/D4+
multiplexed analog input
from PA No. 4 multi-
plexer
3
AGC REF+
GC reference voltage
output to PA, 1-12 Vdc
11
PA FAULT
PA fault input, HI=fault
4
PA GROUND
no connection
12
PA GROUND
no connection
5
PA GROUND
no connection
13
INPUT
SELECT 1
one of four select outputs
to PA multiplexers,
LO=20 digit enabled for
mux input decoder
6
INPUT
SELECT 2/
KEY OUT
one of four select out-
puts to PA multiplexers,
LO=21
14
INPUT
SELECT 3
one of four select outputs
to PA multiplexers,
LO=22 digit enabled for
mux input decoder
7
INPUT
SELECT 4/
KEY OUT
one of four select out-
puts to PA multiplexers,
not used
15
AUX LATCH
ENABLE
latch-enable output to PA
multiplexers, LO=mux
input decoder reads the
three select inputs
8
REF SAMPLE
reflected power sample
input from PA
ISC Technologies Document Number: 9110.00172 DSP Exciter
Issue 1, Rev. N: 09/25/11 INSTALLATION AND SETUP
Print Date: 09/25/11 Copyright © 2011 ISC Technologies Page: 4-3

4.4.5 Switches and Jumpers
Figure 3-2, DSP Exciter Top View with Internal Controls and Indicators, shows the
locations of user-adjustable switches and jumpers. Refer to Table 4-5 for a list of software
related jumper positions found on the exciter/control board. No switches are available to
maintenance personnel.
Table 4-5 Exciter Control Board Jumper Positions
Jumper
pre version 2.10 software
version 2.10 software
JW 1
set to A for external 10 MHz oscillator
set to A for external 10 MHz oscillator
set to B for internal 10 MHz oscillator
set to B for internal 10 MHz oscillator
JW2
set to A for password protection
set to A for password protection
set to B to bypass password protection
set to B to bypass password protection
JW3
set to A for external VSWR protection
always set to B (for internal and/or ex-
ternal VSWR protection)
set to B for internal VSWR protection
4.5 Setup
Note
When doing a setup for a wideband DSP exciter, the net channel change
time must be set for 300 ms.
Refer to the DSP exciter VDT Menus and user manual for transmitter-control setup infor-
mation. All setup is done via the front-panel VT100 interface.
4.6 Ultimate Disposition
Caution
This equipment may contain hazardous materials.
Check with the local EPA or other environmental
authority before disposing of this equipment.
DSP Exciter ISC Technologies Document Number: 9110.00172
INSTALLATION AND SETUP Issue 1, Rev. N: 09/25/11
Page: 4-2 Copyright © 2011 ISC Technologies Print Date: 09/25/11

v 0 1 6 4 . hg l
Figure 4-1 DSP Exciter/PA Control Circuit Boards
Interconnection Diagram
ISC Technologies Document Number: 9110.00172 DSP Exciter
Issue 1, Rev. N: 09/25/11 INSTALLATION AND SETUP
Print Date: 09/25/11 Copyright © 2011 ISC Technologies Page: 4-2
P9
P4
P4
P1
J1
J2
J3
J3
DSP Exciter ISC Technologies Document Number: 9110.00172
INSTALLATION AND SETUP Issue 1, Rev. N: 09/25/11
Page: 4-2 Copyright © 2011 ISC Technologies Print Date: 09/25/11

5.1 Front-Panel Controls and Indicators
Refer to Figure 5-1, Front-Panel Controls and Indicators, which shows and describes
front-panel indicators. The DSP exciter contains no front-panel controls. A front-panel
access to VCO adjustment is for maintenance purposes only.
5.2 Operating Instructions
The transmitter controller operates the exciter and transmitter in an unattended manner
during normal system operation. The VT100 interface with a VDT enables the maintenance
technician to perform maintenance and observe operational parameters. Refer to the DSP
exciter VDT Menus and user manual for detailed operating information.
ISC Technologies Document Number: 9110.00172 DSP Exciter
Issue 1, Rev. N: 09/25/11 OPERATION
5 OPERATION
Print Date: 09/25/11 Copyright © 2011 ISC Technologies Page: 5-1

OPERATION Issue 1, Rev. N: 09/25/11
v 0 0 7 9 . hg l
Figure 5-1 Front-Panel Controls and Indicators
DSP Exciter ISC Technologies Document Number: 9110.00172
Page: 2-2 Copyright © 2011 ISC Technologies Print Date: 09/25/11

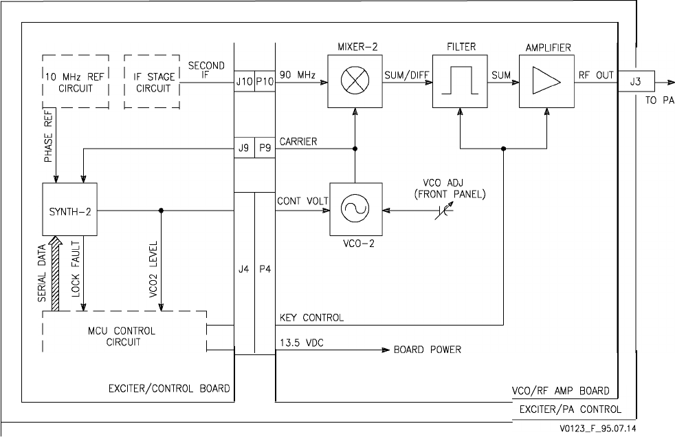
6 THEORY OF OPERATION
6.1 Exciter/PA Control
Refer to Figure 6-1, DSP Exciter RF Stage Functional Diagram, which describes the signal
flow in the DSP exciter with the transmitter controller interface. The following major para-
graphs describe the operation of the major items within the figure. Additional detailed
figures are referenced, as required.
6.1.1 Reference Source
The ten-MHz reference signal is provided by the transmitter controller or by an optional
internal reference oscillator. All other inputs and outputs, except for RF output, are routed
through the interface board.
6.1.2 Main Circuit Frequencies
The VCO/RF amplifier board installed determines the frequency for the RF output. Table
6-1, Exciter RF/Main Circuit Frequencies lists VCO/RF amplifier board frequencies and the
corresponding exciter/output frequencies.
Table 6-1 Exciter RF/Main Circuit Frequencies
exciter
output
frequency
(MHz)
first IF
frequency
(kHz)
second IF
frequency
(MHz)
VCO-1
frequency
(MHz)
VCO-2
frequency
(MHz)
900-960
100
90
89.9
810-870
445-470
100
90
89.9
355-380
275-330
100
90
89.9
365-420
130-180
100
90
89.9
220-270
6.1.3 Controller Interface Connector Functions
Refer to Table 4-2, DSP Exciter I/O Connectors and subsequent tables for a pin-by-pin
description of signal functions. The exciter interfaces with the transmitter controller
through the exciter interface I/O board. Connector P4 on the internal interface board
connects directly to J4 on the exciter. Alarm signals, consisting of transmitter alarm, fault,
and status signals, are supplied directly to the transmitter controller.
ISC Technologies Document Number: 9110.00172 DSP Exciter
Issue 1, Rev. N: 09/25/11 THEORY OF OPERATION
Print Date: 09/25/11 Copyright © 2011 ISC Technologies Page: 6-1

THEORY OF OPERATION Issue 1, Rev. N: 09/25/11
v 0 1 2 3 . hg l
Figure 6-1 DSP Exciter RF Stage Functional Diagram
DSP Exciter ISC Technologies Document Number: 9110.00172
Page: 6-2 Copyright © 2011 ISC Technologies Print Date: 09/25/11

6.2 Interface to Controller
6.2.1 General
The controller interface is the portion of exciter circuitry that connects the transmitter
controller to the exciter. The interface board dictates what kind of transmitter controller
may operate the transmitter. The transmitter can be operated through one of several control-
lers depending on which interface board is installed in the exciter. The internal interface
board may also exhibit an external I/O board.
Control commands from the transmitter controller are connected through the interface
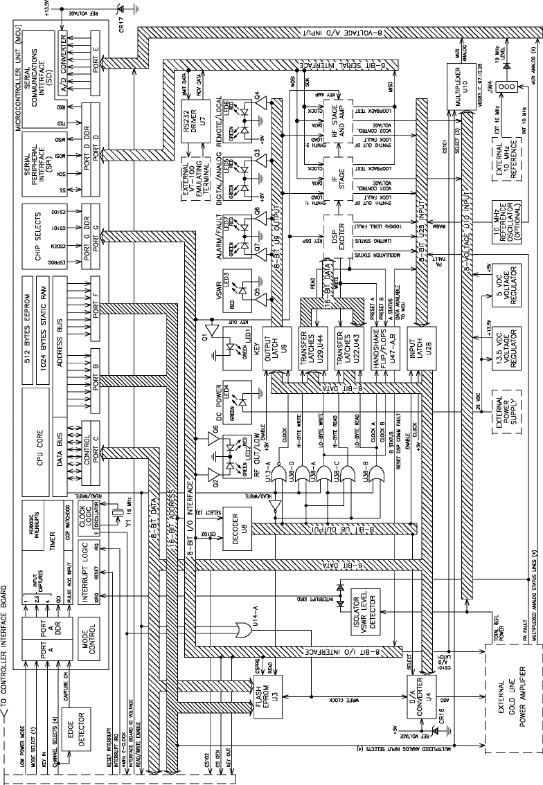
circuit. This circuit supplies remote control to the microcontroller unit (MCU) control
circuit. The VT-100 VDT supplies local control. The MCU control circuit generates all
control signals for the other circuits, and monitors their status. The MCU control circuit
reports status back to the VT-100 VDT and the interface circuit, which supplies the status to
the transmitter controller.
6.2.2 Interface Conversion Functions
Some signals exchanged between the controller and the exciter originate with a format,
voltage, or requirement incompatible with their destination. The interface performs any
signal conversions necessary to provide compatibility between the controller and the
exciter. None, some, or all of the following conversion functions may be done by any one
particular interface board.
6.2.2.1 Analog-Mode A/D Conversion (N/A for 138.0-174.0 MHz &
406.0-470.0 MHz
The DSP modulator circuit reads synchronized serial data for its analog mode input signal. if
the transmitter controller provides an analog signal, the controller interface converts the
analog to the appropriate data form for the DSP. The analog (FLAT AUDIO+, -) terminates
across a balanced input circuit that also provides a level adjustment. The adjustment, when
properly set by the AUDIO INPUT ADJUST pot through the exciter cover, provides analog
to an A/D converter at the optimum zero-dBm level. The A/D converts the analog into
serial data, which is applied to the DSP through a synchronous data link. A synchronous
data link is characterized by an exchange of pulse streams for timing purposes. The A/D
converter is clocked by a pulse generator circuit driven by the ten-MHz reference circuit.
6.2.2.2 FSK-Data-Bit Strapping
The DSP modulator circuit can read up to four bits for its digital FSK mode input signal. If
the controller provides only bit 1 (DATA 1), operation in the four-level mode or higher is
precluded. Bits 2 through 4 (DATA2 through DATA4) are available as FSK data inputs;
whether they are used or not is a function of the particular controller interface used and the
transmitter controller. Refer to Section 10. The controller interface disables unused bits by
ground straps.
ISC Technologies Document Number: 9110.00172 DSP Exciter
Issue 1, Rev. N: 09/25/11 THEORY OF OPERATION
Print Date: 09/25/11 Copyright © 2011 ISC Technologies Page: 6-2
6.2.2.3 Channel-Select-Bit Strapping
The MCU control circuit reads three bits to determine the remotely selected channel. If the
controller provides only bits 1 and 2 (CH SEL 1, 2), the controller can command only four
channels. The operation of bit 3 is a function of the controller interface. Refer to Section 10.
6.2.2.4 Mode-Select-Bit Strapping
The MCU control circuit reads two bits to determine the remotely selected mode. If the
controller provides only bit 1 (MODE CONTROL), the controller can command only two
transmitter modes. The operation of bit 2 is a function of the controller interface. Refer to
Section 10. If the controller interface does not use bit 2, it straps it to ground (low).
6.2.2.5 Power Sample D/A Conversion
The controller reads sample voltages for its forward and reflected power sample inputs,
which are stored as data in the MCU control circuit. In some cases the controller interface
converts the data to voltages of the appropriate range for the controller. Data from the MCU
representing the forward and reflected powers is written into a dual D/A converter, which
converts the data into two proportional dc voltages, which are applied to the controller.
Control logic gates ensure that data is written to the proper half of the D/A converter.
6.3 DSP Modulator
6.3.1 General
The DSP modulator circuit converts the data into the first IF signal, which is fully modu-
lated. The IF stage circuit converts the first IF signal into the second IF signal. The RF stage
circuit converts the second IF signal into the RF output. Ten MHz is used as frequency
reference by each conversion stage. The DSP modulator is the portion of exciter circuitry
between the controller interface and the IF stage. The DSP modulator uses digital signal
processing to modulate and up-convert the paging information into the first IF signal. The
modulation type depends on the transmitter operating mode. The IF stage is the portion of
exciter circuitry between the DSP modulator and the RF stage. The IF stage uses hetero-
dyne mixing to generate the optimum second IF signal frequency, which depends on the
requirement of the VCO/RF amplifier board installed. The MCU control circuit is the
command and control hub of the transmitter. The type of control software depends on the
transmitter frequency and power output. The following text describes main exciter circuitry
that works for all software programs, modulation schemes, and IF signal frequencies.
Figure 6-2, DSP Exciter MCU Circuit Functional Diagram shows additional details.
6.3.2 DSP Modulator Signal Flow
Refer to Figure 6-2, DSP Exciter MCU Circuit Functional Diagram, in the following
discussion. The inputs that provide the paging information to the DSP modulator circuit are
digitized audio and FSK data, supplied by the controller interface circuit through connector
pair P 1/J1. Digitized audio arrives as serial data. FSK data arrives as parallel data. The DSP
modulator circuit processes the digitized audio in the analog mode or the FSK data in the
digital mode. The result of this processing is the exciter’s first IF signal, which is applied
DSP Exciter ISC Technologies Document Number: 9110.00172
THEORY OF OPERATION Issue 1, Rev. N: 09/25/11
Page: 6-2 Copyright © 2011 ISC Technologies Print Date: 09/25/11

to the IF stage circuit. To produce the first IF signal, the DSP modulator contains two DSPs
(a signal modulator and a quadrature modulator), a digital-to-analog converter, and a read-
only memory. The following text describes these four components and their signal flow.
6.3.2.1 Digital Signal Modulator
The signal modulator (SM) generates modulation that contains the paging information,
which is supplied by digitized audio or FSK data. The digitized audio is input into a serial
input port. An external edge detector is required to input the FSK data. The SM converts
one of the data inputs into a modulated signal, which is mathematically represented within
the SM as a vector signal, defined by its rectangular coordinates. These coordinates,
commonly known as I and Q, are supplied to the digital quadrature modulator as 16-bit
parallel data. The modulated signal output from the SM depends on the following signal
characteristics:
modulation scheme
frequency response or rise time
input logic or data inversion
deviation level or bandwidth
offset from carrier frequency
analog gain and deviation limit
The SM also performs all communications between the DSP modulator circuit and the
MCU control circuit. These communications are through the SM 16-bit parallel data port.
External input and output latches expand the capabilities of this port. Control inputs consist of
commands such as reset, request status, set paging signal parameter, change mode, and boot
program. Requested status outputs consist of current mode, deviation levels, input level,
input gain, modulation detected, and current polarity. Nonrequested status outputs indicate
the existence of analog limiting and modulation.
6.3.2.2 Digital Quadrature Modulator
The digital quadrature modulator (DQM) performs interpolation and up-conversion of the
modulated signal. The modulated signal input to the DQM is applied by the SM as I and Q
components (16-bit parallel data). The DQM performs trigonometric computations at a
much higher sampling rate, which determines the first IF signal value and frequency. The
modulated signal output from the DQM is supplied from its serial data port to the D/A
converter.
6.3.2.3 Digital-to-Analog Converter
The digital input to the digital-to-analog (D/A) converter is the modulated signal from the
DQM. This data arrives as serial data. The analog output from the D/A converter is the first
IF signal. In addition to the IF stage circuit, the first IF signal is supplied to the MCU
control circuit, where it is rectified and filtered to generate fault logic.
ISC Technologies Document Number: 9110.00172 DSP Exciter
Issue 1, Rev. N: 09/25/11 THEORY OF OPERATION
Print Date: 09/25/11 Copyright © 2011 ISC Technologies Page: 6-2

v 0 0 8 3 . hg l7
Figure 6-2 DSP Exciter MCU Circuit Functional Diagram
DSP Exciter ISC Technologies Document Number: 9110.00172
THEORY OF OPERATION Issue 1, Rev. N: 09/25/11
Page: 6-6 Copyright © 2011 ISC Technologies Print Date: 09/25/11

6.3.2.4 Read-Only Memory
A programmable and erasable read-only memory (PEROM) stores the modulator programs
for both DSPs. These programs are transferred to the SM when the exciter is booted up
(powered up), then the SM transfers the program to the DQM. The nonvolatile PEROM
retains its program for years. Its memory may be individually reprogrammed without
erasing the entire chip.
6.4 IF Stage
Refer to Figure 6-1, DSP Exciter RF Stage Functional Diagram. The input to the IF stage is
the first IF signal, which is supplied by the DSP modulator circuit. The first IF signal
carries all the paging information on an intermediate carrier frequency. The IF stage
performs direct up-conversion of the first IF signal to create the second IF signal, which
carries the same paging information as the first IF signal, but on a higher carrier frequency.
The second IF signal is applied to the RF stage through connector pair J10/P 10. To produce
the second IF signal, the IF stage contains mixer-1 and filter circuits. Supporting these
circuits are VCO-1 and synthesizer-1 circuits. Figure 6-2, DSP Exciter MCU Circuit Func-
tional Diagram, and Figure 6-3, DSP Exciter-to-Controller Functional Diagram, show
additional detail.
6.4.1 Mixer-1
Mixer-1 is the first heterodyne mixer. Inputs to mixer-1 are a modulated IF and a carrier.
The modulated IF input is the first IF signal. The carrier input is supplied by VCO-1. The
output from mixer-1 consists of two modulated carriers that are sums and difference
frequencies of the inputs. These two frequencies are applied to the filter circuit.
6.4.2 Filter
The filter is centered at the second IF signal frequency with a 45-kHz bandwidth. The input
to the filter consists of two modulated carriers. These are sum and difference frequencies
supplied by mixer-1. The output from the filter is only the sum frequency. This modulated
output is the second IF signal.
6.4.3 VCO-1
VCO-1 is the local oscillator for the IF stage. The input to VCO-1 is a dc control voltage.
This voltage controls VCO-1 carrier frequency and is supplied by synthesizer-1. The output
from VCO-1 is a sine-wave carrier. The output is applied to mixer-1.
6.4.4 Synthesizer-1
Synthesizer-1 controls VCO-1 carrier frequency by means of a phase-locked loop (PLL).
PLL inputs are a carrier and a phase reference. The reference input is a ten-MHz carrier
supplied by the ten-MHz reference circuit. The carrier input is from VCO-1. The PLL
output is a dc control voltage. This voltage, set to cause the VCO-1 carrier to lock phases
with the reference, is supplied to VCO-1.
ISC Technologies Document Number: 9110.00172 DSP Exciter
Issue 1, Rev. N: 09/25/11 THEORY OF OPERATION
Print Date: 09/25/11 Copyright © 2011 ISC Technologies Page: 6-2
Synthesizer-1 also performs all communications between the IF stage circuit and the MCU
control circuit. A control input specifies the VCO-1 carrier frequency; this data is received
over a serial data link when the exciter is booting or changing channels. Status outputs are a
lock fault and a VCO1 level. The lock fault indicates loss of the carrier/reference phase lock.
The VCO1 level is the VCO-1 control voltage.
6.5 MCU
Refer to Figure 6-4, DSP Exciter Detailed Functional Diagram. Control outputs are
supplied by the MCU control circuit to the other functional circuits. Likewise, status inputs
are applied to the MCU control circuit from the other functional circuits. Discussions of
these control and status signals are included with the information on the other major func-
tional circuits. To interface these control and status signals, the MCU control circuit
contains an MCU, D/A converter, 8/16 bit converter, read-only memory, and a VSWR-fault
detector. To light the front-panel LEDs, the MCU control circuit contains a bank of PNP
switching transistors.
Refer to Figure 6-2, DSP Exciter MCU Circuit Functional Diagram, in the following text
which describes this circuitry and its signal flow.
6.5.1 Microcontroller Unit (MCU)
The MCU contains a central processing unit (CPU), memories, peripherals, and other
hardware on a single chip. The primary internal functions of the MCU and their application
in the exciter are described in the following list.
An eight-bit remote input port accepts discrete low power mode, emission mode, keyline,
and channel selects from the controller interface circuit. An external edge detector is
required to input the channel selects.
Interrupt logic stops RF transmission when a fault or reset input is received, e.g. a VSWR
or PA fault.
An on-board oscillator/clock generator, driven by an external crystal, times internal
MCU functions. A synchronized clock output times external functions.
The MCU performs most interfacing through a parallel communications link: eight-bit
data bus, sixteen-bit address bus, and a read/write line. External input and output latches
expand the capability of this link.
An eight-bit input/output port supplies discrete keyline, RF status, and chip select
controls to the exciter and the PA.
A serial peripheral interface (SPI) supplies synchronous serial frequency data to the IF
stage and RF stage circuits. Individual commands load the program into either IF stage’s
synthesizer-1 or RF stage synthesizer-2.
An 8-input analog-to-digital (A/D) converter measures voltage inputs from the exciter
and the PA. An external multiplexer expands MCU analog inputs to fifteen.
A serial communications interface (SCI) exchanges asynchronous serial RS-232 data
with the VT-100 VDT. An external RS-232 driver buffers the MCU data, allowing it to be
exchanged through external connector J3.
A random-access memory (RAM) temporarily stores transmitter fault and alarm values.
DSP Exciter ISC Technologies Document Number: 9110.00172
THEORY OF OPERATION Issue 1, Rev. N: 09/25/11
Page: 6-2 Copyright © 2011 ISC Technologies Print Date: 09/25/11

• An electrically-erasable read-only memory (EEPROM) permanently stores transmitter
signal parameters.
6.5.2 Digital-to-Analog (D/A) Converter
A D/A converter generates an AGC reference voltage. The D/A converter inputs are data
and select logic. The data, supplied by the MCU when the D/A is selected, represents the
desired transmitter power output. The D/A converter output is an AGC reference voltage.
This voltage represents a level proportional to the desired transmitter power output. The
AGC reference voltage, output through connector J6, is used by the PA to generate an AGC
voltage.
6.5.3 8/16-Bit Converter
An 8/16-bit converter allows the MCU eight-bit data bus to communicate with the 16-bit
data bus of the DSP modulator circuit. The MCU must perform two read or write proce-
dures, a low byte and a high byte, to each one of the DSP modulator circuit. The converter
provides two status outputs to the MCU and the DSP modulator circuit. A data-availableto-
MCU status indicates that the DSP modulator circuit has written data into the converter that
the MCU must read. A data-available-to-DSP status indicates that the MCU has written data
into the converter that the DSP modulator circuit must read. In the event that the DSP
modulator circuit does not read data that the MCU has written, a DSP communications fault
is generated.
6.5.4 Read-Only Memory
A programmable and erasable read-only memory (PEROM) stores the control program for
the transmitter. This program is transferred to the MCU when the exciter is booted up. The
nonvolatile PEROM retains its program for years. Its memory may be individually repro-
grammed without erasing the entire chip.
ISC Technologies Document Number: 9110.00172 DSP Exciter
Issue 1, Rev. N: 09/25/11 THEORY OF OPERATION
Print Date: 09/25/11 Copyright © 2011 ISC Technologies Page: 6-2

Figure 6-3 DSP Exciter-to-Controller Functional Diagram
v 0 34 5l 7
DSP Exciter ISC Technologies Document Number: 9110.00172
THEORY OF OPERATION Issue 1, Rev. N: 09/25/11
Page: 6-2 Copyright © 2011 ISC Technologies Print Date: 09/25/11

v 0 3 4 5R .h g l
ISC Technologies Document Number: 9110.00172 DSP Exciter
Issue 1, Rev. N: 09/25/11 THEORY OF OPERATION
J
1
Figure 6-3 DSP Exciter-to-Controller Functional Diagram
(Continued)
Print Date: 09/25/11 Copyright © 2011 ISC Technologies Page: 6-2

v0081.hgll
Figure 6-4 DSP Exciter Detailed Functional Diagram
DSP Exciter ISC Technologies Document Number: 9110.00172
THEORY OF OPERATION Issue 1, Rev. N: 09/25/11
Page: 6-2 Copyright © 2011 ISC Technologies Print Date: 09/25/11

v 0 07 7. hg lr
Figure 6-5 DSP Exciter IF-Stage Detailed
Functional Diagram
ISC Technologies Document Number: 9110.00172 DSP Exciter
Issue 1, Rev. N: 09/25/11 THEORY OF OPERATION
Print Date: 09/25/11 Copyright © 2011 ISC Technologies Page: 6-2
6.5.5 VSWR-Fault Detector
The exciter receives a VSWR signal from the PA through connector J7. This signal is a
rectified dc voltage sample generated by the isolator. The voltage sample is monitored by the
MCU to provide the value for the total reflected-power indication. The voltage sample is also
monitored by a fault circuit in the exciter. If a factory-preset voltage is exceeded, the fault
circuit shuts down the transmitter by an interrupt to the MCU.
6.5.6 Alarm Data-to-Logic Conversion
The transmitter controller reads logic alarm inputs; most of these alarms are stored as data in
the MCU control circuit. If the controller interface converts the data to individual logic
signals for the controller, data from MCU control representing the alarms is clocked into a
pair of latches. The latches convert the data into continuous logic signals. These signals and
others control a bank of NPN switching transistors that supply the actual logic signal to the
controller. Control logic gates convert chip controls from the MCU into a clock input for
the latches.
6.6 RF Assemblies
6.6.1 RF Stage Location
Refer to Figure 3-3, DSP Exciter Simplified Functional Diagram, to locate the assembly. The
RF stage circuits are located on two circuit boards, both housed within the exciter
chassis.The exciter/control board is the main circuit board and the VCO/RF amplifier board
is a selected option. The exciter/control board connects to the VCO/RF amplifier board
through three connector pairs: J4/P4, J9/P9, and J10/P10. The VCO/RF amplifier board
also contains BNC connector J3, which extends through the rear panel of the exciter. This
board contains most of the RF stage components inside an RF shield. A hole in the shield and
the front panel provide access to an RF stage adjustment, which is marked VCO ADJ on the
front panel.
6.6.2 RF Assemblies
6.6.2.1 RF Stage Description
The RF stage is the portion of exciter circuitry between the IF stage and RF out and is the
final maj or functional circuit, the RF stage determines the transmitter RF output frequency,
and dictates the highest and lowest possible RF output frequencies (RF band). The trans-
mitter can be operated at several RF bands, depending on the RF stage circuitry installed in
the exciter.
6.6.2.2 RF Stage Bands
The selected VCO/RF amplifier board determines the RF band of the transmitter. Table 3-1,
Part Numbers of VCO/RF Amplifier Boards, lists the RF bands and the part number of the
board with that RF band.
DSP Exciter ISC Technologies Document Number: 9110.00172
THEORY OF OPERATION Issue 1, Rev. N: 09/25/11
Page: 6-2 Copyright © 2011 ISC Technologies Print Date: 09/25/11

6.6.2.3 RF Stage Signal Flow
Refer to Figure 6-1, DSP Exciter RF Stage Functional Diagram. The input to the RF stage is
the second IF signal, supplied by the IF stage circuit through connector pair J10/P 10. The
second IF signal carries the paging information on a modulated carrier at the exciter’s
second intermediate frequency. The RF stage converts the second IF signal into the
exciter’s RF output. This RF output carries the same paging information as the second IF
signal, but on a modulated carrier of radio frequency. The RF output is normally applied to
the PA through connector J3. To produce the RF output, the RF stage contains mixer-2, a
filter, and an amplifier. Supporting these circuits are VCO-2 and synth-2. The following
text describes these five circuits and their signal flow.
6.6.2.3.1 Mixer-2
Mixer-2 is the second heterodyne mixer. Inputs to mixer-2 are a modulated IF and a carrier.
The modulated IF is the second IF signal. The carrier is supplied by VCO-2. Output from
mixer-2 consists of sum and difference frequencies of the inputs. The sum frequency is
centered near the channel carrier, and the difference frequency about twice the second IF
frequency below that. These two modulated RF carriers are applied to the filter circuit.
6.6.2.3.2 Filter
The filter is factory-selected and tuned, with a bandwidth determined by carrier frequency of
the transmitter. The inputs to the filter consist of two modulated RF carriers and a key
control.The two carriers are sum and difference frequencies, supplied by mixer-2. The key
control is supplied by the MCU control circuit through J4/P4. The output from the filter,
supplied when the key control is received, is only the sum frequency. This modulated RF,
centered near the channel on-frequency, is supplied to the amplifier.
6.6.2.3.3 Amplifier
The amplifier provides amplification to the value listed in the specifications as exciter RF
power out. The inputs to the amplifier consist of modulated RF and a key control. The
modulated RF, mixer-2 sum output frequency, is supplied through the filter. Key control is
supplied by the MCU control circuit through J4/P4. Output from the amplifier, supplied
when the key control is received, is an amplified version of the modulated RF. This
amplified output is the exciter RF output.
6.6.2.3.4 VCO-2
VCO-2 is the RF stage local oscillator. Inputs to VCO-2 are a dc control voltage and an
adjustment. Dc control voltage is supplied by synthesizer-2. The adjustment, which varies the
VCO2 control voltage level, is controlled through the front-panel VCO ADJ access. This
control provides the means for VCO-2 to output a carrier frequency that would otherwise
be beyond the range of the control voltage input. The carrier output, always second IF
frequency below the channel carrier frequency, is applied to mixer-2.
ISC Technologies Document Number: 9110.00172 DSP Exciter
Issue 1, Rev. N: 09/25/11 THEORY OF OPERATION
Print Date: 09/25/11 Copyright © 2011 ISC Technologies Page: 6-2
6.6.2.3.5 Synthesizer-2
Synthesizer-2 controls VCO-2 carrier frequency by means of a phase-locked loop (PLL).
PLL inputs to synthesizer-2 are a carrier and a phase reference. The reference is a ten-MHz
carrier supplied by the ten-MHz reference circuit. The carrier is the VCO-2 output. The PLL
output from synthesizer-2 is a dc control voltage. This voltage, set to cause VCO-2 to lock
phases with the reference, is applied to the VCO-2 control input.
Synthesizer-2 also performs all communications between the RF stage circuit and the MCU
control circuit. A control input to synthesizer-2 specifies VCO-2 carrier frequency. This data
is received over a serial data link when the exciter is booting or changing channels. Status
outputs from synthesizer-2 are a lock fault and a VCO2 level. The lock fault indicates loss of
the carrier/reference phase lock. VCO2 level is the VCO-2 control voltage.
6.7 Voltage Regulator Circuit
Refer to Figure 6-4, DSP Exciter Detailed Functional Diagram (center, toward bottom) in the
following discussion. The exciter receives 26-volt operating power through terminal board
TB 1. The dc power indicator on the exciter front panel is connected to this input. This
voltage is supplied to a 26-volt bus and is monitored by the MCU. An intermediate regulator
reduces the 26 volts to 16.5 volts, which is supplied to the two final regulators. One
regulator generates 13.5 volts, which is supplied to a 13.5-volt bus and monitored by the
MCU. The other regulator generates 5 volts, which is supplied to a five-volt bus and
monitored by the MCU.
DSP Exciter ISC Technologies Document Number: 9110.00172
THEORY OF OPERATION Issue 1, Rev. N: 09/25/11
Page: 6-2 Copyright © 2011 ISC Technologies Print Date: 09/25/11

7 MAINTENANCE
7.1 Location of Maintenance Procedures
The DSP exciter is central to performing transmitter maintenance. Most maintenance of
electrical assemblies is done via the VT100 interface. Any maintenance procedures which
require adjusting controls within the exciter chassis are listed in this section.
Replace the exciter if it has input power, as indicated by the front-panel LED, but does not
allow the user to make connection via the VT100 interface.
7.2 Test Equipment Required
Table 4-1, Test Equipment Required, lists test equipment required to perform maintenance
procedures.
7.3 VCO-2 Adjustment Procedure
Perform the VCO-2 adjustment procedure after installing new VCO/RF amplifier board or
after setting new channel carrier frequency. If the transmitter is to operate at more than one
frequency, perform the multichannel adjustment procedure. If the transmitter is to operate at
only one frequency, perform the single-channel adjustment procedure. Refer to the DSP
exciter VDT manual as necessary.
7.3.1 VCO-2 Multichannel Adjustment Procedure
1. Set up VT-100 VDT and select local control (see VDT manual).
2. Select transmitter channel of lowest frequency if not already selected.
3. Use tuning tool supplied to adjust VCO AD J control through exciter front panel. Ad-
just for a reading of 2.8 volts (3.5 volts for wideband VCO 263-0082-062), on VCO2
status display.
4. Return transmitter to service.
Procedure is complete.
7.3.2 VCO-2 Single-Channel Adjustment Procedure
This procedure does not apply to wideband option.
1. Set up VT-100 VDT and select local control (see VDT manual).
2. Select transmitter channel of operating frequency if not already selected.
3. Use tuning tool supplied to adjust VCO ADJ control through exciter front panel. Ad-
just for reading of 5.0 Vdc on VCO2 status display.
4. Return transmitter to service.
Procedure is complete.
ISC Technologies Document Number: 9110.00172 DSP Exciter
Issue 1, Rev. N: 09/25/11 MAINTENANCE
Print Date: 09/25/11 Copyright © 2011 ISC Technologies Page: 7-2
7.4 Over-The-Link Downloading
Over-the-link (OTL) code downloading allows C2000 transmitter controller (C2000)
software, alarm matrix setup, and exciter software to be downloaded over the C2000 link
channel.
To properly use OTL downloading, C2000 units must be programmed for the correct
control group, site ID, and unit ID, which are integral to C2000 hardware and software.
When information is downloaded over the link channel, the control group, site IDs and/or
unit IDs that are to receive the code must be specified.
Caution
If the control group, site ID, and unit ID are not
specified, all units in the system accept the
download information. In a mixed system, this can
result in some of the transmitters being off the air.
An example of this would be a GL-T8600 exciter
receiving a GL-T8500 exciter programming code.
The GL-T8600 exciter would not operate with this
software and could result in a site visit to correct
the problem.
Programming of control groups and site IDs is done via the C2000 front port with a local
connection or through a modem from a remote location. The control groups should be setup
as a group of transmitters having the same configuration. For example, all GL-T8500 trans-
mitters could be in one control group and GL-T8600 transmitters be in another. This would
allow one to download exciter software to all GL-T8500 transmitters at one time by
selecting their control group. Any transmitter with a different control group would not
accept the download information.
Site ID must be different for each site location, and is used when downloading information to
a specific site location. If there are multiple units at the same site, the site ID and unit ID need
to be specified to download to a specific unit. If the unit ID is not specified, all units at that
site accept the download.
Unit ID is programmed with a rotary switch in the C2000; it must be different for each
C2000 at a site location. To download one specific unit, both site and unit ID must be
specified for that unit; the unit with that site ID and unit ID is the only one that accepts the
download.
For assistance on how to perform a download, call ISC Technologies customer support at
217-221-0985.
7.5 On-The-Fly Channel/Mode Changing
Different paging formats may require different digital deviation and offsets of paging data on
the same RF carrier frequency. In the past, the only way to meet the different deviation
requirements on the same frequency was to program two different channels for the same
RF carrier frequency and then program those same two channels for a different digital
DSP Exciter ISC Technologies Document Number: 9110.00172
MAINTENANCE Issue 1, Rev. N: 09/25/11
Page: 7-2 Copyright © 2011 ISC Technologies Print Date: 09/25/11

deviation and offset. By changing channels, the deviation requirements of the paging
formats were met. However, a channel change requires that the transmitter be unkeyed to
allow time for PLL lock-up, which is a loss of air time.
The on-the-fly feature allows the following:
Each channel can be programmed for four different digital modes (A, B, C, D)
Each mode allows different digital deviation and offsets to be programmed
During normal paging operation, the C-2000 controller sends information to the transmitter
telling it what channel to operate on and which one of the four digital modes to use. The
four different digital modes of operation are controlled by the data 2 and data 3 lines into
the C-2000 interface board on the DSP exciter. If the paging data requires a different devi-
ation, the C-2000 transmitter controller can change the mode without having to change the
channel. This allows the DSP exciter to accommodate different paging format requirements
without unkeying the transmitter to change channels.
7.5.1 Programming Example
To set up the exciter for the proper digital deviation and offset programming, make up a
table similar to the one shown below. Next, access Digital Mode Setup menu and select
View Channel Frequencies submenu.
Table 7-1 Deviation and Offset Programming
Channel
1&9
2&10
3&11
4&12
5&13
6&14
7&15
8&16
Mode/Dev.A
4500
4500
4500
4500
4500
4500
4500
4500
Mode/Offset A
0
+400
-400
+300
0
-300
0
0
Mode/Dev.B
4800
4800
4800
4800
4800
4800
4800
4800
Mode/Offset B
0
+200
-200
+400
0
+400
-400
0
Mode/Dev.C
2400
4200
4200
2400
2400
4200
2400
4200
Mode/Offset C
0
0
0
0
0
0
0
0
Mode/Dev.D
4200
2400
4200
2400
2400
2400
4200
2400
Mode/Offset D
0
0
+400
-400
0
0
0
0
Note
Initial release has setup similar to above table. Subsequent releases may
have more programming variations
ISC Technologies Document Number: 9110.00172 DSP Exciter
Issue 1, Rev. N: 09/25/11 MAINTENANCE
Print Date: 09/25/11 Copyright © 2011 ISC Technologies Page: 7-2
Note
When on-the-fly software is used with a QT-1000 interface board
installed in the exciter, only the deviation and offset programming for
mode D is available. References in the exciter menus pertaining to modes
A, B, and C are blanked out.
7.5.1.1 Release 2.10 DSP Exciter
The C-2000 transmitter controller detects a FLEX baud rate of 1600. When this condition is
detected, the mode control lines to the DSP exciter change it to mode B. If the FLEX baud
rate is not detected, the mode control lines are set for mode A. This requires that mode A
deviation (and offset) be set for POCSAG (512, 1200 or 2400 baud), Golay, NEC and any
other paging format other than FLEX requirements. Mode B deviation and offset must be
set for FLEX. Mode C and D are not used.
7.6 16-Channel Operation
With 16-channel capability, the on-the-fly digital mode programming is only programmable
on 8 channels. When channels 1 through 8 are programmed for different modes, channels 9
through 16 follow the same mode programming respectively (i.e. channel 9 is the same as
1, channel 10 is the same as 2, etc.). Selecting additional channels (9 through 16) is
achieved by the C-2000 controller pulling mode-1 line low to the C-2000 interface board.
DSP Exciter ISC Technologies Document Number: 9110.00172
MAINTENANCE Issue 1, Rev. N: 09/25/11
Page: 7-2 Copyright © 2011 ISC Technologies Print Date: 09/25/11

7.7 On-The-Fly Interface
Figure 7-1 On-The-Fly C2000 Control Lines to DSP Exciter
ISC Technologies Document Number: 9110.00172 DSP Exciter
Issue 1, Rev. N: 09/25/11 MAINTENANCE
Print Date: 09/25/11 Copyright © 2011 ISC Technologies Page: 7-2
Notes:
A C-2000 interface board in the DSP exciter must be used with on-the-fly software
All J1 pin connections shown on the above diagram are at the input to the C-2000 interface
board in the DSP exciter
Data 0 at the input of the C-2000 interface board controls Data 1 at its output
Data 1 at the input of the C-2000 interface board controls Data 2 at its output
Data 2 at the input of the C-2000 interface board controls Data 3 at its output
Data 3 at the input of the C-2000 interface board controls Data 4 at its output
Mode 0 at the input of the C-2000 interface board controls Mode sel 1 at its output
Mode 1 at the input of the C-2000 interface board controls Mode sel 2 at its output
Freq 0 at the input of the C-2000 interface board controls Ch select 1 at its output
Freq 1 at the input of the C-2000 interface board controls Ch select 2 at its output
Freq 2 at the input of the C-2000 interface board controls Ch select 3 at its output
DSP Exciter ISC Technologies Document Number: 9110.00172
MAINTENANCE Issue 1, Rev. N: 09/25/11
Page: 7-2 Copyright © 2011 ISC Technologies Print Date: 09/25/11

Issue 1, Rev. N: 09/25/11 CHECKOUT AND TROUBLESHOOTING
8 CHECKOUT AND TROUBLESHOOTING
8.1 CHECKOUT
The DSP exciter has two functions; it produces on-frequency RF and has a microprocessor to
handle input from the PA and transmitter controller. Checkout involves verifying that RF is
produced and unkeying occurs during a fault condition.
8.2 TROUBLESHOOTING
The recommended troubleshooting level for the exciter is at the unit level. That is, if the
exciter fails to provide the transmitter system with a usable, modulated RF-drive signal and
all the exciter’s power, control, and signal inputs are normal, you should replace the exciter
with a spare.
ISC Technologies Document Number: 9110.00172 DSP Exciter
Print Date: 09/25/11 Copyright © 2011 ISC Technologies Page: 2-1
DSP Exciter ISC Technologies Document Number: 9110.00172
CHECKOUT AND TROUBLESHOOTING Issue 1, Rev. N: 09/25/11
Page: 8-2 Copyright © 2011 ISC Technologies Print Date: 09/25/11

Issue 1, Rev. N: 09/25/11 REMOVAL AND REINSTALLATION
9 REMOVAL AND REINSTALLATION
Remove all input power from transmitter cabinet before performing these procedures.
9.1 Exciter/PA Control Chassis
Refer to Figure 9-1, DSP Exciter Chassis Removal and Reinstallation , for a detailed
drawing.
Note
Memory PROMs in the replacement exciter should be the same as in the
original exciter unless the maintenance technician intends to modify
exciter characteristics. Also, parameters, such as channel frequencies,
may be stored in nonvolatile RAM. Ensure that the replacement exciter is
programmed correctly.
9.1.1 Removal Procedure
1. Support exciter while removing the four screws from the front panel that secure it to
the cabinet. Save screws for installation procedure.
2. Remove exciter from cabinet far enough to access back panel.
3. Disconnect connector J3 from connector P3 that is pigtailed off terminal board TB 1
(dc power input).
4. If a controller interface I/O panel is mounted on exciter back panel, remove I/O panel;
leave all wires connected to I/O panel.
5. Tag all connectors attached to the exciter back panel.
6. Remove all connectors attached to the exciter back panel. Leave P3 connector/wiring
assembly connected to terminal board TB1 for now.
7. Remove exciter.
8. Tag wires connected to terminal board TB1 on P3 connector/wiring assembly.
9. Disconnect tagged wires from terminal board TB1. Save P3 connector/wiring assem-
bly for installation procedure.
Procedure is complete.
9.1.2 Reinstallation Procedure
Note
A wideband DSP exciter that is installed in a GL-T8500 or GL-T8600
transmitter must have one rack unit of space between it and the power
amplifier chassis.
ISC Technologies Document Number: 9110.00172 DSP Exciter
Print Date: 09/25/11 Copyright © 2011 ISC Technologies Page: 9-1
1. Before installing exciter, connect wires on P3 connector/wiring assembly to terminal
board TB 1 on exciter back panel. P3 connector/wiring assembly is saved from removal
procedure.
2. Connect connectors on transmitter to exciter back panel.
3. If controller requires interface I/O panel, install external interface I/O board on exciter
back panel (see Paragraph 9. 4).
4. Connect connector J3 to connector P3 that is pigtailed off of terminal board TB 1.
5. Locate connector P3 that is pigtailed off of terminal board TB 1. Disconnect connector
P3 from connector J3.
6. Slide exciter into cabinet and secure with four screws saved from removal procedure.
Procedure is complete. Perform setup, adjustment, or calibration procedures as required.
9.2 Exciter Cover
These procedures must be performed with the exciter removed from the transmitter cabinet.
Refer to Figure 9-2, DSP Exciter Cover Removal and Reinstallation throughout these
procedures.
9.2.1 Removal Procedure
1. Remove two sem screws from sides of exciter cover. Save sem screws for installation
procedure.
2. Raise front of cover and extract back of cover from channel in back panel extrusion.
3. Remove exciter cover.
Procedure is complete.
9.2.2 Reinstallation Procedure
1. Insert exciter cover into channel on exciter back panel extrusion.
2. Lower cover so that fingerstock is behind exciter front panel.
3. While pressing down slightly on exciter cover: install two sem screws saved from re-
moval procedure through sides of exciter cover.
Procedure is complete.
DSP Exciter ISC Technologies Document Number: 9110.00172
REMOVAL AND REINSTALLATION Issue 1, Rev. N: 09/25/11
Page: 9-2 Copyright © 2011 ISC Technologies Print Date: 09/25/11

Issue 1, Rev. N: 09/25/11 REMOVAL AND REINSTALLATION
ISC Technologies Document Number: 9110.00172 DSP Exciter
Print Date: 09/25/11 Copyright © 2011 ISC Technologies Page: 9-2

v 0 1 7 1 . hg l
Figure 9-2 DSP Exciter Cover Removal
and Reinstallation
DSP Exciter ISC Technologies Document Number: 9110.00172
REMOVAL AND REINSTALLATION Issue 1, Rev. N: 09/25/11
Page: 9-2 Copyright © 2011 ISC Technologies Print Date: 09/25/11

Issue 1, Rev. N: 09/25/11 REMOVAL AND REINSTALLATION
9.3 Exciter/Control Board
These procedures must be performed with the exciter removed from the transmitter cabinet,
and the exciter cover removed. Refer to Figure 9-3, DSP Exciter Control Board Removal and
Reinstallation, throughout these procedures.
9.3.1 Removal Procedure
Note
Save all hardware for installation procedure.
1. Remove controller interface board (see Table Paragraph 9.4 ).
2. Remove VCO/RF amplifier board (see Table Paragraph 9.5 ).
3. Remove three kep nuts and three screws from regulators U1, U2, and U58.
4. Remove shoulder washer from regulator U58.
5. Remove two jam nuts and two lock washers from connectors J7 and J8.
6. Remove two jack socket screws attached to connector J6 through back panel.
7. Remove four sem screws from back panel and remove back panel from exciter chas-
sis. Some exciters use three sem screws and one standoff.
8. Remove insulator between back panel and regulator U58.
9. Remove two jack socket screws attached to connector J3 through front panel.
10. Remove two studded standoffs through exciter/control board.
11. Remove nine sem screws that attach exciter/control board to exciter chassis, and re-
move exciter/control board.
Procedure is complete.
9.3.2 Reinstallation Procedure
Note
Use hardware saved from installation procedure.
1. Position exciter/control board onto exciter chassis and secure with nine sem screws.
2. Install two studded standoffs through exciter/control board.
3. Apply Vibra Tite or similar nonpermanent self-locking liquid adhesive to threads of
the two jack socket screws to be used for connector J3. Apply only to top 1/4 inch of
thread on each jack socket screw.
4. Install two jack socket screws into connector J3 through front panel.
5. Apply thermal compound as follows: between regulator U1 and back panel, between
regulator U2 and back panel, between regulator U58 and insulator, and between insulator
and back panel.
ISC Technologies Document Number: 9110.00172 DSP Exciter
Print Date: 09/25/11 Copyright © 2011 ISC Technologies Page: 9-2
6. Install insulator between regulator U58 and back panel.
7. Position back panel on exciter chassis and secure with four sem screws. Some excit-
ers use three sem screws and one standoff in the bottom right corner.
8. Apply Vibra Tite or similar nonpermanent self-locking liquid adhesive to threads of
the two jack socket screws to be used for connector J6. Apply only to top 1/4 inch of
thread on each jack socket screw.
9. Install two jack socket screws into connector J6 through back panel.
10. Install two lock washers and two jam nuts over connectors J7 and J8.
11. Install shoulder washer into regulator U58.
12. Install three kep nuts and three screws through regulators U1, U2, and U58.
13. Install VCO/RF amplifier board (see Table Paragraph 9.5 ).
14. Install controller interface board (see Table Paragraph 9.4 ).
Procedure is complete. After exciter is installed in transmitter cabinet: perform setup
procedure if necessary (refer to the system and menu manuals).
DSP Exciter ISC Technologies Document Number: 9110.00172
REMOVAL AND REINSTALLATION Issue 1, Rev. N: 09/25/11
Page: 9-2 Copyright © 2011 ISC Technologies Print Date: 09/25/11

Issue 1, Rev. N: 09/25/11 REMOVAL AND REINSTALLATION
v 0 1 7 0 . hg l
Figure 9-3 DSP Exciter Control Board Removal and Reinstallation
ISC Technologies Document Number: 9110.00172 DSP Exciter
Print Date: 09/25/11 Copyright © 2011 ISC Technologies Page: 9-2
9.4 Interface Board
These procedures must be performed with the exciter removed from the transmitter cabinet
(see Paragraph 9.1), and the exciter cover removed (see Paragraph 9.2). Refer to Figure 9-
4, DSP Exciter External Interface I/O Board Removal and Reinstallation, throughout the
following procedures.
9.4.1 Removal Procedure
1. Remove jack socket screws (2 or 6) securing connector J4 (J1 and J2 not always used)
to the rear panel of the exciter. Save jack socket screws for installation procedure.
2. Remove two sem screws securing interface board to standoffs. Save sem screws for
installation procedure.
3. Grasp interface board at the center of connector P 1. Pull up on board with a firm ver-
tical motion to disengage connector P1 from connector J1 on the exciter/control board.
4. Remove interface board.
Procedure is complete.
9.4.2 Reinstallation Procedure
1. Position interface board into place by inserting connector J4 (and J1 and J2 if used)
through openings in exciter rear panel.
2. Carefully align connector P1 on interface board with connector J1 on exciter/control
board and engage.
3. Secure interface board to standoffs with two sem screws saved from removal proce-
dure.
4. Apply Vibra Tite or similar nonpermanent self-locking liquid adhesive to threads of the
six jack socket screws saved from removal procedure. Apply only to top 1/4 inch of
thread on each jack socket screw.
5. Screw the six jack socket screws through holes on exciter rear panel at either sides of
connectors J1, J4, and J2.
Procedure is complete. After exciter is installed into transmitter cabinet, perform audio
input adjustment procedure (see Section 7).
9.5 VCO/RF Amplifier Board
These procedures must be performed with the exciter removed from the transmitter cabinet
(see Paragraph 9.1), and the exciter cover removed (see Paragraph 9.2). Refer to Figure 9-
5, DSP Exciter Interface Board Removal and Reinstallation, throughout these procedures.
DSP Exciter ISC Technologies Document Number: 9110.00172
REMOVAL AND REINSTALLATION Issue 1, Rev. N: 09/25/11
Page: 9-2 Copyright © 2011 ISC Technologies Print Date: 09/25/11

Issue 1, Rev. N: 09/25/11 REMOVAL AND REINSTALLATION
9.5.1 Removal Procedure
1. Remove jam nut and lock washer from connector J3 on rear of exciter. Save jam nut
and lock washer for installation procedure.
2. Remove five sem screws securing VCO/RF amplifier board to standoffs on exciter.
Save sem screws for installation procedure.
3. Grasp VCO/RF amplifier board near connector P4. Pull up on board with a short ver-
tical motion to disengage connectors P4/P9/P10 from connectors J4/J9/J10 on exciter/
control board.
4. Remove VCO/RF amplifier board.
Procedure is complete.
9.5.2 Reinstallation Procedure
1. Before installing VCO/RF amplifier board, verify that RF band includes desired
transmitter operating frequencies (refer to Section 10).
2. Position VCO/RF amplifier board into place by inserting connector J3 through hole in
rear of exciter.
3. Carefully align connectors P4/P9/P10 on VCO/RF amplifier board with connectors
J4/J9/J10 on exciter/control board and engage.
4. Secure VCO/RF amplifier board to standoffs on exciter using five sem screws saved
from removal procedure.
5. Install lockwasher and jam nut to connector J3 on rear of exciter using lockwasher
and jam nut saved from removal procedure.
Procedure is complete. After exciter is installed into transmitter cabinet, perform VCO2
adjustment procedure in Section 7.
ISC Technologies Document Number: 9110.00172 DSP Exciter
Print Date: 09/25/11 Copyright © 2011 ISC Technologies Page: 9-9

v 0 3 4 1 . hg l
Figure 9-4 DSP Exciter External Interface I/O Board
Removal and Reinstallation
DSP Exciter ISC Technologies Document Number: 9110.00172
REMOVAL AND REINSTALLATION Issue 1, Rev. N: 09/25/11
Page: 9-10 Copyright © 2011 ISC Technologies Print Date: 09/25/11

Issue 1, Rev. N: 09/25/11 REMOVAL AND REINSTALLATION
v 0 3 4 2 . hg l
Figure 9-5 DSP Exciter Interface Board Removal and Reinstallation
ISC Technologies Document Number: 9110.00172 DSP Exciter
Print Date: 09/25/11 Copyright © 2011 ISC Technologies Page: 9-11
DSP Exciter ISC Technologies Document Number: 9110.00172
REMOVAL AND REINSTALLATION Issue 1, Rev. N: 09/25/11
Page: 9-12 Copyright © 2011 ISC Technologies Print Date: 09/25/11

Issue 1, Rev. N: 09/25/11 OPTIONS
10 OPTIONS
10.1 Exciter/PA Control with QT-1000 Interface
The controller interface is the portion of exciter circuitry that connects the transmitter
controller to the exciter. The controller interface dictates what kind of transmitter controller
may operate the transmitter. The transmitter can be operated through one of several control-
lers depending on the interface circuitry installed with the exciter.
Two boards form this interface, the internal QT-1000 interface board and the external
interface I/O board.
Control commands from the transmitter controller are connected through the interface
circuit. This circuit supplies remote control to the microcontroller unit (MCU) control
circuit. The VT-100 VDT supplies local control. The MCU control circuit generates all
control signals for the other circuits, and monitors their status. The MCU control circuit
reports status back to the VT-100 VDT and the interface circuit, which supplies the status to
the transmitter controller.
10.1.1 Reference Source
The ten-MHz reference signal is provided by the controller via J8 on the exciter/control
board.
10.1.2 Controller Interface Connector Functions
Refer to Figure 10-1, Table 10-1, and Table 10-2 for a pin-by-pin description of signal
functions. The controller interfaces with the transmitter through connectors J1, J2, and J5 and
terminal board TB2 at the exciter back panel. J5 on the external I/O board connects to a
standard RL-XX3 receiver, if installed. If a standard receiver is not installed, TB2 on the
external I/O board connects to any generic receiver. TB2 also makes connections to
optional configurable QT-1000 alarm inputs and switching outputs. J1 on the internal
interface board connects directly to TXC connector J1, and interfaces all signals except
alarms. Alarm signals, consisting of transmitter alarm, fault, and status signals, are supplied
directly to the QT-1000 controller connector J2 though J2 on the internal interface board.
10.1.3 QT-1000 Interface Conversion Functions
Many of the signals exchanged between the controller and the exciter originate with a
format, voltage, or requirement incompatible with their destination. The QT-1000 interface
performs any signal conversions necessary to provide compatibility between the controller
and the exciter. The following text describes any signal conversions made by the controller
interface.
ISC Technologies Document Number: 9110.00172 DSP Exciter
Print Date: 09/25/11 Copyright © 2011 ISC Technologies Page: 10-1
ISC Technologies Document Number:
9110.00172 Issue 1, Rev.
N: 09/25/11
10.1.3.1 Analog-Mode A/D Conversion
The exciter DSP modulator circuit reads synchronized serial data for its analog mode input
signal, but the QT-1000 controller provides an analog signal. The controller interface
converts the analog to the appropriate data form for the DSP. The analog (FLAT AUDIO+,-)
terminates across a balanced input circuit that also provides a level adjustment. The
adjustment, when properly set by the AUDIO INPUT ADJUST pot through the exciter
cover, provides analog to an A/D converter at the optimum zero-dBm level. The A/D
converts the analog into serial data, which is applied to the DSP through a synchronous data
link. A synchronous data link is characterized by an exchange of pulse streams for timing
purposes. The A/D converter is clocked by a pulse generator circuit driven by the ten-MHz
reference circuit.
10.1.3.2 FSK-Data-Bit Strapping
The exciter DSP modulator circuit can read up to four bits for its digital FSK mode input
signal, but the controller provides two active bits 1 and 2 (DATA1, DATA2). This allows
transmitter operation in the two-level or four-level mode.
10.1.3.3 Channel-Select-Bit Strapping
The exciter MCU control circuit reads three bits to determine the remotely selected
channel, but the QT-1000 controller provides only bits 1 and 2 (CH SEL 1,2). As a result,
the QT-1000 controller can command only four channels. The controller interface keeps bit 3
open (high). Table 10-2 defines the transmitter operating channel resulting from the
channel select inputs.
10.1.3.4 Mode-Select-Bit Strapping
The exciter MCU control circuit reads two bits to determine the remotely selected mode,
but the QT-1000 controller provides only bit 1 (MODE CONTROL). As a result, the QT-
1000 controller can command only two modes. The controller interface straps bit 2 to
ground (low). Table 10-3 defines the transmitter operating mode resulting from the model
select input.
10.1.3.5 Power Sample D/A Conversion
The QT-1000 controller reads two 0-to-2.5-volt voltages for its forward and reflected power
sample inputs, but these power values are stored as data in the exciter MCU control circuit.
The controller interface converts the data to voltages of the appropriate range for the QT-
1000 controller. Data from the MCU representing the forward and reflected powers is
written into a dual D/A converter. The D/A converts the data into two proportional dc
voltages ranging from 0 volt to 2.5 volts (FWD PWR SAMPLE, REF PWR SAMPLE),
which are applied to the QT-1000 controller. Control logic gates ensure that data is written to
the proper half of the D/A converter.
DSP Exciter
OPTIONS
Page: 10-2 Copyright © 2011 ISC Technologies Print Date: 09/25/11

Issue 1, Rev. N: 09/25/11 OPTIONS
Table 10-1 Interface Board Connector J4 (QT-1000)
J4-X
signal/description
J4-X
signal/description
1
FWD PWR SAMPLE, input from
PA
14
AUDIO INPUT +, input from re-
ceiver or tx controller
2
AUDIO INPUT -, common
15
REF PWR SAMPLE, input from
PA
3
TX GND
16
TONE DECODER OUTPUT,
logic output to tx controller
4
KEY IN, input from tx controller
17
DATA 1, digital data input from tx
controller
5
DATA 2, digital data input from tx
controller
18
DATA 3, digital data input from tx
controller
6
CH SELECT 3, digital command
input from tx controller
19
MODE SELECT 1, digital com-
mand input from tx controller
7
MODE SELECT 2, digital com-
mand input from tx controller
20
LOW POWER MODE, logic
input from PA
8
FAULT ALARM, digital output to
tx controller
21
VSWR ALARM, logic output to
tx controller
9
DATA4/CLK, input from tx con-
troller
22
CH SELECT 1, logic input from
tx controller
10
CH SELECT 2, logic input from
tx controller
23
MOD IND, logic output to tx con-
troller
11
LOW POWER ALARM, output
to tx controller
24
TEMP ALARM, logic output to tx
controller
12
SHUTDOWN ALARM, output to
tx controller
25
RF INPUT ALARM, logic output
to tx controller
13
not used
--
--
ISC Technologies Document Number: 9110.00172 DSP Exciter
Print Date: 09/25/11 Copyright © 2011 ISC Technologies Page: 10-2

ISC Technologies Document Number:
9110.00172 Issue 1, Rev.
N: 09/25/11
Table 10-2 Receiver Connector J5 Pin Functions
(QT-1000 with external I/O board)
J5-X
function
J5-X
function
1
no connection
9
no connection
2
standard receiver audio input for
interface, 2 Vp-p, nominal
10
no connection
3
no connection
11
return for standard receiver audio
4
no connection
12
standard receiver RSSI input for
interface, 0.5-6.0 Vdc
5
no connection
13
no connection
6
standard receiver ground for inter-
face
14
standard receiver-fault alarm input
for interface, LO=OK
7
no connection
15
no connection
8
standard receiver squelch output
for interface, HI=unsquelched
Table 10-3 Remote Select Input vs. Channel (QT-1000)
ch sel 1
J1-5
ch sel 2
J1-24
ch sel 3
selecte
d
channel
command
open (HI)
command
open (HI)
open (HI)
1
command
ground (LO)
command
open (HI)
open (HI)
2
command
open (HI)
command
ground (LO)
open (HI)
3
command
ground (LO)
command
ground (LO)
open (HI)
4
DSP Exciter
OPTIONS
Page: 10-2 Copyright © 2011 ISC Technologies Print Date: 09/25/11


Table 10-4 Remote Select Input vs. Mode (QT-1000)
mode sel 1
mode sel 2
J1-25
J2-1
selected
mode
command
ground (LO)
ground (LO)
analog
command
open (HI)
ground (LO)
2-level
command
open (HI)
command
open (HI)
4-level
Note
Not all transmitters can do all the modes.
10.2 Exciter/PA Control with Standard Interface
The following major paragraphs describe the operation of the major items within the
standard interface. Detailed figures are referenced, as required.
The controller interface is the portion of exciter circuitry that connects the transmitter
controller to the exciter. The controller interface dictates what kind of transmitter controller
may operate the transmitter. The transmitter can be operated through one of several control-
lers depending on the interface circuitry installed at the exciter. The remainder of section
10.2 describes standard controller interface circuitry.
Two boards form this interface, the internal standard interface board and the external
exciter standard interface I/O board.
Control commands from the transmitter controller are connected through the interface
circuit. This circuit supplies remote control to the microcontroller unit (MCU) control
circuit. The VT-100 VDT supplies local control. The MCU control circuit generates all
control signals for the other circuits, and monitors their status. The MCU control circuit
reports status back to the VT-100 VDT and the interface circuit, which supplies the status to
the transmitter controller.
10.2.1 Reference Source
The ten-MHz reference signal is provided by the controller via J8 on the exciter/control
board. All other inputs and outputs, except for RF output, are routed through the standard
interface board.
ISC Technologies Document Number: 9110.00172 DSP Exciter
Issue 1, Rev. N: 09/25/11 OPTIONS
Print Date: 09/25/11 Copyright © 2011 ISC Technologies Page: 10-2

ISC Technologies Document Number:
9110.00172 Issue 1, Rev.
N: 09/25/11
10.2.2 Controller Interface Connector Functions
Refer to Table 10-1, Interface Board Connector J4 (QT-1000) for a pin-by-pin description of
signal functions. The controller interfaces with the transmitter through connector J4 and
terminal board TB2 at the exciter back panel. TB2 also makes connections to optional
configurable alarm inputs and switching outputs.
10.2.3 Standard Interface Conversion Functions
Many of the signals exchanged between the controller and the exciter originate with a
format, voltage, or requirement incompatible with their destination. The standard interface
performs any signal conversions necessary to provide compatibility between the controller
and the exciter. The following text describes any signal conversions made by the controller
interface.
10.2.3.1 Analog-Mode A/D Conversion (No Analog for 138.0-174.0
MHZ & 406.0-470.0 MHz)
The exciter DSP modulator circuit reads synchronized serial data for its analog mode input
signal, but the transmitter controller provides an analog signal. The controller interface
converts the analog to the appropriate data form for the DSP. The analog (FLAT AUDIO +,-)
terminates across a balanced input circuit that also provides a level adjustment. The
adjustment, when properly set by the AUDIO INPUT ADJUST pot through the exciter
cover, provides analog to an A/D converter at the optimum zero-dBm level. The A/D
converts the analog into serial data, which is applied to the DSP through a synchronous data
link. A synchronous data link is characterized by an exchange of pulse streams for timing
purposes. The A/D converter is clocked by a pulse generator circuit driven by the exciter’s
ten-MHz reference circuit.
10.2.3.2 FSK-Data-Bit Strapping
The exciter DSP modulator circuit can read up to four bits for its digital FSK mode input
signal, but the controller provides two active bits 1 and 2 (DATA1, DATA2). This allows
transmitter operation in the two-level or four-level mode.
10.2.3.3 Channel-Select-Bit Strapping
The exciter MCU control circuit reads three bits to determine the remotely selected
channel, and the transmitter controller provides bits 1, 2, and 3 (CH SEL 1,2,3). As a result,
the transmitter controller can command all eight of the possible channels. Table 10-3,
Remote Select Input vs. Channel (QT-1000), defines the transmitter operating channel
resulting from the channel select inputs.
10.2.3.4 Mode-Select-Bit Strapping
The exciter MCU control circuit reads two bits to determine the remotely selected mode,
but the transmitter controller provides only bit 1 (MODE CONTROL). As a result, the
transmitter controller can command three of the transmitter’s four possible modes. Table
10-4, Remote Select Input vs. Mode (QT-1000), defines the transmitter operating mode
DSP Exciter
OPTIONS
Page: 10-2 Copyright © 2011 ISC Technologies Print Date: 09/25/11
resulting from the model select input.

10.2.3.5 Power Sample D/A Conversion
The transmitter controller reads two 0-to-2.5-volt voltages for its forward and reflected
power sample inputs, but these power values are stored as data within the exciter’s MCU
control circuit. The controller interface converts the data to voltages of the appropriate
range for the transmitter controller. Data from the MCU representing the forward and
reflected powers is written into a dual D/A converter. The D/A converts the data into two
proportional dc voltages ranging from 0 volt to 2.5 volts (FWD PWR SAMPLE, REF PWR
SAMPLE), which are applied to the transmitter controller. Control logic gates ensure that
data is written to the proper half of the D/A converter.
Table 10-5 Interface Board Connector J4 (Standard)
J4-X
signal/description
J4-X
signal/description
1
FWD PWR SAMPLE, input
from PA
14
AUDIO INPUT -, input from re-
ceiver or tx controller (No Analog
for 138.0-174.0 MHZ & 406.0-
470.0 MHz)
2
AUDIO INPUT +, common (No
Analog for 138.0-174.0 MHZ &
406.0-470.0 MHz)
15
REF PWR SAMPLE, input from
PA
3
TX GND
16
TONE DECODER OUTPUT,
logic output to tx controller
4
KEY IN, input from tx controller
17
DATA 1, digital data input from
tx controller
5
DATA 2, digital data input from
tx controller
18
DATA 3, digital data input from
tx controller
6
CH SELECT 3, digital command
input from tx controller
19
MODE SELECT 1, digital com-
mand input from tx controller
7
MODE SELECT 2, digital com-
mand input from tx controller
20
LOW POWER MODE, logic
input from PA
8
FAULT ALARM, digital output
to tx controller
21
VSWR ALARM, logic output to
tx controller
9
DATA4/CLK, input from tx con-
troller
22
CH SELECT 1, logic input from
tx controller
10
CH SELECT 2, logic input from
tx controller
23
MOD IND, logic output to tx
controller
11
LOW POWER ALARM, output
to tx controller
24
TEMP ALARM, logic output to
tx controller
12
SHUTDOWN ALARM, output
to tx controller
25
RF INPUT ALARM, logic out-
put to tx controller
13
not used
--
--
ISC Technologies Document Number: 9110.00172 DSP Exciter
Issue 1, Rev. N: 09/25/11 OPTIONS
Print Date: 09/25/11 Copyright © 2011 ISC Technologies Page: 10-2

ISC Technologies Document Number:
9110.00172 Issue 1, Rev.
N: 09/25/11
Table 10-6 Remote Select Input vs. Channel (standard)
ch sel 1
ch sel 2
ch sel 3
J4-22
J4-10
J4-6
selected
channel
command
open (HI)
command
open (HI)
open (HI)
1
command
ground (LO)
command
open (HI)
open (HI)
2
command
open (HI)
command
ground (LO)
open (HI)
3
command
ground (LO)
command
ground (LO)
open (HI)
4
command
open (HI)
command
open (HI)
command
ground (LO)
5
command
ground (LO)
command
open (HI)
command
ground (LO)
6
command
open (HI)
command
ground (LO)
command
ground (LO)
7
command
ground (LO)
command
ground (LO)
command
ground (LO)
8
Table 10-7 Remote Select Input vs. Mode (standard)
mode sel 1
mode sel 2
J4-19
J4-7
selected
mode
command
ground (LO)
ground (LO)
analog
command
open (HI)
ground (LO)
2-level
command
open (HI)
command
open (HI)
4-level
Note
DSP Exciter
OPTIONS
Page: 10-2 Copyright © 2011 ISC Technologies Print Date: 09/25/11
Not all transmitters can do all the modes.

10.3 Exciter/PA Control with I20 Interface
The following major paragraphs describe the operation of the major items within the I20
interface. Detailed figures are referenced, as required.
The controller interface is the portion of exciter circuitry that connects the transmitter
controller to the exciter. The controller interface dictates what kind of transmitter controller
may operate the transmitter. The transmitter can be operated through one of several control-
lers depending on the interface circuitry installed at the exciter. The remainder of section
10.3 describes I20 controller interface circuitry.
Two boards form this interface, the internal I20 interface board and the external I20
interface I/O board.
Control commands from the transmitter controller are connected through the interface
circuit. This circuit supplies remote control to the microcontroller unit (MCU) control
circuit. The VT-100 VDT supplies local control. The MCU control circuit generates all
control signals for the other circuits, and monitors their status. The MCU control circuit
reports status back to the VT-100 VDT and the interface circuit, which supplies the status to
the transmitter controller.
10.3.1 Reference Source
The ten-MHz reference signal is provided by the controller via J8 on the exciter/control
board.
10.3.2 Controller Interface Connector Functions
Refer to Table 10-8 and Table 10-9 for a pin-by-pin description of signal functions. The
exciter interfaces with the transmitter through connector J2 and the controller through J1.
10.3.3 I20 Interface Conversion Functions
Many of the signals exchanged between the controller and the exciter originate with a
format, voltage, or requirement incompatible with their destination. The I20 interface
performs any signal conversions necessary to provide compatibility between the controller
and the exciter. The following text describes any signal conversions made by the controller
interface.
10.3.3.1 Analog-Mode A/D Conversion
The exciter DSP modulator circuit reads synchronized serial data for its analog mode input
signal, but the transmitter controller provides an analog signal. The controller interface
converts the analog to the appropriate data form for the DSP. The analog (FLAT AUDIO +,-)
terminates across a balanced input circuit that also provides a level adjustment. The
adjustment, when properly set by the AUDIO INPUT ADJUST pot through the exciter
cover, provides analog to an A/D converter at the optimum zero-dBm level. The A/D
converts the analog into serial data, which is applied to the DSP through a synchronous data
ISC Technologies Document Number: 9110.00172 DSP Exciter
Issue 1, Rev. N: 09/25/11 OPTIONS
Print Date: 09/25/11 Copyright © 2011 ISC Technologies Page: 10-2

ISC Technologies Document Number:
9110.00172 Issue 1, Rev.
N: 09/25/11
link. A synchronous data link is characterized by an exchange of pulse streams for timing
purposes. The A/D converter is clocked by a pulse generator circuit driven by the ten-MHz
reference circuit.
10.3.3.2 FSK-Data-Bit Strapping
The exciter DSP modulator circuit can read up to four bits for its digital FSK mode input
signal, but the controller provides two active bits 1 and 2 (DATA1, DATA2). This allows
transmitter operation in the two-level or four-level mode.
10.3.3.3 Channel-Select-Bit Strapping
The exciter MCU control circuit reads three bits to determine the remotely selected channel,
and the transmitter controller provides bits 1, 2, and 3 (CH SEL 1,2,3). As a result, the
transmitter controller can command all eight of the possible channels. Table 10-3 defines
the transmitter operating channel resulting from the channel select inputs.
10.3.3.4 Mode-Select-Bit Strapping
The exciter MCU control circuit reads two bits to determine the remotely selected mode,
and the transmitter controller provides two bits (MODE SELECT 1, MODE SELECT 2).
As a result, the transmitter controller can command three of the transmitter’s four possible
modes. Table 10-4 defines the transmitter operating mode resulting from the model select
input.
10.3.3.5 Power Sample D/A Conversion
The transmitter controller reads two 0-to-2.5-volt voltages for its forward and reflected
power sample inputs, but these power values are stored as data within the exciter’s MCU
control circuit. The controller interface converts the data to voltages of the appropriate
range for the transmitter controller. Data from the MCU representing the forward and
reflected powers is written into a dual D/A converter. The D/A converts the data into two
proportional dc voltages ranging from 0 volt to 2.5 volts (FWD PWR SAMPLE, REF PWR
SAMPLE), which are applied to the transmitter controller. Control logic gates ensure that
data is written to the proper half of the D/A converter.
Table 10-8 Interface Board Connector J1
J1-X
signal/description
J1-X
signal/description
1
CHASSIS
20
CLOCK-
2
CLOCK+
21
DATA0-
3
DATA0+
22
DATA1-
4
DATA1+
23
DATA2-
5
DATA2+
24
DATA3-
DSP Exciter
OPTIONS
Page: 10-2 Copyright © 2011 ISC Technologies Print Date: 09/25/11

Table 10-8 Interface Board Connector J1 (continued)
J1-X
signal/description
J1-X
signal/description
6
DATA3+
25
GND
7
FREQ0
26
FREQ1
8
FREQ2
27
MODE 0
9
MODE 1
28
MODE/AUX
10
ANALOG+
29
ANALOG-
11
GND
30
GND
12
RxD-
31
RxD+
13
TxD-
32
TxD+
14
KEY-
33
KEY+
15
DIG OUT 6
34
DIG OUT 7
16
DIG OUT 4
35
DIG OUT 5
17
DIG OUT 2
36
DIG OUT 3
18
DIG OUT 0
37
DIG OUT 1
19
_RESET
Table 10-9 Interface Board Connector J2
J2-X
signal/description
J2-X
signal/description
1
not used
8
GND
2
TxD+
9
TxD-
3
KEY+
10
KEY-
4
RxD+
11
RxD-
5
DATA0+
12
DATA0-
6
CLOCK+
13
CLOCK-
7
DATA1+
14
DATA1-
ISC Technologies Document Number: 9110.00172 DSP Exciter
Issue 1, Rev. N: 09/25/11 OPTIONS
Print Date: 09/25/11 Copyright © 2011 ISC Technologies Page: 10-2

ISC Technologies Document Number:
9110.00172 Issue 1, Rev.
N: 09/25/11
Table 10-10 Remote Select Input vs. Channel (I20)
ch sel 1
ch sel 2
ch sel 3
ch sel 4
J1-7
J1-26
J1-8
J1-9
selected
channel
command
open (HI)
command
open (HI)
open (HI)
open (HI)
1
command
ground (LO)
command
open (HI)
open (HI)
open (HI)
2
command
open (HI)
command
ground (LO)
open (HI)
open (HI)
3
command
ground (LO)
command
ground (LO)
open (HI)
open (HI)
4
command
open (HI)
command
open (HI)
command
ground (LO)
open (HI)
5
command
ground (LO)
command
open (HI)
command
ground (LO)
open (HI)
6
command
open (HI)
command
ground (LO)
command
ground (LO)
open (HI)
7
command
ground (LO)
command
ground (LO)
command
ground (LO)
open (HI)
8
command
open (HI)
command
open (HI)
open (HI)
command
ground
(LO)
9
command
ground (LO)
command
open (HI)
open (HI)
command
ground
(LO)
10
command
open (HI)
command
ground (LO)
open (HI)
command
ground
(LO)
11
command
ground (LO)
command
ground (LO)
open (HI)
command
ground
(LO)
12
command
open (HI)
command
open (HI)
command
ground (LO)
command
ground
(LO)
13
command
ground (LO)
command
open (HI)
command
ground (LO)
command
ground
(LO)
14
DSP Exciter
OPTIONS
Page: 10-2 Copyright © 2011 ISC Technologies Print Date: 09/25/11

command
open (HI)
command
ground (LO)
command
ground (LO)
command
ground
(LO)
15

Issue 1, Rev. N: 09/25/11 OPTIONS
Table 10-10 Remote Select Input vs. Channel (I20) (continued)
ch sel 1
ch sel 2
ch sel 3
ch sel 4
J1-7
J1-26
J1-8
J1-9
selected
channel
command
ground (LO)
command
ground (LO)
command
ground (LO)
command
ground
(LO)
16
Table 10-11 Remote Select Input vs. Mode (I20)
mode sel 1
J1-27
selected
mode
command
ground (LO)
analog
command
open (HI)
digital
ISC Technologies Document Number: 9110.00172 DSP Exciter
Print Date: 09/25/11 Copyright © 2011 ISC Technologies Page: 10-2

Issue 1, Rev. N: 09/25/11 List of Referenced Graphic Files
List of Referenced Graphic Files
/pics/v0077.hgl 6-13
/pics/v0079.hgl 5-2
/pics/v0081.hgl 6-12
/pics/v0083.hgl 6-6
/pics/v0123.hgl 6-2
/pics/v0151.hgl 9-3
/pics/v0170.hgl 9-7
/pics/v0171.hgl 9-4
/pics/v0341.hgl 9-10
/pics/v0342.hgl 9-11
/pics/v0345l.hgl 6-10
/pics/v0345r. hgl 6-11
/pics/v0854.hgl 7-5
s
/pics/v0164.hgl 4-5
/pics/v0250.hgl 1-2
/pics/v0251.hgl 3-5
/pics/v0343.hgl 3-3
/pics/v0344.hgl 3-4
ISC Technologies Document Number: 9110.00172 DSP Exciter
c
Print Date: 09/25/11 Copyright © 2011 ISC Technologies Page: 1