Ibm As 400 Users Manual QB3AGY03
AS400 to the manual 4161c1eb-414d-45d7-a1d7-8c09dd17a698
2015-02-02
: Ibm Ibm-Ibm-As-400-Users-Manual-431281 ibm-ibm-as-400-users-manual-431281 ibm pdf
Open the PDF directly: View PDF
.
Page Count: 489 [warning: Documents this large are best viewed by clicking the View PDF Link!]
- Contents
- Notices
- About This Guide
- ILE RPG Introduction
- Chapter 1. Overview of the RPG IV Programming Language
- Chapter 2. RPG Programming in ILE
- Chapter 3. Program Creation Strategies
- Chapter 4. Creating an Application Using Multiple Procedures
- Chapter 5. Entering Source Statements
- Chapter 6. Creating a Program with the CRTBNDRPG
- Chapter 7. Creating a Program with the CRTRPGMOD and CRTPGM Commands
- Chapter 8. Creating a Service Program
- Chapter 9. Running a Program
- Chapter 10. Calling Programs and Procedures
- Program/Procedure Call Overview
- Using a Prototyped Call
- Passing Prototyped Parameters
- Interlanguage Calling Considerations
- Using the Fixed-Form Call Operations
- Returning from a Called Program or Procedure
- Using Bindable APIs
- Calling a Graphics Routine
- Calling Special Routines
- Multithreading Considerations
- Debugging and Exception Handling
- Chapter 11. Debugging Programs
- The ILE Source Debugger
- Preparing a Program for Debugging
- Starting the ILE Source Debugger
- Adding/Removing Programs from a Debug Session
- Viewing the Program Source
- Setting and Removing Breakpoints
- Setting and Removing Watch Conditions
- Example of Setting a Watch Condition
- Stepping Through the Program Object
- Changing the Value of Fields
- Displaying Attributes of a Field
- Equating a Name with a Field, Expression, or Command
- Source Debug National Language Support for ILE RPG
- Sample Source for Debug Examples
- Chapter 12. Handling Exceptions
- Chapter 13. Obtaining a Dump
- Chapter 14. Defining Files
- Chapter 15. General File Considerations
- Chapter 16. Accessing Database Files
- Chapter 17. Accessing Externally Attached Devices
- Chapter 18. Using WORKSTN Files
- Chapter 19. Example of an Interactive Application
- Appendixes
- Appendix A. Behavioral Differences Between OPM RPG/400 and ILE RPG for AS/400
- Appendix B. Using the RPG III to RPG IV Conversion Aid
- Appendix C. The Create Commands
- Appendix D. Compiler Listings
- Bibliography
- Index
AS/400eÉÂÔ
ILE RPG for AS/400
Programmer's Guide
Version 4
SC09-2507-02
AS/400eÉÂÔ
ILE RPG for AS/400
Programmer's Guide
Version 4
SC09-2507-02

Note!
Before using this information and the product it supports, be sure to read the general information under “Notices” on page xi.
Third Edition (May 1999)
This edition applies to Version 4, Release 4, Modification 0, of IBM Application System/400 Integrated Language Environment RPG
for AS/400 (Program 5769-RG1) and to all subsequent releases and modifications until otherwise indicated in new editions. This
edition applies only to reduced instruction set computer (RISC) systems.
This edition replaces SC09-2507-01.
Order publications through your IBM representative or the IBM branch office serving your locality. Publications are not stocked at the
address that is given below.
IBM welcomes your comments. You can send your comments to:
IBM Canada Ltd. Laboratory
Information Development
2G/KB7/1150/TOR
1150 Eglinton Avenue East
North York, Ontario, Canada M3C 1H7
You can also send your comments by facsimile (attention: RCF Coordinator), or you can send your comments electronically to IBM.
See “How to Send Your Comments” for a description of the methods.
When you send information to IBM, you grant IBM a nonexclusive right to use or distribute the information in any way it believes
appropriate without incurring any obligation to you.
Copyright International Business Machines Corporation 1994, 1999. All rights reserved.
Note to U.S. Government Users — Documentation related to restricted rights — Use, duplication or disclosure is subject to
restrictions set forth in GSA ADP Schedule Contract with IBM Corp.

Contents
Notices . . . . . . . . . . . . . . . . . . . . . . . . . . . . . . . . . . . . . . . . . . xi
Programming Interface Information ......................... xii
Trademarks and Service Marks ........................... xii
About This Guide ................................... xv
Who Should Use This Guide ............................. xv
Prerequisite and Related Information ........................ xvi
How to Send Your Comments ............................ xvi
| What's New This Release? .............................. xvii
| Changes to this Guide Since V4R2 ........................ xxi
ILE RPG Introduction ............................................ 1
Chapter 1. Overview of the RPG IV Programming Language ......... 3
RPG IV Specifications .................................. 3
Cycle Programming . . . . . . . . . . . . . . . . . . . . . . . . . . . . . . . . . . . 4
Subprocedure logic . . . . . . . . . . . . . . . . . . . . . . . . . . . . . . . . . . 5
Indicators . . . . . . . . . . . . . . . . . . . . . . . . . . . . . . . . . . . . . . . . . 5
Operation Codes . . . . . . . . . . . . . . . . . . . . . . . . . . . . . . . . . . . . . 6
Example of an ILE RPG Program ........................... 6
Using the OS/400 System ............................... 12
Interacting with the System ............................ 12
AS/400 Tools . . . . . . . . . . . . . . . . . . . . . . . . . . . . . . . . . . . . . . 13
Application Development ToolSet for AS/400 .................. 13
IBM VisualAge RPG and Cooperative Development Environment for AS/400 14
Chapter 2. RPG Programming in ILE ....................... 17
Program Creation . . . . . . . . . . . . . . . . . . . . . . . . . . . . . . . . . . . . 17
Program Management . . . . . . . . . . . . . . . . . . . . . . . . . . . . . . . . . 19
Program Call . . . . . . . . . . . . . . . . . . . . . . . . . . . . . . . . . . . . . . 19
Source Debugging . . . . . . . . . . . . . . . . . . . . . . . . . . . . . . . . . . . 20
Bindable APIs . . . . . . . . . . . . . . . . . . . . . . . . . . . . . . . . . . . . . . 20
| Multithreaded Applications . . . . . . . . . . . . . . . . . . . . . . . . . . . . . . 21
Chapter 3. Program Creation Strategies ..................... 23
Strategy 1: OPM-Compatible Application . . . . . . . . . . . . . . . . . . . . . . 23
Method . . . . . . . . . . . . . . . . . . . . . . . . . . . . . . . . . . . . . . . . 23
Example of OPM-Compatible Program ...................... 24
Related Information . . . . . . . . . . . . . . . . . . . . . . . . . . . . . . . . . 25
Strategy 2: ILE Program Using CRTBNDRPG ................... 25
Method . . . . . . . . . . . . . . . . . . . . . . . . . . . . . . . . . . . . . . . . 25
Example of ILE Program Using CRTBNDRPG ................. 26
Related Information . . . . . . . . . . . . . . . . . . . . . . . . . . . . . . . . . 27
Strategy 3: ILE Application Using CRTRPGMOD ................. 27
Method . . . . . . . . . . . . . . . . . . . . . . . . . . . . . . . . . . . . . . . . 28
Single-Language ILE Application Scenario ................... 28
Mixed-Language ILE Application Scenario .................... 29
Advanced Application Scenario .......................... 30
Related Information . . . . . . . . . . . . . . . . . . . . . . . . . . . . . . . . . 31
Copyright IBM Corp. 1994, 1999 iii

A Strategy to Avoid ................................... 31
Chapter 4. Creating an Application Using Multiple Procedures ...... 33
A Multiple Procedures Module — Overview .................... 33
Main Procedures and Subprocedures ...................... 33
Prototyped Calls . . . . . . . . . . . . . . . . . . . . . . . . . . . . . . . . . . . 34
Example of Module with Multiple Procedures .................... 36
The Entire ARRSRPT Program .......................... 41
Coding Considerations . . . . . . . . . . . . . . . . . . . . . . . . . . . . . . . . . 45
General Considerations . . . . . . . . . . . . . . . . . . . . . . . . . . . . . . 45
Program Creation . . . . . . . . . . . . . . . . . . . . . . . . . . . . . . . . . . 46
Main Procedure Considerations .......................... 46
Subprocedure Considerations . . . . . . . . . . . . . . . . . . . . . . . . . . . 46
For Further Information ................................ 47
Main Procedures . . . . . . . . . . . . . . . . . . . . . . . . . . . . . . . . . . 47
Subprocedures . . . . . . . . . . . . . . . . . . . . . . . . . . . . . . . . . . . 47
Prototyped Call . . . . . . . . . . . . . . . . . . . . . . . . . . . . . . . . . . . 48
Creating and Running an ILE RPG Application ......................... 49
Chapter 5. Entering Source Statements ..................... 51
Creating a Library and Source Physical File .................... 51
Using the Source Entry Utility (SEU) ......................... 52
Using SQL Statements ................................ 55
Chapter 6. Creating a Program with the CRTBNDRPG Command ..... 57
Using the CRTBNDRPG Command ......................... 57
Creating a Program for Source Debugging ................... 59
Creating a Program with Static Binding ..................... 60
Creating an OPM-Compatible Program Object ................. 61
Using a Compiler Listing ............................... 63
Obtaining a Compiler Listing ............................ 63
Customizing a Compiler Listing .......................... 64
Correcting Compilation Errors ........................... 66
Correcting Run-time Errors ............................. 68
Using a Compiler Listing for Maintenance .................... 69
Accessing the RETURNCODE Data Area ..................... 70
Chapter 7. Creating a Program with the CRTRPGMOD and CRTPGM
Commands . . . . . . . . . . . . . . . . . . . . . . . . . . . . . . . . . . . . . . 73
Creating a Module Object ............................... 73
Using the CRTRPGMOD Command ....................... 74
Creating a Module for Source Debugging .................... 78
Additional Examples . . . . . . . . . . . . . . . . . . . . . . . . . . . . . . . . 80
Behavior of Bound ILE RPG Modules ...................... 80
Related CL Commands ............................... 80
Binding Modules into a Program ........................... 81
Using the CRTPGM Command .......................... 82
Additional Examples . . . . . . . . . . . . . . . . . . . . . . . . . . . . . . . . 85
Related CL Commands ............................... 85
Using a Binder Listing ................................. 85
Changing a Module or Program ........................... 86
Using the UPDPGM Command .......................... 87
iv ILE RPG for AS/400 Programmer's Guide
Changing the Optimization Level ......................... 87
Removing Observability . . . . . . . . . . . . . . . . . . . . . . . . . . . . . . 88
Reducing an Object's Size ............................. 88
Chapter 8. Creating a Service Program ..................... 91
Service Program Overview .............................. 91
Strategies for Creating Service Programs ...................... 92
Creating a Service Program Using CRTSRVPGM ................. 92
Changing A Service Program ........................... 93
Related CL commands ............................... 93
Sample Service Program ............................... 94
Creating the Service Program ........................... 97
Binding to a Program ................................ 98
Updating the Service Program .......................... 100
Sample Binder Listing .............................. 100
Chapter 9. Running a Program ......................... 103
Running a Program Using the CL CALL Command ............... 103
Passing Parameters using the CL CALL Command ............. 104
Running a Program From a Menu-Driven Application .............. 106
Running a Program Using a User-Created Command .............. 108
Replying to Run-Time Inquiry Messages ..................... 108
Ending an ILE Program ............................... 109
Managing Activation Groups ............................ 109
Specifying an Activation Group ......................... 110
Running in the OPM Default Activation Group ................ 111
Maintaining OPM RPG/400 and ILE RPG Program Compatibility ..... 111
Deleting an Activation Group .......................... 112
Reclaim Resources Command ......................... 112
Managing Dynamically-Allocated Storage ..................... 113
Managing the Default Heap Using RPG Operations ............. 113
Heap Storage Problems ............................. 118
Managing Your Own Heap Using ILE Bindable APIs ............. 119
Chapter 10. Calling Programs and Procedures ............... 127
Program/Procedure Call Overview ......................... 127
Calling Programs . . . . . . . . . . . . . . . . . . . . . . . . . . . . . . . . . 128
Calling Procedures . . . . . . . . . . . . . . . . . . . . . . . . . . . . . . . . 128
The Call Stack ................................... 129
Recursive Calls . . . . . . . . . . . . . . . . . . . . . . . . . . . . . . . . . . 130
Parameter-Passing Considerations . . . . . . . . . . . . . . . . . . . . . . . 131
Using a Prototyped Call ............................... 133
Using the CALLP Operation ........................... 133
Calling within an Expression ........................... 134
Examples of Free-Form Call ........................... 135
Passing Prototyped Parameters .......................... 135
Parameter Passing Styles ............................ 135
Using Operational Descriptors .......................... 138
Omitting Parameters . . . . . . . . . . . . . . . . . . . . . . . . . . . . . . . 139
Checking for the Number of Passed Parameters ............... 141
Passing Less Data Than Required ....................... 145
Order of Evaluation ................................ 146
Interlanguage Calls . . . . . . . . . . . . . . . . . . . . . . . . . . . . . . . . 146
| Interlanguage Calling Considerations ....................... 147
Contents v

Using the Fixed-Form Call Operations ....................... 148
Examples of CALL and CALLB ......................... 150
Passing Parameters Using PARM and PLIST ................. 150
Returning from a Called Program or Procedure ................. 152
Returning from a Main Procedure ........................ 152
Returning from a Subprocedure ......................... 154
Returning using ILE Bindable APIs ....................... 155
Using Bindable APIs ................................. 155
Examples of Using Bindable APIs ....................... 156
Calling a Graphics Routine ............................. 156
Calling Special Routines ............................... 157
| Multithreading Considerations . . . . . . . . . . . . . . . . . . . . . . . . . . . 157
| How to Share Data Across More Than One Module ............. 158
| How to Avoid Deadlock Between Modules ................... 159
Debugging and Exception Handling ................................ 161
Chapter 11. Debugging Programs . . . . . . . . . . . . . . . . . . . . . . . 163
The ILE Source Debugger ............................. 163
Debug Commands . . . . . . . . . . . . . . . . . . . . . . . . . . . . . . . . 164
Preparing a Program for Debugging ........................ 166
Creating a Root Source View .......................... 167
Creating a COPY Source View ......................... 168
Creating a Listing View .............................. 168
Creating a Statement View ............................ 169
Starting the ILE Source Debugger ......................... 170
STRDBG Example . . . . . . . . . . . . . . . . . . . . . . . . . . . . . . . . 171
Setting Debug Options .............................. 171
Adding/Removing Programs from a Debug Session ............... 172
Example of Adding a Service Program to a Debug Session ........ 173
Example of Removing ILE Programs from a Debug Session ........ 173
Viewing the Program Source ............................ 174
Viewing a Different Module ........................... 175
Changing the View of a Module ......................... 176
Setting and Removing Breakpoints ........................ 177
Setting and Removing Unconditional Job Breakpoints ............ 178
Setting and Removing Unconditional Thread Breakpoints .......... 180
Setting and Removing Conditional Job Breakpoints ............. 181
National Language Sort Sequence (NLSS) .................. 183
Setting and Removing Job Breakpoints Using Statement Numbers .... 185
Setting and Removing Conditional Thread Breakpoints ........... 187
Removing All Job and Thread Breakpoints .................. 188
Setting and Removing Watch Conditions ..................... 188
Characteristics of Watches ............................ 189
Setting Watch Conditions ............................ 190
Displaying Active Watches ............................ 192
Removing Watch Conditions ........................... 192
Example of Setting a Watch Condition ...................... 193
Stepping Through the Program Object ...................... 194
Stepping Over Call Statements ......................... 195
Stepping Into Call Statements .......................... 196
Displaying Data and Expressions ........................ 199
Changing the Value of Fields ............................ 208
vi ILE RPG for AS/400 Programmer's Guide

Displaying Attributes of a Field ........................... 210
Equating a Name with a Field, Expression, or Command ............ 210
Source Debug National Language Support for ILE RPG ............ 211
Sample Source for Debug Examples ....................... 211
Chapter 12. Handling Exceptions . . . . . . . . . . . . . . . . . . . . . . . . 217
Exception Handling Overview ............................ 217
ILE RPG Exception Handling .......................... 220
Using Exception Handlers .............................. 223
Exception Handler Priority ............................ 223
Nested Exceptions . . . . . . . . . . . . . . . . . . . . . . . . . . . . . . . . 223
Unhandled Exceptions . . . . . . . . . . . . . . . . . . . . . . . . . . . . . . 223
Optimization Considerations . . . . . . . . . . . . . . . . . . . . . . . . . . . 226
Using RPG-Specific Handlers ............................ 226
Specifying Error Indicators or the 'E' Operation Code Extender ...... 227
Using an Error Subroutine ............................ 228
Specifying a Return Point in the ENDSR Operation ............. 237
ILE Condition Handlers ............................... 238
Using a Condition Handler ............................ 238
Using Cancel Handlers ............................... 244
Problems when ILE CL Monitors for Notify and Status Messages ....... 247
Chapter 13. Obtaining a Dump ......................... 251
Obtaining an ILE RPG Formatted Dump ..................... 251
Using the DUMP Operation Code ......................... 251
Example of a Formatted Dump ........................... 252
Working with Files and Devices ................................... 259
Chapter 14. Defining Files . . . . . . . . . . . . . . . . . . . . . . . . . . . . 261
Associating Files with Input/Output Devices ................... 261
Naming Files . . . . . . . . . . . . . . . . . . . . . . . . . . . . . . . . . . . . . 263
Types of File Descriptions .............................. 263
Using Files with External-Description as Program-Described ........ 264
Example of Some Typical Relationships between Programs and Files .. 264
Defining Externally Described Files ........................ 265
Renaming Record-Format Names ....................... 266
Renaming Field Names ............................. 266
Ignoring Record Formats ............................. 266
Using Input Specifications to Modify an External Description ........ 267
Using Output Specifications ........................... 269
Level Checking . . . . . . . . . . . . . . . . . . . . . . . . . . . . . . . . . . 270
Defining Program-Described Files ......................... 271
Data Management Operations and ILE RPG I/O Operations .......... 271
Chapter 15. General File Considerations ................... 273
Overriding and Redirecting File Input and Output ................ 273
Example of Redirecting File Input and Output ................. 274
File Locking . . . . . . . . . . . . . . . . . . . . . . . . . . . . . . . . . . . . . . 275
Record Locking . . . . . . . . . . . . . . . . . . . . . . . . . . . . . . . . . . . . 276
Sharing an Open Data Path ............................. 277
Spooling . . . . . . . . . . . . . . . . . . . . . . . . . . . . . . . . . . . . . . . . 278
Output Spooling . . . . . . . . . . . . . . . . . . . . . . . . . . . . . . . . . . 279
Contents vii
SRTSEQ/ALTSEQ in an RPG Program versus a DDS File .......... 279
Chapter 16. Accessing Database Files .................... 281
Database Files . . . . . . . . . . . . . . . . . . . . . . . . . . . . . . . . . . . . 281
Physical Files and Logical Files ......................... 281
Data Files and Source Files ........................... 281
Using Externally Described Disk Files ....................... 282
Record Format Specifications .......................... 282
Access Path . . . . . . . . . . . . . . . . . . . . . . . . . . . . . . . . . . . . 282
Valid Keys for a Record or File ......................... 285
Record Blocking and Unblocking ........................ 287
Using Program-Described Disk Files ........................ 288
Indexed File . . . . . . . . . . . . . . . . . . . . . . . . . . . . . . . . . . . . 288
Sequential File . . . . . . . . . . . . . . . . . . . . . . . . . . . . . . . . . . . 290
Record Address File ............................... 290
Methods for Processing Disk Files ......................... 291
Consecutive Processing . . . . . . . . . . . . . . . . . . . . . . . . . . . . . 292
Sequential-by-Key Processing . . . . . . . . . . . . . . . . . . . . . . . . . . 293
Random-by-Key Processing . . . . . . . . . . . . . . . . . . . . . . . . . . . 299
Sequential-within-Limits Processing . . . . . . . . . . . . . . . . . . . . . . . 300
Relative-Record-Number Processing . . . . . . . . . . . . . . . . . . . . . . 303
Valid File Operations ................................. 304
Using Commitment Control ............................. 307
Starting and Ending Commitment Control ................... 307
Specifying Files for Commitment Control ................... 309
Using the COMMIT Operation .......................... 309
Specifying Conditional Commitment Control .................. 311
Commitment Control in the Program Cycle .................. 312
DDM Files . . . . . . . . . . . . . . . . . . . . . . . . . . . . . . . . . . . . . . . 312
Using Pre-V3R1 DDM Files ........................... 313
Chapter 17. Accessing Externally Attached Devices ............ 315
Types of Device Files ................................ 315
Accessing Printer Devices .............................. 316
Specifying PRINTER Files ............................ 316
Handling Page Overflow ............................. 316
Using the Fetch-Overflow Routine in Program-Described Files ....... 320
Changing Forms Control Information in a Program-Described File ..... 323
Accessing Tape Devices .............................. 325
Accessing Display Devices ............................. 326
Using Sequential Files ................................ 326
Specifying a Sequential File ........................... 326
Using SPECIAL Files ................................ 327
Example of Using a Special File ........................ 329
Chapter 18. Using WORKSTN Files ...................... 331
Intersystem Communications Function ...................... 331
Using Externally Described WORKSTN Files ................... 331
Specifying Function Key Indicators on Display Device Files ......... 334
Specifying Command Keys on Display Device Files ............. 334
Processing an Externally Described WORKSTN File ............. 335
Using Subfiles . . . . . . . . . . . . . . . . . . . . . . . . . . . . . . . . . . . 335
Using Program-Described WORKSTN Files ................... 338
Using a Program-Described WORKSTN File with a Format Name ..... 339
viii ILE RPG for AS/400 Programmer's Guide

Using a Program-Described WORKSTN File without a Format Name ... 340
Valid WORKSTN File Operations ......................... 341
EXFMT Operation . . . . . . . . . . . . . . . . . . . . . . . . . . . . . . . . . 342
READ Operation . . . . . . . . . . . . . . . . . . . . . . . . . . . . . . . . . . 342
WRITE Operation . . . . . . . . . . . . . . . . . . . . . . . . . . . . . . . . . 342
Multiple-Device Files . . . . . . . . . . . . . . . . . . . . . . . . . . . . . . . . . 342
Chapter 19. Example of an Interactive Application ............. 345
Database Physical File ............................... 345
Main Menu Inquiry .................................. 346
MAINMENU: DDS for a Display Device File ................. 346
CUSMAIN: RPG Source . . . . . . . . . . . . . . . . . . . . . . . . . . . . . 347
File Maintenance . . . . . . . . . . . . . . . . . . . . . . . . . . . . . . . . . . . 349
CUSMSTL1: DDS for a Logical File ...................... 349
MNTMENU: DDS for a Display Device File .................. 350
CUSMNT: RPG Source . . . . . . . . . . . . . . . . . . . . . . . . . . . . . 352
Search by Zip Code ................................. 358
CUSMSTL2: DDS for a Logical File ...................... 358
SZIPMENU: DDS for a Display Device File .................. 359
SCHZIP: RPG Source . . . . . . . . . . . . . . . . . . . . . . . . . . . . . . 361
Search and Inquiry by Name ............................ 364
CUSMSTL3: DDS for a Logical File ...................... 364
SNAMMENU: DDS for a Display Device File ................. 365
SCHNAM: RPG Source . . . . . . . . . . . . . . . . . . . . . . . . . . . . . 366
Appendixes . . . . . . . . . . . . . . . . . . . . . . . . . . . . . . . . . . . . . . . . . . . . . . . . . . 371
Appendix A. Behavioral Differences Between OPM RPG/400 and ILE
RPG for AS/400 .................................. 373
Compiling . . . . . . . . . . . . . . . . . . . . . . . . . . . . . . . . . . . . . . . 373
Running . . . . . . . . . . . . . . . . . . . . . . . . . . . . . . . . . . . . . . . . 374
Debugging and Exception Handling ........................ 374
I/O . . . . . . . . . . . . . . . . . . . . . . . . . . . . . . . . . . . . . . . . . . . 375
DBCS Data in Character Fields .......................... 377
Appendix B. Using the RPG III to RPG IV Conversion Aid ........ 379
Conversion Overview . . . . . . . . . . . . . . . . . . . . . . . . . . . . . . . . 379
File Considerations . . . . . . . . . . . . . . . . . . . . . . . . . . . . . . . . 380
The Log File .................................... 381
Conversion Aid Tool Requirements ....................... 381
What the Conversion Aid Won't Do ....................... 382
Converting Your Source ............................... 382
The CVTRPGSRC Command .......................... 383
Converting a Member Using the Defaults ................... 387
Converting All Members in a File ........................ 388
Converting Some Members in a File ...................... 388
Performing a Trial Conversion .......................... 388
Obtaining Conversion Reports .......................... 389
Converting Auto Report Source Members ................... 389
Converting Source Members with Embedded SQL .............. 390
Inserting Specification Templates ........................ 390
Converting Source from a Data File ...................... 390
Example of Source Conversion ........................... 390
Contents ix
Analyzing Your Conversion ............................. 393
Using the Conversion Report .......................... 394
Using the Log File ................................. 396
Resolving Conversion Problems .......................... 398
Compilation Errors in Existing RPG III Code ................. 398
Unsupported RPG III Features ......................... 398
Use of the /COPY Compiler Directive ..................... 398
Use of Externally Described Data Structures ................. 401
Run-time Differences . . . . . . . . . . . . . . . . . . . . . . . . . . . . . . . 403
Appendix C. The Create Commands ...................... 405
Using CL Commands ................................ 405
How to Interpret Syntax Diagrams ....................... 405
CRTBNDRPG Command . . . . . . . . . . . . . . . . . . . . . . . . . . . . . . 406
Description of the CRTBNDRPG Command .................. 408
CRTRPGMOD Command . . . . . . . . . . . . . . . . . . . . . . . . . . . . . . 420
Description of the CRTRPGMOD command .................. 422
Appendix D. Compiler Listings . . . . . . . . . . . . . . . . . . . . . . . . . 423
Reading a Compiler Listing ............................. 424
Prologue . . . . . . . . . . . . . . . . . . . . . . . . . . . . . . . . . . . . . . 424
Source Section . . . . . . . . . . . . . . . . . . . . . . . . . . . . . . . . . . 426
Additional Diagnostic Messages ......................... 431
Output Buffer Positions .............................. 432
/COPY Member Table .............................. 432
Compile-Time Data . . . . . . . . . . . . . . . . . . . . . . . . . . . . . . . . 433
Key Field Information ............................... 434
Cross-Reference Table . . . . . . . . . . . . . . . . . . . . . . . . . . . . . . 434
External References List ............................. 435
Message Summary . . . . . . . . . . . . . . . . . . . . . . . . . . . . . . . . 436
Final Summary ................................... 436
Code Generation and Binding Errors ...................... 437
Bibliography . . . . . . . . . . . . . . . . . . . . . . . . . . . . . . . . . . . . . 439
Index . . . . . . . . . . . . . . . . . . . . . . . . . . . . . . . . . . . . . . . . . . 443
xILE RPG for AS/400 Programmer's Guide

Notices
This information was developed for products and services offered in the U.S.A. IBM
may not offer the products, services, or features discussed in this document in
other countries. Consult your local IBM representative for information on the pro-
ducts and services currently available in your area. Any reference to an IBM
product, program, or service is not intended to state or imply that only that IBM
product, program, or service may be used. Any functionally equivalent product,
program, or service that does not infringe any IBM intellectual property right may be
used instead. However, it is the user's responsibility to evaluate and verify the oper-
ation of any non-IBM product, program, or service.
IBM may have patents or pending patent applications covering subject matter
described in this document. The furnishing of this document does not give you any
license to these patents. You can send license inquiries, in writing, to:
IBM Director of Licensing
IBM Corporation
North Castle Drive
Armonk, NY 10504-1785
U.S.A.
The following paragraph does not apply to the United Kingdom or any other
country where such provisions are inconsistent with local law: INTERNA-
TIONAL BUSINESS MACHINES CORPORATION PROVIDES THIS PUBLICATION
“AS IS” WITHOUT WARRANTY OF ANY KIND, EITHER EXPRESS OR IMPLIED,
INCLUDING, BUT NOT LIMITED TO, THE IMPLIED WARRANTIES OF
NON-INFRINGEMENT, MERCHANTABILITY OR FITNESS FOR A PARTICULAR
PURPOSE. Some states do not allow disclaimer of express or implied warranties in
certain transactions, therefore, this statement may not apply to you.
This information could include technical inaccuracies or typographical errors.
Changes are periodically made to the information herein; these changes will be
incorporated in new editions of the publication. IBM may make improvements
and/or changes in the product(s) and/or the program(s) described in this publication
at any time without notice.
Any references in this information to non-IBM Web sites are provided for conven-
ience only and do not in any manner serve as an endorsement of those Web sites.
The materials at those Web sites are not part of the materials for this IBM product
and use of those Web sites is at your own risk.
Licensees of this program who wish to have information about it for the purpose of
enabling: (i) the exchange of information between independently created programs
and other programs (including this one) and (ii) the mutual use of the information
which has been exchanged, should contact:
IBM Canada Ltd.
Department 071
1150 Eglinton Avenue East
North York, Ontario M3C 1H7
Canada
Copyright IBM Corp. 1994, 1999 xi

Such information may be available, subject to appropriate terms and conditions,
including in some cases, payment of a fee.
The licensed program described in this information and all licensed material avail-
able for it are provided by IBM under terms of the IBM Customer Agreement, IBM
International Program License Agreement, or any equivalent agreement between
us.
This information contains examples of data and reports used in daily business oper-
ations. To illustrate them as completely as possible, the examples include the
names of individuals, companies, brands, and products. All of these names are
fictitious and any similarity to the names and addresses used by an actual business
enterprise is entirely coincidental.
Programming Interface Information
This publication is intended to help you create programs using RPG IV source. This
publication documents General-Use Programming Interface and Associated Guid-
ance Information provided by the ILE RPG for AS/400 compiler.
General-Use programming interfaces allow the customer to write programs that
obtain the services of the ILE RPG for AS/400 compiler.
Trademarks and Service Marks
The following terms are trademarks of the International Business Machines Corpo-
ration in the United States, or other countries, or both:
Domino is a trademark of the Lotus Development Corporation in the United States,
or other countries, or both.
Java and all Java-based trademarks and logos are trademarks or registered trade-
marks of Sun Microsystems, Inc. in the United States and/or other countries.
Microsoft, Windows, Windows NT, and the Windows logo are trademarks of Micro-
soft Corporation in the United States and/or other countries.
UNIX is a registered trademark in the United States and/or other countries licensed
exclusively through X/Open Company Limited.
Other company, product, and service names may be the trademarks or service
marks of others.
400 IBM
AFP IBMLink
Application System/400 Integrated Language Environment
AS/400 Operating System/400
C/400 OS/400
COBOL/400 PROFS
DB2 RPG/400
FORTRAN/400 System/36
GDDM System/38
VisualAge
xii ILE RPG for AS/400 Programmer's Guide
Registered trademarks and unregistered trademarks are denoted by and
respectively.
Notices xiii
xiv ILE RPG for AS/400 Programmer's Guide

About This Guide
This guide provides information that shows how to use the ILE RPG for AS/400
compiler (ILE RPG) in the Integrated Language Environment. ILE RPG is an
implementation of the RPG IV language on the AS/400 system with the Operating
System/400 (OS/400) operating system. Use this guide to create and run ILE
applications from RPG IV source.
This guide shows how to:
¹Enter RPG IV source statements
¹Create modules
¹Bind modules
¹Run an ILE program
¹Call other objects
¹Debug an ILE program
¹Handle exceptions
¹Define and process files
¹Access devices
¹Convert programs from an RPG III format to RPG IV format
¹Read compiler listings
Who Should Use This Guide
This guide is for programmers who are familiar with the RPG programming lan-
guage, but who want to learn how to use it in the ILE framework. This guide is also
for programmers who want to convert programs from the RPG III to the RPG IV
format. It is designed to guide you in the use of the ILE RPG compiler on the
AS/400 system.
Though this guide shows how to use the RPG IV in an ILE framework, it does not
provide detailed information on RPG IV specifications and operations. For a
detailed description of the language, see the
ILE RPG for AS/400 Reference
,
SC09-2508-02 .
Before using this guide, you should:
¹Know how to use applicable AS/400 menus and displays, or Control Language
(CL) commands.
¹Have the appropriate authority to the CL commands and objects described
here.
¹Have a firm understanding of ILE as described in detail in the
ILE Concepts
,
SC41-5606-03.
Copyright IBM Corp. 1994, 1999 xv

Prerequisite and Related Information
Use the AS/400 Information Center as your starting point for looking up AS/400
technical information. You can access the Information Center from the AS/400e
Information Center CD-ROM (English version: SK3T-2027-01) or from one of these
Web sites:
http://www.as400.ibm.com/infocenter
http://publib.boulder.ibm.com/pubs/html/as400/infocenter.htm
The AS/400 Information Center contains important topics such as logical parti-
tioning, clustering, Java, TCP/IP, Web serving, and secured networks. It also con-
tains Internet links to Web sites such as the AS/400 Online Library and the AS/400
Technical Studio. Included in the Information Center is a link that describes at a
high level the differences in information between the Information Center and the
Online Library.
For a list of related publications, see the “Bibliography” on page 439.
How to Send Your Comments
Your feedback is important in helping to provide the most accurate and high-quality
information. IBM welcomes any comments about this book or any other AS/400
documentation.
¹If you prefer to send comments by mail, use the the following address:
IBM Canada Ltd. Laboratory
Information Development
2G/KB7/1150/TOR
1150 Eglinton Avenue East
North York, Ontario, Canada M3C 1H7
If you are mailing a readers' comment form from a country other than the
United States, you can give the form to the local IBM branch office or IBM rep-
resentative for postage-paid mailing.
¹If you prefer to send comments by FAX, use the following number:
– 1-416-448-6161
¹If you prefer to send comments electronically, use one of these e-mail
addresses:
– Comments on books:
torrcf@ca.ibm.com
IBMLink: toribm(torrcf)
– Comments on the AS/400 Information Center:
RCHINFOC@us.ibm.com
Be sure to include the following:
¹The name of the book.
¹The publication number of the book.
¹The page number or topic to which your comment applies.
xvi ILE RPG for AS/400 Programmer's Guide

|What's New This Release?
| The major enhancements to RPG IV since V4R2 are the support for running ILE
| RPG modules safely in a threaded environment, the new 3-digit and 20-digit signed
| and unsigned integer data types, and support for a new Universal Character Set
| Version 2 (UCS-2) data type and for conversion between UCS-2 fields and graphic
| or single-byte character fields.
| The following list describes these enhancements:
|¹Support for calling ILE RPG procedures from a threaded application, such as
| Domino or Java.
| – The new control specification keyword THREAD(*SERIALIZE) identifies
| modules that are enabled to run in a multithreaded environment. Access to
| procedures in the module is serialized.
|¹Support for new 1-byte and 8-byte integer data types: 3I and 20I signed
| integer, and 3U and 20U unsigned integer
| – These new integer data types provide you with a greater range of integer
| values and can also improve performance of integer computations, taking
| full advantage of the 64-bit AS/400 RISC processor.
| – The new 3U type allows you to more easily communicate with ILE C proce-
| dures that have single-byte character (char) return types and parameters
| passed by value.
| – The new INTPREC control specification keyword allows you to specify
| 20-digit precision for intermediate values of integer and unsigned binary
| arithmetic operations in expressions.
| – Built-in functions %DIV and %REM have been added to support integer
| division and remainder operations.
|¹Support for new Universal Character Set Version 2 (UCS-2) or Unicode data
| type
| – The UCS-2 (Unicode) character set can encode the characters for many
| written languages. The field is a character field whose characters are two
| bytes long.
| – By adding support for Unicode, a single application can now be developed
| for a multinational corporation, minimizing the necessity to perform code
| page conversion. The use of Unicode permits the processing of characters
| in multiple scripts without loss of integrity.
| – Support for conversions between UCS-2 fields and graphic or single-byte
| character fields using the MOVE and MOVEL operations, and the new
| %UCS2 and %GRAPH built-in functions.
| – Support for conversions between UCS-2 fields or graphic fields with dif-
| ferent Coded Character Set Identifiers (CCSIDs) using the EVAL, MOVE,
| and MOVEL operations, and the new %UCS2 built-in function.
| Other enhancements have been made to this release as well. These include:
|¹New parameters for the OPTION control specification keyword and on the
| create commands:
About This Guide xvii
| – *SRCSTMT allows you to assign statement numbers for debugging from
| the source IDs and SEU sequence numbers in the compiler listing. (The
| statement number is used to identify errors in the compiler listing by the
| debugger, and to identify the statement where a run-time error occurs.)
| *NOSRCSTMT specifies that statement numbers are associated with the
| Line Numbers of the listing and the numbers are assigned sequentially.
| – Now you can choose not to generate breakpoints for input and output spec-
| ifications in the debug view with *NODEBUGIO. If this option is selected, a
| STEP on a READ statement in the debugger will step to the next calcu-
| lation, rather than stepping through the input specifications.
|¹New special words for the INZ definition specification keyword:
| – INZ(*EXTDFT) allows you to use the default values in the DDS for initial-
| izing externally described data structure subfields.
| – Character variables initialized by INZ(*USER) are initialized to the name of
| the current user profile.
|¹The new %XFOOT built-in function sums all elements of a specified array
| expression.
|¹The new EVALR operation code evaluates expressions and assigns the result
| to a fixed-length character or graphic result. The assignment right-adjusts the
| data within the result.
|¹The new FOR operation code performs an iterative loop and allows free-form
| expressions for the initial, increment, and limit values.
|¹The new LEAVESR operation code can be used to exit from any point within a
| subroutine.
|¹The new *NEXT parameter on the OVERLAY(name:*NEXT) keyword indicates
| that a subfield overlays another subfield at the next available position.
|¹The ability to use hexadecimal literals with integer and unsigned integer fields
| in initialization and free-form operations, such as EVAL, IF, etc.
|¹New control specification keyword OPENOPT{(*NOINZOFL | *INZOFL)} to indi-
| cate whether the overflow indicators should be reset to *OFF when a file is
| opened.
|¹Ability to tolerate pointers in teraspace — a memory model that allows more
| than 16 megabytes of contiguous storage in one allocation.
| The following tables summarize the changed and new language elements, based
| on the part of the language affected.
xviii ILE RPG for AS/400 Programmer's Guide

|
Table 1. Changed Language Elements Since V4R2
|Language Unit|Element|Description
|Control specifi-
|cation keywords
|OPTION(*{NO}SRCSTMT)|*SRCSTMT allows you to request
|that the compiler use SEU sequence
|numbers and source IDs when gen-
|erating statement numbers for
|debugging. Otherwise, statement
|numbers are associated with the
|Line Numbers of the listing and the
|numbers are assigned sequentially.
|OPTION(*{NO}DEBUGIO)|*{NO}DEBUGIO, determines if break-
|points are generated for input and
|output specifications.
|Definition spec-
|ification
|keywords
|INZ(*EXTDFT)|All externally described data struc-
|ture subfields can now be intialized
|to the default values specified in the
|DDS.
|INZ(*USER)|Any character field or subfield can
|be initialized to the name of the
|current user profile.
|OVERLAY(name:*NEXT)|The special value *NEXT indicates
|that the subfield is to be positioned
|at the next available position within
|the overlayed field.
|OPTIONS(*RIGHTADJ)|OPTIONS(*RIGHTADJ) specified on
|a value or constant parameter in a
|function prototype indicates that the
|character, graphic, or UCS-2 value
|passed as a parameter is to be right
|adjusted before being passed on the
|procedure call.
|Definition spec-
|ification posi-
|tions 33-39 (To
|Position/Length)
|3 and 20 digits allowed for
|I and U data types
|Added to the list of allowed values
|for internal data types to support
|1-byte and 8-byte integer and
|unsigned data.
|Command
|parameter
|OPTION|*NOSRCSTMT, *SRCSTMT,
|*NODEBUGIO, and *DEBUGIO have
|been added to the OPTION param-
|eter on the CRTBNDRPG and
|CRTRPGMOD commands.
About This Guide xix

|
Table 2 (Page 1 of 2). New Language Elements Since V4R2
Language Unit Element Description
|Control specifi-
|cation keywords
|CCSID(*GRAPH:
|*IGNORE | *SRC |
|number)
|Sets the default graphic CCSID for
|the module. This setting is used for
|literals, compile-time data and
|program-described input and output
|fields and definitions. The default is
|*IGNORE.
|CCSID(*UCS2: number)|Sets the default UCS-2 CCSID for
|the module. This setting is used for
|literals, compile-time data and
|program-described input and output
|fields and definitions. The default is
|13488.
|INTPREC(10 | 20)|Specifies the decimal precision of
|integer and unsigned intermediate
|values in binary arithmetic operations
|in expressions. The default,
|INTPREC(10), indicates that 10-digit
|precision is to be used.
|OPENOPT{(*NO | *YES)}|Indicates whether the overflow indi-
|cators should be reset to *OFF when
|a file is opened.
|THREAD(*SERIALIZE)|Indicates that the module is enabled
|to run in a multithreaded environ-
|ment. Access to the procedures in
|the module is to be serialized.
|Definition spec-
|ification
|keywords
|CCSID(number | *DFT)|Sets the graphic and UCS-2 CCSID
|for the definition.
|Built-in functions|%DIV(n:m)|Performs integer division on the two
|operands n and m; the result is n/m.
|The operands must be numeric
|values with zero decimal positions.
|%GRAPH(char-expr |
|graph-expr | UCS2-expr {:
|ccsid})
|Converts to graphic data from single-
|byte character, graphic, or UCS-2
|data.
|%REM(n:m)|Performs the integer remainder oper-
|ation on two operands n and m; the
|result is the remainder of n/m. The
|operands must be numeric values
|with zero decimal positions.
|%UCS2(char-expr | graph-
|expr | UCS2-expr {: ccsid})
|Converts to UCS-2 data from single-
|byte character, graphic, or UCS-2
|data.
|%XFOOT(array-expr)|Produces the sum of all the ele-
|ments in the specified array
|expression.
xx ILE RPG for AS/400 Programmer's Guide

|
Table 2 (Page 2 of 2). New Language Elements Since V4R2
|Language Unit|Element|Description
|Operation codes|EVALR|Evaluates an assignment statement
|of the form result=expression. The
|result will be right-justified.
|FOR|Begins a group of operations and
|indicates the number of times the
|group is to be processed. The initial,
|increment, and limit values can be
|free-form expressions.
|ENDFOR|ENDFOR ends a group of operations
|started by a FOR operation.
|LEAVESR|Used to exit from anywhere within a
|subroutine.
|Changes to this Guide Since V4R2
| This V4R4 guide,
ILE RPG for AS/400 Programmer's Guide
, SC09-2507-02, differs
| in many places from the V4R2 guide,
ILE RPG for AS/400 Programmer's Guide
,
| SC09-2507-01. Most of the changes are related to the enhancements that have
| been made since V3R7; others reflect minor technical corrections. To assist you in
| using this manual, technical changes and enhancements are noted with a vertical
| bar (|).
About This Guide xxi
xxii ILE RPG for AS/400 Programmer's Guide

ILE RPG Introduction
Before using ILE RPG to create a program, you must know certain aspects of the
environment in which you will be using it. This part provides information on the fol-
lowing topics that you should know:
¹Overview of RPG IV language
¹Role of Integrated Language Environment components in RPG programming
¹Integrated Language Environment program creation strategies
¹Overview of coding a module with more than one procedure and prototyped
calls
Copyright IBM Corp. 1994, 1999 1
2ILE RPG for AS/400 Programmer's Guide

RPG IV Overview
Chapter 1. Overview of the RPG IV Programming Language
This chapter presents a high-level review of the features of the RPG IV program-
ming language that distinguish RPG from other programming languages. You
should be familiar and comfortable with all of these features before you program in
the RPG IV language. The features discussed here encompass the following
subjects:
¹Coding specifications
¹The program cycle
¹Indicators
¹Operation codes
For more information on RPG IV, see the
ILE RPG for AS/400 Reference
.
RPG IV Specifications
RPG code is written on a variety of specification forms, each with a specific set of
functions. Many of the entries which make up a specification type are position-
dependent. Each entry must start in a specific position depending on the type of
entry and the type of specification.
There are seven types of RPG IV specifications. Each specification type is optional.
Specifications must be entered into your source program in the order shown below.
Main source section:
1. Control specifications provide the compiler with information about generating
and running programs, such as the program name, date format, and use of
alternate collating sequence or file translation.
2. File description specifications describe all the files that your program uses.
3. Definition specifications describe the data used by the program.
4. Input specifications describe the input records and fields used by the
program.
5. Calculation specifications describe the calculations done on the data and the
order of the calculations. Calculation specifications also control certain input
and output operations.
6. Output specifications describe the output records and fields used by the
program.
Subprocedure section:
1. Procedure specifications mark the beginning and end of the subprocedure,
indicate the subprocedure name, and whether it is exported.
2. Definition specifications describe the local data used by the subprocedure.
3. Calculation specifications describe the calculations done on both the global
and local data and the order of the calculations.
Copyright IBM Corp. 1994, 1999 3

RPG IV Overview
Cycle Programming
When a system processes data, it must do the processing in a particular order.
This logical order is provided by:
¹The ILE RPG compiler
¹The program code
The logic the compiler supplies is called the program cycle. When you let the
compiler provide the logic for your programs, it is called cycle programming.
The program cycle is a series of steps that your program repeats until an end-of-file
condition is reached. Depending on the specifications you code, the program may
or may not use each step in the cycle.
If you want to have files controlled by the cycle, the information that you code on
RPG specifications in your source program need not specify when records for these
files are read. The compiler supplies the logical order for these operations, and
some output operations, when your source program is compiled.
If you do not want to have files controlled by the cycle, you must end your program
some other way, either by creating an end-of-file condition by setting on the last
record (LR) indicator, by creating a return condition by setting on the return (RT)
indicator, or by returning directly using the RETURN operation.
Note: No cycle code is generated for subprocedures or when NOMAIN is speci-
fied on the control specification.
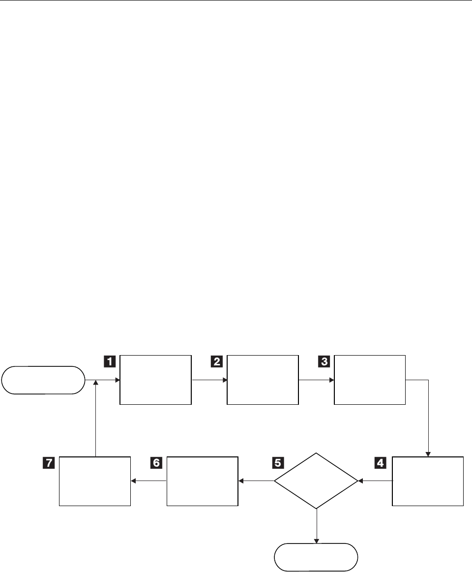
Figure 1 shows the specific steps in the general flow of the RPG program cycle.
Write
heading and
detail lines
Get input
record
Perform
total
calculations
Write
total
output
Perform
detail
calculations
LR on
Move fields
Start
Yes
No
End of
program
Figure 1. RPG Program Logic Cycle
.1/ RPG processes all heading and detail lines (H or D in position 17 of the
output specifications).
4ILE RPG for AS/400 Programmer's Guide

RPG IV Overview
.2/ RPG reads the next record and sets on the record identifying and
control level indicators.
.3/ RPG processes total calculations (conditioned by control level indicators
L1 through L9, an LR indicator, or an L0 entry).
.4/ RPG processes all total output lines (identified by a T in position 17 of
the output specifications).
.5/ RPG determines if the LR indicator is on. If it is on, the program ends.
.6/ The fields of the selected input records move from the record to a proc-
essing area. RPG sets on field indicators.
.7/ RPG processes all detail calculations (not conditioned by control level
indicators in positions 7 and 8 of the calculation specifications). It uses
the data from the record at the beginning of the cycle.
The first cycle
The first and last time through the program cycle differ somewhat from other cycles.
Before reading the first record the first time through the cycle, the program does
three things:
¹handles input parameters, opens files, initializes program data
¹writes the records conditioned by the 1P (first page) indicator
¹processes all heading and detail output operations.
For example, heading lines printed before reading the first record might consist of
constant or page heading information, or special fields such as PAGE and *DATE.
The program also bypasses total calculations and total output steps on the first
cycle.
The last cycle
The last time a program goes through the cycle, when no more records are avail-
able, the program sets the LR (last record) indicator and the L1 through L9 (control
level) indicators to
on
. The program processes the total calculations and total
output, then all files are closed, and then the program ends.
Subprocedure logic
The general flow of a subprocedure is much simpler: the calculations of a subpro-
cedure are done once, and then the subprocedure returns. There is no cycle code
generated for a subprocedure.
Indicators
An indicator is a one-byte character field that is either set on ('1') or off ('0'). It is
generally used to indicate the result of an operation or to condition (control) the
processing of an operation. Indicators are like switches in the flow of the program
logic. They determine the path the program will take during processing, depending
on how they are set or used.
Indicators can be defined as variables on the definition specifications. You can
also use RPG IV indicators, which are defined either by an entry on a specification
or by the RPG IV program itself.
Chapter 1. Overview of the RPG IV Programming Language 5

Example of an ILE RPG Program
Each RPG IV indicator has a two-character name (for example, LR, 01, H3), and is
referred to in some entries of some specifications just by the two-character name,
and in others by the special name *INxx where xx is the two-character name. You
can use several types of these indicators; each type signals something different.
The positions on the specification in which you define an indicator determine the
use of the indicator. Once you define an indicator in your program, it can limit or
control calculation and output operations.
Indicator variables can be used any place an indicator of the form *INxx may be
used with the exception of the OFLIND and EXTIND keywords on the file
description specifications.
An RPG program sets and resets certain indicators at specific times during the
program cycle. In addition, the state of indicators can be changed explicitly in calcu-
lation operations.
Operation Codes
The RPG IV programming language allows you to do many different types of oper-
ations on your data. Operation codes, entered on the calculation specifications,
indicate what operations will be done. For example, if you want to read a new
record, you could use the READ operation code. The following is a list of the types of
operations available.
Arithmetic operations Indicator-setting operations
Array operations Information operations
Bit operations Initialization operations
Branching operations Memory Management Operations
Call operations Message operation
Compare operations Move operations
Data-Area operations String operations
Date/Time/Timestamp operations Structured programming operations
Declarative operations Subroutine operations
File operations Test operations
Example of an ILE RPG Program
This section illustrates a simple ILE RPG program that performs payroll calcu-
lations.
Problem Statement
The payroll department of a small company wants to create a print output that lists
employees' pay for that week. Assume there are two disk files, EMPLOYEE and
TRANSACT, on the system.
The first file, EMPLOYEE, contains employee records. The figure below shows the
format of an employee record:
EMP_NUMBER
EMP_REC
1 6 22 27
EMP_NAME EMP_RATE
6ILE RPG for AS/400 Programmer's Guide

Example of an ILE RPG Program
*.. 1 ...+... 2 ...+... 3 ...+... 4 ...+... 5 ...+... 6 ...+... 7 ..*
A..........T.Name++++++RLen++TDpB......Functions++++++++++++++++++++*
A R EMP_REC
A EMP_NUMBER 5 TEXT('EMPLOYEE NUMBER')
A EMP_NAME 16 TEXT('EXPLOYEE NAME')
A EMP_RATE 5 2 TEXT('EXPLOYEE RATE')
A K EMP_NUMBER
Figure 2. DDS for Employee physical file
The second file, TRANSACT, tracks the number of hours each employee worked
for that week and any bonus that employee may have received. The figure below
shows the format of a transaction record:
TRN_NUMBER
TRN_REC
1 6 10 16
TRN_HOURS TRN_BONUS
*.. 1 ...+... 2 ...+... 3 ...+... 4 ...+... 5 ...+... 6 ...+... 7 ..*
A..........T.Name++++++RLen++TDpB......Functions++++++++++++++++++++*
A R TRN_REC
A TRN_NUMBER 5 TEXT('EMPLOYEE NUMBER')
A TRN_HOURS 4 1 TEXT('HOURS WORKED')
A TRN_BONUS 6 2 TEXT('BONUS')
Figure 3. DDS for TRANSACT physical file
Each employee's pay is calculated by multiplying the "hours" (from the TRANSACT
file) and the "rate" (from the EMPLOYEE file) and adding the "bonus" from the
TRANSACT file. If more than 40 hours were worked, the employee is paid for for
1.5 times the normal rate.
Control Specifications
*.. 1 ...+... 2 ...+... 3 ...+... 4 ...+... 5 ...+... 6 ...+... 7 ...+... 8
HKeywords++++++++++++++++++++++++++++++++++++++++++++++++++++++++++++++++++
H DATEDIT(*DMY/)
Today's date will be printed in day, month, year format with "/" as the separator.
File Description Specifications
*.. 1 ...+... 2 ...+... 3 ...+... 4 ...+... 5 ...+... 6 ...+... 7 ...+...
FFilename++IPEASFRlen+LKlen+AIDevice+.Keywords+++++++++++++++++++++++++++
FTRANSACT IP E K DISK
FEMPLOYEE IF E K DISK
FQSYSPRT O F 80 PRINTER
There are three files defined on the file description specifications:
Chapter 1. Overview of the RPG IV Programming Language 7

Example of an ILE RPG Program
¹The TRANSACT file is defined as the Input Primary file. The ILE RPG program
cycle controls the reading of records from this file.
¹The EMPLOYEE file is defined as the Input Full-Procedure file. The reading of
records from this file is controlled by operations in the calculation specifications.
¹The QSYSPRT file is defined as the Output Printer file.
Definition Specifications
*.. 1 ...+... 2 ...+... 3 ...+... 4 ...+... 5 ...+... 6 ...+... 7 ...+...
D+Name++++++++++ETDsFrom+++To/L+++IDc.Keywords+++++++++++++++++++++++++
D Pay S 8P 2
D Heading1 C 'NUMBER NAME RATE H-
D OURS BONUS PAY '
D Heading2 C '______ ________________ ______ _-
D ____ _______ __________'
D CalcPay PR 8P 2
D Rate 5P 2 VALUE
D Hours 10U 0 VALUE
D Bonus 5P 2 VALUE
Using the definition specifications, declare a variable called "Pay" to hold an
employees' weekly pay and two constants "Heading1" and "Heading2" to aid in the
printing of the report headings.
Calculation Specifications
*.. 1 ...+... 2 ...+... 3 ...+... 4 ...+... 5 ...+... 6 ...+... 7 ...+...
CL0N01Factor1+++++++Opcode(E)+Factor2+++++++Result++++++++Len++D+HiLoEq..
C TRN_NUMBER CHAIN EMP_REC 99
C IF NOT *IN99
C EVAL PAY = CalcPay(EMP_RATE : TRN_HOURS :
C TRN_BONUS)
C ENDIF
The coding entries on the calculation specifications include:
¹Using the CHAIN operation code, the field TRN_NUMBER from the transaction
file is used to find the record with the same employee number in the employee
file.
¹If the CHAIN operation is successful (that is, indicator 99 is off), the pay for that
employee is evaluated. The result is "rounded" and stored in the variable called
Pay.
Output Specifications
8ILE RPG for AS/400 Programmer's Guide

Example of an ILE RPG Program
*.. 1 ...+... 2 ...+... 3 ...+... 4 ...+... 5 ...+... 6 ...+... 7 ...+...
OFilename++DF..N01N02N03Excnam++++B++A++Sb+Sa+...........................
O..............N01N02N03Field+++++++++YB.End++PConstant/editword/DTformat
OQSYSPRT H 1P 2 3
O 35 'PAYROLL REGISTER'
O *DATE Y 60
O H 1P 2
O 60 Heading1
O H 1P 2
O 60 Heading2
O D N1PN99 2
O TRN_NUMBER 5
O EMP_NAME 24
O EMP_RATE L 33
O TRN_HOURS L 40
O TRN_BONUS L 49
O Pay 60 '$ 0. '
O D N1P 99 2
O TRN_NUMBER 5
O 35 '** NOT ON EMPLOYEE FILE **'
O T LR
O 33 'END OF LISTING'
The output specifications describe what fields are to be written on the QSYSPRT
output:
¹The Heading Lines that contain the constant string 'PAYROLL REGISTER' as
well as headings for the detail information will be printed if indicator 1P is on.
Indicator 1P is turned on by the ILE RPG program cycle during the first cycle.
¹The Detail Lines are conditioned by the indicators 1P and 99. Detail Lines are
not printed at 1P time. The N99 will only allow the Detail lines to be printed if
indicator 99 is off, which indicates that the corresponding employee record has
been found. If the indicator 99 is on, then the employee number and the con-
stant string '** NOT ON EMPLOYEE FILE **' will be printed instead.
¹The Total Line contains the constant string 'END OF LISTING'. It will be printed
during the last program cycle.
A Subprocedure
The subprocedure calculates the pay for the employee using the parameters
passed to it. The resulting value is returned to the caller using the RETURN state-
ment.
The procedure specifications indicate the beginning and end of the procedure. The
definition specifications define the return type of the procedure, the parameters to
the procedure, and the local variable Overtime.
Chapter 1. Overview of the RPG IV Programming Language 9

Example of an ILE RPG Program
P CalcPay B
D CalcPay PI 8P 2
D Rate 5P 2 VALUE
D Hours 10U 0 VALUE
D Bonus 5P 2 VALUE
D Overtime S 5P 2 INZ(0)
* Determine any overtime hours to be paid.
C IF Hours > 40
C EVAL Overtime = (Hours - 40) * Rate * 1.5
C EVAL Hours = 40
C ENDIF
* Calculate the total pay and return it to the caller
C RETURN Rate * Hours + Bonus + Overtime
P CalcPay E
The Entire Source Program
The following figure combines all the specifications used in this program. This is
what you should enter into the source file for this program.
*------------------------------------------------------------------------*
* DESCRIPTION: This program creates a printed output of employee's pay *
* for the week. *
*------------------------------------------------------------------------*
H DATEDIT(*DMY/)
*------------------------------------------------------------------------*
* File Definitions *
*------------------------------------------------------------------------*
FTRANSACT IP E K DISK
FEMPLOYEE IF E K DISK
FQSYSPRT O F 80 PRINTER
*------------------------------------------------------------------------*
* Variable Declarations *
*------------------------------------------------------------------------*
D Pay S 8P 2
Figure 4 (Part 1 of 3). A Sample Payroll Calculation Program
10 ILE RPG for AS/400 Programmer's Guide

Example of an ILE RPG Program
*------------------------------------------------------------------------*
* Constant Declarations *
*------------------------------------------------------------------------*
D Heading1 C 'NUMBER NAME RATE H-
D OURS BONUS PAY '
D Heading2 C '______ ________________ ______ _-
D ____ _______ __________'
*------------------------------------------------------------------------*
* Prototype Definition for subprocedure CalcPay *
*------------------------------------------------------------------------*
D CalcPay PR 8P 2
D Rate 5P 2 VALUE
D Hours 10U 0 VALUE
D Bonus 5P 2 VALUE
*------------------------------------------------------------------------*
* For each record in the transaction file (TRANSACT), if the employee *
* is found, compute the employee's pay and print the details. *
*------------------------------------------------------------------------*
C TRN_NUMBER CHAIN EMP_REC 99
C IF NOT *IN99
C EVAL PAY = CalcPay(EMP_RATE : TRN_HOURS :
C TRN_BONUS)
C ENDIF
*------------------------------------------------------------------------*
* Report Layout *
* -- print the heading lines if 1P is on *
* -- if the record is found (indicator 99 is off) print the payroll *
* details otherwise print an exception record *
* -- print 'END OF LISTING' when LR is on *
*------------------------------------------------------------------------*
OQSYSPRT H 1P 2 3
O 35 'PAYROLL REGISTER'
O *DATE Y 60
O H 1P 2
O 60 Heading1
O H 1P 2
O 60 Heading2
O D N1PN99 2
O TRN_NUMBER 5
O EMP_NAME 24
O EMP_RATE L 33
O TRN_HOURS L 40
O TRN_BONUS L 49
O Pay 60 '$ 0. '
O D N1P 99 2
O TRN_NUMBER 5
O 35 '** NOT ON EMPLOYEE FILE **'
O T LR
O 33 'END OF LISTING'
Figure 4 (Part 2 of 3). A Sample Payroll Calculation Program
Chapter 1. Overview of the RPG IV Programming Language 11

Using the OS/400 System
*------------------------------------------------------------------------*
* Subprocedure -- calculates overtime pay. *
*------------------------------------------------------------------------*
P CalcPay B
D CalcPay PI 8P 2
D Rate 5P 2 VALUE
D Hours 10U 0 VALUE
D Bonus 5P 2 VALUE
D Overtime S 5P 2 INZ(0)
* Determine any overtime hours to be paid.
C IF Hours > 40
C EVAL Overtime = (Hours - 40) * Rate * 1.5
C EVAL Hours = 40
C ENDIF
* Calculate the total pay and return it to the caller
C RETURN Rate * Hours + Bonus + Overtime
P CalcPay E
Figure 4 (Part 3 of 3). A Sample Payroll Calculation Program
Using the OS/400 System
The operating system that controls all of your interactions with the AS/400 system
is called the Operating System/400 (OS/400) system. From your workstation, the
OS/400 system allows you to:
¹Sign on and sign off
¹Interact with the displays
¹Use the online help information
¹Enter control commands and procedures
¹Respond to messages
¹Manage files
¹Run utilities and programs.
| If you have internet access, you can obtain a complete list of publications that
| discuss the OS/400 system at the following URL:
|http://publib.boulder.ibm.com/
| You can also order the
AS/400 V4 System Library Poster
, G325-6334-02.
Interacting with the System
You can manipulate the OS/400 system using Command Language (CL). You
interact with the system by entering or selecting CL commands. The AS/400
system often displays a series of CL commands or command parameters appro-
priate to the situation on the screen. You then select the desired command or
parameters.
Commonly Used Control Language Commands
The following table lists some of the most commonly used CL commands, their
function, and the reasons you might want to use them.
12 ILE RPG for AS/400 Programmer's Guide

AS/400 Tools
Table 3. Commonly Used CL Commands
Action CL command Result
Using System Menus GO MAIN Display main menu
GO INFO Display help menu
GO CMDRPG List commands for RPG
GO CMDCRT List commands for creating
GO CMDxxx List commands for 'xxx'
Calling CALL program-name Runs a program
Compiling CRTxxxMOD Creates xxx Module
CRTBNDxxx Creates Bound xxx Program
Binding CRTPGM Creates a program from ILE
modules
CRTSRVPGM Creates a service program
UPDPGM Updates a bound program object
Debugging STRDBG Starts ILE source debugger
ENDDBG Ends ILE source debugger
Creating Files CRTPRTF Creates Print File
CRTPF Creates Physical File
CRTSRCPF Creates Source Physical File
CRTLF Creates Logical File
AS/400 Tools
The AS/400 system offers a full set of tools that you may find useful for program-
ming.
Application Development ToolSet for AS/400
Application Development ToolSet for AS/400 (ADTS) provides an integrated suite of
host-based tools designed to meet the needs of the application developer. This
product provides tools for manipulating source, objects, and database files on the
AS/400 system. Some of the tools provided are: PDM, SEU, and SDA. A menu
driven interface is available from which you can perform all of the tasks involved in
application development, such as object management, editing, compiling and
debugging.
Application Development Manager
Application Development Manager provides application development organizations
with a mechanism for efficient and effective management of application objects
throughout the life of the application. This feature of ADTS allows a group of devel-
opers to create, manage, and organize multiple versions of their application through
the Programming Development Manager (PDM) interface or directly from the
AS/400 command line.
An application development team using ADM can:
Chapter 1. Overview of the RPG IV Programming Language 13
AS/400 Tools
¹Define a flexible environment where production, testing, and maintenance can
be managed simultaneously
¹Organize several developers working on the same application
¹Build (or compile) an application quickly and easily, compiling only those com-
ponents that need compiling
¹Create and maintain several versions of an application
Application Dictionary Services
Application Dictionary Services is an impact analysis tool that speeds up the anal-
ysis of applications. The tool stores the information about the application objects
and their relationships to other application objects in a dictionary. A dictionary
extracts the cross-reference information about all of the objects in an application's
libraries, and saves it in a set of database files stored in a library. As application
objects and their relationships to other objects change, the information in the dic-
tionary is automatically updated.
You can use this feature of ADTS to:
¹Determine the impact of changing a field
¹Work with fields, files, or programs that would be affected by changing a field
¹Re-create all of the objects affected by changing a field
¹View the structure of an application
¹Determine the field reference hierarchy
¹Create, modify, or delete programs or files that are documented in a dictionary
¹Modify any fields or records that are documented in a dictionary
¹Examine the calling hierarchy
IBM VisualAge RPG and Cooperative Development Environment for
AS/400
IBM VisualAge RPG and Cooperative Development Environment for AS/400 is a
workstation (Windows) product that includes two server access programs:
¹CoOperative Development Environment/400 (CODE/400)
¹VisualAge RPG
CODE/400 contains features to help edit, compile, and debug: RPG, ILE RPG,
COBOL, ILE COBOL, Control Language (CL), ILE C, and ILE CL host source pro-
grams; design display, printer, and database host files; and manage the compo-
nents that make up your application. This enhances program development and
moves the program development workload off the host. The application, when built,
runs on an AS/400. For RPG and ILE RPG application development and mainte-
nance, CODE/400 provides:
¹Language sensitive editing— includes token highlighting, format lines, a full
suite of prompts, and online help.
¹Incremental syntax checking— provides immediate error feedback as each line
of source is entered
14 ILE RPG for AS/400 Programmer's Guide
AS/400 Tools
¹Program verification— performs, at the workstation, the full range of syntax and
semantic checking that the compiler does, without generating object code
¹Program conversion— performs, at the workstation, an OPM to ILE RPG con-
version
¹A windowed environment for submitting host compiles and binds
¹Source-level debugging
¹A DDS design utility—allows you to easily change screens, reports, and data-
base files
¹Access to Application Dictionary Services.
VisualAge RPG offers a visual development environment on the workstation plat-
form for RPG application developers to develop, maintain, and document
client/server applications. Applications can be edited, compiled, and debugged on
your workstation. The applications, when built, are started on a workstation and can
access AS/400 host data and other AS/400 objects. Its integrated components
allow application developers to preserve their current skills and easily develop
AS/400 RPG applications with graphical user interfaces.
If you want to learn more about CODE/400 and VisualAge RPG, see the most
current information available on the World Wide Web at:
http://www.software.ibm.com/ad/varpg/
Chapter 1. Overview of the RPG IV Programming Language 15
AS/400 Tools
16 ILE RPG for AS/400 Programmer's Guide

RPG Programming in ILE
Chapter 2. RPG Programming in ILE
ILE RPG is an implementation of the RPG IV programming language in the Inte-
grated Language Environment. It is one of the family of ILE compilers available on
the AS/400 system.
ILE is a recent approach to programming on the AS/400 system. It is the result of
major enhancements to the AS/400 machine architecture and the OS/400 operating
system. The ILE family of compilers includes: ILE RPG, ILE C, ILE COBOL, ILE
CL, and VisualAge for C++. Table 4 lists the programming languages supported by
the OS/400 operating system. In addition to the support for the ILE languages,
support for the original program model (OPM) and extended program model (EPM)
languages has been retained.
Compared to OPM, ILE provides RPG users with improvements or enhancements
in the following areas of application development:
¹Program creation
¹Program management
¹Program call
¹Source debugging
¹Bindable application program interfaces (APIs)
Each of the above areas is explained briefly in the following paragraphs and dis-
cussed further in the following chapters.
Table 4. Programming Languages Supported on the AS/400
Integrated Language
Environment (ILE) Original Program Model
(OPM) Extended Program
Model (EPM)
C++ BASIC (PRPQ) FORTRAN
C CL PASCAL (PRPQ)
CL COBOL
COBOL PL/I (PRPQ)
RPG RPG
Program Creation
In ILE, program creation consists of:
1. Compiling source code into modules
2. Binding (combining) one or more modules into a program object
You can create a program object much like you do in the OPM framework, with a
one-step process using the Create Bound RPG Program (CRTBNDRPG)
command. This command creates a temporary module which is then bound into a
program object. It also allows you to bind other objects through the use of a binding
directory.
Copyright IBM Corp. 1994, 1999 17

RPG Programming in ILE
Alternatively, you may create a program using separate commands for compilation
and binding. This two-step process allows you to reuse a module or update one
module without recompiling the other modules in a program. In addition, because
you can combine modules from any ILE language, you can create and maintain
mixed-language programs.
In the two-step process, you create a module object using the Create RPG Module
(CRTRPGMOD) command. This command compiles the source statements into a
module object. A module is a nonrunnable object; it must be bound into a program
object to be run. To bind one or more modules together, use the Create Program
(CRTPGM) command.
Service programs are a means of packaging the procedures in one or more
modules into a separately bound object. Other ILE programs can access the proce-
dures in the service program, although there is only one copy of the service
program on the system. The use of service programs facilitates modularity and
maintainability. You can use off-the-shelf service programs developed by third
parties or, conversely, package your own service programs for third-party use. A
service program is created using the Create Service Program (CRTSRVPGM)
command.
You can create a binding directory to contain the names of modules and service
programs that your program or service program may need. A list of binding directo-
ries can be specified when you create a program on the CRTBNDRPG,
CRTSRVPGM, and CRTPGM commands. They can also be specified on the
CRTRPGMOD command; however, the search for a binding directory is done when
the module is bound at CRTPGM or CRTSRVPGM time. A binding directory can
reduce program size because modules or service programs listed in a binding
directory are used only if they are needed.
Figure 5 shows the two approaches to program creation.
RPG IV source specifications
Externally described files
Copy source text
ILE Program
(CRTBNDRPG)
ILE HLL Modules,
Service Programs
RPG Module
(CRTRPGMOD)
One-Step Process Two-Step Process
ILE Program
(CRTPGM)
Figure 5. Program Creation in ILE
Once a program is created you can update the program using the Update Program
(UPDPGM) or Update Service Program (UPDSRVPGM) commands. This is useful,
because it means you only need to have the new or changed module objects avail-
able to update the program.
For more information on the one-step process, see Chapter 6, “Creating a Program
with the CRTBNDRPG Command” on page 57. For more information on the two-
18 ILE RPG for AS/400 Programmer's Guide

RPG Programming in ILE
step process, see Chapter 7, “Creating a Program with the CRTRPGMOD and
CRTPGM Commands” on page 73. For more information on service programs, see
Chapter 8, “Creating a Service Program” on page 91.
Program Management
ILE provides a common basis for:
¹Managing program flow
¹Sharing resources
¹Using application program interfaces (APIs)
¹Handling exceptions during a program's run time
It gives RPG users much better control over resources than was previously pos-
sible.
ILE programs and service programs are activated into activation groups which are
specified at program-creation time. The process of getting a program or service
program ready to run is known as activation. Activation allocates resources within a
job so that one or more programs can run in that space. If the specified activation
group for a program does not exist when the program is called, then it is created
within the job to hold the program's activation.
An activation group is the key element governing an ILE application's resources
and behavior. For example, you can scope commitment-control operations to the
activation group level. You can also scope file overrides and shared open data
paths to the activation group of the running application. Finally, the behavior of a
program upon termination is also affected by the activation group in which the
program runs.
For more information on activation groups, see “Managing Activation Groups” on
page 109.
You can dynamically allocate storage for a run-time array using the bindable APIs
provided for all ILE programming languages. These APIs allow single- and mixed-
language applications to access a central set of storage management functions and
offer a storage model to languages that do not now provide one. RPG offers some
storage management capabilities using operation codes. For more information on
storage management, see “Managing Dynamically-Allocated Storage” on page 113.
Program Call
In ILE, you can write applications in which ILE RPG programs and OPM RPG/400
programs continue to interrelate through the traditional use of dynamic program
calls. When using such calls, the calling program specifies the name of the called
program on a call statement. The called program's name is resolved to an address
at run time, just before the calling program passes control to the called program.
You can also write ILE applications that can interrelate with faster static calls. Static
calls involve calls between procedures. A procedure is a self-contained set of code
that performs a task and then returns to the caller. An ILE RPG module consists of
an optional main procedure followed by zero or more subprocedures. Because the
Chapter 2. RPG Programming in ILE 19

RPG Programming in ILE
procedure names are resolved at bind time (that is, when you create the program),
static calls are faster than dynamic calls.
Static calls also allow
¹Operational descriptors
¹Omitted parameters
¹The passing of parameters by value
¹The use of return values
¹A greater number of parameters to be passed
Operational descriptors and omitted parameters can be useful when calling
bindable APIs or procedures written in other ILE languages.
For information on running a program refer to Chapter 9, “Running a Program” on
page 103. For information on program/procedure call, refer to Chapter 10, “Calling
Programs and Procedures” on page 127.
Source Debugging
In ILE, you can perform source-level debugging on any single- or mixed-language
ILE application. The ILE source debugger also supports OPM programs. You can
control the flow of a program by using debug commands while the program is
running. You can set conditional and unconditional job or thread breakpoints prior
to running the program. After you call the program, you can then step through a
specified number of statements, and display or change variables. When a program
stops because of a breakpoint, a step command, or a run-time error, the pertinent
module is shown on the display at the point where the program stopped. At that
point, you can enter more debug commands.
For information on the debugger, refer to Chapter 11, “Debugging Programs” on
page 163.
Bindable APIs
ILE offers a number of bindable APIs that can be used to supplement the function
currently offered by ILE RPG. The bindable APIs provide program calling and acti-
vation capability, condition and storage management, math functions, and dynamic
screen management.
Some APIs that you may wish to consider using in an ILE RPG application include:
¹CEETREC – Signal the Termination-Imminent Condition
¹CEE4ABN – Abnormal End
¹CEECRHP – Create your own heap
¹CEEDSHP – Discard your own heap
¹CEEFRST – Free Storage in your own heap
¹CEEGTST – Get Heap Storage in your own heap
¹CEECZST – Reallocate Storage in your own heap
20 ILE RPG for AS/400 Programmer's Guide

RPG Programming in ILE
¹CEEDOD – Decompose Operational Descriptor
Note: You cannot use these or any other ILE bindable APIs from within a program
created with DFTACTGRP(*YES). This is because bound calls are not
allowed in this type of program.
For more information on these ILE bindable APIs, see Chapter 9, “Running a
Program” on page 103 and also the
System API Reference
.
|
Multithreaded Applications
| The AS/400 now supports multithreading. ILE RPG does not directly support initi-
| ating or managing program threads. However, ILE RPG procedures can run as
| threads in multithreaded environments. If you want to call an ILE RPG procedure in
| a multithreaded application, you must ensure that the ILE RPG procedure is
| threadsafe. You must also ensure that any system functions that your procedure
| accesses are also threadsafe.
| The THREAD(*SEREALIZE) control specification keyword can be specified to help
| you achieve thread safety for an ILE RPG module. Specifying
| THREAD(*SERIALIZE) will protect most of your variables and all your internal
| control structures from being accessed improperly by multiple threads. The thread
| safe module will be locked when a procedure in the module is entered and
| unlocked when when no procedure in the module is still running. This serialized
| access, ensures that only one thread is active in any one module, within an acti-
| vation group, at any one time. However, it is still up to the programmer to handle
| thread safety for storage that is shared across modules. This is done by adding
| logic in the application to synchronize access to the storage.
| For more information, see “Multithreading Considerations” on page 157.
Chapter 2. RPG Programming in ILE 21
RPG Programming in ILE
22 ILE RPG for AS/400 Programmer's Guide

OPM-Compatible Application
Chapter 3. Program Creation Strategies
There are many approaches you can take in creating programs using an ILE lan-
guage. This section presents three common strategies for creating ILE programs
using ILE RPG or other ILE languages.
1. Create a program using CRTBNDRPG to maximize OPM compatibility.
2. Create an ILE program using CRTBNDRPG.
3. Create an ILE program using CRTRPGMOD and CRTPGM.
The first strategy is recommended as a temporary one. It is intended for users who
have OPM applications and who, perhaps due to lack of time, cannot move their
applications to ILE all at once. The second strategy can also be a temporary one. It
allows you time to learn more about ILE, but also allows you to immediately use
some of its features. The third strategy is more involved, but offers the most flexi-
bility.
Both the first and second strategy make use of the one-step program creation
process, namely, CRTBNDRPG. The third strategy uses the two-step program cre-
ation process, namely, CRTRPGMOD followed by CRTPGM.
Strategy 1: OPM-Compatible Application
Strategy 1 results in an ILE program that interacts well with OPM programs. It
allows you to take advantage of RPG IV enhancements, but not all of the ILE
enhancements. You may want such a program temporarily while you complete your
migration to ILE.
Method
Use the following general approach to create such a program:
1. Convert your source to RPG IV using the CVTRPGSRC command.
Be sure to convert all /COPY members that are used by the source you are
converting.
2. Create a program object using the CRTBNDRPG command, specifying
DFTACTGRP(*YES).
Specifying DFTACTGRP(*YES) means that the program object will run only in the
default activation group. (The default activation group is the activation group where
all OPM programs are run.) As a result, the program object will interact well with
OPM programs in the areas of override scoping, open scoping, and RCLRSC.
When you use this approach you cannot make use of ILE static binding. This
means that you cannot code a bound procedure call in your source, nor can you
use the BNDDIR or ACTGRP parameters on the CRTBNDRPG command when
creating this program.
Copyright IBM Corp. 1994, 1999 23

OPM-Compatible Application
Example of OPM-Compatible Program
Figure 6 shows the run-time view of a sample application where you might want an
OPM-compatible program. The OPM application consisted of a CL program and
two RPG programs. In this example, one of the RPG programs has been moved to
ILE; the remaining programs are unchanged.
Job
Default Activation Group
OPM CL
ILE RPG
OPM RPG
*PGM(X)
*PGM(Y)
*PGM(Z)
Figure 6. OPM-Compatible Application
Effect of ILE
The following deals with the effects of ILE on the way your application handles:
Program call OPM programs behave as before. The system automatically
creates the OPM default activation group when you start your job,
and all OPM applications run in it. One program can call another
program in the default activation group by using a dynamic call.
Data Storage for static data is created when the program is activated,
and it exists until the program is deactivated. When the program
ends (either normally or abnormally), the program's storage is
deleted. To clean up storage for a program that returns without
ending, use the Reclaim Resource (RCLRSC) command.
Files File processing is the same as in previous releases. Files are
closed when the program ends normally or abnormally.
Errors As in previous releases, the compiler handles errors within each
program separately. The errors you see that originated within your
program are the same as before. However, the errors are now
communicated between programs by the ILE condition manager,
so you may see different messages between programs. The mes-
sages may have new message IDs, so if your CL program moni-
tors for a specific message ID, you may have to change that ID.
24 ILE RPG for AS/400 Programmer's Guide

ILE Program Using CRTBNDRPG
Related Information
Converting to RPG IV “Converting Your Source” on page 382
One-step creation process Chapter 6, “Creating a Program with the
CRTBNDRPG Command” on page 57
ILE static binding Chapter 10, “Calling Programs and
Procedures” on page 127; also
ILE Con-
cepts
Exception handling differences “Differences between OPM and ILE RPG
Exception Handling” on page 222
Strategy 2: ILE Program Using CRTBNDRPG
Strategy 2 results in an ILE program that can take advantage of ILE static binding.
Your source can contain static procedure calls because you can bind the module to
other modules or service programs using a binding directory. You can also specify
the activation group in which the program will run.
Method
Use the following general approach to create such a program:
1. If starting with RPG III source, convert your source to RPG IV using the
CVTRPGSRC command.
If converting, be sure to convert all /COPY members and any programs that are
called by the source you are converting. Also, if you are using CL to call the
program, you should also make sure that you are using ILE CL instead of OPM
CL.
2. Determine the activation group the program will run in.
You may want to name it after the application name, as in this example.
3. Identify the names of the binding directories, if any, to be used.
It is assumed with this approach that if you are using a binding directory, it is
one that is already created for you. For example, there may be a third-party
service program that you may want to bind to your source. Consequently, all
you need to know is the name of the binding directory.
4. Create an ILE program using CRTBNDRPG, specifying DFTACTGRP(*NO), the
activation group on the ACTGRP parameter, and the binding directory, if any,
on the BNDDIR parameter.
Note that if ACTGRP(*CALLER) is specified and this program is called by a
program running in the default activation group, then this program will behave
according to ILE semantics in the areas of override scoping, open scoping, and
RCLRSC.
The main drawback of this strategy is that you do not have a permanent module
object that you can later reuse to bind with other modules to create an ILE
program. Furthermore, any procedure calls must be to modules or service pro-
grams that are identified in a binding directory. If you want to bind two or more
modules without using a binding directory when you create the program, you need
to use the third strategy.
Chapter 3. Program Creation Strategies 25

ILE Program Using CRTBNDRPG
Example of ILE Program Using CRTBNDRPG
Figure 7 shows the run-time view of an application in which an ILE CL program
calls an ILE RPG program that is bound to a supplied service program. The appli-
cation runs in the named activation group XYZ.
Job
XYZ Activation Group
ILE CL
ILE RPG
Supplied Service
Program
*PGM(X)
*PGM(Y)
*SRVPGM(Z)
Figure 7. ILE Program Using CRTBNDRPG
Effect of ILE
The following deals with the effects of ILE on the way your program handles:
Program call The system automatically creates the activation group if it does not
already exist, when the application starts.
The application can contain dynamic program calls or static proce-
dure calls. Procedures within bound programs call each other by
using static calls. Procedures call ILE and OPM programs by
using dynamic calls.
Data The lifetime of a program's storage is the same as the lifetime of
the activation group. Storage remains active until the activation
group is deleted.
The ILE RPG run time manages data so that the semantics of
ending programs and reinitializing the data are the same as for
OPM RPG, although the actual storage is not deleted as it was
when an OPM RPG program ended. Data is reinitialized if the pre-
vious call to the procedure ended with LR on, or ended abnor-
mally.
Program data that is identified as exported or imported (using the
keywords EXPORT and IMPORT respectively) is external to the
individual modules. It is known among the modules that are bound
into a program.
Files By default, file processing (including opening, sharing, overriding,
and commitment control) by the system is scoped to the activation
group level. You cannot share files at the data management level
26 ILE RPG for AS/400 Programmer's Guide

ILE Application Using CRTRPGMOD
with programs in different activation groups. If you want to share a
file across activation groups, you must open it at the job level by
specifying SHARE(*YES) on an override command or create the
file with SHARE(*YES).
Errors When you call an ILE RPG program or procedure in the same acti-
vation group, if it gets an exception that would previously have
caused it to display an inquiry message, now your calling program
will see that exception first.
If your calling program has an error indicator or *PSSR, the
program or procedure that got the exception will end abnormally
without the inquiry message being displayed. Your calling program
will behave the same (the error indicator will be set on or the
*PSSR will be invoked).
When you call an OPM program or a program or main procedure
in a different activation group, the exception handling will be the
same as in OPM RPG, with each program handling its own
exceptions. The messages you see may have new message IDs,
so if you monitor for a specific message ID, you may have to
change that ID.
Each language processes its own errors and can process the
errors that occur in modules written in another ILE language. For
example, RPG will handle any C errors if an error indicator has
been coded. C can handle any RPG errors.
Related Information
Converting to RPG IV “Converting Your Source” on page 382
One-step creation process Chapter 6, “Creating a Program with the
CRTBNDRPG Command” on page 57
Activation groups “Managing Activation Groups” on page 109
RCLRSC “Reclaim Resources Command” on
page 112
ILE static binding Chapter 10, “Calling Programs and
Procedures” on page 127; also
ILE Con-
cepts
Exception handling differences “Differences between OPM and ILE RPG
Exception Handling” on page 222
Override and open scope “Overriding and Redirecting File Input and
Output” on page 273 and “Sharing an Open
Data Path” on page 277; also
ILE Concepts
Strategy 3: ILE Application Using CRTRPGMOD
This strategy allows you to fully utilize the concepts offered by ILE. However, while
being the most flexible approach, it is also more involved. This section presents
three scenarios for creating:
¹A single-language application
¹A mixed-language application
Chapter 3. Program Creation Strategies 27
ILE Application Using CRTRPGMOD
¹An advanced application
The effect of ILE is the same as described in “Effect of ILE” on page 26.
You may want to read about the basic ILE concepts in
ILE Concepts
before using
this approach.
Method
Because this approach is the most flexible, it includes a number of ways in which
you might create an ILE application. The following list describes the main steps that
you may need to perform:
1. Create a module from each source member using the appropriate command,
for example, CRTRPGMOD for RPG source, CRTCLMOD for CL source, etc..
2. Determine the ILE characteristics for the application, for example:
¹Determine which module will contain the procedure that will be the starting
point for the application. The module you choose as the entry module is the
first one that you want to get control. In an OPM application, this would be
the command processing program, or the program called because a menu
item was selected.
¹Determine the activation group the application will run in. (Most likely you
will want to run in a named activation group, where the name is based on
the name of the application.)
¹Determine the exports and imports to be used.
3. Determine if any of the modules will be bound together to create a service
program. If so, create the service programs using CRTSRVPGM.
4. Identify the names of the binding directories, if any, to be used.
It is assumed with this approach that if you are using a binding directory, it is
one that is already created for you. For example, there may be a third-party
service program that you may want to bind to your source. Consequently, all
you need to know is the name of the binding directory.
5. Bind the appropriate modules and service programs together using CRTPGM,
specifying values for the parameters based on the characteristics determined in
step 2.
An application created using this approach can run fully protected, that is, within its
own activation group. Furthermore, it can be updated easily through use of the
UPDPGM or UPDSRVPGM commands. With these commands you can add or
replace one or more modules without having to re-create the program object.
Single-Language ILE Application Scenario
In this scenario you compile multiple source files into modules and bind them into
one program that is called by an ILE RPG program. Figure 8 on page 29 shows
the run-time view of this application.
28 ILE RPG for AS/400 Programmer's Guide

ILE Application Using CRTRPGMOD
Job
XY Activation Group
RPG
RPG *MODULE(Y1)
RPG *MODULE(Y2)
RPG *MODULE(Y3)
RPG *MODULE(Y4)
*PGM(X)
*PGM(Y)
Figure 8. Single-Language Application Using CRTRPGMOD and CRTPGM
The call from program X to program Y is a dynamic call. The calls among the
modules in program Y are static calls.
See “Effect of ILE” on page 26 for details on the effects of ILE on the way your
application handles calls, data, files and errors.
Mixed-Language ILE Application Scenario
In this scenario, you create integrated mixed-language applications. The main
module, written in one ILE language, calls procedures written in another ILE lan-
guage. The main module opens files that the other modules then share. Because
of the use of different languages, you may not expect consistent behavior.
However, ILE ensures that this occurs.
Figure 9 on page 30 shows the run-time view of an application containing a mixed-
language ILE program where one module calls a non-bindable API, QUSCRTUS
(Create User Space).
Chapter 3. Program Creation Strategies 29

ILE Application Using CRTRPGMOD
Job
Y Activation Group
CL *MODULE(Y1)
RPG *MODULE(Y2)
C *MODULE(Y3)
RPG *MODULE(Y4)
*PGM(Y)
Default Activation Group
*PGM(QUSCRTUS)
Figure 9. Mixed-Language Application
The call from program Y to the OPM API is a dynamic call. The calls among the
modules in program Y are static calls.
See “Effect of ILE” on page 26 for details on the effects of ILE on the way your
application handles calls, data, files and errors.
Advanced Application Scenario
In this scenario, you take full advantage of ILE function, including service programs.
The use of bound calls, used for procedures within modules and service programs,
provide improved performance especially if the service program runs in the same
activation group as the caller.
Figure 10 on page 31 shows an example in which an ILE program is bound to two
service programs.
30 ILE RPG for AS/400 Programmer's Guide

A Strategy to Avoid
Job
XYZ Activation Group
CL *MODULE(X1)
RPG *MODULE(X2)
C *MODULE(Z1)
CL *MODULE(Z2)
*PGM(X)
*SRVPGM(Y)
*SRVPGM(Z)
RPG
Figure 10. Advanced Application
The calls from program X to service programs Y and Z are static calls.
See “Effect of ILE” on page 26 for details on the effects of ILE on the way your
application handles calls, data, files and errors.
Related Information
Two-step creation process Chapter 7, “Creating a Program with the
CRTRPGMOD and CRTPGM Commands”
on page 73
Activation groups “Managing Activation Groups” on page 109
ILE static binding Chapter 10, “Calling Programs and
Procedures” on page 127; also
ILE Con-
cepts
Exception Handling Chapter 12, “Handling Exceptions” on
page 217; also
ILE Concepts
Service programs Chapter 8, “Creating a Service Program” on
page 91; also
ILE Concepts
Updating a Program “Using the UPDPGM Command” on
page 87
A Strategy to Avoid
ILE provides many alternatives for creating programs and applications. However,
not all are equally good. In general, you should avoid a situation where an applica-
tion consisting of OPM and ILE programs is split across the OPM default activation
group and a named activation group. In other words, try to avoid the scenario
shown in Figure 11 on page 32.
Chapter 3. Program Creation Strategies 31

A Strategy to Avoid
Job
CL
*PGM(X)
RPG
RPG
*PGM(Y)
*SRVPGM(Z)
Default Activation Group
QILE Activation Group
Figure 11. Scenario to Avoid. An application is split between the OPM default activation
group and a named activation group.
When split across the default activation group and any named activation group, you
are mixing OPM behavior with ILE behavior. For example, programs in the default
activation group may be expecting the ILE programs to free their resources when
the program ends. However, this will not occur until the activation group ends.
Similarly, the scope of overrides and shared ODPs will be more difficult to manage
when an application is split between the default activation group and a named one.
By default, the scope for the named group will be at the activation group level, but
for the default activation group, it can be either call level or job level, not activation
group level.
32 ILE RPG for AS/400 Programmer's Guide

Multiple Procedures Module
Chapter 4. Creating an Application Using Multiple
Procedures
The ability to code more than one procedure in an ILE RPG module greatly
enhances your ability to code a modular application. This chapter discusses why
and how you might use such a module in your application. Specifically this chapter
presents:
¹Overview of key concepts
¹Example of module with more than one procedure
¹Coding considerations
Refer to the end of this section to see where to look for more detailed information
on coding modules with multiple procedures.
A Multiple Procedures Module — Overview
An ILE program consists of one or more modules; a module is made up of one or
more procedures. A procedure is any piece of code that can be called with a
bound call. ILE RPG has two kinds of procedures: a main procedure and a subpro-
cedure. The way to call a subprocedure is with a prototyped call.
Note: In the RPG documentation, the term 'procedure' refers to both main and
subprocedures.
Main Procedures and Subprocedures
An ILE RPG module consists of a main procedure and zero or more subproce-
dures. (If there are subprocedures, the main procedure is optional.) A main proce-
dure is a procedure that can be specified as the program entry procedure (and so
receive control when an ILE program is first called). The main procedure is defined
in the main source section, which is the set of H, F, D, I, C, and O specifications
that begin a module. In V3R1, all ILE RPG modules had a main procedure and no
other procedures.
A subprocedure is a procedure that is specified after the main source section. A
subprocedure differs from a main procedure primarily in that:
¹Names that are defined within subprocedure are not accessible outside the
subprocedure.
¹No cycle code is generated for the subprocedure.
¹The call interface must be prototyped.
¹Calls to subprocedures must be bound procedure calls.
¹Only P, D, and C specifications can be used.
Subprocedures can provide independence from other procedures because the data
items are local. Local data items are normally stored in automatic storage, which
means that the value of a local variable is not preserved between calls to the pro-
cedure.
Copyright IBM Corp. 1994, 1999 33

Multiple Procedures Module
Subprocedures offer another feature. You can pass parameters to a subprocedure
by value, and you can call a subprocedure in an expression to return a value.
Figure 12 on page 34 shows what a module might look like with multiple proce-
dures.
P
D
C
P
specification
specifications - Data items visible only
to Subprocedure 1
specifications - Can access local and
global data items
specifications
P
D
C
P
specification
specifications - Data items visible
only to Subprocedure 2
specifications - Can access local and
global data items
specifications
H
F
D
I
C
O
specifications
specifications
specifications - Data items visible
throughout module
specifications
specifications
specifications
Main Procedure
Main
Source
Section
Global
Scope
Local
Scope
Local
Scope
Subprocedure 1
Subprocedure 2
Program Data - part of main source section
*MODULE
Figure 12. An ILE RPG module with Multiple Procedures
As the picture suggests, you can now code subprocedures to handle particular
tasks. These tasks may be needed by the main procedures or by other modules in
the application. Furthermore, you can declare temporary data items in subproce-
dures and not have to worry if you have declared them elsewhere in the module.
Prototyped Calls
To call a subprocedure, you must use a prototyped call. You can also call any
program or procedure that is written in any language in this way. A prototyped call
is one where the call interface is checked at compile time through the use of a
prototype. A prototype is a definition of the call interface. It includes the following
information:
¹Whether the call is bound (procedure) or dynamic (program)
¹How to find the program or procedure (the external name)
34 ILE RPG for AS/400 Programmer's Guide

Multiple Procedures Module
¹The number and nature of the parameters
¹Which parameters must be passed, and which are optionally passed
¹Whether operational descriptors are passed (for a procedure)
¹The data type of the return value, if any (for a procedure)
The prototype is used by the compiler to call the program or procedure correctly,
and to ensure that the caller passes the correct parameters. Figure 13 shows a
prototype for a procedure FmtCust, which formats various fields of a record into
readable form. It has two output parameters.
* Prototype for procedure FmtCust (Note the PR on definition
* specification.) It has two output parameters.
D FmtCust PR
D Name 100A
D Address 100A
Figure 13. Prototype for FmtCust Procedure
To produce the formatted output fields, FmtCust calls a procedure NumToChar.
NumToChar has a numeric input parameter that is passed by value, and returns a
character field. Figure 14 shows the prototype for NumToChar.
* Prototype for procedure NumToChar
* The returned value is a character field of length 31.
D NumToChar PR 31A
* The input parameter is packed with 30 digits and 0 decimal
* positions, passed by value.
D NUMPARM 30P 0 VALUE
Figure 14. Prototype for NumToChar Procedure
If the program or procedure is prototyped, you call it with CALLP or within an
expression if you want to use the return value. You pass parameters in a list that
follows the name of the prototype, for example,
name (parm1 : parm2 : ...)
.
Figure 15 shows a call to FmtCust. Note that the names of the output parameters,
shown above in Figure 13, do not match those in the call statement. The param-
eter names in a prototype are for documentation purposes only. The prototype
serves to
describe
the attributes of the call interface. The actual definition of call
parameters takes place inside the procedure itself.
C CALLP FmtCust(RPTNAME : RPTADDR)
Figure 15. Calling the FmtCust Procedure
Using prototyped calls you can call (with the same syntax):
¹Programs that are on the system at run time
¹Exported procedures in other modules or service programs that are bound in
the same program or service program
¹Subprocedures in the same module
Chapter 4. Creating an Application Using Multiple Procedures 35

Example of Module with Multiple Procedures
In order to format the name and address properly, FmtCust calls NumToChar to
convert the customer number to a character field. Because FmtCust wants to use
the return value, the call to NumToChar is made in an expression. Figure 16 on
page 36 shows the call.
*--------------------------------------------------------------
* CUSTNAME and CUSTNUM are formatted to look like this:
* A&P Electronics (Customer number 157)
*--------------------------------------------------------------
C EVAL Name = CUSTNAME + ' '
C + '(Customer number '
C + %trimr(NumToChr(CUSTNUM)) + ')'
Figure 16. Calling the NumToChar Procedure
The use of procedures to return values, as in the above figure, allows you to write
any user-defined function you require. In addition, the use of a prototyped call inter-
face opens up a number of new options for parameter passing.
¹Prototyped parameters can be passed in several ways: by reference, by value
(for procedures only), or by read-only reference. The default method for RPG is
to pass by reference. However, passing by value or by read-only reference
gives you more options for passing parameters.
¹If the prototype indicates that it is allowed for a given parameter, you may be
able to do one or more of the following:
– Pass *OMIT
– Leave out a parameter entirely
– Pass a shorter parameter than is specified (for character and graphic
parameters, and for array parameters)
Example of Module with Multiple Procedures
Now let us look at an example of a multiple procedures module. In this 'mini-
application' we are writing a program ARRSRPT to produce a report of all cus-
tomers whose accounts are in arrears. We will create the basic report as a module,
so that it can be bound to other modules, if necessary. There are two main tasks
that are required for this module:
1. Determine that a record of an account from a customer file is in arrears.
2. Format the data into a form that is suitable for the report.
We have decided to code each task as a subprocedure. Conceptually, the module
will look something like that shown in Figure 17 on page 37.
36 ILE RPG for AS/400 Programmer's Guide

Example of Module with Multiple Procedures
Open file, read record, write
output records, close files
Subprocedure to determine if
customer record is in arrears
Subprocedure to format
customer data into report form
Main Procedure
InArrears
FmtCust
ARRSRPT MODULE
Figure 17. Components of the ARRSRPT Module
Now consider the first subprocedure, InArrears, which is shown in Figure 18.
InArrears is called by the main procedure to determine if the current record is in
arrears.
TIP
When coding subprocedures that use global fields, you may want to establish a
naming convention that shows the item to be global. In this example, the upper-
case field names indicate DDS fields. Another option would be to prefix 'g_', or
some other string to indicate global scope.
If the record is in arrears, the subprocedure returns '1' to the main procedure.
*--------------------------------------------------------------*
* InArrears
*
* Parameters: (none)
* Globals: DUEDATE, AMOUNT, CurDate
*
* Returns: '1' if the customer is in arrears
*--------------------------------------------------------------*
P InArrears B .1/
D InArrears PI 1A .2/
* Local declarations
D DaysLate S 10I 0 .3/
D DateDue S D .3/
* Body of procedure
C *ISO MOVE DUEDATE DateDue
C CurDate SUBDUR DateDue DaysLate:*D
C IF DaysLate > 60 AND
C AMOUNT > 100.00
C RETURN '1' .4/
C ELSE
C RETURN '0' .4/ .5/
C ENDIF
P InArrears E .1/
Figure 18. Source for Subprocedure InArrears
Figure 18 shows the main elements that are common to all subprocedures.
Chapter 4. Creating an Application Using Multiple Procedures 37
Example of Module with Multiple Procedures
.1/ All subprocedures begin and end with procedure specifications.
.2/ After the Begin-Procedure specification (B in position 24 of the proce-
dure specification), you code a procedure interface definition. The return
value, if any, is defined on the PI specification. Any parameters are
listed after the PI specification.
.3/ Any variables or prototypes that are used by the subprocedure are
defined after the procedure interface definition.
.4/ The return value, if specified, is returned to the caller with a RETURN
operation.
.5/ If the record is not in arrears, the subprocedure returns '0' to the main
procedure.
For all subprocedures, and also for a main procedure with prototyped entry param-
eters, you need to define a procedure interface. A procedure interface definition
is a repeat of the prototype information within the definition of a procedure. It is
used to define the entry parameters for the procedure. The procedure interface
definition is also used to ensure that the internal definition of the procedure is con-
sistent with the external definition (the prototype). In the case of InArrears, there
are no entry parameters.
Consider next the subprocedure FmtCust, which is shown in Figure 19 on
page 39. FmtCust is called by ARRSRPT to format the relevant fields of a record
into an output record for the final report. (The record represents an account that is
in arrears.) FmtCust uses global data, and so does not have any input parameters.
It formats the data into two output fields: one for the name, and one for the
address.
One of the formatting tasks requires converting a numeric field to a character field
to match the output field type. This conversion could be coded as part of the sub-
procedure itself. However, as this is a task that might be required by other reports,
we decided to code the conversion as a separate subprocedure, NumToChar.
NumToChar takes as input a numeric parameter that is passed by value. It con-
verts the number to a character field and returns that field to the caller, in this case
FmtCust.
38 ILE RPG for AS/400 Programmer's Guide

Example of Module with Multiple Procedures
*--------------------------------------------------------------*
* FmtCust formats CUSTNAME, CUSTNUM, STREETNAME etc into
* readable forms
*
* Parameters: Name (output)
* Address (output)
* Globals: CUSTNAME, CUSTNUM, STREETNUM, STREETNAME, CITY
STATE, ZIP
* Returns: (none)
*--------------------------------------------------------------*
P FmtCust B
D FmtCust PI
D Name 100A
D Address 100A
D ZipChar S 5A
*--------------------------------------------------------------*
* CUSTNAME and CUSTNUM are formatted to look like this:
* A&P Electronics (Customer number 157)
*--------------------------------------------------------------*
C EVAL Name = CUSTNAME + ' '
C + '(Customer number '
C + %trimr(NumToChar(CUSTNUM)) + ')'
*--------------------------------------------------------------
* STREETNUM, STREETNAME, CITY, STATE, and ZIP are formatted to look like:
* 27 Garbanzo Avenue, Smallville IN 51423
*--------------------------------------------------------------
C MOVEL ZIP ZipChar
C EVAL Address = %trimr(NumToChar(STREETNUM))
C + ' ' + %trimr(STREETNAME) + ', '
C + %trim(CITY) + ' ' + %trim(STATE)
C + ' ' + ZipChar
P FmtCust E
Figure 19. Source for Subprocedure FmtCust
Note that NumToChar is a prototyped procedure, and so you might expect to see
its prototype inside of FmtCust. You could place the prototype in FmtCust.
However, we placed it in the main source section, so that it would be available to
any subprocedure we might add to ARRSRPT. This is shown later on.
Finally, consider the last subprocedure of this application, NumToChar. Notice that
NumToChar does not appear in the ARRSRPT module, that is shown in Figure 17
on page 37. We decided to place NumToChar inside another module called
CVTPROCS. CVTPROCS is a utility module that will contain any conversion pro-
cedures that other modules might need to use.
Figure 20 on page 40 shows the source of the module CVTPROCS. Since this is a
prototyped procedure, it needs the prototype to be available. So that the prototype
can be shared, we have placed the prototype into a /COPY file.
Chapter 4. Creating an Application Using Multiple Procedures 39

Example of Module with Multiple Procedures
*=================================================================*
* Source for module CVTPROCS. This module does not have a
* main procedure, as indicated by the keyword NOMAIN.
*=================================================================*
H NOMAIN
*-----------------------------------------------------------------*
* The prototype must be available to EACH module containing
* a prototyped procedure. The /COPY pulls in the prototype
* for NumToChar.
*-----------------------------------------------------------------*
/COPY QRPGLESRC,CVTPROCP
*-----------------------------------------------------------------*
* NumToChar converts a numeric field to a character field
*
* Parameters: NUMPARM (input)
* Globals: (none)
* Returns: character string
*
* The subprocedure will be called by procedures outside of this
* module, and so the keyword EXPORT is required to indicate this.
*-----------------------------------------------------------------*
P NumToChar B EXPORT
D NumToChar PI 31A
D NUMPARM 30P 0 VALUE
* Local declarations
D POS S 5P 0
D SIGN S 1A INZ(' ')
D ZONEDS DS
D NUM 30S 0
D CHAR 30A OVERLAY(NUM)
*
* Body of procedure:
* Handle special case of zero
C IF NUMPARM = 0
C RETURN '0'
C ENDIF
* Handle negatives. Set sign to '-' and make positive.
C IF NUMPARM < 0
C EVAL NUMPARM = - NUMPARM
C EVAL SIGN = '-'
C ENDIF
* Get the input number in character form using a data structure
C EVAL NUM = NUMPARM
* Left-justify
C
C '0' CHECK CHAR POS
C EVAL CHAR = %SUBST(CHAR:POS)
* Return the value adding the sign
C RETURN %TRIML(SIGN + CHAR)
P NumToChar E
Figure 20. Source for module CVTPROCS, containing subprocedure NumToChar
CVTPROCS is a NOMAIN module, meaning that it consists only of subprocedures;
there is no main procedure. A NOMAIN module compiles faster and requires less
storage because there is no cycle code that is created for the module. You specify
a NOMAIN module, by coding the NOMAIN keyword on the control specification.
For more information on NOMAIN modules, see “Program Creation” on page 46.
40 ILE RPG for AS/400 Programmer's Guide

Example of Module with Multiple Procedures
The Entire ARRSRPT Program
The ARRSRPT program consists of two modules: ARRSRPT and CVTPROCS.
Figure 21 shows the different pieces of our mini-application.
Main Procedure
NumToChar CUSTRPT
DDS
CUSTFILE
DDS
/COPY member
CVTPROCP
NOMAIN
InArrears
FmtCust
ARRSRPT *MODULE
ARRSRPT *PGM
CVTPROCS *MODULE
Figure 21. The ARRSRPT Application
Figure 22 shows the source for the entire ARRSRPT module.
*=================================================================*
* Source for module ARRSRPT. Contains a main procedure and
* two subprocedures: InArrears and FmtCust.
*
* Related Module: CVTPROCS (NumToChar called by FmtCust)
*=================================================================*
*--------------------------------------------------------------*
* F I L E S
*
* CUSTFILE - contains customer information
* CUSTRPT - printer file (using format ARREARS)
*--------------------------------------------------------------*
FCUSTFILE IP E DISK
FCUSTRPT O E PRINTER
Figure 22 (Part 1 of 3). ILE RPG Complete Source for ARRSRPT Module
Chapter 4. Creating an Application Using Multiple Procedures 41

Example of Module with Multiple Procedures
*--------------------------------------------------------------*
* P R O T O T Y P E S
*--------------------------------------------------------------*
/COPY QRPGLE,CVTPROCP
*--------------------------------------------------------------*
* InArrears returns '1' if the customer is in arrears
*--------------------------------------------------------------*
D InArrears PR 1A
*--------------------------------------------------------------*
* FmtCust formats CUSTNAME, CUSTNUM, STREETNAME etc into
* readable forms
*--------------------------------------------------------------*
D FmtCust PR
D Name 100A
D Address 100A
*--------------------------------------------------------------*
* G L O B A L D E F I N I T I O N S
*--------------------------------------------------------------*
D CurDate S D
ICUSTREC 01
*--------------------------------------------------------------*
* M A I N P R O C E D U R E
*--------------------------------------------------------------*
C IF InArrears = '1'
C CALLP FmtCust(RPTNAME : RPTADDR)
C EVAL RPTNUM = CUSTNUM
C WRITE ARREARS
C ENDIF
C *INZSR BEGSR
C *MDY MOVEL UDATE CurDate
C ENDSR
*--------------------------------------------------------------*
* S U B P R O C E D U R E S
*--------------------------------------------------------------*
*--------------------------------------------------------------*
* InArrears
*
* Parameters: (none)
* Globals: DUEDATE, AMOUNT, CurDate
*
* Returns: '1' if the customer is in arrears
*--------------------------------------------------------------*
P InArrears B
D InArrears PI 1A
* Local declarations
D DaysLate S 10I 0
D DateDue S D
Figure 22 (Part 2 of 3). ILE RPG Complete Source for ARRSRPT Module
42 ILE RPG for AS/400 Programmer's Guide

Example of Module with Multiple Procedures
* Body of procedure
C *ISO MOVE DUEDATE DateDue
C CurDate SUBDUR DateDue DaysLate:*D
C IF DaysLate > 60 AND
C AMOUNT > 100.00
C RETURN '1'
C ELSE
C RETURN '0'
C ENDIF
P InArrears E
*--------------------------------------------------------------
* FmtCust formats CUSTNAME, CUSTNUM, STREETNAME etc into
* readable forms
*
* Parameters: Name (output)
* Address (output)
* Globals: CUSTNAME, CUSTNUM, STREETNUM, STREETNAME, CITY
STATE, ZIP
* Returns: (none)
*--------------------------------------------------------------
P FmtCust B
D FmtCust PI
D Name 100A
D Address 100A
D ZipChar S 5A
*--------------------------------------------------------------
* CUSTNAME and CUSTNUM are formatted to look like this:
* A&P Electronics (Customer number 157)
*--------------------------------------------------------------
C EVAL Name = CUSTNAME + ' '
C + '(Customer number '
C + %trimr(NumToChar(CUSTNUM)) + ')'
*--------------------------------------------------------------
* StreetNum, STREETNAME, CITY, STATE, and ZIP are formatted to look like:
* 27 Garbanzo Avenue, Smallville 51423
*--------------------------------------------------------------
C MOVEL ZIP ZipChar
C EVAL Address = %trimr(NumToChar(STREETNUM))
C + ' ' + %trimr(STREETNAME) + ', '
C + %trim(CITY) + ' ' + %trim(STATE)
C + ' ' + ZipChar
P FmtCust E
Figure 22 (Part 3 of 3). ILE RPG Complete Source for ARRSRPT Module
Note the following about ARRSRPT:
¹The definition specifications begin with the prototypes for the prototyped calls.
A /COPY file is used to supply the prototype for the called procedure
NumToChar.
The prototypes do not have to be first, but you should establish an order for the
different types of definitions for consistency.
¹The date field CurDate is a global field, meaning that any procedure in the
module can access it.
¹The main procedure is simple to follow. It contains calculation specifications for
the two main tasks: the I/O, and an initialization routine.
¹Each subprocedure that follows the main procedure contains the details of one
of the tasks.
Chapter 4. Creating an Application Using Multiple Procedures 43

Example of Module with Multiple Procedures
Sample output for the program ARRSRPT is shown in Figure 23 on page 44.
Customer number: 00001
ABC Electronics (Customer number 1)
15 Arboreal Way, Treetop MN 12345
Amount outstanding: $1234.56 Due date: 1995-05-01
Customer number: 00152
A&P Electronics (Customer number 152)
27 Garbanzo Avenue, Smallville MN 51423
Amount outstanding: $26544.50 Due date: 1995-02-11
Figure 23. Output for ARRSRPT
Figure 24 and Figure 25 on page 45 show the DDS source for the files CUSTFILE
and CUSTRPT respectively.
A*================================================================*
A* FILE NAME : CUSTFILE
A* RELATED PGMS : ARRSRPT
A* DESCRIPTIONS : THIS IS THE PHYSICAL FILE CUSTFILE. IT HAS
A* ONE RECORD FORMAT CALLED CUSTREC.
A*================================================================*
A* CUSTOMER MASTER FILE -- CUSTFILE
A R CUSTREC
A CUSTNUM 5 0 TEXT('CUSTOMER NUMBER')
A CUSTNAME 20 TEXT('CUSTOMER NAME')
A STREETNUM 5 0 TEXT('CUSTOMER ADDRESS')
A STREETNAME 20 TEXT('CUSTOMER ADDRESS')
A CITY 20 TEXT('CUSTOMER CITY')
A STATE 2 TEXT('CUSTOMER STATE')
A ZIP 5 0 TEXT('CUSTOMER ZIP CODE')
A AMOUNT 10 2 TEXT('AMOUNT OUTSTANDING')
A DUEDATE 10 TEXT('DATE DUE')
Figure 24. DDS for CUSTFILE
44 ILE RPG for AS/400 Programmer's Guide

Coding Considerations
A*================================================================*
A* FILE NAME : CUSTRPT
A* RELATED PGMS : ARRSRPT
A* DESCRIPTIONS : THIS IS THE PRINTER FILE CUSTRPT. IT HAS
A* ONE RECORD FORMAT CALLED ARREARS.
A*================================================================*
A R ARREARS
A 26
A 'Customer number:'
A RPTNUM 5 0 2 23
A TEXT('CUSTOMER NUMBER')
A RPTNAME 100A 3 10
A TEXT('CUSTOMER NAME')
A RPTADDR 100A 4 10
A TEXT('CUSTOMER ADDRESS')
A 5 10'Amount outstanding:'
A AMOUNT 10 2 5 35EDTWRD(' $0. ')
A TEXT('AMOUNT OUTSTANDING')
A 5 50'Due date:'
A DUEDATE 10 5 60
A TEXT('DATE DUE')
Figure 25. DDS for CUSTRPT
Coding Considerations
This section presents some considerations that you should be aware of before you
begin designing applications with multiple-procedure modules. The items are
grouped into the following categories:
¹General
¹Program Creation
¹Main Procedures
¹Subprocedures
General Considerations
¹When coding a module with multiple procedures, you will want to make use of
/COPY files, primarily to contain any prototypes that your application may
require. If you are creating a service program, you will need to provide both the
service program and the prototypes, if any.
¹Maintenance of the application means ensuring that each component is at the
most current level and that any changes do not affect the different pieces. You
may want to consider using a tool such as Application Development Manager
to maintain your applications.
For example, suppose that another programmer makes a change to the /COPY
file that contains the prototypes. When you request a rebuild of your applica-
tion, any module or program that makes use of the /COPY file will be recom-
piled automatically. You will find out quickly if the changes to the /COPY file
affect the calls or procedure interfaces in your application. If there are compila-
tion errors, you can then decide whether to accept the change to prototypes to
avoid these errors, or whether to change the call interface.
Chapter 4. Creating an Application Using Multiple Procedures 45
Coding Considerations
Program Creation
¹If you specify that a module does not have a main procedure then you cannot
use the CRTBNDRPG command to create the program. (A module does not
have a main procedure if the NOMAIN keyword is specified on a control specifi-
cation.) This is because the CRTBNDRPG command requires that the module
contain a program entry procedure and only a main procedure can be a
program entry procedure.
¹Similarly, when using CRTPGM to create the program, keep in mind that a
NOMAIN module cannot be an entry module since it does not have a program
entry procedure.
¹A program that is created to run in the default OPM activation group (by speci-
fying DFTACTGRP(*YES) on the CRTBNDRPG command) cannot contain
bound procedure calls.
Main Procedure Considerations
¹Because the main procedure is the only procedure with a complete set of spec-
ifications available (except the P specification), it should be used to set up the
environment of all procedures in the module.
¹A main procedure is always exported, which means that other procedures in
the program can call the main procedure by using bound calls.
¹The call interface of a main procedure can be defined in one of two ways:
1. Using a prototype and procedure interface
2. Using an *ENTRY PLIST without a prototype
¹The functionality of an *ENTRY PLIST is similar to a prototyped call interface.
However, a prototyped call interface is much more robust since it provides
parameter checking at compile time. If you prototype the main procedure, then
you specify how it is to be called by specifying either the EXTPROC or
EXTPGM keyword on the prototype definition. If EXTPGM is specified, then an
external program call is used; if EXTPROC is specified or if neither keyword is
specified, it will be called by using a procedure call.
¹You cannot define return values for a main procedure, nor can you specify that
its parameters be passed by value.
Subprocedure Considerations
¹Any of the calculation operations may be coded in a subprocedure. However,
all files must be defined globally, so all input and output specifications must be
defined in the main source section. Similarly, all data areas must be defined in
the main procedure, although they can be used in a subprocedure.
¹The control specification can only be coded in the main source section since it
controls the entire module.
¹A subprocedure can be called recursively. Each recursive call causes a new
invocation of the procedure to be placed on the call stack. The new invocation
has new storage for all data items in automatic storage, and that storage is
unavailable to other invocations because it is local. (A data item that is defined
in a subprocedure uses automatic storage unless the STATIC keyword is speci-
fied for the definition.)
46 ILE RPG for AS/400 Programmer's Guide

For Further Information
The automatic storage that is associated with earlier invocations is unaffected
by later invocations. All invocations share the same static storage, so later invo-
cations can affect the value held by a variable in static storage.
Recursion can be a powerful programming technique when properly under-
stood.
¹The run-time behavior of a subprocedure differs somewhat from that of a main
procedure, because there is no cycle code for the subprocedure.
– When a subprocedure ends, it simply returns to the caller. None of the
usual termination activities, such as closing of files, occurs until the main
procedure that is associated with the subprocedure itself ends. You should
code a "cleanup" subprocedure that is called both by the program entry
procedure at application-end, and by a cancel handler enabled for the
program entry procedure.
An alternative is to code the NOMAIN module so that there is no implicit file
opening or data area locking, and that within any subprocedure, an open is
matched by a close, an IN by an OUT, a CRT<temp obj> by a DLT<temp
obj>, and so on. This alternative applies to modules that may have a sub-
procedure active when the main procedure is not active.
– Exception handling within a subprocedure differs from a main procedure
primarily because there is no default exception handler for subprocedures.
As a result, situations where the default handler would be called for a main
procedure correspond to abnormal end of the subprocedure.
For Further Information
To find out more about the topics discussed here, consult the following list:
Main Procedures
Topic See
Exception handling “Exception Handling within a Main Procedure” on
page 220
Main Procedure End “Returning from a Main Procedure” on page 152
Subprocedures
Topic See
Defining Chapter on subprocedures, in the
ILE RPG for AS/400
Reference
NOMAIN module “Creating a NOMAIN Module” on page 75
Exception handling “Exception Handling within Subprocedures” on
page 221
Procedure Specification Chapter on procedure specifications, in the
ILE RPG for
AS/400 Reference
Procedure Interface Chapter on defining data and prototypes in the
ILE
RPG for AS/400 Reference
Subprocedure End “Returning from a Subprocedure” on page 154
Chapter 4. Creating an Application Using Multiple Procedures 47
For Further Information
Prototyped Call
Topic See
Free-form call “Using a Prototyped Call” on page 133
General Information
ILE RPG for AS/400 Reference
, Chapter 24
Passing parameters “Passing Prototyped Parameters” on page 135
Prototypes Chapter on defining data and prototypes in the
ILE
RPG for AS/400 Reference
48 ILE RPG for AS/400 Programmer's Guide

Creating and Running an ILE RPG Application
This section provides you with the information that is needed to create and run ILE
RPG programs. It describes how to:
¹Enter source statements
¹Create modules
¹Read compiler listings
¹Create programs
¹Create service programs
¹Run programs
¹Pass parameters
¹Manage the run time
¹Call other programs or procedures
Many Integrated Language Environment terms and concepts are discussed briefly
in the following pages. These terms and concepts are more fully discussed in
ILE
Concepts
.
Copyright IBM Corp. 1994, 1999 49
50 ILE RPG for AS/400 Programmer's Guide

Chapter 5. Entering Source Statements
This chapter provides the information you need to enter RPG source statements. It
also briefly describes the tools necessary to complete this step.
To enter RPG source statements into the system, use one of the following
methods:
¹Interactively using SEU
¹Interactively using CODE/400
Initially, you may want to enter your source statements into a file called
QRPGLESRC. New members of the file QRPGLESRC automatically receive a
default type of RPGLE. Furthermore, the default source file for the ILE RPG com-
mands that create modules and bind them into program objects is QRPGLESRC.
IBM supplies a source file QRPGLESRC in library QGPL. It has a record length of
112 characters.
Note: You can use mixed case when entering source. However, the ILE
RPGcompiler will convert most of the source to uppercase when it compiles
it. It will not convert literals, array data or table data.
Creating a Library and Source Physical File
Source statements are entered into a member of a source physical file. Before you
can enter your program, you must have a library and a source physical file.
To create a library, use the CRTLIB command. To create a source physical, use
the Create Source Physical file (CRTSRCPF) command. The recommended record
length of the file is 112 characters. This record length takes into account the new
ILE RPG structure as shown in Figure 26.
Seq#/Date
12 80 20
Code Comments
Minimum Record Length
(92 characters)
Recommended Record Length
(112 characters)
Figure 26. ILE RPG Record Length Breakdown
Since the system default for a source physical file is 92 characters, you should
explicitly specify a minimum record length of 112. If you specify a length less than
92 characters, the program may not compile since you may be truncating source
code.
For more information about creating libraries and source physical files, refer to the
ADTS for AS/400: Source Entry Utility
manual and the
ADTS/400: Programming
Development Manager
manual.
Copyright IBM Corp. 1994, 1999 51

Using SEU
Using the Source Entry Utility (SEU)
You can use the Source Entry Utility (SEU) to enter your source statements. SEU
also provides prompting for the different specification templates as well as syntax
checking. To start SEU, use the STRSEU (Start Source Entry Utility) command. For
other ways to start and use SEU, refer to the
ADTS for AS/400: Source Entry Utility
manual.
If you name your source file QRPGLESRC, SEU automatically sets the source type
to RPGLE when it starts the editing session for a new member. Otherwise, you
have to specify RPGLE when you create the member.
If you need prompting after you type STRSEU, press F4. The STRSEU display
appears, lists the parameters, and supplies the default values. If you supply param-
eter values before you request prompting, the display appears with those values
filled in.
In the following example you enter source statements for a program which will print
employee information from a master file. This example shows you how to:
¹Create a library
¹Create a source physical file
¹Start an SEU editing session
¹Enter source statements.
1. To create a library called MYLIB, type:
CRTLIB LIB(MYLIB)
The CRTLIB command creates a library called MYLIB.
2. To create a source physical file called QRPGLESRC type:
CRTSRCPF FILE(MYLIB/QRPGLESRC) RCDLEN(112)
TEXT('Source physical file for ILE RPG programs')
The CRTSRCPF command creates a source physical file QRPGLESRC in
library MYLIB.
3. To start an editing session and create source member EMPRPT type:
STRSEU SRCFILE(MYLIB/QRPGLESRC)
SRCMBR(EMPRPT)
TYPE(RPGLE) OPTION(2)
Entering OPTION(2) indicates that you want to start a session for a new
member. The STRSEU command creates a new member EMPRPT in file
QRPGLESRC in library MYLIB and starts an edit session.
The SEU Edit display appears as shown in Figure 27 on page 53. Note that
the screen is automatically shifted so that position 6 is (for specification type) at
the left edge.
52 ILE RPG for AS/400 Programmer's Guide

Using SEU
Columns . . . : 6 76 Edit MYLIB/QRPGLESRC
SEU==> ___________________________________________________________ EMPRPT
FMT H HKeywords++++++++++++++++++++++++++++++++++++++++++++++++++++++++++++++
*************** Beginning of data *************************************
'''''''
'''''''
'''''''
'''''''
'''''''
'''''''
'''''''
'''''''
'''''''
'''''''
'''''''
'''''''
'''''''
'''''''
''''''' ****************** End of data ****************************************
F3=Exit F4=Prompt F5=Refresh F9=Retrieve F10=Cursor
F16=Repeat find F17=Repeat change F24=More keys
Member EMPRPT added to file MYLIB/QRPGLESRC. +
Figure 27. Edit Display for a New Member
4. Type the following source in your SEU Edit display, using the following SEU
prefix commands to provide prompting:
¹IPF — for file description specifications
¹IPD — for definition specifications
¹IPI — for input specifications
¹IPC — for calculation specifications
¹IPCX — for calculation specifications with extended Factor 2
¹IPO — for output specifications
¹IPP — for output specifications continuation
¹IPPR — for procedure specifications
Chapter 5. Entering Source Statements 53

Using SEU
*===============================================================*
* MODULE NAME: EMPRPT
* RELATED FILES: EMPMST (PHYSICAL FILE)
* QSYSPRT (PRINTER FILE)
* DESCRIPTION: This program prints employee information
* from the file EMPMST.
*===============================================================*
FQSYSPRT O F 80 PRINTER
FEMPMST IP E K DISK
D TYPE S 8A
D EMPTYPE PR 8A
D CODE 1A
IEMPREC 01
C EVAL TYPE = EMPTYPE(ETYPE)
OPRINT H 1P 2 6
O 50 'EMPLOYEE INFORMATION'
O H1P
O 12 'NAME'
O 34 'SERIAL #'
O 45 'DEPT'
O 56 'TYPE'
O D01
O ENAME 20
O ENUM 32
O EDEPT 45
O TYPE 60
* Procedure EMPTYPE returns a string representing the employee
* type indicated by the parameter CODE.
P EMPTYPE B
D EMPTYPE PI 8A
D CODE 1A
C SELECT
C WHEN CODE = 'M'
C RETURN 'Manager'
C WHEN CODE = 'R'
C RETURN 'Regular'
C OTHER
C RETURN 'Unknown'
C ENDSL
P EMPTYPE E
Figure 28. Source for EMPRPT member
5. Press F3 (Exit) to go to the Exit display. Type Y (Yes) to save EMPRPT.
The member EMPRPT is saved.
Figure 29 on page 55 shows the DDS which is referenced by the EMPRPT source.
54 ILE RPG for AS/400 Programmer's Guide

Using SQL Statements
A*****************************************************************
A* DESCRIPTION: This is the DDS for the physical file EMPMST. *
A* It contains one record format called EMPREC. *
A* This file contains one record for each employee *
A* of the company. *
A*****************************************************************
A*
A R EMPREC
A ENUM 5 0 TEXT('EMPLOYEE NUMBER')
A ENAME 20 TEXT('EMPLOYEE NAME')
A ETYPE 1 TEXT('EMPLOYEE TYPE')
A EDEPT 3 0 TEXT('EMPLOYEE DEPARTMENT')
A ENHRS 3 1 TEXT('EMPLOYEE NORMAL WEEK HOURS')
A K ENUM
Figure 29. DDS for EMPRPT
To create a program from this source use the CRTBNDRPG command, specifying
DFTACTGRP(*NO).
Using SQL Statements
The DB2 UDB for AS/400 database can be accessed from an ILE RPG program
by embedding SQL statements into your program source. Use the following rules to
enter your SQL statements:
¹Enter your SQL statements on the Calculation specification
¹Start your SQL statements using the delimiter /EXEC SQL in positions 7-15
(with the / in position 7)
¹You can start entering your SQL statements on the same line as the starting
delimiter
¹Use the continuation line delimiter (a + in position 7) to continue your state-
ments on any subsequent lines
¹Use the ending delimiter /END-EXEC in positions 7-15 (with the slash in posi-
tion 7) to signal the end of your SQL statements.
Note: SQL statements cannot go past position 80 in your program.
Figure 30 on page 56 shows an example of embedded SQL statements.
Chapter 5. Entering Source Statements 55

Using SQL Statements
...+....1....+....2....+....3....+....4....+....5....+....6....+....7..
C
C (ILE RPG calculation operations)
C
C/EXEC SQL (the starting delimiter)
C+
C+ (continuation lines containing SQL statements)
C+
.
.
.
C/END-EXEC (the ending delimiter)
C
C (ILE RPG calculation operations)
C
Figure 30. SQL Statements in an ILE RPG Program
You must enter a separate command to process the SQL statements. Refer to the
DB2 UDB for AS/400 SQL Programming
manual and the
DB2 UDB for AS/400 SQL
Reference
for more information.
Refer to the
ADTS for AS/400: Source Entry Utility
manual for information about
how SEU handles SQL statement syntax checking.
56 ILE RPG for AS/400 Programmer's Guide

Using the CRTBNDRPG Command
Chapter 6. Creating a Program with the CRTBNDRPG
Command
This chapter shows you how to create an ILE program using RPG IV source with
the Create Bound RPG Program (CRTBNDRPG) command. With this command
you can create one of two types of ILE programs:
1. OPM-compatible programs with no static binding
2. Single-module ILE programs with static binding
Whether you obtain a program of the first type or the second type depends on
whether the DFTACTGRP parameter of CRTBNDRPG is set to *YES or *NO
respectively.
Creating a program of the first type produces a program that behaves like an OPM
program in the areas of open scoping, override scoping, and RCLRSC. This high
degree of compatibility is due in part to its running in the same activation group as
OPM programs, namely, in the default activation group.
However, with this high compatibility comes the inability to have static binding.
Static binding refers to the ability to call procedures (in other modules or service
programs) and to use procedure pointers. The inability to have static binding means
that you cannot:
¹Use the CALLB operation in your source
¹Call a prototyped procedure
¹Bind to other modules during program creation
Creating a program of the second type produces a program with ILE characteristics
such as static binding. You can specify at program-creation time the activation
group the program is to run in, and any modules for static binding. In addition, you
can call procedures from your source.
Using the CRTBNDRPG Command
The Create Bound RPG (CRTBNDRPG) command creates a program object from
RPG IV source in one step. It also allows you to bind in other modules or service
programs using a binding directory.
The command starts the ILE RPG compiler and creates a temporary module object
in the library QTEMP. It then binds it into a program object of type *PGM. Once the
program object is created, the temporary module used to create the program is
deleted.
The CRTBNDRPG command is useful when you want to create a program object
from standalone source code (code that does not require modules to be bound
together), because it combines the steps of creating and binding. Furthermore, it
allows you to create an OPM-compatible program.
Note: If you want to keep the module object in order to bind it with other modules
into a program object, you must create the module using the CRTRPGMOD
Copyright IBM Corp. 1994, 1999 57

Using the CRTBNDRPG Command
command. For more information see Chapter 7, “Creating a Program with
the CRTRPGMOD and CRTPGM Commands” on page 73.
You can use the CRTBNDRPG command interactively, in batch, or from a
Command Language (CL) program. If you are using the command interactively and
require prompting, type CRTBNDRPG and press F4 (Prompt). If you need help,
type CRTBNDRPG and press F1 (Help).
Table 5 summarizes the parameters of the CRTBNDRPG command and shows
their default values.
Table 5 (Page 1 of 2). CRTBNDRPG Parameters and Their Default Values Grouped by Function
Program Identification
PGM(*CURLIB/*CTLSPEC) Determines created program name and library
SRCFILE(*LIBL/QRPGLESRC) Identifies source file and library
SRCMBR(*PGM) Identifies file member containing source specifications
TEXT(*SRCMBRTXT) Provides brief description of program
Program Creation
GENLVL(10) Conditions program creation to error severity (0-20)
|OPTION(*DEBUGIO)|*DEBUGIO/*NODEBUGIO, determines if breakpoints are gener-
|ated for input and output specifications
OPTION(*GEN) *GEN/*NOGEN, determines if program is created
|OPTION(*NOSRCSTMT)|Specifies how the compiler generates statement numbers for
|debugging
DBGVIEW(*STMT) Specifies type of debug view, if any, to be included in program
OPTIMIZE(*NONE) Determines level of optimization, if any
REPLACE(*YES) Determines if program should replace existing program
BNDDIR(*NONE) Specifies the binding directory to be used for symbol resolution
USRPRF(*USER) Specifies the user profile that will run program
AUT(*LIBCRTAUT) Specifies type of authority for created program
TGTRLS(*CURRENT) Specifies the release level the object is to be run on
ENBPFRCOL(*PEP) Specifies whether performance collection is enabled
DEFINE(*NONE) Specifies condition names that are defined before the compilation
begins
PRFDTA(*NOCOL) Specifies the program profiling data attribute
Compiler Listing
OUTPUT(*PRINT) Determines if there is a compiler listing
INDENT(*NONE) Determines if indentation should show in listing, and identifies
character for marking it
OPTION(*XREF *NOSECLVL *SHOWCPY
*EXPDDS *EXT *NOSHOWSKP
|*NOSRCSTMT )
Specifies the contents of compiler listing
Data Conversion Options
CVTOPT(*NONE) Specifies how various data types from externally described files
are handled
58 ILE RPG for AS/400 Programmer's Guide

Using the CRTBNDRPG Command
Table 5 (Page 2 of 2). CRTBNDRPG Parameters and Their Default Values Grouped by Function
ALWNULL(*NO) Determines if the program will accept values from null-capable
fields
FIXNBR(*NONE) Determines which decimal data that is not valid is to be fixed by
the compiler
Run-Time Considerations
DFTACTGRP(*YES) Identifies whether this program always runs in the OPM default
activation group
|OPTION(*DEBUGIO)|*DEBUGIO/*NODEBUGIO, determines if breakpoints are gener-
|ated for input and output specifications
ACTGRP(QILE) Identifies the activation group in which the program should run
SRTSEQ(*HEX) Specifies the sort sequence table to be used
LANGID(*JOBRUN) Used with SRTSEQ to specify the language identifier for sort
sequence
TRUNCNBR(*YES) Specifies the action to take when numeric overflow occurs for
packed-decimal, zoned-decimal, and binary fields in fixed-format
operations.
See Appendix C, “The Create Commands” on page 405 for the syntax diagram
and parameter descriptions of CRTBNDRPG.
Creating a Program for Source Debugging
In this example you create the program EMPRPT so that you can debug it using
the source debugger. The DBGVIEW parameter on either CRTBNDRPG or
CRTRPGMOD determines what type of debug data is created during compilation.
The parameter provides six options which allow you to select which view(s) you
want:
¹*STMT — allows you to display variables and set breakpoints at statement
locations using a compiler listing. No source is displayed with this view.
¹*SOURCE — creates a view identical to your input source.
¹*COPY — creates a source view and a view containing the source of any
/COPY members.
¹*LIST — creates a view similar to the compiler listing.
¹*ALL — creates all of the above views.
¹*NONE — no debug data is created.
The source for EMPRPT is shown in Figure 28 on page 54.
1. To create the object type:
CRTBNDRPG PGM(MYLIB/EMPRPT) DBGVIEW(*SOURCE) DFTACTGRP(*NO)
The program will be created in the library MYLIB with the same name as the
source member on which it is based, namely, EMPRPT. Note that by default, it
will run in the default named activation group, QILE. This program object can
be debugged using a source view.
2. To debug the program type:
STRDBG EMPRPT
Chapter 6. Creating a Program with the CRTBNDRPG Command 59

Using the CRTBNDRPG Command
Figure 31 on page 60 shows the screen which appears after entering the
above command.
Display Module Source
Program: EMPRPT Library: MYLIB Module: EMPRPT
1 *==============================================================*
2 * MODULE NAME: EMPRPT
3 * RELATED FILES: EMPMST (PHYSICAL FILE)
4 * QSYSPRT (PRINTER FILE)
5 * DESCRIPTION: This program prints employee information
6 * from the file EMPMST.
7 *==============================================================*
8 FQSYSPRT O F 80 PRINTER
9 FEMPMST IP E K DISK
10
11 D TYPE S 8A
12 D EMPTYPE PR 8A
13 D CODE 1A
14
15 IEMPREC 01
More...
Debug . . . _________________________________________________________________
_______________________________________________________________________________
F3=End program F6=Add/Clear breakpoint F10=Step F11=Display variable
F12=Resume F17=Watch variable F18=Work with watch F24=More keys
Figure 31. Display Module Source display for EMPRPT
From this screen (the Display Module Source display) you can enter debug
commands to display or change field values and set breakpoints to control
program flow while debugging.
For more information on debugging see Chapter 11, “Debugging Programs” on
page 163.
Creating a Program with Static Binding
In this example you create a program COMPUTE using CRTBNDRPG to which you
bind a service program at program-creation time.
Assume that you want to bind the program COMPUTE to services which you have
purchased to perform advanced mathematical computations. The binding directory
to which you must bind your source is called MATH. This directory contains the
name of a service program that contains the various procedures that make up the
services.
To create the object, type:
CRTBNDRPG PGM(MYLIB/COMPUTE)
DFTACTGRP(*NO) ACTGRP(GRP1) BNDDIR(MATH)
The source will be bound to the service program specified in the binding directory
MATH at program-creation time. This means that calls to the procedures in the
service program will take less time than if they were dynamic calls.
When the program is called, it will run in the named activation group GRP1. The
default value ACTGRP parameter on CRTBNDRPG is QILE. However, it is recom-
mended that you run your application as a unique group to ensure that the associ-
ated resources are fully protected.
60 ILE RPG for AS/400 Programmer's Guide
Using the CRTBNDRPG Command
Note: DFTACTGRP must be set to *NO in order for you to enter a value for the
ACTGRP and BNDDIR parameters.
For more information on service programs, see Chapter 8, “Creating a Service
Program” on page 91.
Creating an OPM-Compatible Program Object
In this example you use the CRTBNDRPG command to create an OPM-compatible
program object from the source for the payroll program, shown in Figure 32 on
page 62.
1. To create the object, type:
CRTBNDRPG PGM(MYLIB/PAYROLL)
SRCFILE(MYLIB/QRPGLESRC)
TEXT('ILE RPG program')DFTACTGRP(*YES)
The CRTBNDRPG command creates the program PAYROLL in MYLIB, which
will run in the default activation group. By default, a compiler listing is
produced.
Note: The setting of DFTACTGRP(*YES) is what provides the OPM compat-
ibility. This setting also prevents you from entering a value for the
ACTGRP and BNDDIR parameters. Furthermore, if the source contains
any bound procedure calls, an error is issued and the compilation ends.
2. Type one of the following CL commands to see the listing that is created:
¹DSPJOB and then select option 4 (
Display spooled files
)
¹WRKJOB
¹WRKOUTQ
queue-name
¹WRKSPLF
Chapter 6. Creating a Program with the CRTBNDRPG Command 61

Using the CRTBNDRPG Command
*------------------------------------------------------------------------*
* DESCRIPTION: This program creates a printed output of employee's pay *
* for the week. *
*------------------------------------------------------------------------*
H DATEDIT(*DMY/)
*------------------------------------------------------------------------*
* File Definitions *
*------------------------------------------------------------------------*
FTRANSACT IP E K DISK
FEMPLOYEE IF E K DISK
FQSYSPRT O F 80 PRINTER
*------------------------------------------------------------------------*
* Variable Declarations *
*------------------------------------------------------------------------*
D Pay S 8P 2
*------------------------------------------------------------------------*
* Constant Declarations *
*------------------------------------------------------------------------*
D Heading1 C 'NUMBER NAME RATE H-
D OURS BONUS PAY '
D Heading2 C '______ ________________ ______ _-
D ____ _______ __________'
*------------------------------------------------------------------------*
* For each record in the transaction file (TRANSACT), if the employee *
* is found, compute the employees pay and print the details. *
*------------------------------------------------------------------------*
C TRN_NUMBER CHAIN EMP_REC 99
C IF NOT *IN99
C EVAL (H) Pay = EMP_RATE * TRN_HOURS + TRN_BONUS
C ENDIF
Figure 32 (Part 1 of 2). A Sample Payroll Calculation Program
*------------------------------------------------------------------------*
* Report Layout *
* -- print the heading lines if 1P is on *
* -- if the record is found (indicator 99 is off) print the payroll *
* details otherwise print an exception record *
* -- print 'END OF LISTING' when LR is on *
*------------------------------------------------------------------------*
OQSYSPRT H 1P 2 3
O 35 'PAYROLL REGISTER'
O *DATE Y 60
O H 1P 2
O 60 Heading1
O H 1P 2
O 60 Heading2
O D N1PN99 2
O TRN_NUMBER 5
O EMP_NAME 24
O EMP_RATE L 33
O TRN_HOURS L 40
O TRN_BONUS L 49
O Pay 60 '$ 0. '
O D N1P 99 2
O TRN_NUMBER 5
O 35 '** NOT ON EMPLOYEE FILE **'
O T LR
O 33 'END OF LISTING'
Figure 32 (Part 2 of 2). A Sample Payroll Calculation Program
62 ILE RPG for AS/400 Programmer's Guide

Using a Compiler Listing
Using a Compiler Listing
This section discusses how to obtain a listing and how to use it to help you:
¹Fix compilation errors
¹Fix run-time errors
¹Provide documentation for maintenance purposes.
See Appendix D, “Compiler Listings” on page 423 for more information on the dif-
ferent parts of the listing and for a complete sample listing.
Obtaining a Compiler Listing
To obtain a compiler listing specify OUTPUT(*PRINT) on either the CRTBNDRPG
command or the CRTRPGMOD command. (This is their default setting.) The spec-
ification OUTPUT(*NONE) will suppress a listing.
Specifying OUTPUT(*PRINT) results in a compiler listing which consists
minimally
of the following sections:
¹Prologue (command option summary)
¹Source Listing, which includes:
– In-Line diagnostic messages
– Match-field table (if using the RPG cycle with match fields)
¹Additional diagnostic messages
¹Field Positions in Output Buffer
¹/COPY Member Table
¹Compile Time Data which includes:
– Alternate Collating Sequence records and table or NLSS information and
table
– File translation records
– Array records
– Table records
¹Message summary
¹Final summary
¹Code generation report (appears only if there are errors)
¹Binding report (applies only to CRTBNDRPG; appears only if there are errors)
The following additional information is included in a compiler listing if the appro-
priate value is specified on the OPTION parameter of either create command:
*EXPDDS Specifications of externally-described files (appear in source section of
listing)
*SHOWCPY
Source records of /COPY members (appear in source section of listing)
Chapter 6. Creating a Program with the CRTBNDRPG Command 63
Using a Compiler Listing
*SHOWSKP
Source lines excluded by conditional compilation directives (appear in
source section of listing)
*EXPDDS Key field information (separate section)
*XREF List of Cross references (separate section)
*EXT List of External references (separate section)
*SECLVL Second-level message text (appear in message summary section)
Note: Except for *SECLVL and *SHOWSKP, all of the above values reflect the
default settings on the OPTION parameter for both create commands. You
do not need to change the OPTION parameter unless you do not want
certain listing sections or unless you want second level text to be included.
| The information contained in a compiler listing is also dependent on whether
| *SRCSTMT or *NOSRCSTMT is specified for the OPTION parameter. For details
| on how this information changes, see "*NOSRCSTMT Source Heading" on
| page 430 and "*SRCSTMT Source Heading" on page 430.
If any compile option keywords are specified on the control specification, the com-
piler options in effect will appear in the source section of the listing.
Customizing a Compiler Listing
You can customize a compiler listing in any or all of the following ways:
¹Customize the page heading
¹Customize the spacing
¹Indent structured operations
Customizing a Page Heading
The page heading information includes the product information line and the title
supplied by a /TITLE directive. The product information line includes the ILE RPG
compiler and library copyright notice, the member, and library of the source
program, the date and time when the module was created, and the page number of
the listing.
You can specify heading information on the compiler listing through the use of the
/TITLE compiler directive. This directive allows you to specify text which will appear
at the top of each page of the compiler listing. This information will precede the
usual page heading information. If the directive is the first record in the source
member, then this information will also appear in the prologue section.
You can also change the date separator, date format, and time separator used in
the page heading and other information boxes throughout the listing. Normally, the
compiler determines these by looking at the job attributes. To change any of these,
use the Change Job (CHGJOB) command. After entering this command you can:
¹Select one of the following date separators: *SYSVAL, *BLANK, slash (/),
hyphen (-) period (.) or comma (,)
¹Select one of the following date formats: *SYSVAL, *YMD, *MDY, *DMY, or
*JUL
64 ILE RPG for AS/400 Programmer's Guide
Using a Compiler Listing
¹Select one of the following time separators: *SYSVAL, *BLANK, colon (:),
comma (,) or period (.)
Anywhere a date or time field appears in the listing, these values are used.
Customizing the Spacing
Each section of a listing usually starts on a new page; Each page of the listing
starts with product information, unless the source member contains a /TITLE direc-
tive. If it does, the product information appears on the second line and the title
appears on the first line.
You can control the spacing and pagination of the compiler listing through the use
of the /EJECT and /SPACE compiler directives. The /EJECT directive forces a page
break. The /SPACE directive controls line spacing within the listing. For more infor-
mation on these directives refer to the
ILE RPG for AS/400 Reference
.
Indenting Structured Operations
If your source specifications contain structured operations (such as DO-END or
IF-ELSE-END), you may want to have these indented in the source listing. The
INDENT parameter lets you specify whether to show indentation, and specify the
character to mark the indentation. If you do not want indentation, specify
INDENT(*NONE); this is the default. If you do want indentation, then specify up to
two characters to mark the indentation.
For example, to specify that you want structured operations to be indented and
marked with a vertical bar (|) followed by a space, you specify INDENT('|').
If you request indentation, then some of the information which normally appears in
the source listing is removed, so as to allow for the indentation. The following
columns will not appear in the listing:
¹Do Num
¹Last Update
¹PAGE/LINE
If you specify indentation and you also specify a listing debug view, the indentation
will not appear in the debug view.
Figure 33 on page 66 shows part of source listing which was produced with inden-
tation. The indentation mark is '|'.
Chapter 6. Creating a Program with the CRTBNDRPG Command 65

Using a Compiler Listing
Line <--------------------- Source Specifications ----------------------------------------------><---- Comments ----> Src Seq
Number ....1....+....2....+<-------- 26 - 35 -------->....4....+....5....+....6....+....7....+....8....+....9....+...10 Id Number
33 C******************************************************************** 002000
34 C* MAINLINE * 002100
35 C******************************************************************** 002200
36 C WRITE FOOT1 002300
37 C WRITE HEAD 002400
38 C EXFMT PROMPT 002500
39C* 002600
40 C DOW NOT *IN03 002700
41 C CSTKEY | SETLL CMLREC2 ----20 002800
42 C | IF *IN20 002900
43 C | | MOVE '1' *IN61 003000
44 C | ELSE 003100
45 C | | EXSR SFLPRC 003200
46C |END 003300
47 C | IF NOT *IN03 003400
48 C | | IF *IN04 003500
49 C | | | IF *IN61 003600
50 C | | | | WRITE FOOT1 003700
51 C | | | | WRITE HEAD 003800
52 C | | | ENDIF 003900
53 C | | | EXFMT PROMPT 004000
54 C | | ENDIF 004100
55 C | ENDIF 004200
56 C ENDDO 004300
57C* 004500
58 C SETON LR---- 004600
Figure 33. Sample Source Part of the Listing with Indentation
Correcting Compilation Errors
The main sections of a compiler listing that are useful for fixing compilation errors
are:
¹The source section
¹The Additional Messages section
¹The /COPY table section
¹The various summary sections.
In-line diagnostic messages, which are found in the source section, point to errors
which the compiler can flag immediately. Other errors are flagged after additional
information is received during compilation. The messages which flag these errors
are in the source section and Additional Messages section.
To aid you in correcting any compilation errors, you may want to include the
second-level message text in the listing — especially if you are new to RPG. To do
this, specify OPTION(*SECLVL) on either create command. This will add second-
level text to the messages listed in the message summary.
Finally, keep in mind that a compiler listing is a record of your program. Therefore,
if you encounter any errors when testing your program, you can use the listing to
check that the source is coded the way you intended it to be. Parts of the listing,
besides the source statements, which you may want to check include:
¹Match field table
If you are using the RPG cycle with match fields, then you can use this to
check that all your match fields are the correct lengths, and in the correct posi-
tions.
¹Output-buffer positions
66 ILE RPG for AS/400 Programmer's Guide

Using a Compiler Listing
Lists the start and end positions along with the literal text or field names. Use
this to check for errors in your output specifications.
¹Compile-time data
ALTSEQ and FTRANS records and tables are listed. NLSS information and
tables are listed. Tables and arrays are explicitly identified. Use this to confirm
that you have specified the compile-time data in the correct order, and that you
have specified the correct values for the SRTSEQ and LANGID parameters to
the compiler.
Using In-Line Diagnostic Messages
There are two types of in-line diagnostic messages: finger and non-finger. Finger
messages point out exactly where the error occurred. Figure 34 shows an example
of finger in-line diagnostic messages.
Line <---------------------- Source Specifications ----------------------------><---- Comments ----> Do Page Change Src Seq
Number ....1....+....2....+....3....+....4....+....5....+....6....+....7....+....8....+....9....+...10 Num Line Date Id Number
63 C SETOFF _12___ 003100
======> aabb
======> cccccc
*RNF5051 20 a 003100 Resulting-Indicator entry is not valid; defaults to blanks.
*RNF5051 20 b 003100 Resulting-Indicator entry is not valid; defaults to blanks.
*RNF5053 30 c 003100 Resulting-Indicators entry is blank for specified
Figure 34. Sample Finger In-Line Diagnostic Messages
In this example, an indicator has been incorrectly placed in positions 72 - 73
instead of 71 - 72 or 73 - 74. The three fingers 'aa', 'bb', and 'cccccc' identify the
parts of the line where there are errors. The actual columns are highlighted with
variables which are further explained by the messages. In this case, message
RNF5051 indicates that the fields marked by 'aa' and 'bb' do not contain a valid
indicator. Since there is no valid indicator the compiler assumes that the fields are
blank. However, since the SETOFF operation requires an indicator, another error
arises, as pointed out by the field 'cccccc' and message RNF5053.
Errors are listed in the order in which they are found. As a general rule, you should
focus on correcting the first few severity 30 and 40 errors, since these are often the
cause of other errors.
Non-finger in-line diagnostic messages also indicate errors. However, they are not
issued immediately following the line in error. Figure 35 shows an example of the
non-finger in-line diagnostic messages.
Line <---------------------- Source Specifications ----------------------------><---- Comments ----> Do Page Change Src Seq
Number ....1....+....2....+....3....+....4....+....5....+....6....+....7....+....8....+....9....+...10 Num Line Date Id Number
1 D FLD1 S +5 LIKE(FLD2) 000100
2 D FLD2 S D 000200
*RNF3479 20 1 000100 A length adjustment is not allowed for a field of the
specified data type.
Figure 35. Sample Non-Finger In-Line Diagnostic Messages
In this example, FLD1 is defined like FLD2 with a length 5 bytes greater. Later,
FLD2 is defined as a date, which makes the length adjustment in the definition of
FLD1 invalid. Message RNF3479 is issued pointing at listing line 1. Note that the
SEU sequence number (000100) is also given, to aid you in finding the source line
in error more quickly. (The SEU sequence number can also be found at listing line
1).
Chapter 6. Creating a Program with the CRTBNDRPG Command 67
Using a Compiler Listing
Using Additional-Diagnostic Messages
The Additional Diagnostic Messages section identifies errors which arise when one
or more lines of code are viewed collectively. These messages are not placed
within the code where the problem is; in general, the compiler does not know at the
time of checking that portion of the source that a problem exists. However, when
possible, the message line includes either the listing Line Number and SEU
| sequence number, or the Statement Number of a source line which is related to the
message.
Browsing a Compiler Listing Using SEU
The SEU Split/Browse session (F15) allows you to browse a compiler listing in the
output queue. You can review the results of a previous compilation while making
the required changes to your source code.
While browsing the compiler listing, you can scan for errors and correct those
source statements that have errors. To scan for errors, type F *ERR on the SEU
command line of the browse session. The line with the first (or next) error is high-
lighted, and the first-level text of the same message appears at the bottom of the
screen. You can see the second-level text by placing your cursor on the message
at the bottom and then pressing F1 (Help).
When possible, the error messages in the listing identify the SEU sequence number
of the line in error. The sequence number is found just before the message text.
For complete information on browsing a compiler listing, see
ADTS for AS/400:
Source Entry Utility
.
Correcting Run-time Errors
The source section of the listing is also useful for correcting run-time errors. Many
run-time error messages identify a statement number where the error in question
occurred.
| If OPTION(*NOSRCSTMT) is specified, the Line Number on the
left
side of the
compiler listing corresponds to the statement number in the run-time error
message. The source ID number and the SEU sequence number on the
right
side
of the compiler listing identify the source member and record. You can use the two
together, especially if you are editing the source using SEU, to determine which line
needs to be examined.
| If OPTION(*SRCSTMT) is specified, the Statement Number on the
right
side of the
| compiler listing corresponds to the statement number in the run-time error
| message. If the statement is from the main source member, this is the same as the
| statement on the
left
side of the compiler listing, and is also the same as the SEU
| sequence number.
If you have a /COPY member, you can find the source ID number of the actual file
in the /COPY Member table at the end of the listing. For an example of a /COPY
Member table, see “/COPY Member Table” on page 432.
68 ILE RPG for AS/400 Programmer's Guide
Using a Compiler Listing
Coordinating Listing Options with Debug View Options
Correcting run-time errors often involves debugging a program. The following con-
siderations may help you when you go to debug your program:
¹If you use the source debugger to debug your program you have a choice of
debug views: *STMT, *SOURCE, *LIST, *COPY, *ALL.
¹If you plan to use a compiler listing as an aid while debugging, then you can
obtain one by specifying OUTPUT(*PRINT). A listing is important if you intend
to debug using a statement (*STMT) view since the statement numbers for
| setting breakpoints are those identified in the source listing. The statement
| numbers are listed in the column labeled as the Line Number when
| OPTION(*NOSRCSTMT) is specified, and in the column labeled as the State-
| ment Number when OPTION(*SRCSTMT) is specified.
¹If you know that you will have considerable debugging to do, you may want to
compile the source with DBGVIEW(*ALL), OUTPUT(*PRINT) and
OPTION(*SHOWCPY). This will allow you to use either a source or listing
view, and it will include /COPY members.
¹If you specify DBGVIEW(*LIST), the information available to you while debug-
ging depends on what you specified for the OPTION parameter. The view will
include /COPY members and externally described files only if you specify
OPTION(*SHOWCPY *EXPDDS) — these are the defaults.
Using a Compiler Listing for Maintenance
A compiler listing of an error-free program can be used as documentation when:
¹Teaching the program to a new programmer.
¹Updating the program at a later date.
In either case it is advisable to have a full listing, namely, one produced with
OUTPUT(*PRINT) and with OPTION(*XREF *SHOWCPY *EXPDDS *EXT
*SHOWSKP).
Note: Except for *SHOWSKP, this is the default setting for each of these parame-
ters on both create commands.
Of particular value for program maintenance is the Prologue section of the listing.
This section tells you:
¹Who compiled the module/program
¹What source was used to produce the module/program
¹What options were used when compiling the module/program
You may need to know about the command options (for example, the debug view
selected, or the binding directory used) when you make later changes to the
program.
The following specifications for the OPTION parameter provide additional informa-
tion as indicated:
¹*SHOWCPY and *EXPDDS provide a complete description of the program,
including all specifications from /COPY members, and generated specifications
from externally described files.
Chapter 6. Creating a Program with the CRTBNDRPG Command 69

Accessing the RETURNCODE Data Area
¹*SHOWSKP allows you to see the statements that are ignored by the compiler
as a result of /IF, /ELSEIF, /ELSE, OR /EOF directives.
¹*XREF allows you to check the use of files, fields, and indicators within the
module/program.
¹*EXT allows you to see which procedures and fields are imported or exported
by the module/program. It also identifies the actual files which were used for
generating the descriptions for externally described files and data structures.
Accessing the RETURNCODE Data Area
Both the CRTBNDRPG and CRTRPGMOD (see “Using the CRTRPGMOD
Command” on page 74) commands create and update a data area with the status
of the last compilation. This data area is named RETURNCODE, is 400 characters
long, and is placed into library QTEMP.
To access the RETURNCODE data area, specify RETURNCODE in factor 2 of a
*DTAARA DEFINE statement.
The data area RETURNCODE has the following format:
Byte Content and Meaning
1For CRTRPGMOD, character '1' means that a module was created in
the specified library. For CRTBNDRPG, character '1' means a module
with the same name as the program name was created in QTEMP.
2Character '1' means that the compilation failed because of compiler
errors.
3Character '1' means that the compilation failed because of source
errors.
4Not set. Always '0'.
5Character '1' means the translator was not called because either
OPTION(*NOGEN) was specified on the CRTRPGMOD or
CRTBNDRPG command; or the compilation failed before the translator
was called.
6-10 Number of source statements
11-12 Severity level from command
13-14 Highest severity of diagnostic messages
15-20 Number of errors that are found in the module (CRTRPGMOD) or
program (CRTBNDRPG).
21-26 Compile date
27-32 Compile time
33-100 Not set. Always blank
101-110 Module (CRTRPGMOD) name or program (CRTBNDRPG) name.
111-120 Module (CRTRPGMOD) library name or program (CRTBNDRPG) library
name.
121-130 Source file name
70 ILE RPG for AS/400 Programmer's Guide
Accessing the RETURNCODE Data Area
131-140 Source file library name
141-150 Source file member name
151-160 Compiler listing file name
161-170 Compiler listing library name
171-180 Compiler listing member name
181-329 Not set. Always blank
330-334 Total elapsed compile time to the nearest 10th of a second
335 Not set. Always blank
336-340 Elapsed compile time to the nearest 10th of a second
341-345 Elapsed translator time to the nearest 10th of a second
346-379 Not set. Always blank
380-384 Total compile CPU time to the nearest 10th of a second
385 Not set. Always blank
386-390 CPU time that is used by compiler to the nearest 10th of a second
391-395 CPU time that is used by the translator to the nearest 10th of a second
396-400 Not set. Always blank
Chapter 6. Creating a Program with the CRTBNDRPG Command 71
Accessing the RETURNCODE Data Area
72 ILE RPG for AS/400 Programmer's Guide

Creating a Module Object
Chapter 7. Creating a Program with the CRTRPGMOD and
CRTPGM Commands
The two-step process of program creation consists of compiling source into
modules using CRTRPGMOD and then binding one or more module objects into a
program using CRTPGM. With this process you can create permanent modules.
This in turn allows you to modularize an application without recompiling the whole
application. It also allows you to reuse the same module in different applications.
This chapter shows how to:
¹Create a module object from RPG IV source
¹Bind modules into a program using CRTPGM
¹Read a binder listing
¹Change a module or program
Creating a Module Object
A module is a nonrunnable object (type *MODULE) that is the output of an ILE
compiler. It is the basic building block of an ILE program.
An ILE RPG module consists of one or more procedures, and the file control blocks
and static storage used by all the procedures in the module. The procedures that
can make up an ILE RPG module are:
¹an optional main procedure which consists of the set of H, F, D, I, C, and O
specifications that begin the source. The main procedure has its own LR
semantics and logic cycle; neither of which is affected by those of other ILE
RPG modules in the program.
¹zero or more subprocedures, which are coded on P, D, and C specifications.
Subprocedures do not use the RPG cycle. A subprocedure may have local
storage that is available for use only by the subprocedure itself.
The main procedure (if coded) can always be called by other modules in the
program. Subprocedures may be local to the module or exported. If they are local,
they can only be called by other procedures in the module; if they are exported
from the module, they can be called by any procedure in the program.
Module creation consists of compiling a source member, and, if that is successful,
creating a *MODULE object. The *MODULE object includes a list of imports and
exports referenced within the module. It also includes debug data if you request this
at compile time.
A module cannot be run by itself. You must bind one or more modules together to
create a program object (type *PGM) which can then be run. You can also bind one
or more modules together to create a service program object (type *SRVPGM). You
then access the procedures within the bound modules through static procedure
calls.
This ability to combine modules allows you to:
Copyright IBM Corp. 1994, 1999 73

Creating a Module Object
¹Reuse pieces of code. This generally results in smaller programs. Smaller pro-
grams give you better performance and easier debugging capabilities.
¹Maintain shared code with little chance of introducing errors to other parts of
the overall program.
¹Manage large programs more effectively. Modules allow you to divide your old
program into parts that can be managed separately. If the program needs to be
enhanced, you only need to recompile those modules which have been
changed.
¹Create mixed-language programs where you bind together modules written in
the best language for the task required.
For more information about the concept of modules, refer to
ILE Concepts
.
Using the CRTRPGMOD Command
You create a module using the Create RPG Module (CRTRPGMOD) command.
You can use the command interactively, as part of a batch input stream, or from a
Command Language (CL) program.
If you are using the command interactively and need prompting, type
CRTRPGMOD and press F4 (Prompt). If you need help, type CRTRPGMOD and
press F1 (Help).
Table 6 lists the parameters of the CRTRPGMOD command and their system-
supplied defaults. The syntax diagram of the command and a description of the
parameters are found in Appendix C, “The Create Commands” on page 405.
Table 6 (Page 1 of 2). CRTRPGMOD Parameters and Their Default Values Grouped by Function
Module Identification
MODULE(*CURLIB/*CTLSPEC) Determines created module name and library
SRCFILE(*LIBL/QRPGLESRC) Identifies source file and library
SRCMBR(*MODULE) Identifies file member containing source specifications
TEXT(*SRCMBRTXT) Provides brief description of module
Module Creation
GENLVL(10) Conditions module creation to error severity (0-20)
|OPTION(*DEBUGIO)|*DEBUGIO/*NODEBUGIO, determines if breakpoints are gener-
|ated for input and output specifications
OPTION(*GEN) *GEN/*NOGEN, determines if module is created
|OPTION(*NOSRCSTMT)|Specifies how the compiler generates statement numbers for
|debugging
DBGVIEW(*STMT) Specifies type of debug view, if any, to be included in module
OPTIMIZE(*NONE) Determines level of optimization, if any
REPLACE(*YES) Determines if module should replace existing module
AUT(*LIBCRTAUT) Specifies type of authority for created module
TGTRLS(*CURRENT) Specifies the release level the object is to be run on
BNDDIR(*NONE) Specifies the binding directory to be used for symbol resolution
ENBPFRCOL(*PEP) Specifies whether performance collection is enabled
74 ILE RPG for AS/400 Programmer's Guide

Creating a Module Object
Table 6 (Page 2 of 2). CRTRPGMOD Parameters and Their Default Values Grouped by Function
DEFINE(*NONE) Specifies condition names that are defined before the compilation
begins
PRFDTA(*NOCOL) Specifies the program profiling data attribute
Compiler Listing
OUTPUT(*PRINT) Determines if there is a compiler listing
INDENT(*NONE) Determines if indentation should show in listing, and identify char-
acter for marking it
OPTION(*XREF *NOSECLVL *SHOWCPY
*EXPDDS *EXT *NOSHOWSKP
|*NOSRCSTMT )
Specifies the contents of compiler listing
Data Conversion Options
CVTOPT(*NONE) Specifies how various data types from externally described files
are handled
ALWNULL(*NO) Determines if the module will accept values from null-capable
fields
FIXNBR(*NONE) Determines which decimal data that is not valid is to be fixed by
the compiler
Run-Time Considerations
SRTSEQ(*HEX) Specifies the sort sequence table to be used
|OPTION(*DEBUGIO)|*DEBUGIO/*NODEBUGIO, determines if breakpoints are gener-
|ated for input and output specifications
LANGID(*JOBRUN) Used with SRTSEQ to specify the language identifier for sort
sequence
TRUNCNBR(*YES) Specifies action to take when numeric overflow occurs for
packed-decimal, zoned-decimal, and binary fields in fixed format
operations.
When requested, the CRTRPGMOD command creates a compiler listing which is
for the most part identical to the listing that is produced by the CRTBNDRPG
command. (The listing created by CRTRPGMOD will never have a binding section.)
For information on using the compiler listing, see “Using a Compiler Listing” on
page 63. A sample compiler listing is provided in Appendix D, “Compiler Listings”
on page 423.
Creating a NOMAIN Module
In this example you create an NOMAIN module object TRANSSVC using the
CRTRPGMOD command and its default settings. TRANSSVC contains prototyped
procedures that perform transaction services for procedures in other modules. The
source for TRANSSVC shown in Figure 36 on page 76. The prototypes for the pro-
cedures in TRANSSVC are stored in a /COPY member, as shown in Figure 37 on
page 78.
1. To create a module object, type:
CRTRPGMOD MODULE(MYLIB/TRANSSVC)SRCFILE(MYLIB/QRPGLESRC)
The module will be created in the library MYLIB with the name specified in the
command, TRANSSVC. The source for the module is the source member
TRANSSVC in file QRPGLESRC in the library MYLIB.
Chapter 7. Creating a Program with the CRTRPGMOD and CRTPGM Commands 75

Creating a Module Object
You bind a module containing NOMAIN to another module using one of the
following commands:
a. CRTPGM command
b. CRTSRVPGM command
c. CRTBNDRPG command where the NOMAIN module is included in a
binding directory.
2. Once it is bound, this module object can be debugged using a statement view.
A compiler listing for the module is also produced.
3. Type one of the following CL commands to see the compiler listing.
¹DSPJOB and then select option 4 (
Display spooled files
)
¹WRKJOB
¹WRKOUTQ
queue-name
¹WRKSPLF
*=================================================================*
* MODULE NAME: TRANSSVC (Transaction Services)
* RELATED FILES: N/A
* RELATED SOURCE: TRANSRPT
* EXPORTED PROCEDURES: Trans_Inc -- calculates the income
* for the transaction using the data in the fields in the
* parameter list. It returns to the caller after all
* the calculations are done.
*
* Prod_Name -- retrieves the product name based on the
* input parameter with the product number.
*=================================================================*
* This module contains only subprocedures; it is a NOMAIN module.
H NOMAIN
*------------------------------------------------------------------
* Pull in the prototypes from the /COPY member
*------------------------------------------------------------------
/COPY TRANSP
Figure 36 (Part 1 of 3). Source for TRANSSVC member
76 ILE RPG for AS/400 Programmer's Guide

Creating a Module Object
*------------------------------------------------------------------
* Subprocedure Trans_Inc
*------------------------------------------------------------------
P Trans_Inc B EXPORT
D Trans_Inc PI 11P 2
D ProdNum 10P 0 VALUE
D Quantity 5P 0 VALUE
D Discount 2P 2 VALUE
D Factor S 5P 0
*
C SELECT
C WHEN ProdNum = 1
C EVAL Factor = 1500
C WHEN ProdNum = 2
C EVAL Factor = 3500
C WHEN ProdNum = 5
C EVAL Factor = 20000
C WHEN ProdNum = 8
C EVAL Factor = 32000
C WHEN ProdNum = 12
C EVAL Factor = 64000
C OTHER
C EVAL Factor = 0
C ENDSL
C RETURN Factor * Quantity * (1 - Discount)
P Trans_Inc E
Figure 36 (Part 2 of 3). Source for TRANSSVC member
*------------------------------------------------------------------
* Subprocedure Prod_Name
*------------------------------------------------------------------
P Prod_Name B EXPORT
D Prod_Name PI 40A
D ProdNum 10P 0 VALUE
*
C SELECT
C WHEN ProdNum = 1
C RETURN 'Large'
C WHEN ProdNum = 2
C RETURN 'Super'
C WHEN ProdNum = 5
C RETURN 'Super Large'
C WHEN ProdNum = 8
C RETURN 'Super Jumbo'
C WHEN ProdNum = 12
C RETURN 'Incredibly Large Super Jumbo'
C OTHER
C RETURN '***Unknown***'
C ENDSL
P Prod_Name E
Figure 36 (Part 3 of 3). Source for TRANSSVC member
Chapter 7. Creating a Program with the CRTRPGMOD and CRTPGM Commands 77

Creating a Module Object
* Prototype for Trans_Inc
D Trans_Inc PR 11P 2
D Prod 10P 0 VALUE
D Quantity 5P 0 VALUE
D Discount 2P 2 VALUE
* Prototype for Prod_Name
D Prod_Name PR 40A
D Prod 10P 0 VALUE
Figure 37. Source for TRANSP /COPY member
Creating a Module for Source Debugging
In this example, you create an ILE RPG module object that you can debug using
the source debugger. The module TRANSRPT contains a main procedure which
drives the report processing. It calls the procedures in TRANSSVC to perform
certain required tasks. The source for this module is shown in Figure 38 on
page 79.
To create a module object, type:
CRTRPGMOD MODULE(MYLIB/TRANSRPT)SRCFILE(MYLIB/QRPGLESRC)
DBGVIEW(*SOURCE)
The module is created in the library MYLIB with the same name as the source file
on which it is based, namely, TRANSRPT. This module object can be debugged
using a source view. For information on the other views available, see “Preparing a
Program for Debugging” on page 166.
A compiler listing for the TRANSRPT module will be produced.
78 ILE RPG for AS/400 Programmer's Guide

Creating a Module Object
*=================================================================*
* MODULE NAME: TRANSRPT
* RELATED FILES: TRNSDTA (PF)
* RELATED SOURCE: TRANSSVC (Transaction services)
* EXPORTED PROCEDURE: TRANSRPT
* The procedure TRANSRPT reads every tranasction record
* stored in the physical file TRNSDTA. It calls the
* subprocedure Trans_Inc which performs calculations and
* returns a value back. Then it calls Prod_Name to
* to determine the product name. TRANSRPT then prints
* the transaction record out.
*=================================================================*
FTRNSDTA IP E DISK
FQSYSPRT O F 80 PRINTER OFLIND(*INOF)
/COPY QRPGLE,TRANSP
* Define the readable version of the product name like the
* return value of the procedure 'Prod_Name'
D ProdName S 30A
D Income S 10P 2
D Total S +5 LIKE(Income)
*
ITRNSREC 01
* Calculate the income using subprocedure Trans_Inc
C EVAL Income = Trans_Inc(PROD : QTY : DISC)
C EVAL Total = Total + Income
* Find the name of the product
C EVAL ProdName = Prod_Name(PROD)
OQSYSPRT H 1P 1
O OR OF
O 12 'Product name'
O 40 'Quantity'
O 54 'Income'
OQSYSPRT H 1P 1
O OR OF
O 30 '----------+
O ----------+
O ----------'
O 40 '--------'
O 60 '------------'
OQSYSPRT D 01 1
O ProdName 30
O QTY 1 40
O Income 1 60
OQSYSPRT T LR 1
O 'Total: '
O Total 1
Figure 38. Source for TRANSRPT module
The DDS for the file TRNSDTA is shown in Figure 39 on page 80. The /COPY
member is shown in Figure 37 on page 78.
Chapter 7. Creating a Program with the CRTRPGMOD and CRTPGM Commands 79

Creating a Module Object
A*****************************************************************
A* RELATED FILES: TRNSRPT *
A* DESCRIPTION: This is the physical file TRNSDTA. It has *
A* one record format called TRNSREC. *
A*****************************************************************
A* PARTS TRANSACTION FILE -- TRNSDTA
A R TRNSREC
A PROD 10S 0 TEXT('Product')
A QTY 5S 0 TEXT('Quantity')
A DISCOUNT 2S 2 TEXT('Discount')
Figure 39. DDS for TRNSDTA
Additional Examples
For additional examples of creating modules, see:
¹“Sample Service Program” on page 94, for an example of creating a module
for a service program.
¹“Binding to a Program” on page 98. for an example of creating a module to be
used with a service program.
¹“Managing Your Own Heap Using ILE Bindable APIs” on page 119, for an
example of creating a module for dynamically allocating storage for a run-time
array
¹“Sample Source for Debug Examples” on page 211, for example of creating an
RPG and C module for use in a sample debug program.
Behavior of Bound ILE RPG Modules
In ILE RPG, the
main procedure
is the boundary for the scope of LR semantics and
the RPG cycle. The
module
is the boundary for the scope of open files.
In any ILE program, there may be several RPG cycles active; there is one RPG
cycle for each RPG module that has a main procedure. The cycles are
independent: setting on LR in one main procedure has no effect on the cycle in
another.
Related CL Commands
The following CL commands can be used with modules:
¹Display Module (DSPMOD)
¹Change Module (CHGMOD)
¹Delete Module (DLTMOD)
¹Work with Modules (WRKMOD)
For further information on these commands see the
CL Reference (Abridged)
.
80 ILE RPG for AS/400 Programmer's Guide

Binding Modules into a Program
Binding Modules into a Program
Binding is the process of creating a runnable ILE program by combining one or
more modules and optional service programs, and resolving symbols passed
between them. The system code that does this combining and resolving is called a
binder on the AS/400 system.
As part of the binding process, a procedure must be identified as the startup proce-
dure, or program entry procedure. When a program is called, the program entry
procedure receives the parameters from the command line and is given initial
control for the program. The user's code associated with the program entry proce-
dure is the user entry procedure.
If an ILE RPG module contains a main procedure, it implicitly also contains a
program entry procedure. Therefore, any ILE RPG module may be specified as the
entry module as long as it is not a NOMAIN module.
Figure 40 gives an idea of the internal structure of a program object. It shows the
program object TRPT, which was created by binding the two modules TRANSRPT
and TRANSSVC. TRANSRPT is the entry module.
TRANSRPT Module
TRANSSVC Module
Program Entry
Procedure
Main Source Section
Main Procedure
Trans_Inc
Prod_Name
*PGM(TRPT)
Figure 40. Structure of Program TRPT
Within a bound object, procedures can interrelate using static procedure calls.
These bound calls are faster than external calls. Therefore, an application con-
sisting of a single bound program with many bound calls should perform faster than
a similar application consisting of separate programs with many external interappli-
cation calls.
Chapter 7. Creating a Program with the CRTRPGMOD and CRTPGM Commands 81
Binding Modules into a Program
In addition to binding modules together, you can also bind them to service pro-
grams (type *SRVPGM). Service programs allow you to code and maintain modules
separately from the program modules. Common routines can be created as service
programs and if the routine changes, the change can be incorporated by binding
the service program again. The programs that use these common routines do not
have to be recreated. For information on creating service programs see Chapter 8,
“Creating a Service Program” on page 91.
For information on the binding process and the binder, refer to the
ILE Concepts
.
Using the CRTPGM Command
The Create Program (CRTPGM) command creates a program object from one or
more previously created modules and, if required, one or more service programs.
You can bind modules created by any of the ILE Create Module commands,
CRTRPGMOD, CRTCMOD, CRTCBLMOD, or CRTCLMOD.
Note: The modules and/or service programs required must have been created
prior to using the CRTPGM command.
Before you create a program object using the CRTPGM command, you should:
1. Establish a program name.
2. Identify the module or modules, and if required, service programs you want to
bind into a program object.
3. Identify the entry module.
You indicate which module contains the program entry procedure through the
ENTMOD parameter of CRTPGM. The default is ENTMOD(*FIRST), meaning
that the module containing the first program entry procedure found in the list for
the MODULE parameter is the entry module.
Assuming you have only one module with a main procedure, that is, all
modules but one have NOMAIN specified, you can accept the default (*FIRST).
Alternatively, you can specify (*ONLY); this will provide a check that in fact only
one module has a main procedure. For example, in both of the following situ-
ations you could specify ENTMOD(*ONLY).
¹You bind an RPG module to a C module without a main() function.
¹You bind two RPG modules, where one has NOMAIN on the control spec-
ification.
Note: If you are binding more than one ILE RPG module with a main proce-
dure, then you should specify the name of the module that you want to
receive control when the program is called. You can also specify
*FIRST if the module with a main procedure precedes any other
modules with main procedures on the list specified for the MODULE
parameter.
4. Identify the activation group that the program is to use.
Specify the named activation group QILE if your program has no special
requirements or if you are not sure which group to use. In general, it is a good
idea to run an application in its own activation group. Therefore, you may want
to name the activation group after the application.
Note that the default activation group for CRTPGM is *NEW. This means that
your program will run in its own activation group, and the activation group will
82 ILE RPG for AS/400 Programmer's Guide

Binding Modules into a Program
terminate when the program does. Whether or not you set on LR, your program
will have a fresh copy of its data the next time you call it. For more information
on activation groups see “Specifying an Activation Group” on page 110.
To create a program object using the CRTPGM command, perform the following
steps:
1. Enter the CRTPGM command.
2. Enter the appropriate values for the command parameter.
Table 7 lists the CRTPGM command parameters and their default values. For a
full description of the CRTPGM command and its parameters, refer to the
CL Ref-
erence (Abridged)
.
Once you have entered the CRTPGM command, the system performs the following
actions:
1. Copies listed modules into what will become the program object, and links any
service programs to the program object.
2. Identifies the module containing the program entry procedure, and locates the
first import in this module.
3. Checks the modules in the order in which they are listed, and matches the first
import with a module export.
4. Returns to the first module, and locates the next import.
5. Resolves all imports in the first module.
6. Continues to the next module, and resolves all imports.
7. Resolves all imports in each subsequent module until all of the imports have
been resolved.
8. If any imports cannot be resolved with an export, the binding process termi-
nates without creating a program object.
Table 7. Parameters for CRTPGM Command and their Default Values
Parameter Group Parameter(Default Value)
Identification PGM(
library name/program name
)
MODULE(*PGM)
Program access ENTMOD(*FIRST)
Binding BNDSRVPGM(*NONE)
BNDDIR(*NONE)
Run time ACTGRP(*NEW)
Miscellaneous OPTION(*GEN *NODUPPROC *NODUPVAR *WARN *RSLVREF)
DETAIL(*NONE)
ALWUPD(*YES)
ALWRINZ(*NO)
REPLACE(*YES)
AUT(*LIBCRTAUT)
TEXT(*ENTMODTXT)
TGTRLS(*CURRENT)
USRPRF(*USER)
Chapter 7. Creating a Program with the CRTRPGMOD and CRTPGM Commands 83
Binding Modules into a Program
9. Once all the imports have been resolved, the binding process completes and
the program object is created.
Note: If you have specified that a variable or procedure is to be exported (using
the EXPORT keyword), it is possible that the variable or procedure name
will be identical to a variable or procedure in another procedure within the
bound program object. In this case, the results may not be as expected.
See
ILE Concepts
for information on how to handle this situation.
Binding Multiple Modules
This example shows you how to use the CRTPGM command to bind two ILE RPG
modules into a program TRPT. In this program, the following occurs:
¹The module TRANSRPT reads each transaction record from a file TRNSDTA.
¹It then calls procedure Trans_Inc and Proc_Name in module TRANSSVC using
bound calls within expressions.
¹Trans_Inc calculates the income pertaining to each transaction and returns the
value to the caller
¹Proc_Name determines the product name and returns it
¹TRANSRPT then prints the transaction record.
Source for TRANSRPT, TRANSSVC, and TRNSDTA is shown in Figure 38 on
page 79, Figure 36 on page 76 and Figure 39 on page 80 respectively.
1. First create the module TRANSRPT. Type:
CRTRPGMOD MODULE(MYLIB/TRANSRPT)
2. Then create module TRANSSVC by typing:
CRTRPGMOD MODULE(MYLIB/TRANSSVC)
3. To create the program object, type:
CRTPGM PGM(MYLIB/TRPT) MODULE(TRANSRPT TRANSSVC)
ENTMOD(*FIRST) ACTGRP(TRPT)
The CRTPGM command creates a program object TRPT in the library MYLIB.
Note that TRANSRPT is listed first in the MODULE parameter. ENTMOD(*FIRST)
will find the first module with a program entry procedure. Since only one of the two
modules has a program entry procedure, they can be entered in either order.
The program TRPT will run in the named activation group TRPT. The program runs
in a named group to ensure that no other programs can affect its resources.
Figure 41 on page 85 shows an output file created when TRPT is run.
84 ILE RPG for AS/400 Programmer's Guide

Using a Binder Listing
Product name Quantity Income
------------------------------ -------- ------------
Large 245 330,750.00
Super 15 52,500.00
Super Large 0 .00
Super Jumbo 123 2,952,000.00
Incredibly Large Super Jumbo 15 912,000.00
***Unknown*** 12 .00
Total: 4,247,250.00
Figure 41. File QSYSPRT for TRPT
Additional Examples
For additional examples of creating programs, see:
¹“Binding to a Program” on page 98, for an example of binding a module and a
service program.
¹“Sample Source for Debug Examples” on page 211, for an example of creating
a program consisting of an RPG and C module.
Related CL Commands
The following CL commands can be used with programs:
¹Change Program (CHGPGM)
¹Delete Program (DLTPGM)
¹Display Program (DSPPGM)
¹Display Program References (DSPPGMREF)
¹Update Program (UPDPGM)
¹Work with Program (WRKPGM)
For further information on these commands see the
CL Reference (Abridged)
.
Using a Binder Listing
The binding process can produce a listing that describes the resources used,
symbols and objects encountered, and problems that were resolved or not resolved
in the binding process. The listing is produced as a spooled file for the job you use
to enter the CRTPGM command. The command default is to not produce this infor-
mation, but you can choose a DETAIL parameter value to generate it at three
levels of detail:
¹*BASIC
¹*EXTENDED
¹*FULL
The binder listing includes the following sections depending on the value specified
for DETAIL:
Chapter 7. Creating a Program with the CRTRPGMOD and CRTPGM Commands 85

Changing a Module or Program
The information in this listing can help you diagnose problems if the binding was
not successful, or give feedback about what the binder encountered in the process.
You may want to store the listing for an ILE program in the file where you store the
modules or the module source for a program. To copy this listing to a database file,
you can use the Copy Spool File (CPYSPLF) command.
Note: The CRTBNDRPG command will not create a binder listing. However, if any
binding errors occur during the binding phase, the errors will be noted in
your job log, and the compiler listing will include a message to this effect.
For an example of a basic binder listing, see “Sample Binder Listing” on page 100.
For more information on binder listings see
ILE Concepts
.
Table 8. Sections of the Binder Listing based on DETAIL Parameter
Section Name *BASIC *EXTENDED *FULL
Command Option Summary X X X
Brief Summary Table X X X
Extended Summary Table X X
Binder Information Listing X X
Cross-Reference Listing X
Binding Statistics X
Changing a Module or Program
An ILE object may need to be changed for enhancements or for maintenance
reasons. You can isolate what needs to be changed by using debugging informa-
tion or the binder listing from the CRTPGM command. From this information you
can determine what module needs to change, and often, what procedure or field
needs to change.
In addition, you may want to change the optimization level or observability of a
module or program. This often happens when you want to debug an program or
module, or when you are ready to put a program into production. Such changes
can be performed more quickly and use fewer system resources than re-creating
the object in question.
Finally, you may want to reduce the program size once you have completed an
application. ILE programs have additional data added to them which may make
them larger than a similar OPM program.
Each of the above requires different data to make the change. The resources you
need may not be available to you for an ILE program.
The following sections tell you how to
¹Update a program
¹Change the optimization level
¹Change observability
¹Reduce the object size
86 ILE RPG for AS/400 Programmer's Guide
Changing a Module or Program
Note: In the remainder of this section the term 'object' will be used to refer to
either an ILE module or ILE program.
Using the UPDPGM Command
In general, you can update a program by replacing modules as needed. For
example, if you add a new procedure to a module, you recompile the module
object, and then update the program. You do not have to re-create the program.
This is helpful if you are supplying an application to other sites. You need only send
the revised modules, and the receiving site can update the application using the
UPDPGM or UPDSRVPGM command.
The UPDPGM command works with both program and module objects. The param-
eters on the command are very similar to those on the CRTPGM command. For
example, to replace a module in a program, you would enter the module name for
MODULE parameter and the library name. The UPDPGM command requires that
the modules to be replaced be in the same libraries as when the program was
created. You can specify that all modules are to be replaced, or some subset.
The UPDPGM command requires that the module object be present. Thus, it is
easier to use the command when you have created the program using separate
compile and bind steps. Since the module object already exists, you simply specify
its name and library when issuing the command.
To update a program created by CRTBNDRPG command, you must ensure that
the revised module is in the library QTEMP. This is because the temporary module
used when the CRTBNDRPG command was issued, was created in QTEMP. Once
the module is in QTEMP, you can issue the UPDPGM command to replace the
module.
For more information, see
ILE Concepts
and the
CL Reference (Abridged)
.
Changing the Optimization Level
Optimizing an object means looking at the compiled code, determining what can
be done to make the run-time performance as fast as possible, and making the
necessary changes. In general, the higher the optimizing request, the longer it
takes to create an object. At run time the highly optimized program or service
program should run faster than the corresponding nonoptimized program or service
program.
However, at higher levels of optimization, the values of fields may not be accurate
when displayed in a debug session, or after recovery from exception. In addition,
optimized code may have altered breakpoints and step locations used by the
source debugger, since the optimization changes may rearrange or eliminate some
statements.
To ensure that the contents of a field reflect their most current value, especially
after exception recovery, you can use the NOOPT keyword on the corresponding
Definition specification. For more information, see “Optimization Considerations” on
page 226.
To circumvent this problem while debugging, you can lower the optimization level of
a module to display fields accurately as you debug a program, and then raise the
Chapter 7. Creating a Program with the CRTRPGMOD and CRTPGM Commands 87
Changing a Module or Program
level again afterwards to improve the program efficiency as you get the program
ready for production.
To determine the current optimization level of a
program
object, use the DSPPGM
command. Display 3 of this command indicates the current level. To change the
optimization level of a program, use the CHGPGM command. On the Optimize
program parameter you can specify one the following values: *FULL, *BASIC,
*NONE. These are the same values which can be specified on the OPTIMIZE
parameters of either create command. The program is automatically re-created
when the command runs.
Similarly, to determine the current optimization level of a
module
, use the DSPMOD
command. Display 1, page 2 of this command indicates the current level. To
change the optimization level, use the CHGMOD command. You then need to re-
create the program either using UPDPGM or CRTPGM.
Removing Observability
Observability involves the kinds of data that can be stored with an object, and that
allow the object to be changed without recompiling the source. The addition of this
data increases the size of the object. Consequently, you may want to remove the
data in order to reduce object size. But once the data is removed, observability is
also removed. You must recompile the source and recreate the program to replace
the data. The types of data are:
Create Data
Represented by the *CRTDTA value. This data is necessary to translate
the code to machine instructions. The object must have this data before
you can change the optimization level.
Debug Data
Represented by the *DBGDTA value. This data is necessary to allow an
object to be debugged.
Profiling Data
Represented by the *BLKORD and *PRCORD values. This data is nec-
essary to allow the system to re-apply block order and procedure order
profiling data.
Use the CHGPGM command or the CHGMOD command to remove some or all the
data from a program or module respectively. Removing all observability reduces an
object to its minimum size (without compression). It is not possible to change the
object in any way unless you re-create it. Therefore, ensure that you have all
source required to create the program or have a comparable program object with
CRTDATA. To re-create it, you must have authorization to access the source code.
Reducing an Object's Size
The create data (*CRTDTA) associated with an ILE program or module may make
up more than half of the object's size. By removing or compressing this data, you
will reduce the secondary storage requirements for your programs significantly.
If you remove the data, ensure that you have all source required to create the
program or have a comparable program object with CRTDATA. Otherwise you will
not be able to change the object.
88 ILE RPG for AS/400 Programmer's Guide
Changing a Module or Program
An alternative is to compress the object, using the Compress Object (CPROBJ)
command. A compressed object takes up less system storage than an uncom-
pressed one. If the compressed program is called, the part of the object containing
the runnable code is automatically decompressed. You can also decompress a
compressed object by using the Decompress Object (DCPOBJ) command.
For more information on these CL commands, see the
CL Reference (Abridged)
.
Chapter 7. Creating a Program with the CRTRPGMOD and CRTPGM Commands 89
Changing a Module or Program
90 ILE RPG for AS/400 Programmer's Guide

Service Program Overview
Chapter 8. Creating a Service Program
This chapter provides:
¹An overview of the service program concept
¹Strategies for creating service programs
¹A brief description of the CRTSRVPGM command
¹An example of a service program
Service Program Overview
A service program is a bound program (type *SRVPGM) consisting of a set of pro-
cedures that can be called by procedures in other bound programs.
Service programs are typically used for common functions that are frequently called
within an application and across applications. For example, the ILE compilers use
service programs to provide run-time services such as math functions and
input/output routines. Service programs enable reuse, simplify maintenance, and
reduce storage requirements.
A service program differs from a program in two ways:
¹It does not contain a program entry procedure. This means that you cannot call
a service program using the CALL operation.
¹A service program is bound into a program or other service programs using
binding by reference.
When you bind a service program to a program, the contents of the service
program are not copied into the bound program. Instead, linkage information of the
service program is bound into the program. This is called 'binding by reference' in
contrast to the static binding process used to bind modules into programs.
Because a service program is bound by reference to a program, you can call the
service program's exported procedures using bound procedure calls. The initial call
has a certain amount of overhead because the binding is not completed until the
service program is called. However, subsequent calls to any of its procedures are
faster than program calls.
The set of exports contained in a service program are the interface to the services
provided by it. You can use the Display Service Program (DSPSRVPGM) command
or the service program listing to see what variable and procedure names are avail-
able for use by the calling procedures. To see the exports associated with service
program PAYROLL, you would enter:
DSPSRVPGM PAYROLL DETAIL(*PROCEXP *DATAEXP)
Copyright IBM Corp. 1994, 1999 91

Creating a Service Program Using CRTSRVPGM
Strategies for Creating Service Programs
When creating a service program, you should keep in mind:
1. Whether you intend to update the program at a later date
2. Whether any updates will involve changes to the interface (namely, the imports
and exports used).
If the interface to a service program changes, then you may have to re-bind
any
programs bound to the original service program. However, if the changes required
are upward-compatible, you may be able to reduce the amount of re-binding if you
created the service program using binder language. In this case, after updating the
binder language source to identify the new exports you need to re-bind only those
programs that use them.
TIP
If you are planning a module with only subprocedures (that is, with a module
with keyword NOMAIN specified on the control specification) you may want to
create it as a service program. Only one copy of a service program is needed
on a system, and so you will need less storage for the module.
Also, you can copyright your service programs using the COPYRIGHT keyword
on the control specification.
Binder language gives you control over the exports of a service program. This
control can be very useful if you want to:
¹Mask certain service program procedures from service-program users
¹Fix problems
¹Enhance function
¹Reduce the impact of changes to the users of an application.
See “Sample Service Program” on page 94 for an example of using binder lan-
guage to create a service program.
For information on binder language, masking exports, and other service program
concepts, see
ILE Concepts
.
Creating a Service Program Using CRTSRVPGM
You create a service program using the Create Service Program (CRTSRVPGM)
command. Any ILE module can be bound into a service program. The module(s)
must exist before you can create a service program with it.
Table 9 on page 93 lists the CRTSRVPGM parameters and their defaults. For a
full description of the CRTSRVPGM command and its parameters, refer to the
CL
Reference (Abridged)
.
92 ILE RPG for AS/400 Programmer's Guide

Creating a Service Program Using CRTSRVPGM
See “Creating the Service Program” on page 97 for an example of using the
CRTSRVPGM command.
Table 9. Parameters for CRTSRVPGM Command and their Default Values
Parameter Group Parameter(Default Value)
Identification SRVPGM(
library name
/
service program name
)
MODULE(*SRVPGM)
Program access EXPORT(*SRCFILE)
SRCFILE(*LIBL/QSRVSRC)
SRCMBR(*SRVPGM)
Binding BNDSRVPGM(*NONE)
BNDDIR(*NONE)
Run time ACTGRP(*CALLER)
Miscellaneous OPTION(*GEN *NODUPPROC *NODUPVAR *WARN *RSLVREF)
DETAIL(*NONE)
ALWUPD(*YES)
ALWRINZ(*NO)
REPLACE(*YES)
AUT(*LIBCRTAUT)
TEXT(*ENTMODTXT)
TGTRLS(*CURRENT)
USRPRF(*USER)
Changing A Service Program
You can update or change a service program in the same ways available to a
program object. In other words, you can:
¹Update the service program (using UPDSRVPGM)
¹Change the optimization level (using CHGSRVPGM)
¹Remove observability (using CHGSRVPGM)
¹Reduce the size (using CPROBJ)
For more information on any of the above points, see “Changing a Module or
Program” on page 86.
Related CL commands
The following CL commands are also used with service programs:
¹Change Service Program (CHGSRVPGM)
¹Display Service Program (DSPSRVPGM)
¹Delete Service Program (DLTSRVPGM)
¹Update Service Program (UPDSRVPGM)
¹Work with Service Program (WRKSRVPGM)
Chapter 8. Creating a Service Program 93

Sample Service Program
Sample Service Program
The following example shows how to create a service program CVTTOHEX which
converts character strings to their hexadecimal equivalent. Two parameters are
passed to the service program:
1. a character field (InString) to be converted
2. a character field (HexString) which will contain the 2-byte hexadecimal equiv-
alent
The field HexString is used to contain the result of the conversion and also to indi-
cate the length of the string to be converted. For example, if a character string of
30 characters is passed, but you are only interested in converting the first ten, you
would pass a second parameter of 20 bytes (2 times 10). Based on the length of
the passed fields, the service program determines the length to handle.
Figure 42 on page 95 shows the source for the service program. Figure 43 on
page 97 shows the /COPY member containing the prototype for CvtToHex.
The basic logic of the procedure contained within the service program is listed
below:
1. Operational descriptors are used to determine the length of the passed param-
eters.
2. The length to be converted is determined: it is the lesser of the length of the
character string, or one-half the length of the hex string field.
3. Each character in the string is converted to a two-byte hexadecimal equivalent
using the subroutine GetHex.
Note that GetHex is coded as a subroutine rather than a subprocedure, in order
to improve run-time performance. An EXSR operation runs much faster than a
bound call, and in this example, GetHex is called many times.
4. The procedure returns to its caller.
The service program makes use of operational descriptors, which is an ILE con-
struct used when the precise nature of a passed parameter is not known ahead of
time, in this case the length. The operational descriptors are created on a call to a
procedure when you specify the operation extender (D) on the CALLB operation, or
when OPDESC is specified on the prototype.
To use the operational descriptors, the service program must call the ILE bindable
API, CEEDOD (Retrieve Operational Descriptor). This API requires certain parame-
ters which must be defined for the CALLB operation. However, it is the last param-
eter which provides the information needed, namely, the length. For more
information on operational descriptors, see “Using Operational Descriptors” on
page 138.
94 ILE RPG for AS/400 Programmer's Guide

Sample Service Program
*=================================================================*
* CvtToHex - convert input string to hex output string
*=================================================================*
H COPYRIGHT('(C) Copyright MyCompany 1995')
D/COPY RPGGUIDE/QRPGLE,CVTHEXPR
*-----------------------------------------------------------------*
* Main entry parameters
* 1. Input: string character(n)
* 2. Output: hex string character(2 * n)
*-----------------------------------------------------------------*
D CvtToHex PI OPDESC
D InString 16383 CONST OPTIONS(*VARSIZE)
D HexString 32766 OPTIONS(*VARSIZE)
*-----------------------------------------------------------------*
* Prototype for CEEDOD (Retrieve operational descriptor)
*-----------------------------------------------------------------*
D CEEDOD PR
D ParmNum 10I 0 CONST
D 10I 0
D 10I 0
D 10I 0
D 10I 0
D 10I 0
D 12A OPTIONS(*OMIT)
* Parameters passed to CEEDOD
D DescType S 10I 0
D DataType S 10I 0
D DescInfo1 S 10I 0
D DescInfo2 S 10I 0
D InLen S 10I 0
D HexLen S 10I 0
*-----------------------------------------------------------------*
* Other fields used by the program *
*-----------------------------------------------------------------*
D HexDigits C CONST('0123456789ABCDEF')
D IntDs DS
D IntNum 5I 0 INZ(0)
D IntChar 1 OVERLAY(IntNum:2)
D HexDs DS
D HexC1 1
D HexC2 1
D InChar S 1
D Pos S 5P 0
D HexPos S 5P 0
Figure 42 (Part 1 of 2). Source for Service Program CvtToHex
Chapter 8. Creating a Service Program 95

Sample Service Program
*-----------------------------------------------------------------*
* Use the operational descriptors to determine the lengths of *
* the parameters that were passed. *
*-----------------------------------------------------------------*
C CALLP CEEDOD(1 : DescType : DataType :
C DescInfo1 : DescInfo2: Inlen :
C *OMIT)
C CALLP CEEDOD(2 : DescType : DataType :
C DescInfo1 : DescInfo2: HexLen :
C *OMIT)
*-----------------------------------------------------------------*
* Determine the length to handle (minimum of the input length *
* and half of the hex length) *
*-----------------------------------------------------------------*
C IF InLen > HexLen / 2
C EVAL InLen = HexLen / 2
C ENDIF
*-----------------------------------------------------------------*
* For each character in the input string, convert to a 2-byte *
* hexadecimal representation (for example, '5' --> 'F5') *
*-----------------------------------------------------------------*
C EVAL HexPos = 1
C DO InLen Pos
C EVAL InChar = %SUBST(InString : Pos :1)
C EXSR GetHex
C EVAL %SUBST(HexString : HexPos : 2) = HexDs
C EVAL HexPos = HexPos + 2
C ENDDO
*-----------------------------------------------------------------*
* Done; return to caller. *
*-----------------------------------------------------------------*
C RETURN
*=================================================================*
* GetHex - subroutine to convert 'InChar' to 'HexDs' *
* *
* Use division by 16 to separate the two hexadecimal digits. *
* The quotient is the first digit, the remainder is the second. *
*=================================================================*
C GetHex BEGSR
C EVAL IntChar = InChar
C IntNum DIV 16 X1 5 0
C MVR X2 5 0
*-----------------------------------------------------------------*
* Use the hexadecimal digit (plus 1) to substring the list of *
* hexadecimal characters '012...CDEF'. *
*-----------------------------------------------------------------*
C EVAL HexC1 = %SUBST(HexDigits:X1+1:1)
C EVAL HexC2 = %SUBST(HexDigits:X2+1:1)
C ENDSR
Figure 42 (Part 2 of 2). Source for Service Program CvtToHex
96 ILE RPG for AS/400 Programmer's Guide

Sample Service Program
*=================================================================*
* CvtToHex - convert input string to hex output string
*
* Parameters
* 1. Input: string character(n)
* 2. Output: hex string character(2 * n)
*=================================================================*
D CvtToHex PR OPDESC
D InString 16383 CONST OPTIONS(*VARSIZE)
D HexString 32766 OPTIONS(*VARSIZE)
Figure 43. Source for /COPY Member with Prototype for CvtToHex
When designing this service program, it was decided to make use of binder lan-
guage to determine the interface, so that the program could be more easily updated
at a later date. Figure 44 shows the binder language needed to define the exports
of the service program CVTTOHEX. This source is used in the EXPORT, SRCFILE
and SRCMBR parameters of the CRTSRVPGM command.
STRPGMEXP SIGNATURE('CVTHEX')
EXPORT SYMBOL('CVTTOHEX')
ENDPGMEXP
Figure 44. Source for Binder Language for CvtToHex
The parameter SIGNATURE on STRPGMEXP identifies the interface that the
service program will provide. In this case, the export identified in the binder lan-
guage is the interface. Any program bound to CVTTOHEX will make use of this
signature.
The binder language EXPORT statements identify the exports of the service
program. You need one for each procedure whose exports you want to make avail-
able to the caller. In this case, the service program contains one module which
contains one procedure. Hence, only one EXPORT statement is required.
For more information on binder language and signatures, see
ILE Concepts
.
Creating the Service Program
To create the service program CVTTOHEX, follow these steps:
1. Create the module CVTTOHEX from the source in Figure 42 on page 95, by
entering:
CRTRPGMOD MODULE(MYLIB/CVTTOHEX) SRCFILE(MYLIB/QRPGLESRC)
2. Create the service program using the module CVTTOHEX and the binder lan-
guage shown in Figure 44.
CRTSRVPGM SRVPGM(MYLIB/CVTTOHEX) MODULE(*SRVPGM)
EXPORT(*SRCFILE) SRCFILE(MYLIB/QSRVSRC)
SRCMBR(*SRVPGM)
The last three parameters in the above command identify the exports which the
service program will make available. In this case, it is based on the source
found in the member CVTTOHEX in the file QSRVSRC in the library MYLIB.
Chapter 8. Creating a Service Program 97
Sample Service Program
Note that a binding directory is not required here because all modules needed
to create the service program have been specified with the MODULE param-
eter.
The service program CVTTOHEX will be created in the library MYLIB. It can be
debugged using a statement view; this is determined by the default DBGVIEW
parameter on the CRTRPGMOD command. No binder listing is produced.
Binding to a Program
To complete the example, we will create an 'application' consisting of a program
CVTHEXPGM which is bound to the service program. It uses a seven-character
string which it passes to CVTTOHEX twice, once where the value of the hex string
is 10 (that is, convert 5 characters) and again where the value is 14, that is, the
actual length.
Note that the program CVTHEXPGM serves to show the use of the service
program CVTTOHEX. In a real application the caller of CVTTOHEX would have
another primary purpose other than testing CVTTOHEX. Furthermore, a service
program would normally be used by many other programs, or many times by a few
programs; otherwise the overhead of initial call does not justify making it into a
service program.
To create the application follow these steps:
1. Create the module from the source in Figure 45 on page 99, by entering:
CRTRPGMOD MODULE(MYLIB/CVTHEXPGM) SRCFILE(MYLIB/QRPGLESRC)
2. Create the program by typing
CRTPGM PGM(MYLIB/CVTHEXPGM)
BNDSRVPGM(MYLIB/CVTTOHEX)
DETAIL(*BASIC)
When CVTHEXPGM is created, it will include information regarding the inter-
face it uses to interact with the service program. This is the same as reflected
in the binder language for CVTTOHEX.
3. Call the program, by typing:
CALL CVTHEXPGM
During the process of making CVTHEXPGM ready to run, the system verifies
that:
¹The service program CVTTOHEX in library MYLIB can be found
¹The public interface used by CVTHEXPGM when it was created is still valid
at run time.
If either of the above is not true, then an error message is issued.
The output of CVTHEXPGM is shown below. (The input string is 'ABC123*'.)
Result14++++++
Result10++
C1C2C3F1F2 10 character output
C1C2C3F1F2F35C 14 character output
98 ILE RPG for AS/400 Programmer's Guide

Sample Service Program
*----------------------------------------------------------------*
* Program to test Service Program CVTTOHEX *
* *
* 1. Use a 7-character input string *
* 2. Convert to a 10-character hex string (only the first five *
* input characters will be used because the result is too *
* small for the entire input string) *
* 3. Convert to a 14-character hex string (all seven input *
* characters will be used because the result is long enough) *
*----------------------------------------------------------------*
FQSYSPRT O F 80 PRINTER
* Prototype for CvtToHex
D/COPY RPGGUIDE/QRPGLE,CVTHEXPR
D ResultDS DS
D Result14 1 14
D Result10 1 10
D InString S 7
D Comment S 25
C EVAL InString = 'ABC123*'
*----------------------------------------------------------------*
* Pass character string and the 10-character result field *
* using a prototyped call. Operational descriptors are *
* passed, as required by the called procedure CvtToHex. *
*----------------------------------------------------------------*
C EVAL Comment = '10 character output'
C CLEAR ResultDS
C CALLP CvtToHex(Instring : Result10)
C EXCEPT
*----------------------------------------------------------------*
* Pass character string and the 14-character result field *
* using a CALLB(D). The operation extender (D) will create *
* operational descriptors for the passed parameters. CALLB *
* is used here for comparison with the above CALLP. *
*----------------------------------------------------------------*
C EVAL Comment = '14 character output'
C CLEAR ResultDS
C CALLB(D) 'CVTTOHEX'
C PARM InString
C PARM Result14
C EXCEPT
C EVAL *INLR = *ON
OQSYSPRT H 1P
O 'Result14++++++'
OQSYSPRT H 1P
O 'Result10++'
OQSYSPRT E
O ResultDS
O Comment +5
Figure 45. Source for Test Program CVTHEXPGM
Chapter 8. Creating a Service Program 99
Sample Service Program
Updating the Service Program
Because of the binder language, the service program could be updated and the
program CVTHEXPGM would not have to be re-compiled. For example, there are
two ways to add a new procedure to CVTTOHEX, depending on whether the new
procedure goes into the existing module or into a new one.
To add a new procedure to an existing module
, you would:
1. Add the new procedure to the existing module.
2. Recompile the changed module.
3. Modify the binder language source to handle the interface associated with the
new procedure. This would involve adding any new export statements
following
the existing ones.
4. Recreate the service program using CRTSRVPGM.
To add a new procedure using a new module
, you would:
1. Create a module object for the new procedure.
2. Modify the binder language source to handle the interface associated with the
new procedure, as mentioned above.
3. Bind the new module to service program CVTTOHEX by re-creating the service
program.
With either method, new programs can access the new function. Since the old
exports are in the same order they can still be used by the existing programs. Until
it is necessary to also update the existing programs, they do not have to be re-
compiled.
For more information on updating service programs, see
ILE Concepts
.
Sample Binder Listing
Figure 46 on page 101 shows a sample binder listing for the CVTHEXPGM. The
listing is an example of a basic listing. For more information on binder listings, see
“Using a Binder Listing” on page 85 and also
ILE Concepts
.
100 ILE RPG for AS/400 Programmer's Guide

Sample Service Program
Create Program Page 1
5769SS1 V4R4M0 990521 MYLIB/CVTHEXPGM AS400S01 07/30/99
23:24:00
Program . . . . . . . . . . . . . . . . . . . . . : CVTHEXPGM
Library . . . . . . . . . . . . . . . . . . . . : MYLIB
Program entry procedure module . . . . . . . . . . : *FIRST
Library . . . . . . . . . . . . . . . . . . . . :
Activation group . . . . . . . . . . . . . . . . . : *NEW
Creation options . . . . . . . . . . . . . . . . . : *GEN *NODUPPROC *NODUPVAR *WARN *RSLVREF
Listing detail . . . . . . . . . . . . . . . . . . : *BASIC
Allow Update . . . . . . . . . . . . . . . . . . . : *YES
User profile . . . . . . . . . . . . . . . . . . . : *USER
Replace existing program . . . . . . . . . . . . . : *YES
Authority . . . . . . . . . . . . . . . . . . . . : *LIBCRTAUT
Target release . . . . . . . . . . . . . . . . . . : *CURRENT
Allow reinitialization . . . . . . . . . . . . . . : *NO
Text . . . . . . . . . . . . . . . . . . . . . . . : *ENTMODTXT
Module Library Module Library Module Library Module Library
CVTHEXPGM MYLIB
Service Service Service Service
Program Library Program Library Program Library Program Library
CVTTOHEX MYLIB
Binding Binding Binding Binding
Directory Library Directory Library Directory Library Directory Library
*NONE
Create Program Page 2
5769SS1 V4R4M0 990521 MYLIB/CVTHEXPGM AS400S01 07/30/99
23:24:00
Brief Summary Table
Program entry procedures . . . . . . . . . . . : 1
Symbol Type Library Object Identifier
*MODULE MYLIB CVTHEXPGM _QRNP_PEP_CVTHEXPGM
Multiple strong definitions . . . . . . . . . : 0
Unresolved references . . . . . . . . . . . . : 0
* * * * * E N D O F B R I E F S U M M A R Y T A B L E * * * * *
Create Program Page 3
5769SS1 V4R4M0 990521 MYLIB/CVTHEXPGM AS400S01 07/30/99
23:24:00
Binding Statistics
Symbol collection CPU time . . . . . . . . . . . . . . . . . : .016
Symbol resolution CPU time . . . . . . . . . . . . . . . . . : .004
Binding directory resolution CPU time . . . . . . . . . . . : .175
Binder language compilation CPU time . . . . . . . . . . . . : .000
Listing creation CPU time . . . . . . . . . . . . . . . . . : .068
Program/service program creation CPU time . . . . . . . . . : .234
Total CPU time . . . . . . . . . . . . . . . . . . . . . . . : .995
Total elapsed time . . . . . . . . . . . . . . . . . . . . . : 3.531
* * * * * E N D O F B I N D I N G S T A T I S T I C S * * * * *
*CPC5D07 - Program CVTHEXPGM created in library MYLIB.
* * * * * E N D O F C R E A T E P R O G R A M L I S T I N G * * * * *
Figure 46. Basic Binder listing for CVTHEXPGM
Chapter 8. Creating a Service Program 101
Sample Service Program
102 ILE RPG for AS/400 Programmer's Guide

Running a Program Using the CL CALL Command
Chapter 9. Running a Program
This chapter shows you how to:
¹Run a program and pass parameters using the CL CALL command
¹Run a program from a menu-driven application
¹Run a program using a user-created command
¹Manage activation groups
¹Manage run-time storage.
In addition, you can run a program using:
¹The Programmer Menu. The
CL Programming
, SC41-5721-02 manual contains
information on this menu.
¹The Start Programming Development Manager (STRPDM) command. The
ADTS/400: Programming Development Manager
manual contains information
on this command.
¹The QCMDEXC program. The
CL Programming
manual contains information on
this program.
¹A high-level language. Chapter 10, “Calling Programs and Procedures” on
page 127 provides information on running programs from another HLL or
calling service programs and procedures.,
Running a Program Using the CL CALL Command
You can use the CL CALL command to run a program (type *PGM). You can use
the command interactively, as part of a batch job, or include it in a CL program. If
you need prompting, type CALL and press F4 (Prompt). If you need help, type
CALL and press F1 (Help).
For example, to call the program EMPRPT from the command line, type:
CALL EMPRPT
The program object specified must exist in a library and this library must be con-
tained in the library list *LIBL. You can also explicitly specify the library in the CL
CALL command as follows:
CALL MYLIB/EMPRPT
See the
CL Reference (Abridged)
for further information about using the CL CALL
command.
Once you call your program, the OS/400 system performs the instructions found in
the program.
Copyright IBM Corp. 1994, 1999 103
Running a Program Using the CL CALL Command
Passing Parameters using the CL CALL Command
You use the PARM option of the CL CALL command to pass parameters to the ILE
program when you run it.
CALL PGM(program-name)
PARM(parameter-1 parameter-2 ... parameter-n)
You can also type the parameters without specifying any keywords:
CALL library/program-name (parameter-1 parameter-2 ... parameter-n)
Each parameter value can be specified as a CL program variable or as one of the
following:
¹A character string constant
¹A numeric constant
¹A logical constant
If you are passing parameters to a program where an ILE RPG procedure is the
program entry procedure, then that program must have one and only one *ENTRY
PLIST specified. The parameters that follow (in the PARM statements) should cor-
respond on a one-to-one basis to those passed through the CALL command.
Refer to the CALL Command in the
CL Reference (Abridged)
or to the section on
"Passing Parameters between Programs" in the
CL Programming
manual for a full
description of how parameters are handled.
For example, the program EMPRPT2 requires the correct password to be passed
to it when it first started; otherwise it will not run. Figure 47 on page 105 shows the
source.
1. To create the program, type:
CRTBNDRPG PGM(MYLIB/EMPRPT2)
2. To run the program, type:
CALL MYLIB/EMPRPT2 (HELLO)
When the CALL command is issued, the contents of the parameter passed by
the command is stored and the program parameter PSWORD points to its
location. The program then checks to see if the contents of PSWORD matches
the value stored in the program, ('HELLO'). In this case, the two values are
the same, and so the program continues to run.
104 ILE RPG for AS/400 Programmer's Guide

Running a Program Using the CL CALL Command
*===============================================================*
* PROGRAM NAME: EMPRPT2 *
* RELATED FILES: EMPMST (PHYSICAL FILE) *
* PRINT (PRINTER FILE) *
* DESCRIPTION: This program prints employee information *
* stored in the file EMPMST if the password *
* entered is correct. *
* Run the program by typing "CALL library name/ *
* EMPRPT2 (PSWORD)" on the command line, where *
* PSWORD is the password for this program. *
* The password for this program is 'HELLO'. *
*===============================================================*
FPRINT O F 80 PRINTER
FEMPMST IP E K DISK
IEMPREC 01
Figure 47 (Part 1 of 2). ILE RPG Program that Requires Parameters at Run Time
*-----------------------------------------------------------------*
* The entry parameter list is specified in this program. *
* There is one parameter, called PSWORD, and it is a *
* character field 5 characters long. *
*-----------------------------------------------------------------*
C *ENTRY PLIST
C PARM PSWORD 5
*-----------------------------------------------------------------*
* The password for this program is 'HELLO'. The field PSWORD *
* is checked to see whether or not it contains 'HELLO'. *
* If it does not, the last record indicator (LR) and *IN99 *
* are set on. *IN99 controls the printing of messages. *
*-----------------------------------------------------------------*
C PSWORD IFNE 'HELLO'
C SETON LR99
C ENDIF
OPRINT H 1P 2 6
O 50 'EMPLOYEE INFORMATION'
O H1P
O 12 'NAME'
O 34 'SERIAL #'
O 45 'DEPT'
O 56 'TYPE'
O D 01N99
O ENAME 20
O ENUM 32
O EDEPT 45
O ETYPE 55
O D99
O 16 '***'
O 40 'Invalid Password Entered'
O 43 '***'
Figure 47 (Part 2 of 2). ILE RPG Program that Requires Parameters at Run Time
Figure 48 on page 106 shows the DDS that is referenced by the EMPRPT2
source.
Chapter 9. Running a Program 105

Running a Program From a Menu-Driven Application
A*****************************************************************
A* DESCRIPTION: This is the DDS for the physical file EMPMST. *
A* It contains one record format called EMPREC. *
A* This file contains one record for each employee *
A* of the company. *
A*****************************************************************
A*
A R EMPREC
A ENUM 5 0 TEXT('EMPLOYEE NUMBER')
A ENAME 20 TEXT('EMPLOYEE NAME')
A ETYPE 1 TEXT('EMPLOYEE TYPE')
A EDEPT 3 0 TEXT('EMPLOYEE DEPARTMENT')
A ENHRS 3 1 TEXT('EMPLOYEE NORMAL WEEK HOURS')
A K ENUM
Figure 48. DDS for EMPRPT2
Running a Program From a Menu-Driven Application
Another way to run an ILE program is from a menu-driven application. The work-
station user selects an option from a menu, which in turn calls a particular program.
Figure 49 illustrates an example of an application menu.
PAYROLL DEPARTMENT MENU
Select one of the following:
1. Inquire into employee master
2. Change employee master
3. Add new employee
Selection or command
===> _________________________________________________________________________
_______________________________________________________________________________
F3=Exit F4=Prompt F9=Retrieve F12=Cancel
F13=Information Assistant F16=AS/400 main menu
Figure 49. Example of an Application Menu
The menu shown in Figure 49 is displayed by a menu program in which each
option calls a separate ILE program. You can create the menu by using STRSDA
and selecting option 2 ('Design menus').
Figure 50 on page 107 shows the DDS for the display file of the above PAYROLL
DEPARTMENT MENU. The source member is called PAYROL and has a source
type of MNUDDS. The file was created using SDA.
106 ILE RPG for AS/400 Programmer's Guide

Running a Program From a Menu-Driven Application
A* Free Form Menu: PAYROL
A*
A DSPSIZ(24 80 *DS3 -
A 27 132 *DS4)
A CHGINPDFT
A INDARA
A PRINT(*LIBL/QSYSPRT)
A R PAYROL
A DSPMOD(*DS3)
A LOCK
A SLNO(01)
A CLRL(*ALL)
A ALWROL
A CF03
A HELP
A HOME
A HLPRTN
A 1 34'PAYROLL DEPARTMENT MENU'
A DSPATR(HI)
A 3 2'Select one of the following:'
A COLOR(BLU)
A 5 7'1.'
A 6 7'2.'
A 7 7'3.'
A* CMDPROMPT Do not delete this DDS spec.
A 019 2'Selection or command -
A '
A 5 11'Inquire'
A 5 19'into'
A 5 24'employee'
A 5 33'master'
A 6 11'Change'
A 6 18'employee'
A 6 27'master'
A 7 11'Add'
A 7 15'new'
A 7 19'employee'
Figure 50. Data Description Specification of an Application Menu
Figure 51 shows the source of the application menu illustrated in Figure 49 on
page 106. The source member is called PAYROLQQ and has a source type of
MNUCMD. It was also created using SDA.
PAYROLQQ,1
0001 call RPGINQ
0002 call RPGCHG
0003 call RPGADD
Figure 51. Source for Menu Program
You run the menu by entering:
GO library name/PAYROL
If the user enters 1, 2, or 3 from the application menu, the source in Figure 51 calls
the programs RPGINQ, RPGCHG, or RPGADD respectively.
Chapter 9. Running a Program 107

Replying to Run-Time Inquiry Messages
Running a Program Using a User-Created Command
You can create a command to run a program by using a command definition. A
command definition is an object (type *CMD) that contains the definition of a
command (including the command name, parameter descriptions, and validity-
checking information), and identifies the program that performs the function
requested by the command.
For example, you can create a command, PAY, that calls a program, PAYROLL,
where PAYROLL is the name of an RPG program that you want to run. You can
enter the command interactively, or in a batch job. See the
CL Programming
manual for further information about using command definitions.
Replying to Run-Time Inquiry Messages
When you run a program with ILE RPG procedures, run-time inquiry messages
may be generated. They occur when there is no error indicator or error subroutine
(*PSSR or INFSR) to handle the exception in a main procedure. The inquiry mes-
sages require a response before the program continues running.
Note: Inquiry messages are never issued for subprocedures.
You can add the inquiry messages to a system reply list to provide automatic
replies to the messages. The replies for these messages may be specified individ-
ually or generally. This method of replying to inquiry messages is especially suit-
able for batch programs, which would otherwise require an operator to issue
replies.
You can add the following ILE RPG inquiry messages to the system reply list:
RNQ0100 RNQ0222 RNQ0431 RNQ1031 RNQ1241
RNQ0101 RNQ0231 RNQ0432 RNQ1041 RNQ1251
RNQ0102 RNQ0232 RNQ0450 RNQ1042 RNQ1255
RNQ0103 RNQ0299 RNQ0501 RNQ1051 RNQ1261
RNQ0104 RNQ0333 RNQ0502 RNQ1071 RNQ1271
RNQ0112 RNQ0401 RNQ0802 RNQ1201 RNQ1281
RNQ0113 RNQ0402 RNQ0803 RNQ1211 RNQ1282
RNQ0114 RNQ0411 RNQ0804 RNQ1215 RNQ1284
RNQ0115 RNQ0412 RNQ0805 RNQ1216 RNQ1285
RNQ0120 RNQ0413 RNQ0907 RNQ1217 RNQ1286
RNQ0121 RNQ0414 RNQ1011 RNQ1218 RNQ1287
RNQ0122 RNQ0415 RNQ1021 RNQ1221 RNQ1299
RNQ0123 RNQ0421 RNQ1022 RNQ1222 RNQ1331
RNQ0202 RNQ0425 RNQ1023 RNQ1231 RNQ9998
RNQ0211 RNQ0426 RNQ1024 RNQ1235 RNQ9999
RNQ0221
Note: ILE RPG inquiry messages have a message id prefix of RNQ.
To add inquiry messages to a system reply list using the Add Reply List Entry
command enter:
ADDRPYLE sequence-no message-id
108 ILE RPG for AS/400 Programmer's Guide

Managing Activation Groups
where
sequence-no
is a number from 1-9999, which reflects where in the list the
entry is being added, and
message-id
is the message number you want to add.
Repeat this command for each message you want to add.
Use the Change Job (CHGJOB) command (or other CL job command) to indicate
that your job uses the reply list for inquiry messages. To do this, you should specify
*SYSRPYL for the Inquiry Message Reply (INQMSGRPY) attribute.
The reply list is only used when an inquiry message is sent by a job that has the
Inquiry Message Reply (INQMSGRPY) attribute specified as
INQMSGRPY(*SYSRPYL). The INQMSGRPY parameter occurs on the following
CL commands:
¹Change Job (CHGJOB)
¹Change Job Description (CHGJOBD)
¹Create Job Description (CRTJOBD)
¹Submit Job (SBMJOB).
You can also use the Work with Reply List Entry (WRKRPYLE) command to
change or remove entries in the system reply list. See the
CL Reference (Abridged)
for details of the ADDRPYLE and WRKRPYLE commands.
Ending an ILE Program
When an ILE program ends normally, the system returns control to the caller. The
caller could be a workstation user or another program (such as the menu-handling
program).
If an ILE program ends abnormally and the program was running in a different acti-
vation group than its caller, then the escape message CEE9901
Error message-id caused program to end.
is issued and control is returned to the caller.
A CL program can monitor for this exception by using the Monitor Message
(MONMSG) command. You can also monitor for exceptions in other ILE languages.
If the ILE program is running in the same activation group as its caller and it ends
abnormally, then the message issued will depend on why the program ends. If it
ends with a function check, then CPF9999 will be issued. If the exception is issued
by an RPG procedure, then it will have a message prefix of RNX.
For more information on exception messages, see “Exception Handling Overview”
on page 217.
Managing Activation Groups
An activation group is a substructure of a job and consists of system resources
(for example, storage, commitment definitions, and open files) that are allocated to
run one or more ILE or OPM programs. Activation groups make it possible for ILE
programs running in the same job to run independently without intruding on each
other (for example, commitment control and overrides). The basic idea is that all
Chapter 9. Running a Program 109
Managing Activation Groups
programs activated within one activation group are developed as one cooperative
application.
You identify the activation group that your ILE program will run in at the time of
program creation. The activation group is determined by the value specified on the
ACTGRP parameter when the program object was created. (OPM programs always
run in the default activation group; you cannot change their activation group specifi-
cation.) Once an ILE program (object type *PGM) is activated, it remains activated
until the activation group is deleted.
The remainder of this section tells you how to specify an activation group and how
to delete one. For more information on activation groups, refer to
ILE Concepts
.
Specifying an Activation Group
You control that activation group your ILE program will run in by specifying a value
for the ACTGRP parameter when you create your program (using CRTPGM or
CRTBNDRPG) or service program (using CRTSRVPGM).
Note: If you are using the CRTBNDRPG command, you can only specify a value
for ACTGRP if the value of DFTACTGRP is *NO.
You can choose one of the following values:
¹a named activation group
A named activation group allows you to manage a collection of ILE programs
and service programs as one application. The activation group is created when
the first program that specified the activation group name on creation is called.
It is then used by all programs and service programs that specify the same
activation group name.
A named activation group ends when it is deleted using the CL command
RCLACTGRP. This command can only be used when the activation group is no
longer in use. When it is ended,
all
resources associated with the programs
and service programs of the named activation group are returned to the
system.
The named activation group QILE is the default value of the ACTGRP param-
eter on the CRTBNDRPG command. However, because activation groups are
intended to correspond to applications, it is recommended that you specify a
different value for this parameter. For example, you may want to name the acti-
vation group after the application name.
¹*NEW
When *NEW is specified, a new activation group is created whenever the
program is called. The system creates a name for the activation group. The
name is unique within your job.
An activation group created with *NEW always ends when the program(s) asso-
ciated with it end. For this reason, if you plan on returning from your program
with LR OFF in order to keep your program active, then you should not specify
*NEW for the ACTGRP parameter.
Note: This value is not valid for service programs. A service program can only
run in a named activation group or the activation group of its caller.
*NEW is the default value for the ACTGRP parameter on the CRTPGM
command.
110 ILE RPG for AS/400 Programmer's Guide
Managing Activation Groups
If you create an ILE RPG program with ACTGRP(*NEW), you can then call the
program as many times as you want without returning from earlier calls. With
each call, there is a new copy of the program. Each new copy will have its own
data, open its files, etc.. However, you must ensure that there is some way to
end the calls to 'itself'; otherwise you will just keep creating new activation
groups and the programs will never return.
¹*CALLER
The program or service program will be activated into the activation group of
the calling program. If an ILE program created with ACTGRP(*CALLER) is
called by an OPM program, then it will be activated into the OPM default acti-
vation group (*DFTACTGRP).
Running in the OPM Default Activation Group
When an OS/400 job is started, the system creates an activation group to be used
by OPM programs. The symbol used to represent this activation group is
*DFTACTGRP. You cannot delete the OPM default activation group. It is deleted by
the system when your job ends.
OPM programs automatically run in the OPM default activation group. An ILE
program will also run in the OPM default activation group when one of the following
occurs:
¹The program was created with DFTACTGRP(*YES) on the CRTBNDRPG
command.
¹The program was created with ACTGRP(*CALLER) at the time of program cre-
ation and the caller of the program runs in the default activation group. Note
that you can only specify ACTGRP(*CALLER) on the CRTBNDRPG command
if DFTACTGRP(*NO) is also specified.
Note: The resources associated with a program running in the OPM default acti-
vation group via *CALLER will not be deleted until the job ends.
Maintaining OPM RPG/400 and ILE RPG Program Compatibility
If you have an OPM application that consists of several RPG programs, you can
ensure that the migrated application will behave like an OPM one if you create the
ILE application as follows:
1. Convert each OPM source member using the CVTRPGSRC command, making
sure to convert the /COPY members.
See “Converting Your Source” on page 382 for more information.
2. Using the CRTBNDRPG command, compile and bind each converted source
member separately into a program object, specifying DFTACTGRP(*YES).
For more information on OPM-compatible programs. refer to “Strategy 1:
OPM-Compatible Application” on page 23.
Chapter 9. Running a Program 111
Managing Activation Groups
Deleting an Activation Group
When an activation group is deleted, its resources are reclaimed. The resources
include static storage and open files. A *NEW activation group is deleted when the
program it is associated with returns to its caller.
Named activation groups (such as QILE) are
persistent
activation groups in that
they are not deleted unless explicitly deleted or unless the job ends. The storage
associated with programs running in named activation groups is not released until
these activation groups are deleted.
An ILE RPG program created DFTACTGRP(*YES) will have its storage released
when it ends with LR on or abnormally.
Note: The storage associated with ILE programs running in the default activation
group via *CALLER is not released until you sign off (for an interactive job)
or until the job ends (for a batch job).
If many ILE RPG programs are activated (that is called at least once) system
storage may be exhausted. Therefore, you should avoid having ILE programs that
use large amounts of static storage run in the OPM default activation group, since
the storage will not be reclaimed until the job ends.
The storage associated with a service program is reclaimed only when the acti-
vation group it is associated with ends. If the service program is called into the
default activation group, its resources are reclaimed when the job ends.
You can delete a named activation group using the RCLACTGRP command. Use
this command to delete a nondefault activation group that is not in use. The
command provides options to either delete all eligible activation groups or to delete
an activation group by name.
For more information on RCLACTGRP refer to the
CL Reference (Abridged)
. For
more information on the RCLACTGRP and activation groups, refer to
ILE Concepts
.
Reclaim Resources Command
The Reclaim Resources (RCLRSC) command is designed to free the resources for
programs that are no longer active. The command works differently depending on
how the program was created. If the program is an OPM program or was created
with DFTACTGRP(*YES), then the RCLRSC command will close open files and
free static storage.
For ILE programs or service programs that were activated into the OPM default
activation group because they were created with *CALLER, files will be closed
when the RCLRSC command is issued. For programs, the storage will be re-
initialized; however, the storage will not be released. For service programs, the
storage will neither be re-initialized nor released.
Note: This means that if you have a service program that ran in the default acti-
vation group and left files open (returning with LR off), and a RCLRSC is
issued, when you call the service program again, the files will still appear to
be open, so so any I/O operations will result in an error.
For ILE programs associated with a named activation group, the RCLRSC
command has
no
effect. You must use the RCLACTGRP command to free
resources in a named activation group.
112 ILE RPG for AS/400 Programmer's Guide

Managing Dynamically-Allocated Storage
For more information on the RCLRSC command, refer to the
CL Reference
(Abridged)
. For more information on the RCLRSC and activation groups, refer to
ILE Concepts
.
Managing Dynamically-Allocated Storage
ILE allows you to directly manage run-time storage from your program by managing
heaps. A heap is an area of storage used for allocations of dynamic storage. The
amount of dynamic storage required by an application depends on the data being
processed by the programs and procedures that use the heap.
You manage heaps by using the storage management operations ALLOC,
REALLOC, and DEALLOC or by using ILE bindable APIs.
You are not required to explicitly manage run-time storage. However, you may want
to do so if you want to make use of dynamically allocated run-time storage. For
example, you may want to do this if you do not know exactly how large an array or
multiple-occurrence data structure should be. You could define the array or data
structure as BASED, and acquire the actual storage for the array or data structure
once your program determines how large it should be.
There are two types of heaps available on the system: a default heap and a user-
created heap. The RPG storage management operations use the default heap. The
following sections show how to use RPG storage management operations with the
default heap, and also how to create and use your own heap using the storage
management APIs. For more information on user-created heaps and other ILE
storage management concepts refer to
ILE Concepts
.
Managing the Default Heap Using RPG Operations
The first request for dynamic storage within an activation group results in the cre-
ation of a default heap from which the storage allocation takes place. Additional
requests for dynamic storage are met by further allocations from the default heap. If
there is insufficient storage in the heap to satisfy the current request for dynamic
storage, the heap is extended and the additional storage is allocated.
Allocated dynamic storage remains allocated until it is explicitly freed or until the
heap is discarded. The default heap is discarded only when the owning activation
group ends.
Programs in the same activation group all use the same default heap. If one
program accesses storage beyond what has be allocated, it can cause problems for
another program. For example, assume that two programs, PGM A and PGM B are
running in the same activation group. 10 bytes are allocated for PGM A, but 11
bytes are changed by PGM A. If the extra byte was in fact allocated for PGM B,
problems may arise for PGM B.
You can use the following RPG operations on the default heap:
¹The ALLOC operation allocates storage within the default heap.
¹The DEALLOC operation frees one previous allocation of heap storage from
any heap.
¹The REALLOC operation changes the size of previously allocated storage from
any heap.
Chapter 9. Running a Program 113

Managing Dynamically-Allocated Storage
Note: Although the ALLOC operation code works only with the default heap, the
REALLOC and DEALLOC operation codes work with both the default heap
and user-created heaps.
Figure 52 shows an example of how the memory management operation codes
can be used to build a linked list of names.
*-----------------------------------------------------------------*
* Prototypes for subprocedures in this module *
*-----------------------------------------------------------------*
D AddName PR
D name_parm 40A
D Display PR
D Free PR
*-----------------------------------------------------------------*
* Each element in the list contains a pointer to the *
* name and a pointer to the next element *
*-----------------------------------------------------------------*
D elem DS BASED(elem@)
D name@ *
D next@ *
D name_len 5U 0
D nameVal S 40A BASED(name@)
D elemSize C %SIZE(elem)
*-----------------------------------------------------------------*
* The first element in the list is in static storage. *
* The name field of this element is not set to a value. *
*-----------------------------------------------------------------*
D first DS
D * INZ(*NULL)
D * INZ(*NULL)
D 5U 0 INZ(0)
*-----------------------------------------------------------------*
* This is the pointer to the current element. *
* When elem@ is set to the address of <first>, the list is *
* empty. *
*-----------------------------------------------------------------*
D elem@ S * INZ(%ADDR(first))
*-----------------------------------------------------------------*
* Put 5 elements in the list *
*-----------------------------------------------------------------*
C DO 5
C 'Name?' DSPLY name 40
C CALLP AddName(name)
C ENDDO
*-----------------------------------------------------------------*
* Display the list and then free it. *
*-----------------------------------------------------------------*
C CALLP Display
C CALLP Free
C EVAL *INLR = '1'
Figure 52 (Part 1 of 5). Memory Management - Build a Linked List of Names
114 ILE RPG for AS/400 Programmer's Guide

Managing Dynamically-Allocated Storage
*-----------------------------------------------------------------*
* S U B P R O C E D U R E S *
*-----------------------------------------------------------------*
*-----------------------------------------------------------------*
* AddName - add a name to the end of the list *
*-----------------------------------------------------------------*
P AddName B
D AddName pi
D name 40A
*-----------------------------------------------------------------*
* Allocate a new element for the array, pointed at by the *
* 'next' pointer of the current end of the list. *
* *
* Before: *
* *
* .-------------. *
*| | *
* | name *--->abc *
* | name_len 3 | *
* | next *-------||| *
*| | *
* '-------------' *
* *
*-----------------------------------------------------------------*
C ALLOC elemSize next@
*-----------------------------------------------------------------*
* *
* After: Note that the old element is still the current one *
* because elem@ is still pointing to the old element *
* *
* .-------------. .--------------. *
* | | .------>| | *
* | name *--->abc | | | *
* | name_len 3 | | | | *
* | next *----------' | | *
*| | | | *
* '-------------' '--------------' *
* *
* Now set elem@ to point to the new element *
*-----------------------------------------------------------------*
C EVAL elem@ = next@
Figure 52 (Part 2 of 5). Memory Management - Build a Linked List of Names
Chapter 9. Running a Program 115

Managing Dynamically-Allocated Storage
*-----------------------------------------------------------------*
* *
* After: Now the names name@, name_len and next@ refer *
* to storage in the new element *
* *
* .-------------. .--------------. *
* | | .------>| | *
* | *--->abc | | name * | *
* | 3 | | | name_len | *
* | *----------' | next * | *
*| | | | *
* '-------------' '--------------' *
* *
* Now set the values of the new element. *
* The next pointer is set to *NULL to indicate that it is the *
* end of the list. *
*-----------------------------------------------------------------*
C EVAL next@ = *NULL
*-----------------------------------------------------------------*
* Save the length of the name (not counting trailing blanks)
*-----------------------------------------------------------------*
C EVAL name_len = %len(%trimr(name))
*-----------------------------------------------------------------*
* Storage is allocated for the name and then set to the value of
* the name.
*-----------------------------------------------------------------*
C ALLOC name_len name@
C EVAL %SUBST(nameVal:1&gml.name_len) = name
*-----------------------------------------------------------------*
* *
* After: *
* *
* .-------------. .--------------. *
* | | .------>| | *
* | *--->abc | | name *--->newname *
* | 3 | | | name_len nn | *
* | *----------' | next *--->||| *
*| | | | *
* '-------------' '--------------' *
*-----------------------------------------------------------------*
P AddName E
Figure 52 (Part 3 of 5). Memory Management - Build a Linked List of Names
116 ILE RPG for AS/400 Programmer's Guide

Managing Dynamically-Allocated Storage
*-----------------------------------------------------------------*
* Display - display the list *
*-----------------------------------------------------------------*
P Display B
D saveElem@ S *
D dspName S 40A
*-----------------------------------------------------------------*
* Save the current elem pointer so the list can be restored after *
* being displayed and set the list pointer to the beginning of *
* the list. *
*-----------------------------------------------------------------*
C EVAL saveElem@ = elem@
C EVAL elem@ = %ADDR(first)
*-----------------------------------------------------------------*
* Loop through the elements of the list until the next pointer is *
* *NULL *
*-----------------------------------------------------------------*
C DOW next@ <> *NULL
C EVAL elem@ = next@
C EVAL dspName = %SUBST(nameVal:1&gml.name_len)
C 'Name: ' dsply dspName
C ENDDO
*-----------------------------------------------------------------*
* Restore the list pointer to its former place
*-----------------------------------------------------------------*
C EVAL elem@ = saveElem@
P Display E
Figure 52 (Part 4 of 5). Memory Management - Build a Linked List of Names
Chapter 9. Running a Program 117

Managing Dynamically-Allocated Storage
*-----------------------------------------------------------------*
* Free - release the storage used by the list *
*-----------------------------------------------------------------*
P Free B
D prv@ S *
*-----------------------------------------------------------------*
* Loop through the elements of the list until the next pointer is *
* *NULL, starting from the first real element in the list *
*-----------------------------------------------------------------*
C EVAL elem@ = %ADDR(first)
C EVAL elem@ = next@
C DOW elem@ <> *NULL
*-----------------------------------------------------------------*
* Free the storage for name *
*-----------------------------------------------------------------*
C DEALLOC name@
*-----------------------------------------------------------------*
* Save the pointer to current elem@
*-----------------------------------------------------------------*
C EVAL prv@ = elem@
*-----------------------------------------------------------------*
* Advance elem@ to the next element
*-----------------------------------------------------------------*
C EVAL elem@ = next@
*-----------------------------------------------------------------*
* Free the storage for the current element
*-----------------------------------------------------------------*
C DEALLOC prv@
C ENDDO
*-----------------------------------------------------------------*
* Ready for a new list:
*-----------------------------------------------------------------*
C EVAL elem@ = %ADDR(first)
P Free E
Figure 52 (Part 5 of 5). Memory Management - Build a Linked List of Names
Heap Storage Problems
Figure 53 on page 119 shows possible problems associated with the misuse of
heap storage.
118 ILE RPG for AS/400 Programmer's Guide

Managing Dynamically-Allocated Storage
*-----------------------------------------------------------------*
* Heap Storage Misuse *
*-----------------------------------------------------------------*
D Fld1 S 25A BASED(Ptr1)
D Fld2 S 5A BASED(Ptr2)
D Ptr1 S *
D Ptr2 S *
....
C ALLOC 25 Ptr1
C DEALLOC Ptr1
*-----------------------------------------------------------------*
* After this point, Fld1 should not be accessed since the
* basing pointer ptr1 no longer points to allocated storage.
*-----------------------------------------------------------------*
C CALL 'SOMEPGM'
*-----------------------------------------------------------------*
* During the previous call to 'SOMEPGM', several storage
* allocations may have been done.
* In any case, it is extremely dangerous to make the
* following assignment, since 25 bytes of storage will be
* filled with 'a'. It is impossible to know what that storage
* is currently being used for.
*-----------------------------------------------------------------*
C EVAL Fld1 = *ALL'a'
Figure 53. Heap Storage Misuse
Similarly, errors can occur in the following cases:
¹A similar error can be made if a pointer is copied before being reallocated or
deallocated. Great care must be taken when copying pointers to allocated
storage, to ensure that they are not used after the storage is deallocated or
reallocated.
¹If a pointer to heap storage is copied, the copy can be used to deallocate or
reallocate the storage. In this case, the original pointer should not be used until
it is set to a new value.
¹If a pointer to heap storage is passed as a parameter, the callee could deallo-
cate or reallocate the storage. After the call returns, attempts to access the
pointer could cause problems.
¹If a pointer to heap storage is set in the *INZSR, a later RESET of the pointer
could cause the pointer to get set to storage that is no longer allocated.
¹Another type of problem can be caused if a pointer to heap storage is lost (by
being cleared, or set to a new pointer by an ALLOC operation, for example).
Once the pointer is lost, the storage it pointed to cannot be freed. This storage
is unavailable to be allocated since the system does not know that the storage
is no longer addressable.
The storage will not be freed until the activation group ends.
Managing Your Own Heap Using ILE Bindable APIs
You can isolate the dynamic storage used by some programs and procedures
within an activation group by creating one or more user-created heaps. For informa-
tion on creating a user-created heap refer to
ILE Concepts
.
The following example shows you how to manage dynamic storage for a run-time
array with a user-created heap from an ILE RPG procedure. In this example, the
Chapter 9. Running a Program 119

Managing Dynamically-Allocated Storage
procedures in the module DYNARRAY dynamically allocate storage for a practically
unbounded packed array. The procedures in the module perform the following
actions on the array:
¹Initialize the array
¹Add an element to the array
¹Return the value of an element
¹Release the storage for the array.
DYNARRAY performs these actions using the three ILE bindable storage APIs,
CEECRHP (Create Heap), CEEGTST (Get Storage), and CEEDSHP (Discard
Heap), as well as the REALLOC operation code. See the
System API Reference
for specific information about the storage management bindable APIs.
Figure 54 shows the /COPY file DYNARRI containing the prototypes for the proce-
dures in DYNARRAY. This /COPY file is used by the DYNARRAY module as well
as any other modules that call the procedures in DYNARRAY.
DYNARRAY has been defined for use with a (15,0) packed decimal array. It could
easily be converted to handle a character array simply by changing the definition of
DYNA_TYPE to a character field.
*=================================================================
* DYNARRAY : Handle a (practically) unbounded run-time
* Packed(15,0) array. The DYNARRAY module contains
* procedures to allocate the array, return or set
* an array value and deallocate the array.
*=================================================================
D DYNA_TYPE S 15P 0
D DYNA_INIT PR
D DYNA_TERM PR
D DYNA_SET PR
D Element VALUE LIKE(DYNA_TYPE)
D Index 5I 0 VALUE
D DYNA_GET PR LIKE(DYNA_TYPE)
D Index 5I 0 VALUE
Figure 54. /COPY file DYNARRI containing prototypes for DYNARRAY module
Figure 55 on page 121 shows the beginning of module DYNARRAY containing the
Control specification, and Definition specifications.
120 ILE RPG for AS/400 Programmer's Guide

Managing Dynamically-Allocated Storage
*=================================================================
* DYNARRAY : Handle a (practically) unbounded run-time
* Packed(15,0) array. This module contains
* procedures to allocate the array, return or set
* an array value and deallocate the array.
*=================================================================
H NOMAIN
*-----------------------------------------------------------------
* Prototypes for the procedures in this module.
*-----------------------------------------------------------------
/COPY DYNARRI
*-----------------------------------------------------------------
* Interface to the CEEGTST API (Get Heap Storage).
* 1) HeapId = Id of the heap.
* 2) Size = Number of bytes to allocate
* 3) RetAddr= Return address of the allocated storage
* 4) *OMIT = The feedback parameter. Specifying *OMIT here
* means that we will receive an exception from
* the API if it cannot satisfy our request.
* Since we do not monitor for it, the calling
* procedure will receive the exception.
*-----------------------------------------------------------------
D CEEGTST PR
D HeapId 10I 0 CONST
D Size 10I 0 CONST
D RetAddr *
D Feedback 12A OPTIONS(*OMIT)
*-----------------------------------------------------------------
* Interface to the CEECRHP API (Create Heap).
* 1) HeapId = Id of the heap.
* 2) InitSize = Initial size of the heap.
* 3) Incr = Number of bytes to increment if heap must be
* enlarged.
* 4) AllocStrat = Allocation strategy for this heap. We will
* specify a value of 0 which allows the system
* to choose the optimal strategy.
* 5) *OMIT = The feedback parameter. Specifying *OMIT here
* means that we will receive an exception from
* the API if it cannot satisfy our request.
* Since we do not monitor for it, the calling
* procedure will receive the exception.
*-----------------------------------------------------------------
D CEECRHP PR
D HeapId 10I 0
D InitSize 10I 0 CONST
D Incr 10I 0 CONST
D AllocStrat 10I 0 CONST
D Feedback 12A OPTIONS(*OMIT)
Figure 55 (Part 1 of 2). Global variables and local prototypes for DYNARRAY
Chapter 9. Running a Program 121

Managing Dynamically-Allocated Storage
*-----------------------------------------------------------------
* Interface to the CEEDSHP API (Discard Heap).
* 1) HeapId = Id of the heap.
* 2) *OMIT = The feedback parameter. Specifying *OMIT here
* means that we will receive an exception from
* the API if it cannot satisfy our request.
* Since we do not monitor for it, the calling
* procedure will receive the exception.
*-----------------------------------------------------------------
D CEEDSHP PR
D HeapId 10I 0
D Feedback 12A OPTIONS(*OMIT)
*-----------------------------------------------------------------
* Global variables.
*-----------------------------------------------------------------
D HeapVars DS
D HeapId 10I 0
D DynArr@ *
*-----------------------------------------------------------------
* Define the dynamic array. We code the number of elements
* as the maximum allowed, noting that no storage will actually
* be declared for this definition (because it is BASED).
*-----------------------------------------------------------------
D DynArr S DIM(32767) BASED(DynArr@)
D LIKE(DYNA_TYPE)
*-----------------------------------------------------------------
* Global to keep track of the current number of elements
* in the dynamic array.
*-----------------------------------------------------------------
D NumElems S 10I 0 INZ(0)
*-----------------------------------------------------------------
* Initial number of elements that will be allocated for the
* array, and minimum number of elements that will be added
* to the array on subsequent allocations.
*-----------------------------------------------------------------
D INITALLOC C 100
D SUBSALLOC C 100
Figure 55 (Part 2 of 2). Global variables and local prototypes for DYNARRAY
Figure 56 on page 123 shows the subprocedures in DYNARRAY.
122 ILE RPG for AS/400 Programmer's Guide

Managing Dynamically-Allocated Storage
*=================================================================
* DYNA_INIT: Initialize the array.
*
* Function: Create the heap and allocate an initial amount of
* storage for the run time array.
*=================================================================
P DYNA_INIT B EXPORT
*-----------------------------------------------------------------
* Local variables.
*-----------------------------------------------------------------
D Size S 10I 0
*
* Start with a pre-determined number of elements.
*
C Z-ADD INITALLOC NumElems
*
* Determine the number of bytes needed for the array.
*
C EVAL Size = NumElems * %SIZE(DynArr)
*
* Create the heap
*
C CALLP CEECRHP(HeapId : Size : 0 : 0 : *OMIT)
*
* Allocate the storage and set the array basing pointer
* to the pointer returned from the API.
*
* Note that the ALLOC operation code uses the default heap so
* we must use the CEEGTST API to specify a different heap.
*
C CALLP CEEGTST(HeapId : Size : DynArr@ : *OMIT)
*
* Initialize the storage for the array.
*
C 1 DO NumElems I 5 0
C CLEAR DynArr(I)
C ENDDO
P DYNA_INIT E
Figure 56 (Part 1 of 5). DYNARRAY Subprocedures
*=================================================================
* DYNA_TERM: Terminate array handling.
*
* Function: Delete the heap.
*=================================================================
P DYNA_TERM B EXPORT
C CALLP CEEDSHP(HeapId : *OMIT)
C RESET HeapVars
P DYNA_TERM E
Figure 56 (Part 2 of 5). DYNARRAY Subprocedures
Chapter 9. Running a Program 123

Managing Dynamically-Allocated Storage
*=================================================================
* DYNA_SET: Set an array element.
*
* Function: Ensure the array is big enough for this element,
* and set the element to the provided value.
*=================================================================
P DYNA_SET B EXPORT
*-----------------------------------------------------------------
* Input parameters for this procedure.
*-----------------------------------------------------------------
D DYNA_SET PI
D Element VALUE LIKE(DYNA_TYPE)
D Index 5I 0 VALUE
*-----------------------------------------------------------------
* Local variables.
*-----------------------------------------------------------------
D Size S 10I 0
*-----------------------------------------------------------------
* If the user selects to add to the array, then first check
* if the array is large enough, if not then increase its
* size. Add the element.
*-----------------------------------------------------------------
C Index IFGT NumElems
C EXSR REALLOC
C ENDIF
C EVAL DynArr(Index) = Element
*=================================================================
* REALLOC: Reallocate storage subroutine
*
* Function: Increase the size of the dynamic array
* and initialize the new elements.
*=================================================================
C REALLOC BEGSR
*
* Remember the old number of elements
*
C Z-ADD NumElems OldElems 5 0
Figure 56 (Part 3 of 5). DYNARRAY Subprocedures
124 ILE RPG for AS/400 Programmer's Guide

Managing Dynamically-Allocated Storage
*
* Calculate the new number of elements. If the index is
* greater than the current number of elements in the array
* plus the new allocation, then allocate up to the index,
* otherwise, add a new allocation amount onto the array.
*
C IF Index > NumElems + SUBSALLOC
C Z-ADD Index NumElems
C ELSE
C ADD SUBSALLOC NumElems
C ENDIF
*
* Calculate the new size of the array
*
C EVAL Size = NumElems * %SIZE(DynArr)
*
* Reallocate the storage. The new storage has the same value
* as the old storage.
*
C REALLOC Size DynArr@
*
* Initialize the new elements for the array.
*
C 1 ADD OldElems I
C I DO NumElems I 5 0
C CLEAR DynArr(I)
C ENDDO
C ENDSR
P DYNA_SET E
Figure 56 (Part 4 of 5). DYNARRAY Subprocedures
*=================================================================
* DYNA_GET: Return an array element.
*
* Function: Return the current value of the array element if
* the element is within the size of the array, or
* the default value otherwise.
*=================================================================
P DYNA_GET B EXPORT
*-----------------------------------------------------------------
* Input parameters for this procedure.
*-----------------------------------------------------------------
D DYNA_GET PI LIKE(DYNA_TYPE)
D Index 5I 0 VALUE
*-----------------------------------------------------------------
* Local variables.
*-----------------------------------------------------------------
D Element S LIKE(DYNA_TYPE) INZ
*-----------------------------------------------------------------
* If the element requested is within the current size of the
* array then return the element's current value. Otherwise
* the default (initialization) value can be used.
*-----------------------------------------------------------------
C Index IFLE NumElems
C EVAL Element = DynArr(Index)
C ENDIF
C RETURN Element
P DYNA_GET E
Figure 56 (Part 5 of 5). DYNARRAY Subprocedures
Chapter 9. Running a Program 125

Managing Dynamically-Allocated Storage
The logic of the subprocedures is as follows:
1. DYNA_INIT creates the heap using the ILE bindable API CEECRHP (Create
Heap), storing the heap Id in a global variable HeapId. It allocates heap storage
based on initial value of the array (in this case 100) by calling the ILE bindable
API CEEGTST (Get Heap Storage).
2. DYNA_TERM destroys the heap using the ILE bindable API CEEDSHP
(Discard Heap).
3. DYNA_SET sets the value of an element in the array.
Before adding an element to the array, the procedure checks to see if there is
sufficient heap storage. If not, it uses operation code REALLOC to acquire
additional storage.
4. DYNA_GET returns the value of a specified element. The procedure returns to
the caller either the element requested, or zeros. The latter occurs if the
requested element has not actually been stored in the array.
To create the module DYNARRAY, type:
CRTRPGMOD MODULE(MYLIB/DYNARRAY) SRCFILE(MYLIB/QRPGLESRC)
The procedure can then be bound with other modules using CRTPGM or
CRTSRVPGM.
Figure 57 shows another module that tests the procedures in DYNARRAY.
*=================================================================
* DYNTEST: Test program for DYNARRAY module.
*=================================================================
/COPY EXAMPLES,DYNARRI
D X S LIKE(DYNA_TYPE)
* Initialize the array
C CALLP DYNA_INIT
* Set a few elements
C CALLP DYNA_SET (25 : 3)
C CALLP DYNA_SET (467252232 : 1)
C CALLP DYNA_SET (-2311 : 750)
* Retrieve a few elements
C EVAL X = DYNA_GET (750)
C '750' DSPLY X
C EVAL X = DYNA_GET (8001)
C '8001' DSPLY X
C EVAL X = DYNA_GET (2)
C '2' DSPLY X
* Clean up
C CALLP DYNA_TERM
C SETON LR
Figure 57. Sample module using procedures in DYNARRAY
126 ILE RPG for AS/400 Programmer's Guide

Program/Procedure Call Overview
Chapter 10. Calling Programs and Procedures
In ILE, it is possible to call either a program or procedure. Furthermore, ILE RPG
provides the ability to call prototyped or non-prototyped programs and procedures.
(A prototype is an external definition of the call interface that allows the compiler to
check the interface at compile time.)
The recommended way to call a program or procedure is to use a prototyped call.
The syntax for calling and passing parameters to prototyped procedures or pro-
grams uses the same free-form syntax that is used with built-in functions or within
expressions. For this reason, a prototyped call is sometimes referred to as a 'free-
form' call.
Use the CALL or CALLB operations to call a program or procedure when:
¹You have an extremely simple call interface
¹You require the power of the PARM operation with factor 1 and factor 2.
¹You want more flexibility than is allowed by prototyped parameter checking.
This chapter describes how to:
¹Call a program or procedure
¹Use a prototyped call
¹Pass prototyped parameters
¹Use a fixed-form call
¹Return from a program or procedure
¹Use ILE bindable APIs
¹Call a Graphics routine
¹Call special routines
Program/Procedure Call Overview
Program processing within ILE occurs at the procedure level. ILE programs consist
of one or more modules which in turn consist of one or more procedures. An ILE
RPG module contains an optional main procedure and zero or more subproce-
dures. In this chapter, the term 'procedure' applies to both main procedures and
subprocedures.
An ILE 'program call' is a special form of procedure call; that is, it is a call to the
program entry procedure. A program entry procedure is the procedure that is desig-
nated at program creation time to receive control when a program is called. If the
entry module of the program is an ILE RPG module, then the main procedure of
that module is called by the program entry procedure immediately after the program
is called.
This section contains general information on:
¹Program call compared to procedure call
¹Call stack (or how a series of calls interact)
Copyright IBM Corp. 1994, 1999 127
Program/Procedure Call Overview
¹Recursion
¹Parameter passing considerations
Calling Programs
You can call OPM or ILE programs by using program calls. A program call is a
call that is made to a program object (*PGM). The called program's name is
resolved to an address at run time, just before the calling program passes control
to the called program for the first time. For this reason, program calls are often
referred to as dynamic calls.
Calls to an ILE program, an EPM program, or an OPM program are all examples of
program calls. A call to a non-bindable API is also an example of a program call.
You use the CALLP operation or both the CALL and PARM operations to make a
program call. If you use the CALL and PARM operations, then the compiler cannot
perform type checking on the parameters, which may result in run-time errors.
When an ILE program is called, the program entry procedure receives the program
parameters and is given initial control for the program. In addition, all procedures
within the program become available for procedure calls.
Calling Procedures
Unlike OPM programs, ILE programs are not limited to using program calls. ILE
programs can also use static procedure calls or procedure pointer calls to call other
procedures. Procedure calls are also referred to as bound calls.
A static procedure call is a call to an ILE procedure where the name of the proce-
dure is resolved to an address during binding — hence, the term static. As a result,
run-time performance using static procedure calls is faster than run-time perform-
ance using program calls. Static calls allow operational descriptors, omitted param-
eters, and they extend the limit (to 399) on the number of parameters that are
passed.
Procedure pointer calls provide a way to call a procedure dynamically. For
example, you can pass a procedure pointer as a parameter to another procedure
which would then run the procedure that is specified in the passed parameter. You
can also manipulate arrays of procedure names or addresses to dynamically route
a procedure call to different procedures. If the called procedure is in the same acti-
vation group, the cost of a procedure pointer call is almost identical to the cost of a
static procedure call.
Using either type of procedure call, you can call:
¹A procedure in a separate module within the same ILE program or service
program.
¹A procedure in a separate ILE service program.
Any procedure that can be called by using a static procedure call can also be
called through a procedure pointer.
For a list of examples using static procedure calls, see “Examples of Free-Form
Call” on page 135 and “Examples of CALL and CALLB” on page 150. For exam-
128 ILE RPG for AS/400 Programmer's Guide

Program/Procedure Call Overview
ples of using procedure pointers, see the section on the procedure pointer data
type in
ILE RPG for AS/400 Reference
.
You use the CALLP or both the CALLB and PARM operations to make a procedure
call. You can also call a prototyped procedure with an expression if the procedure
returns a value. If you use the CALLB and PARM operations, then the compiler
cannot perform type checking on the parameters, which may result in run-time
errors.
The Call Stack
The call stack is a list of call stack entries, in a last-in-first-out (LIFO) order. A call
stack entry is a call to a program or procedure. There is one call stack per job.
When an ILE program is called, the program entry procedure is first added to the
call stack. The system then automatically performs a procedure call, and the asso-
ciated user's procedure (the main procedure) is added. When a procedure is called,
only the user's procedure (a main procedure or subprocedure) is added; there is no
overhead of a program entry procedure.
Figure 58 shows a call stack for an application consisting of an OPM program
which calls an ILE program. The RPG main procedure of the ILE program calls an
RPG subprocedure, which in turn calls a C procedure. Note that in the diagrams in
this book, the most recent entry is at the bottom of the stack.
Program
Entry Proc.
Sub-
Procedure
Program Call
CALL STACK
PEP Procedure Call (by system)
Procedure Call
Procedure
Procedure
Procedure
Procedure Call
Program A
OPM
OPM
C Module
ILE
RPG Module
ILE
ILE
ILE
ILE
Main
Procedure
Procedure
Figure 58. Program and Procedure Calls on the Call Stack
Note: In a program call, the calls to the program entry procedure and the user
entry procedure (UEP) occur together, since the call to the UEP is auto-
matic. Therefore, from now on, the two steps of a program call will be com-
bined in later diagrams involving the call stack in this and remaining
chapters.
Chapter 10. Calling Programs and Procedures 129

Program/Procedure Call Overview
Recursive Calls
Recursive calls are only allowed for subprocedures. A recursive call is one where
procedure A calls itself or calls procedure B which then calls procedure A again.
Each recursive call causes a new invocation of the procedure to be placed on the
call stack. The new invocation has new storage for all data items in automatic
storage, and that storage is unavailable to other invocations because it is local. (A
data item that is defined in a subprocedure uses automatic storage unless the
STATIC keyword is specified for the definition.) Note also that the automatic
storage that is associated with earlier invocations is unaffected by later invocations.
A main procedure that is on the call stack cannot be called until it returns to its
caller. Therefore, be careful not to call a procedure that might call an already active
main procedure.
Try to avoid situations that might inadvertently lead to recursive calls. For example,
suppose there are three modules, as shown in Figure 59.
main proc. X main proc. Y
CALLP prc_B CALLP prc_C
CALLP prc_A
MODULE X MODULE Y MODULE Z
NOMAIN
PRC_A PRC_B
PRC_D
PRC_C
Figure 59. Three Modules, each with subprocedures
You are running a program where procedure A in module X calls procedure B in
module Y. You are not aware of what procedure B does except that it processes
some fields. Procedure B in turn calls procedure C, which in turn calls procedure A.
Once procedure C calls procedure A, a recursive call has been made. The call
stack sequence is shown in Figure 60 on page 131. Note that the most recent call
stack entry is at the bottom.
130 ILE RPG for AS/400 Programmer's Guide

Program/Procedure Call Overview
PGM X
PRC_B
PRC_A
PRC_C
Recursive Call
Call Stack (bottom entry is most recent)
PRC_A
Figure 60. Recursive Call Stack To Be Avoided
So while subprocedures can be called recursively, if you are not aware that
recursion is occurring, you may exhaust system resources.
Attention!
Unconditional recursive calls can lead to infinite recursion which leads to exces-
sive use of system resources. Infinite recursion can be avoided with proper pro-
gramming. In general, a proper recursive procedure begins with a test to
determine if the desired result has been obtained. If it has been obtained, then
the recursive procedure returns to the most recent caller.
Parameter-Passing Considerations
When designing a call interface, you must make a number of decisions in terms of
how parameters will be passed. On the other hand, if you are the caller then then
most of the decisions have already been made for you. The following lists some of
the parameter-passing considerations to keep in mind when you are designing a
call interface.
¹Compile-time parameter checking
The call interface of a prototyped call is checked at compile time. This checking
ensures that:
– the data types are correctly used
– all required parameters are passed
– *OMIT is only passed where it is allowed.
¹Parameter passing method
Each HLL provides one or more ways of passing parameters. These may
include: passing a pointer to the parameter value, passing a copy of the value,
or passing the value itself.
¹Passing operational descriptors
Chapter 10. Calling Programs and Procedures 131
Program/Procedure Call Overview
Sometimes you may not be sure of the exact format of the data that is being
passed to you. In this case you may request that operational descriptor be
passed to provide additional information regarding the format of the passed
parameters.
¹Number of parameters
In general, you should pass the same number of parameters as expected by
the called program or procedure. If you pass fewer parameters than are
expected, and the callee references a parameter for which no data was
passed, then the callee will get an error.
¹Passing less data
If you pass a parameter and you pass too little data, your application may not
work correctly. If changing the parameter, you may overwrite storage. If using
the parameter, you may misinterpret the parameter. By prototyping the param-
eter, the compiler will check to see that the length is appropriate for the param-
eter.
If the callee has indicated (through documentation or through that prototype)
that a parameter can be shorter than the maximum length, you can safely pass
shorter parameters. (Note, however, that the called procedure must be written
in a way to handle less data than required.)
¹Order of evaluation
There is no guaranteed order for evaluation of parameters on a prototyped call.
This fact may be important, if a parameter occurs more than once in the param-
eter list, and there is the possibility of side effects.
¹Interlanguage call considerations
Different HLLs support different ways of representing data as well as different
ways of sending and receiving data between programs and procedures. In
general, you should only pass data which has a data type common to the
calling and called program or procedure, using a method supported by both.
Table 10 on page 133 associates the above considerations with the two types
parameters: prototyped or non-prototyped.
132 ILE RPG for AS/400 Programmer's Guide

Using a Prototyped Call
Table 10. Parameter Passing Options
Parameter Option Prototyped Not
Prototyped See Page
Compile-time parameter
checking
Yes 135
Pass by reference Yes Yes 135
Pass by value Yes (b) 136
Pass by read-only reference Yes 137
Pass operational descriptors Yes (b) Yes (b) 138
Pass *OMIT Yes (b) Yes (b) 139
Control parameter omission Yes Yes 140
Get number of passed parame-
ters
Yes Yes 141
Disallow incorrect parameter
length
Yes 145
Note: (b) – applies to bound procedures only.
Using a Prototyped Call
A prototyped call is one for which there is a prototype that is available to do param-
eter checking. It has a much simpler call interface and offers more function. For
example, using a prototyped call you can call (with the same syntax):
¹Programs that are on the system at run time
¹Exported procedures in other modules or service programs that are bound in
the same program or service program
¹Subprocedures in the same module
In RPG, prototyped calls are also known as free-form calls. Free-form call refers to
the call syntax where the arguments for the call are specified using free-form
syntax, much like the arguments for built-in functions. It contrasts with fixed-form
call, where the arguments are placed in separate specifications. There are two
ways to make a free-form call, depending on whether there is a return value that is
to be used. If there is no return value, use the CALLP operation. If there is one,
and you want to use the value that is returned, then place the prototyped procedure
within an expression, for example, with EVAL. If you use CALLP to a procedure
that returns a value, the return value is ignored.
Note: Only prototyped procedures can return values; prototyped programs cannot.
For information on passing prototyped parameters, see “Passing Prototyped
Parameters” on page 135.
Using the CALLP Operation
You use the CALLP (Call a Prototyped procedure) operation to call a prototyped
program or procedure written in any language. The CALLP operation uses the fol-
lowing free-form syntax:
C CALLP NAME{ (PARM1 {:PARM2 ...}) }
Chapter 10. Calling Programs and Procedures 133

Using a Prototyped Call
To call a prototyped program or procedure follow these general steps:
1. Include the prototype of the program or procedure to be called in the definition
specifications.
2. Enter the prototype name of the program or procedure in the extended Factor-2
field, followed by the parameters if any, within parentheses. Separate the
parameters with a colon (:). Factor 1 must be blank.
The following example shows a call to a procedure Switch, which changes the state
of the indicator that is passed to it, in this case *IN10..
C CALLP Switch(*in10)
A maximum of 255 parameters are allowed on a program call, and a maximum of
399 for a procedure call.
You can use CALLP from anywhere within the module. If the keyword EXTPGM is
specified on the prototype, the call will be a dynamic external call; otherwise it will
be a bound procedure call.
Note that if CALLP is used to call a procedure which returns a value, that value will
not be available to the caller. If the value is required, call the prototyped procedure
within an expression.
Calling within an Expression
If a prototyped procedure is defined to return a value then you must call the proce-
dure within an expression if you want to make use of the return value. Use the
procedure name in a manner that is consistent with the data type of the specified
return value. For example, if a procedure is defined to return a numeric, then the
call to the procedure within an expression must be where a numeric would be
expected.
Figure 61 shows the prototype for a procedure CVTCHR that takes a numeric input
parameter and returns a character string. Figure 62 shows how the procedure
might be used in an expression.
* Prototype for CVTCHR
* - returns a character representation of the numeric parameter
* Examples: CVTCHR(5) returns '5 '
* CVTCHR(15-124) returns '-109 '
D CVTCHR PR 31A
D NUM 30P 0 VALUE
Figure 61. Prototype for CVTCHR
C EVAL STRING = 'Address: ' +
C %TRIM(CVTCHR(StreetNum))
C + ' ' + StreetName
* If STREETNUM = 427 and STREETNAME = 'Mockingbird Lane', after the
* EVAL operation STRING = 'ADDRESS: 427 Mockingbird Lane'
Figure 62. Calling a Prototyped Procedure within an Expression
134 ILE RPG for AS/400 Programmer's Guide

Passing Prototyped Parameters
Examples of Free-Form Call
For examples of using the CALLP operation, see:
¹Figure 22 on page 41
¹Figure 43 on page 97
¹Figure 105 on page 212
¹Figure 70 on page 144
¹Figure 117 on page 242
For examples of calling by using an expression, see:
¹Figure 4 on page 10
¹Figure 19 on page 39
¹Figure 38 on page 79
¹Figure 105 on page 212
Passing Prototyped Parameters
When you pass prototyped parameters:
¹The compiler verifies, when compiling both the caller and the callee, that the
parameter definitions match, provided as both are compiled using the proto-
type.
¹Fewer specifications are needed, since you do not need the PARM operations.
This section discusses the various options that are available when defining proto-
typed parameters, and the impact of these options on the call interface.
Parameter Passing Styles
Program calls, including system API calls, require that parameters be passed by
reference. However, there is no such requirement for procedure calls. ILE RPG
allows three methods for passing and receiving prototyped parameters:
¹By reference
¹By value
¹By read-only reference
Parameters that are not prototyped may only be passed by reference.
Passing by Reference
The default parameter passing style for ILE RPG is to pass by reference. Conse-
quently, you do not have to code any keywords on the parameter definition to pass
the parameter by reference. You should pass parameters by reference to a proce-
dure when you expect the callee to modify the field passed. You may also want to
pass by reference to improve run-time performance, for example, when passing
large character fields. Note also that parameters that are passed on external
program calls can only be passed by reference.
Chapter 10. Calling Programs and Procedures 135
Passing Prototyped Parameters
Passing by Value
With a prototyped procedure, you can pass a parameter by value instead of by
reference. When a parameter is passed by value, the compiler passes the actual
value to the called procedure.
Note: OS/400 program calls require that parameters be passed by reference.
Consequently, you cannot pass a parameter by value to a program.
Passing by value allows you to:
¹Pass literals and expressions as parameters.
¹Pass parameters that do not match exactly the type and length that are
expected.
¹Pass a variable that, from the caller's perspective, will not be modified.
When a parameter is passed by value, the called program or procedure can
change the value of the parameter, but the caller will never see the changed value.
One primary use for passing by value is that you can allow less stringent matching
of the attributes of the passed parameter. For example, if the definition is for a
numeric field of type packed-decimal and length 5 with 2 decimal positions, you
must pass a numeric value, but it can be:
¹A packed, zoned or binary constant or variable, with any number of digits and
number of decimal positions
¹A built-in function returning a numeric value
¹A procedure returning a numeric value
¹A complex numeric expression such as
2 * (Min(Length(First) + Length(Last) + 1): %size(Name))
If the prototype requires an array of 4 elements, the passed parameter can be:
¹An array with fewer than 4 elements. In this case, the remaining elements in
the received parameter will contain the default value for the type.
¹An array with 4 elements. In this case, each element of the received parameter
will correspond to an element of the passed parameter.
¹An array with more than 4 elements. In this case, some of the elements of the
passed array will not be passed to the received parameter.
¹A non-array. In this case, each element of the received parameter will contain
the passed parameter value.
To pass a parameter by value, specify the keyword VALUE on the parameter defi-
nition in the prototype, as shown in the figures below.
136 ILE RPG for AS/400 Programmer's Guide

Passing Prototyped Parameters
*-------------------------------------------------------------
* The procedure returns a value of a 10-digit integer value.
* The 3 parameters are all 5-digit integers passed by value.
*-------------------------------------------------------------
D MyFunc PR 10I 0 EXTPROC('DO_CALC')
D 5I 0 VALUE
D 5I 0 VALUE
D 5I 0 VALUE
....
Figure 63. Prototype for Procedure DO_CALC with VALUE Parameters
P DO_CALC B EXPORT
*-------------------------------------------------------------
* This procedure performs a function on the 3 numeric values
* passed to it as value parameters. It also returns a value.
*-------------------------------------------------------------
D DO_CALC PI 10I 0
D Term1 5I 0 VALUE
D Term2 5I 0 VALUE
D Term3 5I 0 VALUE
D Result S 10I 0
C EVAL Result = Term1 ** 2 * 17
C + Term2 * 7
C + Term3
C RETURN Result * 45 + 23
P E
Figure 64. Procedure Interface Definition for DO_CALC Procedure
Passing by Read-Only Reference
An alternative means of passing a parameter to a prototyped procedure or program
is to pass it by read-only reference. Passing by read-only reference is useful if you
must pass the parameter by reference and you know that the value of the param-
eter will not be changed during the call. For example, many system APIs have
read-only parameters specifying formats, or lengths.
Passing a parameter by read-only reference has the same advantages as passing
by value. In particular, this method allows you to pass literals and expressions. It is
important, however, that you know that the parameter would not be changed during
the call.
When a parameter is passed by read-only reference, the compiler may copy the
parameter to a temporary field and pass the address of the temporary. Some condi-
tions that would cause this are: the passed parameter is an expression or the
passed parameter has a different format.
Note: If the called program or procedure is compiled using a prototype in a lan-
guage that enforces the read-only reference method (either ILE RPG using
prototypes, or C), then the parameter will not be changed. If the called
program or procedure does not use a prototype, then the compiler cannot
ensure that the parameter is not changed. In this case, the person defining
the prototype must be careful when specifying this parameter-passing
method.
Chapter 10. Calling Programs and Procedures 137

Passing Prototyped Parameters
To pass a parameter by read-only reference, specify the keyword CONST on the
definition specification of the parameter definition in the prototype. Figure 65 on
page 138 shows an example of a prototype definition for the ILE CEE API
CEETSTA (Test for omitted argument).
| *------------------------------------------------------------------
|* CEETSTA (Test for omitted argument) -- ILE CEE API
|* 1. Presence flag Output Binary(4)
|* 2. Argument number Input Binary(4)
| *------------------------------------------------------------------
| D CEETSTA PR EXTPROC('CEETSTA')
| D Present 10I 0
| D ArgNum 10I 0 CONST
| D Feedback 12A OPTIONS(*OMIT)
| ...
| D HaveParm S 10I 0
| ...
|C CALLP CEETSTA(HaveParm : 3 : *OMIT)
|C IF HaveParm = 1
|* do something with third parameter
| C ENDIF
Figure 65. Prototype for ILE CEE API CEETSTA with CONST Parameter
The second parameter passed to CEETSTA can be any numeric field, a literal, a
built-in function, or expression.
Using Operational Descriptors
Sometimes it is necessary to pass a parameter to a procedure even though the
data type is not precisely known to the called procedure, (for example, different
types of strings). In these instances you can use operational descriptors to
provide descriptive information to the called procedure regarding the form of the
parameter. The additional information allows the procedure to properly interpret the
string. You should only use operational descriptors when they are expected by the
called procedure.
Many ILE bindable APIs expect operational descriptors. In the
System API Refer-
ence
, if any parameter is defined as 'by descriptor', then you should pass opera-
tional descriptors to the API. An example of this is the ILE CEE API CEEDATM
(Convert Seconds to Character Timestamp). The second and third parameters
require an operational descriptor.
Note: Currently, the ILE RPG compiler only supports operational descriptors for
character and graphic fields and subfields. Operational descriptors are not
available for data structures, arrays, or tables. In addition, operational
descriptors are not available for data of type numeric, date, time, timestamp,
basing pointer or procedure pointer.
Operational descriptors have no effect on the parameters being passed or in the
way that they are passed. When a procedure is passed operational descriptors
which it does not expect, the operational descriptors are simply ignored.
You can request operational descriptors for both prototyped and non-prototyped
parameters. For prototyped parameters, you specify the keyword OPDESC on the
prototype definition. For non-prototyped parameters, you specify (D) as the opera-
tion code extender of the CALLB operation. In either case, operational descriptors
138 ILE RPG for AS/400 Programmer's Guide

Passing Prototyped Parameters
are then built by the calling procedure and passed as hidden parameters to the
called procedure. Operational descriptors will not be built for omitted parameters.
You can retrieve information from an operational descriptor using the ILE bindable
APIs Retrieve Operational Descriptor Information (CEEDOD) and Get Descriptive
Information About a String Argument (CEESGI).
Note that operational descriptors are only allowed for bound calls. Furthermore, for
non-prototyped calls, an error message will be issued by the compiler if the 'D'
operation code extender is specified on a CALL operation.
Figure 66 shows an example of the keyword OPDESC.
*-------------------------------------------------------------
* Len returns a 10-digit integer value. The parameter
* is a character string passed by read-only reference.
* Operational descriptors are required so that Len knows
* the length of the parameter.
* OPTIONS(*VARSIZE) is required so that the parameter can
* be less than 32767 bytes.
*-------------------------------------------------------------
D Len PR 10I 0 OPDESC
D 32767A OPTIONS(*VARSIZE) CONST
Figure 66. Requesting Operational Descriptors for a Prototyped Procedure
For an example of how to use operational descriptors see “Sample Service
Program” on page 94. The example consists of a service program which converts
character strings which are passed to it to their hexadecimal equivalent. The
service program uses operational descriptors to determine the length of the char-
acter string and the length to be converted.
Omitting Parameters
When calling a procedure, you may sometimes want to leave out a parameter. It
may be that it is not relevant to the called procedure. For example, this situation
might arise when you are calling the ILE bindable APIs. Another reason might be
that you are calling an older procedure that does not handle this particular param-
eter. If you need to omit a parameter on a call, you have two choices:
|¹Specify OPTIONS(*OMIT) and pass *OMIT
|¹Specify OPTIONS(*NOPASS) and do not pass the parameter.
The primary difference between the two methods has to do with how you check to
| see if a parameter has been omitted. In either case, an omitted parameter cannot
| be referenced by the called procedure; if it is, unpredictable results will occur. So if
the called procedure is designed to handle different numbers of parameters, you
will have to check for the number of parameters passed. If *OMIT is passed, it will
'count' as a parameter.
Chapter 10. Calling Programs and Procedures 139

Passing Prototyped Parameters
Passing *OMIT
You can pass *OMIT for a prototyped parameter if the called procedure is aware
that *OMIT might be passed. In other words, you can pass *OMIT if the keyword
OPTIONS(*OMIT) is specified on the corresponding parameter definition in the pro-
totype. When *OMIT is specified, the compiler will generate the necessary code to
indicate to the called procedure that the parameter has been omitted.
Note: *OMIT can only be specified for parameters passed by reference.
To determine if *OMIT has been passed to an ILE RPG procedure, use the
%ADDR built-in function to check the address of the parameter in question. If the
address is *NULL, then *OMIT has been passed. You can also use the CEETSTA
(Check for Omitted Argument) bindable API. (See Figure 65 on page 138 for a
brief example.)
The following is a simple example of how *OMIT can be used. In this example, a
procedure calls the ILE bindable API CEEDOD in order to decompose an opera-
tional descriptor. The CEEDOD API expects to receive seven parameters; yet only
six have been defined in the calling procedure. The last parameter of CEEDOD
(and of most bindable APIs) is the feedback code which can be used to determine
how the API ended. However, the calling procedure has been designed to receive
any error messages via an exception rather than this feedback code. Conse-
quently, on the call to CEEDOD, the procedure must indicate that the parameter for
the feedback code has been omitted.
See “Sample Service Program” on page 94 for an example of using *OMIT.
Leaving Out Parameters
The other way to omit a parameter is to simply leave it out on the call. This must
be expected by the called procedure, which means that it must be indicated on the
prototype. To indicate that a prototyped parameter does not have to be passed on
a call, specify the keyword OPTIONS(*NOPASS) on the corresponding parameter
definition. Note that all parameters following the first *NOPASS one must also be
specified with OPTIONS(*NOPASS).
You can specify both *NOPASS and *OMIT for the same parameter, in either order,
that is, OPTIONS(*NOPASS:*OMIT) or OPTIONS(*OMIT:*NOPASS).
As an example of OPTIONS(*NOPASS), consider the system API QCMDEXC
(Execute Command) which has an optional third parameter. To allow for this
parameter, the prototype for QCMDEXC could be written as shown in Figure 67.
*-------------------------------------------------------------
* This prototype for QCMDEXC defines three parameters:
* 1- a character field that may be shorter in length
* than expected
* 2- any numeric field
* 3- an optional character field
*-------------------------------------------------------------
D qcmdexc PR EXTPGM('QCMDEXC')
D cmd 3000A OPTIONS(*VARSIZE) CONST
D cmdlen 15P 5 CONST
D 3A CONST OPTIONS(*NOPASS)
Figure 67. Prototype for System API QCMDEXC with Optional Parameter
140 ILE RPG for AS/400 Programmer's Guide
Passing Prototyped Parameters
Checking for the Number of Passed Parameters
At times it may be necessary to check for the number of parameters that are
passed on a call. Depending on how the procedure has been written, this number
may allow you to avoid references to parameters that are not passed. For example,
suppose that you want to write a procedure which will sometimes be passed three
parameters and sometimes four parameters. This might arise when a new param-
eter is required. You can write the called procedure to process either number
depending on the value that is returned by the built-in function %PARMS. New calls
may pass the parameter. Old calls can remain unchanged.
%PARMS does not take any parameters. The value returned by %PARMS also
includes any parameters for which *OMIT has been passed. For the main proce-
dure, %PARMS returns the same value as contained in the *PARMS field in a
PSDS, although to use the *PARMS field, you must also code the PSDS.
For both *PARMS and %PARMS, if the number of passed parameters is not
known, the value -1 is returned. (In order to determine the number of parameters
passed, a minimal operational descriptor must be passed. ILE RPG always passes
one on a call; however other ILE languages may not.) If the main procedure is not
active, *PARMS is unreliable. It is not recommended to reference *PARMS from a
subprocedure.
Using %PARMS
In this example, a procedure FMTADDR has been changed several times to allow
for a change in the address information for the employees of a company.
FMTADDR is called by three different procedures. The procedures differ only in the
number of parameters they use to process the employee information. That is, new
requirements for the FMTADDR have arisen, and to support them, new parameters
have been added. However, old procedures calling FMTADDR are still supported
and do not have to be changed or recompiled.
The changes to the employee address can be summarized as follows:
¹Initially only the street name and number were required because all employees
lived in the same city. Thus, the city and province could be supplied by default.
¹At a later point, the company expanded, and so the city information became
variable for some company-wide applications.
¹Further expansion resulted in variable province information.
The procedure processes the information based on the number of parameters
passed. The number may vary from 3 to 5. The number tells the program whether
to provide default city or province values or both. Figure 68 on page 142 shows
the source for this procedure. Figure 69 on page 143 shows the source for /COPY
member containing the prototype.
The main logic of FMTADDR is as follows:
1. Check to see how many parameters were passed by using %PARMS. This
built-in function returns the number of passed parameters.
¹If the number is greater than 4, then the default province is replaced with
the actual province supplied by the fifth parameter P_Province.
¹If the number is greater than 3, then the default city is replaced with the
actual city supplied by the fourth parameter P_City.
Chapter 10. Calling Programs and Procedures 141

Passing Prototyped Parameters
2. Correct the street number for printing using the subroutine GetStreet#.
3. Concatenate the complete address.
4. Return.
*=================================================================*
* FMTADDR - format an address
*
* Interface parameters
* 1. Address character(70)
* 2. Street number packed(5,0)
* 3. Street name character(20)
* 4. City character(15) (some callers do not pass)
* 5. Province character(15) (some callers do not pass)
*=================================================================*
* Pull in the prototype from the /COPY member
/COPY FMTADDRP
DFmtAddr PI
D Address 70
D Street# 5 0 CONST
D Street 20 CONST
D P_City 15 OPTIONS(*NOPASS) CONST
D P_Province 15 OPTIONS(*NOPASS) CONST
*-----------------------------------------------------------------*
* Default values for parameters that might not be passed.
*-----------------------------------------------------------------*
D City S 15 INZ('Toronto')
D Province S 15 INZ('Ontario')
*-----------------------------------------------------------------*
* Check whether the province parameter was passed. If it was,
* replace the default with the parameter value.
*-----------------------------------------------------------------*
C IF %PARMS > 4
C EVAL Province = P_Province
C ENDIF
*-----------------------------------------------------------------*
* Check whether the city parameter was passed. If it was, *
* replace the default with the parameter value. *
*-----------------------------------------------------------------*
C IF %PARMS > 3
C EVAL City = P_City
C ENDIF
*-----------------------------------------------------------------*
* Set 'CStreet#' to be character form of 'Street#' *
*-----------------------------------------------------------------*
C EXSR GetStreet#
*-----------------------------------------------------------------*
* Format the address as Number Street, City, Province *
*-----------------------------------------------------------------*
C EVAL ADDRESS = %TRIMR(CSTREET#) + ' ' +
C %TRIMR(CITY) + ' ,' +
C %TRIMR(PROVINCE)
C RETURN
Figure 68 (Part 1 of 2). Source for procedure FMTADDR
142 ILE RPG for AS/400 Programmer's Guide

Passing Prototyped Parameters
*=================================================================*
* SUBROUTINE: GetStreet#
* Get the character form of the street number, left-adjusted *
* and padded on the right with blanks. *
*=================================================================*
C GetStreet# BEGSR
C MOVEL Street# CStreet# 10
*-----------------------------------------------------------------*
* Find the first non-zero. *
*-----------------------------------------------------------------*
C '0' CHECK CStreet# Non0 5 0
*-----------------------------------------------------------------*
* If there was a non-zero, substring the number starting at *
* non-zero. *
*-----------------------------------------------------------------*
C IF Non0 > 0
C SUBST(P) CStreet#:Non0 CStreet#
*-----------------------------------------------------------------*
* If there was no non-zero, just use '0' as the street number. *
*-----------------------------------------------------------------*
C ELSE
C MOVEL(P) '0' CStreet#
C ENDIF
C ENDSR
Figure 68 (Part 2 of 2). Source for procedure FMTADDR
*=================================================================*
* Prototype for FMTADDR - format an address
*=================================================================*
DFmtAddr PR
D addr 70
D strno 5 0 CONST
D st 20 CONST
D cty 15 OPTIONS(*NOPASS) CONST
D prov 15 OPTIONS(*NOPASS) CONST
Figure 69. Source for /COPY member with Prototype for Procedure FMTADDR
Figure 70 on page 144 shows the source for the procedure PRTADDR. This pro-
cedure serves to illustrate the use of FMTADDR. For convenience, the three proce-
dures which would each call FMTADDR are combined into this single procedure.
Also, for the purposes of the example, the data is program-described.
Since PRTADDR is 'three procedures-in-one', it must define three different
address data structures. Similarly, there are three parts in the calculation specifica-
tions, each one corresponding to programs at each stage. After printing the
address, the procedure PRTADDR ends.
Chapter 10. Calling Programs and Procedures 143

Passing Prototyped Parameters
*=================================================================*
* PRTADDR - Print an address
* Calls FmtAddr to format the address
*=================================================================*
FQSYSPRT O F 80 PRINTER
*-----------------------------------------------------------------*
* Prototype for FmtAddr
*-----------------------------------------------------------------*
DFmtAddr PR
D addr 70
D strno 5 0
D st 20
D cty 15 OPTIONS(*NOPASS)
D prov 15 OPTIONS(*NOPASS)
DAddress S 70
*-----------------------------------------------------------------*
* Stage1: Original address data structure.
* Only street and number are variable information.
*-----------------------------------------------------------------*
D Stage1 DS
D Street#1 5P 0 DIM(2) CTDATA
D StreetNam1 20 DIM(2) ALT(Street#1)
*-----------------------------------------------------------------*
* Stage2: Revised address data structure as city information
* now variable.
*-----------------------------------------------------------------*
D Stage2 DS
D Street#2 5P 0 DIM(2) CTDATA
D Addr2 35 DIM(2) ALT(Street#2)
D StreetNam2 20 OVERLAY(Addr2:1)
D City2 15 OVERLAY(Addr2:21)
*-----------------------------------------------------------------*
* Stage3: Revised address data structure as provincial
* information now variable.
*-----------------------------------------------------------------*
D Stage3 DS
D Street#3 5P 0 DIM(2) CTDATA
D Addr3 50 DIM(2) ALT(Street#3)
D StreetNam3 20 OVERLAY(Addr3:1)
D City3 15 OVERLAY(Addr3:21)
D Province3 15 OVERLAY(Addr3:36)
*-----------------------------------------------------------------*
* 'Program 1'- Use of FMTADDR before city parameter was added.
*-----------------------------------------------------------------*
C DO 2 X 50
C CALLP FMTADDR (Address:Street#1(X):StreetNam1(X))
C EXCEPT
C ENDDO
Figure 70 (Part 1 of 2). Source for procedure PRTADDR
144 ILE RPG for AS/400 Programmer's Guide

Passing Prototyped Parameters
*-----------------------------------------------------------------*
* 'Program 2'- Use of FMTADDR before province parameter was added.*
*-----------------------------------------------------------------*
C DO 2 X 50
C CALLP FMTADDR (Address:Street#2(X):
C StreetNam2(X):City2(X))
C EXCEPT
C ENDDO
*-----------------------------------------------------------------*
* 'Program 3' - Use of FMTADDR after province parameter was added.*
*-----------------------------------------------------------------*
C DO 2 X 50
C CALLP FMTADDR (Address:Street#3(X):
C StreetNam3(X):City3(X):Province3(X))
C EXCEPT
C ENDDO
C SETON LR
*-----------------------------------------------------------------*
* Print the address. *
*-----------------------------------------------------------------*
OQSYSPRT E
O Address
**
00123Bumble Bee Drive
01243Hummingbird Lane
**
00003Cowslip Street Toronto
01150Eglinton Avenue North York
**
00012Jasper Avenue Edmonton Alberta
00027Avenue Road Sudbury Ontario
Figure 70 (Part 2 of 2). Source for procedure PRTADDR
To create these programs, follow these steps:
1. To create FMTADDR, using the source in Figure 68 on page 142, type:
CRTRPGMOD MODULE(MYLIB/FMTADDR)
2. To create PRTADDR, using the source in Figure 70 on page 144, type:
CRTRPGMOD MODULE(MYLIB/PRTADDR)
3. To create the program, PRTADDR, type:
CRTPGM PGM(MYLIB/PRTADDR) MODULE(PRTADDR FMTADDR)
4. Call PRTADDR. The output is shown below:
123 Bumble Bee Drive, Toronto, Ontario
1243 Hummingbird Lane, Toronto, Ontario
3 Cowslip Street, Toronto, Ontario
1150 Eglinton Avenue, North York, Ontario
12 Jasper Avenue, Edmonton, Alberta
27 Avenue Road, Sudbury, Ontario
Passing Less Data Than Required
When a parameter is prototyped, the compiler will check to see that the length is
appropriate for the parameter. If the callee has indicated (through documentation or
through that prototype) that a parameter can be shorter than the maximum length,
you can safely pass shorter parameters.
Chapter 10. Calling Programs and Procedures 145

Passing Prototyped Parameters
Figure 71 on page 146 shows the prototype for QCMDEXC, where the first param-
eter is defined with OPTIONS(*VARSIZE) meaning that you can pass parameters
of different lengths for the first parameter. Note that OPTIONS *VARSIZE can only
be specified for a character field, a graphic field, or an array.
*-------------------------------------------------------------
* This prototype for QCMDEXC defines three parameters. The
* first parameter can be passed character fields of
* different lengths, since it is defined with *VARSIZE.
*-------------------------------------------------------------
D qcmdexc PR EXTPGM('QCMDEXC')
D cmd 3000A OPTIONS(*VARSIZE) CONST
D cmdlen 15P 5 CONST
D 3A CONST OPTIONS(*NOPASS)
Figure 71. Prototype for System API QCMDEXC with *VARSIZE Parameter
Order of Evaluation
There is no guaranteed order for evaluation of parameters on a prototyped call.
This fact may be important when using parameters that cause side effects, as the
results may not be what you would expect.
A side effect occurs if the processing of the parameter changes:
¹The value of a reference parameter
¹The value of a global variable
¹An external object, such as a file or data area
If a side effect occurs, then, if the parameter is used elsewhere in the parameter
list, then the value used for the parameter in one part of the list may not be the
same as the value used in another part. For example, consider this call statement.
CALLP procA (fld : procB(fld) : fld)
Assume that procA has all value parameters, and procB has a reference param-
eter. Assume also that
fld
starts off with the value 3, and that procB modifies
fld
to
be 5, and returns 10. Depending on the order in which the parameters are evalu-
ated, procA will receive either 3, 10, and 5 or possibly, 3, 10, and 3. Or possibly, 5,
10, and 3; or even 5, 10, and 5.
In short, it is important to be aware of the possibility of side effects occurring. In
particular, if you are providing an application for third-party use, where the end user
may not know the details of some of the procedures, it is important ensure that the
values of the passed parameters are the expected ones.
Interlanguage Calls
When passing or receiving data from a program or procedure written in another
language, it is important to know whether the other language supports the same
parameter passing methods and the same data types as ILE RPG. Table 11 on
page 147 shows the different parameter passing methods allowed by ILE RPG
and, where applicable, how they would be coded in the other the ILE languages.
The table also includes the OPM RPG/400 compiler for comparison.
146 ILE RPG for AS/400 Programmer's Guide

For information on the data types supported by different HLLs, consult the appro-
priate language manual.
Table 11. RPG Parameter Passing Methods
Passing By Reference
ILE RPG – prototype D proc PR
D parm 1A
C CALLP proc(fld)
ILE C void proc(char *parm);
proc(&fld);
ILE COBOL CALL PROCEDURE "PROC" USING BY REFERENCE PARM
RPG – non-prototyped C CALL 'PROC'
C PARM FLD
ILE CL CALL PROC (&FLD)
Passing By Value
ILE RPG – prototype D proc PR
D parm 1A VALUE
C CALLP proc('a')
ILE C void proc(char parm);
proc('a');
ILE COBOL CALL PROCEDURE "PROC" USING BY VALUE PARM
RPG – non-prototyped N/A
ILE CL N/A
Passing By Read-Only Reference
ILE RPG – prototype D proc PR
D parm 1A CONST
C CALLP proc(fld)
ILE C void proc(const char *parm);
proc(&fld);
ILE COBOL N/A1
RPG – non-prototyped N/A
ILE CL N/A
Notes:
1. Do not confuse passing by read-only reference with COBOL's passing BY
CONTENT. In RPG terms, to pass Fld1 by content, you would code:
C PARM Fld1 TEMP
Fld1 is protected from being changed, but TEMP is not. There is no expectation that
the parameter will not be changed.
|Interlanguage Calling Considerations
| 1. When returning a 1-byte character value to or from ILE C or ILE CL, the
| returned value must be declared in a special way.
| For ILE CL, declare the returned value as a 2-byte character and then use
| %SUBSTRING to obtain the actual returned value.
|DCL &RET2 TYPE(*CHAR) LEN(2)
|DCL &RET1 TYPE(*CHAR) LEN(1)
|CALLPRC RPGPROC RTNVAL(&RET2)
|CHGVAR &RET1 VALUE(%SUBSTRING(&RET2 1 1))
Chapter 10. Calling Programs and Procedures 147

Using the Fixed-Form Call Operations
| For ILE C, declare the returned value as a struct with a subfield of type char.
| (The RPG return value can also be declared as a 3-digit unsigned integer,
| since that is the way that ILE C defines a 1-byte character.)
| typedef struct
| {
| char c;
| } RPGCHAR;
|RPGCHAR RPGPROC(int i);
| void fn()
| {
| RPGCHAR ret;
|ret = RPGPROC(3);
|/* The returned character is ret.c */
| }
| 2. When passing parameters by value to or from ILE C of the following types:
| ¹1-byte character
|¹2-byte integer or unsigned integer
| ¹4-byte float
| you may get incorrect results since ILE C assumes that these parameters are
| widened to 4-byte integer or unsigned integer or to 8-byte float.
| To correct this problem you can specify in your ILE C code that widening
| should not occur, or you can declare the parameters in RPG in the widened
| form. It is straightforward to correct short integers and short float in RPG by just
| defining the parameters as 4-byte integer or 8-byte float, but to handle passing
| 1-byte character values is more difficult. The following illustrates one way to
| handle this:
|* This prototype and call might give incorrect results
| D proc PR
| D char1 1A VALUE
| C CALLP proc(character_parm)
|* Code this instead
| D proc PR
|D char1 10U 0 VALUE
| D cvtchar1 DS
|D cvtuns10 10U 0 INZ(0)
| D cvtchar1 1A OVERLAY(cvtuns10:4)
|C EVAL cvtchar1 = character_parm
| C CALLP proc(cvtuns10)
| 3. Using ILE C and other languages, you can declare pointers to teraspace
| memory. ILE C requires a special compile-time option to address this type of
| storage, but ILE RPG can always address this storage if compiled with a target
| release of V4R4M0 or later. For more information on pointers in teraspace, see
| the
ILE Concepts
, SC41-5606-03 publication.
Using the Fixed-Form Call Operations
You use the CALL (Call a Program) operation to make a program call and the
CALLB (Call a Bound Procedure) operation to make a procedure call to programs
or procedures that are not prototyped. The two call operations are very similar in
their syntax and their use. To call a program or procedure, follow these general
steps:
1. Identify the object to be called in the Factor 2 entry.
148 ILE RPG for AS/400 Programmer's Guide
Using the Fixed-Form Call Operations
2. Optionally code an error indicator (positions 73 and 74) or an LR indicator
(positions 75 and 76) or both.
When a called object ends in error the error indicator, if specified, is set on.
Similarly, if the called object returns with LR on, the LR indicator, if specified, is
set on.
3. To pass parameters to the called object, either specify a PLIST in the Result
field of the call operation or follow the call operation immediately by PARM
operations.
Either operation transfers control from the calling to the called object. After the
called object is run, control returns to the first operation that can be processed after
the call operation in the calling program or procedure.
The following considerations apply to either call operation:
¹The Factor 2 entry can be a variable, literal, or named constant. Note that the
entry is case-sensitive.
For CALL only: The Factor 2 entry can be
library name/program name
, for
example, MYLIB/PGM1. If no library name is specified, then the library list is
used to find the program. The name of the called program can be provided at
run time by specifying a character variable in the Factor 2 entry.
For CALLB only: To make a procedure pointer call you specify the name of
the procedure pointer which contains the address of the procedure to be called.
¹A procedure can contain multiple calls to the same object with the same or
different PLISTs specified.
¹When an ILE RPG procedure (including a program entry procedure) is first
called, the fields are initialized and the procedure is given control. On subse-
quent calls to the same procedure, if it did not end on the previous call, then all
fields, indicators, and files in the called procedure are the same as they were
when it returned on the preceding call.
¹The system records the names of all programs called within an RPG procedure.
When an RPG procedure is bound into a program (*PGM) you can query these
names using DSPPGMREF, although you cannot tell which procedure or
module is doing the call.
If you call a program using a variable, you will see an entry with the name
*VARIABLE (and no library name).
For a module, you can query the names of procedures called using DSPMOD
DETAIL(*IMPORT). Some procedures on this list will be system procedures; the
names of these will usually begin with underscores or contain blanks and you
do not have to be concerned with these.
¹For CALLB only: The compiler creates an operational descriptor indicating the
number of parameters passed on the CALLB operation and places this value in
the *PARMS field of the called procedure's program status data structure. This
number includes any parameters which are designated as omitted (*OMIT on
the PARM operation).
If the (D) operation extender is used with the CALLB operation the compiler
also creates an operational descriptor for each character and graphic field and
subfield.
Chapter 10. Calling Programs and Procedures 149

Using the Fixed-Form Call Operations
For more information on operational descriptors, see “Using Operational
Descriptors” on page 138.
¹There are further restrictions that apply when using the CALL or CALLB opera-
tion codes. For a detailed description of these restrictions, see the
ILE RPG for
AS/400 Reference
.
Examples of CALL and CALLB
For examples of using the CALL operation, see:
¹“Sample Source for Debug Examples” on page 211, for example of calling an
RPG program.
For examples of using the CALLB operation, see:
¹Figure 45 on page 99, for an example of calling a procedure in a service
program.
¹Figure 56 on page 123, for an example of calling bindable APIs.
¹“CUSMAIN: RPG Source” on page 347, for an example of a main inquiry
program calling various RPG procedures.
Passing Parameters Using PARM and PLIST
When you pass parameters using fixed-form call, you must pass parameters using
the PARM and PLIST operations. All parameters are passed by reference. You can
specify that an operational descriptor is to be passed and can also indicate that a
parameter is omitted.
Using the PARM operation
The PARM operation is used to identify the parameters which are passed from or
received by a procedure. Each parameter is defined in a separate PARM operation.
You specify the name of the parameter in the Result field; the name need not be
the same as in the calling/called procedure.
The Factor 1 and factor 2 entries are optional and indicate variables or literals
whose value is transferred to or received from the Result Field entry depending on
whether these entries are in the calling program/procedure or the called
program/procedure. Table 12 shows how factor 1 and factor 2 are used.
Note: The moves to either the factor 1 entry or the result-field entry occur only
when the called procedure returns normally to its caller. If an error occurs
while attempting to move data to either entry, then the move is not com-
pleted.
Table 12. Meaning of Factor 1 and Factor 2 Entries in PARM Operation
Status Factor 1 Factor 2
In calling
procedure
Value transferred from Result
Field entry upon return.
Value placed in Result Field
entry when call occurs.
In called
procedure
Value transferred from Result
Field entry when call occurs.
Value placed in Result Field
entry upon return.
150 ILE RPG for AS/400 Programmer's Guide
Using the Fixed-Form Call Operations
If insufficient parameters are specified when calling a procedure, an error occurs
when an unresolved parameter is used by the called procedure. To avoid the error,
you can either:
¹Check %PARMS to determine the number of parameters passed. For an
example using %PARMS, see “Checking for the Number of Passed
Parameters” on page 141.
¹Specify *OMIT in the result field of the PARM operations of the unpassed
parameters. The called procedure can then check to see if the parameter has
been omitted by checking to see if the parameter has value of *NULL, using
%ADDR(parameter) = *NULL. For more information, refer to “Omitting
Parameters” on page 139.
Keep in mind the following when specifying a PARM operation:
¹One or more PARM operations must immediately follow a PLIST operation.
¹One or more PARM operations can immediately follow a CALL or CALLB oper-
ation.
¹When a multiple occurrence data structure is specified in the Result field of a
PARM operation, all occurrences of the data structure are passed as a single
field.
¹Factor 1 and the Result field of a PARM operation cannot contain a literal, a
look-ahead field, a named constant, or a user-date reserved word.
¹The following rules apply to *OMIT for non-prototyped parameters:
– *OMIT is only allowed in PARM operations that immediately follows a
CALLB operation or in a PLIST used with a CALLB.
– Factor 1 and Factor 2 of a PARM operation must be blank, if *OMIT is
specified.
– *OMIT is not allowed in a PARM operation that is part of a *ENTRY PLIST.
¹There are other restrictions that apply when using the PARM operation code.
For a detailed description of these restrictions, see the
ILE RPG for AS/400
Reference
.
For examples of the PARM operation see:
¹Figure 47 on page 105
¹Figure 42 on page 95
¹Figure 116 on page 239
Using the PLIST Operation
The PLIST operation:
¹Defines a name by which a list of parameters can be referenced. The list of
parameters is specified by PARM operations immediately following the PLIST
operation.
¹Defines the entry parameter list (*ENTRY PLIST).
Factor 1 of the PLIST operation must contain the PLIST name. This name can be
specified in the Result field of one or more call operations. If the parameter list is
the entry parameter list of a called procedure, then Factor 1 must contain *ENTRY.
Chapter 10. Calling Programs and Procedures 151

Returning from a Called Program or Procedure
Multiple PLISTs can appear in a procedure. However, only one *ENTRY PLIST can
be specified, and only in the main procedure.
For examples of the PLIST operation see Figure 47 on page 105 and Figure 116
on page 239.
Returning from a Called Program or Procedure
When a program or procedure returns, its call stack entry is removed from the call
stack. (If it is a program, the program entry procedure is removed as well.) A proce-
dure ends abnormally when something outside the procedure ends its invocation.
For example, this would occur if an ILE RPG procedure X calls another procedure
(such as a CL procedure) that issues an escape message directly to the procedure
calling X. This would also occur if the procedure gets an exception that is handled
by an exception handler (a *PSSR or error indicator) of a procedure further up the
call stack.
Because of the cycle code associated with main procedures, their return is also
associated with certain termination routines. This section discusses the different
ways that main procedures and subprocedures can return, and the actions that
occur with each.
Returning from a Main Procedure
A return from a main procedure causes the following to occur:
¹If LR is on, files are closed and other resources are freed.
¹The procedure's call stack entry is removed from the call stack.
¹If the procedure was called by the program entry procedure, then that program
entry procedure is also removed from the call stack.
A main procedure returns control to the calling procedure in one of the following
ways:
¹With a normal end
¹With an abnormal end
¹Without an end.
A description of the ways to return from a called main procedure follows.
For a detailed description of where the LR, H1 through H9, and RT indicators are
tested in the RPG program cycle, see the section on the RPG program cycle in the
ILE RPG for AS/400 Reference
.
Normal End
A main procedure ends normally and control returns to the calling procedure when
the LR indicator is on and the H1 through H9 indicators are not on. The LR indi-
cator can be set on:
¹implicitly, as when the last record is processed from a primary or secondary file
during the RPG program cycle
¹explicitly, as when you set LR on.
A main procedure also ends normally if:
152 ILE RPG for AS/400 Programmer's Guide

Returning from a Called Program or Procedure
¹The RETURN operation (with a blank factor 2) is processed, the H1 through H9
indicators are not on, and the LR indicator is on.
¹The RT indicator is on, the H1 through H9 indicators are not on, and the LR
indicator is on.
When a main procedure ends normally, the following occurs:
¹The Factor-2-to-Result-field move of a *ENTRY PARM operation is performed.
¹All arrays and tables with a 'To file name' specified on the Definition specifica-
tions, and all locked data area data structures are written out.
¹Any data areas locked by the procedure are unlocked.
¹All files that are open are closed.
¹A return code is set to indicate to the caller that the procedure has ended
normally, and control then returns to the caller.
On the next call to the main procedure, with the exception of exported variables, a
fresh copy is available for processing. (Exported variables are initialized only once,
when the program is first activated in an activation group. They retain their last
assigned value on a new call, even if LR was on for the previous call. If you want
to re-initialize them, you have to reset them manually.)
TIP
If you are accustomed to ending with LR on to cause storage to be released,
and you are running in a named (persistent) activation group, you may want to
consider returning without an end. The reasons are:
¹The storage is not freed until the activation group ends so there is no
storage advantage to ending with LR on.
¹Call performance is improved if the program is not re-initialized for each
call.
You would only want to do this if you did not need your program re-initialized
each time.
Abnormal End
A main procedure ends abnormally and control returns to the calling procedure
when one of the following occurs:
¹The cancel option is taken when an ILE RPG inquiry message is issued.
¹An ENDSR *CANCL operation in a *PSSR or INFSR error subroutine is proc-
essed. (For further information on the *CANCL return point for the *PSSR and
INFSR error subroutines, see “Specifying a Return Point in the ENDSR
Operation” on page 237).
¹An H1 through H9 indicator is on when a RETURN operation (with a blank
factor 2) is processed.
¹An H1 through H9 indicator is on when last record (LR) processing occurs in
the RPG cycle.
When a main procedure ends abnormally, the following occurs:
Chapter 10. Calling Programs and Procedures 153
Returning from a Called Program or Procedure
¹All files that are open are closed.
¹Any data areas locked by the procedure are unlocked.
¹If the main procedure ended because of a cancel reply to an inquiry message,
then it was a function check that caused the abnormal end. In this case, the
function check is percolated to the caller. If it ended because of an error sub-
routine ending with '*CANCL', then escape message RNX9001 is issued
directly to the caller. Otherwise the caller will see whatever exception caused
the abnormal end.
On the next call to the procedure, a fresh copy is available for processing. (For
more information on exception handlers, see “Using RPG-Specific Handlers” on
page 226.)
Returning without Ending
A main procedure can return control to the calling procedure without ending when
none of the LR or H1 through H9 indicators are on and one of the following occurs:
¹The RETURN operation (with a blank factor 2) is processed.
¹The RT indicator is on and control reaches the *GETIN part of the RPG cycle,
in which case control returns immediately to the calling procedure. (For further
information on the RT indicator, see the
ILE RPG for AS/400 Reference
)
If you call a main procedure and it returns without ending, when you call the proce-
dure again, all fields, indicators, and files in the procedure will hold the same values
they did when you left the procedure. However, there are three exceptions:
¹This is not true if the program is running in a *NEW activation group, since the
activation group is deleted when the program returns. In that case, the next
time you call your program will be the same as if you had ended with LR on.
¹If you are sharing files, the state of the file may be different from the state it
held when you left the procedure.
¹If another procedure in the same module was called in between, then the
results are unpredictable.
You can use either the RETURN operation (with a blank factor 2) or the RT indi-
cator in conjunction with the LR indicator and the H1 through H9 indicators. Be
aware of the testing sequence in the RPG program cycle for the RETURN opera-
tion, the RT indicator, and the H1 through H9 indicators. A return will cause an end
if the LR indicator or any of the halt indicators is on and either of the following
conditions is true:
¹A RETURN operation is done
¹The RT would cause a return without an end
Returning from a Subprocedure
A subprocedure returns normally when a RETURN operation is performed suc-
cessfully or when the last statement in the procedure (not a RETURN operation) is
processed. However, other than the removal of the subprocedure from the call
stack no termination actions are performed until the main procedure of the program
ends. In other words, all the actions listed for the normal end of a main procedure
take place
only
for the main procedure.
154 ILE RPG for AS/400 Programmer's Guide

Using Bindable APIs
A subprocedure ends abnormally and control returns to the calling procedure
when an unhandled exception occurs. Again, no further actions occur until the main
procedure ends.
If the main procedure is never called (and therefore cannot end) then any files, data
areas, etcetera, will not be closed. If you think this might arise for a subprocedure,
you should code a termination procedure that gets called when the subprocedure
ends. This is especially true if the subprocedure is in a module with NOMAIN speci-
fied on the control specification.
Returning using ILE Bindable APIs
You can end a procedure normally by using the ILE bindable API CEETREC.
However, the API will end
all
call stack entries that are in the same activation group
up to the control boundary. When a procedure is ended using CEETREC it follows
normal
termination processing as described above for main procedures and subpro-
cedures. On the next call to the procedure, a fresh copy is available for processing.
Similarly, you can end a procedure abnormally using the ILE bindable API
CEE4ABN. The procedure will then follow abnormal termination as described
above.
Note: You cannot use either of these APIs in a program created with
DFTACTGRP(*YES), since procedure calls are not allowed in these proce-
dures.
Note that if the main procedure is not active, or if there is no main, then nothing will
get closed or freed. In this case, you should enable an ILE cancel handler, using
CEERTX. If the cancel handler is in the same module, it can close the files, unlock
the data areas, and perform the other termination actions.
For more information on CEETREC and CEE4ABN refer to the
System API Refer-
ence
.
Using Bindable APIs
Bindable application programming interfaces (APIs) are available to all ILE lan-
guages. In some cases they provide additional function beyond that provided by a
specific ILE language. They are also useful for mixed-language applications
because they are HLL independent.
The bindable APIs provide a wide range of functions including:
¹Activation group and control flow management
¹Storage management
¹Condition management
¹Message services
¹Source Debugger
¹Math functions
¹Call management
¹Operational descriptor access
Chapter 10. Calling Programs and Procedures 155

Calling a Graphics Routine
You access ILE bindable APIs using the same call mechanisms used by ILE RPG
to call procedures, that is, the CALLP operation or the CALLB operation. If the API
returns a value and you want to use it, call the API in an expression. For the
information required to define a prototype for an API see the description of the API
in the
System API Reference
. Figure 72 shows a sample 'call' to a bindable API.
D CEExxxx PR EXTPROC('CEExxxx')
D parm1 ...
D ...
C CALLP CEExxxx( parm1 : parm2 : ... :
parmn : feedback)
or
C CALLB 'CEExxxx'
C PARM parm1
C PARM parm2
...
C PARM parmn
C PARM feedback
Figure 72. Sample Call Syntax for ILE Bindable APIs
where
¹CEExxxx is the name of the bindable API
¹parm1, parm2, ... parm
n
are omissible or required parameters passed to or
returned from the called API.
¹feedback is an omissible feedback code that indicates the result of the bindable
API.
Note: Bindable APIs cannot be used if DFTACTGRP(*YES) is specified on the
CRTBNDRPG command.
For more information on bindable APIs, refer to the
System API Reference
.
Examples of Using Bindable APIs
For examples of using bindable APIs, see:
¹“Sample Service Program” on page 94, for an example of using CEEDOD
¹“Managing Your Own Heap Using ILE Bindable APIs” on page 119. for an
example of using CEEGTST, CEEFRST, and CEECZST.
¹“Using a Condition Handler” on page 238, for an example of using CEEHDLR
and CEEHDLU.
¹“Using Cancel Handlers” on page 244, for an example of using CEERTX and
CEEUTX.
Calling a Graphics Routine
ILE RPG supports the use of the CALL or CALLP operation to call OS/400
Graphics, which includes the Graphical Data Display Manager (GDDM, a set of
graphics primitives for drawing pictures), and Presentation Graphics Routines (a set
of business charting routines). Factor 2 must contain the literal or named constant
'GDDM' (not a variable). Use the PLIST and PARM operations to pass the following
parameters:
156 ILE RPG for AS/400 Programmer's Guide

Multithreading Considerations
¹The name of the graphics routine you want to run.
¹The appropriate parameters for the specified graphics routine. These parame-
ters must be of the data type required by the graphics routine and cannot have
a float format.
The procedure that processes the CALL does not implicitly start or end OS/400
graphics routines.
For more information on OS/400 Graphics, graphics routines and parameters, see
the
GDDM Programming Guide
manual and the
GDDM Reference
.
Note: You can call OS/400 Graphics using the CALL operation. You can also use
CALLP if you define a prototype for the routine and specify the EXTPGM
keyword on the prototype. You cannot use the CALLB operation. You
cannot pass Date, Time, Timestamp, or Graphic fields to GDDM, nor can
you pass pointers to it.
Calling Special Routines
ILE RPG supports the use of the following special routines using the CALL and
PARM operations or the CALLP operation:
¹Message-retrieving routine (SUBR23R3)
¹Moving Bracketed Double-byte Data and Deleting Control Characters
(SUBR40R3)
¹Moving Bracketed Double-byte Data and Adding Control Characters
(SUBR41R3).
Note: You cannot use the CALLB operation to call these special subroutines. You
can use CALLP if you define a prototype for the subroutines.
While the message retrieval routine is still supported, it is recommended that you
use the QMHRTVM message API, which is more powerful.
Similarly, the routines SUBR40R3 and SUBR41R3 are being continued for compat-
ibility reasons only. They will not be updated to reflect the level of graphic support
provided by RPG IV via the new graphic data type.
|
Multithreading Considerations
| Normally, running an application in multiple threads can improve the performance of
| the application. In the case of ILE RPG, this is not true in general. In fact, the per-
| formance of a multithreaded application could be worse than that of a single-thread
| version when the thread-safety is achieved by serialization of the procedures at the
| module level.
| Running ILE RPG procedures in a multithreaded environment is only recommended
| when required by other aspects of the application (for example, when writing a
| Domino exit program or when calling a short-running RPG procedure from Java).
| For long-running RPG programs called from Java, we recommend using a separate
| process for the RPG program.
| The THREAD(*SERIALIZE) control specification keyword can be specified to help
| you achieve thread safety for an ILE RPG module. Specifying
Chapter 10. Calling Programs and Procedures 157
Multithreading Considerations
| THREAD(*SERIALIZE) will protect most of your variables and all your internal
| control structures from being accessed improperly by multiple threads. The thread
| safe module will be locked when a procedure in the module is entered and
| unlocked when no procedure in the module is still running. This serialized access,
| ensures that only one thread is active in any one module, within an activation
| group, at any one time. However, it is still up to the programmer to handle thread
| safety for storage that is shared across modules. This is done by adding logic in
| the application to synchronize access to the storage. For example, shared files,
| exported and imported storage, and storage accessed by the address of a param-
| eter may be shared across modules from multiple threads. To synchronize access
| to this type of storage, you can do one or both of the following:
|¹Structure the application such that the shared resources are not accessed
| simultaneously from multiple threads.
|¹If you are going to access resources simultaneously from separate threads,
| synchronize access using facilities such as semaphores or mutexes. For more
| information, refer to the Multithreaded Applications document under the Pro-
| gramming topic at the following URL:
|http://www.as400.ibm.com/infocenter/
|How to Share Data Across More Than One Module
| Serializing access to modules using the THREAD(*SERIALIZE) control specification
| keyword ensures sequential access to global data within each module, but it does
| not ensure sequential access to shared data across modules. It is up to the pro-
| grammer to ensure that only one thread can access shared data at one time.
| Two or more modules can access the same data if:
|¹EXPORT/IMPORT keywords are used on the definition specifications
|¹Files are shared across modules
|¹Data is based on a pointer where the pointer is available to more than one
| module
| For example, procedure A in module A passes a pointer to procedure B in module
| B, and procedure B saves the pointer in a static variable. Now both modules have
| access to the based storage at the same time as the thread running in module A is
| accessing the storage. Once procedure B returns, another thread could call a pro-
| cedure in module B and access the based storage. Serialization of access to static
| storage within modules A and B would not prevent simultaneous access of the
| same storage in each module. The following is an example of two modules that can
| access the same data.
158 ILE RPG for AS/400 Programmer's Guide

Multithreading Considerations
| *-----------------------------------------------------------------------------------
| * .---------------.
| * | |
| * | some storage |<---------------- pointer to shared storage
| * | | (called MyPtr in module A)
| * '---------------' (saved as a static variable in module B)
| * Module A
| * Global variables in Module A
|D MyPtr S *
|D SomeStorage S 10A based(MyPtr)
|C eval SomeStorage = 'Init value'
|C callp ProcB(MyPtr) .2/
|C eval SomeStorage = *BLANKS .3/
| *-----------------------------------------------------------------------------------
| * Module B
| * Global variables in Module B
|D SavedPtr S *
|D SomeStorage S 10A based(SavedPtr)
| * ProcB in module B
|P ProcB B export
|D ProcB PI
|D PtrParm *
|C eval SavedPtr = PtrParm .6/
|C return .7/
|P E
| * ProcB2 in module B
|P ProcB2 B export
|D ProcB2 PI
|D PtrParm *
|C if SomeStorage = 'Init value' .8/
|C ....
|C return
|P E
|
Figure 73. Example of Sharing Data in a Multithreaded Environment
| When ProcA calls ProcB (line .2/), no other thread can access the storage pointed
| to by MyPtr, since both module A and and module B are being used by one thread.
| ProcB saves the pointer in module B's static storage (line .6/) and returns (line
|.7/). Now, no thread is active in module B, so another thread is free to call module
| B. If another thread calls ProcB2, it is possible that the first thread could process
| line .3/ before, at the same time, or after the second thread processes line .8/.
| The order of these events is not defined; the code used to test if SomeStorage =
| 'Init value' could succeed one time and fail the next time.
| You can synchronize access to the shared data, by using logic in the program or by
| using synchronization techniques provided by C or by platform functions. For more
| details, refer to the Multithreaded Applications document under the Programming
| topic at the following URL:
|http://www.as400.ibm.com/infocenter/
|How to Avoid Deadlock Between Modules
| In some situations, it may be necessary for you to control the synchronization of
| modules using facilities other than the THREAD(*SERIALIZE) control specification
| keyword. For example, consider the situation where two procedures are being
| called at the same time: PROC1 and PROC3. Even though there is no actual recur-
| sive calling; if PROC1 calls PROC4, it will wait for MOD2 to unlock; and if PROC3
| calls PROC2, it will wait for MOD1 to unlock. The procedures will not be able to
Chapter 10. Calling Programs and Procedures 159
Multithreading Considerations
| complete their calls, since each module will be locked by the thread in the other
| module. This type of problem can occur even with serialization of calls to a module
| and is referred to as deadlock.
|
Figure 74. Deadlock Example
| This example shows that you cannot access more than one procedure in the same
| module at the same time using ILE RPG synchronization techniques.
| To avoid the problem in the above example and ensure thread safe applications,
| you can control the synchronization of modules using techniques provided by C or
| by platform functions. Any callers of PROC1 or PROC3 for each thread should do
| the following:
| 1. Restrict access to the modules for all threads except the current thread, always
| in the same order (MOD1 then MOD2)
| 2. In the current thread, call the procedures in the modules (PROC1 and PROC3)
| 3. Relinquish access to the modules for all threads in the reverse order of step 1
| (MOD2 then MOD1).
| One thread would be successful in restricting access to MOD1. Since all users of
| MOD1 and MOD2 use the protocol of restricting access to MOD1 and MOD2 in that
| order, no other thread can call procedures in MOD1 or MOD2 while the first thread
| has restricted access to the modules. In this situation you have access to more
| than one procedure in the same module at the same time, but since it is only avail-
| able to the current thread, it is thread safe.
| This method should also be used to synchronize access to shared storage.
160 ILE RPG for AS/400 Programmer's Guide

Debugging and Exception Handling
This section describes how to:
¹Debug an Integrated Language Environment application by using the Integrated
Language Environment source debugger
¹Write programs that handle exceptions
¹Obtain a dump
Copyright IBM Corp. 1994, 1999 161
162 ILE RPG for AS/400 Programmer's Guide

The ILE Source Debugger
Chapter 11. Debugging Programs
Debugging allows you to detect, diagnose, and eliminate run-time errors in a
program. You can debug ILE and OPM programs using the ILE source debugger.
This chapter describes how to use the ILE source debugger to:
¹Prepare your ILE RPG program for debugging
¹Start a debug session
¹Add and remove programs from a debug session
¹View the program source from a debug session
¹Set and remove breakpoints and watch conditions
¹Step through a program
¹Display and change the value of fields
¹Display the attributes of fields
¹Equate a shorthand name to a field, expression, or debug command
While debugging and testing your programs, ensure that your library list is changed
to direct the programs to a test library containing test data so that any existing real
data is not affected.
You can prevent database files in production libraries from being modified uninten-
tionally by using one of the following commands:
¹Use the Start Debug (STRDBG) command and retain the default *NO for the
UPDPROD parameter
¹Use the Change Debug (CHGDBG) command and specify the *NO value of the
UPDPROD parameter
¹Use the SET debug command in the Display Module Source display and
specify UPDPROD NO
See the appendix on debugging in the
CL Reference (Abridged)
for more informa-
tion on preventing unintended modification of production files.
See the chapter on debugging in
ILE Concepts
for more information on the ILE
source debugger (including authority required to debug a program or service
program and the effects of optimization levels).
The ILE Source Debugger
The ILE source debugger is used to detect errors in and eliminate errors from
program objects and service programs. Using debug commands with any ILE
program that contains debug data you can:
¹View the program source or change the debug view
¹Set and remove breakpoints and watch conditions
¹Step through a specified number of statements
¹Display or change the value of fields, structures, and arrays
Copyright IBM Corp. 1994, 1999 163
The ILE Source Debugger
¹Equate a shorthand name with a field, expression, or debug command
Before you can use the source debugger, you must select a debug view when you
create a module object or program object using CRTRPGMOD or CRTBNDRPG.
After starting the debugger you can set breakpoints and then call the program.
When a program stops because of a breakpoint or a step command, the pertinent
module object's view is shown on the display at the point where the program
stopped. At this point you can perform other actions such as displaying or changing
field values.
Note: If your program has been optimized, you can still display fields, but their
values may not be reliable. To ensure that the content of fields or data
structures contain their correct (current) values, specify the NOOPT
keyword on the appropriate Definition specification. To change the optimiza-
tion level, see “Changing the Optimization Level” on page 87.
Debug Commands
Many debug commands are available for use with the ILE source debugger. The
debug commands and their parameters are entered on the debug command line
displayed on the bottom of the Display Module Source and Evaluate Expression
displays. These commands can be entered in uppercase, lowercase, or mixed
case.
Note: The debug commands entered on the debug command line are not CL
commands.
The debug commands are listed below.
Command Description
ATTR Permits you to display the attributes of a variable. The attributes are the
size and type of the variable as recorded in the debug symbol table.
BREAK Permits you to enter either an unconditional or conditional job breakpoint
at a position in the program being tested. Use BREAK
line-number
WHEN
expression
to enter a conditional job breakpoint.
CLEAR Permits you to remove conditional and unconditional breakpoints, or to
remove one or all active watch conditions.
DISPLAY Allows you to display the names and definitions assigned by using the
EQUATE command. It also allows you to display a different source
module than the one currently shown on the Display Module Source
display. The module object must exist in the current program object.
EQUATE Allows you to assign an expression, variable, or debug command to a
name for shorthand use.
EVAL Allows you to display or change the value of a variable or to display the
value of expressions, records, structures, or arrays.
QUAL Allows you to define the scope of variables that appear in subsequent
EVAL or WATCH commands. Currently, it does not apply to ILE RPG.
SET Allows you to change debug options, such as the ability to update pro-
duction files, specify if find operations are to be case sensitive, or to
enable OPM source debug support.
164 ILE RPG for AS/400 Programmer's Guide
The ILE Source Debugger
STEP Allows you to run one or more statements of the procedure being
debugged.
|TBREAK Permits you to enter either an unconditional or conditional breakpoint in
| the current thread at a position in the program being tested.
|THREAD Allows you to display the Work with Debugged Threads display or
| change the current thread.
WATCH Allows you to request a breakpoint when the contents of a specified
storage location is changed from its current value.
FIND Searches forwards or backwards in the module currently displayed for a
specified line number or string or text.
UP Moves the displayed window of source towards the beginning of the
view by the amount entered.
DOWN Moves the displayed window of source towards the end of the view by
the amount entered.
LEFT Moves the displayed window of source to the left by the number of
columns entered.
RIGHT Moves the displayed window of source to the right by the number of
columns entered.
TOP Positions the view to show the first line.
BOTTOM Positions the view to show the last line.
NEXT Positions the view to the next breakpoint in the source currently dis-
played.
PREVIOUS
Positions the view to the previous breakpoint in the source currently dis-
played.
HELP Shows the online help information for the available source debugger
commands.
The online help for the ILE source debugger describes the debug commands,
explains their allowed abbreviations, and provides syntax diagrams for each
command. It also provides examples in each of the ILE languages of displaying and
changing variables using the source debugger.
Follow these steps to access the online help information for ILE RPG:
1. Enter STRDBG library-name/program-name where
program-name
is any ILE
program with debug data in library
library-name
.
2. Enter DSPMODSRC to show the source view if this screen does not appear fol-
lowing step 1.
3. Enter PF1 (Help)
4. Put your cursor on EVAL and press enter to bring up the EVAL command help.
5. Put your cursor on Expressions and press enter to bring up help for
expressions.
6. Put your cursor on RPG language and press enter to bring up RPG language
examples.
Chapter 11. Debugging Programs 165

Preparing a Program for Debugging
7. From the help panel which appears, you can select a number of topics per-
taining to RPG, such as displaying variables, displaying table, and displaying
multiple-occurrence data structures.
Preparing a Program for Debugging
A program or module must have debug data available if you are to debug it. Since
debug data is created during compilation, you specify whether a module is to
contain debug data when you create it using CRTBNDRPG or CRTRPGMOD. You
use the DBGVIEW parameter on either of these commands to indicate what type of
data (if any) is to be created during compilation.
The type of debug data that can be associated with a module is referred to as a
debug view. You can create one of the following views for each module that you
want to debug. They are:
¹Root source view
¹COPY source view
¹Listing view
¹Statement view
The default value for both CRTBNDRPG and CRTRPGMOD is to create a state-
ment view. This view provides the closest level of debug support to previous
releases.
If you do not want debug data to be included with the module or if you want faster
compilation time, specify DBGVIEW(*NONE) when the module is created.
However, a formatted dump will not list the values of program variables when no
debug data is available.
Note also that the storage requirements for a module or program will vary some-
what depending on the type of debug data included with it. The following values for
the DBGVIEW parameter are listed in increasing order based on their effect on sec-
ondary storage requirements:
1. *NONE
2. *STMT
3. *SOURCE
4. *COPY
5. *LIST
6. *ALL
Once you have created a module with debug data and bound it into a program
object (*PGM), you can start to debug your program.
Note: An OPM program must be compiled with OPTION(*SRCDBG) or
OPTION(*LSTDBG) in order to debug it using the ILE source debugger. For
more information, see “Starting the ILE Source Debugger” on page 170
The debug views are summarized in the following table:
166 ILE RPG for AS/400 Programmer's Guide

Preparing a Program for Debugging
Table 13. Debug Views
Debug View Debug Data DBGVIEW Param-
eter Value
None No debug data *NONE
Statement view
(default)
No source displayed (use statement
numbers in source section of compiler
listing)
*STMT
Root source
view
Root source member information *SOURCE
COPY source
view
Root source member and /COPY members
information
*COPY
Listing view Compiler listing (dependent on OPTION
parameter)
*LIST
All Data from root source, COPY source, and
listing views
*ALL
Creating a Root Source View
A root source view contains text from the root source member. This view does not
contain any /COPY members. Furthermore, it is not available if the root source
member is a DDM file.
You create a root source view to debug a module by using the *SOURCE, *COPY
or *ALL options on the DBGVIEW parameter for either the CRTRPGMOD or
CRTBNDRPG commands when you create the module.
The compiler creates the root source view while the module object (*MODULE) is
being compiled. The root source view is created using references to locations of
text in the root source member rather than copying the text of the member into the
module object. For this reason, you should not modify, rename, or move root
source members between the module creation of these members and the debug-
ging of the module created from these members. If you do, the views for these
source members may not be usable.
For example, to create a root source view for a program DEBUGEX when using
CRTBNDRPG, type:
CRTBNDRPG PGM(MYLIB/DEBUGEX) SRCFILE(MYLIB/QRPGLESRC)
TEXT('ILE RPG/400 program DEBUGEX')
DBGVIEW(*SOURCE)
To create a root source view for a module DBGEX when using CRTRPGMOD,
type:
CRTRPGMOD MODULE(MYLIB/DBGEX) SRCFILE(MYLIB/QRPGLESRC)
TEXT('Entry module for program DEBUGEX')
DBGVIEW(*SOURCE)
Specifying DBGVIEW(*SOURCE) with either create command creates a root source
view for debugging module DBGEX. By default, a compiler listing with /COPY
members and expanded DDS, as well as other additional information is produced.
Chapter 11. Debugging Programs 167
Preparing a Program for Debugging
Creating a COPY Source View
A COPY source view contains text from the root source member, as well as the
text of all /COPY members expanded into the text of the source. When you use the
COPY view, you can debug the root source member of the program using the root
source view and the /COPY members of the program using the COPY source view.
The view of the root source member generated by DBGVIEW(*COPY) is the same
view generated by DBGVIEW(*SOURCE). As with the root source view, a COPY
source view is not available if the source file is a DDM file.
You create a COPY source view to debug a module by using the *COPY or *ALL
option on the DBGVIEW parameter.
The compiler creates the COPY view while the module object (*MODULE) is being
compiled. The COPY view is created using references to locations of text in the
source members (both root source member and /COPY members) rather than
copying the text of the members into the view. For this reason, you should not
modify, rename, or move source members between the time the module object is
created and the debugging of the module created from these members. If you do,
the views for these source members may not be usable.
For example, to create a source view of a program TEST1 that contains /COPY
members type:
CRTBNDRPG PGM(MYLIB/TEST1) SRCFILE(MYLIB/QRPGLESRC)
TEXT('ILE RPG/400 program TEST1')
DBGVIEW(*COPY)
Specifying DBGVIEW(*COPY) with either create command creates a root source
view with /COPY members for debugging module TEST1. By default, a compiler
listing is produced. The compiler listing will include /COPY members as well, since
OPTION(*SHOWCPY) is a default value.
Creating a Listing View
|A listing view contains text similar to the text in the compiler listing that is
| produced by the ILE RPG compiler. The information contained in the listing view is
| dependent on whether OPTION(*SHOWCPY), OPTION(*EXPDDS), and
| OPTION(*SRCSTMT) are specified for either create command.
| OPTION(*SHOWCPY) includes /COPY members in the listing; OPTION(*EXPDDS)
| includes externally described files. OPTION(*SRCSTMT) allows the program object
| to be debugged using the Statement Numbers instead of the Line Numbers of the
| compiler listing.
|Note: Some information that is available in the compiler listing will not appear on
| the listing view. For example, if you specify indentation in the compiler
| listing (via the INDENT parameter), the indentation will not appear in the
| listing view. If you specify OPTION(*SHOWSKP) in the compiler listing, the
| skipped statements will not appear in the listing view.
You create a listing view to debug a module by using the *LIST or *ALL options on
the DBGVIEW parameter for either the CRTRPGMOD or CRTBNDRPG commands
when you create a module.
The compiler creates the listing view while the module object (*MODULE) is being
generated. The listing view is created by copying the text of the appropriate source
168 ILE RPG for AS/400 Programmer's Guide
Preparing a Program for Debugging
members into the module object. There is no dependency on the source members
upon which it is based, once the listing view is created.
For example, to create a listing view for a program TEST1 that contains expanded
DDS type:
CRTBNDRPG PGM(MYLIB/TEST1) SRCFILE(MYLIB/QRPGLESRC)
SRCMBR(TEST1)OUTPUT(*PRINT)
TEXT('ILE RPG/400 program TEST1')
OPTION(*EXPDDS) DBGVIEW(*LIST)
Specifying DBGVIEW(*LIST) for the DBGVIEW parameter and *EXPDDS for the
OPTION parameter on either create command creates a listing view with expanded
DDS for debugging the source for TEST1. Note that OUTPUT(*PRINT) and
OPTION(*EXPDDS) are both default values.
Creating a Statement View
|A statement view allows the module object to be debugged using statement
| numbers and the debug commands. Since the source will not be displayed, you
| must make use of statement numbers which are shown in the source section of the
| compiler listing. In other words, to effectively use this view, you will need a compiler
| listing. In addition, the statement numbers generated for debugging are dependent
| on whether *SRCSTMT or *NOSRCSTMT is specified for the OPTION parameter.
| *NOSRCSTMT means that statement numbers are assigned sequentially and are
| displayed as Line Numbers on the left-most column of the source section of the
| compiler listing. *SRCSTMT allows you to request that the compiler use SEU
| sequence numbers and source IDs when generating statement numbers for debug-
| ging. The Statement Numbers are shown on the right-most column of the source
| section of the compiler listing.
You create a statement view to debug a module by using the *STMT option on the
DBGVIEW parameter for either the CRTRPGMOD or CRTBNDRPG commands
when you create a module.
Use this view when:
¹You have storage constraints, but do not want to recompile the module or
program if you need to debug it.
¹You are sending compiled objects to other users and want to be able to diag-
nose problems in your code using the debugger, but you do not want these
users to see your actual code.
For example, to create a statement view for the program DEBUGEX using
CRTBNDRPG, type:
CRTBNDRPG PGM(MYLIB/DEBUGEX) SRCFILE(MYLIB/QRPGLESRC)
TEXT('ILE RPG/400 program DEBUGEX')
To create a statement view for a module using CRTRPGMOD, type:
CRTRPGMOD MODULE(MYLIB/DBGEX) SRCFILE(MYLIB/QRPGLESRC)
TEXT('Entry module for program DEBUGEX')
By default a compiler listing and a statement view are produced. Using a compiler
listing to obtain the statement numbers, you debug the program using the debug
commands.
Chapter 11. Debugging Programs 169

Starting the ILE Source Debugger
If the default values for either create command have been changed, you must
explicitly specify DBGVIEW(*STMT) and OUTPUT(*PRINT).
Starting the ILE Source Debugger
Once you have created the debug view (statement, source, COPY, or listing), you
can begin debugging your application. To start the ILE source debugger, use the
Start Debug (STRDBG) command. Once the debugger is started, it remains active
until you enter the End Debug (ENDDBG) command.
Initially you can add as many as 20 program objects to a debug session by using
the Program (PGM) parameter on the STRDBG command. They can be any combi-
nation of OPM or ILE programs. (Depending on how the OPM programs were com-
piled and also on the debug environment settings, you may be able to debug them
by using the ILE source debugger.) In addition, you can initially add as many as 20
service program objects to a debug session by using the Service Programs
(SRVPGM) parameter on the STRDBG command. The rules for debugging a
service program are the same as those for debugging a program:
¹The program or service program must have debug data.
¹You must have *CHANGE authority to a program or service program object to
include it in a debug session.
Note: If debugging a program using the COPY or root source view, the source
code must be on the same system as the program object being debugged.
In addition, the source code must be in a library/file(member) with the same
name as when it was compiled.
For an ILE program, the entry module is shown if it has debug data; otherwise, the
first module bound to the ILE program with debug data is shown.
For an OPM program, the first program specified on the STRDBG command is
shown if it has debug data, and the OPMSRC parameter is *YES. That is, if an
OPM program is in a debug session, then you can debug it using the ILE source
debugger if the following conditions are met:
1. The OPM program was compiled with OPTION(*LSTDBG) or
OPTION(*SRCDBG). (Three OPM languages are supported: RPG, COBOL,
and CL. RPG and COBOL programs can be compiled with *LSTDBG or
*SRCDBG, but CL programs must be compiled with *SRCDBG.
2. The ILE debug environment is set to accept OPM programs. You can do this
by specifying OPMSRC(*YES) on the STRDBG command. (The system default
is OPMSRC(*NO).)
If these two conditions are not met, then you must debug the OPM program with
the OPM system debugger.
If an OPM program compiled without *LSTDBG or *SRCDBG is specified and a
service program is specified, the service program is shown if it has debug data. If
there is no debug data, then the DSPMODSRC screen will be empty. If an ILE
program and a service program are specified, then the ILE program will be shown.
170 ILE RPG for AS/400 Programmer's Guide

Starting the ILE Source Debugger
STRDBG Example
To start a debug session for the sample debug program DEBUGEX and a called
OPM program RPGPGM, type:
STRDBG PGM(MYLIB/DEBUGEX MYLIB/RPGPGM) OPMSRC(*YES)
The Display Module Source display appears as shown in Figure 75. DEBUGEX
consists of two modules, an RPG module DBGEX and a C module cproc. See
“Sample Source for Debug Examples” on page 211 for the source for DBGEX,
cproc, and RPGPGM.
If the entry module has a root source, COPY, or listing view, then the display will
show the source of the entry module of the first program. In this case, the program
was created using DBGVIEW(*ALL) and so the source for the main module,
DBGEX, is shown.
Display Module Source
Program: DEBUGEX Library: MYLIB Module: DBGEX
1 *===============================================================
2 * DEBUGEX - Program designed to illustrate use of ILE source
3 * debugger with ILE RPG source. Provides a
4 * sample of different data types and data structures.
5 *
6 * Can also be used to produce sample formatted dumps.
7 *===============================================================
8
9 *---------------------------------------------------------------
10 * The DEBUG keyword enables the formatted dump facility.
11 *---------------------------------------------------------------
12 H DEBUG
13
14 *---------------------------------------------------------------
15 * Define standalone fields for different ILE RPG data types.
More...
Debug . . . _________________________________________________________________
_______________________________________________________________________________
F3=End program F6=Add/Clear breakpoint F10=Step F11=Display variable
F12=Resume F17=Watch variable F18=Work with watch F24=More keys
Figure 75. Display Module Source display for program DEBUGEX
Note: Up to 20 service programs can initially be added to the debug session by
using the Service Program (SRVPGM) parameter on the STRDBG
command. You can also add ILE service programs to a debug session by
using option 1 (Add) on the Work with Module List display (F14) or by
letting the source debugger add it as part of a STEP INTO debug
command.
Setting Debug Options
After you start a debug session, you can set or change the following debug options:
¹Whether database files can be updated while debugging your program. (This
option corresponds to the UPDPROD parameter of the STRDBG command.)
¹Whether text searches using FIND are case-sensitive.
¹Whether OPM programs are to be debugged using the ILE source debugger.
(This option corresponds to the OPMSRC parameter.)
Chapter 11. Debugging Programs 171

Adding/Removing Programs from a Debug Session
Changing the debug options using the SET debug command affects the value for
the corresponding parameter, if any, specified on the STRDBG command. You can
also use the Change Debug (CHGDBG) command to set debug options. However,
the OPMSRC option can not be changed by the CHGDBG command. OPMSRC
can only be changed by the debug SET command.
Suppose you are in a debug session working with an ILE program and you decide
you should also debug an OPM program that has debug data available. To enable
the ILE source debugger to accept OPM programs, follow these steps:
1. After entering STRDBG, if the current display is
not
the Display Module Source
display, type:
DSPMODSRC
The Display Module Source display appears.
2. Type
SET
3. The Set Debug Options display appears. On this display type Y (Yes) for the
OPM source debug support
field, and press Enter to return to the Display
Module Source display.
You can now add the OPM program, either by using the Work with Module display,
or by processing a call statement to that program.
Adding/Removing Programs from a Debug Session
You can add more programs to, and remove programs from a debug session, after
starting a debug session. You must have *CHANGE authority to a program to add it
to or remove it from a debug session.
For ILE programs, you use option 1 (Add program) on the Work with Module List
display of the DSPMODSRC command. To remove an ILE program or service
program, use option 4 (Remove program) on the same display. When an ILE
program or service program is removed, all breakpoints for that program are
removed. There is no limit to the number of ILE programs or service programs that
can be in or removed from a debug session at one time.
For OPM programs, you have two choices depending on the value specified for
OPMSRC. If you specified OPMSRC(*YES), by using either STRDBG, the SET
debug command, or CHGDBG, then you add or remove an OPM program using the
Work With Module Display. (Note that there will not be a module name listed for an
OPM program.) There is no limit to the number of OPM programs that can be
included in a debug session when OPMSRC(*YES) is specified.
If you specified OPMSRC(*NO), then you must use the Add Program (ADDPGM)
command or the Remove Program (RMVPGM) command. Only 20 OPM programs
can be in a debug session at one time when OPMSRC(*NO) is specified.
Note: You cannot debug an OPM program with debug data from both an ILE and
an OPM debug session. If OPM program is already in an OPM debug
session, you must first remove it from that session before adding it to the
ILE debug session or stepping into it from a call statement. Similarly, if you
want to debug it from an OPM debug session, you must first remove it from
an ILE debug session.
172 ILE RPG for AS/400 Programmer's Guide

Adding/Removing Programs from a Debug Session
Example of Adding a Service Program to a Debug Session
In this example you add the service program CVTTOHEX to the debug session
which already previously started. (See “Sample Service Program” on page 94 for a
discussion of the service program).
1. If the current display is
not
the Display Module Source display, type:
DSPMODSRC
The Display Module Source display appears.
2. Press F14 (Work with module list) to show the Work with Module List display as
shown in Figure 76.
3. To add service program CVTTOHEX, on the first line of the display, type: 1
(Add program), CVTTOHEX for the
Program/module
field, MYLIB for the
Library
field. Change the default program type from *PGM to *SRVPGM and press
Enter.
4. Press F12 (Cancel) to return to the Display Module Source display.
Work with Module List
System: AS400S1
Type options, press enter.
1=Add program 4=Remove program 5=Display module source
8=Work with module breakpoints
Opt Program/module Library Type
1 cvttohex mylib *SRVPGM
RPGPGM MYLIB *PGM
DEBUGEX MYLIB *PGM
DBGEX *MODULE Selected
CPROC *MODULE
Bottom
Command
===> ________________________________________________________________________
F3=Exit F4=Prompt F5=Refresh F9=Retrieve F12=Cancel
Figure 76. Adding an ILE Service Program to a Debug Session
Example of Removing ILE Programs from a Debug Session
In this example you remove the ILE program CVTHEXPGM and the service
program CVTTOHEX from a debug session.
1. If the current display is
not
the Display Module Source display, type:
DSPMODSRC
The Display Module Source display appears.
2. Press F14 (Work with module list) to show the Work with Module List display as
shown in Figure 77 on page 174.
3. On this display type 4 (Remove program) on the line next to CVTHEXPGM and
CVTTOHEX, and press Enter.
4. Press F12 (Cancel) to return to the Display Module Source display.
Chapter 11. Debugging Programs 173

Viewing the Program Source
Work with Module List
System: AS400S1
Type options, press enter.
1=Add program 4=Remove program 5=Display module source
8=Work with module breakpoints
Opt Program/module Library Type
*LIBL *PGM
4 CVTHEXPGM MYLIB *PGM
CVTHEXPG *MODULE
4 CVTTOHEX MYLIB *SRVPGM
CVTTOHEX *MODULE
RPGPGM MYLIB *PGM
DEBUGEX MYLIB *PGM
DBGEX *MODULE Selected
CPROC *MODULE
Bottom
Command
===> ________________________________________________________________________
F3=Exit F4=Prompt F5=Refresh F9=Retrieve F12=Cancel
Figure 77. Removing an ILE Program from a Debug Session
Viewing the Program Source
The Display Module Source display shows the source of an ILE program object one
module object at a time. The source of an ILE module object can be shown if the
module object was compiled using one of the following debug view options:
¹DBGVIEW(*SOURCE)
¹DBGVIEW(*COPY)
¹DBGVIEW(*LIST)
¹DBGVIEW(*ALL)
The source of an OPM program can be shown if the following conditions are met:
1. The OPM program was compiled with OPTION(*LSTDBG) or
OPTION(*SRCDBG). (Only RPG and COBOL programs can be compiled with
*LSTDBG.)
2. The ILE debug environment is set to accept OPM programs; that is the value of
OPMSRC is *YES. (The system default is OPMSRC(*NO).)
There are two methods to change what is shown on the Display Module Source
display:
¹Change to a different module
¹Change the view of a module
When you change a view, the ILE source debugger maps to equivalent positions in
the view you are changing to. When you change the module, the runnable state-
ment on the displayed view is stored in memory and is viewed when the module is
displayed again. Line numbers that have breakpoints set are highlighted. When a
breakpoint, step, or message causes the program to stop, and the display to be
shown, the statement where the breakpoint occurred is highlighted.
174 ILE RPG for AS/400 Programmer's Guide

Viewing the Program Source
Viewing a Different Module
To change the module object that is shown on the Display Module Source display,
use option 5 (Display module source) on the Work with Module List display. You
access the Work with Module List display from the Display Module Source display
by pressing F14 (Work with Module List).
If you use this option with an ILE program object, the entry module with a root
source, COPY, or listing view is shown (if it exists). Otherwise, the first module
object bound to the program object with debug data is shown. If you use this option
with an OPM program object, then the source or listing view is shown (if available).
An alternate method of viewing a different module object is to use the DISPLAY
debug command. On the debug command line, type:
DISPLAY MODULE module-name
The module object
module-name
is shown. The module object must exist in a
program object that has been added to the debug session.
For example, to change from the module DBGEX in Figure 75 on page 171 to the
module cproc using the Display module source option, follow these steps:
1. To work with modules type DSPMODSRC, and press Enter. The Display Module
Source display is shown.
2. Press F14 (Work with module list) to show the Work with Module List display.
Figure 78 shows a sample display.
3. To select cproc, type 5 (Display module source) next to it and press Enter.
Since a root source view is available, it is shown, as in Figure 79 on page 176.
If a root source was not available, the first module object bound to the program
object with debug data is shown.
Work with Module List
System: AS400S1
Type options, press enter.
1=Add program 4=Remove program 5=Display module source
8=Work with module breakpoints
Opt Program/module Library Type
*LIBL *PGM
RPGPGM MYLIB *PGM
DEBUGEX MYLIB *PGM
DBGEX *MODULE Selected
5 CPROC *MODULE
Bottom
Command
===> ________________________________________________________________________
F3=Exit F4=Prompt F5=Refresh F9=Retrieve F12=Cancel
Figure 78. Changing to a Different Module
Chapter 11. Debugging Programs 175

Viewing the Program Source
Display Module Source
Program: DEBUGEX Library: MYLIB Module: CPROC
1 #include <stdlib.h>
2 #include <string.h>
3 #include <stdio.h>
4 extern char EXPORTFLD[6];
5
6 char *c_proc(unsigned int size, char *inzval)
7 {
8 char *ptr;
9 ptr = malloc(size);
10 memset(ptr, *inzval, size );
11 printf("import string: %6s.\n",EXPORTFLD);
12 return(ptr);
13 }
Bottom
Debug . . . _________________________________________________________________
_______________________________________________________________________________
F3=End program F6=Add/Clear breakpoint F10=Step F11=Display variable
F12=Resume F17=Watch variable F18=Work with watch F24=More keys
Figure 79. Source View of ILE C procedure cproc
Changing the View of a Module
Several different views of an ILE RPG module can be displayed depending on the
values you specify when you create the module. They are:
¹Root source view
¹COPY source view
¹Listing view
You can change the view of the module object that is shown on the Display Module
Source display through the Select View display. The Select View display can be
accessed from the Display Module Source display by pressing F15 (Select View).
The Select View display is shown in Figure 80 on page 177. The current view is
listed at the top of the window, and the other views that are available are shown
below. Each module object in a program object can have a different set of views
available, depending on the debug options used to create it.
For example, to change the view of the module from root source to listing, follow
these steps:
1. Type DSPMODSRC, and press Enter. The Display Module Source display is shown.
2. Press F15 (Select view). The Select View window is shown in Figure 80 on
page 177.
176 ILE RPG for AS/400 Programmer's Guide

Setting and Removing Breakpoints
Display Module Source
..............................................................................
: Select View :
: :
: Current View . . . : ILE RPG Copy View :
: :
: Type option, press Enter. :
: 1=Select :
: :
: Opt View :
: 1 ILE RPG Listing View :
: ILE RPG Source View :
: ILE RPG Copy View :
: :
: Bottom :
: F12=Cancel :
: :
:............................................................................:
More...
Debug . . . _________________________________________________________________
_______________________________________________________________________________
F3=End program F6=Add/Clear breakpoint F10=Step F11=Display variable
F12=Resume F17=Watch variable F18=Work with watch F24=More keys
Figure 80. Changing a View of a Module
The current view is listed at the top of the window, and the other views that are
available are shown below. Each module in a program can have a different set
of views available, depending on the debug options used to create it.
Note: If a module is created with DBGVIEW(*ALL), the Select View window
will show three views available: root source, COPY, and listing. If the
module has no /COPY members, then the COPY view is identical to the
root source view.
3. Type a 1 next to the listing view, and press Enter. The Display Module Source
display appears showing the module with a listing view.
Setting and Removing Breakpoints
You can use breakpoints to halt a program object at a specific point when it is
running. An unconditional breakpoint stops the program object at a specific state-
ment. A conditional breakpoint stops the program object when a specific condi-
tion at a specific statement is met.
There are two types of breakpoints: job and thread. Each thread in a threaded
application may have it's own thread breakpoint at the same position at the same
time. Both job and thread breakpoints can be unconditional or conditional. In
general, there is one set of debug commands and Function keys for job breakpoints
and another for thread breakpoints. For the rest of this section on breakpoints, the
word breakpoint refers to both job and thread, unless specifically mentioned other-
wise.
|Note: Breakpoints are automatically generated for input and output specifications
| if the default OPTION(*DEBUGIO) is specified. If you do not want to gen-
| erate breakpoints, specify OPTION(*NODEBUGIO).
You set the breakpoints prior to running the program. When the program object
stops, the Display Module Source display is shown. The appropriate module object
Chapter 11. Debugging Programs 177
Setting and Removing Breakpoints
is shown with the source positioned at the line where the breakpoint occurred. This
line is highlighted. At this point, you can evaluate fields, set more breakpoints, and
run any of the debug commands.
You should know the following characteristics about breakpoints before using them:
¹When a breakpoint is set on a statement, the breakpoint occurs
before
that
statement is processed.
¹When a statement with a conditional breakpoint is reached, the conditional
expression associated with the breakpoint is evaluated
before
the statement is
processed. If the expression is true, the breakpoint takes effect and the
program stops on that line.
¹If the line on which you want to set a breakpoint is not a runnable statement,
the breakpoint will be set on the next runnable statement.
¹If a breakpoint is bypassed that breakpoint is not processed.
¹Breakpoint functions are specified through debug commands. These functions
include:
– Adding breakpoints to program objects
– Removing breakpoints from program objects
– Displaying breakpoint information
– Resuming the running of a program object after a breakpoint has been
reached
– You can either have a job or thread breakpoint on a specified position at
the same time, but not both.
If you change the view of the module after setting breakpoints, then the line
numbers of the breakpoints are mapped to the new view by the source debugger.
If you are debugging a module or program created with a statement view, then you
can set or remove breakpoints using statement numbers obtained from the compiler
listing. For more information on using statement numbers, see “Setting and
Removing Job Breakpoints Using Statement Numbers” on page 185.
Setting and Removing Unconditional Job Breakpoints
You can set or remove an unconditional Job breakpoint by using:
¹F6 (Add/Clear breakpoint) or F13 (Work with module breakpoints) from the
Display Module Source display
¹The BREAK debug command to set a job breakpoint
¹The CLEAR debug command to remove a jobbreakpoint
¹The Work with Module Breakpoints display.
The simplest way to set and remove an unconditional job breakpoint is to use F6
(Add/Clear breakpoint). The function key acts as a toggle and so it will remove a
breakpoint from the line your cursor is on, if a breakpoint is already set on that line.
To remove an unconditional job breakpoint using F13 (Work with module break-
points), press F13 (Work with module breakpoints) from the Display Module Source
178 ILE RPG for AS/400 Programmer's Guide
Setting and Removing Breakpoints
display. A list of options appear which allow you to set or remove breakpoints. If
you select 4 (Clear), a job breakpoint is removed from the line.
An alternate method of setting and removing unconditional job breakpoints is to use
the BREAK and CLEAR debug commands. To set an unconditional job breakpoint
using the BREAK debug command, type:
BREAK line-number
on the debug command line. The variable
line-number
is the line number in the
currently displayed view of the module object on which you want to set a break-
point.
To remove an unconditional job breakpoint using the CLEAR debug command,
type:
CLEAR line-number
on the debug command line. The variable
line-number
is the line number in the
currently displayed view of the module object from which you want to remove a
breakpoint. When a job breakpoint is cleared, it is also cleared for all threads.
Example of Setting an Unconditional Job Breakpoint
In this example you set an unconditional job breakpoint using F6 (Add/Clear break-
point). The breakpoint is to be set on the first runnable Calculation specification so
that the various fields and data structures can be displayed.
1. To work with a module type DSPMODSRC and press Enter. The Display Module
Source display is shown.
2. If you want to set the job breakpoint in the module shown, continue with step 3.
If you want to set a job breakpoint in a different module, type:
DISPLAY MODULE module-name
on the debug command line where
module-name
is the name of the module
that you want to display.
3. To set an unconditional breakpoint on the first Calculation specification, place
the cursor on line 88.
4. Press F6 (Add/Clear breakpoint). If there is no breakpoint on the line 88, then
an unconditional breakpoint is set on that line, as shown in Figure 81 on
page 180. If there is a breakpoint on the line, it is removed.
Note: Because we want the breakpoint on the
first
Calculation specification,
we could have placed the cursor on any line before the start of the cal-
culation specifications and the breakpoint would still have been placed
on line 88, since it is the first runnable statement.
Chapter 11. Debugging Programs 179

Setting and Removing Breakpoints
Display Module Source
Program: DEBUGEX Library: MYLIB Module: DBGEX
84 *---------------------------------------------------------------
85 * Move 'a's to the data structure DS2. After the move, the
86 * first occurrence of DS2 contains 10 character 'a's.
87 *---------------------------------------------------------------
88 C MOVE *ALL'a' DS2
89
90 *---------------------------------------------------------------
91 * Change the occurrence of DS2 to 2 and move 'b's to DS2,
92 * making the first 10 bytes 'a's and the second 10 bytes 'b's
93 *---------------------------------------------------------------
94 C 2 OCCUR DS2
95 C MOVE *ALL'b' DS2
96
97 *---------------------------------------------------------------
98 * Fld1a is an overlay field of Fld1. Since Fld1 is initialized
More...
Debug . . . _________________________________________________________________
_______________________________________________________________________________
F3=End program F6=Add/Clear breakpoint F10=Step F11=Display variable
F12=Resume F17=Watch variable F18=Work with watch F24=More keys
Breakpoint added to line 88.
Figure 81. Setting an Unconditional Job Breakpoint
5. After the breakpoint is set, press F3 (Exit) to leave the Display Module Source
display. The breakpoint is not removed.
6. Call the program. When a breakpoint is reached, the program stops and the
Display Module Source display is shown again, with the line containing the
breakpoint highlighted. At this point you can step through the program or
resume processing.
Setting and Removing Unconditional Thread Breakpoints
You can set or remove an unconditional thread breakpoint by using:
¹The Work with Module Breakpoints display
¹The TBREAK debug command to set a thread breakpoint in the current thread
¹The CLEAR debug command to remove a thread breakpoint
| To set an unconditional thread breakpoint using the Work with Module Breakpoints
| display:
|¹Type 1 (Add) in the
Opt
field.
|¹In the
Thread
field, type the thread identifier.
|¹Fill in the remaining fields as if it were an unconditional job breakpoint.
| ¹Press Enter.
Note: The
Thread
field is displayed when the DEBUG option on the SPAWN
command is greater than or equal to one.
The TBREAK debug command has the same syntax as the BREAK debug
command. Where the BREAK debug command sets a job breakpoint at the same
position in all threads, the TBREAK debug command sets a thread breakpoint in a
single thread — the current thread.
180 ILE RPG for AS/400 Programmer's Guide
Setting and Removing Breakpoints
The current thread is the thread that is currently being debugged. Debug com-
mands are issued to this thread. When a debug stop occurs, such as a breakpoint,
the current thread is set to the thread where the debug stop happened. The debug
THREAD command and the 'Work with Debugged Threads' display can be used to
change the current thread.
To remove an unconditional thread breakpoint use the CLEAR debug command.
When a thread breakpoint is cleared, it is cleared for the current thread only.
Setting and Removing Conditional Job Breakpoints
You can set or remove a conditional job breakpoint by using:
¹The Work with Module Breakpoints display
¹The BREAK debug command to set a job breakpoint
¹The CLEAR debug command to remove a breakpoint
Note: The relational operators supported for conditional breakpoints are <, >, =,
<=, >=, and <> (not equal).
One way you can set or remove conditional job breakpoints is through the Work
with Module Breakpoints display. You access the Work with Module Breakpoints
display from the Display Module Source display by pressing F13 (Work with module
breakpoints). The display provides you with a list of options which allow you to
either add or remove conditional and unconditional job breakpoints. An example of
the display is shown in Figure 82 on page 182.
To make the job breakpoint conditional, specify a conditional expression in the
Con-
dition
field. If the line on which you want to set a job breakpoint is not a runnable
statement, the breakpoint will be set at the next runnable statement.
| If a thread column is shown, before pressing Enter, type *JOB in the
Thread
field.
Once you have finished specifying all of the job breakpoints, you call the program.
You can use F21 (Command Line) from the Display Module Source display to call
the program object from a command line or call the program after exiting from the
display.
When a statement with a conditional job breakpoint is reached, the conditional
expression associated with the job breakpoint is evaluated before the statement is
run. If the result is false, the program object continues to run. If the result is true,
the program object stops, and the Display Module Source display is shown. At this
point, you can evaluate fields, set more breakpoints, and run any of the debug
commands.
An alternate method of setting and removing conditional breakpoints is to use the
BREAK and CLEAR debug commands.
To set a conditional breakpoint using the BREAK debug command, type:
BREAK line-number WHEN expression
on the debug command line. The variable
line-number
is the line number in the
currently displayed view of the module object on which you want to set a breakpoint
and
expression
is the conditional expression that is evaluated when the breakpoint
Chapter 11. Debugging Programs 181

Setting and Removing Breakpoints
is encountered. The relational operators supported for conditional breakpoints are
noted at the beginning of this section.
In non-numeric conditional breakpoint expressions, the shorter expression is implic-
itly padded with blanks before the comparison is made. This implicit padding occurs
before any National Language Sort Sequence (NLSS) translation. See “National
Language Sort Sequence (NLSS)” on page 183 for more information on NLSS.
To remove a conditional breakpoint using the CLEAR debug command, type:
CLEAR line-number
on the debug command line. The variable
line-number
is the line number in the
currently displayed view of the module object from which you want to remove a
breakpoint.
Example of Setting a Conditional Job Breakpoint Using F13
In this example you set a conditional job breakpoint using F13 (Work with module
breakpoints).
1. To set a conditional job breakpoint press F13 (Work with module breakpoints).
The Work with Module Breakpoints display is shown.
2. On this display type 1 (Add) on the first line of the list to add a conditional
breakpoint.
3. To set a conditional breakpoint at line 127 when *IN02='1', type 127 for the
Line
field, *IN02='1' for the
Condition
field.
| 4. If a thread column is shown, before pressing Enter, type *JOB in the thread
| field.
Figure 82 shows the Work with Module Breakpoints display after adding the
conditional breakpoint.
Work with Module Breakpoints
System: TORASD80
Program . . . : DEBUGEX Library . . . : MYLIB
Module . . . : DBGEX Type . . . . . : *PGM
Type options, press Enter.
1=Add 4=Clear
Opt Line Condition
127 *in02='1'
88
102
Bottom
Command
===> ________________________________________________________________________
F3=Exit F4=Prompt F5=Refresh F9=Retrieve F12=Cancel
Breakpoint added to line 127.
Figure 82. Setting a Conditional Job Breakpoint
A conditional job breakpoint is set on line 127. The expression is evaluated
before the statement is run. If the result is true (in the example, if *IN02='1'),
the program stops, and the Display Module Source display is shown. If the
result is false, the program continues to run.
An existing breakpoint is always replaced by a new breakpoint entered at the
same location.
182 ILE RPG for AS/400 Programmer's Guide

Setting and Removing Breakpoints
5. After the breakpoint is set, press F12 (Cancel) to leave the Work with Module
Breakpoints display. Press F3 (End Program) to leave the ILE source
debugger. Your breakpoint is not removed.
6. Call the program. When a breakpoint is reached, the program stops, and the
Display Module Source display is shown again. At this point you can step
through the program or resume processing.
Example of Setting a Conditional Job Breakpoint Using the
BREAK Command
In this example, we want to stop the program when the date field BigDate has a
certain value. To specify the conditional job breakpoint using the BREAK command:
1. From the Display Module Source display, enter:
break 128 when BigDate='1994-09-30'
A conditional job breakpoint is set on line 128.
2. After the breakpoint is set, press F3 (End Program) to leave the ILE source
debugger. Your breakpoint is not removed.
3. Call the program. When a breakpoint is reached, the program stops, and the
Display Module Source display is shown again.
Display Module Source
Program: DEBUGEX Library: MYLIB Module: DBGEX
122
123 *---------------------------------------------------------------
124 * After the following SETON operation, *IN02 = '1'.
125 *---------------------------------------------------------------
126 C SETON
127 C IF *IN02
128 C MOVE '1994-09-30' BigDate
129 C ENDIF
130
131 *---------------------------------------------------------------
132 * Put a new value in the second cell of Arry.
133 *---------------------------------------------------------------
134 C MOVE 4 Arry
135
136 *---------------------------------------------------------------
More...
Debug . . . break 128 when BigDate='1994-09-30'______________________________
_______________________________________________________________________________
F3=End program F6=Add/Clear breakpoint F10=Step F11=Display variable
F12=Resume F17=Watch variable F18=Work with watch F24=More keys
Figure 83. Setting a Conditional Job Breakpoint Using the BREAK Command
National Language Sort Sequence (NLSS)
Non-numeric conditional breakpoint expressions are divided into the following two
types:
¹Char- 8: each character contains 8 bits
This corresponds to the RPG data types of character, date, time, and
timestamp.
¹Char-16: each character contains 16 bits (DBCS)
Chapter 11. Debugging Programs 183
Setting and Removing Breakpoints
This corresponds to the RPG graphic data type.
NLSS applies only to non-numeric conditional breakpoint expressions of type
Char-8. See Table 14 on page 185 for the possible combinations of non-numeric
conditional breakpoint expressions.
The sort sequence table used by the source debugger for expressions of type
Char-8 is the sort sequence table specified on the SRTSEQ parameter for the
CRTRPGMOD or CRTBNDRPG commands.
If the resolved sort sequence table is *HEX, no sort sequence table is used. There-
fore, the source debugger uses the hexadecimal values of the characters to deter-
mine the sort sequence. Otherwise, the specified sort sequence table is used to
assign weights to each byte before the comparison is made. Bytes between, and
including, shift-out/shift-in characters are not assigned weights. This differs from the
way ILE RPG handles comparisons; all characters, including the shift-out/shift-in
characters, are assigned weights.
Notes:
1. The alternate sequence specified by ALTSEQ (*SRC) on the Control specifica-
tion is not available to the ILE source debugger. Instead the source debugger
uses the *HEX sort sequence table.
2. The name of the sort sequence table is saved during compilation. At debug
time, the source debugger uses the name saved from the compilation to access
the sort sequence table. If the sort sequence table specified at compilation time
resolves to something other than *HEX or *JOBRUN, it is important the sort
sequence table does
not
get altered before debugging is started. If the table
cannot be accessed because it is damaged or deleted, the source debugger
uses the *HEX sort sequence table.
184 ILE RPG for AS/400 Programmer's Guide

Setting and Removing Breakpoints
Table 14. Non-numeric Conditional Breakpoint Expressions
Type Possible
Char-8 ¹Character field compared to character field
¹Character field compared to character literal 1
¹Character field compared to hex literal 2
¹Character literal 1 compared to character field
¹Character literal 1 compared to character literal 1
¹Character literal 1 compared to hex literal 2
¹Hex literal 2 compared to character field 1
¹Hex literal 2 compared to character literal 1
¹Hex literal 2 compared to hex literal 2
Char-16 ¹Graphic field compared to graphic field
¹Graphic field compared to graphic literal 3
¹Graphic field compared to hex literal 2
¹Graphic literal 3 compared to graphic field
¹Graphic literal 3 compared to graphic literal 3
¹Graphic literal 3 compared to hex literal 2
¹Hex literal 2 compared to graphic field
¹Hex literal 2 compared to graphic literal 3
Notes:
1. Character literal is of the form 'abc'.
2. Hexadecimal literal is of the form X'hex digits'.
3. Graphic literal is of the form G'oK1K2i'. Shift-out is represented as o and shift-in is
represented as i.
Setting and Removing Job Breakpoints Using Statement Numbers
You set and remove conditional or unconditional job breakpoints using the state-
ment numbers found in the compiler listing for the module in question. This is nec-
essary if you want to debug a module which was created with DBGVIEW(*STMT).
To set an unconditional job breakpoint using the BREAK debug command, type:
BREAK procedure-name/statement-number
on the debug command line. The variable
procedure-name
is the name of the pro-
| cedure in which you are setting the breakpoint. Since ILE RPG allows more than
| one procedure per module, the
procedure-name
can be either the name of the
| main procedure or one of the subprocedures in a module. The variable
statement-
number
is the statement number from the compiler listing on which you want to set
a breakpoint.
|Note: The statement number in the source listing is labeled as the Line Number
| when OPTION(*NOSRCSTMT) is specified, and as the Statement Number
| when OPTION(*SRCSTMT) is specified. For example, Figure 84 on
| page 186 shows a sample section of a listing with
| OPTION(*NOSRCSTMT). Figure 85 on page 186 shows the same section
| with OPTION(*SRCSTMT).
Chapter 11. Debugging Programs 185

Setting and Removing Breakpoints
|Line <--------------------- Source Specifications ----------------------------------------------><---- Comments ----> Src Seq
|Number ....1....+....2....+<-------- 26 - 35 -------->....4....+....5....+....6....+....7....+....8....+....9....+...10 Id Number
|S o u r c e L i s t i n g
| 1 C MOVE '123' BI_FLD1 000100
| 2 C SETON LR---- 000200
|* * * * * E N D O F S O U R C E * * * * *
|
Figure 84. Sample Section of the Listing with OPTION(*NOSRCSTMT)
|Seq <--------------------- Source Specifications ----------------------------------------------><---- Comments ----> Statement
|Number ....1....+....2....+<-------- 26 - 35 -------->....4....+....5....+....6....+....7....+....8....+....9....+...10 Number
|S o u r c e L i s t i n g
|000100 C MOVE '123' BI_FLD1 000100
|000200 C SETON LR---- 000200
|* * * * * E N D O F S O U R C E * * * * *
|
Figure 85. Sample Section of the Compiler Listing with OPTION(*SRCSTMT)
| In this example, a Statement View is used to set a breakpoint for the procedure
| TEST. To set a breakpoint for the module with the *NOSRCSTMT listing, type:
|BREAK TEST/2
| To set a breakpoint for the module with the *SRCSTMT listing, type:
|BREAK TEST/200
| In both cases, the breakpoint is set on the 'SETON LR----' line.
|
|
|Display Module Source
| Program: TEST Library: MYLIB Module: TEST
|(Source not available.)
| Bottom
| Debug . . . break TEST/2_____________________________________________________
|_______________________________________________________________________________
| F3=End program F6=Add/Clear breakpoint F10=Step F11=Display variable
| F12=Resume F17=Watch variable F18=Work with watch F24=More keys
| Breakpoint added to statement 2 of procedure TEST.
|
|
|
Figure 86. Setting a Breakpoint Using Statement View
| For all other debug views, the statement numbers can be used in addition to the
| program
line-numbers
in the debugger. For example, to set a breakpoint at the
| beginning of subprocedure FmtCust in the Listing View below, type:
|BREAK 34
|Or
|BREAK FmtCust/2600
| In both cases, the breakpoint is set on the 'P FmtCust B' line.
186 ILE RPG for AS/400 Programmer's Guide

Setting and Removing Breakpoints
|
|
|Display Module Source
| Program: MYPGM Library: MYLIB Module: MYPGM
| 33 002500 * Begin-procedure
| 34 002600 P FmtCust B
| 35 002700 D FmtCust PI 25A
| 36 002800 * Procedure-interface (same as the prototype)
| 37 002900 D FirstName 10A
| 38 003000 D LastName 15A
| 39 003100 D ValidRec N
| 40 003200 * Calculations
| 41 003300 C IF ValidRec = '0'
| 42 003400 C RETURN %TRIMR(FirstName)+''+Last
| 43 003500 C ENDIF
| 44 003600 C RETURN 'Last Customer'
| 45 003700 * End-procedure
| 46 003800 P E
|47 *MAIN PROCEDURE EXIT
| More...
| Debug . . . BREAK fmtcust/2600_______________________________________________
|_______________________________________________________________________________
| F3=End program F6=Add/Clear breakpoint F10=Step F11=Display variable
| F12=Resume F17=Watch variable F18=Work with watch F24=More keys
| Breakpoint added to line 34.
|
|
|
Figure 87. Setting a Breakpoint using Statement Numbers and a Listing View with
|
OPTION(*SRCSTMT)
To set a conditional job breakpoint using the BREAK debug command, type:
BREAK procedure-name/statement-number WHEN expression
on the debug command line. The variables
procedure-name
and
statement-number
are the same as for unconditional breakpoints. The variable
expression
is the con-
ditional expression that is evaluated when the breakpoint is encountered.
| To remove an unconditional or conditional breakpoint using the CLEAR debug
| command, type:
|CLEAR procedure-name/statement-number
| on the debug command line.
Setting and Removing Conditional Thread Breakpoints
You can set or remove a conditional thread breakpoint by using:
¹The Work with Module Breakpoints display
¹The TBREAK debug command to set a conditional thread breakpoint in the
current thread
¹The CLEAR debug command to remove a conditional thread breakpoint.
Using the Work with Module Breakpoints Display
To set a conditional thread breakpoint using the Work with Module Breakpoints
display:
1. Type 1 (Add) in the
Opt
field.
2. In the
Thread
field, type the thread identifier.
3. Fill in the remaining fields as if it were a conditional job breakpoint.
4. Press Enter.
Chapter 11. Debugging Programs 187

Setting and Removing Watch Conditions
To remove a conditional thread breakpoint using the Work with Module Breakpoints
display:
1. Type 4 (Clear) in the
Opt
field next to the breakpoint you want to remove.
2. Press Enter.
Using the TBREAK or CLEAR Debug Commands
You use the same syntax for the TBREAK debug command as you would for the
BREAK debug command. The difference between these commands is that the
BREAK debug command sets a conditional job breakpoint at the same position in
all threads, while the TBREAK debug command sets a conditional thread break-
point in the current thread.
To remove a conditional thread breakpoint, use the CLEAR debug command.
When a conditional thread breakpoint is removed, it is removed for the current
thread only.
Removing All Job and Thread Breakpoints
You can remove all job and thread breakpoints, conditional and unconditional, from
a program object that has a module object shown on the Display Module Source
display by using the CLEAR PGM debug command. To use the debug command,
type:
CLEAR PGM
on the debug command line. The breakpoints are removed from all of the modules
bound to the program.
Setting and Removing Watch Conditions
You use a watch condition to monitor if the current value of an expression or a
variable changes while your program runs. Setting watch conditions is similar to
setting conditional breakpoints, with one important difference:
¹Watch conditions stop the program as soon as the value of a watched
expression or variable changes from its current value.
¹Conditional job breakpoints stop the program only if a variable changes to the
value specified in the condition.
The debugger watches an expression or a variable through the contents of a
storage address, computed at the time the watch condition is set. When the
content at the storage address is changed from the value it had when the watch
condition was set or when the last watch condition occurred, the program stops.
Note: After a watch condition has been registered, the new contents at the
watched storage location are saved as the new current value of the corre-
sponding expression or variable. The next watch condition will be registered
if the new contents at the watched storage location change subsequently.
188 ILE RPG for AS/400 Programmer's Guide
Setting and Removing Watch Conditions
Characteristics of Watches
You should know the following characteristics about watches before working with
them:
¹Watches are monitored system-wide, with a maximum number of 256 watches
that can be active simultaneously. This number includes watches set by the
system.
Depending on overall system use, you may be limited in the number of watch
conditions you can set at a given time. If you try to set a watch condition while
the maximum number of active watches across the system is exceeded, you
receive an error message and the watch condition is not set.
Note: If an expression or a variable crosses a page boundary, two watches
are used internally to monitor the storage locations. Therefore, the
maximum number of expressions or variables that can be watched
simultaneously system-wide ranges from 128 to 256.
¹Watch conditions can only be set when a program is stopped under debug, and
the expression or variable to be watched is in scope. If this is not the case, an
error message is issued when a watch is requested, indicating that the corre-
sponding call stack entry does not exist.
¹Once the watch condition is set, the address of a storage location watched
does not change. Therefore, if a watch is set on a temporary location, it could
result in spurious watch-condition notifications.
An example of this is the automatic storage of an ILE RPG subprocedure,
which can be re-used after the subprocedure ends.
A watch condition may be registered although the watched variable is no longer
in scope. You must not assume that a variable is in scope just because a
watch condition has been reported.
¹Two watch locations in the same job must not overlap in any way. Two watch
locations in different jobs must not start at the same storage address; other-
wise, overlap is allowed. If these restrictions are violated, an error message is
issued.
Note: Changes made to a watched storage location are ignored if they are
made by a job other than the one that set the watch condition.
¹After the command is successfully run, your application is stopped if a program
in your session changes the contents of the watched storage location, and the
Display Module Source display is shown.
If the program has debug data, and a source text view is available, it will be
shown. The source line of the statement that was about to be run when the
content change at the storage-location was detected is highlighted. A message
indicates which watch condition was satisfied.
If the program cannot be debugged, the text area of the display will be blank.
¹Eligible programs are automatically added to the debug session if they cause
the watch-stop condition.
¹When multiple watch conditions are hit on the same program statement, only
the first one will be reported.
¹You can set watch conditions also when you are using service jobs for debug-
ging, that is when you debug one job from another job.
Chapter 11. Debugging Programs 189

Setting and Removing Watch Conditions
Setting Watch Conditions
Before you can set a watch condition, your program must be stopped under debug,
and the expression or variable you want to watch must be in scope:
¹To watch a global variable, you must ensure that the program in which the vari-
able is defined is active before setting the watch condition.
¹To watch a local variable, you must step into the procedure in which the vari-
able is defined before setting the watch condition.
You can set a watch condition by using:
¹F17 (Watch Variable) to set a watch condition for a variable on which the
cursor is positioned.
¹The WATCH debug command with or without its parameters.
Using the WATCH Command
If you use the WATCH command, it must be entered as a single command; no
other debug commands are allowed on the same command line.
¹To access the Work With Watch display shown below, type:
WATCH
on the debug command line, without any parameters.
Work with Watch
System: DEBUGGER
Type options, press Enter.
4=Clear 5=Display
Opt Num Variable Address Length
- 1 SALARY 080090506F027004 4
Bottom
Command
===>____________________________________________________________________
F3=Exit F4=Prompt F5=Refresh F9=Retrieve F12=Cancel
Figure 88. Example of a Work with Watch Display
The Work with Watch display shows all watches currently active in the debug
session. You can clear, and display watches from this display. When you
select Option 5 Display, the Display Watch window shown below displays
information about the currently active watch.
190 ILE RPG for AS/400 Programmer's Guide

Setting and Removing Watch Conditions
Work with Watch
..........................................................
: Display Watch : DEBUGGER
: :
: Watch Number ....: 1 :
: Address .........: 080090506F027004 :
: Length ..........: 4 :
: Number of Hits ..: 0 :
: :
: Scope when watch was set: :
: Program/Library/Type: PAYROLL ABC *PGM :
: :
: Module...: PAYROLL :
: Procedure: PAYROLL :
: Variable.: SALARY :
: :
: F12=Cancel :
: :
..........................................................
Bottom
Command
===>____________________________________________________________________
F3=Exit F4=Prompt F5=Refresh F9=Retrieve F12=Cancel
Figure 89. Example of a Display Watch Window
¹To specify a variable or expression to be watched, type:
WATCH expression
on the debug command line.
This command requests a breakpoint to be set if the value of expression is
changed from its current value.
Note: expression is used to determine the address of the storage location to
watch and must resolve to a location that can be assigned to, for
example:
%SUBSTR(X 1 5)
The scope of the expression variables in a watch is defined by the most
recently issued QUAL command.
¹To set a watch condition and specify a watch length, type:
WATCH expression : watch length
on a debug command line.
Each watch allows you to monitor and compare a maximum of 128 bytes of
contiguous storage. If the maximum length of 128 bytes is exceeded, the watch
condition will not be set, and the debugger issues an error message.
By default, the length of the expression type is also the length of the watch-
comparison operation. The watch-length parameter overrides this default. It
determines the number of bytes of an expression that should be compared to
determine if a change in value has occurred.
For example, if a 4-byte integer is specified as the variable, without the watch-
length parameter, the comparison length is four bytes. However, if the watch-
length parameter is specified, it overrides the length of the expression in
determining the watch length.
Chapter 11. Debugging Programs 191

Setting and Removing Watch Conditions
Displaying Active Watches
To display a system-wide list of active watches and show which job set them, type:
DSPDBGWCH
on a debug command line. This command brings up the Display Debug Watches
display shown below.
Display Debug Watches
System: DEBUGGER
------------Job--------------- NUM LENGTH ADDRESS
MYJOBNAME1 MYUSERPRF1 123456 1 5 080090506F027004
JOB4567890 PRF4567890 222222 1 8 09849403845A2C32
JOB4567890 PRF4567890 222222 2 2 098494038456AA00
JOB PROFILE 333333 14 4 040689578309AF09
SOMEJOB SOMEPROFIL 444444 3 4 005498348048242A
Bottom
Press Enter to continue
F3=Exit F5=Refresh F12=Cancel
Figure 90. Example of a Display Debug Watch Display
Note: This display does not show watch conditions set by the system.
Removing Watch Conditions
Watches can be removed in the following ways:
¹The CLEAR command used with the WATCH keyword selectively ends one or
all watches. For example, to clear the watch identified by watch-number, type:
CLEAR WATCH watch-number
The watch number can be obtained from the Work With Watches display.
To clear all watches for your session, type:
CLEAR WATCH ALL
on a debug command line.
Note: While the CLEAR PGM command removes all breakpoints in the
program that contains the module being displayed, it has no effect on
watches. You must explicitly use the WATCH keyword with the CLEAR
command to remove watch conditions.
¹The CL End Debug (ENDDBG) command removes watches set in the local job
or in a service job.
Note: ENDDBG will be called automatically in abnormal situations to ensure
that all affected watches are removed.
¹The initial program load (IPL) of your AS/400 system removes all watch condi-
tions system-wide.
192 ILE RPG for AS/400 Programmer's Guide

Example of Setting a Watch Condition
Example of Setting a Watch Condition
In this example, you watch a variable SALARY in program MYLIB/PAYROLL. To set the
watch condition, type:
WATCH SALARY
on a debug line, accepting the default value for the watch-length.
If the value of the variable SALARY changes subsequently, the application stops and
the Display Module Source display is shown, as illustrated in Figure 91.
Display Module Source
Program: PAYROL Library: MYLIB Module: PAYROLL
52 C eval cnt = 1
53 C dow (cnt < EMPMAX)
54 C eval Pay_exmpt(cnt) = eflag(cnt)
55 C eval cnt = cnt + 1
56 C enddo
57C
58 C eval index = 1
59 C dow index <= cnt
60 C if Pay_exmpt(index) = 1
61 C eval SALARY = 40 * Pay_wage(index)
62 C eval numexmpt = numexmpt + 1
63 C else
64 C eval SALARY = Pay_hours(index)*Pay_wage(index)
65 C endif
66 C eval index = index + 1
67 C enddo
More...
Debug . . . _________________________________________________________________
_______________________________________________________________________________
F3=End program F6=Add/Clear breakpoint F10=Step F11=Display variable
F12=Resume F17=Watch variable F18=Work with watch F24=More keys
Watch number 1 at line 65, variable: SALARY
Figure 91. Example of Message Stating WATCH was Successfully Set
¹The line number of the statement where the change to the watch variable was
detected is highlighted. This is typically the first executable line
following
the
statement that changed the variable.
¹A message indicates that the watch condition was satisfied.
Note: If a text view is not available, a blank Display Module Source display
is shown, with the same message as above in the message area.
The following programs cannot be added to the ILE debug environment:
1. ILE programs without debug data
2. OPM programs with non-source debug data only
3. OPM programs without debug data
In the first two cases, the stopped statement number is passed. In the third case,
the stopped MI instruction is passed. The information is displayed at the bottom of
a blank Display Module Source display as shown below. Instead of the line
number, the statement or the instruction number is given.
Chapter 11. Debugging Programs 193

Stepping Through the Program Object
Display Module Source
(Source not available)
F3=End program F12=Resume F14=Work with module list F18=Work with watch
F21=Command entry F22=Step into F23=Display output
Watch number 1 at instruction 18, variable: SALARY
Figure 92. Example of a Display Module Source Panel
Stepping Through the Program Object
After a breakpoint is encountered, you can run a specified number of statements of
a program object, then stop the program again and return to the Display Module
Source display. You do this by using the step function of the ILE source debugger.
The program object resumes running on the next statement of the module object in
which the program stopped. Typically, a breakpoint is used to stop the program
object.
| Breakpoints can be set before the program is called and while you are stepping
| through the program. Breakpoints can also be automatically generated for input and
| output specifications if the default OPTION(*DEBUGIO) is specified. If this option is
| selected, a STEP on a READ statement will stop at the input specification. You can
| choose not to generate breakpoints for input and output specifications with
| OPTION(*NODEBUGIO).
You can step into an OPM program if it has debug data available and if the debug
session accepts OPM programs for debugging.
You can step through a program object by using:
¹F10 (Step) or F22 (Step into) on the Display Module Source display
¹The STEP debug command
The simplest way to step through a program object one statement at a time is to
use F10 (Step) or F22 (Step into) on the Display Module Source display. When
you press F10 (Step) or F22 (Step into), then next statement of the module object
shown in the Display Module Source display is run, and the program object is
stopped again.
Note: You cannot specify the number of statements to step through when you use
F10 (Step) or F22 (Step into). Pressing F10 (Step) or F22 (Step into) per-
forms a single step.
Another way to step through a program object is to use the STEP debug command.
The STEP debug command allows you to run more than one statement in a single
step. The default number of statements to run, using the STEP debug command, is
one. To step through a program object using the STEP debug command, type:
STEP number-of-statements
on the debug command line. The variable
number-of-statements
is the number of
statements of the program object that you want to run in the next step before the
program object is halted again. For example, if you type
STEP 5
194 ILE RPG for AS/400 Programmer's Guide
Stepping Through the Program Object
on the debug command line, the next five statements of your program object are
run, then the program object is stopped again and the Display Module Source
display is shown.
When a call statement to another program or procedure is encountered in a debug
session, you can:
¹Step over the call statement, or
¹Step into the call statement.
A call statement for ILE RPG includes any of the following operations:
¹CALL
¹CALLB
¹CALLP
¹Any operation where there is an expression in the extended-factor 2 field, and
the expression contains a call to a procedure.
If you choose to step over the call statement, then you will stay inside the current
procedure. The call statement is processed as a single step and the cursor moves
to the next step after the call. Step over is the default step mode.
If you choose to step into the call statement, then each statement inside the call
statement is run as a single step. Depending on the number of steps specified, the
step command may end inside the call statement, in which case the source for the
call statement is shown in the Display Module Source display.
Note: You cannot step over or step into RPG subroutines. You can, however, step
over and into subprocedures.
Stepping Over Call Statements
You can step over call statements by using:
¹F10 (Step) on the Display Module Source display
¹The STEP OVER debug command
You can use F10 (Step) on the Display Module Source display to step over a call
statement in a debug session. If the call statement to be run is a CALL operation to
another program object, then pressing F10 (Step) will cause the called program
object to run to completion before the calling program object is stopped again. Simi-
larly, if the call statement is an EVAL operation where a procedure is called in the
expression, then the complete EVAL operation is performed, including the call to
the procedure, before the calling program or procedure is stopped again.
Alternately, you can use the STEP OVER debug command to step over a call
statement in a debug session. To use the STEP OVER debug command, type:
STEP number-of-statements OVER
on the debug command line. The variable
number-of-statements
is the number of
statements that you want to run in the next step before processing is halted again.
If this variable is omitted, the default is 1.
Chapter 11. Debugging Programs 195

Stepping Through the Program Object
Stepping Into Call Statements
You can step into a call statement by using:
¹F22 (Step into) on the Display Module Source display
¹The STEP INTO debug command
You can use F22 (Step into) on the Display Module Source display to step into a
called program or procedure in a debug session. If the next statement to be run is
a call statement to another program or procedure, then pressing F22 (Step into) will
cause the first runnable statement in the called program or procedure to be run.
The called program or procedure will then be shown in the Display Module Source
display.
Note: The called program or procedure must have debug data associated with it
in order for it to be shown in the Display Module Source display.
Alternately, you can use the STEP INTO debug command to step into a call state-
ment in a debug session. To use the STEP INTO debug command, type:
STEP number-of-statements INTO
on the debug command line. The variable
number-of-statements
is the number of
statements that you want to run in the next step before processing is halted again.
If this variable is omitted, the default is 1.
If one of the statements that are run contains a call statement the debugger will
step into the called program or procedure. Each statement in the called program or
procedure will be counted in the step. If the step ends in the called program or
procedure, then the called program or procedure will be shown in the Display
Module Source display. For example, if you type
STEP 5 INTO
on the debug command line, the next five statements of the program object are run.
If the third statement is a CALL operation to another program object, then two
statements of the calling program object are run and the first three statements of
the called program object are run.
In the example of DEBUGEX, if you enter STEP INTO (or press F22) while on the
EVAL operation that calls the procedure c_proc, then you would step into the C
module.
The STEP INTO command works with the CL CALL command as well. You can
take advantage of this to step through your program after calling it. After starting
the source debugger, from the initial Display Module Source display, enter
STEP 1 INTO
This will set the step count to 1. Use the F12 key to return to the command line
and then call the program. The program will stop at the first statement with debug
data.
TIP
In order to display data immediately before or after a subprocedure is run, place
breakpoints on the procedure specifications that begin and end the subproce-
dure.
196 ILE RPG for AS/400 Programmer's Guide

Stepping Through the Program Object
Example of Stepping Into an OPM Program Using F22
In this example, you use the F22 (Step Into) to step into the OPM program
RPGPGM from the program DEBUGEX.
1. Ensure that the Display Module Source display shows the source for DBGEX.
2. To set an unconditional breakpoint at line 102, which is the last runnable state-
ment before the CALL operation, type Break 102 and press Enter.
3. Press F3 (End program) to leave the Display Module Source display.
4. Call the program. The program stops at breakpoint 102, as shown in Figure 93.
Display Module Source
Program: DEBUGEX Library: MYLIB Module: DBGEX
98 * Fld1a is an overlay field of Fld1. Since Fld1 is initialized
99 * to 'ABCDE', the value of Fld1a(1) is 'A'. After the
100 * following MOVE operation, the value of Fld1a(1) is '1'.
101 *---------------------------------------------------------------
102 C MOVE '1' Fld1a(1)
103
104 *---------------------------------------------------------------
105 * Call the program RPGPGM, which is a separate program object.
106 *---------------------------------------------------------------
107 C Plist1 PLIST
108 C PARM PARM1
109 C CALL 'RPGPGM' Plist1
110
111 *---------------------------------------------------------------
112 * Call c_proc, which imports ExportFld from the main procedure.
More...
Debug . . . _________________________________________________________________
_______________________________________________________________________________
F3=End program F6=Add/Clear breakpoint F10=Step F11=Display variable
F12=Resume F17=Watch variable F18=Work with watch F24=More keys
Breakpoint at line 102.
Figure 93. Display Module Source display of DBGEX Before Stepping Into RPGPGM
5. Press F22 (Step into). One statement of the program runs, and then the
Display Module Source display of RPGPGM is shown, as in Figure 94 on
page 198.
In this case, the first runnable statement of RPGPGM is processed (line 13)
and then the program stops.
Note: You cannot specify the number of statements to step through when you
use F22. Pressing F22 performs a single step.
Chapter 11. Debugging Programs 197

Stepping Through the Program Object
Display Module Source
Program: RPGPGM Library: MYLIB
1 *===============================================================
2 * RPGPGM - Program called by DEBUGEX to illustrate the STEP
3 * functions of the ILE source debugger.
4 *
5 * This program receives a parameter InputParm from DEBUGEX,
6 * displays it, then returns.
7 *===============================================================
8
9 D InputParm S 4P 3
10
11 C *ENTRY PLIST
12 C PARM InputParm
13 C InputParm DSPLY
14 C SETON
Bottom
Debug . . . _________________________________________________________________
_______________________________________________________________________________
F3=End program F6=Add/Clear breakpoint F10=Step F11=Display variable
F12=Resume F17=Watch variable F18=Work with watch F24=More keys
Step completed at line 13.
Figure 94. Stepping into RPGPGM
If the ILE source debugger is not set to accept OPM programs, or if there is no
debug data available, then you will see a blank Display Module Source display with
a message indicating that the source is not available. (An OPM program has debug
data if it was compiled with OPTION(*SRCDBG) or OPTION(*LSTDBG).)
Example of Stepping Into a Subprocedure
In this example, you use the F22 (Step Into) to step into the subprocedure Switch,
which is in the module DEBUGEX.
1. Ensure that the Display Module Source display shows the source for DBGEX.
2. To set an unconditional breakpoint at line 120, which is the last runnable state-
ment before the CALLP operation, type Break 120 and press Enter.
3. Press F3 (End program) to leave the Display Module Source display.
4. Call the program. The program stops at breakpoint 119.
5. Press F22 (Step into). The call statement is run and then the display moves to
the subprocedure, as in Figure 95 on page 199. The first runnable statement
of RPGPGM is processed (line 13) and then processing stops.
198 ILE RPG for AS/400 Programmer's Guide

Stepping Through the Program Object
Display Module Source
Program: DEBUGEX Library: MYLIB Module: DBGEX
141
142 *=============================================================
143 * Define the subprocedure Switch.
144 *=============================================================
145 P Switch B
146 D Switch PI
147 D Parm 1A
148 *---------------------------------------------------------
149 * Define a local variable for debugging purposes.
150 *---------------------------------------------------------
151 D Local S 5A INZ('aaaaa')
152
153 C IF Parm = '1'
154 C EVAL Parm = '0'
155 C ELSE
Debug . . . _________________________________________________________________
_______________________________________________________________________________
F3=End program F6=Add/Clear breakpoint F10=Step F11=Display variable
F12=Resume F17=Watch variable F18=Work with watch F24=More keys
Step completed at line 145.
Figure 95. Stepping into Subprocedure Switch
Displaying Data and Expressions
You can display the contents of fields, data structures, and arrays, and you can
evaluate expressions. There are two ways to display or evaluate:
¹F11 (Display Variable)
¹EVAL debug command
The scope of the fields used in the EVAL command can be defined by using the
QUAL command in languages such as ILE C. However, this command does not
currently apply to ILE RPG,
Note: You cannot display return values because there is no external name avail-
able for use with the EVAL debug command.
The easiest way to display data or an expression is to use F11 (Display variable)
on the Display Module Source display. To display a field using F11 (Display vari-
able), place your cursor on the field that you want to display and press F11
(Display variable). The current value of the field is shown on the message line at
the bottom of the Display Module Source display.
In cases where you are evaluating structures, records, or arrays, the message
returned when you press F11 (Display variable) may span several lines. Messages
that span several lines are shown on the Evaluate Expression display to show the
entire text of the message. Once you have finished viewing the message on the
Evaluate Expression display, press Enter to return to the Display Module Source
display.
To display data using the EVAL debug command, type:
EVAL field-name
Chapter 11. Debugging Programs 199

Stepping Through the Program Object
on the debug command line. The variable
field-name
is the name of the field, data
structure, or array that you want to display or evaluate. The value is shown on the
message line if the EVAL debug command is entered from the Display Module
Source display and the value can be shown on a single line. Otherwise, it is shown
on the Evaluate Expression display.
Figure 96 shows an example of using the EVAL debug command to display the
contents of a subfield LastName.
Display Module Source
Program: DEBUGEX Library: MYLIB Module: DBGEX
61 D LastName 10A INZ('Jones ')
62 D FirstName 10A INZ('Fred ')
63
64 *---------------------------------------------------------------
65 * Define prototypes for called procedures c_proc and switch
66 *---------------------------------------------------------------
67 D c_proc PR * EXTPROC('c_proc')
68 D size 10U 0 VALUE
69 D inzval 1A CONST
70
71 D Switch PR
72 D Parm 1A
73
74 *---------------------------------------------------------------
75 * Define parameters for non-prototyped call
More...
Debug . . . eval LastName____________________________________________________
_______________________________________________________________________________
F3=End program F6=Add/Clear breakpoint F10=Step F11=Display variable
F12=Resume F17=Watch variable F18=Work with watch F24=More keys
LASTNAME = 'Jones '
Figure 96. Displaying a Field using the EVAL debug command
Figure 97 on page 201 shows the use of the EVAL command with different types
of RPG fields. The fields are based on the source in Figure 105 on page 212.
Additional examples are also provided in the source debugger online help.
200 ILE RPG for AS/400 Programmer's Guide

Stepping Through the Program Object
|Scalar Fields RPG Definition
|> EVAL String 6A INZ('ABCDEF')
|STRING = 'ABCDEF'
|> EVAL Packed1D0 5P 2 INZ(-93.4)
|PACKED1D0 = -093.40
|> EVAL ZonedD3D2 3S 2 INZ(-3.21)
|ZONEDD3D2 = -3.21
|> EVAL Bin4D3 4B 3 INZ(-4.321)
|BIN4D3 = -4.321
|> EVAL Int3 3I 0 INZ(-128)
|INT3 = -128
|> EVAL Int5 5I 0 INZ(-2046)
|INT5 = -2046
|> EVAL Int10 10I 0 INZ(-31904)
|INT10 = -31904
|> EVAL Int20 20I 0 INZ(-463972)
|INT20 = -463972
|> EVAL Unsigned3 3U 0 INZ(128)
|UNSIGNED3 = 128
|> EVAL Unsigned5 5U 0 INZ(2046)
|UNSIGNED5 = 2046
|> EVAL Unsigned10 10U 0 INZ(31904)
|UNSIGNED10 = 31904
|> EVAL Unsigned20 20U 0 INZ(463972)
|UNSIGNED20 = 463972
|> EVAL DBCSString 3G INZ(G' BBCCDD ')
|DBCSSTRING = '"BBCCDD"'
|> EVAL NullPtr * INZ(*NULL)
|NULLPTR = SYP:*NULL
|Based Fields
|> EVAL String 6A INZ('ABCDEF')
|STRING = 'ABCDEF'
|> EVAL BasePtr * INZ(%ADDR(String))
|BASEPTR = SPP:C01947001218
|> EVAL BaseString 6A BASED(BasePtr)
|BASESTRING = 'ABCDEF'
|Date, Time, Timestamp Fields
|> EVAL BigDate D INZ(D'9999-12-31')
|BIGDATE = '9999-12-31'
|> EVAL BigTime T INZ(T'12.00.00')
|BIGTIME = '12.00.00'
|> EVAL BigTstamp Z INZ(Z'9999-12-31-12.00.00.000000
|BIGTSTAMP = '9999-12-31-12.00.00.000000'
Figure 97. Sample EVAL commands based on Module DBGEX
Unexpected Results when Evaluating Variables
If you are surprised at the value of variables while debugging, check if any of the
following is true:
¹Your module is optimized. If the module is optimized, the debugger may not
show the most current value of a variable. Also if you change a variable using
the debugger, the effects of your change may not be reflected in the way the
program runs.
¹Some input fields are not being read from the file. Normally, input fields that are
not used in the program are not affected by an input operation. If you specify
the DEBUG keyword on your control specification, all input fields will be read in.
Chapter 11. Debugging Programs 201

Stepping Through the Program Object
Displaying the Contents of an Array
Specifying an array name with EVAL will display the full array. To display one
element of an array, specify the index of the element you wish to display in paren-
theses.
To display a range of elements use the following range notation:
EVAL field-name (n...m)
The variable
field-name
is the name of the array, the variable
n
is a number repres-
enting the start of the range, and the variable
m
is a number representing the end
of the range.
Figure 98 shows the use of EVAL with the array in DBGEX.
> EVAL Arry 3S 2 DIM(2) INZ(1.23)
ARRY(1) = 1.23 ** Display full array **
ARRY(2) = 1.23
> EVAL Arry(2) ** Display second element **
ARRY(2) = 1.23
> EVAL Arry(1..2) ** Display range of elements **
ARRY(1) = 1.23
ARRY(2) = 1.23
Figure 98. Sample EVAL commands for an Array
Displaying the Contents of a Table
Using EVAL on a table will result in a display of the current table element. You can
display the whole table using the range notation. For example, to display a
3-element table, type:
EVAL TableA(1..3)
You can change the current element using the %INDEX built-in function. To deter-
mine the value of the table index, enter the following command:
EVAL _QRNU_TABI_name
where
name
represents the table name in question.
Figure 99 on page 203 shows the use of EVAL with the table in DBGEX.
202 ILE RPG for AS/400 Programmer's Guide

Stepping Through the Program Object
3 DIM(3) CTDATA
Compile-time data: **
> EVAL TableA ** Show value at aaa
TABLEA = 'aaa' current index bbb
ccc
> EVAL TableA(1) ** Specify index 1 **
TABLEA(1) = 'aaa'
> EVAL TableA(2) ** Specify index 2 **
TABLEA(2) = 'bbb'
> EVAL _QRNU_TABI_TableA ** Display value of current index **
_QRNU_TABI_TABLEA = 1
> EVAL TableA(1..3) ** Specify the whole table **
TABLEA(1) = 'aaa'
TABLEA(2) = 'bbb'
TABLEA(3) = 'ccc'
> EVAL TableA=%INDEX(3) ** Change current index to 3 **
> EVAL TableA
TABLEA = 'ccc'
Figure 99. Sample EVAL commands for a Table
Displaying Data Structures
You display the contents of a data structure or its subfields as you would any
standalone field. You simply use the data structure name after EVAL to see the
entire contents, or the subfield name to see a subset.
When displaying a multiple-occurrence data structure, an EVAL on the data struc-
ture name will show the subfields using the current index. To specify a particular
occurrence, specify the index in parentheses following the data structure name. For
example, to display the contents of the second occurrence of DS1, type:
EVAL DS1(2)
Similarly, to view the contents of a particular occurrence of a subfield, use the index
notation.
To determine the value of the current index, enter the following command:
EVAL _QRNU_DSI_name
where
name
represents the data structure name in question.
If a subfield is defined as an array overlay of another subfield, to see the contents
of the overlay subfield, you can use the %INDEX built-in function to specify the
occurrence, and the index notation to specify the array.
An alternative way of displaying a subfield which is an array overlay is to use the
following notation:
EVAL subfield-name(occurrence-index,array-index)
where the variable
subfield-name
is the name of the subfield you wish to display,
occurrence-index
is the number of the array occurrence to display, and
array-index
is the number of the element to display.
Figure 100 on page 204 shows some examples of using EVAL with the the data
structures defined in DBGEX.
Chapter 11. Debugging Programs 203

Stepping Through the Program Object
** Note that you can enter the data structure name or a subfield name. **
> EVAL DS3
TITLE OF DS3 = 'Mr. ' 5A INZ('Mr. ')
LASTNAME OF DS3 = 'Jones ' 10A INZ('Jones ')
FIRSTNAME OF DS3 = 'Fred ' 10A INZ('Fred ')
> EVAL LastName
LASTNAME = 'Jones '
> EVAL DS1 OCCURS(3)
FLD1 OF DS1 = 'ABCDE' 5A INZ('ABCDE')
FLD1A OF DS1(1) = 'A' 1A DIM(5) OVERLAY(Fld1)
FLD1A OF DS1(2) = 'B' 5B 2 INZ(123.45)
FLD1A OF DS1(3) = 'C'
FLD1A OF DS1(4) = 'D'
FLD1A OF DS1(5) = 'E'
FLD2 OF DS1 = 123.45
> EVAL _QRNU_DSI_DS1 ** Determine current index value **
_QRNU_DSI_DS1 = 1
> EVAL DS1=%INDEX(2) ** Change the occurrence of DS1 **
DS1=%INDEX(2) = 2
> EVAL Fld1 ** Display a Subfield **
FLD1 = 'ABCDE' (current occurrence)
> EVAL fld1(2)
FLD1(2) = 'ABCDE' (second occurrence)
> EVAL Fld1a ** Display an Array Overlay Subfield **
FLD1A OF DS1(1) = 'A' (current occurrence)
FLD1A OF DS1(2) = 'B'
FLD1A OF DS1(3) = 'C'
FLD1A OF DS1(4) = 'D'
FLD1A OF DS1(5) = 'E'
> EVAL Fld1a(2,1) ** Display 2nd occurrence, 1st element **
FLD1A(2,1) = 'A'
> EVAL Fld1a(2,1..2) ** Display 2nd occurrence, 1st - 2nd elements **
FLD1A(2,1) = 'A'
FLD1A(2,2) = 'B'
Figure 100. Using EVAL with Data Structures
To display a data structure for which no subfields have been defined, you must use
the character display function of EVAL which is discussed below.
Displaying Indicators
Indicators are defined as 1-byte character fields. Except for indicators such as
*INLR, you can display indicators either as '*INxx' or '*IN(xx)'. Because the system
stores indicators as an array, you can display them all or some subset of them
using the range notation. For example, if you enter EVAL *IN, you will get a list of
indicators 01 to 99. To display indicators *IN01 to *IN06 you would enter EVAL
*IN(1..6).
Figure 101 on page 205 shows each of these ways using the indicators as they
were set in DBGEX.
204 ILE RPG for AS/400 Programmer's Guide

Stepping Through the Program Object
> EVAL IN02
Identifier does not exist.
> EVAL *IN02
*IN02 = '1'
> EVAL *IN(02)
*IN(02) = '1'
> EVAL *INLR
*INLR = '0'
> EVAL *IN(LR)
Identifier does not exist.
> EVAL *IN(1..6) ** To display a range of indicators **
*IN(1) = '0'
*IN(2) = '1'
*IN(3) = '0'
*IN(4) = '1'
*IN(5) = '0'
*IN(6) = '1'
Figure 101. Sample EVAL commands for an Array
Displaying Fields as Hexadecimal Values
You can use the EVAL debug command to display the value of fields in
hexadecimal format. To display a variable in hexadecimal format, type:
EVAL field-name: x number-of-bytes
on the debug command line. The variable
field-name
is the name of the field that
you want to display in hexadecimal format. 'x' specifies that the field is to be dis-
played in hexadecimal format. The variable
number-of-bytes
indicates the number
of bytes displayed. If no length is specified after the 'x', the size of the field is
used as the length. A minimum of 16 bytes is always displayed. If the length of the
field is less than 16 bytes, then the remaining space
is filled with zeroes
until the 16
byte boundary is reached.
For example, the field String is defined as six-character string. To find out the
hexadecimal equivalent of the first 3 characters, you would enter:
EVAL String: x 3
Result:
00000 C1C2C3.. ........ ........ ........ - ABC.............
Displaying Fields in Character Format
You can use the EVAL debug command to display a field in character format. To
display a variable in character format, type:
EVAL field-name: c number-of-characters
on the debug command line. The variable
field-name
is the name of the field that
you want to display in character format. 'c' specifies the number of characters to
display.
For example, in the program DEBUGEX, data structure DS2 does not have any
subfields defined. Several MOVE operations move values into the subfield.
Because there are no subfields defined, you cannot display the data structure.
Therefore, to view its contents you can use the character display function of EVAL.
EVAL DS2:C 20 Result: DS2:C 20 = 'aaaaaaaaaabbbbbbbbbb'
Chapter 11. Debugging Programs 205
Stepping Through the Program Object
|Displaying UCS-2 Data
| The value displayed for UCS-2 fields has been translated into readable characters.
| For example, if a UCS-2 field has been set to %UCS2('abcde'), then the value dis-
| played for that field would be 'abcde'. You can display UCS-2 data in any field by
| using the :u suffix for EVAL.
|Displaying Variable-Length Fields
| When you use EVAL fldname for a variable length field, only the data portion of the
| field is shown. When you use any suffix such as :c or :x for the field, the entire field
| including the length is shown. To determine the current length of a variable length
| field, use EVAL fldname:x. The length is the first four hexadecimal digits, in binary
| format. You must convert this value to decimal form to get the length; for example,
| if the result is 003DF1F2..., the length is 003D which is (3 * 16) + 13 = 61.
Displaying Data Addressed by Pointers
If you want to see what a pointer is pointing to, you can use the EVAL command
with the :c or :x suffix. For example, if pointer field PTR1 is pointing to 10 bytes of
character data,
EVAL PTR1:c 10
will show the contents of those 10 bytes.
You can also show the contents in hexadecimal using:
EVAL PTR1:x 10
This would be especially useful when the data that the pointer addresses is not
stored in printable form, such as packed or binary data.
Displaying Null-Capable Fields
You can use the EVAL debug command to display the null indicator of a null-
capable field. The null indicator is an internal variable (similar to the index variable
for multiple-occurrence DS) which is named _QRNU_NULL_fieldname. The
fieldname can be the name of an array if the array is null-capable.
When the debugger displays a null-capable field, the content of the field is dis-
played regardless of whether the field is considered null. For example, suppose
FLD1 is null-capable, and is currently null. Then the result of EVAL
_QRNU_NULL_FLD1 is '1' and EVAL FLD1 shows the current content of FLD1,
even though its null indicator is on.
EVAL _QRNU_NULL_FLD1 Result: _QRNU_NULL_FLD1 = '1'
EVAL FLD1 Result: FLD1 = 'abcde'
Using Debug Built-In Functions
The following built-in functions are available while using the ILE source debugger:
%SUBSTRSubstring a string field.
%ADDR Retrieve the address of a field.
%INDEX Change the index of a table or multiple-occurrence data structure.
%VARS Identifies the specified parameter as a variable.
206 ILE RPG for AS/400 Programmer's Guide

Stepping Through the Program Object
The %SUBSTR built-in function allows you to substring a string variable. The first
parameter must be a string identifier, the second parameter is the starting position,
and the third parameter is the number of single-byte or double-byte characters. In
addition. the second and third parameters must be positive, integer literals. Param-
eters are delimited by one or more spaces.
Use the %SUBSTR built-in function to:
¹Display a portion of a character field
¹Assign a portion of a character field
¹Use a portion of a character field on either side of a conditional break
expression.
Figure 102 shows some examples of the use of %SUBSTR based on the source in
Figure 105 on page 212.
> EVAL String
STRING = 'ABCDE '
** Display the first two characters of String **
> EVAL %substr (String 1 2)
%SUBSTR (STRING 1 2) = 'AB'
> EVAL TableA
TABLEA = 'aaa'
** Display the first character in the first table element **
> EVAL %substr(TableA 1 1)
%SUBSTR(TABLEA 1 1) = 'a'
> EVAL BigDate
BIGDATE = '1994-10-23'
** Set String equal to the first four characters of BigDate **
> EVAL String=%substr(BigDate 1 4)
STRING=%SUBSTR(BIGDATE 1 4) = '1994 '
> EVAL Fld1 (5 characters)
FLD1 = 'ABCDE'
> EVAL String (6 characters)
STRING = '123456'
** Set the characters 2-5 of String equal to the
first four characters of Fld1 **
> EVAL %substr(String 2 4) = %substr(Fld1 1 4)
%SUBSTR(STRING 2 4) = %SUBSTR(FLD1 1 4) = 'ABCD'
> EVAL String
STRING = '1ABCD6'
** You can only use %SUBSTR on character or graphic strings! **
> EVAL %substr (Packed1D0 1 2)
String type error occurred.
Figure 102. Examples of %SUBSTR using DBGEX
To change the current index, you can use the %INDEX built-in function, where the
index is specified in parentheses following the function name. An example of
%INDEX is found in the table section of Figure 99 on page 203 and Figure 100 on
page 204.
Note: %INDEX will change the current index to the one specified. Therefore, any
source statements which refer to the table or multiple-occurrence data struc-
ture subsequent to the EVAL statement may be operating with a different
index than expected.
Chapter 11. Debugging Programs 207

Changing the Value of Fields
Use the %VARS debug built-in function when the variable name conflicts with any
of the debug command names. For example, EVAL %VAR(EVAL) can be used to
evaluate a variable named EVAL, whereas EVAL EVAL would be a syntax error.
Changing the Value of Fields
You can change the value of fields by using the EVAL command with an assign-
ment operator (=).
The scope of the fields used in the EVAL command is defined by using the QUAL
command. However, you do not need to specifically define the scope of the fields
contained in an ILE RPG module because they are all of global scope.
To change the value of the field, type:
EVAL field-name = value
on the debug command line.
field-name
is the name of the variable that you want
to change and
value
is an identifier, literal, or constant value that you want to
assign to variable
field-name
. For example,
EVAL COUNTER=3
changes the value of
COUNTER
to 3 and shows
COUNTER=3 = 3
on the message line of the Display Module Source display.
Use the EVAL debug command to assign numeric, alphabetic, and alphanumeric
data to fields. You can also use the %SUBSTR built-in function in the assignment
expression.
When you assign values to a character field, the following rules apply:
¹If the length of the source expression is less than the length of the target
expression, then the data is left justified in the target expression and the
remaining positions are filled with blanks.
¹If the length of the source expression is greater than the length of the target
expression, then the data is left justified in the target expression and truncated
to the length of the target expression.
Note: Graphic fields can be assigned any of the following:
¹Another graphic field
¹A graphic literal of the form G'oK1K2i'
¹A hexadecimal literal of the form X'hex digits'
| UCS-2 fields must be changed using hexadecimal constants. For example, since
| %UCS2('AB') = U'00410042', then to set a UCS-2 field to the UCS-2 form of 'AB' in
| the debugger, you would use EVAL ucs2 = X'00410042'.
| Variable-length fields can be assigned using, for example, EVAL varfldname =
| 'abc'. This sets the data part of the field to 'abc' and the length part to 3. To set the
| length part without changing the data, determine the hexadecimal value of the
| length (for example 11 is X'000B'), and use EVAL %SUBSTR(varfldname 1 2) =
| X'000B'.
208 ILE RPG for AS/400 Programmer's Guide

Changing the Value of Fields
When assigning literals to fields, the normal RPG rules apply:
¹Character literals should be in quotes.
¹Graphic literals should be specified as G'oDDDDi', where o is shift-out and i is
shift-in.
¹Hexadecimal literals should be in quotes, preceded by an 'x'.
¹Numeric literals should not be in quotes.
Note: You cannot assign a figurative constant to a field using the EVAL debug
command. Figurative constants are not supported by the EVAL debug
command.
Figure 103 shows some examples of changing field values based on the source in
Figure 105 on page 212. Additional examples are also provided in the source
debugger online help.
** Target Length = Source Length **
> EVAL String='123456' (6 characters)
STRING='123456' = '123456'
> EVAL ExportFld (6 characters)
EXPORTFLD = 'export'
> EVAL String=ExportFld
STRING=EXPORTFLD = 'export'
** Target Length < Source Length **
> EVAL String (6 characters)
STRING = 'ABCDEF'
> EVAL LastName (10 characters)
LASTNAME='Williamson' = 'Williamson'
> EVAL String=LastName
STRING=LASTNAME = 'Willia'
** Target Length > Source Length **
> EVAL String (6 characters)
STRING = '123456'
> EVAL TableA (3 characters)
TABLEA = 'aaa'
> EVAL String=TableA
STRING=TABLEA = 'aaa '
** Using %SUBSTR **
> EVAL BigDate
BIGDATE = '1994-10-23'
> EVAL String=%SUBSTR(BigDate 1 4)
STRING=%SUBSTR(BIGDATE 1 4) = '1994 '
** Substring Target Length > Substring Source Length **
> EVAL string = '123456'
STRING = '123456' = '123456'
> EVAL LastName='Williamson'
LASTNAME='Williamson' = 'Williamson'
> EVAL String = %SUBSTR(Lastname 1 8)
STRING = %SUBSTR(LASTNAME 1 8) = 'Willia'
** Substring Target Length < Substring Source Length **
> EVAL TableA
TABLEA = 'aaa'
> EVAL String
STRING = '123456'
> EVAL String=%SUBSTR(TableA 1 4)
Substring extends beyond end of string. ** Error **
> EVAL String
STRING = '123456'
Figure 103. Examples of Changing the Values of Fields based on DBGEX
Chapter 11. Debugging Programs 209

Equating a Name with a Field, Expression, or Command
Displaying Attributes of a Field
You can display the attributes of a field using the Attribute (ATTR) debug
command. The attributes are the size (in bytes) and type of the variable as
recorded in the debug symbol table.
Figure 104 shows some examples of displaying field attributes based on the source
in Figure 105 on page 212. Additional examples are also provided in the source
debugger online help.
| > ATTR NullPtr
|TYPE = PTR, LENGTH = 16 BYTES
| > ATTR ZonedD3D2
|TYPE = ZONED(3,2), LENGTH = 3 BYTES
| > ATTR Bin4D3
|TYPE = BINARY, LENGTH = 2 BYTES
| > ATTR Int3
|TYPE = INTEGER, LENGTH = 1 BYTES
| > ATTR Int5
|TYPE = INTEGER, LENGTH = 2 BYTES
| > ATTR Unsigned10
|TYPE = CARDINAL, LENGTH = 4 BYTES
| > ATTR Unsigned20
|TYPE = CARDINAL, LENGTH = 8 BYTES
| > ATTR Float4
|TYPE = REAL, LENGTH = 4 BYTES
| > ATTR Float8
|TYPE = REAL, LENGTH = 8 BYTES
| > ATTR Arry
|TYPE = ARRAY, LENGTH = 6 BYTES
| > ATTR tablea
|TYPE = FIXED LENGTH STRING, LENGTH = 3 BYTES
| > ATTR tablea(2)
|TYPE = FIXED LENGTH STRING, LENGTH = 3 BYTES
| > ATTR BigDate
|TYPE = FIXED LENGTH STRING, LENGTH = 10 BYTES
| > ATTR DS1
|TYPE = RECORD, LENGTH = 9 BYTES
| > ATTR SpcPtr
|TYPE = PTR, LENGTH = 16 BYTES
| > ATTR String
|TYPE = FIXED LENGTH STRING, LENGTH = 6 BYTES
| > ATTR *IN02
|TYPE = CHAR, LENGTH = 1 BYTES
| > ATTR DBCSString
|TYPE = FIXED LENGTH STRING, LENGTH = 6 BYTES
Figure 104. Examples of Displaying the Attributes of Fields based on DBGEX
Equating a Name with a Field, Expression, or Command
You can use the EQUATE debug command to equate a name with a field,
expression or debug command for shorthand use. You can then use that name
alone or within another expression. If you use it within another expression, the
value of the name is determined before the expression is evaluated. These names
stay active until a debug session ends or a name is removed.
To equate a name with a field, expression or debug command, type:
210 ILE RPG for AS/400 Programmer's Guide

Sample Source for Debug Examples
EQUATE shorthand-name definition
on the debug command line.
shorthand-name
is the name that you want to equate
with a field, expression, or debug command, and
definition
is the field, expression,
or debug command that you are equating with the name.
For example, to define a shorthand name called
DC
which displays the contents of
a field called
COUNTER
, type:
EQUATE DC EVAL COUNTER
on the debug command line. Now, each time
DC
is typed on the debug command
line, the command EVAL
COUNTER
is performed.
The maximum number of characters that can be typed in an EQUATE command is
144. If a definition is not supplied and a previous EQUATE command defined the
name, the previous definition is removed. If the name was not previously defined,
an error message is shown.
To see the names that have been defined with the EQUATE debug command for a
debug session, type:
DISPLAY EQUATE
on the debug command line. A list of the active names is shown on the Evaluate
Expression display.
Source Debug National Language Support for ILE RPG
You should be aware of the following conditions that exist when you are working
with source debug National Language Support for ILE RPG
¹When a view is displayed on the Display Module Source display, the source
debugger converts all data to the Coded Character Set Identifier (CCSID) of the
debug job.
¹When assigning literals to fields, the source debugger will not perform CCSID
conversion on quoted literals (for example, 'abc'). Also, quoted literals are
case sensitive.
See the chapter on debugging in
ILE Concepts
for more information on NLS
restrictions.
Sample Source for Debug Examples
Figure 105 on page 212 shows the source for the main procedure of the program
DEBUGEX. Most of the examples and screens shown in this chapter are based on
this source. Figure 106 on page 215 and Figure 107 on page 216 show the
source for the called program RPGPGM and procedure cproc respectively.
The program DEBUGEX is designed to show the different aspects of the ILE
source debugger and ILE RPG formatted dumps. The sample dumps are provided
in the next chapter.
The following steps describe how the program DEBUGEX was created for use in
these examples:
1. To create the module DBGEX using the source in Figure 105 on page 212,
type:
Chapter 11. Debugging Programs 211

Sample Source for Debug Examples
CRTRPGMOD MODULE(MYLIB/DBGEX) SRCFILE(MYLIB/QRPGLESRC) DBGVIEW(*ALL)
TEXT('Main module for Sample Debug Program')
DBGVIEW(*ALL) was chosen in order to show the different views available.
2. To create the C module using the source in Figure 107 on page 216, type:
CRTCMOD MODULE(MYLIB/cproc) SRCFILE(MYLIB/QCLESRC) DBGVIEW(*SOURCE)
TEXT('C procedure for Sample Debug Program')
3. To create the program DEBUGEX, type:
CRTPGM PGM(MYLIB/DEBUGEX) MODULE(MYLIB/DBGEX MYLIB/CPROC)
TEXT('Sample Debug Program')
The first module DBGEX is the entry module for this program. The program will
run in a new activation group (that is, *NEW) when it is called.
4. To create the called RPG program using the source in Figure 106 on
page 215, type:
CRTBNDRPG PGM(MYLIB/RPGPGM) DFTACTGRP(*NO)
DBGVIEW(*SOURCE) ACTGRP(*NEW)
TEXT('RPG program for Sample Debug Program')
We could have created RPGPGM to run in the OPM default activation group.
However, we decided to have it run in the same activation group as
DEBUGEX, and since DEBUGEX needs only a temporary activation group,
*NEW was chosen for both programs.
| *=================================================================*
|* DEBUGEX - Program designed to illustrate use of ILE source
|* debugger with ILE RPG source. Provides a
|* sample of different data types and data structures.
| *
|* Can also be used to produce sample formatted dumps.
| *=================================================================*
| *-----------------------------------------------------------------*
|* The DEBUG keyword enables the formatted dump facility.
| *-----------------------------------------------------------------*
| H DEBUG
| *-----------------------------------------------------------------*
|* Define standalone fields for different ILE RPG data types.
| *-----------------------------------------------------------------*
| D String S 6A INZ('ABCDEF')
|D Packed1D0 S 5P 2 INZ(-93.4)
|D ZonedD3D2 S 3S 2 INZ(-3.21)
|D Bin4D3 S 4B 3 INZ(-4.321)
|D Bin9D7 S 9B 7 INZ(98.7654321)
| D DBCSString S 3G INZ(G'"BBCCDD"')
| D UCS2String S 5C INZ(%UCS2('ucs-2'))
| D CharVarying S 5A INZ('abc') VARYING
|D Int3 S 3I 0 INZ(-128)
|D Int5 S 5I 0 INZ(-2046)
|D Int10 S 10I 0 INZ(-31904)
|D Int20 S 20I 0 INZ(-463972)
|D Unsigned3 S 3U 0 INZ(128)
|D Unsigned5 S 5U 0 INZ(2046)
|D Unsigned10 S 10U 0 INZ(31904)
|D Unsigned20 S 20U 0 INZ(463972)
| D Float4 S 4f INZ(7.2098)
| D Float8 S 8f INZ(-129.0978652)
| D DBCSString S 3G INZ(G'"BBCCDD"')
Figure 105 (Part 1 of 4). Source for Module DBGEX
212 ILE RPG for AS/400 Programmer's Guide

Sample Source for Debug Examples
* Pointers
D NullPtr S * INZ(*NULL)
D BasePtr S * INZ(%ADDR(String))
D ProcPtr S * ProcPtr INZ(%PADDR('c_proc'))
D BaseString S 6A BASED(BasePtr)
D BaseOnNull S 10A BASED(NullPtr)
*
D Spcptr S *
D SpcSiz C 8
* Date, Time, Timestamp
D BigDate S D INZ(D'9999-12-31')
D BigTime S T INZ(T'12.00.00')
D BigTstamp S Z INZ(Z'9999-12-31-12.00.00.000000')
* Array
D Arry S 3S 2 DIM(2) INZ(1.23)
* Table
D TableA S 3 DIM(3) CTDATA
*-----------------------------------------------------------------*
* Define different types of data structures.
*-----------------------------------------------------------------*
D DS1 DS OCCURS(3)
D Fld1 5A INZ('ABCDE')
D Fld1a 1A DIM(5) OVERLAY(Fld1)
D Fld2 5B 2 INZ(123.45)
*
D DS2 DS 10 OCCURS(2)
*
D DS3 DS
D Title 5A INZ('Mr. ')
D LastName 10A INZ('Jones ')
D FirstName 10A INZ('Fred ')
*-----------------------------------------------------------------*
* Define prototypes for called procedures c_proc and switch
*-----------------------------------------------------------------*
D c_proc PR * EXTPROC('c_proc')
D size 10U 0 VALUE
D inzval 1A CONST
D Switch PR
D Parm 1A
*-----------------------------------------------------------------*
* Define parameters for non-prototyped call
* PARM1 is used when calling RPGPROG program.
*-----------------------------------------------------------------*
D PARM1 S 4P 3 INZ(6.666)
D EXPORTFLD S 6A INZ('export') EXPORT
Figure 105 (Part 2 of 4). Source for Module DBGEX
Chapter 11. Debugging Programs 213

Sample Source for Debug Examples
*=================================================================*
* Now the operation to modify values or call other objects.
*=================================================================*
*-----------------------------------------------------------------*
* Move 'a's to the data structure DS2. After the move, the
* first occurrence of DS2 contains 10 character 'a's.
*-----------------------------------------------------------------*
C MOVE *ALL'a' DS2
*-----------------------------------------------------------------*
* Change the occurrence of DS2 to 2 and move 'b's to DS2,
* making the first 10 bytes 'a's and the second 10 bytes 'b's.
*-----------------------------------------------------------------*
C 2 OCCUR DS2
C MOVE *ALL'b' DS2
*-----------------------------------------------------------------*
* Fld1a is an overlay field of Fld1. Since Fld1 is initialized
* to 'ABCDE', the value of Fld1a(1) is 'A'. After the
* following MOVE operation, the value of Fld1a(1) is '1'.
*-----------------------------------------------------------------*
C MOVE '1' Fld1a(1)
*-----------------------------------------------------------------*
* Call the program RPGPGM, which is a separate program object.
*-----------------------------------------------------------------*
C Plist1 PLIST
C PARM Parm1
C CALL 'RPGPGM' Plist1
*-----------------------------------------------------------------*
* Call c_proc, which imports ExportFld from the main procedure.
*-----------------------------------------------------------------*
C EVAL SpcPtr = c_proc(SpcSiz : 'P')
*-----------------------------------------------------------------*
* Call a local subprocedure Switch, which reverses the value of
* an indicator.
*-----------------------------------------------------------------*
C EVAL *IN10 = '0'
C CALLP Switch(*in10)
Figure 105 (Part 3 of 4). Source for Module DBGEX
214 ILE RPG for AS/400 Programmer's Guide

Sample Source for Debug Examples
*-----------------------------------------------------------------*
* After the following SETON operation, *IN02 = 1.
*-----------------------------------------------------------------*
C SETON 020406
C IF *IN02 = '1'
C MOVE '1994-09-30' BigDate
C ENDIF
*-----------------------------------------------------------------*
* Put a new value in the second cell of Arry.
*-----------------------------------------------------------------*
C MOVE 4 Arry
*-----------------------------------------------------------------*
* Now start a formatted dump and return, by setting on LR.
*-----------------------------------------------------------------*
C DUMP
C SETON LR
*=================================================================*
* Define the subprocedure Switch.
*=================================================================*
P Switch B
D Switch PI
D Parm 1A
*-----------------------------------------------------------------*
* Define a local variable for debugging purposes.
*-----------------------------------------------------------------*
D Local S 5A INZ('aaaaa')
C IF Parm = '1'
C EVAL Parm = '0'
C ELSE
C EVAL Parm = '1'
C ENDIF
P Switch E
*=================================================================*
* Compile-time data section for Table. *
*=================================================================*
**
aaa
bbb
ccc
Figure 105 (Part 4 of 4). Source for Module DBGEX. DBGEX is the main module of the
program DEBUGEX.
*=================================================================*
* RPGPGM - Program called by DEBUGEX to illustrate the STEP *
* functions of the ILE source debugger. *
* *
* This program receives a parameter InputParm from DEBUGEX, *
* displays it, then returns. *
*=================================================================*
D InputParm S 4P 3
C *ENTRY PLIST
C PARM InputParm
C InputParm DSPLY
C SETON LR
Figure 106. Source for OPM Program RPGPGM
Chapter 11. Debugging Programs 215

Sample Source for Debug Examples
#include <stdlib.h>
#include <string.h>
#include <stdio.h>
extern char EXPORTFLD[6];
char *c_proc(unsigned int size, char *inzval)
{
char *ptr;
ptr = malloc(size);
memset(ptr, *inzval, size );
printf("import string: %6s.\n",EXPORTFLD);
return(ptr);
}
Figure 107. Source for C Procedure cproc. cproc is called by DBGEX.
216 ILE RPG for AS/400 Programmer's Guide

Exception Handling Overview
Chapter 12. Handling Exceptions
This chapter explains how ILE RPG exception handling works, and how to use:
¹Exception handlers
¹ILE RPG-specific handlers
¹ILE condition handlers
¹Cancel handlers
ILE RPG supports the following types of exception handlers:
¹RPG-specific handlers, for example, the use of an error indicator, an 'E' opera-
tion code extender, or a *PSSR or INFSR error subroutine.
¹ILE condition handlers, user-written exception handlers that you register at run
time using the ILE condition handler bindable API CEEHDLR.
¹ILE cancel handler which can be used when a procedure ends abnormally.
Most programs benefit from some sort of planned exception handling because it
can minimize the number of unnecessary abnormal ends (namely, those associated
with function checks). ILE condition handlers also allow you to handle exceptions in
mixed-language applications in a consistent manner.
You can use the RPG exception handlers to handle most situations that might arise
in a RPG application. The minimum level of exception handling which RPG pro-
vides is the use of error indicators on certain operations. To learn how to use them,
read the following sections in this chapter:
¹“ILE RPG Exception Handling” on page 220
¹“Specifying Error Indicators or the 'E' Operation Code Extender” on page 227
Additionally, to learn how ILE exception handling works, read:
¹“Exception Handling Overview” (for general concepts)
¹“Using RPG-Specific Handlers” on page 226
¹The sections on error handling in
ILE Concepts
.
For information on exception handling and the RPG cycle, see
ILE RPG for AS/400
Reference
.
Note: In this book the term 'exception handling' is used to refer to both exception
handling and error handling. However, for consistency with other RPG
terms, the term 'error' is used in the context of 'error indicator' and 'error
subroutine'.
Exception Handling Overview
Exception handling is the process of:
¹Examining an exception message which has been issued as a result of a run-
time error
¹Optionally modifying the exception to show that it has been received (that is,
handled)
Copyright IBM Corp. 1994, 1999 217
Exception Handling Overview
¹Optionally recovering from the exception by passing the exception information
to a piece of code to take any necessary actions.
When a run-time error occurs, an exception message is generated. An exception
message has one of the following types depending on the error which occurred:
*ESCAPE Indicates that a severe error has been detected.
*STATUS Describes the status of work being done by a program.
*NOTIFY Describes a condition requiring corrective action or reply from the calling
program.
Function Check
Indicates that one of the three previous exceptions occurred and was
not handled.
Exception messages are associated with call stack entries. Each call stack entry is
in turn associated with a list of exception handlers defined for that entry. (See “The
Call Stack” on page 129 for further discussion of a call stack.)
Figure 108 on page 219 shows a call stack where an OPM program calls an
ILEprogram consisting of several modules and therefore several procedures. Refer
to this figure in the discussions which follow.
In general, when an exception occurs, the handlers associated with the call stack
entry are given a chance to handle the exception. If the exception is not handled by
any of the handlers on the list then it is considered to be unhandled, at which point
the following default actions are taken for the unhandled exception:
1. If the exception is a function check, the call stack entry is removed from the
stack.
2. The exception is moved (percolated) to the previous call stack entry.
3. The exception handling process is restarted for this call stack entry.
The action of allowing the previous call stack entry to handle an exception is
referred to as percolation. Percolation continues until the exception is handled, or
until the control boundary is reached. A control boundary is a call stack entry for
which the immediately preceding call stack entry is in a different activation group or
is an OPM program. In Figure 108 on page 219 Procedure P1 is the control
boundary.
218 ILE RPG for AS/400 Programmer's Guide

Exception Handling Overview
Program A
Program A Sending
Terminating
Exception CEE9901
Proc. P1
Proc. P1
Proc. P2
Proc. P2
Proc. P3
exception
occurs
Proc. P3
exception
occurs
Exception
Handlers
for P2
Exception
Handlers
for P2
Percolate
Unhandled
Exception
Percolate
Function
Check
(CPF9999)
for P3
for P3
OPM
OPM
ILE
ILE
Activation
Activation
Pass 1
Pass 2
ILE
ILE
ILE
ILE
Call Stack
Call Stack
Figure 108. Call Stack and Exception Message Percolation
In OPM, the exception message is associated with the
program
which is active on
the call stack. If the exception is not handled by the associated exception handlers,
then a function check is sent to the same call stack entry which received the excep-
Chapter 12. Handling Exceptions 219
Exception Handling Overview
tion. If it remains unhandled, then the entry is removed and the function check is
percolated. The process repeats until the exception is handled.
In ILE, an exception message is associated with the
procedure
which is active on
the call stack. When the exception is percolated, it is
not
converted to a function
check. Each call stack entry is given a chance to handle the original exception until
the control boundary is reached. Only then is the exception converted to a function
check, at which point the exception processing starts all over again beginning with
the procedure which received the exception. This time each call stack entry is given
a chance to handle the function check. If the control boundary is reached and the
exception is still unhandled then a generic failure exception message CEE9901 is
sent to the caller of the procedure at the control boundary. In addition, any call
stack entry which did not to handle the message is removed.
ILE RPG Exception Handling
ILE RPG provides three types of exception handling mechanisms:
¹An error indicator or an 'E' operation code extender handler
¹An error subroutine handler
¹A default exception handler
RPG categorizes exceptions into two classes, program and file; this determines
which type of error subroutine is called. Some examples of program exceptions are
division by zero, out-of-bounds array index, or SQRT of a negative number. Some
examples of file exceptions are undefined record type or a device error.
There are four ways for you to indicate that RPG should handle an exception. You
can:
1. Specify an error indicator in positions 73 - 74 of the calculation specifications of
the appropriate operation code.
2. Specify the operation code extender 'E' for the appropriate operation code.
3. Code a file error subroutine, which is defined by the INFSR keyword on a file
description specification, for file exceptions. The file error subroutine can only
be coded in the main source section. You cannot code an INFSR for a file that
is used in a subprocedure.
4. Code a program error subroutine, which is named *PSSR, for program
exceptions. Note that a *PSSR is local to the procedure in which it is coded.
This means that a *PSSR in a main procedure will handle only those program
errors associated with the main procedure. Similarly, a *PSSR in a subproce-
dure will only handle the errors in that subprocedure.
Exception Handling within a Main Procedure
When an exception occurs within a main procedure ILE RPG does the following:
1. If an error indicator is present on the calculation specification and the exception
is one that is expected for that operation:
a. The indicator is set on
b. The exception is handled
c. Control resumes with the next ILE RPG operation.
220 ILE RPG for AS/400 Programmer's Guide
Exception Handling Overview
2. If an 'E' operation code extender is present on the calculation specification and
the exception is one that is expected for that operation:
a. The return values for the built-in funtions %STATUS and %ERROR are set.
Note: %STATUS is set when any exception occurs even if the 'E'
extender is not specified.
b. The exception is handled
c. Control resumes with the next ILE RPG operation.
3. If no error indicator or 'E' extender is present
and
¹you have coded a *PSSR error subroutine and the exception is a program
exception
or
¹you have coded a INFSR error subroutine for the file and the exception is
an I/O exception,
then the exception will be handled and control will resume at the first statement
of the error subroutine.
4. If no error indicator, 'E' extender, or error subroutine is coded, then the RPG
default error handler is invoked.
¹If the exception is
not
a function check, then the exception will be
percolated.
¹If the exception is a function check, then an inquiry message will be dis-
played. If the 'G' or 'R' option is chosen, the function check will be handled
and control will resume at the appropriate point (*GETIN for 'G' or the same
calculation specification that received the exception for 'R') in the proce-
dure. Otherwise,the function check will be percolated and the procedure will
be abnormally terminated.
See “Unhandled Exceptions” on page 223 for a full description of the RPG default
handler.
Exception Handling within Subprocedures
Exception handling within a subprocedure differs from a main procedure in the fol-
lowing ways:
¹Because you cannot code an *INFSR subroutine, you should handle file errors
using error indicators or the 'E' operation code extender.
¹There is no default handler; in other words, users will never see an inquiry
message.
Exception handling within a subprocedure differs from a main procedure primarily
because there is no RPG cycle code generated for subprocedures. As a result
there is no default exception handler for subprocedures and so situations where the
default handler would be called for a main procedure correspond to abnormal end
of the subprocedure. This means that:
¹Factor 2 of an ENDSR operation for a *PSSR subroutine within a subprocedure
must be blank. A blank factor 2 in a main procedure would result in control
being passed to the default handler. In a subprocedure, if the ENDSR is
reached, then the subprocedure will end abnormally and RNX9001 will be sig-
nalled to the caller of the subprocedure.
Chapter 12. Handling Exceptions 221

Exception Handling Overview
¹If there is no *PSSR and a function check occurs, the procedure is removed
from the call stack and the exception is percolated to the caller.
¹Since an inquiry message is never issued for an error in a subprocedure, you
do not have access to the 'Retry' function available for some I/O errors. If you
expect record-lock errors in a subprocedure, you should code an error indicator
or an 'E' extender and check if the status is related to a record being locked.
Note that the PSDS and INFDS have module scope. Both main procedures and
subprocedures can access them.
TIP
A *PSSR is local to the procedure in which it is coded; therefore, to have a
common error routine, you can code a procedure to handle the error and call
the procedure from each local *PSSR.
Differences between OPM and ILE RPG Exception Handling
For the most part, exception handling behaves the same in OPM RPG and ILE
RPG. The key difference lies in the area of unhandled exceptions.
In OPM, if an exception occurs and there is no RPG-specific handler enabled, then
an inquiry message is issued. In ILE, this will only occur if the exception is a func-
tion check. If it is not, then the exception will be passed to the caller of the proce-
dure or program, and any eligible higher call stack entries are given a chance to
handle the exception. For example, consider the following example:
¹PGM A calls PGM B, which in turn calls PGM C.
¹PGM B has an error indicator coded for the call.
¹PGM C has no error indicator or *PSSR error subroutine coded.
¹PGM C gets an exception.
In OPM, an inquiry message would be issued for PGM C. In ILE, the exception is
percolated to PGM B, since it is unhandled by PGM C. The error indicator in PGM
B is turned on allowing PGM B to handle the error, and in the process PGM C ends
abnormally. There is no inquiry message.
If PGM C has a *PSSR error subroutine coded, then in both OPM and ILE, the
exception is handled by PGM C and the error subroutine is run.
Note: Inquiry messages issued by ILE RPG will start with the prefix 'RNQ', not
'RPG', as in OPM RPG.
Certain behavioral differences exist for some specific errors. See Appendix A,
“Behavioral Differences Between OPM RPG/400 and ILE RPG for AS/400” on
page 373 for further information.
222 ILE RPG for AS/400 Programmer's Guide

Using Exception Handlers
Using Exception Handlers
Planning the exception handling capability of your application means making the
following decisions:
1. Decide if you will use the RPG-specific means of handling errors (e.g., error
indicator, 'E' extender, or error subroutine) or whether you will write a separate
exception handling routine which you will register using the ILE API CEEHDLR.
You might also choose to use both.
2. Decide on the recovery action, that is, where the program will resume proc-
essing if you use a separate exception handling routine.
In addition, keep in mind the following when planning your exception handlers:
¹Priority of handlers
¹Nested exceptions
¹Default actions for unhandled exceptions
¹Effect of optimization level
Exception Handler Priority
Exception handler priority becomes important if you use both language-specific
error handling and ILE condition handlers. For an ILE RPG procedure, exception
handlers have the following priority:
1. Either an error indicator or an 'E' extender handler
2. ILE condition handler
| 3. I/O error subroutine handler (for file errors) and Program error subroutine
| handler (for all other errors)
4. RPG default handler for unhandled exceptions (main procedure only)
Nested Exceptions
Exceptions can be nested. A nested exception is an exception that occurs while
another exception is being handled. When this happens, the processing of the first
exception is temporarily suspended. Exception handling begins again with the most
recently generated exception.
Unhandled Exceptions
An unhandled exception is one that has not been handled by an exception handler
associated with the call stack entry that first received the exception. When an
exception is unhandled, one of the following actions occurs:
If the message type is a function check (CPF9999)
associated with a main pro-
cedure
then the RPG default handler will issue an inquiry message describing the
originating condition.
¹If you pick the D(ump) or C(ancel) option then the procedure which first
received the exception terminates and the function check is percolated to the
caller.
¹If you pick the R(etry) or G(et Input) option then the function check is handled,
exception processing ends, and the procedure resumes processing at *GETIN
(when G is chosen) or at the I/O operation in which the exception occurred
Chapter 12. Handling Exceptions 223

Using Exception Handlers
(when R is chosen). For example, any read operation will be retried if the read
failed because of record locking.
For other types of messages the exception is percolated up the call stack to the
caller of the procedure. That procedure is presented with the exception and given a
chance to handle it. If it does not, then the exception is percolated up the call stack
until it reaches the control boundary, at which point the exception is converted to a
function check, and exception handling starts over as described above.
Example of Unhandled Escape Message
The following scenario describes the events which occur when an escape message
is issued and cannot be handled by the procedure in which it occurred. This sce-
nario has the following assumptions:
1. There are two programs, PGM1 and PGM2 which run in the same activation
group. Each contains a procedure, PRC1 and PRC2 respectively.
2. PRC1 calls PGM2 dynamically and PRC2 receives control.
3. The CALL operation code in PRC1 has an error indicator for the call.
4. No RPG exception handlers have been coded in PRC2. That is, there is no
error indicator coded for the SUBST operation and there is no *PSSR error
subroutine.
5. PRC2 has a SUBST operation where the Factor 1 entry is a negative number.
When PGM1 calls PGM2, and the SUBST operation is attempted, an exception
message, RNX0100, is generated. Figure 109 depicts this scenario and the events
which occur.
Procedure PRC2
-1 SUBST
RNX0100 issued
Procedure PRC1
CALL PRC2
Error Ind. Hdlr
RPG default Hdlr
RPG default Hdlr
Active Exception Handler List
Percolate
Unhandled
Exception
Call Stack
Figure 109. Scenario for Unhandled Escape Message
The following then occurs:
1. Since there is no error indicator or *PSSR error subroutine coded on the
SUBST operation in PRC2, PRC2 cannot handle the program error, and so it is
unhandled.
2. Since it is not a function check, it is percolated (passed up the call stack) to
PRC1.
3. PRC1 receives (handles) the same exception message, and sets on the error
indicator on the CALL operation with the side effect that PRC2 is terminated.
4. Processing then continues in PRC1 with the statement following the CALL
operation.
224 ILE RPG for AS/400 Programmer's Guide

Using Exception Handlers
Note: The same exception handling events described would apply to a procedure
call (CALLB operation) as well.
Example of Unhandled Function Check
The following scenario describes the events which occur when a function check
occurs in a main procedure and is not handled. This scenario has the following
assumptions:
1. There are two programs, PGM1 and PGM2, each containing a procedure,
PRC1 and PRC2 respectively.
2. PRC1 calls PGM2 dynamically and PRC2 receives control.
3. The CALL operation code in PRC1 does not have an error indicator coded.
4. No RPG exception handlers have been coded in PRC2. That is, there is no
error indicator coded and there is no *PSSR error subroutine.
5. PRC2 has a pointer address error.
When PGM1 calls PGM2, a pointer error occurs because the basing pointer is
defined as null. Consequently, MCH1306 is generated. A function check occurs
when PRC2 tries to percolate the exception past the control boundary. Figure 110
depicts this scenario and the events which occur.
Procedure PRC2
D FLD S 5A BASED(PTR)
C EVAL PTR=NULL
C EVAL FLD='ABCDE'
MCH3601 issued
Procedure PRC2
D FLD S 5A BASED(PTR)
C EVAL PTR=NULL
C EVAL FLD='ABCDE'
CPF9999 issued
Procedure PRC1
CALL PRC2
Procedure PRC1
CALL PRC2
RPG default Hdlr
RPG default Hdlr
RPG default Hdlr
RPG default Hdlr
Active Exception Handler List
Active Exception Handler List
Percolate
MCH3601
Percolate
CPF9999
PASS 1
PASS 2
Call Stack
Call Stack
Figure 110. Scenario for Unhandled Function Check
Chapter 12. Handling Exceptions 225

The following then occurs:
1. Since there are no error indicators coded in PRC2, PRC2 cannot handle the
function check, and so it is unhandled.
2. Since it is a function check, an inquiry message is issued describing the origi-
nating condition.
3. Depending on the response to the inquiry message, PRC2 may be terminated
and the exception percolated to PRC1 (response is 'C') or processing may con-
tinue in PRC2 (response is 'G').
Optimization Considerations
While running a *FULL optimized program, the optimizer may keep frequently used
values in machine registers and restore them to storage only at predefined points
during normal program processing. Exception handling may break this normal proc-
essing and consequently program variables contained in registers may not be
returned to their assigned storage locations.
Specifically, variables may not contain their current values if an exception occurs
and you recover from it using one of:
¹*PSSR error subroutine
¹INFSR error subroutine
¹User-defined exception handler
¹The Go ('G') option from an inquiry message.
¹The Retry ('R') option from an inquiry message.
ILE RPG automatically defines indicators such that they contain their current values
even with full optimization. To ensure that the content of fields or data structures
contain their correct (current) values, specify the NOOPT keyword on the appro-
priate Definition specification.
For more information on the NOOPT keyword, see
ILE RPG for AS/400 Reference
.
For more information on optimization, see “Changing the Optimization Level” on
page 87.
Using RPG-Specific Handlers
ILE RPG provides three ways for you to enable HLL-specific handlers and to
recover from the exception:
1. error indicators or 'E' operation code extender
2. INFSR error subroutine
3. *PSSR error subroutine.
You can obtain more information about the error which occurred by coding the
appropriate data structures and querying the relevant data structure fields.
If you are using the 'E' extender instead of error indicators, the relevant program
and file error information can be obtained by using the %STATUS and %ERROR
built-in-functions.
226 ILE RPG for AS/400 Programmer's Guide
This section provides some examples of how to use each of these RPG constructs.
The
ILE RPG for AS/400 Reference
provides more information on the *PSSR and
INFSR error subroutines, on the EXSR operation code, and on the INFDS and
PSDS data structures.
Specifying Error Indicators or the 'E' Operation Code Extender
Operation codes that allow an error indicator also allow the 'E' operation code
extender. The CALLP operation also allows the 'E' extender although it does not
allow an error indicator. This provides two ILE RPG error handling methods that are
essentially the same. Either an error indicator or the 'E' extender can be used to
handle the exception for the same operation code, not both.
Note: If an error indicator or and 'E' extender is coded on an operation, but the
error which occurs is not related to the operation (for example, an array-
index error on a CHAIN operation), any error indicator or 'E' extender would
be ignored. The error would be treated like any other program error.
To enable the RPG error indicator handler, you specify an error indicator in posi-
tions 73 and 74 for the operation codes listed in Table 15 on page 228 (except for
CALLP). If an exception occurs on the operation, the indicator is set on, the appro-
priate data structure (PSDS or INFDS) is updated, and control returns to the next
sequential instruction. You can then test the indicator to determine what action to
take.
To enable the 'E' operation code extender handler, you specify an 'E' (or 'e') with
any of the operation codes in Table 15 on page 228. Coding the 'E' extender
affects the value returned by the built-in functions %ERROR and %STATUS for
exceptions. Before the operation begins, the value returned by these built-in func-
tions is set to zero. If an exception occurs on the operation, the return values for
these built-in functions are updated accordingly, the appropriate data structure
(PSDS or INFDS) is updated, and control returns to the next sequential instruction.
You can then use these built-in functions to test the returned values and determine
what action to take.
Chapter 12. Handling Exceptions 227

When you specify an error indicator or an 'E' extender on an operation code, you
can explicitly call a file error subroutine (INFSR) or a program error subroutine
(*PSSR) with the EXSR operation. If either INFSR or *PSSR is explicitly called by
the EXSR operation and Factor 2 of the ENDSR operation is blank or the field
specified has a value of blank, control returns to the next sequential instruction fol-
lowing the EXSR operation.
Table 15. Operation Codes Allowing Extender 'E' or an Error Indicator in Positions
73-74
ACQ (e) ADDDUR (e) ALLOC (e) CALL (e)
CALLB(d e) CALLP (e m/r)1CHAIN (e n) CHECK (e)
CHECKR (e) CLOSE (e) COMMIT (e) DEALLOC(e/n)
DELETE (e) DSPLY (e) EXFMT (e) EXTRCT (e)
FEOD (e) IN (e) NEXT (e) OCCUR (e)
OPEN (e) OUT (e) POST (e) READ (e n)
READC (e) READE (e n) READP (e n) READPE (e n)
REALLOC (e) REL (e) RESET (e) ROLBK (e)
SCAN (e) SETGT (e) SETLL (e) SUBDUR (e)
SUBST (e p) TEST (e d/t/z) UNLOCK (e) UPDATE (e)
WRITE (e) XLATE (e p)
Notes:
1. CALLP (e m/r) is an extended Factor-2 operation code and cannot have an error
indictator. However, program status and error conditions can be determined by spec-
ifying the 'e' extender with this operation code.
Using an Error Subroutine
When you write a error subroutine you are doing two things:
1. Enabling the RPG subroutine error handler
The subroutine error handler will handle the exception and pass control to your
subroutine.
2. Optionally specifying a recovery action.
You can use the error subroutine to take specific actions based on the error
which occurred or you can have a generic action (for example, issuing an
inquiry message for all errors).
The following considerations apply to error subroutines:
¹You can explicitly call an error subroutine by specifying the name of the sub-
routine in Factor 2 of the EXSR operation.
¹You can control the point where processing resumes in a main procedure by
specifying a value in Factor 2 of the ENDSR operation of the subroutine. In a
subprocedure, factor 2 of the ENDSR must be blank. Use either a GOTO or a
RETURN operation prior to the ENDSR operation to prevent the subprocedure
from ending abnormally.
¹If an error subroutine is called, the RPG error subroutine handler has already
handled the exception. Thus, the call to the error subroutine reflects a return to
program processing. If an exception occurs while the subroutine is running, the
228 ILE RPG for AS/400 Programmer's Guide
subroutine is called again. The procedure will loop unless you code the subrou-
tine to avoid this problem.
To see how to code an error subroutine to avoid such a loop, see “Avoiding a
Loop in an Error Subroutine” on page 235.
Using a File Error (INFSR) Subroutine
To handle a file error or exception in a main procedure you can write a file error
(INFSR) subroutine. When a file exception occurs:
1. The INFDS is updated.
2. A file error subroutine (INFSR) receives control if the exception occurs:
¹On an implicit (primary or secondary) file operation
¹On an explicit file operation that does not have an indicator specified in
positions 73 - 74.
A file error subroutine can handle errors in more than one file.
The following restrictions apply:
¹If a file exception occurs during the start or end of a program, (for example, on
an implicit open at the start of the cycle) control passes to the ILE RPG default
exception handler, and not to the error subroutine handler. Consequently, the
file error subroutine will not be processed.
¹If an error occurs that is not related to the operation (for example, an array-
index error on a CHAIN operation), then any INFSR error subroutine would be
ignored. The error would be treated like any other program error.
¹An INFSR cannot handle errors in a file used by a subprocedure.
To add a file error subroutine to your program, you do the following steps:
1. Enter the name of the subroutine after the keyword INFSR on a File
Description specification. The subroutine name can be *PSSR, which indicates
that the program error subroutine is given control for the exception on this file.
2. Optionally identify the file information data structure on a File Description spec-
ification using the keyword INFDS.
3. Enter a BEGSR operation where the Factor 1 entry contains the same subrou-
tine name that is specified for the keyword INFSR.
4. Identify a return point, if any, and code it on the ENDSR operation in the sub-
routine. For a discussion of the valid entries for Factor 2, see “Specifying a
Return Point in the ENDSR Operation” on page 237.
5. Code the rest of the file error subroutine. While any of the ILE RPG compiler
operations can be used in the file error subroutine, it is not recommended that
you use I/O operations to the same file that got the error. The ENDSR opera-
tion must be the last specification for the file error subroutine.
Figure 111 on page 230 shows an example of exception handling using an INFSR
error subroutine. The program TRNSUPDT is a simple inventory update program. It
uses a transaction file TRANSACT to update a master inventory file PRDMAS. If an
I/O error occurs, then the INFSR error subroutine is called. If it is a record lock
error, then the record is written to a backlog file. Otherwise, an inquiry message is
issued.
Chapter 12. Handling Exceptions 229

Note that the File specification for PRDMAS identifies both the INFDS and identifies
the INFSR to be associated with it.
The following is done for each record in the TRANSACT file:
1. The appropriate record in the product master file is located using the trans-
action product number.
2. If the record is found, then the quantity of the inventory is updated.
3. If an error occurs on the UPDATE operation, then control is passed to the
INFSR error subroutine.
4. If the record is not found, then the product number is written to an error report.
*=================================================================*
* TRNSUPDT: This program is a simple inventory update program. *
* The transaction file (TRANSACT) is processed consecutively. *
* The product number in the transaction is used as key to access *
* the master file (PRDMAS) randomly. *
* 1. If the record is found, the quantity of the inventory will *
* be updated. *
* 2. If the record is not found, an error will be printed on a *
* report. *
* 3. If the record is currently locked, the transaction will be *
* written to a transaction back log file which will be *
* processed later. *
* 4. Any other unexpected error will cause a runtime error *
* message. *
*=================================================================*
*-----------------------------------------------------------------*
* Define the files: *
* 1) PRDMAS - Product master file *
* 2) TRANSACT - Transaction file *
* 3) TRNBACKLG - Transaction backlog file *
* 2) PRINT - Error report. *
*-----------------------------------------------------------------*
FPRDMAS UF E K DISK
F INFSR(PrdInfsr)
F INFDS(PrdInfds)
FTRANSACT IP E DISK
FTRNBACKLG O E DISK
FPRINT O F 80 PRINTER
*-----------------------------------------------------------------*
* Define the file information data structure for file PRDMAS. *
* The *STATUS field is used to determine what action to take. *
*-----------------------------------------------------------------*
D PrdInfds DS
D PrdStatus *STATUS
*-----------------------------------------------------------------*
* List of expected exceptions. *
*-----------------------------------------------------------------*
D ErrRecLock C CONST(1218)
Figure 111 (Part 1 of 2). Example of File Exception Handling
230 ILE RPG for AS/400 Programmer's Guide

*-----------------------------------------------------------------*
* Access the product master file using the transaction product *
* number. *
*-----------------------------------------------------------------*
C TRNPRDNO CHAIN PRDREC 10
*-----------------------------------------------------------------*
* If the record is found, update the quantity in the master file. *
*-----------------------------------------------------------------*
C IF NOT *IN10
C SUB TRNQTY PRDQTY
C UPDATE PRDREC
*-----------------------------------------------------------------*
* If the record is not found, write to the error report *
*-----------------------------------------------------------------*
C ELSE
C EXCEPT NOTFOUND
C ENDIF
C SETON LR
*-----------------------------------------------------------------*
* Error handling routine. *
*-----------------------------------------------------------------*
C PrdInfsr BEGSR
*-----------------------------------------------------------------*
* If the master record is currently locked, write the transaction *
* record to the back log file and skip to next transaction. *
*-----------------------------------------------------------------*
C PrdStatus DSPLY
C IF (PrdStatus = ErrRecLock)
C WRITE TRNBREC
C MOVE '*GETIN' ReturnPt 6
*-----------------------------------------------------------------*
* If unexpected error occurs, cause inquiry message to be issued. *
*-----------------------------------------------------------------*
C ELSE
C MOVE *BLANK ReturnPt
C ENDIF
C ENDSR ReturnPt
*-----------------------------------------------------------------*
* Error report format. *
*-----------------------------------------------------------------*
OPRINT E NOTFOUND
O TRNPRDNO
O 29 'NOT IN PRDMAS FILE'
Figure 111 (Part 2 of 2). Example of File Exception Handling
When control is passed to the error subroutine, the following occurs:
¹If the error is due to a record lock, then the record is written to a backlog file
and control returns to the main part with the next transaction (via *GETIN as
the return point).
¹If the error is due to some other reason, then blanks are moved to ReturnPt.
This will result in the RPG default handler receiving control. The recovery action
at that point will depend on the nature of the error.
Note that the check for a record lock error is done by matching the *STATUS sub-
field of the INFDS for PRDMAS against the field ErrRecLock which is defined with
the value of the record lock status code. The INFSR could be extended to handle
other types of I/O errors by defining other errors, checking for them, and then
taking an appropriate action.
Chapter 12. Handling Exceptions 231
Using a Program Error Subroutine
To handle a program error or exception you can write a program error subroutine
(*PSSR). When a program error occurs:
1. The program status data structure is updated.
2. If an indicator is
not
specified in positions 73 and 74 for the operation code, the
error is handled and control is transferred to the *PSSR.
You can explicitly transfer control to a program error subroutine after a file error
by specifying *PSSR after the keyword INFSR on the File Description specifica-
tions.
You can code a *PSSR for any (or all) procedures in the module. Each *PSSR is
local to the procedure in which it is coded.
To add a *PSSR error subroutine to your program, you do the following steps:
1. Optionally identify the program status data structure (PSDS) by specifying an S
in position 23 of the definition specification.
2. Enter a BEGSR operation with a Factor 1 entry of *PSSR.
3. Identify a return point, if any, and code it on the ENDSR operation in the sub-
routine. For subprocedures, factor 2 must be blank. For a discussion of the
valid entries for Factor 2, see “Specifying a Return Point in the ENDSR
Operation” on page 237.
4. Code the rest of the program error subroutine. Any of the ILE RPG compiler
operations can be used in the program error subroutine. The ENDSR operation
must be the last specification for the program error subroutine.
Figure 112 on page 233 shows an example of a program error subroutine in a
main procedure.
232 ILE RPG for AS/400 Programmer's Guide

*-----------------------------------------------------------------*
* Define relevant parts of program status data structure *
*-----------------------------------------------------------------*
D Psds SDS
D Loc *ROUTINE
D Err *STATUS
D Parms *PARMS
D Name *PROC
*-----------------------------------------------------------------*
* BODY OF CODE GOES HERE
* An error occurs when division by zero takes place.
* Control is passed to the *PSSR subroutine.
*-----------------------------------------------------------------*
*=================================================================*
* *PSSR: Error Subroutine for the main procedure. We check for a
* division by zero error, by checking if the status is
* 102. If it is, we add 1 to the divisor and continue
* by moving *GETIN to ReturnPt.
*=================================================================*
C *PSSR BEGSR
C IF Err = 102
C ADD 1 Divisor
C MOVE '*GETIN' ReturnPt 6
*-----------------------------------------------------------------*
* An unexpected error has occurred, and so we move
* *CANCL to ReturnPt to end the procedure.
*-----------------------------------------------------------------*
C ELSE
C MOVE '*CANCL' ReturnPt
C ENDIF
C ENDSR ReturnPt
Figure 112. Example of *PSSR Subroutine in Main Procedure
The program-status data structure is defined on the Definition specifications. The
predefined subfields *STATUS, *ROUTINE, *PARMS, and *PROGRAM are speci-
fied, and names are assigned to the subfields.
The *PSSR error subroutine is coded on the calculation specifications. If a program
error occurs, ILE RPG passes control to the *PSSR error subroutine. The subrou-
tine checks to determine if the exception was caused by a divide operation in which
the divisor is zero. If it was, 1 is added to the divisor (Divisor), and the literal
‘*DETC’ is moved to the field ReturnPt, to indicate that the program should resume
processing at the beginning of the detail calculations routine
If the exception was not a divide by zero, the literal ‘*CANCL’ is moved into the
ReturnPt field, and the procedure ends.
Figure 113 on page 234 and Figure 114 on page 235 show how you would code
similar program error subroutines in a subprocedure. In one example, you code a
GOTO and in the other you code a RETURN operation.
Chapter 12. Handling Exceptions 233

*-----------------------------------------------------------------*
* Start of subprocedure definition
*-----------------------------------------------------------------*
P SubProc B
D SubProc PI 5P 0
...
*-----------------------------------------------------------------*
* Body of code goes here including recovery code.
*-----------------------------------------------------------------*
C TryAgain TAG
C X DIV Divisor Result
C Return Result
*-----------------------------------------------------------------*
* An error occurs when division by zero takes place.
* Control is passed to the *PSSR subroutine.
*-----------------------------------------------------------------*
C *PSSR BEGSR
*-----------------------------------------------------------------*
* If this is a divide-by-zero error, add 1 to the divisor
* and try again
*-----------------------------------------------------------------*
C IF Err = 102
C ADD 1 Divisor
C GOTO TryAgain
C ENDIF
*-----------------------------------------------------------------*
* If control reaches ENDSR, the procedure will fail
*-----------------------------------------------------------------*
C ENDSR
P E
Figure 113. Example of Subprocedure *PSSR Subroutine with GOTO
234 ILE RPG for AS/400 Programmer's Guide

*-----------------------------------------------------------------*
* Start of subprocedure definition
*-----------------------------------------------------------------*
P SubProc B
D SubProc PI 5P 0
...
*-----------------------------------------------------------------*
* Body of code goes here including division operation.
*-----------------------------------------------------------------*
C X DIV Divisor Result
C Return Result
*-----------------------------------------------------------------*
* An error occurs when division by zero takes place.
* Control is passed to the *PSSR subroutine.
*-----------------------------------------------------------------*
C *PSSR BEGSR
*-----------------------------------------------------------------*
* If this is a divide-by-zero error, return 0 from the subprocedure
*-----------------------------------------------------------------*
C IF Err = 102
C RETURN 0
C ENDIF
*-----------------------------------------------------------------*
* If control reaches ENDSR, the procedure will fail
*-----------------------------------------------------------------*
C ENDSR
P E
Figure 114. Example of Subprocedure *PSSR Subroutine with RETURN
Avoiding a Loop in an Error Subroutine
In the previous example, it is unlikely that an error would occur in the *PSSR and
thereby cause a loop. However, depending on how the *PSSR is written, loops may
occur if an exception occurs while processing the *PSSR.
One way to avoid such a loop is to set a first-time switch in the subroutine. If it is
not the first time through the subroutine, you can specify an appropriate return
point, such as *CANCL, for the Factor 2 entry of the ENDSR operation.
Figure 115 on page 236 shows a program NOLOOP which is designed to generate
exceptions in order to show how to avoid looping within a *PSSR subroutine. The
program generates an exception twice:
1. In the main body of the code, to pass control to the *PSSR
2. Inside the *PSSR to potentially cause a loop.
Chapter 12. Handling Exceptions 235

*=================================================================*
* NOLOOP: Show how to avoid recursion in a *PSSR subroutine. *
*=================================================================*
*-----------------------------------------------------------------*
* Array that will be used to cause an error *
*-----------------------------------------------------------------*
D Arr1 S 10A DIM(5)
*-----------------------------------------------------------------*
* Generate an array out of bounds error to pass control to *PSSR. *
*-----------------------------------------------------------------*
C Z-ADD -1 Neg1 5 0
C MOVE Arr1(Neg1) Arr1(Neg1)
C MOVE *ON *INLR
*=================================================================*
* *PSSR: Error Subroutine for the procedure. We use the *
* variable InPssr to detect recursion in the PSSR. *
* If we detect recursion, then we *CANCL the procedure. *
*=================================================================*
C *PSSR BEGSR
C IF InPssr = 1
C MOVE '*CANCL' ReturnPt 6
C Z-ADD 0 InPssr 1 0
C ELSE
C Z-ADD 1 InPssr
* *
* We now generate another error in the PSSR to see *
* how the subroutine cancels the procedure. *
* *
C MOVE Arr1(Neg1) Arr1(Neg1)
* *
* Note that the next two operations will not be *
* processed if Neg1 is still negative. *
* *
C MOVE '*GETIN' ReturnPt
C Z-ADD 0 InPssr
C ENDIF
C ENDSR ReturnPt
Figure 115. Avoiding a Loop in an Error Subroutine
To create the program and start debugging it, using the source in Figure 115, type:
CRTBNDRPG PGM(MYLIB/NOLOOP) DBGVIEW(*SOURCE)
STRDBG PGM(MYLIB/NOLOOP)
Set a break point on the BEGSR line of the *PSSR subroutine so you can step
through the *PSSR subroutine.
When you call the program, the following occurs:
1. An exception occurs when the program tries to do a MOVE operation on an
array using a negative index. Control is passed to the *PSSR.
2. Since this is the first time through the *PSSR, the variable In_Pssr is not
already set on. To prevent a future loop, the variable In_Pssr is set on.
3. Processing continues within the *PSSR with the MOVE after the ELSE. Again,
an exception occurs and so processing of the *PSSR begins anew.
4. This time through, the variable In_Pssr is already set to 1. Since this indicates
that the subroutine is in a loop, the procedure is canceled by setting the
ReturnPt field to *CANCL.
236 ILE RPG for AS/400 Programmer's Guide
5. The ENDSR operation receives control, and the procedure is canceled.
The approach used here to avoid looping can also be used within an INFSR error
subroutine.
Specifying a Return Point in the ENDSR Operation
When using an INFSR or *PSSR error subroutine in a main procedure, you can
indicate the return point at which the program will resume processing, by entering
one of the following as the Factor 2 entry of the ENDSR statement. The entry must
be a six-position character field, literal, named constant, array element, or table
name whose value specifies one of the following return points.
Note: If the return points are specified as literals, they must be enclosed in apos-
trophes and entered in uppercase (for example, *DETL, not *detl). If they
are specified in fields or array elements, the value must be left-adjusted in
the field or array element.
*DETL Continue at the beginning of detail lines.
*GETIN Continue at the get input record routine.
*TOTC Continue at the beginning of total calculations.
*TOTL Continue at the beginning of total lines.
*OFL Continue at the beginning of overflow lines.
*DETC Continue at the beginning of detail calculations.
*CANCL Cancel the processing of the program.
Blanks Return control to the ILE RPG default exception handler. This will occur
when Factor 2 is a value of blanks
and
when Factor 2 is not specified. If
the subroutine was called by the EXSR operation and Factor 2 is blank,
control returns to the next sequential instruction.
After the ENDSR operation of the INFSR or the *PSSR subroutine is run, the ILE
RPG compiler resets the field or array element specified in Factor 2 to blanks.
Because Factor 2 is set to blanks, you can specify the return point within the sub-
routine that is best suited for the exception that occurred.
If this field contains blanks at the end of the subroutine, the ILE RPG default excep-
tion handler receives control following the running of the subroutine, unless the
INFSR or the *PSSR subroutine was called by the EXSR operation. If the subrou-
tine was called by the EXSR operation and Factor 2 of the ENDSR operation is
blank, control returns to the next sequential instruction following the EXSR opera-
tion.
Note: You cannot specify a factor 2 entry for an ENDSR in a subprocedure. If you
want to resume processing in the subprocedure, you have to use a GOTO
operation to a TAG in the body of the subprocedure. Alternatively, you can
code a RETURN operation in the *PSSR. The subprocedure will then return
to the caller.
Chapter 12. Handling Exceptions 237

ILE Condition Handlers
ILE Condition Handlers
ILE condition handlers are exception handlers that are registered at run time
using the Register ILE Condition Handler (CEEHDLR) bindable API. They are used
to handle, percolate or promote exceptions. The exceptions are presented to the
condition handlers in the form of an ILE condition. You can register more than one
ILE condition handler. ILE condition handlers may be unregistered by calling the
Unregister ILE Condition Handler (CEEHDLU) bindable API.
There are several reasons why you might want to use an ILE condition handler:
¹You can bypass language-specific handling by handling the exception in your
own handler.
This enables you to provide the same exception handling mechanism in an
application with modules in different ILE HLLs.
¹You can use this API to scope exception handling to a call stack entry.
The ILE bindable API CEEHDLR is scoped to the invocation that contains it. It
remains in effect until you unregister it, or until the procedure returns.
Note: Any call to the CEEHDLR API from any detail, total or subroutine calcu-
lation will make the condition handler active for the entire procedure,
including all input, calculation, and output operations. However, it will
not affect subprocedures, nor will a subprocedure calling CEEHDLR
affect the main procedure.
If a subprocedure is called recursively, only the invocation that calls CEEHDLR
is affected by it. If you want the condition handler active for every invocation,
then CEEHDLR must be called by each invocation.
For information on how to use ILE condition handlers, refer to
ILE Concepts
.
Using a Condition Handler
The following example shows you how to:
1. Code a condition handler to handle the RPG 'out-of-bounds' error
2. Register a condition handler
3. Deregister a condition handler
4. Code a *PSSR error subroutine.
The example consists of two procedures:
¹RPGHDLR, which consists of a user-written condition handler for out-of-bound
substring errors
¹SHOWERR, which tests the RPGHDLR procedure.
While SHOWERR is designed primarily to show how RPGHDLR works, the two
procedures combined are also useful for determining 'how' ILE exception handling
works. Both procedures write to QSYSPRT the 'actions' which occur as they are
processed. You might want to modify these procedures in order to simulate other
aspects of ILE exception handling which you would like to explore.
Figure 116 on page 239 shows the source for the procedure RPGHDLR. The pro-
| cedure defines three procedure parameters: an ILE condition token structure, a
238 ILE RPG for AS/400 Programmer's Guide

ILE Condition Handlers
| pointer to a communication area between SHOWERR and RPGHDLR, and a field
to contain the possible actions, resume or percolate. (RPGHDLR does not promote
any exceptions).
The basic logic of RPGHDLR is the following:
1. Test to see if it is an out-of-bounds error by testing the message ID
|¹If it is, and if SHOWERR has indicated that out-of-bounds errors maybe
| ignored, it writes 'Handling...' to QSYSPRT and then sets the action to
'Resume'.
|¹Otheriwse, it writes out 'Percolating' to QSYSPRT, and then sets the action
to 'Percolate'.
2. Return.
| *=================================================================*
|* RPGHDLR: RPG exception handling procedure. *
|* This procedure does the following: *
|* Handles the exception if it is the RPG *
|* out of bounds error (RNX0100) *
| * otherwise *
|* percolates the exception *
|* It also prints out what it has done. *
| * *
|* Note: This is the exception handling procedure for the *
| * SHOWERR procedure. *
| *=================================================================*
| FQSYSPRT O F 132 PRINTER
| D RPGHDLR PR
| D Parm1 LIKE(CondTok)
| D Parm2 *
| D Parm3 10I 0
| D Parm4 LIKE(CondTok)
| *-----------------------------------------------------------------*
|* Procedure parameters *
|* 1. Input: Condition token structure *
|* 2. Input: Pointer to communication area containing *
|* a. A pointer to the PSDS of the procedure being handled *
|* b. An indicator telling whether a string error is valid *
|* 3. Output: Code identifying actions to be performed on the *
| * exception *
|* 4. Output: New condition if we decide to promote the *
|* condition. Since this handler only resumes and *
|* percolates, we will ignore this parameter. *
| *-----------------------------------------------------------------*
| D RPGHDLR PI
| D InCondTok LIKE(CondTok)
| D pCommArea *
| D Action 10I 0
| D OutCondTok LIKE(CondTok)
Figure 116 (Part 1 of 2). Source for Condition Handler for Out-of-Bounds Substring Error
Chapter 12. Handling Exceptions 239

ILE Condition Handlers
| D CondTok DS BASED(pCondTok)
| D MsgSev 5I 0
| D MsgNo 2A
| D 1A
| D MsgPrefix 3A
| D MsgKey 4A
| D CommArea DS BASED(pCommArea)
| D pPSDS *
| D AllowError 1N
| D PassedPSDS DS BASED(pPSDS)
| D ProcName 1 10
| *
|* Action codes are:
| *
| D Resume C 10
| D Percolate C 20
| *-----------------------------------------------------------------*
| * Point to the input condition token *
| *-----------------------------------------------------------------*
|C EVAL pCondTok = %ADDR(InCondTok)
| *-----------------------------------------------------------------*
| * If substring error, then handle else percolate. *
| * Note that the message number value (MsgNo) is in hex. *
| *-----------------------------------------------------------------*
| C EXCEPT
|C IF MsgPrefix = 'RNX' AND
|C MsgNo = X'0100' AND
|C AllowError = '1'
| C EXCEPT Handling
| C EVAL Action = Resume
| C ELSE
| C EXCEPT Perclating
| C EVAL Action = Percolate
| C ENDIF
| C RETURN
| *=================================================================*
|* Procedure Output *
| *=================================================================*
| OQSYSPRT E
|O 'HDLR: In Handler for '
| O ProcName
| OQSYSPRT E Handling
| O 'HDLR: Handling...'
| OQSYSPRT E Perclating
| O 'HDLR: Percolating...'
Figure 116 (Part 2 of 2). Source for Condition Handler for Out-of-Bounds Substring Error
Figure 117 on page 242 shows the source for the procedure SHOWERR, in which
the condition handler RPGHDLR is registered.
The procedure parameters include a procedure pointer to RPGHDLR and a pointer
| to the communication area which contains a pointer to the module's PSDS and an
| indicator telling whether the out-of-bounds string error can be ignored. In addition, it
240 ILE RPG for AS/400 Programmer's Guide
ILE Condition Handlers
requires a definition for the error-prone array ARR1, and identification of the param-
eter lists used by the ILE bindable APIs CEEHDLR and CEEHDLU.
The basic logic of the program is as follows:
1. Register the handler RPGHDLR using the subroutine RegHndlr. This subroutine
calls the CEEHDLR API, passing it the procedure pointer to RPGHDLR.
| 2. Indicate to RPGHDLR that the out-of-bounds error is allowed, and then gen-
| erate an out-of-bounds substring error, then set off the indicator so that
| RPGHDLR will not allow any unexpected out-of-bounds string errors.
The handler RPGHDLR is automatically called. It handles the exception, and
indicates that processing should resumes in the next
machine
instruction fol-
lowing the error. Note that the next machine instruction may not be at the
beginning of the next RPG operation.
3. Generate an out-of-bounds array error.
Again, RPGHDLR is automatically called. However, this time it cannot handle
the exception, and so it percolates it to the next exception handler associated
with the procedure, namely, the *PSSR error subroutine.
The *PSSR cancels the procedure.
4. Unregister the condition handler RPGHDLR via a call to CEEHDLU.
5. Return
As with the RPGHDLR procedure, SHOWERR writes to QSYSPRT to show what is
occurring as it is processed.
Chapter 12. Handling Exceptions 241

ILE Condition Handlers
| *=================================================================*
|* SHOWERR: Show exception handling using a user-defined *
| * exception handler. *
| *=================================================================*
| FQSYSPRT O F 132 PRINTER
| *-----------------------------------------------------------------*
|* The following are the parameter definitions for the CEEHDLR *
|* API. The first is the procedure pointer to the *
|* procedure which will handle the exception. The second *
|* is a pointer to a communication area which will be passed *
|* to the exception handling procedure. In this example, this *
|* area will contain a pointer to the PSDS of this module, and *
|* an indicator telling whether an error is allowed. *
| * *
|* We should make sure this program (SHOWERR) does not ignore any *
|* handled errors, so we will check the 'Error' indicator after *
|* any operation that might cause an error that RPGHDLR will *
|* "allow". We will also check at the end of the program to make *
|* sure we didn't miss any errors. *
| *-----------------------------------------------------------------*
| D pConHdlr S * PROCPTR
| D INZ(%paddr('RPGHDLR'))
| *-----------------------------------------------------------------*
|* Communication area *
| *-----------------------------------------------------------------*
| D CommArea DS NOOPT
| D pPsds * INZ(%ADDR(DSPsds))
| D AllowError 1N INZ('0')
| *-----------------------------------------------------------------*
| * PSDS *
| *-----------------------------------------------------------------*
| D DSPsds SDS NOOPT
| D ProcName *PROC
| *-----------------------------------------------------------------*
|* Variables that will be used to cause errors *
| *-----------------------------------------------------------------*
| D Arr1 S 10A DIM(5)
| D Num S 5P 0
| *-----------------------------------------------------------------*
|* CEEHDLR Interface *
| *-----------------------------------------------------------------*
| D CEEHDLR PR
| D pConHdlr * PROCPTR
| D CommArea * CONST
| D Feedback 12A OPTIONS(*OMIT)
| *-----------------------------------------------------------------*
|* CEEHDLU Interface *
| *-----------------------------------------------------------------*
| D CEEHDLU PR
| D pConHdlr * PROCPTR
| D Feedback 12A OPTIONS(*OMIT)
Figure 117 (Part 1 of 3). Source for Registering a Condition Handler
242 ILE RPG for AS/400 Programmer's Guide

ILE Condition Handlers
| *-----------------------------------------------------------------*
|* Register the handler and generate errors *
| *-----------------------------------------------------------------*
| C EXSR RegHndlr
| *-----------------------------------------------------------------*
| * Generate a substring error *
| * This is an "allowed" error for this example (RPGHDLR *
| * handles the exception, allowing control to return to the *
| * next instruction after the error). *
| * RPGHDLR will not allow the error unless the "AllowError" *
| * indicator is set on. This ensures that if, for example, *
| * a SCAN operation is added to SHOWERR later, RPGHDLR will *
| * not by default allow it to have an error. *
| *-----------------------------------------------------------------*
| C Z-ADD -1 Num
|C EVAL AllowError = '1'
| C Num SUBST 'Hello' Examp 10
|C EVAL AllowError = '0'
| *-----------------------------------------------------------------*
| * The exception was handled by the handler and control *
| * resumes here. *
| *-----------------------------------------------------------------*
| C EXCEPT ImBack
| *-----------------------------------------------------------------*
| * Generate an array out of bounds error *
| * This is not an "expected" error for this example. *
| *-----------------------------------------------------------------*
| C Z-ADD -1 Num
| C MOVE Arr1(Num) Arr1(Num)
| *-----------------------------------------------------------------*
| * The exception was not handled by the handler, so, *
| * control does not return here. The exception is *
| * percolated and control resumes in the *PSSR. *
| *-----------------------------------------------------------------*
| *-----------------------------------------------------------------*
| * Deregister the handler *
| * Note: If an exception occurs before the handler is *
| * deregistered, it will be automatically deregistered *
| * when the procedure is cancelled. *
| *-----------------------------------------------------------------*
| C EXSR DeRegHndlr
| C SETON LR
| *=================================================================*
|* RegHdlr - Call the API to register the Handler *
| *=================================================================*
| C RegHndlr BEGSR
|C CALLP CEEHDLR(pConHdlr : %ADDR(CommArea) : *OMIT)
| C ENDSR
| *=================================================================*
|* DeRegHndlr - Call the API to unregister the Handler *
| *=================================================================*
| C DeRegHndlr BEGSR
|C CALLP CEEHDLU(pConHdlr : *OMIT)
| C ENDSR
Figure 117 (Part 2 of 3). Source for Registering a Condition Handler
Chapter 12. Handling Exceptions 243

*=================================================================*
* *PSSR: Error Subroutine for the procedure *
*=================================================================*
C *PSSR BEGSR
C EXCEPT InPssr
C EXCEPT Cancelling
C ENDSR '*CANCL'
*=================================================================*
* Procedure Output *
*=================================================================*
OQSYSPRT E ImBack
O 'I''m Back'
OQSYSPRT E InPssr
O 'In PSSR'
OQSYSPRT E Cancelling
O 'Cancelling...'
Figure 117 (Part 3 of 3). Source for Registering a Condition Handler
If you want to try these procedures, follow these steps:
1. To create the procedure RPGHDLR, using the source shown in Figure 116 on
page 239, type:
CRTRPGMOD MODULE(MYLIB/RPGHDLR)
2. To create the procedure SHOWERR, using the source shown in Figure 117 on
page 242, type:
CRTRPGMOD MODULE(MYLIB/SHOWERR)
3. To create the program, ERRORTEST, type
CRTPGM PGM(MYLIB/ERRORTEST) MODULE(SHOWERR RPGHDLR)
4. To run the program ERRORTEST, type:
OVRPRTF FILE(QSYSPRT) SHARE(*YES)
CALL PGM(MYLIB/ERRORTEST)
The output is shown below:
| HDLR: In Handler for SHOWERR
| HDLR: Handling...
| I'm Back
| HDLR: In Handler for SHOWERR
| HDLR: Percolating...
| In PSSR
| Cancelling...
Using Cancel Handlers
Cancel handlers provide an important function by allowing you to get control for
clean-up and recovery actions when call stack entries are terminated by something
other than a normal return. For example, you might want one to get control when a
procedure ends via a system request '2', or because an inquiry message was
answered with 'C' (Cancel).
The Register Call Stack Entry Termination User Exit Procedure (CEERTX) and the
Call Stack Entry Termination User Exit Procedure (CEEUTX) ILE bindable APIs
provide a way of dynamically registering a user-defined routine to be run when the
call stack entry for which it is registered is cancelled. Once registered, the cancel
244 ILE RPG for AS/400 Programmer's Guide

handler remains in effect until the call stack entry is removed, or until CEEUTX is
called to disable it. See the
System API Reference
for more information on these
ILE bindable APIs.
Figure 118 shows an example of enabling and coding a cancel handler for a sub-
procedure. (Cancel handlers can also be enabled for main procedures in the same
way.)
*-----------------------------------------------------------------
* Define the prototype for the cancel handler. This procedure is
* a local procedure.
*-----------------------------------------------------------------
D CanHdlr PR
D pMsg *
*-----------------------------------------------------------------
* Define the prototype for a subprocedure to enable the cancel
* handler.
*-----------------------------------------------------------------
D Enabler PR
*-----------------------------------------------------------------
* Define the prototype for a subprocedure to call Enabler
*-----------------------------------------------------------------
D SubProc PR
*-----------------------------------------------------------------
* Main procedure. Call SubProc three times.
*-----------------------------------------------------------------
C CALLP SubProc
C CALLP SubProc
C CALLP SubProc
C SETON LR
Figure 118 (Part 1 of 4). Enabling and Coding a Cancel Handler for a Subprocedure
*-----------------------------------------------------------------
* Procedure SubProc. Call Enabler. Since this call will fail,
* define a local *PSSR subroutine to handle the error.
*-----------------------------------------------------------------
P SubProc B
C CALLP Enabler
*-----------------------------------------------------------------
* The PSSR has a RETURN operation, so the call from the main
* procedure to SubProc will not fail.
*-----------------------------------------------------------------
C *PSSR BEGSR
C 'Subproc PSSR'DSPLY
C RETURN
C ENDSR
P SubProc E
Figure 118 (Part 2 of 4). Enabling and Coding a Cancel Handler for a Subprocedure
Chapter 12. Handling Exceptions 245

*-----------------------------------------------------------------
* Procedure Enabler. This procedure enables a cancel handler,
* then gets an error which causes Enabler to be canceled.
*-----------------------------------------------------------------
P Enabler B
* Local variables
D Handler S * PROCPTR INZ(%PADDR('CANHDLR'))
D Msg S 20A
D pMsg S * INZ(%ADDR(Msg))
D Zero S 5P 0 INZ(0)
D Count S 5I 0 INZ(0) STATIC
D Array S 1A DIM(2)
*-----------------------------------------------------------------
* Enable the cancel handler. When this procedure gets canceled,
* procedure 'CANHDLR' will be called.
*-----------------------------------------------------------------
C CALLB 'CEERTX'
C PARM Handler
C PARM pMsg
C PARM *OMIT
*-----------------------------------------------------------------
* This procedure will be called three times. The first two times
* will get an error while the cancel handler is enabled.
*-----------------------------------------------------------------
C EVAL Count = Count + 1
C SELECT
C WHEN Count = 1
C EVAL Msg = 'Divide by zero'
C EVAL Zero = Zero / Zero
C WHEN Count = 2
C EVAL Msg = 'String error'
C 'A' SCAN 'ABC':Zero Zero
*-----------------------------------------------------------------
* On the third call, disable the cancel handler. The array index
* error will cause the procedure to fail, but the handler will
* not be invoked.
*-----------------------------------------------------------------
C WHEN Count = 3
C CALLB 'CEEUTX'
C PARM Handler
C PARM *OMIT
C EVAL Msg = 'Array index error'
C EVAL Array(Zero) = 'x'
C ENDSL
P Enabler E
Figure 118 (Part 3 of 4). Enabling and Coding a Cancel Handler for a Subprocedure
246 ILE RPG for AS/400 Programmer's Guide

*-----------------------------------------------------------------
* Define the cancel handler. The parameter is a pointer to the
* 'communication area', a message to be displayed.
*-----------------------------------------------------------------
P CanHdlr B
D CanHdlr PI
D pMsg *
*-----------------------------------------------------------------
* Define a field based on the input pointer pMsg.
*-----------------------------------------------------------------
D Msg S 20A BASED(pMsg)
*-----------------------------------------------------------------
* Display the message set by the procedure that enabled the
* handler.
*-----------------------------------------------------------------
C 'Cancel Hdlr 'DSPLY Msg
P CanHdlr E
Figure 118 (Part 4 of 4). Enabling and Coding a Cancel Handler for a Subprocedure
The following is the output from program CANHDLR. Note that the *PSSR of the
procedure SubProc is called three times but the cancel handler is only called twice
because it was disabled before the third error.
DSPLY Cancel Hdlr Divide by zero
DSPLY Subproc PSSR
DSPLY Cancel Hdlr String error
DSPLY Subproc PSSR
DSPLY Subproc PSSR
Figure 119. Output from CANHDLR program
Problems when ILE CL Monitors for Notify and Status Messages
If your ILE RPG procedure is called by an ILE CL procedure in the same activation
group, and the caller is monitoring for status or notify messages, then your ILE CL
caller may get control prematurely because of a notify or status message that the
ILE RPG procedure was trying to ignore.
For example, if the ILE RPG procedure writes a record to a printer file and the
actual printer file has a shorter record length that was declared in the RPG proce-
dure, notify message CPF4906 is sent to the RPG procedure. The RPG exception
handling percolates this message which causes the default reply of 'I' to ignore the
message. This should allow the output operation to continue normally, and the RPG
procedure should proceed to the next instruction.
However, when the ILE CL MONMSG gets control, control passes immediately to
the action for the MONMSG or the next statement in the ILE CL procedure.
Note: For this problem to occur, the procedure monitoring for the message does
not have to be the immediate caller of the RPG procedure.
This problem is most likely to occur with a MONMSG in an ILE CL caller, but it can
also occur with other ILE languages that can monitor for notify and status mes-
sages, including ILE RPG using ILE condition handlers enabled using CEEHDLR.
Chapter 12. Handling Exceptions 247

If you encounter this problem, you have two possible ways to avoid it:
1. Ensure that the caller is in a different activation group from the ILE RPG proce-
dure.
2. Enable an ILE condition handler in the RPG procedure. In the handler, if the
message is one that you want to ignore, indicate that the message should be
handled. Otherwise, indicate that it should be percolated.
You could also make this handler more generic, and have it ignore all mes-
sages with a severity of 0 (information) and 1 (warning).
Figure 120 shows an example of a ILE condition handler that ignores
CPF4906.
*----------------------------------------------------------------
* Handler definitions
*----------------------------------------------------------------
D Action S 10I 0
D Token DS
D MsgSev 5I 0
D MsgNo 2A
D 1A
D Prefix 3A
D 4A
*----------------------------------------------------------------
* Actions
*----------------------------------------------------------------
D Handle C 10
D Percolate C 20
*----------------------------------------------------------------
* Severities
*----------------------------------------------------------------
D Info C 0
D Warning C 1
D Error C 2
D Severe C 3
D Critical C 4
C *ENTRY PLIST
C PARM Token
C PARM dummy 1
C PARM Action
*----------------------------------------------------------------
* If this is CPF4906, handle the notify msg, otherwise percolate
*----------------------------------------------------------------
C IF Prefix = 'CPF' AND
C MsgNo = X'4906'
C EVAL Action = Handle
C ELSE
C EVAL Action = Percolate
C ENDIF
C RETURN
Figure 120. ILE Condition Handler that Ignores CPF4906
Figure 121 on page 249 shows how you would code the calculations if you
wanted to ignore all status and notify messages. Escape messages and func-
tion checks have a severity of 2 (Error) or higher.
248 ILE RPG for AS/400 Programmer's Guide

*----------------------------------------------------------------
* Handle information or warning messages, otherwise percolate
*----------------------------------------------------------------
C IF MsgSev <= Warning
C EVAL Action = Handle
C ELSE
C EVAL Action = Percolate
C ENDIF
C RETURN
Figure 121. How to Ignore Status and Notify Messages
Chapter 12. Handling Exceptions 249
250 ILE RPG for AS/400 Programmer's Guide

Using the DUMP Operation Code
Chapter 13. Obtaining a Dump
This chapter describes how to obtain an ILE RPG formatted dump and provides a
sample formatted dump.
Obtaining an ILE RPG Formatted Dump
To obtain an ILE RPG formatted dump (printout of storage) for a procedure while it
is running, you can:
¹Code one or more DUMP operation codes in the calculation specifications
¹Respond to a run-time message with a D or F option. It is also possible to
automatically reply to make a dump available. Refer to the “System Reply List”
discussion in the
CL Programming
manual.
The formatted dump includes field contents, data structure contents, array and table
contents, the file information data structures, and the program status data structure.
The dump is written to the file called QPPGMDMP. (A system abnormal dump is
written to the file QPSRVDMP.)
If you respond to an ILE RPG run-time message with an F option, the dump also
includes the hexadecimal representation of the open data path (ODP, a data man-
agement control block).
The dump information includes the global data associated with the module.
Depending on whether the main procedure is active, the global data may not repre-
sent the values assigned during processing of the *INZSR. If a program consists of
more than one procedure, the information in the formatted dump also reflects infor-
mation about
every
procedure that is active at the time of the dump request. If a
procedure is not active, the values of variables in automatic storage will not be
valid. If a procedure has not been called yet, the static storage will not be initialized
yet. If a procedure has been called recursively, only the information for the most
recent invocation will be shown.
Note: To obtain a dump of variable data, the program object must have debug
data. That is, it must be created with any debug view except *NONE. If no
debug data is available, then the dump will still contain the PSDS and file
information.
Using the DUMP Operation Code
You can code one or more DUMP operation codes in the calculations of your
source to obtain a ILE RPG formatted dump. A new QPPGMDMP spool file is
created whenever the DUMP operation occurs.
Note the following about the DUMP operation:
¹The DUMP operation runs (is active) only if keyword DEBUG(*YES) is specified
on the control specification. If the keyword is not specified, or if DEBUG(*NO) is
specified, the DUMP operation is checked for errors and the statement is
printed on the listing, but the DUMP is not processed.
¹If the DUMP operation is conditioned, it occurs only if the condition is met.
Copyright IBM Corp. 1994, 1999 251

Example of a Formatted Dump
¹If a DUMP operation is bypassed by a GOTO operation, the DUMP operation
does not occur.
Example of a Formatted Dump
The following figures show an example of a formatted dump of a module similar to
DBGEX (see “Sample Source for Debug Examples” on page 211). In order to show
how data buffers are handled in a formatted dump we added the output file
QSYSPRT.
The dump for this example is a full-formatted dump; that is, it was created when an
inquiry message was answered with an 'F'.
Program Status Information
Procedure Name
Program Name
Library
Module Name
Program Status
Previous Status
Statement in Error
RPG Routine
Number of Parameters
Message Type
Additional Message Info
Message DataProgram signature violation.
Status that caused RNX9001
Last File Used
Last File Status
Last File Operation
Last File Routine
Last File Statement
Last File Record Name
Job Name
User Name
Job Number
Date Entered System
Date Started
Time Started
Compile Date
Compile Time
Compiler Level
Source File
Library
Member
:
:
:
:
:
:
:
:
:
:
:
:
:
:
:
:
:
:
:
:
:
:
:
:
:
:
:
:
:
:
:
............
. ............
.................
..............
..............
.............
.........
........
......
.............
.............
.............
.............
.............
............
...........
...........
................
...............
...............
...............
...............
...............
.................
.................
..............
..............
.............
..........
.........
............
DBGEX2
TEST
MYLIB
DBGEX2
00202
00000
00000088
RPGPGM
MCH
4431
.
.
.
.
.
.
.
.
.
.
.
..
......
.
..
.
.
.
..
.
MYUSERID
MYUSERID
002273
09/30/1995
*N/A*
*N/A*
123095
153438
0001
QRPGLESRC
MYLIB
DBGEX2
A
F
G
H
B
C
D
E
Program Status Area:
Figure 122. Program Status Information section of Formatted Dump
.A/ Procedure Identification: the procedure name, the program and library
name, and the module name.
.B/ Current status code.
.C/ Previous status code.
.D/ ILE RPG source statement in error.
252 ILE RPG for AS/400 Programmer's Guide
Example of a Formatted Dump
.E/ ILE RPG routine in which the exception or error occurred.
.F/ CPF or MCH for a machine exception.
.G/ Information about the last file used in the program before an exception
or error occurred. In this case, no files were used.
.H/ Program information. '*N/A*' indicates fields for which information is not
available in the program. These fields are only updated if they are
included in the PSDS.
Feedback Areas
Chapter 13. Obtaining a Dump 253

Example of a Formatted Dump
INFDS FILE FEEDBACK .I/
File . . . . . . . . . . . . . . . . . : QSYSPRT
File Open . . . . . . . . . . . . . . : YES
File at EOF . . . . . . . . . . . . . : NO
File Status . . . . . . . . . . . . . : 00000
File Operation . . . . . . . . . . . . : OPEN I
File Routine . . . . . . . . . . . . . : *INIT
Statement Number . . . . . . . . . . . : *INIT
Record Name . . . . . . . . . . . . . :
Message Identifier . . . . . . . . . . :
OPEN FEEDBACK .J/
ODP type . . . . . . . . . . . . . . . : SP
File Name . . . . . . . . . . . . . . : QSYSPRT
Library . . . . . . . . . . . . . . : QSYS
Member . . . . . . . . . . . . . . . . : Q501383525 .
Spool File . . . . . . . . . . . . . . : Q04079N002
Library . . . . . . . . . . . . . . : QSPL
Spool File Number . . . . . . . . . . : 7
Primary Record Length . . . . . . . . : 80
Input Block Length . . . . . . . . . . : 0
Output Block Length . . . . . . . . . : 80
Device Class . . . . . . . . . . . . . : PRINTER
Lines per Page . . . . . . . . . . . . : 66
Columns per Line . . . . . . . . . . . : 132
Allow Duplicate Keys . . . . . . . . . : *N/A*
Records to Transfer . . . . . . . . . : 1
Overflow Line . . . . . . . . . . . . : 60
Block Record Increment . . . . . . . . : 0
File Sharing Allowed . . . . . . . . . : NO
Device File Created with DDS . . . . . : NO
IGC or graphic capable file. . . . . . : NO
File Open Count. . . . . . . . . . . . : 1
Separate Indicator Area. . . . . . . . : NO
User Buffers . . . . . . . . . . . . . : NO
Open Identifier. . . . . . . . . . . . : Q04079N002
Maximum Record Length. . . . . . . . . : 0
ODP Scoped to Job. . . . . . . . . . . : NO
Maximum Program Devices. . . . . . . . : 1
Current Program Device Defined . . . . : 1
Device Name . . . . . . . . . . . . . : *N
Device Description Name. . . . . . . . : *N
Device Class . . . . . . . . . . . . . : '02'X
Device Type. . . . . . . . . . . . . . : '08'X
COMMON I/O FEEDBACK .K/
Number of Puts . . . . . . . . . . . . : 0
Number of Gets . . . . . . . . . . . . : 0
Number of Put/Gets . . . . . . . . . . : 0
Number of other I/O . . . . . . . . . : 0
Current Operation . . . . . . . . . . : '00'X
Record Format . . . . . . . . . . . . :
Device Class and Type. . . . . . . . . : '0208'X
Device Name . . . . . . . . . . . . . : *N
Length of Last Record . . . . . . . . : 80
Number of Records Retrieved. . . . . . : 80
Last I/O Record Length . . . . . . . . : 0
Current Block Count. . . . . . . . . . : 0
PRINTER FEEDBACK:
Current Line Number. . . . . . . . . . : 1
Current Page . . . . . . . . . . . . . : 1
Major Return Code. . . . . . . . . . . : 00
Minor Return Code. . . . . . . . . . . : 00
Output Buffer:
0000 00000000 00000000 00000000 00000000 00000000 00000000 00000000 00000000 * *
0020 00000000 00000000 00000000 00000000 00000000 00000000 00000000 00000000 * *
0040 00000000 00000000 00000000 00000000 * *
Figure 123. Feedback Areas section of Formatted Dump
.I/ This is the file feedback section of the INFDS. Only fields applicable to
the file type are printed. The rest of the INFDS feedback sections are
not dumped, since they are only updated if they have been declared in
the program.
254 ILE RPG for AS/400 Programmer's Guide

Example of a Formatted Dump
.J/ This is the file open feedback information for the file. See the
Data Man-
agement
manual for a description of the fields.
.K/ This is the common I/O feedback information for the file. See the
Data
Management
manual for a description of the fields.
Information with Full-Formatted Dump
Open Data Path:
0000 64800000 00001AF0 00001B00 000000B0 00000140 000001C6 00000280 000002C0 * 0 F *
0020 00000530 00000000 00000000 00000380 00000000 06000000 00000000 00000000 * *
0040 00008000 00000000 003AC02B A00119FF 000006C0 00003033 00000000 00000000 * *
0060 80000000 00000000 003AC005 CF001CB0 00000000 00000000 00000000 00000000 * *
0080 80000000 00000000 003AA024 D0060120 01900000 00010000 00000050 00000000 * & *
00A0 1F000000 00000000 00000000 00000000 E2D7D8E2 E8E2D7D9 E3404040 D8E2E8E2 * SPQSYSPRT QSYS*
00C0 40404040 4040D8F0 F4F0F7F9 D5F0F0F2 * Q04079N002QSPL & *
Open Feedback:
0000 E2D7D8E2 E8E2D7D9 E3404040 D8E2E8E2 40404040 4040D8F0 F4F0F7F9 D5F0F0F2 *SPQSYSPRT QSYS Q04079N002*
0020 D8E2D7D3 40404040 40400007 00500000 D8F5F0F1 F3F8F3F5 F2F50000 00000000 *QSPL & Q501383525 *
0040 00500002 00000000 42008400 00000000 0000D5A4 00100000 00000008 00000000 * & d Nu *
0060 00000000 00000000 00000100 3C000000 0005E000 5CD54040 40404040 40400001 * *N *
0080 00000000 00001300 00000000 00000000 00010001 5CD54040 40404040 40400000 * *N *
00A0 07100000 00000000 00450045 00450045 07A10045 00450045 00700045 00450045 * *
00C0 00450045 00450045 002F0030 00040005 5CD54040 40404040 40400208 00000000 * *N *
00E0 20000000 00000000 00000000 00000000 00000000 00000001 C2200000 00059A00 * B *
0100 00000000 00000000 00000000 00000000 00000000 4040 * *
Common I/O Feedback:
0000 00900000 00000000 00000000 00000000 00000000 00000000 00000000 00000208 * *
0020 5CD54040 40404040 40400000 00500000 00000000 00000000 00000000 00000000 **N & *
0040 00000000 00000000 00000000 00000000 00000000 00000000 00000000 00000000 * *
0060 00000000 00000000 00000000 00000000 00000000 00000000 00000000 00000000 * *
0080 00000000 00000000 00000000 00000000 * *
I/O Feedback for Device:
0000 00010000 00010000 00000000 00000000 00000000 00000000 00000000 00000000 * *
0020 0000F0F0 0001 * 0000 *
Figure 124. Information Provided for Full-Formatted Dump
The common open data path and the feedback areas associated with the file are
included in the dump if you respond to an ILE RPG inquiry message with an F
option.
Data Information
Chapter 13. Obtaining a Dump 255

Example of a Formatted Dump
ILE RPG FORMATTED DUMP
Module Name. . . . . . . . . . . . . . : DBGEX2
Optimization Level . . . . . . . . . . : *NONE .L/ .M/
Halt Indicators:
H1 '0' H2 '0' H3 '0' H4 '0' H5 '0' H6 '0' H7 '0' H8 '0' H9 '0'
Command/Function Key Indicators:
KA '0' KB '0' KC '0' KD '0' KE '0' KF '0' KG '0' KH '0' KI '0' KJ '0'
KK '0' KL '0' KM '0' KN '0' KP '0' KQ '0' KR '0' KS '0' KT '0' KU '0'
KV '0' KW '0' KX '0' KY '0'
Control Level Indicators:
L1 '0' L2 '0' L3 '0' L4 '0' L5 '0' L6 '0' L7 '0' L8 '0' L9 '0'
Overflow Indicators:
OA '0' OB '0' OC '0' OD '0' OE '0' OF '0' OG '0' OV '0'
External Indicators:
U1 '0' U2 '0' U3 '0' U4 '0' U5 '0' U6 '0' U7 '0' U8 '0'
General Indicators:
01 '0' 02 '1' 03 '0' 04 '1' 05 '0' 06 '1' 07 '0' 08 '0' 09 '0' 10 '0'
11 '0' 12 '0' 13 '0' 14 '0' 15 '0' 16 '0' 17 '0' 18 '0' 19 '0' 20 '0'
21 '0' 22 '0' 23 '0' 24 '0' 25 '0' 26 '0' 27 '0' 28 '0' 29 '0' 30 '0'
31 '0' 32 '0' 33 '0' 34 '0' 35 '0' 36 '0' 37 '0' 38 '0' 39 '0' 40 '0'
41 '0' 42 '0' 43 '0' 44 '0' 45 '0' 46 '0' 47 '0' 48 '0' 49 '0' 50 '0'
51 '0' 52 '0' 53 '0' 54 '0' 55 '0' 56 '0' 57 '0' 58 '0' 59 '0' 60 '0'
61 '0' 62 '0' 63 '0' 64 '0' 65 '0' 66 '0' 67 '0' 68 '0' 69 '0' 70 '0'
71 '0' 72 '0' 73 '0' 74 '0' 75 '0' 76 '0' 77 '0' 78 '0' 79 '0' 80 '0'
81 '0' 82 '0' 83 '0' 84 '0' 85 '0' 86 '0' 87 '0' 88 '0' 89 '0' 90 '0'
91 '0' 92 '0' 93 '0' 94 '0' 95 '0' 96 '0' 97 '0' 98 '0' 99 '0'
Internal Indicators:
LR '0' MR '0' RT '0' 1P '0'
.N/
NAME ATTRIBUTES VALUE
_QRNU_DSI_DS1 INT(10) 1 '00000001'X .O/
_QRNU_DSI_DS2 INT(10) 2 '00000002'X
_QRNU_NULL_ARR CHAR(1) DIM(8) .P/
(1-2) '1' 'F1'X
(3) '0' 'F0'X
(4) '1' 'F1'X
(5-6) '0' 'F0'X
(7) '1' 'F1'X
(8) '0' 'F0'X
_QRNU_NULL_FLDNULL CHAR(1) '1' 'F1'X
_QRNU_TABI_TABLEA INT(10) 1 '00000001'X .Q/
ARR CHAR(2) DIM(8)
(1-3) 'AB' 'C1C2'X
(4-7) ' ' '4040'X
(8) '1' 'F1'X
ARRY ZONED(3,2) DIM(2)
(1-2) 1.24 'F1F2F4'X
BASEONNULL CHAR(10) NOT ADDRESSABLE
BASEPTR POINTER SPP:E30095A62F001208
BASESTRING CHAR(6) 'ABCDEF' 'C1C2C3C4C5C6'X
BIGDATE DATE(10) '1994-09-30' 'F1F9F9F460F0F960F3F0'X
BIGTIME TIME(8) '12.00.00' 'F1F24BF0F04BF0F0'X
BIGTSTAMP TIMESTAMP(26) '9999-12-31-12.00.00.000000'
VALUE IN HEX 'F9F9F9F960F1F260F3F160F1F24BF0F04BF0F04BF0F0F0F0F0F0'X
BIN4D3 BIN(4,3) -4.321 'EF1F'X
BIN9D7 BIN(9,7) 98.7654321 '3ADE68B1'X
DBCSSTRING GRAPHIC(3) ' BBCCDD ' 'C2C2C3C3C4C4'X
Figure 125 (Part 1 of 2). Data section of Formatted Dump
256 ILE RPG for AS/400 Programmer's Guide

Example of a Formatted Dump
DS1 DS OCCURS(3) .R/
OCCURRENCE(1)
FLD1 CHAR(5) '1BCDE' 'F1C2C3C4C5'X
FLD1A CHAR(1) DIM(5)
(1) '1' 'F1'X
(2) 'B' 'C2'X
(3) 'C' 'C3'X
(4) 'D' 'C4'X
(5) 'E' 'C5'X
FLD2 BIN(5,2) 123.45 '00003039'X
OCCURRENCE(2)
FLD1 CHAR(5) 'ABCDE' 'C1C2C3C4C5'X
FLD1A CHAR(1) DIM(5)
(1) 'A' 'C1'X
(2) 'B' 'C2'X
(3) 'C' 'C3'X
(4) 'D' 'C4'X
(5) 'E' 'C5'X
FLD2 BIN(5,2) 123.45 '00003039'X
OCCURRENCE(3)
FLD1 CHAR(5) 'ABCDE' 'C1C2C3C4C5'X
FLD1A CHAR(1) DIM(5)
(1) 'A' 'C1'X
(2) 'B' 'C2'X
(3) 'C' 'C3'X
(4) 'D' 'C4'X
(5) 'E' 'C5'X
FLD2 BIN(5,2) 123.45 '00003039'X
DS2 CHAR(1O) DIM(2) .S/
(1) 'aaaaaaaaaa' '81818181818181818181'X
(2) 'bbbbbbbbbb' '82828282828282828282'X
DS3 DS .T/
FIRSTNAME CHAR(10) 'Fred ' 'C6998584404040404040'X
LASTNAME CHAR(10) 'Jones ' 'D1969585A24040404040'X
TITLE CHAR(5) 'Mr. ' 'D4994B4040'X
EXPORTFLD CHAR(6) 'export' '85A7979699A3'X
FLDNULL ZONED(3,1) 24.3 'F2F4F3'X
FLOAT1 FLT(4) 1.234500000000E+007 .U/
VALUE IN HEX '4B3C5EA8'X
FLOAT2 FLT(8) 3.962745000000E+047
VALUE IN HEX '49D15A640A93FCFF'X
INT10 INT(10) -31904 'FFFF8360'X
INT5 INT(5) -2046 'F802'X
NEG_INF FLT(8) -HUGE_VAL .V/
VALUE IN HEX 'FFF0000000000000'X
NOT_NUM FLT(4) *NaN .W/
VALUE IN HEX '7FFFFFFF'X
NULLPTR POINTER SYP:*NULL
PACKED1D0 PACKED(5,2) -093.40 '09340D'X
PARM1 PACKED(4,3) 6.666 '06666F'X
POS_INF FLT(8) HUGE_VAL .X/
VALUE IN HEX '7FF0000000000000'X
PROCPTR POINTER PRP:A00CA02EC200 .Y/
SPCPTR POINTER SPP:A026FA0100C0
SPCSIZ BIN(9,0) 000000008. '00000008'X
STRING CHAR(6) 'ABCDEF' 'C1C2C3C4C5C6'X
TABLEA CHAR(3) DIM(3)
(1) 'aaa' '818181'X
(2) 'bbb' '828282'X
(3) 'ccc' '838383'X
UNSIGNED10 UNS(10) 31904 '00007CA0'X
UNSIGNED5 UNS(5) 2046 '07FE'X
ZONEDD3D2 ZONED(3,2) -3.21 'F3F2D1'X
Local variables for subprocedure SWITCH: .Z/
NAME ATTRIBUTES VALUE
_QRNL_PSTR_PARM POINTER SYP:*NULL
LOCAL CHAR(5) ' ' '0000000000'X
PARM CHAR(1) NOT ADDRESSABLE
* * * * * E N D O F R P G D U M P * * * * *
Figure 125 (Part 2 of 2). Data section of Formatted Dump
.L/ Optimization level
.M/ General indicators 1-99 and their current status ('1' is on, '0' is off). Note
that indicators *IN02, *IN04, and *IN06 were not yet set.
Chapter 13. Obtaining a Dump 257
Example of a Formatted Dump
.N/ Beginning of user variables, listed in alphabetical order, and grouped by
procedure. Data that is local to a subprocedure is stored in automatic
storage and is not available unless the subprocedure is active. Note that
the hexadecimal values of all variables are displayed. :nt Names longer
than 131 characters, will appear in the dump listing split across multiple
lines. The entire name will be printed with the characters '...' at the end
of the lines. If the final portion of the name is longer than 21 characters,
the attributes and values will be listed starting on the following line.
.O/ Internally defined fields which contain indexes multiple-occurrence data
structures.
.P/ Internally defined fields which contain the null indicators for null-capable
fields.
.Q/ Internally defined fields which contain indexes for tables.
.R/ Multiple-occurrence data structure.
.S/ Data structures with no subfields are displayed as character strings.
.T/ Data structure subfields are listed in
alphabetical order
,
not in the order
in which they are defined.
Gaps in the subfield definitions are not
shown.
.U/ 4-byte and 8-byte float fields.
.V/ Indicates negative infinity.
.W/ Stands for 'not a number' indicating that the value is not a valid floating-
point number.
.X/ Indicates positive infinity.
.Y/ The attribute does not differentiate between basing and procedure
pointer.
.Z/ The local data inside subprocedures is listed separately from the main
source section.
258 ILE RPG for AS/400 Programmer's Guide

Working with Files and Devices
This section describes how to use files and devices in ILE RPG programs. Specif-
ically, it shows how to:
¹Associate a file with a device
¹Define a file (as program-described or externally-described)
¹Process files
¹Access database files
¹Access externally-attached devices
¹Write an interactive application
Note: The term 'RPG IV program' refers to an Integrated Language Environment
program that contains one or more procedures written in RPG IV.
Copyright IBM Corp. 1994, 1999 259
260 ILE RPG for AS/400 Programmer's Guide

Associating Files with Input/Output Devices
Chapter 14. Defining Files
Files serve as the connecting link between a program and the device used for I/O.
Each file on the system has an associated file description which describes the file
characteristics and how the data associated with the file is organized into records
and fields.
In order for a program to perform any I/O operations, it must identify the file
description(s) the program is referencing, what type of I/O device is being used,
and how the data is organized. This chapter provides general information on:
¹Associating file descriptions with input/output devices
¹Defining externally described files
¹Defining program-described files
¹Data management operations
Information on how to use externally and program-described files with different
device types is found in subsequent chapters.
Associating Files with Input/Output Devices
The key element for all I/O operations on the AS/400 is the file. The system sup-
ports the following file types:
database files
allow storage of data permanently on system
device files
allow access to externally attached devices. Include display files, printer
files, tape files, diskette files, and ICF files.
save files used to store saved data on disk
DDM files allow access to data files stored on remote systems.
Each I/O device has a corresponding file description of one of the above types
which the program uses to access that device. The actual device association is
made when the file is processed: the data is read from or written to the device
when the file is used for processing.
RPG also allows access to files and devices not directly supported by the system,
through the use of SPECIAL files. With a SPECIAL file, you must provide a
program that handles the association of the name to the file, and the data manage-
ment for the file. With other types of files, this is handled by RPG and the operating
system.
To indicate to the operating system which file description(s) your program will use,
you specify a
file name
in positions 7 through 16 of a file description specification
for each file used. In positions 36 through 42 you specify an RPG
device name
.
The device name defines which RPG operations can be used with the associated
file. The device name can be one of: DISK, PRINTER, WORKSTN, SEQ, or
Copyright IBM Corp. 1994, 1999 261

Associating Files with Input/Output Devices
SPECIAL. Figure 126 on page 262 shows a file description specification for a
display (WORKSTN) file FILEX.
*.. 1 ...+... 2 ...+... 3 ...+... 4 ...+... 5 ...+... 6 ...+... 7 ...+... *
FFilename++IPEASFRlen+LKlen+AIDevice+.Keywords+++++++++++++++++++++++++++++
FFILEX CF E WORKSTN
Figure 126. Identifying a Display File in an RPG Program
Note that it is the file name, not the device name (specified in positions 36 through
42) which points to the OS/400 file description that contains the specifications for
the actual device.
The RPG device types correspond to the above file types as follows:
Table 16. Correlation of RPG Device Types with AS/400 File Types
RPG Device Type AS/400 File Type
DISK database, save, DDM files
PRINTER printer files
WORKSTN display, ICF files
SEQ tape, diskette, save, printer, database
SPECIAL N/A
Figure 127 illustrates the association of the RPG file name FILEX, as coded in
Figure 126, with a system file description for a display file.
RPG program FILEX
Device type =
DISPLAY
File name = FILEX
Device = WORKSTN
Figure 127. Associating a file name with a display file description
At compilation time, certain RPG operations are valid only for a specific RPG
device name. In this respect, the RPG operation is device dependent. One example
of device dependency is that the EXFMT operation code is valid only for a
WORKSTN device.
Other operation codes are device independent, meaning that they can be used with
any device type. For example, WRITE is a device-independent operation.
The SEQ Device
The device SEQ is an independent device type. Figure 128 on page 263 illustrates
the association of the RPG file name FILEY with a system file description for a
sequential device. When the program is run, the actual I/O device is specified in the
description of FILEY. For example, the device might be PRINTER.
262 ILE RPG for AS/400 Programmer's Guide

Types of File Descriptions
RPG program FILEY
File name - FILEY
Device = SEQ
Device type =
PRINTER
File type =
DEVICE
Figure 128. Associating a file name with a display file description
Although the file name and file type are coded in the RPG program, in many cases
you can change the type of file or the device used in a program without changing
the program. To find out how, see “Overriding and Redirecting File Input and
Output” on page 273.
Naming Files
On the AS/400 system, files are made up of members. These files are organized
into libraries. The convention for naming files is library-name/file-name.
In an ILE RPG program, file names are identified in positions 7 through 16 in file
description specifications. File names can be up to ten characters long and must be
unique.
You do not qualify the file name with a library within a program. At run time, the
system searches the library list associated with your job to find the file. If you wish
to change the name, member, or specify a particular library, you can use a file
override command. See “Overriding and Redirecting File Input and Output” on
page 273 for more information on file overrides.
Types of File Descriptions
When identifying the file description your program will be using, you must indicate
whether it is a program-described file or an externally described file.
¹For a program-described file, the description of the fields are coded within the
RPG source member on input and/or output specifications.
The description of the file to the operating system includes information about
where the data comes from and the length of the records in the file.
¹For an externally described file, the compiler retrieves the description of the
fields from an external file-description which was created using DDS, IDDU, or
SQL commands. Therefore, you do not have to code the field descriptions on
input and/or output specifications within the RPG source member.
The external description includes information about where the data comes from,
such as the database or a specific device, and a description of each field and
its attributes. The file must exist and be accessible from the library list before
you compile your program.
Externally described files offer the following advantages:
¹Less coding in programs. If the same file is used by many programs, the fields
can be defined once to the operating system and used by all the programs.
This practice eliminates the need to code input and output specifications for
RPG programs that use externally described files.
Chapter 14. Defining Files 263

Types of File Descriptions
¹Less maintenance activity when the file’s record format is changed. You can
often update programs by changing the file’s record format and then recom-
piling the programs that use the files without changing any coding in the
program.
¹Improved documentation because programs using the same files use consistent
record-format and field names.
¹Improved reliability. If level checking is specified, the RPG program will notify
the user if there are changes in the external description. See “Level Checking”
on page 270 for further information.
If an externally described file (identified by an E in position 22 of the file description
specification) is specified for the devices SEQ or SPECIAL, the RPG program uses
the field descriptions for the file, but the interface to the operating system is as
though the file were a program-described file. Externally described files cannot
specify device-dependent functions such as forms control for PRINTER files
because this information is already defined in the external description.
Using Files with External-Description as Program-Described
A file created from external descriptions can be used as a program-described file in
the program. To use an externally described file as a program-described file,
1. Specify the file as program-described (F in position 22) in the file description
specification of the program.
2. Describe the fields in the records on the input or/and output specifications of
the program.
At compile time, the compiler uses the field descriptions in the input or/and output
specifications. It does not retrieve the external descriptions.
Example of Some Typical Relationships between Programs and Files
Field-Level
Description of
a File
Record-Level
Description of
a File
OS/400
RPG RPG RPG RPG
OS/400 OS/400
Field-Level
Description of
a File
Externally
Described File
(E in position 22)
Program-Described
File (F in position
22) - The compiler
does not copy in
field-level description
Program-Described
File (F in position 22) Externally
Described File
(E in position 22)
1 2 3 4
Figure 129. Typical Relationships between an RPG Program and Files on the AS/400 System
.1/ The program uses the field-level description of a file that is defined to
the operating system. An externally described file is identified by an E in
position 22 of the file description specifications. At compilation time, the
compiler copies in the external field-level description.
264 ILE RPG for AS/400 Programmer's Guide

Defining Externally Described Files
.2/ An externally described file (that is, a file with field-level external
description) is used as a program-described file in the program. A
program-described file is identified by an F in position 22 of the file
description specifications. This entry tells the compiler not to copy in the
external field-level descriptions. This file does not have to exist at compi-
lation time.
.3/ A file is described only at the record level to the operating system. The
fields in the record are described within the program; therefore, position
22 of the file description specifications must contain an F. This file does
not have to exist at compilation time.
.4/ A file name can be specified at compilation time (that is, coded in the
RPG source member), and a different file name can be specified at run
time. The E in position 22 of the file description specifications indicates
that the external description of the file is to be copied in at compilation
time. At run time, a file override command can be used so that a dif-
ferent file is accessed by the program. To override a file at run time, you
must make sure that record names in both files are the same. The RPG
program uses the record-format name on the input/output operations,
such as a READ operation where it specifies what record type is
expected. See “Overriding and Redirecting File Input and Output” on
page 273 for more information.
Defining Externally Described Files
You can use DDS to describe files to the OS/400 system. Each record type in the
file is identified by a unique record-format name.
An E entry in position 22 of the file description specifications identifies an
externally described file. The E entry indicates to the compiler that it is to retrieve
the external description of the file from the system when the program is compiled.
The information in this external description includes:
¹File information, such as file type, and file attributes, such as access method
(by key or relative record number)
¹Record-format description, which includes the record format name and field
descriptions (names, locations, and attributes).
The information the compiler retrieves from the external description is printed on
the compiler listing as long as OPTION(*EXPDDS) is specified on either the
CRTRPGMOD or CRTBNDRPG command when compiling the source member.
(The default for both of these commands is OPTION(*EXPDDS).)
The following section describes how to use a file description specification to
rename or ignore record formats and how to use input and output specifications to
modify external descriptions. Remember that input and output specifications for
externally described files are optional.
Chapter 14. Defining Files 265

Defining Externally Described Files
Renaming Record-Format Names
Many of the functions that you can specify for externally described files (such as
the CHAIN operation) operate on either a file name or a record-format name. Con-
sequently, each file and record-format name in the program must be a unique sym-
bolic name.
To rename a record-format name, use the RENAME keyword on the file description
specifications for the externally described file as shown in Figure 130. The format
is RENAME(
old name
:
new name
).
*.. 1 ...+... 2 ...+... 3 ...+... 4 ...+... 5 ...+... 6 ...+... 7 ...+... *
FFilename++IPEASFRlen+LKlen+AIDevice+.Keywords+++++++++++++++++++++++++++++
FITMMSTL IP E K DISK RENAME(ITEMFORMAT:MSTITM)
*
Figure 130. RENAME Keyword for Record Format Names in an Externally Described File
The RENAME keyword is generally used if the program contains two files which
have the same record-format names. In Figure 130, the record format
ITEMFORMAT in the externally described file ITMMSTL is renamed MSTITM for
use in this program.
Renaming Field Names
You can partially rename all fields in an externally described file by using the
PREFIX keyword on the file-description specification for the file. You can either
add a prefix to the existing field name or you can replace part of the existing field
name with a sequence of characters. The format is PREFIX(
prefix-string
:
{
nbr_of_char_replaced}
). Figure 131 shows some examples of the use of PREFIX.
*.. 1 ...+... 2 ...+... 3 ...+... 4 ...+... 5 ...+... 6 ...+... 7 ...+... *
FFilename++IPEASFRlen+LKlen+AIDevice+.Keywords+++++++++++++++++++++++++++++
* Add the prefix MST to each name in the record format
FITMMSTL IP E K DISK PREFIX(MST)
*
* Change the prefix YTD to YE for each name in the record format
FSALESMSTR IP E K DISK PREFIX(YE:3)
Figure 131. Prefix Keyword for Record Format Names in an Externally Described File
Ignoring Record Formats
If a record format in an externally described file is not to be used in a program, you
can use the IGNORE keyword to make the program run as if the record format did
not exist in the file. For logical files, this means that all data associated with that
format is inaccessible to the program. Use the IGNORE keyword on a file
description specifications for the externally described file as shown in Figure 132
on page 267.
The file must have more than one record format, and not all of them can be
ignored; at least one must remain. Except for that requirement, any number of
record formats can be ignored for a file.
266 ILE RPG for AS/400 Programmer's Guide

Defining Externally Described Files
Once a record-format is ignored, it cannot be specified for any other keyword
(SFILE, RENAME, or INCLUDE), or for another IGNORE.
Ignored record-format names appear on the cross-reference listing, but they are
flagged as ignored.
To indicate that a record format from an externally described file, is to be ignored,
enter the keyword and parameter IGNORE(
record-format name
) on the file
description specification in the Keyword field.
Alternatively, the INCLUDE keyword can be used to include only those record
format names that are to be used in a program. All other record formats contained
in the file will be excluded.
*.. 1 ...+... 2 ...+... 3 ...+... 4 ...+... 5 ...+... 6 ...+... 7 ...+... *
FFilename++IPEASFRlen+LKlen+AIDevice+.Keywords+++++++++++++++++++++++++++++
*
* Assume the file ITMMSTL contains the following record formats:
* EMPLNO, NAME, ADDR, TEL, WAGE. To make the program run as if only the
* EMPLNO and NAME records existed, either of the following two methods
* can be used:
*
FITMMSTL UF E K DISK IGNORE(ADDR:TEL:WAGE)
*
* OR:
*
FITMMSTL UF E K DISK INCLUDE(EMPLNO:NAME)
*
Figure 132. IGNORE Keyword for Record Formats in an Externally Described File
Using Input Specifications to Modify an External Description
You can use the input specifications to override certain information in the external
description of an input file or to add RPG functions to the external description. On
the input specifications, you can:
¹Assign record-identifying indicators to record formats as shown in Figure 133
on page 268.
¹Rename a field as shown in Figure 133 on page 268.
¹Assign control-level indicators to fields as shown in Figure 133 on page 268.
¹Assign match-field values to fields for matching record processing as shown in
Figure 134 on page 268.
¹Assign field indicators as shown in Figure 134 on page 268.
You cannot use the input specifications to override field locations in an externally
described file. The fields in an externally described file are placed in the records in
the order in which they are listed in the data description specifications. Also,
device-dependent functions such as forms control, are not valid in an RPG program
for externally described files.
Note: You can explicitly rename a field on an input specification, even when the
PREFIX keyword is specified for a file. The compiler will recognize (and
require) the name that is first
used
in your program. For example, if you
specify the prefixed name on an input specification to associate the field
Chapter 14. Defining Files 267

Defining Externally Described Files
with an indicator, and you then try to rename the field referencing the
unprefixed name, you will get an error. Conversely, if you first rename the
field to something other than the prefixed name, and you then use the pre-
fixed name on a specification, you will get an error.
*.. 1 ...+... 2 ...+... 3 ...+... 4 ...+... 5 ...+... 6 ...+... 7 ...+... *
IRcdname+++....In.........................................................*
IMSTRITEM 01 .1/
I..............Ext-field+..................Field+++++++++L1M1..PlMnZr......
I ITEMNUMB .2/ ITEM L1 .3/
*
IMSTRWHSE 02
I ITEMNUMB ITEM L1
*
Figure 133. Overriding and Adding RPG Functions to an External Description
.1/ To assign a record-identifying indicator to a record in an externally
described file, specify the record-format name in positions 7 through 16
of the input specifications and assign a valid record-identifying indicator
in positions 21 and 22. A typical use of input specifications with
externally described files is to assign record-identifying indicators.
In this example, record-identifying indicator 01 is assigned to the record
MSTRITEM and indicator 02 to the record MSTRWHSE.
.2/ To rename a field in an externally described record, specify the external
name of the field, left-adjusted, in positions 21 through 30 of the field-
description line. In positions 49 through 62, specify the name that is to
be used in the program.
In this example, the field ITEMNUMB in both records is renamed ITEM
for this program.
.3/ To assign a control-level indicator to a field in an externally described
record, specify the name of the field in positions 49 through 62 and
specify a control-level indicator in positions 63 and 64.
In this example, the ITEM field in both records MSTRITEM and
MSTRWHSE is specified to be the L1 control field.
*.. 1 ...+... 2 ...+... 3 ...+... 4 ...+... 5 ...+... 6 ...+... 7 ...+... *
IFilename++SqNORiPos1+NCCPos2+NCCPos3+NCC..................................
IMSTREC 01 .1/
I..............Ext-field+..................Field+++++++++L1M1..PlMnZr......
I CUSTNO M1 .1/
*
IWKREC 02
I CUSTNO M1
I BALDUE 98 .2/
*
Figure 134. Adding RPG Functions to an External Description
.1/ To assign a match value to a field in an externally described record,
specify the record-format name in positions 7 through 16 of the record-
identification line. On the field-description line specify the name of the
268 ILE RPG for AS/400 Programmer's Guide
Defining Externally Described Files
field in positions 49 through 62 and assign a match-level value in posi-
tions 65 and 66.
In this example, the CUSTNO field in both records MSTREC and
WKREC is assigned the match-level value M1.
.2/ To assign a field indicator to a field in an externally described record,
specify the record-format name in positions 7 through 16 of the record-
identification line. On the field-description line, specify the field name in
positions 49 through 62, and specify an indicator in positions 69 through
74.
In this example, the field BALDUE in the record WKREC is tested for
zero when it is read into the program. If the field’s value is zero, indi-
cator 98 is set on.
Using Output Specifications
Output specifications are optional for an externally described file. RPG supports file
operation codes such as WRITE and UPDATE that use the external record-format
description to describe the output record without requiring output specifications for
the externally described file.
You can use output specification to control when the data is to be written, or to
specify selective fields that are to be written. The valid entries for the field-
description line for an externally described file are output indicators (positions 21 -
29), field name (positions 30 - 43), and blank after (position 45). Edit words and
edit codes for fields written to an externally described file are specified in the DDS
for the file. Device-dependent functions such as fetch overflow (position 18) or
space/skip (positions 40 - 51) are not valid in an RPG program for externally
described files. The overflow indicator is not valid for externally described files
either. For a description of how to specify editing in the DDS, see the
DDS Refer-
ence
.
If output specifications are used for an externally described file, the record-format
name is specified in positions 7 - 16 instead of the file name.
If all the fields in an externally described file are to be placed in the output record,
enter *ALL in positions 30 through 43 of the field-description line. If *ALL is speci-
fied, you cannot specify other field description lines for that record.
If you want to place only certain fields in the output record, enter the field name in
positions 30 through 43. The field names you specify in these positions must be the
field names defined in the external record description, unless the field was renamed
on the input specifications. See Figure 135 on page 270.
You should know about these considerations for using the output specifications for
an externally described file:
¹In the output of an update record, only those fields specified in the output field
specifications and meeting the conditions specified by the output indicators are
placed in the output record to be rewritten. Fields not specified in the output
specifications are rewritten using the values that were read. This technique
offers a good method of control as opposed to the UPDATE operation code
that updates all fields.
Chapter 14. Defining Files 269

Defining Externally Described Files
¹In the creation of a new record, the fields specified in the output field specifica-
tions are placed in the record. Fields not specified in the output field specifica-
tions or not meeting the conditions specified by the output indicators are written
as default values, which depend on the data format specified in the external
description (for example: a blank for character fields; zero for numeric fields).
*.. 1 ...+... 2 ...+... 3 ...+... 4 ...+... 5 ...+... 6 ...+... 7 ...+... *
OFilename++DF..N01N02N03Excnam++++B++A++Sb+Sa+............................*
OITMREC D 20
O..............N01N02N03Field+++++++++YB.End++PConstant/editword/DTformat++
O *ALL .1/
*
OSLSREC D 30
O SLSNAM .2/
O COMRAT
O 15 BONUS
*
Figure 135. Output Specifications for an Externally Described File
.1/ For an update file, all fields in the record are written to the externally
described record ITMREC using the current values in the program for all
fields in the record.
For the creation of a new record, all fields in the record are written to
the externally described record ITMREC using the current values in the
program for the fields in the record.
.2/ To update a record, the fields SLSNAM and COMRAT are written to the
externally described record SLSREC when indicator 30 is on. The field
BONUS is written to the SLSREC record when indicators 30 and 15 are
on. All other fields in the record are written with the values that were
read.
To create a new record, the fields SLSNAM and COMRAT are written to
the externally described record SLSREC when indicator 30 is on. The
field BONUS is written when indicators 30 and 15 are on. All other fields
in the record are written as default values, which depend on their data
type (for example: a blank for character fields; zero for numeric fields).
Level Checking
HLL programs are dependent on receiving, at run time, an externally described file
whose format agrees with what was copied into the program at compilation time.
For this reason, the system provides a level-check function that ensures that the
format is the same.
The RPG compiler always provides the information required by level checking when
an externally described DISK, WORKSTN, or PRINTER file is used. The level-
check function can be requested on the create, change, and override file com-
mands. The default on the create file command is to request level checking.
Level checking occurs on a record-format basis when the file is opened unless you
specify LVLCHK(*NO) when you issue a file override command or create a file. If
the level-check values do not match, the program is notified of the error. The RPG
program then handles the OPEN error as described in Chapter 12, “Handling
Exceptions” on page 217.
270 ILE RPG for AS/400 Programmer's Guide

Data Management Operations and ILE RPG I/O Operations
The RPG program does not provide level checking for program-described files or
for files using the devices SEQ or SPECIAL.
For more information on how to specify level checking, see the
Data Management
manual.
Defining Program-Described Files
Program-described files are files whose records and fields are described on
input/output specifications in the program that uses the file. To use a program-
described file in an RPG program you must:
1. Identify the file(s) in the file description specifications.
2. If it is an input file, describe the record and fields in the input specifications.
The file name in positions 7 through 16 in the input specifications must be the
same as the corresponding name entered in the file specifications.
On the record-identification entries you indicate whether you want to perform
sequence checking of records within the file.
3. Enter the same file name as in step 1 in the FACTOR 2 field of those calcu-
lation specifications which require it. For example, WRITE operations to a
program-described file require a data structure name in the result field.
4. If it is an output file, describe the record and fields in the output specifications.
In addition, you specify how the output is to be printed. The file name in posi-
tions 7 through 16 in the output specifications must be the same as the corre-
sponding name entered in the file specifications.
A program-described file must exist on the system, and be in your library list,
before the program can run. To create a file, use one of the Create File commands,
which can be found in the
CL Reference (Abridged)
.
Data Management Operations and ILE RPG I/O Operations
Data management is the part of the operating system that controls the storing and
accessing of data by an application program. Table 17 on page 272 shows the
data management operations provided by the AS/400 and their corresponding ILE
RPG operation. It also shows which operations are allowed for which ILE RPG
device type.
Chapter 14. Defining Files 271

Data Management Operations and ILE RPG I/O Operations
Table 17. Data Management Operations and the Corresponding RPG I/O Operation
Data Management Operation ILE RPG I/O Operation
OPEN
OPEN
READ
By relative
record number
By key
Sequential
Previous
Next
Invited Device
READ, CHAIN
READ, READE, CHAIN, primary and
secondary file
READ
READP, READPE
READ, READE
READ
WRITE-READ
EXFMT
WRITE
By relative
record number
By key
Sequential
WRITE
WRITE, EXCEPT, primary and secondary file
WRITE, EXCEPT
FEOD
FEOD
UPDATE
By relative
record number
By key
UPDATE, primary and secondary file
UPDATE, primary and secondary file
DELETE
By relative
record number
By key
DELETE, primary and secondary file
DELETE, primary and secondary file
ACQUIRE
ACQ
RELEASE
REL
COMMIT
COMMIT
ROLLBACK
ROLBK
CLOSE
CLOSE, LR RETURN
272 ILE RPG for AS/400 Programmer's Guide

Overriding and Redirecting File Input and Output
Chapter 15. General File Considerations
This chapter provides information on the following aspects of file processing on the
AS/400 using RPG:
¹overriding and redirecting file input and output
¹file locking by an RPG program
¹record locking by an RPG program
¹sharing an open data path
¹AS/400 spooling functions
¹using SRTSEQ/ALTSEQ in an RPG program versus a DDS file
Overriding and Redirecting File Input and Output
OS/400 commands can be used to override a parameter in the specified file
description or to redirect a file at compilation time or run time. File redirection
allows you to specify a file at run time to replace the file specified in the program
(at compilation time):
RPG program
Diskette
FILEY
Compile
Time
Override Command:
OVRDBF FILE (FILEY) TOFILE (FILEA)
Execution
Time
FILEA
File name = FILEY
Device = DISK
File type =
DEVICE
Device type =
DISKETTE
File type =
PHYSICAL
Figure 136. Overriding File Input and Output Example
In the preceding example, the CL command OVRDBF (Override With Database
File) allows the program to run with an entirely different device file than was speci-
fied at compilation time.
To override a file at run time, you must make sure that record names in both files
are the same. The RPG program uses the record-format name on the input/output
operations, such as a READ operation where it specifies what record type is
expected.
Not all file redirections or overrides are valid. At run time, checking ensures that the
specifications within the RPG program are valid for the file being processed. The
OS/400 system allows some file redirections even if device specifics are contained
Copyright IBM Corp. 1994, 1999 273
Overriding and Redirecting File Input and Output
in the program. For example, if the RPG device name is PRINTER, and the actual
file the program connects to is not a printer, the OS/400 system ignores the RPG
print spacing and skipping specifications.
There are other file redirections that the OS/400 system does not allow and that
cause the program to end. For example, if the RPG device name is WORKSTN
and the EXFMT operation is specified in the program, the program is stopped if the
actual file the program connects to is not a display or ICF file.
In ILE, overrides are scoped to the activation group level, job level, or call level.
Overrides that are scoped to the activation group level remain in effect until they
are deleted, replaced, or until the activation group in which they are specified ends.
Overrides that are scoped to the job level remain in effect until they are deleted,
replaced, or until the job in which they are specified ends. This is true regardless of
the activation group in which the overrides were specified. Overrides that are
scoped to the call level remain in effect until they are deleted, replaced, or until the
program or procedure in which they are specified ends.
The default scope for overrides is the activation group. For job-level scope, specify
OVRSCOPE(*JOB) on the override command. For call-level scope, specify
OVRSCOPE(*CALLLVL) on the override command.
See the
Data Management
manual for more detailed information on valid file redi-
rections and file overrides.
ILE Concepts
also contains information about overrides
and activation group vs. job level scope.
Example of Redirecting File Input and Output
The following example shows the use of a file override at compilation time.
Assume that you want to use an externally described file for a TAPE device which
does not have field-level description. You must:
1. Define a physical file named FMT1 with one record format that contains the
description of each field in the record format. The record format is defined on
the data description specifications (DDS). For a tape device, the externally
described file should contain only one record format.
2. Create the file named FMT1 with a Create Physical File CL command.
3. Specify the file name of QTAPE (which is the IBM-supplied device file name for
magnetic tape devices) in the RPG program. This identifies the file as externally
described (indicated by an E in position 22 of the file description specifications),
and specifies the device name SEQ in positions 36 through 42.
4. Use an override command–OVRDBF FILE(QTAPE) TOFILE(FMT1)–at compila-
tion time to override the QTAPE file name and use the FMT1 file name. This
command causes the compiler to copy in the external description of the FMT1
file, which describes the record format to the RPG compiler.
5. Create the RPG program using the CRTBNDRPG command or the CRTPGM
command.
6. Call the program at run time. The override to file FMT1 should not be in effect
while the program is running. If the override is in effect, use the CL command
DLTOVR (Delete Override) before calling the program.
Note: You may need to use the CL command OVRTAPF before you call the
program to provide information necessary for opening the tape file.
274 ILE RPG for AS/400 Programmer's Guide

File Locking
RPG program
Execution Time:
No Override
File name = QTAPE
Format=E
Device = SEQ
Compile Time:
Override File
QTAPE to
File FMT1
QTAPE
FMT1
File type =
DEVICE
Device type =
TAPE
Figure 137. Redirecting File Input and Output Example
File Locking
The OS/400 system allows a lock state (exclusive, exclusive allow read, shared for
update, shared no update, or shared for read) to be placed on a file used during
the execution of a job. Programs within a job are not affected by file lock states. A
file lock state applies only when a program in another job tries to use the file con-
currently. The file lock state can be allocated with the CL command ALCOBJ (Allo-
cate Object). For more information on allocating resources and lock states, see the
Data Management
manual.
The OS/400 system places the following lock states on database files when it
opens the files:
The shared-for-read lock state allows another user to open the file with a lock state
of shared for read, shared for update, shared no update, or exclusive allow read,
but the user cannot specify the exclusive use of the file. The shared-for-update lock
state allows another user to open the file with shared-for-read or shared-for-update
lock state.
The RPG program places an exclusive-allow-read lock state on device files.
Another user can open the file with a shared-for-read lock state.
The lock state placed on the file by the RPG program can be changed if you use
the Allocate Object command.
File Type Lock State
Input Shared for read
Update Shared for update
Add Shared for update
Output Shared for update
Chapter 15. General File Considerations 275

Record Locking
Record Locking
When a record is read by a program, it is read in one of two modes: input or
update. If a program reads a record for update, a lock is placed on that record.
Another program cannot read the same record for update until the first program
releases that lock. If a program reads a record for input, no lock is placed on the
record. A record that is locked by one program can be read for input by another
program.
In RPG IV programs, you use an update file to read records for update. A record
read from a file with a type other than update can be read for inquiry only. By
default, any record that is read from an update file will be read for update. For
update files, you can specify that a record be read for input by using one of the
input operations CHAIN, READ, READE, READP, or READPE and specifying an
operation code extender (N) in the operation code field following the operation code
name.
When a record is locked by an RPG IV program, that lock remains until one of the
following occurs:
¹the record is updated.
¹the record is deleted.
¹another record is read from the file (either for inquiry or update).
¹a SETLL or SETGT operation is performed against the file
¹an UNLOCK operation is performed against the file.
¹an output operation defined by an output specification with no field names
included is performed against the file.
Note: An output operation that adds a record to a file does not result in a
record lock being released.
If your program reads a record for update and that record is locked through another
program in your job or through another job, your read operation will wait until the
record is unlocked (except in the case of shared files, see “Sharing an Open Data
Path” on page 277). If the wait time exceeds that specified on the WAITRCD
parameter of the file, an exception occurs. If your program does not handle this
exception (RNX1218) then the default error handler is given control when a record
lock timeout occurs, an RNQ1218 inquiry message will be issued. One of the
options listed for this message is to retry the operation on which the timeout
occurred. This will cause the operation on which the timeout occurred to be re-
issued, allowing the program to continue as if the record lock timeout had not
occurred. Note that if the file has an INFSR specified in which an I/O operation is
performed on the file before the default error handler is given control, unexpected
results can occur if the input operation that is retried is a sequential operation,
since the file cursor may have been modified.
Note: Subprocedures do not get inquiry message, and so this situation should be
handled by using an error indicator on the read operation and checking for
status 1218 following the read.
If no changes are required to a locked record, you can release it from its locked
state, without modifying the file cursor, by using the UNLOCK operation or by proc-
essing output operations defined by output specifications with no field names
276 ILE RPG for AS/400 Programmer's Guide

Sharing an Open Data Path
included. These output operations can be processed by EXCEPT output, detail
output, or total output.
(There are exceptions to these rules when operating under commitment control.
See “Using Commitment Control” on page 307 for more information.)
Sharing an Open Data Path
An open data path is the path through which all input and output operations for a
file are performed. Usually a separate open data path is defined each time a file is
opened. If you specify SHARE(*YES) for the file creation or on an override, the first
program’s open data path for the file is shared by subsequent programs that open
the file concurrently.
The position of the current record is kept in the open data path for all programs
using the file. If you read a record in one program and then read a record in a
called program, the record retrieved by the second read depends on whether the
open data path is shared. If the open data path is shared, the position of the
current record in the called program is determined by the current position in the
calling program. If the open data path is not shared, each program has an inde-
pendent position for the current record.
If your program holds a record lock in a shared file and then calls a second
program that reads the shared file for update, you can release the first program's
lock by :
¹performing a READ operation on the update file by the second program, or
¹using the UNLOCK or the read-no-lock operations.
In ILE, shared files are scoped to either the job level or the activation group level.
Shared files that are scoped to the job level can be shared by any programs
running in
any
activation group within the job. Shared files that are scoped to the
activation group level can be shared
only
by the programs running in the same
activation group.
The default scope for shared files is the activation group. For job-level scope,
specify OVRSCOPE(*JOB) on the override command.
ILE RPG offers several enhancements in the area of shared ODPs. If a program or
procedure performs a read operation, another program or procedure can update the
record as long as SHARE(*YES) is specified for the file in question. In addition,
when using multiple-device files, if one program acquires a device, any other
program sharing the ODP can also use the acquired device. It is up to the pro-
grammer to ensure that all data required to perform the update is available to the
called program.
Sharing an open data path improves performance because the OS/400 system
does not have to create a new open data path. However, sharing an open data
path can cause problems. For example, an error is signaled in the following cases:
¹If a program sharing an open data path attempts file operations other than
those specified by the first open (for example, attempting input operations
although the first open specified only output operations)
Chapter 15. General File Considerations 277

Spooling
¹If a program sharing an open data path for an externally described file tries to
use a record format that the first program ignored
¹If a program sharing an open data path for a program described file specifies a
record length that exceeds the length established by the first open.
When several files in one program are overridden to one shared file at run time, the
file opening order is important. In order to control the file opening order, you should
use a programmer-controlled open or use a CL program to open the files before
calling the program.
If a program shares the open data path for a primary or secondary file, the program
must process the detail calculations for the record being processed before calling
another program that shares that open data path. Otherwise, if lookahead is used
or if the call is at total time, sharing the open data path for a primary or secondary
file may cause the called program to read data from the wrong record in the file.
You must make sure that when the shared file is opened for the first time, all of the
open options that are required for subsequent opens of the file are specified. If the
open options specified for subsequent opens of a shared file are not included in
those specified for the first open of a shared file, an error message is sent to the
program.
Table 18 details the system open options allowed for each of the open options you
can specify.
For additional information about sharing an open data path, see the
DB2 UDB for
AS/400 Database Programming
manual.
ILE Concepts
also contains information
about sharing open data paths and activation group versus job level scope.
Table 18. System Open Options Allowed with User Open Options
RPG User
Open Options System
Open Options
INPUT INPUT
OUTPUT OUTPUT (program created file)
UPDATE INPUT, UPDATE, DELETE
ADD OUTPUT (existing file)
Spooling
Spooling is a system function that puts data into a storage area to wait for proc-
essing. The AS/400 system provides for the use of input and output spooling func-
tions. Each AS/400 file description contains a spool attribute that determines
whether spooling is used for the file at run time. The RPG program is not aware
that spooling is being used. The actual physical device from which a file is read or
to which a file is written is determined by the spool reader or the spool writer. For
more detailed information on spooling, see the
Data Management
manual.
278 ILE RPG for AS/400 Programmer's Guide

SRTSEQ/ALTSEQ
Output Spooling
Output spooling is valid for batch or interactive jobs. The description of the file that
is specified in the RPG program by the file name contains the specification for
spooling as shown in the following diagram:
RPG program
Spooled
File
QPRINT Spooling
Queue
QPRINT
Execution Time
Start
Printer
writer
Start Printer
writer Time
Device
File name = QPRINT
Device = PRINTER
SPOOL (*YES)
QUEUE (QPRINT)
Figure 138. Output Spooling Example
File override commands can be used at run time to override the spooling options
specified in the file description, such as the number of copies to be printed. In addi-
tion, AS/400 spooling support allows you to redirect a file after the program has
run. You can direct the same printed output to a different device such as a diskette.
SRTSEQ/ALTSEQ in an RPG Program versus a DDS File
When a keyed file is created using SRTSEQ and LANGID, the SRTSEQ specified
is used when comparing character keys in the file during CHAIN, SETLL, SETGT,
READE and READPE operations. You do not have to specify the same, or any,
SRTSEQ value when creating the RPG program or module.
When a value for SRTSEQ is specified on CRTBNDRPG or CRTRPGMOD, then all
character comparison operations in the program will use this SRTSEQ. This value
affects the comparison of
all
fields, including key fields, fields from other files and
fields declared in the program.
You should decide whether to use SRTSEQ for your RPG program based on how
you want operations such as IFxx, COMP, and SORTA, to work on your character
data, not on what was specified when creating your files.
Chapter 15. General File Considerations 279
SRTSEQ/ALTSEQ
280 ILE RPG for AS/400 Programmer's Guide

Database Files
Chapter 16. Accessing Database Files
You can access a database file from your program by associating the file name
with the device DISK in the appropriate file specification.
DISK files of an ILE RPG program also associate with distributed data management
(DDM) files, which allow you to access files on remote systems as database files.
Database Files
Database files are objects of type *FILE on the AS/400. They can be either phys-
ical or logical files and either externally described or program-described. You
access database files by associating the file name with the device DISK in positions
36 through 42 of the file description specifications.
Database files can be created by OS/400 Create File commands. For more infor-
mation on describing and creating database files, refer to the
DB2 UDB for AS/400
Database Programming
manual and the
DDS Reference
.
Physical Files and Logical Files
Physical files contain the actual data that is stored on the system, and a
description of how data is to be presented to or received from a program. They
contain only one record format, and one or more members. Records in database
files can be externally or program-described.
A physical file can have a keyed sequence access path. This means that data is
presented to a program in a sequence based on one or more key fields in the file.
Logical files do not contain data. They contain a description of records found in
one or more physical files. A logical file is a view or representation of one or more
physical files. Logical files that contain more than one format are referred to as
multi-format logical files.
If your program processes a logical file which contains more than one record
format, you can use a read by record format to set the format you wish to use.
Data Files and Source Files
A data file contains actual data, or a view of the data. Records in data files are
grouped into members. All the records in a file can be in one member or they can
be grouped into different members. Most database commands and operations by
default assume that database files which contain data have
only one
member. This
means that when your program accesses database files containing data, you do not
need to specify the member name for the file unless your file contains more than
one member. If your file contains more than one member and a particular member
is not specified, the first member is used.
Usually, database files that contain source programs are made up of more than one
member. Organizing source programs into members within database files allows
you to better manage your programs. The source member contains source state-
ments that the system uses to create program objects.
Copyright IBM Corp. 1994, 1999 281

Using Externally Described Disk Files
Using Externally Described Disk Files
Externally described DISK files are identified by an E in position 22 of the file
description specifications. The E indicates that the compiler is to retrieve the
external description of the file from the system when the program is compiled.
Therefore, you must create the file before the program is compiled.
The external description for a DISK file includes:
¹The record-format specifications that contain a description of the fields in a
record
¹Access path specifications that describe how the records are to be retrieved.
These specifications result from the DDS for the file and the OS/400 create file
command that is used for the file.
Record Format Specifications
The record-format specifications allow you to describe the fields in a record and the
location of the fields in a record. The fields are located in the record in the order
specified in the DDS. The field description generally includes the field name, the
field type, and the field length (including the number of decimal positions in a
numeric field). Instead of specifying the field attributes in the record format for a
physical or logical file, you can define them in a field-reference file.
In addition, the DDS keywords can be used to:
¹Specify that duplicate key values are not allowed for the file (UNIQUE)
¹Specify a text description for a record format or a field (TEXT).
For a complete list of the DDS keywords that are valid for a database file, see the
DB2 UDB for AS/400 Database Programming
.
Figure 139 on page 283 shows an example of the DDS for a database file, and
Figure 140 on page 284 for a field-reference file that defines the attributes for the
fields used in the database file. See the
DDS Reference
for more information on a
field-reference file.
Access Path
The description of an externally described file contains the access path that
describes how records are to be retrieved from the file. Records can be retrieved
based on an arrival sequence (non-keyed) access path or on a keyed-sequence
access path.
The arrival sequence access path is based on the order in which the records are
stored in the file. Records are added to the file one after another.
For the keyed-sequence access path, the sequence of records in the file is based
on the contents of the key field that is defined in the DDS for the file. For example,
in the DDS shown in Figure 139 on page 283, CUST is defined as the key field.
The keyed-sequence access path is updated whenever records are added, deleted,
or when the contents of a key field change.
For a complete description of the access paths for an externally described data-
base file, see the
DB2 UDB for AS/400 Database Programming
manual.
282 ILE RPG for AS/400 Programmer's Guide

Using Externally Described Disk Files
*.. 1 ...+... 2 ...+... 3 ...+... 4 ...+... 5 ...+... 6 ...+... 7 ..*
A..........T.Name++++++.Len++TDpB......Functions++++++++++++++++++++*
A** LOGICAL CUSMSTL CUSTOMER MASTER FILE
A UNIQUE
A R CUSREC PFILE(CUSMSTP)
A TEXT('Customer Master Record')
A CUST
A NAME
A ADDR
A CITY
A STATE
A ZIP
A SRHCOD
A CUSTYP
A ARBAL
A ORDBAL
A LSTAMT
A LSTDAT
A CRDLMT
A SLSYR
A SLSLYR
A K CUST
Figure 139. Example of the Data Description Specifications for a Database File
The sample DDS are for the customer master logical file CUSMSTL. The file con-
tains one record format CUSREC (customer master record). The data for this file is
contained in the physical file CUSMSTP, which is identified by the keyword PFILE.
The UNIQUE keyword is used to indicate that duplicate key values are not allowed
for this file. The CUST field is identified by a K in position 17 of the last line as the
key field for this record format.
The fields in this record format are listed in the order they are to appear in the
record. The attributes for the fields are obtained from the physical file CUSMSTP.
The physical file, in turn, refers to a field-reference file to obtain the attributes for
the fields. The field-reference file is shown in Figure 140 on page 284.
Chapter 16. Accessing Database Files 283

Using Externally Described Disk Files
*.. 1 ...+... 2 ...+... 3 ...+... 4 ...+... 5 ...+... 6 ...+... 7 ..*
A..........T.Name++++++RLen++TDpB......Functions++++++++++++++++++++*
A**FLDRED DSTREF DISTRIBUTION APPLICATION FIELD REFERENCE
A R DSTREF TEXT('Distribution Field Ref')
A* COMMON FIELDS USED AS REFERENCE
A BASDAT 6 0 EDTCDE(Y) .1/
A TEXT('Base Date Field')
A* FIELDS USED BY CUSTOMER MASTER FILE
A CUST 5 CHECK(MF) .2/
A COLHDG('Customer' 'Number')
A NAME 20 COLHDG('Customer Name')
A ADDR R REFFLD(NAME) .3/
A COLHDG('Customer Address')
A CITY R REFFLD(NAME) .3/
A COLHDG('Customer City')
A STATE 2 CHECK(MF) .2/
A COLHDG('State')
A SRHCOD 6 CHECK(MF) .2/
A COLHDG('Search' 'Code')
A TEXT('Customer Number Search +
A Code')
A ZIP 5 0 CHECK(MF) .2/
A COLHDG('Zip' 'Code')
A CUSTYP 1 0 RANGE(1 5) .4/
A COLHDG('Cust' 'Type')
A TEXT('Customer Type 1=Gov 2=Sch+
A 3=Bus 4=Pvt 5=Oth')
A ARBAL 8 2 COLHDG('Accts Rec' 'Balance') .5/
A EDTCDE(J) .6/
A ORDBAL R REFFLD(ARBAL)
A COLHDG('A/R Amt in' 'Order +
A File')
A LSTAMT R REFFLD(ARBAL)
A COLHDG('Last' 'Amount' 'Paid')
A TEXT('Last Amount Paid in A/R')
A LSTDAT R REFFLD(BASDAT)
A COLHDG('Last' 'Date' 'Paid')
A TEXT('Last Date Paid in A/R')
A CRDLMT R REFFLD(ARBAL)
A COLHDG('Credit' 'Limit')
A TEXT('Customer Credit Limit')
A SLSYR R+ 2 REFFLD(ARBAL)
A COLHDG('Sales' 'This' 'Year')
A TEXT('Customer Sales This Year')
A SLSLYR R+ 2 REFFLD(ARBAL)
A COLHDG('Sales' 'Last' 'Year')
A TEXT('Customer Sales Last Year') .7/
Figure 140. Example of a field Reference File
This example of a field-reference file shows the definitions of the fields that are
used by the CUSMSTL (customer master logical) file as shown in Figure 139 on
page 283. The field-reference file normally contains the definitions of fields that are
used by other files. The following text describes some of the entries for this field-
reference file.
.1/ The BASDAT field is edited by the Y edit code, as indicated by the
keyword EDTCDE(Y). If this field is used in an externally described
output file for an ILE RPG program, the edit code used is the one speci-
fied in this field-reference file; it cannot be overridden in the ILE RPG
program. If the field is used in a program-described output file for an ILE
284 ILE RPG for AS/400 Programmer's Guide
Using Externally Described Disk Files
RPG program, an edit code must be specified for the field in the output
specifications.
.2/ The CHECK(MF) entry specifies that the field is a mandatory fill field
when it is entered from a display work station. Mandatory fill means that
all characters for the field must be entered from the display work station.
.3/ The ADDR and CITY fields share the same attributes that are specified
for the NAME field, as indicated by the REFFLD keyword.
.4/ The RANGE keyword, which is specified for the CUSTYP field, ensures
that the only valid numbers that can be entered into this field from a
display work station are 1 through 5.
.5/ The COLHDG keyword provides a column head for the field if it is used
by the Interactive Database Utilities (IDU).
.6/ The ARBAL field is edited by the J edit code, as indicated by the
keyword EDTCDE(J).
.7/ A text description (TEXT keyword) is provided for some fields. The
TEXT keyword is used for documentation purposes and appears in
various listings.
Valid Keys for a Record or File
For a keyed-sequence access path, you can define one or more fields in the DDS
to be used as the key fields for a record format. (However, variable-length fields
cannot be used as key fields in an RPG program.) All record types in a file do not
have to have the same key fields. For example, an order header record can have
the ORDER field defined as the key field, and the order detail records can have the
ORDER and LINE fields defined as the key fields.
The key for a file is determined by the valid keys for the record types in that file.
The file’s key is determined in the following manner:
¹If all record types in a file have the same number of key fields defined in the
DDS that are identical in attributes, the
key for the file
consists of all fields in
the key for the record types. (The corresponding fields do not have to have the
same name.) For example, if the file has three record types and the key for
each record type consists of fields A, B, and C, the file’s key consists of fields
A, B, and C. That is, the file’s key is the same as the records’ key.
¹If all record types in the file do not have the same key fields, the key for the file
consists of the key fields
common
to all record types. For example, a file has
three record types and the key fields are defined as follows:
– REC1 contains key field A.
– REC2 contains key fields A and B.
– REC3 contains key fields A, B, and C.
The file’s key is field A–the key field common to all record types.
¹If no key field is common to all record types, there is no key for the file.
In an ILE RPG program, you can specify a search argument on certain file opera-
tion codes to identify the record you want to process. The ILE RPG program com-
pares the search argument with the key of the file or record, and processes the
specified operation on the record whose key matches the search argument.
Chapter 16. Accessing Database Files 285
Using Externally Described Disk Files
Valid Search Arguments
You can specify a search argument in the ILE RPG operations CHAIN, DELETE,
READE, READPE, SETGT, and SETLL that specify a file name or a record name.
For an operation to a file name, the maximum number of fields that you can specify
in a search argument is equal to the total number of key fields valid for the file’s
key. For example, if all record types in a file do not contain all of the same key
fields, you can use a key list (KLIST) to specify a search argument that is com-
posed only of the number of fields common to all record types in the file. If a file
contains three record types, the key fields are defined as follows:
– REC1 contains key field A.
– REC2 contains key fields A and B.
– REC3 contains key fields A, B, and C.
The search argument can only be a single field with attributes identical to field A
because field A is the only key field common to all record types. The search argu-
ment cannot contain a floating point, variable length, or null-capable field.
For an operation to a record name, the maximum number of fields that you can
specify in a search argument is equal to the total number of key fields valid for that
record type.
If the search argument consists of one field, you can specify a literal, a field name,
or a KLIST name with one KFLD. If the search argument is composed of more than
one field (a composite key), you must specify a KLIST with multiple KFLDs. To
process null-valued keys a KLIST must be used.
The attributes of each field in the search argument must be identical to the attri-
butes of the corresponding field in the file or record key. The attributes include the
length, the data type and the number of decimal positions. The attributes are listed
in the key-field-information data table of the compiler listing. See the example in
“Key Field Information” on page 434.
In all these file operations (CHAIN, DELETE, READE, READPE, SETGT, and
SETLL), you can also specify a search argument that contains fewer than the total
number of fields valid for the file or record. Such a search argument refers to a
partial key.
Referring to a Partial Key
The rules for the specification of a search argument that refers to a partial key are
as follows:
¹The search argument is composed of fields that correspond to the leftmost
(high-order) fields of the key for the file or record.
¹Only the rightmost fields can be omitted from the key list (KLIST) for a search
argument that refers to a partial key. For example, if the total key for a file or
record is composed of key fields A, B, and C, the valid search arguments that
refer to a partial key are field A, and fields A and B.
¹Each field in the search argument must be identical in attributes to the corre-
sponding key field in the file or record. The attributes include the length, data
type, the number of decimal positions, and format (for example, packed or
zoned).
286 ILE RPG for AS/400 Programmer's Guide
Using Externally Described Disk Files
¹A search argument cannot refer to a portion of a key field.
If a search argument refers to a partial key, the file is positioned at the first record
that satisfies the search argument or the record retrieved is the first record that
satisfies the search argument. For example, the SETGT and SETLL operations
position the file at the first record on the access path that satisfies the operation
and the search argument. The CHAIN operation retrieves the first record on the
access path that satisfies the search argument. The DELETE operation deletes the
first record on the access path that satisfies the search argument. The READE
operation retrieves the next record if the portion of the key of that record (or the
record of the specified type) on the access path matches the search argument. The
READPE operation retrieves the prior record if the portion of the key of that record
(or the record of the specified type) on the access path matches the search argu-
ment. For more information on the above operation codes, see the
ILE RPG for
AS/400 Reference
.
Record Blocking and Unblocking
By default, the RPG compiler unblocks input records and blocks output records to
improve run-time performance in SEQ or DISK files when the following conditions
are met:
1. The file is program-described or, if externally described, it has only one record
format.
2. The keyword RECNO is not used in the file-description specification.
Note: If RECNO is used, the ILE RPG compiler will not allow record blocking.
However, if the file is an input file and RECNO is used, Data Manage-
ment may still block records if fast sequential access is set. This means
that updated records might not be seen right away.
3. One of the following is true:
a. The file is an output file.
b. If the file is a combined file, then it is an array or table file.
c. The file is an input-only file; it is not a record-address file or processed by a
record-address file; and uses only the OPEN, CLOSE FEOD, and READ
file operations. (In other words, the following file operations are not allowed:
READE, READPE, SETGT, SETLL, and CHAIN.)
The RPG compiler generates object program code to block and unblock records for
all SEQ or DISK files that satisfy the above conditions. Certain OS/400 system
restrictions may prevent blocking and unblocking. In those cases, performance is
not improved.
You can explicitly request record blocking by specifying the keyword BLOCK(*YES)
on the file-description specification for the file. The only difference between the
default record blocking and user-requested record blocking is that when
BLOCK(*YES) is specified for input files, then the operations SETLL, SETGT and
CHAIN can be used with the input file (see condition 3c above) and blocking will
still occur. If the BLOCK keyword is not specified and these operations are used,
no record blocking will occur.
You can also prevent the default blocking of records by specifying the keyword
BLOCK(*NO) on the file-description specification. If BLOCK(*NO) is specified, then
Chapter 16. Accessing Database Files 287

Using Program-Described Disk Files
no record blocking is done by the compiler, nor by data management. If the
keyword BLOCK is not specified, then default blocking occurs as described above.
The input/output and device-specific feedback of the file information data structure
are not updated after each read or write (except for the RRN and Key information
on block reads) for files in which the records are blocked and unblocked by the
RPG compiler. The feedback area is updated each time a block of records is trans-
ferred. (For further details on the file information data structure see the
ILE RPG for
AS/400 Reference
.)
You can obtain valid updated feedback information by preventing the file from being
blocked and unblocked. Use one of the following ways to prevent blocking:
¹Specify BLOCK(*NO) on the file description specification.
¹At run time, use the CL command OVRDBF (Override with Database File) with
SEQONLY(*NO) specified.
Using Program-Described Disk Files
Program-described files, which are identified by an F in position 22 of the file
description specifications, can be described as indexed files, as sequential files, or
as record-address files.
Indexed File
An indexed file is a program-described DISK file whose access path is built on key
values. You must create the access path for an indexed file by using data
description specifications.
An indexed file is identified by an I in position 35 of the file description specifica-
tions.
The key fields identify the records in an indexed file. You specify the length of the
key field in positions 29 through 33, the format of the key field in position 34, and
the starting location of the key field in the KEYLOC keyword of the file description
specifications.
An indexed file can be processed sequentially by key, sequentially within limits, or
randomly by key.
Valid Search Arguments
For a program-described file, a search argument must be a single field. For the
CHAIN and DELETE operations, the search argument must be the same length as
the key field that is defined on the file description specifications for the indexed file.
For the other file operations, the search argument may be a partial field.
The DDS specifies the fields to be used as a key field. The KEYLOC keyword of
the file description specifications specify the starting position of the first key field.
The entry in positions 29 through 33 of the file description specifications must
specify the length of the key as defined in the DDS.
Figure 141 on page 289 and Figure 142 on page 289 show examples of how to
use the DDS to describe the access path for indexed files.
288 ILE RPG for AS/400 Programmer's Guide

Using Program-Described Disk Files
*.. 1 ...+... 2 ...+... 3 ...+... 4 ...+... 5 ...+... 6 ...+... 7 ..*
A..........T.Name++++++.Len++TDpB......Functions++++++++++++++++++++*
A R FORMATA PFILE(ORDDTLP)
A TEXT('Access Path for Indexed +
A File')
A FLDA 14
A ORDER 5 0
A FLDB 101
A K ORDER
A*
*.. 1 ...+... 2 ...+... 3 ...+... 4 ...+... 5 ...+... 6 ...+... 7 ...+... *
FFilename++IPEASFRlen+LKlen+AIDevice+.Keywords+++++++++++++++++++++++++++++
FORDDTLL IP F 118 3PIDISK KEYLOC(15)
F*
Figure 141. DDS and corresponding File-Description Specification Detail Flow of RPG IV
Exception/Error Handling
You must use data description specifications to create the access path for a
program-described indexed file.
In the DDS for the record format FORMATA for the logical file ORDDTLL, the field
ORDER, which is five digits long, is defined as the key field, and is in packed
format. The definition of ORDER as the key field establishes the keyed access for
this file. Two other fields, FLDA and FLDB, describe the remaining positions in this
record as character fields.
The program-described input file ORDDTLL is described on the file description
specifications as an indexed file. Positions 29 through 33 must specify the number
of positions in the record required for the key field as defined in the DDS: three
positions. The KEYLOC keyword specifies position 15 as the starting position of the
key field in the record. Because the file is defined as program-described by the F in
position 22, the ILE RPG compiler does not retrieve the external field-level
description of the file at compilation time. Therefore, you must describe the fields in
the record on the input specifications.
*.. 1 ...+... 2 ...+... 3 ...+... 4 ...+... 5 ...+... 6 ...+... 7 ..*
A..........T.Name++++++.Len++TDpB......Functions++++++++++++++++++++*
A R FORMAT PFILE(ORDDTLP)
A TEXT('Access Path for Indexed +
A File')
A FLDA 14
A ORDER 5
A ITEM 5
A FLDB 96
A K ORDER
A K ITEM
Figure 142. (Part 1 of 2). Using Data Description Specifications to Define the Access Path
(Composite Key) for an Indexed File
In this example, the data description specifications define two key fields for the
record format FORMAT in the logical file ORDDTLL. For the two fields to be used
as a composite key for a program described indexed file, the key fields must be
contiguous in the record.
Chapter 16. Accessing Database Files 289

Using Program-Described Disk Files
On the file description specifications, the length of the key field is defined as 10 in
positions 29 through 33 (the combined number of positions required for the ORDER
and ITEM fields). The starting position of the key field is described as 15 using the
keyword KEYLOC (starting in position 44). The starting position must specify the
first position of the first key field.
*.. 1 ...+... 2 ...+... 3 ...+... 4 ...+... 5 ...+... 6 ...+... 7 ...+... *
FFilename++IPEASFRlen+LKlen+AIDevice+.Keywords+++++++++++++++++++++++++++++
FORDDTLL IP F 120 10AIDISK KEYLOC(15)
*.. 1 ...+... 2 ...+... 3 ...+... 4 ...+... 5 ...+... 6 ...+... 7 ...+... *
DName+++++++++++ETDsFrom+++To/L+++IDc.Keywords+++++++++++++++++++++++++++++
DKEY DS
D K1 1 5
D K2 6 10
*.. 1 ...+... 2 ...+... 3 ...+... 4 ...+... 5 ...+... 6 ...+... 7 ...+... *
CL0N01Factor1+++++++Opcode(E)+Factor2+++++++Result++++++++Len++D+HiLoEq....
C MOVE ORDER K1
C MOVE ITEM K2
C KEY CHAIN ORDDTLL 99
Figure 143. (Part 2 of 2). Using Data Description Specifications to Define the Access Path
(Composite Key) for an Indexed File
When the DDS specifies a composite key, you must build a search argument in the
program to CHAIN to the file. (A KLIST cannot be used for a program-described
file.) One way is to create a data structure (using definition specifications) with sub-
fields equal to the key fields defined in the DDS. Then, in the calculations, set the
subfields equal to the value of the key fields, and use the data-structure name as
the search argument in the CHAIN operation.
In this example, the MOVE operations set the subfields K1 and K2 equal to the
value of ORDER and ITEM, respectively. The data-structure name (KEY) is then
used as the search argument in the CHAIN operation.
Sequential File
Sequential files are files where the order of the records in the file is based on the
order the records are placed in the file (that is, in arrival sequence). For example,
the tenth record placed in the file occupies the tenth record position.
Sequential files can be processed randomly by relative record number, consec-
utively, or by a record-address file. You can use either the SETLL or SETGT opera-
tion code to set limits on the file.
Record Address File
You can use a record-address file to process another file. A record-address file can
contain (1) limits records that are used to process a file sequentially within limits, or
(2) relative record numbers that are used to process a file by relative record
numbers. The record-address file itself must be processed sequentially.
A record-address file is identified by an R in position 18 of the file description spec-
ifications. If the record-address file contains relative record numbers, position 35
must contain a T. The name of the file to be processed by the record-address file
must be specified on the file description specification. You identify the file using the
keyword RAFDATA(
file-name
).
290 ILE RPG for AS/400 Programmer's Guide

Methods for Processing Disk Files
Limits Records
For sequential-within-limits processing, the record-address file contains limits
records. A limits record contains the lowest record key and the highest record key
of the records in the file to be read.
The format of the limits records in the record-address file is as follows:
¹The low key begins in position 1 of the record; the high key immediately follows
the low key. No blanks can appear between the keys.
¹Each record in the record-address file can contain only one set of limits. The
record length must be greater than or equal to twice the length of the record
key.
¹The low key and the high key in the limits record must be the same length.
The length of the keys must be equal to the length of the key field of the file to
be processed.
¹A blank entry equal in length to the record key field causes the ILE RPG com-
piler to read the next record in the record-address file.
Relative Record Numbers
For relative-record-number processing, the record-address file contains relative
record numbers. Each record retrieved from the file being processed is based on a
relative record number in the record-address file. A record-address file containing
relative record numbers cannot be used for limits processing. Each relative record
number in the record-address file is a multi-byte binary field where each field con-
tains a relative record number.
You can specify the record-address file length as 4, 3, or blank, depending on the
source of the file. When using a record-address file from the AS/400 environment,
specify the record-address file length as 4, since each field is 4 bytes in length.
When using a record-address file created for the System/36 Environment, specify
the record-address file length as 3, since each field is 3 bytes in length. If you
specify the record-address file length as blank, the compiler will check the primary
record length at run time and determine whether to treat the record-address file as
3 byte or as 4 byte.
A minus 1 (-1 or hexadecimal FFFFFFFF) relative-record-number value stops the
use of a relative-record-address file record. End of file occurs when all records from
the record-address file have been processed.
Methods for Processing Disk Files
The methods of disk file processing include:
¹Consecutive processing
¹Sequential-by-key processing
¹Random-by-key processing
¹Sequential-within-limits processing.
¹Relative-record-number processing
Chapter 16. Accessing Database Files 291

Methods for Processing Disk Files
Table 19 on page 292 shows the valid entries for positions 28, 34, and 35 of the
file description specification for the various file types and processing methods. The
subsequent text describes each method of processing.
Table 19. Processing Methods for DISK Files
Processing Method Limits
Processing
(Pos. 28)
Record
Address
Type
(Pos. 34)
File
Organization
(Pos. 35)
Externally Described Files
With Keys
Sequentially
Randomly
Sequential within limits
(by record-address file)
Without Keys
Randomly/consecutively
Blank
Blank
L
Blank
K
K
K
Blank
Blank
Blank
Blank
Blank
Program Described Files
With Keys (indexed file)
Sequentially
Randomly
Sequential within limits
(by record-address file)
Without Keys
Randomly/consecutively
By record-address file
As record-address file
(relative record numbers)
As record-address limits file
Blank
Blank
L
Blank
Blank
Blank
Blank
A, D, G, P,
T, Z, or F
A, D, G, P,
T, Z, or F
A, D, G, P,
T, Z, or F
Blank
Blank
Blank
A, D, G, P,
T, Z, F, or
Blank
I
I
I
Blank
Blank
T
Blank
Consecutive Processing
During consecutive processing, records are read in the order they appear in the file.
For output and input files that do not use random functions (such as SETLL,
SETGT, CHAIN, or ADD), the ILE RPG compiler defaults to or operates as though
SEQONLY(*YES) had been specified on the CL command OVRDBF (Override with
Database File). (The ILE RPG compiler does not operate as though
SEQONLY(*YES) had been specified for update files.) SEQONLY(*YES) allows
multiple records to be placed in internal data management buffers; the records are
then passed to the ILE RPG compiler one at a time on input.
292 ILE RPG for AS/400 Programmer's Guide
Methods for Processing Disk Files
If, in the same job or activation group, two logical files use the same physical file,
and one file is processed consecutively and one is processed for random update, a
record can be updated that has already been placed in the buffer that is presented
to the program. In this case, when the record is processed from the consecutive
file, the record does not reflect the updated data. To prevent this problem, use the
CL command OVRDBF and specify the option SEQONLY(*NO), which indicates
that you do not want multiple records transferred for a consecutively processed file.
For more information on sequential only processing, see the
DB2 UDB for AS/400
Database Programming
.
Sequential-by-Key Processing
For the sequential-by-key method of processing, records are read from the file in
key sequence.
The sequential-by-key method of processing is valid for keyed files used as
primary, secondary, or full procedural files.
For output files and for input files that do not use random functions (such as
SETLL, SETGT, CHAIN, or ADD) and that have only one record format, the ILE
RPG compiler defaults to or operates as though SEQONLY(*YES) had been speci-
fied on the CL command OVRDBF. (The ILE RPG compiler does not operate as
though SEQONLY(*YES) had been specified for update files.) SEQONLY(*YES)
allows multiple records to be placed in internal data management buffers; the
records are then passed to the ILE RPG compiler one at a time on input.
If, in the same job, two files use the same physical file, and one file is processed
sequentially and one is processed for random update, a record could be updated
that has already been placed in the buffer that is presented to the program. In this
case, when the record is processed from the sequential file, the record does not
reflect the updated data. To prevent this problem, use the CL command OVRDBF
and specify the option SEQONLY(*NO), which indicates that you do not want mul-
tiple records transferred for a sequentially processed file.
For more information on sequential only processing, see the
DB2 UDB for AS/400
Database Programming
manual.
Examples of Sequential-by-Key Processing
The following three examples show you different ways of using the
sequential-by-key method of processing data.
DATA DESCRIPTION SPECIFICATIONS (DDS):
Figure 144 on page 294 and
Figure 145 on page 294 shows the data description specifications (DDS) for the
physical files used by the examples. Figure 146 on page 294 shows the DDS for
the logical file used by the first three examples.
Chapter 16. Accessing Database Files 293

Methods for Processing Disk Files
A*****************************************************************
A* DESCRIPTION: This is the DDS for the physical file EMPMST. *
A* It contains one record format called EMPREC. *
A* This file contains one record for each employee *
A* of the company. *
A*****************************************************************
A*
A R EMPREC
A ENUM 5 0 TEXT('EMPLOYEE NUMBER')
A ENAME 20 TEXT('EMPLOYEE NAME')
A ETYPE 1 TEXT('EMPLOYEE TYPE')
A EDEPT 3 0 TEXT('EMPLOYEE DEPARTMENT')
A ENHRS 3 1 TEXT('EMPLOYEE NORMAL WEEK HOURS')
A K ENUM
Figure 144. DDS for database file EMPMST (physical file)
A*****************************************************************
A* DESCRIPTION: This is the DDS for the physical file TRWEEK. *
A* It contains one record format called RCWEEK. *
A* This file contains all weekly entries made to *
A* the time reporting system. *
A*****************************************************************
A*
A R RCWEEK
A ENUM 5 0 TEXT('EMPLOYEE NUMBER')
A WEEKNO 2 0 TEXT('WEEK NUMBER OF CURRENT YEAR')
A EHWRK 4 1 TEXT('EMPLOYEE HOURS WORKED')
A K ENUM
A K WEEKNO
Figure 145. DDS for database file TRWEEK (physical file)
A*****************************************************************
A* RELATED FILES: EMPMST (Physical File) *
A* TRWEEK (Physical File) *
A* DESCRIPTION: This is the DDS for the logical file EMPL1. *
A* It contains two record formats called *
A* EMPREC and RCWEEK. *
A*****************************************************************
A R EMPREC PFILE(EMPMST)
A K ENUM
A*
A R RCWEEK PFILE(TRWEEK)
A K ENUM
A K WEEKNO
Figure 146. DDS for database file EMPL1 (logical file)
EXAMPLE PROGRAM 1 (Sequential-by-Key Using Primary File):
In this
example, the employee master record (EMPREC) and the weekly hours worked
record (RCWEEK) are contained in the same logical file EMPL1. The EMPL1 file is
defined as a primary input file and is read sequentially by key. In the data
description specifications for the file, the key for the EMPREC record is defined as
the ENUM (employee number) field, and the key for the RCWEEK record is defined
294 ILE RPG for AS/400 Programmer's Guide

Methods for Processing Disk Files
as the ENUM field plus the WEEKNO (week number) field, which is a composite
key.
*****************************************************************
* PROGRAM NAME: YTDRPT1 *
* RELATED FILES: EMPL1 (Logical File) *
* PRINT (Printer File) *
* DESCRIPTION: This program shows an example of processing *
* records using the sequential-by-key method. *
* This program prints out each employee's *
* information and weekly hours worked. *
*****************************************************************
FPRINT O F 80 PRINTER
FEMPL1 IP E K DISK
* A record-identifying indicator is assigned to each record; these
* record-identifying indicators are used to control processing for
* the different record types.
IEMPREC 01
I*
IRCWEEK 02
I*
* Since the EMPL1 file is read sequentially by key, for
* a valid employee number, the ENUM in a RCWEEK record
* must be the same as the ENUM in the last retrieved EMPREC
* record. This must be checked for and is done here by saving
* ENUMs of the EMPREC record into the field EMPNO and comparing
* it with the ENUMs read from RCWEEK records.
* If the ENUM is a valid one, *IN12 will be seton. *IN12 is
* used to control the printing of the RCWEEK record.
C SETOFF 12
C 01 MOVE ENUM EMPNO 5 0
C*
C IF (*IN02='1') AND (ENUM=EMPNO)
C SETON 12
C ENDIF
OPRINT H 1P 2 6
O 40 'EMPLOYEE WEEKLY WORKING '
O 52 'HOURS REPORT'
O H01 1
O 12 'EMPLOYEE: '
O ENAME 32
O H01 1
O 12 'SERIAL #: '
O ENUM 17
O 27 'DEPT: '
O EDEPT 30
O 40 'TYPE: '
O ETYPE 41
O H01 1
O 20 'WEEK #'
O 50 'HOURS WORKED'
O D12 1
O WEEKNO 18
O EHWRK 3 45
Figure 147. Sequential-by-Key Processing, Example 1
Chapter 16. Accessing Database Files 295

Methods for Processing Disk Files
EXAMPLE PROGRAM 2 (Sequential-by-Key Using READ):
This example is the
same as the previous example except that the EMPL1 file is defined as a full-
procedural file, and the reading of the file is done by the READ operation code.
*****************************************************************
* PROGRAM NAME: YTDRPT2 *
* RELATED FILES: EMPL1 (Logical File) *
* PRINT (Printer File) *
* DESCRIPTION: This program shows an example of processing *
* records using the read operation code. *
* This program prints out each employee's *
* information and weekly hours worked. *
*****************************************************************
FPRINT O F 80 PRINTER
FEMPL1 IF E K DISK
* The two records (EMPREC and RCWEEK) are contained in the same
* file, and a record-identifying indicator is assigned to each
* record. The record-identifying indicators are used to control
* processing for the different record types. No control levels
* or match fields can be specified for a full-procedural file.
IEMPREC 01
I*
IRCWEEK 02
I*
* The READ operation code reads a record from the EMPL1 file. An
* end-of-file indicator is specified in positions 58 and 59. If
* the end-of-file indicator 99 is set on by the READ operation,
* the program branches to the EOFEND tag and processes the end-of-
* file routine.
C SETOFF 12
C READ EMPL1 99
C 99 GOTO EOFEND
C*
C 01 MOVE ENUM EMPNO 5 0
C*
C IF (*IN02='1') AND (ENUM=EMPNO)
C SETON 12
C ENDIF
* Since EMPL1 is defined as a full-procedural file, indicator
* *INLR has to be seton to terminate the program after processing
* the last record.
C EOFEND TAG
C 99 SETON LR
Figure 148 (Part 1 of 2). Sequential-by-Key Processing, Example 2
296 ILE RPG for AS/400 Programmer's Guide

Methods for Processing Disk Files
OPRINT H 1P 2 6
O 40 'EMPLOYEE WEEKLY WORKING '
O 52 'HOURS REPORT'
O H01 1
O 12 'EMPLOYEE: '
O ENAME 32
O H01 1
O 12 'SERIAL #: '
O ENUM 17
O 27 'DEPT: '
O EDEPT 30
O 40 'TYPE: '
O ETYPE 41
O H01 1
O 20 'WEEK #'
O 50 'HOURS WORKED'
O D12 1
O WEEKNO 18
O EHWRK 3 45
Figure 148 (Part 2 of 2). Sequential-by-Key Processing, Example 2
EXAMPLE PROGRAM 3 (Matching-Record Technique):
In this example, the
TRWEEK file is defined as a secondary input file. The EMPREC and RCWEEK
records are processed as matching records, with the ENUM field in both records
assigned the match level value of M1. Record-identifying indicators 01 and 02 are
assigned to the records to control the processing for the different record types.
*****************************************************************
* PROGRAM NAME: YTDRPT5 *
* RELATED FILES: EMPMST (Physical File) *
* TRWEEK (Physical File) *
* PRINT (Printer File) *
* DESCRIPTION: This program shows an example of processing *
* records using the matching record method. *
* This program prints out each employee's *
* information, weekly worked hours and amount *
* of overtime. *
*****************************************************************
FPRINT O F 80 PRINTER
FEMPMST IP E K DISK
FTRWEEK IS E K DISK
IEMPREC 01
I ENUM M1
IRCWEEK 02
I ENUM M1
Figure 149 (Part 1 of 2). Sequential-by-Key Processing, Example 3
Chapter 16. Accessing Database Files 297

Methods for Processing Disk Files
C 01 Z-ADD 0 TOTHRS 5 1
C 01 Z-ADD 0 TOTOVT 5 1
C 01 SETOFF 12
C*
C MR IF (*IN02='1')
C ADD EHWRK TOTHRS
C EHWRK SUB ENHRS OVTHRS 4 111
C 11 ADD OVTHRS TOTOVT
C SETON 12
C ENDIF
OPRINT H 1P 2 6
O 50 'YTD PAYROLL SUMMARY'
O D01 1
O 12 'EMPLOYEE: '
O ENAME 32
O D01 1
O 12 'SERIAL #: '
O ENUM 17
O 27 'DEPT: '
O EDEPT 30
O 40 'TYPE: '
O ETYPE 41
O D02MR 1
O 8 'WEEK #'
O WEEKNO 10
O 32 'HOURS WORKED = '
O EHWRK 3 38
* These 2 detail output lines are processed if *IN01 is on
* and no matching records found (that means no RCWEEK records
* for that employee found). Obviously, the total fields
* (TOTHRS and TOTOVT) are equal to zeros in this case.
O D 01NMR 1
O 70 'YTD HOURS WORKED = '
O TOTHRS 3 78
O D 01NMR 1
O 70 'YTD OVERTIME HOURS = '
O TOTHRS 3 78
* These 2 total output lines are processed before performing
* detail calcualations. Therefore, the total fields
* (TOTHRS and TOTOVT) for the employee in the last retrieved
* record will be printed out if the specified indicators are on.
O T0112 1
O OR LR 12
O 70 'YTD HOURS WORKED = '
O TOTHRS 3 78
O T0112 1
O OR LR 12
O 70 'YTD OVERTIME HOURS = '
O TOTOVT 3 78
Figure 149 (Part 2 of 2). Sequential-by-Key Processing, Example 3
298 ILE RPG for AS/400 Programmer's Guide

Methods for Processing Disk Files
Random-by-Key Processing
For the random-by-key method of processing, a search argument that identifies the
key of the record to be read is specified in factor 1 of the calculation specifications
for the CHAIN operation. Figure 151 on page 300 shows an example of an
externally described DISK file being processed randomly by key. The specified
record can be read from the file either during detail calculations or during total cal-
culations.
The random-by-key method of processing is valid for a full procedural file desig-
nated as an input file or an update file.
For an externally described file, position 34 of the file description specification must
contain a K, which indicates that the file is processed according to an access path
that is built on keys.
The data description specifications (DDS) for the file specifies the field that contains
the key value (the key field). Position 35 of the file description specification must be
blank.
A program-described file must be designated as an indexed file (I in position 35),
and position 34 of the file description specification must contain an A, D, G, P, T, or
Z. The length of the key field is identified in positions 29-33 of the file description
specification, and the starting location of the key field is specified on the KEYLOC
keyword. Data description specifications must be used to create the access path for
a program described input file (see “Indexed File” on page 288).
Example of Random-by-Key Processing
The following is an example of how to use the random-by-key method of proc-
essing data. Figure 144 on page 294 and Figure 150 show the data description
specifications (DDS) for the physical files used by EMSTUPD ( Figure 151 on
page 300).
A*****************************************************************
A* RELATED PGMS: EMSTUPD *
A* DESCRIPTIONS: This is the DDS for the physical file CHANGE. *
A* It contains one record format called CHGREC. *
A* This file contains new data that is used to *
A* update the EMPMST file. *
A*****************************************************************
A*
A R CHGREC
A ENUM 5 0 TEXT('EMPLOYEE NUMBER')
A NNAME 20 TEXT('NEW NAME')
A NTYPE 1 TEXT('NEW TYPE')
A NDEPT 3 0 TEXT('NEW DEPARTMENT')
A NNHRS 3 1 TEXT('NEW NORMAL WEEK HOURS')
A K ENUM
Figure 150. DDS for database file CHANGE (physical file)
EXAMPLE PROGRAM:
In this example, the EMPMST file is defined as an Update
Full-Procedural file. The update file CHANGE is to be processed by keys. The DDS
for each of the externally described files (EMPMST and CHANGE) identify the
ENUM field as the key field. The read/update processes are all controlled by the
operations specified in the Calculation Specifications.
Chapter 16. Accessing Database Files 299

Methods for Processing Disk Files
*****************************************************************
* PROGRAM NAME: EMSTUPD *
* RELATED FILES: EMPMST (Physical File) *
* CHANGE (Physical File) *
* DESCRIPTION: This program shows the processing of records *
* using the random-by-key method. The CHAIN *
* operation code is used. *
* The physical file CHANGE contains all the *
* changes made to the EMPMST file. Its record *
* format name is CHGREC. There may be some *
* fields in the CHGREC that are left blank, *
* in that case, no changes are made to those *
* fields. *
*****************************************************************
FCHANGE IP E K DISK
FEMPMST UF E K DISK
* As each record is read from the primary input file, CHANGE,
* the employee number (ENUM) is used as the search argument
* to chain to the corresponding record in the EMPMST file.
* *IN03 will be set on if no corresponding record is found, which
* occurs when an invalid ENUM is entered into the CHGREC record.
C ENUM CHAIN EMPREC 03
C 03 GOTO NEXT
C NNAME IFNE *BLANK
C MOVE NNAME ENAME
C ENDIF
C NTYPE IFNE *BLANK
C MOVE NTYPE ETYPE
C ENDIF
C NDEPT IFNE *ZERO
C MOVE NDEPT EDEPT
C ENDIF
C NNHRS IFNE *ZERO
C MOVE NNHRS ENHRS
C ENDIF
C UPDATE EMPREC
C*
C NEXT TAG
Figure 151. Random-by-Key Processing of an Externally Described File
Sequential-within-Limits Processing
Sequential-within-limits processing by a record-address file is specified by an L in
position 28 of the file description specifications and is valid for a file with a keyed
access.
You can specify sequential-within-limits processing for an input or an update file
that is designated as a primary, secondary, or full-procedural file. The file can be
externally described or program-described (indexed). The file should have keys in
ascending sequence.
To process a file sequentially within limits from a record-address file, the program
reads:
¹A limits record from the record-address file
¹Records from the file being processed within limits with keys greater than or
equal to the low-record key and less than or equal to the high-record key in the
300 ILE RPG for AS/400 Programmer's Guide
Methods for Processing Disk Files
limits record. If the two limits supplied by the record-address file are equal, only
the records with the specified key are retrieved.
The program repeats this procedure until the end of the record-address file is
reached.
Examples of Sequential-within-Limits Processing
Figure 152 on page 302 shows an example of an indexed file being processed
sequentially within limits. Figure 154 on page 303 shows the same example with
externally described files instead of program-described files.
Figure 144 on page 294 shows the data description specifications (DDS) for the
physical file used by the program ESWLIM1 ( Figure 152 on page 302) and
ESWLIM2 ( Figure 154 on page 303).
EXAMPLE PROGRAM 1 (Sequential-within-Limits Processing):
EMPMST is
processed sequentially within limits (L in position 28) by the record address file
LIMITS. Each set of limits from the record-address file consists of the low and high
employee numbers of the records in the EMPMST file to be processed. Because
the employee number key field (ENUM) is five digits long, each set of limits con-
sists of two 5-digits keys. (Note that ENUM is in packed format, therefore, it
requires three positions instead of five.)
Chapter 16. Accessing Database Files 301

Methods for Processing Disk Files
*****************************************************************
* PROGRAM NAME: ESWLIM1 *
* RELATED FILES: EMPMST (Physical File) *
* LIMITS (Physical File) *
* PRINT (Printer File) *
* DESCRIPTION: This program shows the processing of an *
* indexed file sequentially within limits. *
* This program prints out information for the *
* employees whose employee numbers are within *
* the limits given in the file LIMITS. *
*****************************************************************
FLIMITS IR F 6 3 DISK RAFDATA(EMPMST)
FEMPMST IP F 28L 3PIDISK KEYLOC(1)
FPRINT O F 80 PRINTER
* Input specifications must be used to describe the records in the
* program-described file EMPMST.
IEMPMST NS 01
I P 1 3 0ENUM
I 4 23 ENAME
I 24 24 ETYPE
I P 25 26 0EDEPT
* As EMPMST is processed within each set of limits, the corres-
* ponding records are printed. Processing of the EMPMST file is
* complete when the record-address file LIMITS reaches end of file.
OPRINT H 1P 1
O 12 'SERIAL #'
O 22 'NAME'
O 45 'DEPT'
O 56 'TYPE'
O D01 1
O ENUM 10
O ENAME 35
O EDEPT 45
O ETYPE 55
Figure 152. Sequential-within-Limits Processing of an Externally Described File
EXAMPLE PROGRAM 2 (Sequential-within-Limits Processing):
Figure 153
shows the data description specifications (DDS) for the record-address limits file
used by the program ESWLIM2 ( Figure 154 on page 303).
A*****************************************************************
A* RELATED PROGRAMS: ESWLIM *
A* DESCRIPTION: This is the DDS for the physical file *
A* LIMITS. *
A* It contains a record format named LIMIT. *
A*****************************************************************
A
A R LIMIT
A LOW 5 0
A HIGH 5 0
Figure 153. DDS for record address file LIMITS (physical file)
This program performs the same job as the previous program. The only difference
is that the physical file EMPMST is defined as an externally described file instead
of a program-described file.
302 ILE RPG for AS/400 Programmer's Guide

Methods for Processing Disk Files
*****************************************************************
* PROGRAM NAME: ESWLIM2 *
* RELATED FILES: EMPMST (Physical File) *
* LIMITS (Physical File) *
* PRINT (Printer File) *
* DESCRIPTION: This program shows the processing of an *
* externally described file sequentially *
* within limits. *
* This program prints out information for the *
* employees whose employee numbers are within *
* the limits given in the file LIMITS. *
*****************************************************************
FLIMITS IR F 6 3 DISK RAFDATA(EMPMST)
FEMPMST IP E L K DISK
FPRINT O F 80 PRINTER
* Input Specifications are optional for an externally described
* file. Here, *IN01 is defined as the record-identifying
* indicator for the record-format EMPREC to control the
* processing of this record.
IEMPREC 01
OPRINT H 1P 1
O 12 'SERIAL #'
O 22 'NAME'
O 45 'DEPT'
O 56 'TYPE'
O D01 1
O ENUM 10
O ENAME 35
O EDEPT 45
O ETYPE 55
O*
Figure 154. Sequential-within-Limits Processing of a Program-Described File
Relative-Record-Number Processing
Random input or update processing by relative record number applies to full proce-
dural files only. The desired record is accessed by the CHAIN operation code.
Relative record numbers identify the positions of the records relative to the begin-
ning of the file. For example, the relative record numbers of the first, fifth, and
seventh records are 1, 5, and 7, respectively.
For an externally described file, input or update processing by relative record
number is determined by a blank in position 34 of the file description specifications
and the use of the CHAIN operation code. Output processing by relative record
number is determined by a blank in position 34 and the use of the RECNO keyword
on the file description specification line for the file.
Use the RECNO keyword on a file description specifications to specify a numeric
field that contains the relative record number that specifies where a new record is
to be added to this file. The RECNO field must be defined as numeric with zero
decimal positions. The field length must be large enough to contain the largest
record number for the file. A RECNO field must be specified if new records are to
be placed in the file by using output specifications or a WRITE operation.
Chapter 16. Accessing Database Files 303

Valid File Operations
When you update or add a record to a file by relative record number, the record
must already have a place in the member. For an update, that place must be a
valid existing record; for a new record, that place must be a deleted record.
You can use the CL command INZPFM to initialize records for use by relative
record number. The current relative record number is placed in the RECNO field for
all retrieval operations or operations that reposition the file (for example, SETLL,
CHAIN, READ).
Valid File Operations
Table 20 on page 305 shows the valid file operation codes allowed for DISK files
processed by keys and Table 21 on page 306 for DISK files processed by non-
keyed methods. The operations shown in these figures are valid for externally
described DISK files and program-described DISK files.
Before running your program, you can override a file to another file. In particular,
you can override a sequential file in your program to an externally described, keyed
file. (The file is processed as a sequential file.) You can also override a keyed file
in your program to another keyed file, providing the key fields are compatible. For
example, the overriding file must not have a shorter key field than you specified in
your program.
Note: When a database record is deleted, the physical record is marked as
deleted. Deleted records can occur in a file if the file has been initialized
with deleted records using the Initialize Physical File Member (INZPFM)
command. Once a record is deleted, it cannot be read. However, you can
use the relative record-number to position to the record and then write over
its contents.
304 ILE RPG for AS/400 Programmer's Guide

Valid File Operations
Table 20. Valid File Operations for Keyed Processing Methods (Random by Key,
Sequential by Key, Sequential within Limits)
File-Description
Specifications Positions Calculation Specifications Positions
17 18 20 28134226-35
I P/S K/A/P/G/
D/T/Z/F
CLOSE, FEOD, FORCE
I P/S A K/A/P/G/
D/T/Z/F
WRITE, CLOSE, FEOD, FORCE
I P/S L K/A/P/G/
D/T/Z/F
CLOSE, FEOD, FORCE
U P/S K/A/P/G/
D/T/Z/F
UPDATE, DELETE, CLOSE, FEOD,
FORCE
U P/S A K/A/P/G/
D/T/Z/F
UPDATE, DELETE, WRITE, CLOSE,
FEOD, FORCE
U P/S L K/A/P/G/
D/T/Z/F
UPDATE, DELETE, CLOSE, FEOD,
FORCE
I F K/A/P/G/
D/T/Z/F
READ, READE, READPE, READP,
SETLL, SETGT, CHAIN, OPEN, CLOSE,
FEOD
I F A K/A/P/G/
D/T/Z/F
WRITE, READ, READPE, READE,
READP, SETLL, SETGT, CHAIN, OPEN,
CLOSE, FEOD
I F L K/A/P/G/
D/T/Z/F
READ, OPEN, CLOSE, FEOD
U F K/A/P/G/
D/T/Z/F
READ, READE, READPE, READP,
SETLL, SETGT, CHAIN, UPDATE,
DELETE, OPEN, CLOSE, FEOD
U F A K/A/P/G/
D/T/Z/F
WRITE, UPDATE, DELETE, READ,
READE, READPE, READP, SETLL,
SETGT, CHAIN, OPEN, CLOSE, FEOD
U F L K/A/P/G/
D/T/Z/F
READ, UPDATE, DELETE, OPEN,
CLOSE, FEOD
O Blank A K/A/P/G/
D/T/Z/F
WRITE (add new records to a file),
OPEN, CLOSE, FEOD
O Blank K/A/P/G/
D/T/Z/F
WRITE (initial load of a new file)3, OPEN,
CLOSE, FEOD
Notes:
1. An L must be specified in position 28 to specify sequential-within-limits processing by
a record-address file for an input or an update file.
2. Externally described files require a K in position 34; program-described files require
an A,P,G,D,T,Z, or F in position 34 and an I in position 35.
3. An A in position 20 is not required for the initial loading of records into a new file. If A
is specified in position 20, ADD must be specified on the output specifications. The
file must have been created with the OS/400 CREATE FILE command.
Chapter 16. Accessing Database Files 305

Valid File Operations
Table 21. Valid File Operations for Non-keyed Processing Methods (Sequential,
Random by Relative Record Number, and Consecutive)
File-Description
Specifications Positions Calculation Specifications Positions
17 18 20 34 44-80 26-35
I P/S Blank CLOSE, FEOD, FORCE
I P/S Blank RECNO CLOSE, FEOD, FORCE
U P/S Blank UPDATE, DELETE, CLOSE, FEOD,
FORCE
U P/S Blank RECNO UPDATE, DELETE, CLOSE, FEOD,
FORCE
I F Blank READ, READP, SETLL, SETGT, CHAIN,
OPEN, CLOSE, FEOD
I F Blank RECNO READ, READP, SETLL, SETGT,
U F Blank READ, READP, SETLL, SETGT, CHAIN,
UPDATE, DELETE, OPEN, CLOSE, FEOD
U F Blank RECNO READ, READP, SETLL, SETGT, CHAIN,
UPDATE, DELETE, OPEN, CLOSE, FEOD
U F A Blank RECNO WRITE (overwrite a deleted record), READ,
READP, SETLL, SETGT, CHAIN, UPDATE,
DELETE, OPEN, CLOSE, FEOD
I R A/P/G/
D/T/Z/
F/
Blank1
OPEN, CLOSE, FEOD
I R Blank2 OPEN, CLOSE, FEOD
O Blank A Blank RECNO WRITE3 (add records to a file), OPEN,
CLOSE, FEOD
O Blank Blank RECNO WRITE4 (initial load of a new file), OPEN,
CLOSE, FEOD
O Blank Blank Blank WRITE (sequentially load or extend a file),
OPEN, CLOSE, FEOD
Notes:
1. If position 34 is blank for a record-address-limits file, the format of the keys in the
record-address file is the same as the format of the keys in the file being processed.
2. A record-address file containing relative record numbers requires a T in position 35.
3. The RECNO field that contains the relative record number must be set prior to the
WRITE operation or if ADD is specified on the output specifications.
4. An A in position 20 is not required for the initial loading of the records into a new file;
however, if A is specified in position 20, ADD must be specified on output specifica-
tions. The file must have been created with one of the OS/400 file creation com-
mands.
306 ILE RPG for AS/400 Programmer's Guide

Using Commitment Control
Using Commitment Control
This section describes how to use commitment control to process file operations as
a group. With commitment control, you ensure one of two outcomes for the file
operations:
¹all of the file operations are successful (a commit operation)
¹none of the file operations has any effect (a rollback operation).
In this way, you process a group of operations as a unit.
To use commitment control, you do the following:
¹On the AS/400:
1. Prepare for using commitment control:. Use the CL commands CRTJRN
(Create Journal), CRTJRNRCV (Create Journal Receiver) and STRJRNPF
(Start Journal Physical File).
2. Notify the AS/400 when to start and end commitment control: Use the CL
commands STRCMTCTL (Start Commitment Control) and ENDCMTCTL
(End Commitment Control). See the
CL Reference (Abridged)
for informa-
tion on these commands.
¹In the RPG program:
1. Specify commitment control (COMMIT) on the file-description specifications
of the files you want under commitment control.
2. Use the COMMIT (commit) operation code to apply a group of changes to
files under commitment control, or use the ROLBK (Roll Back) operation
code to eliminate the pending group of changes to files under commitment
control. For information on how the rollback function is performed by the
system, refer to the
Backup and Recovery
manual.
Note: Commitment control applies only to database files.
Starting and Ending Commitment Control
The CL command STRCMTCTL notifies the system that you want to start commit-
ment control.
The LCKLVL(Lock Level) parameter allows you to select the level at which records
are locked under commitment control. See “Commitment Control Locks” on
page 308 and the
CL Programming
manual for further details on lock levels.
You can make commitment control conditional, in the sense that the decision
whether to process a file under commitment control is made at run time. For further
information, see “Specifying Conditional Commitment Control” on page 311.
When you complete a group of changes with a COMMIT operation, you can specify
a label to identify the end of the group. In the event of an abnormal job end, this
identification label is written to a file, message queue, or data area so that you
know which group of changes is the last group to be completed successfully. You
specify this file, message queue, or data area on the STRCMTCTL command.
Before you call any program that processes files specified for commitment control,
issue the STRCMTCTL command. If you call a program that opens a file specified
Chapter 16. Accessing Database Files 307
Using Commitment Control
for commitment control before you issue the STRCMTCTL command, the opening
of the file will fail.
The CL command ENDCMTCTL notifies the system that your activation group or
job has finished processing files under commitment control. See the
CL Reference
(Abridged)
for further information on the STRCMTCTL and ENDCMTCTL com-
mands.
Commitment Control Locks
On the STRCMTCTL command, you specify a level of locking, either
LCKLVL(*ALL), LCKLVL(*CHG), or LCKLVL(*CS). When your program is operating
under commitment control and has processed an input or output operation on a
record in a file under commitment control, the record is locked by commitment
control as follows:
¹Your program can access the record.
¹Another program in your activation group or job, with this file under commitment
control, can read the record. If the file is a shared file, the second program can
also update the record.
¹Another program in your activation group or job that does not have this file
under commitment control cannot read or update the record.
¹Another program in a separate activation group or job, with this file under com-
mitment control, can read the record if you specified LCKLVL(*CHG), but it
cannot read the record if you specified LCKLVL(*ALL). With either lock level,
the next program cannot update the record.
¹Another program that does not have this file under commitment control and that
is not in your activation group or job can read but not update the record.
¹Commitment control locks are different than normal locks, depend on the
LCKLVL specified, and can only be released by the COMMIT and ROLBK
operations.
The COMMIT and ROLBK operations release the locks on the records. The
UNLOCK operation will not release records locked using commitment control. See
the
CL Reference (Abridged)
for details on lock levels.
The number of entries that can be locked under commitment control before the
COMMIT or ROLBK operations are required may be limited. For more information,
see the
Backup and Recovery
manual.
Note: The SETLL and SETGT operations will lock a record in the same cases
where a read operation (not for update) would lock a record for commitment
control.
Commitment Control Scoping
When commitment control is started by using the STRCMTCTL command, the
system creates a commitment definition. A commitment definition contains infor-
mation pertaining to the resources being changed under commitment control within
that job. Each commitment definition is known only to the job that issued the
STRCMTCTL command and is ended when you issue the ENDCMTCTL command.
The scope for commitment definition indicates which programs within the job use
that commitment definition. A commitment definition can be scoped at the activation
group level or at the job level.
308 ILE RPG for AS/400 Programmer's Guide
Using Commitment Control
The default scope for a commitment definition is to the activation group of the
program issuing the STRCMTCTL command, that is, at the activation group level.
Only programs that run within that activation group will use that commitment defi-
nition. OPM programs will use the *DFTACTGRP commitment definition. ILE pro-
grams will use the activation group they are associated with.
You specify the scope for a commitment definition on the commitment scope
(CMTSCOPE) parameter of the STRCMTCTL command. For further information on
the commitment control scope within ILE, refer to "Data Management Scoping" in
ILE Concepts
, and also the
Data Management
manual.
Specifying Files for Commitment Control
To indicate that a DISK file is to run under commitment control, enter the keyword
COMMIT in the keyword field of the file description specification.
When a program specifies commitment control for a file, the specification applies
only to the input and output operations made by this program for this file. Commit-
ment control does not apply to operations other than input and output operations. It
does not apply to files that do not have commitment control specified in the
program doing the input or output operation.
When more than one program accesses a file as a shared file, all or none of the
programs must specify the file to be under commitment control.
Using the COMMIT Operation
The COMMIT operation tells the system that you have completed a group of
changes to the files under commitment control. The ROLBK operation eliminates
the current group of changes to the files under commitment control. For information
on how to specify these operation codes and what each operation does, see the
ILE RPG for AS/400 Reference
.
If the system fails, it implicitly issues a ROLBK operation. You can check the iden-
tity of the last successfully completed group of changes using the label you specify
in factor 1 of the COMMIT operation code, and the notify-object you specify on the
STRCMTCTL command.
At the end of an activation group or job, or when you issue the ENDCMTCTL
command, the OS/400 system issues an implicit ROLBK, which eliminates any
changes since the last ROLBK or COMMIT operation that you issued. To ensure
that all your file operations have effect, issue a COMMIT operation before ending
an activation group or job operating under commitment control.
The OPEN operation permits input and output operations to be made to a file and
the CLOSE operation stops input and output operations from being made to a file.
However, the OPEN and CLOSE operations do not affect the COMMIT and ROLBK
operations. A COMMIT or ROLBK operation affects a file, even after the file has
been closed. For example, your program may include the following steps:
1. Issue COMMIT (for files already opened under commitment control).
2. Open a file specified for commitment control.
3. Perform some input and output operations to this file.
4. Close the file.
Chapter 16. Accessing Database Files 309
Using Commitment Control
5. Issue ROLBK.
The changes made at step 3 are rolled back by the ROLBK operation at step 5,
even though the file has been closed at step 4. The ROLBK operation could be
issued from another program in the same activation group or job.
A program does not have to operate all its files under commitment control, and to
do so may adversely affect performance. The COMMIT and ROLBK operations
have no effect on files that are not under commitment control.
Note: When multiple devices are attached to an application program, and commit-
ment control is in effect for the files this program uses, the COMMIT or
ROLBK operations continue to work on a file basis and not by device. The
database may be updated with partially completed COMMIT blocks or
changes that other users have completed may be eliminated. It is your
responsibility to ensure this does not happen.
Example of Using Commitment Control
This example illustrates the specifications and CL commands required for a
program to operate under commitment control.
To prepare for using commitment control, you issue the following CL commands:
1. CRTJRNRCV JRNRCV (RECEIVER)
This command creates a journal receiver RECEIVER.
2. CRTJRN JRN(JOURNAL) JRNRCV(RECEIVER)
This command creates a journal JOURNAL and attaches the journal receiver
RECEIVER.
3. STRJRNPF FILE(MASTER TRANS) JRN(JOURNAL)
This command directs journal entries for the file MASTER and the file TRANS
to the journal JOURNAL.
In your program, you specify COMMIT for the file MASTER and the file TRANS:
310 ILE RPG for AS/400 Programmer's Guide

Using Commitment Control
*.. 1 ...+... 2 ...+... 3 ...+... 4 ...+... 5 ...+... 6 ...+... 7 ...+... *
FFilename++IPEASFRlen+LKlen+AIDevice+.Keywords+++++++++++++++++++++++
FMASTER UF E K DISK COMMIT
FTRANS UF E K DISK COMMIT
F*
*.. 1 ...+... 2 ...+... 3 ...+... 4 ...+... 5 ...+... 6 ...+... 7 ...+... *
CL0N01Factor1+++++++Opcode(E)+Factor2+++++++Result++++++++Len++D+HiLoEq....
C :
C :
*
* Use the COMMIT operation to complete a group of operations if
* they were successful or rollback the changes if they were not
* successful.
*
C UPDATE MAST_REC 90
C UPDATE TRAN_REC 91
C IF *IN90 OR *IN91
C ROLBK
C ELSE
C COMMIT
C ENDIF
Figure 155. Example of Using Commitment Control
To operate your program (named REVISE) under commitment control, you issue
the commands:
1.STRCMTCTL LCKLVL(*ALL)
This command starts commitment control with the highest level of locking.
2.CALL REVISE
This command calls the program REVISE.
3.ENDCMTCTL
This command ends commitment control and causes an implicit Roll Back oper-
ation.
Specifying Conditional Commitment Control
You can write a program so that the decision to open a file under commitment
control is made at run time. By implementing conditional commitment control, you
can avoid writing and maintaining two versions of the same program: one which
operates under commitment control, and one which does not.
The COMMIT keyword has an optional parameter which allows you to specify con-
ditional commitment control. You enter the COMMIT keyword in the keyword
section of the file description specifications for the file(s) in question. The ILE RPG
compiler implicitly defines a one-byte character field with the same name as the
one specified as the parameter. If the parameter is set to '1', the file will run under
commitment control.
The COMMIT keyword parameter must be set prior to opening the file. You can set
the parameter by passing in a value when you call the program or by explicitly
setting it to '1' in the program.
For shared opens, if the file in question is already open, the COMMIT keyword
parameter has no effect, even if it is set to '1'.
Chapter 16. Accessing Database Files 311

DDM Files
Figure 156 on page 312 is an example showing conditional commitment control.
*.. 1 ...+... 2 ...+... 3 ...+... 4 ...+... 5 ...+... 6 ...+... 7 ...+... *
FFilename++IPEASFRlen+LKlen+AIDevice+.Keywords+++++++++++++++++++++++
FMASTER UF E K DISK COMMIT(COMITFLAG)
FTRANS UF E K DISK COMMIT(COMITFLAG)
*.. 1 ...+... 2 ...+... 3 ...+... 4 ...+... 5 ...+... 6 ...+... 7 ...+... *
CL0N01Factor1+++++++Opcode(E)+Factor2+++++++Result++++++++Len++D+HiLoEq....
* If COMITFLAG = '1' the files are opened under commitment control,
* otherwise they are not.
C *ENTRY PLIST
C PARM COMITFLAG
C :
C :
*
* Use the COMMIT operation to complete a group of operations if
* they were successful or rollback the changes if they were not
* successful. You only issue the COMIT or ROLBK if the files
* were opened for commitment control (ie. COMITFLAG = '1')
*
C UPDATE MAST_REC 90
C UPDATE TRAN_REC 91
C IF COMITFLAG = '1'
C IF *IN90 OR *IN91
C ROLBK
C ELSE
C COMMIT
C ENDIF
C ENDIF
C*
Figure 156. Example of Using Conditional Commitment Control
Commitment Control in the Program Cycle
Commitment control is intended for full procedural files, where the input and output
is under your control. Do not use commitment control with primary and secondary
files, where input and output is under the control of the RPG program cycle. The
following are some of the reasons for this recommendation:
¹You cannot issue a COMMIT operation for the last total output in your program.
¹It is difficult to program within the cycle for recovery from a locked-record condi-
tion.
¹Level indicators are not reset by the ROLBK operation.
¹After a ROLBK operation, processing matching records may produce a
sequence error.
DDM Files
ILE RPG programs access files on remote systems through distributed data man-
agement (DDM). DDM allows application programs on one system to use files
stored on a remote system as database files. No special statements are required in
ILE RPG programs to support DDM files.
A DDM file is created by a user or program on a local (source) system. This file
(with object type *FILE) identifies a file that is kept on a remote (target) system.
312 ILE RPG for AS/400 Programmer's Guide
DDM Files
The DDM file provides the information needed for a local system to locate a remote
system and to access the data in the source file. For more information about using
DDM and creating DDM files, refer to the
Distributed Data Management
manual.
Using Pre-V3R1 DDM Files
If you are using a pre-Version 3 Release 1.0 DDM file, the key comparison is not
| done at the Data Management level during a READE or READPE operation, EQ
| indicator for SETLL, or during sequential-within-limits processing by a record
| address file. The READE or READPE operation, EQ indicator for SETLL, or during
| sequential-within-limits processing by a record address file, will instead compare the
keys using the *HEX collating sequence.
This may give different results than expected when DDS features are used that
cause more than one search argument to match a given key in the file. For
example, if ABSVAL is used on a numeric key, both -1 and 1 would succeed as
search arguments for a key in the file with a value of 1. Using the hexadecimal
collating sequence, a search argument of -1 will not succeed for an actual key of 1.
Some of the DDS features that cause the key comparison to differ are:
¹ALTSEQ specified for the file
¹ABSVAL, ZONE, UNSIGNED, or DIGIT keywords on key fields
¹Variable length, Date, Time, or Timestamp key fields
¹The SRTSEQ for the file is not *HEX
¹ALWNULL(*USRCTL) was specified on the creation command and a key in the
record or the search argument has a null value (this applies only to externally
described files)
In addition, if the sign of a numeric field is different from the system preferred sign,
the key comparison will also differ.
The first time that the key comparison is not done at the Data Management level on
| a pre-V3R1 DDM file during the READE or READPE operation, EQ indicator for
| SETLL, or during sequential-within-limits processing by a record address file, an
informational message (RNI2002) will be issued.
Note: The performance of I/O operations that have the possibility of not finding a
record (SETLL, CHAIN, SETGT, READE, READPE), will be slower than the
pre-Version 3 Release 1.0 equivalent.
Chapter 16. Accessing Database Files 313
DDM Files
314 ILE RPG for AS/400 Programmer's Guide

Types of Device Files
Chapter 17. Accessing Externally Attached Devices
You can access externally attached devices from RPG by using device files.
Device files are files that provide access to externally attached hardware such as
printers, tape units, diskette units, display stations, and other systems that are
attached by a communications line.
This chapter describes how to access externally attached devices using RPG
device names PRINTER, SEQ, and SPECIAL. For information on display stations
and ICF devices see Chapter 18, “Using WORKSTN Files” on page 331
Types of Device Files
Before your program can read or write to the devices on the system, a device
description that identifies the hardware capabilities of the device to the operating
system must be created when the device is configured. A device file specifies how
a device can be used. By referring to a specific device file, your RPG program uses
the device in the way that it is described to the system. The device file formats
output data from your RPG program for presentation to the device, and formats
input data from the device for presentation to your RPG program.
You use the device files listed in Table 22 to access the associated externally
attached devices:
The device file contains the file description, which identifies the device to be used;
it does not contain data.
Table 22. AS/400 Device Files, Related CL commands, and RPG Device Name
Device
File Associated Externally Attached Device CL com-
mands RPG
Device
Name
Printer
Files
Provide access to printer devices and
describe the format of printed output.
CRTPRTF
CHGPRTF
OVRPRTF
PRINTER
Tape Files Provide access to data files which are
stored on tape devices.
CRTTAPF
CHGTAPF
OVRTAPF
SEQ
Diskette
Files
Provide access to data files which are
stored on diskette devices.
CRTDKTF
CHGDKTF
OVRDKTF
DISK
Display
Files
Provide access to display devices. CRTDSPF
CHGDSPF
OVRDSPF
WORKSTN
ICF Files Allow a program on one system to com-
municate with a program on the same
system or another system.
CRTICFF
CHGICFF
OVRICFF
WORKSTN
Copyright IBM Corp. 1994, 1999 315

Accessing Printer Devices
Accessing Printer Devices
PRINTER files of ILE RPG programs associate with the printer files on the AS/400
system:
Printer files allow you to print output files. This chapter provides information on how
to specify and use printer files in ILE RPG programs.
Specifying PRINTER Files
To indicate that you want your program to access printer files, specify PRINTER as
the device name for the file in a File Description specification. Each file must have
a unique file name. A maximum of eight printer files is allowed per program.
PRINTER files can be either externally-described or program-described. Overflow
indicators OA-OG and OV, fetch overflow, space/skip entries, and the PRTCTL
keyword are not allowed for an externally-described PRINTER file. See the
ILE
RPG for AS/400 Reference
for the valid output specification entries for an
externally-described file. See the
DDS Reference
for information about the DDS for
externally-described printer files.
For an externally-described PRINTER file, you can specify the DDS keyword
INDARA. If you try to use this keyword for a program-described PRINTER file, you
get a run-time error.
You can use the CL command CRTPRTF (Create Print File) to create a printer file
(see the
CL Reference (Abridged)
for further information on the CRTPRTF
command); or you can also use the IBM-supplied file names. See the
Data Man-
agement
manual for more information on these file names.
The file operation codes that are valid for a PRINTER file are WRITE, OPEN,
CLOSE, and FEOD. For a complete description of these operation codes, see the
ILE RPG for AS/400 Reference
.
Handling Page Overflow
An important consideration when you use a PRINTER file is page overflow. For an
externally-described PRINTER file, you are responsible for handling page overflow.
Do one of the following:
¹Specify an indicator, *IN01 through *IN99, as the overflow indicator using the
keyword OFLIND(
overflow indicator
) in the Keywords field of the file description
specifications.
¹Check the printer device feedback section of the INFDS for line number and
page overflow. Refer to the
ILE RPG for AS/400 Reference
for more informa-
tion.
¹Count the number of output lines per page.
¹Check for a file exception/error by specifying an indicator in positions 73 and 74
of the calculation specifications that specify the output operation, or by speci-
fying an INFSR that can handle the error. The INFDS has detailed information
on the file exception/error. See Chapter 12, “Handling Exceptions” on
page 217 for further information on exception and error handling.
316 ILE RPG for AS/400 Programmer's Guide
Accessing Printer Devices
For either a program-described or an externally-described file, you can specify an
indicator, *IN01 through *IN99, using the keyword OFLIND(
overflow indicator
) on
the File Description specification. This indicator is set on when a line is printed on
the overflow line, or the overflow line is reached or passed during a space or skip
operation. Use the indicator to condition your response to the overflow condition.
The indicator does not condition the RPG overflow logic as an overflow indicator
(*INOA through *INOG, *INOV) does. You are responsible for setting the indicator
off.
For both program-described and externally-described files, the line number and
page number are available in the printer feedback section of the INFDS for the file.
To access this information specify the INFDS keyword on the file specification. On
the specification, define the line number in positions 367-368 and define the page
number in positions 369-372 of the data structure. Both the line number and the
page number fields must be defined as binary with no decimal positions. Because
the INFDS will be updated after every output operation to the printer file, these
fields can be used to determine the current line and page number without having
line-count logic in the program.
Note: If you override a printer file to a different device, such as a disk, the printer
feedback section of the INFDS will not be updated, and your line count logic
will not be valid.
For a program-described PRINTER file, the following sections on overflow indica-
tors and fetch overflow logic apply.
Using Overflow Indicators in Program-Described Files
An overflow indicator (OA through OG, OV) is set on when the last line on a page
has been printed or passed. An overflow indicator can be used to specify the lines
to be printed on the next page. Overflow indicators can be specified only for
program-described PRINTER files and are used primarily to condition the printing of
heading lines. An overflow indicator is specified using the keyword OFLIND on the
file description specifications and can be used to condition operations in the calcu-
lation specifications (positions 9 through 11) and output specifications (positions 21
through 29). If an overflow indicator is not specified, the compiler assigns the first
unused overflow indicator to the PRINTER file. Overflow indicators can also be
specified as resulting indicators on the calculation specifications (positions 71
through 76).
The compiler sets on an overflow indicator only the first time an overflow condition
occurs on a page. An overflow condition exists whenever one of the following
occurs:
¹A line is printed past the overflow line.
¹The overflow line is passed during a space operation.
¹The overflow line is passed during a skip operation.
Table 23 on page 319 shows the results of the presence or absence of an over-
flow indicator on the file description and output specifications.
The following considerations apply to overflow indicators used on the output
specifications:
¹Spacing past the overflow line sets the overflow indicator on.
Chapter 17. Accessing Externally Attached Devices 317
Accessing Printer Devices
¹Skipping past the overflow line to any line on the same page sets the overflow
indicator on.
¹Skipping past the overflow line to any line on the new page does not set the
overflow indicator on unless a skip-to is specified past the specified overflow
line.
¹A skip to a new page specified on a line not conditioned by an overflow indi-
cator sets the overflow indicator off after the forms advance to a new page.
¹If you specify a skip to a new line and the printer is currently on that line, a skip
does not occur. The overflow indicator is set to off, unless the line is past the
overflow line.
¹When an OR line is specified for an output print record, the space and skip
entries of the preceding line are used. If they differ from the preceding line,
enter space and skip entries on the OR line.
¹Control level indicators can be used with an overflow indicator so that each
page contains information from only one control group. See Figure 158 on
page 320.
¹For conditioning an overflow line, an overflow indicator can appear in either an
AND or an OR relationship. For an AND relationship, the overflow indicator
must appear on the main specification line for that line to be considered an
overflow line. For an OR relationship, the overflow indicator can be specified on
either the main specification line or the OR line. Only one overflow indicator can
be associated with one group of output indicators. For an OR relationship, only
the conditioning indicators on the specification line where an overflow indicator
is specified is used for the conditioning of the overflow line.
¹If an overflow indicator is used on an AND line, the line is
not
an overflow line.
In this case, the overflow indicator is treated like any other output indicator.
¹When the overflow indicator is used in an AND relationship with a record identi-
fying indicator, unusual results are often obtained because the record type
might not be the one read when overflow occurred. Therefore, the record identi-
fying indicator is not on, and all lines conditioned by both overflow and record
identifying indicators do not print.
¹An overflow indicator conditions an exception line (E in position 17), and condi-
tions fields within the exception record.
318 ILE RPG for AS/400 Programmer's Guide

Accessing Printer Devices
Table 23. Results of the Presence or Absence of an Overflow Indicator
File
Description
Specifications
Positions 44-80
Output Specifi-
cations Posi-
tions 21-29 Action
No entry No entry First unused overflow indicator used to condi-
tion skip to next page at overflow.
No entry Entry Error at compile time; overflow indicator
dropped from output specifications. First
unused overflow indicator used to condition
skip to next page at overflow.
OFLIND (
indi-
cator
)
No entry Continuous printing; no overflow recognized.
OFLIND (
indi-
cator
)
Entry Processes normal overflow.
Example of Printing Headings on Every Page
Figure 157 shows an example of the coding necessary for printing headings on
every page: first page, every overflow page, and each new page to be started
because of a change in control fields (L2 is on). The first line allows the headings
to be printed at the top of a new page (skip to 06) only when an overflow occurs
(OA is on and L2 is not on).
The second line allows printing of headings on the new page only at the beginning
of a new control group (L2 is on). This way, duplicate headings caused by both L2
and OA being on at the same time do not occur. The second line allows headings
to be printed on the first page after the first record is read because the first record
always causes a control break (L2 turns on) if control fields are specified on the
record.
*.. 1 ...+... 2 ...+... 3 ...+... 4 ...+... 5 ...+... 6 ...+... 7 ...+... *
OFilename++DF..N01N02N03Excnam++++B++A++Sb+Sa+.............................
OPRINT H OANL2 3 6
O..............N01N02N03Field+++++++++YB.End++PConstant/editword/DTformat++
O OR L2
O 8 'DATE'
O 18 'ACCOUNT'
O 28 'N A M E'
O 46 'BALANCE'
O*
Figure 157. Printing a Heading on Every Page
Example of Printing a Field on Every Page
Figure 158 on page 320shows the necessary coding for the printing of certain
fields on every page; a skip to 06 is done either on an overflow condition or on a
change in control level (L2). The NL2 indicator prevents the line from printing and
skipping twice in the same cycle.
Chapter 17. Accessing Externally Attached Devices 319

Accessing Printer Devices
*.. 1 ...+... 2 ...+... 3 ...+... 4 ...+... 5 ...+... 6 ...+... 7 ...+... *
OFilename++DF..N01N02N03Excnam++++B++A++Sb+Sa+.............................
OPRINT D OANL2 3 6
O OR L2
O..............N01N02N03Field+++++++++YB.End++PConstant/editword/DTformat++
O ACCT 8
O*
Figure 158. Printing a Field on Every Page
Using the Fetch-Overflow Routine in Program-Described Files
When there is not enough space left on a page to print the remaining detail, total,
exception, and heading lines conditioned by the overflow indicator, the fetch over-
flow routine can be called. This routine causes an overflow. To determine when to
fetch the overflow routine, study all possible overflow situations. By counting lines
and spaces, you can calculate what happens if overflow occurs on each detail,
total, and exception line.
The fetch-overflow routine allows you to alter the basic ILE RPG overflow logic to
prevent printing over the perforation and to let you use as much of the page as
possible. During the regular program cycle, the compiler checks only once, imme-
diately after total output, to see if the overflow indicator is on. When the fetch over-
flow function is specified, the compiler checks overflow on each line for which fetch
overflow is specified.
Figure 159 on page 321 shows the normal processing of overflow printing when
fetch overflow is set on and when it is set off.
320 ILE RPG for AS/400 Programmer's Guide

Accessing Printer Devices
Overflow
Occurs
During
Get a
Record
Total
Calculations
Total
Output
Overflow
Printing
T = Total
H = Heading
D = Detail
E = Exception
Detail
Calculations
Heading
and
Detail
Output
Set Off
Overflow
Indicators
Overflow Printing and Setting of the OA Overflow Indicator
Without Fetch
Normal Output
Detail
Output
Normal Output Exception Output
Detail
Calc
Total
Calc
0 A
Print
0 A
Print
0 A
Print
Print Print Print Print
0 A
Print
Total
Output
Total
Output
Exception Output
0 A
0 A
0 A
Off Off Off Off Off Off Off Off
0 A
Detail
Output
Detail
Calc
Total
Calc
With Fetch
Figure 159. Overflow Printing: Setting of the Overflow Indicator
.A/ When fetch overflow is not specified, the overflow lines print after total
output. No matter when overflow occurs (OA is on), the overflow indi-
cator OA remains on through overflow output time and is set off after
heading and detail output time.
.B/ When fetch overflow is specified, the overflow lines are written before
the output line for which fetch overflow was specified, if the overflow
indicator OA is on. When OA is set on, it remains on until after heading
and detail output time. The overflow lines are not written a second time
Chapter 17. Accessing Externally Attached Devices 321

Accessing Printer Devices
at overflow output time unless overflow is sensed again since the last
time the overflow lines were written.
Specifying Fetch Overflow
Specify fetch overflow with an F in position 18 of the output specifications on any
detail, total, or exception lines for a PRINTER file. The fetch overflow routine does
not automatically cause forms to advance to the next page.
During output, the conditioning indicators on an output line are tested to determine
if the line is to be written. If the line is to be written and an F is specified in position
18, the compiler tests to determine if the overflow indicator is on. If the overflow
indicator is on, the overflow routine is fetched and the following operations occur:
1. Only the overflow lines for the file with the fetch specified are checked for
output.
2. All total lines conditioned by the overflow indicator are written.
3. Forms advance to a new page when a skip to a line number less than the line
number the printer is currently on is specified in a line conditioned by an over-
flow indicator.
4. Heading, detail, and exception lines conditioned by the overflow indicator are
written.
5. The line that fetched the overflow routine is written.
6. Any detail and total lines left to be written for that program cycle are written.
Position 18 of each OR line must contain an F if the overflow routine is to be used
for each record in the OR relationship. Fetch overflow cannot be used if an over-
flow indicator is specified in positions 21 through 29 of the same specification line.
If this is the case, the overflow routine is not fetched.
Example of Specifying Fetch Overflow
Figure 160 shows the use of fetch overflow.
*.. 1 ...+... 2 ...+... 3 ...+... 4 ...+... 5 ...+... 6 ...+... 7 ...+... *
OFilename++DF..N01N02N03Excnam++++B++A++Sb+Sa+.............................
OPRINTER H OA 3 05
O..............N01N02N03Field+++++++++YB.End++PConstant/editword/DTformat++
O 15 'EMPLOYEE TOTAL'
O TF L1 1
O EMPLTOT 25
O T L1 1
O EMPLTOT 35
O T L1 1
O EMPLTOT 45
O TF L1 1
O EMPLTOT 55
O T L1 1
O EMPLTOT 65
O T L1 1
O EMPLTOT 75
O T L1 1
O*
Figure 160. Use of Fetch Overflow
322 ILE RPG for AS/400 Programmer's Guide

Accessing Printer Devices
The total lines with an F coded in position 18 can fetch the overflow routine. They
only do so if overflow is sensed prior to the printing of one of these lines. Before
fetch overflow is processed, a check is made to determine whether the overflow
indicator is on. If it is on, the overflow routine is fetched, the heading line condi-
tioned by the overflow indicator is printed, and the total operations are processed.
Changing Forms Control Information in a Program-Described File
The PRTCTL (printer control) keyword allows you to change forms control informa-
tion and to access the current line value within the program for a program-
described PRINTER file. Specify the keyword PRTCTL(
data structure name
) on the
File Description specification for the PRINTER file.
You can specify two types of PRTCTL data structures in your source: an
OPM-defined data structure, or an ILE data structure. The default is to use the ILE
data structure layout which is shown in Table 24. To use the OPM-defined data
structure layout, specify PRTCTL(
data-structure name
:*COMPAT). The OPM
PRTCTL data structure layout is shown in Table 25 on page 324.
The ILE PRTCTL data structure must be defined on the Definition specifications. It
requires a minimum of 15 bytes and must contain at least the following five sub-
fields specified in the following order:
The OPM PRTCTL data structure must be defined on the Definition specifications
and must contain at least the following five subfields specified in the following
order:
Table 24. Layout of ILE PRTCTL Data Structure
Positions Subfield Contents
1-3 A three-position character field that contains the space-before
value (valid values: blank or 0-255)
4-6 A three-position character field that contains the space-after
value (valid values: blank or 0-255)
7-9 A three-position character field that contains the skip-before value
(valid values: blank or 0-255)
10-12 A three-position character field that contains the skip-after value
(valid values: blank or 0-255)
13-15 A three-digit numeric field with zero decimal positions that con-
tains the current line count value.
Chapter 17. Accessing Externally Attached Devices 323

Accessing Printer Devices
The values contained in the first four subfields of the ILE PRTCTL data structure
are the same as those allowed in positions 40 through 51 (space and skip entries)
of the output specifications. If the space/skip entries (positions 40 through 51) of
the output specifications are blank, and if subfields 1 through 4 are also blank, the
default is to space 1 after. If the PRTCTL keyword is specified, it is used only for
the output records that have blanks in positions 40 through 51. You can control the
space and skip value (subfields 1 through 4) for the PRINTER file by changing the
values in these subfields of the PRTCTL data structure while the program is
running.
Subfield 5 contains the current line count value. The compiler does not initialize
subfield 5 until after the first output line is printed. The compiler then changes sub-
field 5 after each output operation to the file.
Table 25. Layout of OPM PRTCTL Data Structure
Positions Subfield Contents
1 A one-position character field that contains the space-before
value (valid values: blank or 0-3)
2 A one-position character field that contains the space-after value
(valid values: blank or 0-3)
3-4 A two-position character field that contains the skip-before value
(valid values: blank, 1-99, A0-A9 for 100-109, B0-B2 for 110-112)
5-6 A two-position character field that contains the skip-after value
(valid values: blank, 1-99, A0-A9 for 100-109, B0-B2 for 110-112)
7-9 A two-digit numeric field with zero decimal positions that contains
the current line count value.
Example of Changing Forms Control Information
Figure 161 on page 325 shows an example of the coding necessary to change the
forms control information using the PRTCTL keyword.
324 ILE RPG for AS/400 Programmer's Guide

Accessing Tape Devices
*.. 1 ...+... 2 ...+... 3 ...+... 4 ...+... 5 ...+... 6 ...+... 7 ...+... *
FFilename++IPEASFRlen+LKlen+AIDevice+.Keywords+++++++++++++++++++++++++++++
FPRINT O F 132 PRINTER PRTCTL(LINE)
*.. 1 ...+... 2 ...+... 3 ...+... 4 ...+... 5 ...+... 6 ...+... 7 ...+... *
DName+++++++++++ETDsFrom+++To/L+++IDc.Keywords+++++++++++++++++++++++++++++
DLINE DS
D SpBefore 1 3
D SpAfter 4 6
D SkBefore 7 9
D SkAfter 10 12
D CurLine 13 15 0
*.. 1 ...+... 2 ...+... 3 ...+... 4 ...+... 5 ...+... 6 ...+... 7 ...+... *
CL0N01Factor1+++++++Opcode(E)+Factor2+++++++Result++++++++Len++D+HiLoEq....
C EXCEPT
C 01CurLine COMP 10 49
C 01
CAN 49 MOVE '3' SpAfter
*.. 1 ...+... 2 ...+... 3 ...+... 4 ...+... 5 ...+... 6 ...+... 7 ...+... *
OFilename++DF..N01N02N03Excnam++++B++A++Sb+Sa+.............................
OPRINT E 01
O..............N01N02N03Field+++++++++YB.End++PConstant/editword/DTformat++
O DATA 25
Figure 161. Example of the PRTCTL Option
On the file description specifications, the PRTCTL keyword is specified for the
PRINT file. The name of the associated data structure is LINE.
The LINE data structure is defined on the input specifications as having only those
subfields that are predefined for the PRTCTL data structure. The first four subfields
in positions 1 through 12 are used to supply space and skip information that is
generally specified in positions 40 through 51 of the output specifications. The
PRTCTL keyword allows you to change these specifications within the program.
In this example, the value in the SpAfter subfield is changed to 3 when the value in
the CurLine (current line count value) subfield is equal to 10. (Assume that indi-
cator 01 was set on as a record identifying indicator.)
Accessing Tape Devices
Use the SEQ device specifications whenever you write to a tape file. To write
variable-length records to a tape file, use the RCDBLKFMT parameter of the CL
command CRTTAPF or OVRTAPF. When you use the RCDBLKFMT parameter,
the length of each record to be written to tape is determined by:
¹the highest end position specified in the output specifications for the record or,
¹if you do not specify an end position, the compiler calculates the record length
from the length of the fields.
Read variable-length records from tape just like you would read records from any
sequentially organized file. Ensure the record length specified on the file description
specification accommodates the longest record in the file.
Chapter 17. Accessing Externally Attached Devices 325

Using Sequential Files
Accessing Display Devices
You use display files to exchange information between your program and a display
device such as a workstation. A display file is used to define the format of the infor-
mation that is to be presented on a display, and to define how the information is to
be processed by the system on its way to and from the display.
See Chapter 18, “Using WORKSTN Files” on page 331 for a discussion on how to
use WORKSTN files.
Using Sequential Files
Sequential files in an ILE RPG program associate with any sequentially organized
file on the AS/400 system, such as:
¹Database file
¹Diskette file
¹Printer file
¹Tape file.
The file name of the SEQ file in the file description specifications points to an
AS/400 file. The file description of the AS/400 file specifies the actual I/O device
e.g. tape, printer and diskette.
You can also use the CL override commands, for example OVRDBF, OVRDKTF
and OVRTAPF, to specify the actual I/O device when the program is run.
Specifying a Sequential File
A sequential (SEQ) device specification, entered in positions 36 through 42 in the
file description specification, indicates that the input or output is associated with a
sequentially-organized file. Refer to Figure 162 on page 327. The actual device to
be associated with the file while running the program can be specified by a OS/400
override command or by the file description that is pointed to by the file name. If
SEQ is specified in a program, no device-dependent functions such as space/skip,
or CHAIN can be specified.
The following figure shows the operation codes allowed for a SEQ file.
Note: No print control specifications are allowed for a sequential file.
Table 26. Valid File Operation Codes for a Sequential File
File Description Specifications
Positions Calculation Specifications Positions
17 18 26-35
I P/S CLOSE, FEOD
I F READ, OPEN, CLOSE, FEOD
O WRITE, OPEN, CLOSE, FEOD
326 ILE RPG for AS/400 Programmer's Guide

Using SPECIAL Files
Example of Specifying a Sequential File
Figure 162 shows an example of how to specify a SEQ file in an ILE RPG source
member.
*.. 1 ...+... 2 ...+... 3 ...+... 4 ...+... 5 ...+... 6 ...+... 7 ...+ ...*
FFilename++IPEASFRlen+LKlen+AIDevice+.Keywords+++++++++++++++++++++++++++++
FTIMECDS IP E DISK
FPAYOTIME O F 132 SEQ
*
Figure 162. SEQ Device
A SEQ device is specified for the PAYOTIME file. When the program is run, you
can use a OS/400 override command to specify the actual device (such as printer,
tape, or diskette) to be associated with the file while the program is running. For
example, diskette can be specified for some program runs while printer can be
specified for others. The file description, pointed to by the file name, can specify the
actual device, in which case an override command need not be used.
Using SPECIAL Files
The RPG device name SPECIAL (positions 36 - 42 of the file description specifica-
tions) allows you to specify an input and/or output device that is not directly sup-
ported by the ILE RPG operations. The input and output operations for the file are
controlled by a user-written routine. The name of the user-written routine, must be
identified in the file description specifications using the keyword
PGMNAME('
program name
').
ILE RPG calls this user-written routine to open the file, read and write the records,
and close the file. ILE RPG also creates a parameter list for use by the user-written
routine. The parameter list contains:
¹option code parameter (option)
¹return status parameter (status)
¹error-found parameter (error)
¹record area parameter (area).
This parameter list is accessed by the ILE RPG compiler and by the user-written
routine; it cannot be accessed by the program that contains the SPECIAL file.
The following describes the parameters in this RPG-created parameter list:
Option The option parameter is a one-position character field that indicates the
action the user-written routine is to process. Depending on the operation
being processed on the SPECIAL file (OPEN, CLOSE, FEOD, READ,
WRITE, DELETE, UPDATE), one of the following values is passed to
the user-written routine from ILE RPG:
Value Passed Description
OOpen the file.
CClose the file.
FForce the end of file.
Chapter 17. Accessing Externally Attached Devices 327
Using SPECIAL Files
RRead a record and place it in the area defined by the area
parameter.
WThe ILE RPG program has placed a record in the area
defined by the area parameter; the record is to be written
out.
DDelete the record.
UThe record is an update of the last record read.
Status The status parameter is a one-position character field that indicates the
status of the user-written routine when control is returned to the ILE
RPG program. Status must contain one of the following return values
when the user-written routine returns control to the ILE RPG program:
Return Value Description
0Normal return. The requested action was processed.
1The input file is at end of file, and no record has been
returned. If the file is an output file, this return value is an
error.
2The requested action was not processed; error condition
exists.
Error The error parameter is a five-digit zoned numeric field with zero decimal
positions. If the user-written routine detects an error, the error parameter
contains an indication or value representing the type of error. The value
is placed in the first five positions of location *RECORD in the INFDS
when the status parameter contains 2.
Area The area parameter is a character field whose length is equal to the
record length associated with the SPECIAL file. This field is used to
pass the record to or receive the record from the ILE RPG program.
You can add additional parameters to the RPG-created parameter list. Specify the
keyword PLIST(
parameter list name
) on the file description specifications for the
SPECIAL file. See Figure 163 on page 329. Then use the PLIST operation in the
calculation specifications to define the additional parameters.
The user-written routine, specified by the keyword PGMNAME of the file description
specifications for the SPECIAL file, must contain an entry parameter list that
includes both the RPG-created parameters and the user-specified parameters.
If the SPECIAL file is specified as a primary file, the user-specified parameters
must be initialized before the first primary read. You can initialize these parameters
with a factor 2 entry on the PARM statements or by the specification of a compile-
time array or an array element as a parameter.
Table 27 on page 329 shows the file operation codes that are valid for a SPECIAL
file.
328 ILE RPG for AS/400 Programmer's Guide

Using SPECIAL Files
Table 27. Valid File Operations for a SPECIAL File
File Description Specifications
Positions Calculation Specifications Positions
17 18 26-35
I P/S CLOSE, FEOD
C P/S WRITE, CLOSE, FEOD
U P/S UPDATE, DELETE, CLOSE, FEOD
O WRITE, OPEN, CLOSE, FEOD
I F READ, OPEN, CLOSE, FEOD
C F READ, WRITE, OPEN, CLOSE, FEOD
U F READ, UPDATE, DELETE, OPEN, CLOSE,
FEOD
Example of Using a Special File
Figure 163 shows how to use the RPG device name SPECIAL in a program. In this
example, a file description found in the file EXCPTN is associated with the device
SPECIAL.
*.. 1 ...+... 2 ...+... 3 ...+... 4 ...+... 5 ...+... 6 ...+... 7 ...+... *
FFilename++IPEASFRlen+LKlen+AIDevice+.Keywords+++++++++++++++++++++++++++++
FEXCPTN O F 20 SPECIAL PGMNAME('USERIO')
F PLIST(SPCL)
*.. 1 ...+... 2 ...+... 3 ...+... 4 ...+... 5 ...+... 6 ...+... 7 ...+... *
DName+++++++++++ETDsFrom+++To/L+++IDc.Functions++++++++++++++++++++++++++++
D OUTBUF DS
D FLD 1 20
*.. 1 ...+... 2 ...+... 3 ...+... 4 ...+... 5 ...+... 6 ...+... 7 ...+... *
CL0N01Factor1+++++++Opcode(E)+Factor2+++++++Result++++++++Len++D+HiLoEq....
C SPCL PLIST
C PARM FLD1
C MOVEL 'HELLO' FLD
C MOVE '1' FLD1 1
C WRITE EXCPTN OUTBUF
C MOVE '2' FLD1 1
C WRITE EXCPTN OUTBUF
C SETON LR
Figure 163. SPECIAL Device
Figure 164 on page 330 shows the user-written program USERIO.
Chapter 17. Accessing Externally Attached Devices 329

Using SPECIAL Files
*.. 1 ...+... 2 ...+... 3 ...+... 4 ...+... 5 ...+... 6 ...+... 7 ...+... *
DName+++++++++++ETDsFrom+++To/L+++IDc.Functions++++++++++++++++++++++++++++
D ERROR S 5S 0
*.. 1 ...+... 2 ...+... 3 ...+... 4 ...+... 5 ...+... 6 ...+... 7 ...+... *
CL0N01Factor1+++++++Opcode(E)+Factor2+++++++Result++++++++Len++D+HiLoEq....
*----------------------------------------------------------------*
* The first 4 parameters are ILE RPG created parameter list. *
* The rest are defined by the programmer-defined PLIST. *
*----------------------------------------------------------------*
C *ENTRY PLIST
C PARM OPTION 1
C PARM STATUS 1
C PARM ERROR 5 0
C PARM AREA 20
C PARM FLD1 1
*----------------------------------------------------------------*
* The user written program will perform the file I/O according *
* to the option passed. *
*----------------------------------------------------------------*
C SELECT
C WHEN OPTION = 'O'
C* perform OPEN operation
C WHEN OPTION = 'W'
C* perform WRITE operation
C WHEN OPTION = 'C'
C* perform CLOSE operation
C ENDSL
C RETURN
Figure 164. User-written program USERIO
The I/O operations for the SPECIAL device are controlled by the user-written
program USERIO. The parameters specified for the programmer-defined
PLIST(SPCL) are added to the end of the RPG-created parameter list for the
SPECIAL device. The programmer-specified parameters can be accessed by the
user ILE RPG program and the user-written routine USERIO; whereas the
RPG-created parameter list can be accessed only by internal ILE RPG logic and
the user-written routine.
330 ILE RPG for AS/400 Programmer's Guide

Using Externally Described WORKSTN Files
Chapter 18. Using WORKSTN Files
Interactive applications on the AS/400 generally involve communication with:
¹One or more work station users via display files
¹One or more programs on a remote system via ICF files
¹One or more devices on a remote system via ICF files.
Display files are objects of type *FILE with attribute of DSPF on the AS/400
system. You use display files to communicate interactively with users at display ter-
minals. Like database files, display files can be either externally-described or
program-described.
ICF files are objects of type *FILE with attribute of ICFF on the AS/400 system.
You use ICF files to communicate with (send data to and receive data from) other
application programs on remote systems (AS/400 or non-AS/400). An ICF file con-
tains the communication formats required for sending and receiving data between
systems. You can write programs that use ICF files which allow you to communi-
cate with (send data to and receive data from) other application programs on
remote systems.
When a file in an RPG program is identified with the WORKSTN device name then
that program can communicate interactively with a work-station user or use the
Intersystem Communications Function (ICF) to communicate with other programs.
This chapter describes how to use:
¹Intersystem Communications Function (ICF)
¹Externally-described WORKSTN files
¹Program-described WORKSTN files
¹Multiple-device files.
Intersystem Communications Function
To use the ICF, define a WORKSTN file in your program that refers to an ICF
device file. Use either the system supplied file QICDMF or a file created using the
OS/400 command CRTICFF.
You code for ICF by using the ICF as a file in your program. The ICF is similar to a
display file and it contains the communications formats required for the sending and
receiving of data between systems.
For further information on the ICF, refer to
ICF Programming
manual.
Using Externally Described WORKSTN Files
An RPG WORKSTN file can use an externally described display-device file or
ICF-device file, which contains file information and a description of the fields in the
records to be written. The most commonly used externally described WORKSTN
file is a display file. (For information about describing and creating display files,
refer to the
DDS Reference
.)
Copyright IBM Corp. 1994, 1999 331
Using Externally Described WORKSTN Files
In addition to the field descriptions (such as field names and attributes), the DDS
for a display-device file are used to:
¹Format the placement of the record on the screen by specifying the line-
number and position-number entries for each field and constant.
¹Specify attention functions such as underlining and highlighting fields, reverse
image, or a blinking cursor.
¹Specify validity checking for data entered at the display work station. Validity-
checking functions include detecting fields where data is required, detecting
mandatory fill fields, detecting incorrect data types, detecting data for a specific
range, checking data for a valid entry, and processing modules 10 or 11 check-
digit verification.
¹Control screen management functions, such as determining if fields are to be
erased, overlaid, or kept when new data is displayed.
¹Associate indicators 01 through 99 with command attention keys or command
function keys. If a function key is described as a command function key (CF),
both the response indicator and the data record (with any modifications entered
on the screen) are returned to the program. If a function key is described as a
command attention key (CA), the response indicator is returned to the program
but the data record remains unmodified. Therefore, input-only character fields
are blank and input-only numeric field are filled with zeros, unless these fields
have been initialized otherwise.
¹Assign an edit code (EDTCDE) or edit word (EDTWRD) keyword to a field to
specify how the field’s values are to be displayed.
¹Specify subfiles.
A display-device-record format contains three types of fields:
¹
Input fields
. Input fields are passed from the device to the program when the
program reads a record. Input fields can be initialized with a default value. If
the default value is not changed, the default value is passed to the program.
Input fields that are not initialized are displayed as blanks into which the work-
station user can enter data.
¹
Output fields
. Output fields are passed from the program to the device when
the program writes a record to a display. Output fields can be provided by the
program or by the record format in the device file.
¹
Output/input (both) fields
. An output/input field is an output field that can be
changed. It becomes an input field if it is changed. Output/input fields are
passed from the program when the program writes a record to a display and
passed to the program when the program reads a record from the display.
Output/input fields are used when the user is to change or update the data that
is written to the display from the program.
If you specify the keyword INDARA in the DDS for a WORKSTN file, the RPG
program passes indicators to the WORKSTN file in a separate indicator area, and
not in the input/output buffer.
For a detailed description of an externally-described display-device file and for a list
of valid DDS keywords, see the
DDS Reference
.
Figure 165 on page 333 shows an example of the DDS for a display-device file.
332 ILE RPG for AS/400 Programmer's Guide

Using Externally Described WORKSTN Files
*.. 1 ...+... 2 ...+... 3 ...+... 4 ...+... 5 ...+... 6 ...+... 7 ..*
AAN01N02N03T.Name++++++RLen++TDpBLinPosFunctions++++++++++++++++++++*
A** ITEM MASTER INQUIRY
A REF(DSTREF) .1/
A R PROMPT TEXT('Item Prompt Format')
A 73N61 OVERLAY .2/
A CA03(98 'End of Program') .3/
A 1 2'Item Inquiry'
A 3 2'Item Number'
A ITEM R I 3 15PUTRETAIN .4/
A 61 ERRMSG('Invalid Item Number' 61).5/
A R RESPONSE TEXT('Response Format')
A OVERLAY .2/
A LOCK .6/
A 5 2'Description'
A DESCRP R 5 15
A 5 37'Price'
A PRICE R 5 44
A 7 2'Warehouse Location' .7/
A WHSLOC R 7 22
A 9 2'On Hand'
A ONHAND R 9 10
A 9 19'Allocated' .8/
A ALLOC R 9 30
A 9 40'Available'
A AVAIL R 9 51
A*
Figure 165. Example of the Data Description Specifications for a Display Device File
This display device file contains two record formats: PROMPT and RESPONSE.
.1/ The attributes for the fields in this file are defined in the DSTREF field
reference file.
.2/ The OVERLAY keyword is used so that both record formats can be
used on the same display.
.3/ Function key 3 is associated with indicator 98, which is used by the pro-
grammer to end the program.
.4/ The PUTRETAIN keyword allows the value that is entered in the ITEM
field to be kept in the display. In addition, the ITEM field is defined as an
input field by the I in position 38. ITEM is the only input field in these
record formats. All of the other fields in the record are output fields since
position 38 is blank for each of them.
.5/ The ERRMSG keyword identifies the error message that is displayed if
indicator 61 is set on in the program that uses this record format.
.6/ The LOCK keyword prevents the work-station user from using the key-
board when the RESPONSE record format is initially-displayed.
.7/ The constants such as ‘Description’, ‘Price’, and ‘Warehouse Location’
describe the fields that are written out by the program.
.8/ The line and position entries identify where the fields or constants are
written on the display.
Chapter 18. Using WORKSTN Files 333
Using Externally Described WORKSTN Files
Specifying Function Key Indicators on Display Device Files
The function key indicators, KA through KN and KP through KY are valid for a
program that contains a display device WORKSTN file if the associated function
key is specified in the DDS.
The function key indicators relate to the function keys as follows: function key indi-
cator KA corresponds to function key 1, KB to function key 2 ... KX to function key
23, and KY to function key 24.
Function keys are specified in the DDS with the CFxx (command function) or CAxx
(command attention) keyword. For example, the keyword CF01 allows function key
1 to be used. When you press function key 1, function key indicator KA is set on in
the RPG program. If you specify the function key as CF01 (99), both function key
indicator KA and indicator 99 are set on in the RPG program. If the work-station
user presses a function key that is not specified in the DDS, the OS/400 system
informs the user that an incorrect key was pressed.
If the work-station user presses a specified function key, the associated function
key indicator in the RPG program is set on when fields are extracted from the
record (move fields logic) and all other function key indicators are set off. If a func-
tion key is not pressed, all function key indicators are set off at move fields time.
The function key indicators are set off if the user presses the Enter key.
Specifying Command Keys on Display Device Files
You can specify the command keys Help, Roll Up, Roll Down, Print, Clear, and
Home in the DDS for a display device file with the keywords HELP, ROLLUP,
ROLLDOWN, PRINT, CLEAR, and HOME.
Command keys are processed by an RPG program whenever the compiler proc-
esses a READ or an EXFMT operation on a record format for which the appropriate
keywords are specified in the DDS. When the command keys are in effect and a
command key is pressed, the OS/400 system returns control to the RPG program.
If a response indicator is specified in the DDS for the command selected, that indi-
cator is set on and all other response indicators that are in effect for the record
format and the file are set off.
If a response indicator is not specified in the DDS for a command key, the following
happens:
¹For the Print key without *PGM specified, the print function is processed.
¹For the Roll Up and Roll Down keys used with subfiles, the displayed subfile
rolls up or down, within the subfile. If you try to roll beyond the start or end of a
subfile, you get a run-time error.
¹For the Print Key specified with *PGM, Roll Up and Roll Down keys used
without subfiles, and for the Clear, Help, and Home keys, one of the *STATUS
values 1121-1126 is set, respectively, and processing continues.
334 ILE RPG for AS/400 Programmer's Guide
Using Externally Described WORKSTN Files
Processing an Externally Described WORKSTN File
When an externally-described WORKSTN file is processed, the OS/400 system
transforms data from the program to the format specified for the file and displays
the data. When data is passed to the program, the data is transformed to the
format used by the program.
The OS/400 system provides device-control information for processing input/output
operations for the device. When an input record is requested from the device, the
OS/400 system issues the request, and then removes device-control information
from the data before passing the data to the program. In addition, the OS/400
system can pass indicators to the program indicating which fields, or if any fields, in
the record have been changed.
When the program requests an output operation, it passes the output record to the
OS/400 system. The OS/400 system provides the necessary device-control infor-
mation to display the record. It also adds any constant information specified for the
record format when the record is displayed.
When a record is passed to a program, the fields are arranged in the order in which
they are specified in the DDS. The order in which the fields are displayed is based
on the display positions (line numbers and position) assigned to the fields in the
DDS. The order in which the fields are specified in the DDS and the order in which
they appear on the screen need not be the same.
For more information on processing WORKSTN files, see “Valid WORKSTN File
Operations” on page 341.
Using Subfiles
Subfiles can be specified in the DDS for a display-device file to allow you to handle
multiple records of the same type on the display. (See Figure 166 on page 336.) A
subfile is a group of records that is read from or written to a display-device file. For
example, a program reads records from a database file and creates a subfile of
output records. When the entire subfile has been written, the program sends the
entire subfile to the display device in one write operation. The work-station user can
change data or enter additional data in the subfile. The program then reads the
entire subfile from the display device into the program and processes each record
in the subfile individually.
Records that you want to be included in a subfile are specified in the DDS for the
file. The number of records that can be included in a subfile must also be specified
in the DDS. One file can contain more than one subfile, and up to 12 subfiles can
be active concurrently. Two subfiles can be displayed at the same time.
The DDS for a subfile consists of two record formats: a subfile-record format and a
subfile control-record format. The subfile-record format contains the field information
that is transferred to or from the display file under control of the subfile control-
record format. The subfile control-record format causes the physical read, write, or
control operations of a subfile to take place. Figure 167 on page 337 shows an
example of the DDS for a subfile-record format, and Figure 168 on page 338
shows an example of the DDS for a subfile control-record format.
For a description of how to use subfile keywords, see the
DDS Reference
.
Chapter 18. Using WORKSTN Files 335

Using Externally Described WORKSTN Files
Customer Name Search
Search Code _______
Number Name Address City State
XXXX XXXXXXXXXXXXXXXXXXXX XXXXXXXXXXXXXXXXXXXX XXXXXXXXXXXXXXXXXXXX XX
XXXX XXXXXXXXXXXXXXXXXXXX XXXXXXXXXXXXXXXXXXXX XXXXXXXXXXXXXXXXXXXX XX
XXXX XXXXXXXXXXXXXXXXXXXX XXXXXXXXXXXXXXXXXXXX XXXXXXXXXXXXXXXXXXXX XX
XXXX XXXXXXXXXXXXXXXXXXXX XXXXXXXXXXXXXXXXXXXX XXXXXXXXXXXXXXXXXXXX XX
XXXX XXXXXXXXXXXXXXXXXXXX XXXXXXXXXXXXXXXXXXXX XXXXXXXXXXXXXXXXXXXX XX
XXXX XXXXXXXXXXXXXXXXXXXX XXXXXXXXXXXXXXXXXXXX XXXXXXXXXXXXXXXXXXXX XX
XXXX XXXXXXXXXXXXXXXXXXXX XXXXXXXXXXXXXXXXXXXX XXXXXXXXXXXXXXXXXXXX XX
XXXX XXXXXXXXXXXXXXXXXXXX XXXXXXXXXXXXXXXXXXXX XXXXXXXXXXXXXXXXXXXX XX
XXXX XXXXXXXXXXXXXXXXXXXX XXXXXXXXXXXXXXXXXXXX XXXXXXXXXXXXXXXXXXXX XX
XXXX XXXXXXXXXXXXXXXXXXXX XXXXXXXXXXXXXXXXXXXX XXXXXXXXXXXXXXXXXXXX XX
XXXX XXXXXXXXXXXXXXXXXXXX XXXXXXXXXXXXXXXXXXXX XXXXXXXXXXXXXXXXXXXX XX
XXXX XXXXXXXXXXXXXXXXXXXX XXXXXXXXXXXXXXXXXXXX XXXXXXXXXXXXXXXXXXXX XX
XXXX XXXXXXXXXXXXXXXXXXXX XXXXXXXXXXXXXXXXXXXX XXXXXXXXXXXXXXXXXXXX XX
XXXX XXXXXXXXXXXXXXXXXXXX XXXXXXXXXXXXXXXXXXXX XXXXXXXXXXXXXXXXXXXX XX
XXXX XXXXXXXXXXXXXXXXXXXX XXXXXXXXXXXXXXXXXXXX XXXXXXXXXXXXXXXXXXXX XX
XXXX XXXXXXXXXXXXXXXXXXXX XXXXXXXXXXXXXXXXXXXX XXXXXXXXXXXXXXXXXXXX XX
XXXX XXXXXXXXXXXXXXXXXXXX XXXXXXXXXXXXXXXXXXXX XXXXXXXXXXXXXXXXXXXX XX
XXXX XXXXXXXXXXXXXXXXXXXX XXXXXXXXXXXXXXXXXXXX XXXXXXXXXXXXXXXXXXXX XX
Figure 166. Subfile Display
To use a subfile for a display device file in an RPG program, you must specify the
SFILE keyword on a file description specification for the WORKSTN file. The format
of the SFILE keyword is SFILE(
record format name
:
RECNO field name
). The
WORKSTN file must be an externally-described file (E in position 22).
You must specify for the SFILE keyword the name of the subfile record format (not
the control-record format) and the name of the field that contains the relative record
number to be used in processing the subfile.
In an RPG program, relative record number processing is defined as part of the
SFILE definition. The SFILE definition implies a full-procedural update file with ADD
for the subfile. Therefore, the file operations that are valid for the subfile are not
dependent on the definition of the main WORKSTN file. That is, the WORKSTN
file can be defined as a primary file or a full-procedural file.
Use the CHAIN, READC, UPDATE, or WRITE operation codes with the subfile
record format to transfer data between the program and the subfile. Use the READ,
WRITE, or EXFMT operation codes with the subfile control-record format to transfer
data between the program and the display device or to process subfile control oper-
ations.
Subfile processing follows the rules for relative-record-number processing. The
RPG program places the relative-record number of any record retrieved by a
READC operation into the field named in the second position of the SFILE
keyword. This field is also used to specify the record number that the RPG program
uses for WRITE operation to the subfile or for output operations that use ADD. The
RECNO field name specified for the SFILE keyword must be defined as numeric
with zero decimal positions. The field must have enough positions to contain the
largest record number for the file. (See the SFLSIZ keyword in the
DDS
Reference
.) The WRITE operation code and the ADD specification on the output
336 ILE RPG for AS/400 Programmer's Guide

Using Externally Described WORKSTN Files
specifications require that a relative-record-number field be specified in the second
position of the SFILE keyword on the file description specification.
If a WORKSTN file has an associated subfile, all implicit input operations and
explicit calculation operations that refer to the file name are processed against the
main WORKSTN file. Any operations that specify a record format name that is not
designated as a subfile are processed on the main WORKSTN file.
If you press a specified function key during a read of a non-subfile record, subse-
quent reads of a subfile record will cause the corresponding function key indicator
to be set on again, even if the function key indicator has been set off between the
reads. This will continue until a non-subfile record is read from the WORKSTN file.
*.. 1 ...+... 2 ...+... 3 ...+... 4 ...+... 5 ...+... 6 ...+... 7 ..*
AAN01N02N03T.Name++++++RLen++TDpBLinPosFunctions++++++++++++++++++++*
A** CUSTOMER NAME SEARCH
A REF(DSTREF) .1/
A R SUBFIL SFL .2/
A TEXT('Subfile Record')
A CUST R 7 3
A NAME R 7 10
A ADDR R 7 32 .3/
A CITY R 7 54
A STATE R 7 77
A*
Figure 167. Data Description Specifications for a Subfile Record Format
The data description specifications (DDS) for a subfile record format describe the
records in the subfile:
.1/ The attributes for the fields in the record format are contained in the field
reference file DSTREF as specified by the REF keyword.
.2/ The SFL keyword identifies the record format as a subfile.
.3/ The line and position entries define the location of the fields on the
display.
Use of Subfiles
Some typical ways you can make use of subfiles include:
¹Display only. The work-station user reviews the display.
¹Display with selection. The user requests more information about one of the
items on the display.
¹Modification. The user changes one or more of the records.
¹Input only, with no validity checking. A subfile is used for a data entry function.
¹Input only, with validity checking. A subfile is used for a data entry function, but
the records are checked.
¹Combination of tasks. A subfile can be used as a display with modification, plus
the input of new records.
The following figure shows an example of data description specifications for a
subfile control-record format. For an example of using a subfile in an RPG program,
see “Search by Zip Code” on page 358.
Chapter 18. Using WORKSTN Files 337

Using Program-Described WORKSTN Files
*.. 1 ...+... 2 ...+... 3 ...+... 4 ...+... 5 ...+... 6 ...+... 7 ..*
AAN01N02N03T.Name++++++RLen++TDpBLinPosFunctions++++++++++++++++++++*
A R FILCTL SFLCTL(SUBFIL)
A N70 SFLCLR
A 70 SFLDSPCTL
A 71 SFLDSP
A SFLSIZ(15)
A SFLPAG(15)
A TEXT('Subfile Control Record')
A OVERLAY
A 71 ROLLUP(97 'Continue Search')
A CA01(98 'End of Program')
A HELP(99 'Help Key')
A 1 2'Customer Name Search'
A 3 2'Search Code'
A SRHCOD R I 3 14PUTRETAIN
A 5 2'Number'
A 5 10'Name'
A 5 32'Address'
A 5 54'City'
A 5 76'State'
A*
Figure 168. Data Description Specifications for a Subfile Control-Record Format
The subfile control-record format defines the attributes of the subfile, the search
input field, constants, and function keys. The keywords you can use indicate the
following:
¹SFLCTL names the associated subfile (SUBFIL).
¹SFLCLR indicates when the subfile should be cleared (when indicator 70 is off).
¹SFLDSPCTL indicates when to display the subfile control record (when indi-
cator 70 is on).
¹SFLDSP indicates when to display the subfile (when indicator 71 is on).
¹SFLSIZ indicates the total number of records to be included in the subfile (15).
¹SFLPAG indicates the total number of records in a page (15).
¹ROLLUP indicates that indicator 97 is set on in the program when the user
presses the Roll Up key.
¹HELP allows the user to press the Help key for a displayed message that
describes the valid function keys.
¹PUTRETAIN allows the value that is entered in the SRHCOD field to be kept in
the display.
In addition to the control information, the subfile control-record format also defines
the constants to be used as column headings for the subfile record format.
Using Program-Described WORKSTN Files
You can use a program-described WORKSTN file with or without a format name
specified on the output specifications. The format name, if specified, refers to the
name of a data description specifications record format. This record format
describes:
¹How the data stream sent from an RPG program is formatted on the screen
338 ILE RPG for AS/400 Programmer's Guide
Using Program-Described WORKSTN Files
¹What data is sent
¹What ICF functions to perform.
If a format name is used, input and output specifications must be used to describe
the input and output records.
You can specify PASS(*NOIND) on a file description specification for a program-
described WORKSTN file. The PASS(*NOIND) keyword indicates that the RPG
program will not additionally pass indicators to data management on output or
receive them on input. It is your responsibility to pass indicators by describing them
as fields (in the form *INxx, *IN, or *IN(x) ) in the input or output record. They must
be specified in the sequence required by the data description specifications (DDS).
You can use the DDS listing to determine this sequence.
Using a Program-Described WORKSTN File with a Format Name
The following specifications apply to using a format name for a program-described
WORKSTN file.
Output Specifications
On the output specifications, you must specify the WORKSTN file name in positions
7 through 16. The format name, which is the name of the DDS record format, is
specified as a literal or named constant in positions 53 through 80 on the suc-
ceeding field description line. K1 through K10 must be specified (right-adjusted) in
positions 47 through 51 on the line containing the format name. The K identifies the
entry as a length rather than an end position, and the number indicates the length
of the format name. For example, if the format name is CUSPMT, the entry in posi-
tions 47 through 51 is K6. (Leading zeros following the K are allowed.) The format
name cannot be conditioned (indicators in positions 21 through 29 are not valid).
Output fields must be located in the output record in the same order as defined in
the DDS; however, the field names do not have to be the same. The end position
entries for the fields refer to the end position in the output record passed from the
RPG program to data management, and not to the location of the fields on the
screen.
To pass indicators on output, do one of the following:
¹Specify the keyword INDARA in the DDS for the WORKSTN file. Do not use
the PASS(*NOIND) keyword on the file description specification and do not
specify the indicators on the output specifications. The program and file use a
separate indicator area to pass the indicators.
¹Specify the PASS(*NOIND) keyword on the file description specification.
Specify the indicators in the output specifications as fields in the form *INxx.
The indicator fields must precede other fields in the output record, and they
must appear in the order specified by the WORKSTN file DDS. You can deter-
mine this order from the DDS listing.
Chapter 18. Using WORKSTN Files 339
Using Program-Described WORKSTN Files
Input Specifications
The input specifications describe the record that the RPG program receives from
the display or ICF device. The WORKSTN file name must be specified in positions
7 through 16. Input fields must be located in the input record in the same sequence
as defined in the DDS; however, the field names do not have to be the same. The
field location entries refer to the location of the fields in the input record.
To receive indicators on input, do one of the following:
¹Specify the keyword INDARA in the DDS for the WORKSTN file. Do not use
the PASS(*NOIND) keyword on the file description specification and do not
specify the indicators on the input specifications. The program and file use a
separate indicator area to pass the indicators.
¹Specify the PASS(*NOIND) keyword on the file description specification.
Specify the indicators in the input specifications as fields in the form *INxx.
They must appear in the input record in the order specified by the WORKSTN
file DDS. You can determine this order from the DDS listing.
A record identifying indicator should be assigned to each record in the file to iden-
tify the record that has been read from the WORKSTN file. A hidden field with a
default value can be specified in the DDS for the record identification code.
Calculation Specifications
The operation code READ is valid for a program-described WORKSTN file that is
defined as a combined, full-procedural file. See Table 28 on page 341. The file
name must be specified in factor 2 for this operation. A format must exist at the
device before any input operations can take place. This requirement can be satis-
fied on a display device by conditioning an output record with 1P or by writing the
first format to the device in another program (for example, in the CL program). The
EXFMT operation is not valid for a program-described WORKSTN file. You can
also use the EXCEPT operation to write to a WORKSTN file.
Additional Considerations
When using a format name with a program-described WORKSTN file, you must
also consider the following:
¹The name specified in positions 53 through 80 of the output specifications is
assumed to be the name of a record format in the DDS that was used to create
the file.
¹If a Kn specification is present for an output record, it must also be used for
any other output records for that file. If a Kn specification is not used for all
output records to a file, a run-time error will occur.
Using a Program-Described WORKSTN File without a Format Name
When a record-format name is not used, a program-described display-device file
describes a file containing one record-format description with one field. The fields
in the record must be described within the program that uses the file.
When you create the display file by using the Create Display File command, the file
has the following attributes:
¹A variable record length can be specified; therefore, the actual record length
must be specified in the using program. (The maximum record length allowed is
the screen size minus one.)
340 ILE RPG for AS/400 Programmer's Guide

Valid WORKSTN File Operations
¹No indicators are passed to or from the program.
¹No function key indicators are defined.
¹The record is written to the display beginning in position 2 of the first available
line.
Input File
For an input file, the input record, which is treated by the OS/400 device support as
a single input field, is initialized to blanks when the file is opened. The cursor is
positioned at the beginning of the field, which is position 2 on the display.
Output File
For an output file, the OS/400 device support treats the output record as a string of
characters to be sent to the display. Each output record is written as the next
sequential record in the file; that is, each record displayed overlays the previous
record displayed.
Combined File
For a combined file, the record, which is treated by the OS/400 device support as a
single field, appears on the screen and is both the output record and the input
record. Device support initializes the input record to blanks, and the cursor is
placed in position 2.
For more information on program-described-display-device files, see the
Data Man-
agement
manual.
Valid WORKSTN File Operations
Table 28 shows the valid file operation codes for a WORKSTN file.
The following further explains the EXFMT, READ, and WRITE operation codes
when used to process a WORKSTN file.
Table 28. Valid File Operation Codes for a WORKSTN File
File Description
Specifications
Positions
Calculation Specifications Positions
17 18 26-35
I P/S CLOSE, ACQ, REL, NEXT, POST, FORCE
I P/S WRITE1, CLOSE, ACQ, REL, NEXT, POST, FORCE
I F READ, OPEN, CLOSE, ACQ, REL, NEXT, POST
C F READ, WRITE1, EXFMT2, OPEN, CLOSE, ACQ, REL, NEXT,
POST, UPDATE3, CHAIN3, READC3
O Blank WRITE1, OPEN, CLOSE, ACQ, REL, POST
Notes:
1. The WRITE operation is not valid for a program-described file used with a format
name.
2. If the EXFMT operation is used, the file must be externally described (an E in position
19 of the file description specifications).
3. For subfile record formats, the UPDATE, CHAIN, and READC operations are also valid.
Chapter 18. Using WORKSTN Files 341

Multiple-Device Files
EXFMT Operation
The EXFMT operation is a combination of a WRITE followed by a READ to the
same record format (it corresponds to a data management WRITE-READ opera-
tion). If you define a WORKSTN file on the file description specifications as a full-
procedural (F in position 18) combined file (C in position 17) that uses
externally-described data (E in position 22) the EXFMT (execute format) operation
code can be used to write and read from the display.
READ Operation
The READ operation is valid for a full-procedural combined file or a full-procedural
input file that uses externally-described data or program-described data. The READ
operation retrieves a record from the display. However, a format must exist at the
device before any input operations can occur. This requirement can be satisfied on
a display device by conditioning an output record with the 1P indicator, by writing
the first format to the device from another program, or, if the read is by record-
format name, by using the keyword INZRCD on the record description in the DDS.
WRITE Operation
The WRITE operation writes a new record to a display and is valid for a combined
file or an output file. Output specifications and the EXCEPT operation can also be
used to write to a WORKSTN file. See the
ILE RPG for AS/400 Reference
for a
complete description of each of these operation codes.
Multiple-Device Files
Any RPG WORKSTN file with at least one of the keywords DEVID, SAVEIND,
MAXDEV(*FILE) or SAVEDS specified on the file description specification is a
multiple-device file. Through a multiple-device file, your program may access more
than one device.
The RPG program accesses devices through program devices, which are symbolic
mechanisms for directing operations to an actual device. When you create a file
(using the DDS and commands such as the create file commands), you consider
such things as which device is associated with a program device, whether or not a
file has a requesting program device, which record formats will be used to invite
devices to respond to a READ-by-file-name operation, and how long this READ
operation will wait for a response. For detailed information on the options and
requirements for creating a multiple-device file, see the chapter on display files in
Data Management
manual, and information on ICF files in
ICF Programming
manual, and the manuals you are referred to in these two publications.
With multiple-device files, you make particular use of the following operation codes:
¹In addition to opening a file, the OPEN operation implicitly acquires the device
you specify when you create the file.
¹The ACQ (acquire) operation acquires any other devices for a multiple-device
file.
¹The REL (release) operation releases a device from the file.
¹The WRITE operation, when used with the DDS keyword INVITE, invites a
program device to respond to subsequent read-from-invited- program-devices
342 ILE RPG for AS/400 Programmer's Guide
Multiple-Device Files
operations. See the sections on inviting a program device in
ICF Programming
manual and
Data Management
manual.
¹The READ operation either processes a read-from-invited-program-devices
operation or a read-from-one-program-device operation. When no NEXT opera-
tion is in effect, a program-cycle-read or READ-by-file-name operation waits for
input from any of the devices that have been invited to respond (read-from-
invited-program-device). Other input and output operations, including a
READ-by-file-name after a NEXT operation, and a READ-by-format-name,
process a read-from-one-program-device operation using the program device
indicated in a special field. (The field is named in the DEVID keyword of the file
description specification lines.)
This device may be the device used on the last input operation, a device you
specify, or the requesting program device. See the sections on reading from
invited program devices and on reading from one program device in
ICF Pro-
gramming
manual and
Data Management
manual.
¹The NEXT operation specifies which device is to be used in the next
READ-by-file-name operation or program-cycle-read operation.
¹The POST operation puts information in the INFDS information data structure.
The information may be about a specific device or about the file. (The POST
operation is not restricted to use with multiple-device files.)
See the
ILE RPG for AS/400 Reference
for details of the RPG operation codes.
On the file description specification you can specify several keywords to control the
processing of multiple-device files.
¹The MAXDEV keyword indicates whether it is a single or multiple device file.
Specify MAXDEV(*FILE) to process a multiple device file with the maximum
number of devices taken from the definition of the file being processed.
Specify MAXDEV(*ONLY) to process only one device.
¹The DEVID keyword allows you to specify the name of a program device to
which input and output operations are directed.
When a read-from-one-program-device or WRITE operation is issued, the
device used for the operation is the device specified as the parameter to the
DEVID keyword. This field is initialized to blanks and is updated with the name
of the device from which the last successful input operation occurred. It can
also be set explicitly by moving a value to it. The ACQ operation code does not
affect the value of this field. If the DEVID keyword is not specified, the input
operation is performed against the device from which the last successful input
operation occurred. A blank device name is used if a read operation has not
yet been performed successfully from a device.
When a read-from-one-program device or WRITE operation is issued with a
blank device name, the RPG compiler implicitly uses the device name of the
requestor device for the program. If you call an RPG program interactively and
acquire an ICF device against which you want to perform one of these oper-
ations, you must explicitly move the device name of the ICF device into the
field name specified with the DEVID keyword prior to performing the operation.
If this is not done, the device name used will either be blank (in which case the
interactive requestor device name is used), or the device name used is the one
from the last successful input operation. Once you have performed an I/O oper-
Chapter 18. Using WORKSTN Files 343
Multiple-Device Files
ation to the ICF device, you do not need to modify the value again unless an
input operation completes successfully with a different device.
¹The SAVEDS keyword indicates a data structure that is saved and restored for
each device acquired to a file. The SAVEIND keyword indicates a set of indica-
tors to be saved and restored for each device acquired to a file. Before an input
operation, the current set of indicators and data structure are saved. After the
input operation, the RPG compiler restores the indicators and data structure for
the device associated with the operation. This may be a different set of indica-
tors or data structure than was available before the input operation.
¹The INFDS keyword specifies the file information data structure for the
WORKSTN file. The RPG *STATUS field and the major/minor return code for
the I/O operation can be accessed through this data structure. Particularly
when ICF is being used, both fields are useful for detecting errors that occurred
during I/O operations to multiple-device files.
Note: When specifying these control options, you must code the MAXDEV
option before the DEVID, SAVEIND or SAVEDS options.
344 ILE RPG for AS/400 Programmer's Guide

Database Physical File
Chapter 19. Example of an Interactive Application
This chapter illustrates some common workstation applications and their ILE RPG
coding.
The application program presented in this chapter consists of four modules. Each
module illustrates a common use for WORKSTN files. The first module (CUSMAIN)
provides the main menu for the program. Based on the user's selection, it calls the
procedure in the appropriate module which provides the function requested.
Each module uses a WORKSTN file to prompt the user for input and display infor-
mation on the screen. Each module, except for the main module CUSMAIN, also
uses a logical file which presents a
view
of the master database file. This view
consists of only the fields of the master file which the module requires for its proc-
essing.
Note: Each module, except CUSMAIN, can be compiled as a free standing
program, that is, they can each be used as an independent program.
Table 29. Description of Each Module in the Interactive Application Example
Module Description
“Main Menu Inquiry” on
page 346
An example of a basic menu inquiry program that
uses a WORKSTN file to display menu choices
and accept input.
“File Maintenance” on page 349 An example of a maintenance program which
allows customer records in a master file to be
updated, deleted, added, and displayed.
“Search by Zip Code” on
page 358
An example program which uses WORKSTN
subfile processing to display all matched records
for a specified zip code.
“Search and Inquiry by Name”
on page 364
An example program which uses WORKSTN
subfile processing to display all matched records
for a specified customer name, and then allows the
user to select a record from the subfile to display
the complete customer information.
Database Physical File
Figure 169 on page 346 shows the data description specifications (DDS) for the
master customer file. This file contains important information for each customer,
such as name, address, account balance, and customer number. Every module
which requires customer information uses this database file (or a logical view of it).
Copyright IBM Corp. 1994, 1999 345

Main Menu Inquiry
A*****************************************************************
A* FILE NAME: CUSMST *
A* RELATED PGMS: CUSMNT, SCHZIP, SCHNAM *
A* RELATED FILES: CUSMSTL1, CUSMSTL2, CUSMSTL3 (LOGICAL FILES) *
A* DESCRIPTION: THIS IS THE PHYSICAL FILE CUSMST. IT HAS *
A* ONE RECORD FORMAT CALLED CUSREC. *
A*****************************************************************
A* CUSTOMER MASTER FILE -- CUSMST
A R CUSREC
A CUST 5 0 TEXT('CUSTOMER NUMBER')
A NAME 20 TEXT('CUSTOMER NAME')
A ADDR1 20 TEXT('CUSTOMER ADDRESS')
A ADDR2 20 TEXT('CUSTOMER ADDRESS')
A CITY 20 TEXT('CUSTOMER CITY')
A STATE 2 TEXT('CUSTOMER STATE')
A ZIP 5 0 TEXT('CUSTOMER ZIP CODE')
A ARBAL 10 2 TEXT('ACCOUNTS RECEIVABLE BALANCE')
Figure 169. DDS for master database file CUSMST (physical file)
Main Menu Inquiry
The following illustrates a simple inquiry program using a WORKSTN file to display
menu choices and accept input.
MAINMENU: DDS for a Display Device File
The DDS for the MAINMENU display device file specifies file level entries and
describe one record format: HDRSCN. The file level entries define the screen size
(DSPSIZ), input defaults (CHGINPDFT), print key (PRINT), and a separate indicator
area (INDARA).
The HDRSCN record format contains the constant 'CUSTOMER MAIN INQUIRY',
which identifies the display. It also contains the keywords TIME and DATE, which
will display the current time and date on the screen. The CA keywords define the
function keys that can be used and associate the function keys with indicators in
the RPG program.
346 ILE RPG for AS/400 Programmer's Guide

Main Menu Inquiry
A*****************************************************************
A* FILE NAME: MAINMENU *
A* RELATED PGMS: CUSMAIN *
A* DESCRIPTION: THIS IS THE DISPLAY FILE MAINMENU. IT HAS 1 *
A* RECORD FORMAT CALLED HDRSCN. *
A*****************************************************************
A DSPSIZ(24 80 *DS3)
A CHGINPDFT(CS)
A PRINT(QSYSPRT)
A INDARA
A R HDRSCN
A CA03(03 'END OF INQUIRY')
A CA05(05 'MAINTENANCE MODE')
A CA06(06 'SEARCH BY ZIP MODE')
A CA07(07 'SEARCH BY NAME MODE')
A 2 4TIME
A DSPATR(HI)
A 2 28'CUSTOMER MAIN INQUIRY'
A DSPATR(HI)
A DSPATR(RI)
A 2 70DATE
A EDTCDE(Y)
A DSPATR(HI)
A 6 5'Press one of the following'
A 6 32'PF keys.'
A 8 22'F3 End Job'
A 9 22'F5 Maintain Customer File'
A 10 22'F6 Search Customer by Zip Code'
A 11 22'F7 Search Customer by Name'
Figure 170. DDS for display device file MAINMENU
In addition to describing the constants, fields, line numbers, and horizontal positions
for the screen, the record formats also define the display attributes for these
entries.
Note: Normally, the field attributes are defined in a field-reference file rather than
in the DDS for a file. The attributes are shown on the DDS so you can see
what they are.
CUSMAIN: RPG Source
Chapter 19. Example of an Interactive Application 347

Main Menu Inquiry
*****************************************************************
* PROGRAM NAME: CUSMAIN *
* RELATED FILES: MAINMENU (DSPF) *
* RELATED PGMS: CUSMNT (ILE RPG PGM) *
* SCHZIP (ILE RPG PGM) *
* SCHNAM (ILE RPG PGM) *
* DESCRIPTION: THIS IS A CUSTOMER MAIN INQUIRY PROGRAM. *
* IT PROMPTS THE USER TO CHOOSE FROM ONE OF THE *
* FOLLOWING ACTIONS: *
* 1.MAINTAINS (ADD, UPDATE, DELETE AND DISPLAY) *
* CUSTOMER RECORD. *
* 2.SEARCH CUSTOMER RECORD BY ZIP CODE. *
* 3.SEARCH CUSTOMER RECORD BY NAME. *
*****************************************************************
FMAINMENU CF E WORKSTN
C EXFMT HDRSCN
C*
C DOW NOT *IN03
C SELECT
C WHEN *IN05
C CALLB 'CUSMNT'
C WHEN *IN06
C CALLB 'SCHZIP'
C WHEN *IN07
C CALLB 'SCHNAM'
C ENDSL
C EXFMT HDRSCN
C ENDDO
C*
C SETON LR
Figure 171. Source for module CUSMAIN
This module illustrates the use of the CALLB opcode. The appropriate RPG module
(CUSMNT, SCHZIP, or SCHNAM) is called by CUSMAIN depending on the user's
menu item selection.
To create the program object:
1. Create a module for each source member (CUSMAIN, CUSMNT, SCHZIP, and
SCHNAM) using CRTRPGMOD.
2. Create the program by entering:
CRTPGM PGM(MYPROG) MODULE(CUSMAIN CUSMNT SCHZIP SCHNAM) ENTMOD(*FIRST)
Note: The *FIRST option specifies that the first module in the list, CUSMAIN,
is selected as the program entry procedure.
3. Call the program by entering:
CALL MYPROG
The "main menu" will appear as in Figure 172 on page 349.
348 ILE RPG for AS/400 Programmer's Guide

File Maintenance
22:30:05 CUSTOMER MAIN INQUIRY 9/30/94
Press one of the following PF keys.
F3 End Job
F5 Maintain Customer File
F6 Search Customer by Zip Code
F7 Search Customer by Name
Figure 172. Customer Main Inquiry prompt screen
File Maintenance
The following illustrates a maintenance program using the WORKSTN file. It allows
you to add, delete, update, and display records of the master customer file.
CUSMSTL1: DDS for a Logical File
A*****************************************************************
A* FILE NAME: CUSMSTL1 *
A* RELATED PGMS: CUSMNT *
A* RELATED FILES: CUSMST (PHYSICAL FILE) *
A* DESCRIPTION: THIS IS LOGICAL FILE CUSMSTL1. *
A* IT CONTAINS ONE RECORD FORMAT CALLED CMLREC1. *
A* LOGICAL VIEW OF CUSTOMER MASTER FILE (CUSMST) *
A* BY CUSTOMER NUMBER (CUST) *
A*****************************************************************
A R CMLREC1 PFILE(CUSMST)
A CUST
A NAME
A ADDR1
A ADDR2
A CITY
A STATE
A ZIP
A K CUST
Figure 173. DDS for logical file CUSMSTL1
The DDS for the database file used by this program describe one record format:
CMLREC1. Each field in the record format is described, and the CUST field is iden-
tified as the key field for the record format.
Chapter 19. Example of an Interactive Application 349

File Maintenance
MNTMENU: DDS for a Display Device File
A*****************************************************************
A* FILE NAME: MNTMENU *
A* RELATED PGMS: CUSMNT *
A* RELATED FILES: CUSMSTL1 (LOGICAL FILE) *
A* DESCRIPTION: THIS IS THE DISPLAY FILE MNTMENU. IT HAS 3 *
A* RECORD FORMATS. *
A*****************************************************************
A REF(CUSMSTL1)
A CHGINPDFT(CS)
A PRINT(QSYSPRT)
A INDARA
A R HDRSCN
A TEXT('PROMPT FOR CUST NUMBER')
A CA03(03 'END MAINTENANCE')
A CA05(05 'ADD MODE')
A CA06(06 'UPDATE MODE')
A CA07(07 'DELETE MODE')
A CA08(08 'DISPLAY MODE')
A MODE 8A O 1 4DSPATR(HI)
A 1 13'MODE'
A DSPATR(HI)
A 2 4TIME
A DSPATR(HI)
A 2 28'CUSTOMER FILE MAINTENANCE'
A DSPATR(HI RI)
A 2 70DATE
A EDTCDE(Y)
A DSPATR(HI)
A CUST R Y I 10 25DSPATR(CS)
A CHECK(RZ)
A 51 ERRMSG('CUSTOMER ALREADY ON +
A FILE' 51)
A 52 ERRMSG('CUSTOMER NOT ON FILE' +
A 52)
A 10 33'<--Enter Customer Number'
A DSPATR(HI)
A 23 4'F3 End Job'
A 23 21'F5 Add'
A 23 34'F6 Update'
A 23 50'F7 Delete'
A 23 66'F8 Display'
A R CSTINQ
A TEXT('DISPLAY CUST INFO')
A CA12(12 'PREVIOUS SCREEN')
Figure 174 (Part 1 of 2). DDS for display device file MNTMENU
350 ILE RPG for AS/400 Programmer's Guide

File Maintenance
A MODE 8A O 1 4DSPATR(HI)
A 1 13'MODE'
A DSPATR(HI)
A 2 4TIME
A DSPATR(HI)
A 2 28'CUSTOMER FILE MAINTENANCE'
A DSPATR(HI)
A DSPATR(RI)
A 2 70DATE
A EDTCDE(Y)
A DSPATR(HI)
A 4 14'Customer:'
A DSPATR(HI)
A DSPATR(UL)
A CUST R O 4 25DSPATR(HI)
A NAME R B 6 25DSPATR(CS)
A 04 DSPATR(PR)
A ADDR1 R B 7 25DSPATR(CS)
A 04 DSPATR(PR)
A ADDR2 R B 8 25DSPATR(CS)
A 04 DSPATR(PR)
A CITY R B 9 25DSPATR(CS)
A 04 DSPATR(PR)
A STATE R B 10 25DSPATR(CS)
A 04 DSPATR(PR)
A ZIP R B 10 40DSPATR(CS)
A EDTCDE(Z)
A 04 DSPATR(PR)
A 23 2'F12 Cancel'
A MODE1 8 O 23 13
A R CSTBLD TEXT('ADD CUST RECORD')
A CA12(12 'PREVIOUS SCREEN')
A MODE 8 O 1 4DSPATR(HI)
A 1 13'MODE' DSPATR(HI)
A 2 4TIME
A DSPATR(HI)
A 2 28'CUSTOMER FILE MAINTENANCE'
A DSPATR(HI RI)
A 2 70DATE
A EDTCDE(Y)
A DSPATR(HI)
A 4 14'Customer:' DSPATR(HI UL)
A CUST R O 4 25DSPATR(HI)
A 6 20'Name' DSPATR(HI)
A NAME R I 6 25
A 7 17'Address' DSPATR(HI)
A ADDR1 R I 7 25
A 8 17'Address' DSPATR(HI)
A ADDR2 R I 8 25
A 9 20'City' DSPATR(HI)
A CITY R I 9 25
A 10 19'State' DSPATR(HI)
A STATE R I 10 25
A 10 36'Zip' DSPATR(HI)
A ZIP R Y I 10 40
A 23 2'F12 Cancel Addition'
Figure 174 (Part 2 of 2). DDS for display device file MNTMENU
The DDS for the MNTMENU display device file contains three record formats:
HDRSCN, CSTINQ, and CSTBLD. The HDRSCN record prompts for the customer
number and the mode of processing. The CSTINQ record is used for the Update,
Chapter 19. Example of an Interactive Application 351

File Maintenance
Delete, and Display modes. The fields are defined as output/input (B in position
38). The fields are protected when Display or Delete mode is selected
(DSPATR(PR)). The CSTBLD record provides only input fields (I in position 38) for
a new record.
The HDRSCN record format contains the constant 'Customer File Maintenance'.
The ERRMSG keyword defines the messages to be displayed if an error occurs.
The CA keywords define the function keys that can be used and associate the
function keys with indicators in the RPG program.
CUSMNT: RPG Source
*****************************************************************
* PROGRAM NAME: CUSMNT *
* RELATED FILES: CUSMSTL1 (LF) *
* MNTMENU (DSPF) *
* DESCRIPTION: THIS PROGRAM SHOWS A CUSTOMER MASTER *
* MAINTENANCE PROGRAM USING A WORKSTN FILE. *
* THIS PROGRAM ALLOWS THE USER TO ADD, UPDATE, *
* DELETE AND DISPLAY CUSTOMER RECORDS. *
* PF3 IS USED TO QUIT THE PROGRAM. *
*****************************************************************
FCUSMSTL1 UF A E K DISK
FMNTMENU CF E WORKSTN
C CSTKEY KLIST
C KFLD CUST
********************************************************************
* MAINLINE *
********************************************************************
C MOVE 'DISPLAY ' MODE
C EXFMT HDRSCN
C*
C DOW NOT *IN03
C EXSR SETMOD
C*
C CUST IFNE *ZERO
C MODE CASEQ 'ADD' ADDSUB
C MODE CASEQ 'UPDATE' UPDSUB
C MODE CASEQ 'DELETE' DELSUB
C MODE CASEQ 'DISPLAY' INQSUB
C ENDCS
C ENDIF
C*
C EXFMT HDRSCN
C ENDDO
C MOVE *ON *INLR
Figure 175 (Part 1 of 3). Source for module CUSMNT
352 ILE RPG for AS/400 Programmer's Guide

File Maintenance
********************************************************************
* SUBROUTINE - ADDSUB *
* PURPOSE - ADD NEW CUSTOMER TO FILE *
********************************************************************
C ADDSUB BEGSR
C CSTKEY CHAIN CMLREC1 50
C IF NOT *IN50
C MOVE *ON *IN51
C ELSE
C MOVE *OFF *IN51
C MOVE *BLANK NAME
C MOVE *BLANK ADDR1
C MOVE *BLANK ADDR2
C MOVE *BLANK CITY
C MOVE *BLANK STATE
C Z-ADD *ZERO ZIP
C EXFMT CSTBLD
C IF NOT *IN12
C WRITE CMLREC1
C ENDIF
C ENDIF
C ENDSR
********************************************************************
* SUBROUTINE - UPDSUB *
* PURPOSE - UPDATE CUSTOMER MASTER RECORD *
********************************************************************
C UPDSUB BEGSR
C MOVE *OFF *IN04
C CSTKEY CHAIN CMLREC1 52
C IF NOT *IN52
C EXFMT CSTINQ
C IF NOT *IN12
C UPDATE CUSMSTL1
C ELSE
C UNLOCK CUSMSTL1
C ENDIF
C ENDIF
C ENDSR
Figure 175 (Part 2 of 3). Source for module CUSMNT
Chapter 19. Example of an Interactive Application 353

File Maintenance
********************************************************************
* SUBROUTINE - DELSUB *
* PURPOSE - DELETE CUSTOMER MASTER RECORD *
********************************************************************
C DELSUB BEGSR
C MOVE *ON *IN04
C CSTKEY CHAIN CMLREC1 52
C IF NOT *IN52
C EXFMT CSTINQ
C IF NOT *IN12
C DELETE CMLREC1
C ELSE
C UNLOCK CUSMSTL1
C ENDIF
C ENDIF
C ENDSR
********************************************************************
* SUBROUTINE - INQSUB *
* PURPOSE - DISPLAY CUSTOMER MASTER RECORD *
********************************************************************
C INQSUB BEGSR
C MOVE *ON *IN04
C CSTKEY CHAIN CMLREC1 52
C IF NOT *IN52
C EXFMT CSTINQ
C UNLOCK CUSMSTL1
C ENDIF
C ENDSR
********************************************************************
* SUBROUTINE - SETMOD *
* PURPOSE - SET MAINTENANCE MODE *
********************************************************************
C SETMOD BEGSR
C SELECT
C WHEN *IN05
C MOVE 'ADD ' MODE
C WHEN *IN06
C MOVE 'UPDATE ' MODE
C WHEN *IN07
C MOVE 'DELETE ' MODE
C WHEN *IN08
C MOVE 'DISPLAY ' MODE
C ENDSL
C*
C MOVE MODE MODE1
C ENDSR
Figure 175 (Part 3 of 3). Source for module CUSMNT
This program maintains a customer master file for additions, changes, and
deletions. The program can also be used for inquiry.
The program first sets the default (display) mode of processing and displays the
customer maintenance prompt screen. The workstation user can press F3, which
turns on indicator 03, to request end of job. Otherwise, to work with customer infor-
mation, the user enters a customer number and presses Enter. The user can
354 ILE RPG for AS/400 Programmer's Guide

File Maintenance
change the mode of processing by pressing F5 (ADD), F6 (UPDATE), F7
(DELETE), or F8 (DISPLAY).
To add a new record to the file, the program uses the customer number as the
search argument to chain to the master file. If the record does not exist in the file,
the program displays the CSTBLD screen to allow the user to enter a new cus-
tomer record. If the record is already in the file, an error message is displayed. The
user can press F12, which sets on indicator 12, to cancel the add operation and
release the record. Otherwise, to proceed with the add operation, the user enters
information for the new customer record in the input fields and writes the new
record to the master file.
To update, delete, or display an existing record, the program uses the customer
number as the search argument to chain to the master file. If a record for that cus-
tomer exists in the file, the program displays the customer file inquiry screen
CSTINQ. If the record is not in the file, an error message is displayed. If the mode
of processing is display or delete, the input fields are protected from modification.
Otherwise, to proceed with the customer record, the user can enter new information
in the customer record input fields. The user can press F12, which sets on indicator
12, to cancel the update or delete operation, and release the record. Display mode
automatically releases the record when Enter is pressed.
In Figure 176, the workstation user responds to the prompt by entering customer
number 00007 to display the customer record.
DISPLAY MODE
22:30:21 CUSTOMER FILE MAINTENANCE 9/30/94
00007 <--Enter Customer Number
F3 End Job F5 Add F6 Update F7 Delete F8 Display
Figure 176. 'Customer File Maintenance' Display Mode prompt screen
Because the customer record for customer number 00007 exists in the Master File,
the data is displayed as show in Figure 177 on page 356.
Chapter 19. Example of an Interactive Application 355

File Maintenance
DISPLAY MODE
22:31:06 CUSTOMER FILE MAINTENANCE 9/30/94
Customer: 00007
Mikhail Yuri
1001 Bay Street
Suite 1702
Livonia
MI 11201
F12 Cancel DISPLAY
Figure 177. 'Customer File Maintenance' Display Mode screen
The workstation user responds to the add prompt by entering a new customer
number as shown in Figure 178.
ADD MODE
22:31:43 CUSTOMER FILE MAINTENANCE 9/30/94
00012 <--Enter Customer Number
F3 End Job F5 Add F6 Update F7 Delete F8 Display
Figure 178. 'Customer File Maintenance' Add Mode prompt screen
In Figure 179 on page 357 a new customer is added to the Customer Master File.
356 ILE RPG for AS/400 Programmer's Guide

File Maintenance
ADD MODE
22:32:04 CUSTOMER FILE MAINTENANCE 9/30/94
Customer: 00012
Name JUDAH GOULD
Address 2074 BATHURST AVENUE
Address
City YORKTOWN
State NY Zip 70068
F12 Cancel Addition
Figure 179. 'Customer File Maintenance' Add Mode prompt screen
The workstation user responds to the delete prompt by entering a customer number
as shown in Figure 180.
DELETE MODE
22:32:55 CUSTOMER FILE MAINTENANCE 9/30/94
00011 <--Enter Customer Number
F3 End Job F5 Add F6 Update F7 Delete F8 Display
Figure 180. 'Customer File Maintenance' Delete Mode prompt screen
The workstation user responds to the update prompt by entering a customer
number as shown in Figure 181 on page 358.
Chapter 19. Example of an Interactive Application 357

Search by Zip Code
UPDATE MODE
22:33:17 CUSTOMER FILE MAINTENANCE 9/30/94
00010 <--Enter Customer Number
F3 End Job F5 Add F6 Update F7 Delete F8 Display
Figure 181. 'Customer File Maintenance' Update Mode prompt screen
Search by Zip Code
The following illustrates WORKSTN subfile processing (display only). Subfiles are
used to display all matched records for a specified zip code.
CUSMSTL2: DDS for a Logical File
A*****************************************************************
A* FILE NAME: CUSMSTL2 *
A* RELATED PGMS: SCHZIP *
A* RELATED FILES: CUSMST (PHYSICAL FILE) *
A* DESCRIPTION: THIS IS LOGICAL FILE CUSMSTL2. *
A* IT CONTAINS ONE RECORD FORMAT CALLED CMLREC2. *
A* LOGICAL VIEW OF CUSTOMER MASTER FILE (CUSMST) *
A* BY CUSTOMER ZIP CODE (ZIP) *
A*****************************************************************
A R CMLREC2 PFILE(CUSMST)
A ZIP
A NAME
A ARBAL
A K ZIP
Figure 182. DDS for logical file CUSMSTL2
The DDS for the database file used by this program describe one record format:
CMLREC2. The logical file CUSMSTL2 keyed by zip code is based on the physical
file CUSMST, as indicated by the PFILE keyword. The record format created by the
logical file will include only those fields specified in the logical file DDS. All other
fields will be excluded.
358 ILE RPG for AS/400 Programmer's Guide

Search by Zip Code
SZIPMENU: DDS for a Display Device File
A*****************************************************************
A* FILE NAME: SZIPMENU *
A* RELATED PGMS: SCHZIP *
A* RELATED FILES: CUSMSTL2 (LOGICAL FILE) *
A* DESCRIPTION: THIS IS THE DISPLAY FILE SZIPMENU. IT HAS 6 *
A* RECORD FORMATS. *
A*****************************************************************
A REF(CUSMSTL2)
A CHGINPDFT(CS)
A PRINT(QSYSPRT)
A INDARA
A CA03(03 'END OF JOB')
A R HEAD
A OVERLAY
A 2 4TIME
A DSPATR(HI)
A 2 28'CUSTOMER SEARCH BY ZIP'
A DSPATR(HI RI)
A 2 70DATE
A EDTCDE(Y)
A DSPATR(HI)
A R FOOT1
A 23 6'ENTER - Continue'
A DSPATR(HI)
A 23 29'F3 - End Job'
A DSPATR(HI)
A R FOOT2
A 23 6'ENTER - Continue'
A DSPATR(HI)
A 23 29'F3 - End Job'
A DSPATR(HI)
A 23 47'F4 - RESTART ZIP CODE'
A DSPATR(HI)
A R PROMPT
A OVERLAY
A 4 4'Enter Zip Code'
A DSPATR(HI)
A ZIP R Y I 4 19DSPATR(CS)
A CHECK(RZ)
A 61 ERRMSG('ZIP CODE NOT FOUND' +
A 61)
A R SUBFILE SFL
A NAME R 9 4
A ARBAL R 9 27EDTCDE(J)
A R SUBCTL SFLCTL(SUBFILE)
Figure 183 (Part 1 of 2). DDS for display device file SZIPMENU
Chapter 19. Example of an Interactive Application 359

Search by Zip Code
A 55 SFLCLR
A N55 SFLDSPCTL
A N55 SFLDSP
A SFLSIZ(13)
A SFLPAG(13)
A ROLLUP(95 'ROLL UP')
A OVERLAY
A CA04(04 'RESTART ZIP CDE')
A 4 4'Zip Code'
A ZIP R O 4 14DSPATR(HI)
A 7 4'Customer Name'
A DSPATR(HI UL)
A 7 27'A/R Balance'
A DSPATR(HI UL)
Figure 183 (Part 2 of 2). DDS for display device file SZIPMENU
The DDS for the SZIPMENU display device file contains six record formats: HEAD,
FOOT1, FOOT2, PROMPT, SUBFILE, and SUBCTL.
The PROMPT record format requests the user to enter a zip code. If the zip code is
not found in the file, an error message is displayed. The user can press F3, which
sets on indicator 03, to end the program.
The SUBFILE record format must be defined immediately preceding the subfile-
control record format SUBCTL. The subfile record format, which is defined with the
keyword SFL, describes each field in the record, and specifies the location where
the first record is to appear on the display (here, on line 9).
The subfile-control record format contains the following unique keywords:
¹SFLCTL identifies this format as the control record format and names the asso-
ciated subfile record format.
¹SFLCLR describes when the subfile is to be cleared of existing records (when
indicator 55 is on). This keyword is needed for additional displays.
¹SFLDSPCTL indicates when to display the subfile-control record format (when
indicator 55 is off).
¹SFLDSP indicates when to display the subfile (when indicator 55 is off).
¹SFLSIZ specifies the total size of the subfile. In this example, the subfile size is
13 records that are displayed on lines 9 through 21.
¹SFLPAG defines the number of records on a page. In this example, the page
size is the same as the subfile size.
¹ROLLUP indicates that indicator 95 is set on in the program when the roll up
function is used.
The OVERLAY keyword defines this subfile-control record format as an overlay
format. This record format can be written without the OS/400 system erasing the
screen first. F4 is valid for repeating the search with the same zip code. (This use
of F4 allows a form of roll down.)
360 ILE RPG for AS/400 Programmer's Guide

Search by Zip Code
SCHZIP: RPG Source
*****************************************************************
* PROGRAM NAME: SCHZIP *
* RELATED FILES: CUSMSTL2 (LOGICAL FILE) *
* SZIPMENU (WORKSTN FILE) *
* DESCRIPTION: THIS PROGRAM SHOWS A CUSTOMER MASTER SEARCH *
* PROGRAM USING WORKSTN SUBFILE PROCESSING. *
* THIS PROGRAM PROMPTS THE USER FOR THE ZIP CODE*
* AND DISPLAYS THE CUSTOMER MASTER RECORD BY *
* ZIP CODE. *
* ROLL UP KEY CAN BE USED TO LOOK AT ANOTHER *
* PAGE. PF3 IS USED TO QUIT THE PROGRAM. *
*****************************************************************
FCUSMSTL2 IF E K DISK
FSZIPMENU CF E WORKSTN SFILE(SUBFILE:RECNUM)
C CSTKEY KLIST
C KFLD ZIP
********************************************************************
* MAINLINE *
********************************************************************
C WRITE FOOT1
C WRITE HEAD
C EXFMT PROMPT
C*
C DOW NOT *IN03
C MOVE *OFF *IN61
C CSTKEY SETLL CMLREC2 20
C IF NOT *IN20
C MOVE *ON *IN61
C ELSE
C EXSR SFLPRC
C END
C IF (NOT *IN03) AND (NOT *IN04)
C IF NOT *IN61
C WRITE FOOT1
C WRITE HEAD
C ENDIF
C EXFMT PROMPT
C ENDIF
C ENDDO
C*
C SETON LR
Figure 184 (Part 1 of 2). Source for module SCHZIP
Chapter 19. Example of an Interactive Application 361

Search by Zip Code
********************************************************************
* SUBROUTINE - SFLPRC *
* PURPOSE - PROCESS SUBFILE AND DISPLAY *
********************************************************************
C SFLPRC BEGSR
C NXTPAG TAG
C EXSR SFLCLR
C EXSR SFLFIL
C SAMPAG TAG
C WRITE FOOT2
C WRITE HEAD
C EXFMT SUBCTL
C IF *IN95
C IF NOT *IN71
C GOTO NXTPAG
C ELSE
C GOTO SAMPAG
C ENDIF
C ENDIF
C ENDSR
********************************************************************
* SUBROUTINE - SFLFIL *
* PURPOSE - FILL SUBFILE *
********************************************************************
C SFLFIL BEGSR
C DOW NOT *IN21
C ZIP READE CMLREC2 71
C IF *IN71
C MOVE *ON *IN21
C ELSE
C ADD 1 RECNUM
C WRITE SUBFILE 21
C ENDIF
C ENDDO
C ENDSR
********************************************************************
* SUBROUTINE - SFLCLR *
* PURPOSE - CLEAR SUBFILE RECORDS *
********************************************************************
C SFLCLR BEGSR
C MOVE *ON *IN55
C WRITE SUBCTL
C MOVE *OFF *IN55
C MOVE *OFF *IN21
C Z-ADD *ZERO RECNUM 5 0
C ENDSR
Figure 184 (Part 2 of 2). Source for module SCHZIP
The file description specifications identify the disk file to be searched and the
display device file to be used (SZIPMENU). The SFILE keyword for the WORKSTN
file identifies the record format (SUBFILE) that is to be used as a subfile. The
relative-record-number field (RECNUM) specified controls which record within the
subfile is being accessed.
The program displays the PROMPT record format and waits for the workstation
user's response. F3 sets on indicator 03, which controls the end of the program.
362 ILE RPG for AS/400 Programmer's Guide

Search by Zip Code
The zip code (ZIP) is used to position the CUSMSTL2 file by the SETLL operation.
Notice that the record format name CMLREC2 is used in the SETLL operation
instead of the file name CUSMSTL2. If no record is found, an error message is
displayed.
The SFLPRC subroutine handles the processing for the subfile: clearing, filling, and
displaying. The subfile is prepared for additional requests in subroutine SFLCLR. If
indicator 55 is on, no action occurs on the display, but the main storage area for
the subfile records is cleared. The SFLFIL routine fills the subfile with records. A
record is read from the CUSMSTL2 file. If the zip code is the same, the record
count (RECNUM) is incremented and the record is written to the subfile. This sub-
routine is repeated until either the subfile is full (indicator 21 on the WRITE opera-
tion) or end of file occurs on the CUSMSTL2 file (indicator 71 on the READE
operation). When the subfile is full or end of file occurs, the subfile is written to the
display by the EXFMT operation by the subfile-control record control format. The
user reviews the display and decides whether:
¹To end the program by pressing F3.
¹To restart the zip code by pressing F4. The PROMPT record format is not dis-
played, and the subfile is displayed starting over with the same zip code.
¹To fill another page by pressing ROLL UP. If end of file has occurred on the
CUSMSTL2 file, the current page is re-displayed; otherwise, the subfile is
cleared and the next page is displayed.
¹To continue with another zip code by pressing ENTER. The PROMPT record
format is displayed. The user can enter a zip code or end the program.
In Figure 185, the user enters a zip code in response to the prompt.
22:34:38 CUSTOMER SEARCH BY ZIP 9/30/94
Enter Zip Code 11201
ENTER - Continue F3 - End Job
Figure 185. 'Customer Search by Zip' prompt screen
The subfile is written to the screen as shown in Figure 186 on page 364.
Chapter 19. Example of an Interactive Application 363

Search and Inquiry by Name
22:34:45 CUSTOMER SEARCH BY ZIP 9/30/94
Zip Code 11201
Customer Name A/R Balance
Rick Coupland 300.00
Mikhail Yuri 150.00
Karyn Sanders 5.00
ENTER - Continue F3 - End Job F4 - RESTART ZIP CODE
Figure 186. 'Customer Search by Zip' screen
Search and Inquiry by Name
The following illustrates WORKSTN subfile processing (display with selection). Sub-
files are used to display all matched records for a specified customer name, and
then the user is allowed to make a selection from the subfile, such that additional
information about the customer can be displayed.
CUSMSTL3: DDS for a Logical File
A*****************************************************************
A* FILE NAME: CUSMSTL3 *
A* RELATED PGMS: SCHNAM *
A* RELATED FILES: CUSMST *
A* DESCRIPTION: THIS IS THE LOGICAL FILE CUSMSTL3. IT HAS *
A* ONE RECORD FORMAT CALLED CUSREC. *
A* LOGICAL VIEW OF CUSTOMER MASTER FILE (CUSMST) *
A* BY NAME (NAME) *
A*****************************************************************
A R CUSREC PFILE(CUSMST)
A K NAME
A*
A*****************************************************************
A* NOTE: SINCE THE RECORD FORMAT OF THE PHYSICAL FILE (CUSMST) *
A* HAS THE SAME RECORD-FORMAT-NAME, NO LISTING OF FIELDS *
A* IS REQUIRED IN THIS DDS FILE. *
A*****************************************************************
Figure 187. DDS for logical file CUSMSTL3
The DDS for the database file used in this program defines one record format
named CUSREC and identifies the NAME field as the key fields.
364 ILE RPG for AS/400 Programmer's Guide

Search and Inquiry by Name
SNAMMENU: DDS for a Display Device File
A 55 SFLCLR
A N55 SFLDSPCTL
A N55 SFLDSP
A ROLLUP(95 'ROLL UP')
A OVERLAY
A CA04(04 'RESTART SEARCH NAME')
A 5 4'Search Name'
A SRCNAM R O 5 17REFFLD(NAME CUSMSTL3)
A DSPATR(HI)
A 7 6'Select'
A DSPATR(HI)
A 8 6' "X" Customer Name '
A DSPATR(HI)
A DSPATR(UL)
A 8 42' Number Zip Code '
A DSPATR(HI)
A DSPATR(UL)
A R CUSDSP
A OVERLAY
A CA04(04 'RESTART ZIP CDE')
A 6 25'Customer'
A CUST 5S 0O 6 35DSPATR(HI)
A 8 25'Name'
A NAME 20A O 8 35DSPATR(HI)
A 10 25'Address'
A ADDR1 20A O 10 35DSPATR(HI)
A ADDR2 20A O 11 35DSPATR(HI)
A 13 25'City'
A CITY 20A O 13 35DSPATR(HI)
A 15 25'State'
A STATE 2A O 15 35DSPATR(HI)
A 15 41'Zip Code'
A ZIP 5S 0O 15 50DSPATR(HI)
A 17 25'A/R Balance'
A ARBAL 10Y 2O 17 42DSPATR(HI)
A EDTCDE(J)
Figure 188. DDS for display device file SNAMMENU
The DDS for the SNAMMENU display device file contains seven record formats:
HEAD, FOOT1, FOOT2, PROMPT, SUBFILE, SUBCTL, and CUSDSP.
The PROMPT record format requests the user to enter a zip code and search
name. If no entry is made, the display starts at the beginning of the file. The user
can press F3, which sets on indicator 03, to end the program.
The SUBFILE record format must be defined immediately preceding the subfile-
control record format SUBCTL. The subfile-record format defined with the keyword
SFL, describes each field in the record, and specifies the location where the first
record is to appear on the display (here, on line 9).
The subfile-control record format SUBCTL contains the following unique keywords:
¹SFLCTL identifies this format as the control record format and names the asso-
ciated subfile record format.
¹SFLCLR describes when the subfile is to be cleared of existing records (when
indicator 55 is on). This keyword is needed for additional displays.
Chapter 19. Example of an Interactive Application 365

Search and Inquiry by Name
¹SFLDSPCTL indicates when to display the subfile-control record format (when
indicator 55 is off).
¹SFLDSP indicates when to display the subfile (when indicator 55 is off).
¹SFLSIZ specifies the total size of the subfile. In this example, the subfile size is
13 records that are displayed on lines 9 through 21.
¹SFLPAG defines the number of records on a page. In this example, the page
size is the same as the subfile size.
¹ROLLUP indicates that indicator 95 is set on in the program when the roll up
function is used.
The OVERLAY keyword defines this subfile-control record format as an overlay
format. This record format can be written without the OS/400 system erasing the
screen first. F4 is valid for repeating the search with the same name. (This use of
F4 allows a form of roll down.)
The CUSDSP record format displays information for the selected customers.
SCHNAM: RPG Source
*****************************************************************
* PROGRAM NAME: SCHNAM *
* RELATED FILES: CUSMSTL3 (LOGICAL FILE) *
* SNAMMENU (WORKSTN FILE) *
* DESCRIPTION: THIS PROGRAM SHOWS A CUSTOMER MASTER SEARCH *
* PROGRAM USING WORKSTN SUBFILE PROCESSING. *
* THIS PROGRAM PROMPTS THE USER FOR THE CUSTOMER*
* NAME AND USES IT TO POSITION THE CUSMSTL3 *
* FILE BY THE SETLL OPERATION. THEN IT DISPLAYS *
* THE RECORDS USING SUBFILES. *
* TO FILL ANOTHER PAGE, PRESS THE ROLL UP KEY. *
* TO DISPLAY CUSTOMER DETAIL, ENTER 'X' BESIDE *
* THAT CUSTOMER AND PRESS ENTER. *
* TO QUIT THE PROGRAM, PRESS PF3. *
*****************************************************************
FCUSMSTL3 IF E K DISK
FSNAMMENU CF E WORKSTN SFILE(SUBFILE:RECNUM)
C CSTKEY KLIST
C KFLD SRCNAM
C ZIPKEY KLIST
C KFLD NAME
Figure 189 (Part 1 of 3). Source for module SCHNAM
366 ILE RPG for AS/400 Programmer's Guide

Search and Inquiry by Name
********************************************************************
* MAINLINE *
********************************************************************
C WRITE FOOT1
C WRITE HEAD
C EXFMT PROMPT
C DOW NOT *IN03
C CSTKEY SETLL CUSREC
C EXSR SFLPRC
C EXSR SFLCHG
C IF (NOT *IN03) AND (NOT *IN04)
C WRITE FOOT1
C WRITE HEAD
C EXFMT PROMPT
C ENDIF
C ENDDO
C*
C SETON LR
********************************************************************
* SUBROUTINE - SFLPRC *
* PURPOSE - PROCESS SUBFILE AND DISPLAY *
********************************************************************
C SFLPRC BEGSR
C NXTPAG TAG
C EXSR SFLCLR
C EXSR SFLFIL
C SAMPAG TAG
C WRITE FOOT2
C WRITE HEAD
C EXFMT SUBCTL
C IF *IN95
C IF NOT *IN71
C GOTO NXTPAG
C ELSE
C GOTO SAMPAG
C ENDIF
C ENDIF
C ENDSR
********************************************************************
* SUBROUTINE - SFLFIL *
* PURPOSE - FILL SUBFILE *
********************************************************************
C SFLFIL BEGSR
C DOW NOT *IN21
C READ CUSREC 71
C IF *IN71
C MOVE *ON *IN21
C ELSE
C ADD 1 RECNUM
C MOVE *BLANK SEL
C WRITE SUBFILE 21
C ENDIF
C ENDDO
C ENDSR
Figure 189 (Part 2 of 3). Source for module SCHNAM
Chapter 19. Example of an Interactive Application 367

Search and Inquiry by Name
********************************************************************
* SUBROUTINE - SFLCLR *
* PURPOSE - CLEAR SUBFILE RECORDS *
********************************************************************
C SFLCLR BEGSR
C MOVE *ON *IN55
C WRITE SUBCTL
C MOVE *OFF *IN55
C MOVE *OFF *IN21
C Z-ADD *ZERO RECNUM 5 0
C ENDSR
********************************************************************
* SUBROUTINE - SFLCHG *
* PURPOSE - CUSTOMER RECORD SELECTED *
********************************************************************
C SFLCHG BEGSR
C READC SUBFILE 98
C IF NOT *IN98
C ZIPKEY CHAIN CUSREC 71
C EXFMT CUSDSP
C ENDIF
C ENDSR
Figure 189 (Part 3 of 3). Source for module SCHNAM
The file description specifications identify the disk file to be searched and the
display device file to be used (SNAMMENU). The SFILE keyword for the
WORKSTN file identifies the record format (SUBFILE) to be used as a subfile. The
relative-record-number field (RECNUM) specifies which record within the subfile is
being accessed.
The program displays the PROMPT record format and waits for the workstation
user's response. F3 sets on indicator 03, which controls the end of the program.
The name (NAME) is used as the key to position the CUSMSTL3 file by the SETLL
operation. Notice that the record format name CUSREC is used in the SETLL oper-
ation instead of the file name CUSMSTL3.
The SFLPRC subroutine handles the processing for the subfile: clearing, filling, and
displaying. The subfile is prepared for additional requests in subroutine SFLCLR. If
indicator 55 is on, no action occurs on the display, but the main storage area for
the subfile records is cleared. The SFLFIL routine fills the subfile with records. A
record is read from the CUSMSTL3 file, the record count (RECNUM) is incre-
mented, and the record is written to the subfile. This subroutine is repeated until
either the subfile is full (indicator 21 on the WRITE operation) or end of file occurs
on the CUSMSTL3 file (indicator 71 on the READ operation). When the subfile is
full or end of file occurs, the subfile is written to the display by the EXFMT opera-
tion by the subfile-control record control format. The user reviews the display and
decides:
¹To end the program by pressing F3.
¹To restart the subfile by pressing F4. The PROMPT record format is not dis-
played, and the subfile is displayed starting over with the same name.
¹To fill another page by pressing the ROLL UP keys. If end of file has occurred
on the CUSMSTL3 file, the current page is displayed again; otherwise, the
subfile is cleared, and the next page is displayed.
368 ILE RPG for AS/400 Programmer's Guide

Search and Inquiry by Name
¹To display customer detail by entering X, and pressing ENTER. The user can
then return to the PROMPT screen by pressing ENTER, display the subfile
again by pressing F4, or end the program by pressing F3.
In Figure 190, the user responds to the initial prompt by entering a customer name.
22:35:26 CUSTOMER SEARCH & INQUIRY BY NAME 9/30/94
Enter Search Name JUDAH GOULD
ENTER - Continue F3 - End Job
Figure 190. 'Customer Search and Inquiry by Name' prompt screen
The user requests more information by entering an X as shown in Figure 191.
22:35:43 CUSTOMER SEARCH & INQUIRY BY NAME 9/30/94
Search Name JUDAH GOULD
Select
"X" Customer Name Number Zip Code
X JUDAH GOULD 00012 70068
JUDAH GOULD 00209 31088
ENTER - Continue F3 - End Job F4 - Restart Name
Figure 191. 'Customer Search and Inquiry by Name' information screen
Chapter 19. Example of an Interactive Application 369

Search and Inquiry by Name
The detailed information for the customer selected is shown in Figure 192 on
page 370. At this point the user selects the appropriate function key to continue or
end the inquiry.
23:39:48 CUSTOMER SEARCH & INQUIRY BY NAME 9/30/94
Customer 00012
Name JUDAH GOULD
Address 2074 BATHURST AVENUE
City YORKTOWN
State NY Zip Code 70068
A/R Balance .00
ENTER - Continue F3 - End Job F4 - Restart Name
Figure 192. 'Customer Search and Inquiry by Name' detailed information screen
370 ILE RPG for AS/400 Programmer's Guide

Appendixes
Copyright IBM Corp. 1994, 1999 371
372 ILE RPG for AS/400 Programmer's Guide

Differences Between OPM RPG/400 and ILE RPG
Appendix A. Behavioral Differences Between OPM RPG/400
and ILE RPG for AS/400
The following lists note differences in the behavior of the OPM RPG/400 compiler
and ILE RPG.
Compiling
1. If you specify CVTOPT(*NONE) in OPM RPG, all externally described fields
that are of a type or with attributes not supported by RPG will be ignored. If you
specify CVTOPT(*NONE) in ILE RPG, all externally described fields will be
brought into the program with the same type as specified in the external
description.
2. In RPG IV there is no dependency between DATEDIT and DECEDIT in the
control specification.
3. Regarding the ILE RPG create commands (CRTBNDRPG and CRTRPGMOD):
|¹The IGNDECERR parameter on the CRTRPGPGM command has been
| replaced by the FIXNBR parameter on the ILE RPG create commands.
| IGNDECDTA ignores any decimal data errors and continues with the next
| machine instruction. In some cases, this can cause fields to be updated
| with incorrect and sometimes unpredictable values. FIXNBR corrects the
| data in a predictable manner before it is used.
¹There is a new parameter, TRUNCNBR, for controlling whether numeric
overflow is allowed.
¹There are no auto report features or commands in RPG IV.
¹You cannot request an MI listing from the compiler.
| 4. In a compiler listing, line numbers start at 1 and increment by 1 for each line of
| source or generated specifications, when the default OPTION(*NOSRCSTMT)
| is specified. If OPTION(*SRCSTMT) is specified, sequence numbers are printed
| instead of line numbers. Source IDs are numeric, that is, there are no more
| AA000100 line numbers for /COPY members or expanded DDS.
5. RPG IV requires that all compiler directives appear
before
compile-time data,
including /TITLE. When RPG IV encounters a /TITLE directive, it will treat it as
data. (RPG III treats /TITLE specifications as compiler directives anywhere in
the source.)
The Conversion Aid will remove any /TITLE specifications it encounters in
compile-time data.
6. ILE RPG is more rigorous in detecting field overlap in data structures. For
some calculation operations involving overlapping operands, ILE RPG issues a
message while the OPM compiler does not.
7. In ILE RPG the word NOT cannot be used as a variable name. NOT is a
special word that is used as an operator in expressions.
8. At compile time, the source is read using the CCSID of the main source file,
while for OPM RPG, the source is read using the CCSID of the job.
Copyright IBM Corp. 1994, 1999 373

Differences Between OPM RPG/400 and ILE RPG
Running
1. The FREE operation is not supported by RPG IV.
2. Certain MCH messages may appear in the job log that do not appear under
OPM (for example, MCH1202). The appearance of these messages does not
indicate a change in the behavior of the program.
3. If you use the nonbindable API QMHSNDPM to send messages from your
program, you may need to add 1 to the stack offset parameter to allow for the
presence of the program-entry procedure in the stack. This will only be the
case if the ILE procedure is the user-entry procedure, and if you used the
special value of '*' for the call message queue and a value of greater than 0 for
the stack offset.
4. ILE RPG does not interpret return codes that are not 0 or 1 for calls to pro-
grams or procedures that end without an exception.
| 5. When the cancel handler for an ILE RPG program receives control, it will set
| the system return code to 2. The cancel handler for an OPM RPG program
| does not modify the setting of the system return code.
6. When recursion is detected, OPM RPG/400 displays inquiry message
RPG8888. ILE RPG signals escape message RNX8888; no inquiry message is
displayed for this condition. Note that this only applies to main procedures.
Recursion is allowed for subprocedures.
7. If decimal-data errors occur during the initialization of a zoned-decimal or
packed-decimal subfield, then the reset values (those values use to restore the
subfield with the RESET operation) may not be valid. For example, it may be
that the subfield was not initialized, or that it was overlaid on another initialized
subfield of a different type. If a RESET operation is attempted for that subfield,
then in OPM RPG/400, a decimal-data error would occur. However, a RESET
to the same subfield in ILE RPG will complete successfully; after the RESET,
the subfield has the same invalid value. As a result, attempts to use the value
will get a decimal data error.
| 8. In ILE RPG, positions 254-263 of the program status data structure (PSDS)
| contain the user name of the originating job. In OPM RPG, these positions
| reflect the current user profile. The current user profile in ILE RPG can be
| found in positions 358-367.
Debugging and Exception Handling
1. The DEBUG operation is not supported in RPG IV.
2. You cannot use RPG tags, subroutine names, or points in the cycle such as
*GETIN and *DETC for setting breakpoints when using the ILE source
debugger.
3. Function checks are normally left in the job log by both OPM RPG and ILE
RPG. However, in ILE RPG, if you have coded an error indicator, 'E' extender,
or *PSSR error routine, then the function check will not appear.
You should remove any code that deletes function checks, since the presence
of the indicator, 'E' extender, or *PSSR will prevent function checks from occur-
ring.
374 ILE RPG for AS/400 Programmer's Guide

Differences Between OPM RPG/400 and ILE RPG
4. Call performance for LR-on will be greatly improved by having no PSDS, or a
PSDS no longer than 80 bytes, since some of the information that fills the
PSDS after 80 bytes is costly to obtain. If the PSDS is not coded, or is too
short to contain the date and time the program started, these two values will
not be available in a formatted dump. All other PSDS values will be available,
no matter how long the PSDS is.
5. The prefix for ILE RPG inquiry messages is RNQ, so if you use the default
reply list, you must add RNQ entries similar to your existing RPG entries.
6. In OPM, if a CL program calls your RPG program followed by a MONMSG, and
the RPG program receives a notify or status message, the CL MONMSG will
not handle the notify or status message. If you are calling ILE RPG from ILE
CL and both are in the same activation group, the ILE CL MONMSG will handle
the notify or status message and the RPG procedure will halt immediately
without an RPG error message being issued. For more information see “Prob-
lems when ILE CL Monitors for Notify and Status Messages” on page 247.
7. When displaying a variable using the ILE source debugger, you will get unreli-
able results if:
¹the ILE RPG program uses an externally described file and
¹the variable is defined in the data base file but not referenced in the ILE
RPG program.
I/O
1. In ILE RPG you can read a record in a file opened for update, and created or
overridden with SHARE(*YES), and then update this locked record in another
program that has opened the same file for update.
2. You cannot modify the MR indicator using the MOVE or SETON operations.
(RPG III only prevents using SETON with MR.)
3. The File Type entry on the File specification no longer dictates the type of I/O
operations that must be present in the calculation specifications.
For example, in RPG III, if you define a file as an update file, then you must
have an UPDAT operation later in the program. This is no longer true in RPG
IV. However, your file definition still must be consistent with the I/O operations
present in the program. So if you have an UPDATE operation in your source,
the file must be defined as an update file.
4. ILE RPG will allow record blocking even if the COMMIT keyword is specified on
the file description specification.
5. In RPG IV, a file opened for update will also be opened as delete capable.
You do not need any DELETE operations to make it delete capable.
6. In RPG IV, you do not have to code an actual number for the number of
devices that will be used by a multiple-device file. If you specify
MAXDEV(*FILE) on a file description specification, then the number of save
areas created for SAVEDS and SAVEIND is based on the number of devices
that your file can handle. (The SAVEDS, SAVEIND, and MAXDEV keywords on
an RPG IV file description specification correspond to the SAVDS, IND, and
NUM options on a RPG III file description specification continuation line,
respectively.)
Appendix A. Behavioral Differences Between OPM RPG/400 and ILE RPG for AS/400 375
Differences Between OPM RPG/400 and ILE RPG
In ILE RPG, the total number of program devices that can be acquired by the
program cannot be different from the maximum number of devices defined in
the device file. OPM RPG/400 allows this through the NUM option.
7. In ILE RPG, the ACQ and REL operation codes can be used with single device
files.
8. In ILE RPG, the relative record number and key fields in the database-specific
feedback section of the INFDS are updated on each input operation when
doing blocked reads.
9. When a referential constraint error occurs in OPM RPG/400, the status code is
set to "01299" (I/O error). In ILE RPG, the status code is set to "01022",
"01222", or "01299", depending on the type of referential constraint error that
occurs:
¹If data management is not able to allocate a record due to a referential
constraint error, a CPF502E notify message is issued. ILE RPG will set the
status code to "01222" and OPM RPG/400 will set the status code to
"01299".
If you have no error indicator, 'E' extender, or INFSR error subroutine, ILE
RPG will issue the RNQ1222 inquiry message, and OPM RPG/400 will
issue the RPG1299 inquiry message. The main difference between these
two messages is that RNQ1222 allows you to retry the operation.
¹If data management detects a referential constraint error that has caused it
to issue either a CPF503A, CPF502D, or CPF502F notify message, ILE
RPG will set the status code to "01022" and OPM RPG/400 will set the
status code to "01299".
If you have no error indicator, 'E' extender, or INFSR error subroutine, ILE
RPG will issue the RNQ1022 inquiry message, and OPM RPG will issue
the RPG1299 inquiry message.
¹All referential constraint errors detected by data management that cause
data management to issue an escape message will cause both OPM and
ILE RPG to set the status code to "01299".
10. In ILE RPG, the database-specific feedback section of the INFDS is updated
regardless of the outcome of the I/O operation. In OPM RPG/400, this feedback
section is not updated if the record-not-found condition is encountered.
11. ILE RPG relies more on data-management error handling than does OPM
RPG/400. This means that in some cases you will find certain error messages
in the job log of an ILE RPG program, but not an OPM RPG/400 program.
Some differences you will notice in error handling are:
¹When doing an UPDATE on a record in a database file that has not been
locked by a previous input operation, both ILE RPG and OPM RPG/400 set
the status code to "01211". ILE RPG detects this situation when data man-
agement issues a CPF501B notify message and places it in the job log.
¹When handling WORKSTN files and trying to do I/O to a device that has
not been acquired or defined, both ILE and OPM RPG will set the status to
"01281". ILE RPG detects this situation when data management issues a
CPF5068 escape message and places it in the job log.
12. When doing READE, REDPE (READPE in ILE), SETLL on a database file, or
when doing sequential-within-limits processing by a record-address-file, OPM
RPG/400 does key comparisons using the *HEX collating sequence. This may
376 ILE RPG for AS/400 Programmer's Guide

Differences Between OPM RPG/400 and ILE RPG
give different results than expected when DDS features are used that cause
more than one search argument to match a given key in the file.
For example, if ABSVAL is used on a numeric key, both -1 and 1 would
succeed as search arguments for a key in the file with a value of 1. Using the
hexadecimal collating sequence, a search argument of -1 will not succeed for
an actual key of 1.
ILE RPG does key comparisons using *HEX collating sequence only for
pre-V3R1 DDM files. See “Using Pre-V3R1 DDM Files” on page 313 for more
information.
13. ILE RPG allows the To File and the From File specified for prerun-time arrays
and tables to be different. In OPM RPG, both file names must be the same; if
they are different the diagnostic message QRG3038 is issued.
14. When translation of a RAF-Controlled file is specified, the results using ILE
RPG may differ from OPM RPG/400, depending on the translation table. This is
due to the different sequence of operations. In OPM RPG/400 the sequence is:
retrieve record, translate and compare; in ILE RPG the sequence is: translate,
compare and retrieve record.
DBCS Data in Character Fields
1. In OPM RPG/400, position 57 (Transparency Check) of the control specification
allows you to specify whether the RPG/400 compiler should scan character
literals and constants for DBCS characters. If you specify that the compiler
should scan for transparent literals, and if a character literal that starts with an
apostrophe followed by a shift-out fails the transparency check, the literal is
reparsed as a literal that is not transparent.
In ILE RPG, there is no option on the control specification to specify whether
the compiler should perform transparency check on character literals. If a char-
acter literal contains a shift-out control character, regardless of the position of
the shift-out character within the character literal, the shift-out character signi-
fies the beginning of DBCS data. The compiler will check for the following:
¹A matching shift-in for each shift-out (that is, the shift-out and shift-in
control characters should be balanced)
¹An even number (minimally two) between the shift-in and the shift-out
¹The absence of an embedded shift-out in the DBCS data
If the above conditions are not met, the compiler will issue a diagnostic
message, and the literal will not be reparsed. As a result, if there are character
literals in your OPM RPG programs that fail the transparency check performed
by the OPM RPG compiler, such programs will get compilation errors in ILE
RPG.
2. In OPM RPG/400, if there are two consecutive apostrophes enclosed within
shift-out and shift-in control characters inside a character literal, the two con-
secutive apostrophes are considered as one single apostrophe if the character
literal is not a transparent literal. The character literal will not be a transparent
literal if:
¹The character literal does not start with an apostrophe followed by a
shift-out
¹The character literal fails the transparency check performed by the compiler
Appendix A. Behavioral Differences Between OPM RPG/400 and ILE RPG for AS/400 377
Differences Between OPM RPG/400 and ILE RPG
¹The user has not specified that a transparency check should be performed
by the compiler
In ILE RPG, if there are two consecutive apostrophes enclosed within shift-out
and shift-in control characters inside a character literal, the apostrophes will not
be considered as a single apostrophe. A pair of apostrophes inside a character
literal will only be considered as a single apostrophe if they are not enclosed
within shift-out and shift-in control characters.
3. In ILE RPG, if you want to avoid the checking of literals for shift-out characters
(that is, you do not want a shift-out character to be interpreted as such), then
you should specify the entire literal as a hexadecimal literal. For example, if
you have a literal 'AoB' where 'o' represents a shift-out control character, you
should code this literal as X'C10EC2'.
378 ILE RPG for AS/400 Programmer's Guide

Conversion Overview
Appendix B. Using the RPG III to RPG IV Conversion Aid
The RPG IV source specification layouts differ significantly from the System/38
environment RPG III and the OPM RPG/400 layouts. For example, the positions of
entries on the specifications have changed and the types of specifications available
have also changed. The RPG IV specification layouts are not compatible with the
previous layouts. To take advantage of RPG IV features, you must convert RPG III
and RPG/400 source members in your applications to the RPG IV source format.
Note: The valid types of source members you can convert are RPG, RPT,
RPG38, RPT38, SQLRPG, and blank. The Conversion Aid does not support
conversion of RPG36, RPT36, and other non-RPG source member types.
If you are in a hurry and want to get started, go to “Converting Your Source”
on page 382 and follow the general directions.
Conversion Overview
You convert source programs to the RPG IV source format by calling the Conver-
sion Aid through the CL command Convert RPG Source (CVTRPGSRC). The Con-
version Aid converts:
¹A single member
¹All members in a source physical file
¹All members with a common member-name prefix in the same file
To minimize the likelihood of there being conversion problems, you can optionally
have the /COPY members included in the converted source code. For convenience
in reading the code, you can also optionally include specification templates in the
converted source code.
The Conversion Aid converts each source member on a line-by-line basis. After
each member conversion, it updates a log file on the status of the conversion if you
specified a log file on the command. You can also obtain a conversion report that
includes information such as conversion errors, /COPY statements, CALL oper-
ations, and conversion status.
The Conversion Aid assumes that your source code is free of any compilation
errors. If this is the case, then it will successfully convert most of your source code.
In some cases, there may be a small amount of code that you may have to convert
manually. Some of these cases are identified by the Conversion Aid. Others are not
detected until you attempt to compile the converted source. To see which ones the
Conversion Aid can identify, you can run the Conversion Aid using the unconverted
member as input, and specify a conversion report but no output member. For infor-
mation on the types of coding that cannot be converted, see “Resolving Conversion
Problems” on page 398.
Copyright IBM Corp. 1994, 1999 379

Conversion Overview
File Considerations
The Conversion Aid operates on file members. This section presents information on
different aspects of files that must be taken into consideration when using the Con-
version Aid.
Source Member Types
Table 30 lists the various source member types, indicates whether the member
type can be converted, and indicates the output source member type.
If the source member type is 'blank', then the Conversion Aid will assume it has a
member type of RPG. If the source member type is blank for an auto report source
member, then you should assign the correct source member type (RPT or RPT38)
to the member before converting it. If you do, then the Conversion Aid will automat-
ically expand the auto report source member so that it can be converted properly.
The expansion is necessary since ILE RPG does not support auto report source
members.
For more information on converting auto report source members, see “Converting
Auto Report Source Members” on page 389.
Table 30. Source Member Types and their Conversion Status
Source Member Type Convert? Converted Member Type
RPG Yes RPGLE
RPG38 Yes RPGLE
RPT Yes RPGLE
RPT38 Yes RPGLE
'blank'Yes RPGLE
RPG36 No N/A
RPT36 No N/A
SQLRPG Yes SQLRPGLE
Any other type No N/A
File Record Length
The recommended record length for the converted source physical file is 112 char-
acters. This record length takes into account the RPG IV structure as shown in
Figure 193. The recommended record length of 112 characters also corresponds to
the maximum amount of information that fits on a line of a compiler listing.
Seq. No.
12 80 20
Code Comments
Minimum Record Length
(92 characters)
Recommended Record Length
(112 characters)
Figure 193. RPG IV Record Length Breakdown
380 ILE RPG for AS/400 Programmer's Guide
Conversion Overview
If the converted source file has a record length less than 92 characters then an
error message will be issued and the conversion will stop. This is because the
record length is not long enough to contain the 80 characters allowed for source
code and so some code is likely to be lost.
File and Member Names
The unconverted member and the member for the converted output can only have
the same name if they are in different files or libraries.
The name of the converted source member(s) depends on whether you are con-
verting one or several members. If you are converting one member, the default is to
give the converted source member the same name as the unconverted member.
You can, of course, specify a different name for the output member. If you are con-
verting all source members in a file, or a group of them using a generic name, then
the members will automatically be given the same name as the unconverted source
members.
Note that specifying the file, library and member name for the converted output is
optional. If you do not specify any of these names, the converted output will be
placed in the file QRPGLESRC and have a member name the same as the uncon-
verted member name. (The library list will be searched for the file QRPGLESRC.)
The Log File
The Conversion Aid uses a log file to provide audit trails on the status of each
source member conversion. By browsing the log file, you can determine the status
of previous conversions. You can access the log file with a user-written program for
further processing, for example, compiling and binding programs.
If you specify that a log file is to be updated, then its record format must match the
format of the IBM-suppled "model" database file QARNCVTLG in library QRPGLE.
Figure 200 on page 397 shows the DDS for this file. Use the following
CRTDUPOBJ command to create a copy of this model in your own library, referred
to here as MYLIB. You may want to name your log file QRNCVTLG, as this is the
default log file name for the Conversion Aid.
CRTDUPOBJ OBJ(QARNCVTLG) FROMLIB(QRPGLE) OBJTYPE(*FILE)
TOLIB(MYLIB) NEWOBJ(QRNCVTLG)
You must have object management, operational and add authority to the log file
that is accessed by the Conversion Aid.
For information on using the log file see “Using the Log File” on page 396.
Conversion Aid Tool Requirements
To use the Conversion Aid, you need the following authority:
¹*USE authority for the CVTRPGSRC command
¹*USE authority to the library that contains the source file and source members
¹*CHANGE authority to the new library that will contain the source file and con-
verted source members
¹object management, operational, and add authority to the log file used by the
Conversion Aid
Appendix B. Using the RPG III to RPG IV Conversion Aid 381

Converting Your Source
In addition to object-authority requirements, there may be additional storage
requirements. Each converted source program is, on average, about 25 percent
larger than the size of the program before conversion. To use the Conversion Aid
you need sufficient storage to store the converted source files.
What the Conversion Aid Won't Do
¹The Conversion Aid does not support conversion from the RPG IV format back
to the RPG III or RPG/400 format.
¹The RPG IV compiler does not support automatic conversion of RPG III or
RPG/400 source members to the RPG IV source format
at compile time
.
¹The Conversion Aid does not support converting RPG II source programs to
the RPG IV source format. However, you can use the RPG II to RPG III Con-
version Aid first and then the RPG III to RPG IV Conversion Aid.
¹The Conversion Aid does not re-engineer source code, except where required
(for example, the number of conditioning indicators.)
¹The Conversion Aid does not create files. The log file and the output file must
exist prior to running it.
Converting Your Source
This section explains how to convert source programs to the RPG IV format. It
discusses the command CVTRPGSRC, which starts the Conversion Aid, and how
to use it.
To convert your source code to the RPG IV format, follow these general steps:
1. If you use a data area as a control specification, you must create a new data
area in the RPG IV format. Refer to the chapter on control specifications in
ILE
RPG for AS/400 Reference
for more information.
2. Create a log file, if necessary.
Unless you specify LOGFILE(*NONE), there must be a log file for the Conver-
sion Aid to access. If you do not have one, then you can create one by using
the CRTDUPOBJ command. For more information, see “The Log File” on
page 381 and “Using the Log File” on page 396.
3. Create the file for the converted source members.
The Conversion Aid will not create any files. You must create the output file for
the converted source prior to running the CVTRPGSRC command. The recom-
mended name and record length for the output file is QRPGLESRC and 112
characters respectively. For additional file information see “File Considerations”
on page 380.
4. Convert your source using the CVTRPGSRC command.
You need to enter the name of the file and member to be converted. If you
accept the defaults, you will get a converted member in the file QRPGLESRC.
The name of the member will correspond to the name of the unconverted
source member. /COPY members will not be expanded in the converted source
member, unless it is of type RPT or RPT38. A conversion report will be gener-
ated.
See “The CVTRPGSRC Command” on page 383 for more information.
382 ILE RPG for AS/400 Programmer's Guide

Converting Your Source
5. Check the log file or the error report for any errors. For more information, see
“Analyzing Your Conversion” on page 393.
6. If there are errors, correct them and go to step 4 on page 382.
7. If there are no errors, create your program. For information on how to create
ILE RPG programs, see Chapter 6, “Creating a Program with the
CRTBNDRPG Command” on page 57.
8. If your converted source member still has compilation problems, these are most
likely caused because your primary source member contains /COPY compiler
directives. You have two choices to correct this situation:
a. Reconvert your source member specifying EXPCPY(*YES) to expand copy
members into your converted source member.
b. Manually correct any remaining errors using the compiler listing as a guide.
Refer to “Resolving Conversion Problems” on page 398 for further information.
9. Once your converted source member has compiled successfully, retest the
program before putting it back into production.
The CVTRPGSRC Command
To convert your RPG III or RPG/400 source to the new RPG IV format, you use the
CVTRPGSRC command to start the Conversion Aid. Table 31 shows the parame-
ters of the command based on their function.
The syntax for the CVTRPGSRC command is shown below.
Job: B,I Pgm: B,I REXX: B,I Exec
Table 31. CVTRPGSRC Parameters and Their Default Values Grouped by Function
Program Identification
FROMFILE Identifies library and file name of RPG source to be
converted
FROMMBR Identifies which source members are to be converted
TOFILE(*LIBL/QRPGLESRC) Identifies library and file name of converted output
TOMBR(*FROMMBR) Identifies file member names of converted source
Conversion Processing
TOMBR If *NONE is specified, then no file members are saved
EXPCPY(*NO) Determines if /COPY statements are included in con-
verted output
INSRTPL(*NO) Indicates if specification templates are to be included in
converted output
Conversion Feedback
CVTRPT(*YES) Determines whether to produce conversion report
SECLVL(*NO) Determines whether to include second-level message
text
LOGFILE(*LIBL/QRNCVTLG) Identifies log file for audit report
LOGMBR(*FIRST) Identifies which member of the log file to use for audit
report
Appendix B. Using the RPG III to RPG IV Conversion Aid 383

Converting Your Source
┌┐─*LIBL/──────── ┌ ┐─source-file-member-name─
─ ─CVTRPGSRC─ ─FROMFILE──(─ ──┼ ┼─────────────── ─── ──source-file-name─ ─)──FROMMBR──(─ ──┼ ┼─*ALL──────────────────── ─)─────
├┤─*CURLIB/────── └ ┘─generic*-member-name────
└┘─library-name/─
─ ──┬ ┬─────────────────────────────────────────────────────────── ───
(P) ──┬ ┬────────────────────────────────────────── ─────
│ │┌┐─*LIBL/──────── ┌ ┐─QRPGLESRC──────── │ │┌┐─*FROMMBR────────────────
└ ┘ ─TOFILE──(─ ──┬ ┬ ──┼ ┼─────────────── ──┴ ┴─source-file-name─ ─)─ └ ┘ ─TOMBR──(─ ──┴ ┴─source-file-member-name─ ─)─
│ │├┤─*CURLIB/──────
│ │└┘─library-name/─
└ ┘─*NONE───────────────────────────────────
─ ──┬ ┬──────────────────────── ──┬ ┬──────────────────────── ──┬ ┬──────────────────────── ──┬ ┬───────────────────────── ────
│ │┌┐─*NO── │ │┌┐─*YES─ │ │┌┐─*NO── │ │┌┐─*NO──
└ ┘ ─EXPCPY──(─ ──┴ ┴─*YES─ ─)─ └ ┘ ─CVTRPT──(─ ──┴ ┴─*NO── ─)─ └ ┘ ─SECLVL──(─ ──┴ ┴─*YES─ ─)─ └ ┘ ─INSRTPL──(─ ──┴ ┴─*YES─ ─)─
─ ──┬ ┬───────────────────────────────────────────────────────── ──┬ ┬──────────────────────────────────────── ───────────
│ │┌┐─*LIBL/──────── ┌ ┐─QRNCVTLG────── │ │┌┐─*FIRST───────────────
└ ┘ ─LOGFILE──(─ ──┬ ┬ ──┼ ┼─────────────── ──┴ ┴─log-file-name─ ─)─ └ ┘ ─LOGMBR──(─ ──┼ ┼─*LAST──────────────── ─)─
│ │├┤─*CURLIB/────── └ ┘─log-file-member-name─
│ │└┘─library-name/─
└ ┘─*NONE────────────────────────────────
Note:
PAll parameters preceding this point can be specified by position.
The parameters and their possible values follow the syntax diagram. If you need
prompting, type CVTRPGSRC and press F4. The CVTRPGSRC screen appears,
lists the parameters, and supplies default values. For a description of a parameter
on the display, place your cursor on the parameter and press F1. Extended help
for all of the parameters is available by pressing F1 on any parameter and then
pressing F2.
FROMFILE
Specifies the name of the source file that contains the RPG III or RPG source
code to be converted and the library where the source file is stored. This is a
required parameter; there is no default file name.
source-file-name
Enter the name of the source file that contains the source member(s) to be
converted.
*LIBL
The system searches the library list to find the library where the source file
is stored.
*CURLIB
The current library is used to find the source file. If you have not specified a
current library, then the library QGPL is used.
library-name
Enter the name of the library where the source file is stored.
FROMMBR
Specifies the name(s) of the member(s) to be converted. This is a required
parameter; there is no default member name.
The valid source member types of source members to be converted are RPG,
RPT, RPG38, RPT38, SQLRPG and blank. The Convert RPG Source
command does not support source member types RPG36, RPT36, and other
non-RPG source member types (for example, CLP and TXT).
384 ILE RPG for AS/400 Programmer's Guide

Converting Your Source
source-file-member-name
Enter the name of the source member to be converted.
*ALL
The command converts all the members in the source file specified.
generic*-member-name
Enter the generic name of members having the same prefix in their names
followed by a '*' (asterisk). The command converts all the members having
the generic name in the source file specified. For example, specifying
FROMMBR(PR*) will result in the conversion of all members whose names
begin with 'PR'.
(See the CL Programmer's Guide for more information on the generic
name.)
TOFILE
Specifies the name of the source file that contains converted source members
and the library where the converted source file is stored. The converted source
file must exist and should have a record length of 112 characters: 12 for the
sequence number and date, 80 for the code and 20 for the comments.
QRPGLESRC
The default source file QRPGLESRC contains the converted source
member(s).
*NONE
No converted member is generated. The TOMBR parameter value is
ignored. CVTRPT(*YES) must also be specified or the conversion will end
immediately.
This feature allows you to find some potential problems without having to
create the converted source member.
source-file-name
Enter the name of the converted source file that contains the converted
source member(s).
The TOFILE source file name must be different from the FROMFILE source
file name if the TOFILE library name is the same as the FROMFILE library.
*LIBL
The system searches the library list to find the library where the converted
source file is stored.
*CURLIB
The current library is used to find the converted source file. If you have not
specified a current library, then the library QGPL is used.
library-name
Enter the name of the library where the converted source file is stored.
TOMBR
Specifies the name(s) of the converted source member(s) in the converted
source file. If the value specified on the FROMMBR parameter is *ALL or
generic*, then TOMBR must be equal to *FROMMBR.
*FROMMBR
The member name specified in the FROMMBR parameter is used as the
converted source member name. If FROMMBR(*ALL) is specified, then all
Appendix B. Using the RPG III to RPG IV Conversion Aid 385

Converting Your Source
the source members in the FROMFILE are converted. The converted
source members have the same names as those of the original source
members. If a generic name is specified in the FROMMBR parameter, then
all the source members specified having the same prefix in their names are
converted. The converted source members have the same names as those
of the original generic source members.
source-file-member-name
Enter the name of the converted source member. If the member does not
exist it will be created.
EXPCPY
Specifies whether or not /COPY member(s) is expanded into the converted
source member. EXPCPY(*YES) should be specified only if you are having
conversion problems pertaining to /COPY members.
Note: If the member is of type RPT or RPT38, EXPCPY(*YES) or
EXPCPY(*NO) has no effect because the auto report program will
always expand the /COPY members.
*NODo not expand the /COPY file member(s) into the converted source.
*YES
Expands the /COPY file member(s) into the converted source.
CVTRPT
Specifies whether or not a conversion report is printed.
*YES
The conversion report is printed.
*NOThe conversion report is not printed.
SECLVL
Specifies whether second-level text is printed in the conversion report in the
message summary section.
*NOSecond-level message text is not printed in the conversion report.
*YES
Second-level message text is printed in the conversion report.
INSRTPL
Specifies if the ILE RPG specification templates (H-, F-, D-, I-, C- and/or
O-specification template), are inserted in the converted source member(s). The
default value is *NO.
*NOA specification template is not inserted in the converted source member.
*YES
A specification template is inserted in the converted source member. Each
specification template is inserted at the beginning of the appropriate specifi-
cation section.
386 ILE RPG for AS/400 Programmer's Guide

Converting Your Source
LOGFILE
Specifies the name of the log file that is used to track the conversion informa-
tion. Unless *NONE is specified, there must be a log file. The file must already
exist, and it must be a physical data file. Create the log file by using the CPYF
command with the "From object" file QARNCVTLG in library QRPGLE and the
"New object" file QRNCVTLG in your library.
QRNCVTLG
The default log file QRNCVTLG is used to contain the conversion informa-
tion.
*NONE
Conversion information is not written to a log file.
log-file-name
Enter the name of the log file that is to be used to track the conversion
information.
*LIBL
The system searches the library list to find the library where the log file is
stored.
library-name
Enter the name of the library where the log file is stored.
LOGMBR
Specifies the name of the log file member used to track conversion information.
The new information is added to the existing data in the specified log file
member.
If the log file contains no members, then a member having the same name as
the log file is created.
*FIRST
The command uses the first member in the specified log file.
*LAST
The command uses the last member in the specified log file.
log-file-member-name
Enter the name of the log file member used to track conversion information.
Converting a Member Using the Defaults
You can take advantage of the default values supplied on the CVTRPGSRC
command. Simply enter:
CVTRPGSRC FROMFILE(file name) FROMMBR(member name)
This will result in the conversion of the specified source member. The output will be
placed in the file QRPGLESRC in whichever library in the library list contains this
file. The /COPY members will not be expanded, no specification templates will be
inserted, and the conversion report will be produced. The log file QRNCVTLG will
be updated.
Note: The files QRPGLESRC and QRNCVTLG must already exist.
Appendix B. Using the RPG III to RPG IV Conversion Aid 387
Converting Your Source
Converting All Members in a File
You can convert all of the members in a source physical file by specifying
FROMMBR(*ALL) and TOMBR(*FROMMBR) on the CVTRPGSRC command. The
Conversion Aid will attempt to convert all members in the file specified. If one
member should fail to convert, the conversion process will still continue.
For example, if you want to convert all source members in the file QRPGSRC to
the file QRPGLESRC, you would enter:
CVTRPGSRC FROMFILE(OLDRPG/QRPGSRC)
FROMMBR(*ALL)
TOFILE(NEWRPG/QRPGLESRC)
TOMBR(*FROMMBR)
This command converts all of the source members in library OLDRPG in the source
physical file QRPGSRC. The new members are created in library NEWRPG in the
source physical file QRPGLESRC.
If you prefer to keep all source (DDS source, RPG source, etc.) in the same file,
you can still convert the RPG source members in one step, by specifying
FROMMBR(*ALL). The Conversion Aid will only convert members with a valid RPG
type (see Table 30 on page 380).
Converting Some Members in a File
If you need to convert only some members that are in a source physical file, and
these members share a common prefix in the member name, then you can convert
them by specifying the prefix followed by an * (asterisk).
For example, if you want to convert all members with a prefix of PAY, you would
enter:
CVTRPGSRC FROMFILE(OLDRPG/QRPGSRC)
FROMMBR(PAY*)
TOFILE(NEWRPG/QRPGLESRC)
TOMBR(*FROMMBR)
This command converts all of the source members in library OLDRPG in the source
physical file QRPGSRC. The new members are created in library NEWRPG in the
source physical file QRPGLESRC.
Performing a Trial Conversion
You can do a trial run for any source member that you suspect you may have prob-
lems converting. You will then get a conversion report for the converted source
member that may identify certain conversion errors.
For example, to perform a trial conversion on the source member PAYROLL, type:
CVTRPGSRC FROMFILE(OLDRPG/QRPGSRC)
FROMMBR(PAYROLL)
TOFILE(*NONE)
The TOMBR parameter should be specified as *FROMMBR. However, since this is
the default, you do not need to specify it unless the default value has been
changed. The CVTRPT parameter should be specified as *YES — this is also the
default. If it is not, then the conversion will stop immediately.
388 ILE RPG for AS/400 Programmer's Guide
Converting Your Source
Using the TOFILE(*NONE) parameter stops the Conversion Aid from generating a
converted member, but still allows it to produce a conversion report. For more infor-
mation on the conversion report, see “Analyzing Your Conversion” on page 393.
Obtaining Conversion Reports
The Conversion Aid normally produces a conversion report each time you issue the
command. The name of the spooled file corresponds to the file name specified in
the TOFILE parameter. If you try to convert a member that already exists or has an
unsupported member type, then a message is printed in the job log indicating that
these members have not been converted. The log file, if requested, is also updated
to reflect that no conversion has occurred. However, no information regarding
these members is placed in the report.
The conversion report includes the following information:
¹CVTRPGSRC command options
¹Source section that includes:
– conversion errors or warnings
– CALL operations
– /COPY directives
¹Message summary
¹Final summary
The conversion error messages provide you with suggestions on how to correct the
error. In addition, any CALL operations and /COPY directives in the unconverted
source are flagged to help you in identifying the various parts of the application you
are converting. In general, you should convert all RPG components of an applica-
tion at the same time.
If you do not want a conversion report, then specify CVTRPT(*NO).
Converting Auto Report Source Members
When an auto report source member (type RPT or RPT38) is detected in an RPG
III or OPM RPG/400 source program, the Conversion Aid calls the CRTRPTPGM
command to expand the source member and then converts it. (This is because
auto report is not supported by ILE RPG.)
The auto report program produces a spooled file each time it is called by the Con-
version Aid. You may want to check this file to see if any errors occurred on the
auto report expansion, since these errors will not be in the conversion report.
In particular, you may want to check the auto report spooled file for an error
message indicating that /COPY members were not found. The Conversion Aid will
not know if these files are missing. However, without these files, it may not be able
to successfully convert your source.
Note: If the source member type of the member to be converted is not RPT or
RPT38 and the member
is
an auto report source member, you should
assign the correct source member type (RPT or RPT38) to the member
before converting it; otherwise conversion errors may occur.
Appendix B. Using the RPG III to RPG IV Conversion Aid 389

Example of Source Conversion
Converting Source Members with Embedded SQL
When converting code that contains embedded SQL and the SQL code is con-
tinued over multiple lines, the following will occur:
¹If there are continuation lines but column 74 is blank, the line is simply copied
to the ILE member.
Note: This could be a problem if column 74 happens to be a blank character
inside a character string.
¹If column 74 is not blank, all of the SQL code from that line to the /END-EXEC
will be concatenated and copied to the ILE member filling up all 80 columns. If
this occurs:
– Any comments in column 75 on, will be ignored.
– Any embedded comment lines (C*) will be copied to the ILE member before
the concatenated code is copied.
– Problems could arise if DBCS literals are split.
If you do not want this concatenation and re-formatting to occur, ensure that
column 74 is blank.
Inserting Specification Templates
Because the source specifications for RPG IV are new, you may want to have
specification templates inserted into the converted source. To have templates
inserted, specify INSRTPL(*YES) on the CVTRPGSRC command. The default is
INSRTPL(*NO).
Converting Source from a Data File
The Conversion Aid will convert source from a data file. Because data files gener-
ally do not have sequence numbers, the minimum record length of the file for
placing the converted output is 80 characters. (See Figure 193 on page 380.) The
recommended record length is 100 characters for a data file.
Note: If your data file has sequence numbers, you should remove them prior to
running the Conversion Aid.
Example of Source Conversion
The example shows a sample RPG III source member which is to be converted to
RPG IV. Figure 194 on page 391 shows the source of the RPG III version.
390 ILE RPG for AS/400 Programmer's Guide

Example of Source Conversion
H TSTPGM
FFILE1 IF E DISK COMM1
FQSYSPRT O F 132 OF LPRINTER
LQSYSPRT 60FL 56OL
E ARR1 3 3 1 COMM2
E ARR2 3 3 1
IFORMAT1
I OLDNAME NAME
I* DATA STRUCTURE COMMENT
IDS1 DS
I 1 3 FIELD1
I* NAMED CONSTANT COMMENT
I 'XYZ' C CONST1 COMM3
I 4 6 ARR1
C ARR1,3 DSPLY
C READ FORMAT1 01
C NAME DSPLY
C SETON LR
C EXCPTOUTPUT
OQSYSPRT E 01 OUTPUT
O ARR2,3 10
**
123
**
456
Figure 194. RPG III Source for TEST1
To convert this source, enter:
CVTRPGSRC FROMFILE(MYLIB/QRPGSRC) FROMMBR(TEST1)
TOFILE(MYLIB/QRPGLESRC) INSRTPL(*YES)
The converted source is shown in Figure 195 on page 392.
Appendix B. Using the RPG III to RPG IV Conversion Aid 391

Example of Source Conversion
1 .....H*unctions+++++++++++++++++++++++++++++++++++++++++++++++++++++++++++++++++Comments+++++++++
2H DFTNAME(TSTPGM)
3 .....F*ilename++IPEASFRlen+LKlen+AIDevice+.Functions++++++++++++++++++++++++++++Comments+++++++++
4FFILE1 IF E DISK COMM1
5FQSYSPRT O F 132 PRINTER OFLIND(*INOF)
6F FORMLEN(60)
7F FORMOFL(56)
8 .....D*ame+++++++++++ETDsFrom+++To/L+++IDc.Functions++++++++++++++++++++++++++++Comments+++++++++
9D ARR2 S 1 DIM(3) CTDATA PERRCD(3)
10 D* DATA STRUCTURE COMMENT
11 D DS1 DS
12 D FIELD1 1 3
13 D ARR1 4 6
14 D DIM(3) CTDATA PERRCD(3) COMM2
15 D* NAMED CONSTANT COMMENT
16 D CONST1 C CONST('XYZ') COMM3
17 .....I*ilename++SqNORiPos1+NCCPos2+NCCPos3+NCC..................................Comments+++++++++
18 .....I*.............Ext_field+Fmt+SPFrom+To+++DcField+++++++++L1M1FrP1MnZr......Comments+++++++++
19 IFORMAT1
20 I OLDNAME NAME
21 .....C*0N01Factor1+++++++Opcode(E)+Factor2+++++++Result++++++++Len++D+HiLoEq....Comments+++++++++
22 C ARR1(3) DSPLY
23 C READ FORMAT1 01
24 C NAME DSPLY
25 C SETON LR
26 C EXCEPT OUTPUT
27 OQSYSPRT E OUTPUT 01
28 O ARR2(3) 10
29 **CTDATA ARR1
30 123
31 **CTDATA ARR2
32 456
Figure 195. Converted (RPG IV) Source for TEST1
Note the following about the converted source:
¹The new specification types are H (control), F (file), D (definition), I (input), C
(calculation), and O (output); they must be entered in this order.
The converted source contains specification templates for the new types, since
INSRTPL(*YES) was specified on CVTRPGSRC.
¹The control, file, and definition specifications are keyword-oriented. See lines 2,
4 - 7, and 9 - 16.
¹The ILE member has a new specification type, definition. It is used to define
standalone fields, arrays and named constants as well as data structures.
In this example,
– ARR2 is defined as a standalone array (Line 9)
– Data structure DS1 is defined as a data structure with two subfields FIELD1
and ARR1 (Lines 11 - 14)
– Constant CONST1 is defined as a constant (Line 16)
The input (I) specifications are now used only to define records and fields of a
file. See Lines 19 - 20.
¹The extension (E) specifications have been eliminated. Arrays and tables are
now defined using definition specifications.
392 ILE RPG for AS/400 Programmer's Guide

Analyzing Your Conversion
¹Record address file (RAF) entries on extension specifications have been
replaced by the keyword RAFDATA on the File Description specification.
¹The line counter specifications have been eliminated. They have been replaced
by the keywords FORMLEN and FORMOFL on the file description specification.
See Lines 6 and 7.
¹All specification types have been expanded to allow for 10-character names for
fields and files.
¹In RPG IV, data structures (which are defined using definition specifications)
must precede the input specifications.
Note that in the converted source, the data structure DS1 (Line 11) has been
moved to precede the specification containing the FORMAT1 information (Line
19).
¹In RPG III, named constants can appear in the middle of a data structure. This
is not allowed in RPG IV.
In the converted source, CONST1 (Line 16) has been moved to follow data
structure DS1 (Line 11).
¹If a specification is moved, any comment that precedes it is also moved.
In the converted source, the comments above CONST1 and DS1 were moved
with the following specifications.
¹In RPG III, to define an array as a data structure subfield, you define both the
array and a data structure subfield with the same name. This double definition
is not allowed in RPG IV. Instead you specify the array attributes when you
define the subfields using the new keyword syntax.
In this example, ARR1 is defined twice in the OPM version, but has been
merged into a single definition in converted source. See Lines 13 and 14.
The merging of RPG III array specifications may result in the reordering of the
array definitions. If the reordered arrays are compile-time arrays, then the
loading of array data may be affected. To overcome this problem, RPG IV pro-
vides a keyword format for the ** records. Following **, you enter one of the
keywords FTRANS, ALTSEQ, or CTDATA. If the keyword is CTDATA, you
enter the array or table name in positions 10 - 19.
In this example, the array ARR2 now precedes array ARR1, due to the merging
of the two RPG III specifications for ARR2. The Conversion Aid has inserted
the keywords and array names in the converted ** records, which ensures the
correct loading of the compile-time data. See Lines 29 and 31.
¹Note that array syntax has changed. The notation ARR1,3 in RPG III is
ARR1(3) in RPG IV. See line 28.
Analyzing Your Conversion
The Conversion Aid provides you with two ways to analyze your conversion results.
They are:
¹The conversion error report
¹The log file
Appendix B. Using the RPG III to RPG IV Conversion Aid 393

Analyzing Your Conversion
Using the Conversion Report
The Conversion Aid generates a conversion report if you specify the
CVTRPT(*YES) parameter on the CVTRPGSRC command. The spooled file name
is the same as the file name specified on the TOFILE parameter.
The conversion report consists of four parts:
1. CVTRPGSRC command options
2. source section
3. message summary
4. final summary
The first part of the listing includes a summary of the command options used by
CVTRPGSRC. Figure 196 shows the command summary for a sample conversion.
5769RG1 V4R4M0 990521 RN IBM ILE RPG AS400S01 12/30/99 20:41:35 Page 1
Command ............: CVTRPGSRC
Issued by . . . . . . . . . . : DAVE
From file . . . . . . . . . . . : QRPGSRC
Library . . . . . . . . . . . : MYLIB
From member . . . . . . . . . . : REPORT
To file. . . . . . . . . . . . . : QRPGLESRC
Library . . . . . . . . . . . : MYLIB
To member . . . . . . . . . . . : *FROMMBR
Log file . . . . . . . . . . . . : *NONE
Library . . . . . . . . . . . :
Log member . . . . . . . . . . . : *FIRST
Expand copy members. . . . . . . : *NO
Print conversion report . . . . : *YES
Include second level text. . . . : *YES
Insert specification template. . : *YES
Figure 196. Command Summary of Sample Conversion Report
The source section includes lines that have informational, warning, or error mes-
sages associated with them. These lines have an asterisk (*) in column 1 for ease
of browsing in SEU. The message summary contains all three message types.
Two informational messages which may be of particular interest are:
¹RNM0508 — flags /COPY statements
¹RNM0511 — flags CALL operations
All /COPY members in an program must be converted in order for the corre-
sponding ILE RPG program to compile without errors. Similarly, you may want to
convert all members related by CALL at the same time. Use this part of the report
to assist you in identifying these members. Figure 197 on page 395 shows the
source section for the sample conversion.
394 ILE RPG for AS/400 Programmer's Guide

Analyzing Your Conversion
5769RG1 V4R4M0 990521 RN IBM ILE RPG AS400S01 12/30/99 20:41:35 Page 2
From file . . . . . . . . . . . : MYLIB/QRPGSRC(REPORT)
To file. . . . . . . . . . . . . : MYLIB/QRPGLESRC(REPORT)
Log file . . . . . . . . . . . . : *NONE
C o n v e r s i o n R e p o r t
Sequence <----------------------- Source Specifications ---------------------------><-------------- Comments --------------> Page
Number ....1....+....2....+....3....+....4....+....5....+....6....+....7....+....8....+....9....+...10....+...11....+...12 Line
000002 C CALL PROG1
*RNM0511 00 CALL operation code found.
000003 C/COPY COPYCODE
*RNM0508 00 /COPY compiler directive found.
000004 C FREE PROG2
*RNM0506 30 FREE operation code is not supported in RPG IV.
* * * * * E N D O F S O U R C E * * * * *
Figure 197. Sample Source Section of Conversion Report
The message summary of the listing shows you the different messages that were
issued. If you specify SECLVL(*YES), second-level messages will appear in the
message summary. Figure 198 shows the messages section for the sample con-
version, including second-level messages.
5769RG1 V4R4M0 990521 RN IBM ILE RPG AS400S01 12/30/99 20:41:35 Page 2
M e s s a g e S u m m a r y
Msg id Sv Number Message text
*RNM0508 00 1 /COPY compiler directive found.
Cause . . . . . : In order for this RPG IV source to
compile correctly, ensure that all /COPY source members
included in this source member have also been converted to
RPG IV.
Recovery . . . : Ensure that all /COPY source
members are converted prior to compiling in RPG IV. In some
cases, problems may result when attempting to convert and
compile source members that make use of the /COPY compiler
directive. If this situation results, specify *YES for the
EXPCPY parameter on the CVTRPGSRC command to expand the
/COPY member(s) into the converted source. For further
information see the ILE RPG for AS/400 Programmers Guide.
*RNM0511 00 1 CALL operation code found.
Cause . . . . . : RPG specifications that contain CALL
operation codes have been identified because the user may
wish to:
-- change the CALL operation code to CALLB to take
advantage of static binding
-- convert all programs in an application to RPG IV.
Recovery . . . : Convert the CALL
operation code to a CALLB if you wish to take advantage of
static binding or convert the called program to RPG IV if
you wish to convert all programs in an application.
*RNM0506 30 1 FREE operation code is not supported in RPG IV.
Cause . . . . . : The RPG III or RPG/400 program contains
the FREE operation code which is not supported in RPG IV.
Recovery . . . : Remove the FREE operation and replace
it with alternative code so that the programming logic is
not affected prior to compiling the converted source.
* * * * * E N D O F M E S S A G E S U M M A R Y * * * * *
Figure 198. Sample Message Summary of Conversion Report
The final summary of the listing provides message and record statistics. A final
status message is also placed in the job log. Figure 199 on page 396 shows the
messages section for the sample conversion.
Appendix B. Using the RPG III to RPG IV Conversion Aid 395

Analyzing Your Conversion
F i n a l S u m m a r y
Message Totals:
Information (00) . . . . . . . : 2
Warning (10) . . . . . . . : 0
Severe Error (30+) . . . . . . : 1
--------------------------------- -------
Total . . . . . . . . . . . . . : 3
Source Totals:
Original Records Read . . . . . . : 3
Converted Records Written . . . . : 4
Highest Severity Message Issued . : 30
* * * * * E N D O F F I N A L S U M M A R Y * * * * *
* * * * * E N D O F C O N V E R S I O N * * * * *
Figure 199. Sample Final Summary of Conversion Report
Using the Log File
By browsing the log file, you can see the results of your conversions. The log file is
updated after each conversion operation. It tracks:
¹Source members and their library names
¹Converted source file names and their library names
¹Highest severity error found
For example, if no errors are found, the conversion status is set to 0. If severe
errors are found, the status is set to 30.
If you try to convert a member with an unsupported member type or a member that
already exists, then the conversion will not take place, as this is a severe error
(severity 40 or higher). A record will be added to the log file with the conversion
status set to 40. The TOFILE, TOMBR, and TO LIBRARY will be set to blank to
indicate that a TOMBR was not generated (as the conversion did not take place).
The log file is an externally described, physical database file. A "model" of this file
is provided in library QRPGLE in file QARNCVTLG. It has one record format called
QRNCVTLG. All field names are six characters in length and follow the naming
convention LGxxxx, where xxxx describes the fields. Figure 200 on page 397
shows the DDS for this file.
| Use the following CPYF command to create a copy of this model in your own
| library, referred to here as MYLIB. You may want to name your log file
| QRNCVTLG, as this is the default log file name for the Conversion Aid.
CPYF FROMFILE(QRPGLE/QARNCVTLG) TOFILE(MYLIB/QRNCVTLG)
CRTFILE(*YES)
396 ILE RPG for AS/400 Programmer's Guide

Analyzing Your Conversion
A R QRNCVTFM
A LGCENT 1A COLHDG('CVT' 'CENT')
A TEXT('Conversion Century: 0-20th 1-+
A 21st')
A LGDATE 6A COLHDG('CVT' 'DATE')
A TEXT('Conversion Date : format is Y+
A YMMDD')
A LGTIME 6A COLHDG('CVT' 'TIME')
A TEXT('Conversion Time : format is H+
A HMMSS')
A LGSYST 8A COLHDG('CVT' 'SYST')
A TEXT('Name of the system running co+
A nversion')
A LGUSER 10A COLHDG('CVT' 'USER')
A TEXT('User Profile name of the user+
A running conversion')
A LGFRFL 10A COLHDG('FROM' 'FILE')
A TEXT('From File')
A LGFRLB 10A COLHDG('FROM' 'LIB')
A TEXT('From Library')
A LGFRMR 10A COLHDG('FROM' 'MBR')
A TEXT('From Member')
A LGFRMT 10A COLHDG('FMBR' 'TYPE')
A TEXT('From Member Type')
A LGTOFL 10A COLHDG('TO' 'FILE')
A TEXT('To File')
A LGTOLB 10A COLHDG('TO' 'LIB')
A TEXT('To Library')
A LGTOMR 10A COLHDG('TO' 'MBR')
A TEXT('To Member')
A LGTOMT 10A COLHDG('TMBR' 'TYPE')
A TEXT('To Member Type')
A LGLGFL 10A COLHDG('LOG' 'FILE')
A TEXT('Log File')
A LGLGLB 10A COLHDG('LOG' 'LIB')
A TEXT('Log Library')
A LGLGMR 10A COLHDG('LOG' 'MBR')
A TEXT('Log Member')
A LGCEXP 1A COLHDG('CPY' 'EXP')
A TEXT('Copy Member Expanded: Y=Yes, +
A N=No')
A LGERRL 1A COLHDG('CVT' 'RPT')
A TEXT('Conversion Report Printed: Y=+
A Yes, N=No')
A LGSECL 1A COLHDG('SEC' 'LVL')
A TEXT('Second Level Text Printed: Y=+
A Yes, N=No')
A LGINSR 1A COLHDG('INSR' 'TPL')
A TEXT('Template Inserted: Y=Yes, N=N+
A o')
A LGSTAT 2A COLHDG('CVT' 'STAT')
A TEXT('Conversion Status')
A LGMRDS 50A COLHDG('MBR' 'DESC')
A TEXT('Member Description')
Figure 200. DDS for model log file QARNCVTLG in library QRPGLE
Appendix B. Using the RPG III to RPG IV Conversion Aid 397

Resolving Conversion Problems
Resolving Conversion Problems
Conversion problems may arise for one or more of the following reasons:
¹The RPG III source has compilation errors
¹Certain features of the RPG III language are not supported by RPG IV
¹One or more /COPY compiler directives exists in the RPG III source
¹Use of externally described data structures
¹Behavioral differences between the OPM and ILE run time
Each of these areas is discussed in the sections which follow.
Compilation Errors in Existing RPG III Code
The Conversion Aid assumes that you are attempting to convert a valid RPG III
program, that is, a program with no compilation errors. If this is not the case, then
unpredictable results may occur during conversion. If you believe your program
contains compilation errors, compile it first using the RPG III compiler and correct
any errors before performing the conversion.
Unsupported RPG III Features
A few features of the RPG III language are
not
supported in RPG IV. The most
notable of these are:
¹The auto report function
¹The FREE operation code
¹The DEBUG operation code
Since the auto report function is not supported, the Conversion Aid will automat-
ically expand these programs (that is, call auto report) prior to performing the con-
version if the type is RPT or RPT38.
You must replace the FREE or DEBUG operation code with equivalent logic either
before or after conversion.
If you specify the CVTRPT(*YES) option on the CVTRPGSRC command, you will
receive a conversion report that identifies most of these types of problems.
For further information on converting auto report members, see “Converting Auto
Report Source Members” on page 389. For further information on differences
between RPG III and RPG IV, see Appendix A, “Behavioral Differences Between
OPM RPG/400 and ILE RPG for AS/400” on page 373.
Use of the /COPY Compiler Directive
In some cases, errors will not be found until you actually compile the converted
RPG IV source. Conversion errors of this type are usually related to the use of the
/COPY compiler directive. These errors fall into two categories: merging problems
and context-sensitive problems. Following is a discussion of why these problems
occur and how you might resolve them.
398 ILE RPG for AS/400 Programmer's Guide

Resolving Conversion Problems
Merging Problems
Because of differences between the RPG III and RPG IV languages, the Conver-
sion Aid must reorder certain source statements. An example of this reordering is
shown in “Example of Source Conversion” on page 390 for the RPG III source
member TEST1. If you compare the placement of the data structure DS1 in
Figure 194 on page 391 and in Figure 195 on page 392, you can see that the
data structure DS1 was moved so that it precedes the record format FORMAT1.
Now suppose that the RPG III member TEST1 was split into two members, TEST2
and COPYDS1, where the data structure DS1 and the named constant CONST1
are in a copy member COPYDS1. This copy member is included in source TEST2.
Figure 201 and Figure 202 show the source for TEST2 and COPYDS1 respec-
tively.
H TSTPGM
FFILE1 IF E DISK COMM1
FQSYSPRT O F 132 OF LPRINTER
LQSYSPRT 60FL 56OL
E ARR1 3 3 1 COMM2
E ARR2 3 3 1
IFORMAT1
I OLDNAME NAME
/COPY COPYDS1
C ARR1,3 DSPLY
C READ FORMAT1 01
C NAME DSPLY
C SETON LR
C EXCPTOUTPUT
OQSYSPRT E 01 OUTPUT
O ARR2,3 10
**
123
**
456
Figure 201. RPG III Source for TEST2
I* DATA STRUCTURE COMMENT
IDS1 DS
I 1 3 FIELD1
I* NAMED CONSTANT COMMENT
I 'XYZ' C CONST1 COMM3
I 4 6 ARR1
Figure 202. RPG III Source for COPYDS1
In this situation, the Conversion Aid would convert both member TEST2 and the
copy member COPYDS1 correctly. However, when the copy member is included at
compile time, it will be inserted below FORMAT1, because this is where the /COPY
directive is located. As a result, all source lines in the copy member COPYDS1 will
get a "source record is out of sequence" error. In RPG IV, definition specifications
must precede input specifications.
Note that the Conversion Aid could not move the /COPY directive above FORMAT1
because the contents of /COPY member are unknown.
Appendix B. Using the RPG III to RPG IV Conversion Aid 399

Resolving Conversion Problems
There are two methods of correcting this type of problem:
1. Use the EXPCPY(*YES) option of the CVTRPGSRC command to include all
/COPY members in the converted RPG IV source member.
This approach is easy and will work most of the time. However, including the
/COPY members in each source member reduces the maintainability of your
application.
2. Manually correct the code after conversion using the information in the ILE
RPG compiler listing and the
ILE RPG for AS/400 Reference
.
Other examples of this type of problem include:
¹Line Specifications and Record Address Files
In RPG III the line counter specification and the Record Address File of the
extension specification are changed to keywords (RAFDATA, FORMLEN, and
FORMOFL) on the file description specification. If the content of a /COPY
member contains only the line counter specification and/or the Record Address
File of the extension specification but not the corresponding file description
specification, the Conversion Aid does not know where to insert the keywords.
¹Extension Specification Arrays and Data Structure Subfields
As mentioned in “Example of Source Conversion” on page 390, you are not
allowed to define a standalone array and a data structure subfield with the
same name in RPG IV. Therefore, as shown in the example TEST1 (
Figure 195 on page 392), the Conversion Aid must merge these two defi-
nitions. However, if the array and the data structure subfield are not in the
same source member (that is, one or both is in a /COPY member), this merging
cannot take place and a compile-time error will result.
¹Merged compile-time array and compile-time data (**) records
As shown in the example TEST1 ( Figure 195 on page 392), if compile-time
arrays are merged with data structure subfield definitions, the loading of array
data may be affected. To overcome this problem, compile-time array data are
changed to the new **CTDATA format if at least one compile-time array is
merged. However, if the arrays and the data do not reside in the same source
file (that is, one or both is in a COPY member) the naming of compile-time data
records using the **CTDATA format cannot proceed properly.
Context-Sensitive Problems
In RPG III, there are occasions when it is impossible to determine the type of spec-
ifications in a /COPY member without the context of the surrounding specifications
of the primary source member. There are two instances of this problem:
¹In data structure subfields or program-described file fields
I* If the RPG III source member contains only the source
I* statements describing fields FIELD1 and FIELD2 below, the
I* Conversion Aid is unsure how to convert them. These
I* statements may be data structure fields (which are converted
I* to definition specifications) or program-described file
I* fields (which are converted to input specifications).
I 1 3 FIELD1
I 4 6 FIELD2
Figure 203. RPG III /COPY file with input fields only
400 ILE RPG for AS/400 Programmer's Guide

Resolving Conversion Problems
¹In renaming an externally described data structure field or an externally
described file field
I* If the RPG III source member contains only the source
I* statement describing field CHAR below, the Conversion
I* Aid is unsure how to convert it. This statement may be
I* a rename of an externally described data structure field
I* which is converted to a definition specification) or
I* a rename of an externally described file field)
I* (which is converted to an input specification).
I CHARACTER CHAR
Figure 204. RPG III Source with a renamed field
In the above two instances, a data structure is assumed and definition specifica-
tions are produced. A block of comments containing the input specification code is
also produced. For example, the Conversion Aid will convert the source in
Figure 203 on page 400 to the code shown in Figure 205. If Input specification
code is required, delete the definition specifications and blank out the asterisks
from the corresponding Input specifications.
D* If the RPG III source member contains only the source
D* statements describing fields FIELD1 and FIELD2 below, the
D* Conversion Aid is unsure how to convert them. These
D* statements may be data structure fields (which are converted
D* to definition specifications) or program-described file
D* fields (which are converted to input specifications).
D FIELD1 1 3
D FIELD2 4 6
I* 1 3 FIELD1
I* 4 6 FIELD2
Figure 205. RPG IV source after converting source with input fields only
Remember that you have two ways of correcting these types of problems. Either
use the EXPCPY(*YES) option of the CVTRPGSRC command, or manually correct
the code after conversion.
Use of Externally Described Data Structures
There are two problems that you may have to fix manually even though you specify
the EXPCPY(*YES) option on the CVTRPGSRC command.
¹The merging of an array with an externally described DS subfield
¹The renaming and initializing of an externally described DS subfield
These problems are related to the use of externally described data structures.
Because these problems will generate compile-time errors, you can use the infor-
mation in the ILE RPG compiler listing and the
ILE RPG for AS/400 Reference
to
correct them.
Appendix B. Using the RPG III to RPG IV Conversion Aid 401

Resolving Conversion Problems
Merging an Array with an Externally Described DS Subfield
As mentioned earlier, you are not allowed to define a standalone array and a data
structure subfield with the same name in RPG IV. In general, the Conversion Aid
will merge these two definitions. However, if the subfield is in an externally
described data structure, this merging is not handled and you will be required to
manually correct the converted source member.
For example, the field ARRAY in Figure 206 is included twice in Figure 207. It is
included once as a standalone array and once in the externally described data
structure EXTREC. When converted, the RPG IV source generated is shown in
Figure 208. This code will not compile since ARRAY is defined twice. In order to
correct this problem, delete the standalone array and add a subfield with the
keywords to data structure DSONE as shown in Figure 209.
A R RECORD
A CHARACTER 10
A ARRAY 10
Figure 206. DDS for external data structure
E ARRAY 10 1
IDSONE E DSEXTREC
C CHAR DSPLY
C SETON LR
Figure 207. RPG III source using external data structure with array
D ARRAY S 1 DIM(10)
D DSONE E DS EXTNAME(EXTREC)
C CHAR DSPLY
C SETON LR
Figure 208. RPG IV source with two definitions for the array
D DSONE E DS EXTNAME(EXTREC)
D ARRAY E DIM(10)
C CHAR DSPLY
C SETON LR
Figure 209. Corrected RPG IV source with a single definition for the array
Renaming and Initializing an Externally Described DS Subfield
In RPG III, when both renaming and initializing a field in an externally described
data structure, you had to use two source lines, as shown for the field CHAR in
Figure 210 on page 403. The converted source also contains two source lines, as
shown in Figure 211 on page 403. This use of two source lines for a field will
result in a compile-time error, as the field CHAR is defined twice. To correct this
code you must combine the keywords of the field CHAR into a single line as shown
in Figure 212 on page 403, where the key fields INZ and EXTFLD have been com-
bined and only one instance on the field CHAR is shown.
402 ILE RPG for AS/400 Programmer's Guide

Resolving Conversion Problems
IDSONE E DSEXTREC
I CHARACTER CHAR
I I 'XYZ' CHAR
C CHAR DSPLY
C SETON LR
Figure 210. RPG III source with renamed and initialized external subfield
D DSONE E DS EXTNAME(EXTREC)
D CHAR E EXTFLD(CHARACTER)
D CHAR E INZ('XYZ')
C CHAR DSPLY
C SETON LR
Figure 211. RPG IV source with two definitions for renamed subfield
D DSONE E DS EXTNAME(EXTREC)
D CHAR E EXTFLD(CHARACTER) INZ('XYZ')
C CHAR DSPLY
C SETON LR
Figure 212. Corrected RPG IV source with a single definition
Run-time Differences
If you have prerun-time arrays that overlap in data structures, the order of loading
these arrays at run time may be different in RPG III and in RPG IV. This difference
in order can cause the data in the overlapping section to differ. The order in which
the arrays are loaded is the order in which they are encountered in the source. This
order may have changed when the arrays were been merged with the subfields
during conversion.
In general, you should avoid situations where an application consists of OPM and
ILE programs that are split across the OPM default activation group and a named
activation group. When spilt across these two activation groups, you are mixing
OPM behavior with ILE behavior and your results may be hard to predict. Refer to
Chapter 3, “Program Creation Strategies” on page 23 or
ILE Concepts
for further
information.
Appendix B. Using the RPG III to RPG IV Conversion Aid 403
Resolving Conversion Problems
404 ILE RPG for AS/400 Programmer's Guide

Reading Syntax Diagrams
Appendix C. The Create Commands
This section provides information on:
¹Using CL commands
¹Syntax diagram and description of CRTBNDRPG
¹Syntax diagram and description of CRTRPGMOD
For information on the Create Program and Create Service Program commands,
see the
CL Reference (Abridged)
.
Using CL Commands
Control Language (CL) commands, parameters, and keywords can be entered
in either uppercase or lowercase characters. In the syntax diagram they are shown
in uppercase (for example, PARAMETER, PREDEFINED-VALUE). Variables
appear in lowercase italic letters (for example,
user-defined-value
). Variables are
user-defined names or values.
How to Interpret Syntax Diagrams
The syntax diagrams in this book use the following conventions:
─ ─PARAMETER──(─ ──┬ ┬────────────────── ─user-defined-value──)───────────────────────────
└ ┘─PREDEFINED-VALUE─
Figure 213. Structure of a Syntax Diagram
Read the syntax diagram from left to right, and from top to bottom, following the
path of the line.
The ── symbol indicates the beginning of the syntax diagram.
The ── symbol indicates the end of the syntax diagram.
The ─── symbol indicates that the statement syntax is continued on the next line.
The ─── symbol indicates that a statement is continued from the previous line.
The ──(──)── symbol indicates that the parameter or value must be entered in
parentheses.
Required parameters appear on the base line and must be entered. Optional
parameters appear below the base line and do not need to be entered. In the fol-
lowing sample, you must enter REQUIRED-PARAMETER and a value for it, but
you do not need to enter OPTIONAL-PARAMETER or a value for it.
Copyright IBM Corp. 1994, 1999 405

CRTBNDRPG Command
──REQUIRED-PARAMETER──(─ ──┬ ┬─PREDEFINED-VALUE─── ─)─────────────────────────────────────
└┘─user-defined-value─
─ ──┬ ┬────────────────────────────────────────────────── ────────────────────────────────
└ ┘ ─OPTIONAL-PARAMETER──(─ ──┬ ┬─PREDEFINED-VALUE─── ─)─
└┘─user-defined-value─
Default values appear above the base line and do not need to be entered. They
are used when you do not specify a parameter. In the following sample, you can
enter DEFAULT-VALUE, OTHER-PREDEFINED-VALUE, or nothing. If you enter
nothing, DEFAULT-VALUE is assumed.
┌ ┐─DEFAULT-VALUE──────────
──PARAMETER──(─ ──┴ ┴─OTHER-PREDEFINED-VALUE─ ─)─────────────────────────────────────────
Optional values are indicated by a blank line. The blank line indicates that a value
from the first group (OPTIONAL-VALUE1, OPTIONAL-VALUE2,
user-defined-value
)
does not need to be entered. For example, based on the syntax below, you could
enter KEYWORD(REQUIRED-VALUE).
┌ ┐─OPTIONAL-VALUE1────
──PARAMETER──(─ ──┼ ┼──────────────────── ─── ──REQUIRED-VALUE─ ─)─────────────────────────
├ ┤─OPTIONAL-VALUE2────
└ ┘─user-defined-value─
Repeated values can be specified for some parameters. The comma (,) in the fol-
lowing sample indicates that each
user-defined-value
must be separated by a
comma.
┌ ┐─,────────────────────
──KEYWORD──(─ ───
┴───user-defined-value─ ─)─────────────────────────────────────────────
CRTBNDRPG Command
The Create Bound RPG (CRTBNDRPG) command performs the combined tasks of
the Create RPG Module (CRTRPGMOD) and Create Program (CRTPGM) com-
mands by creating a temporary module object from the source code, and then cre-
ating the program object. Once the program object is created, CRTBNDRPG
deletes the module object it created. The entire syntax diagram for the
CRTBNDRPG command is shown below.
Job: B,I Pgm: B,I REXX: B,I Exec
406 ILE RPG for AS/400 Programmer's Guide
CRTBNDRPG Command
─ ─CRTBNDRPG─ ──┬ ┬──────────────────────────────────────────────── ─────────────────────────────────────────────────────
│ │┌ ┐─*CURLIB/────── ┌ ┐─*CTLSPEC─────
└ ┘ ─PGM──(─ ──┼ ┼─────────────── ──┴ ┴─program-name─ ─)─
└┘─library-name/─
─ ──┬ ┬──────────────────────────────────────────────────────── ───
(P) ──┬ ┬─────────────────────────────────────────── ───────
│ │┌┐─*LIBL/──────── ┌ ┐─QRPGLESRC──────── │ │┌┐─*PGM────────────────────
└ ┘ ─SRCFILE──(─ ──┼ ┼─────────────── ──┴ ┴─source-file-name─ ─)─ └ ┘ ─SRCMBR──(─ ──┴ ┴─source-file-member-name─ ─)─
├┤─*CURLIB/──────
└┘─library-name/─
─ ──┬ ┬──────────────────────────────────────── ──┬ ┬─────────────────────────────── ──┬ ┬─────────────────────────── ───────
│ │┌┐─10─────────────────── │ │┌┐─*SRCMBRTXT──── │ │┌┐─*YES─
└ ┘ ─GENLVL──(─ ──┴ ┴─severity-level-value─ ─)─ └ ┘ ─TEXT──(─ ──┼ ┼─*BLANK──────── ─)─ └ ┘ ─DFTACTGRP──(─ ──┴ ┴─*NO── ─)─
└┘─'description'─
─ ──┬ ┬────────────────────────────────── ──┬ ┬──────────────────────────── ──┬ ┬────────────────────────── ─────────────────
└ ┘─OPTION──(──┤ OPTION Details ├──)─ │ │┌┐─*STMT─── │ │┌┐─*PRINT─
└┘ ─DBGVIEW──(─ ──┼ ┼─*SOURCE─ ─)─ └ ┘ ─OUTPUT──(─ ──┴ ┴─*NONE── ─)─
├┤─*LIST───
├┤─*COPY───
├┤─*ALL────
└┘─*NONE───
─ ──┬ ┬──────────────────────────── ──┬ ┬─────────────────────────────────── ──────────────────────────────────────────────
│ │┌┐─*NONE── │ │┌┐─*NONE───────────
└ ┘ ─OPTIMIZE──(─ ──┼ ┼─*BASIC─ ─)─ └ ┘ ─INDENT──(─ ──┴ ┴─character-value─ ─)─
└┘─*FULL──
─ ──┬ ┬────────────────────────────────────────────────────────────────────────────────── ───────────────────────────────
│ │┌┐─*NONE──────────────────────────────────────────────────────────
└ ┘ ─CVTOPT──(─ ──┴ ┴──┬ ┬──────────────────────────────────────────────────────────── ─)─
└ ┘ ──┬ ┬─────────── ──┬ ┬────────── ──┬ ┬────────── ──┬ ┬─────────────
└┘ ─*DATETIME─ └ ┘ ─*GRAPHIC─ └ ┘ ─*VARCHAR─ └ ┘ ─*VARGRAPHIC─
─ ──┬ ┬────────────────────────────────────────────────────── ──┬ ┬─────────────────────────────────────── ────────────────
│ │┌┐─*HEX─────────────────────────────── │ │┌┐─*JOBRUN─────────────
└ ┘ ─SRTSEQ──(─ ──┼ ┼─*JOB─────────────────────────────── ─)─ └ ┘ ─LANGID──(─ ──┼ ┼─*JOB──────────────── ─)─
├┤─*JOBRUN──────────────────────────── └ ┘─language-identifier─
├ ┤─*LANGIDUNQ─────────────────────────
├ ┤─*LANGIDSHR─────────────────────────
└ ┘ ──┬ ┬─────────────── ─sort-table-name─
├┤─*LIBL/────────
├┤─*CURLIB/──────
└┘─library-name/─
─ ──┬ ┬───────────────────────── ──┬ ┬────────────────────────── ──┬ ┬──────────────────────────────────────── ──────────────
│ │┌┐─*YES─ │ │┌┐─*USER── │ │┌┐─*LIBCRTAUT──────────────
└ ┘ ─REPLACE──(─ ──┴ ┴─*NO── ─)─ └ ┘ ─USRPRF──(─ ──┴ ┴─*OWNER─ ─)─ └ ┘ ─AUT──(─ ──┼ ┼─*ALL──────────────────── ─)─
├┤─*CHANGE─────────────────
├┤─*USE────────────────────
├┤─*EXCLUDE────────────────
└┘─authorization-list-name─
─ ──┬ ┬────────────────────────── ──┬ ┬──────────────────────────────── ──┬ ┬──────────────────────────── ───────────────────
│ │┌┐─*YES─ │ │┌┐─*NONE──────── │ │┌┐─*CURRENT─
└ ┘ ─TRUNCNBR──(─ ──┴ ┴─*NO── ─)─ └ ┘ ─FIXNBR──(─ ──┼ ┼─*ZONED─────── ─)─ └ ┘ ─TGTRLS──(─ ──┼ ┼─*PRV───── ─)─
└┘─*INPUTPACKED─ └ ┘─VxRxMx───
─ ──┬ ┬─────────────────────────────── ──┬ ┬───────────────────────────────────────────────────────────── ─────────────────
│ │┌┐─*NO──────── │ │┌┐─*NONE─────────────────────────────────────
└ ┘ ─ALWNULL──(─ ──┼ ┼─*INPUTONLY─ ─)─ └ ┘ ─BNDDIR──(─ ──┼ ┼─────────────────────────────────────────── ─)─
├┤─*USRCTL──── │ │┌┐─*LIBL/────────
└┘─*YES─────── └ ┘ ──┼ ┼─────────────── ─binding-directory-name─
├┤─*CURLIB/──────
├┤─*USRLIBL/─────
└┘─library-name/─
─ ──┬ ┬───────────────────────────────────────── ──┬ ┬───────────────────────────────── ───────────────────────────────────
│ │┌┐─QILE────────────────── │ │┌┐─*PEP───────
└ ┘ ─ACTGRP──(─ ──┼ ┼─*NEW────────────────── ─)─ └ ┘ ─ENBPFRCOL──(─ ──┼ ┼─*ENTRYEXIT─ ─)─
├ ┤─*CALLER─────────────── └ ┘─*FULL──────
└ ┘─activation-group-name─
─ ──┬ ┬────────────────────────────────── ──┬ ┬────────────────────────── ────────────────────────────────────────────────
│ │┌┐─*NONE────────── │ │┌┐─*NOCOL─
└ ┘ ─DEFINE──(─ ──┴ ┴─condition-name─ ─)─ └ ┘ ─PRFDTA──(─ ──┴ ┴─*COL─── ─)─
Note:
PAll parameters preceding this point can be specified by position.
Appendix C. The Create Commands 407

CRTBNDRPG Command
OPTION Details:
┌ ┐─*XREF─── ┌ ┐─*GEN─── ┌ ┐─*NOSECLVL─ ┌ ┐─*SHOWCPY─── ┌ ┐─*EXPDDS─── ┌ ┐─*EXT─── ┌ ┐─*NOSHOWSKP─
├─ ──┼ ┼───────── ──┼ ┼──────── ──┼ ┼─────────── ──┼ ┼──────────── ──┼ ┼─────────── ──┼ ┼──────── ──┼ ┼──────────── ──────────────────
└ ┘─*NOXREF─ └ ┘─*NOGEN─ └ ┘─*SECLVL─── └ ┘─*NOSHOWCPY─ └ ┘─*NOEXPDDS─ └ ┘─*NOEXT─ └ ┘─*SHOWSKP───
| ┌ ┐─*NOSRCSTMT─ ┌ ┐─*DEBUGIO─── ┌ ┐─*NOEVENTF─
─ ──┼ ┼──────────── ──┼ ┼──────────── ──┼ ┼─────────── ──────────────────────────────────────────────────────────────────────┤
| └ ┘─*SRCSTMT─── └ ┘─*NODEBUGIO─ └ ┘─*EVENTF───
Description of the CRTBNDRPG Command
The parameters, keywords, and variables of the CRTBNDRPG command are listed
below. The same information is available online. Enter the command name on a
command line, press PF4 (Prompt) and then press PF1 (Help) for any parameter
you want information on.
PGM
Specifies the program name and library name for the program object (*PGM)
you are creating. The program name and library name must conform to AS/400
naming conventions. If no library is specified, the created program is stored in
the current library.
*CTLSPEC
The name for the compiled program is taken from the name specified in the
DFTNAME keyword of the control specification. If the program name is not
specified on the control specification and the source member is from a
database file, the member name, specified by the SRCMBR parameter, is
used as the program name. If the source is not from a database file then
the program name defaults to RPGPGM.
program-name
Enter the name of the program object.
*CURLIB
The created program object is stored in the current library. If you have not
specified a current library, QGPL is used.
library-name
Enter the name of the library where the created program object is to be
stored.
SRCFILE
Specifies the name of the source file that contains the ILE RPG source
member to be compiled and the library where the source file is located. The
recommended source physical file length is 112 characters: 12 for the
sequence number and date, 80 for the code and 20 for the comments. This is
the maximum amount of source that is shown on the compiler listing.
QRPGLESRC
The default source file QRPGLESRC contains the ILE RPG source member
to be compiled.
source-file-name
Enter the name of the source file that contains the ILE RPG source
member to be compiled.
408 ILE RPG for AS/400 Programmer's Guide

CRTBNDRPG Command
*LIBL
The system searches the library list to find the library where the source file
is stored. This is the default.
*CURLIB
The current library is used to find the source file. If you have not specified a
current library, QGPL is used.
library-name
Enter the name of the library where the source file is stored.
SRCMBR
Specifies the name of the member of the source file that contains the ILE RPG
source program to be compiled.
*PGM
Use the name specified by the PGM parameter as the source file member
name. The compiled program object will have the same name as the
source file member. If no program name is specified by the PGM param-
eter, the command uses the first member created in or added to the source
file as the source member name.
source-file-member-name
Enter the name of the member that contains the ILE RPG source program.
GENLVL
Controls the creation of the program object. The program object is created if all
errors encountered during compilation have a severity level less than or equal
to the generation severity level specified.
10 A program object will not be generated if you have messages with a
severity-level greater than 10.
severity-level-value
Enter a number, 0 through 20 inclusive. For errors greater than severity 20,
the program object will not be generated.
TEXT
Allows you to enter text that briefly describes the program and its function. The
text appears whenever program information is displayed.
*SRCMBRTXT
The text of the source member is used.
*BLANK
No text appears.
'description'
Enter the text that briefly describes the function of the source specifications.
The text can be a maximum of 50 characters and must be enclosed in
apostrophes. The apostrophes are not part of the 50-character string. Apos-
trophes are not required if you are entering the text on the prompt screen.
DFTACTGRP
Specifies whether the created program is intended to always run in the default
activation group.
Appendix C. The Create Commands 409

CRTBNDRPG Command
*YES
When this program is called it will always run in the default activation
group. The default activation group is the activation group where all original
program model (OPM) programs are run.
Specifying DFTACTGRP(*YES) allows ILE RPG programs to behave like
OPM programs in the areas of override scoping, open scoping, and
RCLRSC.
ILE static binding is not available when a program is created with
DFTACTGRP(*YES). This means that you cannot use the BNDDIR or
ACTGRP parameters when creating this program. In addition, any call
operation in your source must call a program and not a procedure.
DFTACTGRP(*YES) is useful when attempting to move an application on a
program-by-program basis to ILE RPG.
*NOThe program is associated with the activation group specified by the
ACTGRP parameter. Static binding is allowed when *NO is specified.
If ACTGRP(*CALLER) is specified and this program is called by a program
running in the default activation group, then this program will behave
according to ILE semantics in the areas of file sharing, file scoping and
RCLRSC.
DFTACTGRP(*NO) is useful when you intend to take advantage of ILE
concepts; for example, running in a named activation group or binding to a
service program.
OPTION
Specifies the options to use when the source member is compiled. You can
specify any or all of the options in any order. Separate the options with one or
more blank spaces. If an option is specified more than once, the last one is
used.
*XREF
Produces a cross-reference listing (when appropriate) for the source
member.
*NOXREF
A cross-reference listing is not produced.
*GEN
Create a program object if the highest severity level returned by the com-
piler does not exceed the severity specified in the GENLVL option.
*NOGEN
Do not create a program object.
*NOSECLVL
Do not print second-level message text on the line following the first-level
message text.
*SECLVL
Print second-level message text on the line following the first-level message
text in the Message Summary section.
410 ILE RPG for AS/400 Programmer's Guide

CRTBNDRPG Command
*SHOWCPY
Show source records of members included by the /COPY compiler direc-
tive.
*NOSHOWCPY
Do not show source records of members included by the /COPY compiler
directive.
*EXPDDS
Show the expansion of externally described files in the listing and display
key field information.
*NOEXPDDS
Do not show the expansion of externally described files in the listing or
display key field information.
*EXT
Show the list of external procedures and fields referenced during the
compile on the listing.
*NOEXT
Do not show the list of external procedures and fields referenced during the
compilation on the listing.
*NOSHOWSKP
Do not show ignored statements in the source part of the listing. The com-
piler ignores statements as a result of /IF, /ELSEIF or /ELSE directives.
*SHOWSKP
Show all statements in the source part of the listing, regardless of whether
or not the compiler has skipped them.
|*NOSRCSTMT
| Line Numbers in the listing are assigned sequentially; these numbers are
| used when debugging using statement numbers. Line Numbers are shown
| on the left-most column of the listing. The source IDs and SEU Sequence
| Numbers are shown on the two right-most columns of the listing.
|*SRCSTMT
| Statement numbers for debugging are generated using SEU sequence
| numbers and source IDs as follows:
|Statement_Number = source_ID * 1000000 + source_SEU_sequence_number
| SEU Sequence Numbers are shown on the left-most column of the listing.
| Statement Numbers are shown on the right-most column of the listing;
| these numbers are used when debugging using statement numbers.
|Note: When OPTION(*SRCSTMT) is specified, all sequence numbers in
| the source files must contain valid numeric values. If there are
| duplicate sequence numbers in the same source file, the behavior
| of the debugger may be unpredictable and statement numbers for
| diagnostic messages or cross reference entries may not be mean-
| ingful.
|*DEBUGIO
| Generate breakpoints for all input and output specifications.
Appendix C. The Create Commands 411

CRTBNDRPG Command
|*NODEBUGIO
| Do not generate breakpoints for input and output specifications.
*NOEVENTF
Do not create an Event File for use by CoOperative Development
Environment/400 (CODE/400). CODE/400 uses this file to provide error
feedback integrated with the CODE/400 editor. An Event File is normally
created when you create a module or program from within CODE/400.
*EVENTF
Create an Event File for use by CoOperative Development
Environment/400 (CODE/400). The Event File is created as a member in
file EVFEVENT in the library where the created module or program object
is to be stored. If the file EVFEVENT does not exist it is automatically
created. The Event File member name is the same as the name of the
object being created.
CODE/400 uses this file to provide error feedback integrated with the
CODE/400 editor. An Event File is normally created when you create a
module or program from within CODE/400.
DBGVIEW
Specifies which level of debugging is available for the compiled program object,
and which source views are available for source-level debugging.
*STMT
| Allows the program object to be debugged using the Line Numbers or
| Statement Numbers of the compiler listing. Line Numbers are shown on the
| left-most column of the source section of the compiler listing when
| OPTION(*NOSRCSTMT) is specified. Statement Numbers are shown on
| the right-most column of the source section of the compiler listing when
| OPTION(*SRCSTMT) is specified.
*SOURCE
Generates the source view for debugging the compiled program object.
This view is not available if the root source member is a DDM file. Also, if
changes are made to any source members after the compile and before
attempting to debug the program, the views for those source members may
not be usable.
*LIST
Generates the listing view for debugging the compiled program object. The
information contained in the listing view is dependent on whether
| *SHOWCPY, *EXPDDS, and *SRCSTMT are specified for the OPTION
parameter.
Note: The listing view will not show any indentation that you may have
requested using the Indent option.
*COPY
Generates the source and copy views for debugging the compiled program
object. The source view for this option is the same source view generated
for the *SOURCE option. The copy view is a debug view which has all the
/COPY source members included. These views will not be available if the
root source member is a DDM file. Also, if changes are made to any source
members after the compile and before attempting to debug the program,
the views for those source members may not be usable.
412 ILE RPG for AS/400 Programmer's Guide

CRTBNDRPG Command
*ALL
Generates the listing, source and copy views for debugging the compiled
program object. The information contained in the listing view is dependent
| on whether *SHOWCPY, *EXPDDS, and *SRCSTMT are specified for the
OPTION parameter.
*NONE
Disables all of the debug options for debugging the compiled program
object.
OUTPUT
Specifies if a compiler listing is generated.
*PRINT
Produces a compiler listing, consisting of the ILE RPG program source and
all compile-time messages. The information contained in the listing is
dependent on whether *XREF, *SECLVL, *SHOWCPY, *EXPDDS, *EXT,
| *SHOWSKP, and *SRCSTMT are specified for the OPTION parameter.
*NONE
Do not generate the compiler listing.
OPTIMIZE
Specifies the level of optimization, if any, of the program.
*NONE
Generated code is not optimized. This is the fastest in terms of translation
time. It allows you to display and modify variables while in debug mode.
*BASIC
Some optimization is performed on the generated code. This allows user
variables to be displayed but not modified while the program is in debug
mode.
*FULL
Optimization which generates the most efficient code. Translation time is
the longest. In debug mode, user variables may not be modified but may
be displayed although the presented values may not be current values.
INDENT
Specifies whether structured operations should be indented in the source listing
for enhanced readability. Also specifies the characters that are used to mark
the structured operation clauses.
Note: Any indentation that you request here will not be reflected in the listing
debug view that is created when you specify DBGVIEW(*LIST).
*NONE
Structured operations will not be indented in the source listing.
character-value
The source listing is indented for structured operation clauses. Alignment of
statements and clauses are marked using the characters you choose. You
can choose any character string up to 2 characters in length. If you want to
use a blank in your character string, you must enclose the string in single
quotation marks.
Note: The indentation may not appear as expected if there are errors in
the program.
Appendix C. The Create Commands 413

CRTBNDRPG Command
CVTOPT
Specifies how the ILE RPG compiler handles date, time, timestamp, graphic
data types, and variable-length data types which are retrieved from externally
described database files.
*NONE
Ignores variable-length database data types and use the native RPG date,
time, timestamp and graphic data types.
*DATETIME
Specifies that date, time, and timestamp database data types are to be
declared as fixed-length character fields.
*GRAPHIC
Specifies that double-byte character set (DBCS) graphic data types are to
be declared as fixed-length character fields.
*VARCHAR
Specifies that variable-length character data types are to be declared as
fixed-length character fields.
*VARGRAPHIC
Specifies that variable-length double-byte character set (DBCS) graphic
data types are to be declared as fixed-length character fields.
SRTSEQ
Specifies the sort sequence table that is to be used in the ILE RPG source
program.
*HEX
No sort sequence table is used.
*JOB
Use the SRTSEQ value for the job when the *PGM is created.
*JOBRUN
Use the SRTSEQ value for the job when the *PGM is run.
*LANGIDUNQ
Use a unique-weight table. This special value is used in conjunction with
the LANGID parameter to determine the proper sort sequence table.
*LANGIDSHR
Use a shared-weight table. This special value is used in conjunction with
the LANGID parameter to determine the proper sort sequence table.
sort-table-name
Enter the qualified name of the sort sequence table to be used with the
program.
*LIBL
The system searches the library list to find the library where the sort
sequence table is stored.
*CURLIB
The current library is used to find the sort sequence table. If you have not
specified a current library, QGPL is used.
414 ILE RPG for AS/400 Programmer's Guide

CRTBNDRPG Command
library-name
Enter the name of the library where the sort sequence table is stored.
LANGID
Specifies the language identifier to be used when the sort sequence is
*LANGIDUNQ and *LANGIDSHR. The LANGID parameter is used in conjunc-
tion with the SRTSEQ parameter to select the sort sequence table.
*JOBRUN
Use the LANGID value associated with the job when the RPG program is
executed.
*JOB
Use the LANGID value associated with the job when the RPG program is
created.
language-identifier
Use the language identifier specified. (For example, FRA for French and
DEU for German.)
REPLACE
Specifies if a new program is created when a program of the same name
already exists in the specified (or implied) library. The intermediate module
created during the processing of the CRTBNDRPG command are not subject to
the REPLACE specifications, and have an implied REPLACE(*NO) against the
QTEMP library. The intermediate modules is deleted once the CRTBNDRPG
command has completed processing.
*YES
A new program is created in the specified library. The existing program of
the same name in the specified library is moved to library QRPLOBJ.
*NOA new program is not created if a program of the same name already
exists in the specified library. The existing program is not replaced, a
message is displayed, and compilation stops.
USRPRF
Specifies the user profile that will run the created program object. The profile of
the program owner or the program user is used to run the program and to
control which objects can be used by the program (including the authority the
program has for each object). This parameter is not updated if the program
already exists. To change its value, you must delete the program and recompile
using the new value (or, if the constituent *MODULE objects exist, you may
choose to invoke the CRTPGM command).
*USER
The program runs under the user profile of the program's user.
*OWNER
The program runs under the user profile of both the program's user and
owner. The collective set of object authority in both user profiles are used
to find and access objects while the program is running. Any objects
created during the program are owned by the program's user.
AUT
Specifies the authority given to users who do not have specific authority to the
object, who are not on the authorization list, and whose user group has no spe-
Appendix C. The Create Commands 415

CRTBNDRPG Command
cific authority to the object. The authority can be altered for all users or for
specified users after the program is created with the CL commands Grant
Object Authority (GRTOBJAUT) or Revoke Object Authority (RVKOBJAUT). For
further information on these commands, see the
CL Reference (Abridged)
*LIBCRTAUT
The public authority for the object is taken from the CRTAUT keyword of
the target library (the library that contains the object). The value is deter-
mined when the object is created. If the CRTAUT value for the library
changes after the create, the new value will not affect any existing objects.
*ALL
Authority for all operations on the program object, except those limited to
the owner or controlled by authorization list management authority. The
user can control the program object's existence, specify this security for it,
change it, and perform basic functions on it, but cannot transfer its owner-
ship.
*CHANGE
Provides all data authority and the authority to perform all operations on the
program object except those limited to the owner or controlled by object
authority and object management authority. The user can change the object
and perform basic functions on it.
*USE
Provides object operational authority and read authority; that is, authority
for basic operations on the program object. The user is prevented from
changing the object.
*EXCLUDE
The user is prevented from accessing the object.
authorization-list name
Enter the name of an authorization list of users and authorities to which the
program is added. The program object will be secured by this authorization
list, and the public authority for the program object will be set to *AUTL.
The authorization list must exist on the system when the CRTBNDRPG
command is issued.
Note: Use the AUT parameter to reflect the security requirements of your
system. The security facilities available are described in detail in
the
Security - Reference
manual.
TRUNCNBR
Specifies if the truncated value is moved to the result field or an error is gener-
ated when numeric overflow occurs while running the program.
Note: The TRUNCNBR option does not apply to calculations performed within
expressions. (Expressions are found in the Extended-Factor 2 field.) If
overflow occurs for these calculations, an error will always occur. In
addition, overflow is always signalled for any operation where the value
that is assigned to an integer or unsigned field is out of range.
*YES
Ignore numeric overflow and move the truncated value to the result field.
416 ILE RPG for AS/400 Programmer's Guide

CRTBNDRPG Command
*NOWhen numeric overflow is detected, a run time error is generated with error
code RNX0103.
FIXNBR
Specifies whether decimal data that is not valid is fixed by the compiler.
*NONE
Indicates that decimal data that is not valid will result in decimal data errors
during run time if used.
*ZONED
Zoned-decimal data that is not valid will be fixed by the compiler on the
conversion to packed data. Blanks in numeric fields will be treated as
zeroes. Each decimal digit will be checked for validity. If a decimal digit is
not valid, it is replaced with zero. If a sign is not valid, the sign will be
forced to a positive sign code of hex 'F'. If the sign is valid, it will be
changed to either a positive sign hex 'F' or a negative sign hex 'D', as
appropriate. If the resulting packed data is not valid, it will not be fixed.
*INPUTPACKED
Indicates that if packed decimal data that is not valid is encountered while
processing input specifications, the internal variable will be set to zero.
TGTRLS
Specifies the release level of the operating system on which you intend to use
the object being created. In the examples given for the *CURRENT and *PRV
values, and when specifying the
target-release
value, the format VxRxMx is
used to specify the release, where Vx is the version, Rx is the release, and Mx
is the modification level. For example, V2R3M0 is version 2, release 3, modifi-
cation level 0.
Valid values for this parameter change every release. The possible values are:
*CURRENT
The object is to be used on the release of the operating system currently
| running on your system. For example, if V2R3M5 is running on the system,
| *CURRENT means that you intend to use the object on a system with
| V2R3M5 installed. You can also use the object on a system with any sub-
sequent release of the operating system installed.
Note: If V2R3M5 is running on the system, and the object is to be used
on a system with V2R3M0 installed, specify TGTRLS(V2R3M0), not
TGTRLS(*CURRENT).
*PRV
The object is to be used on the previous release with modification level 0 of
the operating system. For example, if V2R3M5 is running on your system,
*PRV means you intend to use the object on a system with V2R2M0
installed. You can also use the object on a system with any subsequent
release of the operating system installed.
target-release
Specify the release in the format VxRxMx. You can use the object on a
system with the specified release or with any subsequent release of the
operating system installed.
Appendix C. The Create Commands 417

CRTBNDRPG Command
Valid values depend on the current version, release, and modification level,
and they change with each new release. If you specify a
target-release
that
is earlier than the earliest release level supported by this command, an
error message is sent indicating the earliest supported release.
|Note: The current version of the command may support options that are not
| available in previous releases of the command. If the command is used
| to create objects that are to be used on a previous release, it will be
| processed by the compiler appropriate to that release, and any unsup-
| ported options will not be recognized. The compiler will not necessarily
| issue any warnings regarding options that it is unable to process.
ALWNULL
Specifies how the ILE RPG module will be allowed to use records containing
null-capable fields from externally described database files.
*NOSpecifies that the ILE RPG module will not process records with null-value
fields from externally-described files. If you attempt to retrieve a record con-
taining null values, no data in the record is accessible to the ILE RPG
module and a data-mapping error occurs.
*INPUTONLY
Specifies that the ILE RPG module can successfully read records with null-
capable fields containing null values from externally-described input-only
database files. When a record containing null values is retrieved, no data-
mapping errors occur and the database default values are placed into any
fields that contain null values. The module cannot do any of the following:
¹use null-capable key fields
¹create or update records containing null-capable fields
¹determine whether a null-capable field is actually null while the module
is running
¹set a null-capable field to be null.
*USRCTL
Specifies that the ILE RPG module can read, write, and update records
with null values from externally-described database files. Records with null
keys can be retrieved using keyed operations. The module can determine
whether a null-capable field is actually null, and it can set a null-capable
field to be null for output or update. The programmer is responsible for
ensuring that fields containing null values are used correctly within the
module.
*YES
Same as *INPUTONLY.
BNDDIR
Specifies the list of binding directories that are used in symbol resolution.
*NONE
No binding directory is specified.
binding-directory-name
Specify the name of the binding directory used in symbol resolution.
The directory name can be qualified with one of the following library values:
418 ILE RPG for AS/400 Programmer's Guide

CRTBNDRPG Command
*LIBL
The system searches the library list to find the library where the binding
directory is stored.
*CURLIB
The current library for the job is searched. If no library is specified as the
current library for the job, library QGPL is used.
*USRLIBL
Only the libraries in the user portion of the job's library list are searched.
library-name
Specify the name of the library to be searched.
ACTGRP
Specifies the activation group this program is associated with when it is called.
QILE
When this program is called, it is activated into the named activation group
QILE.
*NEW
When this program is called, it is activated into a new activation group.
*CALLER
When this program is called, it is activated into the caller's activation group.
activation-group-name
Specify the name of the activation group to be used when this program is
called.
ENBPFRCOL
Specifies whether performance collection is enabled.
*PEP
Performance statistics are gathered on the entry and exit of the program
entry procedure only. This applies to the actual program-entry procedure for
a program, not to the main procedure of the modules within the program.
This is the default.
*NEW
When this program is called, it is activated into a new activation group.
*ENTRYEXIT
Performance statistics are gathered on the entry and exit of all procedures
of the program.
*FULL
Performance statistics are gathered on entry and exit of all procedures.
Also, statistics are gathered before and after each call to an external proce-
dure.
DEFINE
Specifies condition names that are defined before the compilation begins.
Using the parameter DEFINE(condition-name) is equivalent to coding the
/DEFINE condition-name directive on the first line of the source file.
*NONE
No condition names are defined. This is the default.
Appendix C. The Create Commands 419

CRTRPGMOD Command
condition-name
Up to 32 condition names can be specified. Each name can be up to 50
characters long. The condition names will be considered to be defined at
the start of compilation.
PRFDTA
Specifies the program profiling data attribute for the program. Program profiling
is an advanced optimization technique used to reorder procedures and code
within the procedures based on statistical data (profiling data).
*NOCOL
This program is not enabled to collect profiling data. This is the default.
*COL
The program is enabled to collect profiling data. *COL can be specified only
| when the optimization level of the module is *FULL, and when compiling
| with a target release of *CURRENT. .
CRTRPGMOD Command
The Create RPG Module (CRTRPGMOD) command compiles ILE RPG source
code to create a module object (*MODULE). The entire syntax diagram for the
CRTRPGMOD command is shown below.
Job: B,I Pgm: B,I REXX: B,I Exec
420 ILE RPG for AS/400 Programmer's Guide
CRTRPGMOD Command
─ ─CRTRPGMOD─ ──┬ ┬────────────────────────────────────────────────── ───────────────────────────────────────────────────
│ │┌ ┐─*CURLIB/────── ┌ ┐─*CTLSPEC────
└ ┘ ─MODULE──(─ ──┼ ┼─────────────── ──┴ ┴─module-name─ ─)─
└┘─library-name/─
─ ──┬ ┬──────────────────────────────────────────────────────── ───
(P) ──┬ ┬─────────────────────────────────────────── ───────
│ │┌┐─*LIBL/──────── ┌ ┐─QRPGLESRC──────── │ │┌┐─*MODULE─────────────────
└ ┘ ─SRCFILE──(─ ──┼ ┼─────────────── ──┴ ┴─source-file-name─ ─)─ └ ┘ ─SRCMBR──(─ ──┴ ┴─source-file-member-name─ ─)─
├┤─*CURLIB/──────
└┘─library-name/─
─ ──┬ ┬──────────────────────────────────────── ──┬ ┬─────────────────────────────── ──────────────────────────────────────
│ │┌┐─10─────────────────── │ │┌┐─*SRCMBRTXT────
└ ┘ ─GENLVL──(─ ──┴ ┴─severity-level-value─ ─)─ └ ┘ ─TEXT──(─ ──┼ ┼─*BLANK──────── ─)─
└┘─'description'─
─ ──┬ ┬────────────────────────────────── ──┬ ┬──────────────────────────── ──┬ ┬────────────────────────── ─────────────────
└ ┘─OPTION──(──┤ OPTION Details ├──)─ │ │┌┐─*STMT─── │ │┌┐─*PRINT─
└┘ ─DBGVIEW──(─ ──┼ ┼─*SOURCE─ ─)─ └ ┘ ─OUTPUT──(─ ──┴ ┴─*NONE── ─)─
├┤─*LIST───
├┤─*COPY───
├┤─*ALL────
└┘─*NONE───
─ ──┬ ┬──────────────────────────── ──┬ ┬─────────────────────────────────── ──────────────────────────────────────────────
│ │┌┐─*NONE── │ │┌┐─*NONE───────────
└ ┘ ─OPTIMIZE──(─ ──┼ ┼─*BASIC─ ─)─ └ ┘ ─INDENT──(─ ──┴ ┴─character-value─ ─)─
└┘─*FULL──
─ ──┬ ┬────────────────────────────────────────────────────────────────────────────────── ───────────────────────────────
│ │┌┐─*NONE──────────────────────────────────────────────────────────
└ ┘ ─CVTOPT──(─ ──┴ ┴──┬ ┬──────────────────────────────────────────────────────────── ─)─
└ ┘ ──┬ ┬─────────── ──┬ ┬────────── ──┬ ┬────────── ──┬ ┬─────────────
└┘ ─*DATETIME─ └ ┘ ─*GRAPHIC─ └ ┘ ─*VARCHAR─ └ ┘ ─*VARGRAPHIC─
─ ──┬ ┬────────────────────────────────────────────────────── ──┬ ┬─────────────────────────────────────── ────────────────
│ │┌┐─*HEX─────────────────────────────── │ │┌┐─*JOBRUN─────────────
└ ┘ ─SRTSEQ──(─ ──┼ ┼─*JOB─────────────────────────────── ─)─ └ ┘ ─LANGID──(─ ──┼ ┼─*JOB──────────────── ─)─
├┤─*JOBRUN──────────────────────────── └ ┘─language-identifier─
├ ┤─*LANGIDUNQ─────────────────────────
├ ┤─*LANGIDSHR─────────────────────────
└ ┘ ──┬ ┬─────────────── ─sort-table-name─
├┤─*LIBL/────────
├┤─*CURLIB/──────
└┘─library-name/─
─ ──┬ ┬───────────────────────── ──┬ ┬──────────────────────────────────────── ──┬ ┬────────────────────────── ──────────────
│ │┌┐─*YES─ │ │┌┐─*LIBCRTAUT────────────── │ │┌┐─*YES─
└ ┘ ─REPLACE──(─ ──┴ ┴─*NO── ─)─ └ ┘ ─AUT──(─ ──┼ ┼─*ALL──────────────────── ─)─ └ ┘ ─TRUNCNBR──(─ ──┴ ┴─*NO── ─)─
├┤─*CHANGE─────────────────
├┤─*USE────────────────────
├┤─*EXCLUDE────────────────
└┘─authorization-list-name─
─ ──┬ ┬──────────────────────────────── ──┬ ┬──────────────────────────── ──┬ ┬─────────────────────────────── ──────────────
│ │┌┐─*NONE──────── │ │┌┐─*CURRENT─ │ │┌┐─*NO────────
└ ┘ ─FIXNBR──(─ ──┼ ┼─*ZONED─────── ─)─ └ ┘ ─TGTRLS──(─ ──┼ ┼─*PRV───── ─)─ └ ┘ ─ALWNULL──(─ ──┼ ┼─*INPUTONLY─ ─)─
└┘─*INPUTPACKED─ └ ┘─VxRxMx─── ├ ┤─*USRCTL────
└┘─*YES───────
─ ──┬ ┬───────────────────────────────────────────────────────────── ──┬ ┬───────────────────────────────── ───────────────
│ │┌┐─*NONE───────────────────────────────────── │ │┌┐─*PEP───────
└ ┘ ─BNDDIR──(─ ──┼ ┼─────────────────────────────────────────── ─)─ └ ┘ ─ENBPFRCOL──(─ ──┼ ┼─*ENTRYEXIT─ ─)─
│ │┌┐─*LIBL/──────── └ ┘─*FULL──────
└ ┘ ──┼ ┼─────────────── ─binding-directory-name─
├┤─*CURLIB/──────
└┘─library-name/─
─ ──┬ ┬────────────────────────────────── ──┬ ┬────────────────────────── ────────────────────────────────────────────────
│ │┌┐─*NONE────────── │ │┌┐─*NOCOL─
└ ┘ ─DEFINE──(─ ──┴ ┴─condition-name─ ─)─ └ ┘ ─PRFDTA──(─ ──┴ ┴─*COL─── ─)─
Note:
PAll parameters preceding this point can be specified by position.
Appendix C. The Create Commands 421
CRTRPGMOD Command
OPTION Details:
┌ ┐─*XREF─── ┌ ┐─*GEN─── ┌ ┐─*NOSECLVL─ ┌ ┐─*SHOWCPY─── ┌ ┐─*EXPDDS─── ┌ ┐─*EXT─── ┌ ┐─*NOSHOWSKP─
├─ ──┼ ┼───────── ──┼ ┼──────── ──┼ ┼─────────── ──┼ ┼──────────── ──┼ ┼─────────── ──┼ ┼──────── ──┼ ┼──────────── ──────────────────
└ ┘─*NOXREF─ └ ┘─*NOGEN─ └ ┘─*SECLVL─── └ ┘─*NOSHOWCPY─ └ ┘─*NOEXPDDS─ └ ┘─*NOEXT─ └ ┘─*SHOWSKP───
| ┌ ┐─*NOSRCSTMT─ ┌ ┐─*DEBUGIO─── ┌ ┐─*NOEVENTF─
─ ──┼ ┼──────────── ──┼ ┼──────────── ──┼ ┼─────────── ──────────────────────────────────────────────────────────────────────┤
| └ ┘─*SRCSTMT─── └ ┘─*NODEBUGIO─ └ ┘─*EVENTF───
Description of the CRTRPGMOD command
For a description of the parameters, options and variables for the CRTRPGMOD
command see the corresponding description in the CRTBNDRPG command. They
correspond exactly, except that those in CRTRPGMOD refer to modules and not to
programs. (When looking at the CRTBNDRPG descriptions, keep in mind that
CRTRPGMOD does not have the following parameters: ACTGRP, DFTACTGRP,
USRPRF.)
A description of CRTRPGMOD is also available online. Enter the command name
on a command line, press PF4 (Prompt) and then press PF1 (Help) for any param-
eter you want information on.
422 ILE RPG for AS/400 Programmer's Guide

Compiler Listings
Appendix D. Compiler Listings
Compiler listings provide you with information regarding the correctness of your
code with respect to the syntax and semantics of the RPG IV language. The listings
are designed to help you to correct any errors through a source editor; as well as
assist you while you are debugging a module. This section tells you how to inter-
pret an ILE RPG compiler listing. See “Using a Compiler Listing” on page 63 for
information on how to use a listing.
To obtain a compiler listing specify OUTPUT(*PRINT) on either the CRTRPGMOD
command or the CRTBNDRPG command. (This is their default setting.) The specifi-
cation OUTPUT(*NONE) will suppress a listing.
Table 32 summarizes the keyword specifications and their associated compiler
listing information.
Table 32 (Page 1 of 2). Sections of the Compiler Listing
|Listing Section1
|OPTION2
|Description
Prologue Command option summary
Source listing Source specifications
In-line diagnostic messages Errors contained within one line of source
/COPY members *SHOWCPY /COPY member source records
Skipped statements *SHOWSKP Source lines excluded by conditional compilation direc-
tives.
Externally described files *EXPDDS Generated specifications
Matching field table Lengths that are matched based on matching fields
Additional diagnostic messages Errors spanning more than one line of source
Field Positions in Output Buffer Start and end positions of programmed-described
output fields
/COPY member table List of /COPY members and their external names
Compile-time data Compilation source records
Alternate collating sequences ALTSEQ records and table or NLSS information and
table
File translation File translation records
Arrays Array records
Tables Table records
Key field information *EXPDDS Key field attributes
Cross reference *XREF File and record, and field and indicator references
External references *EXT List of external procedures and fields referenced
during compilation
Message summary List of messages and number of times they occurred
Second-level text *SECLVL Second-level text of messages
Final summary Message and source record totals, and final compila-
tion message
Copyright IBM Corp. 1994, 1999 423

Compiler Listings
Table 32 (Page 2 of 2). Sections of the Compiler Listing
|Listing Section1
|OPTION2
|Description
Code generation errors3Errors (if any) which occur during code generation
phase.
Binding section3Errors (if any) which occur during binding phase for
CRTBNDRPG command
Notes:
|1. The information contained in the listing section is dependent on whether *SRCSTMT or *NOSRCSTMT is
|specified for the OPTION parameter. For details on how this information changes, see "*NOSRCSTMT Source
|Heading" on page 430 and "*SRCSTMT Source Heading" on page 430. *SRCSTMT allows you to request
|that the compiler use SEU sequence numbers and source IDs when generating statement numbers for debug-
|ging. Otherwise, statement numbers are associated with the Line Numbers of the listing and the numbers are
|assigned sequentially.
2. The OPTION column indicates what value to specify on the OPTION parameter to obtain this information. A
blank entry means that the information will always appear if OUTPUT(*PRINT) is specified.
3. The sections containing the code generation errors and binding errors appear only if there are errors. There is
no option to suppress these sections.
Reading a Compiler Listing
The following text contains a brief discussion and an example of each section of
the compiler listing. The sections are presented in the order in which they appear in
a listing.
Prologue
The prologue section summarizes the command parameters and their values as
they were processed by the CL command analyzer. If *CURLIB or *LIBL was speci-
fied, the actual library name is listed. Also indicated in the prologue is the effect of
overrides. Figure 214 on page 425 illustrates how to interpret the Prologue section
| of the listing for the program MYSRC, which was compiled using the CRTBNDRPG
command.
424 ILE RPG for AS/400 Programmer's Guide

Compiler Listings
|5769RG1 V4R4M0 990521 RN IBM ILE RPG MYLIB/MYSRC .1a/ AS400S01 98/07/27 12:58:46 Page 1
| Command ............: CRTBNDRPG
|Issued by . . . . . . . . . . : MYUSERID
| Program ............: MYSRC .2/
|Library . . . . . . . . . . . : MYLIB
|Text 'description' . . . . . . . : Text specified on the Command
|Source Member . . . . . . . . . : MYSRC .3/
|Source File . . . . . . . . . . : QRPGLESRC .4/
|Library . . . . . . . . . . . : MYLIB
|CCSID . . . . . . . . . . . . : 37
|Text 'description' . . . . . . . : Text specified on the Source Member
|Last Change . . . . . . . . . . : 98/07/27 12:50:13
|Generation severity level . . . : 10
|Default activation group . . . . : *NO
|Compiler options . . . . . . . . : *XREF *GEN *SECLVL *SHOWCPY .5/
| *EXPDDS *EXT *SHOWSKP *NOSRCSTMT
| *DEBUGIO *NOEVENTF
|Debugging views . . . . . . . . : *ALL
|Output . . . . . . . . . . . . . : *PRINT
|Optimization level . . . . . . . : *NONE
|Source listing indentation . . . : '| ' .6/
|Type conversion options . . . . : *NONE
|Sort sequence . . . . . . . . . : *HEX
|Language identifier . . . . . . : *JOBRUN
|Replace program . . . . . . . . : *YES
|User profile . . . . . . . . . . : *USER
| Authority ...........: *LIBCRTAUT
|Truncate numeric . . . . . . . . : *YES
|Fix numeric . . . . . . . . . . : *ZONED *INPUTPACKED
|Target release . . . . . . . . . : *CURRENT
|Allow null values . . . . . . . : *NO
|Binding directory . . . . . . . : BNDDIRA BNDDIRB
|Library . . . . . . . . . . . : CMDLIBA CMDLIBB
|Activation group . . . . . . . . : CMDACTGRP
|Define condition names . . . . . : ABC .7/
| DEF
|Enable performance collection . : *PEP
|Profiling data . . . . . . . . . : *NOCOL
Figure 214. Sample Prologue for CRTBNDRPG
.1/ Page Heading
The page heading information includes the product information line and
the text supplied by a /TITLE directive. “Customizing a Compiler Listing”
on page 64 describes how you can customize the page heading and
spacing in a compiler listing.
.2/ Module or Program
The name of the created module object (if using CRTRPGMOD) or the
name of the created program object (if using CRTBNDRPG)
.3/ Source member
The name of the source member from which the source records were
retrieved (this can be different from .2/ if you used command overrides).
.4/ Source
The name of the file actually used to supply the source records. If the
file is overridden, the name of the overriding source is used.
.5/Compiler options
The compiler options in effect at the time of compilation, as specified on
either the CRTRPGMOD command or the CRTBNDRPG command.
.6/Indentation Mark
The character used to mark structured operations in the source section
of the listing.
.7/Define condition names
Specifies the condition names that take effect before the source is read.
Appendix D. Compiler Listings 425

Compiler Listings
Source Section
The source section shows records that comprise the ILE RPG source specifica-
tions. The root source member records are always shown. If OPTION(*EXPDDS) is
also specified, then the source section shows records generated from externally
described files, and marks them with a '=' in the column beside the line number.
These records are not shown if *NOEXPDDS is specified. If OPTION(*SHOWCPY)
is specified, then it also shows the records from /COPY members specified in the
source, and marks them with a '+' in the column beside the line number. These
records are not shown if *NOSHOWCPY is specified.
The source section also shows the conditional compilation process. All lines with
/IF, /ELSEIF, /ELSE and /ENDIF directives and source lines selected by the /IF
groups are printed and given a listing line number. If OPTION(*SHOWSKP) is spec-
ified, it shows all statements that have been excluded by the /IF, /ELSEIF, and
/ELSE directives, and marks them with a '-------' in the column beside the state-
ment. Line numbers in the listing are not incremented for excluded lines. All
skipped statements are printed exactly as specified, but are not interpreted in any
way. For example, an excluded statement with an /EJECT directive does not cause
a page break. Similarly, /SPACE, /TITLE, /COPY and /EOF compiler directives are
ignored if they are encountered in excluded lines. These statements are not shown
if the default OPTION(*NOSHOWSKP) is specified; instead a message is printed
giving the number of lines excluded.
The source section identifies any syntax errors in the source, and includes a match-
field table, when appropriate.
| If OPTION(*NOSRCSTMT) is specified, line numbers are printed sequentially on
| the left side of the listing to reflect the compiled source line numbers. Source IDs
| and SEU sequence numbers are printed on the right side of the listing to identify
| the source members and records respectively. For example, Figure 215 shows a
| section of the listing with a /COPY statement in line 35. In the root source member,
| the next line is a DOWEQ operation. In the listing, however, the DOWEQ operation
| is on line 39. The three intervening lines shown in the listing are from the /COPY
| source member.
|Line <--------------------- Source Specifications ----------------------------------------------><---- Comments ----> Src Seq
|Number ....1....+....2....+<-------- 26 - 35 -------->....4....+....5....+....6....+....7....+....8....+....9....+...10 Id Number
| 34 C MOVE '123' BI_FLD1 001500
|35 C/COPY MYCPY 971104 001600
| *--------------------------------------------------------------------------------------------*
|* RPG member name . . . . . : MYCPY * 5
|* External name . . . . . . : RPGGUIDE/QRPGLESRC(MYCPY) * 5
|* Last change . . . . . . . : 98/07/24 16:20:04 * 5
|* Text 'description' . . . . : Text on copy member * 5
| *--------------------------------------------------------------------------------------------*
| 36+C Blue(1) DSPLY 5000100
| 37+C Green(4) DSPLY 5000200
| 38+C Red(2) DSPLY 5000300
| 39 C *in20 doweq *OFF 001700
|
Figure 215. Sample Section of the Listing with OPTION(*NOSRCSTMT)
| If OPTION(*SRCSTMT) is specified, sequence numbers are printed on the left side
| of the listing to reflect the SEU sequence numbers. Statement numbers are printed
| on the right side of the listing. The statement number information is identical to the
| source ID and SEU sequence number information. For example, Figure 216 on
| page 427 shows a section of the listing that has a /COPY statement with sequence
| number 001600. The next line in the root source member is the same as the line
426 ILE RPG for AS/400 Programmer's Guide

Compiler Listings
| with the next sequence number in the listing: sequence number 001700. The three
| intervening lines are assigned the SEU sequence numbers from the /COPY source
| member. The corresponding statement numbers are genereated from source IDs
| and SEU sequence numbers of the root and /COPY source members.
|Seq <--------------------- Source Specifications ----------------------------------------------><---- Comments ----> Statement
|Number ....1....+....2....+<-------- 26 - 35 -------->....4....+....5....+....6....+....7....+....8....+....9....+...10 Number
|001500 C MOVE '123' BI_FLD1 001500
|001600 C/COPY MYCPY 971104 001600
| *--------------------------------------------------------------------------------------------*
|* RPG member name . . . . . : MYCPY * 5
|* External name . . . . . . : RPGGUIDE/QRPGLESRC(MYCPY) * 5
|* Last change . . . . . . . : 98/07/24 16:20:04 * 5
|* Text 'description' . . . . : Text on copy member * 5
| *--------------------------------------------------------------------------------------------*
|000100+C Blue(1) DSPLY 5000100
|000200+C Green(4) DSPLY 5000200
|000300+C Red(2) DSPLY 5000300
|001700 C *in20 doweq *OFF 001700
|
Figure 216. Sample Section of the Listing with OPTION(*SRCSTMT)
| Figure 217 on page 428 shows the entire source section for MYSRC with
| OPTION(*NOSRCSTMT) specified.
Appendix D. Compiler Listings 427

Compiler Listings
|5769RG1 V4R4M0 990521 RN IBM ILE RPG MYLIB/MYSRC AS400S01 98/07/28 14:21:00 Page 2
| .1a/
|Line <---------------------- Source Specifications ----------------------------><---- Comments ----> Do Page Change Src Seq
|Number ....1....+....2....+....3....+....4....+....5....+....6....+....7....+....8....+....9....+...10 Num Line Date Id Number
|S o u r c e L i s t i n g
|1 H DFTACTGRP(*NO) ACTGRP('Srcactgrp') CCSID(*GRAPH:*SRC) 980727 000100
|2 H OPTION(*NODEBUGIO) 980727 000200
|3 H BNDDIR('SRCLIB1/BNDDIR1' : 'SRCLIB2/BNDDIR2' : '"ext.nam"') 971104 000300
|4 H ALTSEQ(*SRC) 971104 000400
|5 H FIXNBR(*ZONED) 980728 000500
|6 H TEXT('Text specified on the Control Specification') 971104 000600
| *--------------------------------------------------------------------* .2/
|* Compiler Options in Effect: *
| *--------------------------------------------------------------------*
|* Text 'description' . . . . . . . : *
|* Text specified on the Control Specification *
|* Generation severity level . . . : 10 *
|* Default activation group . . . . : *NO *
|* Compiler options . . . . . . . . : *XREF *GEN *
| * *SECLVL *SHOWCPY *
| * *EXPDDS *EXT *
| * *SHOWSKP *NOSRCSTMT *
| * *NODEBUGIO *NOEVENTF *
|* Optimization level . . . . . . . : *NONE *
|* Source listing indentation . . . : '| ' *
|* Type conversion options . . . . : *NONE *
|* Sort sequence . . . . . . . . . : *HEX *
|* Language identifier . . . . . . : *JOBRUN *
|* User profile . . . . . . . . . . : *USER *
|* Authority ...........: *LIBCRTAUT *
|* Truncate numeric . . . . . . . . : *YES *
|* Fix numeric . . . . . . . . . . : *ZONED *INPUTPACKED *
|* Allow null values . . . . . . . : *NO *
|* Binding directory from Command . : BNDDIRA BNDDIRB *
|* Library . . . . . . . . . . . : CMDLIBA CMDLIBB *
|* Binding directory from Source . : BNDDIR1 BNDDIR2 *
|* Library . . . . . . . . . . . : SRCLIB1 SRCLIB2 *
| * "ext.nam" *
| * *LIBL *
|* Activation group . . . . . . . . : Srcactgrp *
|* Enable performance collection . : *PEP *
|* Profiling data . . . . . . . . . : *NOCOL *
| *--------------------------------------------------------------------*
| 7 FInFile IF E DISK 971104 000700
| *--------------------------------------------------------------------------------------------* .3/
| * RPG name External name *
|* File name. . . . . . . . . : INFILE MYLIB/INFILE *
|* Record format(s) . . . . . : INREC INREC *
| *--------------------------------------------------------------------------------------------*
| 8 FKEYL6 IF E K DISK 971104 000800
| *--------------------------------------------------------------------------------------------*
| * RPG name External name *
|* File name. . . . . . . . . : KEYL6 MYLIB/KEYL6 *
|* Record format(s) . . . . . : REC1 REC1 *
| * REC2 REC2 *
| *--------------------------------------------------------------------------------------------*
| 9 FOutfile O E DISK 971104 000900
| *--------------------------------------------------------------------------------------------*
| * RPG name External name *
|* File name. . . . . . . . . : OUTFILE MYLIB/OUTFILE *
|* Record format(s) . . . . . : OUTREC OUTREC *
| *--------------------------------------------------------------------------------------------*
|10 D Blue S 4 DIM(5) CTDATA PERRCD(1) 971104 001000
|11 D Green S 2 DIM(5) ALT(Blue) 971104 001100
|12 D Red S 4 DIM(2) CTDATA PERRCD(1) 980727 001200
|13 D DSEXT1 E DS 100 PREFIX(BI_) INZ(*EXTDFT) 980727 001300
| 14 D FLD3 E INZ('111') 980727 001400
Figure 217 (Part 1 of 3). Sample Source Part of the Listing
428 ILE RPG for AS/400 Programmer's Guide

Compiler Listings
| *--------------------------------------------------------------------------------------------* .4/ 1
|* Data structure . . . . . . : DSEXT1 * 1
|* Prefix . . . . . . . . . . : BI_ : 0 * 1
|* External format . . . . . : REC1 : MYLIB/DSEXT1 * 1
|* Format text . . . . . . . : Record format description * 1
| *--------------------------------------------------------------------------------------------* 1
| .5/
| 15=D BI_FLD1 5A EXTFLD (FLD1) FLD1 description 1000001
| 16=D INZ (*BLANK) 1000002
| 17=D BI_FLD2 10A EXTFLD (FLD2) FLD2 description 1000003
| 18=D INZ (*BLANK) 1000004
| 19=D BI_FLD3 18A EXTFLD (FLD3) FLD3 description 1000005
| 20=D INZ ('111') 1000006
| 21=IINREC 2000001
| *--------------------------------------------------------------------------------------------* 2
|* RPG record format . . . . : INREC * 2
|* External format . . . . . : INREC : MYLIB/INFILE * 2
| *--------------------------------------------------------------------------------------------* 2
| 22=I A 1 25 FLDA 2000002
|23=I A 26 90 FLDB 2000003
|24=I 13488 *VAR C 91 112 UCS2FLD 2000004
| 25=IREC1 3000001
| *--------------------------------------------------------------------------------------------* 3
|* RPG record format . . . . : REC1 * 3
|* External format . . . . . : REC1 : MYLIB/KEYL6 * 3
| *--------------------------------------------------------------------------------------------* 3
| 26=I *ISO-D 1 10 FLD12 3000002
|27=I A 11 13 FLD13 3000003
|28=I A 14 17 FLD14 3000004
|29=I A 18 22 FLD15 3000005
|30=I 13488 C 23 32 FLDC 3000006
|31=I 13488 *VAR C 33 44 FLDCV 3000007
|32=I 835 G 45 54 FLDG 3000008
| 33=IREC2 4000001
| *--------------------------------------------------------------------------------------------* 4
|* RPG record format . . . . : REC2 * 4
|* External format . . . . . : REC2 : MYLIB/KEYL6 * 4
| *--------------------------------------------------------------------------------------------* 4
| 34=I *ISO-D 1 10 FLD22 4000002
|35=I A 11 13 FLD23 4000003
|36=I A 14 17 FLD24 4000004
|37=I A 18 22 FLD25 4000005
|Line <--------------------- Source Specifications ----------------------------------------------><---- Comments ----> Src Seq
|Number ....1....+....2....+<-------- 26 - 35 -------->....4....+....5....+....6....+....7....+....8....+....9....+...10 Id Number
| 38 C MOVE '123' BI_FLD1 001500
|39 C/COPY MYCPY 971104 001600
| *--------------------------------------------------------------------------------------------* .6/
|* RPG member name . . . . . : MYCPY * 5
|* External name . . . . . . : MYLIB/QRPGLESRC(MYCPY) * 5
|* Last change . . . . . . . : 98/07/24 16:20:04 * 5
|* Text 'description' . . . . : Text specified on Copy Member * 5
| *--------------------------------------------------------------------------------------------*
| .7/
| 40+C Blue(1) DSPLY 5000100
| 41+C Green(4) DSPLY 5000200
| 42+C Red(2) DSPLY 5000300
| .8/
| 43 C *in20 doweq *OFF 001700
| 44 C | READ InRec ----20 001800
| 45 C | if NOT *in20 001900
|46 C FLDA | | DSPLY 002000
| 47 C | endif 002100
| 48 C enddo 002200
| 49 C write outrec 002300
| .9/
| 50 C SETON LR---- 002400
|47 C/DEFINE ABC 971104 002500
|51 C/IF DEFINED(ABC) 971104 002600
| 52 C MOVEL 'x' Y 10 002700
| 54 C MOVEL 'x' Z 10 002800
| 55 C/ELSE 971104 002900
| .10/
|------ C MOVEL ' ' Y 10 971104 003000
|------ C MOVEL ' ' Z 10 971104 003100
| 56 C/ENDIF 971104 003200
Figure 217 (Part 2 of 3). Sample Source Part of the Listing
Appendix D. Compiler Listings 429

Compiler Listings
|Line <---------------------- Source Specifications ----------------------------><---- Comments ----> Do Page Change Src Seq
|Number ....1....+....2....+....3....+....4....+....5....+....6....+....7....+....8....+....9....+...10 Num Line Date Id Number
| 57=OOUTREC 6000001
| *--------------------------------------------------------------------------------------------* 6
|* RPG record format . . . . : OUTREC * 6
|* External format . . . . . : OUTREC : MYLIB/OUTFILE * 6
| *--------------------------------------------------------------------------------------------* 6
| 58=O FLDY 100A CHAR 100 6000002
| 59=O FLDZ 132A CHAR 32 6000003
| 60=O GRAPHFLD 156G GRPH 12 835 6000004
|* * * * * E N D O F S O U R C E * * * * *
Figure 217 (Part 3 of 3). Sample Source Part of the Listing
|.1a/ *NOSRCSTMT Source Heading
| The source heading shown in the above example was generated with
| OPTION(*NOSRCSTMT) specified.
Line Number
Starts at 1 and increments by 1 for each source or generated
record. Use this number when debugging using statement
numbers.
Ruler LineThis line adjusts when indentation is specified.
Do Number
Identifies the level of the structured operations. This number
will not appear if indentation is requested.
Page Line Shows the first 5 columns of the source record.
Source Id Identifies the source (either /COPY or DDS) of the record.
For /COPY members, it can be used to obtain the external
member name from the /COPY member table.
|Sequence Number (on right side of listing)
Shows the SEU sequence number of the record from a
member in a source physical file. Shows an incremental
| number for records from a /COPY member or records gener-
ated from DDS.
|.1b/ *SRCSTMT Source Heading
| When OPTION(*SRCSTMT) is specified, the source heading changes
| to:
| .1b/
|Seq <---------------------- Source Specifications ----------------------------><---- Comments ----> Do Page Change Statement
|Number ....1....+....2....+....3....+....4....+....5....+....6....+....7....+....8....+....9....+...10 Num Line Date Number
| The Ruler Line, Do Number, and Page Line remain unchanged.
|Sequence Number (on left side of listing)
| Shows the SEU sequence number of the record from a
| member in a source physical file. Shows an incremental
| number for records from a /COPY member or records gener-
| ated from DDS.
430 ILE RPG for AS/400 Programmer's Guide
Compiler Listings
|Statement Number
| Shows the statement number generated from the source ID
| number and the SEU sequence number as follows:
|stmt_num = source_ID * 1000000 + source_SEU_sequence_number
| Use this number when debugging using statement numbers.
.2/ Compiler Options in Effect
Identifies the compiler options in effect. Displayed when compile-option
keywords are specified on the control specification.
.3/ File/Record Information
Identifies the externally described file and the records it contains.
.4/ DDS Information
Identifies from which externally described file the field information is
extracted. Shows the prefix value, if specified. Shows the format record
text if specified in the DDS.
.5/ Generated Specifications
Shows the specifications generated from the DDS, indicated by '='
beside the Line Number. Shows up to 50 characters of field text if it is
| specified in the DDS. Shows the initial value as specified by the INZ
| keyword on the definition specification. If INZ(*EXTDFT) is specified for
| externally described data structure subfields, the DDS default value is
| displayed. Default values that are too long to fit on one line are trun-
| cated and suffixed with '...'.
.6/ /COPY Member Information
Identifies which /COPY member is used. Shows the member text, if any.
Shows the date and time of the last change to the member.
.7/ /COPY Member Records
Shows the records from the /COPY member, indicated by a '+' beside
the Line Number.
.8/ Indentation
Shows how structured operations appear when you request that they be
marked.
.9/ Indicator Usage
Shows position of unused indicators, when an indicator is used.
.10/ OPTION(*SHOWSKP) Usage
Shows two statements excluded by an /IF directive, indicated by a
'-------' beside the statements. If the OPTION(*NOSHOWSKP) was spec-
ified these two statements would be replaced by: LINES EXCLUDED: 2.
Additional Diagnostic Messages
The Additional Diagnostic Messages section lists compiler messages which indicate
| errors spanning more than one line. When possible, the messages indicate the line
| number and sequence number of the source which is in error. Figure 218 on
| page 432 shows an example.
Appendix D. Compiler Listings 431

Compiler Listings
|A d d i t i o n a l D i a g n o s t i c M e s s a g e s
| Msg id Sv Number Seq Message text
|*RNF7066 00 8 000800 Record-Format REC1 not used for input or output.
|*RNF7066 00 8 000800 Record-Format REC2 not used for input or output.
|*RNF7086 00 60 000004 RPG handles blocking for file INFILE. INFDS is updated only
|when blocks of data are transferred.
|*RNF7086 00 60 000004 RPG handles blocking for file OUTFILE. INFDS is updated
|only when blocks of data are transferred.
| * * * * * E N D O F A D D I T I O N A L D I A G N O S T I C M E S S A G E S * * * * *
|
Figure 218. Sample Additional Diagnostic Messages with OPTION(*NOSRCSTMT)
| If OPTION(*SRCSTMT) is specified, the messages will have only the statement
| number shown. Figure 219 shows an example.
|A d d i t i o n a l D i a g n o s t i c M e s s a g e s
| Msg id Sv Statement Message text
|*RNF7066 00 000800 Record-Format REC1 not used for input or output.
|*RNF7066 00 000800 Record-Format REC2 not used for input or output.
|*RNF7086 00 6000004 RPG handles blocking for file INFILE. INFDS is updated only
|when blocks of data are transferred.
|*RNF7086 00 6000004 RPG handles blocking for file OUTFILE. INFDS is updated
|only when blocks of data are transferred.
| * * * * * E N D O F A D D I T I O N A L D I A G N O S T I C M E S S A G E S * * * * *
|
Figure 219. Sample Additional Diagnostic Messages with OPTION(*SRCSTMT)
Output Buffer Positions
The Field Positions in Output Buffer Positions table is included in the listing when-
ever the source contains programmed-described Output specifications. For each
variable or literal that is output, the table contains the line number of output field
specification and its start and end positions within the output buffer. Literals that are
too long for the table are truncated and suffixed with '...' with no ending apos-
trophe (for example, 'Extremely long-litera...'). Figure 220 shows an example of an
Output Buffer Position table.
|O u t p u t B u f f e r P o s i t i o n s
|Line Start End Field or Constant
|Number Pos Pos
| 58 1 100 FLDY
|59 101 132 FLDZ
|60 133 156 GRAPHFLD
| * * * * * E N D O F O U T P U T B U F F E R P O S I T I O N * * * * *
Figure 220. Output Buffer Position Table
/COPY Member Table
The /COPY member table identifies any /COPY members specified in the source
and lists their external names. You can find the name and location of a member
using the Source ID number. The table is also useful as a record of what members
are used by the module/program. Figure 221 shows an example.
|/ C o p y M e m b e r s
|Line Src RPG name <-------- External name -------> CCSID <- Last change ->
|Number Id Library File Member Date Time
| 39 5 MYCPY MYLIB QRPGLESRC MYCPY 37 98/07/24 16:20:04
|* * * * * E N D O F / C O P Y M E M B E R S * * * * *
Figure 221. Sample /COPY Member Table
432 ILE RPG for AS/400 Programmer's Guide

Compiler Listings
Compile-Time Data
The Compile-Time Data section includes information on ALTSEQ or NLSS tables,
and on tables and arrays. In this example, there is an alternate collating sequence
and two arrays, as shown in Figure 222.
|C o m p i l e T i m e D a t a
| 61** 971104 003300
| *--------------------------------------------------------------------*
|* Alternate Collating Sequence Table Data: *
| *--------------------------------------------------------------------*
| 62 ALTSEQ 1122ACAB4B7C36F83A657D73 971104 003400
|Line <---------------------- Data Records --------------------------------------------------------------> Change Src Seq
|Number ....+....1....+....2....+....3....+....4....+....5....+....6....+....7....+....8....+....9....+...10 Date Id Number
| *--------------------------------------------------------------------*
|* Alternate Collating Sequence Table: *
|* Number of characters with an altered sequence . . . . . . : 6 .1/ *
|* .2/ 0_ 1_ 2_ 3_ 4_ 5_ 6_ 7_ 8_ 9_ A_ B_ C_ D_ E_ F_ *
|* _0 . . . . . . . . . . . . . . . . _0 *
|* _1 . 22 .3/. . . . . . . . . . . . . _1 *
|* _2 . . . . . . . . . . . . . . . . _2 *
|* _3 . . . . . . . . . . . . . . . . _3 *
|* _4 . . . . . . . . . . . . . . . . _4 *
|* _5 . . . . . . . . . . . . . . . . _5 *
|* _6 . . . F8 . . . . . . . . . . . . _6 *
|* _7 . . . . . . . . . . . . . . . . _7 *
|* _8 . . . . . . . . . . . . . . . . _8 *
|* _9 . . . . . . . . . . . . . . . . _9 *
|* _A . . . 65 . . . . . . . . . . . . _A *
|* _B . . . . 7C . . . . . . . . . . . _B *
|* _C . . . . . . . . . . AB . . . . . _C *
|* _D . . . . . . . 73 . . . . . . . . _D *
|* _E . . . . . . . . . . . . . . . . _E *
|* _F . . . . . . . . . . . . . . . . _F *
|* 0_ 1_ 2_ 3_ 4_ 5_ 6_ 7_ 8_ 9_ A_ B_ C_ D_ E_ F_ *
| *--------------------------------------------------------------------*
| 63** 971104 003500
| *--------------------------------------------------------------------*
|* Array . . . : BLUE .4/ Alternating Array . . . . : GREEN *
| *--------------------------------------------------------------------*
| 64 1234ZZ 971104 003600
| 65 ABCDYY 971104 003700
| 66 5432XX 971104 003800
| 67 EDCBWW 971104 003900
| 68 ABCDEF 0980728 004000
| 69** 971104 00410
| *--------------------------------------------------------------------*
|* Array . . . : RED *
| *--------------------------------------------------------------------*
| 70 3861 971104 00420
| 71 TJKL 971104 00430
|* * * * * E N D O F C O M P I L E T I M E D A T A * * * * *
Figure 222. Sample Compile-Time Data Section
.1/ Total Number of Characters Altered
Shows the number of characters whose sort sequence has been altered.
.2/ Character to be Altered
The rows and columns of the table together identify the characters to be
altered. For example, the new value for character 3A is 65, found in
column 3_ and row _A.
.3/ Alternate Sequence
The new hexadecimal sort value of the selected character.
.4/ Array/Table information
Identifies the name of the array or table for which the compiler is
expecting data. The name of the alternate array is also shown, if it is
defined.
Appendix D. Compiler Listings 433

Compiler Listings
Key Field Information
The Key Field Information section shows information about key fields for each
keyed file. It also shows information on any keys that are common to multiple
records (that is, common keys). Figure 223 shows an example.
|K e y F i e l d I n f o r m a t i o n
| File Internal External
| Record field name field name Attributes
| 2 KEYL6
| Common Keys:
|DATE *ISO- 10
| CHAR 3
| REC1
|FLD12 DATE *ISO- 10
| FLD13 CHAR 3
| FLD15 CHAR 5
| FLDC UCS2 5 13488
| FLDCV VUC2 5 13488
| FLDG GRPH 5 835
| REC2
|FLD22 DATE *ISO- 10
| FLD23 CHAR 3
| * * * * * E N D O F K E Y F I E L D I N F O R M A T I O N * * * * *
Figure 223. Sample Key Field Information
Cross-Reference Table
The Cross-Reference table contains at least three lists:
¹files and records
¹global fields
¹indicators
In addition, it contains the local fields that are used by each subprocedure. Use this
table to check where files, fields and indicators are used within the
module/program.
Note that the informational message RNF7031, which is issued when an identifier is
not referenced, will only appear in the cross-reference section of the listing and in
the message summary. It does not appear in the source section of the listing.
Names longer than 122 characters, will appear in the cross-reference section of the
listing split across multiple lines. The entire name will be printed with the characters
'...' at the end of the lines. If the final portion of the name is longer than 17 charac-
ters, the attributes and line numbers will be listed starting on the following line.
Figure 224 on page 435 shows an example for the module TRANSRPT, which has
two subprocedures.
| In this example, the Cross-Reference table shows the line numbers for each refer-
| ence. If you specify OPTION(*SRCSTMT) instead of OPTION(*NOSRCSTMT), the
| statement numbers will be displayed for each reference and the cross reference
| listing can extend beyond the first 80 columns of the listing.
434 ILE RPG for AS/400 Programmer's Guide

Compiler Listings
|C r o s s R e f e r e n c e
|File and Record References:
| File Device References (D=Defined)
| Record
| CUSTFILE DISK 8D
| CUSTREC 0 44
|*RNF7031 CUSTRPT DISK 9D
|ARREARS 0 60 79
|Global Field References:
|Field Attributes References (D=Defined M=Modified)
| *INZSR BEGSR 63D
| AMOUNT P(10,2) 56M 83 95
| CITY A(20) 53D 132
|CURDATE D(10*ISO-) 42D 64M 92
| CUSTNAME A(20) 50D 122
| CUSTNUM P(5,0) 49D 124
| DUEDATE A(10) 57M 84 91
| EXTREMELY_LONG_PROCEDURE_NAME_THAT_REQUIRES_MORE_THAN_ONE_LINE_IN_THE_CROSS_REFERENCE_EVEN_THOUGH_THE_ENTIRE_LINE_UP_TO_...
| COLUMN_132_IS_USED_TO_PRINT_THE_NAME...
| I(5,0) 9D
| PROTOTYPE
|FMTCUST PROTOTYPE 35D 59 113 114
| 134
| INARREARS A(1) 30D 58 85 86
| PROTOTYPE 101
|LONG_FLOAT F(8) 7D 11M 12M
| NUMTOCHAR A(31) 22D 124 130
| PROTOTYPE
| RPTADDR A(100) 59 82
| RPTNAME C(100) 59 81
| CCSID(13488)
| RPTNUM P(5,0) 80
| SHORT_FLOAT F(4) 8D 10M
|*RNF7031 STATE A(2) 54D
| STREETNAME A(20) 52D 131
| STREETNUM P(5,0) 51D 130
| THIS_NAME_IS_NOT_QUITE_SO_LONG...
| A(5) 7D
| UDATE S(6,0) 64
|*RNF7031 ZIP P(5,0) 55D
|INARREARS Field References:
|Field Attributes References (D=Defined M=Modified)
|DAYSLATE I(10,0) 88D 92M 94
|DATEDUE D(10*ISO-) 89D 91M 92
|FMTCUST Field References:
|Field Attributes References (D=Defined M=Modified)
| NAME A(100) 115D 122M
| BASED(_QRNL_PST+)
| ADDRESS A(100) 116D 130M
| BASED(_QRNL_PST+)
| Indicator References:
|Indicator References (D=Defined M=Modified)
|*RNF7031 01 44D
|* * * * * E N D O F C R O S S R E F E R E N C E * * * * *
Figure 224. Sample Cross-Reference Table with OPTION(*NOSRCSTMT)
External References List
The External References section lists the external procedures and fields which are
required from or available to other modules at bind time. This section is shown
whenever the source contains statically bound procedures, imported Fields, or
exported fields.
The statically bound procedures portion contains the procedure name, and the ref-
erences to the name on a CALLB operation or %PADDR built-in function, or the
name of a prototyped bound procedure called by CALLP or within an expression.
The imported fields and exported fields portions contain the field name, the dimen-
sion if it is an array, the field attribute and its definition reference. Figure 225 on
page 436 shows an example.
Appendix D. Compiler Listings 435

Compiler Listings
E x t e r n a l R e f e r e n c e s
Statically bound procedures:
Procedure References
PROTOTYPED 2 2
PADDR_PROC 4
CALLB_PROC 6
Imported fields:
Field Attributes Defined
IMPORT_FLD P(5,0) 3
Exported fields:
Field Attributes Defined
EXPORT_ARR(2) A(5) 2
* * * * * E N D O F E X T E R N A L R E F E R E N C E S * * * * *
Figure 225. Sample External References
Message Summary
The message summary contains totals by severity of the errors that occurred. If
OPTION(*SECLVL) is specified, it also provides second-level message text.
Figure 226 shows an example.
|M e s s a g e S u m m a r y
| Msg id Sv Number Message text
|*RNF7031 00 16 The name or indicator is not referenced.
|Cause . . . . . : The field, subfield, TAG, data
|structure, PLIST, KLIST, subroutine, indicator, or
|prototype is defined in the program, but not referenced.
|Recovery . . . : Reference the item, or remove it from
| the program. Compile again.
|*RNF7066 00 2 Record-Format name of Externally-Described file is not used.
|Cause . . . . . : There is a Record-Format name for an
|Externally-Described File that is not used on a valid
|input or output operation.
|Recovery . . . : Use the Record-Format name of the
|Externally-Described File for input or output, or specify
|the name as a parameter for keyword IGNORE. Compile
| again.
|*RNF7086 00 2 RPG handles blocking for the file. INFDS is updated only when
|blocks of data are transferred.
|Cause . . . . . : RPG specifies MLTRCD(*YES) in the UFCB
|(User-File-Control Block). Records are passed between RPG
|and data management in blocks. Positions 241 through the
|end of the INFDS (File-Information-Data Structure) are
|updated only when a block of records is read or written.
|Recovery . . . : If this information is needed after
|each read or write of a record, specify the OVRDBF
|command for the file with SEQONLY(*NO).
|* * * * * E N D O F M E S S A G E S U M M A R Y * * * * *
Figure 226. Sample Message Summary
Final Summary
The final summary section provides final message statistics and source statistics. It
also specifies the status of the compilation. Figure 227 on page 437 shows an
example.
436 ILE RPG for AS/400 Programmer's Guide

Compiler Listings
|F i n a l S u m m a r y
| Message Totals:
|Information (00) . . . . . . . : 20
|Warning (10) . . . . . . . : 0
|Error (20) . . . . . . . : 0
|Severe Error (30+) . . . . . . : 0
| --------------------------------- -------
|Total . . . . . . . . . . . . . : 20
| Source Totals:
|Records . . . . . . . . . . . . : 71
|Specifications . . . . . . . . : 55
|Data records . . . . . . . . . : 8
|Comments . . . . . . . . . . . : 0
|* * * * * E N D O F F I N A L S U M M A R Y * * * * *
|Program MYSRC placed in library MYLIB. 00 highest severity. Created on 98/07/28 at 14:21:03.
|* * * * * E N D O F C O M P I L A T I O N * * * * *
Figure 227. Sample Final Summary
Code Generation and Binding Errors
Following the final summary section, you may find a section with code generation
errors and/or binding errors.
The code generation error section will appear only if errors occur while the compiler
is generating code for the module object. Generally, this section will not appear.
The binding errors section will appear whenever there are messages arising during
the binding phase of the CRTBNDRPG command. A common error is the failure to
specify the location of
all
the external procedures and fields referenced in the
source at the time the CRTBNDRPG command was issued.
Appendix D. Compiler Listings 437
Compiler Listings
438 ILE RPG for AS/400 Programmer's Guide

Bibliography
For additional information about topics related to ILE
RPG programming on the AS/400 system, refer to the
following IBM AS/400 publications:
¹
ADTS/400: Application Development Manager
User's Guide
, SC09-2133-01, describes creating
and managing projects defined for the Application
Development Manager feature as well as using the
program to develop applications.
¹
ADTS/400: Programming Development Manager
,
SC09-1771-00, provides information about using the
Programming Development Manager (PDM) to work
with lists of libraries, objects, members, and user-
defined options to easily do such operations as
copy, delete, and rename. Contains activities and
reference material to help the user learn PDM. The
most commonly used operations and function keys
are explained in detail using examples.
¹
ADTS for AS/400: Source Entry Utility
,
SC09-2605-00, provides information about using the
Application Development ToolSet for AS/400 Source
Entry Utility (SEU) to create and edit source
members. The manual explains how to start and
end an SEU session and how to use the many fea-
tures of this full-screen text editor. The manual con-
tains examples to help both new and experienced
users accomplish various editing tasks, from the
simplest line commands to using pre-defined
prompts for high-level languages and data formats.
¹
Application Display Programming
, SC41-5715-00,
provides information about:
– Using DDS to create and maintain displays for
applications;
– Creating and working with display files on the
system;
– Creating online help information;
– Using UIM to define panels and dialogs for an
application;
– Using panel groups, records, or documents
¹
Backup and Recovery
, SC41-5304-03, provides
information about setting up and managing the
following:
– Journaling, access path protection, and commit-
ment control
– User auxiliary storage pools (ASPs)
– Disk protection (device parity, mirrored, and
checksum)
Provides performance information about backup
media and save/restore operations. Also includes
advanced backup and recovery topics, such as
using save-while-active support, saving and
restoring to a different release, and programming
tips and techniques.
¹
CL Programming
, SC41-5721-02, provides a wide-
ranging discussion of AS/400 programming topics
including a general discussion on objects and
libraries, CL programming, controlling flow and com-
municating between programs, working with objects
in CL programs, and creating CL programs. Other
topics include predefined and impromptu messages
and message handling, defining and creating user-
defined commands and menus, application testing,
including debug mode, breakpoints, traces, and
display functions.
¹
CL Reference (Abridged)
, SC41-5722-03, provides
a description of the AS/400 control language (CL)
and its OS/400 commands. (Non-OS/400 com-
mands are described in the respective licensed
program publications.) Also provides an overview of
all
the CL commands for the AS/400 system, and it
describes the syntax rules needed to code them.
¹
Communications Management
, SC41-5406-02, pro-
vides information about work management in a
communications environment, communications
status, tracing and diagnosing communications
problems, error handling and recovery, perform-
ance, and specific line speed and subsystem
storage information.
¹
Data Management
, SC41-5710-00, provides infor-
mation about using files in application programs.
Includes information on the following topics:
– Fundamental structure and concepts of data
management support on the system
– Overrides and file redirection (temporarily
making changes to files when an application
program is run)
– Copying files by using system commands to
copy data from one place to another
– Tailoring a system using double-byte data
¹
DB2 UDB for AS/400 Database Programming
,
SC41-5701-02, provides a detailed discussion of the
AS/400 database organization, including information
on how to create, describe, and update database
files on the system. Also describes how to define
files to the system using AS/400 data description
specifications (DDS) keywords.
¹
DB2 UDB for AS/400 SQL Programming
,
SC41-5611-02, provides information about how to
use DB2 UDB for AS/400 Query Manager and SQL
Development kit licensed program. Shows how to
access data in a database library and prepare, run,
and test an application program that contains
Copyright IBM Corp. 1994, 1999 439
embedded SQL statements. Contains examples of
SQL statements and a description of the interactive
SQL function. Describes common concepts and
rules for using SQL statements in COBOL/400,
ILE COBOL, PL/I, ILE C, FORTRAN/400,
RPG/400, ILE RPG, and REXX.
¹
DB2 UDB for AS/400 SQL Reference
,
SC41-5612-02, provides information about how to
use Structured Query Language DB2 UDB for
AS/400 statements and gives details about the
proper use of the statements. Examples of state-
ments include syntax diagrams, parameters, and
definitions. A list of SQL limits and a description of
the SQL communication area (SQLCA) and SQL
descriptor area (SQLDA) are also provided.
¹
DDS Reference
, SC41-5712-01, provides detailed
descriptions for coding the data description specifi-
cations (DDS) for file that can be described
externally. These files are physical, logical, display,
print, and intersystem communication function (ICF)
files.
¹
Distributed Data Management
, SC41-5307-00, pro-
vides information about remote file processing. It
describes how to define a remote file to OS/400 dis-
tributed data management (DDM), how to create a
DDM file, what file utilities are supported through
DDM, and the requirements of OS/400 DDM as
related to other systems.
¹
Experience RPG IV Multimedia Tutorial
,
SK2T-2700, is an interactive self-study program
explaining the differences between RPG III and
RPG IV and how to work within the new ILE envi-
ronment. An accompanying workbook provides
additional exercises and doubles as a reference
upon completion of the tutorial. ILE RPG code
examples are shipped with the tutorial and run
directly on the AS/400.
¹
GDDM Programming Guide
, SC41-0536-00, pro-
vides information about using OS/400 graphical
data display manager (GDDM) to write graphics
application programs. Includes many example pro-
grams and information to help users understand
how the product fits into data processing systems.
¹
GDDM Reference
, SC41-3718-00, provides informa-
tion about using OS/400 graphical data display
manager (GDDM) to write graphics application pro-
grams. This manual provides detailed descriptions
of all graphics routines available in GDDM. Also
provides information about high-level language
interfaces to GDDM.
¹
ICF Programming
, SC41-5442-00, provides informa-
tion needed to write application programs that use
AS/400 communications and the OS/400 inter-
system communications function (OS/400-ICF). Also
contains information on data description specifica-
tions (DDS) keywords, system-supplied formats,
return codes, file transfer support, and program
examples.
¹
IDDU Use
, SC41-5704-00, describes how to use
the AS/400 interactive data definition utility (IDDU)
to describe data dictionaries, files, and records to
the system. Includes:
– An introduction to computer file and data defi-
nition concepts
– An introduction to the use of IDDU to describe
the data used in queries and documents
– Representative tasks related to creating, main-
taining, and using data dictionaries, files, record
formats, and fields
– Advanced information about using IDDU to work
with files created on other systems and informa-
tion about error recovery and problem pre-
vention.
¹
ILE C for AS/400 Programmer's Guide
,
SC09-2712-01, provides information on how to
develop applications using the ILE C for AS/400
language. It includes information about creating,
running and debugging programs. It also includes
programming considerations for interlanguage
program and procedure calls, locales, handling
exceptions, database, externally described and
device files. Some performance tips are also
described. An appendix includes information on
migrating source code from EPM C/400 or System
C/400 to ILE C.
¹
ILE COBOL for AS/400 Programmer's Guide
,
SC09-2540-01, provides information about how to
write, compile, bind, run, debug, and maintain ILE
COBOL programs on the AS/400 system. It pro-
vides programming information on how to call other
ILE COBOL and non-ILE COBOL programs, share
data with other programs, use pointers, and handle
exceptions. It also describes how to perform
input/output operations on externally attached
devices, database files, display files, and ICF files.
¹
ILE Concepts
, SC41-5606-03, explains concepts
and terminology pertaining to the Integrated Lan-
guage Environment (ILE) architecture of the OS/400
licensed program. Topics covered include creating
modules, binding, running programs, debugging pro-
grams, and handling exceptions.
¹
ILE RPG for AS/400 Reference
, SC09-2508-02,
provides information about the ILE RPG for AS/400
programming language. This manual describes,
position by position and keyword by keyword, the
valid entries for all RPG IV specifications, and pro-
vides a detailed description of all the operation
codes and built-in functions. This manual also con-
tains information on the RPG logic cycle, arrays and
tables, editing functions, and indicators.
440 ILE RPG for AS/400 Programmer's Guide
¹
ILE RPG for AS/400 Reference Summary
,
SX09-1315-01, provides information about the RPG
III and RPG IV programming language. This
manual contains tables and lists for all specifica-
tions and operations in both languages. A key is
provided to map RPG III specifications and oper-
ations to RPG IV specifications and operations.
¹
Printer Device Programming
, SC41-5713-03, pro-
vides information to help you understand and
control printing. Provides specific information on
printing elements and concepts of the AS/400
system, printer file and print spooling support for
printing operations, and printer connectivity.
Includes considerations for using personal com-
puters, other printing functions such as Business
Graphics Utility (BGU), advanced function printing
(AFP), and examples of working with the AS/400
system printing elements such as how to move
spooled output files from one output queue to a dif-
ferent output queue. Also includes an appendix of
control language (CL) commands used to manage
printing workload. Fonts available for use with the
AS/400 system are also provided. Font substitution
tables provide a cross-reference of substituted fonts
if attached printers do not support application-
specified fonts.
¹
Security - Basic
, SC41-5301-00, explains why secu-
rity is necessary, defines major concepts, and pro-
vides information on planning, implementing, and
monitoring basic security on the AS/400 system.
¹
Security - Reference
, SC41-5302-03, tells how
system security support can be used to protect the
system and the data from being used by people
who do not have the proper authorization, protect
the data from intentional or unintentional damage or
destruction, keep security information up-to-date,
and set up security on the system.
¹
Software Installation
, SC41-5120-03, provides step-
by-step procedures for initial installation, installing
licensed programs, program temporary fixes (PTFs),
and secondary languages from IBM. This manual is
also for users who already have an AS/400 system
with an installed release and want to install a new
release.
¹
System API Reference
, SC41-5801-03, provides
information for the experienced programmer on how
to use the application programming interfaces
(APIs) to such OS/400 functions as:
– Dynamic Screen Manager
– Files (database, spooled, hierarchical)
– Message handling
– National language support
– Network management
– Objects
– Problem management
– Registration facility
– Security
– Software products
– Source debug
– UNIX-type
– User-defined communications
– User interface
– Work management
Includes original program model (OPM), Integrated
Language Environment (ILE), and UNIX-type APIs.
¹
System Operation
, SC41-4203-00, provides infor-
mation about handling messages, working with jobs
and printer output, devices communications,
working with support functions, cleaning up your
system, and so on.
¹
Basic System Operation, Administration, and
Problem Handling
, SC41-5206-03, provides informa-
tion about the system unit control panel, starting
and stopping the system, using tapes and diskettes,
working with program temporary fixes, as well as
handling problems.
¹
Tape and Diskette Device Programming
,
SC41-5716-01, provides information to help users
develop and support programs that use tape and
diskette drives for I/O. Includes information on
device files and descriptions for tape and diskette
devices.
Bibliography 441
442 ILE RPG for AS/400 Programmer's Guide

Index
Special Characters
/COPY statement
conversion problems 389, 398
COPY debug view 168
in a conversion report 394
table in compiler listing 432
*CANCL 237
*DETC 237
*DETL 237
*EXTDFT
example 427
in compiler listing 431
*GETIN 237
*JOB
sort sequence, SRTSEQ 414
*JOBRUN
language identifier, LANGID 415
sort sequence, SRTSEQ 414
*OFL 237
*PSSR
See
program exception/error subroutine
*TOTC 237
*TOTL 237
*USER
user profile, USRPRF 415
%ADDR (Get Address of Variable)
omitted parameters 140
%ADDR debug built-in 206
%INDEX debug built-in 206
%PARMS (Return Number of Parameters)
checking for number of parameters 141
%SUBSTR debug built-in
changing values 208
examples 207
%VARS debug built-in 206
Numerics
01-99 indicators
displaying while debugging 204
in a sample formatted dump 257
A
abnormal program/procedure end 153
access path
example of 288
for externally described DISK file 282
for indexed file 288
ACTGRP parameter
CRTBNDRPG command 58, 419
CRTPGM command 82
ACTGRP parameter
(continued)
specifying 110
using 60
activation group
*NEW 154
*CALLER 111
running in OPM default 111
specifying 111
definition 109
deleting 112
identifying 82, 110
managing 109
named 82
deleting 110
specifying 110
*NEW 82
ending 110
specifying 110
OPM default 111
QILE 82, 110
role in exception handling 218
activation, program 109
Add Reply List Entry (ADDRPLYE) command
adding to system reply list 108
adding objects to a debug session 172
additional diagnostic messages section of compiler
listing 431
ADDRPLYE command
See
Add Reply List Entry (ADDRPLYE) command
ADTS 13
ALLOC (allocate storage) operation code 113
allocating storage for a run-time array 119
alternate collating sequence
debug considerations 183
ALWNULL parameter
See also
null value support
CRTBNDRPG command 58, 418
CRTRPGMOD command 74
analyzing your conversion 393
API
See
application programming interface (API)
application design
See
creating programs
Application Development Manager 13
Application Development ToolSet for AS/400 13
Application Dictionary Services 14
application programming interface (API)
calling non-bindable 128
QMHSNDPM 374
Retrieve Message (QMHRTVM) API 157
area parameter for SPECIAL PLIST 328
Copyright IBM Corp. 1994, 1999 443
array
conversion problems 402
displaying while debugging 202
loading 403
prerun-time arrays 403
arrival sequence access path 282
ATTR debug command
definition 164
example 210
using 210
audit file 381
See also
log file
AUT parameter
CRTBNDRPG command 58, 415
CRTRPGMOD command 74
authority to commands xv
auto report program
converting to ILE RPG 389
avoiding a loop in an error subroutine 235
B
behavior of bound ILE RPG modules 80
behavioral differences between OPM RPG/400 and ILE
RPG 373
bibliography 439
bindable APIs
calling conventions 155
CEE4ABN 155
CEECRHP (Create Heap) 20, 120
CEECZST (Reallocate Storage) 20
CEEDSHP (Discard Heap) 20, 120
CEEFRST (Free Storage) 20
CEEGTST (Get Heap Storage) 20, 120
CEEHDLR (Register ILE Condition Handler) 238
CEEHDLU (Unregister ILE Condition Handler) 238
CEERTX (Register Call Stack Entry Termination
User Exit Procedure) 244
CEETREC 155
CEETSTA (Check for Omitted Argument) 140
CEEUTX (Call Stack Entry Termination User Exit
Procedure) 244
Create Heap (CEECRHP) 20, 120
description 155
Discard Heap (CEEDSHP) 20, 120
Free Storage (CEEFRST) 20
Get Descriptive Information About a String Argument
(CEESGI) 139
Get Heap Storage (CEEGTST) 20, 120
overview 20
passing operational descriptors to 138
Reallocate Storage (CEECZST) 20
Retrieve Operational Descriptor Information
(CEEDOD) 139
returning from a procedure 155
sample coding 155
binder language
example 97
reasons for using 92
binder listing
as maintenance resource 86
basic 100
creating 85
determining exports in service program 91
sections of 85
binding
after modifying a module 86
definition 81
modules into a program 81
service program to a program 98
binding errors in compiler listing 437
binding multiple modules 84
blocking/unblocking records 287
BNDDIR parameter on CRTBNDRPG
CRTBNDRPG command 58, 418
CRTRPGMOD command 74
static binding 60
BREAK debug command
definition 164
example 183
using 179, 181, 185
breakpoints
conditional
setting and removing for job 181
setting and removing for thread 187
removing all 188
setting and removing 177
setting using statement numbers 185
testing 178
unconditional
setting and removing for job 178
setting and removing for thread 180
browsing a compiler listing using SEU 68
built-in functions
%ADDR 140
C
calculation specifications
general description 3
program-described WORKSTN file 340
CALL (call a program) operation code
in a conversion report 394
using 148
CALL CL command
example passing parameters 104
passing parameters 104
running a program 103
call operations
calling programs 148
DSPPGMREF 149
fixed-form call 148
444 ILE RPG for AS/400 Programmer's Guide
call operations
(continued)
free-form call 133, 134
query names of called procedures 149
special routines 157
using 133
call stack 129, 218
Call Stack Entry Termination User Exit Procedure
(CEEUTX) 244
CALLB (call a bound procedure) operation code
calling programs 148
using 148
*CALLER 111
calling a graphics routine 156
calling programs/procedures
abnormal program/procedure end 153
call stack 129
calling bindable APIs 155
calling graphics 156
calling procedures 128
calling programs 128
calling special routines 157
fixed-form call 148
free-form call 133, 134
interlanguage calls 146
normal program/procedure end 152
overview 127
parameter passing methods 135
recursive calls 130
returning from a called program or procedure 152
returning values 134
returning without ending 154
static calls 128
using the CALL operation 148
using the CALLB operation 148
within ILE 19
CALLP (call a prototyped program or procedure) opera-
tion code
using 133
cancel handler 217
CEERTX (Register Call Stack Entry Termination
User Exit Procedure) 244
CEEUTX (Call Stack Entry Termination User Exit
Procedure) 244
example 245
using 244
CCSIDs
indicated in compiler listing 428
CEE4ABN 155
CEECRHP (Create Heap) bindable API 20, 120
CEECZST (Reallocate Storage) bindable API 20
CEEDOD (Retrieve Operational Descriptor
Information) 94
example 139
operational descriptors 139
CEEDSHP (Discard Heap) bindable API 20, 120
CEEFRST (Free Storage) bindable API 20
CEEGTST (Get Heap Storage) bindable API 20, 120
CEEHDLR (Register ILE Condition Handler) 238
CEEHDLU (Unregister ILE Condition Handler) 238
CEERTX (Register Call Stack Entry Termination User
Exit Procedure) 244
CEESGI (Get Descriptive Information About a String
Argument) 139
CEETREC 155
CEETSTA (Check for Omitted Argument) 140
CEEUTX (Call Stack Entry Termination User Exit Proce-
dure) 244
Change Module (CHGMOD) command 88
removing observability 88
Change Program (CHGPGM) command
optimization parameters 88
removing observability 88
Change Service Program (CHGSRVPGM)
command 100
changing a module 86
changing a program 86
changing a service program 93
changing field values while debugging 208
changing optimization level
See also
optimization
of a program or module 87
changing the debug view of a module 176
character format
character CCSID
indicated in compiler listing 428
displaying while debugging 205
Check for Omitted Argument (CEETSTA) 140
checking for the number of passed parameters 141
checking, level 270
CHGMOD command
See
Change Module (CHGMOD) command
CHGPGM command
See
Change Program (CHGPGM) command
CHGSRVPGM
See
Change Service Program (CHGSRVPGM)
command
CL commands
Add Program (ADDPGM) 172
additional service program commands 93
ADDRPLYE 108
authority xv
CALL 103
Change Module (CHGMOD) 88
CHGPGM 88
commonly used commands 12
CRTPGM command 82
CRTRPGMOD 74
CVTRPGSRC 383
Display Module Source (DSPMODSRC) 172, 173,
175
DSPMOD 149
Index 445
CL commands
(continued)
DSPPGMREF 149
End Debug (ENDDBG) 170
module-related 80
MONMSG 247
program-related 85
RCLACTGR 110
RCLRSC 112
reading syntax diagrams 405
Remove Program (RMVPGM) 172
Start Debug (STRDBG) 170, 171
UPDPGM 87
using 405
WRKRPLYE 109
clear command 334
CLEAR debug command
definition 164
removing all 188
using 179, 182, 187
code conversion constraints 398
code generation errors in compiler listing 437
collating sequence
See
alternate collating sequence
combined file 341
command attention (CA) keys 332
command definition 108
command function (CF) keys 332
COMMIT (commit) operation code
commitment control 309
system considerations 309
with multiple devices 309
commitment control 307
COMMIT operation 309
conditional 311
example 310
in program cycle 312
locks 308
scoping 308
specifying files 309
starting and ending 307
communication
accessing other programs and systems 331
compatibility differences between OPM RPG/400 and
ILE RPG 373
compilation errors, correcting 66
compile time array or table
See also
array
section in compiler listing 433
compiler directives
changing a listing heading 64
compiler listing
additional diagnostic messages 68
browsing using SEU 68
coordinating listing options with debug view
options 69
correcting compilation errors 66
compiler listing
(continued)
correcting run-time errors 68
default information 63
in-line diagnostic messages 67
indenting structured operations 65
obtaining 63
reading 423
sample listing 424
sections of 63, 424
specifying the format of 64
using 63
using as documentation 69
compiling
creating modules 73
differences between ILE RPG and OPM
RPG/400 373
in ILE 17
using CRTBNDRPG command 57
compressing an object 88
condition handler 217
example 238
overview 238
percolate an exception 239
recursive calls 238
registering 238
conditional breakpoint
definition 177
setting 182
setting and removing for job 181
setting and removing for thread 187
using statement numbers 185
conditional commitment control, specifying 311
conditioning output
overflow indicators 317
consecutive processing 292
control boundary 218
control break
See also
control field
example 319
control field
See
control break
control group
See
control break
control language (CL) program
See also
ILE CL
as module in ILE program 27
commands used with ILE RPG 12
commonly used commands 12
in OPM-compatible application 23
control specification keywords
compile-option keywords
compiler listing example 424
control specifications
conversion considerations 382
example 7
general description 3
446 ILE RPG for AS/400 Programmer's Guide
control-record format, subfile 335
Conversion Aid
See
converting to RPG IV
conversion reports
obtaining 389
sections of 394
using 394
conversion, analyzing 393
converting to RPG IV
analyzing your conversion 393
constraints 382
conversion problems 398
converting 382
converting all file members 388
converting auto report source members 389
converting some file members 388
converting source from a data file 390
converting source members with embedded
SQL 390
CVTRPGSRC command 383
example 390
file and member names 381
file considerations 380
file record length 380
log file 381
obtaining conversion reports 389
overview 379
performing a trial conversion 388
requirements 381
using a conversion error report 394
using the log file 396
valid source member types 380
CoOperative Development Environment/400
(CODE/400)
description 14
event file 411
coordinating listing options with debug view options 69
correcting compilation errors 66
correcting run-time errors 68
Create Bound RPG Program (CRTBNDRPG) command
and ILE 18
coordinating listing options with debug view 69
creating programs 57
default parameter values 58
examples
OPM-compatible program 61
program for source debugging 59
program with static binding 60
parameter description 408
parameters grouped by function 58
program creation strategy 23, 25
RETURNCODE data area 70
syntax diagram 406
using 57
Create Heap (CEECRHP) bindable API 20, 120
Create Program (CRTPGM) command 27
and ILE 18
creating a program 73
examples 98
binding multiple modules 84
parameters 83
system actions 83
using 82
Create RPG Module (CRTRPGMOD) command
and ILE 18
default values of parameters 74
defaults 75
examples 97, 98
parameter description 422
parameter grouping by function 74
program creation strategy 27
syntax diagram 420
using 74
Create Service Program (CRTSRVPGM) command
and ILE 18
example 97
parameters 92
creating a binder listing 85
creating a debug view
COPY 168
listing 168
root source 167
statement 169
creating a library 51
creating a module
general discussion 73
using CRTRPGMOD 74
using CRTRPGMOD defaults 75
creating a program with the CRTBNDRPG
command 57
creating a source physical file 51
creating programs
coding considerations 45, 46
examples of 59, 60, 61, 84
OPM-compatible
creating 23
strategy to avoid 31
strategies for 23
CRTPGM command 82
ILE application using CRTRPGMOD 27
OPM-compatible 23
strategy to avoid 31
using CRTBNDRPG 25
using CRTRPGMOD and CRTPGM 73
using the one-step process 57
creating service programs
about 91
strategies 92
cross-reference listing 434
CRTBNDRPG command
See
Create Bound RPG Program (CRTBNDRPG)
command
Index 447
CRTPGM command
See
Create Program (CRTPGM) command
CRTRPGMOD command
See
Create RPG Module (CRTRPGMOD) command
CRTRPTPGM (create auto report program) command
converting auto report members 389
CRTSRVPGM command
See
Create Service Program (CRTSRVPGM)
command
CVTOPT parameter
CRTBNDRPG command 58, 414
CRTRPGMOD command 74
CVTRPGSRC (Convert RPG Source) command
default parameter values 383
example 388
parameter description 384
syntax diagram 383
using the command defaults 387
CVTRPT parameter 386, 389, 394
cycle-free module 75
cycle, program
commitment control 312
fetch overflow logic 320
general description 4
last cycle 5
D
data areas
RETURNCODE 70
data file, converting source from 390
data management feedback area
See
file information data structure
data management operations 271
data structures
multiple-occurrence
displaying while debugging 203
subfields
conversion problems 402
displaying while debugging 203
using EVAL debug command 203
database data
updating while debugging 171
database file
See also
DISK file
data file 281
field level description 281
general discussion 281
physical and logical files 281
record level description 281
source member 281
DB2 for AS/400 SQL
entering SQL statements 55
DBCS
See also
graphic format
in RPG IV character fields 377
DBCS
(continued)
NLSS debug considerations 183
DBGVIEW parameter
coordinating with listing options 69
CRTBNDRPG command 58, 412
CRTRPGMOD command 74
preparing a program for debugging 166
using 59
values for viewing source 174
DDM
See
distributed data management (DDM)
DEALLOC (free storage) operation code 113
debug commands
ATTR 210
CLEAR 179
DISPLAY 175
EQUATE 210
equating with a name while debugging 210
EVAL 199, 208
general discussion 164
STEP 194
STEP INTO 196
STEP OVER 195
WATCH 188
debug data
creating 166
effect on object size 166
none 166
removing from a module 88
debug view
changing while debugging 176
COPY source 168
default 169
definition 166
listing 168
root source 167
statement 169
debugging
adding an object to a session 172
built-in functions
%ADDR 206
%INDEX 206
%SUBSTR 206
%VARS 206
changing values using %SUBSTR 208
examples 207
general discussion 206
changing field values 208
changing modules while debugging 175
coordinating with listing options 69
creating a program for debugging 59
differences between ILE RPG and OPM
RPG/400 374
displaying attributes of 210
displaying data addressed by pointers 206
displaying data and expressions 199
448 ILE RPG for AS/400 Programmer's Guide
debugging
(continued)
displaying fields as hexadecimal values 205
displaying fields in character format 205
displaying fields in UCS-2 format 206
displaying fields in variable-length format 206
displaying indicators 204
displaying multiple-occurrence data structures 203
displaying the contents of a table 202
displaying the contents of an array 202
general discussion 163
National Language Support 211
NLSS considerations 183
obtaining a formatted dump 251
OPM program limit in debug session 172
optimization effects 87, 164
overview 20
preparing a program 166
removing an object from a session 172, 173
rules for assigning values using EVAL 208
setting and removing breakpoints 177
setting debug options 171
setting watch conditions 188
starting the source debugger 170
stepping through 194
unexpected results 201
updating production files 171
viewing shorthand names 211
viewing source 174
decimal positions
input specifications
program-described WORKSTN file 340
with external descriptions 267
decompressing an object 88
default activation group 23, 31, 111
running in 111
default exception handler, RPG 220
default heap 113
DEFINE parameter
CRTBNDRPG command 58, 419
CRTRPGMOD command 74
definition specifications
general description 3
deleting an activation group 112
describing arrays
See
definition specifications
describing data structures
See
definition specifications
describing record address files
See
definition specifications
describing tables
See
definition specifications
describing the format of fields
See
output, specifications
describing the record
See
output, specifications
describing when the record is written
See
output, specifications
description of parameters
CRTBNDRPG command 408
CRTRPGMOD command 422
CVTRPGSRC command 384
descriptors, operational
definition 138
example 94
DETAIL parameter
creating a binder listing 85
DETC 237
detecting errors in a program 163
DETL 237
device files
device dependence 261
device independence 261
DISK files 281
general discussion 315
multiple-device 342
PRINTER files 316
SEQ files 326
workstation files 331
device name, function of 262
devices
WORKSTN 331
DFTACTGRP parameter on CRTBNDRPG
CRTBNDRPG command 58
description 409
running in OPM default 111
using 57, 60, 61
diagnosing errors in a program 163
differences between OPM and ILE RPG
behavioral differences 373
exception handling 222
different views of a module 176
Discard Heap (CEEDSHP) bindable API 20, 120
DISK file
externally described
access path 282
as program-described 264
examples 283
general description 282
record format specifications 282
file operation codes allowed
for keyed processing methods 306
for non-keyed processing methods 306
general description 281
processing methods
consecutive processing 292
overview 291
random-by-key processing 299
relative-record-number processing 303
sequential-by-key processing 293
sequential-within-limits processing 300
program-described
indexed file 288
Index 449
DISK file
(continued)
program-described
(continued)
processing 291
record-address file 290
sequential file 290
record-format specifications 282
DISPLAY debug command
definition 164
using 175
viewing shorthand names 211
Display Module (DSPMOD) command 149
Display Module Source (DSPMODSRC)
command 172, 173, 175
Display Program (DSPPGM) command
determining optimization level 88
Display Program References (DSPPGMREF)
command 149
Display Service Program (DSPSRVPGM)
command 91
displaying attributes of a field 210
displaying data and expressions while debugging 199
distributed data management (DDM)
files 312
documentation of programs 69
double byte character set
See also
graphic format
in RPG IV character fields 377
NLSS debug considerations 183
DSPMOD command
See
Display Module (DSPMOD) command
DSPMODSRC command
See
Display Module Source (DSPMODSRC)
command
DSPPGM command
See
Display Program (DSPPGM) command
DSPPGMREF command
See
Display Program References (DSPPGMREF)
command
DSPSRVPGM command
See
Display Service Program (DSPSRVPGM)
command
DUMP (program dump) operation code
obtaining a formatted dump 251
using 251
dump, formatted 251
dynamic array
allocating storage during run-time 119
dynamic calls 19, 128
See also
program/procedure call
dynamic storage 113
E
edit source (STRSEU) command 52
eliminating errors in a program 163
ENBPFRCOL parameter
CRTBNDRPG command 58, 419
CRTRPGMOD command 74
End Debug (ENDDBG) command 170
ending a program or procedure
abnormal end 153
after system call 109
normal end 152
return overview 152
returning without ending 154
using bindable APIs 155
ending commitment control 307
ENDSR (end of subroutine) operation code
specifying a return point 237
ENTMOD parameter 82
entry module 28, 82
See also
program entry procedure (PEP)
*ENTRY PLIST 151
environment
See
Integrated Language Environment (ILE)
EQUATE debug command
definition 164
example 210
using 210
equating a name with a field, expression, or
command 210
error handling
See
exception/error handling
error indicators
specifying 227
error subroutines
avoiding a loop 235
for file errors 229
program 232
using 228
errors
See also
exception
correcting compilation 66
correcting run-time 68
file 220
program 220
escape messages
definition 218
unhandled 224
EVAL debug command
changing values 208
contents of a table 202
contents of an array 202
definition 164
displaying data structures 203
example 200, 209
in character format 205
in UCS-2 format 206
in variable-length format 206
indicators 204
rules for assigning values 208
450 ILE RPG for AS/400 Programmer's Guide
EVAL debug command
(continued)
using 199
event file for CODE/400 411
examples
compiling
binding multiple modules 84
OPM-compatible program 61
program for source debugging 59
program with static binding 60
sample binder listing 100
service program 94
converting to RPG IV
all members in a file 388
performing a trial conversion 388
sample conversion 390
some members in a file 388
debugging
adding a service program to a session 173
changing field values 209
changing the debug view of a module 176
displaying attributes of a field 210
displaying data addressed by pointers 206
displaying fields as hexadecimal values 205
displaying fields in character format 205
displaying fields in UCS-2 format 206
displaying fields in variable-length format 206
displaying indicators 204
displaying multiple-occurrence data
structures 203
displaying the contents of a table 202
displaying the contents of an array 202
removing programs from a session 173
setting a conditional breakpoint 182
setting an unconditional breakpoint 179
setting debug options 171
source for debug examples 211
using %SUBSTR to display field values 207
viewing a different module in a debug
session 175
handling exceptions
*PSSR error subroutine 232
avoiding a loop in an error subroutine 235
cancel handler 244
file error subroutine 229
unhandled escape message 224
unhandled function check 225
using a cancel handler 245
using a condition handler 238
I/O
data maintenance 349
inquiry by zip code and search on name 364
inquiry program 346
subfile processing 358
interactive application 345
managing your own heap 119
module with multiple procedures 41
examples
(continued)
passing parameters using the CL CALL
command 104
program/procedure call
checking number of passed parameters 141
using omitted parameters 94
sample ILE RPG program 6
subprocedures 37, 38
creating a NOMAIN module 75
exception
monitoring during run time 109
nested, 223
exception handler
priority of 223
RPG-specific 220, 226
exception messages
percolation 218
types of 218
unexpectedly handled by CL MONMSG 247
unhandled 223
exception/error handling
*PSSR error subroutine 232
avoiding a loop 235
cancel handler 244
condition handler 238
differences between ILE RPG and OPM
RPG/400 222, 374
error indicators 227
error/exception subroutine overview 228
file error/exception (INFSR) subroutine 229
general considerations 223
NOOPT keyword 226
optimization considerations 226
overview 217
percolation 218
RPG-specific 220
specifying a return point 237
types of 217
unhandled 223
using 'E' extender 227
EXFMT (write/then read format) operation code 342
EXPCPY parameter 386
EXPORT keyword
duplicate names 84
expressions
returning values 134
extension specifications
conversion problems 392, 400
external-references list in compiler listing 435
externally described file
access path 282
adding to external description 265
advantages 261
as program-described 264
as WORKSTN file 331, 335
definition 263
Index 451
externally described file
(continued)
file description specifications for 265
output specifications for 269
overriding 267
physical and logical files 281
record format specifications 282
renaming field names 266
renaming record format 266
specifications 265
F
fetch overflow
See also
overflow (OA-OG, OV) indicators
general description 320
logic 320
field
changing the value while debugging 208
displaying attributes of while debugging 210
displaying while debugging
as hexadecimal values 205
in character format 205
in UCS-2 format 206
in variable-length format 206
using EVAL 199
equating with a name while debugging 210
maintaining current values while debugging 164
field-reference file, example of 283
file
device dependence 261
device independence 261
differences between ILE RPG and OPM
RPG/400 375
DISK 281
externally described 261
externally described disk 282
general considerations 261
indexed 288
locking 275
name
externally described 261
override 267
program-described 271
naming conventions 263
open options 277
override 267
PRINTER 316
See also
PRINTER file
processing charts
sequential file 326
SPECIAL file 328
WORKSTN file 342
program described 261, 271
redirection 262
SEQ 290, 326
See also
SEQ file
file
(continued)
sharing 277
valid keys 285
WORKSTN 331
See also
WORKSTN file
file description specifications
commitment control 309
for externally described files 265
general description 3
file exception/error subroutine (INFSR)
description 229
example 229
specifications for 229
file exception/errors
definition 220
example 229
using an INFSR subroutine 229
file information data structure
example 229
using in an error subroutine 229
file locking 275
file operations
allowed with DISK file 306
allowed with PRINTER file 316
allowed with sequential file 326
allowed with SPECIAL file 328
allowed with WORKSTN file 341
file overrides 267
example 274
general discussion 273, 304
indicated in compiler listing 425
file record length, conversion considerations 380
file sharing 277
final summary in compiler listing 436
FIND debug command 165
FIXNBR parameter
CRTBNDRPG command 58, 417
CRTRPGMOD command 74
flowchart
fetch-overflow logic 320
format name 339
format of compiler listing, specifying 64
formatted dump 251
FREE (deactivate a program) operation code 397
Free Storage (CEEFRST) bindable API 20
freeing resources of ILE programs 112
FROMFILE parameter 384
FROMMBR parameter 384, 388
function check
definition 218
unhandled 225
function keys
indicators 334
with WORKSTN file 334
452 ILE RPG for AS/400 Programmer's Guide
G
GDDM 156
generating a program
See
compiling
See
control specifications
GENLVL parameter
CRTBNDRPG command 58, 409
CRTRPGMOD command 74
Get Descriptive Information About a String Argument
(CEESGI) 139
Get Heap Storage (CEEGTST) bindable API 20, 120
graphic format
graphic CCSID
indicated in compiler listing 428
NLSS debug considerations 183
rules for assigning values using EVAL 208
graphic support 156
Graphical Data Display Manager(GDDM) 156
H
H1-H9
See
halt (H1-H9) indicators
halt (H1-H9) indicators
used to end a program/procedure 152, 153, 154
handling exceptions/errors
See also
exception/error handling
*PSSR error subroutine 232
avoiding a loop 235
cancel handler 244
condition handler 238
differences between ILE RPG and OPM
RPG/400 222, 374
error indicators 227
error/exception subroutine overview 228
file error/exception (INFSR) subroutine 229
general considerations 223
NOOPT keyword 226
optimization considerations 226
overview 217
percolation 218
RPG-specific 220
specifying a return point 237
types of 217
unhandled 223
using 'E' extender 227
header specifications
See
control specifications
heap
default heap 113
definition 113
example 119
help command key 334
hexadecimal values, displaying while debugging 205
home command key 334
I
I/O differences between ILE RPG and OPM
RPG/400 375
ICF communications file 331
identifying an activation group 110
IGNORE keyword 266
ignoring record format 266
ILE
See
Integrated Language Environment (ILE)
ILE C
as ILE language 17
in advanced application 30
in mixed-language application 29
parameter passing method 146
source for module in debug example 215
ILE CL
as ILE language 17
as module in ILE program 27
calling ILE RPG program 28
calling RPG program 25
in advanced application 30
in mixed-language application 29
parameter passing method 146
unexpectedly handling status and notify
exceptions 247
ILE COBOL
as ILE language 17
parameter passing method 146
ILE RPG
behavior of bound modules 80
behavioral differences between OPM RPG/400 373
converting to 379
data management operations 271
device types supported 315
exception handling overview 220
logic chart 4
overview of RPG IV language 3
sample program 6
ILE source debugger
debug commands 164
description 163
starting 170
include source view, creating 168
INDENT parameter 168
CRTBNDRPG command 58, 413
CRTRPGMOD command 74
indenting structured operations in the compiler
listing 65
indexed file
access path 288
general description 288
valid search arguments 288
Index 453
indicators
See also
individual operation codes
as error indicators 227
displaying while debugging 204
error 227
function key (KA-KN, KP-KY)
with WORKSTN file 334
halt (H1-H9)
used to end a program/procedure 152, 153, 154
last record (LR)
general description 5
used to end a program/procedure 152, 153, 154
overflow
examples 319, 320
fetch overflow logic 320
general description 316
presence or absence of 317
relation to program cycle 320
setting of 320
with PRINTER file 316
return (RT)
used to end a program/procedure 152, 153, 154
using 5
INFDS
See
file information data structure
INFSR
See
file exception/error subroutine (INFSR)
input
file 341
input record
unblocking 287
input specifications
See also
indicators
general description 3
inquiry messages
list of 108
replying to 108
inserting specification templates 390
INSRTPL parameter 386, 390
integer format
TRUNCNBR parameter 416
Integrated Language Environment (ILE)
effect on
OPM-compatible program 24
program using CRTBNDRPG 26
ending an ILE program 109
family of ILE compilers 17
interlanguage calling considerations 147
interlanguage calls 146
internal structure of program 81
overview 17
program call 19
program creation 17
program creation strategies 23, 25, 27
program management 19
interlanguage calls 146
Intersystem Communications Function (ICF) 331
J
job attributes
See
*JOBRUN
K
key
See also
search argument
composite 286
for a record or a file 285
partial 286
key field information in compiler listing 434
keyed processing
access path 282
indexed file 288
record-address limits file 290
sequential-within-limits 300
keyed-sequence access path 282
keywords
DDS 281
EXPORT 84
for continuation line 281
CLEAR 334
HELP 334
HOME 334
PRINT 334
ROLLDOWN 334
ROLLUP 334
for display device file
CLEAR 334
HELP 334
HOME 334
PRINT 334
ROLLDOWN 334
ROLLUP 334
NOOPT 87, 226
*OMIT 140
L
LANGID parameter
CRTBNDRPG command 58, 415
CRTRPGMOD command 74
languages, ILE 17
last record (LR) indicator
used to end a program/procedure 152, 153, 154
length of record in a file, conversion
considerations 380
level checking 270
library, creating 51
limits records 283
454 ILE RPG for AS/400 Programmer's Guide
listing view, creating 168
listing, binder
as maintenance resource 86
basic 100
creating 85
determining exports in service program 91
sections of 85
listing, compiler
additional diagnostic messages 68
browsing using SEU 68
coordinating listing options with debug view
options 69
correcting compilation errors 66
correcting run-time errors 68
default information 63
in-line diagnostic messages 67
indenting structured operations 65
obtaining 63
reading 423
sample listing 424
sections of 63, 424
specifying the format of 64
using 63
using as documentation 69
local variable
in formatted dump 258
locking
file 275
read without locking 276
record locking wait time 276
retry on timeout 276
standalone 276
under commitment control 308
UNLOCK 276
log file
about 381
DDS for 396
using 396
LOGFILE parameter 387
logical file
See also
DISK file
general 281
multi-format 281
LOGMBR parameter 387
long names
in compiler listing 434
loop, avoiding in an error subroutine 235
LR (last record) indicator
See
last record (LR) indicator
M
main procedure
coding considerations 46
overview 33
returning from 152
main procedure
(continued)
scope of files 80
maintaining OPM compatibility 61, 111
managing activation groups 109
managing dynamically-allocated storage 113
managing programs 19
managing run-time storage 113
managing the default heap using RPG operations 113
manual code conversion 398
memory management operations
ALLOC (allocate storage) operation code 113
DEALLOC (free storage) operation code 113
REALLOC (reallocate storage with new length) oper-
ation code 113
message summary in compiler listing 436
messages
additional diagnostic 68
exception
example 224
types of 218
unhandled 223
in-line diagnostic 67
inquiry
replying to 108
migrating to ILE RPG 379
See also
converting to RPG IV
modifying a module 86
module
about 73
behavior of bound ILE RPG 80
binding into a program 81
binding multiple 84
changing optimization level 87
changing while debugging 175
creating 73
creating a NOMAIN module 75
CRTRPGMOD command 74
determining the entry module 82
different debug views 176
effect of debug data on size 166
information in dump listing 251
modifying and rebinding 86
overview of multiple-procedure module 33
preparing for debugging 166
reducing size 88
related CL commands 80
relationship to program 81
removing observability 88
replacing in a program 87
viewing source while debugging 174
module creation
general discussion 73
using CRTRPGMOD 74
using CRTRPGMOD defaults 75
module observability 88
Index 455
MODULE parameter 82
CRTBNDRPG command 408
CRTRPGMOD command 74
multiple devices attached to application program 310
multiple-device file
WORKSTN 342
N
name(s)
See
long names
named activation group 110
National Language Support (NLS) of source
debugger 211
nested exceptions 223
*NEW 110
no debug data 166
NOMAIN module
coding considerations 46
creating 75
nonkeyed processing 304
NOOPT keyword
and handling exceptions 226
maintaining current values while debugging 164
program optimization level 87
normal program/procedure end 152
NOT
Behavioral difference between ILE RPG and
RPG/400 373
null value support
displaying null-capable fields 206
O
observability 88
obtaining a compiler listing 63
obtaining conversion reports 389
OFL 237
*OMIT 139, 140
omitted parameters 139
*OMIT 140
one-step process of program creation 57
online information
for create commands 408
for ILE source debugger 165
open data path
sharing 277
operation codes 341
allowed with DISK file 306
allowed with PRINTER file 316
allowed with sequential file 326
allowed with SPECIAL file 328
allowing 'E' extender 227
allowing error indicators 227
general discussion 6
operational descriptors
definition 138
example 94
OPM compatibility, maintaining 61, 111
OPM default activation group 23, 31
running in 111
optimization
definition 87
effect on fields when debugging 164
exception handling considerations 226
level of
changing an object's 87
checking 88
OPTIMIZE parameter
CRTBNDRPG command 58, 413
CRTRPGMOD command 74
OPTION parameter
coordinating listing and debug view options 168
coordinating with debug view options 69
CRTBNDRPG command 58, 410
CRTRPGMOD command 74
using 63, 69
OPTIONS keyword
*NOPASS 140
*OMIT 140
order of evaluation
on prototyped call 146
output
specifications
program-described WORKSTN file 339
output buffer positions, in compiler listing 432
output file 341
OUTPUT parameter
CRTBNDRPG command 58, 413
CRTRPGMOD command 74
using 63
output record
blocking 287
output specifications
example 8
general description 3
program-described WORKSTN file 339
with external descriptions 269
output spooling 279
overflow
indicators 317
page 316
overflow indicators
conditioning output 317
examples 319, 320
fetch-overflow logic 320
general description 317
presence or absence of 317
relation to program cycle 320
setting of 320
with PRINTER file 316
456 ILE RPG for AS/400 Programmer's Guide
overrides, file 267
example 274
general discussion 273, 304
indicated in compiler listing 425
overriding external description 267
P
page headings 64
page number, in PRINTER file 316
page overflow, in PRINTER file 316
parameter descriptions
CRTBNDRPG command 408
CRTRPGMOD command 422
CVTRPGSRC command 384
parameter list
See also
PARM (identify parmeters) operation code
created by PARM 151
identifying 131
rules for specifying 151
parameter table
CRTBNDRPG command 58
CRTRPGMOD command 74
CVTRPGSRC command 383
parameters
checking number passed 141
match data type requirements 138
omitted 139
operational descriptors 138
passing 131
passing using the CL CALL command 104
specifying 150
PARM (identify parameters) operation code 104
*OMIT 139, 140
rules for specifying 151
using 150
partial key 286
parts of an ILE RPG program 6
passing parameters
by read-only reference 137
by reference 135
by value 135, 136
checking number passed 141
example 104
match data type requirements 138
omitted parameters 139
operational descriptors 138
overview 131
passing less data 145
passing methods for ILE languages 146
using PARM 150
using PLIST 151
using the CL CALL command 104
PEP
See
program entry procedure (PEP)
percolate an exception
using a condition handler 239
percolation of an exception 218
performance considerations
subroutines vs. subprocedures 94
performance tips
call for LR-on 374
program call 153
performing a quick conversion 387
performing a trial conversion 388
PGM parameter
CRTBNDRPG command 58
physical file 281
PLIST (identify a parameter list) operation code 104
*ENTRY PLIST 151
using 151
pointers
in teraspace memory 148
PREFIX keyword 266
preparing a program for debugging 166
prerun-time array or table
See
array
Presentation Graphics Routines (PGR) 156
preventing printing over perforation 320
PRFDTA parameter
CRTBNDRPG command 58, 420
CRTRPGMOD command 74
removing observability 88
print command key 334
PRINTER file
access current line value 323
fetch-overflow logic 320
file operation codes allowed 316
maximum number of files allowed in program 316
modify forms control 323
overflow indicators 316
page overflow 316
PRTCTL (printer control) 323
procedure
abnormal ending 153
calling 127
dump information 251
normal ending 152
passing parameters 131
procedure pointer call 128
returning from 152
returning without ending 154
static procedure call 128
stepping over 195
procedure pointer calls 128
processing methods
consecutive 292
for DISK file 291
nonkeyed 304
random-by-key 299
relative-record-number 303
Index 457
processing methods
(continued)
sequential only 293, 304
sequential-by-key 293
sequential-within-limits 300
WORKSTN file 335, 341
program
abnormal ending 153
advanced ILE 30
binding modules 81
calling 127, 128
calling using expressions 134
calling using the CALL operation 148
calling using the CALLP operation 133
changing 86
changing optimization level 87
changing while debugging 175
different debug views 176
effect of debug data on size 166
ending 109
entering source 51
entering SQL statements 55
example 6
freeing resources 112
internal structure 81
mixed-language 29
multiple-module
general creation strategy 27
normal ending 152
OPM-compatible
creation method 23
effect of ILE 24
example 24
program creation strategy 23, 31
passing parameters 131
preparing for debugging 166
program entry procedure 81
reducing size 88
related CL commands 85
removing observability 88
returning from 152
returning without ending 154
running 103
running from a menu-driven application 106
running in the OPM default activation group 111
running using a user-created command 108
setting watch conditions 188
single-language 28
effect of ILE 26
stepping into 196
stepping over 195
stepping through 194
updating 87
viewing source while debugging 174
program activation 109
program creation
coding considerations 45, 46
program creation
(continued)
examples of 59, 60, 61, 84
OPM-compatible
creating 23
strategy to avoid 31
strategies for 23
CRTPGM command 82
ILE application using CRTRPGMOD 27
OPM-compatible 23
strategy to avoid 31
using CRTBNDRPG 25
using CRTRPGMOD and CRTPGM 73
using the one-step process 57
program cycle
commitment control 312
fetch overflow logic 320
general description 4
last cycle 5
program-described file
as DISK file 288
as WORKSTN file 338, 339, 340
definition 263
physical and logical files 281
valid search arguments 288
program entry procedure (PEP)
and the call stack 129
definition 81
determining 82
program exception/error subroutine
description 232
example 232
program exception/errors
avoiding a loop 235
definition 220
example 232, 238
using a *PSSR subroutine 232
program management 19
program name
*FROMMBR parameter 385
program status data structure
example 150, 232
using in an error subroutine 232
program/procedure call
abnormal program/procedure end 153
call stack 129
calling bindable APIs 155
calling graphics 156
calling procedures 128
calling programs 128
calling special routines 157
fixed-form call 148
free-form call 133, 134
interlanguage calls 146
normal program/procedure end 152
overview 127
parameter passing methods 135
458 ILE RPG for AS/400 Programmer's Guide
program/procedure call
(continued)
recursive calls 130
returning from a called program or procedure 152
returning values 134
returning without ending 154
static calls 128
using the CALL operation 148
using the CALLB operation 148
within ILE 19
program/procedure end
abnormal end 153
after system call 109
normal end 152
return overview 152
returning without ending 154
using bindable APIs 155
programming tips
creating NOMAIN module 92
setting subprocedure breakpoints 196
prologue section of compiler listing 424
prototype
description 34
using 133
prototyped call
order of evaluation of parameters 146
prototyped program or procedure
prototyped call 34
PRTCTL (printer control)
example 324
general information 323
Q
QUAL debug command
definition 164
ILE RPG 208
querying names of called programs/procedures 149
R
random-by-key processing
example 299
general discussion 299
RCLACTGRP command
See
Reclaim Activation Group (RCLACTGRP)
command
RCLRSC command
See
Reclaim Resources (RCLRSC) command
reading a record 342
reading next record
with WORKSTN subfile 337
REALLOC (reallocate storage with new length) opera-
tion code 113
Reallocate Storage (CEECZST) bindable API 20
rebinding 86
Reclaim Activation Group (RCLACTGRP) command
deleting activation groups 112
named activation groups 110
Reclaim Resources (RCLRSC) command
ILE program 26
OPM-compatible program 24
to free storage 112
RECNO keyword
with relative-record-number processing 303
record
limits 291
locking 276
releasing 276
valid keys 285
record address file
conversion problems 392, 400
relative-record number 290
sequential-within-limits 290
with limits records 291
with relative record numbers 290
record address limits file
See
record address file
record address relative record number file
See
record address file
record format
for a subfile 335
ignoring 266
renaming 266
specifications for externally described file 282
record length of files, conversion considerations 380
record locking 276
recursion
calling condition handlers 238
recursive calls 46, 130
redirection, file
definition 262
general description 262
reducing object size 88, 166
Register Call Stack Entry Termination User Exit
Procedure(CEERTX) 244
Register ILE Condition Handler (CEEHDLR) API 238
relative record number record address file
See
record address file
relative-record number 291
relative-record-number processing 303
releasing a locked record 276
removing breakpoints
about 177
all 188
conditional job breakpoints 181
conditional thread breakpoints 187
unconditional job breakpoints 178
unconditional thread breakpoints 180
using statement numbers 185
removing objects from a debug session 172
Index 459
removing observability 88
RENAME keyword 266
renaming field names 266
renaming fields 266
renaming record-format names 266
REPLACE parameter
CRTBNDRPG command 58, 415
CRTRPGMOD command 74
replacing modules in a program 87
reply list of messages
adding to 108
changing 109
replying to run-time inquiry messages 108
requirements of Conversion Aid 381
reserved words
*CANCL 237
*DETC 237
*DETL 237
*GETIN 237
*OFL 237
*TOTC 237
*TOTL 237
resulting indicators (01-99, H1-H9, OA-OG, OV, L1-L9,
LR, U1-U8, KA-KN, KP-KY, RT)
See also
individual operation codes
as error indicators 227
resume point 237
Retrieve Operational Descriptor Information
(CEEDOD) 94
example 139
operational descriptors 139
retry on a record lock timeout 276
RETURN (return to caller) operation code
returning without ending 154
role in abnormal end 153
role in normal end 152
return (RT) indicator
used to end a program/procedure 152, 153, 154
return points, specifying in ENDSR 237
return status parameter 328
return value
returning using expressions 134
RETURNCODE data area 70
returning from a called main procedure 152
returning from a called procedure 152
returning from a main procedure 152
returning from a subprocedure 154
returning using ILE bindable APIs 155
returning without ending 154
rolldown command key 334
rollup command key 334
root source view, creating 167
RPG IV
See also
ILE RPG
behavioral differences between RPG III 373
converting to 23, 25, 379
RPG IV
(continued)
overview 3
unsupported RPG III features 398
RT (return) indicator
See
return (RT) indicator
run-time array
allocating storage during run-time 119
run-time job attributes
See
*JOBRUN
run-time errors, correcting with a compiler listing 68
run-time inquiry messages, replying to 108
run-time storage, managing 113
running a program
See also
program/procedure call
differences between ILE RPG and OPM
RPG/400 374
from a menu-driven application 106
in the OPM default activation group 111
overview 103
using a user-created command 108
using the CL CALL command 103
S
sample programs
See
examples
scope
of files 80
screen design aid (SDA) 106
search argument
externally described file
description 285
referencing a partial key 286
valid 286
program-described file 288
SECLVL parameter 386
SEQ file
example 327
file operation codes allowed 326
general description 326
processing chart 326
restrictions 326
variable-length 326
sequence checking
on input specifications 271
sequential file 290
sequential-by-key processing
examples 293
general discussion 293
sequential-only processing 292, 293
sequential-within-limits processing
examples 301
general discussion 300
service program
adding to a debug session 172
binder language 97
460 ILE RPG for AS/400 Programmer's Guide
service program
(continued)
binding with CRTBNDRPG 60
changing 93
creating 91
example 94
in advanced application 30
reasons for using 91
reclaiming resources 112
related CL commands 93
sample binder listing 100
strategies for creating 92
updating 100
service program creation
about 91
strategies 92
SET debug command
definition 164
setting breakpoints
about 177
conditional job breakpoints 181
conditional thread breakpoints 187
example 179, 182
unconditional job breakpoints 178
unconditional thread breakpoints 180
using statement numbers 185
setting debug options 171
SEU
See
source entry utility (SEU)
sharing an open data path for a file 277
sort sequence
affect of SRTSEQ parameter 279
ALTSEQ table in compiler listing 433
debug considerations 183
source debugging
adding an object to a session 172
built-in functions
%ADDR 206
%INDEX 206
%SUBSTR 206
%VARS 206
changing values using %SUBSTR 208
examples 207
general discussion 206
changing field values 208
changing modules while debugging 175
coordinating with listing options 69
creating a program for debugging 59
differences between ILE RPG and OPM
RPG/400 374
displaying attributes of 210
displaying data addressed by pointers 206
displaying data and expressions 199
displaying fields as hexadecimal values 205
displaying fields in character format 205
displaying fields in UCS-2 format 206
displaying fields in variable-length format 206
source debugging
(continued)
displaying indicators 204
displaying multiple-occurrence data structures 203
displaying the contents of a table 202
displaying the contents of an array 202
general discussion 163
National Language Support 211
NLSS considerations 183
obtaining a formatted dump 251
OPM program limit in debug session 172
optimization effects 87, 164
overview 20
preparing a program 166
removing an object from a session 172, 173
rules for assigning values using EVAL 208
setting and removing breakpoints 177
setting debug options 171
setting watch conditions 188
starting the source debugger 170
stepping through 194
unexpected results 201
updating production files 171
viewing shorthand names 211
viewing source 174
source entry utility (SEU) 51
browsing a compiler listing 68
entering source 52
source from a data file, converting 390
source member types, conversion of 380
source physical file, creating 51
source program
converting all members 388
converting auto report source members 389
converting some members 388
converting to ILE RPG 382
entering into system 51
entering SQL statements 55
file and member names when converting 381
record length of when converting 380
source member types when converting 380
source section of compiler listing 426
special command keys 334
SPECIAL file
deleting records from 328
general discussion 327, 329
valid file operations 328
special routines, calling 157
specification templates, inserting 390
specifications
description of 3
externally described file 265
file description 265
order 3
record format 282
types 3
Index 461
specifying a return point 237
specifying an activation group 110
specifying error indicators 227
specifying the format of compiler listing 64
spooling 278
SQL
See
DB2 for AS/400 SQL
SRCFILE parameter
CRTBNDRPG command 58, 408
CRTRPGMOD command 74
SRCMBR parameter
CRTBNDRPG command 58, 409
CRTRPGMOD command 74
SRTSEQ parameter
affect on key comparisons 279
CRTBNDRPG command 58, 414
CRTRPGMOD command 74
debug considerations 183
stack, call 129, 218
Start Debug (STRDBG) command 170
Update Production files (UPDPROD)
parameter 171
starting commitment control 307
starting the ILE source debugger 170
statement view
creating 169
using for debug 185
static binding
See
binding
static calls 19, 128
static procedure call 128
status codes
data management errors 376
STEP debug command
definition 165
into 196
over 195
stepping while debugging
into a program or procedure 196
over a program or procedure 195
through a program 194
storage management
allocating during run-time 119
dynamic storage 113
managing run-time 113
strategies for creating ILE programs 23
STRDBG command
See
Start Debug (STRDBG) command
STRSEU (edit source) command 52
structured operations
indenting 65
Structured Query Language (SQL)
See
DB2 for AS/400 SQL
subfields
for file information data structure 253, 255
for program status data structure 252
subfields
(continued)
for PRTCTL 323
subfiles
control-record format 335
descriptions 335
examples 337
file operation codes allowed with 336
general description 335, 336
record format 335
uses of 337
subprocedures
coding considerations 46
debugging 198
example 9
information in compiler listing 435
local data in dump listing 258
logic flow 5
overview 33
returning from 154
scope of files 80
stepping into 196
stepping over 195
SUBR23R3 (message retrieval) 157
SUBR40R3 (manipulating Double Byte Characters vari-
ables) 157
SUBR41R3 (manipulating Double Byte Characters vari-
ables) 157
subroutines
avoiding a loop 235
calling SUBR routines 157
error 228
file error (INFSR) 229
program error (*PSSR) 232
substring of character or graphic literal
ILE debug built-in %SUBSTR 207
summary tables
file operation codes allowed with
DISK 304
PRINTER 316
sequential 326
SPECIAL 328
WORKSTN 341
sequential file processing 326
SPECIAL file processing 328
syntax diagrams
CRTBNDRPG command 406
CRTRPGMOD command 420
CVTRPGSRC command 383
interpreting 405
system functions
spooling 278
system reply list
adding to 108
changing 109
462 ILE RPG for AS/400 Programmer's Guide
T
table
See also
array
displaying while debugging 202
table of parameters
CRTBNDRPG command 58
CRTRPGMOD command 74
CVTRPGSRC command 383
tape file 290
TBREAK debug command
definition 165
using 180, 187
templates, inserting specification 390
teraspace memory 148
test library, using 171
testing breakpoints 178
TEXT parameter
CRTBNDRPG command 58, 409
CRTRPGMOD command 74
TGTRLS parameter
CRTBNDRPG command 58, 417
CRTRPGMOD command 74
THREAD debug command
definition 165
using 180
threaded applications
coding considerations 157
debugging 177
locking and unlocking procedures 159
overview 21
tips
See
programming tips
TOFILE parameter 385, 388
TOMBR parameter 385, 388
TOTC 237
TOTL 237
trial conversion, performing 388
TRUNCNBR parameter
CRTBNDRPG command 58, 416
CRTRPGMOD command 74
two-step process of program creation 73
types of exception handlers 217
U
UCS-2 format
displaying while debugging 206
UCS-2 CCSID
indicated in compiler listing 428
UEP
See
user entry procedure (UEP)
unblocking/blocking records 287
unconditional breakpoint
definition 177
setting 179
unconditional breakpoint
(continued)
setting and removing for job 178
setting and removing for thread 180
using statement numbers 185
unhandled escape message 224
unhandled exceptions 223
unhandled function check 225
Unregister ILE Condition Handler (CEEHDLU) API 238
unsigned integer format
TRUNCNBR parameter 416
Update Program (UPDPGM) command
using 87
updating a service program 100
UPDPGM command
See
Update Program (UPDPGM) command
usage of indicators
See
indicators
user-defined function
See
subprocedures
user entry procedure (UEP)
and the call stack 129
role in program 81
user-created command, running an RPG program 108
USRPRF parameter on CRTBNDRPG
CRTBNDRPG command 58, 415
V
valid file operations
SPECIAL file 328
valid keys
for file 285
for records 285
variable-length format
displaying while debugging 206
variable-length records 326
view, debug
changing while debugging 176
COPY source 168
default 169
definition 166
listing 168
root source 167
statement 169
viewing source while debugging 174
VisualAge RPG 14
W
WATCH debug command
definition 165
example 193
setting conditions 188
Work with Reply List Entry (WRKRPLYE) command
changing a system reply list 109
Index 463
WORKSTN file
definition 331
examples 345
externally described
processing 335
externally-described 331
file operation codes allowed with 341
function key indicators with 334
multiple-device 342
processing 341
program-described
calculation specifications 340
combined file 341
considerations 340
general 338
input file 341
input specifications 340
output file 341
output specifications 339
with format name 339
without format name 340
sample data maintenance program 349
sample inquiry and search program 364
sample inquiry program 346
sample subfile processing program 358
subfiles
control-record format 335
examples 337
for display-device file 335
record format 335
uses of 337
using 331
WRKRPLYE command
See
Work with Reply List Entry (WRKRPLYE)
command
464 ILE RPG for AS/400 Programmer's Guide

ÉÂÔÙ
Part Number: 99H3778
Program Number: 5769-RG1
Printed in U.S.A.
99H3778
SC09-2507-02