Infinet Malta MMX-5X2328 High Performance Broadband Wireless System User Manual
Infinet Malta Limited High Performance Broadband Wireless System
User Manual

Copyright © 2004-2011 by InfiNet Wireless
1
Revision date: 9 September 2011
OS Version: v1.83
InfiNet Wireless R5000
Technical User Manual

Copyright © 2004-2011 by InfiNet Wireless
2
Legal Rights
© Copyright 2011 InfiNet Wireless. All rights reserved.
The information contained in this document is originated by, proprietary, confidential and owned by
InfiNet Wireless. No part of this document should be disclosed, reproduced or distributed without the
express written permission of InfiNet Wireless Ltd.
InfiNet Wireless Ltd. reserves the right to change the information contained in this document without
prior notice. No part of this document may be considered as a part of any contract or warranty.
Statement of Conditions
The information contained in this manual is subject to change without notice.
InfiNet Wireless Ltd. shall not be liable for errors contained herein or for incidental or consequential
damages in connection with the furnishing, performance, or use of this manual or equipment supplied
with it.
Disclaimer
The software is sold on an "AS IS" basis. InfiNet Wireless, its affiliates or its licensors make no
warranties, whatsoever, whether express or implied, with respect to the software and the accompanying
documentation. Infinet Wireless specifically disclaims all implied warranties of merchantability and fitness
for a particular purpose and non-infringement with respect to the software. Units of product (including all
the software) delivered to purchaser hereunder are not fault_ tolerant and are not designed,
manufactured or intended for use or resale in applications where the failure, malfunction or inaccuracy of
products carries a risk of death or bodily injury or severe physical or environmental damage (―high risk
activities‖). High risk activities may include, but are not limited to, use as part of on-line control systems
in hazardous environments requiring fail-safe performance, such as in the operation of nuclear facilities,
aircraft navigation or communication systems, air traffic control, life support machines, weapons systems
or other applications representing a similar degree of potential hazard. Infinet wireless specifically
disclaims any express or implied warranty of fitness for high risk activities.
InfiNet Wireless hereby declares that R5000-Om, R5000-Mm, R5000-Sm and R5000-Lm are in compliance
with the essential requirements and other relevant provisions of Directive 1995/5/EC. The declaration of
conformity may be consulted at
http://www.infinetwireless.com/products-technologies/type-approval-certificates/DoC_RTTE.pdf.
Indication of the countries
InfiNet Wireless equipment has no geographical limitations for selling and can be supplied to any country
of the world.
Limitation of Liability
Infinet Wireless shall not be liable to the purchaser or to any third party, for any loss of profits, loss of
use, interruption of business or for any indirect, special, incidental, punitive or consequential damages of
any kind, whether arising under breach of contract, tort (including negligence), strict liability or otherwise
and whether based on this agreement or otherwise, even if advised of the possibility of such damages.
To the extent permitted by applicable law, in no event shall the liability for damages hereunder of Infinet
Wireless or its employees or agents exceed the purchase price paid for the product by purchaser, nor
shall the aggregate liability for damages to all parties regarding any product exceed the purchase price
paid for that product by that party (except in the case of a breach of a party‘s confidentiality obligations).
International Regulatory Information
This equipment has been tested and found to comply with the limits for a Class B digital device

Copyright © 2004-2011 by InfiNet Wireless
3
Hereby, InfiNet Wireless declares that this equipment is in compliance with the essential requirements
and other relevant provisions of Directive 1999/5/EC.
This equipment has been tested and found to comply with the limits for a Class A digital device, pursuant
to part 15 of the FCC Rules. These limits are designed to provide reasonable protection against harmful
interference in a residential installation. This equipment generates, uses and can radiate radio frequency
energy and, if not installed and used in accordance with the instructions, may cause harmful interference
to radio communications.
Important statements
Changes or modifications not expressly approved by the party responsible for compliance could void the
user‗s authority to operate the equipment.
This equipment complies with the FCC RF radiation exposure limits set forth for an uncontrolled
environment. This equipment should be installed and operated outdoor with a minimum distance of 2
meters between the radiator and the human body.
Operation is subject to the following two conditions: (1) this device may not cause interference, and (2)
this device must accept any interference, including interference that may cause undesired operation of
the device.
R5000-Mmx/5.300.2x200.2x23 and R5000-Mmx/5.300.2x200.2x28 are designed to operate in point-to-
point only.
R5000-Mmx/5.300.2x200.2x16 is designed to operate in point-to-multipoint.
The above mentioned units can only be used with integrated antennas supplied as a part of the unit.

InfiNet Wireless R5000 Technical User Manual
Copyright © 2004-2011 by InfiNet Wireless
i
Table of contents
I. GETTING STARTED .......................................................................................................... 4
1. Scope of document ............................................................................................................... 4
Getting started .................................................................................................................. 4
Hardware description ......................................................................................................... 4
Installation procedure ........................................................................................................ 4
Device configuration procedure .......................................................................................... 4
Link configuring ................................................................................................................. 4
Services, features and tools ................................................................................................ 4
Recommendations ............................................................................................................. 4
Supplementary information ................................................................................................ 5
2. General products description ................................................................................................. 5
3. Abbreviations ....................................................................................................................... 6
4. Document marks .................................................................................................................. 6
5. Additional information ........................................................................................................... 6
II. HARDWARE DESCRIPTION ............................................................................................. 7
1. Power supply units (IDU) ...................................................................................................... 7
IDU-CPE ............................................................................................................................ 7
IDU-BS/IDU-BS-G .............................................................................................................. 9
Injector IDU-LA ............................................................................................................... 11
IDU with E1/T1 ports ....................................................................................................... 13
2. Outdoor Units (ODU) .......................................................................................................... 16
InfiNet Wireless R5000-Omx and R5000-Lm/Lmc ............................................................... 16
InfiNet Wireless R5000-Mmx and R5000-Sm/Smc .............................................................. 17
ODU LED indicators description ........................................................................................ 18
III. INSTALLATION PROCEDURE ......................................................................................... 19
1. Installation preparations ..................................................................................................... 19
Required components and accessories .............................................................................. 19
Antenna placement .......................................................................................................... 19
Antenna poles usage........................................................................................................ 20
Poles with Stretching ....................................................................................................... 20
Wall Mounted Pole ........................................................................................................... 20
Antenna Poles Requirements ............................................................................................ 20
Grounding ....................................................................................................................... 20
Grounding when using IDU-LA ......................................................................................... 22
Antenna alignment .......................................................................................................... 23
Precaution measures........................................................................................................ 23
Service cable soldering procedure ..................................................................................... 25
Tools to be available at the installation site ....................................................................... 27

InfiNet Wireless R5000 Technical User Manual
Copyright © 2004-2011 by InfiNet Wireless
ii
2. InfiNet Wireless R5000-O/Om/Ow ....................................................................................... 28
Installation guidelines ...................................................................................................... 28
3. InfiNet Wireless R5000-L/Lm ............................................................................................... 30
Installation guidelines ...................................................................................................... 30
4. InfiNet Wireless R5000-M/Mm and R5000-S/Sm ................................................................... 32
Installation guidelines ...................................................................................................... 32
5. Mounting kit (MOUNT-KIT-85) ............................................................................................. 33
General view ................................................................................................................... 33
Assembly ........................................................................................................................ 34
Possible variants of the installation ................................................................................... 35
IV. BASIC CONFIGURATION INSTRUCTIONS ..................................................................... 36
1. Initial settings configuration procedure ................................................................................ 36
2. Device interfaces ................................................................................................................ 36
3. Command line interface (CLI) .............................................................................................. 37
4. Lost password recovery....................................................................................................... 37
5. Configuration manipulations ................................................................................................ 39
Printing and saving your configuration .............................................................................. 39
Import/export ................................................................................................................. 40
New firmware uploading .................................................................................................. 40
6. IP address formats ............................................................................................................. 40
7. Ethernet interface configuration........................................................................................... 41
8. Radio interface configuration ............................................................................................... 41
9. Wi-Fi AP interface configuration ........................................................................................... 42
10. Network topology setup ...................................................................................................... 43
V. LINK CONFIGURING ..................................................................................................... 44
1. Preliminary decisions .......................................................................................................... 44
Bitrate selection ............................................................................................................... 44
Frequency planning for multi-sectored Base Stations ......................................................... 44
Transmitting power selection ............................................................................................ 44
Range|Bitrate calculation ................................................................................................. 44
2. Link diagnostic tools ........................................................................................................... 45
Ltest ............................................................................................................................... 45
Muffer ............................................................................................................................. 48
Load Meter ...................................................................................................................... 51
Acquiring interfaces statistics ........................................................................................... 51
InfiNet Wireless RapidView-1 ............................................................................................ 52
VI. CONFIGURATION VIA WEB-INTERFACE ....................................................................... 56
1. Overall functionality overview .............................................................................................. 56
2. Run Requirements .............................................................................................................. 56
3. Localization ........................................................................................................................ 56

InfiNet Wireless R5000 Technical User Manual
Copyright © 2004-2011 by InfiNet Wireless
iii
4. Basic settings ..................................................................................................................... 57
System Settings ............................................................................................................... 57
Radio Settings ................................................................................................................. 58
Network Settings ............................................................................................................. 60
Link Settings ................................................................................................................... 62
Fixed Links ...................................................................................................................... 63
MAC Switch ..................................................................................................................... 64
IP Firewall ....................................................................................................................... 66
SNMP .............................................................................................................................. 66
QoS Options .................................................................................................................... 69
5. Device Status ..................................................................................................................... 70
Extended Link Diagnostic ................................................................................................. 71
Extended Interface Statistics ............................................................................................ 77
6. Maintenance ....................................................................................................................... 79
7. Spectrum Analyzer .............................................................................................................. 80
8. Command line emulation ..................................................................................................... 82
VII. RECOMMENDATIONS............................................................................................... 83
1. Using InfiNet devices for High Bitrates ................................................................................. 83
2. Design of Multi-sectored Base Stations ................................................................................. 83
3. Asymmetrical System Design ............................................................................................... 83
4. «Bad subscriber» problem ................................................................................................... 84
5. TDM transmission ............................................................................................................... 84
VIII. SUPPLEMENTARY INFORMATION ........................................................................... 85
1. Connectors soldering schemes ............................................................................................. 85
―RJ-45‖ service cable connector soldering scheme ............................................................. 85
Console cable connector soldering scheme ........................................................................ 86
―E1‖ Jack soldering scheme .............................................................................................. 87

InfiNet Wireless R5000 Technical User Manual
Copyright © 2004-2011 by InfiNet Wireless
4
I. Getting Started
This Technical User Manual contains the description of InfiNet Wireless
equipment including installation and configuration guidelines, recommendations
and troubleshooting sections, supplementary materials. The document is
intended to be used by Qualified RF engineers/technicians and IT professionals.
Qualified personnel should have skills and experience in the following areas:
• Outdoor/indoor radio equipment installation
• Outdoor wireless networks
• TCP/IP networking protocols
• Safety procedures and instructions for installing antenna equipment
• Professional manage of electrical equipment and accessories
• Safety procedures and instructions for working on towers and heights
1. Scope of document
This document consists of the following chapters:
Getting started
This chapter includes the information about this document purpose and structure.
Hardware description
This chapter shows the devices appearance and all plugs and connectors.
Installation procedure
The chapter describes the steps to be taken when installing the equipment at the
installation sites and installation site requirements.
Device configuration procedure
This chapter includes basic recommendations for primary link configuration,
including interfaces configuration and MINT protocol usage. Also there is a
description of how to perform basic manipulations with device‘s configuration
including its updating, importing and exporting.
Link configuring
The chapter contains basic recommendations for making preliminary choices and
decisions while planning and deploying a wireless network based on InfiNet
Wireless Devices. It also describes a set of tools that can help while improving
the link quality and statistics gathering.
Services, features and tools
This chapter describes device‘s built-in services, features and tools which were
not described in previous parts of the document
Recommendations
The chapter contains different recommendations for some particular cases of
InfiNet Wireless devices usage including building high-speed autonomous links
and multi-sectored base station design.

InfiNet Wireless R5000 Technical User Manual
Copyright © 2004-2011 by InfiNet Wireless
5
Supplementary information
The chapter contains supplementary information (specifications, connectors
soldering schemes and InfiNet Wireless products matrix).
2. General products description
InfiNet Wireless products offer scalable, robust, flexible and cost-effective
broadband wireless access solutions for carrier-class networks. Wireless routing
equipment from InfiNet Wireless is designed to implement and expand carrier-
class networks for high-speed Internet access, enterprise campus networks,
primary links for the Last Mile and backhauling traffic between cell towers and
multiple access points.
InfiNet Wireless Devices are especially applicable to regions with complex wired
infrastructures where infrastructure upgrades require costly or time-consuming
activities. Many deployments have been accomplished in regions with a dearth of
wired infrastructure where wireless solution is the only viable option for both
voice and data networks. The deployment of InfiNet Wireless Devices minimizes
both capital and operational investments for the creation of network
infrastructure.
Key product features:
Wide range of frequency bands
Outstanding performance
Powerful QoS capabilities
Best-in-Industry networking feature set
Flexible management
Powerful integrated diagnostic tools
The InfiNet Wireless Devices can support flexible topologies including point-to-
point links, point-to-multipoint links, MESH networks, high-speed transport
connections (backbones) and relay-points building. They have been designed to
prevent internal and external interference using such product features as
software selectable transmit power control, static frequency selection,
asymmetrical bit-rate/transmit power rates selection for base and subscriber
units. In order to maintain link availability, solve the ―hidden node‖ problem and
reduce the collision rate, the product employs dynamic adaptive non-collision
polling MAC protocol that dynamically redistributes data streams between active
and inactive subscribers. Autobitrate mechanism is an optional powerful feature
that provides link reliability in case of changing conditions on the path of the link.
The data network built on InfiNet Wireless products is implemented as a routed
and switched IP network which reduces flooding and broadcast messages
specific to bridged networks and to implementation of Quality-of-Service (QoS)
features set. QoS definitions per subscriber‘s data flows are effectively mapped
on MAC level flow attributes.
Each device in the network can be configured using serial console port, Telnet
protocol, WEB-interface and NMS system.
RAPS (Remote Access Permission Service) provides a whole network with a
flexible mechanism of a centralized management, configuration and monitoring.
The software/firmware is fully upgradeable for all InfiNet Wireless Devices. New
firmware images can be downloaded from the Repository on the InfiNet Wireless
support web-site http://support.infinetwireless.com for its further
uploading on the device.

InfiNet Wireless R5000 Technical User Manual
Copyright © 2004-2011 by InfiNet Wireless
6
3. Abbreviations
The following abbreviations are used in this document:
BS – Base Station
CPE – Customer Premises Equipment (also called subscriber or
subscriber unit)
ODU – Outdoor Unit
IDU – Indoor power supply Unit
RF cable – Radio Frequency cable to connect ODU and antenna/Device
and antenna for 5000-O and 5000-I modifications correspondingly
LOS – Line-of-Sight
STP cable – Shielded Twisted Pair cable (STP Cat5E) to connect ODU
and IDU
PTP – Point-to-Point topology
PTM – Point-to-Multipoint topology
MINT – Mesh Interconnection Networking Technology protocol
4. Document marks
All warnings are marked with a special warning sign. One should pay
a great deal of attention to what is written in the Warning sections.
All notes are marked with a special note sign. Notes usually contain
useful comments or hints to the described section of the document.
5. Additional information
Additional information which is not included in this Manual can be found in the
following sources:
WANFleX OS User Guide
Our web-site: www.infinetwireless.com
Our support site: http://support.infinetwireless.com

InfiNet Wireless R5000 Technical User Manual
Copyright © 2004-2011 by InfiNet Wireless
7
II.Hardware description
1. Power supply units (IDU)
All outdoor equipment is equipped with indoor power supply units. Exact type of
IDU which is used with each device model is specified in different models
description (see below).
IDU-CPE
Used with
R5000-S
and
R5000-L
only
.
Top view
Front panel

InfiNet Wireless R5000 Technical User Manual
Copyright © 2004-2011 by InfiNet Wireless
8
Rear panel
Connection scheme for IDU-CPE

InfiNet Wireless R5000 Technical User Manual
Copyright © 2004-2011 by InfiNet Wireless
9
IDU-BS/IDU-BS-G
Top view
Front panel
*IDU-BS-G model has 10/100/1000BaseT Ethernet port
Rear panel

InfiNet Wireless R5000 Technical User Manual
Copyright © 2004-2011 by InfiNet Wireless
10
Connection scheme for IDU-BS/IDU-BS-G

InfiNet Wireless R5000 Technical User Manual
Copyright © 2004-2011 by InfiNet Wireless
11
Injector IDU-LA
Injector IDU-LA may be used for the following purposes:
1. To connect the second (additional) RJ-45 connector of R5000-Om/Mm device
models to network equipment.
2. To connect third-party DC power sources to ODU (for example, to power the
unit from solar power or wind power sources). Acceptable voltage values of
third-party DC power sources are 12..48V.
In both cases IDU-LA should be properly grounded (please refer to the
―Grounding when using IDU_LA‖ section of this manual).
Top view
Front panel

InfiNet Wireless R5000 Technical User Manual
Copyright © 2004-2011 by InfiNet Wireless
12
Inside view
Connection scheme for IDU-LA (for second Ethernet port)
Connection scheme for IDU-LA (for third-party power sources)

InfiNet Wireless R5000 Technical User Manual
Copyright © 2004-2011 by InfiNet Wireless
13
IDU with E1/T1 ports
IDU with E1/T1 ports can be supplied with 2-4 E1/T1 ports. Below there is an
IDU with 2 ports.
Front panel
Rear panel
Grounding
clamp Power supply
connector
Power
indicator
Fuse failure indicator
System
status
indicators
Link with
ODU
indicator
Link with
LAN
indicator
Activity with
ODU
indicator
Activity with
LAN
indicator
Service cable
connector.
Cable goes to ODU
10/100BaseT
Ethernet
Reset button E1/T1 data path
status indicators
E1/T1
connectors
Indicators modes tables for IDU with E1/T1 ports.
Fuse failure indicator (Check Fuse)
Indicator (red)
Status
Off
Fuse is okay
On
Fuse failure
Power indicator (Power On)

InfiNet Wireless R5000 Technical User Manual
Copyright © 2004-2011 by InfiNet Wireless
14
Indicator (green)
Status
Off
No power
On
Power is okay
System status indicators (Sys Stat1 and Sys Stat 2)
Sys Stat 1
Indicator
(red)
Sys Stat 2
Indicator
(green)
Status
On
Off
Failure during power-on self-test
Off
On
System is operating correctly: no failures during tests found,
E1/T1 data are transferred without failures between external
E1/T1 source and IDU device and then transmitted and
received correctly through IDU and ODU to the other side of
a radio link
Alternating
On
One of the data paths is not operating correctly
Link with ODU/LAN indicator (LINK)
Indicator (green)
Status
Off
No connection between IDU and ODU/LAN
On
Connection between IDU and ODU/LAN is okay
Activity with ODU/LAN indicator (ACT)
Indicator (yellow)
Status
Off
Data is not transferred between IDU and ODU/LAN
On
Data is transferred between IDU and ODU/LAN
E1/T1 data path status indicators (ALARM B, ALARM A, LINK)
LINK
Indicator
(green)
ALARM A
Indicator
(yellow)
ALARM B
Indicator
(red)
Status
Off
Off
Off
E1/T1 port not configured
On
Off
Off
Normal mode: E1/T1 data are transferred
without failures between external E1/T1 source
and corresponding E1/T1 port of the IDU
On
Off
On
Framing error
Off
Off
On
Loss of signal on the corresponding E1/T1 port
of the IDU
Off
On/
Alternating
Off
Error on an IDU which is on the other end of
the radio link
Alternating
On
Off
E1/T1 port in ―Loopback‖
Connection scheme for IDU with E1/T1 ports

InfiNet Wireless R5000 Technical User Manual
Copyright © 2004-2011 by InfiNet Wireless
15
You can see ―E1‖ Jack soldering scheme in the ―Supplementary
information‖ section of this manual.

InfiNet Wireless R5000 Technical User Manual
Copyright © 2004-2011 by InfiNet Wireless
16
2. Outdoor Units (ODU)
InfiNet Wireless R5000-Omx and R5000-Lm/Lmc
IDU
Default factory option: IDU-BS for R5000-Om, IDU-CPE for R5000-Lm.
ODU
Front panel
Top view

InfiNet Wireless R5000 Technical User Manual
Copyright © 2004-2011 by InfiNet Wireless
17
InfiNet Wireless R5000-Mmx and R5000-Sm/Smc
IDU
Default factory option: IDU-BS for R5000-Mm, IDU-CPE for R5000-Sm.
ODU
Front panel
Top view

InfiNet Wireless R5000 Technical User Manual
Copyright © 2004-2011 by InfiNet Wireless
18
ODU LED indicators description
InfiNet Wireless ODU units have two LED indicators (red and green) located in
the Console connector. These LEDs are useful in monitoring the device status
during the installation procedure. LEDs modes and Device status correspondence
is shown in the following table:
Red
indicator
Green
indicator
Device status
Off
Off
Device is switched off of in the process of start-up booting
Off
Blinking
Device is booted. No radio connection. Searching for another
device to establish radio connection to.
Blinking
On
Radio connection established. The more data is transmitted
through the radio channel the more frequently red indicator is
blinking.

InfiNet Wireless R5000 Technical User Manual
Copyright © 2004-2011 by InfiNet Wireless
19
III.Installation procedure
1. Installation preparations
Required components and accessories
Before the installation, please make sure you have all necessary parts and
accessories:
InfiNet Wireless Device
Antenna
Low loss antenna cable for the required frequency range
Antenna pole (if necessary)
Required grounding system
Accessories and tools
Antenna placement
When planning an antenna placement for PTP link, in order to obtain the
maximal coverage range and best performance for the Device, one need to
consider that LOS requirements must be fulfilled for the path between two
antennas. Moreover, it is of vital importance that the certain zone that surrounds
the signal propagation path must be free from obstructions. One should
understand that the radio beam is not as thin as, for example, laser beam. Radio
beam, also called as a 1st Fresnel zone, has a profile of a rugby ball. Its exact
form and size depend upon the frequency and the signal propagation path
length.
If most of the 1st Fresnel zone is obstructed, a major part of a electromagnetic
energy will be lost which leads to a severe signal quality degradation and, as a
result, to coverage range decreasing.
Below is an incomplete list of possible obstructions on the signal propagation
path:
Neighboring buildings
Trees
Bridges
Power lines
To obtain the best results, it is necessary to perform a precise analysis of a
signal propagation path zone and possible obstructions that may cover a part of
the 1st Fresnel zone (usually the analysis is performed at the highest points of
the signal propagation path).
When planning the antenna placement for Point-to-Multipoint connections, one
must consider the necessity of a circular or sector coverage areas. In this
respect, it is not recommended to use omni-directional antennas when sector
antennas can be used.
While planning, it is strongly recommended to consult high-qualified
and experienced technicians

InfiNet Wireless R5000 Technical User Manual
Copyright © 2004-2011 by InfiNet Wireless
20
General recommendation for antennas placement are the following:
Install antennas as high as possible over specific level. In case of flat
surface - it will be ground level, in case of vegetation and forest – it will
be tree heights, in urban environment – it will be the highest building in
the observed area (specific level definition).
Avoid tree and vegetation along with wave propagation path, influence
of trees can increase depending on seasons (ice, dew, leaves);
Proximity of other antennas should be avoided (at least 2 meters);
Reflecting surfaces should be considered (building with reflective
windows, water surfaces or wet grounds);
When installing antenna over water surface, one should tune height
bracket within 1-3 meter range variation, because it can yield signal level
variation from minimum to maximum.
If seasonal changes influence on the signal quality, so then the most
probable reasons would be either the connectors are not protected
enough from humidity, summer vegetation or ice covered cabling and
connectors during winter.
Antenna poles usage
Antenna installation is performed on a special facility called antenna pole. The
pole is used for strong antenna tightening at the installation site. Poles might
have different modifications depending on the installation requirements.
Poles with Stretching
Usually this kind of poles are used when installing antenna on a flat surface and
permits one to raise it to a significant height for providing optimal conditions for
signal propagation.
Wall Mounted Pole
Usually these kinds of poles are used when there is no need to elevate antenna
to the rooftop and there is the possibility to mounting it on a wall. This
installation is significantly simpler than that implementation with poles. Mostly it
is used for subscriber side deployments.
Antenna Poles Requirements
Ease of antenna mounting and sufficient mechanical durability should provide
reliable fastening in conditions of high windy loads. Poles should have round
profile for ease of azimuth adjustment. Typical pole diameter is 30 to 50 mm.
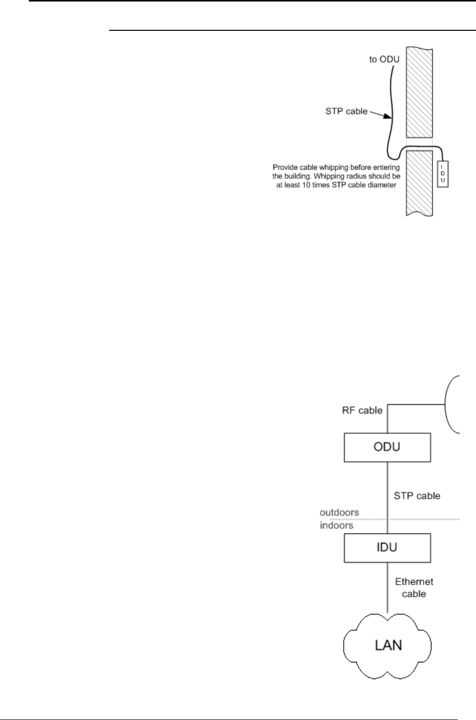
Grounding
Antenna should be placed on the mast on the level that is at least 1 meter lower
than a mast‘s top. In this case it is of big probability that the lightning strikes the
mast and not the antenna. The mast is to be grounded on the grounding contour
according to your local standards. When the lightning strikes the antenna, the
current goes through the coaxial cable which grounds ODU clamp with the mast
– the mast is grounded via the grounding contour. The direct lightning strike to
the STP service cable (ODU-IDU) is partially terminated on the grounded IDU
case. Partial termination means that the direct lightning strike will probably
destroy an STP cable. The service cable pickups from the electromagnetic

InfiNet Wireless R5000 Technical User Manual
Copyright © 2004-2011 by InfiNet Wireless
21
impulses are terminated on the IDU case by the winding shield, and further – on
the IDU grounding.
The end of the STP service cable that is connected to IDU should be
assembled with a Shielded RJ-45 connector. The other end of the STP
service cable (connected to ODU) should be assembled with
unshielded (standard) RJ-45 connector.
IDU is grounded via a three-conductor power cord and a plug containing a
ground. The data & power wires pickups are terminated via IDU protection
scheme (three-conductor power cord and a plug containing a ground).
ODU grounding contour are connected with 100kOhm resistor, and that provides
no static charge accumulation on the ODU case if there are some problems with
its connection to the grounding contour.
Antenna pole, tower, ODU and lightning arrestor should be connected
to the first common grounding contour. Cable thickness should be no
less than 10AWG using corrosion-steady connectors. IDU should be
grounded to the same contour as customer LAN, having the second
common grounding contour.
A special attention should be paid if antenna used is not DC-shorted. In this case
additional lightning arrestor should be used between the antenna and ODU.
Suggested grounding diagram is shown on the picture below.

InfiNet Wireless R5000 Technical User Manual
Copyright © 2004-2011 by InfiNet Wireless
22
Grounding when using IDU-LA
Antenna must be placed on the mast on the level that is at least 1 meter lower
than a mast‘s top. In this case it is of big probability that the lightning strikes the
mast and not the antenna. The mast is to be grounded on the grounding contour
according to your local standards. When the lightning strikes the antenna, the
current goes through the coaxial cable which grounds ODU clamp with the mast
– the mast is grounded via the grounding contour. The direct lightning strike to
the STP service cable (ODU-IDU) is partially terminated on the grounded IDU
case. Partial termination means that the direct lightning strike will probably
destroy an STP cable. The service cable pickups from the electromagnetic
impulses are terminated on the IDU case by the winding shield, and further – on
the grounding contour.
The end of the STP service cable that is connected to IDU should be
assembled with a Shielded RJ-45 connector. The other end of the STP
service cable (connected to ODU) should be assembled with
unshielded (standard) RJ-45 connector.
The data & power wires pickups are terminated via IDU protection scheme
(discharger and additional air gap). ODU and IDU grounding contours are
connected with 100kOhm resistor, and that provides no static charge
accumulation on the ODU case if there are some problems with its connection to
the grounding contour.
Antenna pole, tower, ODU and lightning arrestor must be connected
to the first common grounding contour. Cable thickness must be not
less than 10AWG using corrosion-steady connectors. Grounding
contour development must be done by the skilled personnel.
A special attention should be paid if antenna used is not DC-shorted. In this case
additional lightning arrestor should be used between the antenna and ODU.
Suggested grounding diagram is shown on the picture below.

InfiNet Wireless R5000 Technical User Manual
Copyright © 2004-2011 by InfiNet Wireless
23
Antenna alignment
To obtain maximal system performance antennas must be precisely aligned one
towards another according to LOS requirements. General recommendations for
antenna alignment are the following:
Align antennas using optical equipment (binoculars, spyglass)
accompanied by mobile phone actions coordination
Use GPS receiver and area map
Use build-in InfiNet Wireless Device features. These features allow
evaluating current channel/signal quality and perform precise antenna
alignment
Omni-directional and sector antennas have a wide radiation diagram width, thus
usually they either do not require a very precise alignment or it is just not
necessary due to radio link requirements.
Antenna polarization must be taken into consideration while installation. In most
cases omni-directional and sector antennas have a vertical polarization.
Directional antennas can be installed either with vertical or horizontal
polarization. Please check a corresponding labeling on the antenna and address
to the antenna technical documentation.
Precaution measures
Before you start the installation please read this section very carefully.
Antennas are installed on the roof tops or on the building walls. This work must
be accomplished only by personnel having special skills and experience in this
area.

InfiNet Wireless R5000 Technical User Manual
Copyright © 2004-2011 by InfiNet Wireless
24
Antennas and cables are electric conductors. Incidental electrostatic strikes may
occur during the system installation. This can lead to equipment damaging or
may hurt the personnel. While installing or changing the elements of the
antenna-feeder system one must make sure that open metal parts are
temporarily grounded.
Do not install the antenna close to the electric power lines. Antenna and antenna
pole have to be installed in such a way that while their assembling,
disassembling and repairing they did not have any contact with power lines.
Basic precaution measures that must be fulfilled during the installation are the
following:
Do not stay on the roof top in windy or rainy weather, during the
thunderstorm or when the working zone is covered with snow or ice
Do not touch the antennas, antenna poles, cables and lighting arrestors
during the thunderstorm
Antenna placement should not be close to electric or telephone lines.
Safe distance is a distance that is a sum of the two antenna poles
heights and antenna height
Antenna cable must be grounded at all times (not relevant for 5000-M
modifications)
In case of failure any manipulations with the equipment are allowed
to skilled personnel only.

InfiNet Wireless R5000 Technical User Manual
Copyright © 2004-2011 by InfiNet Wireless
25
Service cable soldering procedure
“RJ-45” connector
The following instruction shows the ―RJ-45‖ connector soldering procedure.
Step 1. Peel STP service cable and
prepare ―RJ-45‖ connector parts.
Use RJ-45 connector without
grounding here (RJ-45 connector with
grounding is used for connecting
service cable to IDU).
Step 2. Stick rubber filler – 5 on the
Part 4, previously having removed
protective white layer from rubber
filler -5.
Insert Part 2 inside part 4 up to the
stop. Part 2 must be entirely within
Part 4.
Step 3. Put connector parts on the
STP service cable as shown.
Attach RJ-45 connector without
grounding to the STP service cable
according to the ―RJ-45‖ soldering
scheme (in the ―Supplementary
information‖ chapter of this manual)
and crimp the connector using a
crimp tool.
Please tightly crimp the RJ-45
connector. Not crimped or
badly crimped connector
damages the unit when
assembled into it which is not
considered as a warranty case.

InfiNet Wireless R5000 Technical User Manual
Copyright © 2004-2011 by InfiNet Wireless
26
Step 4. Connect the attached RJ-45
connector to the unit until you hear a
click.
Step 5. Put Part 4 on the RJ-45
connector.
Step 6. Screw Part 3 onto the unit‘s
connector tightly.
Step 7. Screw Part 1 onto Part 4 of
the RJ-45 connector as tight as
possible.
Now the connector is hermetically
attached to the unit.

InfiNet Wireless R5000 Technical User Manual
Copyright © 2004-2011 by InfiNet Wireless
27
Tools to be available at the installation site
1. Screwdrivers set
2. Pliers
3. Spanners set
4. Connectors isolating set
Raw rubber
Thermal shrinkage tube
Scissors
Fan
Mantling gun
5. Additional equipment
GPS receiver or area map (with compass and alidade)
Big zoom binoculars

InfiNet Wireless R5000 Technical User Manual
Copyright © 2004-2011 by InfiNet Wireless
28
2. InfiNet Wireless R5000-O/Om/Ow
Installation guidelines
1. Unpack the equipment
2. Check items integrity
3. Prepare RF-cables of the required length. For 5GHz devices the
recommended maximal RF cable length is 1 meter.
4. Install and isolate the
connectors on the RF cable
5. Determine the STP cable length
that is used to connect IDU and
ODU. The total cable length
between LAN (behind IDU) and
ODU should not be longer than
100 meters. Service cable
connecting IDU and ODU should
be STP Cat 5E cable.
6. Install (solder) connector for
ODU on the STP cable and
isolate it
7. If it is possible to lay STP cable
with a connector on the IDU side, install (solder) connector for IDU on the
STP cable and isolate it
8. Lay the STP cable ―from top to bottom‖ – from ODU to IDU
9. If step 7 is not accomplished, after the STP cable has been laid, install
(solder) connector for IDU
10. Install ODU on the mounting bracket connectors down and tighten it
11. Connect the ODU-IDU cable to the ODU
12. Isolate the ODU connector joint place
13. Once the antenna and antenna pole are
installed they must be grounded via
lightning protection grounding contour.
Antenna‘s position must be lower than
the highest antenna pole point at least
by 2 antenna heights. If antenna is NOT
DC-shorted (see antenna technical
documentation), the additional lightning
arrestor must be used which is placed
between ODU and antenna and is
grounded to the antenna pole grounding
contour.
14. Connect RF cable to the antenna. Twist
the connector tightly
15. Connect RF cable to the ODU previously
having touched RF cable connector case
with ODU connector case
16. Isolate RF connectors from both sides
(ODU and antenna)

InfiNet Wireless R5000 Technical User Manual
Copyright © 2004-2011 by InfiNet Wireless
29
17. Connect the STP cable to IDU previously having touched IDU connector case
with STP cable connector case
18. Provide grounding for IDU
19. Connect Ethernet cable to IDU
20. Provide power supply for IDU
21. Connect to the Router using Telnet protocol
It is extremely important to install ODU connectors down!

InfiNet Wireless R5000 Technical User Manual
Copyright © 2004-2011 by InfiNet Wireless
30
3. InfiNet Wireless R5000-L/Lm
Installation guidelines
1. Unpack the equipment
2. Check items integrity
3. Prepare RF-cables of the
required length. For 5GHz
devices the recommended
maximal RF cable length is
1 meter.
4. Install and isolate the
connectors on the RF cable
5. Determine the STP cable
length that is used to
connect IDU and ODU. The
total cable length between
LAN (behind IDU) and ODU should not be longer than 100 meters. Service
cable connecting IDU and ODU should be STP Cat 5E cable.
6. Install (solder) connector for ODU side on the STP cable and isolate it
7. Lay the STP cable ―from top to bottom‖ – from ODU to IDU
8. After the STP cable has been laid, use distribution box to switch from STP
cable to UTP cable with RJ-45 connectors.
9. Install ODU on the mounting bracket connectors down and tighten it
10. Connect the ODU-IDU cable to the ODU
11. Isolate the ODU connector joint place
12. Once the antenna and antenna pole are
installed they must be grounded via
lightning protection grounding contour.
Antenna‘s position must be lower than
the highest antenna pole point at least
by 2 antenna heights. If antenna is NOT
DC-shorted (see antenna technical
documentation), the additional lightning
arrestor must be used which is placed
between ODU and antenna and is
grounded to the antenna pole grounding
contour.
13. Connect RF cable to the antenna. Twist
the connector tightly
14. Connect RF cable to the ODU previously
having touched RF cable connector case
with ODU connector case
15. Isolate RF connectors from both sides
(ODU and antenna)
16. Connect the UTP cable to IDU
17. Provide grounding for IDU
18. Connect Ethernet cable to IDU
19. Provide power supply for IDU

InfiNet Wireless R5000 Technical User Manual
Copyright © 2004-2011 by InfiNet Wireless
31
20. Connect to the Device using Telnet protocol
It is extremely important to install ODU connectors down!

InfiNet Wireless R5000 Technical User Manual
Copyright © 2004-2011 by InfiNet Wireless
32
4. InfiNet Wireless R5000-M/Mm and R5000-S/Sm
Installation guidelines
1. Unpack the equipment
2. Check items integrity
3. Determine the STP cable length that is used to connect IDU and ODU. The
total cable length between LAN (behind IDU)
and ODU should not be longer than 100
meters.
4. Install (solder) connector for ODU on the STP
cable and isolate it
5. Lay the STP cable ―from top to bottom‖ – from
ODU to IDU
6. After the STP cable has been laid, use
distribution box to switch from STP cable to
UTP cable with RJ-45 connectors. Service
cable connecting IDU and ODU should be STP
Cat 5E cable.
7. Install ODU on the mounting bracket
according to the direction required for the link.
Do not tight it too hard unless the antenna
alignment is not complete. Install ODU
connectors down.
8. Connect the ODU-IDU cable to the ODU
9. Isolate the ODU connector joint place
10. Once the ODU and antenna pole are installed they must be grounded via
lightning protection grounding contour. ODU position must be lower than the
highest antenna pole point at least by 2 ODU heights
11. Connect the UTP cable to IDU
12. Provide grounding for IDU
13. Connect Ethernet cable to IDU
14. Provide power supply for IDU
15. Connect to the Device using
Telnet protocol
It is extremely important to install ODU connectors down!

InfiNet Wireless R5000 Technical User Manual
Copyright © 2004-2011 by InfiNet Wireless
33
5. Mounting kit (MOUNT-KIT-85)
The default mounting kit packed with all the device models is MOUNT-KIT-85.
MOUNT-KIT-85 features:
Material: casted Aluminum
Adjustment: two axis (vertical and horizontal)
Mounting options:
o standard pole (30-85 mm)
o wall
o thick pipe (>85 mm, horizontal/vertical) using additional fasteners
(not included to the package)
Compatible with all outdoor units produced by InfiNet
RoHS compliant
General view

InfiNet Wireless R5000 Technical User Manual
Copyright © 2004-2011 by InfiNet Wireless
34
Assembly

InfiNet Wireless R5000 Technical User Manual
Copyright © 2004-2011 by InfiNet Wireless
35
Possible variants of the installation
Attention! MOUNT-KIT-85 does NOT contain worm drive hose
clamps or other additional fixtures used in possible variants
of installation.

InfiNet Wireless R5000 Technical User Manual
Copyright © 2004-2011 by InfiNet Wireless
36
IV.Basic configuration instructions
1. Initial settings configuration procedure
Before starting new device, one should perform initial configuration. The
configuration can be performed either using serial console port or using Telnet
protocol. In order to configure the device using Console port, follow the
instructions below:
Device should be connected with host serial interface, using InfiNet
Console cable
Start any terminal emulation software (e.g. Hyper Terminal)
Set serial interface properties to 38400 baud rate, 8 bit, 1 stop bit, parity
off, flow control disabled
Enable emulation mode ANSI or VT100, keyboard VT100
To connect using Telnet protocol from the wired LAN run Telnet with 10.10.10.1
IP-address that is configured for the Ethernet interface of the device by default.
If all above procedures are completed correctly, you will see the WanFlex OS
prompt:
Login:
Every new device has no initial login and password settings, so you can use any
non-zero length login and password to enter the device:
Login: root
Password: 1234
After default authorization there will be standard console prompt:
console>
Now the device is ready for the initial configuration procedure. The most relevant
thing to be done at this phase is to define device name/user/password.
system name Test Base Station
system user root
system password qwerty
Part of commands in bold must be typed in CLI (Command Line
Interface). The rest of the command name is optional and can be
skipped while typing.
Since this is made ONLY specified username and password can be used to access
the device. DO NOT FORGET THESE PARAMETERS.
2. Device interfaces
The Device has several physical and logical interfaces:
lo0 - loopback interface, used for system interaction needs
null0 – logical interface, can be used for auxiliary addresses assignation
(for NAT module, for example); for routes aggregation for RIP protocol.
Addresses (subnets) are announced to the network but every packet
transmitted through this interface is destroyed
eth0 - Ethernet 10/100 Mbit interface

InfiNet Wireless R5000 Technical User Manual
Copyright © 2004-2011 by InfiNet Wireless
37
rfX.0 - radio interfaces. See device‘s labeling or use ―ifconfig -a‖
command to learn your radio interfaces
wifi0 – Wi-Fi AP interface
pppX – point-to-point interfaces
tunX - interfaces used for IPIP tunnels building
vlanX – interfaces supporting VLAN 802.1q tagging
All configured interfaces of the Device can be reviewed using the following
command:
ifconfig -a
3. Command line interface (CLI)
For device‘s management and configuration a Unix-like command line language
is used. Every command starts having the power right after Enter key is pressed.
However, each command lifetime duration is limited within one configuration
session. In order to save a current configuration ―config save‖ command is
used.
Several commands can be grouped in one line using ―;‖ character. If a wrong-
syntax line is met in the group, the rest of the string is checked anyway and the
wrong command is ignored. Command name can be shortened unless the
ambiguity occurs.
If your terminal supports VT100 or ANSI standard you can move around the list
of recently executed commands using cursor keys. Numbered list of these
commands can be reviewed by ―!h‖ command. Any command from this list can
be available using ―!<NUMBER>‖ command. TAB key performs substring
search of recently executed commands.
Ctrl/R combination refreshes the command string if its content was disturbed by
system messages.
The command executed with no arguments prints a short hint about its keys,
parameters and syntax.
Context help can be obtained by printing ―?‖ in any position of the line.
4. Lost password recovery
The system password can be recovered remotely. The procedure is the
following:
1. Locate your device‘s serial number (SN)
2. Send this SN to the InfiNet Wireless Technical Support
3. You will be given a special key
4. Enter the device and use SN as a login and received key as a password
5. Reconfigure the username and password
Lost password recovery using Emergency Repair Console:
Recovery procedure can be done with the help of ―
erp
‖ command or graphical
―ERConsole‖ utility.
Below is a description of ―ERConsole‖ utility recovery procedure (―
erp
‖ command
recovery procedure is described in ―OS WANFleX User Manual‖):
1. Connect a computer and a device that should be repaired to one physical
Ethernet segment.

InfiNet Wireless R5000 Technical User Manual
Copyright © 2004-2011 by InfiNet Wireless
38
It is recommended to put a switch between the unit and the PC from
which ERConsole is executed.
2. Start «ERConsole» utility on the computer by running ―ERConsole.jar‖ file.
Utility will be running in a waiting mode.
3. Restart the device. During its restart «ERConsole» utility will determine the
device and will show necessary information about it in the ―Discovered
devices‖ section of the main window.
«ERConsole» utility main window.
4. Send ―Serial‖ and ―Sequence‖ field values to the InfiNet Wireless Technical
Support.
5. You will be given a factory password for the device.
6. Press «+» button in the «Scheduled tasks» section of the main window.
7. In the opened ―New task‖ window choose ―Reset configuration‖ in the
―Command‖ field. Then enter Serial number and factory password in the
corresponding fields. Press «Ok».

InfiNet Wireless R5000 Technical User Manual
Copyright © 2004-2011 by InfiNet Wireless
39
«New task» window.
8. Restart the device.
After device restart ―ERConsole‖ utility will reset device configuration to the
default.
9. Now login the device with any non-zero length login and password.
10. Reconfigure device username and password.
The ―ERConsole‖ utility‘s ―New task‖ window also allows setting the units‘ IP-
address on its Ethernet interface (eth0) without login to the unit. To perform this
procedure please follow the below steps:
1. Firstly, do steps 1-3 as described above.
2. Press «+» button in the «Scheduled tasks» section of the main window.
3. In the opened ―New task‖ window choose ―Up interface‖ in the ―Command‖
field. Then type the required IP-address and network mask in the corresponding
fields of the window and press ―Ok‖ button.
4. Restart the device.
After the restart the ―ERConsole‖ utility will add the IP-address into its Ethernet
interface configuration and will up the interface (in case it was configured
―down‖).
5. Configuration manipulations
Printing and saving your configuration
You can easily review your current device‘s configuration by executing
―config show‖ command. The output of the command is sorted by the
configuration sections (e.g. ―System parameters‖, ―Interfaces configuration‖ etc).
You can review some particular parts of the configuration specifying the part of
the configuration you want to see.
Example:
config show ifc
This command will print the interfaces configuration. You can specify several
parts of the configuration separating them with a space bar.
Example:

InfiNet Wireless R5000 Technical User Manual
Copyright © 2004-2011 by InfiNet Wireless
40
config show rip nat
In order to save your configuration ―config save‖ command is used. It saves the
current system configuration in the Device's flash memory for subsequent
permanent use. All modifications to the system parameters, if not saved by this
command, are valid only during the current session (until the system reset
occurs).
Import/export
Export/import of the device‘s configuration is performed using ―config export‖
and ―config import‖ commands correspondingly. ―Config export‖ saves the
Device configuration on a remote server and ―config import‖ reloads it from a
remote server. The information is transferred using FTP.
Example:
config export user:sec ret@192.168.1.1/ var/c onf/ test.cfg
“Config import” command writes the uploaded file directly into the Flash
memory without changing the active configuration in RAM. In order to make a
new configuration active, right after “config import” command implementation
finishes the device should be rebooted. If “config save” command is run before
rebooting, Flash memory is overwritten by the copy of the active configuration.
This action will erase the uploaded configuration file.
New firmware uploading
The latest firmware version can be downloaded from our support site
(http://support.infinetwireless.com) and from our ftp-server
(ftp://ftp.infinet.ru).
Command ―flashnet‖ uploads specified firmware version to the Device.
Download is performed using FTP and FTP server should be installed somewhere
in the network or on a local host from where download being performed.
File name is a full path including IP address of FTP server:
flashnet get upgrade@192.168.1.1/ conf/infinet/infinet_new.bin
Where 192.168.1.1 is IP-address of FTP server and
.../conf/infinet/infinet_new.bin is a full path to firmware version.
The download process has two phases:
• File uploading into RAM of InfiNet device.
• Programming InfiNet device flash memory from RAM firmware image. This
phase is indicated by ―O.O.O.O.O.O…‖ sequence.
Do not interrupt this process, otherwise device will be brought into
invalid state and it recovery will be possible only at manufacturer
premises.
During installation process all system events should be observed in the system
journal (command “sys log”).
6. IP address formats
Many commands of the operating system require specification of IP addresses.
In OS WANFleX, the IP-addressees may be specified in traditional numeric
format. Optionally, the mask may be specified either by its bit length (the
specified number of leading bits in the mask are set to 1, the remaining bits are

InfiNet Wireless R5000 Technical User Manual
Copyright © 2004-2011 by InfiNet Wireless
41
reset to 0) or numeric value. The IP address 0/0 denotes all possible IP
addresses.
Therefore, the possible formats to specify IP-addresses are:
nn.nn.nn.nn (no mask is used)
nn.nn.nn.nn/N (N is the bit length of the mask)
nn.nn.nn.nn:xxx.xxx.xxx.xxx (xxx.xxx.xxx.xxx is the numerical value of the
mask)
Example:
The 192.168.9.0/24 address describes the network address 192.168.9.0 and the
mask with leading 24 bits on.
The same set of addresses may be denoted as 192.168.9.0:255.255.255.0.
7. Ethernet interface configuration
In the most basic form Ethernet interface can be configured as follows:
ifconfig eth0 1.1.1.1/ 24 up
UP flag means than the interface is turned to UP state.
Also you can specify the following parameters for the Ethernet interface:
Media type. By default media type is selected automatically (media
auto parameter).
Assign aliases to the Ethernet interface (alias key word)
Full information about interfaces configuration can be reviewed in OS WanFleX
User Guide – ifconfig command.
8. Radio interface configuration
Radio interface configuration is performed using ―rfconfig‖ command. In its
most basic form one need to configure the following parameters of the radio
interface:
Frequency (freq parameter) in MHz. For example, 5260.
Bit-rate (bitr parameter). Bit transfer rate in kBits/sec.
System identifier (SID parameter). A hexadecimal number in the range
of 1H to FFFFFFH. All Devices that are supposed to see each other on
the same radio link must have the same identifier.
Radio interface state is not saved in the configuration. That means
that if you put radio interface to the down state after rebooting it will
be in the up state.
Example:
rfc onfig rf5.0 freq 5260 bitr 130000 sid 01010101
Additional important parameters and settings for the radio interface:
Rf5.0 – radio interface name in this case. In order to obtain radio
interface name either see the ODU/Device labeling or execute
―ifc -a‖ command.
txpwr – transmitting power selection. Available power levels can be
obtained using ―capabilities‖ parameter as shown above
burst – enables burst mode. BURST protocol means grouping several
short packets with the same destination address on a radio link into
larger packets, thus cardinally decreasing the response time for

InfiNet Wireless R5000 Technical User Manual
Copyright © 2004-2011 by InfiNet Wireless
42
applications generating streams of short packets. Burst enabling relates
to a radio interface as a whole, and means only that you want to use
this mode in this device; but the BURST protocol can only work for
destinations where it is also enabled at the other end, and only if the
MINT protocol is used at both sides.
Burst enabling does not induce any changes in the work of other devices
in the network. To disable ―burst‖ mode use ―-burst‖ parameter in
―rfconfig‖ command.
distance: this parameter is used to set the exact distance value
between two devices (in kilometers). This parameter changes time
values for some delays and time-outs of 802.11a/b/g protocol thus
making possible to work on longer distances with smooth adjustment.
There are several ways to manage this parameter:
o if you set an exact value, this value is used no matter what the
connection method is used
o If the CPE has auto value instead of a number (by default), the
CPE will configure its parameters using Base Station commands.
It is enough to set a numeric value on a Base Station (the
distance to the remotest CPE); all other CPEs will automatically
adjust their work. While configuration showing, there might be
the current distance value after auto parameter: auto (XX)
o when knowing exact device's geographical coordinates (e.g.
using GPS) you can specify their values in ―sys gpsxy‖
command and distance parameter set as auto on all devices
including the Base Station. In this case devices will automatically
adjust their settings selecting an optimal value for the distance
parameter. Base Station will calculate a distance to the remotest
subscriber, and subscriber will calculate a distance to the base
station. If the CPE has a link coordinates information it will use
this information, otherwise it will use the distance parameter
value got from the base station.
o If distance parameter is set to 0 radio module will use default
settings.
pwrctl – automatic transmitting power control mode. In this mode the
output power is set up automatically within the values available for the
radio module. Used for CPE only.
Example:
rfc onfig rf5.0 freq 5260 bitr 130000 sid 10203040 burst
rfc onfig rf5.0 txpwr 18 distance auto
To learn your device‘s radio module capabilities type the command:
rfc onfig <IF-NAME> capabilitites
<IF-NAME> - radio interface name. Can be read on the device‘s labeling located
on the case.
9. Wi-Fi AP interface configuration
Wi-Fi AP interface configuration is performed using ―wifi‖ command.
To learn available Wi-Fi AP interfaces on your device (for example, wifi0) type
the command:

InfiNet Wireless R5000 Technical User Manual
Copyright © 2004-2011 by InfiNet Wireless
43
ifconfig -a
Set proper IP address and net mask for Wi-Fi interface (―wifi0‖) using ―ifconfig‖
command. For Wi-Fi AP activation use ―
ifc wifi0 up‖
command.
Example:
ifc wifi0 10.1.1.1/24
ifc wifi0 up
wifi wifi0 -freq 2432 –antenna diversity
Available ―wifi‖ command options:
ssid <"string"> - sets network ID (Service Set Identity).
-freq <value> - sets central frequency in MHZ.
-txpwr <value> - sets AP output power in dBm.
-antenna <value> - sets active antenna for AP. In
diversity
mode AP will
choose antenna to use automatically for each subscriber depending on the link
quality (only for APs with two Wi-Fi antennas).
-auth <string> - sets authentification type for subscriber connection.
-pass <”string”> - sets a password for subscriber authentification.
-wpa-encrypt <”string”> - sets traffic type for WPA-authentification.
Available ―wifi‖ command parameters:
cap – shows AP capabilities.
status – shows AP status.
stations – shows AP‘s subscribers information.
10.Network topology setup
At the core of the system is a MINT (Mesh Interconnection Networking
Technology) protocol which acts as a topology defining architecture of InfiNet
Wireless system. Please refer to the WANFleX OS User Guide for a detailed
description of MINT protocol.

InfiNet Wireless R5000 Technical User Manual
Copyright © 2004-2011 by InfiNet Wireless
44
V. Link Configuring
1. Preliminary decisions
Bitrate selection
Overall link performance is greatly depends on the right bitrate selection. Wrong
bitrate of a radio link in most cases lowers its performance characteristics. In the
result subscribers are getting bad services.
IW MINT architecture makes bitrate selection process fully automatic. Using IW
proprietary Link Forecasting and Active Testing algorithms MINT chooses the
optimal radio transmission rate individually for each connected subscriber device.
Therefore, main recommendations for bitrate selection are:
enable autobitrate mechanism and set the maximal available
bitrate on the radio interfaces of all the devices
To estimate the real bitrate of the device prior to its installation
and deployment use the Range Calculator utility (see below).
Frequency planning for multi-sectored Base Stations
Base Stations with six sectors deliver the maximal performance by providing with
sector reciprocal reservation and best price/performance parameter value. When
having an optimal frequency gap of 40 MHz between adjacent sectors of the BS,
the following schemes are recommended to be configured (e.g. having 5
available in configuration frequencies F1, F2 … F5):
F1, F3, F5, F1, F3, F5
F1, F3, F1, F3, F1, F3
Transmitting power selection
High output power correlates with the maximal connection performance.
Decreasing the output power is logical when the maximal bitrate is already
reached and there are no repeats. In this case excessive output power can
decrease the system parameters. When having no built-in or external amplifiers
one can try to install the automatic power control for the subscriber.
Range|Bitrate calculation
Range/Bitrate calculator allows estimation of a bitrate and distance for a
particular radio link. This calculator can be downloaded from ―Repository‖ of our
support web-site (http://support.infinetwireless.com).

InfiNet Wireless R5000 Technical User Manual
Copyright © 2004-2011 by InfiNet Wireless
45
Range/Bitrate calculator view.
To use the calculator:
1. Set needed frequency range in ―Band‖ field.
2. Set NLOS parameters in ―Path type‖ field.
3. Set radio channel width in ―Bandwidth‖ field.
4. For Site 1 and Site 2 define device model, device‘s max output, antenna gain
and feeder loss.
5. Press ―Calculate‖ button.
The results will be listed in a table below. For each available Bitrate value you
will see corresponding distances in kilometers for ―worst‖, ―mean‖ and ―optimal‖
environment conditions.
Earth surface relief is not taken into account in calculations.
2. Link diagnostic tools
Ltest
Ltest utility allows precise test of a radio link. It is recommended for antenna
alignment when installing a new device or for testing of existing radio link.
Ltest can work in standard, alignment and bandwidth modes.
Standard mode:
In standard mode Ltest measures signal levels, retries, lost packets and acks.
To start Ltest in this mode:

InfiNet Wireless R5000 Technical User Manual
Copyright © 2004-2011 by InfiNet Wireless
46
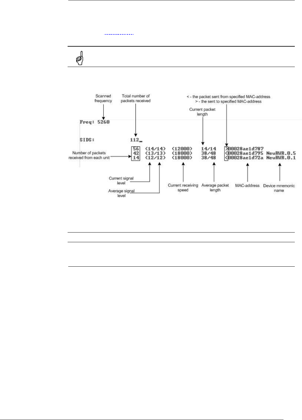
lt rf5.0 <Mac-address of a device on the other side of the radio link>
When «ltest» command starts it will show you output information that contains
testing results. You can see Ltest output below:
Current/Maximum
incoming signal
level
Current/Average
number of retries
in percent
Current/Average
number of undelivered
packets in percent
Current/Average
number of undelivered
acks in percent
Local device statistics Remote device statistics
Estimated
round-trip time
For success radio link establishing the following factors have to be considered:
1. It is recommended to start antenna alignment with searching maximum
signal level on a minimal possible bitrate. Afterwards automatic MINT
mechanisms will set the most appropriate bitrate if autobitrate mode
will be enabled.
2. Current incoming signal level in «amp/max» columns (see ―ltest‖
command output) must be between 12 and 40.
When it is more than 40 it is recommended to lower amplifier power.
If maximal signal level is less than 12 it is recommended to lower bitrate
or channel width (for example, from 20MHz to 10MHz on the both sides
of the radio link).
In some cases signal level that is less than 12 may be enough for radio
link operation. In this case one has to be guided by such parameters as
number of retries, number of undelivered packets and number of
undelivered acks. If the number of undelivered packets and the number
of undelivered acks is null, the number of retries is small and all these
parameters are constant in time then the radio link, most often, will be
operating properly.
3. Number of retries value in «rt%» columns must be as close to zero as
possible.
4. Number of undelivered packets value in «up%» columns must be zero; if
this value is not zero then the radio link couldn‘t be exploited.

InfiNet Wireless R5000 Technical User Manual
Copyright © 2004-2011 by InfiNet Wireless
47
5. Number of undelivered acks value in «ua%» columns must be zero; if this
value is not zero then the radio link couldn‘t be exploit. If this value is
constantly not less then 50 then most probably «distance» parameter is
set with a wrong value. If radio link distance is more than 20 km then
«long» mode must be enabled.
ALL described parameters must be observed in the both (Local and Remote)
sections of the «ltest» command output.
Alignment mode (for Xm-series only):
The difference of this mode from the standard one is that «ant.amps» column is
used instead of «amp/max». «Ant.amps» column indicates signal levels for each
of two antennas of a devce divided by ―:‖ correspondingly.
To start Ltest in this mode:
lt rf5.0 <Mac-adress> -align [L,R]
Ltest output in alignment mode:
Bandwidth mode (Bandwidth meter):
Bandwidth meter is used to test the following radio link characteristics:
throughput in kilobits per second, packets per second, number of retries and
errors.
Use the following «
ltest
» command options for testing:
-tu [seconds] – Unidirectional test: packets are transmitted only
from the current side to the specified address (―
target
‖ option)
-tb [seconds] – Bidirectional test: packets are transmitted in both
directions
―
Seconds
‖ parameter allows setting test period (5 seconds by default). Maximum
value is 60 seconds.
To start Ltest in this mode:
lt rf5.0 <Mac-adress> -tb
―Ltest‖ command output in Bandwidth meter mode:

InfiNet Wireless R5000 Technical User Manual
Copyright © 2004-2011 by InfiNet Wireless
48
Muffer
The muffer module makes it possible to rapidly test the electromagnetic
environment, visually estimate the efficiency of the utilization of the air links,
reveal sources of interference, and estimate their power.
Several operating regimes of the muffer module provide for different levels of
details in test results
Review mode
This regime is enabled by the review option. It makes possible to have a general
estimation of emissions and interference within specified frequency range.
Normal operation of the radio is not possible in this mode.
This regime can be useful on the first steps of link configuration. One can
observe the activity on the selected list of frequencies and make decisions of
what frequencies can be used for the link so that the link did not interfere with
other sources of signals.
The scan is performed only for the packets corresponding with the
standard of the radio module (802.11a for 5GHz devices and 802.11b
for 2.4 GHz devices. Other sources of signals on the scanned
frequencies stay unseen.
The picture above shows the output of review mode.
To run the review mode please type the following command:
muffer <IF-NAME> review

InfiNet Wireless R5000 Technical User Manual
Copyright © 2004-2011 by InfiNet Wireless
49
Once the link is established you can use this mode to review the activity on the
configured for frequency for the link. If no activity is observed that means that
the signal from the remote side is being broken by the interference sources or by
the obstacles on the signal propagation path.
MAC2 mode
This regime performs MAC-addresses analysis to estimate the number of clients
with different MAC addresses and the efficiency of their utilization of the air link.
The analysis is carried out for all MAC addresses at the frequency previously
specified by rfconfig command. The mac2 regime checks both data packets
and the link-level ACK messages sent by protocol supported devices.
Normal operation of the radio is not possible in this mode.
The picture below shows the output mac2 regime.
Like in review mode this regime provides with the information about a current
activity but on the configured frequency.
To run the review mode please type the following command:
muffer <IF-NAME> mac2
Statistics
The statistics gathering is used for estimating link load intensity and per client.
The amount of packets sent and received, and the number of retransmissions is
shown for each MAC address participating in the data exchange.
The statistics output is presented in the picture below.

InfiNet Wireless R5000 Technical User Manual
Copyright © 2004-2011 by InfiNet Wireless
50
The following decisions can be made by analyzing the outputted parameters:
If the number of repeated packets is comparable with total number of
packets that means that you might have an interference source on the
selected frequency. For normally operating link the percentage of
repeated packets should not exceed 10%. It is extremely important to
obtain a permanent zero value for the average number of repeats per
packet. If the value is not zero that means that the link is NOT working
properly and requires further improvement
If total percentage of repeated packets and the percentage of packets
that were repeated at least once are close to each other that might
mean that you have got a permanent source of interference. Otherwise,
it means that a strong interference source appears from time to time
breaking your signal
Concerning the fact that statistics module outputs the information for
each MAC-address separately, you can reveal the problem for some
specific unit on the wireless network
The ―muffer stat‖ command shows the statistics only from registered devices.
To view statistics type the following command:
muffer stat
To reset all counters please type
muffer stat clear
Other modes of muffer
The muffer also has the following modes:
mac mode. Compared to the mac2 mode this mode does not take link-
level ACK messages sent by protocol support devices into account
mynet mode performs the radio testing without disturbing radio
module's normal operation, but taking into account only packets from
within the given network

InfiNet Wireless R5000 Technical User Manual
Copyright © 2004-2011 by InfiNet Wireless
51
sid mode. The sid regime allows estimating the number of currently
operating subscriber groups having different identifiers (SID), and the
efficiency of air links utilization. The analysis is carried out for all network
identifiers at the frequency previously specified for the radio module by
rfconfig command.
Load Meter
Load meter is a powerful tool that allows estimating the load of a system
interface specified by interface parameter. By default, the information is
displayed on one line and updated every second; the load is measured in
kilobytes.
Below picture shows the load meter output for the radio interface outputted in
line-by-line mode with one second interval.
To run load meter like it is shown above, please type:
loadm –l <IF-NAME>
Acquiring interfaces statistics
Interface statistics can be acquired using netstat module which includes two
modes:
Routing tables output (using ―-r‖ parameter with the command)
Interfaces statistics output (using ―-i‖ parameter with the command)
Below picture shows the example of interfaces statistics output.

InfiNet Wireless R5000 Technical User Manual
Copyright © 2004-2011 by InfiNet Wireless
52
If the interface has several aliases the statistics is still measured for
physical interface in a whole. For example, see rf5.0 or eth0 interfaces
above. The numbers shown in 4 right columns correspond in physical
interface.
InfiNet Wireless RapidView-1
InfiNet Wireless RapidView-1 – is a special diagnostic device that is used for
InfiNet Wireless equipment comfort installation, antenna alignment and
configuration.
Device allows getting the following information:
Radio link establishment indication
Visual monitoring of radio signal levels
Receiving retries information
Diagnostic of RF and Ethernet interfaces

InfiNet Wireless R5000 Technical User Manual
Copyright © 2004-2011 by InfiNet Wireless
53
Top view:
Back view:

InfiNet Wireless R5000 Technical User Manual
Copyright © 2004-2011 by InfiNet Wireless
54
Indicator panel:
How to use:
Turning on:
1. For turning InfiNet Wireless RapidView-1 on simply push «Power button».
2. Device LEDs will light up for 2 seconds.
3. Device will perform constant tries to connect to ODU. If device‘s power is
normal Power/ODU connection LED (1) will blink 1 time per second. If
device‘s power is low LED 1 will blink 4 times per second in turn with not
lighting intervals.
4. Once ODU link is established LED 1 stops blinking (if power is normal) and
device‘s interfaces status are shown by LEDs 2-6.
5. 1 time per second device updates its status output.
6. If ODU link will be broken LEDs 2-6 will go out after 2 seconds and LED 1
will start blinking 1 time per second.
Diagnostic device connection to ODU should be done via console port of the
ODU. Once link is up between ODU and diagnostic device the following record is
put in ODU system log:
Connected test unit. Begin service communication over console.
Test unit detected: rf0 – rf5.0
Exact radio interface names depend on wireless equipment configuration.
When diagnostic device is unplugged from the following record is put in ODU
system log:
Test unit disconnected. Return to normal console mode.
LEDs modes description:
ODU status monitoring via diagnostic device is performed by its LEDs indication.
LEDs modes and ODU status correspondence is shown in the following table:

InfiNet Wireless R5000 Technical User Manual
Copyright © 2004-2011 by InfiNet Wireless
55
LEDs
Function
1. Power/ODU
connection LED
Shows diagnostic device power status and diagnostic device-ODU connection status.
Constant lighting — diagnostic device-ODU connection established, diagnostic device power is
normal.
Blinking 1 time per second — diagnostic device power is normal, diagnostic device-ODU
connection is not established.
Blinking 4 times per second — diagnostic device-ODU connection established, diagnostic
device power is low (change batteries).
Frequent blinking with intervals — diagnostic device power is low, diagnostic device-ODU
connection is not established.
2. Radio link LEDs
Show whether radio link is established on certain ODU‘s radio interface.
Constant lighting — radio link is established.
What ODU‘s radio interface to show by what column RF0 or RF1 is chosen by the following
way:
for RF0 column is taken radio interface with the least number, for RF1 the other interface.
For example, there are the following radio interfaces on ODU:
Rf5.0, rf5.1. Then for RF0 column rf5.0 will be taken, for RF1 — rf5.1.
When no radio link then LEDs 2-4 are not lighting.
3. Radio signal
overload/Packets
retries LEDs
Show receiving radio signal level overload and number of packet retries information.
Constant lighting —receiving radio signal level on the interface is too high.
Blinking 4 times per second - number of retries >= 50%
Blinking 2 times per second - number of retries >= 28 %
Blinking 1 time per second - number of retries >= 7 %
If certain radio interface (radio module) is not present on the device then all corresponding
LEDs of this radio interface is off.
If ODU has certain radio interface but it is not activated (for example, not entered «mint rf5.0
start» command) then LED 3 is blinking 1 time per second whereas LEDs 2 and 4 are not
lighting.
If ODU has certain radio interface but it is not activated (for example, not entered «mint rf5.0
start» command) then LED 3 is blinking 1 time per second whereas LEDs 2 and 4 are not
lighting.
If ODU has certain radio interface activated («mint rf5.0 start» command entered) then LED 3
is blinking 4 times per second whereas LEDs 2 and 4 are not lighting.
4. Radio signal level
scales
Show receiving signal level of the established radio link.
Each LED can be in 4 modes:
Not lighting — radio signal level is lower than scale value.
Blinking — the more frequently is blinking the nearer signal level is to given scale value.
Constant lighting — signal level is higher or equal to scale value.
5. Ethernet interface
data rate LEDs
Show data rate of the corresponding Ethernet interface.
There are 2 LEDs for each Ethernet interface (Eth0 and Eth1).
10 Mbps
100 Mbps
1000 Mbps
Error
Upper LED
Lighting
Not lighting
Lighting
Blinking
Lower LED
Not lighting
Lighting
Lighting
Blinking
6. Ethernet interface
mode LEDs
Constant lighting — Full Duplex.
Not lighting — Half Duplex.
IF Ethernet connection is established but corresponding ODU‘s interface is not enabled then
LEDs 5, 6 indicate connection configuration by blinking 1 time per second.

InfiNet Wireless R5000 Technical User Manual
Copyright © 2004-2011 by InfiNet Wireless
56
VI. Configuration via Web-interface
1. Overall functionality overview
Web-interface is used for easy device management and monitoring via graphical
web-based interface. Web-interface allows:
Monitoring device interfaces statistics
Monitoring radio link statistics
Viewing and changing the device configuration
Using graphical antenna alignment tool
Wireless link throughput testing
Device maintenance and support
Using Spectrum Analyzer tool
Viewing the system log.
2. Run Requirements
In order to run and properly use the application, the following requirements
must be met:
Web-browser
Latest OS WANFleX version
Web-interface support activated on the device («
webcfg start» command)
- enabled by default
To connect to the device via Web-browser type:
http://<device IP-address>
(by
default:
http://10.10.10.1
).
You can also make an SSL-secured connection:
https://<device IP-address>
(by
default:
https://10.10.10.1
).
3. Localization
Web-interface has multiple language support including: English (default),
Russian, Italian, French and Chinese.
The ―Language‖ drop-down menu in the upper right corner of the Web-interface
window enables setting the language for the current session only (the next time
Web-interface will start with the default language).
To make the localization permanent please refer to the ―System Settings‖
description in the ―Basic Settings‖ section.

InfiNet Wireless R5000 Technical User Manual
Copyright © 2004-2011 by InfiNet Wireless
57
4. Basic settings
On the ―Basic Settings‖ page the device configuration is performed. All the
parameters that are available for configuration are divided into the dedicated
sections (e.g. ―System Settings‖, ―Radio Settings‖).
To show/hide the parameters of the section just click on the section‘s header.
The listing and description of all the sections can be found below in this chapter.
To view the configuration that is done on the ―Basic Settings‖ page in a CLI-
based format, please use ―Preview Configuration‖ button.
To apply the configuration changes to the unit use ―Apply‖ button.
After pressing "Apply" button the unit's current configuration will be
updated according to the parameters set on the ―Basic Settings‖ page.
The unit will be turned into the switch mode.
―Test‖ button allows applying temporary configuration. The original (previous)
configuration restores automatically after 3 minute period (180 seconds). The
period can be extended and the changes can be either accepted or rejected
immediately.
Description of the sections:
System Settings
This section allows viewing/setting system parameters of the unit‘s configuration:

InfiNet Wireless R5000 Technical User Manual
Copyright © 2004-2011 by InfiNet Wireless
58
Device name – general device name
User Name - user Name used as Login
Password - secret password used to login into the unit
Confirm Password - password confirmation
Keep current system password – saves currently used password in the
unit‘s configuration and locks ―Password‖ and ―Confirm Password‖ fields.
In case this check-box is leaved unchecked and ―Password‖ and ―Confirm
Password‖ fields are empty some web browsers may spontaneously put
random data into them so that after the configuration is applied the
password will be unknown to the user
WEB Interface language – defines the language of WEB-interfaces (saves
your language choice in the configuration and uses it in the next
sessions from the start).
To change the language of your current session only, please refer to the
―Localization‖ section of the ―Web-interface‖ chapter.
SNTP and Time Zone settings:
Start SNTP – starts SNTP service
SNTP IP Address - sets SNTP server IP-address
Time Zone – sets Time Zone. For more details on time zones please visit:
http://en.wikipedia.org/wiki/Time_zone.
Radio Settings
This section allows viewing/setting the following radio parameters:
Interface –available radio interface
Type – network type of the node (Master, Slave)
MultiBS - this option enables the Slave node to constantly check the link
quality and try to find another BS if the quality become worse. When the
option is disabled then if the link breaks the node will firstly try to
reconnect to the same BS regardless of the link quality.
Channel Width - operating channel bandwidth of the radio in MHz. Must
be equal at both sides of the link

InfiNet Wireless R5000 Technical User Manual
Copyright © 2004-2011 by InfiNet Wireless
59
DFS – allows starting DFS (Dynamic Frequency Selection) service or DFS
without Radar Detection
Frequency - central operating frequency in MHz. Must be equal at both
sides of the link.
Frequency range list - list of frequencies allowed for choosing by DFS
service
Tx Power - output power of the radio in dBm. ―Auto‖ field enables the
ATPC function (recommended).
The ATPC Correction field make the ATPC function set higher (―+‖
number in dB) or lower (―-‖ number in dB) power levels compared to the
value it has estimated by itself.
Tx Bitrate - fixed operating bitrate (if numerical value chosen) or auto
bitrate (Automatic Modulation Control) if "Auto" is chosen
(recommended).
The Autobitrate Correction field make the Autobitrate function increase a
bitrate (―-‖ number in dB) even if the signal level is lower by the
specified number of dB than that required. Or keep the bitrate down
(―+‖ number in dB) until the signal level becomes higher by the specified
number of dB than that required.
Advanced Radio Settings
This subsection of the ―Radio Settings‖ section allows managing the signal chains
of the radio module and creating a customized frequency grid.
―Antenna #0‖ and ―Antenna #1‖ Rx/Tx checkboxes enables/disables receive and
transmission modes of the corresponding signal chain of the unit‘s radio module.

InfiNet Wireless R5000 Technical User Manual
Copyright © 2004-2011 by InfiNet Wireless
60
The ―Channel Type‖ option allows switching between the Dual (MIMO -Multiple
Input Multiple Output) and Single (MISO - Multiple Input Single Output)
operation modes of the radio module.
The frequency grid table shows the unit‘s frequency limitations supported in the
unit‘s license for each band (―Hardware/License Frequency Limitation‖ column).
The ―Current Frequency Grid‖ column allows setting a customized user-
determined frequency grid within the license restrictions. The frequency grid for
every band is formed in the form of a list of sub ranges with the defined
frequency step (start frequency–end frequency/step), or a list of comma
delimited standalone frequencies.
Network Settings
This section allows viewing/setting the following network parameters:
ethX Settings - Ethernet interface settings (e.g. eth0):
―Up‖ check-box enables/disables the interface

InfiNet Wireless R5000 Technical User Manual
Copyright © 2004-2011 by InfiNet Wireless
61
―DHCP‖ check-box allows starting DHCP client on the interface
Mode – enables setting the wired interface mode (Speed/Duplex). ―Auto‖
mode is recommended.
IP-address field allows assigning an IP-address to the interface. One can
assign more than one IP-address to the interface by using ―+‖ button.
―X‖ button deletes the corresponding IP-address
―Description‖ field allows adding a text note of up to 72 characters to the
interface configuration.
rfX Settings - RF interface settings (e.g. rf5.0):
Please see ―ethX Settings‖ description above.
prfX Settings – Pseudo-RF interface settings (e.g. prf0):
IW units can establish connections with each other not only via radio but
also through wired Ethernet. PRF (Pseudo-RF) interface is used for this
purpose. PRF interface makes Ethernet interface look like a usual radio
interface through which a node can find neighbors and establish a
connection with them.
Please see the full description of the PRF interface in OS WANFleX User
Manual.
For ―Up‖, ―DHCP‖, IP-address and ―Description‖ settings please see ―ethX
Settings‖ description above.
―Parent‖ check-box allows connects the PRF interface with the physical
interface of the device.
―Channel‖ field allows setting channel number with which the frames are
sent and received by the parent interface. Frames sent to Ethernet with
a specific channel number can be received on other nodes only by its
PRF interfaces with the same channel number. Possible channel values
are 0-3.
vlanX Settings – VLAN IEEE 802.1q settings (e.g. vlan0):
For ―Up‖, ―DHCP‖, IP-address and ―Description‖ settings please see ―ethX
Settings‖ description above.
―Parent‖ check-box connects the VLAN interface with the physical interface
of the device.
―VLAN ID‖ field allows setting the VLAN tag for the current interface (1-
4094)
―QinQ‖ check-box enables dot1q tunneling (double-tagging) on the
interface.
lagX Settings – Ling Aggregation interface settings (e.g. lag0):
Link aggregation is using multiple physical channels in parallel as one
logical channel to increase the total capacity of the link and provide
redundancy. To perform this functionality on the unit ―lagX‖ logical
interface is used.
For ―Up‖, ―DHCP‖, IP-address and ―Description‖ settings please see ―ethX
Settings‖ description above.
―Add parents‖ button allows of choosing the parent physical interfaces for
the aggregation.

InfiNet Wireless R5000 Technical User Manual
Copyright © 2004-2011 by InfiNet Wireless
62
Default Gateway – sets an IP-address for the Default Gateway.
―Create Pseudo-RF‖, ―Create VLAN‖ and ―Create LAG‖ buttons creates the
corresponding interfaces in the configuration of the unit.
Link Settings
This section allows viewing/setting the following link parameters:
Interface – available radio interface (or PRF interface)
Network SID - Network System Identifier (up to 8-digit HEX figure). All
units that are supposed to see each other on the same radio link must
have the same SID value
Node Name - the network name for the node
Node ID - the sequential number for the node. The parameter is optional
Security Key - key word to encode protocol messages. The key can be up
to 64 characters long and should not contain spaces (or should be put in
quotes). All units that are supposed to see each other on the same radio
link must have the same Security Key
Encryption – enables hardware-accelerated AES-128 encryption for all the
traffic
Marker Access - turns marker access (Polling) mode on. This mode is
recommended for PMP and long PTP links (7+ km). Should be enabled
just at the Base Station or at one side of the PTP link (do not enable
polling at both sides, otherwise wireless connection will fail!)
Join Interfaces - allows radio and Pseudo-RF interfaces of the unit to
interconnect with each other as if they are two separate network nodes

InfiNet Wireless R5000 Technical User Manual
Copyright © 2004-2011 by InfiNet Wireless
63
Please see the full description of the Join function in OS WANFleX User
Manual
Trap gateway – sets the unit as SNMP relay.
The information about SNMP relay will be automatically distributed
throughout the MINT network. The nodes can use remote SNMP services
Switch group – enables local traffic (for example, NAT or routed traffic
generated by local nodes) to be switched in one of the switch groups
defined on the unit
Authentication Mode – sets the type of nodes authentication
(public/static). More details can be found in OS WANFleX User Manual in
the ―Nodes authentication‖ section of the ―Mint‖ Chapter.
Fixed Links
This section enables creation of the local nodes database. For more information
on nodes authentication and local nodes database please refer to the ―Nodes
authentication‖ and ―Creating local nodes database‖ sections of the ―Mint‖
Chapter in OS WANFleX User Manual.
Available parameters are:
MAC – defines the MAC-address of the node with which a connection can
be established
Disabled – disables the corresponding record in the local database
Key - unique unit‘s key (key word or phrase up to 64 characters long; if
contains spaces should be put into quotes). Used in authentication
procedures. The same key should be specified in the settings of the
connecting node (―mint IFNAME –key‖)
Note – use this field to make some word note (description) for the
specified node.
―Remove‖ button – removes the corresponding record in the local
database.

InfiNet Wireless R5000 Technical User Manual
Copyright © 2004-2011 by InfiNet Wireless
64
MAC Switch
This section allows stating the switch mode on the unit and creating multiple
switch groups.
General section:
―Help‖ button – displays general help guidelines for MAC switch
configuration.
―Enable Switch‖ check-box – starts switching on the unit
Management VLAN – sets a Management VLAN ID. When set the device
access and configuration are possible only via Management VLAN
―Create Switch Group‖ button – creates a new switch group.
Group section:
Group# - allows changing the unique numeric identifier of the group
―Enabled‖ check-box - enables/disables the corresponding switching
group
Interfaces – allows including local network interfaces of the unit (―ethX‖,
―rfx‖, ―tunX‖, etc.) into the switch group by selecting the corresponding
check-boxes.
Each local interface supports 3 modes of dealing with the VLAN tagged
traffic going out from the interface:
o Pass – transparent mode, i.e. in this mode all the traffic remains
unchanged.
o Strip – in this mode all VLAN tagged packets are untagged by the
interface
o Tag – in this mode all the packet are tagged with the VLAN tag
specified in the field located below the ―tag‖ option
STP – enables Spanning Tree Protocol feature at the switching group
IGMP – enables IGMP-Snooping feature at the switching group
Repeater – starts the repeater mode. In this mode the group switches the
packets simply by sending them to all the device‘s interfaces except the
one the packet was received from.
Admin – sets the switching group as the admin group. All the packets
originated by the unit itself (e.g. RIP/OSPF or ping) leave the MINT
network via the admin group. If ―No Admin Group‖ is selected such
packets isn‘t able to leave the network
Mode – allows using one of the following switch group modes:

InfiNet Wireless R5000 Technical User Manual
Copyright © 2004-2011 by InfiNet Wireless
65
o Normal – standard mode
o Trunk – in this mode the packets are untagged and placed in
groups with a number corresponding to the packet‘s VLAN TAG.
(please see the full description of the trunk mode in OS
WANFleX User Manual)
o In-Trunk – this mode allows indicating to what trunk group
belongs the group (please see the full description of the trunk
mode in OS WANFleX User Manual)
o Upstream – this mode is used for upstream multicast flows in video
surveillance systems (please see the full description of video
surveillance system configuration in OS WANFleX User Manual)
o Downstream – this mode is used for downstream traffic in video
surveillance systems (please see the full description of video
surveillance system configuration in OS WANFleX User Manual)
Description - allows adding a text note to the group configuration
Up and down arrows allows to change the group's order
―Remove Group‖ button – deletes the group
Group Rules – allows adding rules that defines what packets should be
processed by the group
Default Action – the action (permit or deny) taken on the packet if it
doesn‘t match to any rule.
Rules
This subsection of the ―MAC Switch‖ section allows adding rules that define what
packets should be processed by the group.
Pcap/vlan field – defines whether the rule is a PCAP expression or a VLAN
list
Rule field – a field where a rule shall be typed in. To view the rules help
please use the ―Help‖ button in the ―MAC Switch‖ section (described
above).
Validate – checks if the rule typed in the ―Match‖ field has the right syntax
Action – the action (permit or deny) taken on the packet if it matches the
rule
Up and down arrows allows to change the rule's order
―Remove Rule‖ button – deletes the rule
―Add Rule‖ button – creates a new rule‘s entry in the ―Group Rules‖
subsection.

InfiNet Wireless R5000 Technical User Manual
Copyright © 2004-2011 by InfiNet Wireless
66
IP Firewall
IP Firewall is a mechanism of filtering packets crossing an IP network node,
according to different criteria. You can find full information on IP Firewall in OS
WANFleX User Manual.
This section allows creating of IP Firewall rules that determine which packets
may be accepted/forwarded by the node.
―Help‖ button – displays help guidelines for rules creation
Direction – sets the rule as incoming (Input) or outgoing (Output). The
incoming filters determine which packets may be accepted by the node.
The outgoing filters determine which packets may be forwarded by the
node as a result of routing
Interface – specifies the logical interface of the unit which the rule will be
applied to. If ―any‖ option is used the rule will be applicable to all
available interfaces
Action – the action (permit or deny) taken on the packet if it matches the
rule
Log – enables registering filter actions in the system log
Rule - a field where a rule shall be typed in
Validate – checks if the rule typed in the ―Rule‖ field has the right syntax
Up and down arrows allows to change the rule's order
―Remove Rule‖ button – deletes the rule
―Add Rule‖ button – creates a new rule‘s entry.
SNMP
This section allows managing SNMP (Simple Network Management Protocol)
functionality.
Access

InfiNet Wireless R5000 Technical User Manual
Copyright © 2004-2011 by InfiNet Wireless
67
To enable SNMP functionality on the units and configure SNMP access
parameters the ―Access‖ subsection of the ―SNMP‖ section is used. SNMP
Versions 1 and 3 are supported.
To start SNMP services on the unit check the ―Start SNMP‖ check-box.
SNMP Version 1 Configuration:
The ―Version 1 enable‖ check box enables/disables SNMP Version 1 support. The
―Community‖ field sets a community name for the SNMP Version 1 agents. The
default community name is "public".
The optional ―Contact‖ and ―Location‖ fields enable adding information about the
unit‘s owner and location.
SNMP Version 3 Configuration:
To add a new SNMP Version 3 user press ―Add SNMP v3 User‖ button. Then fill in
the following parameters in the appeared fields:
User Name – sets the SNMP Version 3 user‘s name.
Password – sets the user‘s password for the authentification. Should
contain at least 8 characters.
Security – sets an SNMP Version 3 security level as follows:
o No Authentification No Privacy – SNMP messages are sent
unauthenticated and unencrypted.
o Authentification No Privacy – SNMP messages are sent
authenticated and unencrypted.
o Authentification and Privacy – SNMP messages are sent
authenticated and encrypted. The passphrase for the encryption
can be set in the ―Privacy Password‖ field. The encryption
protocol can be chosen in the ―Privacy Protocol‖ drop-down field.
―Readonly‖ check-box – if checked permits only to read the variables. If
unchecked permits Read-Write operations.
―Admin‖ check-box – if checked provides full access to the variables. If
unchecked gives only limited access.
―Remove User‖ button removes the user from the SNMP configuration.
Several users can be added to the SNMP configuration.
To display help on the SNMP configuration parameters use the ―Help‖ button.

InfiNet Wireless R5000 Technical User Manual
Copyright © 2004-2011 by InfiNet Wireless
68
Traps
SNMP protocol enables a network agent to send asynchronous messages (traps)
when some specific event occurs on the controlled device (object). InfiNet
Wireless units have a built-in SNMP Traps support module (agent) that performs
a centralized information delivery from the unit‘s internal subsystems to the
SNMP server. The SNMP Traps agent can be configured in this subsection.
To start SNMP Trap agent on the unit check the ―Enable SNMP Traps‖ check-box.
Available parameters:
Agent IP – agent‘s own IP-address sent with SNMP-trap packets
Transport – transport method (IP or MINT Gateway). When ―IP‖ is chosen
SNMP-traps are sent to the SNMP server with the IP address specified in
the ―Destination‖ field.
When ―MINT Gateway‖ is chosen SNMP-traps is sent to the SNMP server
via the SNMP network agent running on some other device (Gateway).
To direct SNMP traps to the gateway type its MAC-address in the
―Gateway MAC‖ field. If the ―Gateway MAC‖ field is left blank SNMP traps
are automatically sent to the defined MINT SNMP relay (to set the units
as MINT SNMP relay use ―Trap gateway‖ check-box in the ―Link Settings‖
section).
Destination - sets an SNMP server‘s IP-address and UDP port (port 162 is
used by default). The below trap check-boxes defines the traps and the
groups of traps to be sent to the server.
The ―Clone‖ button adds enables adding multiple SNMP servers.
The ―Clear‖ button unchecks all the trap check-boxes for the server.
―Help‖ button – displays help on the SNMP Traps configuration
parameters.

InfiNet Wireless R5000 Technical User Manual
Copyright © 2004-2011 by InfiNet Wireless
69
QoS Options
This section allows managing traffic prioritization.
―Auto Prioritization‖:
This set of check-boxes allows enabling/disabling automatic traffic prioritization
for different types of packets.
RTP Packets – enables automatic prioritization for real time
packets
Dot1p Tags – enables automatic prioritization for packets labeled
with IEEE 802.1p priority
IP ToS - enables automatic prioritization for packets labeled with
ToS
TCP Acknowledgments – enables automatic prioritization for TCP
Acks.
―Miscellaneous‖:
These options allow choosing the prioritization policy applied to the traffic
queues and enabling ICMP prioritization.
―Strict Prioritization‖ check-box enables "Strict Priority"
prioritization policy (otherwise, by default, "Weighted Fair
Queuing" policy is used). Please see the description of these
prioritization policies in OS WANFleX User Manual.
―ICMP Prioritization‖ check-box enables prioritization of ICMP
(Internet Control Message Protocol) packets.

InfiNet Wireless R5000 Technical User Manual
Copyright © 2004-2011 by InfiNet Wireless
70
5. Device Status
The ―Device Status‖ page allows viewing CPU/memory/flash usage and
monitoring statistics of the unit‘s interfaces and radio wireless connections and
using the graphical ―Antenna alignment‖ tool and performing radio link
performance tests and viewing the system log.
The ―Interface Statistics‖ section displays the following parameters of all
available interfaces of the device:
Interface – the name of the interface
MAC Address – the MAC-address of the interface
Status – the status of the interface (Up, Down)
Mode – main working parameters currently used by the interface for its
operation
Packets Rx/Tx – the number of received/transmitted packets via the
interface
Errors Rx/Tx – the number of errors on the interface when
receiving/transmitting
Load (kbps) Rx/Tx – the data load of the interface in kilobits per second
Load (pps) Rx/Tx – the data load of the interface in packets per second.
The ―Wireless Links Statistics‖ section displays all neighboring devices which the
interface (RF or Pseudo-RF) of the given node is connected to. The following
radio link parameters are displayed:
Link Quality – indicates the quality of the link to a neighboring device:
green – the link has acceptable characteristics, yellow – the link has
significant problems, red – the link has unsatisfactory characteristics.
Neighbor – the neighbor‘s name
MAC Address – the neighbor‘s MAC address
Node ID – the sequential number of the neighboring node
Distance – the distance of the link
Transmit Power (dBm) Rx/Tx – transmit power values for remote/local
sides of the link in dBm
Control Level (dB) Rx/Tx – signal levels for receiving/transmitting (in dB)
measured relative to the minimum possible bitrate

InfiNet Wireless R5000 Technical User Manual
Copyright © 2004-2011 by InfiNet Wireless
71
Current Level (dB) Rx/Tx - signal levels for receiving/transmitting (in dB)
measured relative to the Rx/Tx bitrates that are currently used for the
link
Bitrate Rx/Tx – the bitrates for receiving/transmitting that are currently
used for the link
Retries (%) Rx/Tx – measured percentage of the resent packets on the
link for receiving/transmitting
Errors (%) Rx/Tx – measured percentage of the errors on the link for
receiving/transmitting
Load (kbps) Rx/Tx – the data load of the link in kilobits per second
Load (pps) Rx/Tx – the data load of the link in packets per second
The
―Refresh‖ button updates the statistics.
The ―Auto Refresh‖
check-box enables automatic statistics update. The update
frequency (in seconds) can be set by the ―Auto Refresh Time‖ parameter. The
minimal possible value, ―0‖ seconds, makes update process instant.
The ―Show System Log‖ button shows the ―System Log‖ section.
The ―System Log‖ section allows browsing the unit‘s system log. It is possible to
minimize/enlarge the system log window with the following buttons: .
The ―Clear System Log‖ button deletes all the information from the system log.
To hide the ―System Log‖ section press ―Hide System Log‖ button.
Extended Link Diagnostic
Once the unit is wirelessly connected to the remote neighbor it is possible to
make extended diagnostic and optimization of this link. To do this just mouse-
click on the row containing the data of the wireless link you want to test (see the
picture below):

InfiNet Wireless R5000 Technical User Manual
Copyright © 2004-2011 by InfiNet Wireless
72
Then choose ―Antenna alignment tool‖ or ―Performance tests‖ from the appeared
―Extended Link Diagnostic‖ window.
Antenna alignment tool
Graphical antenna alignment tool visualize antenna alignment process making it
quicker, easier and comfortable for the user.
―Antenna alignment tool‖ page view for ―R5000-Xm‖ device models is shown
below:

InfiNet Wireless R5000 Technical User Manual
Copyright © 2004-2011 by InfiNet Wireless
73
―Start Test‖/‖Stop Test‖ buttons at the bottom of the page start/stop the
alignment test.
―Exit Test‖ button returns to the ―Device Status‖ page.
―Help‖ button displays help guidelines for antenna alignment.
Once the test is started antenna alignment can be monitored using graphical and
text indicators. Indicators for both local and remote devices are displayed
together on the same page that allows viewing the alignment process for both
sides of the link.
Each side of the link (local and remote) has two similar test indicator sets
corresponding to two antenna polarizations (rx chains) of the device (one for
Vertical polarization and another for Horizontal). This allows controlling the
alignment process for each antenna polarizations for local and remote devices
simultaneously.
Text indicators are the following:
Input Level, dBm – RSSI indicator of the input signal. Measured in dBm.
Error Vector Magnitude (EVM) – indicator of the measured input signal
quality. It should be as high as possible. The recommended level is not
less than 21.
Chain 0 Signal Level – input signal level indicator of antenna number 0
(vertical polarization).
Chain 1 Signal Level – input signal level indicator of antenna number 1
(horizontal polarization).
Retries – percentage of transmit packet retries.
Graphical indicator:
The main item in the graphical indicator is Input Signal stripe.
The height of the Input Signal stripe is measured by Input Signal Level scale in
dB. The higher is the stripe the stronger is the signal.
The stripe can change it location along the Cross Fading scale that shows how
much influence the corresponding device antenna has on the other one, i.e. how
much vertically and horizontally polarized signals influence each other. The
higher value has the stripe according to the Cross Fading scale (the farther stripe
is from the 0 dB value) the less influence antennas have on each other.

InfiNet Wireless R5000 Technical User Manual
Copyright © 2004-2011 by InfiNet Wireless
74
The top of the Input Signal stripe can be located in black (Good signal) or red
(Bad signal) background areas or somewhere in washed border between them.
It means the signal is good, bad or average correspondingly. When aligning the
antenna it is recommended to try to achieve the stripe top to be located in the
black area.
At the bottom of the Input Signal stripe may appear a special red sub-stripe. This
sub-stripe indicates the presence of packet retries and its percentage of the total
transmitted packets number.
During alignment test the Input Signal stripe may be moving along Cross Fading
scale and increase or decrease in height indicating the changes in the received
signal. When the top of the stripe is changing its location moving from one point
on the background area to the other it commonly leaves pink and blue marks
that indicate measured maximum and minimum levels of the signal at the
particular point. Thus it makes possible to observe the ―history‖ of the signal
changes. To clear the marks use ―Clear History‖ button at the bottom of the
page.
Main recommendations when using ―Antenna alignment tool‖:
1. It is recommended to start antenna alignment with searching maximum
signal level on a minimal possible bitrate. Afterwards automatic MINT
mechanisms will set the most appropriate bitrate when “Autobitrate” mode
will be enabled.
2. Input signal level should be between 12 and 50. ATPC is recommended to be
enabled.
If signal level it is more than 50 it is recommended to lower amplifier power
(ATPC will do it automatically).
If maximal signal level is less than 12 it is recommended to lower channel
width (for example, from 20MHz to 10MHz).
In some cases signal level that is less than 12 may be enough for radio link
operation. In this case one has to be guided by such parameters as number
of retries and Error Vector Magnitude. If the number of retries is small and
EVM is more than 21 (Input Signal stripe is green) then the radio link, most
often, will be operating properly.
3. Retries value should be zero or as low as possible.
4. The top of an Input Signal stripe should be located in the black area.
5. The signal quality should be good: EVM value should be more than 21.
6. Input signals of the two antennas of the device should have similar Cross
fading values (Input Signal stripes should be located symmetrically relating
to the 0 dB value).
ALL described recommendations are applicable to both (Local and Remote)
sections.
Link samples:
Good link sample

InfiNet Wireless R5000 Technical User Manual
Copyright © 2004-2011 by InfiNet Wireless
75
Bad link sample
Performance tests
The ―Performance tests‖ page allows performing link throughput tests on all the
bitrates that are available for the configured channel bandwidth.
―Performance tests‖ page view is shown below:

InfiNet Wireless R5000 Technical User Manual
Copyright © 2004-2011 by InfiNet Wireless
76
―Run Tests‖/‖Stop Tests‖ buttons at the bottom of the page start/stop the
performance tests.
―Back‖ button returns to the ―Device Status‖ page.
Each row corresponding to a certain bitrate value can be selected or deselected
for participating in the performance test by using a check-box on the right of it.
By using ―Select all‖ check-box all the bitrates could be selected/deselected at
once.
Three more parameters are available for management:
―Bi-directional‖ check-box that allows choosing between making bi-
directional (when checked) and unidirectional (unchecked) performance
tests.
―Use mint‖ check-box allows performing MINT-enabled test when all the
traffic and link parameters are controlled and managed by MINT
functions such as ATPC and autobitrate. In this mode the statistics for
errors abd retries is not available.
―Test time‖ parameter allows setting the duration of the test for each
bitrate in seconds (5 seconds by default).
The bitrates list on the ―Performance test‖ page consists of the bitrates that
corresponds to the channel bandwidth set on the unit (5/10/20/40MHz). To
perform the tests for the bitrates related to the other channel bandwidth you
need to reconfigure channel bandwidth (―Channel Width‖ parameter in the
―Radio Setting‖ section of the ―Basic Settings‖ page) on both units that form the
tested link.

InfiNet Wireless R5000 Technical User Manual
Copyright © 2004-2011 by InfiNet Wireless
77
Extended Interface Statistics
Extended Interface Statistics tools allow gathering complete information and
enhanced statistics on the unit‘s interfaces. Each interface type has its own set of
available tools applicable to it.
To access the Extended Interface Statistics tools make a mouse-click on the row
with the interface on which you want to get statistics in the ―Interface Statistics‖
section (see the picture below):
Then choose the statistic tool you need from the appeared window.
Bi-directional performance test output description for 180 Mbps bitrate (40MHz
channel bandwidth):

InfiNet Wireless R5000 Technical User Manual
Copyright © 2004-2011 by InfiNet Wireless
78
General Statistics
The General Statistics tool shows statistics on the interface such as the interface
mode, current status, receive and transmit statistics and so on. The actual
statistics details depend on the interface type (i.e. Ethernet, RF and other).
Radio Sources Analysis
The Radio Sources Analysis tool tests the electromagnetic environment and
enables to estimate utilization efficiency of the radio links, reveal sources of
interference and estimate their power.
Network Address Table
The Network Address Table tool shows the network address table for the
interface.

InfiNet Wireless R5000 Technical User Manual
Copyright © 2004-2011 by InfiNet Wireless
79
6. Maintenance
The ―Maintenance‖ page allows performing service tasks for the device
maintenance.
The «Firmware» section of the page shows current firmware version, firmware
build date, serial number and system up time.
The «Upload»/«Download» sections allow uploading and downloading license
files, firmware and configuration on/off the device.
The following buttons can be used:
«Reboot» button - reboots the device
«Restore Factory Settings» button - restores factory default configuration
―View Current License‖ button - shows current device license parameters
in a separate window
―View Current Configuration‖ button - shows current device configuration
in text format in a separate window
―Create Diagnostic Card‖ button – Tech Support Reports Generator:
creates a text file that contains complete information set from the device
such as: full device configuration listing, system log output, license
information, ―mint map detail‖ command output, interfaces statistics and
so on.

InfiNet Wireless R5000 Technical User Manual
Copyright © 2004-2011 by InfiNet Wireless
80
7. Spectrum Analyzer
The «Spectrum Analyzer» page provides deep analysis of radio emission sources.
In this mode device scans the radio spectrum on all available frequencies. To
obtain information as complete as possible, the scanning process may take some
time.
The following parameters can be set to manage «Spectrum Analyzer» operation:
Unit‘s radio interface
Start frequency, determining the initial frequency for scanning in MHz
Stop frequency, determining the ending frequency for scanning in MHz
Band - bandwidth in MHz
Step – scanning frequency step in MHz
It is recommended to set 1 MHz ―step‖ value to get more
precise scanning results.
Channel mask – specifies which antenna will scan the radio environment.
―Auto‖ value set scanning by both antennas. This parameter is applicable
only to ―R5000-Xm‖ models
Scan Duration – time period for scanning in seconds. After the end of
this time period scanning will be stopped and radio interface will be back
to normal mode operation

InfiNet Wireless R5000 Technical User Manual
Copyright © 2004-2011 by InfiNet Wireless
81
Enable Grid – draws grid lines and highlights the special frequency
channel on the scan output. Special highlighted frequency channel can
be used to mark a channel that the device is currently working on or that
is planned for using
Grid Width –bandwidth value for the highlighted frequency channel in
MHz
Grid Frequency – central operating frequency for the highlighted
frequency channel
Gradient Max RSSI – shows gradient-color marked ―Max RSSI‖ values on
the Spectrum Analyzer output screen.
To start/stop «Spectrum Analyzer» use «Start Sensor Test»/«Stop Sensor Test»
buttons.
―Last Snapshot‖ button outputs the final scanning results. It is used when doing
a spectrum scan at the remote unit on the other side of the radio link. When
running a spectrum scan at such a unit (accessible via the RF interface),
connection to this unit will be lost for a scan time. "Last Snapshot" button allows
viewing scan results after the connection is up again.
―Help‖ button – displays the help note for the Spectrum Analyzer.
You can get detailed information about scanned radio signals on a specific
frequency. Just point a cursor on the needed frequency and you will see a hint
with exact Signal level (dBm), Frequency (MHz), Noise Floor (dBm), RSSI (dBm),
High RSSI (dBm), Max RSSI (dBm) values.

InfiNet Wireless R5000 Technical User Manual
Copyright © 2004-2011 by InfiNet Wireless
82
8. Command line emulation
The «Command line» page emulates CLI (command line interface) in the Web-
interface. It allows managing and monitoring the device by using all the
commands and functions that are available via standard CLI.
To type the commands use the ―Command‖ field and then press either the
―Execute‖ button on the screen or ―Enter‖ key on your keypad. The commands
output are shown in the window above.

InfiNet Wireless R5000 Technical User Manual
Copyright © 2004-2011 by InfiNet Wireless
83
VII. Recommendations
1. Using InfiNet devices for High Bitrates
Using InfiNet devices on bitrates 48 and 54 Mbps (standard series), 104…130
Mbps (Xm-series, 20 MHz) and 240…300 Mbps (Xm-series, 40 MHz) has specific
requirements because of low noise immunity of high-order modulation
techniques (64 QAM).
One should take all possible precautions to prevent exceeding of parasite signals
over receiver sensitivity threshold. The problem is aggravated by the presence of
this parasite signal in entire spectrum.
Nevertheless, when using MINT architecture in most cases it is recommended to
set the maximal bitrate on the radio interface and switch on autobitrate function.
This will allow the system automatically and dynamically determine the most
appropriate bitrate for the current environment conditions.
2. Design of Multi-sectored Base Stations
Using of multiple Base Station sectors with high output power with limited
frequency and special gap between them increases noise level on the
neighboring sectors. This can lead to the decrease of its performance. So we
have ultimate choice: either optimizing base station for more bitrate/less range
(without amplifiers) or optimize base station for more range/less bitrate (with
amplifiers).
To deal with this problem most effectively it is recommended:
1. To increase number of sectors (commonly, up to 4-6)
2. Switch to the narrower bandwidth (5 or 10 MHz)
3. Use amplifiers and directional antennas at remote subscriber CPEs.
Remote subscribers can be configured for significantly lower than average
bitrates providing more stable operating modes but those subscribers can
decrease overall cell performance; so try to avoid mix solutions when the
BS-CPE has a big difference for different subscribers.
4. Use Xm-series devices that have much higher performance, NLOS and
robust characteristics than standard-series ones.
3. Asymmetrical System Design
Following conclusions regarding using base station can be made:
Downstream bitrate (base to CPE) is usually higher than upstream;
Beam width of base station sectored antenna is 10 times wider than
beam width of subscriber antenna;
Trying to deploy base stations on area heights leads to raising overall
noise level and reducing noise immunity;
Subscriber SNR measured at a base station is significantly worse than
that of subscriber side.
Increasing transmit bitrate does not influence the overall working
conditions and network performance;
Increasing receive bitrate does worsen noise immunity and network
performance.
Every step in bitrate increasing requires 3 dB step improvements SNR.
Asymmetry in 8 times corresponds to 9 dB. It means that without link quality
losses we can have 2 times bitrate difference between upstream and

InfiNet Wireless R5000 Technical User Manual
Copyright © 2004-2011 by InfiNet Wireless
84
downstream. In order to maintain energetic parameters, we have to increase
base station output power by 9 dB by means of built-in amplifier (for example to
use 300-500mW devices).
4. «Bad subscriber» problem
While working in Point-to-Multipoint topology wireless network could face a
problem when one of the subscriber devices has much poorer connection
characteristics to Base Station than the other ones. Such subscriber device is
using a considerable part of Base Station‘s resources. While Base Station is trying
to send him a packet on a low bitrate other subscribers are waiting for this
transaction to finish. Therefore, all the networks‘ performance will be reduced.
To lower the influence of such ―bad subscriber‖ on the overall wireless network‗s
performance it is recommended to decrease a priority of this subscriber (using
―qm‖ command). In this case all the packets to ―bad subscriber‖ will be sent
after other subscriber stations already get their portions of data. This will result
in wireless network performance optimization as subscriber devices‘ operation
won‘t depend on the bitrate of ―bad subscriber‖.
5. TDM transmission
InfiNet Wireless equipment allows E1/T1 flows transmission via the radio channel
in Point-to-Point topology. The System ensures transmission of 4 TDM channels
and 45 Mbps Ethernet data simultaneously. Moreover, IW devices with TDM
support allow Multi-hop TDM transmission when E1/T1 data are sent via several
wireless Point-to-Point hops.

InfiNet Wireless R5000 Technical User Manual
Copyright © 2004-2011 by InfiNet Wireless
85
VIII. Supplementary information
1. Connectors soldering schemes
“RJ-45” service cable connector soldering scheme

InfiNet Wireless R5000 Technical User Manual
Copyright © 2004-2011 by InfiNet Wireless
86
Console cable connector soldering scheme

InfiNet Wireless R5000 Technical User Manual
Copyright © 2004-2011 by InfiNet Wireless
87
“E1” Jack soldering scheme
PIN
Signal
1
Rx tip
2
Rx ring
3
not used
4
Tx tip
5
Tx ring
6
not used
7
not used
8
not used