Contents
- 1. Manual
- 2. Manual.pdf
Manual

Ingenico – 28-32 Boulevard de Grenelle - 75015 PARIS
Tél. 33(0)1 58 01 80 00 - Fax 33 (0)1 58 01 91 35
Contactless payment
iUC150 & iUC180
I n t é g r a t i o n G u i d e

Intégration Guide_iUC150&iUC180 2/70 Copyright © 2012 Ingenico
900009816 R11 000 01/1223 All rights reserved
The scope of this document is to assist third party integrators when dealing with
Ingenico UNattended products (iUN) such as iUC150 and iUC180, or others. It offers
all information needed for a successful integration of iUC150 and iUC180 products
into unattended kiosk machines.
For any sales information please refer to your Ingenico contact into the region.
Updates table
Version Date Nature of modifications Author Visa
0.1 26/04/12 First Draft O.Fabregoule
E.Dubois
2 31/05/2012 First diffusion A. Soubiranne
O.Fabregoule
Y. Moreno
E.Dubois

Intégration Guide_iUC150&iUC180 3/70 Copyright © 2012 Ingenico
900009816 R11 000 01/1223 All rights reserved
Table of contents
1 GENERAL .............................................................................................................6
1.1 Definition of acronyms.....................................................................................6
1.2 iUC150 & iUC180 payment solution presentation..........................................7
1.2.1 Diagram of iUC180 & iUC150 connectivity and communications..................8
1.2.2 Services........................................................................................................9
1.3 Description of modules..................................................................................10
1.3.1 iUC180........................................................................................................10
1.3.1.1 Technical Hardware characteristics ......................................................11
1.3.1.2 iUC180 output connectors description ..................................................12
1.3.1.3 SAM & µSD Installation ........................................................................19
1.3.1.4 Buzzer...................................................................................................20
1.3.1.5 RGB backlight.......................................................................................20
1.3.1.6 Contactless LEDs & Contactless Logo .................................................21
1.3.1.7 Maintenance Button and LED...............................................................22
1.3.1.8 Keypad..................................................................................................23
1.3.1.9 Cable Protection ...................................................................................24
1.3.1.10 Antenna Installation.............................................................................25
1.3.1.11 Grounding connections .......................................................................26
1.3.1.12 Appearance personalisation................................................................27
1.3.2 iUC150........................................................................................................29
1.3.2.1 Technical Hardware characteristics ......................................................29
1.3.2.2 iUC150 output connectors description ..................................................31
1.3.2.3 SAM Installation....................................................................................33
1.3.2.4 Buzzer...................................................................................................34
1.3.2.5 Contactless LEDs & Contactless Logo .................................................35
1.3.2.6 Cable Protection ...................................................................................36
1.3.2.7 Grounding connections.........................................................................37
1.3.2.8 Appearance personalisation .................................................................38
1.3.2.9 Contactless reader iUC150 and i9500 interconnectivity........................39
1.4 Professional installation Requirement .........................................................40
2 MAIN ACCESSORIES ........................................................................................40
2.1.1 Generality ...................................................................................................40
2.1.2 Optional USB cable ....................................................................................40
2.1.3 iUC150 Power supply .................................................................................41
2.1.4 Serial cable.................................................................................................41
2.1.5 Adapter cable..............................................................................................42
2.1.6 LLT cable....................................................................................................42
2.1.7 Stand-by management cable......................................................................43
3 IUC180/IUC150 SOFTWARE..............................................................................44
3.1.1 Software Architecture .................................................................................45

Intégration Guide_iUC150&iUC180 4/70 Copyright © 2012 Ingenico
900009816 R11 000 01/1223 All rights reserved
3.1.2 Secure management of software................................................................46
3.1.3 Operating system........................................................................................47
3.1.4 TELIUM MANAGER on iUC180 only..........................................................48
3.1.5 Software downloading ................................................................................50
3.1.6 Development station (iUC180)....................................................................53
4 TERMINAL MANAGEMENT SYSTEM (IUC180)................................................55
4.1 Introduction.....................................................................................................55
4.2 Basic functions...............................................................................................55
4.3 Advanced functions .......................................................................................55
4.4 Customers savings with Ingenico TMS solution .........................................55
5 INSTALLATION PROCEDURE IN KIOSKS .......................................................56
5.1 Kiosk mechanical requirements....................................................................56
5.2 General installation recommendations.........................................................56
5.3 Kiosk suggested layouts for iUC150 iUR250 IUP250...................................57
6 ASSEMBLY PROCEDURE FOR IUC180 AND IUC150 .....................................57
6.1 Kiosk minimum volume for iUC180...............................................................57
6.2 Kiosk minimum volume for iUC150...............................................................58
6.3 Kiosk preparation for iUC150 or 180 new installation.................................59
6.4 Installing the iUC150/iUC180 in new kiosk ...................................................60
6.5 Connecting the iUC180 or 150 to the kiosk ground.....................................61
Kiosk mechanical requirements..............................................................................61
7 MAINTENANCE ..................................................................................................62
7.1 Configuration ..................................................................................................62
7.2 Operating life...................................................................................................62
8 CLEANING INSTRUCTIONS..............................................................................62
9 DISASSEMBLING THE PRODUCTS ACCORDING TO WEEE DIRECTIVE.....63
9.1 iUC180 End-of–life disassembly instructions ..............................................63
9.2 IUC150 End-of–life disassembly instructions ..............................................65

Intégration Guide_iUC150&iUC180 5/70 Copyright © 2012 Ingenico
900009816 R11 000 01/1223 All rights reserved
10 STANDARDS ...................................................................................................67
10.1 iUC 150 Electrical consumptions ...............................................................67
10.2 iUC 180 Electrical consumptions ...............................................................67
10.3 Temperature and humidity..........................................................................67
10.4 Environmental specification continued.....................................................67
10.5 EC standard compliance marking..............................................................68
10.6 IC statements ...............................................................................................68
10.7 FCC Statement.............................................................................................69
10.8 Environment (WEEE, Batteries and Packaging) .......................................70

Intégration Guide_iUC150&iUC180 6/70 Copyright © 2012 Ingenico
900009816 R11 000 01/1223 All rights reserved
1 GENERAL
1.1 DEFINITION OF ACRONYMS
EMC Electro Magnetic Compatibility
EVA European Vending Association
GND Ground
GPRS
General Packet Radio Service
GSM Global System for Mobile communications
LCD Liquid Crystal Display
LLT Local Loading Tool
MDB Multi Drop Bus
RAM Random Access Memory
RS232
Recommended Standard 232. A standard for serial binary communications
SAM Secure Access Module – the chips storing the electronic cash register in a
stored value scheme such as Moneo, Proton or VISA Cash.
SMA SubMiniature version A
USB Universal Serial Bus

Intégration Guide_iUC150&iUC180 7/70 Copyright © 2012 Ingenico
900009816 R11 000 01/1223 All rights reserved
1.2 IUC150 & IUC180 PAYMENT SOLUTION
PRESENTATION
The iUN series is the new range of Ingenico UNattended (iUN) devices to offer
payment into any kiosk through any segments (petrol, transport, vending, parking,
etc.).
The modules for contactless reading are:
• iUC150,
• iUC180.
These compact devices are designed to fit everywhere, thanks to an easy
installation, respectful of EVA standard.
Usage can be indoor or outdoor, resisting to harsh environment.
Remarks:
• For iUC180, additional peripherals can be added to build a complete solution
such as printer or bar code reader. Ingenico does not provide these devices so
far but they can be connected to the iUC180 (through USB, or RS232).
• Ingenico is also offering other iUN modules dedicated to PINPad like iUP250
or Hybrid Card Reader iUR250.
• The iUC150 is the preferred contactless peripheral for the iUP250+iUR250
system.
The iUN series is the next generation of Ingenico leveraging of experience from
previous product ranges, i9500 series or CAD30 series, to renew your experience of
unattended payment.

Intégration Guide_iUC150&iUC180 8/70 Copyright © 2012 Ingenico
900009816 R11 000 01/1223 All rights reserved
1.2.1 Diagram of iUC180 & iUC150 connectivity and
communications
iUC150
display
Contactless
cards
Power supply
Main Power
sup
ply
Ethernet
4 USB host
Serial port com0
GSM / GPRS
Serial port com0
USB device
MDB master
Serial port com2
(Option)
(Option)
(Option)
(Option)
Bluetooth
1USB device
12 – 30 V Max 3A
MDB slave
Contactless
cards
iUC180

Intégration Guide_iUC150&iUC180 9/70 Copyright © 2012 Ingenico
900009816 R11 000 01/1223 All rights reserved
1.2.2 Services
Training
− Installation and exploitation
− Softwares
− OEMC/M²OS development ( days)
− EMV Level 2 package (2 days)
− Development workstation SDK
Support
− Hot-line support
− Technical assistance
After-Sales Service
− Fixed cost repair of iUN products
Downloading server centre
− User licence
− Installation and commissioning
− User training
− Hot-line support
− Technical assistance
Softwares / Licences
− User licence for local loading tool, LLT
− User licence for applications software
− User licence for M²OS
− Licence for software signature tool, SAT
− Licence for "EMV Level 2 package "
− Licence for TCP/IP
− …

Intégration Guide_iUC150&iUC180 10/70 Copyright © 2012 Ingenico
900009816 R11 000 01/1223 All rights reserved
1.3 DESCRIPTION OF MODULES
1.3.1 iUC180
Front view Rear view

Intégration Guide_iUC150&iUC180 11/70 Copyright © 2012 Ingenico
900009816 R11 000 01/1223 All rights reserved
1.3.1.1 Technical Hardware characteristics
iUC180 technical characteristics:
Mass 680 g
Dimensions 250 x 120 x 64.5 mm (67 with cable protection)
(height x width x depth)
Operating conditions
Functional temperature* -20°C, +65°C
Max relative humidity 85% at 55°C, non-condensing
Maximum backward leaning No constraints
Power Supply 12 – 30 V Max 3A
Platform
Telium2
Memory 16 Mb SDRAM and 128 Mb Flash
Functionality
Contactless cards reading
128 x 64 graphic display
RGB Backlight
Buzzer
RGB LED internal status indicator
1 Maintenance Button
µSD
2 SAMs
1 SIM (optional)
1 Jack for wake-up
Wake-up mechanism on RS232 connectors
Link
Ethernet
GSM/GPRS (optional)
Bluetooth (optional)
4 USB host (1.2 A total max)
1 USB device
2x RS232 (1 optional)
MDB slave
MDB Master (optional)
Storage conditions
Storage temperature -20°C,+65°C
Max relative humidity 85% at 55°C, non-condensing

Intégration Guide_iUC150&iUC180 12/70 Copyright © 2012 Ingenico
900009816 R11 000 01/1223 All rights reserved
1.3.1.2 iUC180 output connectors description
COM 0 MDB
Slave MDB
Master
SIM
2 SAMs
µSD
COM2
Link
Wake-Up
Link

Intégration Guide_iUC150&iUC180 13/70 Copyright © 2012 Ingenico
900009816 R11 000 01/1223 All rights reserved
1.3.1.2.1 Ethernet
The iUC180 contactless Reader unit can be connected to Ethernet. The connector
type is shielded RJ45.
The Ethernet cable is standard and not provided.
The Ethernet cable must be shielded.
Ethernet
USB
Device
USB
Hosts
Bluetooth
Antenna
GPRS
Antenna
LLT/Maintenance
LED
LLT/Maintenance
Button

Intégration Guide_iUC150&iUC180 14/70 Copyright © 2012 Ingenico
900009816 R11 000 01/1223 All rights reserved
1.3.1.2.2 USB device
The IUC180 contactless reader unit can be connected by type B USB.
1.3.1.2.3 USB host
The iUC180 contactless reader unit can drive 4 USB accessories. The connector is
standard type A.
The power available is limited to 1.2A Max dispatched between the 4 USB.
1.3.1.2.4 Wake-up mechanism
iUC180 is designed to save power thanks to a “stand-by mode”.
If the stand-by mode is used, use Wake-up mechanism:
- with button connected on jack (optional)
- with Pin 2 of COM0 link & COM2 link
- by pressing the green key on the maintenance keyboard.
Wake-up pin state
Hz (high impedance) Stand-by authorized
Drive to “0” Wake-up / Stand-by unauthorized
The Wake-up pin is drive to “0” by the one asking the wake-up.
It could be driven by iUP250, iUR250 or any devices designed to be compliant (Host
device…).
Contactless
Reader IUC180
IUC180
COM0 & 2
1 – GND
2 – Wake-up
3
4
5
6
HZ => Stand-by
« 0 » => Wake-up
USB
Any devices design to
be compliant.
HZ => Stand-by
« 0 » => Wake-up

Intégration Guide_iUC150&iUC180 15/70 Copyright © 2012 Ingenico
900009816 R11 000 01/1223 All rights reserved
1.3.1.2.5 COM0 link
The iUC180 contactless reader unit can be connected to serial port COM0.
The connector type is RJ11.
Pin N° Function
1 GND
2 Wake-up
3 RXD
4 TXD
5 CTS
6 RTS
1.3.1.2.6 COM2 link (optional)
The iUC180 contactless reader unit can be connected to serial port COM2 if the
option is available.
The connector type is RJ11.
Pin N° Function
1 GND
2 Wake-up
3 RXD
4 TXD
5 CTS
6 RTS

Intégration Guide_iUC150&iUC180 16/70 Copyright © 2012 Ingenico
900009816 R11 000 01/1223 All rights reserved
1.3.1.2.7 MDB Slave
iUC180 contactless reader unit can be connected by MDB slave. The connector
type is MDB 6 pins (Mini – Fit series 87827 (MOLEX)).
iUC180 is powered on the MDB connectors by power supply 12 to 30V DC (30V
is a maximum).
A ferrite B & F ELECTRONICS CO.,
LTD. ref MD-05-265C or equivalent must be
added on the power cable.
1.3.1.2.8 MDB master (optional)
The iUC180 contactless reader unit can be connected by MDB master if option
available. The connector type is MDB master 8 pins (Mini – Fit series 87827
(MOLEX)).
iUC180 does not support EXE power supply.
A Würth ferrite ref 74271222 or equivalent must be added with two turns on the
cable.
Pin N° Function
1 Vin
2 GND
3 NC
4 MDBS_RXD
5 MDBS_TXD
6 MDBS_COMMUN
Pin N° Function
1 NC
2 NC
3 NC
4 NC
5 MDBM_RXD
6 ISO_GND
7 MDBM_TXD
8 ISO_GND

Intégration Guide_iUC150&iUC180 17/70 Copyright © 2012 Ingenico
900009816 R11 000 01/1223 All rights reserved
1.3.1.2.9 Wake-Up Jack
This connector is used for Wake-up mechanism.
Pin N° Function
1 GND
2 HZ Stand-by authorized
“0” Wake-up / Stand-by unauthorized
The specific jack and cable is a spare part, contact commercial service to purchase it.
1.3.1.2.10 Bluetooth (optional)
When the iUC180 contactless reader is ordered with Bluetooth option, it must
be connected to an external Bluetooth antenna.
Ingenico can provide an antenna, or a standard one can be used. This standard
Antenna must have an impedance of 50 Ohm and a maximum gain of 0 dBi.
Ingenico recommended antennas:
Antenna
type manufacturer model gain impedance Minimum
cable
length
Ingenico
Reference
bipolar EAD FBTS35024-
SM-ST 0dBi 50ohm 0 192023282

Intégration Guide_iUC150&iUC180 18/70 Copyright © 2012 Ingenico
900009816 R11 000 01/1223 All rights reserved
1.3.1.2.11 GPRS (optional)
When the contactless reader unit is provided with GPRS functionality
(configuration upon request), the external antenna is not provided with the unit.
Ingenico can provide an antenna, or a standard one can be used. This standard
Antenna must have an impedance of 50 Ohm and a maximum gain of 3.5 dBi.
The SIM used for GSM functionality must be assigned to SIM slot.
Ingenico recommended antennas:
Antenna
type manufacturer model gain impedance Minimum
cable
length
Ingenico
Reference
bipolar AMPHENOL 90-00234 1.7dBi 50ohm 0 179900131
bipolar HIRSHMANN MCA 18 90
MP 2.1dBi 50ohm 2.5m 189968573
bipolar Giga concept GC300M-
011-2500 2.2dBi 50ohm 2.5m 189963487

Intégration Guide_iUC150&iUC180 19/70 Copyright © 2012 Ingenico
900009816 R11 000 01/1223 All rights reserved
1.3.1.3 SAM & µSD Installation
1. Disconnect the iUC180 contactless reader from the main power supply.
2. Open the SAM door by removing the screw.
3. Insert the SAM cards in SAM slot 1 and /or slot 2
4. Insert µSD card in µSD slot
5. Insert SIM card in SIM slot.
6. Slide the SAM door and screw.
SAM cover
Screwed with M2X6 T6

Intégration Guide_iUC150&iUC180 20/70 Copyright © 2012 Ingenico
900009816 R11 000 01/1223 All rights reserved
For SAM/SIM cards, take care of cards orientation and do not push in excess the
cards.
After insertion, the cards position is 4 mm out of the products as shown on picture.
1.3.1.4 Buzzer
The buzzer is controlled by application. The frequency depends of software.
1.3.1.5 RGB backlight
The iUC180 has a RGB backlight controlled by applications.
SIM Slot
SAM Slot 2
SAM Slot 1
µSD Slot
Cut angle for
SAM
Cut angle for
µSD card
Cut angle for
GPRS SIM

Intégration Guide_iUC150&iUC180 21/70 Copyright © 2012 Ingenico
900009816 R11 000 01/1223 All rights reserved
1.3.1.6 Contactless LEDs & Contactless Logo
The iUC180 contains 4 green LEDs dedicated to Contactless application, and one
blue backlighted Contactless logo.
Green
LEDs
Contactless LEDs are visible from the top
Blue
backlighted
Contactless
logo

Intégration Guide_iUC150&iUC180 22/70 Copyright © 2012 Ingenico
900009816 R11 000 01/1223 All rights reserved
1.3.1.7 Maintenance Button and LED
The iUC180 contactless reader has a maintenance button at the back.
- To enter LLT mode, press the button at power up or at restart, until the red LED
lights on.
- To enter Maintenance mode, press the button at power up or at restart, until the
red LED starts blinking.
- To restart the product, press the button until the blue LED lights on.

Intégration Guide_iUC150&iUC180 23/70 Copyright © 2012 Ingenico
900009816 R11 000 01/1223 All rights reserved
1.3.1.8 Keypad
Remarks:
The rear display and the keyboard can only be used in maintenance mode.
“*” and “.” are used for Up and Down.

Intégration Guide_iUC150&iUC180 24/70 Copyright © 2012 Ingenico
900009816 R11 000 01/1223 All rights reserved
1.3.1.9 Cable Protection
A cable sealing sleeve is provided with iUC180 to protect the top of product against
water runoff.
Connect the cables, and snap in the part on the rear cover to cover the cables.
This sleeve also holds the antenna tool for GPRS and BT options.
Proposed position for cables:

Intégration Guide_iUC150&iUC180 25/70 Copyright © 2012 Ingenico
900009816 R11 000 01/1223 All rights reserved
1.3.1.10 Antenna Installation
A tool is provided to help screwing the external antenna.
1. Remove the antenna tool from the cable sleeve.
2. Insert the SMA antenna cable through the slot of the antenna tool.
3. Slide the antenna tool over the SMA Cable connector.
4. Screw the cable.
The antenna tool has a rest position on the cable sealing sleeve.
Antenna
tool rest
position

Intégration Guide_iUC150&iUC180 26/70 Copyright © 2012 Ingenico
900009816 R11 000 01/1223 All rights reserved
1.3.1.11 Grounding connections
The grounding connections must respect the following scheme.

Intégration Guide_iUC150&iUC180 27/70 Copyright © 2012 Ingenico
900009816 R11 000 01/1223 All rights reserved
1.3.1.12 Appearance personalisation
1 Remove the 4 CHC M4 X 10 screws.
2 Dismount the front cover
3 Put the film as shown in the pictures.
4 Screw the front cover with 1mN torque.
Film snap in
6 fixings of the film

Intégration Guide_iUC150&iUC180 28/70 Copyright © 2012 Ingenico
900009816 R11 000 01/1223 All rights reserved
Film Dimensions for iUC180 (2D drawing at your disposal for
serigraphic process)
Warning:
The film must not use metal or conductive ink.

Intégration Guide_iUC150&iUC180 29/70 Copyright © 2012 Ingenico
900009816 R11 000 01/1223 All rights reserved
1.3.2 iUC150
1.3.2.1 Technical Hardware characteristics
iUC150 technical characteristics:
Mass 550 g
Dimensions 250 x 120 x 53 mm (67 with cable
protection) (height x width x depth)
Front view Rear view

Intégration Guide_iUC150&iUC180 30/70 Copyright © 2012 Ingenico
900009816 R11 000 01/1223 All rights reserved
Operating conditions
Functional temperature -20°C,+65°C
Max relative humidity 85% at 55°C, non-condensing
Fixing Tilt No constraints
Power Supply USB 5V 500 mA
Platform
Telium2
Functionality Buzzer
Link
USB device
RS232 connection only for wake-up
mechanism
Storage conditions
Storage temperature -20°C,+65°C
Max relative humidity 85% at 55°C, non-condensing

Intégration Guide_iUC150&iUC180 31/70 Copyright © 2012 Ingenico
900009816 R11 000 01/1223 All rights reserved
1.3.2.2 iUC150 output connectors description
1.3.2.2.1 USB device
The iUC150 contactless reader unit can be connected by type B USB.
1.3.2.2.2 Wake-up mechanism
iUC150 is design to save power thanks to a “stand-by mode”.
To wake-up iUC150 use Wake-up mechanism.
Pin 2 of COM0 link drive the wake-up mechanism.
Wake-up pin state
Hz (high impedance) Stand-by authorized
Drive to “0” Wake-up / Stand-by unauthorized
The Wake-up pin is drive to “0” by the one asking the wake-up.
It could be driven by iUC180 or iUC150 or any devices designed to be compliant
(Host device…).
COM 0 USB

Intégration Guide_iUC150&iUC180 32/70 Copyright © 2012 Ingenico
900009816 R11 000 01/1223 All rights reserved
1.3.2.2.3 COM0 link
The iUC150 contactless reader unit can be connected to serial port COM0. The
connector type is RJ11.
Pin N° Function
1 GND
2 Wake-up
3 RXD
4 TXD
5 CTS
6 RTS
PINPad
iUP 250
Contactless Card Reader
iUC 150
USB
COM0
1 - GND
2 - Wake-up
3
4
5
6
COM0 & 2
1 - GND
2 - Wake-up
3
4
5
6
USB
Any devices design to be compliant.
HZ => Stand-by
« 0 » => Wake-up
HZ => Stand-by
« 0 » => Wake-up
HZ => Stand-by
« 0 » => Wake-up

Intégration Guide_iUC150&iUC180 33/70 Copyright © 2012 Ingenico
900009816 R11 000 01/1223 All rights reserved
1.3.2.3 SAM Installation
1 Disconnect the iUC150 from the main power supply.
2 Open the SAM door by removing the screw.
3 Insert the SAM cards in SAM slot 1 and /or slot 2
4 Slide the SAM door and screw.
SAM door
Screwed with
M2X6
SAM slot1
SAM slot2

Intégration Guide_iUC150&iUC180 34/70 Copyright © 2012 Ingenico
900009816 R11 000 01/1223 All rights reserved
For SAM/SIM cards, take care of cards
orientation and do not push in excess the cards.
After insertion, the cards position is 4 mm
out of the products as shown on picture.
1.3.2.4 Buzzer
The buzzer is controlled by application. The frequency depends of software.
Cut angle

Intégration Guide_iUC150&iUC180 35/70 Copyright © 2012 Ingenico
900009816 R11 000 01/1223 All rights reserved
1.3.2.5 Contactless LEDs & Contactless Logo
The iUC150 contains 4 green LEDs dedicated to Contactless application, and one
blue backlighted Contactless logo.
Green
LEDs
Contactless LEDs are visible from the top
Blue
backlighted
Contactless
logo

Intégration Guide_iUC150&iUC180 36/70 Copyright © 2012 Ingenico
900009816 R11 000 01/1223 All rights reserved
1.3.2.6 Cable Protection
A cable sealing sleeve is provided with iUC180 to protect the top of product against
water runoff.
Connect the cables, and snap in the part on the rear cover to cover the cables.
This sleeve also holds the antenna tool for GPRS and BT options.

Intégration Guide_iUC150&iUC180 37/70 Copyright © 2012 Ingenico
900009816 R11 000 01/1223 All rights reserved
1.3.2.7 Grounding connections
The grounding connections must respect the following scheme.

Intégration Guide_iUC150&iUC180 38/70 Copyright © 2012 Ingenico
900009816 R11 000 01/1223 All rights reserved
1.3.2.8 Appearance personalisation
1 Remove the 4 CHC M4 X 10 screws.
2 Dismount the front cover
3 Put the film as shown in the pictures.
4 Screw the front cover with 1mN torque.
6 fixings of the film
Film snap in

Intégration Guide_iUC150&iUC180 39/70 Copyright © 2012 Ingenico
900009816 R11 000 01/1223 All rights reserved
Film Dimensions for iUC150 (2D drawing at your disposal for
serigraphic process)
Warning:
The film must not use metal or conductive ink.
1.3.2.9 Contactless reader iUC150 and i9500 interconnectivity
Connection between the iUC150 and i9500 is done through RS232.
Plug the RS232 cable on iUC150 and i9500 with an Ingenico RS232 cable.
Use the power supply and cable adapter to power the iUC150.
RS232 iUC150 Kit (296138220) contains:
PACK BA MULTI EU/US/UK 5V 1A JACK SP 192011323
Serial cable 296137294
Adapter cable USB B iUC150 296135469
Warning :
iUC150 have to be grounded to respect EMC.

Intégration Guide_iUC150&iUC180 40/70 Copyright © 2012 Ingenico
900009816 R11 000 01/1223 All rights reserved
1.4 PROFESSIONAL INSTALLATION REQUIREMENT
Ingenico only sells its products, to qualified partners and integrators. They are in
charge of professionally resell, integrate, and install these products inside complete
solution for end customers.
These end customers solution can be:
• Petrol station.
• Ticketing kiosk (Airline tickets, cinema, transport, etc.)
• Vending machine operator
• Parking kiosk (On / off street)
• Other
Thus, the general public cannot purchase Ingenico hardware or software.
Partners, resellers, and Integrators must have qualified electronics engineers to be
able to install or integrate our products. Furthermore, they must follow a specific
technical training conducted by Ingenico technical experts.
In addition installation must follow Ingenico recommendations, as describe in this
document, in order to respect:
• Local regulations for Electrical Safety and Radio emission levels
• Ferrite beam installation
Our field support & maintenance engineers are available for follow up and
commissioning of installation.
2 MAIN ACCESSORIES
2.1.1 Generality
For a complete description of Ingenico Accessories, please refer to iUN accessories
catalog.
2.1.2 Optional USB cable
An optional USB cable (spare part reference 296129367) with short right-angle
overmolded connectors can be purchased as an accessory. This cable is designed to
optimize the required volume for iUC180 & iUC150 installation in the kiosk
and allows
the use of the cable sleeve.

Intégration Guide_iUC150&iUC180 41/70 Copyright © 2012 Ingenico
900009816 R11 000 01/1223 All rights reserved
2.1.3 iUC150 Power supply
Ingenico power supply can be ordered under reference 192017549 (only for 0 to
40°C use)
Input: Main voltage supply ranging from 100V to 240V
Maximum current of 3A
Working frequency range between 47Hz and 63Hz
Output: Regulated DC voltage 12V
2.1.4 Serial cable

Intégration Guide_iUC150&iUC180 42/70 Copyright © 2012 Ingenico
900009816 R11 000 01/1223 All rights reserved
2.1.5 Adapter cable
2.1.6 LLT cable

Intégration Guide_iUC150&iUC180 43/70 Copyright © 2012 Ingenico
900009816 R11 000 01/1223 All rights reserved
2.1.7 Stand-by management cable
Definition of the jack connector:

Intégration Guide_iUC150&iUC180 44/70 Copyright © 2012 Ingenico
900009816 R11 000 01/1223 All rights reserved
3 IUC180/IUC150 SOFTWARE
The system unit, equipped with Telium2® technology, is designed with a
structure supporting several applications without any mutual interference.
The operating system is a multi-task, real time, preemptive system.
The inputs and outputs are managed by interrupts.
This provides for simultaneous processing of peripherals, thus increasing
system unit performance.
It is downloadable to FLASH memory.

Intégration Guide_iUC150&iUC180 45/70 Copyright © 2012 Ingenico
900009816 R11 000 01/1223 All rights reserved
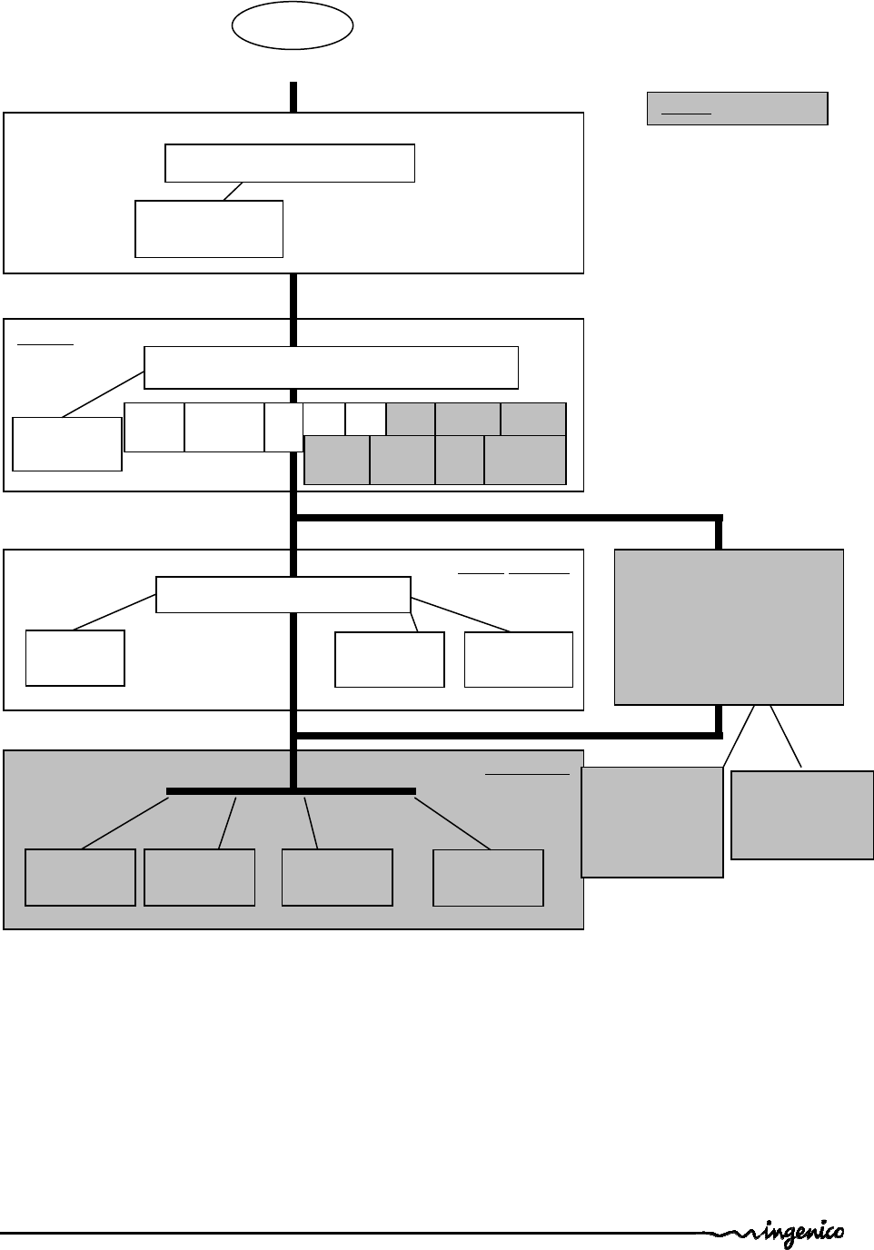
3.1.1 Software Architecture
The software architecture is divided into levels:
• System
• Multi-application manager
• Universal Controller Module Component (UCMC) for iUC180
• Independent applications for iUC180
Telium
manager
System
Applications
Resident
loading
Bootstrap
Power up
Operating system
Local loading
Application manager
Downloading
Remote
diagnostics
Local
diagnostics
Appli 2
CB Appli
Appli 3
Appli n
UCMC
UCM component
Transaction
Flow
Management
USB slave/
PSU 5V
Memory
µSD
SA
M
Display
Keypad
USB
Contactless
COM
Ethernet
GPRS
MDB
Bluetooth
In Grey
:
On iUC 180 only

Intégration Guide_iUC150&iUC180 46/70 Copyright © 2012 Ingenico
900009816 R11 000 01/1223 All rights reserved
The system manages access to all the terminal’s peripherals. Access is achieved
through standard C primitives for all the input/output peripherals (keypad…) and
through specific primitives for the other peripherals (smart cards and magnetic stripe
cards). Further, the system takes charge of memory management. It allocates
memory space to the software applications and access control.
The multi-application manager is the entity, which calls the various applications
downloaded in the terminal in response to the various events that occur in the
terminal.
The UCMC component interfaces between the applications and the peripherals
(PINPad, Reader, Printer…). This makes the applications independent of the
peripherals.
It can also manage the « transaction flow ».
The applications are modeled around the demands made by the multi-application
manager. Each request or input point represents a processing operation to be
performed. Each application manages the execution of these processing operations
according to its specifications. This standardization based on input points simplifies
the implementation of the applications on terminals. The terminal provides natural
access to the modularity concepts and improves the maintainability and quality of the
applications.
3.1.2 Secure management of software
The terminal is designed to execute authentic software only and to do this in a ranked
context.
The terminal performs the following checks:
1. During a software download, the terminal checks :
• Its authenticity, by checking its signature with the RSA algorithm with a
2048 bit key.
2. Before running a software, the terminal checks :
• Its presence by looking for the software’s identity.
• Its integrity by checking checksums and CRCs.

Intégration Guide_iUC150&iUC180 47/70 Copyright © 2012 Ingenico
900009816 R11 000 01/1223 All rights reserved
3.1.3 Operating system
Bootstrap
Bootstrap is resident.
The bootstrap very briefly takes control of the terminal after each power up to perform
the initialization and the self-test. Then, it automatically runs the operating system,
which in turn starts the applications manager.
Thus, the Bootstrap provides the following functionalities:
• Memory and checksum self-test
• Local download of the operating system if absent
• Operating system authenticity check and start-up.
Operating system characteristics
The operating system is downloaded (locally or remotely) into the memory. It is
upgradeable. After a few fractions of a second following a power-up, the operating
system takes control. It checks the presence, integrity and authenticity of the system
components and application software present in the terminal.
The maintenance sub-system takes control in the following cases:
• if no authentic application is present,
• or, if a manual action is made by the operator during power up,
• or, if it is activated by an application.
The maintenance sub-system ensures, among other things, the downloading of the
application software.
The operating system ensures the start of the multi-task core and then runs the
applications by making a set of services available to them:
• Multi-task management: Availability of a pre-emptive real-time environment,
based on interruptions, events and mailboxes. This management enables
simultaneous processing, which improves the terminal’s performance.
• Input/Output management: This is carried out under interruptions, generally in
buffered mode. Thus, the application developer enters a “conventional” C
context.
• System alarm management: Certain incidents detected by the operating
system are recorded. They can be used later by the maintenance sub-system
during remote or local diagnostics.
• Application alarm management: A number of incidents detected by the
applications can be saved by the operating system at their request. This
recording is used later as in the case of system alarms.
• Application isolation management: The operating system provides the
mechanisms described in the section on software isolation and memory
protection.
Inter-application isolation is managed by the Memory Management Unit
(MMU).
• Application download management: The operating system offers the
downloading services described in the « Software download » section.

Intégration Guide_iUC150&iUC180 48/70 Copyright © 2012 Ingenico
900009816 R11 000 01/1223 All rights reserved
3.1.4 TELIUM MANAGER on iUC180 only
The main functions offered by the manager are the following:
• Application management
• Terminal initialization
• Terminal maintenance
• Card Recognition and routing to the applications
When the EMV DC module is present, it selects the applications:
• EMV applications (EMV level 2 compliant)
• Non-EMV applications
In France, it is compatible with the following environments
• Health system
• French banking system
• "Private applications"
Terminal initialization
Required operating conditions
For iUC150:
To operate, the system unit has to be equipped with its system and the application
manager.
For iUC180:
To operate, the system unit has to be equipped with its system, the application
manager, the UCMC and at least one application.
If no application is initialized, the application manager displays a message requesting
initialization for an application (in maintenance mode).
If at least one application is initialized, the terminal is operational. The application
manager then waits for an event to poll the applications loaded in the terminal.
Initialisation of common parameters (iUC180 in maintenance mode)
The application manager is used to initialize the common parameters:
Date, time, message display language, IP network configuration data, local loading or
remote diagnostics.
System unit maintenance (iUC180 in maintenance mode)
The system unit has maintenance functions.
• Properties
• Local downloading
• Diagnostics

Intégration Guide_iUC150&iUC180 49/70 Copyright © 2012 Ingenico
900009816 R11 000 01/1223 All rights reserved
Properties
The properties function is used to obtain the following information:
• List of applications loaded in terminal, version number, checksum, etc. The
application manager gives this information for itself and for the operating
system.
• Application call time: remote collection, loading, etc.
• Total number of transactions in each application file contained in system unit.
Download
The downloading function uses the information supplied on initialization of the
application manager.
The program update function is used to update the system unit by:
• Using a special local loading tool connected to the terminal,
• Using a remote loading tool,
• Using a USB key.
The iUC180 must be in maintenance mode with a USB key
containing the software to load plugged in. Then, launch the download by
using the manager menu
Diagnostics
The diagnostics function is used for:
• Local diagnostics
The operator can request the incidents or alarms stored in the terminal.
The storage function implements two sets of elements:
o Incident counters: Used for « repetitive » incidents, for which only the
number of occurrences is significant. For example, number of power on.
o Events: Exceptional in nature. The information content depends on the
type of incident. Generally, this comprises the date, time and
information relative to the incident itself. The events are stored in a
rotating file where the most recent events are kept.
• Remote diagnostics
This function is used by the operator to trigger a call to a server to dump the
information stored in the terminal. The server thus enriches a database by
which it can efficiently monitor a terminal population, or propose services such
as preventive maintenance, operating statistics, etc.
• Diagnostics by USB key (iUC180 only)
Diagnostic files are copied to a USB key if present at start-up.

Intégration Guide_iUC150&iUC180 50/70 Copyright © 2012 Ingenico
900009816 R11 000 01/1223 All rights reserved
3.1.5 Software downloading
Downloading
The software can be downloaded:
• Locally via the serial link (COM or USB).
• Remotely, via the switched telephone network (PSTN) using an external
modem, Ethernet, GPRS, TCP/IP network.
• By a USB key. The iUC180 must be in maintenance mode with a USB key
containing the software to load plugged in. Then, launch the download by
using the manager menu.
The techniques used:
• Data compression,
• Authenticity checking,
• Memory allocation management,
• TCP/IP,
best optimize the software downloading operations.
These features provide faster downloading time, enhanced security, an ease in
upgrading, and a larger number of software installed on the system unit.
Local Loading Tool (LLT)
The LLT is used for local software download.
The LLT is formed by:
• A PC running with Windows Seven, Vista Pro, XP, 2003 Server, 2000
Professional SP2
• A INGENICO loading software,
• A PC-terminal connecting cable
Local loading is performed:
• From a PC equipped with the Local Loading Tool (LLT) on the COM serial or
slave USB link
• By automatic switching to the local loader of the operating system.
Two connections are possible:
• By COM link: Speed 115200 bits/s
• By slave USB link: Speed 8 Mbits/s approx.
Selection of the software to be loaded is guided on the PC screen by an Explorer
type Windows system (Windows loader).
Loading time for a 1Mo application is 4s by USB port.

Intégration Guide_iUC150&iUC180 51/70 Copyright © 2012 Ingenico
900009816 R11 000 01/1223 All rights reserved
Loading by USB key (iUC180 only)
With the USB key loading method, the software is loaded locally with no need for a
PC type tool.
The loading time is identical to that of the USB.
Terminal Management Server (TMS)
For a complete description of the TMS possibilities, refer to the "TMS" section.
Loading and management of memory space in system unit
Before a (down)load, the system ensures that the necessary memory space is
available.
The software (possibly compressed) are downloaded to flash.
If software is deleted, the system frees the space. If software is upgraded, the system
loads the new software, checks it, and deletes the old version.
The entire memory area is used and is usable. No area is reserved for upgrades.
On start-up of the terminal (power up or reset), the applications are decompressed
and the code is copied to RAM.
Improved software downloading
Includes the following characteristics:
Softwares are loaded by FTP TCP/IP and PPP for optimized loading.
• Downloading performance in V32bis is around 1.4 kbps on the original files.
• Once the connection is set up with the V32bis modem, a 120 Kbytes
application is downloaded in around 1 minute.
• Automatic dialling and access to downloading server by switched telephone
network (STN) or by X25 (TRANSPAC, in France) using a public PAD or
private PAD access.
• Downloading can be performed in IP mode via Ethernet via a secure channel
(SSL).
• Data is compressed in accordance with an algorithm derived from the Lempel-
Ziv method ensuring compression rates of the order of 40 %.
• For downloading, only the improved application will be downloaded.
This management function is handled by the system unit itself and not by the
remote server, providing enhanced functional security in a multiple source
loading context.
• Recovery management in the event of loss of communication. This service
resumes the downloading which has been interrupted at the exact location
where the interruption took place, so that only the missing portion is
downloaded when the communication is recovered.
The downloaded software is run in a secure context by authenticity check.

Intégration Guide_iUC150&iUC180 52/70 Copyright © 2012 Ingenico
900009816 R11 000 01/1223 All rights reserved
Downloading Starting
The downloading can be requested:
• Using the application manager on maintainer request. This is the case, in
particular, where a program upgrade is concerned or when a new software is
added in the terminal memory. In this case, the procedure is simplified to the
utmost.
The user triggers the call from the application manager by choosing the upgrade
function in the menus and using the dialogue keys. Connection to the server takes
place automatically.
For an upgrade, the user has nothing to enter.
To request a new software, the user is guided on the screen in making his choice.
The identity of the business is not requested. The identity stored in the system unit is
automatically transmitted to the server.
• Using the application software on request by the center or merchant (Example:
in France, by « envelopes").
In this case, downloading takes place entirely automatically. The downloading
ticket informs the merchant.
Local loading procedure on:
iUC180 iUC150
Trigger the LLT software on the PC
Switch off the product
Connect the PC to the COM or slave USB
connector.
Insert the LLT cable in the COM port of the
iUC150.
Press the rear button and switch on the
iUC180.
Connect the PC to the slave USB
connector.
When the LED near the button becomes fix
red, release the button. “LLT” text is now
displayed on screen.
Wait 3 seconds.
Trigger the LLT and follow the instructions given in the « LLT User’s guide v4 » to load the
software.
The parameter definition files must be placed in the "HOST" directory.

Intégration Guide_iUC150&iUC180 53/70 Copyright © 2012 Ingenico
900009816 R11 000 01/1223 All rights reserved
3.1.6 Development station (iUC180)
Introduction
With this development station, it is possible to develop application software for the
entire range of iUN products.
The software is written in high level C language in a multi-application environment.
Ingenico provides the complete set of software and the equipment required for
development. This also includes the documentations. Training sessions can also be
proposed.
Required Configuration
The development station executes on a Pentium PC running under Windows
2000/XP/Vista/Seven.
Development tools for ARM such as a cross-compiler are required. These comprise:
• A C compiler (GNU), an assembler and a link editor for ARM and Thumb,
• A development environment,
• A remote debugger.
Supply
The SDK 30 development station comprises:
• The user license for the M²OS software which includes:
o The operating system,
o The application manager,
o The libraries
o The associated documentation in PDF format
• The user license for the Software Authentication Tool (SAT) software,
• The user license for the Local Loading Tool (LLT),
• The card reader and the RSA cards used to sign the applications.
SDK + Add On Unattended
For iUC180: minimum configuration SDK 9.2 and Add-On Unattended 3.1 are
required
Associated services
• Training
Development of applications on iUN
Duration: 1 day
Location: R&D center.
• Pre-requisites for training:
A good understanding of the C language is required. Familiarity with firmware can
be useful.

Intégration Guide_iUC150&iUC180 54/70 Copyright © 2012 Ingenico
900009816 R11 000 01/1223 All rights reserved
• Technical support
Duration: 6 months after the training
This includes the hot line, and updates to the documentations and softwares
during this period.
• Software package
A set of software packages, used to simplify development of applications (EMV
level 2, contactless…) is available.

Intégration Guide_iUC150&iUC180 55/70 Copyright © 2012 Ingenico
900009816 R11 000 01/1223 All rights reserved
4 TERMINAL MANAGEMENT SYSTEM (IUC180)
4.1 INTRODUCTION
Ingenico developed its own Terminal Estate Management System called
IngEstate. It is a link between an organisation with an estate of payment
terminals and their merchants. It allows users to remotely manage payment
terminals, modify their software content and interact with merchants.
4.2 BASIC FUNCTIONS
The basic functions are:
• be able to locally download software on a terminal using a direct cable link
(usually RS232);
• be able to remotely download software on a particular terminal using modems
and IP connections;
• be able to remotely download applications and configuration updates to a
large estate of terminals;
• be able to upload terminal configurations and check software status;
• Be able to inform merchants when terminals are out of use during
maintenance periods.
4.3 ADVANCED FUNCTIONS
T
he advanced functions are extremely various, with new ones being requested
frequently:
• draw statistics and reports about terminal configurations;
• optimise automatic call scheduling/download balancing for large estates of
terminals;
• be able to display written messages on the terminal, using the display or the
printer;
• be able to easily configure a complete terminal (i.e. several applications) and
to download it in one operation;
• be able to analyse the status of terminal software and do only delta downloads
(i.e. only the parts that are damaged or need updates);
• be able to download to either a Peripheral or a terminal when connected;
• Customise the system easily;
• Integrate with systems such as SAP easily;
• … and many others.
4.4 CUSTOMERS SAVINGS WITH INGENICO TMS
SOLUTION
The most obvious cost saving is not having to send a technician to service the
terminal at the merchant location. Many other costs savings are derived from the
ability to have a “clean” estate; better diagnostics and remote software repairs mean
less shipping of replacement terminals, less downtime, less mail and phone
communication costs, more efficient update campaigns, etc.

Intégration Guide_iUC150&iUC180 56/70 Copyright © 2012 Ingenico
900009816 R11 000 01/1223 All rights reserved
5 INSTALLATION PROCEDURE IN KIOSKS
Note: It is required to use
ESD-protective clothing
while handling these devices.
5.1 KIOSK MECHANICAL REQUIREMENTS
The kiosk panel can be metallic or plastic.
The kiosk panel can be coated with painting but grounding of iUN modules must be
insured.
The kiosk panel thickness must be between 2 mm and 5 mm. This is very important
for Contactless performance.
With a metallic kiosk panel more than 5mm thick or with
metal parts near the antenna, the performance may not be
correct.
5.2 GENERAL INSTALLATION RECOMMENDATIONS
Installation requirements:
• Ensure that you have enough free space for installation, operational and
maintenance needs.
• Be aware of the safety regulations.
• Carefully consider the general and local payment security requirements and
any impact they may have on the kiosk.
• Carefully consider the ergonomic aspects and also the local acts or
recommendations concerning disabled and visually impaired people.
• See environmental specification and especially in case of very cold or humid
weather, take steps to ensure that the internal temperature is at least -20 °C.
Metallic front
plane Plastic or metallic kiosk
plane Metallic part should not
exceed corner marks

Intégration Guide_iUC150&iUC180 57/70 Copyright © 2012 Ingenico
900009816 R11 000 01/1223 All rights reserved
5.3 KIOSK SUGGESTED LAYOUTS FOR IUC150 IUR250
IUP250
Some propositions are provided by ingenico to optimise unattended modules
integration. See specific document “iUP250 iUR250 integration guide”.
6 ASSEMBLY PROCEDURE FOR IUC180 AND IUC150
6.1 KIOSK MINIMUM VOLUME FOR IUC180
The iUC180 requires a minimum volume inside the kiosk. It is detailed in the drawing
below.
3D design on demand.
The minimum volume is 120 mm width x 134 mm height x 39 mm deep.
Picture of iUC180 minimum volume

Intégration Guide_iUC150&iUC180 58/70 Copyright © 2012 Ingenico
900009816 R11 000 01/1223 All rights reserved
6.2 KIOSK MINIMUM VOLUME FOR IUC150
The iUC150 requires a minimum volume inside the kiosk. It is detailed in the drawing
below.
3D design on demand.
The minimum volume is 120 mm width x 134 mm height x 27 mm deep.

Intégration Guide_iUC150&iUC180 59/70 Copyright © 2012 Ingenico
900009816 R11 000 01/1223 All rights reserved
6.3 KIOSK PREPARATION FOR IUC150 OR 180 NEW
INSTALLATION
iUC150 and iUC180 use EVA mounting standard. It requires a cut out in the kiosk to
the dimensions detailed in the diagram below (all dimensions are in millimeters).
The drawing below shows the footprint of iUC150/iUC180 products.
CAUTION:
It is important that the iUC150/iUC180 footprint surface on the kiosk must be flat and
cleared of any holes and burrs to prevent from dust and water penetration in the
kiosk. (IP64 standard)
3D step files are also available upon request.
Fixing must be done by 4 M4x16mm welded studs.
Drawing of the cut-out for the iUC150 or iUC180 3D design on demand.

Intégration Guide_iUC150&iUC180 60/70 Copyright © 2012 Ingenico
900009816 R11 000 01/1223 All rights reserved
6.4 INSTALLING THE IUC150/IUC180 IN NEW KIOSK
iUC150/iUC180 requires standards hexagonal nuts for integration into a kiosk.
Screw the 4 nuts M4 with a 1.0 N.m torque.
It is recommended to use washers.
Picture showing a new installation of the iUC180 or iUC150
Installation of the iUC180 or iUC150 with 6 studs position
Mounting with 6 studs is possible.
The two middle studs will not be
screwed.
For connectors access, limit the stud
length at Lmax = 11.5mm on both back
studs
L max of the 2 back
studs

Intégration Guide_iUC150&iUC180 61/70 Copyright © 2012 Ingenico
900009816 R11 000 01/1223 All rights reserved
6.5 CONNECTING THE IUC180 OR 150 TO THE KIOSK
GROUND
Picture showing the grounding of the iUC180
To insure good connexion of iUC180 or iUC150 to the kiosk ground, it is
recommended to install one copper braid connecting the 2 grounding studs and
connect this braid to the chassis.
Kiosk mechanical requirements
See chapter 5.1
Ground studs to connect copper braid to ground.

Intégration Guide_iUC150&iUC180 62/70 Copyright © 2012 Ingenico
900009816 R11 000 01/1223 All rights reserved
7 MAINTENANCE
7.1 CONFIGURATION
The iUC180 & iUC150 supplied to you has operational configuration loaded.
In factory, software is loaded in the iUC180 & iUC150, as well as parameter definition
files.
For iUC180:
The parameter definition file of the UCMC component is used, in particular, to
determine the type of printer used (local/host) and the position of the host (COMx).
To change configuration, you must load a new parameter definition file (supplied by
Ingenico).
This operation can be performed using the LLT or a USB key (see § Loading by USB
key)
For more information concerning configuration, contact Ingenico Technical Support.
7.2 OPERATING LIFE
Minimum operating life of 5 years.
8 CLEANING INSTRUCTIONS
The external front face of the contactless reader should be carefully cleaned on a
regular basis.
First of all, unplug all the wires from the terminal during this operation.
Good rules for proper cleaning of the terminal are:
• Use a soft cloth that is very slightly soaked with soapy water to clean the
outside of the terminal.
• The glass has special surface treatment but must be carefully clean.
• Do not clean the electrical connections.
• Do not use in any case, solvents, detergents or abrasive products:
Those materials might damage the plastic or electrical contacts.
• Avoid also the use of pressurized liquids.
• Avoid exposing the terminal to the direct rays of the sun.

Intégration Guide_iUC150&iUC180 63/70 Copyright © 2012 Ingenico
900009816 R11 000 01/1223 All rights reserved
9 DISASSEMBLING THE PRODUCTS ACCORDING TO
WEEE DIRECTIVE
9.1 IUC180 END-OF–LIFE DISASSEMBLY INSTRUCTIONS
This document is intended for treatment and recycling facilities. It provides the basic
instructions for the disassembly of Ingenico products to remove components and materials
requiring selective treatment, as defined by EU directive 2002/96/EC, Waste Electrical and
Electronic Equipment (WEEE).
Ce document est destiné aux installations de traitement et de recyclage. Il fournit les instructions de base pour le
démontage de produits Ingenico afin de retirer les composants et matériaux nécessitant un traitement sélectif, tel
que défini par la directive européenne 2002/96/CE, sur les Déchets d’Equipements Electriques et Electroniques
(DEEE).
1. MODELS AND DESCRIPTIONS
MODÈLES ET DESCRIPTIONS
Products covered by this disassembly instructions
.
Produits concernés par ces instructions de démontage.
Product Name
Nom du produit
Product description
Description du produit
Product mass (g)
Masse du produit (g)
IUC180 Unattended payment PINPad 680g
2. COMPONENTS AND MATERIALS REQUIRING SELECTIVE TREATMENT
COMPOSANTS ET MATERIAUX NÉCESSITANT UN TRAITEMENT SÉLECTIF
The following components and materials, if present in the Ingenico product(s), have to be
removed and selectively treated.
Les composants et matériaux suivants, si présents dans le(s) produit(s) Ingenico, doivent être retirés et faire
l’objet d’un traitement sélectif.
Components and materials
Composants et matériaux
Quantity included in
product(s)
Quantité contenue
dans le(s) produit(s)
Capacitors containing Polychlorinated biphenyls (PCB)
Condensateurs contenant du polychlorobiphényle (PCB)
0
Components containing Mercury, such as switches or backlighting lamps
Composants contenant du mercure, tels que les interrupteurs ou les lampes à rétroéclairage
0
Batteries
Piles et accumulateurs
1
Printed circuit boards greater than 10 cm²
Cartes de circuits imprimés de plus de 10 cm²
4max (2 + 2)
Toner cartridges
Cartouches de toner
0
Plastic containing brominated flame retardants
Matières plastiques contenant des retardateurs de flamme bromés
0
Asbestos waste and components which contain asbestos
Déchets d'amiante et composants contenant de l'amiante
0
Cathode ray tubes
Tubes cathodiques
0
Chlorofluorocarbons (CFC), Hydrochlorofluorocarbons (HCFC) or Hydrofluorocarbons
(HFC), Hydrocarbons (HC)
Chlorofluorocarbones (CFC), hydrochlorofluorocarbone (HCFC) ou hydrofluorocarbone (HFC),
hydrocarbures (HC)
0
Gas discharge lamps
Lampes à décharge
0
Liquid crystal displays (LCD) of a surface greater than 100 cm² and all those back-lighted with
gas discharge lamps
Écrans à cristaux liquides (LCD) d'une surface supérieure à 100 cm² et tous les écrans rétroéclairés par
des lampes à décharge
0
ICO-ETU-11-1858-CL-V1

Intégration Guide_iUC150&iUC180 64/70 Copyright © 2012 Ingenico
900009816 R11 000 01/1223 All rights reserved
External electric cables
Câbles électriques extérieurs
0
Components containing refractory ceramic fibres
Composants contenant des fibres céramiques réfractaires
0
Components containing radioactive substances
Composants contenant des substances radioactives
0
Electrolyte capacitors measuring greater 2,5 cm in diameter or height
Condensateurs électrolytiques mesurant plus de 2,5 cm de diamètre ou de hauteur
0
3. PRODUCT DISASSEMBLY PROCESS
PROCESSUS DE DEMONTAGE DU PRODUIT
Basic steps to remove components and materials previously identified and requiring selective
treatment.
Etapes de base pour retirer les composants et matériaux précédemment identifiés et nécessitant un traitement
sélectif.
Step
Etape
Product disassembly process
Processus de démontage du produit
1
Remove the 4 screws of front casing and of the rear cover
Oter les 4 vis du caport avant et du capot arrière
2
Remove the cover, remove the FPC
Oter le capot, ôter le FPC.
3
Remove the 4 screws on the extension card. Lift the card, disconnect the FPC below. Remove the extension card.
Oter les 4 vis sur la carte d’extension, Soulever la carte d’extension et déconnecter le FPC dessous. Oter la carte extension.
4
Remove the battery from extension card
Oter la pile de la carte extension.
5
Remove the 4 screws on the plastic spacer. Remove the plastic spacer, the rear metal plate, the plastic antenna holder
Oter les 4 vis maintenant l’entretoise plastique. Oter l’entretoise plastique, puis la tôle arrière, puis le support plastique de
l’antenne
6
Remove the keypad card and the displays.
Oter la carte clavier et les afficheurs

Intégration Guide_iUC150&iUC180 65/70 Copyright © 2012 Ingenico
900009816 R11 000 01/1223 All rights reserved
9.2 IUC150 END-OF–LIFE DISASSEMBLY INSTRUCTIONS
This document is intended for treatment and recycling facilities. It provides the basic
instructions for the disassembly of Ingenico products to remove components and materials
requiring selective treatment, as defined by EU directive 2002/96/EC, Waste Electrical and
Electronic Equipment (WEEE).
Ce document est destiné aux installations de traitement et de recyclage. Il fournit les instructions de base pour le
démontage de produits Ingenico afin de retirer les composants et matériaux nécessitant un traitement sélectif, tel
que défini par la directive européenne 2002/96/CE, sur les Déchets d’Equipements Electriques et Electroniques
(DEEE).
4. MODELS AND DESCRIPTIONS
MODÈLES ET DESCRIPTIONS
Products covered by this disassembly instructions
.
Produits concernés par ces instructions de démontage.
Product Name
Nom du produit
Product description
Description du produit
Product mass (g)
Masse du produit (g)
IUC150 unattended electronic payment reader 550g
5. COMPONENTS AND MATERIALS REQUIRING SELECTIVE TREATMENT
COMPOSANTS ET MATERIAUX NÉCESSITANT UN TRAITEMENT SÉLECTIF
The following components and materials, if present in the Ingenico product(s), have to be
removed and selectively treated.
Les composants et matériaux suivants, si présents dans le(s) produit(s) Ingenico, doivent être retirés et faire
l’objet d’un traitement sélectif.
Components and materials
Composants et matériaux
Quantity included in
product(s)
Quantité contenue
dans le(s) produit(s)
Capacitors containing Polychlorinated biphenyls (PCB)
Condensateurs contenant du polychlorobiphényle (PCB)
0
Components containing Mercury, such as switches or backlighting lamps
Composants contenant du mercure, tels que les interrupteurs ou les lampes à rétroéclairage
0
Batteries
Piles et accumulateurs
1
Printed circuit boards greater than 10 cm²
Cartes de circuits imprimés de plus de 10 cm²
2
Toner cartridges
Cartouches de toner
0
Plastic containing brominated flame retardants
Matières plastiques contenant des retardateurs de flamme bromés
0
Asbestos waste and components which contain asbestos
Déchets d'amiante et composants contenant de l'amiante
0
Cathode ray tubes
Tubes cathodiques
0
Chlorofluorocarbons (CFC), Hydrochlorofluorocarbons (HCFC) or Hydrofluorocarbons
(HFC), Hydrocarbons (HC)
Chlorofluorocarbones (CFC), hydrochlorofluorocarbone (HCFC) ou hydrofluorocarbone (HFC),
hydrocarbures (HC)
0
Gas discharge lamps
Lampes à décharge
0
Liquid crystal displays (LCD) of a surface greater than 100 cm² and all those back-lighted with
gas discharge lamps
Écrans à cristaux liquides (LCD) d'une surface supérieure à 100 cm² et tous les écrans rétro éclairés
par des lampes à décharge
0
External electric cables
Câbles électriques extérieurs
0
Components containing refractory ceramic fibres
Composants contenant des fibres céramiques réfractaires
0
Components containing radioactive substances
Composants contenant des substances radioactives
0
Electrolyte capacitors measuring greater 2,5 cm in diameter or height
Condensateurs électrolytiques mesurant plus de 2,5 cm de diamètre ou de hauteur
0

Intégration Guide_iUC150&iUC180 66/70 Copyright © 2012 Ingenico
900009816 R11 000 01/1223 All rights reserved
6. PRODUCT DISASSEMBLY PROCESS
PROCESSUS DE DEMONTAGE DU PRODUIT
Basic steps to remove components and materials previously identified and requiring selective
treatment.
Etapes de base pour retirer les composants et matériaux précédemment identifiés et nécessitant un traitement
sélectif.
Step
Etape
Product disassembly process
Processus de démontage du produit
1
Remove the 4 screws of front casing and of the rear cover
Oter les 4 vis du caport avant et du capot arrière
2
Remove the cover
Oter le capot
3
Remove the 4 screws on the extension card. Lift the card, disconnect the FPC below. Remove the extension card.
Oter les 4 vis sur la carte d’extension, Soulever la carte d’extension et déconnecter le FPC dessous. Oter la carte extension.
4
Remove the battery from extension card
Oter la pile de la carte extension.
5
Remove the 4 screws on the plastic spacer. Remove the plastic spacer, the rear metal plate, the plastic antenna holder
Oter les 4 vis maintenant l’entretoise plastique. Oter l’entretoise plastique, puis la tôle arrière, puis le support plastique de
l’antenne

Intégration Guide_iUC150&iUC180 67/70 Copyright © 2012 Ingenico
900009816 R11 000 01/1223 All rights reserved
10 STANDARDS
10.1 IUC 150 ELECTRICAL CONSUMPTIONS
• Average consumptions device waiting for host solicitation (5 VDC input.):
- Less than 50 mA
Value measured for Power supply 5V at 25°C
• Maximum average external supply current (5 VDC input.):
- Less than 500 mA
Value measured for Power supply 5V at 25°C
• Maximum consumption in stand-by mode (5 VDC input.):
- Less than 50µA
Value measured for Power supply 5V at 25°C
10.2 IUC 180 ELECTRICAL CONSUMPTIONS
• Average consumptions device waiting for host solicitation (12 VDC input.):
- Less than 120 mA
Value measured for Power supply 5V at 25°C
• Maximum average external supply current (12 VDC input.):
- Less than 2500 mA
Value measured for Power supply 5V at 25°C
• Maximum consumption in stand-by mode (12 VDC input.):
- Less than 400 µA
Value measured for Power supply 5V at 25°C
10.3 TEMPERATURE AND HUMIDITY
• Operating & Storage conditions :
o Relative humidity: 5% to 85% non-condensing.
o External temperature range: -20 °C to 65 °C.
10.4 ENVIRONMENTAL SPECIFICATION CONTINUED
• Operating conditions :
o Front face shock resistance: IK10
o Vibrations resistance: 5-9Hz, 6.2mm; 9-200Hz, 1g; 200-500 Hz, 1.5g;
10ct/mn, 10 Cycles
o Bumps resistant: 6ms, 25g, 500 cycles each direction
• Natural events:
o Water and dust resistant IP64 for iUC180 and iUC150 (outside the
kiosk).

Intégration Guide_iUC150&iUC180 68/70 Copyright © 2012 Ingenico
900009816 R11 000 01/1223 All rights reserved
• Drop:
o Drop 1m on concrete surface all faces
10.5 EC STANDARD COMPLIANCE MARKING
EC standard compliance marking certifies that the product stipulated below:
iUC180
iUC150
Conforms to the following harmonized standards:
• IEC/EN 60950-1: Electrical safety of data processing equipment including
electrical office equipment. Issue dec. 2001
• EN 55022: Data processing equipment – Radiofrequency disturbance
characteristics - Limits and measurement methods. EN 55022 2006 + A1
(2007)
• EN 55024: Data processing equipment – Immunity characteristics - Limits and
measurement methods. Issue 1998 + A1- 2001 + A2 – 2003
10.6 IC STATEMENTS
This class (B) digital apparatus complies with Canadian ICES-003.
Under Industry Canada regulations, this radio transmitter may only operate using an
antenna of a type and maximum (or lesser) gain approved for the transmitter by
Industry Canada. To reduce potential radio interference to other users, the antenna
type and its gain should be so chosen that the equivalent isotropically radiated power
(e.i.r.p.) is not more than that necessary for successful
communication."
Conformément à la réglementation d'Industrie Canada, le présent émetteur radio
peut fonctionner avec une antenne d'un type et d'un gain maximal (ou inférieur)
approuvé pour l'émetteur par Industrie Canada. Dans le but de réduire les risques de
brouillage radioélectrique à l'intention des autres utilisateurs, il faut choisir le type
d'antenne et son gain de sorte que la puissance isotrope rayonnée équivalente
(p.i.r.e.) ne dépasse pas l'intensité nécessaire à l'établissement d'une communication
satisfaisante.
"This device complies with Industry Canada licence-exempt RSS standard(s).
Operation is subject to the following two conditions: (1) this device may not cause
interference, and (2) this device must accept any interference, including interference
that may cause undesired operation of the device."
Le présent appareil est conforme aux CNR d'Industrie Canada applicables aux
appareils radio exempts de licence. L'exploitation est autorisée aux deux conditions
suivantes : (1) l'appareil ne
doit pas produire de brouillage, et (2) l'utilisateur de l'appareil doit accepter tout
brouillage radioélectrique subi, même si le brouillage est susceptible d'en
compromettre le fonctionnement.

Intégration Guide_iUC150&iUC180 69/70 Copyright © 2012 Ingenico
900009816 R11 000 01/1223 All rights reserved
This radio transmitter (2586D-IUC18XWD) has been approved by Industry
Canada to operate with the antenna types listed below with the maximum permissible
gain and required antenna impedance for each antenna type indicated. Antenna
types not included in this list, having a gain greater than the maximum gain indicated
for that type, are strictly prohibited for use with this device.
Le présent émetteur radio (2586D-IUC18XWD ) a été approuvé par Industrie
Canada pour fonctionner avec les types d'antenne énumérés ci-dessous et
ayant un gain admissible maximal et l'impédance requise pour chaque type
d'antenne. Les types d'antenne non inclus dans cette liste, ou dont le gain est
supérieur au gain maximal indiqué, sont strictement interdits pour l'exploitation de
l'émetteur.
10.7 FCC STATEMENT
FCC standard compliance marking certifies that the product stipulated below:
iUC180
iUC150
• conforms to the following harmonized standards :
– part 15 subpart B of the FCC rules
This class (B) digital apparatus complies with Canadian ICES-003.
Information to users:
Changes or modifications not expressly approved by the party responsible for
compliance could void the user’s authority to operate the equipment.
NOTE: This equipment has been tested and found to comply with the limits for a
Class B digital device, pursuant to part 15 of the FCC Rules. These limits are
designed to provide reasonable protection against harmful interference in a
residential installation. This equipment generates uses and can radiate radio
frequency energy and, if not installed and used in accordance with the instruction,
may cause harmful interference to radio communications. However, there is no
guarantee that interference will not occur in a particular installation. If this equipment
does cause harmful interference to radio or television reception which can be
determined by turning the equipment off and on, the user is encouraged to try to
correct interference by one or more of the following measures:
- Reorient or relocate the receiving antenna.
- Increase the separation between the equipment and receiver.
- Connect the equipment into an outlet on circuit different from that to which the
receiver is connected.
- Consult the dealer or an experienced radio/TV technician for help.
This device complies with FCC and IC radiation exposure limits set forth for
general population. This device must be installed to provide a separation
distance of at least 20cm from all persons and must not be co-located or
operating in conjunction with any other antenna or transmitter.

Intégration Guide_iUC150&iUC180 70/70 Copyright © 2012 Ingenico
900009816 R11 000 01/1223 All rights reserved
10.8 ENVIRONMENT (WEEE, BATTERIES AND
PACKAGING)
This product is labeled in accordance with European Directives 2002/96/EC
concerning Waste Electrical and Electronic Equipment (WEEE) and 2006/66/EC
concerning Batteries and Accumulators. Those provisions are requiring producers
and manufacturers to become liable for take-back, treatment and recycling upon end
of life of equipment and batteries.
The associated symbol means that WEEE and waste batteries must not be
thrown away but collected separately and recycled.
Ingenico ensures that efficient collection and recycling schemes are set-up for WEEE
and batteries according to the local regulation of your country. Please contact your
retailers for more detailed information about the compliance solution in place for
disposing of your old product and used batteries.
Packaging waste must also be collected separately to assure a proper disposal and
recycling.
Please note that proper recycling of the electrical and electronic equipment and
waste batteries will ensure safety of human health and environment.
*296
146
392
*