Integra Dhc 9 Users Manual 9.9_En
DHC-9.9 to the manual eda9a37b-3666-4af8-82c9-53c5b22ca545
2015-03-12
: Integra Integra-Dhc-9-9-Users-Manual-578386 integra-dhc-9-9-users-manual-578386 integra pdf
Open the PDF directly: View PDF
.
Page Count: 148 [warning: Documents this large are best viewed by clicking the View PDF Link!]
- Important Safety Instructions
- Supplied Accessories
- Features
- Multiroom Capability
- Front & Rear Panels
- Remote Controller
- About Home Theater
- Connecting the AV Controller
- Connecting Your Speakers
- Connecting a Power Amplifier with RCA Inputs
- Connecting a Power Amplifier with XLR Inputs
- Bi-amping the Front Speakers
- Connecting Antenna
- About AV Connections
- Connecting Both Audio & Video
- Which Connections Should I Use?
- Connecting a TV or Projector
- Connecting a DVD player
- Connecting a VCR or DVD Recorder for Playback
- Connecting a VCR or DVD Recorder for Recording
- Connecting a Satellite, Cable, Terrestrial Set-top box, or Other Video Source
- Connecting Components with HDMI
- Connecting a Game Console
- Connecting a Camcorder or Other Device
- Connecting a CD Player or Turntable
- Connecting a Cassette, CDR, MiniDisc, or DAT Recorder
- Connecting a Balanced Audio Source
- Connecting an RI Dock
- Connecting the Power Cords of Other Components (North American model only)
- Connecting Integra/Onkyo RI Components
- Connecting the Power Cord
- Turning On the AV Controller
- First Time Setup
- Monitor Setup
- Selecting the Language used for the onscreen setup menus
- Using the Onscreen Setup Menus
- Monitor Out Setup
- Video Input Setup
- Digital Audio Input Setup
- Analog Audio Input Setup
- Speaker Settings
- TV Format Setup (not North American models)
- AM Frequency Step Setup (on some models)
- Changing the Input Display
- Automatic Speaker Setup (Audyssey MultEQ(R) XT)
- Basic Operations
- Listening to the Radio
- Recording
- Using the Listening Modes
- Advanced Setup
- Zone 2 and Zone 3
- Controlling Other Components
- Troubleshooting
- Specifications

DHC-9.9
Instruction Manual
AV Controller

2
Important Safety Instructions
1. Read these instructions.
2. Keep these instructions.
3. Heed all warnings.
4. Follow all instructions.
5. Do not use this apparatus near water.
6. Clean only with dry cloth.
7. Do not block any ventilation openings. Install in
accordance with the manufacturer’s instructions.
8. Do not install near any heat sources such as radia-
tors, heat registers, stoves, or other apparatus
(including amplifiers) that produce heat.
9. Do not defeat the safety purpose of the polarized or
grounding-type plug. A polarized plug has two
blades with one wider than the other. A grounding
type plug has two blades and a third grounding
prong. The wide blade or the third prong are pro-
vided for your safety. If the provided plug does not
fit into your outlet, consult an electrician for
replacement of the obsolete outlet.
10. Protect the power cord from being walked on or
pinched particularly at plugs, convenience recepta-
cles, and the point where they exit from the appara-
tus.
11. Only use attachments/accessories specified by the
manufacturer.
12.
Use only with the cart, stand,
tripod, bracket, or table spec-
ified by the manufacturer, or
sold with the apparatus.
When a cart is used, use cau-
tion when moving the cart/
apparatus combination to
avoid injury from tip-over.
13. Unplug this apparatus during lightning storms or
when unused for long periods of time.
14. Refer all servicing to qualified service personnel.
Servicing is required when the apparatus has been
damaged in any way, such as power-supply cord or
plug is damaged, liquid has been spilled or objects
have fallen into the apparatus, the apparatus has
been exposed to rain or moisture, does not operate
normally, or has been dropped.
15. Damage Requiring Service
Unplug the apparatus from the wall outlet and refer
servicing to qualified service personnel under the
following conditions:
A. When the power-supply cord or plug is damaged,
B. If liquid has been spilled, or objects have fallen
into the apparatus,
C. If the apparatus has been exposed to rain or
water,
D. If the apparatus does not operate normally by
following the operating instructions. Adjust only
those controls that are covered by the operating
instructions as an improper adjustment of other
controls may result in damage and will often
require extensive work by a qualified technician
to restore the apparatus to its normal operation,
E. If the apparatus has been dropped or damaged in
any way, and
F. When the apparatus exhibits a distinct change in
performance this indicates a need for service.
16. Object and Liquid Entry
Never push objects of any kind into the apparatus
through openings as they may touch dangerous volt-
age points or short-out parts that could result in a
fire or electric shock.
The apparatus shall not be exposed to dripping or
splashing and no objects filled with liquids, such as
vases shall be placed on the apparatus.
Don’t put candles or other burning objects on top of
this unit.
17. Batteries
Always consider the environmental issues and fol-
low local regulations when disposing of batteries.
18. If you install the apparatus in a built-in installation,
such as a bookcase or rack, ensure that there is ade-
quate ventilation.
Leave 20 cm (8") of free space at the top and sides
and 10 cm (4") at the rear. The rear edge of the shelf
or board above the apparatus shall be set 10 cm (4")
away from the rear panel or wall, creating a flue-
like gap for warm air to escape.
Thank you for purchasing an Integra AV controller. Please read this manual thoroughly before making connections
and plugging in the unit. Following the instructions in this manual will enable you to obtain optimum performance
and listening enjoyment from your new AV controller. Please retain this manual for future reference.
WARNING:
TO REDUCE THE RISK OF FIRE OR ELECTRIC
SHOCK, DO NOT EXPOSE THIS APPARATUS
TO RAIN OR MOISTURE.
CAUTION:
TO REDUCE THE RISK OF ELECTRIC SHOCK,
DO NOT REMOVE COVER (OR BACK). NO
USER-SERVICEABLE PARTS INSIDE. REFER
SERVICING TO QUALIFIED SERVICE
PERSONNEL.
The lightning flash with arrowhead symbol, within an
equilateral triangle, is intended to alert the user to the
presence of uninsulated “dangerous voltage” within
the product’s enclosure that may be of sufficient
magnitude to constitute a risk of electric shock to
persons.
The exclamation point within an equilateral triangle is
intended to alert the user to the presence of important
operating and maintenance (servicing) instructions in
the literature accompanying the appliance.
WARNING
RISK OF ELECTRIC SHOCK
DO NOT OPEN
RISQUE DE CHOC ELECTRIQUE
NE PAS
OUVRIR
AVIS
PORTABLE CART WARNING
S3125A

3
Precautions
1. Recording Copyright—Unless it’s for personal use
only, recording copyrighted material is illegal with-
out the permission of the copyright holder.
2. AC Fuse—The AC fuse inside the unit is not user-
serviceable. If you cannot turn on the unit, contact
your Onkyo dealer from whom you purchased this
unit.
3. Care—Occasionally you should dust the unit all
over with a soft cloth. For stubborn stains, use a soft
cloth dampened with a weak solution of mild deter-
gent and water. Dry the unit immediately afterwards
with a clean cloth. Don’t use abrasive cloths, thin-
ners, alcohol, or other chemical solvents, because
they may damage the finish or remove the panel let-
tering.
4. Power
WARNING
BEFORE PLUGGING IN THE UNIT FOR THE
FIRST TIME, READ THE FOLLOWING SEC-
TION CAREFULLY.
AC outlet voltages vary from country to country.
Make sure that the voltage in your area meets the
voltage requirements printed on the unit’s rear panel
(e.g., AC 230 V, 50 Hz or AC 120 V, 60 Hz).
The power cord plug is used to disconnect this unit
from the AC power source. Make sure that the plug
is readily operable (easily accessible) at all times.
For North American model
Pressing the [On/Standby] button to select Standby
mode does not fully shutdown the unit. If you do not
intend to use the unit for an extended period,
remove the power cord from the AC outlet.
5. Preventing Hearing Loss
Caution
Excessive sound pressure from earphones and head-
phones can cause hearing loss.
6. Batteries and Heat Exposure
Warning
Batteries (battery pack or batteries installed) shall
not be exposed to excessive heat as sunshine, fire or
the like.
7. Never Touch this Unit with Wet Hands—Never
handle this unit or its power cord while your hands
are wet or damp. If water or any other liquid gets
inside this unit, have it checked by your Onkyo
dealer.
8. Handling Notes
• If you need to transport this unit, use the original
packaging to pack it how it was when you origi-
nally bought it.
• Do not leave rubber or plastic items on this unit
for a long time, because they may leave marks on
the case.
• This unit’s top and rear panels may get warm
after prolonged use. This is normal.
• If you do not use this unit for a long time, it may
not work properly the next time you turn it on, so
be sure to use it occasionally.
For U.S. models
FCC Information for User
CAUTION:
The user changes or modifications not expressly
approved by the party responsible for compliance could
void the user’s authority to operate the equipment.
NOTE:
This equipment has been tested and found to comply
with the limits for a Class B digital device, pursuant to
Part 15 of the FCC Rules. These limits are designed to
provide reasonable protection against harmful interfer-
ence in a residential installation.
This equipment generates, uses and can radiate radio
frequency energy and, if not installed and used in accor-
dance with the instructions, may cause harmful interfer-
ence to radio communications. However, there is no
guarantee that interference will not occur in a particular
installation. If this equipment does cause harmful inter-
ference to radio or television reception, which can be
determined by turning the equipment off and on, the
user is encouraged to try to correct the interference by
one or more of the following measures:
• Reorient or relocate the receiving antenna.
• Increase the separation between the equipment and
receiver.
• Connect the equipment into an outlet on a circuit dif-
ferent from that to which the receiver is connected.
• Consult the dealer or an experienced radio/TV techni-
cian for help.
For Canadian Models
NOTE: THIS CLASS B DIGITAL APPARATUS
COMPLIES WITH CANADIAN ICES-003.
For models having a power cord with a polarized plug:
CAUTION: TO PREVENT ELECTRIC SHOCK,
MATCH WIDE BLADE OF PLUG TO WIDE SLOT,
FULLY INSERT.
Modèle pour les canadien
REMARQUE: CET APPAREIL NUMÉRIQUE DE
LA CLASSE B EST CONFORME À LA NORME
NMB-003 DU CANADA.
Sur les modèles dont la fiche est polarisée:
ATTENTION: POUR ÉVITER LES CHOCS ÉLEC-
TRIQUES, INTRODUIRE LA LAME LA PLUS
LARGE DE LA FICHE DANS LA BORNE CORRE-
SPONDANTE DE LA PRISE ET POUSSER
JUSQU’AU FOND.

4
Supplied Accessories
Make sure you have the following accessories:
*In catalogs and on packaging, the letter at the end of the product
name indicates the color. Specifications and operation are the
same regardless of color.
Remote controller and three batteries (AA/R6)
Speaker setup microphone
Indoor FM antenna
AM loop antenna
Power cord
(Power cord varies from country to country.)

5
Contents
Supplied Accessories .......................................... 4
Features ................................................................. 6
Multiroom Capability ............................................ 8
Front & Rear Panels ............................................. 9
Front Panel ...................................................................9
Display .......................................................................11
Rear Panel ..................................................................12
Remote Controller .............................................. 15
Installing the Batteries ...............................................15
Aiming the Remote Controller ..................................15
About the Remote Controller Modes .........................16
Receiver/Tape Mode ..................................................16
DVD Mode ................................................................18
CD/CDR/MD Modes .................................................19
Dock Mode ................................................................20
About Home Theater .......................................... 21
Enjoying Home Theater .............................................21
Connecting the AV Controller ........................... 22
Connecting Your Speakers ........................................22
Connecting a Power Amplifier with RCA Inputs ......23
Connecting a Power Amplifier with XLR Inputs ......24
Bi-amping the Front Speakers ...................................25
Connecting Antenna ..................................................26
About AV Connections ..............................................28
Connecting Both Audio & Video ..............................29
Which Connections Should I Use? ............................29
Connecting a TV or Projector ....................................31
Connecting a DVD player ..........................................32
Connecting a VCR or DVD Recorder
for Playback ............................................................34
Connecting a VCR or DVD Recorder
for Recording ..........................................................35
Connecting a Satellite, Cable,
Terrestrial Set-top box, or Other Video Source ......36
Connecting Components with HDMI ........................37
Connecting a Game Console ......................................39
Connecting a Camcorder or Other Device .................40
Connecting a CD Player or Turntable ........................41
Connecting a Cassette, CDR, MiniDisc, or DAT
Recorder ..................................................................42
Connecting a Balanced Audio Source .......................42
Connecting an RI Dock ..............................................43
Connecting the Power Cords of Other Components
(North American model only) .................................43
Connecting Integra/Onkyo u Components .............44
Connecting the Power Cord .......................................44
Turning On the AV Controller ............................ 45
Turning On and Standby ............................................45
First Time Setup ................................................. 46
Monitor Setup ............................................................46
Selecting the Language used for the onscreen setup
menus ......................................................................47
Using the Onscreen Setup Menus ..............................48
Monitor Out Setup .....................................................49
Video Input Setup ......................................................50
Digital Audio Input Setup ..........................................53
Analog Audio Input Setup .........................................54
Speaker Settings .........................................................55
TV Format Setup (not North American models) .......56
AM Frequency Step Setup (on some models) ...........57
Changing the Input Display .......................................57
Automatic Speaker Setup
(Audyssey MultEQ® XT) .......................................58
Basic Operations ................................................ 64
Selecting the Input Source ......................................... 64
Setting the Display Brightness .................................. 65
Adjusting Speaker Levels .......................................... 65
Muting the AV Controller ......................................... 65
Using the Sleep Timer ............................................... 66
Using Headphones ..................................................... 66
Adjusting the Bass & Treble ..................................... 66
Displaying Source Information ................................. 66
Listening to the Radio ........................................ 67
Listening to AM/FM Stations .................................... 67
Presetting AM, FM, XM, and SIRIUS Stations ........ 69
Listening to HD Radio™ Stations
(North American model only) ................................. 70
Using RDS ................................................................. 72
Listening to XM Satellite Radio®
(North American Model Only) ............................... 74
Listening to SIRIUS Satellite Radio®
(North American Models Only) .............................. 80
Recording ............................................................ 89
Recording the Input Source ....................................... 89
Recording from Different AV Sources ...................... 89
Using the Listening Modes ................................ 90
Selecting the Listening Modes .................................. 90
Listening Modes Available for Each Source Format
......... 91
About the Listening Modes ....................................... 97
Advanced Setup ................................................ 101
Menu Map ............................................................... 101
Monitor Out Setup ................................................... 102
Speaker Setup .......................................................... 104
Audio Adjust ........................................................... 113
Using the Music Optimizer ..................................... 116
Using the Re-EQ Function ...................................... 116
Using the Late Night Function ................................ 117
Source Setup ............................................................ 117
Listening Mode Presets ........................................... 122
Miscellaneous Setup ................................................ 123
Hardware Setup ....................................................... 125
Network Settings ..................................................... 127
Lock Setup ............................................................... 128
Selecting Audio Inputs ............................................ 129
Specifying the Digital Signal Format ...................... 129
Zone 2 and Zone 3 ............................................ 130
Connecting Zone 2 .................................................. 130
Connecting Zone 3 .................................................. 131
Zone 2/Zone 3 Out Settings ..................................... 132
Using Zone 2 and Zone 3 ........................................ 132
Using the 12V Triggers ........................................... 135
Using the Remote Controller in Zone 2/3
and Multiroom Control Kits ................................. 136
Controlling Other Components ....................... 137
Entering Remote Control Codes .............................. 137
Resetting the Remote Controller ............................. 138
Learning Commands ............................................... 140
Using Macros ........................................................... 141
Troubleshooting ............................................... 142
Specifications ................................................... 147
Introduction
Connection
First Time Setup
Basic Operation
Using the Listening Modes
Advanced Setup
Zone 2 and Zone 3
Controlling Other Components
Others

6
Features
Processing
• HDMI Audio and Video Processing (Deep Color,
x.v.Color, Lip Sync, DTS*1-HD Master Audio,
DTS-HD High Resolution Audio, Dolby TrueHD*2,
Dolby Digital Plus, SA-CD and Multi-CH PCM)
• THX Ultra2 Plus*3 Certified
• HQV-Reon-VX Video Processing with 1080p Video
Upscaling of All Video Sources via HDMI
• Component Video Upconversion
• Burr-Brown 192 kHz/24-bit D/A Converters
• Three-TI (Aureus) 32-Bit DSP Chips
• Neural Surround*4, THX-Neural
• Theater-Dimensional*5 virtual surround sound
•DSD Direct
•Re-EQ
*6 function
Connections
• Balanced XLR stereo input
• Balanced XLR 7.1-channel preouts, with front bi-
amping capability
• 4 HDMI*7 Inputs and 2 Outputs
• Onkyo for System Control
• 6 Digital Inputs (3 Optical / 3 Coaxial),
1 Output (Optical)
• 6 S-Video Inputs / 2 Outputs
• Component Video Switching (3 Inputs/2 Outputs)
• Zone 2 and Zone 3 Pre Out, and subwoofer preouts
• IR Input/Output and 12 V Trigger
• RS232 Port for Interface Control
Miscellaneous
• SIRIUS Ready*8 / XM Ready*9 with XMHD Sur-
round (North American models only)
• HD Radio*10 reception (North American models
only)
• 40 SIRIUS/XM/AM/FM Presets (North American
models)
• 40 AM/FM Presets (European and Asian models)
• Music Optimizer*11 for Compressed Music Files
•
Audyssey
MultEQ®XT*12 to Correct Room Acoustic
Problems
• Audyssey Dynamic EQ™*12 Loudness Correction
• Audyssey Dynamic Volume™*12
• Independent Crossover Adjustment
(40/45/50/55/60/70/80/90/100/110/120/130/150/200
Hz)
• ISF (Imaging Science Foundation) Video Calibration
• Newly Designed GUI for System Set-up
• Compatible with RI Dock for iPod
• Preprogrammed u-Compatible Remote with 3 Mac-
ros and Mode-Key LEDs
*1
Manufactured under license under U.S. Patent #’s: 5,451,942;
5,956,674; 5,974,380; 5,978,762; 6,226,616; 6,487,535 &
other U.S. and worldwide patents issued & pending.
DTS is a registered trademark and the DTS logos, Symbol,
DTS-HD and DTS-HD Master Audio are trademarks of DTS,
Inc. ©1996-2007 DTS, Inc. All Rights Reserved.
*2
Manufactured under license from Dolby Laboratories.
“Dolby”, “Pro Logic” and the double-D symbol are trademarks
of Dolby Laboratories.
*3
THX and Ultra2 Plus are trademarks of THX Ltd. THX may be
registered in some jurisdictions. All rights reserved. Surround
EX is a trademark of Dolby Laboratories. Used with permis-
sion.
*4
Neural Surround is a trademark owned by Neural Audio Cor-
poration, THX is a trademark of THX Ltd., which may be reg-
istered in some jurisdictions. All rights reserved.
*5
Theater-Dimensional is a trademark of Onkyo Corporation.
*6 Re-Equalization and the “Re-EQ” logo are trademarks of THX
Ltd.
*7
HDMI, the HDMI logo and High Definition Multimedia Inter-
face are trademarks or registered trademarks of HDMI Licens-
ing, LLC.
*8
©2005 SIRIUS Satellite Radio Inc. “SIRIUS”, SiriusConnect,
the SIRIUS dog logo, channel names and logos are trademarks
of SIRIUS Satellite Radio Inc. Available only in the contiguous
United States (excluding Alaska and Hawaii) and Canada.
*9
XM Ready® is a trademark of XM Satellite Radio Inc. ©2005
XM Satellite Radio Inc. All rights reserved.
*10
HD Radio™ Technology Manufactured Under License From
iBiquity Digital Corp. U.S. and Foreign Patents.
HD Radio™ and the HD Radio logo are proprietary trademarks
of iBiquity Digital Corp.
*11 Music Optimizer™ is a trademark of Onkyo Corporation.
*12
Manufactured under license from Audyssey Laboratories. U.S.
and foreign patents pending. Audyssey MultEQ®XT,
Audyssey Dynamic Volume™, and Audyssey Dynamic EQ™
are trademark of Audyssey Laboratories.

7
Features—Continued
*“Xantech” is a registered trademark of Xantech Corporation.
*“Niles” is a registered trademark of Niles Audio Corporation.
*Apple and iPod are trademarks of Apple Inc., registered in the
U.S. and other countries.
*“x.v.Color” is a trademark of Sony Corporation.
This product incorporates copyright protection technol-
ogy that is protected by U.S. patents and other intellec-
tual property rights. Use of this copyright protection
technology must be authorized by Macrovision Corpora-
tion, and is intended for home and other limited con-
sumer uses only unless otherwise authorized by
Macrovision. Reverse engineering or disassembly is pro-
hibited.
THX Ultra2 Plus
Before any home theater component can be THX
Ultra2 Plus certified, it must pass a rigorous series of
quality and performance tests. Only then can a prod-
uct feature the THX Ultra2 Plus logo, which is your
guarantee that the Home Theater products you pur-
chase will give you superb performance for many
years to come. THX Ultra2 Plus requirements define
hundreds of parameters, including power amplifier
performance, and pre-amplifier performance and
operation for both digital and analog domains. THX
Ultra2 Plus receivers also feature proprietary THX
technologies (e.g., THX Mode) which accurately
translate movie soundtracks for home theater play-
back.

8
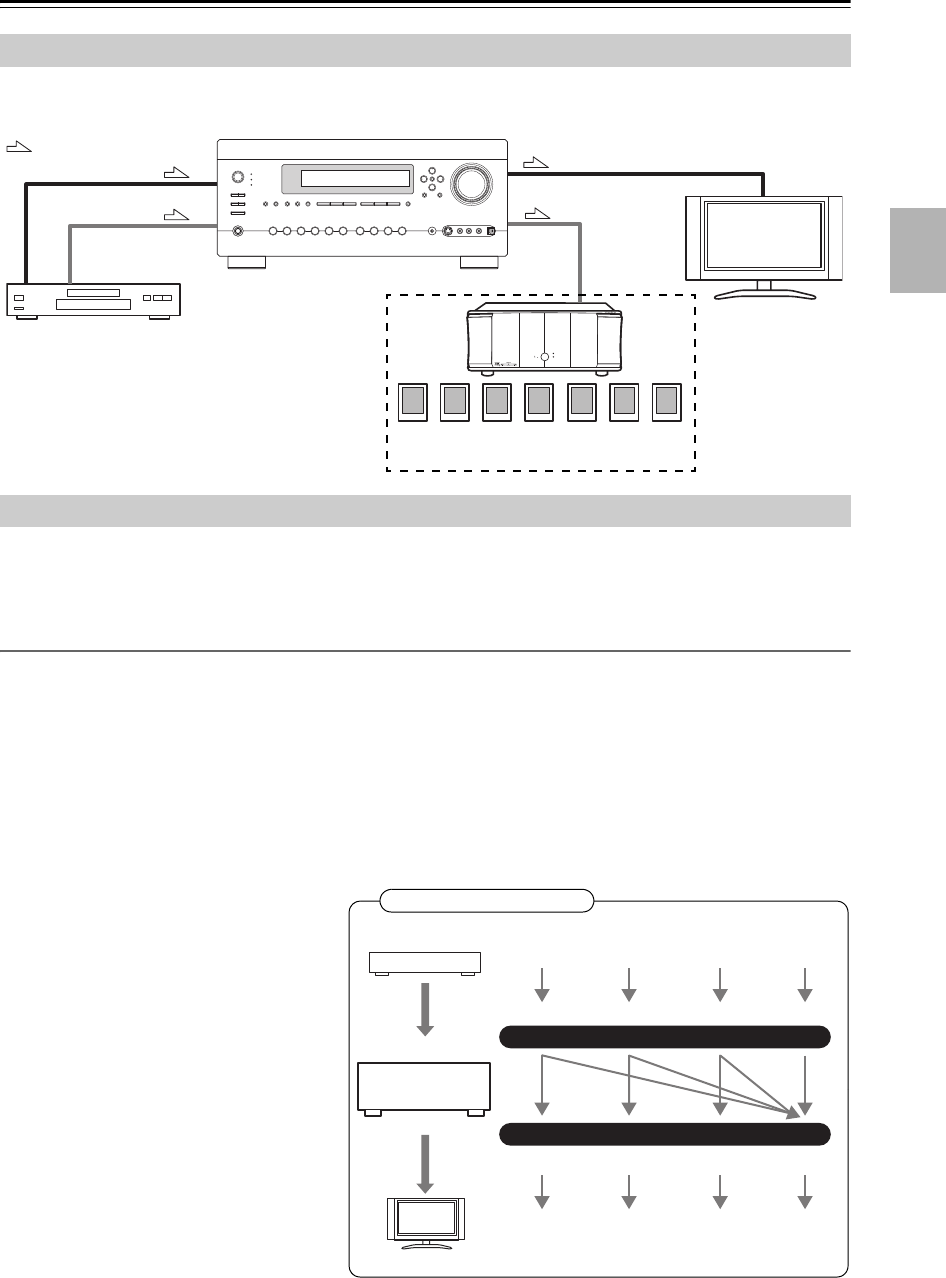
Multiroom Capability
You can use three speaker systems with this AV controller—a surround-sound speaker system (up to 7.1 channels)
in your main listening room, a stereo speaker system in a second room, or Zone 2, as we call it, and another stereo
speaker system in a third room that we call Zone 3. And, you can select a different audio source for each room.
Main Room: In your main listening room, you can enjoy up to 7.1-channel playback (see pages 21–25).
You can enjoy the various listening modes such as Dolby, DTS, and THX (see pages 90–100).
Zone 2: In your Zone 2 room, you can enjoy 2-channel stereo playback and video playback (see page 130).
*The listening modes cannot be used with Zone 2 and Zone 3.
*External power amplifier required.
Zone 3: In your Zone 3 room, you can enjoy 2-channel stereo playback (see page 131).
*The listening modes cannot be used with Zone 2 and Zone 3.
*External power amplifier required.
Surround back left and right
speakers
Main Room
Center speaker
Surround left and right speakers
Subwoofer
Zone 2 Room
Left and right
stereo speakers
Zone 3 Room
Left and right
stereo speakers
Front left and right speakers

9
Front & Rear Panels
The actual front panel has various logos printed on it. They are not shown here for clarity.
The page numbers in parentheses show where you can find the main explanation for each item.
aOn/Standby button (45)
Sets the AV controller to On or Standby.
bStandby indicator (45)
Lights up when the AV controller is on Standby and
flashes while a signal is being received from the
remote controller.
cZone 2 indicator (133)
This indicator lights up when Zone 2 is selected.
dZone 3 indicator (133)
This indicator lights up when Zone 3 is selected.
eRemote-control sensor (15)
Receives control signals from the remote controller.
Front Panel
5 61 2 blbk
943 78 bm bn bo bp
bq br bs bt ck cl cmcn co
North American model
9
Other models

10
Front & Rear Panels—Continued
fStereo button (90)
Selects the Stereo listening mode.
gListening Mode [e]/[r] buttons (90)
Select the Onkyo original listening modes.
hDisplay
See “Display” on page 11.
iDimmer (RT/PTY/TP) button (65, 73)
This button is used to adjust the display brightness.
Other models, this is the [RT/PTY/TP] button, and
it’s for RDS (Radio Data System). See “Using
RDS” on page 72.
jMemory button (69)
Used when storing or deleting radio presets.
kTuning Mode button (67)
Selects the Auto or Manual tuning mode.
lDisplay button (66)
Displays various information about the currently
selected input source.
mSetup button
This button is used to access the onscreen setup
menus that appear on the connected TV.
nTuning, Preset, Arrow, and Enter buttons
When the AM or FM input source is selected, the
TUNING [q]/[w] buttons are used to tune the tuner,
and the PRESET [e]/[r] buttons are used to select
radio presets (see page 69).
When the onscreen setup menus are used, they work
as arrow buttons and are used to select and set
items. The [Enter] button is also used with the
onscreen setup menus.
oMaster Volume control (64)
Sets the volume of the AV controller to −∞dB,
–81.5 dB through +18.0 dB (relative display).
The volume level can also be displayed as an abso-
lute value. See “Volume Setup” on page 123.
pZone 2, Zone 3, Level [q]/[w], and Off
buttons (133, 134)
The Zone 2 button is used when setting Zone 2.
The Zone 3 button is used when setting Zone 3.
The Level Up and Down [q]/[w] buttons are used
when adjusting the volume level of Zone 2 or Zone
3.
The Off button is used to turn off Zone 2 or Zone 3.
qPhones jack (66)
This 1/4-inch phone jack is for connecting a stan-
dard pair of stereo headphones for private listening.
rHDMI Out button (46)
Used to set the “Monitor Out” setting.
sAudio Selector button (129)
Selects the audio input: analog, digital, HDMI, or
multichannel.
tTone, Plus [+], and Minus [–] buttons (66,
134)
Used to adjust the tone (bass and treble), and the
volume and balance of Zone 2 and Zone 3.
uInput selector buttons (64)
Select the following input sources: DVD,
VCR/DVR, CBL/SAT, Game/TV, AUX 1, AUX 2,
Tape, Tuner, CD, Phono.
vReturn button
Selects the previously displayed onscreen setup
menu.
wSetup Mic (59)
The included speaker setup microphone is con-
nected here for automatic speaker setup.
xAUX 2 Input (40, 89)
Used to connect a camcorder, game console, and so
on. There are input jacks for optical digital audio,
S-Video, composite video, and analog audio.

11
Front & Rear Panels—Continued
For detailed information, see the pages in parentheses.
aSpeaker/channel indicators (97)
Indicate the speaker configuration and channels
used by the current input source.
: A box is displayed for each speaker that’s set
in the Speaker Configuration. No box appears for
speakers that are set to No or None.
The following abbreviations indicate which audio
channels are included in the current input signal.
bListening mode and format indicators (90)
Show the selected listening mode and audio input
signal format.
cTuning indicators
HD (North American model only) (70): Lights
up if the current AM or FM station supports HD
Radio technology.
SPS (North American model only) (71):
Lights up when tuned to a HD Radio station that’s
transmitting secondary multicast channels.
RDS (72): Lights up when tuned to a radio station
that supports RDS (Radio Data System).
AUTO (67): Lights up when Auto Tuning mode is
selected for AM or FM radio. Goes off when Man-
ual Tuning mode is selected.
TUNED (67): Lights up when tuned to a radio sta-
tion.
FM STEREO (67): Lights up when tuned to a ste-
reo FM station.
dSLEEP indicator (66)
Lights up when the Sleep function has been set.
eAudyssey indicator (58)
Flashes during automatic speaker setup. Lights up
when the “Equalizer Settings” is set to “Audyssey”.
fHeadphone indicator (66)
Lights up when a pair of headphones are plugged
into the Phones jack.
gMessage area
Displays various information.
hAudio input indicators (70, 129)
Indicate the type of audio input that’s selected as the
audio source: HDMI, ANALOG, or DIGITAL.
While a digital HD Radio transmission is being
received, the DIGITAL indicator lights up. While an
analog HD Radio transmission is being received,
the ANALOG indicator lights up.
iVolume level (64)
Displays the volume level.
jMUTING indicator (65)
Flashes while the AV controller is muted.
Display
986
1 3
bk5
4
7
2
FL: Front left
C: Center
FR: Front right
SL: Surround left
LFE: Subwoofer (Low Frequency Effects)
SR: Surround right
SBL: Surround back left
SB: Surround back
SBR: Surround back right

13
Front & Rear Panels—Continued
au REMOTE CONTROL
This u (Remote Interactive) jack can be con-
nected to the u jack on another u-capable
Onkyo component for remote and system control.
To use u, you must make an analog audio connec-
tion (RCA) between the AV controller and the other
component, even if they are connected digitally.
bRS232
This port is for connecting the AV controller to
home automation equipment and external control-
lers.
cPHONO IN
This audio input is for connecting a turntable.
dCOMPONENT VIDEO IN 1, 2, and 3
These RCA component video inputs are for con-
necting components with a component video out-
put, such as a DVD player, DVD recorder, or DVR
(digital video recorder). They’re assignable, which
means you can assign each one to an input selector
to suit your setup. See “Component Video Setup”
on page 52.
eCOMPONENT VIDEO MONITOR OUT 1
This RCA component video output is for connect-
ing a TV or projector with a component video input.
fCOMPONENT VIDEO MONITOR
OUT 2/ZONE 2 OUT
This RCA component video output is for connect-
ing a TV or projector with a component video input
located in your main listening room or Zone 2.
gHDMI IN 1–4, OUT MAIN, and OUT SUB
HDMI (High Definition Multimedia Interface) con-
nections carry digital audio and digital video.
The HDMI inputs are for connecting components
with an HDMI output, such as a DVD player, DVD
recorder, or DVR (digital video recorder). They’re
assignable, which means you can assign each one to
an input selector to suit your setup. See “Video
Input Setup” on page 50.
The HDMI outputs are for connecting a TV or pro-
jector with an HDMI input.
hSIRIUS antenna (on North American model)
This jack is for connecting a SIRIUS digital
antenna, sold separately (see the separate SIRIUS
instructions).
iXM antenna (on North American model)
This jack is for connecting an XM Mini-Tuner and
Home Dock, sold separately (see the separate XM
instructions).
jMONITOR OUT
The S-Video or composite video jack should be
connected to a video input on your TV or projector.
kZONE 2 OUT
This composite video output can be connected to a
video input on a TV in Zone 2.
lAM ANTENNA (not North American model)
These push terminals are for connecting an AM
antenna.
mFM ANTENNA (not North American model)
This jack is for connecting an FM antenna.
nIR IN A/B and OUT
A commercially available IR receiver can be con-
nected to the IR IN A or B jack, allowing you to
control the AV controller while you’re in Zone 2, or
control it when it’s out of sight, for example,
installed in a cabinet.
A commercially available IR emitter can be con-
nected to the IR OUT jack to pass IR (infrared)
remote control signals through to other components.
o12V TRIGGER OUT (A/B/C)
These outputs can be connected to the 12-volt trig-
ger inputs on other components.
pETHERNET port
This port is for connecting the AV controller to
home automation equipment and external control-
lers.
Use only shielded Ethernet cables.
qAM and FM ANTENNA (HD Radio reception)
(on North American model)
The AM push terminals are for connecting an AM
antenna. The FM jack is for connecting an FM
antenna.
rAC INLET
The supplied power cord is connected here. The
other end of the power cord should be connected to
a suitable wall outlet.
sDIGITAL COAXIAL IN 1, 2, and 3
These coaxial digital audio inputs are for connect-
ing components with a coaxial digital audio output,
such as a CD player or DVD player. They’re assign-
able, which means you can assign each one to an
input selector to suit your setup. See “Digital Audio
Input Setup” on page 53.
tDIGITAL OPTICAL IN 1, 2, and OUT
These optical digital audio inputs are for connecting
components with an optical digital audio output,
such as a CD player or DVD player. They’re assign-
able, which means you can assign each one to an
input selector to suit your setup. See “Digital Audio
Input Setup” on page 53.
The optical digital audio output is for connecting a
digital recorder with an optical digital input, such as
a CD recorder.
uGND screw
This screw is for connecting a turntable’s ground
wire.

14
Front & Rear Panels—Continued
vBALANCE L/R INPUT
This balanced XLR input is for connecting a com-
ponent with a stereo balanced XLR output. For a
mono source, connect to the BALANCE L XLR.
wCD IN
This analog audio input is for connecting a CD
player’s analog audio output.
xTAPE IN/OUT
These analog audio input and output jacks are for
connecting a recorder with an analog audio input
and output, such as a cassette deck, MD recorder,
etc.
yAUX 1 IN
A VCR for playback only or other video source can
be connected here. There’s S-Video and composite
video input jacks for connecting the video signal.
zGAME/TV IN
A game console or TV output can be connected
here. There’s S-Video and composite video input
jacks for connecting the video signal.
cr CBL/SAT IN
A cable or satellite receiver can be connected here.
There’s S-Video and composite video input jacks
for connecting the video signal.
cs VCR/DVR IN/OUT
A video component, such as a VCR or DVR, can be
connected here for recording and playback. There’s
S-Video and composite video input and output jacks
for connecting the video signal.
ct DVD IN
This input is for connecting a DVD player. There’s
S-Video and composite video input jacks for con-
necting the video signal.
dk FRONT L/R, CENTER, SURR L/R, SURR
BACK L/R and SUBWOOFER PREOUT
These balanced XLR outputs are for connecting a
multichannel power amplifier and powered sub-
woofer.
The FRONT L/R and SURR BACK L/R outputs can
be used with front speakers and surround back
speakers, respectively, or used to bi-amp the front
speakers. See “Bi-amping the Front Speakers” on
page 25.
dl MULTI CH input: FRONT L/R, CENTER,
SUBWOOFER, SURR L/R, and SURR BACK
L/R
This analog multichannel input is for connecting a
component with a 5.1/7.1-channel analog audio out-
put, such as a DVD player, DVD-Audio or
SACD-capable player, or an MPEG decoder.
dm PRE OUT: FRONT L/R, CENTER,
SUBWOOFER, SURR L/R, and SURR BACK
L/R
This 5.1/7.1 multichannel analog audio output can
be connected to the analog audio input on a multi-
channel power amplifier. The SUBWOOFER jack
is for connecting a powered subwoofer.
dn PRE OUT: Zone 2, Zone 3
These analog audio outputs can be connected to the
line inputs on amplifiers in Zone 2 and Zone 3. The
SW jacks can be connected to the inputs on pow-
ered subwoofers in Zone 2 and Zone 3.
do AC OUTLET (North American model only)
These switched AC outlets can be used to supply
power to other AV components. The type and num-
ber of outlets depends on the country in which you
purchased your AV controller.
See pages 21–44 for hookup information.

15
Remote Controller
Notes:
• If the remote controller doesn’t work reliably, try
replacing the batteries.
• Don’t mix new and old batteries or different types of
batteries.
• If you intend not to use the remote controller for a long
time, remove the batteries to prevent damage from
leakage or corrosion.
• Expired batteries should be removed as soon as possi-
ble to prevent damage from leakage or corrosion.
When using the remote controller, point it toward the AV
controller’s remote control sensor, as shown below.
Notes:
• The remote controller may not work reliably if the AV
controller is subjected to bright light, such as direct
sunlight or inverter-type fluorescent lights. Keep this
in mind when installing.
• If another remote controller of the same type is used in
the same room, or the AV controller is installed close
to equipment that uses infrared rays, the remote con-
troller may not work reliably.
• Don’t put anything on top of the remote controller,
such as a book or magazine, because a button may be
pressed continuously, thereby draining the batteries.
• The remote controller may not work reliably if the AV
controller is installed in a rack behind colored glass
doors. Keep this in mind when installing.
• The remote controller will not work if there’s an
obstacle between it and the AV controller’s remote
control sensor.
Installing the Batteries
1To open the battery compartment, press
the small hollow and slide open the cover.
2Insert the three supplied batteries (AA/R6)
in accordance with the polarity diagram
inside the battery compartment.
3Slide the cover shut.
Aiming the Remote Controller
30˚
30˚
Approx. 16 ft.
(5 m)
Remote control sensor
Standby indicator AV controller

16
Remote Controller—Continued
As well as the AV controller, you can also use the remote
controller to control your other AV components. The
remote controller has a specific operating mode for use
with each type of component. Modes are selected by
using the Remote Mode buttons.
■Receiver/Tape Mode
In Receiver/Tape mode, you can control the AV control-
ler and an Onkyo cassette recorder connected via u.
■DVD Mode
By default, you can control an Integra/Onkyo DVD
player in this mode. By entering the appropriate remote
control code, you can control components made by other
manufacturers (see page 137).
■CD/CDR/MD Mode
By default, you can control an Integra/Onkyo CD player
in this mode. By entering the appropriate remote control
code, you can control a CD player, MD recorder, or CD
recorder made by another manufacturer (see page 137).
■Dock Mode
This mode is for controlling an Apple iPod in an Onkyo
RI Dock. You must enter the appropriate remote control
code first (see page 137).
■TV and VCR Modes
With these modes, you can control a TV and VCR. You
must enter the appropriate remote control code first (see
page 137).
■Cable/SAT Mode
In Cable/SAT mode, you can control a cable or satellite
TV receiver. You must enter the appropriate remote con-
trol code first (see page 137).
■Zone 2/Zone 3 Modes
These modes are for controlling Zone 2 and Zone 3 (see
page 132).
Receiver/Tape mode is used to control the AV controller.
It can also be used to control an Onkyo cassette recorder
connected via u.
To set the remote controller to Receiver/Tape mode,
press the [Receiver] Remote Mode button.
Note:
Some of the remote controller functions described in this
manual may not work as expected with other compo-
nents.
About the Remote Controller Modes
1Use the Remote Mode buttons to select a
mode.
2Use the buttons supported by that mode
to control the component.
Receiver/Tape mode:
see right column
DVD mode: see page 18
CD/CDR/MD mode: see page 19
Dock mode: see page 20
TV, VCR, Cable/SAT modes: see page 139
Receiver/Tape Mode
+
-
On Standby TV
Input
TV CH
TV VOL
--
/
---
10 11 12
D.TUN
+10 0
Clear
123
456
789
Input Selector
VCR
/
DVR CBL
/
SAT
DVD
Tape Tuner CD
Phono
Game
/
TV
Macro
123
VCRDVD CD
Zone
2
Remote Mode
Dimmer
Tape/AMP
Sleep
Receiver
TV
Cable
VOL
CH
Disc
Album
+
-
Enter
T
o
p
M
e
n
u
M
e
n
u
Display Muting
E
x
i
t
G
u
i
d
e
Prev
CH
R
e
t
u
r
n
S
e
t
u
p
Audio
Repeat
Play Mode
Open/Close
Listening Mode
DVD HDD
Playlist
RandomRec
Test Tone
CH Sel
Direct
Stereo
Level
+
Level
-
L Night
Audio Sel
THX All ST
Re-EQ
Subtitle
Video Off
VCR
Surround
SAT
Zone
3
AUX 1 AUX 2
RC-691M
Dock
CDR/MD
Tape/AMP
Receiver
1
2
bl
8
9
1
bs
bk
3
4
bq
bp
bo
br
bn
bm
6
5
7
bt
ck
cl

17
Remote Controller—Continued
For detailed information, see the pages in parentheses.
aStandby button (45)
Sets the AV controller to Standby.
bOn button (45)
Turns on the AV controller.
cInput Selector buttons (64)
Used to select the input source.
dMacro buttons (141)
Used with the Macro function.
eDimmer button (65)
Adjusts the display brightness.
fArrow [q]/[w]/[e]/[r] and Enter buttons
Used to select and adjust settings.
gCH +/– button (69)
Selects radio presets.
hSetup button
Used to change settings.
iDisplay button (66)
Displays information about the current input source.
jListening Mode buttons (90)
Used to select the listening modes. The [Stereo],
[Surround], and Listening Mode [e]/[r] buttons
can be used at any time, regardless of the currently
selected remote controller mode.
kTest Tone, CH Sel, Level–, and Level+
buttons (65, 108)
Used to adjust the level of each speaker.
lLight button
Turns the remote controller’s illuminated buttons on
or off.
mD.TUN button (68)
Selects the Direct tuning mode for radio.
nRemote Mode buttons (16)
Used to select the remote controller modes. When
you press a button, the Remote Mode button for the
currently selected mode lights up.
oSleep button (66)
Used with the Sleep function.
pVOL [q]/[w] button (64)
Adjusts the volume of the AV controller regardless
of the currently selected remote controller mode.
qReturn button
Returns to the previous display when changing set-
tings.
rMuting button (65)
Mutes or unmutes the AV controller.
sRe-EQ button (116)
Turns the Re-EQ function on or off.
tL Night button (117)
Turns the Late Night function on or off.
uAudio Sel button (129)
Selects the audio input: analog, digital, HDMI, or
multichannel.
■TAPE mode
On twin cassette decks, only Deck B can be controlled.
1Previous and Next [7]/[6] buttons
The Previous [7] button selects the previous
track. During playback it selects the beginning of
the current track. The Next [6] button selects the
next track.
Depending on how they were recorded, the Previous
and Next [7]/[6] buttons may not work prop-
erly with some cassette tapes.
Play [1] button
Starts playback.
Rewind and Fast Forward [5]/[4]
buttons
The Rewind [5] button starts rewind. The Fast
Forward [4] button starts fast forward.
Reverse Play [t] button
Starts reverse playback.
Stop [2] button
Stops playback.
Rec [y] button
Starts recording.

18
Remote Controller—Continued
To set the remote controller to DVD mode, press the
[DVD] Remote Mode button.
aStandby button
Sets the DVD player to Standby.
bOn button
Turns on the DVD player.
cNumber buttons
Used to enter title, chapter, and track numbers, and
to enter times for locating specific points.
dTop Menu button
Selects a DVD’s top menu.
eArrow [q]/[w]/[e]/[r] and Enter buttons
Used to navigate menus and select items.
fDisc +/– button
Selects discs on a DVD changer.
gSetup button
Used to access the DVD player’s settings.
hDisplay button
Displays information about the current disc, title,
chapter, or track, including elapsed time, remaining
time, total time, and so on.
iPlayback buttons
From left to right: Previous, Play, Next, Fast
Reverse, Pause, Stop, Fast Forward, Slow Reverse,
and Slow Forward.
jRepeat button
Used with the repeat playback function.
kAudio button
Selects foreign language soundtracks and audio for-
mats (e.g., Dolby Digital or DTS).
lOpen/Close [0] button
Opens and closes the disc tray.
mClear button
Cancels functions and clears entered numbers.
nMenu button
Displays a DVD’s menu.
oReturn button
Exits the DVD player’s onscreen setup menu.
pRandom button
Used with the random playback function.
qPlay Mode button
Selects play modes on components with selectable
play modes.
rSubtitle button
Selects subtitles.
sVideo Off button
Turns off the internal video circuitry, eliminating
any possibility of interference.
DVD Mode
+
-
On Standby TV
Input
TV CH
TV VOL
--
/
---
10 11 12
D.TUN
+10 0
Clear
123
456
789
Input Selector
VCR
/
DVR CBL
/
SAT
DVD
Tape Tuner CD
Phono
Game
/
TV
Macro
123
VCRDVD CD
Zone
2
Remote Mode
Dimmer
Tape/AMP
Sleep
Receiver
TV
Cable
VOL
CH
Disc
Album
+
-
Enter
T
o
p
M
e
n
u
M
e
n
u
Display Muting
E
x
i
t
G
u
i
d
e
Prev
CH
R
e
t
u
r
n
S
e
t
u
p
Audio
Repeat
Play Mode
Open/Close
Listening Mode
DVD HDD
Playlist
RandomRec
Test Tone
CH Sel
Direct
Stereo
Level
+
Level
-
L Night
Audio Sel
THX All ST
Re-EQ
Subtitle
Video Off
VCR
Surround
SAT
Zone
3
AUX 1 AUX 2
RC-691M
CDR/MD
Dock
DVD
bn
br
bt
bp
bo
bq
bs
bm
2
7
8
6
5
9
3
4
1
bk
bl

19
Remote Controller—Continued
To control an Integra/Onkyo CD player, MD
recorder, or CD recorder, or a CD or MD
player/recorder made by another manufacturer,
press the [CD] Remote Mode button to select the
CD/CDR/MD remote controller mode.
In order to control an Onkyo MD recorder or CD
recorder, or a component made by another manufacturer,
you must first enter the appropriate remote control code
(see page 137).
aStandby button
Sets the component to Standby.
bOn button
Set the component to On or Standby.
cNumber buttons
Used to enter track numbers and times for locating
specific points.
dArrow [q]/[w]/[e]/[r] and Enter buttons
Used with some components.
eDisc +/– button
Selects discs on a CD changer.
fDisplay button
Displays information about the current disc or track,
including elapsed time, remaining time, total time,
and so on.
gPlayback buttons
From left to right: Previous, Play, Next, Fast
Reverse, Pause, Stop, and Fast Forward.
hRec [y] button
Starts recording.
iRepeat button
Used with the repeat playback function.
jOpen/Close [0] button
Opens or closes the disc tray or ejects the MiniDisc.
kClear button
Cancels functions and clears entered numbers.
lReturn button
Used with some components.
mRandom button
Used with the random playback function.
nPlay Mode button
Selects play modes on components with selectable
play modes.
CD/CDR/MD Modes
+
-
On Standby TV
Input
TV CH
TV VOL
--
/
---
10 11 12
D.TUN
+10 0
Clear
123
456
789
Input Selector
VCR
/
DVR CBL
/
SAT
DVD
Tape Tuner CD
Phono
Game
/
TV
Macro
123
VCRDVD CD
Zone
2
Remote Mode
Dimmer
Tape/AMP
Sleep
Receiver
TV
Cable
VOL
CH
Disc
Album
+
-
Enter
T
o
p
M
e
n
u
M
e
n
u
Display Muting
E
x
i
t
G
u
i
d
e
Prev
CH
R
e
t
u
r
n
S
e
t
u
p
Audio
Repeat
Play Mode
Open/Close
Listening Mode
DVD HDD
Playlist
RandomRec
Test Tone
CH Sel
Direct
Stereo
Level
+
Level
-
L Night
Audio Sel
THX All ST
Re-EQ
Subtitle
Video Off
VCR
Surround
SAT
Zone
3
AUX 1 AUX 2
RC-691M
CDR/MD
Dock
2
bk
5
3
4
1
bl
bm
bn
bo
6
7
8
9
CDR/MD
CD

20
Remote Controller—Continued
Dock mode is for controlling an Apple iPod in an Onkyo
RI Dock.
To control an RI Dock, press the [Dock] Remote
Mode button to select the Dock remote controller
mode.
In order to control an RI Dock, you must first enter the
appropriate remote control code (see page 137).
When Using an RI Dock:
• Connect the RI Dock to the TAPE IN or AUX 1 IN
L/R jacks.
• Set the RI Dock’s RI MODE switch to HDD or
HDD/DOCK.
• Set the AV controller’s Input Display to “DOCK” (see
page 57).
• See to the RI Dock’s instruction manual for more
information.
aStandby button
Turns off the iPod.
bOn button*
Turns on the iPod.
cTop Menu button
Works as a Mode button when used with a DS-A2
RI Dock.
dArrow [q]/[w] and Enter buttons*
Used to navigate menus and select items.
eAlbum +/– button*
Selects the next or previous album.
fDisplay button*
Turns on the backlight for 30 seconds.
gPrevious [7] button
Restarts the current song. Press it twice to select the
previous song.
hPause [3] button
Pauses playback. (With 3rd generation iPods, it
works as a Play/Pause button.)
iFast Reverse [5] button
Press and hold to fast reverse.
jPlaylist Up/Down [i]/[o] buttons*
Used to select the previous or next playlist on the
iPod.
kRepeat button*
Used with the repeat function.
lMenu button*
Used to access menus.
mPlay [1] button
Starts playback. If the component is off, it will turn
on automatically. (With 3rd generation iPods, this
button works as a Play/Pause button.)
nNext [6] button
Selects the next song.
oStop [2] button
Stops playback and displays a menu.
pFast Forward [4] button
Press and hold to fast forward.
qRandom button*
Used with the shuffle function.
rPlay Mode button
Used to select play modes on components with
selectable play modes. Works as a Resume button
when used with a DS-A2 RI Dock.
*Buttons marked with an asterisk (*) are not supported by 3rd
generation iPods.
Dock Mode
+
-
On Standby TV
Input
TV CH
TV VOL
--
/
---
10 11 12
D.TUN
+10 0
Clear
123
456
789
Input Selector
VCR
/
DVR CBL
/
SAT
DVD
Tape Tuner CD
Phono
Game
/
TV
Macro
123
VCRDVD CD
Zone
2
Remote Mode
Dimmer
Tape/AMP
Sleep
Receiver
TV
Cable
VOL
CH
Disc
Album
+
-
Enter
T
o
p
M
e
n
u
M
e
n
u
Display Muting
E
x
i
t
G
u
i
d
e
Prev
CH
R
e
t
u
r
n
S
e
t
u
p
Audio
Repeat
Play Mode
Open/Close
Listening Mode
DVD HDD
Playlist
RandomRec
Test Tone
CH Sel
Direct
Stereo
Level
+
Level
-
L Night
Audio Sel
THX All ST
Re-EQ
Subtitle
Video Off
VCR
Surround
SAT
Zone
3
AUX 1 AUX 2
RC-691M
CDR/MD
Dock
Dock
2
7
6
1
bq
bp
br
bs
8
9
bk
bl
bn
bm
bo
4
5
3

21
About Home Theater
Thanks to the AV controller’s superb capabilities, you can enjoy surround sound with a real sense of movement in your
own home—just like being in a movie theater or concert hall. With DVDs you can enjoy DTS and Dolby Digital. With
analog or digital TV, you can enjoy Dolby Pro Logic IIx, DTS Neo:6, or Onkyo’s original DSP listening modes. You
can also enjoy THX Surround EX (THX-certified THX speaker system recommended).
Enjoying Home Theater
Corner
position
1/3 of wall
position
Surround back left and right speakers
These speakers are necessary to enjoy Dolby Digital
EX, DTS-ES Matrix, DTS-ES Discrete, THX Surround
EX, etc. They enhance the realism of surround sound
and improve sound localization behind the listener. Posi-
tion them behind the listener about 2–3 feet
(60–100 cm) above ear level.
Surround left and right speakers
These speakers are used for precise
sound positioning and to add realistic
ambience.
Position them at the sides of the lis-
tener, or slightly behind, about
2–3 feet (60–100 cm) above ear level.
Ideally they should be equally spaced
from the listener.
Center speaker
This speaker enhances the front left
and right speakers, making sound
movements distinct and providing a
full sound image. For movies it’s used
mainly for dialog.
Position it close to your TV (preferably
on top) facing forward at about ear
level, or at the same height as the
front left and right speakers.
Subwoofer
The subwoofer handles the bass sounds of the
LFE (Low-Frequency Effects) channel. The
volume and quality of the bass output from
your subwoofer will depend on its position, the
shape of your listening room, and your listen-
ing position. In general, a good bass sound
can be obtained by installing the subwoofer in
a front corner, or at one-third the way along the
front wall, as shown.
Tip: To find the best position for your sub-
woofer, while playing a movie or some music
with good bass, experiment by placing your
subwoofer at various positions within the room
and choose the one that provides the most
satisfying results.
Front left and right speakers
These output the main sound. Their role in a home theater is to provide a solid
anchor for the sound image. They should be positioned facing the listener at
about ear level, and equally spaced from the TV. Angle them inward slightly
so as to create a triangle, with the listener at the apex.

22
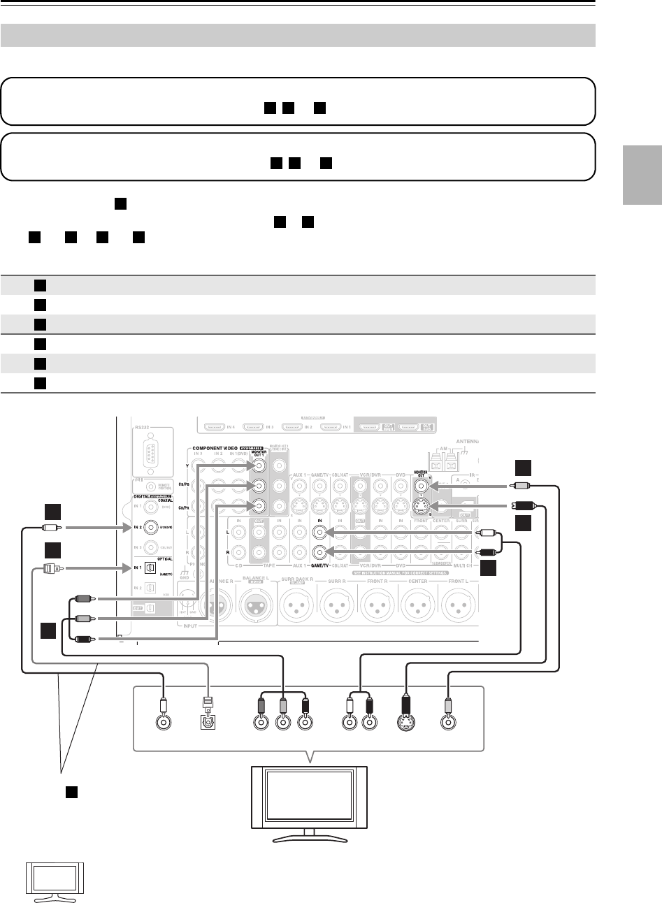
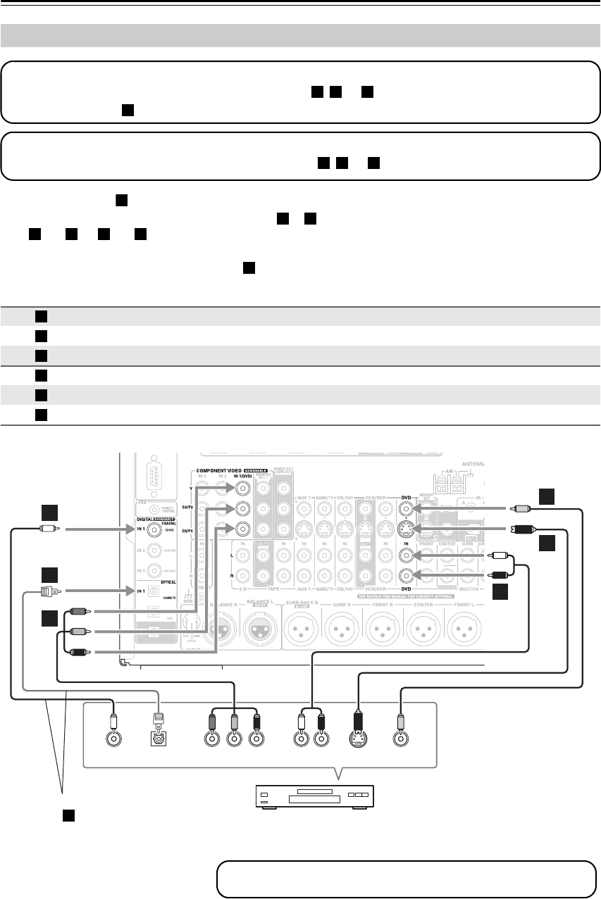
Connecting the AV Controller
The AV controller is designed to be used with a separate
multichannel power amplifier. You connect the AV con-
troller’s PRE OUT jacks to the amplifier’s inputs, and
connect your speakers to the amplifier’s speakers termi-
nals. Speaker settings such as crossover frequency and
distance are set on the AV controller.
Speaker Configuration
For 7.1-channel surround-sound playback, you need
seven speakers and a powered subwoofer.
The following table shows which channels you should
use based on the number of speakers you have.
*If you’re using only one surround back speaker, use the SURR
BACK L output.
No matter how many speakers you use, a powered sub-
woofer is recommended for a powerful and solid bass.
To get the best from your surround-sound system, you
must set the speaker settings. You can do this automati-
cally (see page 58) or manually (see page 104).
Using Dipole Speakers
You can use dipole speakers for the surround left and
right and surround back left and right speakers. Dipole
speakers output the same sound in two directions.
Dipole speakers typically have an arrow printed on them
to indicate how they should be positioned. The surround
left and right dipole speakers should be positioned so that
their arrows point toward your TV or screen, while the sur-
round back left and right dipolar speakers should be posi-
tioned so that their arrows point toward each other, as
shown.
Connecting Your Speakers
Number of speakers: 2 3 4 5 6 7
Front left ✓✓✓✓✓✓
Front right ✓✓✓✓✓✓
Center ✓✓✓✓
Surround left ✓✓✓✓
Surround right ✓✓✓✓
Surround back* ✓
Surround back left ✓
Surround back right ✓
2
1
34
2
1
34
56
78
5
7 8
6
TV/screen TV/screen
1. Subwoofer
2. Front left speaker
3. Center speaker
4. Front right speaker
5. Surround left speaker
6. Surround right speaker
7. Surround back left
speaker
8. Surround back right
speaker
Dipole speakers Normal speakers

23
Connecting the AV Controller—Continued
Connecting a Powered Subwoofer
Using a suitable cable, connect the AV controller’s SUB-
WOOFER PRE OUT to the input on your powered sub-
woofer. If your subwoofer is unpowered and you’re
using an external amplifier, connect the SUBWOOFER
PRE OUT to the amp’s input.
You can also connect a powered subwoofer to the AV
controller’s balanced SUBWOOFER PRE OUT XLR
jack by using a balanced XLR cable.
You can connect the AV controller to a multichannel power amplifier with RCA input jacks by using a multichannel
RCA audio cable or several stereo RCA audio cables.
See your multichannel power amplifier’s instruction manual for more information on connecting speakers.
LINE INPUT
SUBWOOFER
PRE OUT
LINE INPUT
Powered
subwoofer
INPUT
PRE OUT
SUBWOOFER
INPUT
Powered
subwoofer
Balanced
XLR cable
Connecting a Power Amplifier with RCA Inputs
SPEAKER IMPEDANCE
4 OHMS MIN. PER EACH
SPEAKER TERMINAL
AC INLET SEVEN CHANNEL AMPLIFIER
MODEL NO. RDA-7.1
INPUT
SELECT
FUSE
SURROUND BACK
RIGHT
SURROUND
RIGHT
12V TRIGGER
IN OUT
SURROUND
LEFT
CENTER FRONT
LEFT
SURROUND BACK
LEFT
FRONT
RIGHT
INPUT
SELECT
INPUT
SELECT
INPUT
SELECT
INPUT
SELECT
INPUT
SELECT
INPUT
SELECT
OUTPUT OUTPUT OUTPUT OUTPUT OUTPUT OUTPUT OUTPUT
Surround
back right
speaker
AV controller
Multichannel
power amplifier
Surround
right
speaker
Front right
speaker
Center
speaker
Front left
speaker
Surround
left
speaker
Surround
back left
speaker

24
Connecting the AV Controller—Continued
You can connect the AV controller to a multichannel power amplifier with balanced XLR input jacks by using several
XLR audio cables.
The AV controller’s balanced PRE OUT XLR jacks are wired as shown.
See your multichannel power amplifier’s instruction manual for more information on connecting speakers.
Connecting a Power Amplifier with XLR Inputs
SPEAKER IMPEDANCE
4 OHMS MIN. PER EACH
SPEAKER TERMINAL
AC INLET SEVEN CHANNEL AMPLIFIER
MODEL NO. RDA-7.1
INPUT
SELECT
FUSE
SURROUND BACK
RIGHT
SURROUND
RIGHT
12V TRIGGER
IN OUT
SURROUND
LEFT
CENTER FRONT
LEFT
SURROUND BACK
LEFT
FRONT
RIGHT
INPUT
SELECT
INPUT
SELECT
INPUT
SELECT
INPUT
SELECT
INPUT
SELECT
INPUT
SELECT
OUTPUT OUTPUT OUTPUT OUTPUT OUTPUT OUTPUT OUTPUT
Surround
back right
speaker
AV controller
Multichannel
power amplifier
Surround
right
speaker
Front right
speaker
Center
speaker
Front left
speaker
Surround
left
speaker
Surround
back left
speaker

25
Connecting the AV Controller—Continued
The FRONT L/R and SURR BACK L/R outputs can be used with front speakers and surround back speakers, respec-
tively, or bi-amped to provide separate tweeter and woofer feeds for a pair of front speakers that support bi-amping,
providing improved bass and treble performance.
• When bi-amping is used, the AV controller is able to feed up to 5.1 speakers in the main room.
• For bi-amping, the FRONT L/R outputs feed the front speakers’ woofer terminals. And the SURR BACK L/R
outputs feed the front speakers’ tweeter terminals.
• Once you’ve completed the bi-amping connections shown below and turned on the AV controller, you must set
the “Speaker Type” setting to “Bi-Amp” to enable bi-amping (see page 55).
Important:
• When making the bi-amping connections, be sure to remove the jumper bars that link the speakers’
tweeter (high) and woofer (low) terminals.
• Bi-amping can only be used with speakers that support bi-amping. Refer to your speaker manual.
See your multichannel power amplifier’s instruction manual for more information on connecting speakers.
Bi-amping the Front Speakers
SPEAKER IMPEDANCE
4 OHMS MIN. PER EACH
SPEAKER TERMINAL
AC INLET SEVEN CHANNEL AMPLIFIER
MODEL NO. RDA-7.1
INPUT
SELECT
FUSE
SURROUND BACK
RIGHT
SURROUND
RIGHT
12V TRIGGER
IN OUT
SURROUND
LEFT
CENTER FRONT
LEFT
SURROUND BACK
LEFT
FRONT
RIGHT
INPUT
SELECT
INPUT
SELECT
INPUT
SELECT
INPUT
SELECT
INPUT
SELECT
INPUT
SELECT
OUTPUT OUTPUT OUTPUT OUTPUT OUTPUT OUTPUT OUTPUT
Tweeter (high)
AV controller
Multichannel
power amplifier
Surround right
speaker
Front right speaker
Center speaker
Front left speaker
Surround left
speaker
Woofer (low)

26
Connecting the AV Controller—Continued
This section explains how to connect the supplied indoor
FM antenna and AM loop antenna, and how to connect
commercially available outdoor FM and AM antennas.
The AV controller won’t pick up any radio signals
without any antenna connected, so you must connect the
antenna to use the tuner.
■North American Model
■Other Models
Connecting the Indoor FM Antenna
The supplied indoor FM antenna is for indoor use only.
If you cannot achieve good reception with the supplied
indoor FM antenna, try a commercially available out-
door FM antenna instead (see page 27).
Connecting the AM Loop Antenna
The supplied indoor AM loop antenna is for indoor use
only.
Connecting Antenna
1Attach the FM antenna, as shown.
■North American Model
■Other Models
Once your AV controller is ready for use, you’ll
need to tune into an FM radio station and adjust
the position of the FM antenna to achieve the best
possible reception.
AM ANTENNA push terminals
FM ANTENNA jack
AM ANTENNA push terminals
FM ANTENNA jack
Insert the plug fully
into the jack.
FM75
Insert the plug fully
into the jack.
2Use thumbtacks or something similar to
fix the FM antenna into position.
Caution: Be careful that you don’t injure yourself
when using thumbtacks.
1Assemble the AM loop antenna, inserting
the tabs into the base, as shown.
2Connect both wires of the AM loop
antenna to the AM push terminals, as
shown.
(The antenna’s wires are not polarity sensitive, so
they can be connected either way around).
Make sure that the wires are attached securely and
that the push terminals are gripping the bare
wires, not the insulation.
■North American Model
Thumbtacks, etc.
Push Insert wire Release

27
Connecting the AV Controller—Continued
If you cannot achieve good reception with the supplied
indoor AM loop antenna, try using it with a commer-
cially available outdoor AM antenna (see page 27).
Connecting an Outdoor FM Antenna
If you cannot achieve good reception with the supplied
indoor FM antenna, try a commercially available out-
door FM antenna instead.
Notes:
• Outdoor FM antennas work best outside, but usable
results can sometimes be obtained when installed in an
attic or loft.
• For best results, install the outdoor FM antenna well
away from tall buildings, preferably with a clear line
of sight to your local FM transmitter.
• Outdoor antenna should be located away from possi-
ble noise sources, such as neon signs, busy roads, etc.
• For safety reasons, outdoor antenna should be situated
well away from power lines and other high-voltage
equipment.
• Outdoor antenna must be grounded in accordance
with local regulations to prevent electrical shock haz-
ards.
■Using a TV/FM Antenna Splitter
It’s best not to use the same antenna for both FM and TV
reception, as this can cause interference problems. If cir-
cumstances demand it, use a TV/FM antenna splitter, as
shown.
Connecting an Outdoor AM Antenna
If good reception cannot be achieved using the supplied
AM loop antenna, an outdoor AM antenna can be used
in addition to the loop antenna, as shown.
■North American Model
■Other Models
Outdoor AM antennas work best when installed horizon-
tally outside, but good results can sometimes be obtained
indoors by mounting horizontally above a window. Note
that the AM loop antenna should be left connected.
Outdoor antenna must be grounded in accordance with
local regulations to prevent electrical shock hazards.
■Other Models
Once your AV controller is ready for use, you’ll
need to tune into an AM radio station and adjust
the position of the AM antenna to achieve the best
possible reception.
Keep the antenna as far away as possible from
your AV controller, TV, speaker cables, and
power cords.
Push Insert wire Release
To AV controller To TV (or VCR)
TV/FM antenna splitter
Outdoor antenna
AM loop antenna
Insulated antenna cable
Outdoor antenna
AM loop antenna
Insulated antenna cable

28
Connecting the AV Controller—Continued
• Before making any AV connections, read the manuals
supplied with your other AV components.
• Don’t connect the power cord until you’ve completed
and double-checked all AV connections.
Optical Digital Jacks
The AV controller’s optical digital jacks have shutter-
type covers that open when an optical plug is inserted
and close when it’s removed. Push plugs in all the way.
Caution: To prevent shutter damage, hold the optical
plug straight when inserting and removing.
AV Connection Color Coding
RCA-type AV connections are usually color coded: red,
white, and yellow. Use red plugs to connect right-
channel audio inputs and outputs (typically labeled “R”).
Use white plugs to connect left-channel audio inputs and
outputs (typically labeled “L”). And use yellow plugs to
connect composite video inputs and outputs.
• Push plugs in all the way to make
good connections (loose connec-
tions can cause noise or malfunc-
tions).
• To prevent interference, keep
audio and video cables away from
power cords and speaker cables.
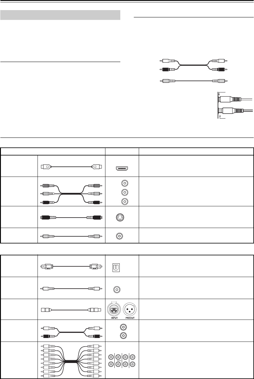
AV Cables and Jacks
Note: The AV controller does not support SCART connections.
About AV Connections
Left (white)
Right (red)
(Yellow)
Analog audio
Composite video
Left (white)
Right (red)
(Yellow)
Right!
Wrong!
Video
Cable Jack Description
HDMI
HDMI connections can carry uncompressed stan-
dard- or high-definition digital video and audio and
offer the best picture and sound quality.
Component
video cable
Component video separates the luminance (Y) and
color difference signals (PR, PB), providing the best
picture quality. (Some TV manufacturers label their
component video jacks slightly differently.)
S-Video cable
S-Video separates the luminance and color signals
and provides better picture quality than composite
video.
Composite
video cable
Composite video is commonly used on TVs, VCRs,
and other video equipment.
Audio
Optical digital
audio cable
This offers the best sound quality and allows you to
enjoy Dolby Digital and DTS. The audio quality is
the same as for coaxial.
Coaxial digital
audio cable
This offers the best sound quality and allows you to
enjoy Dolby Digital and DTS. The audio quality is
the same as for optical.
Balanced XLR
cable
This cable carries analog audio. Balanced XLR
cables are used for better noise immunity and longer
cable runs.
Analog audio
cable (RCA)
This cable carries analog audio. It’s the most
common connection format for analog audio and
can be found on virtually all AV components.
Multichannel
analog audio
cable (RCA)
This cable carries multichannel analog audio and is
typically used to connect DVD players with a 7.1-
channel analog audio output. Several standard
analog audio cables can be used instead of a multi-
channel cable.
HDMI
YY
C
B
/
P
B
C
R
/
P
R
C
R
/
P
R
C
B
/
P
B
Y
C
B
/P
B
C
R
/P
R
S
V
OPTICAL
COAXIAL
L
R
FRONT CENTER
SUBWOOFER
SURR
MULTI CH
SURR BAC
K

29
Connecting the AV Controller—Continued
By connecting both the audio and video outputs of your DVD player and other AV components to the AV controller,
you can switch the audio and video signals simultaneously simply by changing the input source on the AV controller.
The AV controller supports several connection formats for compatibility with a wide range of AV equipment. The format
you choose will depend on the formats supported by your other components. Use the following sections as a guide.
For video components, you must make an audio connection and a video connection.
Video Connection Formats
Video equipment can be connected to the AV controller by using any one of the following video connection formats:
composite video, S-Video, component video, or HDMI, the latter offering the best picture quality.
The AV controller can upconvert and downconvert between video formats, depending on the “Monitor Out” setting,
which generally determines whether video signals are upconverted for the component video output or the HDMI outputs.
For optimal video performance, THX recommends that video signals pass through the system without upconver-
sion (e.g., component video input through to component video output). It’s also recommended that you set the
“Immediate Display” preference to “Off” (see page 124), the “Picture Adjust” setting to the default (see
page 119), and the “Resolution” setting to “Through” (see pages 49, 50).
■“Monitor Out” Setting Set to “HDMI Main” or “HDMI Sub”
With the “Monitor Out” setting set to “HDMI
Main” or “HDMI Sub” (see page 49), video
input signals flow through the AV controller as
shown, with composite video, S-Video, and
component video sources all being upcon-
verted for the respective HDMI output. Use the
“HDMI Main” or “HDMI Sub” setting if
you connect the AV controller’s HDMI OUT
MAIN or HDMI OUT SUB, respectively, to
your TV.
The composite video, S-Video, and component
video outputs pass through their respective
input signals as they are.
Connecting Both Audio & Video
On Standby
On
Power
O
f
f
Seven Channel Amplifier
RDA-7.1
: Signal Flow
Video Video
Audio
DVD player, etc.
TV, projector,
etc.
Audio
Power amplifier and speakers
(see page 23 for hookup details)
Which Connections Should I Use?
IN
MONITOR OUT
DVD player, etc.
TV, projector, etc.
Composite S-Video Component
Video Signal Flow Chart
HDMI
Composite S-Video Component HDMI
AV controller

30
Connecting the AV Controller—Continued
■“Monitor Out” Setting Set to
“Analog”
With the “Monitor Out” setting set to “Analog”
(see page 49), video input signals flow through
the AV controller as shown, with composite
video and S-Video sources being upconverted
for the component video output. Use this set-
ting if you connect the AV controller’s
COMPONENT VIDEO MONITOR OUT 1
or 2 to your TV.
Composite video is upconverted to S-Video
and S-Video is downconverted to composite
video. Note that these conversions only apply
to the MONITOR OUT V and S outputs, not
the VCR/DVR OUT V and S outputs.
The composite video, S-Video, and component
video outputs pass through their respective
input signals as they are.
This signal flow also applies when the Monitor
Out “Resolution” setting is set to “Through” (see pages 49, 50).
Video Signal Flow and the
Resolution
Setting
When the “Monitor Out” setting is set to “Ana-
log” (see page 49), if the Monitor Out “Reso-
lution” setting is set to anything other than
“Through” (see pages 49, 50), the video signal
flow will be as shown here, with composite
video and S-Video sources being upconverted
for the component video output.
The composite video, S-Video, and component
video outputs pass through their respective
analog input signals as they are. HDMI input
signals are not output.
Audio Connection Formats
Audio equipment can be connected to the AV
controller by using any of the following audio
connection formats: analog, optical, coaxial,
analog multichannel, or HDMI.
When choosing a connection format, bear in
mind that the AV controller does not convert
digital input signals for analog line outputs and
vice versa. For example, audio signals con-
nected to an optical or coaxial digital input are
not output by the analog TAPE OUT.
IN
MONITOR OUT
DVD player, etc.
TV, projector, etc.
Composite S-Video Component
Video Signal Flow Chart
HDMI
Composite S-Video Component HDMI
AV controller
IN
MONITOR OUT
DVD player, etc.
TV, projector, etc.
Composite S-Video Component
Video Signal Flow Chart
HDMIComposite S-Video Component
HDMI
AV controller
*
1
*
2
DVD player, etc.
MD recorder, etc.
Optical
Optical
CoaxialMultichannel
Analog
Analog
Audio Signal Flow Chart
HDMI
HDMI
*1 Depends on the “Audio TV Out” setting (see page 126).
*2 Only the front L/R channels are output.
AV controller

31
Connecting the AV Controller—Continued
See “Connecting Components with HDMI” on page 37 for HDMI connection information.
• With connection , you can listen to and record audio from your TV or listen in Zone 2 or Zone 3.
• To enjoy Dolby Digital and DTS, use connection or . (To record or listen in Zone 2 or Zone 3 as well, use
and , or and .)
If your TV has no audio outputs, connect an audio output from your VCR or cable or satellite
receiver to the AV controller and use its tuner to listen to TV programs through the AV controller
(see pages 34 and 36).
Connecting a TV or Projector
Connection AV controller Signal flow TV
COMPONENT VIDEO MONITOR OUT 1 ⇒Component video input
MONITOR OUT S ⇒S-Video input
MONITOR OUT V ⇒Composite video input
GAME/TV IN L/R ⇐Analog audio L/R output
DIGITAL COAXIAL IN 2 (VCR/DVR) ⇐Digital coaxial output
DIGITAL OPTICAL IN 1 (GAME/TV) ⇐Digital optical output
Step 1: Video Connection
Choose a video connection that matches your TV ( , , or ), and then make the connection.
A B C
Step 2: Audio Connection
Choose an audio connection that matches your TV ( , , or ), and then make the connection.
a b c
a
b c
a b a c
A
B
C
a
b
c
YCOAXIAL
OUT
PB
COMPONENT VIDEO IN
PRS VIDEO
IN
AUDIO
OUT
VIDEO
IN
LR
OPTICAL
OUT
b
c
A
B
C
B
a
C
TV, projector,
etc.
Connect one or the other
Connection must be assigned (see page 53)
b
Hint!

32
Connecting the AV Controller—Continued
• With connection , you can listen to and record audio from a DVD or listen in Zone 2 or Zone 3.
• To enjoy Dolby Digital and DTS, use connection or . (To record or listen in Zone 2 or Zone 3 as well, use
and , or and .)
• If your DVD player has main left and right outputs and multichannel left and right outputs, be sure to use the
main left and right outputs for connection .
Connecting a DVD player
Connection AV controller Signal flow DVD player
COMPONENT VIDEO IN 1 (DVD) ⇐Component video output
DVD IN S ⇐S-Video output
DVD IN V ⇐Composite video output
DVD IN L/R ⇐Analog audio L/R output
DIGITAL COAXIAL IN 1 (DVD) ⇐Digital coaxial output
DIGITAL OPTICAL IN 1 (GAME/TV) ⇐Digital optical output
Step 1: Video Connection
Choose a video connection that matches your DVD player ( , , or ), and then make the connection.
If you use connection , you must connect the AV controller to your TV with the same type of connection.
A B C
A
Step 2: Audio Connection
Choose an audio connection that matches your DVD player ( , , or ), and then make the connection.
a b c
a
b c
a b a c
a
A
B
C
a
b
c
YCOAXIAL
OUT
PB
COMPONENT VIDEO OUT
PRS VIDEO
OUT
AUDIO
OUT
VIDEO
OUT
LR
OPTICAL
OUT
b
c
A
B
C
B
a
C
DVD player
To connect a DVD player or DVD-Audio/SACD-capable player with a
multichannel analog audio output, see page 33.
Connect one or the other
Connection must be assigned (see page 53)
c

33
Connecting the AV Controller—Continued
Hooking Up the Multichannel Input
If your DVD player supports multichannel audio formats such as DVD-Audio and SACD, and it has a multichannel
analog audio output, you can connect it to the AV controller’s multichannel input.
Use a multichannel analog audio cable, or several normal audio cables, to connect the AV controller’s MULTI CH:
FRONT L/R, CENTER, SURR L/R, SURR BACK L/R, and SUBWOOFER jacks to the 7.1-channel analog audio
output on your DVD player. If your DVD player has a 5.1-channel analog audio output, don’t connect anything to the
AV controller’s SURR BACK L/R jacks.
Before using the multichannel input, you must assign it to an input selector. See “Analog Audio Input Setup” on page 54.
To select the multichannel input, see “Selecting Audio Inputs” on page 129. To adjust the subwoofer sensitivity for the
multichannel input, see “Subwoofer Input Sensitivity” on page 126.
FRONT CENTER
SUBWOOFER
SURR
MULTI CH
SURR BACK
R
FRONT
LLR
SURROUND
CENTER SUB
WOOFER
R
L
R
L
LR
SURR
BACK
5.1 ch
7.1 ch
DVD player

34
Connecting the AV Controller—Continued
With this hookup, you can use the tuner in your VCR or DVR to listen to your favorite TV programs
via the AV controller, which is useful if your TV has no audio outputs.
• With connection , you can listen to the VCR or DVD recorder in Zone 2 or Zone 3.
• To enjoy Dolby Digital and DTS, use connection or . (To listen in Zone 2 or Zone 3 as well, use and
, or and .)
Connecting a VCR or DVD Recorder for Playback
Connection AV controller Signal flow VCR or DVD recorder
COMPONENT VIDEO IN 2 ⇐Component video output
VCR/DVR IN S ⇐S-Video output
VCR/DVR IN V ⇐Composite video output
VCR/DVR IN L/R ⇐Analog audio L/R output
DIGITAL COAXIAL IN 2 (VCR/DVR) ⇐Digital coaxial output
DIGITAL OPTICAL IN 1 (GAME/TV) ⇐Digital optical output
Hint!
Step 1: Video Connection
Choose a video connection that matches your VCR or DVD recorder ( , , or ), and then make the connection.
If you use connection , you must connect the AV controller to your TV with the same type of connection.
A B C
A
Step 2: Audio Connection
Choose an audio connection that matches your VCR or DVD recorder ( , , or ), and then make the connection.
a b c
a
b c a
b a c
A
B
C
a
b
c
YCOAXIAL
OUT
PB
COMPONENT VIDEO OUT
PRS VIDEO
OUT
AUDIO
OUT
VIDEO
OUT
LR
OPTICAL
OUT
b
c
A
B
C
B
a
C
Connect one or the other
Connection must be assigned (see page 53)
c
Connection
must be
assigned
(see
page 52)
A
VCR,
DVD recorder

35
Connecting the AV Controller—Continued
Notes:
• The AV controller must be turned on for recording. Recording is not possible while it’s on Standby mode.
• If you want to record directly from your TV or another video source without going through the AV controller, connect
the audio and video outputs from your TV or other video component directly to the recording VCR/DVD recorder’s
audio and video inputs. See the manuals supplied with your TV or VCR/DVD recorder for details.
• Video signals connected to composite video inputs can only be recorded via the VCR/DVR OUT V jack. So if your
source TV or VCR is connected to a composite video input, the recording VCR/DVR must be connected to the
VCR/DVR OUT V jack. Likewise, video signals connected to S-Video inputs can only be recorded via the VCR/DVR
OUT S jack. So if your source TV or VCR is connected to an S-Video input, the recording VCR/DVD recorder must
be connected to the VCR/DVR OUT S jack.
Connecting a VCR or DVD Recorder for Recording
Connection AV controller Signal flow VCR or DVD recorder
VCR/DVR OUT S ⇒S-Video input
VCR/DVR OUT V ⇒Composite video input
VCR/DVR OUT L/R ⇒Audio L/R input
DIGITAL OPTICAL OUT ⇒Digital optical input
Step 1: Video Connection
Choose a video connection that matches your VCR or DVD recorder ( or ), and then make the connection. The
video source to be recorded must be connected to the AV controller via the same type of connection.
A B
Step 2: Audio Connection
Choose an audio connection that matches your VCR or DVD recorder ( or ), and then make the connection.
a b
A
B
a
b
S VIDEO
IN
AUDIO
IN
VIDEO
IN
LR
OPTICAL
IN
b
A
a
B
VCR,
DVD recorder

36
Connecting the AV Controller—Continued
With this hookup, you can use your satellite or cable receiver to listen to your favorite TV programs
via the AV controller, which is useful if your TV has no audio outputs.
• With connection , you can listen to and record audio from the video source or listen in Zone 2 or Zone 3.
• To enjoy Dolby Digital and DTS, use connection or . (To record or listen in Zone 2 or Zone 3 as well, use
and , or and .)
Connecting a Satellite, Cable, Terrestrial Set-top box, or Other Video Source
Connection AV controller Signal flow Video source
COMPONENT VIDEO IN 3 ⇐Component video output
CBL/SAT IN S ⇐S-Video output
CBL/SAT IN V ⇐Composite video output
CBL/SAT IN L/R ⇐Analog audio L/R output
DIGITAL COAXIAL IN 3 (CBL/SAT) ⇐Digital coaxial output
DIGITAL OPTICAL IN 2 (CD) ⇐Digital optical output
Hint!
Step 1: Video Connection
Choose a video connection that matches the video source ( , , or ), and then make the connection.
If you use connection , you must connect the AV controller to your TV with the same type of connection.
A B C
A
Step 2: Audio Connection
Choose an audio connection that matches the video source ( , , or ), and then make the connection.
a b c
a
b c
a b a c
A
B
C
a
b
c
YCOAXIAL
OUT
PB
COMPONENT VIDEO OUT
PRS VIDEO
OUT
AUDIO
OUT
VIDEO
OUT
LR
OPTICAL
OUT
b
c
A
B
C
B
a
C
Satellite, cable, set-top box, etc.
Connect one or the other
Connection must be assigned (see page 53)
c

37
Connecting the AV Controller—Continued
About HDMI
Designed to meet the increased demands of digital TV, HDMI (High Definition Multimedia Interface) is a new digital
interface standard for connecting TVs, projectors, DVD players, set-top boxes, and other video components. Until now,
several separate video and audio cables have been required to connect AV components. With HDMI, a single cable can
carry control signals, digital video, and up to eight channels of digital audio (2-channel PCM, multichannel digital
audio, or multichannel PCM).
The HDMI video stream (i.e., video signal) is compatible with DVI (Digital Visual Interface)*1, so TVs and displays
with a DVI input can be connected by using an HDMI-to-DVI adapter cable. (This may not work with some TVs and
displays, resulting in no picture.)
The AV controller uses HDCP (High-bandwidth Digital Content Protection)*2, so only HDCP-compatible components
will display a picture.
Supported Audio Formats
• 2-channel linear PCM (32–192 kHz, 16/20/24 bit)
• Multichannel linear PCM (7.1 ch, 32–192 kHz, 16/20/24 bit)
• Bitstream (DSD, Dolby Digital, Dolby Digital Plus, Dolby TrueHD, DTS, DTS-HD High Resolution, DTS-HD Mas-
ter Audio)
Your DVD player must be able to output these formats from its HDMI OUT.
About Copyright Protection
The AV controller supports HDCP (High-bandwidth Digital Content Protection)*2, a copy-protection system for digital
video signals. Other devices connected to the AV controller via HDMI must also support HDCP.
Use a commercially available HDMI cable (supplied with some components) to connect the AV controller’s HDMI
OUT MAIN or HDMI OUT SUB to the HDMI input on your TV or projector.
*1 DVI (Digital Visual Interface): The digital display interface standard set by the DDWG*3 in 1999.
*2 HDCP (High-bandwidth Digital Content Protection): The video encryption technology developed by Intel for HDMI/DVI. It’s designed to
protect video content and requires a HDCP-compatible device to display the encrypted video.
*3 DDWG (Digital Display Working Group): Lead by Intel, Compaq, Fujitsu, Hewlett Packard, IBM, NEC, and Silicon Image, this open
industry group’s objective is to address the industry's requirements for a digital connectivity specification for high-performance PCs and
digital displays.
Connecting Components with HDMI
The AV controller’s HDMI interface is based on the following standard:
Repeater System, Deep Color, Lip Sync, DTS-HD Master Audio, DTS-HD High Resolution Audio, Dolby TrueHD,
Dolby Digital Plus, SA-CD, and Multichannel PCM

38
Connecting the AV Controller—Continued
Making HDMI Connections
■Video Signals
Digital video signals received by the HDMI IN jacks are normally output by the HDMI OUT MAIN and OUT SUB for
display on your TV. Composite video, S-Video, and component video sources can be upconverted for the HDMI outputs.
See “Video Connection Formats” on page 29 for more information.
■Audio Signals
Digital audio signals received by the HDMI IN jacks are output by the speakers and headphones connected to the AV
controller. Normally, they are not output by the HDMI outputs, unless the “Audio TV Out” setting is set to “On” (see
page 126).
To listen to audio received by the HDMI IN jacks through your TV’s speakers, set the “Audio TV Out”
setting to “On” (see page 126), and set your DVD player’s “Audio TV Output” setting to PCM.
Notes:
• The HDMI video stream is compatible with DVI (Digital Visual Interface), so TVs and displays with a DVI input can
be connected by using an HDMI-to-DVI adapter cable. (Note that DVI connections only carry video, so you’ll need
to make a separate connection for audio.) However, reliable operation with such an adapter is not guaranteed. In
addition, video signals from a PC are not supported.
• When listening to an HDMI component through the AV controller, set the HDMI component so that its video can be
seen on the TV screen (on the TV, select the input of the HDMI component connected to the AV controller). If the
TV power is off or the TV is set to another input source, this may result in no sound from the AV controller or the
sound may be cut off.
• When the “Audio TV Out” setting is set to “On” (see page 126), or “TV Control” is set to “Enable” (see page 127)
and you’re listening through your TV’s speakers, if you turn up the AV controller volume control, the sound will be
output by the AV controller’s speakers. To stop the AV controller’s speakers producing sound, change the settings,
change your TV’s settings, or turn down the AV controller’s volume.
• The HDMI audio signal (sampling rate, bit length, etc.) may be restricted by the connected source component. If the
picture is poor or there’s no sound from a component connected via HDMI, check its setup. Refer to the connected
component’s instruction manual for details.
Step 1:
Use HDMI cables to connect the AV controller’s HDMI jacks to your HDMI-compatible Blu-ray player/DVD player,
TV, projector, and so on.
Step 2:
Assign each HDMI IN to an input selector. See “Video Input Setup” on page 50.
Hint!
HDMI
HDMI
HDMI
IN
HDMI
OUT
TV
Blu-ray player/
DVD player

39
Connecting the AV Controller—Continued
• With connection , you can listen to and record audio from your game console or listen in Zone 2 or Zone 3.
• To enjoy Dolby Digital and DTS, use connection . (To record or listen in Zone 2 or Zone 3 as well, use
and .)
Connecting a Game Console
Connection AV controller Signal flow Game console
COMPONENT VIDEO IN 3 ⇐Component video output
GAME/TV IN S ⇐S-Video output
GAME/TV IN V ⇐Composite video output
GAME/TV IN L/R ⇐Analog audio L/R output
DIGITAL OPTICAL IN 1 (GAME/TV) ⇐Digital coaxial output
Step 1: Video Connection
Choose a video connection that matches your game console ( , , or ), and then make the connection.
If you use connection , you must connect the AV controller to your TV with the same type of connection.
A B C
A
Step 2: Audio Connection
Choose an audio connection that matches your DVD player ( , , or ), and then make the connection.
a b c
a
b a
b
A
B
C
a
b
YPB
COMPONENT VIDEO OUT
PRS VIDEO
OUT
AUDIO
OUT
VIDEO
OUT
LR
OPTICAL
OUT
b
A
B
C
B
a
C
Game Console
Connection
must be
assigned (see
page 52)
A

40
Connecting the AV Controller—Continued
Connecting a Camcorder or Other Device
Connection AV controller Signal flow Camcorder
AUX 2 Input S Video ⇐S-Video output
AUX 2 Input Video ⇐Composite video output
AUX 2 Input L-Audio-R ⇐Analog audio L/R output
AUX 2 Input Digital ⇐Digital optical output
Step 1: Video Connection
Choose a video connection that matches your camcorder ( or ), and then make the connection.
A B
Step 2: Audio Connection
Choose an audio connection that matches your camcorder ( or ), and then make the connection.
a b
Digital
AUX 2 Input
S Video
AUX 2 Input
OPTICAL
OUT
AUX 2 Input
Audio
AUX 2 Input
Video
LR
S VIDEO
OUT
AUDIO
OUT
VIDEO
OUT
LR
B
A
a
b
Camcorder, etc.
A
B
a
b

41
Connecting the AV Controller—Continued
■CD Player or Turntable (MM) with Built-in Phono Preamp
• With connection , you can listen to and record audio from the CD player or listen in Zone 2 or Zone 3.
• To connect the CD player digitally, use connection or . (To record or listen in Zone 2 or Zone 3 as well,
use and , or and .)
■Turntable (MM) with no Phono Preamp Built-in
The AV controller’s PHONO IN is designed for use with
a moving magnet (MM) type cartridge.
Use an analog audio cable to connect the AV controller’s
PHONO IN L/R jacks to the audio output on your turn-
table.
Notes:
• If your turntable has a ground wire, connect it to the
AV controller’s GND screw. With some turntables,
connecting the ground wire may produce an audible
hum. If this happens, disconnect it.
• If your turntable has a moving coil (MC) type car-
tridge, you’ll need a commercially available MC head
amp or MC transformer. Connect your turntable to the
head amp or transformer, and connect that to the AV
controller’s PHONO IN L/R jacks.
• You can also use a phono equalizer to connect a turn-
table with an MC-type cartridge. See your phono
equalizer’s manual for details.
Connecting a CD Player or Turntable
Connection AV controller Signal flow CD or turntable
CD IN L/R ⇐Analog audio L/R output
DIGITAL COAXIAL IN 2 (VCR/DVR) ⇐Digital coaxial output
DIGITAL OPTICAL IN 2 (CD) ⇐Digital optical output
IN
L
R
L
R
CD AUDIO
OUTPUT
OPTICAL
OUT
AUDIO
OUT
LR
COAXIAL
OUT
L
R
IN
(VCR/DVR)
IN 2
COAXIAL
IN 2
(CD)
OPTICAL
CD
b
a
a
c
Step 1:
Choose a connection that matches your CD player ( , , or ). Use connection for a turntable with a built-in
phono preamp.
a b c a
Turntable (MM) with
built-in phono preamp
CD player
Connect one
or the other
Connection
must be
assigned
(see page 53)
b
a
b c
a b a c
a
b
c
L
R
AUDIO
OUTPUT
PHONO
R
L
IN

42
Connecting the AV Controller—Continued
• With connection , you can play and record or listen in Zone 2 or Zone 3.
• To connect the recorder digitally for playback, use connections and , or and .
• To connect the recorder digitally for recording, use connection .
You can connect a balanced audio source to the AV controller’s BALANCE L/R XLR jacks by using two XLR audio
cables. To use the balanced input, you must assign it to an input selector (see page 54). If you connect a mono source,
use the BALANCE L XLR jack and set the “Balance Input” setting to “Mono” (see page 54). The AV controller’s
balanced INPUT XLR jacks are wired as shown.
Connecting a Cassette, CDR, MiniDisc, or DAT Recorder
Connection AV controller Signal flow Cassette, CDR, MD, or DAT recorder
TAPE IN L/R
TAPE OUT L/R
⇐
⇒Analog audio L/R output
Analog audio L/R input
DIGITAL COAXIAL IN 2 (VCR/DVR) ⇐Digital coaxial output
DIGITAL OPTICAL IN 2 (CD) ⇐Digital optical output
DIGITAL OPTICAL OUT ⇒Digital optical input
COAXIAL
IN 2
(VCR/DVR)
COAXIAL
OUT
AUDIO
IN
LR
OPTICAL
OUT
OPTICAL
IN 2
(CD)
OPTICAL
IN
L
R
IN
TAPE
AUDIO
OUT
LR
L
R
TAPE
OPTICAL
b
c
a
a
d
Step 1:
Choose a connection that matches your recorder ( , , , or ), and then make the connection.
a b c d
Cassette, CDR, MD, etc.
Connect one or the other
Connection must be
assigned (see page 53)
a
a b a c
d
a
b
c
d
Connecting a Balanced Audio Source
12
3
Stereo audio source with
balanced XLR output

43
Connecting the AV Controller—Continued
■If Your iPod Supports Video:
Connect your RI Dock’s audio output jacks to the
AV controller’s AUX 1 IN L/R jacks, and connect its
video output jack to the AV controller’s AUX 1 IN V
jack.
(Onkyo DS-A2X hookup shown below.)
■If Your iPod Doesn’t Support Video:
Connect your RI Dock’s audio output jacks to the
AV controller’s AUX 1 IN L/R jacks.
(Onkyo DS-A2X hookup shown below.)
■If you have an Onkyo DS-A1 RI Dock
• Connect its video output jack to the AV controller’s AUX 1 jack.
The AV controller has AC outlet on its rear panel that can be used to
connect the power cords of other components that you intend to use
with the AV controller. These components can then be left turned on
so that they turn on and off as and when the AV controller is set to On
or Standby.
Caution:
• Make sure that the total capacity of the components that you con-
nect to the AC OUTLET does not exceed the stated capacity.
Notes:
• When the “HDMI Control” setting is set to “Enable” (page 126),
the AC outlet are on all the time regardless of whether the AV con-
troller is set to On or Standby, or Ready mode in this case, so any
components connected to them cannot be turned on or off automat-
ically.
• Integra/Onkyo components connected via u should be connected
directly to a wall outlet, not an AC OUTLET on the AV controller.
Connecting an RI Dock
Not all iPod models output video. For information
about which iPod models are supported by the RI
Dock, see the RI Dock’s instruction manual.
L
R
IN
V
L
R
IN
Notes:
• Connect the RI Dock to the AV controller with an u cable (see page 44).
• Set the RI Dock’s RI MODE switch to “HDD” or “HDD/DOCK”.
• Set the AV controller’s Input Display to “DOCK” (see page 57).
• By using the [Dock] Remote Mode button on the remote controller of the AV controller to change the remote
mode to “DOCK”, you can operate your iPod in the RI Dock (see page 20).
If you cannot operate it, you will need to enter the appropriate remote control code (see page 137).
• See the RI Dock’s instruction manual for more information.
Connecting the Power Cords of Other Components (North American model only)
AC OUTLET
AC 120V
SWITCHED
120W 1A MAX.
60Hz
North American model

44
Connecting the AV Controller—Continued
With u (Remote Interactive), you can use the following special functions:
Auto Power On/Standby
When you start playback on a component connected via u, if the AV controller is on Standby, it will automatically
turn on and select that component as the input source. Similarly, when the AV controller is set to Standby, all compo-
nents connected via u will also go on Standby. This function will not work with components that are connected to an
AC OUTLET on the AV controller.
Direct Change
When playback is started on a component connected via u, the AV controller automatically selects that component as
the input source. If your DVD player is connected to the AV controller’s multichannel input, you’ll need to press the
[Audio Sel] button repeatedly and select Multich to hear all channels (see page 129), as the Direct Change u function
selects the DVD IN L/R jacks.
Remote Control
You can use the AV controller’s remote controller to control your other u-capable Integra/Onkyo components. You
must enter the appropriate remote control code first (see page 138). And remember to point the remote controller at the
AV controller and not the other component.
Notes:
• Use only u cables for u connections. u cables
are supplied with Integra/Onkyo players (DVD, CD,
etc.).
• Some components have two u jacks. You can con-
nect either one to the AV controller. The other jack is
for connecting additional u-capable components.
• Connect only Integra/Onkyo components to u
jacks. Connecting other manufacturer’s components
may cause a malfunction.
• Some components may not support all u functions.
Refer to the manuals supplied with your other Inte-
gra/Onkyo components.
• While Zone 2 or Zone 3 is on, the Auto Power
On/Standby and Direct Change u functions do not
work.
• Before connecting the power cord, connect all your speakers and AV components.
• Connect the power cord to the AV controller’s AC INLET.
• Plug the other end of the power cord into a suitable wall outlet.
• Turning on the AV controller may cause a momentary power surge that might interfere with other electrical equipment
on the same circuit. If this is a problem, plug the AV controller into a different branch circuit.
Connecting Integra/Onkyo u Components
Step 1: Make sure that each Integra/Onkyo component is connected to the AV controller with an analog audio cable
(RCA).
Step 2: Make the necessary u connections (see illustration below).
Step 3: If you’re using an MD, CDR, or RI DOCK component, change the Input Display (see page 57).
LR
FRONT
DVD
L
R
IN
CD
L
R
REMOTE
CONTROL
ANALOG
AUDIO OUT
LR
ANALOG
AUDIO OUT
e.g., CD player
e.g., DVD player
Connecting the Power Cord

45
Turning On the AV Controller
On/Standby
+
-
On Standby TV
Input
TV CH
TV VOL
--
/
---
10 11 12
D.TUN
+10 0
Clear
123
456
789
Input Selector
VCR
/
DVR CBL
/
SAT
DVD
Tape Tuner CD
Phono
Game
/
TV
Macro
123
VCRDVD
CDR/MD
CD
Zone
2
Remote Mode
Dimmer
Tape/AMP
Sleep
Receiver
TV Dock
Cable
SAT
Zone
3
AUX 1 AUX 2
On
Receiver
Standby
Standby indicator
Turning On and Standby
On the AV controller, press the [On/Standby] button.
On the remote controller, press the [Receiver] Remote Mode button, fol-
lowed by the [On] button.
The AV controller comes on, the display lights up, and the Standby indicator goes off.
Pressing the remote controller’s [On] button again will turn on any components con-
nected via u.
To turn the AV controller off, press the [On/Standby] button, or press the remote con-
troller’s [Standby] button. The AV controller will enter Standby mode. To prevent any
loud surprises the next time you turn on the AV controller, turn down the volume before
you turn it off.
R
emo
t
e
controller
Receiver
On
AV controller
or
Up and Running in a Few Easy Steps
To get your system up and running with the minimum of fuss, here’s a few pointers to help you configure the AV
controller before you use it for the very first time. These settings only need to be made once.
■Do the automatic speaker setup—this is essential!
See “Automatic Speaker Setup (Audyssey MultEQ®XT)” on
page 58.
■Did you connect your TV to an HDMI OUT or COMPONENT
VIDEO MONITOR OUT 1 or 2?
If you did, see “Monitor Out Setup” on page 49.
■Did you connect a component to an HDMI input,
component video input, or digital audio input?
If you did, see “Video Input Setup” on page 50, “Component Video
Setup” on page 52, or “Digital Audio Input Setup” on page 53
respectively.
■Did you connect an Integra/Onkyo MD recorder, CD
recorder, or RI Dock?
If you did, see “Changing the Input Display” on page 57.
OPTICAL
COAXIAL
Y
PB
PR
HDMI
OUT IN
TAPE MD recorder, CD recorder,
RI Dock

46
First Time Setup
This section explains the settings that you need to make before using the AV controller for the very first time.
On the “Monitor Out” settings, you can select whether or
not to have the video sources’ images output through the
HDMI Out, as well as whether to have the onscreen
setup menu output through the HDMI Out or through an
analog output.
If you connect your TV to the COMPONENT VIDEO
MONITOR OUT, set the “Monitor Out” setting to “Ana-
log” so that the onscreen setup menus are displayed and
composite video and S-Video sources are upconverted*
and output by the COMPONENT VIDEO MONITOR
OUT 1 or 2.
If you connect your TV to the HDMI OUT MAIN or
HDMI OUT SUB, set the “Monitor Out” setting to
“HDMI Main” or “HDMI Sub” so that the onscreen
setup menus are displayed and composite video, S-
Video, and component video sources are upconverted*
and output by the HDMI OUT MAIN or HDMI OUT
SUB. The onscreen setup menus are displayed on the
HDMI OUT MAIN or HDMI OUT SUB only.
You can specify the output resolution for the HDMI
OUT MAIN or HDMI OUT SUB and COMPONENT
VIDEO MONITOR OUT and have the AV controller
upconvert the picture resolution as necessary to match
the resolution supported by your TV (see page 119).
Note:
See page 29 for charts showing how the “Monitor Out”
and “Resolution” (see pages 49, 50) settings affect the
video signal flow through the AV controller.
Monitor Setup
1, 2
IN
OUT
Composite video, S-Video
Composite video, S-Video
Component video
Component video
IN
OUT
Composite video, S-Video,
component video
Composite video, S-Video,
component video
HDMI
HDMI
1Press the [HDMI Out] button.
The current setting is displayed.
2Press the [HDMI Out] button
repeatedly to select:
Analog:
Select this if your TV is connected
to a video output other than the
HDMI OUT MAIN or HDMI OUT
SUB.
HDMI Main:
Select this if your TV is connected
to the HDMI OUT MAIN.
HDMI Sub:
Select this if your TV is connected
to the HDMI OUT SUB.
Note:
When “HDMI Main” or “HDMI Sub”
is selected, the onscreen setup menus
are output by only the HDMI outputs.
If you’re not using the HDMI outputs
and select “HDMI Main” or “HDMI
Sub” by mistake and the menus dis-
appear, press the [HDMI Out] button
to select “Analog”.

47
First Time Setup—Continued
In this Instruction Manual, illustrations from the onscreen menu or explanations referring to the menu will be in the
same language as the Instruction Manual. The default Language setting for the onscreen menu is English. If your
Instruction Manual is in a language other than English, first follow the instructions below to change the Language.
This setting determines the language used for the
onscreen setup menus. You can select: English, German,
French, Spanish, Italian, Dutch, Swedish, or Japanese.
Selecting the Language used for the
onscreen setup menus
1Press the [Receiver] button, fol-
lowed by the [Setup] button.
The main menu appears onscreen.
If the main menu doesn’t appear, make
sure the appropriate external input is
selected on your TV.
2Use the Up and Down [q]/[w] but-
tons to select “6. Miscella-
neous”, and then press [Enter].
The “Miscellaneous” menu appears.
3Use the Up and Down [q]/[w] but-
tons to select “2. OSD Setup”,
and then press [Enter].
The “OSD Setup” menu appears.
Note:
The “TV Format” (*) setting is not
available on the North American mod-
els.
Receiver
S
e
t
u
p
Enter
Enter
6. Miscellaneous
1. Volume Setup
2. OSD Setup
3. 12V Trigger A Setup
4. 12V Trigger B Setup
5. 12V Trigger C Setup
MOVE ENTER RETURN
ENTER
RETURN
EXIT
SETUP
Enter
Enter
6–2. OSD Setup
Immediate Display
Monitor Type
Display Position
TV Format
Language
On
16 : 9
Bottom
Auto
English
MOVE VALUE RETURN
RETURN
EXIT
SETUP
4Use the Up and Down [q]/[w] but-
tons to select “Language”, and
then use the Left and Right
[e]/[r] buttons to select:
English, German, French, Spanish,
Italian, Dutch, Swedish, Japanese
5Press the [Setup] button.
The setup menu closes.
Enter
Enter
S
e
t
u
p

48
First Time Setup—Continued
Carry out the settings for the AV controller by using the
Onscreen Setup Menu.
■Menus for First Time Setup
Using the Onscreen Setup Menus
1Press the [Receiver] button fol-
lowed by the [Setup] button.
The main menu appears onscreen.
If the main menu doesn’t appear, make
sure the appropriate external input is
selected on your TV.
2Use the Up and Down [q]/[w] but-
tons to select submenu and then
press [Enter].
The submenu appears.
Press the [Setup] button to close the
menu.
Press the [Return] button to return to
the previous menu.
I
npu
t
S
e
l
ec
t
or
Macro
123
VCRDVD
CDR/MD
CD
Zone
2
Remote Mode
Dimmer
Tape/AMP
Sleep
Receiver
TV Dock
Cable
VOL
CH
Disc
Album
+
-
Enter
T
o
p
M
e
n
u
M
e
n
u
Display Muting
E
x
i
t
G
u
i
d
e
Prev
CH
R
e
t
u
r
n
S
e
t
u
p
Playlist
RandomRec
SAT
Zone
3
2
1
1
Receiver
S
e
t
u
p
MENU
1. Input/Output Assign
2. Speaker Setup
3. Audio Adjust
4. Source Setup
5. Listening Mode Preset
6. Miscellaneous
7. Hardware Setup
8. Lock Setup
MOVE ENTER RETURN
ENTER
RETURN
EXIT
SETUP
Enter
Enter
1. Input/Output Assign
1. Monitor Out
2. HDMI Input
3. Component Video Input
4. Digital Audio Input
5. Analog Audio Input
MOVE ENTER RETURN
ENTER
RETURN
EXIT
SETUP
2. Speaker Setup
1. Speaker Settings
2. Speaker Config
3. Speaker Distance
4. Level Calibration
5. Equalizer Settings
6. THX Audio Setup
MOVE ENTER RETURN
ENTER
RETURN
EXIT
SETUP
1. Input/Output Assign
2. Speaker Setup
3. Audio Adjust
4. Source Setup
5. Listening Mode Preset
6. Miscellaneous
7. Hardware Setup
8. Lock Setup
MOVE ENTER RETURN
ENTER
RETURN
EXIT
SETUP
MENU
6. Miscellaneous
MOVE ENTER RETURN
ENTER
RETURN
EXIT
SETUP
7. Hardware Setup
1. Remote Control
2. Zone2/Zone3
3. Tuner
4. Analog Multich
5. HDMI
6. Network
MOVE ENTER RETURN
ENTER
RETURN
EXIT
SETUP
1. Volume Setup
2. OSD Setup
1.
2.
3. 12V Trigger A Setup
4. 12V Trigger B Setup
5. 12V Trigger B Setup
p. 49
p. 54
p. 55
p. 56
p. 57
Submenus
Main menu

49
First Time Setup—Continued
If you connect your TV to the COMPONENT VIDEO
MONITOR OUT, set the “Monitor Out” setting to
“Analog” so that the onscreen setup menus are displayed
and composite video and S-Video sources are upcon-
verted and output by the COMPONENT VIDEO MON-
ITOR OUT 1 or 2.
If you connect your TV to the HDMI OUT MAIN or
HDMI OUT SUB, set the “Monitor Out” setting to
“HDMI Main” or “HDMI Sub”, respectively, so that the
onscreen setup menus are displayed and composite
video, S-Video, and component video sources are
upconverted and output by the HDMI OUT MAIN or
HDMI OUT SUB.
You can specify the output resolution for the HDMI out-
puts and COMPONENT VIDEO MONITOR OUT and
have the AV controller upconvert the picture resolution
as necessary to match the resolution supported by your
TV.
Monitor Out Setup
1Press the [Receiver] button, fol-
lowed by the [Setup] button.
The main menu appears onscreen.
If the main menu doesn’t appear, make
sure the appropriate external input is
selected on your TV.
+
-
On Standby TV
Input
TV CH
TV VOL
--
/
---
10 11 12
D.TUN
+10 0
Clear
123
456
789
Input Selector
VCR
/
DVR CBL
/
SAT
DVD
Tape Tuner CD
Phono
Game
/
TV
Macro
123
VCRDVD
CDR/MD
CD
Zone
2
Remote Mode
Dimmer
Tape/AMP
Sleep
Receiver
TV Dock
Cable
VOL
CH
Disc
Album
+
-
Enter
T
o
p
M
e
n
u
M
e
n
u
Display Muting
E
x
i
t
G
u
i
d
e
Prev
CH
R
e
t
u
r
n
S
e
t
u
p
Audio
Repeat
Play Mode
Listening Mode
Playlist
RandomRec
Direct
Stereo
THX All ST
Subtitle
Surround
SAT
Zone
3
AUX 1 AUX 2
2, 3 2–
6
1
1, 7
Receiver
S
e
t
u
p
2Use the Up and Down [q]/[w] but-
tons to select “1. Input/Output
Assign”, and then press [Enter].
The “Input/Output Assign” menu
appears.
3Use the Up and Down [q]/[w] but-
tons to select “1. Monitor Out”,
and then press [Enter].
The “Monitor Out” menu appears.
4Use the Up and Down [q]/[w] but-
tons to select “Monitor Out”, and
use the Left and Right [e]/[r]
buttons to select:
Analog:
Select this if your TV is connected
to a video output other than the
HDMI OUT MAIN or HDMI OUT
SUB.
HDMI Main:
Select this if your TV is connected
to the HDMI OUT MAIN.
HDMI Sub:
Select this if your TV is connected
to the HDMI OUT SUB.
Note:
When “HDMI Main” or “HDMI Sub”
is selected, the onscreen setup menus
are output by only the HDMI outputs.
If you’re not using the HDMI outputs
and select “HDMI Main” or “HDMI
Sub” by mistake and the menus dis-
appear, press the AV controller’s
[HDMI Out] button so that “Monitor
Out: Analog” appears on the display.
Enter
Enter
1. Input/Output Assign
1. Monitor Out
2. HDMI Input
3. Component Video Input
4. Digital Audio Input
5. Analog Audio Input
Enter
Enter
1–1. Monitor Out
Monitor Out
Resolution
Brightness
Contrast
Hue
Saturation
Analog
Through
0
0
0
0
MOVE VALUE RETURN
RETURN
EXIT
SETUP
Enter
Enter

50
First Time Setup—Continued
Notes:
• If the video source contains information that restricts
output at high-resolutions, 720p or 1080i content will
not be converted.
• See page 30 for charts showing how the “Monitor
Out” and “Resolution” settings affect the video signal
flow through the AV controller.
• This procedure can also be performed on the AV con-
troller by using its [Setup] button, arrow buttons, and
[Enter] button.
HDMI Input Setup
If you connect a video component to an HDMI IN, you
must assign that input to an input selector. For example,
if you connect your DVD player to HDMI IN 1, you
must assign HDMI IN 1 to the DVD input selector.
By default, none of the HDMI inputs are assigned.
If you’ve connected your TV to the AV controller with
an HDMI cable, you can set the AV controller so that
composite video, S-Video, and component video sources
are upconverted* and output by the HDMI outputs. You
can set this for each input selector by selecting the “- - -”
option.
5Use the Up and Down [q]/[w] but-
tons to select “Resolution”, and
use the Left and Right [e]/[r]
buttons to select:
Through:
Select this to pass video through the
AV controller at the same resolution
and with no conversion.
Auto:
Select this to have the AV controller
automatically convert video at reso-
lutions not supported by your TV.
(Not available when the “Monitor
Out” setting is set to “Analog”.)
480p:
Select this for 480p output and
video conversion as necessary.
720p:
Select this for 720p output and
video conversion as necessary.
1080i:
Select this for 1080i output and
video conversion as necessary.
1080p:
Select this for 1080p output and
video conversion as necessary. (Not
available when the “Monitor Out”
setting is set to “Analog”.)
Source:
Output will be according to the res-
olution level which was set with
Resolution inside Source:
4-4. Picture Adjust. (Setting for
each Source becomes possible.)
6Use the Up and Down [q]/[w] but-
tons to select “Component
Out2”, and use the Left and Right
[e]/[r] buttons to select:
Monitor:
Select this if you’ve connected the
COMPONENT VIDEO MONI-
TOR OUT 2/ZONE 2 OUT to a TV
or other component in your main
room.
Zone 2:
Select this if you’ve connected the
COMPONENT VIDEO MONI-
TOR OUT 2/ZONE 2 OUT to a TV
in Zone 2.
When Monitor is selected, the COM-
PONENT VIDEO MONITOR OUT
2/ZONE 2 OUT outputs the same video
as the COMPONENT VIDEO MON-
ITOR OUT 1.
7Press the [Setup] button.
Setup closes.
Enter
Enter
Enter
Enter
S
e
t
u
p
Video Input Setup
1Press the [Receiver] button, fol-
lowed by the [Setup] button.
The main menu appears onscreen.
If the main menu doesn’t appear, make
sure the appropriate external input is
selected on your TV.
2Use the Up and Down [q]/[w] but-
tons to select “1. Input/Output
Assign”, and then press [Enter].
The “Input/Output Assign” menu
appears.
IN
OUT
Composite video, S-Video,
component video
Composite video, S-Video,
component video
HDMI
HDMI
Receiver
S
e
t
u
p
Enter
Enter
1. Input/Output Assign
1. Monitor Out
2. HDMI Input
3. Component Video Input
4. Digital Audio Input
5. Analog Audio Input

51
First Time Setup—Continued
Notes:
• For composite video, S-Video, and component video
upconversion for the HDMI OUT MAIN or HDMI
OUT SUB, the “Monitor Out” setting must be set to
“HDMI Main” or “HDMI Sub”, respectively (see
page 49), and the “HDMI Input” setting must be set to
“- - -”. See page 29 for more information on video sig-
nal flow and upconversion.
• When an HDMI IN is assigned to an input selector as
explained here, the digital audio input for that input
selector is automatically set to the same HDMI IN.
See “Digital Audio Input Setup” on page 53.
• The “TUNER” input selector cannot be assigned and
is fixed at the “- - -” option.
• This procedure can also be performed on the AV con-
troller by using its [Setup] button, arrow buttons, and
[Enter] button.
3Use the Up and Down [q]/[w] but-
tons to select “2. HDMI Input”,
and then press [Enter].
The “HDMI Input” menu appears.
4Use the Up and Down [q]/[w] but-
tons to select an input selector,
and use the Left and Right
[e]/[r] buttons to select:
HDMI1, HDMI2, HDMI3, HDMI4:
Select the HDMI IN to which the
video component has been con-
nected.
---:
Output composite video, S-Video,
and component video sources from
the HDMI Out. The video output
signal from the HDMI Out is the
one configured in “Component
Video Setup” (see page 52).
Each HDMI IN cannot be assigned to
more than one input selector. When
HDMI1 - HDMI4 have already been
assigned, you must set first any unused
input selectors to “- - -” or you will be
unable to assign HDMI1 - HDMI4 to
input selector.
5Press the [Setup] button.
Setup closes.
Enter
Enter
1–2. HDMI Input
DVD
VCR/DVR
CBL/SAT
GAME/TV
AUX1
AUX2
- - -
- - -
- - -
- - -
- - -
- - -
MOVE VALUE RETURN
RETURN
EXIT
SETUP
1–2. HDMI Input
TAPE
TUNER
CD
PHONO
- - -
- - -
- - -
- - -
MOVE VALUE RETURN
RETURN
EXIT
SETUP
Enter
Enter
S
e
t
u
p

52
First Time Setup—Continued
Component Video Setup
If you connect a video component to a COMPONENT
VIDEO IN, you must assign that input to an input
selector. For example, if you connect your DVD player
to COMPONENT VIDEO IN 3, you must assign COM-
PONENT VIDEO IN 3 to the DVD input selector.
By default, the DVD input selector is assigned to COM-
PONENT VIDEO IN 1, and all of the other input selec-
tors are assigned to the “- - -” option.
If you’ve connected your TV to the AV controller with a
component video cable, you can set the AV controller so
that composite video and S-Video sources are upcon-
verted* and output by the COMPONENT VIDEO MON-
ITOR OUT 1 or 2. You can set this for each input
selector by selecting the “- - -” option.
Notes:
• For composite video and S-Video upconversion for
the COMPONENT VIDEO MONITOR OUT 1 or 2,
the “Monitor Out” setting must be set to “Analog”
(see page 49), and the “Component Video Input” set-
ting must be set to “- - -”. See page 30 for more infor-
mation on video signal flow and upconversion.
• This procedure can also be performed on the AV con-
troller by using its [Setup] button, arrow buttons, and
[Enter] button.
Input selector Default assignment
DVD IN1
VCR/DVR ---
CBL/SAT ---
GAME/TV ---
AUX1 ---
AUX2 ---
TAPE - - -
TUNER - - - (Fixed)
CD ---
PHONO ---
1Press the [Receiver] button, fol-
lowed by the [Setup] button.
The main menu appears onscreen.
If the main menu doesn’t appear, make
sure the appropriate external input is
selected on your TV.
2Use the Up and Down [q]/[w] but-
tons to select “1. Input/Output
Assign”, and then press [Enter].
The “Input/Output Assign” menu
appears.
IN
OUT
Composite video, S-Video
Composite video, S-Video
Component video
Component video
Receiver
S
e
t
u
p
Enter
Enter
1. Input/Output Assign
1. Monitor Out
2. HDMI Input
3. Component Video Input
4. Digital Audio Input
5. Analog Audio Input
3Use the Up and Down [q]/[w] but-
tons to select “3. Component
Video Input”, and then press
[Enter].
The “Component Video Input” menu
appears.
4Use the Up and Down [q]/[w] but-
tons to select an input selector,
and use the Left and Right
[e]/[r] buttons to select:
IN1: Use the video component
connected to COMPONENT
VIDEO IN 1.
IN2: Use the video component
connected to COMPONENT
VIDEO IN 2.
IN3: Use the video component
connected to COMPONENT
VIDEO IN 3.
---: Output composite video and
S-Video sources from the
COMPONENT VIDEO
MONITOR OUT.
5Press the [Setup] button.
Setup closes.
Enter
Enter
1–3. Component Video Input
DVD
VCR/DVR
CBL/SAT
GAME/TV
AUX1
AUX2
IN1
- - -
- - -
- - -
- - -
- - -
MOVE VALUE RETURN
RETURN
EXIT
SETUP
1–3. Component Video Input
TAPE
TUNER
CD
PHONO
- - -
- - -
- - -
- - -
MOVE VALUE RETURN
RETURN
EXIT
SETUP
Enter
Enter
S
e
t
u
p

53
First Time Setup—Continued
If you connect a component to a digital audio input, you
must assign that input to an input selector. For example,
if you connect your CD player to OPTICAL IN 2, you
must assign OPTICAL IN 2 to the “CD” input selector.
Here are the default assignments.
Notes:
• Only FRONT can be assigned to the AUX 2 input
selector.
• This procedure can also be performed on the AV con-
troller by using its [Setup] button, arrow buttons, and
[Enter] button.
Digital Audio Input Setup
Input selector Default assignment
DVD COAX1
VCR/DVR COAX2
CBL/SAT COAX3
GAME/TV OPT1
AUX1 - - -
AUX2 FRONT (Fixed)
TAPE - - -
TUNER - - - (Fixed)
CD OPT2
PHONO - - -
1Press the [Receiver] button, fol-
lowed by the [Setup] button.
The main menu appears onscreen.
If the main menu doesn’t appear, make
sure the appropriate external input is
selected on your TV.
2Use the Up and Down [q]/[w] but-
tons to select “1. Input/Output
Assign”, and then press [Enter].
The “Input/Output Assign” menu
appears.
3Use the Up and Down [q]/[w] but-
tons to select “4. Digital Audio
Input”, and then press [Enter].
The “Digital Audio Input” menu
appears.
Receiver
S
e
t
u
p
Enter
Enter
1. Input/Output Assign
1. Monitor Out
2. HDMI Input
3. Component Video Input
4. Digital Audio Input
5. Analog Audio Input
Enter
Enter
1–4. Digital Audio Input
DVD
VCR/DVR
CBL/SAT
GAME/TV
AUX
AUX2
TAPE
TUNER
CD
PHONO
COAX1
COAX2
COAX3
OPT1
- - -
FRONT
- - -
- - -
OPT2
- - -
MOVE VALUE RETURN
RETURN
EXIT
SETUP
4Use the Up and Down [q]/[w] but-
tons to select an input selector,
and then use the Left and Right
[e]/[r] buttons to select:
“COAX1”, “COAX2”, “COAX3”,
“OPT1”, “OPT2”, or “- - - (ana-
log)”.
• When an HDMI IN is assigned to an
input selector in “HDMI Input
Setup” on page 50, this input assign-
ment is automatically set to the same
HDMI IN. And in addition to the
usual inputs (e.g., COAX1, COAX2,
etc.), you can also select HDMI
inputs.
• “AUX2” is used only for digital input
from the front panel terminals. When
HDMI IN is assigned to “AUX2” in
the “HDMI Input Setup” on page 50,
the same HDMI IN can be selected.
Examples:
If you connect your DVD player to the
OPTICAL IN 1 jack, set “DVD” to
“OPT1”.
If you want to listen to audio from the
component connected to the OPTICAL
IN 2 jack when the VCR/DVR input
selector is selected, set “VCR/DVR” to
“OPT2”.
If you want to listen to audio from the
component connected to the COAX-
IAL IN 1 jack when the CBL/SAT
input selector is selected, set
“CBL/SAT” to “COAX1”.
For input selectors that you don’t want
to assign a digital input jack, set to
“- - - (analog)”.
5Press the [Setup] button.
Setup closes.
Enter
Enter
S
e
t
u
p

54
First Time Setup—Continued
If you connect a component to the AV controller’s analog
multichannel input, you must assign that input to an
input selector. For example, if you connect your DVD
player to the MULTI CH input, you must assign it to the
DVD input selector.
If you connect a component to the AV controller’s bal-
anced input, you must assign that input to an input
selector. For example, if you connect your CD player to
the BALANCED input, you must assign it to the CD
input selector.
Notes:
• To listen to the component connected to the multi-
channel input, press the [Audio Sel] button repeatedly
to select Multich (see page 129).
• This procedure can also be performed on the AV con-
troller by using its [Setup] button, arrow buttons, and
[Enter] button.
Analog Audio Input Setup
1Press the [Receiver] button, fol-
lowed by the [Setup] button.
The main menu appears onscreen.
If the main menu doesn’t appear, make
sure the appropriate external input is
selected on your TV.
2Use the Up and Down [q]/[w] but-
tons to select “1. Input/Output
Assign”, and then press [Enter].
The “Input/Output Assign” menu
appears.
+
-
On Standby TV
Input
TV CH
TV VOL
--
/
---
10 11 12
D.TUN
+10 0
Clear
123
456
789
Input Selector
VCR
/
DVR CBL
/
SAT
DVD
Tape Tuner CD
Phono
Game
/
TV
Macro
123
VCRDVD
CDR/MD
CD
Zone
2
Remote Mode
Dimmer
Tape/AMP
Sleep
Receiver
TV Dock
Cable
VOL
CH
Disc
Album
+
-
Enter
T
o
p
M
e
n
u
M
e
n
u
Display Muting
E
x
i
t
G
u
i
d
e
Prev
CH
R
e
t
u
r
n
S
e
t
u
p
Audio
Repeat
Play Mode
Listening Mode
Playlist
RandomRec
Direct
Stereo
THX All ST
Subtitle
Surround
SAT
Zone
3
AUX 1 AUX 2
2, 3 2–
6
1
1, 7
Receiver
S
e
t
u
p
Enter
Enter
1. Input/Output Assign
1. Monitor Out
2. HDMI Input
3. Component Video Input
4. Digital Audio Input
5. Analog Audio Input
3Use the Up and Down [q]/[w] but-
tons to select “5. Analog Audio
Input”, and then press [Enter].
The “Analog Audio Input” menu
appears.
4Use the Left and Right [e]/[r]
buttons to select an input selec-
tor.
You can assign the multichannel input
to the following input selectors:
“DVD”, “VCR/DVR”, “CBL/SAT”,
“GAME/TV”, “AUX1”, “AUX2”,
“TAPE”, “CD”, or “PHONO”.
5Use the Up and Down [q]/[w] but-
tons to select “Balance”, and use
the Left and Right [e]/[r] but-
tons to select an input selector:
You can assign the balanced input to
the following input selectors: DVD,
“DVD”, “VCR/DVR”, “CBL/SAT”,
“GAME/TV”, “AUX1”, “AUX2”,
“TAPE”, “CD”, or “PHONO”.
6Use the Up and Down [q]/[w] but-
tons to select “Balance Input”,
and use the Left and Right
[e]/[r] buttons to select:
Stereo:
Select if the source is stereo and
you’ve connected it to the BAL-
ANCED L and R INPUT XLR jacks.
Mono:
Select if the source is mono and
you’ve connected it to the BAL-
ANCED L INPUT XLR jack.
7Press the [Setup] button.
Setup closes.
Enter
Enter
1–5. Analog Audio Input
Multich
Balance
Balance Input
DVD
CD
Stereo
VALUE RETURN
RETURN
EXIT
SETUP
Enter
Enter
Enter
S
e
t
u
p

55
First Time Setup—Continued
To use bi-amping, you must change the “Speaker Type”
setting. For hookup information, see page 25.
Notes:
• When bi-amping is used, the AV controller is able to
drive up to 5.1 speakers in the main room.
• Before you change these settings, turn down the vol-
ume.
Note:
This procedure can also be performed on the AV control-
ler by using its [Setup] button, arrow buttons, and [Enter]
button.
Speaker Settings
The onscreen menus shown in this manual may be
slightly different from what you see on your TV.
1Press the [Receiver] button, fol-
lowed by the [Setup] button.
The main menu appears onscreen.
If the main menu doesn’t appear, make
sure the appropriate external input is
selected on your TV.
2Use the Up and Down [q]/[w] but-
tons to select “2. Speaker
Setup”, and then press [Enter].
The “Speaker Setup” menu appears.
-
TV VOL
--
/
---
10 11 12
D.TUN
+10 0
Clear
456
789
Input Selector
Tape Tuner CD
Phono
Macro
123
VCRDVD
CDR/MD
CD
Zone
2
Remote Mode
Dimmer
Tape/AMP
Sleep
Receiver
TV Dock
Cable
VOL
CH
Disc
Album
+
-
Enter
T
o
p
M
e
n
u
M
e
n
u
Display Muting
E
x
i
t
G
u
i
d
e
Prev
CH
R
e
t
u
r
n
S
e
t
u
p
Playlist
RandomRec
SAT
Zone
3
2, 3
1
1, 5
2–
4
If you change these settings, you must run the auto-
matic speaker setup again (see page 58).
Receiver
S
e
t
u
p
Enter
Enter
2. Speaker Setup
1. Speaker Settings
2. Speaker Config
3. Speaker Distance
4. Level Calibration
5. Equalizer Settings
6. THX Audio Setup
3Use the Up and Down [q]/[w] but-
tons to select “1. Speaker Set-
tings”, and then press [Enter].
The “Speaker Settings” menu appears.
4Use the Up and Down [q]/[w] but-
tons to select “Speaker Type”,
and use the Left and Right
[e]/[r] buttons to select:
Normal:
Select this if you’ve connected your
front speakers normally.
Bi-Amp:
Select this if you’ve connected your
front speakers for bi-amped opera-
tion.
5Press the [Setup] button.
Setup closes.
Enter
Enter
2–1. Speaker Settings
Speaker Type Front
Normal
MOVE VALUE RETURN
RETURN
EXIT
SETUP
Enter
S
e
t
u
p

56
First Time Setup—Continued
For the onscreen setup menus to display properly, you
must specify the TV system used in your area.
Note:
This procedure can also be performed on the AV control-
ler by using its [Setup] button, arrow buttons, and [Enter]
button.
TV Format Setup
(not North American models)
1Press the [Receiver] button, fol-
lowed by the [Setup] button.
The main menu appears onscreen.
If the main menu doesn’t appear, make
sure the appropriate external input is
selected on your TV.
2Use the Up and Down [q]/[w] but-
tons to select “6. Miscella-
neous”, and then press [Enter].
The “Miscellaneous” menu appears.
3Use the Up and Down [q]/[w] but-
tons to select “2. OSD Setup”,
and then press [Enter].
The “OSD Setup” menu appears.
Note:
The “TV Format” (*) setting is not
available on the North American mod-
els.
Receiver
S
e
t
u
p
Enter
Enter
6. Miscellaneous
1. Volume Setup
2. OSD Setup
3. 12V Trigger A Setup
4. 12V Trigger B Setup
5. 12V Trigger C Setup
MOVE ENTER RETURN
ENTER
RETURN
EXIT
SETUP
Enter
Enter
6–2. OSD Setup
Immediate Display
Monitor Type
Display Position
TV Format
Language
On
16 : 9
Bottom
Auto
English
MOVE VALUE RETURN
RETURN
EXIT
SETUP
4Use the Up and Down [q]/[w] but-
tons to select “TV Format”, and
then use the Left and Right
[e]/[r] buttons to select:
Auto: Select this to have the AV
controller automatically
detect the TV system from the
video input signals.
NTSC: Select if the TV system in
your area is NTSC.
PAL: Select if the TV system in
your area is PAL.
5Press the [Setup] button.
Setup closes.
Enter
Enter
S
e
t
u
p

57
First Time Setup—Continued
For AM tuning to work properly, you must specify the
AM frequency step used in your area. Note that when
this setting is changed, all radio presets are deleted.
Note:
This procedure can also be performed on the AV control-
ler by using its [Setup] button, arrow buttons, and [Enter]
button.
If you connect an u-capable Onkyo MiniDisc
recorder, CD recorder, or RI Dock to the TAPE IN/OUT
jacks, or connect an RI Dock to the AUX 1 jacks, for u
to work properly, you must change this setting.
This setting can only be changed on the AV controller.
Note:
DOCK can be selected for the Tape input selector or
AUX 1 input selector, but not both at the same time.
AM Frequency Step Setup
(on some models)
1Press the [Receiver] button, fol-
lowed by the [Setup] button.
The main menu appears onscreen.
If the main menu doesn’t appear, make
sure the appropriate external input is
selected on your TV.
2Use the Up and Down [q]/[w] but-
tons to select “7. Hardware
Setup”, and then press [Enter].
The “Hardware Setup” menu appears.
3Use the Up and Down [q]/[w] but-
tons to select “3. Tuner”, and
then press [Enter].
The “Tuner” menu appears.
4Use the Up and Down [q]/[w] but-
tons to select “AM Freq Step”,
and then use the Left and Right
[e]/[r] buttons to select:
10kHz: Select if 10 kHz steps are
used in your area.
9kHz: Select if 9 kHz steps are used
in your area.
Receiver
S
e
t
u
p
Enter
Enter
7. Hardware Setup
1. Remote Control
2. Zone2/Zone3
3. Tuner
4. Analog Multich
5. HDMI
6. Network
MOVE ENTER RETURN
ENTER
RETURN
EXIT
SETUP
Enter
Enter
7–3. Tuner
AM Freq Step 9kHz
VALUE RETURN
RETURN
EXIT
SETUP
Enter
Enter
5Press the [Setup] button.
Setup closes.
Changing the Input Display
1
or
Press the [Tape] or [AUX 1] input
selector button so that “TAPE” or
“AUX1” appears on the display.
2
(3 seconds)
or
(3 seconds)
Press and hold down the [Tape]
or [AUX 1] input selector button
(about 3 seconds) to change the
setting.
Repeat this step to select MD, CDR, or
DOCK.
For the Tape input selector, the setting
changes in this order:
For the AUX 1 input selector, the set-
ting changes in this order:
AUX1 ↔ DOCK
S
e
t
u
p
1, 2 1, 2
TAPE → MD → CDR
DOCK
→
→

58
First Time Setup—Continued
With the supplied calibrated microphone, Audyssey
MultEQ XT automatically determines the number of
speakers connected, their size for purposes of bass
management, optimum crossover frequencies to the
subwoofer (if present), and distances from the primary
listening position.
Audyssey MultEQ
XT
then removes the distortion
caused by room acoustics by capturing room acoustical
problems over the listening area in both the frequency
and time domain. The result is clear, well-balanced
sound for everyone. Enabling Audyssey MultEQ
XT
allows you to also use Audyssey Dynamic EQ™, which
maintains the proper octave-to-octave balance at any
volume level.
Before using this function, connect and position all of
your speakers.
Measurement Positions
To create a listening environment in your home theater
that all listeners will enjoy, Audysssey MultEQ® takes
measurements at up to eight positions within the lis-
tening area.
■1st measurement position
This is the center position of your listening area, or
the listening position if there’s only one listener.
■2nd–8th measurement positions
These are the other listening positions (i.e., the
places where the other listeners will sit). You can
measure up to eight positions.
The following examples show some typical home theater
seating arrangements. Choose the one that best matches
yours, and position the microphone accordingly when
prompted.
Automatic Speaker Setup
(Audyssey MultEQ®XT)
About Audyssey Dynamic Volume
Audyssey Dynamic Volume solves the problem of
large variations in volume level between television
programs, commercials, and between the soft and
loud passages of movies. Dynamic Volume looks at
the preferred volume setting by the user and then
monitors how the volume of program material is
being perceived by listeners in real time to decide
whether an adjustment is needed. Whenever
necessary, Dynamic Volume makes the necessary
rapid or gradual adjustments to maintain the desired
playback volume level while optimizing the dynamic
range. Audyssey Dynamic EQ is integrated into
Dynamic Volume so that as the playback volume is
adjusted automatically, the perceived bass response,
tonal balance, surround impression, and dialog
clarity remain the same whether watching movies,
flipping between television channels, or changing
from stereo to surround sound content.
About Audyssey Dynamic EQ
Audyssey Dynamic EQ solves the problem of
deteriorating sound quality as volume is decreased by
taking into account human perception and room
acoustics. Dynamic EQ selects the correct frequency
response and surround levels moment-by-moment at
any user-selected volume setting. The result is bass
response, tonal balance, and surround impression
that remain constant despite changes in volume.
Dynamic EQ combines information from incoming
source levels with actual output sound levels in the
room, a prerequisite for delivering a loudness
correction solution. Audyssey Dynamic EQ works in
tandem with Audyssey MultEQ to provide well-
balanced sound for every listener at any volume level.
TV TV TV
TVTVTV
TV TV TV
–
: listening area : listening position

59
First Time Setup—Continued
Using Audyssey MultEQ® XT
+
-
On Standby TV
Input
TV CH
TV VOL
--
/
---
10 11 12
D.TUN
+10 0
Clear
123
456
789
Input Selector
VCR
/
DVR CBL
/
SAT
DVD
Tape Tuner CD
Phono
Game
/
TV
Macro
123
VCRDVD
CDR/MD
CD
Zone
2
Remote Mode
Dimmer
Tape/AMP
Sleep
Receiver
TV Dock
Cable
VOL
CH
Disc
Album
+
-
Enter
T
o
p
M
e
n
u
M
e
n
u
Display Muting
E
x
i
t
G
u
i
d
e
Prev
CH
R
e
t
u
r
n
S
e
t
u
p
Listening Mode
Playlist
RandomRec
Stereo
Surround
SAT
Zone
3
AUX 1 AUX 2
Enter ,
Setup Mic
1
2, 11
Notes:
• If the AV controller is muted, it will be unmuted
automatically when the automatic speaker setup
starts.
• Automatic speaker setup cannot be performed
while a pair of headphones is connected.
• It takes about 15 minutes to complete the auto-
matic speaker setup for three positions. Total mea-
surement time varies depending on the number of
positions and speakers.
• Do not disconnect the speaker setup microphone
during the automatic speaker setup, unless you
want to cancel the setup.
• Do not connect or disconnect any speakers during
the automatic speaker setup.
The onscreen menus shown in this manual may be
slightly different from what you see on your TV.
1Turn on the AV controller and the
connected TV.
On the TV, select the input to which the
AV controller is connected.
2Place the speaker setup micro-
phone at measurement point 1
(page 58), and connect it to the
Setup Mic jack.
Notes:
•
Before starting Audyssey MultEQ
®
XT
Automatic Speaker Setup, arrange
the room and connect the speakers as
you would for enjoying movies.
Changes to the room after auto setup
requires you run the auto setup again,
as room EQ characteristics may have
changed.
• When starting the automatic speaker
setup, do not stand between the
speakers and microphone, and avoid
obstacles blocking the path between
speakers and microphone. This will
produce inaccurate results.
• Position the microphone at ear height
of a seated listener with the micro-
phone tip pointed directly at the ceil-
ing using a tripod. Do not hold the
microphone in your hand during
measurements as this will produce
innacurate results.
• Make the room as quiet as possible.
Background noise can disrupt the
room measurements. Close win-
dows, silence cell phones, televi-
sions, radios, air conditioners,
fluorescent lights, home appliances,
light dimmers, or other devices.
• Cell phones should be turned off or
placed away from all audio electron-
ics during the measurement process
as Radio Frequency Interference
(RFI) may cause measurement dis-
ruptions (even if the cell phone is not
in use).
Auto Speaker Setup
Please place microphone at center of listening area at
ear height.
Next
ENTER
ENTER
1

60
First Time Setup—Continued
3Press [Enter].
The automatic speaker setup starts.
Test tones are played through each
speaker as Audyssey MultEQ® XT
Automatic Speaker Setup runs. This
process takes a few minutes. Please
refrain from talking during
measurements and do not stand
between speakers and the microphone.
4The speaker detect results
appear.
“Yes” means that the speaker was
detected. “No” means that no speaker
was detected.
If you agree with the results, use
the Up and Down [q]/[w] buttons
to select “Next”, and then press
[Enter].
The options are:
Next: Proceed to the next step.
Retry: Return to step 2 and try again.
Cancel: Cancel the automatic speaker
setup.
Enter
Auto Speaker Setup
Do not unplug Setup Mic.
Please keep quiet.
Now measuring. . .
2
Enter
Enter
Auto Speaker Setup
Speaker Detect Result
Next
Retry
Cancel
ENTER
ENTER
MOVE
:Yes :No
5The following screen appears.
Place the setup microphone at
the next position (see page 58),
and then press [Enter].
Audyssey MultEQ
®
XT performs more
measurements. This takes a few minutes.
6When prompted, place the setup
microphone at the next position,
and repeat step 5.
7After the 3rd or 7th measure-
ment, the following screen
appears.
Use the Up and Down [q]/[w] but-
tons to select an option, and then
press [Enter].
Next:
Select “Next” to begin measuring
the next measurement position.
After the 8th measurement has been
taken, the procedure automatically
proceeds to step 8.
Finish(Calculate):
Select this if you don’t want to
measure any more listening posi-
tions and are ready to calculate the
results, then go to step 8.
Auto Speaker Setup
Please place microphone at next position at ear height.
Next
ENTER
ENTER
2
Enter
Auto Speaker Setup
Do not unplug Setup Mic.
Please keep quiet.
Now measuring. . .
2
Enter
Enter
Auto Speaker Setup
Select [Next] to measure the next position, or select
[Finish] to calculate the Audyssey MultEQ room EQ
solution.
Next
Finish(Calculate )
ENTER
ENTER
MOVE

61
First Time Setup—Continued
Notes:
• When the automatic speaker setup is complete, the
“Equalizer Settings” (page 110) will be set to Audys-
sey.
• You can cancel the automatic speaker setup at any
point in the procedure simply by disconnecting the
setup microphone.
8When the measurements are
complete, the following screen
appears.
9When the calculations are com-
plete, the following screen
appears.
Use the Up and Down [q]/[w] but-
tons to select an option, and then
press [Enter].
Save:
Save the calculated settings and exit
the automatic speaker setup.
Review SP Config:
Review the speaker configuration
settings (see “Reviewing the
Results” on page 63).
Review SP Distance:
Review the speaker distance set-
tings (see “Reviewing the Results”
on page 63).
Review SP Level:
Review the speaker level settings
(see “Reviewing the Results” on
page 63).
Cancel:
Cancel the automatic speaker setup.
10 If you selected “Save”, the results are
saved, and the following screen
appears.
Calculating...
Auto Speaker Setup
Enter
Enter
Auto Speaker Setup
Save
Review SP Config
Review SP Distance
Review SP Level
Cancel
ENTER
ENTER
MOVE
Auto Speaker Setup
Saving...
11 Disconnect the setup Mic.
Auto Speaker Setup
Please, unplug Setup Mic.

62
First Time Setup—Continued
Error Messages
While the automatic speaker setup is in progress, one of
the following error messages may appear:
❑Ambient noise is too high
This message appears if the background noise is too
loud and the measurements cannot be performed
properly.
Remove the source of the noise and try again.
Retry: Return to the measured point immediately
before and start set up again.
Cancel: Cancel the automatic speaker setup.
❑Speaker Detect Error
This message appears if a speaker is not detected. “Yes”
means that a speaker was detected. “No” means that no
speaker was detected. Check your speaker connections
and retry, or cancel the automatic speaker setup.
The front right speaker has not been detected.
The surround right speaker has not been detected.
The surround back left speaker has not been detected.
There is a problem with the front left speaker. If the
warning triangle ( ) appears for the subwoofer, it may
be that the output from the subwoofer is too loud.
The number of speakers detected on the second or
third measurement was different to the number
detected on the first measurement.
Make sure speakers that cannot be detected are con-
nected property.
Retry: Return to step 2 and try again.
Cancel: Cancel the automatic speaker setup.
❑Writing Error!
This message appears if saving fails.
Try saving again. If this message appears after 2 or 3
attempts, the AV controller is probably malfunctioning.
Contact your Onkyo dealer.
Retry: Return to step 2 and try again.
Cancel: Cancel the automatic speaker setup.
Auto Speaker Setup
Ambient noise is too high.
Retry
Cancel
ENTER
!
ENTER
MOVE
Auto Speaker Setup
Next
Cancel
:Yes
:---
:No
:Error
ENTER
ENTER
Speaker Detect Error
!
MOVE
!
Auto Speaker Setup
Next
Cancel
:Yes
:---
:No
:Error
ENTER
ENTER
Speaker Detect Error
!
MOVE
!
Auto Speaker Setup
Next
Cancel
:Yes
:---
:No
:Error
ENTER
ENTER
Speaker Detect Error
!
MOVE
!
Auto Speaker Setup
Next
Cancel
:Yes
:---
:No
:Error
ENTER
ENTER
Speaker Detect Error
!
MOVE
!
Auto Speaker Setup
Next
Cancel
:Yes
:---
:No
:Error
ENTER
ENTER
Speaker Detect Error
!
MOVE
!
!
Auto Speaker Setup
Speaker Detect Error
Retry
Cancel
ENTER
!
ENTER
MOVE
Auto Speaker Setup
Writing Error!
Retry
Cancel
ENTER
!
ENTER
MOVE

63
First Time Setup—Continued
Reviewing the Results Changing the Speaker Settings Manually
In rare situations, proper measurements taken may not
be obtainable by the by the automatic speaker setup. For
example, there may be too much noise in the room. If
running the speaker setup a second time is still unsuc-
cessful you will have to set the speaker settings manu-
ally. (see pages 104–110).
Notes:
• For THX-certified speakers, the 80 Hz (THX) cross-
over frequency is recommended. If you use the auto-
matic speaker setup, you’ll need to manually select
80 Hz (THX) for each THX-certified speaker (see
page 104).
• Because of the complexities of low-frequency sounds
and the way they interact with a room, THX recom-
mends setting the subwoofer level and distance manu-
ally.
Using a Powered Subwoofer
If you’re using a powered subwoofer and it outputs very
low-frequency sound at a low volume level, it may not be
detected by the automatic speaker setup.
If the “Subwoofer” appears on the “Review SP Config”
screen as “No”, increase the subwoofer’s volume to the
half-way point, set it to its highest crossover frequency,
and then try running the automatic speaker setup again.
Note that if the volume is set too high and the sound dis-
torts, detection issues may occur, so use an appropriate
volume level. If the subwoofer has a low-pass filter
switch, set it to Off or Direct. Refer to your subwoofer’s
instruction manual for details.
Use the Up and Down [q]/[w] but-
tons to select the settings that
you want to review, and then
press [Enter].
The options are:
Review SP Config
Review the speaker configuration
settings.
Review SP Distance
Review the speaker distance set-
tings.
Review SP Level
Review the speaker level settings.
Press [Return] to return to the previous
screen.
Enter
Enter
Auto Speaker Setup
Save
Review SP Config
Review SP Distance
Review SP Level
Cancel
ENTER
ENTER
MOVE
Auto Speaker Setup
Review SP Config
Subwoofer
Front
Center
Surround
Surr Back
Surr Back Ch
RETURN
RETURN
Yes
Full Band
80Hz
100Hz
150Hz
2ch
Auto Speaker Setup
Review SP Distance
Left
Center
Rightr
Surr Right
SurrBack
Surr Left
Subwoofer
RETURN
RETURN
15.0ft
15.0ft
15.0ft
7.0ft
7.0ft
7.0ft
15.0ft
Auto Speaker Setup
Review SP Level
Left
Center
Rightr
Surr Right
SurrBack
Surr Left
Subwoofer
RETURN
RETURN
+12.0dB
0.0dB
-12.0dB
+3.0dB
+4.0dB
-3.0dB
0.0dB

64
Basic Operations
Selecting the Input Source
3
1
+
-
On Standby TV
Input
TV CH
TV VOL
--
/
---
10 11 12
D.TUN
+10 0
Clear
123
456
789
Input Selector
VCR
/
DVR CBL
/
SAT
DVD
Tape Tuner CD
Phono
Game
/
TV
Macro
123
VCRDVD
CDR/MD
CD
Zone
2
Remote Mode
Dimmer
Tape/AMP
Sleep
Receiver
TV Dock
Cable
VOL
CH
Disc
Album
+
-
Enter
T
o
p
M
e
n
u
M
e
n
u
Display Muting
E
x
i
t
G
u
i
d
e
Prev
CH
R
e
t
u
r
n
S
e
t
u
p
SAT
Zone
3
AUX z AUX 2
3
1
1
1Use the AV controller’s input selector buttons to select an input source.
To select an input source with the remote controller, press its [Receiver]
Remote Mode button, and then use its Input Selector buttons.
2Start playback on the source component.
When you select DVD or another video component, on your TV, you’ll need to select
the video input that’s connected to the AV controller’s COMPONENT VIDEO MON-
ITOR OUT 1, COMPONENT VIDEO MONITOR OUT 2/ZONE 2 OUT, HDMI OUT
MAIN, HDMI OUT SUB, or MONITOR OUT.
On some DVD players, you may need to turn on the digital audio output.
3To adjust the volume, use the Master Volume control, or the remote con-
troller’s VOL [q]/[w] button.
The volume can be set to −∞ dB, −81.5 dB through +18.0 dB (relative display).
The AV controller is designed for home theater enjoyment. It has a wide volume range,
allowing precise adjustment.
The volume level can also be displayed as an absolute value. See “Volume Setup” on
page 123.
4Select a listening mode and enjoy!
See “Using the Listening Modes” on page 90.
R
emo
t
e
controller
Receiver
+10
123
456
789
VCR
/
DVR CBL
/
SAT
DVD
Tape Tuner CD
Phono
Game
/
TV
AUX 1 AUX 2
AV controller
R
emo
t
e
controller
VOL
AV controller

65
Basic Operations—Continued
This section explains functions that can be used with any
input source.
You can adjust the brightness of the display.
You can adjust the volume of each speaker while listen-
ing to an input source. These temporary adjustments are
cancelled when the AV controller is set to Standby.
Notes:
• You cannot use this function while the AV controller
is muted.
• Speakers that are set to “No” or “None” in the
“Speaker Config” cannot be adjusted (see page 104).
■Headphones
While a pair of headphones is connected, you can use the
[CH Sel], [Level–], and [Level+] buttons to adjust the
volume of each headphone speaker (left and right), from
–12 dB to +12 dB each.
These settings are stored when the AV controller is set to
Standby.
You can temporarily mute the output of the AV control-
ler.
Tip:
You can specify how much the output is muted with the
“Muting Level” setting (see page 123).
Setting the Display Brightness
Remote
controller
AV controller
Press the remote controller’s
[Dimmer] button repeatedly to
select: Normal, Dim, or Dimmer.
You can also use the AV controller’s
[Dimmer] button (not Australian mod-
els).
-
TV VOL
--
/
---
10 11 12
D.TUN
+10 0
Clear
456
789
Input Selector
Tape Tuner CD
Phono
Macro
123
VCRDVD
CDR/MD
CD
Zone
2
Remote Mode
Dimmer
Tape/AMP
Sleep
Receiver
TV Dock
Cable
VOL
CH
Disc
Album
+
-
Enter
T
o
p
M
e
n
u
M
e
n
u
Display Muting
E
x
i
t
G
u
i
d
e
Prev
CH
R
e
t
u
r
n
S
e
t
u
p
RC-691M
Audio
Repeat
Play Mode
Open/Close
Listening Mode
DVD HDD
Playlist
RandomRec
Test Tone
CH Sel
Direct
Stereo
Level
+
Level
-
L Night
Audio Sel
THX All ST
Re-EQ
Subtitle
Video Off
VCR
Surround
SAT
Zone
3
Muting
CH Sel Level – +
Sleep
Dimmer
Display
Phones Dimmer Display
Press
[Receiver]
first
Dimmer
Adjusting Speaker Levels
Use the remote controller’s [CH
Sel] button to select each
speaker, and use the [Level–] and
[Level+] buttons to adjust the vol-
ume.
You can adjust the volume of each
speaker from –12 dB to +12 dB
(–15 dB to +12 dB for the subwoofer).
Muting the AV Controller
Press the remote controller’s
[Muting] button.
The output is muted and the MUTING
indicator flashes on the display, as
shown.
To unmute the AV controller, press the
[Muting] button again, or adjust the
volume.
The Mute function is cancelled when
the AV controller is set to Standby.
CH Sel
Level
+
Level
-
Muting

66
Basic Operations—Continued
With the sleep timer, you can set the AV controller to
turn off automatically after a specified period.
If you need to cancel the sleep timer, press the [Sleep]
button repeatedly until the SLEEP indicator disappears.
To check the time remaining until the AV controller sleeps,
press the [
Sleep
] button. Note that if you press the [
Sleep
]
button while the sleep time is being displayed, you’ll
shorten the sleep time by 10 minutes.
For private listening, you can connect a pair of stereo
headphones (1/4-inch phone plug) to the AV controller’s
Phones jack.
Notes:
• Always turn down the volume before connecting your
headphones.
• While the headphones plug is inserted in the Phones
jack, the speakers are turned off and the Headphone
indicator lights up.
• When you connect a pair of headphones, the listening
mode is set to Stereo, unless it’s already set to Stereo,
Mono, or Direct.
• Only the Stereo, Direct, and Mono listening modes
can be used with headphones (the listening modes
available also depend on the currently selected input
source).
• When the multichannel input is used, only the front
left and right audio can be heard in the headphones.
You can adjust the bass and treble for the front speakers,
except when the Direct or THX listening mode is
selected.
■Bass
You can boost or cut low-frequency sounds output by the
front speakers from –10 dB to +10 dB in 1 dB steps.
■Treble
You can boost or cut high-frequency sounds output by
the front speakers from –10 dB to +10dB in 1dB steps.
Notes:
• This setting is not available when the multichannel
Analog input is selected.
• The tone control settings do not apply to the Direct, or
THX listening modes.
You can display various information about the current
input source as follows.
The following information can typically be displayed:
*If the input signal is analog, no format information is displayed.
If the input signal is PCM, the sampling frequency is displayed.
If the input signal is digital but not PCM, the signal format and
the number of channels is displayed. For some digital input sig-
nals, including multichannel PCM, the signal format, number of
channels, and sampling frequency is displayed.
Information is displayed for about three seconds, then the previ-
ously displayed information reappears.
Using the Sleep Timer
Press the [Receiver] button, and
then press the [Sleep] button
repeatedly to select the required
sleep time.
The sleep time can be set from 90 to 10
minutes in 10 minute steps.
The SLEEP indicator appears on the
display when the sleep timer has been
set. The specified sleep time appears on
the display for about five seconds, then
the previous display reappears.
Using Headphones
Sleep
Receiver
Adjusting the Bass & Treble
1Press the AV controller’s [Tone]
button repeatedly to select Bass
or Treble for Front, Center, Sur-
round, SurrBack, or Subwoofer.
2Use the Tone Plus [+] and Minus
[–] buttons to adjust.
Displaying Source Information
Remote
controller
AV controller
Press the [Display] button
repeatedly to cycle through the
available information.
Display
Input source
Listening
mode
Signal format*
Sampling
frequency

67
Listening to the Radio
With the built-in tuner, you can enjoy AM and FM radio
stations and store your favorite stations as presets for
easy selection.
Tuning into AM/FM Radio Stations
■Auto Tuning Mode
When tuned into a station, the TUNED indicator
appears. When tuned into a stereo FM station, the FM
STEREO indicator also appears. (The FM STEREO
indicator will not appear on models that have
HD Radio reception.)
■Manual Tuning Mode
The North American model changes FM frequency in
0.2 MHz steps, 10 kHz steps for AM. For other models
it’s 0.05 MHz steps for FM and 9 kHz steps for AM.
In Manual Tuning mode, FM stations will be in mono.
Tuning into Weak FM Stereo Stations
If the signal from a stereo FM station is weak, it may be
impossible to get good reception. In this case, switch to
Manual Tuning mode and listen to the station in mono.
Listening to AM/FM Stations
Use the [Tuner] input selector
button to select AM or FM.
In this example, FM has been selected.
(Actual display depends on country.)
1Press the [Tuning Mode] button
so that the AUTO indicator
appears on the display.
2Press the Tuning Up or Down
[q]/[w] button.
Searching stops when a station is
found.
Tuner
Tuning Mode
Tuning
Band Frequency
AUTO
TUNED
FM STEREO
1Press the [Tuning Mode] button
so that the AUTO indicator disap-
pears from the display.
2Press and hold the Tuning Up or
Down [q]/[w] button.
The frequency stops changing when
you release the button.
Press the button repeatedly to change
the frequency one step at a time.

68
Listening to the Radio—Continued
■Tuning into Stations by Frequency
You can tune into AM and FM stations directly by enter-
ing the appropriate frequency.
Displaying AM/FM Radio Information
Note:
When you select a preset with a custom name (see
page 118), its name is displayed instead of the band and
frequency.
1Press the [Receiver] button, fol-
lowed by the [D.TUN] button.
The [Receiver] button flashes.
(Actual display depends on country.)
2Within 8 seconds, use the num-
ber buttons to enter the fre-
quency of the radio station.
For example, to tune to 87.5 (FM),
press 8, 7, 5.
Note:
While the [Receiver] button is flashing,
you cannot select another input source
with the remote controller.
+
-
On Standby TV
Input
TV CH
TV VOL
--
/
---
10 11 12
D.TUN
+10 0
Clear
123
456
789
Input Selector
VCR
/
DVR CBL
/
SAT
DVD
Tape Tuner CD
Phono
Game
/
TV
Macro
123
VCRDVD
CDR/MD
CD
Zone
2
Remote Mode
Dimmer
Tape/AMP
Sleep
Receiver
TV Dock
Cable
T
o
p
M
e
n
u
M
e
n
u
SAT
Zone
3
AUX 1 AUX 2
D.TUN
Receiver
Number
buttons
Receiver
D.TUN
Clear
+10 0
123
456
789
VCR
/
DVR CBL
/
SAT
DVD
Tape Tuner CD
Phono
Game
/
TV
AUX 1 AUX 2
Press the [Display] button to dis-
play the available information.
Display
Band
Listening mode
Frequency Preset #

69
Listening to the Radio—Continued
You can store a combination of up to 40 of your favorite
AM and FM radio stations.
Note:
You can name your radio presets for easy identification
(see page 118).
Selecting Presets
Deleting Presets
Presetting AM, FM, XM, and SIRIUS
Stations
1Tune into the AM, FM, XM, or SIR-
IUS station you want to store as a
preset.
2Press the [Memory] button.
The preset number flashes.
3While the preset number is flash-
ing (about 8 seconds), use the
Preset [e]/[r] buttons to select a
preset from 1 through 40.
4Press the [Memory] button again
to store the station.
The station is stored and the preset
number stops flashing.
Repeat this procedure for all of your
favorite stations.
2, 4 3
To select a preset, use the Preset
[e]/[r] buttons or the remote
controller’s CH [+/–] button.
1Select the preset that you want to
delete.
See the previous section.
2While holding down the [Mem-
ory] button, press the [Tuning
Mode] button.
The preset is deleted and its number
disappears from the display.
+
-
On Standby TV
Input
TV CH
TV VOL
--
/
---
10 11 12
D.TUN
+10 0
Clear
123
456
789
Input Selector
VCR
/
DVR CBL
/
SAT
DVD
Tape Tuner CD
Phono
Game
/
TV
Macro
123
VCRDVD
CDR/MD
CD
Zone
2
Remote Mode
Dimmer
Tape/AMP
Sleep
Receiver
TV Dock
Cable
VOL
CH
Disc
Album
+
-
Enter
T
o
p
M
e
n
u
M
e
n
u
Display Muting
E
x
i
t
G
u
i
d
e
Prev
CH
R
e
t
u
r
n
S
e
t
u
p
SAT
Zone
3
AUX 1 AUX 2
CH +/–
Preset
CH
Disc
Album
+
-
2

70
Listening to the Radio—Continued
HD Radio technology brings digital radio to conven-
tional analog AM and FM radio stations, with improved
sound quality, better reception, and new data services.
HD Radio technology provides CD-quality sound for
FM stations and FM-quality sound for AM stations. In
addition, FM HD Radio stations can transmit multiple
programs on the same frequency by using multicast
channels. Text data display incudes station name, song
title, artist name, and so on.
For more information about HD Radio technology, visit:
www.ibiquity.com
www.hdradio.com
About HD Radio Stations
HD Radio stations broadcast on the same AM and FM
frequencies they’ve always used, and you can receive
them by tuning into your favorite station as normal (see
page 67). You can store them as presets just like AM and
FM stations (see page 69).
If the current AM or FM station supports HD Radio tech-
nology, the HD indicator lights up.
While a digital HD Radio transmission is being received,
the DIGITAL indicator lights up. While an analog HD
Radio transmission is being received, the ANALOG
indicator lights up.
• If the current AM or FM station supports HD Radio
technology, the station’s name will be displayed
instead of the band and frequency.
• When music data is received, song title and artist
name information is displayed.
• If the current HD Radio station supports multicast
channels, the name of the currently selected multicast
channel will be displayed.
Listening to HD Radio™ Stations
(North American model only)
HD indicator
HD Radio channel number
Station name
Artist nameSong title
-
TV
CH
TV VOL
--
/
---
10 11 12
D.TUN
+10 0
Clear
456
789
Input Selector
Tape Tuner CD
Phono
Game
/
TV
Macro
123
VCRDVD
CDR/MD
CD
Zone
2
Remote Mode
Dimmer
Tape/AMP
Sleep
Receiver
TV Dock
Cable
VOL
CH
Disc
Album
+
-
Enter
T
o
p
M
e
n
u
M
e
n
u
Display Muting
E
x
i
t
G
u
i
d
e
Prev
CH
R
e
t
u
r
n
S
e
t
u
p
RC-691M
Audio
Repeat
Play Mode
Open/Close
Listening Mode
DVD HDD
Playlist
RandomRec
Test Tone
CH Sel
Direct
Stereo
Level
+
Level
-
L Night
Audio Sel
THX All ST
Re-EQ
Subtitle
Video Off
VCR
Surround
SAT
Zone
3
AUX 1 AUX 2
Display
Enter
Audio Sel
,
Audio Selector
EnterDis
p
la
y

71
Listening to the Radio—Continued
Selecting Multicast Channels
FM HD Radio stations can transmit multiple programs
on the same frequency by using what are called multicast
channels. If the current HD Radio station is broadcasting
multicast channels, the SPS (secondary program ser-
vices) indicator lights up.
Selecting the Audio Format (Blend Mode)
HD Radio stations transmit both analog and digital ver-
sions of their programs and you can choose which one
you want to listen to.
Note:
Multicast channels 2 through 8 only carry a digital sig-
nal, so to select an audio format, you must select multi-
cast channel #1 first.
Displaying HD Radio Information
Press the [Display] button repeatedly to cycle through
the available information.
1Press [Enter].
The SPS indicator flashes.
2Use the Up and Down Arrow
[q]/[w] buttons to select a multi-
cast channel.
If you select a multicast channel that is
not currently broadcasting, a plus [+]
symbol will appear, indicating that the
channel has been reserved. When
broadcasting commences, that channel
will be selected automatically.
Within 5 seconds, press [Enter] to set
the multicast channel.
Note:
Multicast channels are not available on
AM.
Remote
controller
AV controller
Use the [Audio Sel] button to
select “Auto” or “Analog”.
Auto: Select to use the digital sig-
nal.
Analog: Select to use the analog sig-
nal.
Enter
Enter
Enter
Reserved channel indication
HD Radio channel number
Audio Sel
Station information
Artist information
Song title information
Frequency

72
Listening to the Radio—Continued
RDS only works in areas where RDS broadcasts are
available. When tuned to an RDS station, the RDS indi-
cator appears.
■What is RDS?
RDS stands for Radio Data System and is a method of
transmitting data in FM radio signals. It was developed
by the European Broadcasting Union (EBU) and is avail-
able in most European countries. RDS is approved by the
National Radio Systems Committee (NRSC) and is
available in North America.
Many FM stations use it these days. In addition to dis-
playing text information, RDS can also help you find
radio stations by type (e.g., news, sport, rock, etc.).
The AV controller supports four types of RDS informa-
tion:
PS (Program Service)
When tuned to an RDS station that’s broadcasting PS
information, the station’s name will be displayed. Press-
ing the [Display] button will display the frequency for 3
seconds.
RT (Radio Text)
When tuned to an RDS station that’s broadcasting text
information, the text will be shown on the display (see
page 73).
PTY (Program Type)
This allows you to search RDS radio stations by type
(see page 73).
TP (Traffic Program)
This allows you to search for RDS radio stations that
broadcast traffic information (see page 73).
Notes:
• In some cases, the characters displayed on the AV con-
troller may not be identical to those broadcast by the
radio station. Also, unexpected characters may be dis-
played when unsupported characters are received.
This is not a malfunction.
• If the signal from an RDS station is weak, RDS data
may be displayed intermittently or not at all.
RDS Program Types (PTY)
Using RDS
RDS indicator
Type Display
None NONE
News reports NEWS
Current affairs AFFAIRS
Information INFO
Sport SPORT
Education EDUCATE
Drama DRAMA
Culture CULTURE
Science and technology SCIENCE
Varied VARIED
Pop music POP M
Rock music ROCK M
Middle of the road music EASY M
Light classics LIGHT M
Serious classics CLASSICS
Other music OTHER M
Weather WEATHER
Finance FINANCE
Children’s programmes CHILDREN
Social affairs SOCIAL
Religion RELIGION
Phone in PHONE IN
Travel TRAVEL
Leisure LEISURE
Jazz music JAZZ
Country music COUNTRY
National music NATION M
Oldies music OLDIES
Folk music FOLK M
Documentary DOCUMENT
Alarm test TEST
Alarm ALARM

73
Listening to the Radio—Continued
Displaying Radio Text (RT)
When tuned to an RDS station that’s broadcasting text
information, the text can be displayed.
Notes:
• The message “Waiting” may appear while the AV con-
troller waits for the RT information.
• If the message “No Text Data” appears on the display,
no RT information is available.
Finding Stations by Type (PTY)
You can search for radio stations by type.
Listening to Traffic News (TP)
You can search for stations that broadcast traffic news.
Press the [RT/PTY/TP] button
once.
The RT information scrolls across the
display.
1Use the [Tuner] input selector
button to select FM.
2Press the [RT/PTY/TP] button
twice.
The current program type appears on
the display.
RT/PTY/TP
23
14, 5
3Use the Preset [e]/[r] buttons to
select the type of program you
want.
See the table on page 72.
4To start the search, press [Enter].
The AV controller searches until it finds
a station of the type you specified, at
which point it stops briefly before con-
tinuing with the search.
5When a station you want to listen
to is found, press [Enter].
If no stations are found, the message
“Not Found” appears.
1Use the [Tuner] input selector
button to select FM.
2Press the [RT/PTY/TP] button
three times.
If the current radio station is broadcast-
ing TP (Traffic Program), “[TP]” will
appear on the display and traffic news
will be heard as and when it’s broad-
cast. If “TP” without square brackets
appears, this means that the station is
not broadcasting TP.
3To locate a station that is broad-
casting TP, press [Enter].
The AV controller searches until it finds
a station that’s broadcasting TP.
If no stations are found, the message
“Not Found” appears.
2
13

74
Listening to the Radio—Continued
About XM Radio
XM is North America’s number one satellite radio com-
pany, offering an extraordinary variety of commercial-
free music, plus the best in premier sports, news, talk
radio, comedy, children’s and entertainment program-
ming, broadcast in superior digital audio quality coast to
coast. For more information, or to subscribe, U.S. cus-
tomers visit xmradio.com or call XM Listener Care at
1-800-XMRADIO (1-800-967-2346); Canadian cus-
tomers visit xmradio.ca or call XM Listener Care at
1-877-GETXMSR (1-877-438-9677).
XM Ready® Legal
XM monthly service subscription sold separately. XM
Mini-Tuner and Home Dock required (each sold sepa-
rately) to receive XM service. It is prohibited to copy,
decompile, disassemble, reverse engineer, hack, manip-
ulate or otherwise make available any technology or
software incorporated in receivers compatible with the
XM satellite Radio System. Installation costs and other
fees and taxes, including a one-time activation fee may
apply. All fees and programming subject to change.
Channels with frequent explicit language are indicated
with an XL. Channel blocking is available for XM radio
receivers by calling 1-800-XMRADIO (U.S. residents)
and 1-877-GETXMSR (Canadian residents). Only avail-
able in the 48 contiguous United States and Canada.
©2007 XM Satellite Radio Inc. All rights reserved.
XM Ready® Subscription
Once you have installed the XM Mini-Tuner Home
Dock, inserted the XM Mini-Tuner, connected the XM
Mini-Tuner Home Dock to your XM Ready
®
audio sys-
tem, and installed the antenna, you are ready to subscribe
and begin receiving XM programming. There are three
places to find your eight character XM Radio ID: On the
XM Mini-Tuner, on the XM Mini-Tuner package, and on
XM Channel 0. Record the Radio ID below for reference.
Note:
The XM Radio ID does not use the letters “I”, “O”, “S”
or “F”.
Activate your XM Satellite Radio service in the U.S.
online at http://activate.xmradio.com or call 1-800-
XMRADIO (1-800-967- 2346). Activate your XM Sat-
ellite Radio service in Canada online at https://acti-
vate.xmradio.ca or call 1-877-GET-XMSR (1-877-438-
9677). You will need a major credit card. XM will send
a signal from the satellites to activate the full channel
lineup. Activation normally takes 10-15 minutes, but
during peak busy periods you may need to keep your
XM Ready audio system on for up to an hour. When you
can access the full lineup on your XM Ready audio sys-
tem you are done.
Connecting the XM Mini-Tuner and Home
Dock
To receive XM Satellite Radio, you need an XM Mini-
Tuner and Home Dock, which includes a home antenna.
These are sold separately. For connection information,
refer to the instruction manual supplied with the XM
Mini-Tuner and Home Dock.
Listening to XM Satellite Radio®
(North American Model Only)
XM Mini-Tuner jack

75
Listening to the Radio—Continued
Setting the Satellite Radio Mode
Before you can listen to XM Satellite Radio, you must
set the Satellite Radio mode to XM.
Selecting XM Satellite Radio
1Press the [Receiver] Remote
Mode button, followed by the
[Setup] button.
The main menu appears onscreen.
2Use the Up and Down [q]/[w] but-
tons to select “7. Hardware
Setup”, and then press [Enter].
The “Hardware Setup” menu appears.
3Use the Up and Down [q]/[w] but-
tons to select “3. Tuner”, and
then press [Enter].
The “Tuner” screen appears.
--
/
---
Input Selector
Macro
123
VCRDVD
CDR/MD
CD
Zone
2
Remote Mode
Dimmer
Tape/AMP
Sleep
Receiver
TV Dock
Cable
VOL
CH
Disc
Album
+
-
Enter
T
o
p
M
e
n
u
M
e
n
u
Display Muting
E
x
i
t
G
u
i
d
e
Prev
CH
R
e
t
u
r
n
S
e
t
u
p
Playlist
RandomRec
SAT
Zone
3
Receiver
Setup
Enter
Receiver
S
e
t
u
p
Enter
Enter
7. Hardware Setup
1. Remote Control
2. Zone2/Zone3
3. Tuner
4. Analog Multich
5. HDMI
6. Network
MOVE ENTER RETURN
ENTER
RETURN
EXIT
SETUP
Enter
Enter
7–3. Tuner
Satellite Radio None
VALUE RETURN
RETURN
EXIT
SETUP
4Use the Left and Right [e]/[r]
buttons to select “XM”.
If there are 2 items on the Tuner
screen, use Up and Down [q]/[w]
buttons to select “Satellite
Radio”.
Pressing the Left and Right [e]/[r]
buttons cycles through the following
options: None → XM → SIRIUS →
XM/SIRIUS
None: Select if you’re not using
satellite radio.
XM: Select to use XM Satellite
Radio.
SIRIUS: Select to use SIRIUS Satel-
lite Radio.
XM/SIRIUS:Select to use XM Satel-
lite Radio and SIRIUS Sat-
ellite Radio.
5When you’ve finished, press the
[Setup] button.
Setup closes.
AV controller On the AV controller, press the
[Tuner] Input Selector button
repeatedly to select XM.
Remote
controller On the remote controller, press
the [Receiver] Remote Mode but-
ton, and then press the [Tuner]
Input Selector button repeatedly
to select XM.
If “CHECK XM TUNER” appears on
the display, make sure the XM Mini-
Tuner is connected properly.
Enter
S
e
t
u
p
Tuner
Tuning
Receiver
Tuner

76
Listening to the Radio—Continued
Signing Up for XM Satellite Radio
Once you have installed the XM Mini-Tuner and Home
Dock, you are ready to subscribe to XM Satellite Radio.
You’ll need a major credit card and your XM Radio ID.
There are three places you can find your 8-character XM
Radio ID:
1. On the XM Mini-Tuner
2. On the XM Mini-Tuner packaging
3. On XM Channel 0, as explained below
Notes:
• RADIO ID cannot be selected in Category Search
mode. You must select Channel Search mode (see
page 76).
• The following letters are not used in XM Satellite
Radio IDs: I, O, S, F.
• XM Satellite Radio will transmit a special signal to
your AV controller to activate the full channel lineup.
Activation normally takes between 10 and 15 minutes,
but during busy peak periods, you may need to leave
the AV controller turned on for up to an hour.
Selecting XM Radio Channels
There are three ways to select XM radio channels:
1. Channel Search mode: select any channel.
2.
Category Search mode:
select channels by category.
3. Direct tuning: enter channel number.
Note:
You can’t select Channel Search mode or Category
Search mode while the Tuning Arrow indicators
are flashing, as tuning is in progress.
■Channel Search Mode
1
AV controller
Use the Tuning Up and Down
[q]/[w] buttons to select RADIO
ID.
Your XM Radio ID number is dis-
played. Write it below for reference.
ID
2To sign up, go to:
http://activate.xmradio.com
Or call: 1-800-967-2346
For XM Canada, go to:
http://xmradio.ca
Or call: 1-877-438-9677
1Press the [Receiver] Remote
Mode button, and then press the
[Enter] button repeatedly to
select Channel Search mode.
This procedure can also be performed
on the AV controller by using its
[Tuner] button, and [Tuning Mode] but-
ton.
2Use the Up and Down [q]/[w] but-
tons to select a channel.
You can also use the Left and Right
[e]/[r] buttons to select a category.
+
-
On Standby TV
Input
TV CH
TV VOL
--
/
---
10 11 12
D.TUN
+10 0
Clear
123
456
789
Input Selector
VCR
/
DVR CBL
/
SAT
DVD
Tape Tuner CD
Phono
Game
/
TV
Macro
123
VCRDVD
CDR/MD
CD
Zone
2
Remote Mode
Dimmer
Tape/AMP
Sleep
Receiver
TV Dock
Cable
VOL
CH
Disc
Album
+
-
Enter
T
o
p
M
e
n
u
M
e
n
u
Display Muting
E
x
i
t
G
u
i
d
e
Prev
CH
R
e
t
u
r
n
S
e
t
u
p
Listening Mode
Playlist
RandomRec
Stereo
Surround
SAT
Zone
3
AUX 1 AUX 2
Receiver
D.TUN
Enter
Number
buttons
Receiver
Enter
Enter
Channel name
Channel number

77
Listening to the Radio—Continued
■Category Search Mode
■Direct Tuning
You can select an XM radio channel directly by entering
its number.
Selecting Channels on the AV controller:
Selecting the Previous Channel:
1Press the [Receiver] Remote
Mode button, and then press the
[Enter] button repeatedly to
select Category Search mode.
This procedure can also be performed
on the AV controller by using its
[Tuner] button, and [Tuning Mode] but-
ton.
2Use the Left and Right [e]/[r]
buttons to select a category, and
use the Up and Down [q]/[w] but-
tons to select a channel in that
category.
1Press the [Receiver] Remote
Mode button, followed by the
[D.TUN] button.
The [Receiver] button flashes.
2Within 8 seconds, use the num-
ber buttons to enter the channel
number.
For example, to select channel #20,
press 0, 2, 0, or 2, 0, [Enter].
Note:
While the [Receiver] button is flashing,
you cannot select another input source
with the remote controller.
Remote
controller
Receiver
Enter
Enter
Remote
controller
Receiver
D.TUN
Clear
12
D.TUN
0
Clear
123
456
789
VCR
/
DVR CBL
/
SAT
DVD
Tape Tuner CD
Game
/
TV
AUX 1 AUX 2
1
AV controller
Press the [Tuning Mode] button
repeatedly to select Channel
Search mode or Category Search
mode.
2
AV controller
Press [Enter] repeatedly to select
a category.
3
AV controller
Use the Tuning Up and Down
[q]/[w] buttons to select a chan-
nel.
In Channel Search mode, you can
select any channel.
In Category Search mode, you can only
select channels from the currently
selected category.
To listen to the previously
selected XM channel, press the
[Return] button.
R
e
t
u
r
n
Remote
controller
AV controller

78
Listening to the Radio—Continued
Displaying XM Radio Information
The following information can be displayed:
Notes:
• If the category, artist, or song title is not available,
“- - -” will be displayed instead.
• The listening mode is not displayed when Zone 2 or
Zone 3 is selected.
Positioning the XM Mini-Tuner System
You can check the signal strength of the XM radio signal
and adjust the position of the XM Mini-Tuner system
accordingly.
Press the [Display] button
repeatedly to cycle through the
available information.
Display
Remote
controller
AV controller
Channel name
↓
Channel number & preset number
↓
Category
↓
Artist
↓
Song title
↓
Listening mode
1Press the [Receiver] Remote
Mode button, followed by the
[Setup] button.
The main menu appears onscreen.
2Use the Up and Down [
q
]/[
w
] but-
tons to select “4. Source Setup”,
and then press [Enter].
The “Source Setup” menu appears.
Note:
If the “Satellite Radio” mode is set to
“None” (see page 75), the “5. Satellite
Radio” item is not available.
--
/
---
10 11 12
Input Selector
Macro
123
VCRDVD
CDR/MD
CD
Zone
2
Remote Mode
Dimmer
Tape/AMP
Sleep
Receiver
TV Dock
Cable
VOL
CH
Disc
Album
+
-
Enter
T
o
p
M
e
n
u
M
e
n
u
Display Muting
E
x
i
t
G
u
i
d
e
Prev
CH
R
e
t
u
r
n
S
e
t
u
p
Listening Mode
Playlist
RandomRec
Stereo
Surround
SAT
Zone
3
Setup
Receiver
Enter
Receiver
S
e
t
u
p
Enter
Enter
4. Source Setup
1. IntelliVolume
2. A/V Sync
3. Name Edit
4. Picture Adjust
5. Satellite Radio
6. SIRIUS Parental Lock
MOVE ENTER RETURN
ENTER
RETURN
EXIT
SETUP
DVD

79
Listening to the Radio—Continued
Notes:
• So long as the signal strength is good, you can enjoy
XM Radio by using either satellite or terrestrial recep-
tion.
• Terrestrial signals are only available in certain areas.
• The XM information is only displayed when the “Sat-
ellite Radio” mode is set to “XM” or “XM/SIRIUS”
(see page 75).
• If you’re using both XM Satellite Radio and SIRIUS
Satellite Radio and the “Satellite Radio” mode is set to
“XM/SIRIUS” (see page 75), signal strength meters
for both systems appear on the same screen.
XM Radio Messages
The following messages may appear while using XM
Satellite radio.
❑CHECK ANTENNA
The XM antenna is not properly connected to the
Mini-Tuner Dock. Check the connection. Check the
antenna cable for damage.
❑UPDATING
XM is updating your Mini-Tuner with the latest
encryption code. Wait a few seconds until the update
is done. Alternatively, you may be attempting to tune
to a channel that is blocked or that you cannot
receive with your subscription package. To receive
that channel, contact XM Satellite Radio.
❑NO SIGNAL
The XM Mini-Tuner cannot receive the satellite sig-
nal. Check the XM antenna for obstructions to the
southern sky. Check the antenna positioning with the
Antenna Aiming function (see page 78).
❑LOADING
The AV controller is tuning or decoding audio or text
data. Please wait. If this occurs often, check the XM
antenna position with the Antenna Aiming function
(see page 78).
❑OFF AIR
The XM channel you selected is not currently broad-
casting. Select another channel.
❑UPGRADE XM TUNER
The connected XM CNP-1000 is incompatible. The
AV controller features advanced technology that is
designed for use with the XM Mini-Tuner. Contact
XM Listener Care and ask about upgrading your XM
CNP-1000 to an XM Mini-Tuner. Have the AV con-
troller’s model name and CNP-1000 XM ID number
ready beforehand, and explain that your AV control-
ler is displaying the message “Upgrade XM Tuner”.
If you already have an XM Mini-Tuner connected
and you see this message, turn off the AV controller,
make sure the XM Mini-Tuner is properly seated in
the Mini-Tuner Dock, and then turn the AV control-
ler back on again. If the message reappears, contact
XM Listener Care and explain the issue that you’re
experiencing and the corrective actions you’ve tried.
❑CHECK XM TUNER
The AV controller is having difficulty communicat-
ing with the XM Mini-Tuner module. Make sure the
XM Mini-Tuner is properly seated in the Mini-Tuner
Dock. And make sure the Mini-Tuner Dock cable is
properly connected to the AV controller and is not
damaged. If the issue persists, contact XM Listener
Care. Have the AV controller’s model name ready
beforehand, and explain the issue that you’re experi-
encing and the corrective actions you’ve tried.
❑Unavailable Channel
You may be attempting to select a channel that is
unavailable or has changed to a different channel
number. Check xmradio.com for the latest channel
listing.
3Use the Up and Down [q]/[w] but-
tons to select “5. Satellite
Radio”, and then press [Enter].
The “Satellite Radio” screen appears.
The name of the currently selected
input selector is displayed in a box.
4Position the XM Mini-Tuner
Antenna so that as many bars as
possible (up to 3) appear on the
XM Satellite signal strength
meter.
The best signal is achieved when the
antenna is pointing to the southern sky
through an unobstructed window.
If you cannot receive a satellite signal,
position the XM Mini-Tuner System so
that as many bars as possible (up to 3)
appear on the XM Terrestrial signal
strength meter.
Enter
Enter
4–5. Satellite Radio
Satellite Terrestrial
Satellite Terrestrial
MOVE RETURN
RETURN
EXIT
SETUP
TUNER
XM Antenna Aiming
SIRIUS Antenna Aiming
siriusID: [ ]
XM Listener Care phone number:
US: 1-800-967-2346
Canada: 1-877-438-9677

80
Listening to the Radio—Continued
Note:
Hardware and required basic monthly subscription sold
separately. Installation costs and other fees and taxes,
including a one-time activation fee may apply. Subscrip-
tion fee is consumer only. All fees and programming
subject to change.
What is SIRIUS Satellite Radio?
Simply The Best Radio on RadioTM with all your favor-
ite entertainment including 100% commercial-free
music, plus superior sports coverage, uncensored talk
and comedy, world-class entertainment, news, weather
and more for your car, home or office. For more informa-
tion visit sirius.com or siriuscanada.ca.
A warning against reverse engineering:
It is prohibited to copy, decompile, disassemble, reverse
engineer, or manipulate any technology incorporated in
receivers compatible with the SIRIUS Satellite Radio
system.
Setting Up the SiriusConnect™ Home
Tuner
The optional SiriusConnect Home tuner kit includes
everything for easy home installation, including the Sir-
iusConnect receiver, indoor/outdoor antenna with 21-
foot cable, 8-pin mini DIN connector cable, and an AC
power adapter. See the SiriusConnect Home tuner’s
instructions for more information.
Use the 8-pin mini DIN connector cable to connect the
SiriusConnect receiver to the SIRIUS jack on the rear of
the AV controller.
To use the included antenna indoors, you must place it at
a north-, west-, or east-facing window, depending on
where you live. If this isn’t possible, you’ll need to
install it outside, away from any overhead obstructions.
Listening to SIRIUS Satellite Radio®
(North American Models Only)
“SIRIUS” and the SIRIUS dog
logo are registered trademarks of
SIRIUS Satellite Radio Inc.
Important SIRIUS Satellite Radio Information
SIRIUS is available in the US for subscribers with
addresses in the continental US and is available in
Canada for subscribers with a Canadian address. To
Get SIRIUS Satellite Radio a subscription and
compatible tuner and antenna are required and sold
separately. Visit sirius.com for the most complete
and up-to-date channel lineup and information.
“SIRIUS” and the SIRIUS dog logo and related
marks are trademarks of SIRIUS Satellite Radio Inc.
SiriusConnect
receiver
8-pin mini DIN
connector cable
AC power
Indoor/outdoor antenna
with 21-foot cable
AV controller
SIRIUS
jack

81
Listening to the Radio—Continued
Positioning the Antenna
For a consistent satellite signal, the antenna must be posi-
tioned correctly. Use the following map to determine which
area you are in and position the antenna accordingly.
Area 1:
Point the antenna toward the sky in the
east
,
north-
east
, or
southeast
, either through a window or outside.
Area 2: Point the antenna toward the sky in the north or
northeast, either through a window or outside.
Area 3: Point the antenna toward the sky in the north or
northwest, either through a window or outside.
Area 4:
Point the antenna toward the sky in the
west
,
north-
west
, or
southwest
, either through a window or outside.
Area 5: Put the antenna outside and point it straight up.
The antenna cannot be used indoors.
Setting the Satellite Radio Mode
Before you can listen to SIRIUS Satellite Radio, you
must set the Satellite Radio mode to SIRIUS.
1Press the [Receiver] Remote
Mode button, followed by the
[Setup] button.
The main menu appears onscreen.
HORIZON
SKY
SOUTH
WEST EAST
NORTH
1
23
4
5
+
-
On Standby TV
Input
TV CH
TV VOL
--
/
---
10 11 12
D.TUN
+10 0
Clear
123
456
789
Input Selector
VCR
/
DVR CBL
/
SAT
DVD
Tape Tuner CD
Phono
Game
/
TV
Macro
123
VCRDVD
CDR/MD
CD
Zone
2
Remote Mode
Dimmer
Tape/AMP
Sleep
Receiver
TV Dock
Cable
VOL
CH
Disc
Album
+
-
Enter
T
o
p
M
e
n
u
M
e
n
u
Display Muting
E
x
i
t
G
u
i
d
e
Prev
CH
R
e
t
u
r
n
S
e
t
u
p
Playlist
RandomRec
SAT
Zone
3
AUX 1 AUX 2
Receiver
Setup
Enter
Tuner
Receiver
S
e
t
u
p
2Use the Up and Down [q]/[w] but-
tons to select “7. Hardware
Setup”, and then press [Enter].
The “Hardware Setup” menu appears.
3Use the Up and Down [q]/[w] but-
tons to select “3. Tuner”, and
then press [Enter].
The “Tuner” screen appears.
4Use the Left and Right [e]/[r]
buttons to select “SIRIUS”.
If there are 2 items on the Tuner
screen, use Up and Down [q]/[w]
buttons to select “Satellite
Radio”.
Pressing the Left and Right [e]/[r]
buttons cycles through the following
options: None → XM → SIRIUS →
XM/SIRIUS
None: Select if you’re not using
satellite radio.
XM: Select to use XM Satellite
Radio.
SIRIUS: Select to use SIRIUS Satel-
lite Radio.
XM/SIRIUS:Select to use XM Satel-
lite Radio and SIRIUS Sat-
ellite Radio.
5When you’ve finished, press the
[Setup] button.
Setup closes.
Enter
Enter
7. Hardware Setup
1. Remote Control
2. Zone2/Zone3
3. Tuner
4. Analog Multich
5. HDMI
6. Network
MOVE ENTER RETURN
ENTER
RETURN
EXIT
SETUP
Enter
Enter
7–3. Tuner
Satellite Radio None
VALUE RETURN
RETURN
EXIT
SETUP
Enter
Enter
S
e
t
u
p

82
Listening to the Radio—Continued
Selecting SIRIUS Satellite Radio
Signing Up for SIRIUS Satellite Radio
Before you can use SIRIUS Satellite Radio, you must
first sign up for an account. You’ll need a major credit
card and your SIRIUS Satellite Radio ID, which you can
get from the AV controller, as explained below, or from
the SiriusConnect Home tuner package.
Note:
Your ID is also displayed on the Satellite Radio screen.
See “Positioning the SiriusConnect Home Antenna” on
page 87.
Selecting SIRIUS Satellite Radio Channels
There are three ways to select SIRIUS Satellite Radio
channels:
1. Channel Search mode: select any channel.
2.
Category Search mode:
select channels by category.
3. Direct tuning: enter channel number.
■Channel Search Mode
On the AV controller, press the
[Tuner] Input Selector button
repeatedly to select SIRIUS.
On the remote controller, press
the [Receiver] Remote Mode but-
ton, and then press the [Tuner]
Input Selector button repeatedly
to select SIRIUS.
If “CHECK SR TUNER” appears on
the display, make sure the SiriusCon-
nect receiver is connected properly. If
“ANTENNA ERROR” appears, make
sure the antenna is connected properly.
1
AV controller
Use the Tuning Up and Down
[q]/[w] buttons to select
channel 0.
Your SIRIUS Satellite Radio ID num-
ber is displayed. Write it below.
ID
2To sign up, go to:
http://activate.siriusradio.com
Or call: 1-888-539-SIRIUS (7474)
Tuner
Tuning
Receiver
Tuner
Remote
controller
AV controller
1Press the [Receiver] Remote
Mode button, and then press the
[Enter] button repeatedly to
select Channel Search mode.
This procedure can also be performed
on the AV controller by using its
[Tuner] button, and [Tuning Mode] but-
ton.
2Use the Up and Down [q]/[w] but-
tons to select a channel.
You can also use the Left and Right
[e]/[r] buttons to select a category.
+
-
On Standby TV
Input
TV CH
TV VOL
--
/
---
10 11 12
D.TUN
+10 0
Clear
123
456
789
Input Selector
VCR
/
DVR CBL
/
SAT
DVD
Tape Tuner CD
Phono
Game
/
TV
Macro
123
VCRDVD
CDR/MD
CD
Zone
2
Remote Mode
Dimmer
Tape/AMP
Sleep
Receiver
TV Dock
Cable
VOL
CH
Disc
Album
+
-
Enter
T
o
p
M
e
n
u
M
e
n
u
Display Muting
E
x
i
t
G
u
i
d
e
Prev
CH
R
e
t
u
r
n
S
e
t
u
p
SAT
Zone
3
AUX 1 AUX 2
Receiver
D.TUN
Enter
Number
buttons
Receiver
Enter
Enter
Channel name
Channel number

83
Listening to the Radio—Continued
■Category Search Mode
■Direct Tuning
You can select a SIRIUS Satellite Radio channel directly
by entering its number.
Notes:
• If you select an unavailable channel, “INVALID
CHANNEL” appears on the display.
• If you select a channel that you are not subscribed to,
“CALL SIRIUS” appears on the display.
• Channels that are locked must be unlocked before you
can listen to them. See “Parental Lock” on page 84 for
more information.
Selecting Channels on the AV controller:
Selecting the Previous Channel:
1
Remote
controller
Press the [Receiver] Remote
Mode button, and then press the
[Enter] button repeatedly to
select Category Search mode.
This procedure can also be performed
on the AV controller by using its
[Tuner] button, and [Tuning Mode] but-
ton.
2Use the Left and Right [e]/[r]
buttons to select a category, and
use the Up and Down [q]/[w] but-
tons to select a channel in that
category.
1
Remote
controller
Press the [Receiver] Remote
Mode button, followed by the
[D.TUN] button.
The [Receiver] button flashes.
2Within 8 seconds, use the num-
ber buttons to enter the channel
number.
For example, to select channel #20,
press 0, 2, 0, or 2, 0, [Enter].
Note:
While the [Receiver] button is flashing,
you cannot select another input source
with the remote controller.
Receiver
Enter
Enter
Receiver
D.TUN
Clear
12
D.TUN
0
Clear
123
456
789
VCR
/
DVR CBL
/
SAT
DVD
Tape Tuner CD
Game
/
TV
AUX 1 AUX 2
1
AV controller
Press the [Tuning Mode] button
repeatedly to select Channel
Search mode or Category Search
mode.
2
AV controller
Press [Enter] repeatedly to select
a category.
3
AV controller
Use the Tuning Up and Down
[q]/[w] buttons to select a chan-
nel.
In Channel Search mode, you can
select any channel.
In Category Search mode, you can only
select channels from the currently
selected category.
To listen to the previously
selected SIRIUS Satellite Radio
channel, press the [Return] but-
ton.
R
e
t
u
r
n
Remote
controller
AV controller

84
Listening to the Radio—Continued
Parental Lock
With SIRIUS Parental Lock, you can lock out channels
that you do not want to receive and use a 4-digit PIN
number to prevent others from unlocking them.
1Press the [Receiver] Remote
Mode button, followed by the
[Setup] button.
The main menu appears onscreen.
2Use the Up and Down [
q
]/[
w
] but-
tons to select “4. Source Setup”,
and then press [Enter].
The “Source Setup” menu appears.
Note:
If the “Satellite Radio” mode is set to
“None” or “XM” (see page 81), the “6.
SIRIUS Parental Lock” item is not
available.
TV VOL
--
/
---
10 11 12
D.TUN
+10 0
Clear
Input Selector
Phono
Macro
123
VCRDVD
CDR/MD
CD
Zone
2
Remote Mode
Dimmer
Tape/AMP
Sleep
Receiver
TV Dock
Cable
VOL
CH
Disc
Album
+
-
Enter
T
o
p
M
e
n
u
M
e
n
u
Display Muting
E
x
i
t
G
u
i
d
e
Prev
CH
R
e
t
u
r
n
S
e
t
u
p
Playlist
RandomRec
SAT
Zone
3
Receiver
Setup
Enter
Receiver
S
e
t
u
p
Enter
Enter
4. Source Setup
1. IntelliVolume
2. A/V Sync
3. Name Edit
4. Picture Adjust
5. Satellite Radio
6. SIRIUS Parental Lock
MOVE ENTER RETURN
ENTER
RETURN
EXIT
SETUP
DVD
3Use the Up and Down [q]/[w] but-
tons to select “6. SIRIUS Parental
Lock”, and then press [Enter].
The “SIRIUS Parental Lock” screen
appears.
4Press the [D.TUN] button, and
then use the number buttons to
enter the 4-digit PIN number.
Or
Use the Left and Right [e]/[r]
buttons to select a number on the
screen, and then press [Enter].
Repeat this for each of the four
digits in the PIN number.
If you’re entering the PIN number for
the very first time, the PIN is stored,
and the following screen appears.
If you’ve already set a PIN number, you
must enter the correct PIN to get to this
screen. If you enter the wrong PIN, the
message “Wrong Code!” appears and
you’ll have to enter the PIN again.
5Use the Up and Down [q]/[w] but-
tons to select “Parental Lock”,
and then press [Enter].
The “Parental Lock” screen appears.
Enter
Enter
MOVE
Enter Code
123456789
RETURN
ENTER
RETURN
EXIT
SETUP
TUNER
4–6. SIRIUS Parental Lock
INPUT
0
D.TUN
Clear
12
D.TUN
0
Clear
123
456
789
VCR
/
DVR CBL
/
SAT
DVD
Tape Tuner CD
Game
/
TV
AUX 1 AUX 2
Enter
Enter
or
Edit Code
Parental Lock
RETURN
ENTER
RETURN
EXIT
SETUP
TUNER
4–6. SIRIUS Parental Lock
ENTER
Enter
Enter
Edit Code
New Code
Confirm
123456789
MOVE RETURN
ENTER
RETURN
EXIT
SETUP
TUNER
4–6. SIRIUS Parental Lock
INPUT
0
****
**

85
Listening to the Radio—Continued
Notes:
• While a channel is locked, it cannot be selected for
listening.
• To unlock a channel, you must enter the correct PIN
number and change it to Unlocked in step 6.
Changing the PIN Number
6Use the Up and Down [q]/[w] but-
tons to select a channel, and use
the Left and Right [e]/[r] but-
tons to select Locked or
Unlocked.
The number, name, and status of the
currently selected channel is displayed.
7When you’ve finished, press
[Enter] to save your changes, or
press [Return] to return to the
previous screen without saving.
When [Enter] is pressed, the confirma-
tion message “Locked” or “Unlocked”
appears.
8Press the [Setup] button.
Setup closes.
1Press the [Receiver] Remote
Mode button, followed by the
[Setup] button.
The main menu appears onscreen.
2Use the Up and Down [q]/[w] but-
tons to select “4. Source Setup”,
and then press [Enter].
The “Source Setup” menu appears.
Note:
If the “Satellite Radio” mode is set to
“None” or “XM” (see page 81), the “6.
SIRIUS Parental Lock” item is not
available.
Enter
Enter
S
e
t
u
p
Receiver
S
e
t
u
p
Enter
Enter
4. Source Setup
1. IntelliVolume
2. A/V Sync
3. Name Edit
4. Picture Adjust
5. Satellite Radio
6. SIRIUS Parental Lock
MOVE ENTER RETURN
ENTER
RETURN
EXIT
SETUP
DVD
3Use the Up and Down [q]/[w] but-
tons to select “6. SIRIUS Parental
Lock”, and then press [Enter].
The “SIRIUS Parental Lock” screen
appears.
4Press the [D.TUN] button, and
then use the number buttons to
enter the old 4-digit PIN number.
Or
Use the Left and Right [e]/[r]
buttons to select a number on the
screen, and then press [Enter].
Repeat this for each of the four
digits in the old PIN number.
If you enter the correct PIN number, the
following screen appears.
If you enter the wrong PIN number, the
message “Wrong Code!” appears and
you’ll have to enter the PIN again.
5Use the Up and Down [q]/[w] but-
tons to select “Edit Code”, and
then press [Enter].
The “New Code” screen appears.
Enter
Enter
MOVE
Enter Code
123456789
RETURN
ENTER
RETURN
EXIT
SETUP
TUNER
4–6. SIRIUS Parental Lock
INPUT
0
D.TUN
Clear
12
D.TUN
0
Clear
123
456
789
VCR
/
DVR CBL
/
SAT
DVD
Tape Tuner CD
Game
/
TV
AUX 1 AUX 2
Enter
Enter
or
Edit Code
Parental Lock
RETURN
ENTER
RETURN
EXIT
SETUP
TUNER
4–6. SIRIUS Parental Lock
ENTER
Enter
Enter
Edit Code
New Code
Confirm
123456789
MOVE RETURN
ENTER
RETURN
EXIT
SETUP
TUNER
4–6. SIRIUS Parental Lock
INPUT
0

86
Listening to the Radio—Continued
Displaying SIRIUS Satellite Radio
Information
The following information can be displayed:
Note:
If the category, artist/composer, or song title is not avail-
able, “- - -” will be displayed instead.
6Press the [D.TUN] button, and
then use the number buttons to
enter the new 4-digit PIN number.
Or
Use the Left and Right [e]/[r]
buttons to select a number on the
screen, and then press [Enter].
Repeat this for each of the four
digits in the new PIN number.
The Confirm screen appears.
7Confirm the new PIN number by
entering it again.
If you confirm the PIN number cor-
rectly, the new PIN is saved and the
message “Complete” appears.
If you confirm the PIN number incor-
rectly, “Wrong Code!” appears, and
you’ll be returned to step 5 to try again.
8Press the [Setup] button.
Setup closes.
Enter
or
D.TUN
Clear
12
D.TUN
0
Clear
123
456
789
VCR
/
DVR CBL
/
SAT
DVD
Tape Tuner CD
Game
/
TV
AUX 1 AUX 2
Edit Code
New Code
Confirm
123456789
MOVE RETURN
ENTER
RETURN
EXIT
SETUP
TUNER
4–6. SIRIUS Parental Lock
INPUT
0
****
**
S
e
t
u
p
Press the [Display] button
repeatedly to cycle through the
available information.
/
Input Selector
Macro
123
VCRDVD
CDR/MD
CD
Zone
2
Remote Mode
Dimmer
Tape/AMP
Sleep
Receiver
TV Dock
Cable
VOL
CH
Disc
Album
+
-
Enter
T
o
p
M
e
n
u
M
e
n
u
Display Muting
E
x
i
t
G
u
i
d
e
Prev
CH
R
e
t
u
r
n
S
e
t
u
p
Listening Mode
Playlist
RandomRec
SAT
Zone
3
Display
Receiver
Enter
Display
Remote
controller
AV controller
Channel name
↓
Channel number & preset number
↓
Category
↓
Artist/composer
↓
Song title
↓
Listening mode

87
Listening to the Radio—Continued
Positioning the SiriusConnect Home
Antenna
You can check the strength of the SIRIUS Satellite Radio
signal and adjust the position of the SiriusConnect Home
antenna accordingly.
Notes:
• So long as the signal strength is good, you can enjoy
SIRIUS Satellite Radio by using either satellite or ter-
restrial reception.
• Terrestrial signals are only available in certain areas.
• The SIRIUS information on the Satellite Radio screen
is only displayed when the “Satellite Radio” mode is
set to “SIRIUS” or “XM/SIRIUS” (see page 81).
• If you’re using both XM Satellite Radio and SIRIUS
Satellite Radio and the “Satellite Radio” mode is set to
“XM/SIRIUS” (see page 81), signal strength meters
for both systems appear on the same screen.
1Press the [Receiver] Remote
Mode button, followed by the
[Tuner] button, and [Setup] but-
ton.
The main menu appears onscreen.
2Use the Up and Down [q]/[w] but-
tons to select “4. Source Setup”,
and then press [Enter].
The “Source Setup” menu appears.
Note:
If the “Satellite Radio” mode is set to
“None” (see page 81), the “5. Satellite
Radio” item is not available.
--
/
---
10 11 12
+10 0
Clear
Input Selector
Macro
123
VCRDVD
CDR/MD
CD
Zone
2
Remote Mode
Dimmer
Tape/AMP
Sleep
Receiver
TV Dock
Cable
VOL
CH
Disc
Album
+
-
Enter
T
o
p
M
e
n
u
M
e
n
u
Display Muting
E
x
i
t
G
u
i
d
e
Prev
CH
R
e
t
u
r
n
S
e
t
u
p
Listening Mode
Playlist
RandomRec
Stereo
Surround
SAT
Zone
3
Setup
Receiver
Enter
Receiver
S
e
t
u
p
Enter
Enter
4. Source Setup
1. IntelliVolume
2. A/V Sync
3. Name Edit
4. Picture Adjust
5. Satellite Radio
6. SIRIUS Parental Lock
MOVE ENTER RETURN
ENTER
RETURN
EXIT
SETUP
DVD
3Use the Up and Down [q]/[w] but-
tons to select “5. Satellite
Radio”, and then press [Enter].
The Satellite Radio screen appears.
The name of the currently selected
input selector is displayed in a box.
4Position the SiriusConnect Home
antenna so that as many bars as
possible (up to 3) appear on the
SIRIUS Satellite signal strength
meter.
If you cannot receive a satellite signal,
position the SiriusConnect Home
antenna so that as many bars as possible
(up to 3) appear on the SIRIUS Terres-
trial signal strength meter.
Enter
Enter
4–5. Satellite Radio
Satellite Terrestrial
Satellite Terrestrial
MOVE RETURN
RETURN
EXIT
SETUP
TUNER
XM Antenna Aiming
SIRIUS Antenna Aiming
siriusID: [ ]

88
Listening to the Radio—Continued
SIRIUS Satellite Radio Messages
The following messages may appear while using
SIRIUS Satellite Radio.
❑ACQUIRING
The SiriusConnect receiver is acquiring the signal or
no signal is present. Make sure the SiriusConnect
Home tuner is connected properly and that there are
no obstacles close by.
❑ANTENNA ERROR
Make sure the SiriusConnect Home tuner is con-
nected properly.
❑SUB UPDATED
Displayed while your subscription is being updated.
No operations can be performed until this message
has cleared.
❑UPDATING XXX%
Displayed while the channel map is being updated.
Wait until the updating is complete.
❑UPDATING
Displayed while the SiriusConnect receiver’s firm-
ware is being updated.
❑INVALID CHANNEL
Displayed if you select an unavailable channel.
❑CALL SIRIUS
Displayed when you select a channel to which you
are not subscribed. Call SIRIUS if you want to sub-
scribe.
❑CHECK SR TUNER
Displayed if the SiriusConnect receiver is not con-
nected. Make sure the SiriusConnect receiver is con-
nected properly, and make sure its AC adapter is
plugged in.

89
Recording
This section explains how to record the input source and
how to record audio and video from separate sources.
Notes:
• The surround sound and DSP listening modes cannot
be recorded.
• Copy-protected DVDs cannot be recorded.
• Sources connected to the analog multichannel input
cannot be recorded.
• Various restrictions apply to digital recording. Refer
to the manuals supplied with your digital recording
equipment for more details.
• Digital input signals are output by only the digital out-
puts, and analog input signals are output by only the
analog outputs. There is no internal conversion from
digital to analog or vice versa.
• DTS signals will be recorded as noise, so don’t
attempt analog recording of DTS CDs or LDs.
Audio sources can be recorded to a recorder (e.g., cas-
sette deck, CDR, MD) connected to the TAPE OUT or
DIGITAL OPTICAL OUT jacks. Video sources can be
recorded to a video recorder (e.g., VCR, DVR) con-
nected to the VCR/DVR OUT jacks. See pages 28 to 44
for hookup information.
Note:
If you select a different input source during recording,
that input source will be recorded instead.
You can overdub audio onto your video recordings by
simultaneously recording audio and video from two sep-
arate sources. This is possible because only the audio
source is switched when an audio-only input source,
such as TAPE, Tuner, or CD, is selected, the video
source remains the same.
In the following example, audio from the CD player con-
nected to the CD IN and video from the camcorder con-
nected to the AUX 2 INPUT VIDEO jack are recorded
by the VCR connected to the VCR/DVR OUT jacks.
Recording the Input Source
1
Remote
controller
Use the input selector buttons to
select the source that you want
to record.
See “Which Connections Should I
Use?” on page 29 to see which signals
can be output and recorded.
You can watch the source while record-
ing it. The AV controller’s Master Vol-
ume control has no effect on recording.
2On your recorder, start record-
ing.
3On the source component, start
playback.
+10
123
456
789
VCR
/
DVR CBL
/
SAT
DVD
Tape Tuner CD
Phono
Game
/
TV
AUX 1 AUX 2
Recording from Different AV Sources
1Prepare the camcorder and CD player for
playback.
2Prepare the VCR for recording.
3Press the [AUX 2] input selector button.
4Press the [CD] input selector button.
This selects the CD player as the audio source but
leaves the camcorder as the video source.
5Start recording on the VCR, then start
playback on the camcorder and CD player.
Video from the camcorder and audio from the CD
player are recorded by the VCR.
Camcorder
video signal
audio signal
CD Player VCR

90
Using the Listening Modes
For a description of each listening mode, see “About the
Listening Modes” on page 97.
Selecting on the AV Controller
■[Stereo] button
This button selects the Stereo listening mode.
■Listening Mode [e]/[r] buttons
Pressing these buttons repeatedly cycles through all
of the listening modes that can be used with the cur-
rent input source.
Selecting with the Remote Controller
■[Stereo] button
This button selects the Stereo listening mode.
■[Surround] button
This button selects the Dolby Digital and DTS lis-
tening modes.
■Listening Mode [e]/[r] buttons
Pressing these buttons repeatedly cycles through all
of the listening modes that can be used with the cur-
rent input source.
■[Direct] button
This button selects the Direct listening mode.
■[THX] button
This button selects the THX listening modes.
■[All ST] button
This button selects the All Channel Stereo listening
mode.
Selecting the Listening Modes
• The Dolby Digital and DTS listening modes
can only be selected if your DVD player is
connected to the AV controller with a digital
audio connection (coaxial, optical, or HDMI).
• The listening modes you can select depends
on the format of the input signal. To check
the format, see “Displaying Source Informa-
tion” on page 66.
• While a pair of headphones is connected,
you can only select the Mono, Direct, or Ste-
reo listening mode.
Stereo Listening Mode
VOL
CH
Disc
Album
+
-
Enter
T
o
p
M
e
n
u
M
e
n
u
Display Muting
E
x
i
t
G
u
i
d
e
Prev
CH
R
e
t
u
r
n
S
e
t
u
p
RC-691M
Audio
Repeat
Play Mode
Open/Close
Listening Mode
DVD HDD
Playlist
RandomRec
Test Tone
CH Sel
Direct
Stereo
Level
+
Level
-
L Night
Audio Sel
THX All ST
Re-EQ
Subtitle
Video Off
VCR
Surround
,
Stereo
Direct THX
All ST
Surround

91
Using the Listening Modes—Continued
Analog and PCM Sources
Listening Modes Available for Each Source Format
✔: Available Listening Modes
Source format
Analog/PCM Multi
channel
Analog
Multichannel PCM
32–96
kHz*1
*1. 32/44.1/48/88.2/96kHz
176.4/
192kHz*2
*2. DVD-Audio discs output multichannel 176.4/192 kHz PCM only via HDMI.
32–96 kHz*1 176.4/192 kHz*2
Multi
channel 2ch Mono/Mul
tiplex
Multi
channel 2ch Mono/Mul
tiplex
CD, TV, radio, DVD DVD DVD
Direct ✔✔✔✔✔✔✔✔✔
Stereo ✔✔ ✔✔✔✔✔✔
Mono ✔ ✔✔✔
Multichannel ✔✔ ✔
Neo:6 ✔*4
Neural THX ✔*7 ✔*5*7
Dolby PLII Movie/
Dolby PLIIx Movie*3
*3. If there are no surround back speakers, Dolby Pro Logic II is used.
✔✔*4
*4. Cannot be selected with some source formats.
✔
Dolby PLII Music/
Dolby PLIIx Music*3 ✔✔*4 ✔
Dolby PLII Game/
Dolby PLIIx Game*3 ✔✔
Dolby EX ✔*4
Neo:6 Cinema ✔✔
Neo:6 Music ✔✔
THX Cinema/Music/Games*5
*5. Available only when using surround speakers.
✔
Dolby PLII/Dolby PLIIx Movie
+ THX Cinema*5 ✔*3 ✔*4 ✔*3
Dolby PLII/Dolby PLIIx Music
+ THX Music*5 ✔*3 ✔*4 ✔*3
Dolby PLII/Dolby PLIIx Game
+ THX Games*5 ✔*3 ✔*3
Neo:6 Cinema/Music
+THX Cinema/Music*5 ✔✔
Neo:6 + THX
Cinema/Music/Game ✔*4
PLII Game
+ THX Ultra2 Games ✔ ✔
THX Surround EX ✔*4
THX Ultra2
Cinema/Music/Games ✔*4
Neural THX
+ THX Cinema/Music/Games
*5 ✔✔*7 ✔*7
MonoMovie*5*6
*6. PCM of 88.2kHz and 96kHz are processed at 44.1kHz and 48kHz respectively.
*7. It is possible to select it by the signal of 32-48kHz.
✔ ✔✔✔
Orchestra*5*6 ✔ ✔✔✔
Unplugged*5*6 ✔ ✔✔✔
Studio-Mix*5*6 ✔✔✔✔
TV Logic*5*6 ✔ ✔✔✔
AllChStereo ✔ ✔✔✔
FullMono ✔ ✔✔✔
T-D*6 ✔ ✔✔✔
Listening Mode
Media
: Requires 6.1/7.1 speakers.
: Requires 7.1 speakers.

92
Using the Listening Modes—Continued
Dolby Digital, and Dolby Digital Plus Sources
Note:
With some HD DVD and Blu-ray discs, a noise may be heard during playback. This may occur when the audio format
changes during playback. It is not a malfunction.
✔: Available Listening Modes
Source format Dolby Digital Dolby Digital Plus
Multichannel 2ch Mono/Multiplex Multichannel 2ch Mono/Multiplex
DVD, DTV, etc. Blu-ray, HD DVD
Direct ✔✔✔✔✔✔
Stereo ✔✔✔✔✔✔
Mono ✔✔✔✔✔✔
Neo:6 ✔*3 ✔*3
Neural THX ✔✔*4 ✔✔
*4
DolbyDigital ✔
DolbyDigital Plus ✔*1
*1. If there are no surround back speakers, depending on the input signal, Dolby Digital may be used.
Dolby PLII Movie/
Dolby PLIIx Movie*2
*2. If there are no surround back speakers, Dolby Pro Logic II is used.
✔*3
*3. Cannot be selected with some source formats.
✔✔*3 ✔
Dolby PLII Music/
Dolby PLIIx Music*2 ✔*3 ✔✔*3 ✔
Dolby PLII Game/
Dolby PLIIx Game*2 ✔✔
Dolby EX ✔*3 ✔✔*3
Neo:6 Cinema ✔✔
Neo:6 Music ✔✔
THX Cinema/Music/Games*4
*4. Available only when using surround speakers.
✔✔
Dolby PLII/Dolby PLIIx Movie
+ THX Cinema*4 ✔*3 ✔*2 ✔*3 ✔*2
Dolby PLII/Dolby PLIIx Music
+ THX Music*4 ✔*3 ✔*2 ✔*3 ✔*2
Dolby PLII/Dolby PLIIx Game
+ THX Games*4 ✔*2 ✔*2
Neo:6 Cinema/Music
+ THX Cinema/Music*4 ✔✔
Neo:6 + THX
Cinema/Music/Game ✔*3 ✔*3
PLII Game
+ THX Ultra2 Games ✔ ✔
THX Surround EX ✔*3 ✔*3
THX Ultra2
Cinema/Music/Games ✔*3 ✔*3
Neural THX
+ THX Cinema/Music/Games
*4
✔ ✔ ✔ ✔
MonoMovie*4 ✔✔✔✔✔✔
Orchestra*4 ✔✔✔✔✔✔
Unplugged*4 ✔✔✔✔✔✔
Studio-Mix*4 ✔✔✔✔✔✔
TV Logic*4 ✔✔✔✔✔✔
AllChStereo ✔✔✔✔✔✔
FullMono ✔✔✔✔✔✔
T-D ✔✔✔✔✔✔
Listening Mode
Media
: Requires 6.1/7.1 speakers.
: Requires 7.1 speakers.

93
Using the Listening Modes—Continued
DTS Sources
✔: Available Listening Modes
Source format DTS, DTS96/24 DTS-ES
Discrete/Matrix
Multichannel 2ch Mono
DVD, CD, etc. DVD, CD, etc.
Direct ✔✔✔✔
Stereo ✔✔✔✔
Mono ✔✔✔✔
DTS, DTS 96/24 ✔ ✔
DTS-ES Discrete/Matrix ✔*1
*1. If there are no surround back speakers, DTS is used.
Neo:6 ✔*3
Neural THX ✔*5 ✔*4*5
Dolby PLII Movie/
Dolby PLIIx Movie*2
*2. If there are no surround back speakers, Dolby Pro Logic II is used.
✔*3
*3. Cannot be selected with some source formats.
✔
Dolby PLII Music/
Dolby PLIIx Music*2 ✔*3 ✔
Dolby PLII Game/
Dolby PLIIx Game*2 ✔
Dolby EX ✔*3
Neo:6 Cinema ✔✔
Neo:6 Music ✔✔
THX Cinema/Music/Games*4
*4. Available only when using surround speakers.
✔
DTS-ES Discrete/Matrix*4
+ THX Cinema/Music/Games ✔*1
Dolby PLII/Dolby PLIIx Movie
+ THX Cinema/Music*4 ✔*3 ✔*2
Dolby PLII/Dolby PLIIx Music
+ THX Music*4 ✔*2
Dolby PLII/Dolby PLIIx Game
+ THX Games*4 ✔*2
Neo:6 Cinema/Music
+ THX Cinema/Music*4 ✔
Neo:6 + THX
Cinema/Music/Game ✔*3
PLII Game
+ THX Ultra2 Games ✔
THX Surround EX ✔*3
THX Ultra2
Cinema/Music/Games ✔*3
Neural THX
+ THX Cinema/Music/Games
*4 ✔*5 ✔*5
MonoMovie*4 *5
*5. DTS 96/24 is processed as DTS.
✔✔✔✔
Orchestra*4*5 ✔✔✔✔
Unplugged*4*5 ✔✔✔✔
Studio-Mix*4*5 ✔✔✔✔
TV Logic*4*5 ✔✔✔✔
AllChStereo ✔✔✔✔
FullMono ✔✔✔✔
T-D*5 ✔✔✔✔
Listening Mode
Media
: Requires 6.1/7.1 speakers.
: Requires 7.1 speakers.

94
Using the Listening Modes—Continued
TrueHD Sources
Note:
With some HD DVD and Blu-ray discs, a noise may be heard during playback. This may occur when the audio format
changes during playback. It is not a malfunction.
✔: Available Listening Modes
Source format TrueHD TrueHD 192kHz
Multichannel 2ch Mono/Multiplex Multichannel 2ch Mono/Multiplex
Blu-ray, HD DVD Blu-ray, HD DVD
Direct ✔✔✔✔✔
Stereo ✔✔✔✔✔
Mono ✔✔✔
TrueHD ✔✔
Neo:6 ✔*2
Neural THX ✔*4 ✔*3*4
Dolby PLII Movie/
Dolby PLIIx Movie*1
*1. If there are no surround back speakers, Dolby Pro Logic II is used.
✔*2
*2. Cannot be selected with some source formats.
✔
Dolby PLII Music/
Dolby PLIIx Music*1 ✔*2 ✔
Dolby PLII Game/
Dolby PLIIx Game*1 ✔
Dolby EX ✔*2
Neo:6 Cinema ✔
Neo:6 Music ✔
THX Cinema/Music/Games*3
*3. Available only when using surround speakers.
*4. It is possible to select it by the signal of 32-48kHz.
✔
Dolby PLII/Dolby PLIIx Movie
+ THX Cinema*3 ✔*2 ✔*1
Dolby PLII/Dolby PLIIx Music
+ THX Music*3 ✔*2 ✔*1
Dolby PLII/Dolby PLIIx Game
+ THX Games*3 ✔*1
Neo:6 Cinema/Music
+ THX Cinema/Music*3 ✔
Neo:6 + THX
Cinema/Music/Game ✔*2
PLII Game
+ THX Ultra2 Cinema ✔
THX Surround EX ✔*2
THX Ultra2
Cinema/Music/Games ✔*2
Neural THX
+ THX Cinema/Music/Games
*3 ✔*4 ✔*4
MonoMovie*3 ✔✔✔
Orchestra*3 ✔✔✔
Unplugged*3 ✔✔✔
Studio-Mix*3 ✔✔✔
TV Logic*3 ✔✔✔
AllChStereo ✔✔✔
FullMono ✔✔✔
T-D ✔✔✔
Listening Mode
Media
: Requires 6.1/7.1 speakers.
: Requires 7.1 speakers.

95
Using the Listening Modes—Continued
DTS-HD Sources
Note:
With some HD DVD and Blu-ray discs, a noise may be heard during playback. This may occur when the audio format
changes during playback. It is not a malfunction.
✔: Available Listening Modes
Source format
DTS-HD High Resolution DTS-HD Master Audio DTS-HD Master Audio 192kHz
Multi
channel 2ch Mono Multi
channel 2ch Mono Multi
channel 2ch Mono
Blu-ray, HD DVD Blu-ray, HD DVD Blu-ray, HD DVD
Direct ✔✔✔✔✔✔✔✔
Stereo ✔✔✔✔✔✔✔✔
Mono ✔✔✔✔✔✔
DTS-HD High Resolution ✔
DTS-HD Master Audio ✔✔
Neo:6 ✔*2 ✔*2
Neural THX ✔*4 ✔*3*4 ✔*4 ✔*3*4
Dolby PLII Movie/
Dolby PLIIx Movie*1
*1. If there are no surround back speakers, Dolby Pro Logic II is used.
✔*2
*2. Cannot be selected with some source formats.
✔✔*2 ✔
Dolby PLII Music/
Dolby PLIIx Music*1 ✔*2 ✔✔*2 ✔
Dolby PLII Game/
Dolby PLIIx Game*1 ✔✔
Dolby EX ✔*2 ✔*2
Neo:6 Cinema ✔✔
Neo:6 Music ✔✔
THX Cinema/Music/Games*3
*3. Available only when using surround speakers.
*4. It is possible to select it by the signal of 32-48kHz.
✔✔
Dolby PLII/Dolby PLIIx Movie
+ THX Cinema*3 ✔*2 ✔*1 ✔*2 ✔*1
Dolby PLII/Dolby PLIIx Music
+ THX Music*3 ✔*2 ✔*1 ✔*2 ✔*1
Dolby PLII/Dolby PLIIx Game
+ THX Games*3 ✔*1 ✔*1
Neo:6 Cinema/Music
+ THX Cinema/Music*3 ✔✔
Neo:6 + THX
Cinema/Music/Game ✔*2 ✔*2
PLII Game
+ THX Ultra2 Games ✔ ✔
THX Surround EX ✔*2 ✔*2
THX Ultra2
Cinema/Music/Games ✔*2 ✔*2
Neural THX
+ THX Cinema/Music/Games
*3 ✔*4 ✔*4 ✔*4 ✔*4
MonoMovie*3 ✔✔✔✔✔✔
Orchestra*3 ✔✔✔✔✔✔
Unplugged*3 ✔✔✔✔✔✔
Studio-Mix*3 ✔✔✔✔✔✔
TV Logic*3 ✔✔✔✔✔✔
AllChStereo ✔✔✔✔✔✔
FullMono ✔✔✔✔✔✔
T-D ✔✔✔✔✔✔
Listening Mode
Media
: Requires 6.1/7.1 speakers.
: Requires 7.1 speakers.

96
Using the Listening Modes—Continued
DTS Express and DSD Sources
If you can select PCM or DSD output on your SACD player, in some cases, selecting PCM will provide
the best sound quality.
Note:
With some HD DVD and Blu-ray discs, a noise may be heard during playback. This may occur when the audio format
changes during playback. It is not a malfunction.
✔: Available Listening Modes
Source format
DTS Express DSD*1
*1. DSD sources are converted and handled as PCM.
Multichannel 2ch Mono Multichannel
(3/2.1) 2ch
Blu-ray, HD DVD SACD
Direct ✔✔✔✔✔
Stereo ✔✔✔✔✔
Mono ✔✔✔✔✔
DTS Express ✔
DSD ✔
Neo:6 ✔*3 ✔
Neural THX ✔✔*4 ✔✔*4
Dolby PLII Movie/
Dolby PLIIx Movie*2
*2. If there are no surround back speakers, Dolby Pro Logic II is used.
✔*3
*3. Cannot be selected with some source formats.
✔ ✔ ✔
Dolby PLII Music/
Dolby PLIIx Music*2 ✔*3 ✔ ✔ ✔
Dolby PLII Game/
Dolby PLIIx Game*2 ✔✔
Dolby EX ✔*3 ✔
Neo:6 Cinema ✔✔
Neo:6 Music ✔✔
THX Cinema/Music/Games*4
*4. Available only when using surround speakers.
✔✔
Dolby PLII/Dolby PLIIx Movie
+ THX Cinema*4 ✔*3 ✔*2 ✔✔*2
Dolby PLII/Dolby PLIIx Music
+ THX Music*4 ✔*3 ✔*2 ✔✔*2
Dolby PLII/Dolby PLIIx Game
+ THX Games*4 ✔*2 ✔*2
Neo:6 Cinema/Music
+ THX Cinema/Music*4 ✔✔
Neo:6 + THX
Cinema/Music/Game ✔*3 ✔
PLII Game
+ THX Ultra2 Games ✔ ✔
THX Surround EX ✔*3 ✔
THX Ultra2
Cinema/Music/Games ✔*3 ✔
Neural THX
+ THX Cinema/Music/Games
*4 ✔✔ ✔✔
MonoMovie*4 ✔✔✔✔✔
Orchestra*4 ✔✔✔✔✔
Unplugged*4 ✔✔✔✔✔
Studio-Mix*4 ✔✔✔✔✔
TV Logic*4 ✔✔✔✔✔
AllChStereo ✔✔✔✔✔
FullMono ✔✔✔✔✔
T-D ✔✔✔✔✔
Listening Mode
Media
: Requires 6.1/7.1 speakers.
: Requires 7.1 speakers.
Hint!

97
Using the Listening Modes—Continued
The AV controller’s listening modes can transform your
listening room into a movie theater or concert hall, with
high fidelity and stunning surround sound.
Direct
Button:
In this mode, audio from the input source is output
directly with minimal processing, providing high-fidel-
ity reproduction. All of the source’s audio channels are
output as they are.
Stereo
Button:
Sound is output by the front left and right speakers and
subwoofer.
Mono
Use this mode when watching an old movie with a mono
soundtrack, or use it with the foreign language
soundtracks recorded in the left and right channels of some
movies. It can also be used with DVDs or other sources
containing multiplexed audio, such as karaoke DVDs.
Multichannel
This mode is for use with analog or PCM multichannel
sources.
Dolby Pro Logic IIx
Dolby Pro Logic II
Dolby Pro Logic IIx expands any 2-channel source for
7.1-channel playback. It provides a very natural and
seamless surround-sound experience that fully envelops
the listener. As well as music and movies, video games
can also benefit from the dramatic spatial effects and
vivid imaging. If you’re not using any surround back
speakers, Dolby Pro Logic II will be used instead of
Dolby Pro Logic IIx.
• Dolby PLIIx Movie
Use this mode with any stereo or Dolby Surround
(Pro Logic) movie (e.g., TV, DVD, VHS).
• Dolby PLIIx Music
Use this mode with any stereo or Dolby Surround
(Pro Logic) music source (e.g., CD, radio, cassette,
TV, VHS, DVD).
• Dolby PLIIx Game
Use this mode with video games, especially those
that bear the Dolby Pro Logic II logo.
Dolby Digital
Use this mode with DVDs that bear the Dolby Digital
logo, and Dolby Digital TV broadcasts. This is the most
common digital surround-sound format, and it’ll put you
right in the middle of the action, just like being in a
movie theater or concert hall.
5.1-channel source + Dolby EX
These modes expand 5.1-channel sources for 6.1/7.1-
channel playback. They’re especially suited to Dolby
EX soundtracks that include a matrix-encoded surround
back channel. The additional channel adds an extra
dimension and provides an enveloping surround sound
experience, perfect for rotating and fly-by sound effects.
Dolby Digital Plus
Developed for use with HDTV, including the new video
disc formats Blu-ray and HD DVD, this is the latest mul-
tichannel audio format from Dolby. It supports up to 7.1
channels with 48 kHz sampling rate.
About the Listening Modes
The Listening Mode button illustration shows that
listening modes can be selected.
The Listening Mode button illustration shows the
remote controller buttons.
See “Selecting the Listening Modes” on page 90 for
information on the use of the Listening Mode but-
tons.
Direct
Stereo

98
Using the Listening Modes—Continued
Dolby TrueHD
Designed to take full advantage of the additional storage
space offered by the new Blu-ray and HD DVD disc for-
mats, this new Dolby format offers up to 7.1 discrete
channels of digital audio with 48/96 kHz, up to 5.1-chan-
nels with 192 kHz sampling rate.
For the signals supported by the AV controller, see
page 94.
5.1-channel source + Dolby PLIIx Music
These modes use the Dolby Pro Logic IIx Music mode to
expand 5.1-channel sources for 6.1/7.1-channel playback.
5.1-channel source + Dolby PLIIx Movie
These modes use the Dolby Pro Logic IIx Movie mode
to expand 5.1-channel sources for 7.1-channel playback.
DTS
The DTS digital surround-sound format supports up to
5.1 discrete channels and uses less compression for high-
fidelity reproduction. Use it with DVDs and CDs that
bear the DTS logo.
DTS 96/24
This mode is for use with DTS 96/24 sources. This is
high-resolution DTS with a 96 kHz sampling rate and
24-bit resolution, providing superior fidelity. Use it with
DVDs that bear the DTS 96/24 logo.
DTS-ES Discrete
This mode is for use with DTS-ES Discrete soundtracks,
which use a discrete surround back channel for true
6.1/7.1-channel playback. The seven totally separate
audio channels provide better spatial imaging and 360-
degree sound localization, perfect for sounds that pan
across the surround channels. Use it with DVDs that bear
the DTS-ES logo, especially those with a DTS-ES Dis-
crete soundtrack.
DTS-ES Matrix
This mode is for use with DTS-ES Matrix soundtracks,
which use a matrix-encoded back-channel for 6.1/7.1-
channel playback. Use it with DVDs that bear the DTS-
ES logo, especially those with a DTS-ES Matrix
soundtrack.
DTS Neo:6
This mode expands any 2-channel source for up to 7.1-
channel playback. It uses seven full-bandwidth channels
of matrix decoding for matrix-encoded material, provid-
ing a very natural and seamless surround sound experi-
ence that fully envelops the listener.
•Neo:6 Cinema
Use this mode with any stereo movie (e.g., TV,
DVD, VHS).
• Neo:6 Music
Use this mode with any stereo music source (e.g.,
CD, radio, cassette, TV, VHS, DVD).
5.1-channel source + Neo:6
This mode uses Neo:6 to expand 5.1-channel sources for
6.1/7.1-channel playback.
DTS-HD High Resolution Audio
Developed for use with HDTV, including the new video
disc formats Blu-ray and HD DVD, this is the latest mul-
tichannel audio format from DTS. It supports up to 7.1
channels with 96 kHz sampling rate.
DTS-HD Master Audio
Designed to take full advantage of the additional storage
space offered by the new Blu-ray and HD DVD disc for-
mats, this new DTS format offers up to 7.1 discrete chan-
nels of digital audio with 48/96 kHz, up to 5.1-channels
with 192 kHz sampling rate.
For the signals supported by the AV controller, see
page 95.
DTS Express
This format supports up to 5.1 channels and a lower sam-
pling rate of 48 kHz. Applications include interactive
audio and commentary encoding for HD DVD Sub
Audio and Blu-ray Secondary Audio. Also broadcast
and media servers.

99
Using the Listening Modes—Continued
Neural THX 5.1/7.1
Neural-THX Surround employs psychoacoustic fre-
quency domain processing, which allows delivery of a
more detailed sound stage, with superior channel separa-
tion and localization of audio elements. The Neural THX
5.1 and Neural THX 7.1 modes can expand any 2-chan-
nel stereo source for 5.1- or 7.1-channel playback,
respectively. Use them with CD, radio, cassette, TV,
VHS, DVD, and other 2-channel stereo sources, includ-
ing video games. Neural-THX Surround can also be
used by broadcasters to encode and transmit surround-
sound content over a stereo signal, which listeners can
enjoy as either surround sound or normal stereo. XM
Satellite Radio, for example, is using Neural-THX Sur-
round on select channels, which the AV controller can
expand from 5.1 channels to 7.1 channels.
DSD
DSD stands for Direct Stream Digital and is the format
used to store digital audio on Super Audio CDs (SACD).
This mode can be used with SACDs that feature multi-
channel audio.
THX
Founded by George Lucas, THX develops stringent
standards that ensure movies are reproduced in movie
theaters and home theaters just as the director intended.
THX Modes carefully optimize the tonal and spatial
characteristics of the soundtrack for reproduction in the
home-theater environment. They can be used with 2-
channel matrixed and multichannel sources.
Surround back speaker output depends on the source
material and the selected listening mode.
• THX Cinema
THX Cinema mode corrects theatrical soundtracks
for playback in a home theater environment. In this
mode, THX Loudness Plus is configured for cinema
levels and Re-EQ, Timbre Matching, and Adaptive
Decorrelation are active.
•THX Music
THX Music mode is tailored for listening to music,
which is typically mastered at significantly higher
levels than movies. In this mode, THX Loudness
Plus is configured for music playback and only Tim-
bre Matching is active.
• THX Games
THX Games mode is meant for spatially accurate
playback of game audio, which is often mixed simi-
larly to movies but in a smaller environment. THX
Loudness Plus is configured for game audio levels,
with Timbre Matching active.
• THX Ultra2 Cinema
This mode expands 5.1-channel sources for 7.1-
channel playback. It does this by analyzing the com-
position of the surround source, optimizing the
ambient and directional sounds to produce the sur-
round back channel output.
• THX Ultra2 Music
This mode is designed for use with music. It expands
5.1-channel sources for 7.1-channel playback.
• THX Ultra2 Games
This mode is designed for use with video games. It
can expand 5.1-channel sources for 6.1/7.1-channel
playback.
• THX Surround EX
This mode expands 5.1-channel sources for 6.1/7.1-
channel playback. It’s especially suited to Dolby
Digital EX sources. THX Surround EX, also known
as Dolby Digital Surround EX, is a joint develop-
ment between Dolby Laboratories and THX Ltd.

100
Using the Listening Modes—Continued
Onkyo Original DSP Modes
Mono Movie
This mode is suitable for old movies and other mono
sources. The center speaker outputs the sound as it is,
while reverb is applied to the sound output by the other
speakers, giving presence to even mono material.
Orchestra
Suitable for classical or operatic music, this mode
emphasizes the surround channels in order to widen the
stereo image, and simulates the natural reverberation of
a large hall.
Unplugged
Suitable for acoustic instruments, vocals, and jazz, this
mode emphasizes the front stereo image, giving the
impression of being right in front of the stage.
Studio-Mix
Suitable for rock or pop music, listening to music in this
mode creates a lively sound field with a powerful acous-
tic image, like being at a club or rock concert.
TV Logic
This mode adds realistic acoustics to TV shows pro-
duced in a TV studio, surround effects to the entire
sound, and clarity to voices.
All Ch Stereo
Ideal for background music, this mode fills the entire lis-
tening area with stereo sound from the front, surround,
and surround back speakers.
Full Mono
In this mode, all speakers output the same sound in
mono, so the sound you hear is the same regardless of
where you are within the listening room.
T-D (Theater-Dimensional)
With this mode you can enjoy a virtual 5.1 surround
sound even with only two or three speakers. This works
by controlling how sounds reach the listener’s left and
right ears. Good results may not be possible if there’s too
much reverb, so we recommend that you use this mode
in an environment with little or no natural reverb.

101
Advanced Setup
The onscreen setup menus appear on the connected TV and provide a convenient way
to change the AV controller’s various settings. Settings are organized into eight cate-
gories on the main menu, most containing a submenu.
The following map shows how the setup menus are organized. Use the page numbers to locate information about items.
The onscreen menus shown in this manual may be
slightly different from what you see on your TV.
MENU
1. Input/Output Assign
2. Speaker Setup
3. Audio Adjust
4. Source Setup
5. Listening Mode Preset
6. Miscellaneous
7. Hardware Setup
8. Lock Setup
MOVE ENTER RETURN
ENTER
RETURN
EXIT
SETUP
Menu Map
MENU
1. Input/Output Assign
2. Speaker Setup
3. Audio Adjust
4. Source Setup
5. Listening Mode Preset
6. Miscellaneous
7. Hardware Setup
8. Lock Setup
6. Miscellaneous
1. Volume Setup
2. OSD Setup
3. 12V Trigger A Setup
4. 12V Trigger B Setup
5. 12V Trigger C Setup
7. Hardware Setup
1. Remote Control
2. Zone2/Zone3
3. Tuner
4. Analog Multich
5. HDMI
6. Network
1. Input/Output Assign
1. Monitor Out
2. HDMI Input
3. Component Video Input
4. Digital Audio Input
5. Analog Audio Input
2. Speaker Setup
1. Speaker Settings
2. Speaker Config
3. Speaker Distance
4. Level Calibration
5. Equalizer Settings
6. THX Audio Setup
3. Audio Adjust
1. Tone Control
2. DSD
3. Multiplex/Mono
4. PLIIx/Neo:6
5. Dolby EX
6. Theater-Dimensional
7. LFE Level
4. Source Setup
1. IntelliVolume
2. A/V Sync
3. Name Edit
4. Picture Adjust
5. Satellite Radio
6. SIRIUS Parental Lock
DVD
5. Listening Mode Preset
1. DVD
2. VCR/DVR
3. CBL/SAT
4. GAME/TV
5. AUX1
6. AUX2
7. TAPE
8. TUNER
9. CD
10. PHONO
8. Lock Setup
Lock Unlocked
Main menu Submenu
☞ pages 49–54
☞ pages 104–112
☞ page 113
☞ page 122
☞ pages 117–118
page 55
☞ page 123
☞ page 125
☞ page 128
page 56
page 57

102
Advanced Setup—Continued
This section explains items on the “Input/Output
Assign” menu.
Note:
This procedure can also be performed on the AV control-
ler by using its [Setup] button, arrow buttons, and [Enter]
button.
Monitor Out Setup
1Press the [Receiver] button, fol-
lowed by the [Setup] button.
The main menu appears onscreen.
If the main menu doesn’t appear, make
sure the appropriate external input is
selected on your TV.
2Use the Up and Down [q]/[w] but-
tons to select “1. Input/Output
Assign”, and then press [Enter].
The “Input/Output Assign” menu
appears.
+
-
On Standby TV
Input
TV CH
TV VOL
--
/
---
10 11 12
D.TUN
+10 0
Clear
123
456
789
Input Selector
VCR
/
DVR CBL
/
SAT
DVD
Tape Tuner CD
Phono
Game
/
TV
Macro
123
VCRDVD
CDR/MD
CD
Zone
2
Remote Mode
Dimmer
Tape/AMP
Sleep
Receiver
TV Dock
Cable
VOL
CH
Disc
Album
+
-
Enter
T
o
p
M
e
n
u
M
e
n
u
Display Muting
E
x
i
t
G
u
i
d
e
Prev
CH
R
e
t
u
r
n
S
e
t
u
p
Playlist
RandomRec
SAT
Zone
3
AUX 1 AUX 2
2, 3 2–
4
1
1, 5
Receiver
S
e
t
u
p
Enter
Enter
1. Input/Output Assign
1. Monitor Out
2. HDMI Input
3. Component Video Input
4. Digital Audio Input
5. Analog Audio Input
3Use the Up and Down [q]/[w] but-
tons to select an item, and then
press [Enter].
The screen for that item appears.
4Use the Up and Down [q]/[w] but-
tons to select an item, and use
the Left and Right [e]/[r] but-
tons to change it.
The items are explained below.
5When you’ve finished, press the
[Setup] button.
Setup closes.
Enter
Enter
Enter
Enter
S
e
t
u
p

103
Advanced Setup—Continued
Monitor Out
Resolution
You can specify the output resolution for the HDMI out-
puts and have the AV controller upconvert the picture
resolution as necessary to match the resolution sup-
ported by your TV.
Brightness
With this setting you can adjust the picture brightness.
Can be adjusted from –50 to +50 in steps of 1 (default is
0).
“–50” is the darkest.
“+50” is the brightest.
Contrast
With this setting you can adjust Contrast.
Can be adjusted from –50 to +50 in steps of 1 (default is
0).
“–50” is the least.
“+50” is the greatest.
Hue
With this setting you can adjust the red/green balance.
Can be adjusted from –20 to +20 in steps of 1 (default is
0).
“–20” is the strongest green.
“+20” is the strongest red.
Saturation
With this setting you can adjust saturation.
Can be adjusted from –50 to +50 in steps of 1 (default is
0).
“–50” is the weakest color.
“+50” is the strongest color.
RBrightness
With this setting you can adjust the picture red bright-
ness.
Can be adjusted from –50 to +50 in steps of 1 (default is
0).
“–50” is the darkest.
“+50” is the brightest.
RContrast
With this setting you can adjust red Contrast.
Can be adjusted from –50 to +50 in steps of 1 (default is
0).
“–50” is the least.
“+50” is the greatest.
G Brightness
With this setting you can adjust the picture green bright-
ness.
Can be adjusted from –50 to +50 in steps of 1 (default is
0).
“–50” is the darkest.
“+50” is the brightest.
GContrast
With this setting you can adjust green Contrast.
Can be adjusted from –50 to +50 in steps of 1 (default is
0).
“–50” is the least.
“+50” is the greatest.
BBrightness
With this setting you can adjust the picture blue bright-
ness.
Can be adjusted from –50 to +50 in steps of 1 (default is
0).
“–50” is the darkest.
“+50” is the brightest.
BContrast
With this setting you can adjust blue Contrast.
Can be adjusted from –50 to +50 in steps of 1 (default is
0).
“–50” is the least.
“+50” is the greatest.
Component Out2
Use this setting if you connect the AV controller’s COM-
PONENT VIDEO MONITOR OUT 1 or COMPO-
NENT VIDEO MONITOR OUT 2/ZONE 2 OUT to
your TV.
Through: Select this to pass video through the AV con-
troller at the same resolution and with no
conversion (default).
Auto: Select this to have the AV controller auto-
matically convert video at resolutions not
supported by your TV.
(Not available when the “Monitor Out” set-
ting is set to “Analog”.)
480p (480/576p):
Select this for 480p or 576p output and
video conversion as necessary.
720p: Select this for 720p output and video con-
version as necessary.
1080i: Select this for 1080i output and video con-
version as necessary.
1080p: Select this for 1080p output and video con-
version as necessary.
(Not available when the “Monitor Out” setting
is set to “Analog”.)
Source:
Output will be according to the resolution level
which was set with Resolution inside Source:
4-4. Picture Adjust. (Setting for each Source
becomes possible.)

104
Advanced Setup—Continued
This section explains items on the “Speaker Setup”
menu.
Some of the speaker settings are set automatically by the
Automatic Speaker Setup function (see page 58).
Speaker Settings
See “Speaker Settings” on page 55.
Speaker Configuration
With the Speaker Configuration settings, you can specify
which speakers are connected and a crossover frequency,
distance, and level for each speaker.
The following crossover frequencies can be specified:
Full Band, 40 Hz, 45 Hz, 50 Hz, 55 Hz, 60 Hz, 70 Hz, 80
Hz (THX), 90 Hz, 100 Hz, 110 Hz, 120 Hz, 130 Hz, 150
Hz, or 200 Hz.
Specify Full Band for speakers that can output low-fre-
quency bass sounds adequately, for example, speakers
with a good sized woofer. For smaller speakers, specify
a crossover frequency. Sounds below the crossover fre-
quency will then be output by the subwoofer instead of
the speaker. Refer to your speakers’ manuals to deter-
mine the optimum crossover frequencies.
If you’re using THX-certified speakers, specify 80 Hz
(THX) for all speakers.
Speaker Setup
TV VOL
--
/
---
10 11 12
D.TUN
+10 0
Clear
789
Input Selector
Tape Tuner CD
Phono
Macro
123
VCRDVD
CDR/MD
CD
Zone
2
Remote Mode
Dimmer
Tape/AMP
Sleep
Receiver
TV Dock
Cable
VOL
CH
Disc
Album
+
-
Enter
T
o
p
M
e
n
u
M
e
n
u
Display Muting
E
x
i
t
G
u
i
d
e
Prev
CH
R
e
t
u
r
n
S
e
t
u
p
Listening Mode
Playlist
RandomRec
SAT
Zone
3
2–11
1
1, 12
These settings are set automatically by the Automatic
Speaker Setup function (see page 58).
1Press the [Receiver] Remote
Mode button, followed by the
[Setup] button.
The main menu appears onscreen.
If the main menu doesn’t appear, make
sure the appropriate external input is
selected on your TV.
2Use the Up and Down [q]/[w] but-
tons to select “2. Speaker
Setup”, and then press [Enter].
The “Speaker Setup” menu appears.
3Use the Up and Down [q]/[w] but-
tons to select “2. Speaker Con-
fig”, and then press [Enter].
The “Speaker Config” screen appears.
Receiver
S
e
t
u
p
Enter
Enter
2. Speaker Setup
1. Speaker Settings
2. Speaker Config
3. Speaker Distance
4. Level Calibration
5. Equalizer Settings
6. THX Audio Setup
MOVE ENTER RETURN
ENTER
RETURN
EXIT
SETUP
Enter
Enter
RETURN
RETURN
EXIT
SETUP
MOVE VALU E
2–2. Speaker Config
Subwoofer
Front
Center
Surround
SurrBack
SurrBack Ch
LPF of LFE
DoubleBass
Yes
Full Band
100Hz
100Hz
100Hz
2ch
120Hz
On

105
Advanced Setup—Continued
4Use the Up and Down [q]/[w] but-
tons to select “Subwoofer”, and
then use the Left and Right
[e]/[r] buttons to select:
Ye s : Select if a subwoofer is con-
nected.
No: Select if no subwoofer is con-
nected.
5Use the Up and Down [q]/[w] but-
tons to select “Front”, and then
use the Left and Right [e]/[r]
buttons to select a crossover fre-
quency.
Note:
Fixed at “Full Band” if “Subwoofer”
(step 4) is set to “No”.
6Use the Up and Down [q]/[w] but-
tons to select “Center”, and then
use the Left and Right [e]/[r]
buttons to select a crossover fre-
quency.
If no center speaker is connected, select
None.
Note:
Cannot select “Full Band” if “Front”
(step 5) is set to anything other than
“Full Band”.
7Use the Up and Down [q]/[w] but-
tons to select “Surround”, and
then use the Left and Right
[e]/[r] buttons to select a cross-
over frequency.
If no surround left and right speakers
are connected, select “None”.
Note:
Cannot select “Full Band” if “Front”
(step 5) is set to anything other than
“Full Band”.
Enter
Enter
Enter
Enter
Enter
Enter
Enter
Enter
8Use the Up and Down [q]/[w] but-
tons to select “SurrBack”, and
then use the Left and Right
[e]/[r] buttons to select a cross-
over frequency.
If no surround back speakers are con-
nected, select “None”.
Notes:
• Cannot be set if “Speaker Type” is
set to “Bi-Amp” (page 55), “Sur-
round” is set to “None” (step 7).
• Cannot select “Full Band” if “Sur-
round” (step 7) is set to anything
other than “Full Band”.
9Use the Up and Down [q]/[w] but-
tons to select “SurrBack Ch”,
and then use the Left and Right
[e]/[r] buttons to select:
1ch: Select if one surround back
speaker is connected.
2ch: Select if two (left and right)
surround back speakers are
connected.
Note:
Cannot be set if “Speaker Type” is set
to “Bi-Amp” (page 55), “SurrBack” is
set to “None” (step 8).
Continue with step 10 on the next page.
Enter
Enter
Enter
Enter

106
Advanced Setup—Continued
Low-Pass Filter for the LFE Channel
With this setting, you can specify the cutoff frequency of
the LFE channel’s low-pass filter (LPF), which can be
used to filter out unwanted hum. The LPF only applies to
sources that use the LFE channel.
*If you’re using THX-certified speakers, select
“80Hz(THX)”.
Double Bass
With this setting, you can boost bass output by feeding
front left and right channel bass sounds to the subwoofer.
This setting can only be made if the “Subwoofer” setting
in step 4 is set to “Yes”, and the “Front” setting in step 5
is set to “Full Band”.
*
If you’re using THX-certified speakers, select
“Off(THX)”.
Note:
This procedure can also be performed on the AV control-
ler by using its [Setup] button, arrow buttons, and [Enter]
button.
10 Use the Up and Down [q]/[w] but-
tons to select “LPF of LFE”, and
then use the Left and Right
[e]/[r] buttons to select a low-
pass filter frequency.
The following low-pass filter frequen-
cies can be selected: “80Hz(THX)”,
“90Hz”, “100Hz”, “110Hz”, or
“120Hz”.
Continue with step 11 in the next col-
umn.
This setting is not set automatically by the Automatic
Speaker Setup function (see page 58).
Enter
Enter
11 Use the Up and Down [q]/[w] but-
tons to select “DoubleBass”, and
then use the Left and Right
[e]/[r] buttons to select:
Off(THX):
The subwoofer only outputs the
LFE channel.
On:
In addition to LFE channel sounds,
the subwoofer outputs front left and
right channel bass sounds.
12 Press the [Setup] button.
Setup close.
This setting is not set automatically by the Automatic
Speaker Setup function (see page 58).
Enter
Enter
S
e
t
u
p

107
Advanced Setup—Continued
Speaker Distance
With the “Speaker Distance” settings, you can specify
the distance from each speaker to the listening position.
1Measure and make a note of the
distance from each speaker to
the listening position.
2Press the [Receiver] Remote but-
ton, followed by the [Setup] but-
ton.
The main menu appears onscreen.
If the main menu doesn’t appear, make
sure the appropriate external input is
selected on your TV.
3Use the Up and Down [q]/[w] but-
tons to select “2. Speaker
Setup”, and then press [Enter].
The “Speaker Setup” menu appears.
These settings are set automatically by the Automatic
Speaker Setup function (see page 58).
TV VOL
--
/
---
10 11 12
D.TUN
+10 0
Clear
789
Input Selector
Tape Tuner CD
Phono
Macro
123
VCRDVD
CDR/MD
CD
Zone
2
Remote Mode
Dimmer
Tape/AMP
Sleep
Receiver
TV Dock
Cable
VOL
CH
Disc
Album
+
-
Enter
T
o
p
M
e
n
u
M
e
n
u
Display Muting
E
x
i
t
G
u
i
d
e
Prev
CH
R
e
t
u
r
n
S
e
t
u
p
Playlist
RandomRec
SAT
Zone
3
3–
7
2
2, 8
Receiver
S
e
t
u
p
Enter
Enter
2. Speaker Setup
1. Speaker Settings
2. Speaker Config
3. Speaker Distance
4. Level Calibration
5. Equalizer Settings
6. THX Audio Setup
MOVE ENTER RETURN
ENTER
RETURN
EXIT
SETUP
4Use the Up and Down [q]/[w] but-
tons to select “3. Speaker Dis-
tance”, and then press [Enter].
The “Speaker Distance” screen
appears.
Note:
Speakers that you set to “No” or
“None” in the Speaker Configuration
(page 104) cannot be selected.
5Use the Up and Down [q]/[w] but-
tons to select “Unit”, and then
use the Left and Right [e]/[r]
buttons to select:
feet: Select if you want to enter
distances in feet. Can be set
from 0.2 to 30 feet in 0.2-foot
steps.
meters: Select if you want to enter
distances in meters. Can be
set from 0.06 to 9 meters in
0.06-meter steps.
Enter
Enter
RETURN
RETURN
EXIT
SETUP
MOVE VALU E
2–3. Speaker Distance
Unit
Left
Center
Right
SurrRight
SurrBack
SurrLeft
Subwoofer
feet
12.0ft
12.0ft
12.0ft
12.0ft
12.0ft
12.0ft
12.0ft
Enter
Enter

108
Advanced Setup—Continued
Note:
This procedure can also be performed on the AV control-
ler by using its [Setup] button, arrow buttons, and [Enter]
button.
Speaker Level Calibration
With the “Level Calibration” settings, you can adjust the
level of each speaker while listening to the test tone so
that the volume of each speaker is the same at the listen-
ing position.
Notes:
• The speakers cannot be calibrated while the output of
the AV controller is muted.
• The test tone is output at the standard level for THX,
which is 0 dB (absolute volume setting 82). If you nor-
mally listen at volume settings below this, be careful
because the test tone will be much louder.
6Use the Up and Down [q]/[w] but-
tons to select a speaker, and use
the Left and Right [e]/[r] but-
tons to specify the distance.
Specify the distance from the speaker
to your listening position.
Notes:
• The “Center” distance cannot be set
if the “Center” is set to “None”
(page 104).
• The “SurrRight” and “SurrLeft” dis-
tances cannot be set if the “Sur-
round” is set to “None” (page 104).
• The “SurrBack R” and “SurrBack L”
distances cannot be set if “Speaker
Type” is set to “Bi-Amp” (page 55),
“SurrBack” is set to “None”
(page 104).
• The “Subwoofer” distance cannot be
set if “Subwoofer” is set to “No”
(page 105).
7Repeat step 6 for each speaker.
8Press the [Setup] button.
Setup closes.
Enter
Enter
S
e
t
u
p
1Press the [Receiver] Remote but-
ton, followed by the [Setup] but-
ton.
The main menu appears onscreen.
If the main menu doesn’t appear, make
sure the appropriate external input is
selected on your TV.
These settings are set automatically by the Automatic
Speaker Setup function (see page 58).
TV VOL
--
/
---
10 11 12
D.TUN
+10 0
Clear
789
Input Selector
Phono
Macro
123
VCRDVD
CDR/MD
CD
Zone
2
Remote Mode
Dimmer
Tape/AMP
Sleep
Receiver
TV Dock
Cable
VOL
CH
Disc
Album
+
-
Enter
T
o
p
M
e
n
u
M
e
n
u
Display Muting
E
x
i
t
G
u
i
d
e
Prev
CH
R
e
t
u
r
n
S
e
t
u
p
Listening Mode
Playlist
RandomRec
Stereo
Surround
SAT
Zone
3
2–
5
1
1, 6
Receiver
S
e
t
u
p

109
Advanced Setup—Continued
Notes:
• Speaker levels can also be adjusted by using the dedi-
cated buttons on the remote controller. Press the
[Test Tone] button to output the test tone. Use the
[CH Sel] button to select each speaker, and use the
[Level–] and [Level+] buttons to adjust the level.
• This procedure can also be performed on the AV con-
troller by using its [Setup] button, arrow buttons, and
[Enter] button.
2Use the Up and Down [q]/[w] but-
tons to select “2. Speaker
Setup”, and then press [Enter].
The “Speaker Setup” menu appears.
3Use the Up and Down [q]/[w] but-
tons to select “4. Level Calibra-
tion”, and then press [Enter].
The “Level Calibration” screen appears
and the pink noise test tone is output by
the front left speaker.
Note:
Levels cannot be adjusted for speakers
set to “No” or “None” in the Speaker
Configuration (page 104).
4Use the Up and Down [q]/[w] but-
tons to select a speaker, and use
the Left and Right [e]/[r] but-
tons to adjust the level.
Levels can be adjusted from –12 to
+12 dB in 0.5 dB steps (–15 to +12 dB
for the subwoofer).
Notes:
• The “Center” level cannot be set if
the “Center” is set to “None”
(page 104).
• The “SurrRight” and “SurrLeft” lev-
els cannot be set if the “Surround” is
set to “None” (page 104).
• The “SurrBack R” and “SurrBack L”
levels cannot be set if “Speaker
Type” is set to “Bi-Amp” (page 55),
“SurrBack” is set to “None”
(page 104).
• The “Subwoofer” levels cannot be
set if “Subwoofer” is set to “No”
(page 105).
Enter
Enter
2. Speaker Setup
1. Speaker Settings
2. Speaker Config
3. Speaker Distance
4. Level Calibration
5. Equalizer Settings
6. THX Audio Setup
MOVE ENTER RETURN
ENTER
RETURN
EXIT
SETUP
Enter
Enter
RETURN
RETURN
EXIT
SETUP
MOVE VALU E
2–4. Level Calibration
Left
Center
Right
SurrRight
SurrBack R
SurrBack L
SurrLeft
Subwoofer
-12.0dB
-12.0dB
-12.0dB
-12.0dB
-12.0dB
-12.0dB
-12.0dB
-15.0dB
Enter
5Repeat step 4 until the volume of
the test tone from each speaker
is the same.
If you’re using a handheld sound level
meter, adjust the level of each speaker
so that it reads 75 dB SPL at the listen-
ing position, measured with C-weight-
ing and slow reading.
6Press the [Setup] button.
Setup closes.
S
e
t
u
p

110
Advanced Setup—Continued
Equalizer Settings
With the Equalizer settings, you can adjust the tone of
speakers individually with a 7-band equalizer. The vol-
ume of each speaker can be set on page 108.
1Press the [Receiver] Remote
Mode button, followed by the
[Setup] button.
The main menu appears onscreen.
If the main menu doesn’t appear, make
sure the appropriate external input is
selected on your TV.
2Use the Up and Down [q]/[w] but-
tons to select “2. Speaker
Setup”, and then press [Enter].
The “Speaker Setup” menu appears.
3Use the Up and Down [q]/[w] but-
tons to select “5. Equalizer Set-
tings”, and then press [Enter].
The “Equalizer Settings” screen
appears.
These settings are set automatically by the Automatic
Speaker Setup function (see page 58).
--
/
---
1
0
11 1
2
Input Selector
Macro
123
VCRDVD
CDR/MD
CD
Zone
2
Remote Mode
Dimmer
Tape/AMP
Sleep
Receiver
TV Dock
Cable
VOL
CH
Disc
Album
+
-
Enter
T
o
p
M
e
n
u
M
e
n
u
Display Muting
E
x
i
t
G
u
i
d
e
Prev
CH
R
e
t
u
r
n
S
e
t
u
p
Pl li t
RdR
SAT
Zone
3
2–
7
1
1, 8
Receiver
S
e
t
u
p
Enter
Enter
2. Speaker Setup
1. Speaker Settings
2. Speaker Config
3. Speaker Distance
4. Level Calibration
5. Equalizer Settings
6. THX Audio Setup
MOVE ENTER RETURN
ENTER
RETURN
EXIT
SETUP
Enter
Enter
RETURN
RETURN
EXIT
SETUP
MOVE VALU E
2–5. Equalizer Settings
Equalizer
Channel
25Hz
40Hz
63Hz
100Hz
160Hz
250Hz
400Hz
Manual
Front
0dB
0dB
0dB
0dB
0dB
0dB
0dB
4Use the Left and Right [e]/[r]
buttons to set the “Equalizer”
option to:
Off: Equalizer off, flat response.
Manual: The equalizer for each
speaker can be set manually.
MultEQ XT*1
Dynamic EQ*1
Dynamic Vol(Light)*1
Dynamic Vol(Heavy)*1
*1 These setting can be selected after having
performed the Automatic Speaker Setup.
As soon as the Automatic Speaker Setup is
complete, it will automatically be set to
Dynamic EQ™.
When “Dynamic EQ” is selected,
“MultEQ®XT” and “Dynamic EQ”
become available.
When “Dynamic Vol(Light)” or
“Dynamic Vol(Heavy)” is selected,
“MultEQ XT”, “Dynamic EQ”, and
“Dynamic Volume™” become avail-
able.
If you selected “Manual”, continue
with the next step. If you selected oth-
ers go to step 8.
RETURN
RETURN
EXIT
SETUP
MOVE VALU E
2–5. Equalizer Settings
630Hz
1000Hz
1600Hz
2500Hz
4000Hz
6300Hz
10000Hz
16000Hz
0dB
0dB
0dB
0dB
0dB
0dB
0dB
0dB
Enter

111
Advanced Setup—Continued
■MultEQ XT
Audyssey MultEQ XT correction is active (see page 58).
■Dynamic EQ
“Audyssey MultEQ XT” and “Dynamic EQ” becomes
active (see page 58).
■Dynamic Vol(Light)
“Audyssey MultEQ XT”, “Dynamic EQ”, and
“Dynamic Volume (Light Compression Mode)”
becomes active (see page 58).
This setting prevents loud and soft sounds from being
much louder and softer respectively than average
sounds.
■Dynamic Vol(Heavy)
“Audyssey MultEQ XT”, “Dynamic EQ”, and
“Dynamic Volume (Heavy Compression Mode)”
becomes active (see page 58).
This setting affects volume the most, causing all sounds
to be of equal loudness.
Notes:
• When the listening mode is set to Direct, no effect will
be produced.
• The Equalizer settings have no effect on 176.4/
192 kHz input signals.
• This procedure can also be performed on the AV con-
troller by using its [Setup] button, arrow buttons, and
[Enter] button.
5Use the Down [w] button to select
“Channel”, and then use the Left
and Right [e]/[r] buttons to
select a speaker.
You can select: “Front”, “Center”,
“Surround”, “SurrBack”, or “Sub-
woofer”.
Enter
Enter
RETURN
RETURN
EXIT
SETUP
MOVE VALU E
2–5. Equalizer Settings
Equalizer
Channel
25Hz
40Hz
63Hz
100Hz
160Hz
250Hz
400Hz
Manual
Front
0dB
0dB
0dB
0dB
0dB
0dB
0dB
6Use the Up and Down [q]/[w] but-
tons to select a frequency, and
then use the Left and Right
[e]/[r] buttons to adjust the
level at that frequency.
You can select: “25Hz”, “40Hz”,
“63Hz”, “100Hz”, “160Hz”, “250Hz”,
“400Hz”, “630Hz”, “1000Hz”,
“1600Hz”, “2500Hz”, “4000Hz”,
“6300Hz”, “10000Hz”, or “16000Hz”.
And for the subwoofer, “25Hz”,
“40Hz”, “63Hz”, “100Hz”, or
“160Hz”.
The volume at each frequency can be
adjusted from –6 to +6 dB in 1 dB
steps.
Tip:
Low frequencies (e.g., 160Hz) affect
bass sounds; high frequencies (e.g.,
6300Hz) affect treble sounds.
7Use the Up and Down [q]/[w] but-
tons to select “Channel”, and
then use the Left and Right
[e]/[r] buttons to select another
speaker.
Repeat steps 6 and 7 for each speaker.
8Press the [Setup] button.
The setup menu closes.
Enter
Enter
Enter
Enter
S
e
t
u
p

112
Advanced Setup—Continued
THX Audio Setup
With the “SurrBack Sp Spacing” setting, you can specify
the distance between your surround back speakers.
If you’re using a THX-certified subwoofer, set the “THX
Subwoofer” setting to “Yes”. You can then apply THX’s
Boundary Gain Compensation (BGC) to compensate the
perceived exaggeration of low frequencies for listeners
sitting very close to a room boundary (i.e., wall).
You can also set the THX Loudness Plus feature “On” or
“Off”. When the “Loudness Plus” is set to “On”, it is
possible to enjoy even subtle nuances of audio expres-
sion at low volume.
This result is only available when the THX listening
mode is selected.
1Press the [Receiver] Remote
Mode button, followed by the
[Setup] button.
The main menu appears onscreen.
If the main menu doesn’t appear, make
sure the appropriate external input is
selected on your TV.
2Use the Up and Down [q]/[w] but-
tons to select “2. Speaker
Setup”, and then press [Enter].
The “Speaker Setup” menu appears.
3Use the Up and Down [q]/[w] but-
tons to select “6. THX Audio
Setup”, and then press [Enter].
The “THX Audio Setup” screen appears.
When “Loudness Plus” is set to “Off”,
the “Preserve THX settings” can be
selected.
These settings are not set automatically by the Auto-
matic Speaker Setup function (see page 58).
Receiver
S
e
t
u
p
Enter
Enter
2. Speaker Setup
1. Speaker Settings
2. Speaker Config
3. Speaker Distance
4. Level Calibration
5. Equalizer Settings
6. THX Audio Setup
MOVE ENTER RETURN
ENTER
RETURN
EXIT
SETUP
Enter
Enter
RETURN
RETURN
EXIT
SETUP
MOVE VALU E
2–6. THX Audio Setup
SurrBack Sp Spacing
THX Subwoofer
BGC
Loudness Plus
Preserve THX Settings
> 4ft
Yes
Off
On
- - -
4Use the Up and Down [q]/[w] but-
tons to select “SurrBack Sp
Spacing”, and use the Left and
Right [e]/[r] buttons to specify
the distance between your sur-
round back speakers:
> 4ft (>1.2m) (Default): Select this if
your surround back speakers are more
than 4 feet (1.2 m) apart.
< 1ft (< 0.3m): Select this if your sur-
round back speakers are between 0 and
1 foot (0–30 cm) apart.
1ft– 4ft (0.3m–1.2m): Select this if
your surround back speakers are
between 1 and 4 feet (0.3–1.2 m) apart.
Note:
Cannot be set if “SurrBack Ch” is set to
“2ch” (page 105), “Speaker Type” is
set to “Bi-Amp” (page 55), “SurrBack”
is set to “None” (page 105).
5Use the Up and Down [q]/[w] but-
tons to select “THX Subwoofer”,
and use the Left and Right
[e]/[r] buttons to select:
No: Select this if you do not have
a THX-certified subwoofer.
Ye s: Select this if you have a THX-
certified subwoofer.
6Use the Up and Down [q]/[w] but-
tons to select “BGC”, and use
the Left and Right [e]/[r] but-
tons to select:
Off: Select this to turn off BGC.
On: Select this to turn on BGC.
Note:
This setting is only available if “THX
Subwoofer” is set to “Yes” (step 5).
Enter
Enter
Enter
Enter
Enter
Enter

113
Advanced Setup—Continued
Note:
This procedure can also be performed on the AV control-
ler by using its [Setup] button, arrow buttons, and [Enter]
button.
Here you can set listening mode-related settings and
functions.
7Use the Up and Down [q]/[w] but-
tons to select “Loudness Plus”,
and use the Left and Right
[e]/[r] buttons to select:
Off: Select this to turn off Loud-
ness Plus.
On: Select this to turn on Loud-
ness Plus (default).
When “Loudness Plus” is set to “Off”,
the “Preserve THX settings” selection
will appear under “Loudness Plus”
(Step 8).
8Use the Up and Down [q]/[w] but-
tons to select “Preserve THX set-
tings”, and use the Left and Right
[e]/[r] buttons to select:
Ye s: When Yes is selected,
Audyssey Dynamic EQ™ /
Audyssey Dynamic Volume
™ will not be active.
No: When No is selected,
Audyssey Dynamic EQ /
Audyssey Dynamic Volume
will be active in THX listen-
ing mode depending on the
setting.
Note:
This setting is only available if “Loud-
ness Plus” is set to “Off” (step 7).
9Press the [Setup] button.
The setup menu closes.
THX Loudness Plus
THX Loudness Plus is a new volume control tech-
nology featured in THX Ultra2 Plus™ and THX
Select2 Plus™ Certified receivers. With THX Loud-
ness Plus, home theater audiences can now experi-
ence the rich details in a surround mix at any volume
level. A consequence of turning the volume below
Reference Level is that certain sound elements can
be lost or perceived differently by the listener. THX
Loudness Plus compensates for the tonal and spatial
shifts that occur when the volume is reduced by
intelligently adjusting ambient surround channel
levels and frequency response. This enables users to
experience the true impact of soundtracks regardless
of the volume setting. THX Loudness Plus is auto-
matically applied when listening in any THX listen-
ing mode. The new THX Cinema, THX Music, and
THX Games modes are tailored to apply the proper
THX Loudness Plus settings for each type of con-
tent.
Enter
Enter
Enter
Enter
S
e
t
u
p
Audio Adjust
1Press the [Receiver] Remote
Mode button, followed by the
[Setup] button.
The main menu appears onscreen.
If the main menu doesn’t appear, make
sure the appropriate external input is
selected on your TV.
2Use the Up and Down [q]/[w] but-
tons to select “3. Audio Adjust”,
and then press [Enter].
The “Audio Adjust” menu appears.
3Use the Up and Down [q]/[w] but-
tons to select an item, and then
press [Enter].
The function menu you selected
appears.
4Use the Up and Down [q]/[w] but-
tons to select the settings, and
use the Left and Right [e]/[r]
buttons to set them.
The settings are explained below.
Receiver
S
e
t
u
p
Enter
Enter
3. Audio Adjust
1. Tone Control
2. DSD
3. Multiplex/Mono
4. PLIIx/Neo:6
5. Dolby EX
6. Theater-Dimensional
7. LFE Level
MOVE ENTER RETURN
ENTER
RETURN
EXIT
SETUP
Enter
Enter
Enter
Enter

114
Advanced Setup—Continued
Note:
This procedure can also be performed on the AV control-
ler by using its [Setup] button, arrow buttons, and [Enter]
button.
Tone Control Settings
You can adjust the tone (bass and treble) of the front,
center, surround, and surr back speakers individually.
For the subwoofer, you can adjust the bass.
■Bass
You can boost or cut low-frequency sounds from –10 dB
to +10 dB in 1 dB steps.
■Treble
You can boost or cut high-frequency sounds from
–10 dB to +10 dB in 1 dB steps.
Notes:
• The tone control circuits are bypassed when the Direct
or THX listening mode is selected.
• This setting is not available when the multichannel
Analog input is selected.
• This procedure can also be performed on the AV con-
troller by using its [Tone], Plus [+] and Minus [–] but-
tons (see page 66).
DSD Setting
■DAC Direct
This setting determines whether or not DSD (SACD)
audio signals are passed through the DSP for A/V Sync,
delay, etc., processing when the Direct listening mode is
selected.
No: DSD signals are processed by the DSP
(default).
Yes: DSD signals are not processed by the DSP.
Multiplex/Mono Settings
Multiplex
■Input Ch(Mux)
This setting determines which channel of a stereo multi-
plex source is output. Use it to select audio channels or
languages with multiplex sources, multilingual TV
broadcasts, and so on.
Main: The main channel is output (default).
Sub: The sub channel is output.
Main/Sub:
Both the main and sub channels are output.
Mono
■Input Ch(Mono)
This setting specifies the channel to be used for playing
any 2-channel digital source such as Dolby Digital, or
2-channel analog/PCM source in the Mono listening
mode.
L+R: Both the left and right channels are output
(default).
L: Only the left channel is output.
R: Only the right channel is output.
■Output Speaker
This setting determines which speakers output mono
audio when the Mono listening mode is selected.
C: Mono audio is output by the center speaker
(default).
L/R: Mono audio is output by the front left and right
speakers.
PLIIx/Neo:6 Settings
PLIIx Music(2ch Input)
These settings apply to only 2-channel stereo sources.
If you’re not using any surround back speakers, these
settings apply to Dolby Pro Logic II, not Dolby Pro
Logic IIx.
■Panorama
With this setting, you can broaden the width of the front
stereo image when using the Dolby Pro Logic IIx Music
listening mode.
On: Panorama function on.
Off: Panorama function off (default).
5When you’ve finished, press the
[Setup] button.
The setup menu closes.
S
e
t
u
p

115
Advanced Setup—Continued
■Dimension
With this setting, you can move the sound field forward
or backward when using the Dolby Pro Logic IIx Music
listening mode. It can be adjusted from –3 to +3. The
default value is 0. Lower settings move the sound field
forward. Higher settings move it backward.
If the stereo image feels too wide, or there’s too much
surround sound, move the sound field forward to
improve the balance. Conversely, if the stereo image
feels like it’s in mono, or there’s not enough surround
sound, move it backward.
■Center Width
With this setting, you can adjust the width of the sound
from the center speaker when using the Dolby Pro Logic
IIx Music listening mode. Normally, if you’re using a
center speaker, the center channel sound is output by
only the center speaker. (If you’re not using a center
speaker, the center channel sound will be distributed to
the front left and right speakers to create a phantom cen-
ter). This setting controls the front left, right, and center
mix, allowing you to adjust the weight of the center
channel sound. It can be adjusted from 0 to 7. The default
value is 3.
Neo:6 Music
■Center Image
The DTS Neo:6 Music listening mode creates 6-channel
surround sound from 2-channel stereo sources. With this
setting, you can specify by how much the front left and
right channel output is attenuated in order to create the
center channel. It can be adjusted from 0 to 5. The
default value is 2.
When set to 0, the front left and right channel output is
attenuated by half (–6 dB), giving the impression that the
sound is located centrally. This setting works well when
the listening position is considerably off center. When
set to 5, the front left and right channels are not attenu-
ated, maintaining the original stereo balance.
Dolby EX Settings
■Dolby EX
This setting determines how Dolby EX signals are han-
dled.
Auto: When the source is Dolby EX, you can select
the Dolby EX or THX Surround EX listening
mode (default).
Manual: When the source is Dolby EX, you can select
any of the listening modes compatible with this
format (e.g., Dolby EX, Dolby Pro Logic IIx,
etc.).
Theater-Dimensional (T–D) Setting
■Listening Angle
With this setting, you can optimize the Theater-Dimen-
sional listening mode by specifying the angle of the front
left and right speakers relative to the listening position.
Ideally, the front left and right speakers should be equi-
distant from the listening position and at an angle close
to one of the two available settings.
Wide: Select if the angle is greater than 30 degrees
(default).
Narrow: Select if the angle is less than 30 degrees.
LFE Level Settings
With these settings, you can set the level of the LFE
(Low Frequency Effects) channel individually for Dolby
Digital, DTS, and multichannel PCM sources. The level
can be set to –∞, –20 dB, –10 dB, or 0 dB (default).
If you find that low-frequency effects are too loud when
using one of these sources, change the setting to –20 dB
or –∞dB.
■Dolby Digital
Sets the level of the LFE channel for Dolby Digital and
Dolby Digital Plus sources.
■DTS
Sets the level of the LFE channel for DTS and DTS-HD
High Resolution sources.
■Multich PCM
Sets the level of the LFE channel for multichannel PCM
sources. (Multichannel PCM is input via HDMI.)
■Dolby TrueHD
Sets the level of the LFE channel for Dolby TrueHD
sources.
■DTS-HD Master Audio
Sets the level of the LFE channel for DTS-HD Master
Audio sources.
■DSD
Sets the level of the LFE channel for DSD sources.
30˚
Front left speaker Front right speaker

116
Advanced Setup—Continued
]
You can change various audio settings by pressing the
[Direct] button.
Optimizer
The Music Optimizer function enhances the sound qual-
ity of compressed music files. Use it with music files that
use “lossy” compression, such as MP3.
Note:
The Music Optimizer function only works with PCM
digital audio input signals with a sampling rate below
48 kHz and analog audio input signals. The Music Opti-
mizer is disabled when the Direct listening mode is
selected.
With the Re-EQ function, you can compensate a
soundtrack whose high-frequency content is too harsh,
making it more suitable for home theater viewing.
This function can be used with the following listening
modes: Dolby Digital, Dolby Digital EX, Dolby Pro
Logic II Movie, Dolby Pro Logic IIx Movie, Dolby Dig-
ital Plus, Dolby TrueHD, DTS, DTS-ES, DTS Neo:6
Cinema, DTS-HD High Resolution Audio, DTS-HD
Master Audio, DTS 96/24, THX Cinema, THX Sur-
round EX, THX Ultra2 Cinema, Neural THX, DSD and
Multichannel.
Using the Music Optimizer
1
Remote
controller
Press the [Receiver] Remote
Mode button, press and hold
down the [Direct] button.
The setting item appears on the display.
2Use the Left and Right [e]/[r]
buttons to change the setting.
Repeat this step for the other settings.
+
-
On Standby TV
Input
TV CH
TV VOL
--
/
---
10 11 12
D.TUN
+10 0
Clear
123
456
789
Input Selector
VCR
/
DVR CBL
/
SAT
DVD
Tape Tuner CD
Phono
Game
/
TV
Macro
123
VCRDVD
CDR/MD
CD
Zone
2
Remote Mode
Dimmer
Tape/AMP
Sleep
Receiver
TV Dock
Cable
VOL
CH
Disc
Album
+
-
Enter
T
o
p
M
e
n
u
M
e
n
u
Display Muting
E
x
i
t
G
u
i
d
e
Prev
CH
R
e
t
u
r
n
S
e
t
u
p
RC-691M
Audio
Repeat
Play Mode
Open/Close
Listening Mode
DVD HDD
Playlist
RandomRec
Test Tone
CH Sel
Direct
Stereo
Level
+
Level
-
L Night
Audio Sel
THX All ST
Re-EQ
Subtitle
Video Off
VCR
Surround
SAT
Zone
3
AUX 1 AUX 2
Setup
Direct
Receiver
L Night
Re-EQ
Enter
Direct
Receiver
Enter
Off: Music Optimizer off (default).
On: Music Optimizer on.
Using the Re-EQ Function
Press the [Receiver] Remote
Mode button, followed by the
[Re-EQ] button.
Press the [Re-EQ] button again to turn
off the Re-EQ function.
Receiver
Re-EQ

117
Advanced Setup—Continued
With the Late Night function, you can reduce the
dynamic range of Dolby Digital material so that you can
still hear quiet parts even when listening at low volume
levels—ideal for watching movies late at night when you
don’t want to disturb anyone.
Notes:
• The Late Night function can be used only when the
input source is Dolby Digital, Dolby Digital Plus, or
Dolby TrueHD.
• The effect of the Late Night function depends on the
material that you are playing and the intention of the
original sound designer, and with some material there
will be little or no effect when you select the different
options.
• The Late Night function is set to “Off” when the AV
controller is set to Standby. For Dolby TrueHD
sources, it will be set to “Auto”.
This section explains items on the “Source Setup” menu.
Items can be set individually for each input selector.
Using the Late Night Function
Press the [Receiver] Remote
Mode button, and then press the
[COMPONENT VIDEO MONITOR
OUT 1] button repeatedly.
For Dolby Digital and Dolby Digital
Plus sources, the options are:
Off: Late Night function off
(default).
Low: Small reduction in dynamic
range.
High: Large reduction in dynamic
range.
For Dolby TrueHD sources, the options
are:
Auto: The dynamic range is con-
trolled automatically based
on the source material and the
current volume setting
(default).
Off: Late Night function off.
On: Late Night function on.
Receiver
L Night
Source Setup
1Press the [Receiver] Remote
Mode button, and then use the
input selector buttons to select
an input source.
2Press the [Setup] button.
The main menu appears onscreen.
3Use the Up and Down [q]/[w] but-
tons to select “4. Source Setup”,
and then press [Enter].
The “Source Setup” menu appears. The
name of the currently selected input
selector is displayed in a box.
4Use the Up and Down [q]/[w] but-
tons to select an item, and then
press [Enter].
The screen for that item appears.
Receiver
+10
123
456
789
VCR
/
DVR CBL
/
SAT
DVD
Tape Tuner CD
Phono
Game
/
TV
AUX 1 AUX 2
S
e
t
u
p
Enter
Enter
4. Source Setup
1. IntelliVolume
2. A/V Sync
3. Name Edit
4. Picture Adjust
5. Satellite Radio
6. SIRIUS Parental Lock
MOVE ENTER RETURN
ENTER
RETURN
EXIT
SETUP
DVD
Enter
Enter

118
Advanced Setup—Continued
IntelliVolume
With IntelliVolume, you can set the input level for each
input selector individually. This is useful if one of your
source components is louder or quieter than the others.
Use the Left and Right [e]/[r] buttons to set the level.
If a component is noticeably louder than the others, use
the Left [e] button to reduce its input level. If it’s notice-
ably quieter, use the Right [r] button to increase its
input level. The input level can be adjusted from –12 dB
to +12 dB in 1 dB steps.
A/V Sync
When using your DVD player’s progressive scanning
function, you may find that the picture and sound are out
of sync. With the “A/V Sync” setting, you can correct this
by applying a delay to the audio signal. The delay can be
set from 0 to 250 milliseconds (msec) in 2 millisecond
steps.
Use the Up and Down
[q]/[w] buttons to
select an input selector,
and use the Left and
Right [e]/[r] buttons
to set the delay.
To view the TV picture
while setting the delay,
press [Enter].
If HDMI Lip Sync is enabled (see page 126), and your TV
or display supports HDMI Lip Sync, the displayed delay
time will be the A/V Sync delay time. The HDMI Lip
Sync delay time is displayed underneath in parentheses.
Note:
A/V Sync cannot be set when the Direct listening mode
is used with an analog input source.
Name Edit
You can enter a custom name for each individual input
selector and radio preset for easy identification. When
entered, the custom name will appear on the display.
The custom name is edited using the character input
screen.
1. Use the arrow [q]/[w]/[e]/[r] buttons to select a
character, and then press [Enter].
Repeat this step to enter up to 10 characters.
2. When you’ve finished, to store a name, be sure to
use the arrow [q]/[w]/[e]/[r] buttons to select
“OK”, and then press [Enter]. Otherwise it will not
be saved.
To correct a character:
1. Use the arrow [q]/[w]/[e]/[r] buttons to select
“ ”(Left) or “ ”(Right) and then press [Enter].
2. Press [Enter] several times to select the incorrect
character (The cursor moves one letter each time
[Enter] is pressed).
3. Use the arrow [q]/[w]/[e]/[r] buttons to select the
correct character, and then press [Enter].
Notes:
• To name a radio preset, use the [Tuner] button to select
AM or FM, and then select the preset (see step 1 on
page 117).
• You cannot enter a custom name for XM or SIRIUS
radio presets.
• To restore a custom name to the default, erase the cus-
tom name by entering an empty white space for each
letter.
• This procedure can also be performed on the AV con-
troller by using its [Setup] button, arrow buttons, and
[Enter] button.
5Use the Up and Down [q]/[w] but-
tons to select an option, and use
the Left and Right [e]/[r] but-
tons to change it.
The “Source Setup” menu items are
explained below.
6When you’ve finished, press the
[Setup] button.
Setup closes.
Enter
Enter
S
e
t
u
p
RETURN
RETURN
EXIT
SETUP
DVD
Press Enter to see picture.
4–2. A/V Sync
A/V Sync 100msec
VALUE
Name input area
(Left)/ (Right):
Selected when the cursor is moved within
the Name input area.
OK:
Selects when the entry is complete.
CANCEL:
Selects when you want to cancel the name
entry.
RETURN
RETURN
EXIT
SETUP
4-3. Name Edit
Name
A B C D E F G H I J K L M
N O P Q R S T U V W X Y Z
a b c d e f g h i j k l m
n o p q r s t u v w x y z
INPUT
ENTER
DISPLAY
RETURN
RETURN
EXIT
SETUP
4-3. Name Edit
Name
0 1 2 3 4 5 6 7 8 9 - . '
( ) + * = / , : ; ! ? _
OK
CANCEL
INPUT
ENTER
DISPLAY

119
Advanced Setup—Continued
Picture Adjust
The new “4-4. Picture Adjust” item has been added to
the “1. Input/Output Assign” menu. This menu and its
settings can be accessed just like the other menus. The
settings are explained below.
■Game Mode
If video signal delay occurs during play on a video com-
ponent, such as a Game console, connected to the AV
controller, select “Game Mode” on the input selector
connected to the component and set it to “On”.
Use the Left and Right [e]/[r] buttons to select:
Off: Game Mode off (default).
On: Game Mode on.
■Zoom Mode
This setting determines the aspect ratio.
Normal:
Full: (default)
Zoom:
WideZoom:
Note:
The “Zoom Mode” can also be set using the [Display]
button on the remote controller.
1. Press and hold the [Display] button until the setting
item appears on the display.
2. Use the Up and Down [q]/[w] buttons to select
“Zoom Mode”, and use the Left and Right [e]/[r]
buttons to change the setting.
■ISF Mode
The receiver has been designed to incorporate setup and
calibration standards established by the Imaging Science
Foundation (ISF). The ISF has developed carefully
crafted, industry-recognized standards for optimal video
performance and has implemented a training program
for technicians and installers to use these standards to
obtain optimal picture quality from the receiver. Accord-
ingly, recommends that setup and calibration be per-
formed by an ISF Certified installation technician.
Note:
When “ISF Mode” is selected, the setting from “Resolu-
tion” to “B Contrast” is changed.
Custom: User setting (All items can be freely set.)
Day: Setting when a room is bright.
Night: Setting when a room is dark.

120
Advanced Setup—Continued
Resolution
You can specify the output resolution for the HDMI out-
puts and have the AV controller upconvert the picture
resolution as necessary to match the resolution sup-
ported by your TV.
Available only when Source has been selected under the
“1-1. Monitor Out” setting.
Brightness
With this setting you can adjust the picture brightness.
Can be adjusted from –50 to +50 in steps of 1 (default is
0).
“–50” is the darkest.
“+50” is the brightest.
Contrast
With this setting you can adjust Contrast.
Can be adjusted from –50 to +50 in steps of 1 (default is
0).
“–50” is the least.
“+50” is the greatest.
Hue
With this setting you can adjust the red/green balance.
Can be adjusted from –20 to +20 in steps of 1 (default is
0).
“–20” is the strongest green.
“+20” is the strongest red.
Saturation
With this setting you can adjust saturation.
Can be adjusted from –50 to +50 in steps of 1 (default is
0).
“–50” is the weakest color.
“+50” is the strongest color.
Picture Mode
DVD-Video disc content originates from either film
(recorded at 24 frames per second) or video intended for
TV (recorded at 30 frames per second). With the default
Picture Mode setting of Auto, the AV controller automat-
ically detects the type of content and processes it accord-
ingly to achieve the best picture quality. If the AV
controller detects the type of content incorrectly due to
characteristics of the disc, you can select Video or Film
manually.
Auto: The type of content is detected automati-
cally and processed accordingly (default).
Video: Select when playing a DVD-Video disc
whose content originates from video.
Film: Select when playing a DVD-Video disc
whose content originates from film.
Edge Enhancement
With Edge Enhancement, you can make the picture
appear sharper.
Off: Edge enhancement off (default).
Low: Low edge enhancement.
Medium: Medium edge enhancement.
High: High edge enhancement.
Mosquito NR
With Mosquito Noise Reduction, you can remove the
shimmering or haziness that sometimes appears around
objects in the picture. Mosquito noise can be an issue
with overly compressed MPEG content.
Off: Mosquito noise reduction off (default).
Low: Low mosquito noise reduction.
Medium: Medium mosquito noise reduction.
High: High mosquito noise reduction.
Random NR
With Random Noise Reduction, you can remove indis-
criminate picture noise, such as film grain.
Off: Random noise reduction off (default).
Low: Low random noise reduction.
Medium: Medium random noise reduction.
High: High random noise reduction.
Block NR
With Block Noise Reduction, you can remove the block
distortion that sometimes appears in the picture. Block
noise can be an issue with overly compressed MPEG
content.
Off: Block noise reduction off (default).
On: Block noise reduction on.
Gamma
Adjust the balance of incoming picture R (red), G
(green), and B (blue) color data signal to the output color
data signal.
Can be adjusted from –3 to +3 in steps of 1 (default is 0).
Through: Select this to pass video through the AV con-
troller at the same resolution and with no
conversion (default).
Auto: Select this to have the AV controller auto-
matically convert video at resolutions not
supported by your TV.
When the “Monitor Out” is set to “Analog”,
it will operate as “Through”.
480p (480/576p):
Select this for 480p or 576p output and
video conversion as necessary.
720p: Select this for 720p output and video con-
version as necessary.
1080i: Select this for 1080i output and video con-
version as necessary.
1080p: Select this for 1080p output and video con-
version as necessary.
When the “Monitor Out” is set to “Analog”,
it will operate as “
1080i
”.

121
Advanced Setup—Continued
R Brightness:
With this setting you can adjust the picture red bright-
ness.
Can be adjusted from –50 to +50 in steps of 1 (default is
0).
“–50” is the darkest.
“+50” is the brightest.
R Contrast:
With this setting you can adjust red Contrast.
Can be adjusted from –50 to +50 in steps of 1 (default is
0).
“–50” is the least.
“+50” is the greatest.
G Brightness:
With this setting you can adjust the picture green bright-
ness.
Can be adjusted from –50 to +50 in steps of 1 (default is
0).
“–50” is the darkest.
“+50” is the brightest.
GContrast:
With this setting you can adjust green Contrast.
Can be adjusted from –50 to +50 in steps of 1 (default is
0).
“–50” is the least.
“+50” is the greatest.
B Brightness:
With this setting you can adjust the picture blue bright-
ness.
Can be adjusted from –50 to +50 in steps of 1 (default is
0).
“–50” is the darkest.
“+50” is the brightest.
B Contrast:
With this setting you can adjust blue Contrast.
Can be adjusted from –50 to +50 in steps of 1 (default is
0).
“–50” is the least.
“+50” is the greatest.
Satellite Radio
This item is for use with satellite radio. It’s not available
if “Satellite Radio” is set to “None” (see page 75). See
the separate Satellite Radio Guide for more information.
SIRIUS Parental Lock
This item is for use with SIRIUS Satellite Radio. It’s not
available if “Satellite Radio” is set to “None” or “XM”
(see page 75). See the separate Satellite Radio Guide for
more information.

122
Advanced Setup—Continued
On the “Listening Mode Preset” menu, you can specify
a default listening mode for each of the audio formats
supported by each input selector. The AV controller will
then select the listening mode automatically depending
on the format of the input signal. You can still select the
other listening modes, although the default listening
mode will be used the next time you turn on the AV con-
troller.
Note:
This procedure can also be performed on the AV control-
ler by using its [Setup] button, arrow buttons, and [Enter]
button.
Listening Mode Presets
1Press the [Receiver] Remote
Mode button, followed by the
[Setup] button.
The main menu appears onscreen.
If the main menu doesn’t appear, make
sure the appropriate external input is
selected on your TV.
2Use the Up and Down [q]/[w] but-
tons to select “5. Listening Mode
Preset”, and then press [Enter].
The “Listening Mode Preset” menu
appears.
3Use the Up and Down [q]/[w] but-
tons to select an input selector,
and then press [Enter].
The audio formats supported by that
input selector appear.
If the input selector is assigned to an
HDMI IN, use the Down [w] button to
select the audio formats shown on the
following screen.
For the “Tuner” input selector, “Ana-
log” is the only format available.
Receiver
S
e
t
u
p
Enter
Enter
5. Listening Mode Preset
1. DVD
2. VCR/DVR
3. CBL/SAT
4. GAME/TV
5. AUX1
6. AUX2
7. TAPE
8. TUNER
9. CD
10. PHONO
MOVE ENTER RETURN
ENTER
RETURN
EXIT
SETUP
Enter
Enter
5–x. Listening Mode Preset
DVD
Analog/PCM
Dolby Digital
DTS
D.F. 2ch
D.F. Mono
Last Valid
Last Valid
Last Valid
Last Valid
Last Valid
5–x. Listening Mode Preset
DVD
Multich PCM
192k/176.4k
Dolby TrueHD
DTS-HD Master Audio
DSD
Last Valid
Last Valid
Last Valid
Last Valid
Last Valid
4Use the Up and Down [q]/[w] but-
tons to select an audio format,
and use the Left and Right
[e]/[r] buttons to select a listen-
ing mode.
Only listening modes compatible with
the audio format can be selected (see
page 91).
Analog/PCM: Specifies the default lis-
tening mode for analog and PCM
sources.
Dolby Digital: Specifies the default lis-
tening mode for Dolby Digital and
Dolby Digital plus sources.
DTS: Specifies the default listening
mode for DTS and DTS-HD High Res-
olution sources.
D.F. 2ch: Specifies the default listening
mode for 2-channel (2/0) stereo sources
in a digital format, such as Dolby Digi-
tal or DTS.
D.F. Mono: Specifies the default listen-
ing mode for mono sources in a digital
format, such as Dolby Digital or DTS.
Multich PCM: Specifies the default
listening mode for multichannel PCM
sources, such as DVD-Audio.
192k/176.4k: Specifies the default lis-
tening mode for high resolution
192 kHz and 176.4 kHz digital sources,
such as DVD-Audio. (input via HDMI)
Dolby TrueHD: Specifies the default
listening mode for Dolby TrueHD
sources, such as Blu-ray or HD DVD
(input via HDMI).
DTS-HD Master Audio: Specifies the
default listening mode for DTS-HD
Master Audio sources, such as Blu-ray
or HD DVD (input via HDMI).
DSD: Specifies the default listening
mode for DSD multichannel sources,
such as SACD (input via HDMI).
5When you’ve finished, press the
[Setup] button.
Setup closes.
Enter
Enter
S
e
t
u
p

123
Advanced Setup—Continued
This section explains items on the “Miscellaneous”
menu.
Note:
This procedure can also be performed on the AV control-
ler by using its [Setup] button, arrow buttons, and [Enter]
button.
Volume Setup
■Volume Display
With this setting, you can choose how the volume level
is displayed.
Absolute: Display range is “Min”, 0.5 through 99.5,
“Max”.
Relative: Display range is –∞dB, –81.5 dB through
+18.0 dB.
The absolute value 82 is equivalent to the relative value
0dB.
■Muting Level
This setting determines how much the output is muted
when the Muting function is used (see page 65). It can be
set to –∞dB (fully muted) or from –50 dB to –10 dB in
10 dB steps.
■Maximum Volume
With this setting, you can limit the maximum volume.
When the “Volume Display” setting is set to “Absolute”,
the “Maximum Volume” range is “Off”, 99 to 50. When
it’s set to “Relative”, the range is “Off”, +17 dB to
–32 dB. To disable this setting, select “Off”.
Miscellaneous Setup
1Press the [Receiver] Remote
Mode button, followed by the
[Setup] button.
The main menu appears onscreen.
If the main menu doesn’t appear, make
sure the appropriate external input is
selected on your TV.
2Use the Up and Down [q]/[w] but-
tons to select “6. Miscella-
neous”, and then press [Enter].
The “Miscellaneous” menu appears.
3Use the Up and Down [q]/[w] but-
tons to select an item, and then
press [Enter].
The screen for that item appears.
--
/
---
10 11 12
+10 0
Clear
Input Selector
Macro
123
VCRDVD
CDR/MD
CD
Zone
2
Remote Mode
Dimmer
Tape/AMP
Sleep
Receiver
TV Dock
Cable
VOL
CH
Disc
Album
+
-
Enter
T
o
p
M
e
n
u
M
e
n
u
Display Muting
E
x
i
t
G
u
i
d
e
Prev
CH
R
e
t
u
r
n
S
e
t
u
p
Audio
Repeat
Play Mode
Listening Mode
Playlist
RandomRec
Test Tone
CH Sel
Direct
Stereo
Level
+
Level
-
THX All ST
Subtitle
Surround
SAT
Zone
3
2–
4
1
1, 5
Receiver
S
e
t
u
p
Enter
Enter
6. Miscellaneous
1. Volume Setup
2. OSD Setup
3. 12V Trigger A Setup
4. 12V Trigger B Setup
5. 12V Trigger C Setup
MOVE ENTER RETURN
ENTER
RETURN
EXIT
SETUP
Enter
Enter
4Use the Up and Down [q]/[w] but-
tons to select an item, and use
the Left and Right [e]/[r] but-
tons to change it.
The items are explained below.
5When you’ve finished, press the
[Setup] button.
Setup closes.
Enter
Enter
S
e
t
u
p

124
Advanced Setup—Continued
■Power On Volume
This setting determines what the volume will be each
time the AV controller is turned on.
When the “Volume Display” preference is set to “Abso-
lute”, the range is “Last”, “Min”, 1 to “Max”. When it’s
set to “Relative”, the range is “Last”, –∞dB, –81 dB to
+18 dB.
To use the same volume level as when the AV controller
was last turned off, select “Last”.
Note:
The “Power On Volume” setting cannot be set higher
than the “Maximum Volume” setting.
■Headphone Level
With this setting, you can offset the headphone volume
relative to the main volume. This is useful if your head-
phones are too loud or too quiet at the volume setting you
usually use when listening through your speakers. The
headphone level can be set from –12 dB to +12 dB.
■Zone2 Maximum Volume
With this setting, you can limit the maximum volume for
Zone 2.
When the “Volume Display” setting is set to “Absolute”,
the “Maximum Volume” range is “Off”, 99 to 50. When
it’s set to “Relative”, the range is “Off”, +17 dB to
–32 dB. To disable this setting, select “Off”.
■Zone2 Power On Volume
This setting determines what the volume will be for
Zone 2 each time the AV controller is turned on.
When the “Volume Display” preference is set to “Abso-
lute”, the range is “Last”, “Min”, 1 to “Max”. When it’s
set to “Relative”, the range is “Last”, –∞dB, –81 dB to
+18 dB.
To use the same volume level as when the AV controller
was last turned off, select “Last”.
■Zone3 Maximum Volume
With this setting, you can limit the maximum volume for
Zone 3.
When the “Volume Display” setting is set to “Absolute”,
the “Maximum Volume” range is “Off”, 99 to 50. When
it’s set to “Relative”, the range is “Off”, +17 dB to
–32 dB. To disable this setting, select “Off”.
■Zone3 Power On Volume
This setting determines what the volume will be for
Zone 3 each time the AV controller is turned on.
When the “Volume Display” preference is set to “Abso-
lute”, the range is “Last”, “Min”, 1 to “Max”. When it’s
set to “Relative”, the range is “Last”, –∞dB, –81 dB to
+18 dB.
To use the same volume level as when the AV controller
was last turned off, select “Last”.
OSD Setup
■Immediate Display
This setting determines whether operation details are
displayed onscreen immediately after an AV controller
function is used.
On: Displayed (default).
Off: Not displayed.
Even when “On” is selected, operation details may not
be output if the input source is connected to a COMPO-
NENT VIDEO IN or HDMI IN.
For optimal video performance, THX recommends that
“Immediate Display” be turned off.
■Monitor Type
With this setting, you can specify the aspect ratio of your
TV so that menus are displayed properly.
4:3: Select if your TV is 4:3.
16:9: Select if your TV is 16:9 (default).
■Display Position
This setting determines where on the screen operation
details are displayed.
Bottom: Bottom of the screen (default).
Top : Top of the screen.
■TV Format (not North American models)
See “TV Format Setup (not North American models)”
on page 56.
■Language
This setting determines the language used for the
onscreen setup menus. You can select: English, German,
French, Spanish, Italian, Dutch, Swedish, or Japanese.
12V Trigger A/B/C Setup
See “Using the 12V Triggers” on page 135.

125
Advanced Setup—Continued
This section explains items on the Hardware menu.
Note:
This procedure can also be performed on the AV control-
ler by using its [Setup] button, arrow buttons, and [Enter]
button.
Remote Control
■Remote ID
When several Integra/Onkyo components are used in the
same room, their remote ID codes may overlap. To dif-
ferentiate the AV controller from the other components,
you can change its remote ID from 1, the default, to 2 or
3.
Note:
If you do change the AV controller’s remote ID, be sure
to change the remote controller to the same ID (see
below), otherwise, you won’t be able to control it with
the remote controller.
Changing the Remote Controller’s ID
Zone2/Zone3
See “Zone 2 and Zone 3” on page 130.
Hardware Setup
1Press the [Receiver] Remote
Mode button, followed by the
[Setup] button.
The main menu appears onscreen.
If the main menu doesn’t appear, make
sure the appropriate external input is
selected on your TV.
2Use the Up and Down [q]/[w] but-
tons to select “7. Hardware
Setup”, and then press [Enter].
The “Hardware Setup” menu appears.
3Use the Up and Down [q]/[w] but-
tons to select an item, and then
press [Enter].
The screen for that item appears.
+
-
On Standby TV
Input
TV CH
TV VOL
--
/
---
10 11 12
D.TUN
+10 0
Clear
123
456
789
Input Selector
VCR
/
DVR CBL
/
SAT
DVD
Tape Tuner CD
Phono
Game
/
TV
Macro
123
VCRDVD
CDR/MD
CD
Zone
2
Remote Mode
Dimmer
Tape/AMP
Sleep
Receiver
TV Dock
Cable
VOL
CH
Disc
Album
+
-
Enter
T
o
p
M
e
n
u
M
e
n
u
Display Muting
E
x
i
t
G
u
i
d
e
Prev
CH
R
e
t
u
r
n
S
e
t
u
p
Playlist
RandomRec
SAT
Zone
3
AUX 1 AUX 2
Setup
Receiver
Input
Enter
Number
buttons
Remote
indicator
Receiver
S
e
t
u
p
Enter
Enter
7. Hardware Setup
1. Remote Control
2. Zone2/Zone3
3. Tuner
4. Analog Multich
5. HDMI
6. Network
MOVE ENTER RETURN
ENTER
RETURN
EXIT
SETUP
Enter
4Use the Up and Down [q]/[w] but-
tons to select an item, and use
the Left and Right [e]/[r] but-
tons to change it.
The items are explained below.
5When you’ve finished, press the
[Setup] button.
Setup closes.
1While holding down the
[Receiver] Remote Mode button,
press the TV [Input] button.
The Remote indicator flashes four
times.
2Use the number buttons to enter
ID 1, 2, or 3.
The Remote indicator flashes twice.
Enter
S
e
t
u
p
Receiver
TV
Input
123
VCR
/
DVR CBL
/
SAT
DVD

126
Advanced Setup—Continued
Tuner
■AM Freq Step (on some models)
See “AM Frequency Step Setup (on some models)” on
page 57.
■Satellite Radio (on North American model)
If you connect an XM Satellite Radio antenna or SIRIUS
Satellite Radio antenna to the AV controller (both sold
separately), set this setting to XM or SIRIUS respec-
tively. If you connect both types of antenna, select
XM/SIRIUS. Otherwise, select None (see pages 74–88).
Analog Multich
■Subwoofer Input Sensitivity
Some DVD players output the LFE channel from their
analog subwoofer output at 15 dB higher than normal.
With this setting, you can change the AV controller’s
subwoofer sensitivity to match your DVD player. Note
that this setting only affects signals connected to the AV
controller’s MULTI CH: SUBWOOFER jack.
You can select 0 dB, 5 dB, 10 dB, or 15 dB.
If you find that your subwoofer is too loud, try the 10 dB
or 15 dB setting.
HDMI
■Audio TV Out
This setting determines whether audio received by an
HDMI input is output by the HDMI outputs. You may
want to change this setting to “On” if your TV is con-
nected to an HDMI output and you want to listen to
audio from an HDMI component through your TV’s
speakers. Normally, it should be set to “Off”.
Off: HDMI audio is not output (default).
On: HDMI audio is output.
Notes:
• If “On” is selected and the signal can be output by the
TV, the AV controller will output no sound through its
speakers.
• When “TV Control” is enabled, this setting is set to
“Auto”.
• With some TVs and input signals, no sound may be
output even if “On” is selected.
• When the “Audio TV Out” setting is set to “On”, or
“TV Control” is set to “Enable” and you’re listening
through your TV’s speakers (see page 38), if you turn
up the AV controller’s volume control, the sound will
be output by the AV controller’s speakers. To stop the
AV controller’s speakers producing sound, change the
settings, change your TV’s settings, or turn down the
AV controller’s volume.
■Lip Sync
The Lip Sync function can automatically synchronize
HDMI audio and video that’s gotten out of sync due to
the complex digital video processing being performed by
your HDMI-compatible TV. With HDMI Lip Sync, the
audio delay required to synchronize the audio and video
is calculated and applied automatically by the AV con-
troller.
Disable: HDMI lip sync disabled (default).
Enable: HDMI lip sync enabled.
Notes:
• This function works only if your HDMI-compatible
TV supports HDMI Lip Sync.
• You can check the amount of delay being applied by
the HDMI Lip Sync function on the “A/V Sync”
screen (see page 118).
■x.v.Color
If your HDMI source and HDMI-compatible TV both
support the “x.v.Color”, you can enable “x.v.Color” on
the AV controller with this setting.
Disable: “x.v.Color” disabled (default).
Enable: “x.v.Color” enabled.
Notes:
• If the color is unnatural when “x.v.Color” is set to
“Enable”, change the setting to “Disable”.
• Refer to the connected component’s instruction man-
ual for details.
■Control
This function allows -compatible components
connected via HDMI to be controlled with the AV con-
troller.
Notes:
• , which stands for Remote Interactive over
HDMI, is the name of the system control function
found on Onkyo components. The AV controller can
be used with CEC (Consumer Electronics Control),
which allows system control over HDMI and is part of
the HDMI standard. CEC provides interoperability
between various components, however, operation with
components other than -compatible compo-
nents cannot be guaranteed.
•Set to “Disable” when a connected piece of equipment
is not compatible or it is unclear whether the equip-
ment is compatible or not.
• If movement is unnatural when set to “Enable”, change
the setting to “Disable”.
• Refer to the connected component’s instruction man-
ual for details.
Disable: disabled (default).
Enable: enabled.

127
Advanced Setup—Continued
Power Control
To link the power functions of -compatible
components connected via HDMI, select “Enable”.
Notes:
• The “Power Control” setting can be set only when the
above “Control” setting is set to “Enable”.
• HDMI power control only works with -com-
patible components that support it and may not work
properly with some components due to their settings
or compatibility.
• When set to “Enable”, power consumption will
increase.
• Refer to the connected component’s instruction man-
ual for details.
TV Control
Set to “Enable” when you want to control the AV con-
troller from an -compatible TV that is con-
nected to HDMI.
Notes:
•Set to “Disable” when the TV is not compatible or
when it is unclear whether the TV is compatible or
not.
• The “TV Control” setting can be set only when the
above “Control” and “Power Control” settings are both
set to “Enable”.
• Refer to the connected component’s instruction man-
ual for details.
Note:
When modifying network settings, after modifying it is
necessary to execute Save Settings.
This section explains how to configure the AV control-
ler’s network settings manually.
If your router’s DHCP server is enabled, you don’t need
to change any of these settings, as the AV controller is set
use DHCP to configure itself automatically by default
(i.e., DHCP is set to Enable). If, however, your router’s
DHCP server is disabled, for example, you’re using
static IP addresses, you’ll need to configure these set-
tings yourself, in which case, a knowledge of Ethernet
networking is essential.
What’s DHCP?
DHCP (Dynamic Host Configuration Protocol) is used
by routers, computers, the AV controller, and other
devices to automatically configure themselves on a net-
work.
Disable: Power Control disabled.
Enable: Power Control enabled.
Disable: TV Control disabled.
Enable: TV Control enabled.
Note:
After changing the settings of the “Control”, “Power
Control”, or “TV Control”, turn off the power to all
connected pieces of equipment and then turn on
again. Refer to the User’s Manuals for all connected
pieces of equipment.
When linking to a TV that conforms to the CEC
standard, the “Monitor Out” setting must be set to
“HDMI Main”.
Network Settings
1Press the [Receiver] Remote
Mode button, followed by the
[Setup] button.
The main menu appears onscreen.
If the main menu doesn’t appear, make
sure the appropriate external input is
selected on your TV.
2Use the Up and Down [q]/[w] but-
tons to select “7. Hardware
Setup”, and then press [Enter].
The “Hardware Setup” menu appears.
Receiver
S
e
t
u
p
Enter
Enter
7. Hardware Setup
1. Remote Control
2. Zone2/Zone3
3. Tuner
4. Analog Multich
5. HDMI
6. Network
MOVE ENTER RETURN
ENTER
RETURN
EXIT
SETUP

128
Advanced Setup—Continued
Note:
This procedure can also be performed on the AV control-
ler by using its [Setup] button, arrow buttons, and [Enter]
button.
Mac Address
This is the AV controller’s MAC (Media Access Control)
address. This address cannot be changed.
Control
This setting enables or disables control over the network.
Enable: Control over the network enabled.
Disable: Control over the network disabled.
Port
This is the network port used for control over the net-
work.
DHCP
This setting determines whether or not the AV controller
uses DHCP to automatically configure its IP Address,
Subnet Mask, and Gateway settings.
Enable: DHCP enabled.
Disable: DHCP disabled.
If you select “Disable”, you must configure the “IP
Address”, “Subnet Mask”, and “Gateway” settings your-
self.
IP Address
If you set the “DHCP” setting to “Disable”, you must
specify an IP address. Enter a static IP address provided
by your ISP.
The IP address must be within the following ranges.
Class A: 10.0.0.0 to 10.255.255.255
Class B: 172.16.0.0 to 172.31.255.255
Class C: 192.168.0.0 to 192.168.255.255
Most routers use Class C IP addresses.
Subnet Mask
If you set the “DHCP” setting to “Disable”, you must
specify a subnet mask address.
Enter the subnet mask address provided by your ISP
(typically: 255.255.255.0).
Gateway
If you set the “DHCP” setting to “Disable”, you must
specify a gateway address.
Enter the gateway address provided by your ISP.
Lock
With this setting, you can protect your settings by lock-
ing the setup menus.
Locked: Setup menus locked.
Unlocked: Setup menus unlocked (default).
When Locked is selected, only this “Lock Setup” item
can be accessed.
3Use the Up and Down [q]/[w] but-
tons to select “6. Network”, and
then press [Enter].
The “Network” screen appears.
4Use the Up and Down [q]/[w] but-
tons to select the settings, and
use the Left and Right [e]/[r]
buttons to set them.
To enter an IP address, select the set-
ting, and then press [Enter]. The arrow
[q]/[w]/[e]/[r] buttons can then be
used to enter numbers. Press [Enter]
again to set the number.
The settings are explained on the next
page.
5When you’ve finished, press the
[Setup] button.
Setup closes.
Enter
Enter
7-6. Network
MAC Address
Control
Port
xx : xx : xx : xx : xx : xx
Enable
xxxxx
MOVE VALUE INPUT RETURN
ENTER
RETURN
EXIT
SETUP
Enter
S
e
t
u
p
Lock Setup

129
Advanced Setup—Continued
If you connect a component to more than one audio
input, such as a DVD player connected to analog, digital,
multichannel, and HDMI inputs, you can use the [Audio
Sel] button to select which audio input you want to use
to listen to that component.
Normally, the AV controller detects the format of digital
input signals automatically. However, if you experience
either of the following issues when playing PCM or DTS
sources, you can specify the signal format manually.
• If the beginnings of tracks from a PCM source are cut
off, try the PCM setting.
• If noise is produced when fast forwarding or rewind-
ing a DTS CD, try the DTS setting.
Selecting Audio Inputs
Press the [Audio Sel] button
repeatedly to select an audio
input: HDMI > Auto > Multich >
Analog.
HDMI:
Selects the assigned HDMI IN, and
the HDMI indicator appears on the
display. (The HDMI IN must
already be assigned to the current
input selector. See page 50.)
Auto:
Selects the assigned COAXIAL or
OPTICAL DIGITAL IN, and the
DIGITAL indicator appears on the
display. (The DIGITAL IN must
already be assigned to the current
input selector. See page 53.) If there
is no digital signal, the analog input
is used instead.
Multich:
Selects the multichannel input, and
the ANALOG indicator appears on
the display. (The multichannel input
must already be assigned to the cur-
rent input selector. See page 54.)
Analog:
Selects the analog input, and the
ANALOG indicator appears on the
display.
If you assign the balanced input to
the input selector, the sound will be
output from equipment connected
to the BALANCED L and R
INPUT XLR jacks (see page 54).
py g
RC-
691
M
Audio
Repeat
Play Mode
Open/Close
Listening Mode
DVD HDD
Playlist
RandomRec
Test Tone
CH Sel
Direct
Stereo
Level
+
Level
-
L Night
Audio Sel
THX All ST
Re-EQ
Subtitle
Video Off
VCR
Surround
Audio Sel
Audio Sel
Specifying the Digital Signal Format
1Press the [Audio Selector] button
repeatedly to select “Auto”.
2While “Auto” is shown on the
display, use the Tone Plus [+] and
Minus [–] buttons to select:
PCM:
Only 2-channel PCM format input
signals will be heard. If the input
signal is not PCM, the PCM indica-
tor will flash and noise may also be
produced.
DTS:
Only DTS (but not DTS-HD) for-
mat input signals will be heard. If
the input signal is not DTS, the
DTS indicator will flash and there
will be no sound.
Auto (default):
The format is detected automati-
cally. If no digital input signal is
present, the analog input is used
instead.
12

130
Zone 2 and Zone 3
In addition to your main listening room, you can also enjoy playback in two other rooms, or as we call them, Zone 2
and Zone 3. And, you can select a different source for each room.
Zone 2 speakers must be connected to an amp in Zone 2.
Connecting Your Zone 2 Speakers
You can enjoy 2-channel stereo playback in Zone 2 and
a different source to those selected for your main room
and Zone 3.
Hookup
• Use an RCA audio cable to connect the AV control-
ler’s ZONE 2 PRE OUT L/R jacks to an analog audio
input on your Zone 2 amp.
• Use an RCA audio cable to connect the AV control-
ler’s ZONE 2 PRE OUT SW jack to the line input on
a powered subwoofer in Zone 2.
• Connect your Zone 2 speakers to the speaker terminals
on your Zone 2 amp.
Note:
With the default settings, the Zone 2 volume must be set
on the Zone 2 amp. If your Zone 2 amp has no volume
control, set the “Zone2 Out” setting to “Variable” so that
you can set the Zone 2 volume on the AV controller (see
page 132).
Zone 2 Video Outputs
The AV controller features a composite video output and
component video output for connection to a TV in Zone
2, so you can enjoy both audio and video in that zone.
Hookup
• Use a composite video cable to connect the AV con-
troller’s ZONE 2 OUT V jack to a composite video
input on your Zone 2 TV.
• Alternatively, use a component video cable to connect
the AV controller’s COMPONENT VIDEO MONI-
TOR OUT 2/ZONE 2 OUT jacks to a component
video input on your Zone 2 TV.
• If you use the COMPONENT VIDEO MONITOR
OUT 2/ZONE 2 OUT, you must set the “Component
Out2” setting to “Zone 2” (see page 50).
Notes:
• The ZONE 2 OUT V jack outputs video from compo-
nents connected to composite video inputs and S-
Video inputs.
• If you use the ZONE 2 OUT, you must set the “Com-
ponent Out2” setting to “Zone 2” (see page 52). The
ZONE 2 OUT outputs video only from components
connected to component video inputs.
Connecting Zone 2
AV controller
Main room
Zone 2
Powered
subwoofer
Receiver/
integrated amp
Multichannel power amp
AV controller
TV
Main room
Zone 2
TV

131
Zone 2 and Zone 3—Continued
Zone 3 speakers must be connected to an amp in Zone 3.
Connecting Your Zone 3 Speakers
You can enjoy 2-channel stereo playback in Zone 3 and
a different source to those selected for your main room
and Zone 2.
Hookup
• Use an RCA audio cable to connect the AV control-
ler’s ZONE 3 PRE OUT L/R jacks to an analog audio
input on your Zone 3 amp.
• Use an RCA audio cable to connect the AV control-
ler’s ZONE 3 PRE OUT SW jack to the line input on
a powered subwoofer in Zone 3.
• Connect your Zone 3 speakers to the speaker termi-
nals on your Zone 3 amp.
Note:
With the default settings, the Zone 3 volume must be set
on the Zone 3 amp. If your Zone 3 amp has no volume
control, set the “Zone3 Out” setting to “Variable” so that
you can set the Zone 3 volume on the AV controller (see
page 132).
Connecting Zone 3
RL
IN
LINE INPUT
AV controller
Main room
Zone 3
Powered
subwoofer
Receiver/
integrated amp
Multichannel power amp

132
Zone 2 and Zone 3—Continued
If you’ve connected your Zone 2 or Zone 3 speakers to
an amp with no volume control, set the “Zone2 Out” or
“Zone3 Out” setting, respectively, to “Variable” so that
you can set the zone’s volume, balance, and tone on the
AV controller.
Note:
This procedure can also be performed on the AV control-
ler by using its [Setup] button, arrow buttons, and [Enter]
button.
This section explains how to use Zone 2 and Zone 3.
Zone 2/Zone 3 Out Settings
1Press the [Receiver] Remote
Mode button, followed by the
[Setup] button.
The main menu appears onscreen.
If the main menu doesn’t appear, make
sure the appropriate external input is
selected on your TV.
2Use the Up and Down [q]/[w] but-
tons to select “7. Hardware
Setup”, and then press [Enter].
The “Hardware Setup” menu appears.
3Use the Up and Down [q]/[w] but-
tons to select “2. Zone2/Zone3”,
and then press [Enter].
The “Zone2/Zone3” screen appears.
4Use the Up and Down [q]/[w] but-
tons to select “Zone2 Out” or
“Zone3 Out”, and use the Left
and Right [e]/[r] buttons to
select:
Fixed:
The Zone 2 or Zone 3 volume must
be set on the amp in that zone.
Variable:
The Zone 2 or Zone 3 volume can
be set on the AV controller.
Receiver
S
e
t
u
p
Enter
Enter
Enter
Enter
7-2. Zone2/Zone3
Zone2 Out
Zone3 Out
Fixed
Fixed
MOVE VALUE RETURN
RETURN
EXIT
SETUP
Enter
Enter
5Press the [Setup] button.
Setup closes.
Using Zone 2 and Zone 3
S
e
t
u
p
Zone 2
Zone 3
Tone
Off Level ,
+
-
On Standby TV
Input
TV CH
TV VOL
--
/
---
10 11 12
D.TUN
+10 0
Clear
123
456
789
Input Selector
VCR
/
DVR CBL
/
SAT
DVD
Tape Tuner CD
Phono
Game
/
TV
Macro
123
VCRDVD
CDR/MD
CD
Zone
2
Remote Mode
Dimmer
Tape/AMP
Sleep
Receiver
TV Dock
Cable
VOL
CH
Disc
Album
+
-
Enter
T
o
p
M
e
n
u
M
e
n
u
Display Muting
E
x
i
t
G
u
i
d
e
Prev
CH
R
e
t
u
r
n
S
e
t
u
p
RC-691M
Audio
Repeat
Play Mode
Open/Close
Listening Mode
DVD HDD
Playlist
RandomRec
Test Tone
CH Sel
Direct
Stereo
Level
+
Level
-
L Night
Audio Sel
THX All ST
Re-EQ
Subtitle
Video Off
VCR
Surround
SAT
Zone
3
AUX 1 AUX 2
Zone3
Zone2
Muting
On
Standby
Level–,
Level+
Input
Selector

133
Zone 2 and Zone 3—Continued
Selecting an Input Source for Zones
Notes:
• To select AM or FM, press the [Tuner] input selector
button repeatedly. On the North American model, you
can also select XM or SIRIUS.
• Only analog input sources are output by the ZONE 2
PRE OUT, and ZONE 3 PRE OUT. Digital input
sources are not output. If no sound is heard when an
input source is selected, check if it’s connected to an
analog input.
• While Zone 2 or Zone 3 is on, the Auto Power On/
Standby and Direct Change u functions do not
work.
• You cannot select different AM or FM radio stations
for your main room, Zone 2, and Zone 3. The same
AM/FM radio station will be heard in each room.
• On the North American model, you can select a differ-
ent radio source for each room. For example, XM for
your main room, SIRIUS for Zone 2, and AM/FM for
Zone 3.
Turning Off Zones
1
Remote
controller
AV controller
On the remote controller, press
the [Zone2] or [Zone 3] Remote
Mode button.
On the AV controller, press the
[Zone 2] or [Zone 3] button.
The Zone 2 or Zone 3 indicator flashes,
and the input selector currently selected
for the zone appears on the display.
2
Remote
controller
or
AV controller
On the remote controller, use the
Input Selector buttons.
On the AV controller, use the
input selector buttons, or press
the [Zone 2] or [Zone 3] button
repeatedly.
The input source is selected, the zone is
turned on, the name of the input selec-
tor appears on the display, and the
Zone 2 or Zone 3 indicator lights con-
tinuously.
You can also use the AV controller’s
Input Selector buttons.
+10
123
456
789
VCR
/
DVR CBL
/
SAT
DVD
Tape Tuner CD
Phono
Game
/
TV
AUX 1 AUX 2
1
Remote
controller
AV controller
On the remote controller, press
the [Zone2] or [Zone 3] Remote
Mode button.
On the AV controller, press the
[Zone 2] or [Zone 3] button.
The Zone 2 or Zone 3 indicator flashes.
2
Remote
controller
AV controller
On the remote controller, press
the [Standby] button.
On the AV controller, press the
[Off] button.
The zone is turned off, and the Zone 2
or Zone 3 indicator goes off.

134
Zone 2 and Zone 3—Continued
Adjusting the Volume of Zones
Note:
Zones can also be unmuted by adjusting the volume.
Muting Zones
Adjusting the Tone and Balance of Zones
Notes:
• The tone cannot be adjusted for Zone 3.
• The Zone 2 level, balance, and tone functions have no
effect on the ZONE 2 PRE OUT when the “Zone2
Out” setting is set to “Fixed” (page 132).
• The Zone 3 level and balance functions have no effect
on the ZONE 3 PRE OUT when the “Zone3 Out” set-
ting is set to “Fixed” (page 132).
1
Remote
controller
AV controller
On the remote controller, press
the [Zone2] or [Zone 3] Remote
Mode button.
On the AV controller, press the
[Zone 2] or [Zone 3] button.
The Zone 2 or Zone 3 indicator flashes.
2
Remote
controller
AV controller
On the remote controller, press
the [Level–] and [Level+] button.
On the AV controller, press Up
[q] and Down [w] button.
On the remote controller, press
the [Zone2] or [Zone 3] Remote
Mode button, and then press the
[Muting] button.
To unmute a zone, on the remote
controller, press the [Zone2] or
[Zone 3] Remote Mode button,
and then press the [Muting] but-
ton again.
1
AV controller
On the AV controller, press the
[Zone 2] or [Zone 3] button.
2Press the AV controller’s [Tone]
button repeatedly to select
“Bass” “Treble” or “Balance”.
3Use the Tone Plus [+] and Minus
[–] buttons to adjust the Bass,
Treble or Balance.
• You can boost or cut the Bass or Tre-
ble from –10 dB to +10 dB in 2 dB
steps.
• You can adjust the balance from 0 in
the center to +10 dB to the right or
+10 dB to the left in 2 dB steps.

135
Zone 2 and Zone 3—Continued
The 12V triggers A, B, and C can be used to turn on 12V
trigger-capable components automatically when they are
selected as the input source. The triggers can be set so
that they activate when a connected component is
selected as the input source for the main room, Zone 2,
Zone 3, or any combination of rooms.
When triggered, the output from a 12V TRIGGER OUT
goes high (+12 volts, 100 milliamperes max).
Hookup
• Use a miniplug cable to connect the AV controller’s
12V TRIGGER OUT A, B, or C jack to the 12 V trig-
ger input on a connected component.
When several components are turned on simultaneously
by using triggers A, B, and C, depending on the type of
components, a large amount of current may be drawn
momentarily. To prevent this, you can delay trigger sig-
nals A, B, and C individually. Another application for
trigger delay is eliminating the “thump” noise that’s
sometimes heard when a source component is turned on.
Delaying the trigger signal for your power amplifier so
that it’s the last component to be turned on will accom-
plish this.
Using the 12V Triggers
1Press the [Receiver] Remote
Mode button, followed by the
[Setup] button.
The main menu appears onscreen.
If the main menu doesn’t appear, make
sure the appropriate external input is
selected on your TV.
2Use the Up and Down [q]/[w] but-
tons to select “6. Miscella-
neous,” and then press [Enter].
The “Miscellaneous” menu appears.
AB
12V TRIGGER OUT
C
Receiver
S
e
t
u
p
Enter
Enter
6. Miscellaneous
1. Volume Setup
2. OSD Setup
3. Trigger A Setup
4. Trigger B Setup
5. Trigger C Setup
MOVE ENTER RETURN
ENTER
RETURN
EXIT
SETUP
3Use the Up and Down [q]/[w] but-
tons to select “12V Trigger A, B,
or C,” and then press [Enter].
The “12V Trigger A/B/C Setup” screen
appears.
4Use the Up and Down [q]/[w] but-
tons to select “Delay,” and use
the Left and Right [e]/[r] but-
tons to select: 0 sec, 1 sec, 2 sec,
or 3 sec.
When 0 sec is selected, the trigger sig-
nal is output as soon as the input source
is changed.
5Use the Up and Down [q]/[w] but-
tons to select an input source,
and use the Left and Right
[e]/[r] buttons to select an
option.
Off:
No trigger signal is output.
A 12-volt trigger signal is output when
the connected component is selected as
the source for:
Main:
Main room.
Zone2:
Zone 2.
Main/Z2:
Main room or Zone 2.
Zone3:
Zone 3.
Main/Z3:
Main room or Zone 3.
Z2/Z3:
Zone 2 or Zone 3.
Main/Z2/Z3:
Main room, Zone 2, or Zone 3.
6When you’ve finished, press the
[Setup] button.
Setup closes.
Enter
Enter
6-3. 12V Trigger A Setup
Delay
DVD
VCR/DVR
CBL/SAT
GAME/TV
AUX1
AUX2
TAPE
TUNER
CD
MOVE VALUE RETURN
RETURN
EXIT
SETUP
0sec
Main
Main
Main
Main
Main
Main
Main
Main
Main
Enter
Enter
Enter
Enter
S
e
t
u
p

136
Zone 2 and Zone 3—Continued
To control the AV controller with the remote controller
while you’re in Zone 2 or Zone 3, you’ll need a commer-
cially available multiroom remote control kit for each
zone.
• Multiroom kits are made by Niles and Xantech.
These kits can also be used when there isn’t a clear line
of sight to the AV controller’s remote sensor, such as
when it’s installed inside a cabinet.
Using a Multiroom Kit with Zone 2/3
In this setup, the IR receiver in Zone 2/3 picks up the
infrared signals from the remote controller and feeds
them through to the AV controller in the main room via
the connecting block.
The miniplug cable from the connecting block should be
connected to the AV controller’s IR IN A or B jack, as
shown below. The IR IN A and B jacks are identical. Up
to two IR receivers can be connected.
z
Using a Multiroom Kit with a Cabinet
In this setup, the IR receiver picks up the infrared signals
from the remote controller and feeds them to the AV con-
troller located in the cabinet via the connecting block.
Using a Multiroom Kit with Other
Components
In this setup, an IR emitter is connected to the AV con-
troller’s IR OUT jack and placed in front of the other
component’s remote control sensor. Infrared signals
received at the AV controller’s IR IN A or B jack are fed
through to the other component via the IR emitter. Sig-
nals picked up by the AV controller’s remote control sen-
sor are not output.
The IR emitter should be connected to the AV control-
ler’s IR OUT jack, as shown below.
Using the Remote Controller in
Zone 2/3 and Multiroom Control Kits
IR IN
A or B
Connecting
block
Remote controller
IR Receiver
Main room Zone 2/3
Signal flow
From the connecting block
Miniplug cable
AV controller
IR IN
A or B
Connecting
block
Remote controller
IR Receiver
Inside
cabinet
Signal flow
IR IN
A or B
IR OUT
Connecting
block
IR Receiver
Remote controller
Signal flow
IR Emitter
Other component
AV controller
Remote control
sensor
Other component
Emitter
IR Emitter
Signal flow
Miniplug
Miniplug cable
AV controller

137
Controlling Other Components
You can control your other components, including those
made by other manufacturers, with the remote controller.
This section explains how to:
• Enter the remote control code for a component that
you want to control: DVD, TV, VCR, etc.
• Learn commands directly from another component’s
remote controller (see page 140).
• Program the Macro buttons to perform a sequence of
up to eight remote control actions (see page 141).
To control another component, you must first enter that
component’s remote control code to a Remote Mode but-
ton. You’ll need to enter a code for each component that
you want to control.
Notes:
• Remote control codes cannot be entered for the
[Receiver], [Zone 2], and [Zone 3] Remote Mode but-
tons.
• The remote control codes provided are correct at the
time of printing but subject to change.
Entering Remote Control Codes
1Look up the component’s remote
control code in the separate
Remote Control Codes list.
The codes are organized by category.
+
-
On Standby TV
Input
TV CH
TV VOL
--
/
---
10 11 12
D.TUN
+10 0
Clear
123
456
789
Input Selector
VCR
/
DVR CBL
/
SAT
DVD
Tape Tuner CD
Phono
Game
/
TV
Macro
123
VCRDVD
CDR/MD
CD
Zone
2
Remote Mode
Dimmer
Tape/AMP
Sleep
Receiver
TV Dock
Cable
VOL
CH
Disc
Album
+
-
Enter
T
o
p
M
e
n
u
M
e
n
u
Display Muting
E
x
i
t
G
u
i
d
e
Prev
CH
R
e
t
u
r
n
S
e
t
u
p
RC-691M
Audio
Repeat
Play Mode
Open/Close
Listening Mode
DVD HDD
Playlist
RandomRec
Test Tone
CH Sel
Direct
Stereo
Level
+
Level
-
L Night
Audio Sel
THX All ST
Re-EQ
Subtitle
Video Off
VCR
Surround
SAT
Zone
3
AUX 1 AUX 2
Remote
Mode
TV
Receiver
Standby
I
Number
buttons
Remote
indicator
2While holding down the Remote
Mode button to which you want
to enter the code, press the
[Standby] button.
The Remote indicator lights up.
3Within 30 seconds, use the num-
ber buttons to enter the 4-digit
remote control code.
The Remote indicator flashes twice.
4Press the Remote Mode button
again to select the remote con-
troller mode, point the remote
controller at the component, and
check the operation.
If the remote controller doesn’t work as
expected, and several remote codes are
listed, try each one in turn and use the
one that works best.
• The [DVD] and [CD] Remote Mode buttons are
preprogrammed for use with Integra/Onkyo DVD
players and CD players, respectively.
• To control another manufacturer’s CD recorder,
MD recorder or Onkyo RI Dock, enter the appro-
priate remote control code to the [CD] Remote
Mode button.

138
Controlling Other Components—Continued
Remote Control Codes for Integra/Onkyo
Components Connected via u
Integra/Onkyo components that are connected via u
are controlled by pointing the remote controller at the
AV controller, not the component. This allows you to
control components that are out of view, in a rack, for
example.
If you want to control an Integra/Onkyo component by
pointing the remote controller directly at it, or you want
to control an Integra/Onkyo component that’s not con-
nected via u, use the following remote control codes:
• [DVD] Remote Mode button
5001: Integra/Onkyo DVD player without u
(default)
• [CD] Remote Mode button
6001: Integra/Onkyo CD player without u (default)
• [MD] Remote Mode button
6007: Onkyo MD recorder without u
• [CDR] Remote Mode button
6005: Onkyo CD recorder without u
• [Dock] Remote Mode button
6003: Onkyo RI Dock without u
Note:
If you connect an u-capable Onkyo MiniDisc
recorder, CD recorder, or RI Dock to the TAPE IN/OUT
jacks, or connect an RI Dock to the AUX 1 jacks, for u
to work properly, you must set the Input Display accord-
ingly (see page 57).
Resetting the Remote Mode Buttons
You can reset a Remote Mode button to its default
remote control code.
You can reset the remote controller to its default settings.
1Make sure the Integra/Onkyo component
is connected with an u cable and an ana-
log audio cable (RCA).
See page 44 for details.
2Enter the appropriate remote control code
to the Remote Mode button.
• [DVD] Remote Mode button
5002: Integra/Onkyo DVD player with u
• [CD] Remote Mode button
6002: Integra/Onkyo CD player with u
• [MD] Remote Mode button
6008: Onkyo MD recorder with u
• [CDR] Remote Mode button
6006: Onkyo CD recorder with u
• [Dock] Remote Mode button
6004: Onkyo RI Dock with u
See the previous page for how to enter remote
control codes.
3Press the Remote Mode button, point the
remote controller at the AV controller, and
operate the component.
1While holding down the Remote
Mode button that you want to
reset, press the TV [9] button.
The Remote indicator flashes three
times.
2Press the Remote Mode button
again.
The Remote indicator flashes twice,
indicating that the button has been
reset.
The [DVD] and [CD] Remote Mode
buttons are preprogrammed with
remote control codes for controlling
Onkyo DVD players and CD players,
respectively. When these buttons are
reset, the preprogrammed codes are
restored.
Resetting the Remote Controller
1While holding down the
[Receiver] Remote Mode button,
press the [Standby] button.
The Remote indicator flashes five
times.
2Press the [Receiver] Remote
Mode button again.
The Remote indicator flashes twice,
indicating that the remote controller
has been reset.

139
Controlling Other Components—Continued
To control another component, point the remote controller at it and use the buttons explained below. (You must select
the appropriate remote controller mode with the Remote Mode buttons first.) With some components, certain buttons
may not work as expected, and some may not work at all.
■Controlling a TV
a[On], [Standby], TV [9]*
Set the TV to On or Standby.
bNumber buttons
Enter numbers.
c[CH +/–], TV CH [+]/[–]*
Select channels on the TV.
d[Prev CH]
Selects the previous channel.
e[TV Input]*
Selects the TV’s external
inputs.
fTV VOL [q]/[w]*
Adjust the TV’s volume.
g[Muting]
Mutes the TV.
h[q]/[w]/[e]/[r]/[Menu]/
[Enter]/[Return]
Navigate menus on the TV.
*Buttons marked with an asterisk
(*) are exclusively for controlling a
TV and can be used at any time,
regardless of the currently selected
remote controller mode.
■Controlling a VCR
a[On], [Standby]
Set the VCR to On or Standby.
bNumber buttons
Enter numbers.
c[Clear]
Cancels functions.
d[CH +/–]
Selects channels on the VCR.
e[Prev CH]
Selects the previous channel.
fRec [y]
Starts recording.
gEject [0]
Ejects the videocassette.
h[1], [3], [2], [5], [4]
Play, Pause, Stop, Rewind, and
Fast forward.
i[q]/[w]/[e]/[r]/[Menu]/
[Enter]/[Return]
Navigate menus on the VCR.
■Controlling a Satellite or
Cable Receiver
a[On], [Standby]
Set the satellite/cable receiver
to On or Standby.
bNumber buttons
Enter numbers.
c[Clear]
Cancels functions.
d[CH +/–]
Selects satellite/cable chan-
nels.
e[Prev CH]
Selects the previous channel.
f[Guide]
Displays the program guide.
g[5], [4]
Fast Reverse and Fast forward.
h[q]/[w]/[e]/[r]/[Menu]/
[Enter]/[Return]
Navigate menus on the satel-
lite/cable receiver.
+
-
On Standby TV
Input
TV CH
TV VOL
--
/
---
10 11 12
D.TUN
+10 0
Clear
123
456
789
Input Selector
VCR
/
DVR CBL
/
SAT
DVD
Tape Tuner CD
Phono
Game
/
TV
Macro
123
VCRDVD
CDR/MD
CD
Zone
2
Remote Mode
Dimmer
Tape/AMP
Sleep
Receiver
TV Dock
Cable
VOL
CH
Disc
Album
+
-
Enter
T
o
p
M
e
n
u
M
e
n
u
Display Muting
E
x
i
t
G
u
i
d
e
Prev
CH
R
e
t
u
r
n
S
e
t
u
p
RC-691M
Audio
Repeat
Play Mode
Open/Close
Listening Mode
DVD HDD
Playlist
RandomRec
Test Tone
CH Sel
Direct
Stereo
Level
+
Level
-
L Night
Audio Sel
THX All ST
Re-EQ
Subtitle
Video Off
VCR
Surround
SAT
Zone
3
AUX 1 AUX 2
1
8
3
4
5
3
6
8
8
7
2
8
Press [TV] first
+
-
On Standby TV
Input
TV CH
TV VOL
--
/
---
10 11 12
D.TUN
+10 0
Clear
123
456
789
Input Selector
VCR
/
DVR CBL
/
SAT
DVD
Tape Tuner CD
Phono
Game
/
TV
Macro
123
VCRDVD
CDR/MD
CD
Zone
2
Remote Mode
Dimmer
Tape/AMP
Sleep
Receiver
TV Dock
Cable
VOL
CH
Disc
Album
+
-
Enter
T
o
p
M
e
n
u
M
e
n
u
Display Muting
E
x
i
t
G
u
i
d
e
Prev
CH
R
e
t
u
r
n
S
e
t
u
p
RC-691M
Audio
Repeat
Play Mode
Open/Close
Listening Mode
DVD HDD
Playlist
RandomRec
Test Tone
CH Sel
Direct
Stereo
Level
+
Level
-
L Night
Audio Sel
THX All ST
Re-EQ
Subtitle
Video Off
VCR
Surround
SAT
Zone
3
AUX 1 AUX 2
2
9
9
3
9
8
1
9
4
5
6
7
Press [VCR] first
+
-
On Standby TV
Input
TV CH
TV VOL
--
/
---
10 11 12
D.TUN
+10 0
Clear
123
456
789
Input Selector
VCR
/
DVR CBL
/
SAT
DVD
Tape Tuner CD
Phono
Game
/
TV
Macro
123
VCRDVD
CDR/MD
CD
Zone
2
Remote Mode
Dimmer
Tape/AMP
Sleep
Receiver
TV Dock
Cable
VOL
CH
Disc
Album
+
-
Enter
T
o
p
M
e
n
u
M
e
n
u
Display Muting
E
x
i
t
G
u
i
d
e
Prev
CH
R
e
t
u
r
n
S
e
t
u
p
RC-691M
Audio
Repeat
Play Mode
Open/Close
Listening Mode
DVD HDD
Playlist
RandomRec
Test Tone
CH Sel
Direct
Stereo
Level
+
Level
-
L Night
Audio Sel
THX All ST
Re-EQ
Subtitle
Video Off
VCR
Surround
SAT
Zone
3
AUX 1 AUX 2
1
2
8
8
3
6
8
4
5
8
7
Press [Cable] (SAT) first

140
Controlling Other Components—Continued
The AV controller’s remote controller can learn the com-
mands of other remote controllers. By transmitting, for
example, the Play command from your CD player’s
remote controller, the remote controller can learn it, and
then transmit the exact same command when its Play
[1] button is pressed in the CD remote mode.
This is useful when you’ve entered the appropriate
remote control code (page 137) but some buttons don’t
work as expected.
Notes:
• The following buttons cannot learn new commands:
Remote Mode, Macro [1], [2], [3], TV CH [+]/[–],
Re-EQ, Light.
• When you want to learn the command from your TV’s
Power button, select the TV remote control mode and
use the remote controller’s [Standby] button to learn
the command. In the TV remote control mode, the
remote controller’s [Standby] and TV [9] buttons
are linked, so using the [Standby] button to learn the
command will mean that you can also use the TV
[9] button to turn your TV on or off in TV remote
control mode.
• When you want to learn the commands from your
TV’s Channel Up and Down buttons, select the TV
remote control mode and use the remote controller’s
CH [+/–] button (left to the [Enter] button) to learn the
commands. In the TV remote control mode, the
remote controller’s CH [+/–] and TV CH [+]/[–] but-
tons are linked, so using the CH [+/–] button to learn
these commands will mean that you can also use the
TV CH [+]/[–] buttons to change channels in TV
remote control mode.
• The remote controller can learn approximately 70 to
90 commands, although this will be less if commands
that use a lot of memory are learned.
• Remote controller buttons such as Play, Stop, Pause,
and so on are preprogrammed with commands for
controlling Integra/Onkyo CD players, cassette decks,
and DVD players. However, they can learn new com-
mands, and you can restore the preprogrammed com-
mands at any time by resetting the remote controller
(see page 138).
• To overwrite a previously learned command, repeat
this procedure.
• Only commands from infrared remote controllers can
be learned.
• When the remote controller’s batteries expire, all
learned commands will be lost and will have to be
learned all over again, so don’t discard your other
remote controllers.
Learning Commands
1While holding down the Remote
Mode button for the mode in
which you want to use the com-
mand, press the [On] button.
The Remote indicator lights up.
2Press the button you want to
learn the new command.
3Point the remote controllers at
each other, about 2 to 6 inches
(5–15 cm) apart, and then press
and hold the button whose com-
mand you want to learn until the
Remote indicator flashes.
+
-
On Standby TV
Input
TV CH
TV VOL
--
/
---
10 11 12
D.TUN
+10 0
Clear
123
456
789
Input Selector
VCR
/
DVR CBL
/
SAT
DVD
Tape Tuner CD
Phono
Game
/
TV
Macro
123
VCRDVD
CDR/MD
CD
Zone
2
Remote Mode
Dimmer
Tape/AMP
Sleep
Receiver
TV Dock
Cable
VOL
CH
Disc
Album
+
-
Enter
T
o
p
M
e
n
u
M
e
n
u
Display Muting
E
x
i
t
G
u
i
d
e
Prev
CH
R
e
t
u
r
n
S
e
t
u
p
SAT
Zone
3
AUX 1 AUX 2
1, 4
1
Remote
indicator
If the command is learned successfully,
the Remote indicator flashes twice.
4To learn more commands, repeat
steps 2 and 3.
Press any Remote Mode button when
you’ve finished.
POWER SLEEP DIMMER SUR
MODE
VIDEO-1 VIDEO-2
TAPEDVD C D
C D DVD
TUNER
TUNER
PHONO
INPUT SELECTOR
DISC
TAPE
VOLUME
LEVEL
CH SEL
PRESET
MUTING
TEST
TONE
MULTI-CH
INPUT
GROUP
R
10
--/---1112
Remote Mode
Zone2
DVD
VCR CD
Zone3
Receiver
Cable
Dock
Tape/AMP
SAT
CDR/MD
+
-
T
V CH
T
V VOL
Sleep
Input Selector
3
2
Macro
1
+
10 0
Clear
D.TUN
123
456
789
Input
I
OnStandbyT
V
Tape
DVD
DCR/DVRCBL/SAT
AUX1
AUX2
Tuner
CD
Phono
Gane/TV
About 2 to 6
inches (5–15 cm)
Supplied
remote controller
(RC-691M)

141
Controlling Other Components—Continued
You can program the remote controller’s Macro buttons
to perform a sequence of remote control actions.
Example:
To play a CD you typically need to perform the follow-
ing actions:
1. Press the [Receiver] Remote Mode button to select
the Receiver remote controller mode.
2. Press the [On] button to turn on the AV controller.
3. Press the [CD] Input Selector button to select the
CD input source.
4. Press the [CD] Remote Mode button to select the
CD remote controller mode.
5. Press the Play [1] button to start playback on
the CD player.
You can program a Macro button so that all five actions
are performed with just one button press.
Making Macros
Each Macro button can store one macro, and each macro
can contain up to eight commands.
Note:
If any of the buttons you used to make a macro are taught
new commands, the macro will no longer work properly
and will have to be made again.
Running Macros
Deleting Macros
Using Macros
1While holding down the Remote
Mode button of the remote con-
troller mode you want to use at
the start of the macro, press
Macro button [1], [2], or [3].
The Remote indicator lights up.
For the CD example in the left column,
you’d press and hold the [Receiver]
Remote Mode button, and then press
Macro button [1], [2], or [3].
+
-
On Standby TV
Input
TV CH
TV VOL
--
/
---
10 11 12
D.TUN
+10 0
Clear
123
456
789
Input Selector
VCR
/
DVR CBL
/
SAT
DVD
Tape Tuner CD
Phono
Game
/
TV
Macro
123
VCRDVD
CDR/MD
CD
Zone
2
Remote Mode
Dimmer
Tape/AMP
Sleep
Receiver
TV Dock
Cable
VOL
CH
Disc
Album
+
Enter
T
o
p
M
e
n
u
M
e
n
u
SAT
Zone
3
AUX 1 AUX 2
Receiver
Remote
Mode
Macro
1, 2, 3
Remote
indicator
2Press the buttons whose actions
you want to program into the
macro in the order you want
them performed.
For the CD example in the left column,
you’d press the following buttons:
[On], [CD] Input Selector, [CD]
Remote Mode, Play [1].
3When you’ve finished, press the
Macro button again.
The Remote indicator flashes twice.
If you enter eight commands, the pro-
cess will finish automatically.
Press the Macro [1], [2], or [3]
button.
The commands in the macro are trans-
mitted in the order in which they were
programmed. Keep the remote control-
ler pointed at the AV controller until all
of the commands have been transmit-
ted.
Macros can be run at any time, regard-
less of the current remote controller
mode.
1While holding down the
[Receiver] Remote Mode button,
press the Macro button whose
macro you want to delete.
2Press the Macro button again.

142
Troubleshooting
If you have any trouble using the AV controller, look for
a solution in this section. If you can’t resolve the issue
yourself, contact the dealer from whom you purchased
this unit.
Can’t turn on the AV controller
• Make sure that the power cord is properly plugged into
the wall outlet.
• Unplug the power cord from the wall outlet, wait 5
seconds or more, then plug it in again.
There’s no sound or it’s very quiet
• Make sure that your multichannel power amplifier is
turned on and set up correctly and connected to the AV
controller properly (page 21).
• Make sure that the digital input source is selected
properly (page 53).
• Make sure that the correct audio input is selected
(page 129).
• Make sure that all audio connecting plugs are pushed
in all the way (page 28).
• Check the volume. It can be set to −∞ dB, −81.5 dB
through +18.0 dB (page 64). The AV controller is
designed for home theater enjoyment. It has a wide
volume range, allowing precise adjustment.
• If the MUTING indicator is flashing on the display,
press the remote controller’s [Muting] button to
unmute the AV controller (page 65).
• While a pair of headphones is connected to the Phones
jack, no sound is output by the speakers (page 66).
• Check the digital audio output setting on the con-
nected device. On some game consoles, such as those
that support DVD, the default setting is off.
• With some DVD-Video discs, you need to select an
audio output format from a menu.
• If your turntable uses an MC cartridge, you must use
an MC head amp or MC transformer (page 41).
• Check the speaker settings (pages 104–110).
• The input signal format is set to PCM or DTS. Set it to
“Auto” (page 129).
• If there’s no sound from a DVD player connected to an
HDMI IN, check the DVD player’s output settings,
and be sure to select a supported audio format.
• Make sure that none of the connecting cables are bent,
twisted, or damaged.
Only the front speakers produce sound
• When the Stereo listening mode is selected, only the
front speakers and subwoofer produce sound.
• In the Mono listening mode, only the front speakers
output sound if the “Output Speaker” setting is set to
“L/R” (page 114).
• Check the Speaker Configuration (page 104).
Only the center speaker produces sound
• If you use the Dolby Pro Logic IIx Movie, Dolby Pro
Logic IIx Music, or Dolby Pro Logic IIx Game listen-
ing mode with a mono source, such as an AM radio
station or mono TV program, the sound is concen-
trated in the center speaker.
• In the Mono listening mode, only the front speakers
output sound if the “Output Speaker” setting is set to
“C” (page 114).
• Check the Speaker Configuration (page 104).
The surround speakers produce no sound
• When the Stereo or Mono listening mode is selected,
the surround speakers produce no sound.
• Depending on the source and the current listening
mode, not much sound may be produced by the sur-
round speakers. Try another listening mode (page 90).
• Make sure the speakers are configured correctly
(page 104).
The center speaker produces no sound
• When the Stereo listening mode is selected, the center
speaker produces no sound.
• In the Mono listening mode, only the front speakers
output sound if the “Output Speaker” setting is set to
“L/R” (page 114).
• Make sure the speakers are configured correctly
(page 104).
The surround back speakers produce no sound
•
The surround back speakers are not used with all lis-
tening modes. Select another listening mode (page 90).
• Not much sound may be produced by the surround
back speakers with some sources.
•
Make sure the speakers are configured correctly (page 104).
The subwoofer produces no sound
• When you play source material that contains no infor-
mation in the LFE channel, the subwoofer produces
no sound.
•
Make sure the speakers are configured correctly (page 104).
The Zone 2/3 speakers produce no sound
• The Zone 2/3 speakers only output sources that are
connected to an analog input. Check to see if the
source component is connected to an analog input.
Power
Audio
If you can’t resolve the issue yourself, try resetting
the AV controller before contacting the dealer from
whom you purchased this unit.
To reset the AV controller to its factory defaults,
turn it on and, while holding down the [VCR/DVR]
button, press the [On/Standby] button. “Clear”
will appear on the display and the AV controller
will enter Standby mode.
Note that resetting the AV controller will delete your
radio presets and custom settings.
VCR/DVR

143
Troubleshooting—Continued
There’s no sound with a certain signal format
• Check the digital audio output setting on the source
component. On some game consoles, such as those
that can play DVDs, the default setting is off.
• With some DVD-Video discs, you need to select an
audio format from a menu or with the [Audio] button
on your DVD player’s remote controller.
• Depending on the input signal, some listening modes
cannot be selected (pages 91-96).
The volume cannot be set as required (The vol-
ume cannot be set to +18.0 dB)
• Check to see if a maximum volume has been set
(page 123).
• After the Automatic Speaker Setup function has been
run, or the volume level of each individual speaker has
been adjusted (pages 65 and 108), the maximum vol-
ume may be reduced.
Noise can be heard
• Using cable ties to bundle audio cables with power
cords, speaker cables, and so on can degrade audio
performance, so don’t use them.
• An audio cable may be picking up interference. Try
repositioning your cables.
The Late Night function doesn’t work
• Make sure the source material is Dolby Digital, Dolby
Digital Plus, and Dolby TrueHD (page 117).
The DVD analog multichannel input doesn’t
work
• Check the DVD multichannel input connections
(page 33).
• Make sure that the multichannel input is assigned to
the input selector (page 54).
• Make sure that the multichannel input is selected
(page 129).
• Make sure that the “Speaker Type” is not set to
“Bi-Amp”. The multichannel DVD input cannot be
used if “Speaker Type” is set to “Bi-Amp” (page 55).
• Check the audio output settings on your DVD player.
About DTS signals
•
When DTS program material ends and the DTS bit-
stream stops, the AV controller remains in DTS listen-
ing mode and the DTS indicator remains on. This is to
prevent noise when you use the pause, fast forward, or
fast reverse function on your player. If you switch your
player from DTS to PCM, because the AV controller
does not switch formats immediately, you may not hear
any sound, in which case you should stop your player
for about three seconds, and then resume playback.
• With some CD players, you won’t be able to playback
DTS material properly even though your player is
connected to a digital input on the AV controller. This
is usually because the DTS bitstream has been pro-
cessed (e.g., output level, sampling rate, or frequency
response changed) and the AV controller doesn’t rec-
ognize it as a genuine DTS signal. In such cases, you
may hear noise.
• When playing DTS program material, using the pause,
fast forward, or fast reverse function on your player
may produce a short audible noise. This is not a mal-
function.
The beginning of audio received by an HDMI IN
can’t be heard
• Since it takes longer to identify the format of an
HDMI signal than it does for other digital audio sig-
nals, sound may not be output immediately.
There’s no picture
• Make sure that all video connecting plugs are pushed
in all the way (page 28).
• Make sure that each video component is properly con-
nected (pages 31-43).
• On your TV, make sure that the video input to which
the AV controller is connected is selected.
• If your TV is connected to the HDMI output, set the
“Monitor Out” setting to “HDMI Main” or “HDMI
Sub” (page 46), and select “- - -” in the “Video Input
Setup” on page 50 to watch composite video, S-Video,
and component video sources.
• If your TV is connected to the COMPONENT VIDEO
MONITOR OUT 1 or 2, set the “Monitor Out” setting
to “Analog” (page 49), and select “- - -” in the “Com-
ponent Video Setup” on page 52 to watch composite
video and S-Video sources.
• If the video source is connected to a component video
input, you must assign that input to an input selector
(page 52), and your TV must be connected to either
the HDMI OUT or COMPONENT VIDEO MONI-
TOR OUT 1 or 2 (pages 31 and 37).
• If the video source is connected to an HDMI input,
you must assign that input to an input selector
(page 50), and your TV must be connected to the
HDMI OUT (page 37).
There’s no picture from a source connected to
an HDMI IN
• When the “Monitor Out” setting is set to “Analog”,
and the “Resolution” setting is set to anything other
than “Through” (see page 50), no video is output by
the HDMI OUT.
• If the message “Resolution Error” appears on the AV
controller’s display, this indicates that your TV does
not support the current video resolution and you need
to select another resolution on your DVD player.
The onscreen menus don’t appear
• If your TV is connected to the analog outputs, set the
“Monitor Out” setting to “Analog” (page 46).
• On your TV, make sure that the video input to which
the AV controller is connected is selected.
•
On non-North American models, specify the TV system
used in your area in the “TV Format Setup
(not North American models)” on page 56.
Video

144
Troubleshooting—Continued
The immediate display does not appear
• The immediate display will not appear when the input
signal from the COMPONENT VIDEO IN is output to
a device connected to the COMPONENT VIDEO
MONITOR OUT.
• Depending on the input signal, the immediate display
may not appear when the input signal from the HDMI
IN is output to a device connected to the HDMI OUT.
Reception is noisy, FM stereo reception is
noisy, or the FM STEREO indicator doesn’t
appear
• Relocate your antenna.
•
Move the AV controller away from your TV or com-
puter.
• Listen to the station in mono (page 67).
• When listening to an AM station, operating the remote
controller may cause noise.
• Passing cars and airplanes can cause interference.
• Concrete walls weaken radio signals.
• If nothing improves the reception, install an outdoor
antenna.
The remote controller doesn’t work
• Make sure that the batteries are installed with the cor-
rect polarity (page 15).
• Make sure that the remote controller is not too far
away from the AV controller, and that there’s no
obstruction between the remote controller and the AV
controller’s remote control sensor (page 15).
• Make sure you’ve selected the correct remote control-
ler mode (page 16).
• Make sure you’ve entered the correct remote control
code (page 137).
• Install new batteries. Don’t mix different types of bat-
teries, or old and new batteries (page 15).
• Make sure that the AV controller is not subjected to
direct sunshine or inverter-type fluorescent lights.
Relocate if necessary.
•
If the AV controller is installed in a rack or cabinet with
colored-glass doors, the remote controller may not work
reliably when the doors are closed.
• When using the remote controller to control other
manufacturers’ AV components, some buttons may
not work as expected.
• Make sure to set the same ID on both the AV controller
and remote controller (page 125).
Can’t control other components
• If it’s an Onkyo component, make sure that the u
cable and analog audio cable are connected properly.
Connecting only an u cable won’t work (page 44).
• Make sure you’ve selected the correct remote control-
ler mode (page 16).
• If you’ve connected an u-capable Onkyo MD
recorder, CD recorder, u Dock to the TAPE IN/OUT
jacks, or an u Dock to the AUX 1 jacks, for the
remote controller to work properly, you must set the
display to MD, CDR, or DOCK (page 57).
If you cannot operate it, you will need to enter the
appropriate remote control code (page 137).
• The entered remote control code may not be correct. If
more than one code is listed, try each one.
• If none of the codes work, use the Learning function
to learn the commands of the other component’s
remote controller (page 140).
• With some AV components, certain buttons may not
work as expected, and some may not work at all.
• To control an Integra/Onkyo component that’s con-
nected via u, point the remote controller at the AV
controller. Be sure to enter the appropriate remote
control code first (page 138).
• To control an Integra/Onkyo component that’s not
connected via u, or another manufacturer’s compo-
nent, point the remote controller at that component. Be
sure to enter the appropriate remote control code first
(page 137).
Can’t learn commands from another remote
controller
• When learning commands, make sure that the trans-
mitting ends of both remote controllers are pointing at
each other.
• Are you trying to learn from a remote controller that
cannot be used for learning? Some commands cannot
be learned, especially those that contain several
instructions.
Can’t record
• On your recorder, make sure the correct input is
selected.
• To prevent signal loops and damage to the AV control-
ler, input signals are not fed through to outputs with
the same name (e.g., TAPE IN to TAPE OUT or
VCR/DVR IN to VCR/DVR OUT).
There’s no sound
• Only components connected to analog inputs can be
played in Zone 2 and Zone 3.
Tuner
Remote Controller
Recording
Zone 2/Zone 3

145
Troubleshooting—Continued
The sound changes when I connect my head-
phones
• When a pair of headphones is connected, the listening
mode is set to Stereo, unless it’s already set to Stereo,
Mono, or Direct.
The speaker volume cannot be set as required
• When the Automatic Speaker Setup function is used,
or the volume is adjusted on the onscreen setup
menus, the maximum possible volume setting may
change.
The speaker distance cannot be set as required
• In some cases, corrected values suitable for home the-
ater use may be set automatically.
How do I change the language of a multiplex
source
• On the “Audio Adjust” menu, change the “Multiplex”
setting to “Main” or “Sub” (page 114).
The u functions don’t work
• To use u, you must make an u connection and an
analog audio connection (RCA) between the compo-
nent and AV controller, even if they are connected dig-
itally (page 44).
• While Zone 2 or Zone 3 is selected, the u functions
don’t work.
The functions Auto Power On/Standby and
Direct Change don’t work for components con-
nected via u
• These functions don’t work when Zone 2 is turned on.
When performing “Automatic Speaker Setup”,
the measurement fails showing the message
“Ambient noise is too high”.
• This can be caused by any malfunction in your speaker
unit. Check if the unit produces normal sounds.
Others
The AV controller contains a microcomputer for signal
processing and control functions. In very rare situations,
severe interference, noise from an external source, or
static electricity may cause it to lockup. In the unlikely
event that this happens, unplug the power cord from the
wall outlet, wait at least 5 seconds, and then plug it back
in again.
Onkyo is not responsible for damages (such as CD
rental fees) due to unsuccessful recordings caused by
this unit’s malfunction. Before you record important
data, make sure that the material will be recorded cor-
rectly.
For North American model, set the AV controller to
Standby before disconnecting the power cord from the
wall outlet. For other models, set the AV controller to
Standby and the POWER switch to OFF before discon-
necting the power cord.

146
Video Resolution Chart
The following tables show how video signals at different resolutions are output by the AV controller.
*1 The video signal is output only when the “Monitor Out” setting is set to “HDMI Main” or “HDMI Sub”.
*2 The output is limited to 480p for an effective signal in the effect of Macrovision.
✔: Output
NTSC
HDMI*1 COMPONENT S-VIDEO COMPOSITE
1080p 1080i 720p 480p 480i 1080i 720p 480p 480i 480i 480i
HDMI
1080p ✔✔✔✔
1080i ✔✔✔✔
720p ✔✔✔✔
480p ✔✔✔✔
480i ✔✔✔✔✔
COMPONENT
1080i ✔✔✔✔ ✔✔✔
720p ✔✔✔✔ ✔✔✔
480p ✔✔✔✔ ✔*2 ✔*2 ✔
480i ✔✔✔✔✔
✔*2 ✔*2 ✔✔
S-VIDEO 480i ✔✔✔✔✔
✔*2 ✔*2 ✔✔✔ ✔
COMPOSITE 480i ✔✔✔✔✔
✔*2 ✔*2 ✔ ✔ ✔✔
PAL
HDMI*1 COMPONENT S-VIDEO COMPOSITE
1080p 1080i 720p 576p 576i 1080i 720p 576p 576i 576i 576i
HDMI
1080p ✔✔✔✔
1080i ✔✔✔✔
720p ✔✔✔✔
576p ✔✔✔✔
576i ✔✔✔✔✔
COMPONENT
1080i ✔✔✔✔ ✔✔✔
720p ✔✔✔✔ ✔✔✔
576p ✔✔✔✔ ✔*2 ✔*2 ✔
576i ✔✔✔✔✔
✔*2 ✔*2 ✔✔
S-VIDEO 576i ✔✔✔✔✔
✔*2 ✔*2 ✔✔✔ ✔
COMPOSITE 576i ✔✔✔✔✔
✔*2 ✔*2 ✔ ✔ ✔✔
: The video signal is output only when the “Monitor Out” setting is set to “Analog”.
: The video signal will be output only when the “Monitor Out” setting is set to “Analog” and the “Resolu-
tion” setting is set to “Through”.
Output
Input
Output
Input

147
Specifications
Amplifier Section
Video Section
Tuner Section
■FM
■AM
■Digital Tuner
General
■Video Input
■Video Output
■Audio Inputs
■Audio Outputs
■Control Terminal
Specifications and features are subject to change without
notice.
THD (Total Harmonic
Distortion) 0.05% (Power Rated)
Input Sensitivity and
Impedance 200 mV/ 47 kΩ (LINE)
2.5 mV/47 kΩ (PHONO MM)
Output Level and
Impedance 200 mV/ 470 Ω (REC OUT)
Phono Overload 70 mV (MM 1 kHz, 0.5%)
Frequency Response 5 Hz–100 kHz/ +1 dB–3 dB (Direct mode)
Tone Control ±10 dB, 20 Hz (BASS)
±10 dB, 20 kHz (TREBLE)
Signal to Noise Ratio 110 dB (LINE, IHF-A)
80 dB (PHONO, IHF-A)
Input Sensitivity/Output
Level and Impedance 1 Vp-p /75 Ω
(Component and S-Video Y)
0.7 Vp-p /75 Ω (Component Pb/Cb,Pr/Cr)
0.28 Vp-p /75 Ω (S-Video C)
1 Vp-p /75 Ω (Composite)
Component Video
Frequency Response 5 Hz – 100 MHz, –3 dB
Tuning Frequency Range
North American: 87.5 MHz– 107.9 MHz
Australian: 87.50 MHz– 108.00 MHz, RDS
Tuning Frequency Range
North American: 530 kHz–1710 kHz
Australian: 522 kHz–1611 kHz
Preset Channel 40
North American: XM, SIRIUS, HD RADIO
Power Supply
North American: AC 120 V, 60 Hz
Australian: AC 220-240 V, 50/60 Hz
Power Consumption
North American: 1.1 A
Australian: 85 W
Dimensions
(W × H × D)
435 × 194 × 444.5 mm
17-1/8"
×
7-5/8"
×
17-1/2"
Weight 13.3 kg
29.3 lbs.
HDMI IN 1, IN 2, IN 3, IN 4
Component IN 1 (DVD), IN 2, IN 3
S-Video DVD, VCR/DVR, CBL/SAT,
GAME/TV, AUX 1, AUX 2
Composite DVD, VCR/DVR, CBL/SAT,
GAME/TV, AUX 1, AUX 2
HDMI OUT MAIN, OUT SUB
Component MONITOR OUT 1,
MONITOR OUT 2/ZONE 2 OUT
S-Video VCR/DVR OUT, MONITOR OUT
Composite VCR/DVR OUT, MONITOR OUT,
ZONE 2 OUT
Digital Inputs OPTICAL: 2 (Rear), 1 (Front)
COAXIAL: 3 (Rear)
Analog Inputs MULTI CH (FRONT, CENTER,
SUBWOOFER, SURR, SURR BACK),
DVD, VCR/DVR, CBL/SAT,
GAME/TV, AUX 1, TAPE, CD,
PHONO, AUX 2
Balance Inputs BALANCE L, BALANCE R
Multichannel Inputs 7.1
Digital Output OPTICAL: 1 (Rear)
Analog Outputs VCR/DVR OUT, TAPE OUT, PRE OUT
(FRONT, CENTER, SUBWOOFER,
SURR, SURR BACK, ZONE 2, ZONE 3)
Balance Pre Outputs FL, FR, C, SL, SR, SBL, SBR, SW
Multichannel Pre
Outputs 7
Subwoofer Pre Outputs 1
Phones 1
MIC Yes
RS232 1
Ether 1 (e-control)
IR Input/Output 2/1
12 V Trigger Out 3

(C) Copyright 2008 ONKYO CORPORATION Japan. All rights reserved. * 2 9 3 4 4 7 6 5 A *
SN 29344765A
Y0810-2
Integra Division of
ONKYO U.S.A. CORPORATION
18 park Way, Upper Saddle River, N.J. 07458, U.S.A.
Tel: 201-818-9200 Fax: 201-785-2650 http://www.integrahometheater.com
Integra Division of
ONKYO CORPORATION
Sales & Product Planning Div.: 2-1, Nisshin-cho, Neyagawa-shi, OSAKA 572-8540, JAPAN
Tel: 072-831-8023 Fax: 072-831-8163
E
n
