Integra Dtm 40 4 Owners Manual 40.4 Instruction
2015-08-21
: Integra Integra-Dtm-40-4-Owners-Manual-801561 integra-dtm-40-4-owners-manual-801561 integra pdf
Open the PDF directly: View PDF
.
Page Count: 56
- Important Safety Instructions
- Precautions
- Features
- Contents
- Supplied Accessories
- Getting to Know the Receiver
- Connecting the Receiver
- Connecting Antennas
- Connecting Your Components
- Turning On the Receiver
- Enjoying Audio Sources
- Recording
- Listening to the Radio
- Using the USB/Network Device
- Network/USB Features
- iPod/iPhone Playback via Onkyo Dock
- Controlling Other Components
- Advanced Setup
- Zone 2
- Connecting Components Not Reached by the Remote Controller Signals (IR IN/OUT)
- Firmware Update
- Troubleshooting
- Specifications

Network Stereo Receiver
DTM-40.4
Instruction Manual

En-2
Important Safety Instructions
1. Read these instructions.
2. Keep these instructions.
3. Heed all warnings.
4. Follow all instructions.
5. Do not use this apparatus near water.
6. Clean only with dry cloth.
7. Do not block any ventilation openings. Install in
accordance with the manufacturer’s instructions.
8. Do not install near any heat sources such as
radiators, heat registers, stoves, or other apparatus
(including amplifiers) that produce heat.
9. Do not defeat the safety purpose of the polarized or
grounding-type plug. A polarized plug has two
blades with one wider than the other. A grounding
type plug has two blades and a third grounding
prong. The wide blade or the third prong are
provided for your safety. If the provided plug does
not fit into your outlet, consult an electrician for
replacement of the obsolete outlet.
10. Protect the power cord from being walked on or
pinched particularly at plugs, convenience receptacles,
and the point where they exit from the apparatus.
11. Only use attachments/accessories specified by the
manufacturer.
12.
Use only with the cart,
stand, tripod, bracket, or
table specified by the
manufacturer, or sold with
the apparatus. When a cart
is used, use caution when
moving the cart/apparatus
combination to avoid
injury from tip-over.
13. Unplug this apparatus during lightning storms or
when unused for long periods of time.
14. Refer all servicing to qualified service personnel.
Servicing is required when the apparatus has been
damaged in any way, such as power-supply cord or
plug is damaged, liquid has been spilled or objects
have fallen into the apparatus, the apparatus has
been exposed to rain or moisture, does not operate
normally, or has been dropped.
15. Damage Requiring Service
Unplug the apparatus from the wall outlet and refer
servicing to qualified service personnel under the
following conditions:
A. When the power-supply cord or plug is damaged,
B. If liquid has been spilled, or objects have fallen
into the apparatus,
C. If the apparatus has been exposed to rain or
water,
D. If the apparatus does not operate normally by
following the operating instructions. Adjust only
those controls that are covered by the operating
instructions as an improper adjustment of other
controls may result in damage and will often
require extensive work by a qualified technician
to restore the apparatus to its normal operation,
E. If the apparatus has been dropped or damaged in
any way, and
F. When the apparatus exhibits a distinct change in
performance this indicates a need for service.
16. Object and Liquid Entry
Never push objects of any kind into the apparatus
through openings as they may touch dangerous
voltage points or short-out parts that could result in
a fire or electric shock.
The apparatus shall not be exposed to dripping or
splashing and no objects filled with liquids, such as
vases shall be placed on the apparatus.
Don’t put candles or other burning objects on top of
this unit.
17. Batteries
Always consider the environmental issues and
follow local regulations when disposing of batteries.
18. If you install the apparatus in a built-in installation,
such as a bookcase or rack, ensure that there is
adequate ventilation.
Leave 20 cm (8") of free space at the top and sides
and 10 cm (4") at the rear. The rear edge of the shelf
or board above the apparatus shall be set 10 cm (4")
away from the rear panel or wall, creating a flue-
like gap for warm air to escape.
Thank you for purchasing an Integra receiver. Please read this manual thoroughly before making connections and
plugging in the unit. Following the instructions in this manual will enable you to obtain optimum performance and
listening enjoyment from your new receiver.
Please retain this manual for future reference.
WARNING:
TO REDUCE THE RISK OF FIRE OR ELECTRIC
SHOCK, DO NOT EXPOSE THIS APPARATUS
TO RAIN OR MOISTURE.
CAUTION:
TO REDUCE THE RISK OF ELECTRIC SHOCK,
DO NOT REMOVE COVER (OR BACK). NO
USER-SERVICEABLE PARTS INSIDE. REFER
SERVICING TO QUALIFIED SERVICE
PERSONNEL.
The lightning flash with arrowhead symbol, within an
equilateral triangle, is intended to alert the user to the
presence of uninsulated “dangerous voltage” within
the product’s enclosure that may be of sufficient
magnitude to constitute a risk of electric shock to
persons.
The exclamation point within an equilateral triangle is
intended to alert the user to the presence of important
operating and maintenance (servicing) instructions in
the literature accompanying the appliance.
WARNING
RISK OF ELECTRIC SHOCK
DO NOT OPEN
RISQUE DE CHOC ELECTRIQUE
NE PAS OUVRIR
AVIS
PORTABLE CART WARNING
S3125A

En-3
Precautions
1. Recording Copyright—Unless it’s for personal use
only, recording copyrighted material is illegal
without the permission of the copyright holder.
2. AC Fuse—The AC fuse inside the unit is not user-
serviceable. If you cannot turn on the unit, contact
the dealer from whom you purchased this unit.
3. Care—Occasionally you should dust the unit all
over with a soft cloth. For stubborn stains, use a soft
cloth dampened with a weak solution of mild
detergent and water. Dry the unit immediately
afterwards with a clean cloth. Don’t use abrasive
cloths, thinners, alcohol, or other chemical solvents,
because they may damage the finish or remove the
panel lettering.
4. Power
WARNING
BEFORE PLUGGING IN THE UNIT FOR THE
FIRST TIME, READ THE FOLLOWING
SECTION CAREFULLY.
AC outlet voltages vary from country to country.
Make sure that the voltage in your area meets the
voltage requirements printed on the unit’s rear panel
(e.g., AC 230 V, 50 Hz or AC 120 V, 60 Hz).
The power cord plug is used to disconnect this unit
from the AC power source. Make sure that the plug
is readily operable (easily accessible) at all times.
Pressing On/Standby to select Standby mode does
not fully disconnect from the mains. If you do not
intend to use the unit for an extended period,
remove the power cord from the AC outlet.
5. Preventing Hearing Loss
Caution
Excessive sound pressure from earphones and
headphones can cause hearing loss.
6. Batteries and Heat Exposure
Warning
Batteries (battery pack or batteries installed) shall
not be exposed to excessive heat as sunshine, fire or
the like.
7. Never Touch this Unit with Wet Hands—Never
handle this unit or its power cord while your hands
are wet or damp. If water or any other liquid gets
inside this unit, have it checked by your the dealer
from whom you purchased this unit.
8. Handling Notes
• If you need to transport this unit, use the original
packaging to pack it how it was when you
originally bought it.
• Do not leave rubber or plastic items on this unit
for a long time, because they may leave marks on
the case.
• This unit’s top and rear panels may get warm
after prolonged use. This is normal.
• If you do not use this unit for a long time, it may
not work properly the next time you turn it on, so
be sure to use it occasionally.
For U.S. models
FCC Information for User
CAUTION:
The user changes or modifications not expressly
approved by the party responsible for compliance could
void the user’s authority to operate the equipment.
NOTE:
This equipment has been tested and found to comply
with the limits for a Class B digital device, pursuant to
Part 15 of the FCC Rules. These limits are designed to
provide reasonable protection against harmful
interference in a residential installation.
This equipment generates, uses and can radiate radio
frequency energy and, if not installed and used in
accordance with the instructions, may cause harmful
interference to radio communications. However, there is
no guarantee that interference will not occur in a
particular installation. If this equipment does cause
harmful interference to radio or television reception,
which can be determined by turning the equipment off
and on, the user is encouraged to try to correct the
interference by one or more of the following measures:
• Reorient or relocate the receiving antenna.
• Increase the separation between the equipment and
receiver.
• Connect the equipment into an outlet on a circuit
different from that to which the receiver is
connected.
• Consult the dealer or an experienced radio/TV
technician for help.
For Canadian Models
NOTE: THIS CLASS B DIGITAL APPARATUS
COMPLIES WITH CANADIAN ICES-003.
Modèle pour les Canadien
REMARQUE: CET APPAREIL NUMÉRIQUE DE
LA CLASSE B EST CONFORME À LA NORME
NMB-003 DU CANADA.

En-4
Features
❑Clean Design Aluminum Front Panel
❑Network Capability
• Internet Radio
• DLNA (Digital Living Network Alliance)
❑iPod/iPhone*1 Digital Direct Connection via
USB
❑USB Mass-storage Class Device Compatible
USB
❑Music Optimizer*2 for Compressed Digital
Music Files
❑WRAT (Wide Range Amplifier Technology)
❑Discrete Amplifier with Massive Transformer
❑Zone 2 Capability
• 2.1 ch Pre-outs
• Video output
❑Gold Plated Terminals
❑130 Watts/channel @ 6 Ω (IEC)
❑100 Watts/channel @ 6 Ω (FTC)
❑AM/FM 40 Presets
❑RDS (PS/PTY/RT/TP) (Oceanian model)
❑Direct Mode
❑Anti-vibration Oval Chassis
❑Phono Equalizer
❑ Input
❑2 IR Inputs and 1 Output
❑
12 V Trigger 3 Outputs
❑
RS232 Port for Interface Control
❑Universal Port for the Dock for iPod®/
iPhone®*1/HD Radio™*3 tuner module (North
American model)/DAB+ tuner module
(Oceanian model)
❑Headphone Output
❑2.1 ch Pre-outs
*1
iPhone, iPod, iPod classic, iPod nano, iPod shuffle, and iPod
touch are trademarks of Apple Inc., registered in the U.S. and
other countries.
“Made for iPod” and “Made for iPhone” mean that an electronic
accessory has been designed to connect specifically to iPod or
iPhone, respectively, and has been certified by the developer to
meet Apple performance standards. Apple is not responsible for
the operation of this device or its compliance with safety and
regulatory standards.
Please note that the use of this accessory with iPod or iPhone
may affect wireless performance.
*2
Music Optimizer™ is a trademark of Onkyo Corporation.
*3
HD Radio™, HD Radio Ready™, and the HD Radio Ready
logo are proprietary trademarks of iBiquity Digital Corporation.
This HD Radio Ready™ receiver is ready to receive HD Radio
broadcasts when connected to the Onkyo UP-HT1 HD Radio
tuner module (sold separately).
Windows and the Windows logo are trademarks of the
Microsoft group of companies.

En-5
Contents
Important Safety Instructions............................ 2
Precautions......................................................... 3
Features .............................................................. 4
Supplied Accessories ........................................ 6
Installing the Batteries...............................................6
Aiming the Remote Controller.................................. 6
Getting to Know the Receiver ........................... 7
Front Panel ................................................................7
Rear Panel .................................................................8
Display ...................................................................... 8
Remote Controller..................................................... 9
Connecting the Receiver ................................. 10
Speaker Connection Precautions.............................10
Connecting the Speaker Cables...............................10
Connecting a Powered Subwoofer..........................11
Connecting a Power Amplifier................................ 11
Configuring the Speaker Impedance....................... 12
Connecting Antennas ...................................... 13
Connecting Your Components........................ 14
About AV Connections...........................................14
Connecting Integra/Onkyo Components ..........16
Connecting a Recording Component ......................17
Connecting the Power Cord ....................................17
Turning On the Receiver.................................. 18
Turning On and Standby.........................................18
Changing the Input Display ....................................18
Enjoying Audio Sources.................................. 19
Muting the Receiver
(remote controller only)........................................ 19
Using Headphones ..................................................19
Setting the Display Brightness ................................ 20
Using the Sleep Timer
(remote controller only)........................................ 20
Using the Tone and Balance Controls.....................20
Select the Audio Input.............................................20
Selecting the Listening Mode..................................21
Recording.......................................................... 22
Recording the Input Source.....................................22
Recording Audio and Video
from Separate Sources .......................................... 22
Listening to the Radio...................................... 23
Listening to AM/FM Stations .................................23
Using RDS (Oceanian model)................................. 26
Using the USB/Network Device .......................28
Connecting the iPod/iPhone Directly
to the USB Port .....................................................28
Playing the USB Device..........................................29
Listening to the Internet Radio ................................30
Playing Music Files on a Server..............................31
Remote Playback .....................................................32
Network/USB Features .....................................34
Connecting to the Network......................................34
Network Requirements............................................34
Server Requirements ...............................................34
USB Device Requirements......................................35
Supported Audio File Formats ................................35
About DLNA ...........................................................35
iPod/iPhone Playback via Onkyo Dock ..........36
Using the Onkyo Dock............................................36
Controlling Your iPod/iPhone.................................37
Controlling Other Components .......................39
Advanced Setup................................................40
Changing the Advanced Setup Settings ..................40
Advanced Setup Menu ............................................41
Zone 2 ................................................................44
Connecting Zone 2 ..................................................44
Zone 2 Out Settings .................................................45
Using Zone 2 ...........................................................45
Using the 12V Triggers ...........................................47
Connecting Components Not Reached by the
Remote Controller Signals (IR IN/OUT) ..........48
If Remote Controller Signal Does Not Reach the
Receiver Remote Sensor .......................................48
If Remote Controller Signal Does Not Reach Other
Components ..........................................................48
Firmware Update...............................................49
Updating the Firmware via Network.......................49
Updating the Firmware via USB .............................50
Troubleshooting ...............................................52
Power.......................................................................52
Audio .......................................................................52
Video .......................................................................52
Tuner........................................................................52
Remote Controller ...................................................52
UP-A1 Dock for iPod/iPhone ..................................53
Recording ................................................................53
Zone 2......................................................................53
Music Server and Internet Radio.............................53
USB Device Playback .............................................54
Others ......................................................................54
Specifications ...................................................55

En-6
Supplied Accessories
Make sure you have the following accessories:
Remote controller and two batteries (AAA/R03)
Indoor FM antenna
AM loop antenna
Power cord
* In catalogs and on packaging, the letter at the end of the
product name indicates the color. Specifications and
operation are the same regardless of color.
Notes:
• If the remote controller doesn’t work reliably, try
replacing the batteries.
• Don’t mix new and old batteries or different types of
batteries.
• If you intend not to use the remote controller for a long
time, remove the batteries to prevent damage from
leakage or corrosion.
• Expired batteries should be removed as soon as
possible to prevent damage from leakage or corrosion.
When using the remote controller, point it toward the
receiver’s remote control sensor, as shown below.
Installing the Batteries
Aiming the Remote Controller
30°
30°
Remote control sensor
Approx. 5 m (16 ft.)
DTM-40.4

En-7
Getting to Know the Receiver
North American model
Oceanian model
For detailed information, see the pages in parentheses.
a On/Standby button (18, 46, 52)
bSpeaker A and B switches (19)
cDisplay button (25)
dSetup button (12, 40, 45)
eTuning /, Preset /buttons (23, 24, 27,
40)
fEnter button (27)
gReturn button (40)
hMaster Volume control (19)
iPhones jack (19)
j
Dimmer button (North American model) (20)
kZone 2, Off buttons (45)
lInput selector (19, 22, 23, 27, 45)
mBass control (20)
nTreble control (20)
oBalance control (20)
pMemory/Menu button (24)
qTuning Mode/ / button (23, 24, 52)
rPreset / button (24)
sPreset / button (24)
tUSB, iPod port (28)
uRT/PTY/TP button (Oceanian model) (27)
Other than North American model, this is the RT/
PTY/TP button, and it’s used with RDS (Radio Data
System). See “Using RDS (Oceanian model)” on
page 26.
Front Panel
a 83 4 7625
jk m n o p9 qrs tl
u

En-8
Getting to Know the Receiver—Continued
For detailed information, see the pages in parentheses.
a REMOTE CONTROL jack (16)
bUNIVERSAL PORT jack (15)
cETHERNET port (15)
dZONE 2 OUT V jack (44)
eMONITOR OUT jack (15)
fPRE OUT jacks (11)
gZONE 2 PRE OUT jacks (44)
hRS232 jack*
i12V TRIGGER OUT jacks (41, 47)
jIR IN/OUT jacks (48)
kAC INLET (17)
lFM ANTENNA jack and AM ANTENNA
terminal (13)
m
DIGITAL IN COAXIAL and OPTICAL jacks (15)
nPHONO IN (MM) and GND terminal (15)
oCD IN jacks (15)
pTV/TAPE IN/OUT jacks (15, 17)
qGAME IN jacks (15)
rCBL/SAT IN jacks (15)
sVCR/DVR IN/OUT jacks (15, 17)
tBD/DVD IN jacks (15)
uSPEAKERS A terminals (10)
vSPEAKERS B terminals (10)
See “Connecting the Receiver” for connection
( pages 10 to 17).
* Terminal for Interface Control.
For detailed information, see the pages in parentheses.
aDIRECT indicator (21)
bZ 2 (Zone 2) indicator (46)
cA/B speaker indicator (19)
dM.Opt indicator (21)
e, indicators
fMessage area
gTuning indicators
• RDS indicator (Oceanian model) (26)
• AUTO indicator (23)
• TUNED indicator (23)
• FM STEREO indicator (23, 52)
hHeadphone indicator
iNET indicator (30, 31)
jMUTING indicator (52)
kVolume level (19)
lUSB indicator (28, 29)
mSLEEP indicator (20, 42)
nAudio input indicators
Rear Panel
abc 4 5 6 7 8 j k9
lmno qr t up sv
Display
c 45 7ab
nj9 mlk8
6

En-9
Getting to Know the Receiver—Continued
For detailed information, see the pages in parentheses.
a button (12, 18, 46)
bInput Selector buttons (18, 19, 22, 23, 38, 39,
46)
cControl buttons (38, 39)
dRepeat button (38, 39)
eList button
fArrow []/[]/[]/[] and Enter buttons (12,
23, 38, 39, 40, 45)
gSetup button (12, 40, 45)
hCH/Album buttons (24, 38, 39)
iVolume / buttons (19, 46)
jNumber buttons (23, 24, 39)
k>10/Caps/D.TUN button (24)
lDisplay button (25, 38, 39)
mDimmer button (20)
nRemote Mode buttons (9, 39, 46)
oMode button (38, 39)
pRandom button (38, 39)
qMenu button (39)
rReturn button (38, 39, 40)
sAudio button (21)
tMuting button (19, 46)
uCLR button (24)
vSleep button (20)
Remote Controller
a
4
b
3
7
8
j
l
6
5
m
9
v
u
t
s
r
q
p
n
o
k
Using the Remote Mode buttons
You can use this remote
controller’s Zone 2 capability to
control a Zone 2 device. To
control a Zone 2 device, start by
pressing the Remote Mode [Zone2] button. After
you’ve finished operating the Zone 2 device, and
would like to operate this receiver once again, press
the Remote Mode [Main] button.
If the expected operation does not occur even though
the remote controller is pointed toward the receiver, it
may be that Zone 2 is selected. Please press the
Remote Mode [Main] button. Once you’ve pressed
the Remote Mode [Main] button, there’s no need to
press this button again before each operation; you can
simply use the remote controller to operate the
receiver as usual. Similarly, once you’ve pressed the
Remote Mode [Zone2] button, you can continue
operating the Zone 2 device without having to press
this button again before each operation.

En-10
Connecting the Receiver
Disconnect the power cord from the electrical outlet before making any connections.
The receiver allows you to connect two sets of speakers.
When two sets of speakers are connected, you can select
which speaker set outputs sound or use both sets to
output sound simultaneously. (page 19 about
“Speakers A” and “Speakers B”)
• When you connect one set of speakers to either
SPEAKERS A or SPEAKERS B terminal posts, or
when you connect two sets of speakers to both speaker
terminal posts and output sound only from either
speaker set, use speakers whose impedance is 4 to
16 Ω, and set the speaker impedance setting on the
receiver to 4 or 6 Ω (page 12). When the
impedance of the speaker to be used is less than 6 Ω,
set the speaker impedance to 4 Ω.
• When you connect speakers to both SPEAKERS A
and SPEAKERS B terminal posts and output sound
from both speaker sets simultaneously, use speakers
whose impedance is 8 to 16 Ω. Set the speaker
impedance setting on the receiver to 4 Ω.
• Read the instructions supplied with your speakers.
• Pay close attention to speaker wiring polarity. In other
words, connect positive (+) terminals only to positive (+)
terminals, and negative (–) terminals only to negative (–)
terminals. If you get them the wrong way around, the
sound will be out of phase and will sound unnatural.
• Unnecessarily long or very thin speaker cables may
affect the sound quality and should be avoided.
• Be careful not to short the
positive and negative wires.
Doing so may damage the
receiver.
• Don’t connect more than one
cable to each speaker
terminal. Doing so may
damage the receiver.
• Don’t connect a speaker to more than one pair of
speaker terminals.
Note:
If you make an incorrect setting for the speakers or the
impedance values, the built-in protection circuit may be
activated resulting in no sound output from speakers.
1Strip about 5/8" (15 mm)
of insulation from the
ends of the speaker
cables, and twist the
bare wires tightly, as
shown.
2Unscrew the terminal.
3Fully insert the bare wire.
4Screw the terminal tight.
The following illustration shows which speaker should
be connected to each pair of terminals.
Speaker Connection Precautions Connecting the Speaker Cables
5/8" (15 mm)
+–+– +–+–
Receiver
Right
speaker
Left
speaker
Speaker set BSpeaker set A
Right
speaker
Left
speaker

En-11
Connecting the Receiver—Continued
Using a suitable cable, connect the receiver’s PRE OUT:
SUBWOOFER to the input on your powered subwoofer.
If your subwoofer is unpowered and you’re using an
external amplifier, connect the PRE OUT:
SUBWOOFER to the amp’s input.
If you want to use a more powerful power amplifier and
use the receiver as a preamp, connect the receiver’s PRE
OUT: L, R to the amp’s input, and connect all speakers
to the power amplifier.
Connecting a Powered Subwoofer
Powered
subwoofer
Connecting a Power Amplifier
+–+–
LINE IN
Power amplifier
Speakers

En-12
Connecting the Receiver—Continued
On the receiver, the factory default for speaker impedance is “6 Ω”. If you need to change the speaker impedance
setting, read “Speaker Connection Precautions” on page 10 carefully before performing the procedure below.
Note:
Be sure to minimize the volume level on the receiver
before configuring the speaker impedance.
1Press the [] button to turn on the power.
2Press the [Setup] button on the remote
controller.
3Use the arrow []/[] buttons to select
“6. Hardware Setup,” and then press
[Enter].
4Change the impedance value to “4 Ω” using
the arrow []/[] buttons.
5Press the [Setup] button on the remote
controller to complete the setting.
If you want to change the impedance setting back
to the factory default setting of 6 Ω, follow the
same procedure described above.
Notes:
• This procedure can also be performed on the receiver
by using [Setup], Tuning []/[], Preset []/[],
and [Enter].
• Press [Return] to return to the previous menu.
Setting example :
If you’re using only one of the speaker sets connected to
SPEAKERS A or B, choose the 4 Ω setting if each
speaker’s impedance is 4 Ω to less than 6 Ω, or choose
the 6 Ω setting if each speaker’s impedance is 6 Ω or
more.
If you’re using both of the speaker sets connected to
SPEAKERS A and B, choose the 4 Ω setting if each
speaker’s impedance is 8 to 16 Ω.
Configuring the Speaker Impedance
Enter
Setup

En-13
Connecting Antennas
This section explains how to connect the supplied indoor FM antenna and AM loop antenna.
The receiver won’t pick up any radio signals if no antenna is connected, so you must connect the antenna to use the tuner.
Notes:
• Once your receiver is ready for use, you’ll need to tune into a radio station and position the antenna to achieve the
best possible reception.
• Keep the AM loop antenna as far away as possible from your receiver, TV, speaker cables, and power cords.
• Refer to “Hardware Setup” on page 42 for more information on switching the frequency setup.
Tips:
• If you cannot achieve good reception with the supplied indoor FM antenna, try a commercially available outdoor FM
antenna instead.
• If you cannot achieve good reception with the supplied indoor AM loop antenna, try using it with a commercially
available outdoor AM antenna.
AM loop antenna (supplied)
Assembling the AM loop antenna
Push Insert wire Release
Thumbtacks, etc.
Insert the plug fully into the jack.
Indoor FM antenna (supplied)
Caution:
Be careful that you don’t injure yourself
when using thumbtacks.
North american
model
Oceanian model

En-14
Connecting Your Components
Connecting AV components
• Before making any AV connections, read the manuals supplied with your AV components.
• Don’t connect the power cord until you’ve completed and double-checked all AV connections.
• Push plugs in all the way to make good connections
(loose connections can cause noise or malfunctions).
• To prevent interference, keep audio and video cables away from power cords and speaker cables.
AV Cables and Jacks
Notes:
• The receiver does not support SCART plugs.
• The receiver does not support multichannel audio input. The PCM signal can be input only to digital input terminals.
Make sure that PCM is selected on the playback component.
• The receiver’s optical digital jacks have shutter-type covers that open when an optical plug is inserted and close when
it’s removed. Push plugs in all the way.
Caution:
To prevent shutter damage, hold the optical plug straight when inserting and removing.
About AV Connections
Signal Cable Jack Description
Video Composite video Ye l l o w Composite video is commonly used on TVs, VCRs, and
other video equipment.
Audio Optical digital
audio
Optical digital connections allow you to enjoy digital sound.
The audio quality is the same as coaxial.
Coaxial digital
audio
Orange Coaxial digital connections allow you to enjoy digital sound .
The audio quality is the same as optical.
Analog audio
(RCA) White
Red
Analog audio connections (RCA) carry analog audio.
Receiver
Video
Audio
TV, projector, etc. Game console
Blu-ray Disc/
DVD player
Right!
Wrong!
V
OPTICAL
COAXIAL
L
R

En-15
Connecting Your Components—Continued
.
Notes:
• Refer to the connected component’s instruction manual for details.
• Do not connect the receiver’s USB port to a USB port on your computer. Music on your computer cannot be played
through the receiver in this way.
• Connect a turntable (MM) that has a built-in phono preamp to CD IN, or connect it to PHONO IN with the phono
preamp turned off. If your turntable (MM) doesn’t have a phono preamp, connect it to PHONO IN. If your turntable
has a moving coil (MC) type cartridge, you’ll need a commercially available MC head amp or MC transformer to
connect to PHONO IN. See your turntable’s manual for details. If your turntable has a ground wire, connect it to the
GND screw. With some turntables, connecting the ground wire may produce an audible hum. If this happens,
disconnect it.
• Connection 3 and 6 lets you listen to and record audio from the external components while you are in Zone 2. You
can listen to and record audio from the external components in the main room; you can listen to the audio in Zone 2
as well.
• If your Blu-ray Disc/DVD player has both main stereo and multichannel outputs, be sure to connect the main stereo
output using connection 6.
■How to record a video source
See “Recording” to make connections for video recording (page 22).
No. Jack/Port Connectable components
1USB iPod/iPhone, MP3 player, USB flash drive
2DIGITAL IN OPTICAL 1 (GAME) Game console
2 (CD) TV, CD player
COAXIAL 1 (BD/DVD) Blu-ray Disc/DVD player
2 (CBL/SAT) Satellite/cable set-top box, RI dock, etc.
3UNIVERSAL PORT Universal port option dock (UP-A1 etc.)
4ETHERNET Router
5MONITOR OUT TV, projector, etc.
6BD/DVD IN Blu-ray Disc/DVD player
VCR/DVR IN VCR or DVD recorder/digital video recorder, RI dock
CBL/SAT IN Satellite/cable set-top box, etc.
GAME IN Game console, RI dock
TV/TAPE IN TV, cassette tape deck, RI dock
CD IN CD player, Turntable
PHONO IN Turntable

En-16
Connecting Your Components—Continued
1Make sure that each Integra/Onkyo
component is connected with an analog
audio cable (connection 6 in the hookup
examples) (page 15).
2Make the connection (see the
illustration).
With (Remote Interactive), you can use the
following special functions:
■System On/Auto Power On
When you start playback on a component connected via
, while the receiver is on Standby, the receiver will
automatically turn on and select that component as the
input source.
■Direct Change
When playback is started on a component connected via
, the receiver automatically selects that component as
the input source.
■Remote Control
You can use the receiver’s remote controller to control
your other -capable Integra/Onkyo components,
pointing the remote controller at the receiver’s remote
control sensor instead of the component.
Notes:
• Use only cables for connections. cables
are supplied with Integra/Onkyo players (CD, etc.).
• Some components have two jacks. You can
connect either one to the receiver. The other jack is for
connecting additional -capable components.
• Connect only Integra/Onkyo components to jacks.
Connecting other manufacturer’s components may
cause a malfunction.
• Some components may not support all functions.
Refer to the manuals supplied with your
Integra/Onkyo components.
• While Zone 2 is on, the System On/Auto Power On
and Direct Change functions do not work.
Connecting Integra/Onkyo Components
e.g., CD player e.g., Tape deck
cable
Analog
audio cable
Analog
audio cable
cable

En-17
Connecting Your Components—Continued
See “Recording” for an explanation of recording (page 22).
Notes:
• The receiver must be turned on for recording.
Recording is not possible while it’s in Standby mode.
• If you want to record directly from your TV or
playback VCR to the recording VCR without going
through the receiver, connect the TV/VCR’s audio and
video outputs directly to the recording VCR’s audio
and video inputs. See the manuals supplied with your
TV and VCR for details.
• Video signals connected to composite video inputs
can be recorded only via composite video outputs. If
your TV/VCR is connected to a composite video
input, the recording VCR must be connected to a
composite video output.
• Copy-protected Blu-ray discs and DVDs cannot be
recorded.
• Sources connected to a digital input cannot be
recorded. Only analog inputs can be recorded.
• DTS signals will be recorded as noise, so don’t
attempt analog recording of DTS CDs or LDs.
1Connect the supplied power cord to the
receiver’s AC INLET.
2Plug the power cord into an AC wall outlet.
Notes:
• Before connecting the power cord, connect all of your
speakers and AV components.
• Turning on the receiver may cause a momentary
power surge that might interfere with other electrical
equipment on the same circuit. If this is a problem,
plug the receiver into a different branch circuit.
• Do not use a power cord other than the one supplied
with the receiver. The supplied power cord is designed
exclusively for use with the receiver and should not be
used with any other equipment.
• Never disconnect the power cord from the receiver
while the other end is still plugged into a wall outlet.
Doing so may cause an electric shock. Always
disconnect the power cord from the wall outlet first,
and then the receiver.
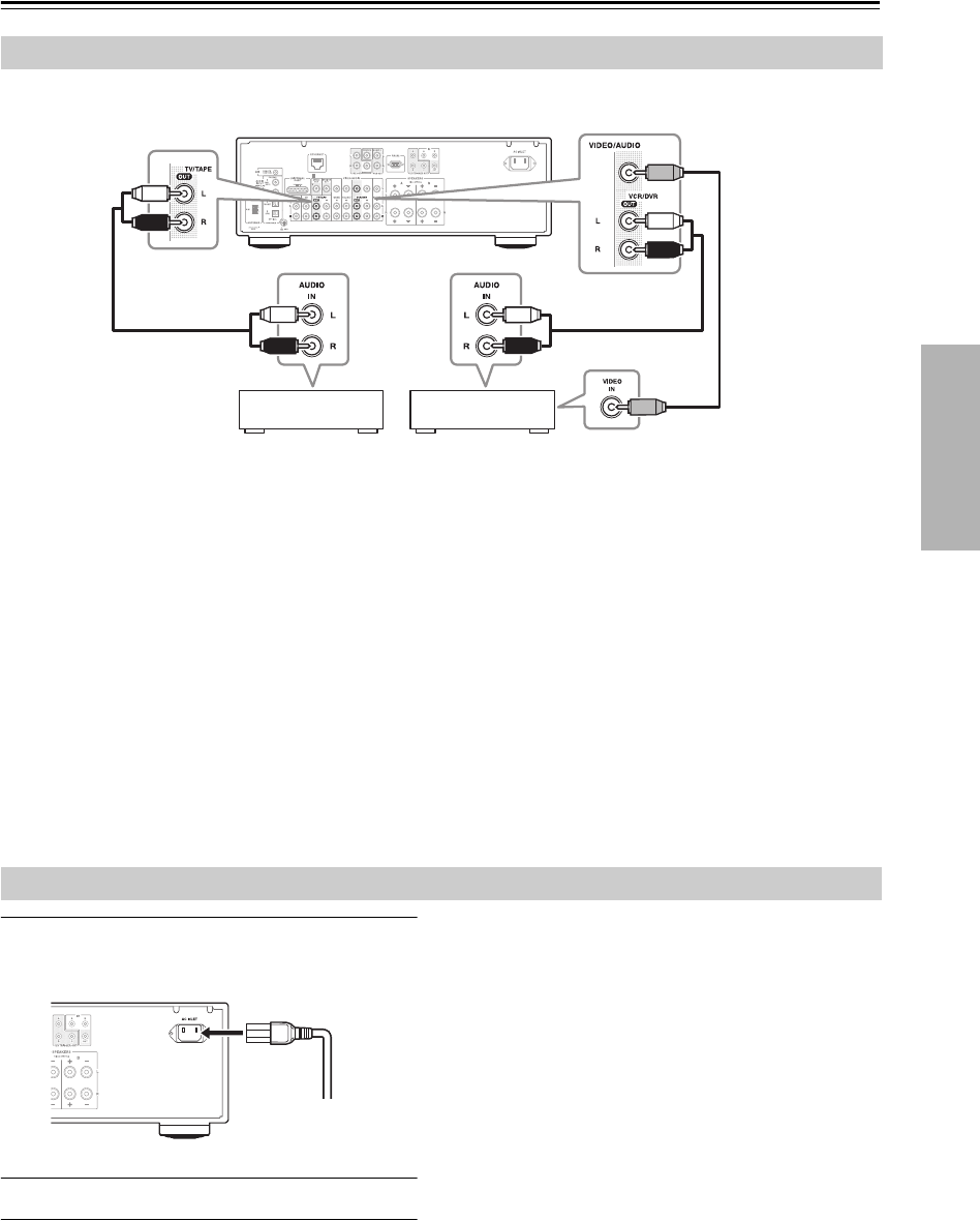
Connecting a Recording Component
VCR, DVD recorder, etc.Cassette tape
deck, CDR, etc.
Analog
audio cable
Analog
audio cable
Composite video
cable
Connecting the Power Cord
To AC wall outlet

En-18
Turning On the Receiver
Press the [On/Standby] button.
Alternatively, press the remote controller’s []
button.
The receiver comes on, and the display lights up.
To turn the receiver off, press the [On/Standby]
button, or press the remote controller’s [] button. The
receiver will enter Standby mode. To prevent any loud
surprises when you next turn on the receiver, always turn
down the volume before you turn it off.
Note:
If you can’t use the remote controller to turn the receiver
on/off, make sure that Remote Mode is set
correctly.(page 9)
For the [TV/Tape], [VCR/DVR] and [Game] buttons, the
input display name can be changed as shown below.
When the input display name has been changed for one
of the buttons below, the display name for the other
button cannot be changed.
• [TV/Tape] button : TV/TAPE
DOCK
• [VCR/DVR] button : VCR/DVR
DOCK
• [Game] button : GAME
DOCK
1Press the remote controller’s appropriate
Input Selector button.
The selected input name appears in the display.
2Press and hold down the Input Selector
button selected in the Step 1 above for
approximately 3 seconds to change the
display name.
MOn/Standby
M
VCR/DVR
Game TV/Tape
Turning On and Standby Changing the Input Display

En-19
Enjoying Audio Sources
1Rotate the receiver’s [Input] selector, or
press the remote controller’s Input Selector
buttons to select the source you want to
hear.
2Use the [Speaker A] and [Speaker B]
buttons on the receiver to select the
speaker set that you want to use.
The A and B speaker indicators show whether each
speaker set is on or off.
3Start playback on the selected component.
4To adjust the volume, use the receiver’s
[Master Volume] control, or the remote
controller’s Volume []/[] buttons.
Turn the control clockwise to turn up the volume or
counterclockwise to turn down the volume.
You can temporarily mute the output of the receiver.
Press the remote controller’s [Muting] button.
The receiver is muted.
To unmute the receiver, press the [Muting]
button again.
Note:
The Mute function will be cancelled if the remote
controller’s [Volume] buttons are pressed or the receiver
is set to Standby.
You can connect a pair of stereo headphones (1/4-inch
phone plug) to the receiver’s Phones jack for private
listening.
Notes:
• Always turn down the volume before connecting your
headphones.
• While the headphones plug is inserted in the Phones
jack, the speakers are turned off.
• If you connect an iPod or iPhone to the USB port on
this device, no sound will be output from the
headphones jack.
Master Volume
Input
Phones
Input
Selector
Volume F/H
Muting
Speaker A, B
A,B Indicators
Muting the Receiver
(remote controller only)
Using Headphones

En-20
Enjoying Audio Sources—Continued
You can adjust the brightness of the display.
Press the remote controller’s [Dimmer] button
repeatedly to select: dim, dimmer, or normal
brightness.
You can also use the receiver’s [Dimmer] button (North
American model).
With the sleep timer, you can set the receiver so that it
turns off automatically after a specified period.
Press the remote controller’s [Sleep] button
repeatedly to select the required sleep time.
You can set the sleep time from 90 to 10 minutes in 10
minute steps.
The SLEEP indicator appears on the display when the
sleep timer has been set, as shown. The specified sleep
time appears on the display for about 5 seconds; then the
previous display reappears.
To cancel the sleep timer, press the [Sleep] button
repeatedly until the SLEEP indicator disappears.
To check the remaining sleep time, press the [Sleep]
button. Note that if you press the [Sleep] button while the
sleep time is being displayed, you’ll shorten the sleep
time by 10 minutes.
This section explains the following functions that can be
used with any input source.
Adjusting the Bass
The Bass control adjusts bass sounds.
Turn it up to make them louder. Turn it
down to make them quieter. Normally, it
should be set midway.
Adjusting the Treble
The Treble control adjusts treble sounds.
Turn it up to make them louder. Turn it
down to make them quieter. Normally, it
should be set midway.
Adjusting the Balance
The Balance control is used to control
the relative volume level of the left and
right speaker systems.
Note:
If headphones are connected, the
Balance control has no effect.
If a digital source is being input, the input selection will
automatically switch to digital.
Sleep
Mode
Dimmer
Bass
Treble
Dimmer
(North American model) Balance
Setting the Display Brightness
Using the Sleep Timer
(remote controller only)
SLEEP Indicator
Using the Tone and Balance Controls
Select the Audio Input

En-21
Enjoying Audio Sources—Continued
Press the remote controller’s [Audio]
button repeatedly to select the listening
mode. The setting will change as follows
each time you press the [Audio] button.
When the Stereo indication is shown, pressing the
[Audio] button will make the display indicate “Music
Optimizer: On” for several seconds, and the “M.Opt”
indicator will also light. In this state, you can enjoy
stereo sound enhanced by the Music Optimizer function.
When the DIRECT function is off, the tone controls can
be used to adjust the sound, and the DIRECT indicator
goes off.
When the DIRECT function is on, the tone controls are
bypassed, so you can enjoy pure sound. The DIRECT
indicator lights up.
You can configure whether the DIRECT function is
applied or not for input sources individually.
The Music Optimizer function enhances the sound
quality of compressed music files.
To cancel the Music Optimizer function, press the
[Audio] button repeatedly to make the “M.Opt”
indicator disappear.
To cancel the DIRECT function, press the remote
controller’s [Audio] button repeatedly to select Stereo.
Note:
The Music Optimizer function only works with PCM
digital audio input signals with a sampling rate below 48
kHz and analog audio input signals.
The Music Optimizer is disabled when the Direct Audio
listening mode is selected.
Selecting the Listening Mode
Audio
Direct Mono
Stereo Stereo (M.Opt: ON)

En-22
Recording
This section explains how to record the selected input source to a component with recording capability, and how to
record audio and video from different sources.
Audio sources can be recorded to a recorder (e.g.,
cassette tape deck, CDR, MD recorder). Video sources
can be recorded to a video recorder (e.g., VCR, DVD
recorder).
1Prepare the recorder:
• Set the recorder so that it’s ready for recording.
• If necessary, adjust the recording level on the
recorder.
• See the recorder’s manual for more information.
2Use the receiver’s [Input] selector, or the
remote controller’s Input Selector buttons
to select the component that you want to
record from.
3Start playback on the component selected
in step 1.
Notes:
• If you select another input source during recording,
the newly selected input source will be recorded.
• The volume, balance, mute and tone controls have no
effect on the signal being recorded.
You can overdub audio onto your video recordings by
simultaneously recording audio and video from two
separate sources. This is possible because the audio
source is recorded when an audio-only input source,
such as Tape, Tuner, or CD is selected; the video source
can be recorded simultaneously when a video input
source is connected to BD/DVD, CBL/SAT or Game.
In the following example, audio from the CD player
connected to the CD IN jacks and video from the
camcorder connected to the GAME IN jack are recorded
by the VCR connected to the VCR/DVR OUT jacks.
1Prepare the camcorder and CD player for
playback.
2Prepare the VCR for recording.
3Press the remote controller’s [Game] Input
Selector button.
4Press the remote controller’s [CD] Input
Selector button.
This selects the CD player as the audio source, but
leaves the camcorder as the video source.
5Start recording on the VCR, then start
playback on the camcorder and CD player.
Video from the camcorder and audio from the CD
player are recorded by the VCR.
Unless you have the full consent of the copyright holder, copyright laws prohibit using your
recordings for anything other than personal enjoyment!
Input
Input
Selector
Recording the Input Source
Recording Audio and Video from
Separate Sources
video signal
audio signal
CD player VCR

En-23
Listening to the Radio
With the built-in tuner, you can enjoy AM and FM radio
stations.
1Use the receiver’s [Input] selector, or the
remote controller’s Input Selector buttons
to select AM or FM.
In this example, FM has been selected.
(Actual display depends on the country.)
2Press the [Tuning Mode] button so that the
AUTO indicator appears or disappears from
the display.
Auto Tuning
To activate this mode, press the [Tuning Mode]
button to turn on the “AUTO” indicator. In this
mode, you will receive the broadcast in stereo
sound.
Manual Tuning
To activate this mode, press the [Tuning Mode]
button to turn off the “AUTO” indicator. In this
mode, you will receive the broadcast in monaural
sound.
3Press the Tuning [] or [] button.
You can also use the remote controller’s arrow
[]/[] buttons to tune the radio.
Auto Tuning
Searching stops when a station is found.
Manual Tuning
The frequency stops changing when you release the
button.
Press the buttons repeatedly to change the
frequency one step at a time.
The North American model changes FM frequency in
0.2 MHz (or 0.05 MHz) steps, 10 kHz (or 9 kHz) steps
for AM. For other models it’s 0.05 MHz steps for FM
and 9 kHz (or 10 kHz) steps for AM.
Tuning to Weak FM Stereo Stations
If the signal from a stereo FM station is weak, it may be
impossible to get good reception. In this case, switch to
Manual Tuning mode and listen to the station in mono.
■Tuning into Stations by Frequency
You can tune to AM and FM stations directly by entering
the appropriate frequency.
1
Press the remote controller’s [
D.TUN
] button.
(Actual display depends on the country.)
2Within 8 seconds, use the number buttons
to enter the frequency of the radio station.
For example, to tune to 87.5 (FM), press 8, 7, 5.
Tuning F/H
Tuning ModeInput
D.TUN
&/(
Number
buttons
Listening to AM/FM Stations
Band Frequency
AUTO indicator
TUNED FM STEREO

En-24
Listening to the Radio—Continued
Presetting AM/FM Stations
You can store up to 40 of your favorite AM/FM radio
stations as presets.
Presetting FM/AM stations is performed by the receiver.
1Tune to the AM/FM station that you want to
store as a preset.
2Press the [Memory] button.
The preset number flashes.
(Actual display depends on the country.)
3While the preset number flashes (about 8
seconds), use the PRESET []/[] buttons
to select a preset from 1 through 40.
4Press the [Memory] button again to store
the station or channel.
The station or channel is stored and the preset
number stops flashing.
Repeat this procedure for all of your favorite AM/
FM radio stations.
■Selecting Presets
To select a preset, use the number buttons on
the remote controller, the remote controller’s
CH/Album [+]/[–] buttons or the receiver’s
Preset []/[] buttons.
■Deleting Presets
1Select the preset that you want to delete.
See the previous section.
2While holding down the [Memory] button,
press the [Tuning Mode] button.
The preset is deleted and its number disappears
from the display.
■Name Edit
You can enter a custom name for radio preset for easy
identification. When entered, the custom name will
appear on the display.
The custom name is edited using the character input
screen.
1Press the [Setup] button on the remote
controller.
2Use the arrow []/[] button to select
“2. Source Setup,” and then press [Enter].
3Use the arrow []/[] button to select
“Name Edit,” and then press [Enter].
4Use the arrow []/[]/[]/[] button to
select a character, and then press [Enter].
Repeat this step to enter up to 10 characters.
CH/Album +/–
Display
Setup Return
Enter
&(#5
Memory
Tuning Mode
Tuning F/H,
Preset C/U
Return
Setup
Number
buttons

En-25
Listening to the Radio—Continued
5When you’ve finished editing the name and
want to store it, be sure to use the arrow
[]/[]/[]/[] button to select “OK” and
then press [Enter]. If you fail to do this, the
name won’t be saved.
See the following table for information about the
character strings that can be input when entering
the security key.
There are two patterns of character string: pattern
1
containing mainly lowercase characters, and pattern
2
containing mainly uppercase characters.
You can use the
/
buttons to select character
strings within each pattern. Use the
/
buttons to
select the character that you want to input, and press
the ENTER button. If the displayed character string
pattern does not contain the character you want to
input, use the
/
buttons to display the [Shift
BS OK] character string, use the
/
buttons to
select “Shift,” and press the ENTER button to make
the other character string pattern appear.
Shift*1:
Switches the displayed character.
(Left)/(Right):
Select these to move the cursor within the Name
input area.
Space:
Enters a space character.
BS (Back Space)*2:
“BS” moves the cursor backward one character
space. In addition, “BS” deletes the character to
the left of the cursor.
OK:
Specifies that the entry is complete.
Tips:
*1 You can also perform this on the remote
controller by using >10.
*2 By pressing [CLR] on the remote controller, you
can delete all characters in the input.
Notes:
• This procedure can also be performed on the receiver
by using [Setup], Tuning []/[], Preset []/[],
and [Enter].
• Press [Return] to return to the previous menu.
■Switching the Display
When receiving AM or FM, you can press the remote
controller’s [Display] button to switch the display
between the name you specified in Name Edit and the
frequency that’s being received.
1
2
㪸㪹㪺㪻㪼㪽 㪾㪿 㫀 㫁 㫂 㫃㫄
㫅㫆㫇㫈㫉㫊㫋㫌㫍㫎㫏㫐㫑
㪈㪉㪊㪋㪌㪍㪎㪏㪐㪇㪄㪔䌠
㫒㫔㩮㪑㩹㪓㪕㪖㪪㫇㪸㪺㪼
㪪㪿 㫀 㪽 㫋 㪓㪄㪄㪕㪙㪪 㪦㪢
㪘㪙㪚㪛㪜㪝㪞㪟 㪠 㪡㪢㪣㪤
㪥㪦㪧㪨㪩㪪 㪫 㪬㪭㪮㪯 㪰 㪱
㩸㪗㩺㩻㩼䌞㩽㪁㩿 㪀 㪶 㪂䌾
㪲㪴䌜㪒 㪃
㵭㪅㪆㪪㫇㪸㪺㪼
㪪㪿 㫀 㪽 㫋 㪓㪄㪄㪕㪙㪪 㪦㪢

En-26
Listening to the Radio—Continued
RDS only works in areas where RDS broadcasts are
available. When tuned into an RDS station, the RDS
indicator appears.
■What is RDS?
RDS stands for Radio Data System and is a method of
transmitting data embedded in FM radio signals. It was
developed by the European Broadcasting Union (EBU)
and is available in most European countries. Many FM
stations use it these days. In addition to displaying text
information, RDS can also help you find radio stations
by type (e.g., news, sport, rock, etc.).
The receiver supports four types of RDS information:
PS (Program Service)
When tuned to an RDS station that’s broadcasting PS
information, the station’s name will be displayed.
RT (Radio Text)
When tuned to an RDS station that’s broadcasting text
information, the text will be shown on the display
(page 27).
PTY (Program Type)
This allows you to search for RDS radio stations by type
(page 27).
TP (Traffic Program)
This allows you to search for RDS radio stations that
broadcast traffic information (page 27).
Notes:
• In some cases, the text characters displayed on the
receiver may not be identical to those broadcast by the
radio station. Also, unexpected characters may be
displayed when unsupported characters are received.
This is not a malfunction.
• If the signal from an RDS station is weak, RDS data
may be displayed intermittently or not at all.
■Switching the Display
When receiving RDS, you can press the remote
controller's [RT/PTY/TP] button to switch the
information shown in the display.
RDS Program Types (PTY)
Using RDS (Oceanian model)
RDS indicator
Type Display
None NONE
News reports NEWS
Current affairs AFFAIRS
Information INFO
Sport SPORT
Education EDUCATE
Drama DRAMA
Culture CULTURE
Science and technology SCIENCE
Varied VARIED
Pop music POP M
Rock music ROCK M
Middle of the road music EASY M
Light classics LIGHT M
Serious classics CLASSICS
Other music OTHER M
Weather WEATHER
Finance FINANCE
Children’s programmes CHILDREN
Social affairs SOCIAL
Religion RELIGION
Phone in PHONE IN
Travel TRAVEL
Leisure LEISURE
Jazz music JAZZ
Country music COUNTRY
National music NATION M
Oldies music OLDIES
Folk music FOLK M
Documentary DOCUMENT
Alarm test TEST
Alarm ALARM

En-27
Listening to the Radio—Continued
Displaying Radio Text (RT)
When tuned to an RDS station that’s broadcasting text
information, the text can be displayed.
Press the [RT/PTY/TP] button once.
The RT information scrolls across the display.
Notes:
• The message “Waiting” may appear while the receiver
waits for the RT information.
• If the message “No Text Data” appears on the display,
no RT information is available.
Finding Stations by Type (PTY)
You can search for radio stations by type.
1Press the [RT/PTY/TP] button twice.
The current program type appears on the display.
2Use the Preset []/[] buttons to select the
type of program you want.
See the table on page 26.
3To start the search, press [Enter].
The receiver searches until it finds a station of the
type you specified, at which point it stops briefly
before continuing with the search.
4When a station you want to listen to is
found, press [Enter].
If no stations are found, the message “Not Found”
appears.
Listening to Traffic News (TP)
You can search for stations that broadcast traffic news.
1Press the [RT/PTY/TP] button three times.
If the current radio station is broadcasting TP
(Traffic Program), “[TP]” will appear on the display.
If “TP” without square brackets appears, this means
that the station is not broadcasting TP.
2To locate a station that is broadcasting TP,
press [Enter].
The receiver searches until it finds a station that’s
broadcasting TP.
If no stations are found, the message “Not Found”
appears.
RT/PTY/TP
PRESET C/U
RT/PTY/TP ENTER
ENTER
RT/PTY/TP

En-28
Using the USB/Network Device
USB can be used to play music files stored on iPod/
iPhone, which can be plugged into the receiver’s USB
port.
Playing Music Files on the iPod/iPhone
This section explains how to play music files on the
iPod/iPhone.
Compatible iPod/iPhone models
Made for:
iPod touch (1st, 2nd, 3rd and 4th generation), iPod
classic, iPod with video, iPod nano (1st, 2nd, 3rd, 4th,
5th and 6th generation), iPhone 4, iPhone 3GS, iPhone
3G, iPhone
1Press [USB] to select the USB input.
2Connect the USB cable that comes with the
iPod/iPhone to the USB port at the front of
the receiver.
• The USB appears in the display if the receiver is
able to read the iPod/iPhone.
• The USB flashes if the receiver cannot read the
iPod/iPhone.
3Press [Mode] to switch to Extended Mode*1.
A list of your iPod model’s contents appears. To
open a folder, use []/[] to select it, and then
press [Enter].
• With the default settings, the iPod/iPhone can be
manipulated as Standard Mode*2.
• Pressing [Mode] again switches back to Standard
Mode.
4Use []/[]to select a music file, and
press [Enter] or [] to start playback.
• To return to the previous menu during playback,
press [Return].
• To stop or pause playback, press [] or [],
respectively.
• To select the next song, press []. To select the
beginning of the current song, press [].
To select the previous song, press [] twice.
• To fast forward the current song, press [].
To fast reverse the current song, press [].
• To switch the repeat mode, press [Repeat].
To switch the random mode, press [Random].
■Standard Mode control
The content information is not displayed on the
receiver’s display, but can be manipulated using the
iPod/iPhone or the Remote Controller.
Note:
The audio of video content can be played back but no
video will be displayed onscreen.
■Extended Mode control
The content information is displayed (lists are displayed)
on the receiver’s display, and you can select and
manipulate the content while looking at the receiver’s
display.
Top display list:
Playlists, Artists, Albums, Genres, Songs, Composers,
Shuffle Songs, Now Playing
*1 When you disconnect the iPod/iPhone, the receiver
stores the mode. This means that if you disconnect
when in Extended Mode, the receiver will start in
Extended Mode when you next connect the iPod/
iPhone.
*2 The following iPod models are not supported in
Standard Mode. These iPod models can only be
controlled in Extended Mode.
iPod (5th generation)
iPod nano (1st generation)
Connecting the iPod/iPhone Directly
to the USB Port
USB port
USB
U, J, I, Q, R,
W, K
Random
Mode
Repeat
&, (, Enter

En-29
Using the USB/Network Device—Continued
This section explains how to play music files from a
USB device (e.g., USB flash drives and MP3 players).
See also: “Network/USB Features” (page 34).
1Press [USB] button to select the “USB”
input.
2Plug your USB device into the receiver’s
USB port.
The USB appears in the display. It will flash if the
receiver cannot read the USB device.
3Press [Enter].
A list of the device’s contents appears. To open a
folder, use []/[] to select it, and then press
[Enter].
4Use []/[] to select a music file, and press
[Enter] or [] to start playback.
• To stop or pause playback, press [] or [],
respectively.
• To select the next song, press []. To select
the beginning of the current song, press [].
To select the previous song, press [] twice.
• To fast forward the current song, press []. To
fast reverse the current song, press [].
• To switch the repeat mode, press [Repeat]. To
switch the random mode, press [Random].
Tip:
You can also use the receiver’s [Menu], [/], [] or
[] buttons as follows.
[Menu]: Hold down to move to the top menu.
[/]: Start playback / Pause playback
[]: Select the beginning of the current song
(hold down to fast reverse)
[]: Select the next song (hold down to fast
forward)
Notes:
• If the media you connect is not supported, the message
“No Storage” will appear on the display.
• If you connect a USB hard disk drive to the receiver’s
USB port, we recommend that you use its AC adapter
to power it.
• The receiver supports USB MP3 players that support
the USB Mass Storage Class standard, which allows
USB devices to be connected to computers without the
need for special drivers or software. Note that not all
USB MP3 players support the USB Mass Storage
Class standard. Refer to your USB MP3 player’s
instruction manual for details.
• Protected WMA music files on an MP3 player cannot
be played.
• Onkyo accepts no responsibility whatsoever for the
loss or damage to data stored on a USB device when
that device is used with the receiver. We recommend
that you back up your important music files
beforehand.
• MP3 players containing music files that are managed
with special music software are not supported.
• Operation is not guaranteed for all USB devices,
which includes the ability to power them.
• Do not connect your USB device via a USB hub. The
USB device must be connected directly to the
receiver’s USB port.
• If the USB device contains a lot of data, the receiver
make take a while to read it.
• USB devices with security functions cannot be played.
• Do not disconnect the USB device or USB cable that
comes with iPod/iPhone to the USB port at the front
of the receiver, while the message “Connecting...”
appears on the display.
• If you connect an iPod or iPhone to the USB port on
this device, no sound will be output from the
headphones jack.
Playing the USB Device
USB port
USB Mode
U, J, I, Q, R,
W, K
Random
Repeat
&, (, Enter

En-30
Using the USB/Network Device—Continued
You can select Internet radio stations by connecting to
the receiver from your computer and selecting stations in
your web browser.
Internet radio URLs in the following formats are
supported: PLS, M3U, and podcast (RSS). However,
depending on the type of data or audio format used by
the Internet radio station, you may not be able to listen to
some stations.
Note:
Services available may vary depending on the region.
See the separate instructions for more information.
Listening to vTuner Internet Radio
This unit includes the full vTuner Internet Radio Service
at no additional charge. Once you have connected your
unit to the Internet you can select vTuner Internet Radio
to search for and play Internet radio stations and
podcasts at any time. To enhance your Internet radio
experience, the http://integra.vtuner.com/ portal is
available to you as an easy way to browse to find
stations, set up/organize your favorites, add your own
stations, get help, etc. After the first time you try vTuner
Internet Radio on your unit you can use the MAC
Address of your unit to create a member login account
(email address and password) on the
http://integra.vtuner.com/ portal. To verify your MAC
Address, please see “Network Setup” (page 42).
1Press [NET] button.
The “NET” appears on the display and the NET
indicator lights. If it flashes, verify that the
Ethernet cable is firmly connected to the receiver.
2Use []/[] to select “vTuner Internet
Radio” and then press [Enter].
3Use []/[] to select a program and then
press [Enter].
Playback starts.
Press [Menu] button to enable selection from the
following menu items.
Stations like this:
Stations like the one currently being played back
are displayed.
Add this station to My Favorites:
Adds a station to My Favorites list.
Listening to Other Internet Radio
To listen to other internet radio stations, insert the
following step after step 1 in the “Listening to vTuner
Internet Radio”.
1On your computer, start your web browser
and enter the receiver’s IP address in the
browser’s Internet address (URL) field.
The browser connects to the receiver (WEB Setup
Menu).
Notes:
• The receiver’s IP address is shown on “IP
Address” (page 42).
• If you’re using DHCP, your router may not always
allocate the same IP address to the receiver, so if
you find that you can’t connect to the receiver,
recheck the receiver’s IP address on the “Network
Setup” display.
2Click on the “My Favorites” tab.
3Enter the preset name and Internet address
(URL).
4Click “Save” to save the Internet radio
station.
5The Internet radio station is then added to
“My Favorites”.
Listening to the Internet Radio
You need to connect the receiver to your home
network; see “Network/USB Features” (page 34)
NET
Menu
&, (, Enter

En-31
Using the USB/Network Device—Continued
Registering Presets*1
You can add the currently playing song or station to “My
Favorites”. You can preset up to 40 Internet radio
stations.
Once you’ve added a station to the list, simply select it in
the “My Favorites” menu, and then press [Enter] to start
playback.
*1 From the search results you can preset the stations
and songs but cannot listen to them directly.
Top menu of Internet Radio
Create new station:
Add a favorite station or Internet radio to the
presets.
Rename this station:
You can rename the preset.
Refer to steps 4 and 5 of “Name Edit” on page 24.
Delete from My Favorites:
This will delete the preset.
1Press [Menu] button with the station
selected or while a song is playing.
2Use []/[] to select “Add to My
Favorites”, and press [Enter].
3Assign a name to the radio station you’ve
registered.
For details of how to assign a name, refer to steps 4
and 5 of “Name Edit” on page 24
Tip:
You can also use the receiver’s [Menu], [/], [] or
[] buttons as follows.
[Menu]: Hold down to move to the top menu.
[/]: Start playback / Pause playback
[]: Select the beginning of the current song
(hold down to fast reverse)
[]: Select the next song (hold down to fast
forward)
(These operations are available depending on the service
and the items displayed.)
This section explains how to play music files on a
computer or media server through the receiver (Server
Playback).
1Start your computer or media server.
2Press [NET].
“NET” appears in the display. If it flashes, confirm
the network connection.
3Use []/[] to select “DLNA”, and press
[Enter].
To go back to the previous display, press [Return].
4Use []/[] to select a server, and then
press [Enter].
The menu is displayed according to the server
functions.
Notes:
• The search function does not work with media
servers which do not support this function.
• Photos and movies stored on a media server
cannot be accessed from the receiver.
• Depending on the sharing settings in the media
server, the receiver may not able to access the
content. See the instruction manual of the media
server.
Playing Music Files on a Server
You need to connect the receiver to your home
network, see “Network/USB Features” (page 34)
NET
U
Return
&, (, Enter

En-32
Using the USB/Network Device—Continued
Tip:
You can also use the receiver’s [Menu], [/], [] or
[] buttons as follows.
[Menu]: Hold down to move to the top menu.
[/]: Start playback / Pause playback
[]: Select the beginning of the current song
(hold down to fast reverse)
[]: Select the next song (hold down to fast
forward)
(These operations are available depending on the
service and the items displayed.)
5Use []/[] to select an item, and then
press [Enter] or [] to start playback.
Notes:
• Depending on the media server, []/[]/[]
may not work.
• If the message “No Item.” appears, this means
that no information can be retrieved from the
server. In this case, check your server, network,
and receiver connections.
Windows Media Player 11 Setup
This section explains how to configure Windows Media
Player 11 so that the receiver can play the music files
stored on your computer.
1Start Windows Media Player 11.
2On the “Library” menu, select “Media
Sharing”.
The “Media Sharing” dialog box appears.
3Select the “Share my media” check box,
and then click “OK”.
4Select the receiver in the list, and then click
“Allow”.
5Click “OK” to close the dialog box.
This completes the Windows Media Player 11
configuration.
You can now play the music files in your Windows
Media Player 11 library through the receiver.
Windows Media Player 11 can be downloaded for
free from the Microsoft web site.
Remote Playback means you can play the music files
stored on a media server or personal computer with the
receiver by operating the controller device in the home
network.
Windows Media Player 12 Setup
This section explains how to configure Windows Media
Player 12 so that the receiver can play the music files
stored on your personal computer.
1Start Windows Media Player 12.
2On the “Stream” menu, select “Turn on
media streaming”.
A dialog box appears.
3Move your cursor and click on “Turn on
media streaming”.
A list of media server appears. Wording may vary
slightly depending on the network location.
4Select the product in the list, and then click
“Allowed”.
5Click “OK” to close the dialog box.
This completes the Windows Media Player 12
configuration.
You can now play the music files in your Windows
Media Player 12 library.
Remote Playback
You need to connect the receiver to your home
network, see “Network/USB Features” (page 34)

En-33
Using the USB/Network Device—Continued
Using Remote Playback
1Start Windows Media Player 12.
To enable remote playback, you must first
configure Windows Media Player 12.
2Press [NET] button.
The “NET” appears in the display. If it flashes,
verify the network connection.
3Use []/[] to select “DLNA”, and press
[Enter].
A list of media server appears.
Note:
Remote playback cannot be used while the music
files of another media server are being played. You
must stop their playback first.
4On Windows Media Player 12, right-click on
music file.
Right-click menu appears. For selecting another
media server, select media server from “Other
Libraries” menu on Windows Media Player 12.
5Select the receiver from right-click menu.
“Play to” window appears and playback on the
product starts. Operations during remote playback
can be made from “Play to” window of Windows 7
on your personal computer. During remote
playback, operations (such as Playback, Pause,
Fast Forward, Fast Rewind, Previous, Next,
Repeat, Random) cannot be made.
6Adjusting the Volume
You can adjust the volume by adjusting the volume
bar in the “Remote playback” window. The default
maximum volume level is 64. If you wish to
change this, enter the value from the Web Setup in
your browser.
The volume value of the remote window and the
volume value of the receiver may not always
match.
Adjustments you make to the volume in the
receiver will not be reflected in the “Remote
playback” window.

En-34
Network/USB Features
The following diagram shows how you can connect the
receiver to your home network. In this example, it’s
connected to a LAN port on a router, which has a 4-port
100 Base-TX switch built-in.
■Ethernet Network
For the best results, a 100 Base-TX switched Ethernet
network is recommended. Although it’s possible to play
music on a computer that’s connected to the network
wirelessly, playback may be unreliable, so it is
recommended to use wired connections.
■Ethernet Router
A router manages the network, data-routing and supplying
of IP addresses. Your router must support the following:
• NAT (Network Address Translation). NAT allows
several networked computers to access the Internet
simultaneously via a single Internet connection. The
receiver needs Internet access for Internet radio.
• DHCP (Dynamic Host Configuration Protocol).
DHCP supplies IP addresses to the network devices,
allowing them to configure themselves automatically.
• A router with a built-in 100 Base-TX switch is
recommended.
Some routers have a built-in modem, and some ISPs
require you to use specific routers. Please consult your
ISP or computer dealer if you’re unsure.
■CAT5 Ethernet cable
Use a shielded CAT5 Ethernet cable (straight-type) to
connect the receiver to your home network.
■Internet Access (for Internet radio)
To receive Internet radio, your Ethernet network must
have Internet access. A narrowband Internet connection
(e.g., 56 K modem, ISDN) will not provide satisfactory
results, so a broadband connection is strongly
recommended (e.g., cable modem, xDSL modem, etc).
Please consult your ISP or computer dealer if you’re
unsure.
Notes:
• To receive Internet radio with the receiver, your
broadband Internet connection must be working and
able to access the Web.
Consult your ISP if you have any problems with your
Internet connection.
• The receiver uses DHCP to configure its network
settings automatically. If you want to configure these
settings manually, see “Network Setup” (page 42).
• The receiver does not support PPPoE settings, so if
you have a PPPoE-type Internet connection, you must
use a PPPoEcompatible router.
• Depending on your ISP, you may need to specify a
proxy server to use Internet radio. If your computer is
configured to use a proxy server, use the same settings
for the receiver (page 42).
■Server playback
The receiver can play digital music files stored on a
computer or media server and supports the following
technologies:
• Windows Media Player 11
• Windows Media Player 12
• Windows Media Connect 2.0
• DLNA-certified media server
If the operating system of your computer is Windows
Vista, Windows Media Player 11 is already installed.
Windows Media Player 11 for Windows XP can be
downloaded for free from the Microsoft web site.
• The computer or media server must be on the same
network as the receiver.
• Each folder may contain up to 20000 music files, and
folders may be nested up to 16 levels deep.
Note:
Depending on the media server, the receiver may not
recognize it, or may not be able to play its music files.
■Remote playback
• Windows Media Player 12
• DLNA-certified (within DLNA Interoperability
Guidelines version 1.5) media server or controller
device
• Setting varies depending on the device. Refer to your
device’s instruction manual for details. If the
operating system of your personal computer is
Windows 7, Windows Media Player 12 is already
installed. For more information, see the Microsoft
web site.
Connecting to the Network
Network Requirements
Internet radio
Modem
Router
Computer or media server
Server Requirements

En-35
Network/USB Features—Continued
• USB mass storage device class (but not always
guaranteed).
• FAT16 or FAT32 file system format.
• If the storage device has been partitioned, each section
will be treated as an independent device.
• Each folder may contain up to 20,000 music files and
folders, and folders may be nested up to 16 levels
deep.
• USB hubs and USB devices with hub functions are not
supported.
For server playback and playback from a USB device,
the receiver supports the following music file formats.
Not all servers support all formats.
Variable bit-rate (VBR) files are supported. However,
playing times may not display correctly.
Notes:
• With remote playback, the receiver does not support the
following music file formats: FLAC and Ogg Vorbis.
• In the case of server playback, the above-mentioned
file formats may not be played depending on the
server type.
■MP3 (.mp3 or .MP3)
• MP3 files must be MPEG-1/MPEG-2 Audio Layer 3
format with a sampling rate of 8 kHz, 11.025 kHz,
12 kHz, 16 kHz, 22.05 kHz, 24 kHz, 32 kHz,
44.1 kHz, 48 kHz and bitrates of between 8 kbps and
320 kbps. Incompatible files cannot be played.
■WMA (.wma or .WMA)
WMA stands for Windows Media Audio and is an audio
compression technology developed by Microsoft
Corporation. Audio can be encoded in WMA format by
using Windows Media® Player.
• WMA files must have the copyright option turned off.
• Sampling rates of 8 kHz, 11.025 kHz, 12 kHz,
16 kHz, 22.05 kHz, 24 kHz, 32 kHz, 44.1 kHz,
48 kHz, bitrates of between 5 kbps and 320 kbps, and
WMA DRM are supported.
• WMA Pro/Voice formats are not supported.
■WMA Lossless (.wma or .WMA)
• Sampling rates of 44.1 kHz, 48 kHz, 88.2 kHz,
96 kHz are supported.
• Quantization bit: 16 bit, 24 bit
■WAV (.wav or .WAV)
WAV files contain uncompressed PCM digital audio.
• Sampling rates of 8 kHz, 11.025 kHz, 12 kHz,
16 kHz, 22.05 kHz, 24 kHz, 32 kHz, 44.1 kHz,
48 kHz, 64 kHz, 88.2 kHz, and 96 kHz are supported.
• Quantization bit: 8 bit, 16 bit, 24 bit
■AAC
(.aac/.m4a/.mp4/.3gp/.3g2/.AAC/.M4A/.MP4/ .3GP or
.3G2) AAC stands for MPEG-2/MPEG-4 Audio.
• Sampling rates of 8 kHz, 11.025 kHz, 12 kHz,
16 kHz, 22.05 kHz, 24 kHz, 32 kHz, 44.1 kHz,
48 kHz, 64 kHz, 88.2 kHz, 96 kHz and bitrates of
between 8 kbps and 320 kbps are supported.
■FLAC (.flac or .FLAC)
FLAC is a file format for lossless audio data compression.
• Sampling rates of 8 kHz, 11.025 kHz, 12 kHz,
16 kHz, 22.05 kHz, 24 kHz, 32 kHz, 44.1 kHz,
48 kHz, 64 kHz, 88.2 kHz, and 96 kHz are supported.
• Quantization bit: 8 bit, 16 bit, 24 bit
■Ogg Vorbis (.ogg or .OGG)
• Sampling rates of 8 kHz, 11.025 kHz, 12 kHz,
16 kHz, 22.05 kHz, 24 kHz, 32 kHz, 44.1 kHz,
48 kHz and bitrates of between 48 kbps and 500 kbps
are supported. Incompatible files cannot be played.
■LPCM (Linear PCM)
• Sampling rates of 8 kHz, 11.025 kHz, 12 kHz,
16 kHz, 22.05 kHz, 24 kHz, 32 kHz, 44.1 kHz,
48 kHz, 64 kHz, 88.2 kHz, and 96 kHz are supported.
• Quantization bit: 8 bit, 16 bit, 24 bit
* Only for playback via network.
The Digital Living Network Alliance is an international,
cross-industry collaboration. Members of DLNA
develop a concept of wired and wireless interoperable
networks where digital content such as photos, music,
and videos can be shared through consumer electronics,
personal computers, and mobile devices in and beyond
the home. The receiver complies with the DLNA
Interoperability Guidelines version 1.5.
Minimum system requirements for Windows
Media Player 11 on Windows XP
Operating system
Windows XP Home Edition (SP2), Windows XP
Professional (SP2), Windows XP Tablet PC Edition
(SP2), Update Rollup 2 for Windows XP Media
Center Edition 2005 (KB900325), October 2006
Update Rollup for Windows XP Media Center
Edition (KB925766)
USB Device Requirements
Supported Audio File Formats
Processor: 233 MHz Intel Pentium II, Advanced
Micro Devices (AMD), etc.
Memory: 64 MB
Hard disk: 200 MB of free space
Drive: CD or DVD drive
Modem: 28.8 kbps
Sound card: 16-bit sound card
Monitor: Super VGA (800 x 600)
Video card: 64 MB VRAM, DirectX 9.0 b
Software: Microsoft ActiveSync (only when
using a Windows Mobile-based
Pocket PC or smartphone)
Web browser: Microsoft Internet Explorer 6 or
Netscape 7.1
About DLNA

En-36
iPod/iPhone Playback via Onkyo Dock
UP-A1 Dock
With the UP-A1 Dock, you can easily play the music
stored on your Apple iPod/iPhone through the receiver
and enjoy great sound.
You can use the receiver’s remote controller to operate
your iPod/iPhone.
■System Function
Auto Power On
If you start iPod/iPhone playback while the receiver
is on Standby, the receiver will automatically turn on
and select your iPod/iPhone as the input source.
Direct Change
If you start iPod/iPhone playback while listening to
another input source, the receiver will automatically
select your iPod/iPhone as the input source.
Using the receiver’s Remote Controller
You can use the receiver’s remote controller to
control basic iPod/iPhone functions (page 37).
■Using Your iPod/iPhone model’s Alarm Clock
You can use your iPod/iPhone model’s Alarm Clock
function to automatically turn on your iPod/iPhone and
the receiver at a specified time. The receiver’s input
source will automatically be set to PORT.
Notes:
• To use this function, your iPod/iPhone must be in the
UP-A1 Dock, and the UP-A1 Dock must be connected
to the receiver.
• When you use this function, be sure to set the
receiver’s volume control to a suitable level.
• When Zone 2 is turned on, you can’t use this function.
• You cannot use this function for sound effects on your
iPod/iPhone.
■Charging Your iPod/iPhone model’s Battery
The UP-A1 Dock charges your iPod/iPhone model’s
battery while your iPod/iPhone is in the UP-A1 Dock
connected to the receiver. While your iPod/iPhone is
seated in the UP-A1 Dock, its battery will be charged
when the receiver is set to On or Standby.
You can specify how the power is fed to your iPod/iPhone
when the receiver is in Standby Mode.
Note:
When a UP-A1 Dock with an inserted iPod/iPhone is
connected, the power consumption on standby mode
slightly increases.
■Status Messages
If none of the following messages are displayed on the
receiver’s display, check the connection to your iPod/
iPhone.
PORT Connecting
The receiver is checking the connection with the
dock.
PORT Not Support
The receiver does not support the connected dock.
PORT UP-A1
UP-A1 Dock is connected.
Note:
The receiver displays the message “UP-A1” for several
seconds after recognizing the UP-A1.
Using the Onkyo Dock
Dock is sold separately. Models sold are different
depending on the region.
For the latest information on Onkyo Dock
components, see the Onkyo web site at:
http://www.onkyo.com
Before using an Onkyo Dock, update your iPod/
iPhone with the latest software, available from the
Apple web site.
For supported iPod/iPhone models, see the instruction
manual of the Onkyo Dock.
The receiver may take several seconds to start up, so
you might not hear the first few seconds of the first
song.
Operating Notes
• Functionality depends on your iPod/iPhone model
and generation.
• Before selecting a different input source, stop iPod/
iPhone playback to prevent the receiver from
selecting the iPod/iPhone input source by mistake.
• If any accessories are connected to your iPod/
iPhone, the receiver may not be able to select the
input source properly.
• When connecting UP-A1 Dock to the radio tuner
UP-HT1 (North American model)/UP-DT1
(Oceanian model) with AUTO selected by the
tuner’s Mode Selector switch, you can switch the
input source between UP-A1 Dock and the tuner, by
pressing PORT repeatedly on the remote controller.
• While your iPod/iPhone is in the UP-A1 Dock, its
volume control has no effect. If you adjust your
iPod/iPhone model’s volume control while it’s in the
UP-A1 Dock, make sure it’s not set too high before
you reconnect your headphones.
• The Auto Power On function will not work if you set
your iPod/iPhone in the UP-A1 Dock while it is
playing.
• When Zone 2 is turned on, you can’t use Auto Power
On and Direct Change functions.
• Do not turn off the power with the iPod/iPhone still
connected to this unit via the UP-A1 Dock.
• Set your iPod/iPhone in the UP-A1 Dock after the
receiver turns on.

En-37
iPod/iPhone Playback via Onkyo Dock—Continued
RI Dock
With the RI Dock, you can easily play the music stored
on your Apple iPod/iPhone through the receiver and
enjoy great sound. You can even use the receiver’s
remote controller to operate your iPod/iPhone.
Notes:
• Connect the RI Dock to the receiver with an cable
(page 16).
• Set the RI Dock’s RI MODE switch to “HDD” or
“HDD/DOCK”.
• Set the receiver’s Input Display to “DOCK” (
page 18).
■System Function
System On
When you turn on the receiver, the RI Dock and your
iPod/iPhone turn on automatically. In addition, when
the RI Dock and iPod/iPhone are on, the receiver can
be turned on by pressing [On/Standby].
Auto Power On
If you start iPod/iPhone playback while the receiver
is on Standby, the receiver will automatically turn on
and select your iPod/iPhone as the input source.
Direct Change
If you start iPod/iPhone playback while listening to
another input source, the receiver will automatically
switch to the input to which the RI Dock is
connected.
Other Remote Controllers
You can use the remote controller that came with the
receiver to control other iPod/iPhone functions. The
available functionality depends on the receiver.
iPod/iPhone Alarm
If you use the Alarm function on your iPod/iPhone
to start playback, the receiver will turn on at the
specified time and select your iPod/iPhone as the
input source automatically.
Notes:
• Linked operations do not work with video playback or
when the alarm is set to play a sound.
• If you use your iPod/iPhone with any other
accessories, iPod/iPhone playback detection may not
work.
Note:
On the iPod with video and iPod nano (1st generation),
the click wheel is disabled during playback.
See the Dock’s instruction manual for more information.
■UP-A1 Dock
You can control your iPod/iPhone when “PORT” is
selected as the input source.
■RI Dock
• Set the RI Dock’s RI MODE switch to “HDD” or
“HDD/DOCK”.
• You can control your iPod/iPhone when “DOCK” is
selected as the input source.
Operating Notes
• Use the receiver’s volume control to adjust the
playback volume.
• While your iPod/iPhone is inserted in the RI Dock,
its volume control has no effect.
• If you do adjust the volume control on your iPod/
iPhone while it’s inserted in the RI Dock, be careful
that it’s not set too loud before you reconnect your
earphones.
Controlling Your iPod/iPhone

En-38
iPod/iPhone Playback via Onkyo Dock—Continued
Notes:
• With some iPod/iPhone models or generations, or some
RI Docks, certain buttons may not work as expected.
• For details on operating your iPod/iPhone, please refer
to the instruction manual of the RI Dock.
*1 If a UP-A1 is connected to UNIVERSAL PORT in
Extended mode (page 8), the [Play List] buttons
are used as the page jump buttons.
With the page modes, you can quickly locate your
favorite songs even when your song lists, artist lists,
and so on are very long.
*2 [Display] turns on the backlight for 30 seconds.
*3 If a UP-A1 is connected to UNIVERSAL PORT, you
can press [Mode] to switch between the following
modes:
Standard mode
Nothing is displayed on the receiver’s display and
you navigate and select your contents by using the
display of your iPod/iPhone. Video playback is
possible only in this mode.
Extended mode
Playlists (artists, albums, songs, and so on) are
displayed on
the receiver’s display
, and you can
navigate and select your music while looking at
receiver’s display
.
Notes:
• In Extended mode, you cannot operate your iPod/
iPhone directly.
• In Extended mode, it may take some time to
acquire the contents.
• In Extended mode, video content cannot be dis-
played on your TV.
6
7
8
1
2
3
4
5
Press the appropriate Input Selector first.
: Available buttons
UP-A1 Dock
1, , , , ,
,
2Repeat
3///, Enter
Play List / *1
4Album +/–
5Display *2
6Mode *3
7Random
8Return
Buttons
Onkyo Dock

En-39
Controlling Other Components
You can use the receiver’s remote controller to control
your other AV components.
Note:
With some components, certain buttons may not work as
expected, and some may not work at all.
*1 If using a double cassette deck, cassette B will be
operated.
*2 [] (Pause) functions as reverse playback.
The []/ [] buttons will not operate.
*3 If you’re using a Universal Port device, this operates
as the [Setup] button.
Note:
For details on controlling your iPod/iPhone, see
“Controlling Your iPod/iPhone” on page 37.
9
8
7
>
1
2
3
6
5
4
Use the Remote Mode buttons to select the zone
of the component you want to control (Main or
Zone 2). Then press the Input Selector button of
the component you want to control.
: Available buttons
UNIVERSAL PORT
DOCK
CD player
Cassette tape deck *1
1, , , , ,
,
*2
2Repeat
3///, Enter
4CH +/–
5Number: 1 to 9, 0
Number: +10
6Display
7Mode
8Random
9Menu *3
0Return
Buttons
Components

En-40
Advanced Setup
Here’s how to change the Advanced Setup settings.
Example: Intelli volume setting procedure
Intelli Volume
With IntelliVolume, you can set the input level for each
input selector individually. This is useful if one of your
source components is louder or quieter than the others.
Use the arrow []/[] buttons to set the level.
If a component is noticeably louder than the others, use
the arrow [] button to reduce its input level. If it’s
noticeably quieter, use the arrow [] button to increase
its input level. The input level can be adjusted from
–12 dB to +12 dB in 1 dB steps.
1Turn on the power.
2Press the [Setup] button on the remote
controller.
The setup menu appears in the display.
3Use the arrow []/[] buttons to select
“2. Source Setup,” and then press [Enter].
The Hardware setup menu appears in the display.
4Use the arrow []/[] buttons to select
“Intelli volume: 0 dB”.
5Change the Intelli volume to “–2 dB” using
the arrow []/[] buttons.
6Press the [Setup] button on the remote
controller to complete the setting.
Notes:
• This procedure can also be performed on the receiver
by using [Setup], Tuning []/[], Preset []/[],
and [Enter].
• Press [Return] to return to the previous menu.
Changing the Advanced Setup
Settings
Enter
&/(/#/5
Setup Return
Preset C/U
Enter Return
Setup
Tuning F/H

En-41
Advanced Setup—Continued
1. Digital Audio Input
If you connect a component to a digital audio input, you
must assign that input to an input selector. For example,
if you connect your CD player to the OPTICAL IN 1,
you must assign “OPTICAL1” to the “CD” input
selector.
Here are the default assignments.
COAXIAL1, COAXIAL2, OPTICAL1,
OPTICAL2:
Select the corresponding digital audio input, to
which the component has been connected.
–––––:
Select if the component is connected to an analog
audio input.
Notes:
• Available sampling rate for PCM signals from a
digital input (optical and coaxial) is 32/44.1/48/88.2/
96 kHz/16, 20, 24 bit.
• If you connect a component (such as a UP-A1 Dock
with an iPod inserted) to the UNIVERSAL PORT
jack, you cannot assign any input to the Port selector.
2. Source Setup
Intelli Volume
See page 40.
IntelliVolume does not apply for Zone 2.
Name
This changes the name displayed by the Input Selector.
First use the Input Selector to select the name of the
source you want to change, and then use this Setup Menu
to change the name that's displayed. Use the []/[]
buttons to step through the following names.
––– Blu-ray DVD HD DVD VCR DVR
Tivo CableSTB SAT STB PS3 Wii
Xbox PC TV CD TAPE iPod –––
Name Edit
You can edit the name of the radio preset if an FM or AM
preset station is being received. (See page 24)
3.4.5. 12V Trigger A/B/C Setup
Delay
0sec, 1sec, 2sec, 3sec
When “0sec” is selected, the trigger signal is output as
soon as the input source is changed.
Notes:
• By default, the “12V Trigger A Setup” menu is set to
“0sec”, those on the “12V Trigger B Setup” menu is
set to “1sec”, and those on the “12V Trigger C Setup”
menu is set to “2sec”.
• Use a mini plug cable to connect the receiver’s 12V
TRIGGER OUT A, B, or C jack to the 12V trigger
input on a connected component.
BD/DVD, VCR/DVR, CBL/SAT, GAME,
TV/TAPE, TUNER, CD, PHONO, PORT, NET, USB
Off:
No trigger signal is output. A 12-volt trigger signal is
output when the connected component is selected as
the source for:
Main: Main room.
Zone2: Zone 2.
Main/Zone2: Main room or Zone 2.
Note:
• By default, all input sources on the “12V Trigger A
Setup” menu are set to “Main”, those on the “12V
Trigger B Setup” menu are set to “Main/Zone2”, and
those on the “12V Trigger C Setup” menu are set to
“Zone2”
Advanced Setup Menu
Input selector Default assignment
BD/DVD COAXIAL 1
VCR/DVR –––––
CBL/SAT COAXIAL 2
Game OPTICAL 1
TV/Tape –––––
CD OPTICAL 2
Phono –––––
Port –––––

En-42
Advanced Setup—Continued
6. Hardware Setup
Speaker Impedance
See “Configuring the Speaker Impedance” on page 12.
AM/FM Frequency Setup (North American model)
For AM/FM tuning to work properly, you must specify
the AM/FM frequency step (10 kHz/200 kHz or 9 kHz/
50 kHz) used in your area. Note that when this setting is
changed, all radio presets will be deleted.
Default setting: 10 kHz/200 kHz
AM Frequency Setup (Oceanian model)
For AM tuning to work properly, you must specify the
AM frequency step (9 kHz/10 kHz) used in your area.
Note that when this setting is changed, all radio presets
will be deleted.
Default setting: 9 kHz
Auto Standby
When “Auto Standby” is set to “On”, the receiver will
automatically enter Standby mode if there is no
operation for 30 minutes with no audio and no video
signal input.
Default setting: Off (North American model),
On (Oceanian model)
Notes:
• With some sources, the Auto Standby function may
activate itself during playback.
• The Auto Standby function does not work when
Zone2 is on.
UP-A1 Charge Mode
You can specify how the power is fed to your iPod/
iPhone when the receiver is in Standby Mode.
Auto: Power feeding is interrupted when your iPod/
iPhone is fully charged.
On: Power feeding continues even if your iPod/iPhone is
fully charged.
Off: Your iPod/iPhone is not charged.
Default setting: Auto
Notes:
• This cannot be selected if no device is connected to
UNIVERSAL PORT.
• This setting cannot be selected when:
– the UP-A1 Dock with docked iPod/iPhone is not
connected to the receiver, or
– the docked iPod/iPhone model is not supported.
• When the “UP-A1 Charge Mode” setting is set to
“On”, or to “Auto” with your iPod/iPhone recharging,
the SLEEP indicator is dimly lit in standby mode. In
such conditions, the power consumption of the
receiver slightly increases.
7. Zone2 Setup
Zone2 Out
If you have connected your Zone 2 speakers to an amp
with no volume control, set the Zone 2 Out setting to
Variable so that you can set the zone’s volume, balance,
and tone on the receiver.
Fixed: The Zone 2 volume must be set on the
amp in that zone.
Variable: The Zone 2 volume can be set on the
receiver.
Default setting: Fixed
Z2 Bass
With this setting, you can boost or cut low-frequency
sounds output from the speakers for Zone 2.
The output can be adjusted from –10 dB to +10 dB in
2dB steps.
Default setting: 0 dB
Z2 Treble
With this setting, you can boost or cut high-frequency
sounds output from the speakers for Zone 2.
The output can be adjusted from –10 dB to +10 dB in
2dB steps.
Default setting: 0 dB
Z2 Balance
With this setting, you can control the relative volume
level of the left and right speaker for Zone 2.
Default setting: 0
8. Network Setup
This section explains how to configure the receiver’s
network settings manually.
If your router’s DHCP server is enabled, you don’t need
to change any of these settings, as the receiver is set to
use DHCP to configure itself automatically by default
(i.e., DHCP is set to “Enable”). If, however, your router’s
DHCP server is disabled (you’re for example using static
IP), you’ll need to configure these settings yourself, in
which case, a knowledge of Ethernet networking is
essential.
Note:
The setup menu display will become available several
tens of seconds after the receiver has started up.

En-43
Advanced Setup—Continued
What’s DHCP?
DHCP (Dynamic Host Configuration Protocol) is used
by routers, computers, the receiver, and other devices to
automatically configure themselves on a network.
What’s DNS?
The DNS (Domain Name System) translates domain
names into IP addresses. For example, when you enter a
domain name such as www.integrahometheater.com in
your Web browser, before accessing the site, your
browser uses DNS to translate this into an IP address, in
this case 63.148.251.142.
MAC Address
This is the receiver’s MAC (Media Access Control)
address. This address cannot be changed.
DHCP
This setting determines whether or not the receiver uses
DHCP to automatically configure its IP Address, Subnet
Mask, Gateway, and DNS Server settings.
Enable (Default setting)
Disable
Note:
If you select “Disable”, you must configure the “IP
Address”, “Subnet Mask”, “Gateway”, and “DNS
Server” settings yourself.
IP Address
Class A: “10.0.0.0” to “10.255.255.255”
Class B: “172.16.0.0” to “172.31.255.255”
Class C: “192.168.0.0” to “192.168.255.255”
Enter a static IP address provided by your ISP.
Most routers use Class C IP addresses.
Subnet Mask
Enter the subnet mask address provided by your ISP
(typically 255.255.255.0).
Gateway
Enter the gateway address provided by your ISP.
DNS Server
Enter a DNS server address provided by your ISP.
Proxy URL
To use a Web proxy, enter its URL here.
Proxy Port
If you’re using a Web proxy, enter a proxy port number
here.
Network Control
This setting enables or disables control over the network.
Enable
Disable (Default setting)
Note:
When set to “Enable”, the NET indicator is dimly-lit and
the power consumption slightly increases in standby mode.
Control Port
This is the network port used for control over the
network.
“49152” to “65535”
Note:
When the “Network Control” setting is set to “Disable”,
this setting cannot be selected.
9. Firmware Update
See “Firmware Update” for the update procedure.
Notes:
• The setup menu display will become available several
tens of seconds after the receiver has started up.
• Perform the firmware update only when such an
announcement is posted on the Integra web site. Visit
the Integra web site for the latest information.
• It takes about 5 minutes to complete the firmware
update.
Vers ion
Displays the current version of the firmware.
Receiver
via NET:
Performs the firmware update via Internet. Check the
network connection before updating.
via USB:
Performs the firmware update from a USB device.
These settings allow you to update the receiver’s
firmware. Do not shutdown the power of the receiver
while updating.
Universal Port
via NET:
Performs the firmware update via Internet. Check the
network connection before updating.
via USB:
Performs the firmware update from a USB device.
You can update the Onkyo dock’s firmware. Do not
shutdown the power of the receiver while update.
Note:
This update must not be performed if no dock is
connected to the UNIVERSAL PORT jack.
If you’ve made a change to any item, the display will
indicate “Save [Enter]: [Select]” when you exit
Network Setup. If you want to apply the changes you
made, press [Enter]. If you want to re-do the setup,
press [Return] to re-do the procedure from the
beginning.

En-44
Zone 2
In addition to your main listening room, you can also enjoy playback in a second room referred to as Zone 2. In addition,
you can select a different source for each room.
This setup allows 2-channel playback (with the speaker
set A and B) in your main listening room and 2.1-
channel stereo playback in Zone 2, with a different
source in each room.
Hookup
• Use an RCA audio cable to connect the receiver’s
ZONE 2 PRE OUT L/R jacks to an analog audio input
on your Zone 2 amp.
• Connect your Zone 2 speakers to the speaker terminals
on your Zone 2 amp.
• Use a suitable cable to connect the receiver’s ZONE 2
PRE OUT: SUBWOOFER to the input on your
powered subwoofer.
Notes:
• The Zone 2 volume must be set on the Zone 2 amp.
• If you’re using a power amp with no volume control in
Zone 2, you must set the Zone 2 Out setting to
Variab le (page 42).
Zone 2 Video Output
This receiver features a composite video output for
connection to a TV in Zone 2, so you can enjoy both
audio and video in that zone.
Hookup
• Use a composite video cable to connect the receiver’s
ZONE 2 OUT V jack to a composite video input on
your Zone 2 TV.
Note:
• The ZONE 2 OUT V jack outputs video from
components connected to composite video inputs.
Connecting Zone 2
Main room
Zone 2
Receiver
Receiver/
integrated amp
Powered
subwoofer
Main room
Zone 2
Receiver
TV
TV

En-45
Zone 2—Continued
If you have connected your Zone 2 speakers to an amp
with no volume control, set the Zone 2 Out setting to
Variable so that you can set the zone’s volume, balance,
and tone on the receiver.
1Press the [Setup] button.
The setup menu appears on the display.
2Use the arrow []/[] buttons to select
“7. Zone2 Setup” and then press [Enter].
The Zone 2 Setup menu appears.
3Use the arrow []/[] buttons to select:
Fixed: The Zone 2 volume must be set on the
amp in that zone.
Variable: The Zone 2 volume can be set on the
receiver.
4Press the [Setup] button.
Setup closes.
This section explains how to turn Zone 2 on and off, how
to select an input source for Zone 2, and how to adjust
the volume for Zone 2.
Controlling Zone 2 from the receiver
1To turn on Zone 2 and select an input
source, press the [Zone 2] button
repeatedly.
Alternatively, press the [Zone 2] button
followed by an INPUT selector within 8
seconds.
Zone 2 turns on and the Z2 (Zone 2) indicator
appears.
To select the same source as that of the main room,
press the [Zone 2] button repeatedly until “Zone 2
Selector: Source” appears.
Rotate the Input Selector to select AM or FM.
Notes:
• You cannot select different AM or FM radio sta-
tions for your main room and Zone 2. The same
AM/FM radio station will be heard in each room.
• Similarly, you cannot select the NET and USB
inputs separately for the main room and Zone 2.
2To turn off Zone 2, press the Zone 2 [Off]
button.
Notes:
• Only analog input sources are output by Zone 2.
Digital input sources are not output. If no sound is
heard when an input source is selected, check to make
sure it’s connected to an analog input.
• While Zone 2 is on, the Auto Power On and Direct
Change RI functions do not work.
Zone 2 Out Settings
Enter
&/(/#/5
Setup
Using Zone 2
Zone 2 Off
Z2 (Zone 2) indicator

En-46
Zone 2—Continued
Controlling Zone 2 with the Remote
Controller
To control Zone 2, you must press the remote
controller’s [Zone2] button first.
1Press the [Zone2] button, then point the
remote controller at the receiver and press
the [] button.
Zone 2 turns on and t
he Z2 (Zone 2)
indicator
appears
.
2To select an input source for Zone 2, press
the [Zone2] button, followed by an Input
Selector button.
To select AM or FM press the [Tuner] Input
Selector button repeatedly.
Note:
• You cannot select different AM or FM radio sta-
tions for your main room and Zone 2. The same
AM/FM radio station will be heard in each room.
• Similarly, you cannot select the NET and USB
inputs separately for the main room and Zone 2.
3
To turn off Zone 2, press the [Zone2] button,
followed by the [
] button.
Adjusting the Volume of Zone 2
Press the receiver’s [Zone 2] button, and then use the
[Master Volume] control, or remote controller’s [Zone2]
button, and then use the Volume []/[] buttons.
Muting Zone 2
On the remote controller, press the [Zone2]
button, and then press the [Muting] button.
To unmute Zone 2, press the remote controller’s
[Zone2] button, and then press the [Muting] button
again.
Notes:
• Zone 2 can also be unmuted by adjusting the volume.
• The Zone 2 level, balance, and tone functions have no
effect on the ZONE 2 PRE OUT when the Zone 2 Out
setting is set to Fixed (page 42).
• To control the volume and mute of the receiver in the
main room, press the remote controller’s [Main]
button and then perform the desired operation.
Checking the Source Selected for Zone 2
Press the [Zone 2] button on the receiver itself.
The display will show the name of the selected source.
MZone2
Main
Volume F/H
Muting
Input
Selector
Z2 (Zone 2) indicator
Zone2
Muting

En-47
Zone 2—Continued
The 12V triggers A, B, and C can be used to turn on 12V
trigger-capable components automatically when they are
selected as the input source. The triggers can be set so
that they activate when a connected component is
selected as the input source for the main room, Zone 2 or
any combination of rooms. When triggered, the output
from a 12V TRIGGER OUT goes high (+12 volts and
150 milliamperes max. at 12V TRIGGER OUT A; +12
volts and 25 milliamperes max. at 12V TRIGGER OUT
B and C).
Hookup
• Use a mini plug cable to connect the receiver’s 12V
TRIGGER OUT A, B, or C jack to the 12V trigger
input on a connected component.
When several components are turned on simultaneously
by using triggers A, B, and C, depending on the type of
components, a large amount of current may be drawn
momentarily. To prevent this, you can delay trigger
signals A, B, and C individually. Another application of
trigger delay is eliminating the “thump” noise that’s
sometimes heard when a source component is turned on.
You can accomplish this by delaying the trigger signal
for your power amplifier, so that it's the last component
to be turned on.
Using the 12V Triggers

En-48
Connecting Components Not Reached by the
Remote Controller Signals (IR IN/OUT)
In order to use the remote controller to control the
receiver from a remote location, you will need to
prepare a multiroom kit (sold separately) such as one
listed below:
• Multiroom A/V distribution and control system such
as those from Niles® and Xantech®
* Xantech is a registered trademark of Xantech
Corporation.
* Niles is a registered trademark of Niles Audio
Corporation.
Effective Sensor Layout
Example for the main room
If the receiver is located inside a cabinet or other
enclosure where the infrared rays from the remote
controller cannot enter, then operation with the remote
controller will not be possible. In such a case, it will be
necessary to install a remote sensor at a location outside
of the cabinet so that the infrared rays from the controller
can be sensed.
Example for Zone 2
The IR IN input allows you to control the receiver from
Zone 2 with the remote controller even though Zone 2
may be on the other side of the building from the main
zone. The diagram below shows how to make the proper
connections for Zone 2.
Making Sensor Connections
When you place the IR receiver in the main room, connect
the cable from the connecting block to the IR IN terminal.
Make the connection as shown below. Do not plug any
equipment into the power outlet until all the connections
are complete.
Effective Sensor Layout
In this situation, you will need to use a commercially
available IR emitter. Connect the mini plug of the IR
emitter to the IR OUT terminal on the receiver and then
place the IR emitter on the remote sensor of the
component or facing it. When the IR emitter is
connected, only the signal input to the IR IN terminal is
output to the IR OUT terminal. The signal input from the
remote sensor on the front of the receiver will not be
output to the IR OUT terminal.
Making Sensor Connections
The IR emitter should be connected to the receiver’s IR
OUT Terminal, as shown below.
If Remote Controller Signal Does Not
Reach the Receiver Remote Sensor
IR IN
IR Receiver
Remote controller
Connecting
block
Receiver
In the
cabinet
Signal flow
Remote controller
Receiver
IR Receiver
Connecting
block
Main room Zone 2
To IR IN
Signal flow
If Remote Controller Signal Does Not
Reach Other Components
from
connecting
block
Mini plug cable
Receiver
Signal flow
Remote controller
IR Receiver
Connecting
block
Receiver
IR IN
IR OUT
Other
component
IR Emitter
Emitter
Receiver
Remote control
sensor
Signal flow Other
component
Mini plug Mini plug

En-49
Firmware Update
To update the firmware of the receiver, you can choose
from the following two methods: update via network, or
update via USB storage. Choose the one that best suits
your environment. Before proceeding with the update,
please read the corresponding explanations carefully.
■Update via network
You need a wired Internet connection to update the
firmware.
■Update via USB storage (page 50)
Please prepare a USB storage device such as a USB flash
memory stick. You need at least 32 MB of available
space to update the firmware.
Notes:
• Check the network connection before updating.
• Do not touch the any cable or device connected to the
receiver during the updating process.
• Do not attempt to access the receiver from your PC
while it is being updated.
• Do not shutdown the power of the receiver while it is
being updated.
• The storage media in the USB card reader may not work.
• If the USB device is partitioned, each section will be
treated as an independent device.
• If the USB device contains a lot of data, the receiver
may take a while to read it.
• Operation is not guaranteed for all USB devices,
which includes the ability to power them.
• Onkyo takes no responsibility whatsoever for the loss
or damage of data resulting from the use of a USB
device with the receiver. We recommend that you back
up your important music files beforehand.
• If you connect a USB hard disk drive to the USB port,
Onkyo recommends that you use its AC adapter to
power it.
• USB hubs and USB devices with hub functions are not
supported. Do not connect your USB device via a
USB hub.
• USB devices with security functions are not supported.
See the Integra web site for latest information.
The receiver allows you to update the firmware using the
network connection on the rear panel.
Notes:
• Make sure your receiver is turned on and an Ethernet
cable is connected to the rear panel of the receiver.
• Never unplug or turn off the receiver while it is being
updated.
• Never plug or unplug an Ethernet cable during the
update process.
• Do not attempt to access the receiver from your PC
while it is being updated.
• Never unplug the power cord during the update process.
• It takes about 5 minutes to complete the firmware
update.
• The receiver will retain all your settings after the
update is finished.
Before you start
• Turn off the controller device connected via Ethernet
cable.
• Turn off Zone 2.
• Stop playback of contents from Internet Radio, iPod/
iPhone, USB or servers, etc.
Update procedure
1Press the [Setup] button on the remote
controller.
The Setup menu will be displayed on the receiver’s
display.
2Select “6 Firmware Update” and press
[Enter].
The current firmware version will be displayed.
3Use [] or [] button to select “Via NET”
and press [Enter].
4Select “Update” and press [Enter].
The update process will begin. During the update
process, you can still view the update progress on
the receiver’s display.
5The message “Completed!” appears on the
receiver’s display, indicating that the
update has been completed.
6Turn off the receiver using
[On/Standby] on the front panel.
Do not use [] on the remote controller.
Once turned off, the receiver will automatically
turn on again.
Congratulations! You now have the latest firmware
installed on your Integra receiver.
Limitation of liability
The program and accompanying online documentation
are furnished to you for use at your own risk. Onkyo
will not be liable and you will have no remedy for
damages for any claim of any kind whatsoever
concerning your use of the program or the
accompanying online documentation, regardless of
legal theory, and whether arising in tort or contract. In
no event will Onkyo be liable to you or any third party
for any special, indirect, incidental, or consequential
damages of any kind, including, but not limited to,
compensation, reimbursement or damages on account
of the loss of present or prospective profits, loss of
data, or for any other reason whatsoever.
Updating the Firmware via Network

En-50
Firmware Update—Continued
Troubleshooting
Case 1:
If “No Update” is displayed on the receiver’s display, it
means that the firmware has already been updated. You
do not need to do anything further.
Case 2:
If an error occurs, “Error!! *-** No media” is displayed
on the receiver’s display. (Alpha-numeric characters on
the front display are denoted by asterisks.) Refer to the
following table and take appropriate action.
■Errors during an update via Network
Case 3:
If an error occurs during the update process, disconnect
then reconnect the AC power cord and try again.
Case 4:
If an error occurs due to a wrong selection of input
sources, turn off and on the receiver. Then retry the
update.
Case 5:
If you do not have an Internet connection to the network,
please contact Integra Support (page 51).
The receiver allows you to update the firmware using a
USB device.
Notes:
• Never unplug or turn off the receiver during the update
process.
• Never plug or unplug a USB device during the update
process.
• Never unplug the USB storage device containing the
firmware file or the AC power cord during the update
process.
• Do not attempt to access the receiver from your PC
while it is being updated.
• It takes about 5 minutes to complete the firmware
update.
• The receiver will retain all your settings after the
update is finished.
Before you start
• Turn off the controller device connected via Ethernet
cable.
• Turn off Zone 2.
• Stop playback of contents from Internet Radio, iPod/
iPhone, USB or servers, etc.
• If there is any data in the USB device, remove it first.
Update procedure
1Connect a USB device to your PC. If there is
any data in the USB device, remove it first.
2Download the firmware file from the Integra
web site. The file name is as follows:
ONKRCV****_************.zip
Unzip the downloaded file. The following some/
any files are created:
ONKRCV****_************.of1
ONKRCV****_************.of2
3Copy the extracted files to the USB device.
Be careful not to copy the zip file.
4Remove the USB device from your PC and
connect it to the USB port on the receiver.
5Make sure the receiver is turned on.
If the receiver is in standby mode, press [On/
Standby] on the receiver to light the front display.
Error Code Description
*-10, *-20 The Ethernet cable was not detected.
Reconnect the cable properly.
*-11, *-13,
*-21, *-28
Internet connection error.
Check the following items:
• Make sure the IP address, subnet
mask, gateway address, and DNS
server are configured properly.
• Make sure the router is turned on.
• Make sure the receiver and the
router are connected with an
Ethernet cable.
• Make sure your router is configured
properly.
See the instruction manual of the
router.
• If your network allows only one client
connection and there is any other
device already connected, the
receiver will not be able to access
the network. Consult your Internet
Service Provider (ISP).
• If your modem does not function as
a router, you will need a router.
Depending on your network, you
may need to configure the proxy
server if necessary. See the
document provided by your ISP. If
you are still unable to access the
Internet, the DNS or proxy server
may be temporarily down. Contact
your ISP.
Updating the Firmware via USB

En-51
Firmware Update—Continued
6Select the USB input source.
“Now Initializing” is displayed on the front display
and then the name of the USB device is displayed.
It takes 20 to 30 seconds to recognize the USB
device.
7Press the [Setup] button on the remote
controller.
Setup menu will be displayed on the front display.
The procedures thereafter can also be performed on
the receiver by using its [Setup], arrow and [Enter]
buttons.
8Select “Update” and press [Enter].
9Select “Via USB” and press [Enter].
10
Select “Update” and press [Enter].
The update process will begin.
During the update process, you can still view the
update progress on the front display of the receiver.
Do not turn off the receiver and do not remove the
USB device during the update process.
11
The message “Completed!” appears on the
front display of the receiver, indicating that
the update has been completed.
Remove the USB device.
12
Turn off the receiver using
[On/Standby] on the front panel.
Do not use [] on the remote controller.
Once turned off, the receiver will automatically
turn on again.
Congratulations! You now have the latest firmware
installed on your Integra receiver.
Troubleshooting
Case 1:
If “No Update” is displayed on the front display of the
receiver, it means that the firmware has already been
updated. You do not need to do anything further.
Case 2:
If an error occurs, “Error!! *-** No media” is displayed
on the front display of the receiver. (Alpha-numeric
characters on the front display are denoted by asterisks.)
Refer to the following table and take appropriate action.
■Errors during an update via USB
Case 3:
If an error occurs during the update, disconnect then
reconnect the AC power cord and try again.
Case 4:
If an error occurs due to a wrong selection of input
sources, turn off and on the receiver. Then retry the
update.
Onkyo Sound & Vision Corporation
2-1, Nisshin-cho, Neyagawa-shi, OSAKA 572-8540,
JAPAN
The Americas
Integra Division of Onkyo U.S.A. Corporation
18 Park Way, Upper Saddle River, N.J. 07458, U.S.A.
Tel: 800-225-1946, 201-818-9200
Fax: 201-785-2650
Hours: M-F 9am-8pm/Sat-Sun 10am-4pm ET
<http://www.integrahometheater.com/>
Europe
Onkyo Europe Electronics GmbH
Liegnitzerstrasse 6, 82194 Groebenzell, GERMANY
Tel: +49-8142-4401-0 Fax: +49-8142-4208-213
<http://www.eu.onkyo.com/>
China, Hong Kong
Onkyo China Limited
Unit 1&12, 9/F, Ever Gain Plaza Tower 1, 88, Container
Port Road,
Kwai Chung, N.T., Hong Kong
Tel: 852-2429-3118 Fax: 852-2428-9039
<http://www.onkyochina.com/>
Asia, Oceania, Middle East, Africa
Please contact an Onkyo distributor referring to Onkyo
SUPPORT site.
<http://www.intl.onkyo.com/support/local_support/index.html>
Error Code Description
*-10, *-20
The USB device was not detected.
Make sure the USB flash memory or
USB cable is properly connected to
the USB port. If the USB storage
device has its own power supply, use it
to power the USB device.
*-14
The firmware file was not found in the
root folder of the USB device, or the
firmware file is for another model.
Retry and download the file on the
support page of the web site, following
the on-site instructions. If the error
persists, please contact Integra
Support and provide the error code.
Others
Retry the update procedure from the
beginning. If the error persists, please
contact Integra Support and provide
the error code.

En-52
Troubleshooting
If you have any trouble using the receiver, look for a
solution in this section.
Can’t turn on the receiver
• Make sure that the power cord is plugged into the
electric outlet properly.
• Unplug the power cord from the electric outlet, wait 5
seconds or more, then plug it in again.
There’s no sound or it’s very quiet
• Make sure the speaker set A or B is on (page 19).
• Make sure that all audio connecting plugs are pushed
in all the way (page 14-17).
• Make sure that the polarity of the speaker cables is
correct, and that the bare wire is in contact with the
metal part of each speaker terminal (page 10).
• Make sure that the speaker cables are not shorting.
• Make sure that the inputs and outputs of all
components are connected properly.
• Make sure that the correct input source is selected
(page 19).
• If the MUTING indicator is shown on the display,
press the remote controller’s [Muting] button to
unmute the receiver (page 19).
• If your turntable uses an MC cartridge, you must
connect an MC head amp, or an MC transformer and
a phono preamp.
• Make sure that the digital input source is selected
properly (page 41).
• The receiver does not support multichannel audio
input. The PCM signal can be input only to digital
input terminals. Make sure that PCM is selected on the
playback component (page 14, 41).
• While a pair of headphones is connected to the Phones
jack, no sound is output from the speakers.
(page 19)
Noise can be heard
• Using cable ties to bundle audio cables with power
cords, speaker cables, and so on may degrade the
audio performance; do not bundle audio cables
together with power cords or speaker cables.
• An audio cable may be picking up interference. Try
repositioning your cables.
The tone controls have no effect
• If the DIRECT is turned on, the tone controls have no
effect. Press the [Audio] button to turn the function
off. The DIRECT indicator will go off (page 21).
There’s no picture
• Make sure that all video connecting plugs are pushed
in all the way. (page 14)
• Make sure that each video component is properly
connected. (page 14, 16)
• If the video source is connected to a composite video
input, your TV must be connected to the
corresponding composite video output. (page 14)
Reception is noisy, stereo FM reception suffers
from hiss, or the FM STEREO indicator doesn’t
appear
• Relocate your antenna.
• Move the receiver away from your TV or computer.
• Listen to the station in mono (page 23).
• When listening to an AM station, operating the remote
controller may cause noise.
• Passing cars and airplanes can cause interference.
• Concrete walls weaken radio signals.
• If nothing improves the reception, install an outdoor
antenna.
The remote controller doesn’t work
• After inserting or replacing the batteries, press the
remote controller’s [Main] or [Zone2] button before
you start performing the desired operation (
page 9).
• Make sure that the batteries are installed with the
correct polarity (page 6).
• Install new batteries. Don’t mix different types of
batteries or old and new batteries (page 6).
• Make sure that the remote controller is not too far
away from the receiver, and that there’s no obstruction
between the remote controller and the receiver’s
remote control sensor (page 6).
• Make sure that the receiver is not subjected to direct
sunshine or inverter-type florescent lights. Relocate if
necessary (page 6).
Power
Audio
If you can’t resolve the issue yourself, try resetting
the receiver before contacting the dealer from
whom you purchased this unit.
To reset the receiver to its factory defaults, turn
it on and, while holding down the [Tuning
Mode] button, press the [On/Standby] button.
Note that resetting the receiver will delete your
Video
Tuner
Remote Controller

En-53
Troubleshooting—Continued
Can’t control other components
• Make sure that Remote Mode is set correctly
(page 9).
• If you are unable to control another component, make
sure that you selected an input source.
• If you have connected an -capable Onkyo DS- A1
Remote Interactive Dock to the TAPE IN or VCR/
DVR IN jacks, you must set the input display to
DOCK for the remote controller to work correctly
(page 17).
• If it is an Integra/Onkyo component, make sure that the
cable and analog audio cable are connected
properly. Connecting only an
cable won’t work
(
page 17).
• With some components, certain buttons may not work
as expected, and some may not work at all.
• To control an
Integra/
Onkyo component that’s
connected via , point the remote controller at the
receiver.
There’s no sound
• Make sure your iPod/iPhone is actually playing.
• Make sure your iPod/iPhone is inserted properly in the
Dock.
• Make sure the UP-A1 Dock is connected to the
UNIVERSAL PORT jack on the receiver.
• Make sure the receiver is turned on, the correct input
source is selected, and the volume is turned up.
• Make sure the plugs are pushed in all the way.
• Try resetting your iPod/iPhone.
There’s no video
• Make sure that your iPod/iPhone model’s TV OUT
setting is set to On.
• Make sure the correct input is selected on your TV or
the receiver.
• Some versions of the iPod/iPhone do not output video.
The receiver’s remote controller doesn’t control
your iPod/iPhone
• Make sure your iPod/iPhone is properly inserted in the
Dock. If your iPod/iPhone is in a case, it may not
connect properly to the Dock. Always remove your
iPod/iPhone from the case before inserting it into the
Dock.
• The iPod/iPhone cannot be operated while it’s
displaying the Apple logo.
• Make sure you’ve selected the right remote mode.
• When you use the receiver’s remote controller, point it
toward your receiver.
• If you’ve connected the UP-A1 Dock to the UP-DT1
radio tuner with the tuner’s Mode Selector switch set
to AUTO, you can switch the input source between the
UP-A1 Dock and the tuner by pressing the [Port]
button repeatedly on the remote controller.
• If you still can’t control your iPod/iPhone, start
playback by pressing your iPod/iPhone model’s Play
button. Remote operation should then be possible.
• Try resetting your iPod/iPhone.
• Depending on your iPod/iPhone, some buttons may
not work as expected.
The receiver unexpectedly selects your iPod/
iPhone as the input source
• Always pause iPod/iPhone playback before selecting
a different input source. If playback is not paused, the
Direct Change function may select your iPod/iPhone
as the input source by mistake during the transition
between tracks.
Can’t record
• On your recorder, make sure the correct input is selected.
• To prevent signal loops and damage to the receiver,
input signals are not fed through to outputs with the
same name (e.g., TAPE IN to TAPE OUT, or VCR/
DVR IN to VCR/DVR OUT).
There’s no sound
• Only components connected to analog inputs can be
played in Zone 2.
Can’t access the server or Internet radio
• Check the network connection between the receiver
and your router or switch.
• Make sure that your modem and router are properly
connected, and make sure they are both turned on.
• Make sure the server is up and running and compatible
with the receiver.
• Check the “Network Setup”.
Playback stops while listening to music files on
the server
• Make sure your server is compatible with the receiver.
• If you download or copy large files on your computer,
playback may be interrupted. Try closing any unused
programs, use a more powerful computer, or use a
dedicated server.
• If the server is serving large music files to several
networked devices simultaneously, the network may
become overloaded and playback may be interrupted.
Reduce the number of playback devices on the
network, upgrade your network, or use a switch
instead of a hub.
UP-A1 Dock for iPod/iPhone
Recording
Zone 2
Music Server and Internet Radio

En-54
Troubleshooting—Continued
Can’t connect to the receiver from a Web
browser
• If you’re using DHCP, your router may not always
allocate the same IP address to the receiver, so if you
find that you can’t connect to a server or Internet radio
station, recheck the receiver’s IP address.
• Check the “Network Setup”.
Can’t access the music files on a USB device
• Make sure the USB device is plugged in properly.
• The receiver supports USB devices that support the
USB mass storage device class. However, playback
may not be possible with some USB devices even if
they conform to the USB mass storage device class.
• USB memory devices with security functions cannot
be played.
Standby Power Consumption
• In the following cases, the power consumption may
reach up to a maximum of 32 W:
1. You are using the Universal Port jack.
2. “Network Control” is set to “Enable” in the
“Network Setup” setting.
The functions don’t work
• To use , you must make an connection and an
analog audio connection (RCA) between the
component and receiver, even if they are connected
digitally (page 16).
• While Zone 2 is selected, the
functions don’t work.
USB Device Playback
Others
The receiver contains a microcomputer for signal
processing and control functions. In very rare
situations, severe interference, noise from an external
source, or static electricity may cause it to lockup. In
the unlikely event that this happens, unplug the power
cord from the wall outlet, wait at least five seconds,
and then plug it back in again.
Onkyo is not responsible for damages (such as CD
rental fees) due to unsuccessful recordings caused by
the unit’s malfunction. Before you record important
data, make sure that the material will be recorded
correctly.
Before disconnecting the power cord from the wall
outlet, set the receiver to Standby.

En-55
Specifications
Amplifier Section
Video Section
Tuner Section
■FM
■AM
General
■Video Inputs
■Video Outputs
■Audio Inputs
■Audio Outputs
■Others
Specifications and features are subject to change without
notice.
Rated Output Power (North American)
80 watts minimum continuous power
per channel, 8 Ω loads, 2 channels
driven from 20 Hz to 20 kHz with a
maximum total harmonic distortion
of 0.08 % (FTC)
100 watts minimum continuous
power per channel, 6 Ω loads, 2
channels driven at 1 kHz with a
maximum total harmonic distortion
of 0.1 % (FTC)
(Oceanian)
2 ch × 130 W at 6 Ω, 1 kHz, 1 ch driven
of 1 % (IEC)
Dynamic Power 180 W (3 Ω, Front)
160 W (4 Ω, Front)
100 W (8 Ω, Front)
THD +N
(Total Harmonic Distortion
+Noise)
0.08 % (20 Hz
–20 kHz, half power
)
Damping Factor 60 (1 kHz, 8 Ω)
Input Sensitivity and
Impedance 200 mV/ 47 kΩ (LINE)
2.5 mV/ 47 kΩ (PHONO MM)
Rated RCA Output Level
and Impedance 200 mV/ 2.2 kΩ (REC OUT)
Maximum RCA Output
Level and Impedance 2V/ 2.2kΩ (REC OUT)
Phono Overload 60 mV (MM, 1 kHz, 0.5 %)
Frequency Response 5 Hz–100 kHz/ +1 dB–3 dB
Tone Control
Characteristics ±10 dB, 50 Hz (BASS)
±10 dB, 20 kHz (TREBLE)
Signal to Noise Ratio 106 dB (LINE, IHF-A)
80 dB (PHONO MM, IHF-A)
Speaker Impedance 4 Ω–16 Ω
Input Sensitivity/Output Level
and Impedance 1 Vp-p /75 Ω (Composite)
Tuning Frequency Range (North American)
87.5 MHz– 107.9 MHz
(Oceanian)
87.5 MHz– 108.0 MHz RDS
Tuning Frequency Range (North American)
530 kHz–1710 kHz
(Oceanian)
522/530 kHz–1611/1710 kHz
Preset Channel 40
Power Supply (North American)
AC 120 V, 60 Hz
(Oceanian)
AC 220–240 V, 50/60 Hz
Power Consumption (North American) 3.1 A
(Oceanian) 295 W
No-sound Power Consumption (North American) 55 W
(Oceanian) 45 W
Stand-by Power Consumption (North American) 0.2 W
(Oceanian) 0.3 W
Dimensions (W x H x D) 435 × 149.5 × 328 mm
(17-1/8" × 5-7/8" × 12-15/16")
Weight (North American)
8.7 kg (19.2 lbs.)
(Oceanian)
9.0 kg (19.8 lbs)
Composite BD/DVD, VCR/DVR, CBL/SAT,
GAME
Composite MONITOR OUT, VCR/DVR
ZONE 2 OUT V
Digital Inputs Optical: 2
Coaxial: 2
Analog Inputs PHONO, CD, TV/TAPE, GAME,
CBL/SAT, BD/DVD, VCR/DVR
Analog Outputs TV/TAPE, VCR/DVR
Pre Outputs L/R, SUBWOOFER,
ZONE 2 L/R, SUBWOOFER
Speaker Outputs SPEAKERS A
SPEAKERS B
Phones 1 (6.3 ø)
Ethernet 1
IR Input/Output 2/1
RS232 1
USB Front 1
Universal Port 1
1
12V Trigger out 3

I1201-2
* 2 9 4 0 0 9 6 8 A *
E
n
SN 29400968A
(C) Copyright 2012 Onkyo Sound & Vision Corporation Japan. All rights reserved.
Integra Division of
18 park Way, Upper Saddle River, N.J. 07458, U.S.A.
Tel: 800-225-1946, 201-818-9200 Fax: 201-785-2650
http://www.integrahometheater.com
Integra Division of
Liegnitzerstrasse 6, 82194 Groebenzell, GERMANY
Tel: +49-8142-4401-0 Fax: +49-8142-4208-213
http://www.integra.eu
Integra Division of
1301, 555 Tower, No.555 West NanJin Road, Jin an, Shanghai,
China 200041, Tel: 86-21-52131366 Fax: 86-21-52130396
http://www.integra.com.cn
Integra Division of
2-1, Nisshin-cho, Neyagawa-shi, OSAKA 572-8540, JAPAN
Tel: 072-831-8023 Fax: 072-831-8163
http://www.integraworldwide.com