Integra Dtr 7 Users Manual 7.7
DTR-7.7 to the manual 4bc39117-e28c-70c4-118c-842088e295b1
2015-03-12
: Integra Integra-Dtr-7-7-Users-Manual-578406 integra-dtr-7-7-users-manual-578406 integra pdf
Open the PDF directly: View PDF
.
Page Count: 96
- Important Safety Instructions
- Precautions
- Supplied Accessories
- Features
- Before Using the AV receiver
- Getting to Know the AV Receiver
- Remote Controller
- Connecting Your Speakers
- Connecting Antenna
- Connecting Your Components
- About AV Connections
- Connecting Audio and Video Signals to the AV Receiver
- Which Connections Should I Use?
- Connecting a TV or Projector
- Connecting a DVD player
- Connecting a VCR or DVD Recorder for Playback
- Connecting a VCR or DVD Recorder for Recording
- Connecting a Satellite, Cable, Set-top box, or Other Video Source
- Connecting Components with HDMI
- Connecting a Camcorder, Games Console, or Other Device
- Connecting a CD Player
- Connecting a Turntable
- Connecting a Cassette, CDR, MiniDisc, or DAT Recorder
- Connecting a Power Amplifier
- Connecting an HDD-compatible Component
- Connecting the Power Cords of Other Components
- Connecting Components
- Connecting the Power Cord
- Turning On the AV Receiver
- First Time Setup
- Playing Your AV Components
- Listening to the Radio
- Using the Multichannel DVD Input
- Common Functions
- Using the Listening Modes
- Recording
- Onscreen Setup Menus
- Adjusting the Listening Modes
- Advanced Setup
- Zone2
- Controlling Other Components
- Troubleshooting
- Specification

DTR-7.7
Instruction Manual
AV Receiver

2
Important Safety Instructions
1. Read these instructions.
2. Keep these instructions.
3. Heed all warnings.
4. Follow all instructions.
5. Do not use this apparatus near water.
6. Clean only with dry cloth.
7. Do not block any ventilation openings. Install in
accordance with the manufacturer’s instructions.
8. Do not install near any heat sources such as radia-
tors, heat registers, stoves, or other apparatus
(including amplifiers) that produce heat.
9. Do not defeat the safety purpose of the polarized or
grounding-type plug. A polarized plug has two
blades with one wider than the other. A grounding
type plug has two blades and a third grounding
prong. The wide blade or the third prong are pro-
vided for your safety. If the provided plug does not
fit into your outlet, consult an electrician for
replacement of the obsolete outlet.
10. Protect the power cord from being walked on or
pinched particularly at plugs, convenience recepta-
cles, and the point where they exit from the appara-
tus.
11. Only use attachments/accessories specified by the
manufacturer.
12.
Use only with the cart, stand,
tripod, bracket, or table spec-
ified by the manufacturer, or
sold with the apparatus.
When a cart is used, use cau-
tion when moving the cart/
apparatus combination to
avoid injury from tip-over.
13. Unplug this apparatus during lightning storms or
when unused for long periods of time.
14. Refer all servicing to qualified service personnel.
Servicing is required when the apparatus has been
damaged in any way, such as power-supply cord or
plug is damaged, liquid has been spilled or objects
have fallen into the apparatus, the apparatus has
been exposed to rain or moisture, does not operate
normally, or has been dropped.
15. Damage Requiring Service
Unplug the apparatus from the wall outlet and refer
servicing to qualified service personnel under the
following conditions:
A. When the power-supply cord or plug is damaged,
B. If liquid has been spilled, or objects have fallen
into the apparatus,
C. If the apparatus has been exposed to rain or
water,
D. If the apparatus does not operate normally by
following the operating instructions. Adjust only
those controls that are covered by the operating
instructions as an improper adjustment of other
controls may result in damage and will often
require extensive work by a qualified technician
to restore the apparatus to its normal operation,
E. If the apparatus has been dropped or damaged in
any way, and
F. When the apparatus exhibits a distinct change in
performance this indicates a need for service.
16. Object and Liquid Entry
Never push objects of any kind into the apparatus
through openings as they may touch dangerous volt-
age points or short-out parts that could result in a
fire or electric shock.
The apparatus shall not be exposed to dripping or
splashing and no objects filled with liquids, such as
vases shall be placed on the apparatus.
Don’t put candles or other burning objects on top of
this unit.
17. Batteries
Always consider the environmental issues and fol-
low local regulations when disposing of batteries.
18. If you install the apparatus in a built-in installation,
such as a bookcase or rack, ensure that there is ade-
quate ventilation.
Leave 20 cm (8") of free space at the top and sides
and 10 cm (4") at the rear. The rear edge of the shelf
or board above the apparatus shall be set 10 cm (4")
away from the rear panel or wall, creating a flue-like
gap for warm air to escape.
WARNING:
TO REDUCE THE RISK OF FIRE OR ELECTRIC
SHOCK, DO NOT EXPOSE THIS APPARATUS
TO RAIN OR MOISTURE.
CAUTION:
TO REDUCE THE RISK OF ELECTRIC SHOCK,
DO NOT REMOVE COVER (OR BACK). NO
USER-SERVICEABLE PARTS INSIDE. REFER
SERVICING TO QUALIFIED SERVICE
PERSONNEL.
The lightning flash with arrowhead symbol, within an
equilateral triangle, is intended to alert the user to the
presence of uninsulated “dangerous voltage” within
the product’s enclosure that may be of sufficient
magnitude to constitute a risk of electric shock to
persons.
The exclamation point within an equilateral triangle is
intended to alert the user to the presence of important
operating and maintenance (servicing) instructions in
the literature accompanying the appliance.
WARNING
RISK OF ELECTRIC SHOCK
DO NOT OPEN
RISQUE DE CHOC ELECTRIQUE
NE PAS
OUVRIR
AVIS
PORTABLE CART WARNING
S3125A

3
Precautions
1. Recording Copyright—Unless it’s for personal use
only, recording copyrighted material is illegal with-
out the permission of the copyright holder.
2. AC Fuse—The AC fuse inside the unit is not user-
serviceable. If you cannot turn on the unit, contact
the dealer from whom you purchased this unit.
3. Care—Occasionally you should dust the unit all
over with a soft cloth. For stubborn stains, use a soft
cloth dampened with a weak solution of mild deter-
gent and water. Dry the unit immediately afterwards
with a clean cloth. Don’t use abrasive cloths, thin-
ners, alcohol, or other chemical solvents, because
they may damage the finish or remove the panel let-
tering.
4. Power
WARNING
BEFORE PLUGGING IN THE UNIT FOR THE
FIRST TIME, READ THE FOLLOWING SEC-
TION CAREFULLY.
AC outlet voltages vary from country to country.
Make sure that the voltage in your area meets the
voltage requirements printed on the unit’s rear panel
(e.g., AC 230 V, 50 Hz or AC 120 V, 60 Hz).
The power cord plug is used to disconnect this unit
from the AC power source. Make sure that the plug
is readily operable (easily accessible) at all times.
Setting the [Standby/On] switch to Standby does
not fully shutdown the unit. If you do not intend to
use the unit for an extended period, remove the
power cord from the AC outlet.
5. Never Touch this Unit with Wet Hands—Never
handle this unit or its power cord while your hands
are wet or damp. If water or any other liquid gets
inside this unit, have it checked by the dealer from
whom you purchased this unit.
6. Handling Notes
• If you need to transport this unit, use the original
packaging to pack it how it was when you origi-
nally bought it.
• Do not leave rubber or plastic items on this unit
for a long time, because they may leave marks on
the case.
• This unit’s top and rear panels may get warm
after prolonged use. This is normal.
• If you do not use this unit for a long time, it may
not work properly the next time you turn it on, so
be sure to use it occasionally.
Memory Backup
The AV receiver uses a battery-less memory backup
system in order to retain radio presets and other settings
when it’s unplugged or in the case of a power failure.
Although no batteries are required, the AV receiver
must be plugged into an AC outlet in order to charge the
backup system. Once it has been charged, the AV
receiver will retain the settings for several weeks,
although this depends on the environment and will be
shorter in humid climates.
For U.S. models
FCC Information for User
CAUTION:
The user changes or modifications not expressly
approved by the party responsible for compliance could
void the user’s authority to operate the equipment.
NOTE:
This equipment has been tested and found to comply
with the limits for a Class B digital device, pursuant to
Part 15 of the FCC Rules. These limits are designed to
provide reasonable protection against harmful interfer-
ence in a residential installation.
This equipment generates, uses and can radiate radio
frequency energy and, if not installed and used in accor-
dance with the instructions, may cause harmful interfer-
ence to radio communications. However, there is no
guarantee that interference will not occur in a particular
installation. If this equipment does cause harmful inter-
ference to radio or television reception, which can be
determined by turning the equipment off and on, the
user is encouraged to try to correct the interference by
one or more of the following measures:
• Reorient or relocate the receiving antenna.
• Increase the separation between the equipment and
receiver.
•Connect the equipment into an outlet on a circuit dif-
ferent from that to which the receiver is connected.
•Consult the dealer or an experienced radio/TV techni-
cian for help.
For Canadian Models
NOTE: THIS CLASS B DIGITAL APPARATUS
COMPLIES WITH CANADIAN ICES-003.
For models having a power cord with a polarized plug:
CAUTION: TO PREVENT ELECTRIC SHOCK,
MATCH WIDE BLADE OF PLUG TO WIDE SLOT,
FULLY INSERT.
Modèle canadien
REMARQUE: CET APPAREIL NUMÉRIQUE DE
LA CLASSE B EST CONFORME À LA NORME
NMB-003 DU CANADA.
Sur les modèles dont la fiche est polarisée:
ATTENTION: POUR ÉVITER LES CHOCS ÉLEC-
TRIQUES, INTRODUIRE LA LAME LA PLUS
LARGE DE LA FICHE DANS LA BORNE CORRE-
SPONDANTE DE LA PRISE ET POUSSER
JUSQU’AU FOND.

4
Supplied Accessories
Make sure you have the following accessories:
* In catalogs and on packaging, the letter at the end of the
product name indicates the color. Specifications and oper-
ation are the same regardless of color.
Thank you for purchasing an Integra AV
Receiver. Please read this manual thor-
oughly before making connections and
plugging in the unit.
Following the instructions in this manual
will enable you to obtain optimum perfor-
mance and listening enjoyment from your
new AV Receiver.
Please retain this manual for future refer-
ence.
Remote controller and three batteries (AA/R6)
Speaker setup microphone
Indoor FM antenna
AM loop antenna
Power cord
(Plug type varies from country to country.)
Speaker cable labels
Front
Left
Front
Left
SP-B
/
Zone 2
Left
SP-B
/
Zone 2
Left
Surround
Right
Surround
Right
Surround Back
Right
Surround Back
Right
Zone 2
Right
Zone 2
Right
Front
Left
Front
Left
SP-B
/
Zone 2
Left
SP-B
/
Zone 2
Left
Front
Right
Front
Right
SP-B
/
Zone 2
Right
SP-B
/
Zone 2
Right
Front
Right
Front
Right
SP-B
/
Zone 2
Right
SP-B
/
Zone 2
Right
Surround
Right
Surround
Right
Center
Center
Center
Center
Surround
Left
Surround
Left
Surround
Left
Surround
Left
Surround Back
Right
Surround Back
Right
Zone 2
Right
Zone 2
Right
Surround Back
Left
Surround Back
Left
Zone 2
Left
Zone 2
Left
Surround Back
Left
Surround Back
Left
Zone 2
Left
Zone 2
Left
12
3
Speaker Cable

5
Contents
Introduction
Important Safety Instructions ....................2
Precautions .................................................3
Supplied Accessories.................................4
Features .......................................................6
Before Using the AV receiver ....................7
Getting to Know the AV Receiver..............8
Remote Controller.....................................12
Connection
Connecting Your Speakers ......................17
Connecting Antenna.................................20
Connecting Your Components ................22
About AV Connections ................................22
Connecting Audio and Video Signals
to the AV Receiver ....................................23
Which Connections Should I Use?..............23
TV or Projector ............................................24
DVD player ..................................................25
VCR or DVD Recorder for Playback ...........27
VCR or DVD Recorder for Recording..........28
Satellite, Cable, Set-top box, or Other
Video Source ............................................29
Components with HDMI ..............................30
Camcorder, Games Console, or Other
Device .......................................................32
CD Player ....................................................33
Turntable .....................................................33
Cassette, CDR, MiniDisc, or DAT
Recorder ...................................................34
Power Amplifier ...........................................34
HDD-compatible Component ......................35
Power Cords of Other Components ............35
Connecting Components......................36
Connecting the Power Cord ........................36
Turning On & First Time Setup
Turning On the AV Receiver ....................37
Turning On and Standby .............................37
First Time Setup........................................38
Automatic Speaker Setup............................38
HDMI Video Setup.......................................41
Component Video Setup .............................42
Digital Audio Input Setup.............................43
Changing the Input Display .........................44
Minimum Speaker Impedance.....................44
TV Format Setup
(not North American models) ....................45
AM Frequency Step Setup
(on some models) .....................................45
Basic Operation
Playing Your AV Components ................ 46
Listening to the Radio.............................. 47
Listening to AM/FM Stations....................... 47
Listening to XM Satellite Radio®................. 48
Presetting AM, FM, and XM Stations ......... 52
Using the Multichannel DVD Input.......... 53
Common Functions.................................. 54
Setting the Display Brightness.................... 54
Adjusting Speaker Levels ........................... 54
Muting the AV Receiver .............................. 54
Using the Sleep Timer ................................ 55
Using Headphones ..................................... 55
Displaying Source Information.................... 55
Enjoying the Listening Modes
Using the Listening Modes...................... 56
Selecting the Listening Modes.................... 56
About the Listening Modes ......................... 58
Advanced Operation
Recording.................................................. 60
Onscreen Setup Menus ........................... 61
About the Onscreen Setup Menus ............. 61
Adjusting the Listening Modes ............... 62
Using the Re-EQ Function.......................... 62
Audio Adjust Menu ..................................... 62
Default Listening Modes ............................. 65
Advanced Setup ....................................... 66
Speaker Setup ............................................ 66
Input Setup ................................................. 72
Preferences ................................................ 73
Remote IDs................................................. 75
Digital Input Signal Formats ....................... 76
Correcting Sound and Picture Sync ........... 77
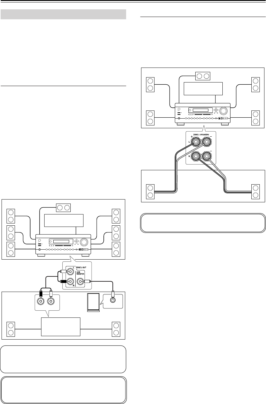
Zone 2........................................................ 78
Connecting Zone 2 ..................................... 78
Powered Zone 2 Setting ............................. 79
Zone 2 Out Setting ..................................... 79
Using Zone 2 .............................................. 80
Using the 12V Triggers in Zone 2
and the Main Room .................................. 82
Using the Remote Controller in Zone 2
and Multiroom Control Kits ....................... 83
Controlling Other Components............... 84
Entering Remote Control Codes................. 84
Resetting the Remote Controller ................ 85
Learning Commands from Other Remote
Controllers ................................................ 87
Using Macros.............................................. 88
Troubleshooting ....................................... 89
Specification ............................................. 93

6
Features
Amplifier
• 7-channel amplifier
• 105 watts per channel into 8 ohms, 20 Hz to 20 kHz,
less than 0.08% total harmonic distortion (FTC rating)
• Optimum Gain Volume Circuitry
• WRAT (Wide Range Amplifier Technology)
•Massive High Current Power Supply (H.C.P.S.) trans-
former
• Color-coded speaker terminal posts
• VLSC (Vector Linear Shaping Circuitry) on all chan-
nels
Processing
• THX*1 Surround EX
• THX Select2*1 certified
• Dolby*2 Digital, Dolby Digital EX, Dolby Pro Logic
IIx
• DTS*3, DTS-ES Discrete, DTS-ES Matrix,
DTS Neo:6, and DTS 96/24
• 24-bit/192 kHz D/A converters
•Powerful and highly accurate 32-bit DSP processing.
• Re-EQ*4 Function
Audio/Video
•2 HDMI*5 inputs, 1 output (Version 1.1)
• HDMI with upconversion of composite video,
S-Video, and component video sources
• Composite video to S-Video and S-Video to compos-
ite video conversion
•7 digital inputs (5 optical, 2 coaxial), 1 output (optical)
•3 component video inputs, 1 output
•5 S-Video inputs, 3 outputs
• RS-232 control
• Color-coded 7.1 multichannel input
• 7.1-channel pre out
Tuner
•XM
*6 Satellite Radio (North American models only)
*XM Mini-Tuner and Home Dock required; sold separately.
•40 AM/FM/XM presets
• AM/FM auto tuning
Others
• Microphone for automatic speaker setup
• Easy-to-use onscreen setup menus
• Preprogrammed remote controller for use with other
AV components
• Remote controller Learning function
• Remote controller Macro function
•Powered Zone 2
•3 12 V trigger outputs (A/B/C)
•2 IR inputs (A/B), 1 output
*1 THX and Select2 are trademarks of THX Ltd. THX may be
registered in some jurisdictions. All rights reserved. Sur-
round EX is a trademark of Dolby Laboratories. Used with
permission.
*2 Manufactured under license from Dolby Laboratories.
“Dolby”, “Pro Logic”, “Surround EX” and the double-D
symbol are trademarks of Dolby Laboratories.
*3 “DTS”, “DTS 96/24”, “DTS-ES”, and “Neo:6” are trade-
marks of Digital Theater Systems, Inc.
*4 Re-Equalization and the “Re-EQ” logo are trademarks of
THX Ltd.
*5 HDMI, the HDMI logo and High Definition Multimedia
Interface are trademarks or registered trademarks of HDMI
Licensing, LLC.
*6 XM Ready® is trademark of XM Satellite Radio Inc.
©2006 XM Satellite Radio Inc. All rights reserved.
* “Xantech” is a registered trademark of Xantech Corporation.
*“Niles” is a registered trademark of Niles Audio Corporation.
*Apple and iPod are trademarks of Apple Computer, Inc., reg-
istered in the U.S. and other countries.
THX Select2
Before any home theater component can be THX
Select2 certified, it must pass a rigorous series of
quality and performance tests. Only then can a prod-
uct feature the THX Select2 logo, which is your
guarantee that the Home Theater products you pur-
chase will give you superb performance for many
years to come. THX Select2 requirements define
hundreds of parameters, including power amplifier
performance, and pre-amplifier performance and
operation for both digital and analog domains. THX
Select2 receivers also feature proprietary THX tech-
nologies (e.g., THX Mode) which accurately trans-
late movie soundtracks for home theater playback.
This product incorporates copyright protection tech-
nology that is protected by U.S. patents and other
intellectual property rights. Use of this copyright
protection technology must be authorized by Macro-
vision Corporation, and is intended for home and
other limited consumer uses only unless otherwise
authorized by Macrovision. Reverse engineering or
disassembly is prohibited.

7
Before Using the AV receiver
Notes:
• If the remote controller doesn’t work reliably, try
replacing the batteries.
• Don’t mix new and old batteries or different types of
batteries.
•If you intend not to use the remote controller for a long
time, remove the batteries to prevent damage from
leakage or corrosion.
•Expired batteries should be removed as soon as possi-
ble to prevent damage from leakage or corrosion.
To use the remote controller, point it at the AV receiver’s
remote control sensor, as shown below.
Notes:
•The remote controller may not work reliably if the AV
receiver is subjected to bright light, such as direct sun-
light or inverter-type fluorescent lights. Keep this in
mind when installing.
•If another remote controller of the same type is used in
the same room, or the AV receiver is installed close to
equipment that uses infrared rays, the remote control-
ler may not work reliably.
• Don’t put anything on top of the remote controller,
such as a book or magazine, because a button may be
pressed continuously, thereby draining the batteries.
•The remote controller may not work reliably if the AV
receiver is installed in a rack behind colored glass
doors. Keep this in mind when installing.
•The remote controller will not work if there’s an obsta-
cle between it and the AV receiver’s remote control
sensor.
Installing the Batteries
1To open the battery compartment, press
the small hollow and slide open the cover.
2Insert the three supplied batteries (AA/R6)
in accordance with the polarity diagram
inside the battery compartment.
3Slide the cover shut.
Using the Remote Controller
30˚
30˚
Approx. 16 ft.
(5 m)
Remote control sensor
Standby indicator AV receiver

8
Getting to Know the AV Receiver
For detailed information, see the pages in parentheses.
AStandby/On button (37)
Sets the AV receiver to On or Standby.
BStandby indicator (37)
Lights up when the AV receiver is on Standby and
flashes while a signal is being received from the
remote controller.
CZone 2 indicator (80)
Lights up when Zone 2 is on.
DRemote-control sensor (7)
Receives control signals from the remote controller.
EStereo button (56)
Selects the Stereo listening mode.
FListening Mode [ ]/[ ] buttons (56)
Select the listening modes.
GDisplay
See “Display” on page 9.
HDimmer button (54)
Adjusts the display brightness.
IMemory button (52)
Used when storing or deleting radio presets.
JTuning Mode button (47)
Selects the Auto or Manual tuning mode for AM
and FM radio.
KDisplay button (55)
Displays various information about the currently
selected input source.
LSetup button
Opens and closes the onscreen setup menus, which
are displayed on the connected TV.
MArrow/Tuning/Preset and Enter buttons
When AM, FM, or XM is selected, the Tuning [ ]
[] buttons are used for radio tuning, and the Pre-
set [ ] [ ] buttons are used to select radio presets
(see page 52). With the onscreen setup menus, they
work as arrow buttons and are used to select and set
items. The Enter button is also used with the
onscreen setup menus.
NReturn button
Selects the previously displayed onscreen setup
menu.
OMaster Volume control (46)
Sets the volume of the AV receiver to –∞ dB, –81 dB,
–80 dB through +18 dB (relative display).
The volume level can also be displayed as an abso-
lute value. See “Volume Setup” on page 73.
PZone 2 and Off buttons (80)
The Zone 2 button is used to turn on Zone 2 and
select the input source for Zone 2.
The Off button is used to turn off Zone 2.
QPhones jack (55)
This 1/4-inch phone jack is for connecting a stan-
dard pair of stereo headphones for private listening.
RZone 2 Level [ ]/[ ] buttons (81)
Set the volume of the Zone 2 speakers.
STone, [–], and [+] buttons (63)
Used to adjust the bass and treble.
Front Panel
4 5 78 9JK L M N O6
12 3
ST UVQRP

9
Getting to Know the AV Receiver—Continued
TInput selector buttons (46)
Select the following input sources: Multi CH, DVD,
Video 1, Video 2, Video 3, Video 4, Tape, Tuner,
CD, or Phono.
The [Multi CH] button selects the multichannel
DVD input.
USetup Mic (38)
The automatic speaker setup microphone connects
here.
VVideo 4 Input (32, 60)
Used to connect a camcorder, game console, and so
on. There are jacks for optical digital audio,
S-Video, composite video, and analog audio.
For detailed information, see the pages in parentheses.
1MUTING indicator (54)
Flashes while the AV receiver is muted.
2ZONE 2 indicator (80)
Lights up when Zone 2 is on.
3Listening mode and format indicators (56)
Show the selected listening mode and the format of
digital input signals.
4Tuning indicators (47)
TUNED (47): Lights up when tuned to a radio sta-
tion.
AUTO (47): For AM and FM radio, lights up when
Auto Tuning mode is selected, and disappears when
Manual Tuning mode is selected.
MEMORY (52): Lights up when presetting radio
stations.
FM STEREO (47): Lights up when tuned to a ste-
reo FM station.
5SLEEP indicator (55)
Lights up when the Sleep function has been set.
6Message area
Displays various information about the selected
input source.
Display
2134
56

10
Getting to Know the AV Receiver—Continued
AOPTICAL DIGITAL
These optical digital audio inputs are for connecting
components with optical digital audio outputs, such
as CD players and DVD players.
The optical digital audio output is for connecting a
digital recorder with an optical digital input, such as
a CD recorder.
BCOAXIAL DIGITAL
These coaxial digital audio inputs are for connect-
ing components with coaxial digital audio outputs,
such as CD players and DVD players.
CHDMI IN 1, 2, and OUT
HDMI (High Definition Multimedia Interface) con-
nections carry digital audio and digital video.
The HDMI inputs are for connecting components
with HDMI outputs, such as DVD players.
The HDMI output is for connecting a TV or projec-
tor with an HDMI input.
DCOMPONENT VIDEO IN 1, 2, and 3
These RCA component video inputs are for con-
necting components with component video outputs,
such as DVD players.
ECOMPONENT VIDEO OUT
This RCA component video output is for connect-
ing a TV or projector with a component video input.
FXM antenna (on North American model)
This jack is for connecting an XM digital antenna,
sold separately.
GAM ANTENNA
These push terminals are for connecting an AM
antenna.
HMONITOR OUT
The S-Video or composite video jack should be
connected to a video input on your TV or projector.
IFM ANTENNA
This jack is for connecting an FM antenna.
J12V TRIGGER OUT (A/B/C)
These outputs can be connected to the 12-volt trig-
ger inputs on other components.
KIR IN A/B and OUT
A commercially available IR receiver can be con-
nected to the IR IN A or B jack, allowing you to
control the AV receiver while you’re in Zone 2, or
control it when it’s out of sight, for example,
installed in a cabinet.
A commercially available IR emitter can be con-
nected to the IR OUT jack to pass IR (infrared)
remote control signals along to other components.
LZONE 2 OUT L/R and SUBWOOFER
The L/R jacks can be connected to a line input on an
amplifier in Zone 2. The SUBWOOFER jack can be
connected to the input on a powered subwoofer in
Zone 2.
MRS232
This port is for connecting the AV receiver to home
automation equipment and external controllers.
NAC INLET
This connector is for connecting the supplied power
cord.
Rear Panel
7 8 9 J KL MN
P Q R S
6
5
T U
21
O
43
ZVXWY
Only on the North American model

11
Getting to Know the AV Receiver—Continued
O REMOTE CONTROL
This (Remote Interactive) jack can be con-
nected to the jack on another -capable Inte-
gra/Onkyo component, for remote and system
control.
To use , you must make an analog audio connec-
tion (RCA) between the AV receiver and the other
component, even if they are connected digitally.
PGND screw
This screw is for connecting a turntable’s ground
wire.
QPHONO IN
This analog audio input is for connecting a turnta-
ble.
RCD IN
This analog audio input is for connecting a CD
player’s analog audio output.
STAPE IN/OUT
This analog audio input and output are for connect-
ing a recorder with an analog audio input and out-
put, such as a cassette deck, MD recorder, etc.
TVIDEO 3 IN
A VCR for playback only, or a cable or satellite
receiver can be connected here. There’s S-Video and
composite video input jacks for connecting the
video signal.
UVIDEO 1 IN/OUT and VIDEO 2 IN/OUT
One or two video components can be connected
here for recording and playback, such as a VCR.
There’s S-Video and composite video input and out-
put jacks for connecting the video signal.
VDVD IN
This input are for connecting a DVD player. There’s
S-Video and composite video input jacks for con-
necting the video signal, and stereo (FRONT) and
multichannel 5.1/7.1 jacks for connecting the ana-
log audio signals.
WZONE 2 SPEAKERS
These terminal posts are for connecting speakers in
Zone 2.
XPRE OUT FRONT L/R, SURROUND L/R,
CENTER, SUBWOOFER, and SURR BACK
L/R
This 5.1/7.1 analog audio output can be connected
to the analog audio input on another power ampli-
fier, for when you want to use the AV receiver as a
preamplifier. The SUBWOOFER jack is for con-
necting a powered subwoofer.
YFRONT, CENTER, SURROUND, and
SURROUND BACK SPEAKERS
These terminal posts are for connecting the front
L/R, center, surround L/R, and surround back L/R
speakers.
ZAC OUTLETS
These switched AC outlets can be used to supply
power to other AV components. The type and num-
ber of outlets depends on the country in which you
purchased your AV receiver.
See pages 17–36 for hookup information.

12
Remote Controller
Including the AV receiver, the remote controller can be
used to control up to nine different components. The
remote controller has a specific operating mode for use
with each type of component. Modes are selected by
using the eight Remote Mode buttons.
■Receiver/Tape Mode
In Receiver/Tape mode, you can control the AV receiver
and an Onkyo cassette recorder connected via .
■DVD Mode
By default, you can control an Integra/Onkyo DVD
player in this mode. By entering the appropriate remote
control code, you can control components made by other
manufacturers (see page 84).
■CD Mode
By default, you can control an Integra/Onkyo CD player
in this mode. By entering the appropriate remote control
code, you can control a CD player, MD recorder, or CD
recorder made by another manufacturer (see page 84).
■HDD Mode
This mode is for controlling Onkyo’s next generation
HDD-compatible components via .
■TV and VCR Modes
With these modes, you can control a TV and VCR. You
must enter the appropriate remote control code first (see
page 84).
■Cable/CDR and SAT/MD Modes
In Cable/CDR mode, you can control an Onkyo CD
recorder or a cable TV receiver. In SAT/MD mode, you
can control an Onkyo MD recorder or a satellite TV
receiver. You must enter the appropriate remote control
code first (see page 84).
Note:
Some of the remote controller operations described in
this manual may not work as expected with other com-
ponents.
Receiver/Tape mode is used to control the AV receiver.
It can also be used to control an Onkyo cassette recorder
connected via .
To set the remote controller to Receiver/Tape mode,
press the [Receiver] Remote Mode button.
About the Remote Controller Modes
1Use the Remote Mode buttons to select a
mode.
2Use the buttons supported by that mode
to control the component.
Receiver/Tape mode: see page 12
DVD mode: see page 14
CD/MD/CDR modes: see page 15
HDD mode: see page 16
TV/VCR/SAT/Cable modes: see page 86
Receiver/Tape Mode
1
B
K
H
O
S
F
5
I
A
Q
P
R
T
U
V
G
Receiver
N
L
J
M
D
C

13
Remote Controller—Continued
For detailed information, see the pages in parentheses.
AStandby button (37)
Sets the AV receiver to Standby.
BOn button (37)
Turns on the AV receiver.
CInput Selector buttons (46)
Used to select the input sources.
DMulti CH button (53)
Selects the multichannel DVD input.
EDimmer button (54)
Adjusts the display brightness.
FArrow [ ]/[ ]/[ ]/[ ] and Enter buttons
Used to select and adjust settings.
GCH +/– button (52)
Selects radio presets.
HReturn button
Returns to the previous display when changing set-
tings.
IDisplay button (55)
Displays various information about the currently
selected input source.
JListening Mode buttons (56)
Used to select the listening modes. The [Stereo],
[Surround], and Listening Mode [ ]/[ ] buttons
can be used regardless of the currently selected
remote controller mode.
KTest Tone, CH Sel, Level-, and Level+
buttons (54, 69)
Used to adjust the level of each speaker.
LLight button
Turns the remote controller’s illuminated buttons on
or off.
MMacro buttons (88)
Used with the Macro function.
NZone 2 button (80)
Used when setting the volume and input source for
Zone 2.
ORemote Mode buttons (12)
Used to select the remote controller modes. When a
remote controller button is pressed, the Remote
Mode button of the currently selected mode lights
up.
PSleep button (55)
Used with the Sleep function.
QMenu button (on North American model)
Selects the search mode for XM Satellite Radio.
RVOL [ ]/[ ] button (46)
Adjusts the volume of the AV receiver regardless of
the currently selected remote controller mode.
SSetup button
Used to change settings.
TMuting button (54)
Mutes or unmutes the AV receiver.
URe-EQ button (62)
Turns the Re-EQ function on or off.
VL Night button (64)
Turns the Late Night function on or off.
■Tape mode
On twin cassette decks, only Deck B can be controlled.
1Previous and Next [ ]/[ ] buttons
The Previous [ ] button selects the previous
track. During playback it selects the beginning of
the current track. The Next [ ] button selects the
next track.
Depending on how they were recorded, the Previous
and Next [ ]/[ ] buttons may not work prop-
erly with some cassette tapes.
Play [ ] button
Starts playback.
Rewind and FF [ ]/[ ] buttons
The Rewind [ ] button starts rewind. The FF
[] button starts fast forward.
Reverse Play [ ] button
Starts reverse playback.
Stop [ ] button
Stops playback.
Rec [ ] button
Starts recording.

14
Remote Controller—Continued
To set the remote controller to DVD mode, press the
[DVD] Remote Mode button.
AStandby button
Sets the DVD player to Standby.
BOn button
Turns on the DVD player.
CNumber buttons
Used to enter title, chapter, and track numbers, and
to enter times for locating specific points.
DTop Menu button
Selects a DVD’s top menu.
EArrow [ ]/[ ]/[ ]/[ ] and Enter buttons
Used to navigate menus and select items.
FDisc +/– button
Selects discs on a DVD changer.
GReturn button
Exits the DVD player’s onscreen setup menu.
HDisplay button
Displays information about the current disc, title,
chapter, or track, including elapsed time, remaining
time, total time, and so on.
IPlayback buttons
From left to right: Previous, Play, Next, Rewind,
Pause, Stop, Fast Forward, Slow Reverse, and Slow
Forward.
JRepeat button
Used with the repeat playback function.
KAudio button
Selects foreign language soundtracks and audio for-
mats (e.g., Dolby Digital or DTS).
LOpen/Close [ ] button
Opens and closes the disc tray.
MClear button
Cancels functions and clears entered numbers.
NMenu button
Displays a DVD’s menu.
OSetup button
Used to access the DVD player’s settings.
PRandom button
Used with the random playback function.
QPlay Mode button
Selects play modes on components with selectable
play modes.
RSubtitle button
Selects subtitles.
SVideo Off button
Turns off the internal video circuitry, eliminating
any possibility of interference.
DVD Mode
L
B
G
H
M
Q
R
S
F
E
I
C
D
A
DVD
O
N
P
J
K

15
Remote Controller—Continued
To control an Integra/Onkyo CD player or an Onkyo
CD/MD recorder made by another manufacturer,
press the [CD] Remote Mode button to select the CD
remote controller mode.
To control an Onkyo MD recorder or CD recorder,
press the [MD] or [CDR] Remote Mode button to
select the MD or CDR remote controller mode.
In order to control an Onkyo MD recorder or CD
recorder, or a component made by another manufacturer,
you must first enter the appropriate remote control code
(see page 84).
AStandby button
Sets the CD player or MD/CD recorder to Standby.
BOn button
Set the CD player or MD/CD recorder to On or
Standby.
CNumber buttons
Used to enter track numbers and times for locating
specific points.
DArrow [ ]/[ ]/[ ]/[ ] and Enter buttons
Used with some components.
EDisc +/– button
Selects discs on a CD changer.
FDisplay button
Displays information about the current disc or track,
including elapsed time, remaining time, total time,
and so on.
GPlayback buttons
From left to right: Previous, Play, Next, Rewind,
Pause, Stop, and Fast Forward.
HRec [ ] button
Starts recording.
IRepeat button
Used with the repeat playback function.
JOpen/Close [ ] button
Opens and closes the disc tray or ejects the Mini-
Disc.
KClear button
Cancels functions and clears entered numbers.
LReturn button
Used with some components.
MRandom button
Used with the random playback function.
NPlay Mode button
Selects play modes on components with selectable
play modes.
CD, MD, and CDR Modes
B
K
F
7
8
9
J
E
L
C
D
A
MD
CDR
CD
M
N

16
Remote Controller—Continued
HDD mode is for controlling Onkyo’s next generation
HDD-compatible components. As of 2006, it can be used
with the Onkyo RI Dock (Remote Interactive Dock) and
Apple iPod connected via .
When Using the RI Dock:
•Connect the RI Dock to the TAPE IN or VIDEO 3 IN
jacks.
• Set the RI Dock’s RI MODE switch to HDD.
• Set the AV receiver’s input display to HDD (see
page 44).
• Refer to the RI Dock’s instruction manual.
AStandby button
Turns off the HDD-compatible component.
BOn button*
Turns on the HDD-compatible component.
CArrow [ ]/[ ] and Enter buttons*
Used to navigate menus and select items.
DAlbum +/– button*
Selects the next or previous album.
EDisplay button*
Turns on the backlight for 30 seconds.
FPrevious [ ] button
Restarts the current song. Press it twice to select the
previous song.
GPause [ ] button
Pauses playback. (With 3rd generation iPods, it
works as a Play/Pause button.)
HRewind [ ] button
Press and hold to rewind.
IPlaylist [ ]/[ ] buttons*
Used to select the previous or next playlist on the
HDD-compatible component.
JRepeat button*
Used with the repeat function.
KMenu button*
Used to access menus.
LPlay [ ] button
Starts playback. If the component is off, it will turn
on automatically. (With 3rd generation iPods, this
button works as a Play/Pause button.)
MNext [ ] button
Selects the next song.
NStop [ ] button
Stops playback and displays a menu.
OFast Forward [ ] button
Press and hold to fast forward.
PRandom button*
Used with the shuffle function.
*Buttons marked with an asterisk (*) are not supported by 3rd
generation iPods.
HDD Mode
B
M
F
5
C
D
A
O
N
P
G
8
9
J
HDD
L
K

17
Connecting Your Speakers
Thanks to the AV receiver’s superb capabilities, you can enjoy surround sound with a real sense of movement in your
own home—just like being in a movie theater or concert hall. You can enjoy DVDs featuring DTS and Dolby Digital.
With analog and digital TV, you can enjoy Dolby Pro Logic IIx and Onkyo’s own DSP surround listening modes. You
can also enjoy THX Surround EX (THX-certified THX speaker system recommended).
Enjoying Home Theater
Corner
position
1/3 wall
position
Surround back left and right speakers
These speakers are necessary to enjoy Dolby Digital EX,
DTS-ES Matrix, DTS-ES Discrete, THX Surround EX, etc.
They enhance the realism of surround sound and improve
sound localization behind the listener. Position them
behind the listener about 2–3 feet (60–100 cm) above ear
level.
THX recommends that they be placed as close as possible
in order to make advantage of their proprietary ASA
(Advanced Speaker Array) technology. If this condition is
not possible, adjust the SurrBack Sp Spacing setting via
the THX Audio Setup. (See page 70.)
Surround left and right speakers
These speakers are used for pre-
cise sound positioning and to add
realistic ambience.
Position them at the sides of the lis-
tener, or slightly behind, about 2–
3 feet (60–100 cm) above ear level.
Ideally they should be equally
spaced from the listener.
Front left and right speakers
These output the overall sound. Their role in a home theater is to provide a
solid anchor for the sound image. They should be positioned facing the listener
at about ear level, and equally spaced from the TV. Angle them inward slightly
so as to create a triangle, with the listener at the apex.
Center speaker
This speaker enhances the front left
and right speakers, making sound
movements distinct and providing a
full sound image. For movies it’s used
mainly for dialog.
Position it close to your TV (preferably
on top) facing forward at about ear
level, or at the same height as the
front left and right speakers.
Subwoofer
The subwoofer handles the bass sounds of
the LFE (Low-Frequency Effects) channel.
The volume and quality of the bass output
from your subwoofer will depend on its posi-
tion, the shape of your listening room, and
your listening position. In general, a good
bass sound can be obtained by installing the
subwoofer in a front corner, or at one-third
the way along the wall, as shown.
Tip: To find the best position for your sub-
woofer, while playing a movie or some
music with good bass, experiment by plac-
ing your subwoofer at various positions
within the room, and choose the one that
provides the most satisfying results.

18
Connecting Your Speakers—Continued
Speaker Configuration
For the best surround-sound experience, you should con-
nect seven speakers and a powered subwoofer.
The following table shows which channels you should
use based on the number of speakers you have.
*If you’re using only one surround back speaker, connect it to
the left (L) SURROUND BACK SPEAKERS terminals.
No matter how many speakers you use, a powered sub-
woofer is recommended for a really powerful and solid
bass.
To get the best from your surround-sound system, you
need to set the speaker settings by using the supplied
setup microphone (see page 38).
Using Dipole Speakers
You can use dipole speakers for the surround left and
right and surround back left and right speakers. Dipole
speakers output the same sound in two directions.
Dipole speakers typically have an arrow printed on them to
indicate how they should be positioned. The surround left
and right dipole speakers should be positioned so that their
arrows point toward the TV/screen, while the surround
back left and right dipolar speakers should be positioned
so that their arrows point toward each other, as shown.
Connecting a Powered Subwoofer
Using a suitable cable, connect the AV receiver’s SUB-
WOOFER PRE OUT to the input on your powered sub-
woofer. If your subwoofer is unpowered and you’re
using an external amplifier, connect the SUBWOOFER
PRE OUT to the amp’s input.
Attaching the Speaker Labels
The AV receiver’s positive (+) speaker terminals are
color-coded for ease of identification. (The negative (–)
speaker terminals are all black.)
The supplied speaker labels are also color-coded and you
should attach them to the positive (+) side of each
speaker cable in accordance with the above table. All you
need to do then is to match the color of each label to the
corresponding speaker terminal.
Connecting Your Speakers
Number of speakers: 234567
Front left ✓✓✓✓✓✓
Front right ✓✓✓✓✓✓
Center ✓✓✓✓
Surround left ✓✓✓✓
Surround right ✓✓✓✓
Surround back ✓
Surround back left* ✓
Surround back right* ✓
2
1
34
2
1
34
5
7 8
656
78
TV/screen TV/screen
1. Subwoofer
2. Front left speaker
3. Center speaker
4. Front right speaker
5. Surround left speaker
6. Surround right speaker
7. Surround back left
speaker
8. Surround back right
speaker
Dipole speakers Normal speakers
Speaker terminal Color
Front left, Zone 2 left White
Front right, Zone 2 right Red
Center Green
Surround left Blue
Surround right Gray
Surround back left Brown
Surround back right Tan
LINE INPUT
LINE INPUT
Powered
subwoofer

19
Connecting Your Speakers—Continued
Speaker Connection Precautions
Read the following before connecting your speakers:
•You can connect speakers with an impedance of
between 4 and 16 ohms. If the impedance of any of the
connected speakers is 4 ohms or more but less than 6,
be sure to set the minimum speaker impedance to 4
ohms (see page 44). If you use speakers with a lower
impedance, and use the amplifier at high volume lev-
els for a long period of time, the built-in amp protec-
tion circuit may be activated.
•Disconnect the power cord from the wall outlet before
making any connections.
• Read the instructions supplied with your speakers.
•Pay close attention to speaker wiring polarity. In other
words, connect positive (+) terminals to only positive
(+) terminals, and negative (–) terminals to only nega-
tive (–) terminals. If you get them the wrong way
around, the sound will be out of phase and will sound
unnatural.
• Unnecessarily long or very thin speaker cables may
affect the sound quality and should be avoided.
• Be careful not to short the
positive and negative wires.
Doing so may damage the AV
receiver.
• Don’t connect more than one
cable to each speaker termi-
nal. Doing so may damage the
AV receiver.
• Don’t connect a speaker to several terminals.
Connecting the Speaker Cables
The following illustration shows which speaker should
be connected to each pair of terminals.
If you’re using only one surround back speaker, connect
it to the left (L) SURROUND BACK SPEAKERS termi-
nals.
1Strip about 5/8" (15
mm) of insulation from
the ends of the
speaker cables, and
twist the bare wires
tightly, as shown.
2Unscrew the terminal.
3Fully insert the bare
wires.
4Screw the terminal tight.
5/8" (15 mm)
Surround
back left
speaker
Surround
back right
speaker
Front left
speaker
Front right
speaker
Center
speaker
Surround
right speaker
Surround left
speaker

20
Connecting Antenna
This section explains how to connect the supplied indoor
FM antenna and AM loop antenna, and how to connect
commercially available outdoor FM and AM antennas.
The AV receiver won’t pick up any radio signals without
any antenna connected, so you must connect the antenna
to use the tuner.
The supplied indoor FM antenna is for indoor use only.
If you cannot achieve good reception with the supplied
indoor FM antenna, try a commercially available out-
door FM antenna instead (see page 21).
The supplied indoor AM loop antenna is for indoor use
only.
If you cannot achieve good reception with the supplied
indoor AM loop antenna, try using it with a commer-
cially available outdoor AM antenna (see page 21).
Connecting the Indoor FM Antenna
1Attach the FM antenna, as shown.
■American Model
■Other Models
Once your AV receiver is ready for use, you’ll
need to tune into an FM radio station and adjust
the position of the FM antenna to achieve the best
possible reception.
2Use thumbtacks or something similar to
fix the FM antenna into position.
Caution: Be careful that you don’t injure yourself
when using thumbtacks.
AM antenna push terminals
FM antenna jack
Insert the plug fully
into the jack.
Insert the plug fully
into the jack.
Thumbtacks, etc.
Connecting the AM Loop Antenna
1Assemble the AM loop antenna, inserting
the tabs into the base, as shown.
2Connect both wires of the AM loop
antenna to the AM push terminals, as
shown.
(The antenna’s wires are not polarity sensitive, so
they can be connected either way around).
Make sure that the wires are attached securely and
that the push terminals are gripping the bare
wires, not the insulation.
Once your AV receiver is ready for use, you’ll
need to tune into an AM radio station and adjust
the position of the AM antenna to achieve the best
possible reception.
Keep the antenna as far away as possible from
your AV receiver, TV, speaker cables, and power
cords.
Push Insert wire Release

21
Connecting Antenna—Continued
If you cannot achieve good reception with the supplied
indoor FM antenna, try a commercially available out-
door FM antenna instead.
Notes:
• Outdoor FM antennas work best outside, but usable
results can sometimes be obtained when installed in an
attic or loft.
•For best results, install the outdoor FM antenna well
away from tall buildings, preferably with a clear line
of sight to your local FM transmitter.
• Outdoor antenna should be located away from possi-
ble noise sources, such as neon signs, busy roads, etc.
•For safety reasons, outdoor antenna should be situated
well away from power lines and other high-voltage
equipment.
• Outdoor antenna must be grounded in accordance
with local regulations to prevent electrical shock haz-
ards.
■Using a TV/FM Antenna Splitter
It’s best not to use the same antenna for both FM and TV
reception, as this can cause interference problems. If cir-
cumstances demand it, use a TV/FM antenna splitter, as
shown.
If good reception cannot be achieved using the supplied
AM loop antenna, an outdoor AM antenna can be used in
addition to the loop antenna, as shown.
Outdoor AM antennas work best when installed horizon-
tally outside, but good results can sometimes be obtained
indoors by mounting horizontally above a window. Note
that the AM loop antenna should be left connected.
Outdoor antenna must be grounded in accordance with
local regulations to prevent electrical shock hazards.
Connecting an Outdoor FM Antenna
To AV receiver To TV (or VCR)
TV/FM antenna splitter
Connecting an Outdoor AM Antenna
Outdoor antenna
AM loop antenna
Insulated antenna cable

22
Connecting Your Components
•Before making any AV connections, read the manuals
supplied with your other AV components.
•Don’t connect the power cord until you’ve completed
and double-checked all AV connections.
Optical Digital Jacks
The AV receiver’s optical digital jacks have shutter-type
covers that open when an optical plug is inserted and
close when it’s removed. Push plugs in all the way.
Caution: To prevent shutter damage, hold the optical
plug straight when inserting and removing.
AV Connection Color Coding
RCA-type AV connections are usually color coded: red,
white, and yellow. Use red plugs to connect right-chan-
nel audio inputs and outputs (typically labeled “R”). Use
white plugs to connect left-channel audio inputs and out-
puts (typically labeled “L”). And use yellow plugs to
connect composite video inputs and outputs.
•Push plugs in all the way to make
good connections (loose connec-
tions can cause noise or malfunc-
tions).
•To prevent interference, keep
audio and video cables away from
power cords and speaker cables.
AV Cables and Jacks
About AV Connections
Left (white)
Right (red)
(Yellow)
Analog audio
Composite video
Left (white)
Right (red)
(Yellow)
Right!
Wrong!
Video
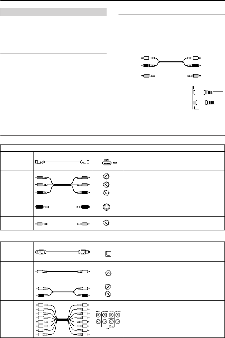
Cable Jack Description
HDMI
HDMI connections can carry uncompressed, stan-
dard or high definition digital video and digital
audio, for the best picture and sound quality.
Component
video cable
Component video separates the luminance (Y) and
color difference signals (PR, PB), providing the best
picture quality. (Some TV manufacturers label their
component video jacks slightly differently.)
S-Video cable
S-Video separates the luminance and color signals
and provides better picture quality than composite
video.
Composite
video cable
Composite video is commonly used on TVs, VCRs,
and other video equipment.
Audio
Optical digital
audio cable
This offers the best sound quality and allows you to
enjoy Dolby Digital and DTS. The audio quality is
the same as for coaxial.
Coaxial digital
audio cable
This offers the best sound quality and allows you to
enjoy Dolby Digital and DTS. The audio quality is
the same as for optical.
Analog audio
cable (RCA)
This cable carries analog audio. It’s the most com-
mon connection format for analog audio and can be
found on virtually all AV components.
Multichannel
analog audio
cable (RCA)
This cable carries multichannel analog audio and is
typically used to connect DVD players with a 7.1-
channel analog audio output. Several standard ana-
log audio cables can be used instead of a multichan-
nel cable.
Y
P
R
P
B
P
R
P
B
Y
Y
CB/PB
CR/PR
S
V
OPTICAL
COA-
XIAL
L
R

23
Connecting Your Components—Continued
By connecting both the audio and video outputs of your DVD player and other AV components to the AV receiver, you
can switch the audio and video signals simultaneously simply by changing the input source on the AV receiver.
The AV receiver supports several connection formats for compatibility with a wide range of AV equipment. The format
you choose will depend on the formats supported by your other components. Use the following sections as a guide.
For video components, you must make an audio connection and a video connection.
Video Connection Formats
Video equipment can be connected to the AV
receiver by using any one of the following video
connection formats: composite video, S-Video,
component video, or HDMI, the latter offering the
best picture quality.
Composite video to S-Video and S-Video to com-
posite video conversion only applies to the MON-
ITOR OUT V and S outputs, not the VIDEO 1 and
VIDEO 2 OUT V and S outputs.
For optimum video performance, THX recom-
mends that video signals pass through the sys-
tem without upconversion (e.g., component
video input through to component video out-
put). It’s also recommended that you set the
Immediate Display preference to Off (page 74).
Audio Connection Formats
Audio equipment can be connected to the AV
receiver by using any of the following audio con-
nection formats: analog, optical, coaxial, analog
multichannel, or HDMI.
When choosing a connection format, bear in
mind that the AV receiver does not convert digital
input signals for analog line output and vice
versa. For example, audio signals connected to an
OPTICAL or COAXIAL input are not output by
the analog TAPE OUT.
Connecting Audio and Video Signals to the AV Receiver
: Signal Flow
Video Video
Audio
Speakers (see page 19 for hookup details)
DVD player, etc.
TV, projector,
etc.
Audio
Which Connections Should I Use?
IN
MONITOR OUT
DVD player, etc.
AV receiver
TV, projector, etc.
Composite S-Video Component
page 42
Video Signal Flow Chart
HDMI
page 41
Composite S-Video Component HDMI
IN
OUT
DVD player, etc.
AV receiver
MD recorder, etc.
Optical
Optical
Coaxial Analog
Analog
Multichannel
Audio Signal Flow Chart
HDMI
HDMI

24
Connecting Your Components—Continued
•With connection , you can listen to and record audio from your TV and listen in Zone 2.
•To enjoy Dolby Digital and DTS, use connection or . (For Zone 2, use and , or and .)
If your TV has no audio outputs, connect an audio output from your VCR or cable or satellite
receiver to the AV receiver and use its tuner to listen to TV programs through the AV receiver (see
pages 27 and 29).
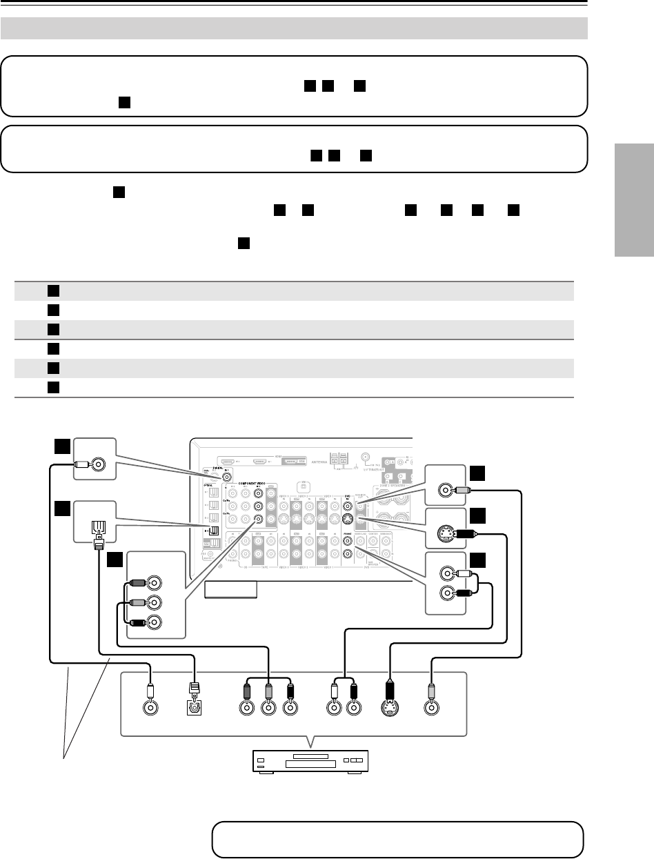
Connecting a TV or Projector
Connection AV receiver Signal flow TV Picture quality
COMPONENT VIDEO OUT ⇒Component video input Best
MONITOR OUT S ⇒S-Video input Better
MONITOR OUT V ⇒Composite video input Standard
VIDEO 3 IN L/R ⇐Analog audio L/R output
DIGITAL COAXIAL IN 2 ⇐Digital coaxial output
DIGITAL OPTICAL IN 2 ⇐Digital optical output
Step 1: Video Connection
Choose a video connection that matches your TV ( , , or ), and then make the connection.
A B
C
Step 2: Audio Connection
Choose an audio connection that matches your TV ( , , or ), and then make the connection.
a b c
a
b
c
a b a c
A
B
C
a
b
c
COAXIAL
IN 2
YCOAXIAL
OUT
PB
COMPONENT VIDEO IN
PRS VIDEO
IN
AUDIO
OUT
VIDEO
IN
MONITOR
OUT V
S
MONITOR
OUT
LR
OPTICAL
OUT
OPTICAL
IN 2
COMPONENT VIDEO
L
R
IN
VIDEO 3
Y
CB/PB
CR/PR
b
c
A
B
C
B
a
C
TV, projector,
etc.
Connect one
or the other
Hint!

25
Connecting Your Components—Continued
•With connection , you can listen to and record audio from a DVD and listen in Zone 2.
•To enjoy Dolby Digital and DTS, use connection or . (For Zone 2, use and , or and .)
• If your DVD player has main left and right outputs and multichannel left and right outputs, be sure to use the
main left and right outputs for connection .
Connecting a DVD player
Connection AV receiver Signal flow DVD player Picture quality
COMPONENT VIDEO IN 1 ⇐Component video output Best
DVD IN S ⇐S-Video output Better
DVD IN V ⇐Composite video output Standard
DVD IN FRONT ⇐Analog audio L/R output
DIGITAL COAXIAL IN 1 ⇐Digital coaxial output
DIGITAL OPTICAL IN 4 ⇐Digital optical output
Step 1: Video Connection
Choose a video connection that matches your DVD player ( , , or ), and then make the connection.
If you use connection , you must connect the AV receiver to your TV with the same type of connection.
A B C
A
Step 2: Audio Connection
Choose an audio connection that matches your DVD player ( , , or ), and then make the connection.
a
b c
a
b c a b a c
a
A
B
C
a
b
c
COAXIAL
IN 1
YCOAXIAL
OUT
PB
COMPONENT VIDEO OUT
PRS VIDEO
OUT
AUDIO
OUT
VIDEO
OUT
DVD
IN V
S
DVD
IN
LR
OPTICAL
OUT
OPTICAL
IN 4
COMPONENT VIDEO
IN 1
L
R
FRONT
IN
Y
CB/PB
CR/PR
b
c
A
B
C
B
a
C
DVD player
To connect a DVD player or DVD-Audio/SACD-capable player with a
multichannel analog audio output, see page 26.
Connect one
or the other

26
Connecting Your Components—Continued
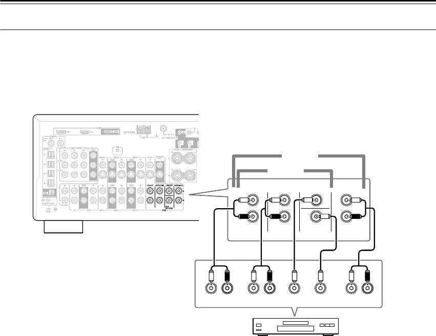
Hooking Up the Multichannel DVD Input
If your DVD player supports multichannel audio formats such as DVD-Audio or SACD, and it has a multichannel
analog audio output, you can connect it to the AV receiver’s multichannel DVD input.
Use a multichannel analog audio cable, or several normal audio cables, to connect the AV receiver’s DVD IN FRONT
L/R, CENTER, SURROUND L/R, SURR BACK L/R, and SUBWOOFER jacks to the 7.1-channel analog audio output
on your DVD player. If your DVD player has a 5.1-channel analog audio output, don’t connect anything to the AV
receiver’s SURR BACK L/R jacks. See “Using the Multichannel DVD Input” on page 53 for setup and operation.
R
FRONT
LLR
SURROUND
CENTER SUB
WOOFER
FRONT
SURROUND
DVD
SUB
WOOFER
CENTER
R
L
R
L
LR
SURR
BACK
SURR BACK
5.1 ch
7.1 ch
DVD player

27
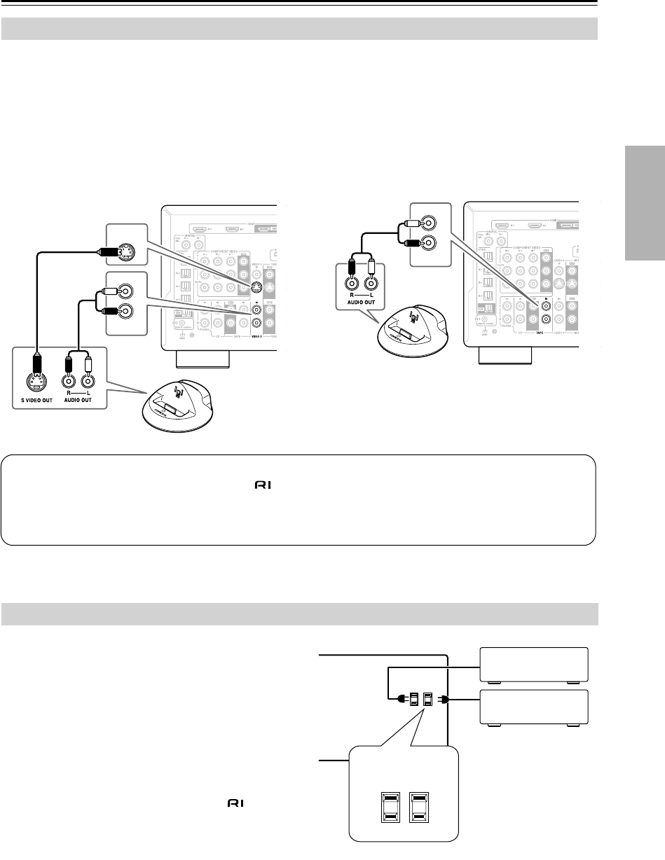
Connecting Your Components—Continued
With this hookup, you can use your VCR’s tuner to listen to your favorite TV programs via the AV
receiver, useful if your TV has no audio outputs.
If you have two video recorders (e.g., a VCR and a DVD recorder), connect one recorder to the VIDEO 1 IN jacks, as
shown here, and connect the other recorder to the VIDEO 2 IN jacks in the same way.
•With connection , you can listen to the VCR or DVD recorder even in Zone 2.
•To enjoy Dolby Digital and DTS, use connection or . (To listen in Zone 2 as well, use and , or and
.)
Connecting a VCR or DVD Recorder for Playback
Connection AV receiver Signal flow VCR or DVD recorder Picture quality
COMPONENT VIDEO IN 2 ⇐Component video output Best
VIDEO 1 IN S ⇐S-Video output Better
VIDEO 1 IN V ⇐Composite video output Standard
VIDEO 1 IN L/R ⇐Analog audio L/R output
DIGITAL COAXIAL IN 2 ⇐Digital coaxial output
DIGITAL OPTICAL IN 1 ⇐Digital optical output
Hint!
Step 1: Video Connection
Choose a video connection that matches your VCR or DVD recorder ( , , or ), and then make the connection.
If you use connection , you must connect the AV receiver to your TV with the same type of connection.
A
B
C
A
Step 2: Audio Connection
Choose an audio connection that matches your VCR or DVD recorder ( , , or ), and then make the connection.
a
b
c
a
b c a b a
c
A
B
C
a
b
c
COAXIAL
IN 2
YCOAXIAL
OUT
PB
COMPONENT VIDEO OUT
PRS VIDEO
OUT
AUDIO
OUT
VIDEO
OUT
VIDEO 1
IN V
S
VIDEO 1
IN
LR
OPTICAL
OUT
OPTICAL
IN 1
COMPONENT VIDEO
IN 2
L
R
IN
VIDEO 1
Y
CB/PB
CR/PR
b
c
A
B
C
B
a
C
VCR,
DVD recorder
Connect one
or the other

28
Connecting Your Components—Continued
If you have two video recorders (e.g., a VCR and a DVD recorder), connect one recorder to the VIDEO 1 OUT jacks,
as shown here, and connect the other recorder to the VIDEO 2 OUT jacks in the same way.
Notes:
• The AV receiver must be turned on for recording. Recording is not possible while it’s in Standby mode.
• If you want to record directly from your TV or playback VCR to the recording VCR without going through the AV
receiver, connect the TV/VCR’s audio and video outputs directly to the recording VCR’s audio and video inputs. See
the manuals supplied with your TV and VCR for details.
•Video signals connected to composite video inputs can only be recorded via composite video outputs. If your
TV/VCR is connected to a composite video input, the recording VCR must be connected to a composite video output.
Similarly, video signals connected to S-Video inputs can only be recorded via S-Video outputs. If your TV/VCR is
connected to an S-Video input, the recording VCR must be connected to an S-Video output.
Connecting a VCR or DVD Recorder for Recording
Connection AV receiver Signal flow VCR or DVD recorder Picture quality
VIDEO 1 OUT S ⇒S-Video input Better
VIDEO 1 OUT V ⇒Composite video input Standard
VIDEO 1 OUT L/R ⇒Audio L/R input
DIGITAL OPTICAL OUT ⇒Digital optical input
Step 1: Video Connection
Choose a video connection that matches your VCR or DVD recorder ( or ), and then make the connection. The
video source to be recorded must be connected to the AV receiver via the same type of connection.
A B
Step 2: Audio Connection
Choose an audio connection that matches your VCR or DVD recorder ( or ), and then make the connection.
a b
A
B
a
b
S VIDEO
IN
AUDIO
IN
VIDEO
IN
VIDEO 1
VIDEO 1
V
S
LR
OPTICAL
IN
OPTICAL
L
R
VIDEO 1
bB
C
A
a
B
VCR,
DVD recorder

29
Connecting Your Components—Continued
With this hookup, you can use your satellite or cable receiver to listen to your favorite TV programs
via the AV receiver, useful if your TV has no audio outputs.
•With connection , you can listen to and record audio from the video source and listen in Zone 2.
•To enjoy Dolby Digital and DTS, use connection or . (For Zone 2, use and , or and .)
Connecting a Satellite, Cable, Set-top box, or Other Video Source
Connection AV receiver Signal flow Video source Picture quality
COMPONENT VIDEO 3 IN ⇐Component video output Best
VIDEO 3 IN S ⇐S-Video output Better
VIDEO 3 IN V ⇐Composite video output Standard
VIDEO 3 IN L/R ⇐Analog audio L/R output
DIGITAL COAXIAL IN 2 ⇐Digital coaxial output
DIGITAL OPTICAL IN 2 ⇐Digital optical output
Hint!
Step 1: Video Connection
Choose a video connection that matches the video source ( , , or ), and then make the connection.
If you use connection , you must connect the AV receiver to your TV with the same type of connection.
A
B
C
A
Step 2: Audio Connection
Choose an audio connection that matches the video source ( , , or ), and then make the connection.
a b c
a
b c a b a c
A
B
C
a
b
c
COAXIAL
IN 2
YCOAXIAL
OUT
PB
COMPONENT VIDEO OUT
PRS VIDEO
OUT
AUDIO
OUT
VIDEO
OUT
VIDEO 3
IN V
S
VIDEO 3
IN
LR
OPTICAL
OUT
OPTICAL
IN 2
COMPONENT VIDEO
IN 3
L
R
IN
VIDEO 3
Y
CB/PB
CR/PR
b
c
A
B
C
B
a
C
Satellite, cable, set-top box, etc.
Connect one
or the other

30
Connecting Your Components—Continued
About HDMI
Designed to meet the demands of digital TV, HDMI (High Definition Multimedia Interface) is a new digital interface
standard for connecting TVs, projectors, DVD players, set-top boxes, and other video components. Until now, several
separate video and audio cables have been required to connect AV components. With HDMI, a single cable can carry
control signals, digital video, and up to eight channels of digital audio (2-channel PCM, multichannel digital audio, and
multichannel PCM).
The HDMI video stream (i.e., video signal) is compatible with DVI (Digital Visual Interface),*1 so TVs and displays
with a DVI input can be connected by using an HDMI-to-DVI adapter cable. (This may not work with some TVs and
displays, resulting in no picture.)
The AV receiver uses HDCP (High-bandwidth Digital Content Protection), so only HDCP-compatible components can
display the picture.
Supported Audio Formats
• 2-channel linear PCM (32–192 kHz, 16/20/24 bit)
• Multichannel linear PCM (5.1 ch, 32–96 kHz, 16/20/24 bit)
• Bitstream (Dolby Digital, DTS)
Your DVD player must be able to output these formats from its HDMI OUT.
About Copyright Protection
The AV receiver supports HDCP (High-bandwidth Digital Content Protection),*2 a copy-protection system for digital
video signals. Other devices connected to the AV receiver via HDMI must also support HDCP.
Commercially available HDMI cables (supplied with some components) should be used to connect the AV receiver’s
HDMI OUT to the HDMI input on your TV or projector.
*1 DVI (Digital Visual Interface): The digital display interface standard set by the DDWG*3 in 1999.
*2 HDCP (High-bandwidth Digital Content Protection): The video encryption technology developed by Intel for HDMI/DVI. It’s designed to
protect video content and requires a HDCP-compatible device to display the encrypted video.
*3 DDWG (Digital Display Working Group): Lead by Intel, Compaq, Fujitsu, Hewlett Packard, IBM, NEC, and Silicon Image, this open
industry group’s objective is to address the industry's requirements for a digital connectivity specification for high-performance PCs and
digital displays.
Connecting Components with HDMI
The AV receiver’s HDMI interface is based on the following standard:
High-Definition Multimedia Interface Specification Informational Version 1.1

31
Connecting Your Components—Continued
Making HDMI Connections
■Video Signal Flow Chart
Digital video signals received at
HDMI IN 1 and 2 are only output by
the HDMI OUT and sent to your TV.
By changing a setting on the AV
receiver, input signals from the com-
posite video, S-Video, and component
video inputs can be output by the
HDMI OUT (see pages 41, 42).
■Audio Signal Flow Chart
Digital audio signals received at
HDMI IN 1 or 2 are output by the
speakers and headphones connected
to the AV receiver. They can be output
by the HDMI OUT by setting the
HDMI Audio Out setting to On (see
page 74).
* To listen to audio received at HDMI IN 1 and 2 through your TV’s speakers, set the HDMI Audio Out setting to On
(see page 74), and set your DVD player’s HDMI audio output setting to PCM.
Step 1: Use HDMI cables to connect the AV receiver’s HDMI jacks to your HDMI-compatible DVD player, TV,
projector, and so on.
Step 2: Assign each HDMI IN to an input selector in the HDMI Video setup (see page 41).
IN
OUT
AV receiver
Composite
Composite
S-Video
S-Video
Component
Component
HDMI
HDMI
page 41
IN
OUT
AV receiver
HDMI
HDMI
Optical
Optical
Coaxial Analog
Analog
*
HDMI
IN
HDMIHDMI
IN 1
HDMI
OUT
TV
DVD player

32
Connecting Your Components—Continued
Connecting a Camcorder, Games Console, or Other Device
Connection AV receiver Signal flow Camcorder or console
Video 4 Input S Video ⇐S-Video output
Video 4 Input Video ⇐Composite video output
Video 4 Input L/R ⇐Analog audio L/R output
Video 4 Input Digital ⇐Digital optical output
Step 1: Video Connection
Choose a video connection that matches the camcorder or console ( or ), and then make the connection.
A
B
Step 2: Audio Connection
Choose an audio connection that matches the camcorder or console ( or ), and then make the connection.
a b
Digital S Video
Input Input
OPTICAL
OUT
Audio
Input
Video
Input
LR
S VIDEO
OUT
AUDIO
OUT
VIDEO
OUT
LR
b
A
a
B
Camcorder, games console, etc.
A
B
a
b

33
Connecting Your Components—Continued
•With connection , you can listen to and record audio from the CD player and listen in Zone 2.
•To connect the CD player digitally, use connection or . (For Zone 2, use and , or and .)
The AV receiver’s PHONO IN is for use with a moving
magnet (MM) type cartridge.
Use an analog audio cable to connect the AV receiver’s
PHONO IN L/R jacks to the audio output on your turn-
table.
Notes:
• If your turntable has a ground wire, connect it to the
AV receiver’s GND screw. With some turntables, con-
necting the ground wire may produce an audible hum.
If this happens, disconnect it.
• If your turntable has a moving coil (MC) type car-
tridge, you’ll need a commercially available MC head
amp or MC transformer. Connect your turntable to the
head amp or transformer, and connect that to the AV
receiver’s PHONO IN L/R jacks.
•You can also use a phono equalizer to connect a turn-
table with an MC-type cartridge. See the phono equal-
izer’s manual for details.
Connecting a CD Player
Connection AV receiver Signal flow CD
CD IN L/R ⇐Analog audio L/R output
DIGITAL COAXIAL IN 2 ⇐Digital coaxial output
DIGITAL OPTICAL IN 3 ⇐Digital optical output
Connecting a Turntable
COAXIAL
IN 2
COAXIAL
OUT
AUDIO
OUT
LR
OPTICAL
OUT
OPTICAL
IN 3
L
R
IN
CD
b
c
a
Step 1:
Choose a connection that matches your CD player ( , , or ), and then make the connection.
a b
c
CD player
Connect one
or the other
a
b
c
a b a c
a
b
c
L
R
AUDIO
OUTPUT
PHONO
R
L
IN

34
Connecting Your Components—Continued
•With connection , you can play and record and listen in Zone 2.
•To connect the recorder digitally for playback, use connections and , or and .
•To connect the recorder digitally for recording, use connection .
If you want to use a more powerful power amplifier and
use the AV receiver as a preamp, connect it to the PRE
OUT jacks, and connect all speakers and the subwoofer
to the power amplifier. If you have a powered subwoofer,
connect it to this AV receiver’s PRE OUT SUB-
WOOFER jack.
Connecting a Cassette, CDR, MiniDisc, or DAT Recorder
Connection AV receiver Signal flow Cassette, CDR, MD, or DAT recorder
TAPE IN L/R
TAPE OUT L/R
⇐
⇒
Analog audio L/R output
Analog audio L/R input
DIGITAL COAXIAL IN 2 ⇐Digital coaxial output
DIGITAL IN OPTICAL IN 4 ⇐Digital optical output
DIGITAL OPTICAL OUT ⇒Digital optical input
Connecting a Power Amplifier
COAXIAL
IN 2
COAXIAL
OUT
AUDIO
IN
LR
OPTICAL
OUT
OPTICAL
IN 4
OPTICAL
IN
L
R
IN
TAPE
AUDIO
OUT
LR
L
R
TAPE
OPTICAL
b
c
a
a
d
Step 1:
Choose a connection that matches the recorder ( , , , or ), and then make the connection.
a b c d
Cassette, CDR, MD, etc.
Connect one
or the other
a
a b a c
d
a
b
c
d
87654321
1. Subwoofer
2. Front left speaker
3. Center speaker
4. Front right speaker
5. Surround left speaker
6. Surround right speaker
7. Surround back left
speaker
8. Surround back right
speaker
Power amplifier

35
Connecting Your Components—Continued
As of this printing, the Onkyo Remote Interactive Dock is the only HDD-compatible component available.
■For HDD-compatible components that
support video
Connect your HDD-compatible component’s analog
audio output jacks and video output jack to the AV
receiver’s VIDEO 3 IN L/R jacks and VIDEO 3 IN
(V or S) jack.
(The hookup example below shows how to connect
the DS-A1.)
■For HDD-compatible components that don’t
support video
Connect your HDD-compatible component’s analog
audio output jacks to the AV receiver’s TAPE IN L/R
jacks.
(The hookup example below shows how to connect
the DS-A1.)
The AV receiver has AC outlets on its rear panel that can be
used to connect the power cords of other components that you
intend to use with the AV receiver. These components can
then be left turned on so that they turn on and off as and when
the AV receiver is turned on and set to Standby.
Caution:
• Make sure that the total capacity of the components that
you connect to the AC OUTLETS does not exceed the
stated capacity (e.g., TOTAL 120 W).
Note:
• Integra/Onkyo components connected via should be
connected directly to a wall outlet, not an AC OUTLET on
the AV receiver.
• The number of AC OUTLETS, socket type, and total
capacity depends on the country in which you purchased
the AV receiver.
Connecting an HDD-compatible Component
S
VIDEO 3
IN
L
R
IN
VIDEO 3
L
R
IN
TAPE
Connecting the Power Cords of Other Components
Notes:
• Connect the Remote Interactive Dock with an cable (see page 36).
• Set the Remote Interactive Dock’s RI MODE switch to HDD.
• Set the AV receiver’s Input Display to HDD (see page 44).
• Refer to the Remote Interactive Dock’s instruction manual.
AC OUTLETS
AC
120
V 60
Hz
SWITCHED
TOTAL 120W 1A MAX.

36
Connecting Your Components—Continued
With (Remote Interactive), you can use the following special functions:
Auto Power On/Standby
When you start playback on a component connected via , if the AV receiver is on Standby, it will automatically turn
on and select that component as the input source. Similarly, when the AV receiver is set to Standby, all components
connected via will also go on Standby. This function will not work with components connected to an AC OUTLET
on the AV receiver.
Direct Change
When playback is started on a component connected via , the AV receiver automatically selects that component as
the input source. If your DVD player is connected to the AV receiver’s multichannel DVD input, you’ll need to press
the [Multi CH] button to hear all channels (page 53), as the Direct Change function only selects the FRONT jacks.
Remote Control
You can use the AV receiver’s remote controller to control your other -capable Integra/Onkyo components, pointing
the remote controller at the AV receiver’s remote control sensor instead of the component. You must enter the appropri-
ate remote control code first (see page 85).
Notes:
• Use only cables for connections.
cables are supplied with Integra/Onkyo players
(DVD, CD, etc.).
• Some components have two jacks. You can
connect either one to the AV receiver. The other
jack is for connecting additional -capable
components.
• Connect only Integra/Onkyo components to
jacks. Connecting other manufacturer’s compo-
nents may cause a malfunction.
• Some components may not support all func-
tions. Refer to the manuals supplied with your
other Integra/Onkyo components.
Notes:
•Before connecting the power cord, connect all of your
speakers and AV components.
•Turning on the AV receiver may cause a momentary
power surge that might interfere with other electrical
equipment on the same circuit. If this is a problem,
plug the AV receiver into a different branch circuit.
• Do not use a power cord other than the one supplied
with the AV receiver. The supplied power cord is
designed exclusively for use with the AV receiver and
should not be used with any other equipment.
•Never disconnect the power cord from the AV receiver
while the other end is still plugged into a wall outlet.
Doing so may cause an electric shock. Always discon-
nect the power cord from the wall outlet first, and then
the AV receiver.
Connecting Components
Step 1: Make sure that each Integra/Onkyo component is connected to the AV receiver with an analog audio cable
(RCA).
Step 2: Make the connection.
Step 3: If you’re using an MD, CDR, or HDD component, change the Input Display (see page 44).
LR
FRONT
DVD
L
R
IN
CD
L
R
REMOTE
CONTROL
ANALOG
AUDIO OUT
LR
ANALOG
AUDIO OUT
e.g., CD player
e.g., DVD player
Connecting the Power Cord
1Connect the supplied power cord
to the AV receiver’s AC INLET.
2Plug the power cord into an AC
wall outlet.
The Standby indicator lights up.

37
Turning On the AV Receiver
Standby/On
On
Receiver
Standby
Standby indicator
Turning On and Standby
Press the [Standby/On] button.
Alternatively, press the remote controller’s [Receiver] button, followed by
the [On] button.
The AV receiver comes on, the display lights up, and the Standby indicator goes off.
Pressing the remote controller’s [On] button again will turn on any components con-
nected via .
To turn the AV receiver off, press the [Standby/On] button, or press the remote control-
ler’s [Standby] button. The AV receiver will enter Standby mode. To prevent any loud
surprises when you turn on the AV receiver, always turn down the volume before you
turn it off.
Remote
controller
AV receiver
or
Smooth Operation in a Few Easy Steps
To ensure smooth operation, here’s a few easy steps to help you configure the AV receiver before you use it for the
very first time. These settings only need to be made once.
■Do the automatic speaker setup—this is essential!
See “Automatic Speaker Setup” on page 38.
■Have you connected a component to an HDMI input,
component video input, or digital audio input?
If you have, see “HDMI Video Setup” on page 41, “Component
Video Setup” on page 42, or “Digital Audio Input Setup” on page 43
respectively.
■Have you connected an Onkyo MD recorder, CD recorder, or
next generation HDD-compatible component?
If you have, see “Changing the Input Display” on page 44.
OPTICAL
COAXIAL
Y
PB
PR
HDMI
OUT IN
TAPE CD recorder, MD recorder,
RI Dock, etc.

38
First Time Setup
This section explains the settings that you need to make
before using the AV receiver for the very first time.
With the supplied speaker setup microphone, the Auto-
matic Speaker Setup function can measure the test tone
output by each speaker and automatically determine the
number of speakers connected, the crossover frequency,
the distance from each speaker to the listening position,
and so on. Before using this function, connect and posi-
tion all of your speakers.
Automatic Speaker Setup
1Turn on the AV receiver and the
connected TV.
On the TV, select the input to which the
AV receiver is connected.
3, 4
1
2, 5
Note: If any of your speakers is 4 ohms, change the
minimum speaker impedance setting before running
the automatic speaker setup (see page 44).
2Put the speaker setup micro-
phone in the listening position.
Notes:
• Make sure the microphone is hori-
zontal.
• If there’s an obstacle between the
microphone and any speaker, the
automatic setup will not work cor-
rectly. Set up the room as you would
when enjoying a DVD.
• Positioning the microphone close to
where your ears would normally will
provide better results. You can adjust
the height of the microphone by
using a tripod or level table.
Connect the setup microphone to
the Setup Mic jack.
Notes:
• If the AV receiver was previously
muted, it will be unmuted.
• Automatic speaker setup cannot be
performed while a pair of head-
phones is connected.
Microphone
Auto Speaker Setup
========================
Push Enter:Start
Caution! Loud sound.

39
First Time Setup—Continued
Tip:
•You can cancel the automatic speaker setup at anytime
by disconnecting the microphone.
3Press [Enter].
The automatic speaker setup starts.
The test tone is output by each speaker
in turn. The microphone picks up the
sound and feeds it back to the AV
receiver, where it’s used to calculate the
optimum speaker settings. The whole
process takes about 2 minutes.
Note:
• If any extraneous noise is picked up
by the microphone, the automatic
setup may not work correctly, so
keep quiet.
4On completion, the following
menu appears.
Use the Up and Down [ ]/[ ]
buttons to select one of the fol-
lowing options, and then press
[Enter].
☞ Apply the Results:
Select this to save the results, then con-
tinue with step 5. Normally, you’d
select this option.
Check the Results:
Select this if you want to view the
results. See “Checking the Results” on
page 40.
Retry:
Select this if you want to run the auto-
matic speaker setup again, starting
from step 3.
Retry with Test noise Level up:
Select this to run the automatic speaker
setup again but with the test tone
louder, starting from step 3.
Cancel:
Select this to cancel the automatic
speaker setup without saving the
results, then continue with step 5.
Auto Speaker Setup
========================
Do not unplug Setup Mic.
Please, keep quiet.
Now measuring
Left
Auto Speaker Setup
========================
Apply the Results
Check the Results
Retry
Retry with
Test noise Level up
Cancel
5Disconnect the speaker setup
microphone.
Auto Speaker Setup
=======================
Please,unplug Setup Mic.

40
First Time Setup—Continued
■Checking the Results
If you selected “Check the Results” in step 4 on the pre-
vious page, the following menu appears and you can
check the results of the automatic speaker setup.
1. Warning—Undetected speakers and position warn-
ings (see the right column).
2. Speaker Config—Connected speakers and crossover
frequencies.
3. Speaker Distance—Distance from each speaker to
the listening position.
4. Speaker Level Adjust—Optimum volume level for
each speaker.
5. Equalizer Settings—Optimum equalizer settings for
each speaker.
Warning Messages
In the warning messages, abbreviations are used to iden-
tify the speakers (e.g., “L” for left, “R” for right, and so
on).
Not Detect:
The speaker was not detected. Make sure that it’s
connected properly.
Distance Error:
The speaker is either too close or too far away, or
the distance could not be measured. Reposition the
speaker.
Changing the Speaker Settings Manually:
In some situations, the measurements taken by the auto-
matic speaker setup may not provide usable results. If
running the speaker setup a second time still doesn’t pro-
vide usable results, you’ll have to set the speaker settings
yourself (see pages 66–71).
Please note that any THX main speakers should be set to
80 Hz (THX). If you set up your speakers using Auto-
matic Speaker Setup, please make sure manually that
any THX speakers are set to 80 Hz (THX) in the Speaker
Configuration setting (see pages 66, 67).
Sometimes due to the electrical complexities of sub-
woofers and the interaction with the room, THX recom-
mends setting the level and the distance of the subwoofer
manually.
Using a Powered Subwoofer:
If you’re using a powered subwoofer, because it’s posi-
tioned low down on the floor and outputting very low
frequency sounds, its output may not be detected prop-
erly. If the subwoofer (abbreviation “SW”) appears on
the Warning screen under Not Detect, turn up the sub-
woofer’s volume and run the automatic speaker setup
again. If the subwoofer has a built-in crossover, set it to
the highest crossover frequency. If it has an LPF filter
switch, set it to off or direct. Refer to your subwoofer’s
instruction manual for details.
Use the Up and Down [ ]/[ ]
buttons to select the item that
you want to check, and then
press [Enter].
Press the [Return] button to return to
the previous menu.
Auto Speaker Setup
========================
1.Warning
2.Speaker Config
3.Speaker Distance
4.Speaker Level Adjust
5.Equalizer Settings
1.Warning
========================
Not Detect:
Distance Error:
2.Speaker Config
========================
Front :80Hz(THX)
Center :80Hz(THX)
Surround :80Hz(THX)
SurrBack :80Hz(THX)
SurrBack ch :2ch
Subwoofer :No
3.Speaker Distance
========================
Left :12ft
Center :12ft
Right :12ft
Surround R : 7ft
SurrBack : 7ft
Surround L : 7ft
Subwoofer :12ft
4.Speaker Level Adjust
========================
Left : 0dB
Center : 0dB
Right : 0dB
Surround R : 0dB
SurrBack : 0dB
Surround L : 0dB
Subwoofer : 0dB
5.Equalizer Setting
========================
========================
80Hz : 0dB
250Hz : 0dB
800Hz : 0dB
2.5kHz : 0dB
8kHz : 0dB
Channel: Left
When you’ve finished checking,
press the [Return] button to
return to the menu in step 4.
Auto Speaker Setup
========================
Apply the Results
Check the Results
Retry
Retry with
Test noise Level up
Cancel

41
First Time Setup—Continued
If you connect a video component to HDMI IN 1 or 2,
you must assign that input to an input selector. For exam-
ple, if you connect your DVD player to HDMI IN 1, you
must assign HDMI IN 1 to the DVD input selector.
Even if a video component has no HDMI output, the AV
receiver can upconvert (*) composite video, S-Video,
and component video and output it from the HDMI out-
put. To do this, select the “- - -” option.
Note:
When HDMI IN 1 or 2 is assigned to an input selector
here, the digital audio input for that selector is automat-
ically set to HDMI IN 1 or 2. See “Digital Audio Input
Setup” on page 43.
HDMI Video Setup
22, 3
1, 4
1
IN
OUT
(*)
Composite, S-Video,
Component
Composite, S-Video,
Component
HDMI
HDMI
1Press the [Receiver] button, fol-
lowed by the [Setup] button.
The main menu appears onscreen.
2Use the Up and Down [ ]/[ ]
buttons to select “0.HDMI Video,”
and then press [Enter].
The HDMI Video menu appears.
3Use the Up and Down [ ]/[ ]
buttons to select an input selec-
tor, and use the Left and Right
[ ]/[ ] buttons to select:
IN1: Select if the video component
is connected to HDMI IN 1.
IN2: Select if the video component
is connected to HDMI IN 2.
- - -: Select this to output compos-
ite video, S-Video, and com-
ponent video sources from the
HDMI OUT. The video signal
output by the HDMI OUT is
the one selected in the “Com-
ponent Video Setup” on
page 42.
4Press the [Setup] button.
Setup closes.
0.HDMI Video
------------------------
a.DVD :---
b.VIDEO1 :---
c.VIDEO2 :---
d.VIDEO3 :---
e.VIDEO4 :---

42
First Time Setup—Continued
If you connect a video component to COMPONENT
VIDEO IN 1, 2, or 3, you must assign that input to an
input selector. For example, if you connect your DVD
player to COMPONENT IN 3, you must assign COM-
PONENT IN 3 to the DVD input selector.
To upconvert (*) composite video and S-Video sources
and output them from the component video output,
select the “- - -” option.
Here are the default assignments.
Notes:
• This procedure can also be performed on the AV
receiver by using its [Setup] button, arrow buttons, and
[Enter] button.
• When the input selector assignment for the COMPO-
NENT VIDEO IN jacks is set to IN1, IN2 or IN3, the
“composite video to S-Video” and “S-Video to com-
posite video” conversions will not work.
Component Video Setup
Input selector Default assignment
DVD IN1
VIDEO 1 - - -
VIDEO 2 - - -
VIDEO 3 - - -
VIDEO 4 - - -
22, 3
1, 4
1
IN
OUT
(*)
Composite, S-Video
Composite, S-Video
Component
Component
1Press the [Receiver] button, fol-
lowed by the [Setup] button.
The main menu appears onscreen.
2Use the Up and Down [ ]/[ ]
buttons to select “1. Component
Video,” and then press [Enter].
The Component Video menu appears.
3Use the Up and Down [ ]/[ ]
buttons to select an input selec-
tor, and use the Left and Right
[ ]/[ ] buttons to select:
IN1: Select if the video component
is connected to COMPO-
NENT VIDEO IN 1.
IN2: Select if the video component
is connected to COMPO-
NENT VIDEO IN 2.
IN3: Select if the video component
is connected to COMPO-
NENT VIDEO IN 3.
- - -: Select to output composite
video and S-Video sources
from the COMPONENT
VIDEO OUT.
4Press the [Setup] button.
Setup closes.
1.Component Video
------------------------
a.DVD :IN1
b.VIDEO1 :---
c.VIDEO2 :---
d.VIDEO3 :---
e.VIDEO4 :---

43
First Time Setup—Continued
If you connect a component to a digital input, you must
assign that input to an input selector. For example, if you
connect your CD player to OPTICAL IN 2, you must
assign OPTICAL IN 2 to the CD input selector.
Here are the default assignments.
* The front panel optical DIGITAL input.
•When HDMI IN 1 or 2 is assigned to an input selector
in the “HDMI Video Setup” on page 41, the input
selector assignment on this page is automatically set to
HDMI 1 or HDMI 2. Note:
• This procedure can also be performed on the AV
receiver by using its [Setup] button, arrow buttons, and
[Enter] button.
Digital Audio Input Setup
Input selector Default assignment
DVD Coax 1
VIDEO 1 Opt 1
VIDEO 2 - - - - -
VIDEO 3 Opt 2
VIDEO 4 Front *
TAPE - - - - -
CD Opt 3
PHONO - - - - -
22, 3
1, 4
1
1Press the [Receiver] button, fol-
lowed by the [Setup] button.
The main menu appears onscreen.
2Use the Up and Down [ ]/[ ]
buttons to select “2. Digital
Input,” and then press [Enter].
The Digital Input menu appears.
3Use the Up and Down [ ]/[ ]
buttons to select an input selec-
tor, and then use the Left and
Right [ ]/[ ] buttons to select:
Coax 1, Coax 2, Opt 1, Opt 2,
Opt 3, Opt 4, or - - - - - (analog).
For input selectors that you want to use
with an analog input, select “- - - - -.”
• Inputs cannot be assigned to the
TUNER input selector.
• The front panel optical DIGITAL
input (i.e., Front) can only be
assigned to the VIDEO 4 input selec-
tor.
• Only “Front” or “- - - - -” can be
selected for the VIDEO 4 input selec-
tor.
• An input selector that’s been
assigned to IN1 or IN2 in the “HDMI
Video Setup” (page 41) can be set to
HDMI here.
4Press the [Setup] button.
Setup closes.
2.Digital Input
------------------------
a.DVD :Coax1
b.VIDEO1 :Opt1
c.VIDEO2 :-----
d.VIDEO3 :Opt2
e.VIDEO4 :Front
f.TAPE :-----
g.CD :Opt3
h.PHONO :-----

44
First Time Setup—Continued
If you connect an -capable Onkyo MiniDisc
recorder, CD recorder, or next generation HDD-compat-
ible component, such as the Remote Interactive Dock, to
the TAPE IN/OUT or VIDEO 3 IN jacks, for to
work properly, you must change this setting.
This setting can only be changed on the AV receiver.
Note:
HDD can be selected for the TAPE input selector or
VIDEO 3 input selector, but not both at the same time.
If the impedance of any speaker is 4 ohms or more but
less than 6, set the Minimum Speaker Impedance to 4
ohms.
Note:
Before you change this setting, turn down the volume.
Notes:
• This procedure can also be performed on the AV
receiver by using its [Setup] button, arrow buttons, and
[Enter] button.
Changing the Input Display
1Press the [Tape] or [Video 3]
input selector button so that
“TAPE” or “VIDEO3” appears on
the display.
2Press and hold down the [Tape]
or [Video 3] input selector button
(about 3 seconds) to change the
setting.
Repeat this step to select MD, CDR, or
HDD.
For the TAPE input selector, the setting
changes in this order:
TAPE → MD → CDR → HDD →
For the VIDEO 3 input selector, the set-
ting changes in this order:
VIDEO 3 → HDD → VIDEO 3 →
1, 21, 2
or
or
Minimum Speaker Impedance
1Press the [Receiver] button, fol-
lowed by the [Setup] button.
The main menu appears onscreen.
2Use the Up and Down [ ]/[ ]
buttons to select “3. Speaker
Setup,” and then press [Enter].
The Speaker Setup menu appears.
3Use the Up and Down [ ]/[ ]
buttons to select “Speaker
Impedance,” and then press
[Enter].
4Use the Left and Right [ ]/[ ]
buttons to select:
4 ohms: Select if the impedance of any
speaker is 4 ohms or more but
less than 6.
6 ohms: Select if the impedances of all
speakers are between 6 and
16 ohms.
5Press the [Setup] button.
Setup closes.
If you change this setting, you must run the automatic
speaker setup again (see page 38).
3.Speaker Setup
------------------------
0.Speaker Impedance
2.Speaker Configuration
3.Speaker Distance
4.Level Calibration
5.THX Audio Setup
6.Equalizer Settings
1.Speaker Impedance

45
First Time Setup—Continued
You must specify the TV system used in your area.
Note:
• This procedure can also be performed on the AV
receiver by using its [Setup] button, arrow buttons, and
[Enter] button.
You must specify the AM frequency step used in your
area. Note that when this setting is changed, all radio
presets are deleted.
Note:
• This procedure can also be performed on the AV
receiver by using its [Setup] button, arrow buttons, and
[Enter] button.
TV Format Setup
(not North American models)
1Press the [Receiver] button, fol-
lowed by the [Setup] button.
The main menu appears onscreen.
2Use the Up and Down [ ]/[ ]
buttons to select “8. Hardware
Setup,” and then press [Enter].
The Hardware Setup menu appears.
3Use the Up and Down [ ]/[ ]
buttons to select “TV Format,”
and then use the Left and Right
[ ]/[ ] buttons to select:
Auto: Select this to automatically
detect the TV system from the
video input signals.
NTSC: Select if the TV system in
your area is NTSC.
PAL: Select if the TV system in
your area is PAL.
4Press the [Setup] button.
Setup closes.
8.Hardware Setup
------------------------
a.PoweredZone2:NotAct
b.V Format :Auto
c.TV Format :Auto
d.AM Freq. Step: 9kHz
e.Remote ID :1
b.Zone2 Out :Fixed
AM Frequency Step Setup
(on some models)
1Press the [Receiver] button, fol-
lowed by the [Setup] button.
The main menu appears onscreen.
2Use the Up and Down [ ]/[ ]
buttons to select “8. Hardware
Setup,” and then press [Enter].
The Hardware Setup menu appears.
3Use the Up and Down [ ]/[ ]
buttons to select “AM Freq.
Step,” and then use the Left and
Right [ ]/[ ] buttons to select:
10 kHz: Select if 10 kHz steps are
used in your area.
9 kHz: Select if 9 kHz steps are used
in your area.
4Press the [Setup] button.
Setup closes.
8.Hardware Setup
------------------------
a.PoweredZone2:NotAct
b.Zone2 Out :Fixed
c.TV Format :Auto
d.AM Freq. Step: 9kHz
e.Remote ID :1
d.AM Freq. Step: 9kHz

46
Playing Your AV Components
Basic AV Receiver Operation
3
1
3
1
1
1Use the AV receiver’s input selector buttons to select the input source.
To select the input source with the remote controller, press the [Receiver]
Remote Mode button, and then use the Input Selector buttons.
On the remote controller, the [V1], [V2], [V3], and [V4] buttons select the VIDEO 1,
VIDEO 2, VIDEO 3, and VIDEO 4 input sources respectively.
2Start playback on the source component.
To watch a DVD or other video source, on your TV, select the video input that’s con-
nected to the AV receiver’s COMPONENT VIDEO OUT, HDMI OUT, or MONITOR
OUT.
On some DVD players, you may need to change the digital or HDMI audio output
settings.
3To adjust the volume, use the Master Volume control or the remote con-
troller’s [VOL] button.
Since the AV receiver is designed for home theaters, it has a wide volume range for
precise adjustment. The volume can be set to –∞ dB, –81 dB, –80 dB through +18 dB.
4Select a listening mode and enjoy!
See “Using the Listening Modes” on page 56.
Remote
controller
AV receiver
VOL
Remote
controller
AV receiver

47
Listening to the Radio
With the built-in tuner, you can enjoy AM and FM radio
stations, and store your favorite stations as presets for
easy selection.
Tuning into AM/FM Radio Stations
■Auto Tuning Mode
When tuned into a station, the TUNED indicator
appears. When tuned into a stereo FM station, the FM
STEREO indicator also appears.
■Manual Tuning Mode
The North American model changes FM frequency in
0.2 MHz steps, 10 kHz steps for AM. For other models
it’s 0.05 MHz steps for FM and 9 kHz steps for AM.
In Manual Tuning mode, FM stations will be in mono.
Tuning into Weak FM Stereo Stations
If the signal from a stereo FM station is weak, it may be
impossible to get good reception. In this case, switch to
Manual Tuning mode and listen to the station in mono.
Displaying AM/FM Radio Information
Listening to AM/FM Stations
1Use the [Tuner] input selector
button to select AM or FM.
In this example, FM has been selected.
(Actual display depends on country.)
1Press the [Tuning Mode] button
so that the AUTO indicator
appears on the display.
2Press the Tuning Up or Down
[ ]/[ ] button.
Searching stops when a station is
found.
Tuning
Tuner
Tuning Mode
Band Frequency
AUTOTUNED
FM STEREO
1Press the [Tuning Mode] button
so that the AUTO indicator disap-
pears from the display.
2Press and hold the Tuning Up or
Down [ ]/[ ] button.
The frequency stops changing when
you release the button.
Press the buttons repeatedly to change
the frequency one step at a time.
1Press the [Display] button
repeatedly to cycle through the
available information.
1
Band, frequency,
and preset #
Listening mode

48
Listening to the Radio—Continued
Note:
Hardware and required monthly subscription sold sepa-
rately. Other fees and taxes, including a one-time activa-
tion fee may apply. Subscription fee is consumer only.
All fees and programming subject to change. Channels
with frequent explicit language are indicated with an XL.
Channel blocking is available for XM radio receivers by
calling 1-800-XMRADIO (US residents) and
1-877-GET-XMSR (Canadian residents).
For a full listing of the XM commercial-free channels
and advertising-supported channels, visit lineup.xmra-
dio.com (US residents) or xmradio.ca (Canadian resi-
dents).
Subscriptions subject to Customer Agreement available
at xmradio.com (US residents) and xmradio.ca (Cana-
dian residents). Only available in the 48 contiguous
United States and Canada. ©2006 XM Satellite Radio
Inc. All rights reserved. All other trademarks are the
property of their respective owners.
A warning against reverse engineering:
It is prohibited to copy, decompile, disassemble, reverse
engineer, or manipulate any technology incorporated in
receivers compatible with the XM Satellite Radio sys-
tem. Furthermore, the AMBE® voice compression soft-
ware included in this product is protected by intellectual
property rights including patent rights, copyrights, and
trade secrets of Digital Voice Systems, Inc. The user of
this or any other software contained in an XM Radio is
explicitly prohibited from attempting to copy, decom-
pile, reverse engineer, or disassemble the object code, or
in any other way convert the object code into human-
readable form. The software is licensed solely for use
within this product.
Setting the Satellite Radio Mode
Before you can listen to XM Satellite Radio, you must
set the Satellite Radio mode to XM.
Listening to XM Satellite Radio®
(North American Models Only)
Important XM Radio Information
XM Satellite Radio offers an extraordinary variety of
commercial-free music, plus the best in sports, news,
talk and entertainment. XM is broadcast in superior
digital audio from coast to coast. From rock to reg-
gae, from classical to hip hop, XM has something for
every music fan. XM’s dedication to playing the
richest selection of music is matched by its passion
for live sporting events, talk radio, up-to-the-minute
news, stand-up comedy, children’s programming,
and much more. For U.S. customers, information
about XM Satellite Radio is available online at
www.xmradio.com. For Canadian customers, infor-
mation about XM Canada is online at
www.xmradio.ca. 1Press the [Tuner] input selector
button.
2Press the [Setup] button.
3Use the Up and Down [ ]/[ ]
buttons to select “4.Input Setup,”
and then press [Enter].
4Use the Up and Down [ ]/[ ]
buttons to select “2.SAT Radio-
Mode,” and then press [Enter].
5Use the Left and Right [ ]/[ ]
buttons to select “XM.”
None: Select if you are not using
satellite radio.
XM: Select to use XM satellite
radio.
6Press the [Setup] button.
1
2, 6
3–5
4-2.SAT RadioMode
---------TUNER----------
a.SAT RadioMode
: XM

49
Listening to the Radio—Continued
Connecting the XM Mini-Tuner and Home
Dock
To receive XM Satellite Radio, you need an XM Mini-
Tuner and Home Dock, which includes a home antenna.
These are sold separately. For connection information,
refer to the instruction manual supplied with the XM
Mini-Tuner and Home Dock.
Selecting XM Satellite Radio
Signing Up for XM Satellite Radio
Once you have installed the XM Mini-Tuner and Home
Dock, you are ready to subscribe to XM Satellite Radio.
You’ll need a major credit card and your XM Radio ID.
There are three places you can find your 8-character XM
Radio ID:
1. On the XM Mini-Tuner
2. On the XM Mini-Tuner packaging
3. On XM Channel 0, as explained below
Notes:
• RADIO ID cannot be selected in Category Search
mode. You must select Channel Search mode (see
page 50).
• The following letters are not used in XM Satellite
Radio IDs: I, O, S, F.
• XM Satellite Radio will transmit a special signal to
your AV receiver to activate the full channel lineup.
Activation normally takes between 10 and 15 minutes,
but during busy peak periods, you may need to leave
the AV receiver turned on for up to an hour.
1Press the [Tuner] input selector
button repeatedly to select XM.
If “CHECK ANTENNA” appears on
the display, make sure the XM Mini-
Tuner is connected properly.
XM antenna jack
Tuning
Tuner
1Use the Tuning Up and Down
[ ]/[ ] buttons to select RADIO
ID.
Your XM Radio ID number is dis-
played. Write it below for reference.
ID
2To sign up, go to:
http://activate.xmradio.com
Or call: 1-800-967-2346
For XM Canada, go to:
http://xmradio.ca
Or call: 1-877-438-9677

50
Listening to the Radio—Continued
Selecting XM Radio Channels
There are two ways to select XM radio channels:
•Channel Search mode: select any channel.
•Category Search mode: select channels by category.
Note:
You can’t select Channel Search or Category Search
mode, while the Tuning Arrow indicators are
flashing, as tuning is in progress.
■Channel Search Mode
■Category Search Mode
Selecting XM Channels from the Front Panel:
Selecting the Previous Channel:
ReturnTuner
Display
/
Display
Receiver
Enter
1Press the [Receiver] button, fol-
lowed by the [Enter] button to
select Channel Search mode.
2Use the Up and Down [ ]/[ ]
buttons to select a channel.
You can also use the Left and Right
[ ]/[ ] buttons to select a category.
1Press the [Receiver] button, fol-
lowed by the [Enter] button to
select Category Search mode.
2Use the Left and Right [ ]/[ ]
buttons to select a category, and
use the Up and Down [ ]/[ ]
buttons to select a channel in
that category.
1Press the [Tuning Mode] button
to select Channel Search or Cate-
gory Search mode.
2Press the [Enter] button repeat-
edly to select a category.
3Use the Tuning Up and Down
[]/[ ] buttons to select a chan-
nel.
In Channel Search mode, you can
select any channel.
In Category Search mode, you can only
select channels from the currently
selected category.
1To listen to the previously
selected XM channel, press the
[Return] button.
Remote
controller
AV receiver

51
Listening to the Radio—Continued
Displaying XM Radio Information
Press the [Display] button repeatedly to cycle
through the available information.
The following information is displayed:
1. Channel name
2. Channel number & Preset number
3. Category name (CAT)
4. Artist name (NAME)
5. Song title (TITL)
6. Listening mode
Note:
• If the category, artist, or song title is not available,
“- - -” will be displayed instead.
■Displaying XM Radio Information on Your TV
When you select a different XM channel, or the artist or
song title changes, the following information is dis-
played on your TV for 3 seconds.
Tip:
You can display this information at anytime by pressing
the [Display] button.
■XM Radio Messages
The following messages may appear while using XM
radio.
CHECK ANTENNA
The XM Mini-Tuner and Home Dock is not connected
properly. Check the connection.
UPDATING
The XM user encryption code is being updated. Please
wait.
NO SIGNAL
The signal is too weak. Check the XM Mini-Tuner
and/or antenna connection and reposition it for the best
reception.
LOADING
The main unit is tuning or decoding audio or text data.
Please wait.
OFF AIR
The XM channel you selected is not currently broadcast-
ing. Select another channel.
Positioning the XM Antenna
You can check the signal strength of the XM Radio sig-
nal and adjust the position of the XM antenna accord-
ingly.
Channel name
XM 050 5ch
CHANNEL: Channel name
CAT: Category name
NAME: Artist name
TITLE: Song title
1Press the [Receiver] button, fol-
lowed by the [Setup] button.
2Use the Up and Down [ ]/[ ]
buttons to select “4. Input
Setup,” and then press [Enter].
3Use the Up and Down [ ]/[ ]
buttons to select “3. XM Antenna
Aiming,” and then press [Enter].
4Adjust the position of the XM
antenna so that the Satellite sig-
nal strength bar is as long as
possible.
If you can’t receive a “Satellite” signal,
adjust your XM antenna so that the
“Terrestrial” signal strength bar is as
long as possible.
Terrestrial signals are only available in
certain areas. So long as the signal
strength is good, you can enjoy XM
Radio by using either satellite or terres-
trial reception.
Press the Down [ ] button to display
the “Terrestrial” signal strength bar on
the display.
5When you’ve finished, press the
[Setup] button.
Setup closes.
4-3.Antenna Aiming
---------TUNER----------
a.Satellite
[
--------------------
]
b.Terrestrial
[
------------------------------
]

52
Listening to the Radio—Continued
You can store a combination of up to 40 of your favorite
AM, FM, and XM radio stations.
Selecting Presets
Deleting Presets
Presetting AM, FM, and XM Stations
1Tune into the AM, FM, or XM sta-
tion you want to store as a pre-
set.
2Press the [Memory] button.
The MEMORY indicator appears and
the preset number flashes.
3While the MEMORY indicator is
displayed (about 8 seconds), use
the Preset [ ]/[ ] buttons to
select a preset from 1 through 40.
4Press the [Memory] button again
to store the station or channel.
The station or channel is stored and the
preset number stops flashing.
Repeat this procedure for all of your
favorite AM/FM radio stations and XM
channels.
2, 4 3
1To select a preset, use the Preset
[ ]/[ ] buttons, or the remote
controller’s CH [+/–] button.
1Select the preset that you want to
delete.
See the previous section.
2While holding down the [Mem-
ory] button, press the
[Tuning Mode] button.
The preset is deleted and its number
disappears from the display.
1
1
2

53
Using the Multichannel DVD Input
The multichannel DVD input is for connecting a compo-
nent with a 5.1/7.1-channel analog audio output, such as
a DVD player, DVD-Audio/SACD-capable player, or an
MPEG decoder. See page 26 for hookup information.
Input Channel
If you’ve connected a 7.1-channel audio output to the
multichannel DVD input, select 7.1ch. If you’ve con-
nected a 5.1-channel audio output, select 5.1ch.
Subwoofer Sensitivity
Some DVD players output the LFE channel from their
subwoofer output at 15 dB higher than normal. You can
change the subwoofer sensitivity to match your DVD
player. Note that this setting only affects signals con-
nected to the SUBWOOFER input jack of the multichan-
nel DVD input.
You can select 0 dB, +5 dB, +10 dB, or +15 dB.
If you find that your subwoofer is too loud, try the
+10 dB or +15 dB setting.
Using the Multichannel DVD Input
Press the [Receiver] Remote
Mode button, followed by the
[Multi CH] button.
The MULTI CH indicator appears on
the display.
Audio from the multichannel DVD
input will now be used for the DVD
input source.
Receiver
Multi CH
Setup
Enter
MULTI CH indicator
Multichannel DVD Input Settings
1While the DVD input is selected,
press the [Receiver] Remote
Mode button, followed by the
[Setup] button.
The main menu appears onscreen.
2Use the Up and Down [ ]/[ ]
buttons to select “4. Input Setup,”
and then press [Enter].
Use the Up and Down [ ]/[ ]
buttons to select “2. MULTICH,”
and then press [Enter].
The MULTICH menu appears.
3Use the Up and Down [ ]/[ ]
buttons to select the settings,
and use the Left and Right
[]/[ ] buttons to change them.
The settings are explained below.
4Press the [Setup] button.
Setup closes.
3.XM Antenna Aiming
4-2.MULTICH
-----------DVD----------
a.Input Channel:5.1ch
b.Subwoofer Sensitivity
: 0dB

54
Common Functions
This section explains functions that can be used with any
input source.
You can adjust the brightness of the display.
You can adjust the volume of each speaker while listen-
ing to an input source. These temporary adjustments are
cancelled when the AV receiver is set to Standby.
Notes:
•You cannot use this function while the AV receiver is
muted.
• Speakers that are set to No or None in the Speaker
Configuration cannot be adjusted.
■Headphones
While a pair of headphones is connected, you can adjust
the volume of each headphone speaker, from –12 dB to
+12 dB each.
• These settings are stored when the AV receiver is set
to Standby.
You can temporarily mute the output of the AV receiver.
To unmute the AV receiver, press the remote control-
ler’s [Muting] button again, or adjust the volume. The
output is unmuted and the MUTING indicator goes off.
Muting is cancelled when the AV receiver is set to
Standby.
Tip:
You can choose how much the output is muted by using
the Muting Level preference (see page 73).
Setting the Display Brightness
Press the [Dimmer] button
repeatedly to select: Normal,
Dim, Dimmer.
Muting
CH Sel Level – +
Sleep
Dimmer
Display
Phones Dimmer Display
Press
[Receiver]
first
AV receiver
Remote
controller
Adjusting Speaker Levels
1Use the remote controller’s
[CH Sel] button to select each
speaker, and use the [Level–] and
[Level+] buttons to adjust the vol-
ume.
You can adjust the volume of each
speaker from –12 dB to +12 dB
(–15 dB to +12 dB for the subwoofer).
Muting the AV Receiver
Press the remote controller’s
[Muting] button.
The output is muted and the MUTING
indicator flashes on the display.

55
Common Functions—Continued
With the sleep timer, you can set the AV receiver so that
it turns off automatically after a specified period.
To cancel the sleep timer, press the [Sleep] button
repeatedly until the SLEEP indicator disappears.
To check the remaining sleep time, press the [Sleep]
button. Note that if you press the [Sleep] button while the
sleep time is being displayed, you’ll shorten the sleep
time by 10 minutes.
For private listening, you can connect a pair of stereo
headphones (1/4-inch phone plug) to the AV receiver’s
Phones jack.
Notes:
•Always turn down the volume before connecting your
headphones.
•The speakers are turned off while the headphones plug
is inserted in the Phones jack. (The Zone 2 speakers
are unaffected.)
•When you connect a pair of headphones, the listening
mode is set to Stereo, unless it was set to Mono, Ste-
reo, or Direct, in which case it stays the same.
You can display various information about the current
input source as follows.
The following information can typically be displayed:
*If the input signal is analog, no format information is
displayed. If the input signal is PCM, the sampling fre-
quency is displayed. If the input signal is digital but not
PCM, the signal format is displayed.
If the input signal is multichannel PCM, the sampling
frequency and signal format will be displayed. Informa-
tion is displayed for about 3 seconds, then the previous
display reappears.
Interpreting Surround Channel Information
A: The number of front channels (front left, front right,
and center).
B: The number of surround channels (surround left and
surround right). If there’s surround back channel
information, this number will be 3.
C: LFE channel for subwoofer (1 means yes).
Using the Sleep Timer
Press the remote controller’s
[Sleep] button repeatedly to
select the required sleep time.
You can set the sleep time from 90 to 10
minutes in 10 minute steps.
The SLEEP indicator appears on the
display when the sleep timer has been
set, as shown. The specified sleep time
appears on the display for about 5 sec-
onds, then the previous display reap-
pears.
Using Headphones
SLEEP indicator
Displaying Source Information
Press the [Display] button
repeatedly to cycle through the
available information.
Remote
controller
AV receiver
Input source &
volume
Signal format*
or sampling
frequency
Input source &
listening mode
ABC

56
Using the Listening Modes
For a description of each listening mode, see “About the
Listening Modes” on page 58.
Selecting on the AV Receiver
■[Stereo] button
This button selects the Stereo listening mode.
■Listening Mode [ ]/[ ] buttons
Pressing these buttons repeatedly cycles through all
of the listening modes that can be used with the cur-
rent input source.
Selecting with the Remote Controller
■[Stereo] button
This button selects the Stereo listening mode.
■[Surround] button
This button selects the Dolby Digital and DTS listen-
ing modes.
■Listening Mode [ ]/[ ] buttons
Pressing these buttons repeatedly cycles through all
of the listening modes that can be used with the cur-
rent input source.
■[Direct] button
This button selects the Direct listening mode.
■[THX] button
This button selects the THX listening modes.
■[All ST] button
This button selects the All Channel Stereo listening
mode.
Selecting the Listening Modes
• The Dolby Digital and DTS listening modes
can only be selected if your DVD player is
connected to the AV receiver with a digital
audio connection (coaxial, optical, or HDMI).
•Listening mode availability depends on the
format of the current input signal.
• While a pair of headphones is connected,
you can only select the Mono, Direct, or Ste-
reo listening mode.
Stereo
Listening Mode
,
Stereo
Direct THX
All ST
Surround

57
Using the Listening Modes—Continued
The following table shows which listening modes can be used with each input signal format.
: Only available on 6.1/7.1-channel playback systems. Not available while the ZONE 2 SPEAKERS terminals are
being used.
: Only available on 7.1-channel playback systems. Not available while the ZONE 2 SPEAKERS terminals are
being used.
Source format
Listening mode
Analog,
PCM*1
*1. In the Direct listening mode, 32 kHz, 44.1 kHz, and 48 kHz PCM is processed at 64 kHz, 88.2 kHz, and 96 kHz respectively. In listening modes
other than Direct and Stereo, 96 kHz PCM is processed at 48 kHz.
Dolby Digital DTS/DTS 96/24*2
*2. In listening modes other than Direct, Stereo, and DTS 96/24, DTS 96/24 sources are processed as normal DTS.
Multich
analog,
Multich
PCM*3
*3. The Multich listening mode cannot be used with 176.4/192 kHz PCM sources connected to an HDMI IN.
3/2.1
2/2.1 2/0 1/0, 1+1 Other 3/2.1
2/2.1 2/0 DTS-ES
Discrete Matrix
CD, TV,
radio,
cassette,
etc.
DVD, DTV, etc. DVD, CD, etc. DVD
Direct
Stereo ✔✔✔✔✔✔✔ ✔ ✔
Mono ✔✔✔✔✔✔✔ ✔
Multich ✔
PLIIx Movie/Music/Game *4
Neo:6 Cinema
Neo:6 Music *5
*4. If the Surr Back parameter is set to None, or the ZONE 2 SPEAKERS terminals are being used, normal Pro Logic II is used.
*5. Available only when surround speakers are connected.
✔✔ ✔
Dolby
Dolby D ✔✔
Dolby D EX
Dolby D+PLIIx Music ✔
Dolby D+PLIIx Movie ✔
DTS
DTS, DTS 96/24 ✔✔*6
*6. If the Surr Back setting is set to None, or the ZONE 2 SPEAKERS terminals are being used, normal DTS is used.
DTS-ES Discrete ✔
DTS-ES Matrix ✔
DTS+Neo:6
DTS+Dolby EX
DTS+PLIIx Music
✔
DTS+PLIIx Movie ✔
THX*5
THX Cinema ✔✔✔ ✔✔✔ ✔
THX Surround EX ✔✔
THX Select2 Cinema
THX Music mode ✔ ✔
THX Games mode ✔ ✔ ✔ ✔ ✔
Onkyo
Original
DSP
Mono Movie
Orchestra
Unplugged
Studio-Mix
TV Logic
All Ch Stereo
Full Mono
✔✔✔✔✔✔✔ ✔
*5
Tip: To check the format of the digital input signal, see “Displaying Source Information” on page 55.

58
Using the Listening Modes—Continued
The AV receiver’s listening modes can transform your
listening room into a movie theater or concert hall, with
high fidelity and stunning surround sound.
Direct
In this mode, audio from the input source is output
directly with minimal processing, providing high-fidel-
ity reproduction. All of the source’s audio channels are
output as they are.
Stereo
Sound is output by the front left and right speakers.
Mono
Use this mode when watching an old movie with a mono
soundtrack, or use it with the foreign language
soundtracks recorded in the left and right channels of
some movies. It can also be used with DVDs or other
sources containing multiplexed audio, such as karaoke
DVDs.
Dolby Pro Logic IIx
This mode expands any 2-channel source for 7.1-chan-
nel playback. It provides a very natural and seamless sur-
round-sound experience that fully envelops the listener.
As well as music and movies, video games can also ben-
efit from the dramatic spatial effects and vivid imaging.
If you’re not using any surround back speakers, Dolby
Pro Logic II will be used instead of Dolby Pro Logic IIx.
• PLIIx Movie
Use this mode with any stereo or TV, DVD, VHS.
• PLIIx Music
Use this mode with any stereo or Dolby Surround
(Pro Logic) music source (e.g., CD, radio, cassette,
TV, VHS, DVD).
• PLIIx Game
Use this mode with video games, especially those
that bear the Dolby Pro Logic II logo.
Dolby Digital
Use this mode with DVDs that bear the
Dolby Digital logo and Dolby Digital TV
broadcasts. This is the most common digital surround-
sound format, and it’ll put you right in the middle of the
action, just like being in a movie theater or concert hall.
Dolby Digital EX, DTS+Dolby EX
These modes expand 5.1-channel Dolby
Digital and DTS sources for 6.1/7.1-channel
playback. They’re especially suited to Dolby
Digital EX soundtracks that include a
matrix-encoded surround back channel. The additional
channel adds an extra dimension and provides an envel-
oping surround sound experience, perfect for rotating
and fly-by sound effects. Use them with DVDs that bear
the Dolby Digital or DTS logo.
Dolby Digital+PLIIx Music, DTS+PLIIx Music
These modes use the Pro Logic IIx Music
mode to expand 5.1-channel Dolby Digital
and DTS sources for 6.1/7.1-channel play-
back. Use them with Dolby Digital or DTS 5.1 music
sources (e.g., DVD and Dolby Digital TV broadcasts).
Dolby Digital+PLIIx Movie, DTS+PLIIx Movie
These modes use the Pro Logic IIx Movie
mode to expand 5.1-channel Dolby Digital
and DTS sources for 7.1-channel playback.
Use them with Dolby Digital and DTS 5.1
movies (e.g., DVD and select digital TV broadcasts).
DTS
The DTS digital surround-sound format supports
up to 5.1 discrete channels and uses less com-
pression for high-fidelity reproduction. Use it
with DVDs and CDs that bear the DTS logo.
DTS 96/24
This mode is for use with DTS 96/24
sources. This is high-resolution DTS with a
96 kHz sampling rate and 24-bit resolution, providing
superior fidelity. Use it with DVDs that bear the DTS
96/24 logo.
DTS-ES Discrete
This mode is for use with DTS-ES Discrete
soundtracks that use a discrete surround-
back channel for true 6.1/7.1-channel playback. The
seven totally separate audio channels provide better spa-
tial imaging and 360-degree sound localization, perfect
for sounds that pan across the surround channels. Use it
with DVDs that bear the DTS-ES logo, especially those
with a DTS-ES Discrete soundtrack.
DTS-ES Matrix
This mode is for use with DTS-ES Matrix
soundtracks that use a matrix-encoded
back-channel for 6.1/7.1-channel playback. Use it with
DVDs that bear the DTS-ES logo.
DTS NEO:6
This mode expands any 2-channel source for 6.1-chan-
nel playback. It uses six full-bandwidth channels of
matrix decoding for matrix-encoded material, providing
a very natural and seamless surround sound experience
that fully envelops the listener.
• NEO:6 Cinema
Use this mode with any stereo movie (e.g., TV,
DVD, VHS).
• NEO:6 Music
Use this mode with any stereo music source (e.g.,
CD, radio, cassette, TV, VHS, DVD).
DTS+Neo:6
This mode uses Neo:6 to expand 5.1-channel
DTS sources for 6.1/7.1-channel playback. Use it
with DVDs that bear the DTS logo and feature a
5.1-channel soundtrack.
About the Listening Modes

59
Using the Listening Modes—Continued
THX
Founded by George Lucas, THX develops stringent stan-
dards that ensure movies are reproduced in movie the-
aters and home theaters just as the director intended.
• THX Cinema
This mode is for watching movies, which are typi-
cally recorded and edited on the assumption that they
will be played in a sizable place like a movie theater.
It carefully optimizes the tonal and spatial character-
istics of the soundtrack for reproduction in the
smaller home-theater environment. It can be used
with 2-channel sources processed with other for-
mats, and multichannel sources. Surround back
speaker output depends on the source material and
the selected listening mode.
• THX Select2 Cinema
This mode expands Dolby Digital and DTS 5.1-
channel sources for 7.1-channel playback. It does
this by analyzing the composition of the surround
source, optimizing the ambient and directional
sounds to produce the surround back channel output.
This is a new and improved mode especially for
home theater use.
• THX Music Mode
This mode is designed for use with music. It expands
Dolby Digital and DTS 5.1-channel sources for 7.1-
channel playback.
• THX Games Mode
This mode is designed for use with video games.
• THX Surround EX
This mode expands Dolby Digital and DTS 5.1-
channel sources for 6.1/7.1-channel playback. It’s
especially suited to Dolby Digital EX sources. THX
Surround EX, also known as Dolby Digital Surround
EX, is a joint development between Dolby Laborato-
ries and THX Ltd.
Onkyo Original DSP Modes
Mono Movie
This mode is suitable for old movies and other mono
sources. The center speaker outputs the sound as it is,
while reverb is applied to the sound output by the other
speakers, giving presence to even mono material.
Orchestra
Suitable for classical or operatic music, this mode
emphasizes the surround channels in order to widen the
stereo image and simulates the natural reverberation of a
large hall.
Unplugged
Suitable for acoustic instruments, vocals, and jazz, this
mode emphasizes the front stereo image, giving the
impression of being right in front of the stage.
Studio-Mix
Suitable for rock or pop music, listening to music in this
mode creates a lively sound field with a powerful acous-
tic image, like being at a club or rock concert.
TV Logic
This mode adds realistic acoustics to TV shows pro-
duced in a TV studio, surround effects to the entire
sound, and clarity to voices.
All Ch Stereo
Ideal for background music, this mode fills the entire lis-
tening area with stereo sound from the front, surround,
and surround back speakers.
Full Mono
In this mode, all speakers output the same sound in
mono, so the sound you hear is the same regardless of
where you are within the listening room.

60
Recording
This section explains how to record the input source and
how to record audio and video from separate sources.
Notes:
•The surround sound and DSP listening modes cannot
be recorded.
• Copy-protected DVDs cannot be recorded.
• Sources connected to the multichannel DVD input
cannot be recorded.
•Various restrictions apply to digital recording. Refer to
the manuals supplied with your digital recording
equipment for more details.
•Digital input signals are output by only the digital out-
puts, and analog input signals are output by only the
analog outputs. There is no internal conversion from
digital to analog or vice versa.
• DTS signals will be recorded as noise, so don’t
attempt analog recording of DTS CDs or LDs.
Audio sources can be recorded to a recorder (e.g., cas-
sette deck, CDR, MD) connected to the TAPE OUT or
DIGITAL OPTICAL OUT jacks. Video sources can be
recorded to a video recorder (e.g., VCR, DVD recorder)
connected to the to VIDEO 1 OUT or VIDEO 2 OUT
jacks. See pages 22 to 36 for hookup information.
Note:
• If you select another input source during recording,
that input source will be recorded.
You can overdub audio onto your video recordings by
simultaneously recording audio and video from two sep-
arate sources. This is possible because only the audio
source is switched when an audio-only input source,
such as TAPE, TUNER, or CD, is selected, the video
source remains the same.
In the following example, audio from the CD player con-
nected to the CD IN and video from the camcorder con-
nected to the Video 4 Input Video jack are recorded by
the VCR connected to the VIDEO 1 OUT jacks.
Recording the Input Source
1Use the input selector buttons to
select the source that you want
to record.
See “Which Connections Should I
Use?” on page 23 to see which signals
can be output and recorded.
You can watch the source while record-
ing. The AV receiver’s Volume control
has no effect on recording.
2On your recorder, start record-
ing.
3On the source component, start
playback.
Remote
controller
Recording Audio and Video from
Separate Sources
1Prepare the camcorder and CD player for
playback.
2Prepare the VCR for recording.
3Press the [Video 4] input selector button.
4Press the [CD] input selector button.
This selects the CD player as the audio source but
leaves the camcorder as the video source.
5Start recording on the VCR, then start
playback on the camcorder and CD player.
Video from the camcorder and audio from the CD
player are recorded by the VCR.
Camcorder
VCRCD player
video signal
audio signal

61
Onscreen Setup Menus
The onscreen setup menus are displayed on the connected TV (not via the HDMI OUT) and provide a convenient way
to change the AV receiver’s settings, which are arranged into two groups: First Time Setup and Advanced Setup.
To get your system up and running, you must complete the First Time Setup settings. The Advanced Setup settings are
more detailed and allow you to tailor the AV receiver to suit your requirements.
About the Onscreen Setup Menus
Initial Setup
0.HDMI Video
1.Component Video
2.Digital Input
Advanced Setup
3.Speaker Setup
4.Input Setup
5.Listening Mode Preset
6.Audio Adjust
7.Preference
8.Hardware Setup
3.Speaker Setup
------------------------
1.Speaker Impedance
2.Speaker Configuration
3.Speaker Distance
4.Level Calibration
5.THX Audio Setup
6.Equalizer Settings
4.Input Setup
---------VIDEO1---------
1.Character Edit
5.Listening Mode Preset
------------------------
1.DVD
2.VIDEO1
3.VIDEO2
4.VIDEO3
5.VIDEO4
6.TAPE
7.TUNER
8.CD
9.PHONO
6.Audio Adjust
------------------------
1.Tone Control
2.PL x/Neo:6
3.Dolby Digital
4.LFE Level
5.Mono/Multiplex
7.Preference
------------------------
1.IntelliVolume
2.Volume Setup
3.OSD Setup
4.OSD Position
5.12V Trigger A Setup
6.12V Trigger B Setup
7.12V Trigger C Setup
8.HDMI Setup
9.Lock Setup
8.Hardware Setup
------------------------
a.PoweredZone2:NotAct
b.Zone2 Out :Fixed
c.TV Format :Auto
d.AM Freq. Step: 9kHz
e.Remote ID :1
p.41
p.42
p.43
p.44
p.66 p.71
p.72
p.65
p.62 p.64
p.73 p.74
p.79
p.75
p.45
Main menu
First Time Setup Advanced Setup
Submenu

62
Adjusting the Listening Modes
With the Re-EQ function, you can correct a soundtrack
whose high-frequency content is too harsh, making it
more suitable for home theater viewing.
This function can be used with the following listening
modes: Dolby Digital, Dolby Digital EX, Dolby Pro
Logic II Movie, Dolby Pro Logic IIx Movie, DTS, DTS-
ES, DTS Neo:6 Cinema, DTS 96/24, THX Cinema,
THX Surround EX, THX Select2 Cinema, and Multi-
channel.
The Audio Adjust menu has various settings for adjust-
ing the sound and listening modes.
Using the Re-EQ Function
1Press the [Receiver] Remote
Mode button, followed by the [Re-
EQ] button.
Press the [Re-EQ] button again to turn
off the Re-EQ function.
Setup
Receiver
L Night
Re-EQ
Enter
Audio Adjust Menu
1Press the [Receiver] Remote
Mode button, followed by the
[Setup] button.
The main menu appears onscreen.
2Use the Up and Down [ ]/[ ]
buttons to select “6. Audio
Adjust,” and then press [Enter].
The Audio Adjust menu appears.
3Use the Up and Down [ ]/[ ]
buttons to select a setting, and
then press [Enter].
The menu for the selected setting
appears.
4Use the Up and Down [ ]/[ ]
buttons to select an option, and
use the Left and Right [ ]/[ ]
buttons to change it.
The Audio Adjust settings are
explained on the next page.
5When you’ve finished, press the
[Setup] button.
Setup closes.
6.Audio Adjust
------------------------
1.Tone Control
2.PL x/Neo:6
3.Dolby Digital
4.LFE Level
5.Mono/Multiplex

63
Adjusting the Listening Modes—Continued
Tone Control Settings
You can adjust the bass and treble for the front speakers.
The tone control circuits are bypassed in the Direct lis-
tening mode.
■Bass
You can boost or cut low-frequency sounds output by the
front speakers from –10 dB to +10 dB in 1 dB steps.
■Treble
You can boost or cut high-frequency sounds output by
the front speakers from –10 dB to +10 dB in 1 dB steps.
Setting the Bass and Treble on the AV Receiver:
Notes:
•The AV receiver’s Tone buttons cannot be used in the
Direct listening mode.
•The tone control settings do not apply to the THX lis-
tening modes.
PL IIx and Neo:6 Settings
PL IIx Music (2 ch only)
These settings only apply to 2-channel (stereo) sources.
■Panorama
With this setting, you can broaden the width of the front
stereo image when using the Pro Logic II Music or Pro
Logic IIx Music listening mode.
On: Panorama function on.
Off: Panorama function off (default).
■Dimension
With this setting, you can move the sound field forward
or backward when using the Pro Logic II Music or Pro
Logic IIx Music listening mode. The default value is 3.
Higher settings move the sound field forward. Lower set-
tings move it backward. It can be adjusted from 0 to 6.
If the stereo image feels too wide, or there’s too much
surround sound, move the sound field forward to
improve the balance. Conversely, if the stereo image
feels like it’s in mono, or there’s not enough surround
sound, move it backward.
■Center Width
With this setting, you can adjust the width of the sound
from the center speaker when using the Pro Logic II
Music or Pro Logic IIx Music listening mode. Normally
if you’re using a center speaker, the center channel sound
is output by only the center speaker. (If you’re not using
a center speaker, the center channel sound will be distrib-
uted to the front left and right speakers to create a phan-
tom center). This setting adjusts the front left, right, and
center mix, allowing you to adjust the weight of the cen-
ter channel sound. It can be adjusted from 0 to 7 (default
value is 3).
Neo:6 Music
■Center Image
The DTS Neo:6 Music listening mode creates 6-channel
surround sound from 2-channel (stereo) sources. With
this setting, you can specify by how much the front left
and right channel output is attenuated in order to create
the center channel. It can be adjusted from 0 to 5 (default
value is 3). This setting is unavailable if no surround
speakers are connected.
When set to 0, the front left and right channel output is
attenuated by half (–6 dB), giving the impression that the
sound is located centrally. This setting works well when
the listening position is considerably off center. When
set to 5, the front left and right channels are not attenu-
ated, maintaining the original stereo balance.
1Press the AV receiver’s [Tone]
button repeatedly to select either
Bass or Treble.
2Use the Tone [–]/[+] buttons to
adjust.
21

64
Adjusting the Listening Modes—Continued
Dolby Digital Settings
■Dolby EX
This setting determines how Dolby Digital EX signals
are handled. This setting is unavailable if no surround
back speakers are connected or the ZONE 2 SPEAKERS
terminals are being used (page 78).
Auto: Dolby Digital EX can be selected from
among the Dolby listening modes, and THX
Surround EX can be selected from among the
THX listening modes.
Manual: You can select listening modes in accordance
with the table on page 57.
■Late Night
With the Late Night function, you can reduce the
dynamic range of Dolby Digital material so that you can
still hear quiet parts even when listening at low volume
levels—ideal for watching movies late at night when you
don’t want to disturb anyone.
Off: Late Night function off.
Low: Small reduction in dynamic range.
High: Big reduction in dynamic range.
Setting Late Night with the Remote Controller
The remote controller can be used to set the Late Night
function only when the input source is Dolby Digital.
Notes:
• The effect of the Late Night function depends on the
Dolby Digital material that you are playing, and with
some material there will be little or no effect.
• The Late Night function is set to Off when the AV
receiver is set to Standby.
LFE Level Setting
With this setting, you can set the level of the LFE (Low
Frequency Effects) channel for Dolby Digital, DTS,
MCH PCM (HDMI IN), and MCH Ana (multichannel
DVD input). The level can be set to –∞, –20 dB, –10 dB,
or 0 dB (default).
If you find that the low-frequency effects are too loud
when using one of these sources, set the level to –20 dB
or –∞ dB.
Mono/Multiplex Settings
Mono
■Input Ch
This setting determines which channel is output when
the Mono listening mode is used with a stereo source.
Auto L+R: Both the left and right channels are output
(default).
Left: Only the left channel is output.
Right: Only the right channel is output.
■Output Sp
This setting determines which speakers output mono
audio when the Mono listening mode is selected.
Front: Mono audio is output from the front left and
right speakers.
Center: Mono audio is output from the center speaker
(default).
Multiplex
■Multiplex
This setting determines which channel of a stereo multi-
plex source is output. Use it to select audio channels or
languages with multiplex sources, multilingual TV
broadcasts, and so on.
Main: The main channel is output (default).
Sub: The sub channel is output.
Main/Sub: Both the main and sub channels are out-
put.
Press the [Receiver] Remote
Mode button, and then press the
[L Night] button repeatedly to
select: Off, Low, or High.

65
Adjusting the Listening Modes—Continued
You can specify a default listening mode for each signal
format supported by each input selector. The AV receiver
will then automatically select that listening mode based
on the format of the input signal. You can select other
listening modes while listening to a source, but the
default listening mode specified here will be used next
time you turn on the AV receiver.
Note:
This procedure can also be performed on the AV receiver
by using its [Setup] button, arrow buttons, and [Enter]
button.
Ana/PCM: Specifies the default listening mode for ana-
log sources and PCM digital audio sources.
Dolby D: Specifies the default listening mode for Dolby
Digital sources.
DTS: Specifies the default listening mode for DTS
sources.
D.F. 2ch: Specifies the default listening mode for
2-channel (2/0) stereo sources in a digital format, such as
Dolby Digital and DTS.
D.F. Mono: Specifies the default listening mode for
mono sources in a digital format, such as Dolby Digital
and DTS.
176.4/192 kHz: Specifies the default listening mode for
high resolution 176.4 kHz and 192 kHz digital audio
sources such as DVD-Audio.
MCH PCM: Specifies the default listening mode for
multichannel PCM sources input via a HDMI IN, such as
DVD-Audio.
MCH Ana: Specifies the default listening mode for the
analog multichannel DVD input. This option is only
available for the “1. DVD” input selector.
Default Listening Modes
1Press the [Receiver] Remote
Mode button, followed by the
[Setup] button.
The main menu appears onscreen.
2Use the Up and Down [ ]/[ ]
buttons to select “5. Listening
Mode Preset,” and then press
[Enter].
The Listening Mode Preset menu
appears.
3Use the Up and Down [ ]/[ ]
buttons to select an input selec-
tor, and then press [Enter].
The options for that input selector
appear.
For the Tuner input selector, the only
signal format is “Ana/PCM.”
5.Listening Mode Preset
------------------------
1.DVD
2.VIDEO1
3.VIDEO2
4.VIDEO3
5.VIDEO4
6.TAPE
7.TUNER
8.CD
9.PHONO
5-1.ListeningMode Preset
---------VIDEO1---------
a.Ana/PCM
:Last Valid
b.Dolby D
:Last Valid
c.DTS
:Last Valid
4Use the Up and Down [ ]/[ ]
buttons to select a signal format,
and then use the Left and Right
[ ]/[ ] buttons to select a lis-
tening mode.
Only listening modes compatible with
each signal format can be selected.
The signal formats are explained below.
5When you’ve finished, press the
[Setup] button.
Setup closes.

66
Advanced Setup
This section explains how to check the speaker settings
and how to set them manually, which is useful if you
change a speaker after performing the automatic speaker
setup.
Some speaker settings are set automatically by the Auto-
matic Speaker Setup function (see page 38).
Speaker Configuration
With these settings, you can specify which speakers are
connected and a crossover frequency for each speaker.
The following crossover frequencies can be specified:
Full Band, 40 Hz, 50 Hz, 60 Hz, 70 Hz, 80 Hz (THX),
90 Hz, 100 Hz, 110 Hz, 120 Hz, 130 Hz, 150 Hz,
200 Hz.
Specify Full Band for speakers that can output low-fre-
quency bass sounds adequately, for example, speakers
with a good sized woofer. For smaller speakers, specify
a crossover frequency. Sounds below the crossover fre-
quency will be output by the subwoofer instead of the
speaker. Refer to your speakers’ manuals to determine
the optimum crossover frequencies.
If you’re using THX-certified speakers, specify
80 Hz (THX) for all speakers.
Speaker Setup
1Press the [Receiver] Remote
Mode button, followed by the
[Setup] button.
The main menu appears onscreen.
Setup
Receiver
Enter
These settings are set automatically by the Automatic
Speaker Setup function (see page 38).
2Use the Up and Down [ ]/[ ]
buttons to select “3. Speaker
Setup,” and then press [Enter].
The Speaker Setup menu appears.
3Use the Up and Down [ ]/[ ]
buttons to select “Speaker Con-
figuration,” and then press
[Enter].
The Speaker Config menu appears.
4Use the Up and Down [ ]/[ ]
buttons to select “a. Subwoofer,”
and then use the Left and Right
[ ]/[ ] buttons to select:
Yes: Select if a subwoofer is con-
nected.
No: Select if no subwoofer is con-
nected.
5Use the Up and Down [ ]/[ ]
buttons to select “b. Front,” and
then use the Left and Right
[ ]/[ ] buttons to select a
crossover frequency.
Note:
• If the Subwoofer setting in step 4 is
set to No, this is fixed at Full Band.
6Use the Up and Down [ ]/[ ]
buttons to select “c. Center,” and
then use the Left and Right
[ ]/[ ] buttons to select a
crossover frequency.
If no center speaker is connected, select
None.
Note:
• If the Front setting in step 5 is set to
anything other than Full Band, Full
Band cannot be selected here.
3-2.Speaker Config
------------------------
a.Subwoofer :Yes
b.Front :80Hz(THX)
c.Center :80Hz(THX)
d.Surround :80Hz(THX)
e.SurrBack :80Hz(THX)
f.SurrBack Ch :2ch
g.LPF of LFE
:80Hz(THX)
h.Subwoofer Mode
:-------------

67
Advanced Setup—Continued
Low-Pass Filter for the LFE Channel
With this setting, you can specify the cutoff frequency of
the LFE channel’s low-pass filter (LPF), which can be
used to filter out unwanted hum. The LPF only applies to
sources that use the LFE channel.
*If you are using THX-certified speakers, select 80 Hz (THX).
Subwoofer Mode
With this setting, you can boost bass output by feeding
front left and right channel bass sounds to the subwoofer.
This setting can only be made if the Subwoofer setting in
step 4 is set to Yes, and the Front setting in step 5 is set
to Full Band.
*If you are using THX-certified speakers, select LFE only
(THX).
Note:
• These procedures can also be performed on the AV
receiver by using its [Setup] button, arrow buttons, and
[Enter] button.
7Use the Up and Down [ ]/[ ]
buttons to select “d. Surround,”
and then use the Left and Right
[ ]/[ ] buttons to select a
crossover frequency.
If no surround left and right speakers
are connected, select None.
Note:
• If the Front setting in step 5 is set to
anything other than Full Band, Full
Band cannot be selected here.
8Use the Up and Down [ ]/[ ]
buttons to select “e. SurrBack,”
and then use the Left and Right
[ ]/[ ] buttons to select a
crossover frequency.
If no surround back speakers are con-
nected, select None.
Notes:
•If the Surround setting in step 7 is set
to None, this setting cannot be
selected.
•If the Surround setting in step 7 is set
to anything other than Full Band,
Full Band cannot be selected here.
9Use the Up and Down [ ]/[ ]
buttons to select “f. SurrBack
Ch,” and then use the Left and
Right [ ]/[ ] buttons to select:
1ch: Select if one surround back
speaker is connected.
2ch: Select if two (left and right)
surround back speakers are
connected.
Continue with step 10 in the next col-
umn.
10 Use the Up and Down [ ]/[ ]
buttons to select “g.LPF of LFE,”
and then use the Left and Right
[ ]/[ ] buttons to select a low-
pass filter frequency.
The following low-pass filter frequen-
cies can be selected: 80 Hz (THX)
(default), 90 Hz, 100 Hz, 110 Hz, or
120 Hz.
Continue with step 11 below.
11 Use the Up and Down [ ]/[ ]
buttons to select “h. Subwoofer
Mode,” and then use the Left and
Right [ ]/[ ] buttons to select:
LFE only (THX): The subwoofer only
outputs the LFE channel.
Double Bass: In addition to LFE chan-
nel sounds, the subwoofer outputs front
left and right channel bass sounds.
12 Press the [Setup] button.
Setup closes.
This setting is not set automatically by the Automatic
Speaker Setup function (see page 38).
This setting is not set automatically by the Automatic
Speaker Setup function (see page 38).

68
Advanced Setup—Continued
Speaker Distance
With these settings, you can specify the distance from
each speaker to the listening position.
Note:
• This procedure can also be performed on the AV
receiver by using its [Setup] button, arrow buttons, and
[Enter] button.
1Press the [Receiver] Remote
Mode button, followed by the
[Setup] button.
The main menu appears onscreen.
2Use the Up and Down [ ]/[ ]
buttons to select “3. Speaker
Setup,” and then press [Enter].
The Speaker Setup menu appears.
3Use the Up and Down [ ]/[ ]
buttons to select “Speaker Dis-
tance,” and then press [Enter].
The Speaker Distance menu appears.
Note:
Speakers that you set to No or None on
the Speaker Config menu (page 66)
cannot be selected.
These settings are set automatically by the Automatic
Speaker Setup function (see page 38).
3-3.Speaker Distance
------------------------
a.Unit :feet
b.Left :12.0ft
c.Center :12.0ft
d.Right :12.0ft
e.Surround R : 7.0ft
f.SurrBack R : 7.0ft
g.SurrBack L : 7.0ft
h.Surround L : 7.0ft
i.Subwoofer :12.0ft
4Use the Up and Down [ ]/[ ]
buttons to select “a. Unit,” and
then use the Left and Right
[ ]/[ ] buttons to select:
feet: Select if you want to enter
distances in feet. Can be set
from 1 to 30 feet in 0.5-foot
steps.
meters: Select if you want to enter
distances in meters. Can be
set from 0.3 to 9 meters in
0.15-meter steps.
5Use the Up and Down [ ]/[ ]
buttons to select each speaker
and then use the Left and Right
[ ]/[ ] buttons to specify the
distance.
Specify the distance from the speaker
to your listening position.
6Repeat step 5 for all speakers.
7Press the [Setup] button.
Setup closes.

69
Advanced Setup—Continued
Speaker Level Calibration
With these settings, you can adjust the level of each
speaker while listening to the test tone so that the volume
of each speaker is the same at the listening position.
Notes:
•The speakers cannot be calibrated while the output of
the AV receiver is muted or a pair of headphones is
connected.
• Because the AV receiver supports THX, the test
tone is output at the standard level of 0 dB (abso-
lute volume setting 82). If you normally listen at
volume settings below this, be careful because the
test tone will be much louder.
Note:
• The speaker levels can also be changed by using the
dedicated buttons on the remote controller. Press the
[Test Tone] button to output the test tone. Use the [CH
Sel] button to select each speaker, and use the [Level–]
and [Level+] buttons to adjust the level.
1Press the [Receiver] Remote
Mode button, followed by the
[Setup] button.
The main menu appears onscreen.
2Use the Up and Down [ ]/[ ]
buttons to select “3. Speaker
Setup,” and then press [Enter].
The Speaker Setup menu appears.
These settings are set automatically by the Automatic
Speaker Setup function (see page 38).
3Use the Up and Down [ ]/[ ]
buttons to select “Level Calibra-
tion,” and then press [Enter].
The Level Calibration menu appears
and the pink noise test tone is output by
the front left speaker.
Note:
Speakers that you set to No or None on
the Speaker Config menu (page 66)
cannot be adjusted.
4Use the Up and Down [ ]/[ ]
buttons to select each speaker,
and use the Left and Right
[ ]/[ ] buttons to set the vol-
ume.
The level can be adjusted from –12 to
+12 dB in 1 dB steps (–15 to +12 dB
for the subwoofer).
5Repeat step 4 so that the volume
of the test tone from each
speaker is the same.
If you’re using a handheld sound level
meter, adjust the level of each speaker
so it reads 75 dB SPL at the listening
position, measured with C-weighting
and slow reading.
6Press the [Setup] button.
Setup closes.
3-4.Level Calibration
------------------------
a.Left : 0dB
b.Center : 0dB
c.Right : 0dB
d.Surround R : 0dB
e.SurrBack R : 0dB
f.SurrBack L : 0dB
g.Surround L : 0dB
h.Subwoofer : 0dB

70
Advanced Setup—Continued
THX Audio Setup
This setting is only available if the SurrBack Ch setting
in the Speaker Configuration is set to 2ch.
With this setting, you can specify the distance between
your surround back speakers. To get the best from THX’s
ASA (Advanced Speaker Array) technology, these
speakers should be placed as close together as possible.
Note:
• This procedure can also be performed on the AV
receiver by using its [Setup] button, arrow buttons, and
[Enter] button.
1Press the [Receiver] Remote
Mode button, followed by the
[Setup] button.
The main menu appears onscreen.
2Use the Up and Down [ ]/[ ]
buttons to select “3. Speaker
Setup,” and then press [Enter].
The Speaker Setup menu appears.
3Use the Up and Down [ ]/[ ]
buttons to select “THX Audio
Setup,” and then press [Enter].
The THX Audio Setup menu appears.
This setting is not set automatically by the Automatic
Speaker Setup function (see page 38).
3-5.THX Audio Setup
------------------------
a.SurrBack Sp Spacing
: 0-1ft
4Use the Left and Right [ ]/[ ]
buttons to specify the surround
back speaker spacing:
0–1 ft (0–0.3 m) (Default): Select this
if the speakers are between 0 and 1 foot
(0–30 cm) apart.
1–4 ft (0.3–1.2 m): Select this if the
speakers are between 1 and 4 feet
(0.3–1.2 m) apart.
>4 ft (>1.2 m): Select this if the speak-
ers are more than 4 feet (1.2 m) apart.
5Press the [Setup] button.
The setup menu closes.

71
Advanced Setup—Continued
Equalizer Settings
With these settings, you can adjust the tone of each
speaker. The volume of each speaker can be set on
page 69.
Notes:
• This procedure can also be performed on the AV
receiver by using its [Setup] button, arrow buttons, and
[Enter] button.
• The Equalizer Settings have no effect on 176.4/192
kHz signals.
1Press the [Receiver] Remote
Mode button, followed by the
[Setup] button.
The main menu appears onscreen.
2Use the Up and Down [ ]/[ ]
buttons to select “3. Speaker
Setup,” and then press [Enter].
The Speaker Setup menu appears.
3Use the Up and Down [ ]/[ ]
buttons to select “Equalizer Set-
tings,” and then press [Enter].
The Equalizer Settings menu appears.
4Use the Left and Right [ ]/[ ]
buttons to set the “a. Use Set-
tings” option to:
Off: Equalizer off, flat response.
Auto: The equalizer for each
speaker is set automatically
by the Automatic Speaker
Setup function.
Manual:The equalizer for each
speaker can be set manually.
If you selected Manual, continue with
the next step. If you selected Off or
Auto, go to step 8.
These settings are set automatically by the Automatic
Speaker Setup function (see page 38).
5Use the Down [ ] button to
select “b. Channel,” and then use
the Left and Right [ ]/[ ] but-
tons to select a speaker.
6Use the Up and Down [ ]/[ ]
buttons to select a frequency,
and then use the Left and Right
[ ]/[ ] buttons to cut or boost
that frequency.
Each band can be cut or boosted from
–6 dB to +6 dB in 1 dB steps.
Tip: Low frequencies (e.g., 80Hz)
affect bass sounds; high frequencies
(e.g., 8kHz) affect treble sounds.
7Use the Up [ ] button to select
“b. Channel,” and then use the
Left and Right [ ]/[ ] buttons to
select another speaker.
Repeat steps 6 and 7 for each speaker.
8Press the [Setup] button.
Setup closes.
3-6.Equalizer Settings
------------------------
a.Use Settings:Manual
------------------------
b.Channel :Left
------------------------
c. 80Hz : 0dB
d. 250Hz : 0dB
e. 800Hz : 0dB
f.2.5kHz : 0dB
g. 8kHz : 0dB
b.Channel :Left

72
Advanced Setup—Continued
This section explains items on the “Input Setup” menu.
Character Edit
With this setting, you can enter a custom name for each
input source and AM/FM radio preset. When the input
source or radio preset is selected, its name will appear on
the display.
To delete all the characters in a name:
In step 5, press the Left [ ] button instead of the Right
[] button.
Notes:
• When the multichannel input is selected, the same
name as for DVD is displayed.
• XM Radio presets cannot be named.
• This procedure can also be performed on the AV
receiver by using its [Setup] button, arrow buttons, and
[Enter] button.
Input Setup
1Press the [Receiver] REMOTE
MODE button, followed by the
[Setup] button.
To name an AM or FM radio preset,
select that preset first.
2Use the Up and Down [ ]/[ ]
buttons to select “4. Input Setup,”
and then press [Enter].
The Input Setup menu appears.
3Use the Up and Down [ ]/[ ]
buttons to select “Character
Edit,” and then press [Enter].
The Character Edit menu appears.
4Use the Up and Down [ ]/[ ]
buttons to select “Character Dis-
play,” and use the Left and Right
[ ]/[ ] buttons to select:
No (Default): The default name is
displayed.
Yes: The custom name is
displayed.
For radio presets, the frequency is dis-
played when No is selected.
4-1.Character Edit
---------VIDEO1---------
a.Character Display
:Yes
b.Character
:
Press to Edit
to Clear
5Press the Down [ ] button to
select “Character,” and then
press the Right [ ] button to
open the character input screen.
6Use the arrow [ ]/[ ]/[ ]/[ ]
buttons to select a character, and
then press [Enter].
Repeat this step to enter up to 10
characters.
If you enter a character by mistake:
Press the [Return] button to move the
cursor back one place.
To correct a character:
1. Press the [Enter] or [Return] button
repeatedly to select the character to
be corrected.
2. Use the Left and Right [ ]/[ ]
buttons to select the new character,
and then press [Enter].
If the name contains less than 10 char-
acters, select “Exit,” and then press
[Enter].
7Press the [Setup] button.
Setup closes.
4-1.Character Edit
---------VIDEO1---------
b.Character
: ---+
|ABCDEFGHIJKLM|
|NOPQRSTUVWXYZ|
|abcdefghijklm|
|nopqrstuvwxyz|
|0123456789-.'|
|()+*/=,:;!?_ |
| [Exit]|
+-------------+

73
Advanced Setup—Continued
This section explains items on the “Preference” menu.
Note:
• This procedure can also be performed on the AV
receiver by using its [Setup] button, arrow buttons, and
[Enter] button.
IntelliVolume
With this preference, you can set the input level for each
input source. This is useful if some of your components
are louder or quieter than others. IntelliVolume does not
affect Zone 2.
Use the Up and Down [ ]/[ ] buttons to select an
input selector, and use the Left and Right [ ]/[ ] but-
tons to set the level.
If a component is too loud compared to your other com-
ponents, use the Left [ ] button to reduce its input level.
If it’s too quiet, use the Right [ ] button to increase its
input level. The level can be set from –12 dB to +12 dB.
Volume Setup
■Volume Display
With this preference, you can choose how the volume
level is displayed.
Absolute: Display range is MIN, 1 through 99, MAX.
Relative: Display range is –∞ dB, –81 dB, –80 dB
through +18 dB.
The absolute value 82 is equivalent to the relative value
0 dB.
■Muting Level
This preference determines how much the output is
muted when the Muting function is used (see page 54).
It can be set to –∞ dB (default) or between –50 dB and
–10 dB in 10 dB steps.
■Maximum Vol / Z2 Maximum Vol
With these preferences, you can prevent the volume
being set too high by specifying maximum volume levels
for the main room and Zone 2.
When the “Volume Display” preference is set to “Abso-
lute,” the range of “Maximum Vol” is 50 to 99 (“Z2 Max-
imum Vol” is 50 to 81). When it’s set to “Relative,” the
range of “Maximum Vol” is –32 dB through +17 dB (“Z2
Maximum Vol,” the range is –32 dB through –1 dB). To
specify no maximum volume, select “Off.”
Preferences
1Press the [Receiver] Remote
Mode button, followed by the
[Setup] button.
The main menu appears onscreen.
2Use the Up and Down [ ]/[ ]
buttons to select “7. Preference,”
and then press [Enter].
The Preference menu appears.
3Use the Up and Down [ ]/[ ]
buttons to select a preference,
and then press [Enter].
Setup
Receiver
Enter
7.Preference
------------------------
1.IntelliVolume
2.Volume Setup
3.OSD Setup
4.OSD Position
5.12V Trigger A Setup
6.12V Trigger B Setup
7.12V Trigger C Setup
8.HDMI Setup
9.Lock Setup
4Use the Up and Down [ ]/[ ]
buttons to select an option, and
use the Left and Right [ ]/[ ]
buttons to change it.
The preferences are explained in the
next column.
5When you’ve finished, press the
[Setup] button.
Setup closes.

74
Advanced Setup—Continued
■Power On Vol / Z2 Power On Vol
With these preferences, you can specify the volume set-
tings to be used in the main room and Zone 2 when the
AV receiver is turned on.
When the Volume Display preference is set to Absolute,
the range of “Power On Vol” is 0 to 100 (“Z2 Power On
Vol” is 0 to 82). When it’s set to Relative, the range of
“Power On Vol” is –∞ dB, –81 dB to +18 dB (“Z2 Power
On Vol” is –∞ dB, –81 dB to 0 dB).
To use the same volume level as when the AV receiver
was turned off, select “Last.”
The “Power On Vol” cannot be set higher than the “Max-
imum Vol” setting.
■Headphones Level
With this preference, you can specify the headphone vol-
ume relative to the main volume. This is useful if there’s
a volume difference between your speakers and your
headphones. The headphones level can be set from
–12 dB to +12 dB.
OSD Setup
These settings determine how the operation details are
displayed.
■Immediate Display
This preference determines whether operation details are
displayed onscreen when an AV receiver function is
adjusted.
On: Displayed (default).
Off: Not displayed.
Even when On is selected, operation details are not out-
put if the input source is connected to a COMPONENT
VIDEO IN or HDMI IN.
For optimum video performance, THX recommends that
the Immediate Display preference is set to Off.
■Monitor Type
With this preference, you can specify the aspect ratio of
your TV so that the operation details are displayed prop-
erly.
4:3: Select if your TV is 4:3 (default).
16:9: Select if your TV is 16:9.
■Display Position
This preference determines where on the screen opera-
tion details are displayed.
Bottom: Bottom of the screen (default).
Top: Top of the screen.
OSD Position
With this preference, you can specify the position of the
onscreen setup menus. This is useful with TVs or projec-
tors where the menus don’t appear in the center of the
screen, or part of the menu is cut off.
To set the menu position, use the arrow [ ]/[ ]/
[ ]/[ ] buttons. To set it back to its default position,
press [ENTER].
12V Trigger A/B/C Setup
See page 82.
HDMI Setup
■HDMI Audio Out
This preference determines whether audio received at
the HDMI IN is output by the HDMI OUT. You may
want to turn this preference on if your TV is connected
to the HDMI OUT and you want to listen to the audio
from a component that’s connected to an HDMI IN,
through your TV’s speakers. Normally, this should be set
to Off.
Off: HDMI audio is not output (default).
On: HDMI audio is output.
With some TVs and input signals, no sound may be out-
put even when this setting is set to On.
Lock Setup
■Lock
With this preference, you can protect your settings by
locking the setup menus.
When the setup menus are locked, only settings on the
Audio Adjust menu can be changed.
Locked: Setup menus locked.
Unlocked: Setup menus not locked.

75
Advanced Setup—Continued
Changing the AV Receiver’s Remote ID
When several Integra/Onkyo components are used in the
same room, their remote ID codes may overlap. To dif-
ferentiate the AV receiver from the other components,
you can change its remote ID from 1, the default, to 2 or
3.
Note:
If you change the AV receiver’s remote ID, be sure to set
the remote controller to the same ID (see next column).
Note:
• This procedure can also be performed on the AV
receiver by using its [Setup] button, arrow buttons and
[Enter] button.
Changing the Remote Controller’s ID
To differentiate the remote controller from other Inte-
gra/Onkyo components, you can change its remote ID so
that it matches the AV receiver’s Remote ID setting.
Note:
If you change the remote controller’s remote ID, be sure
to set the AV receiver to the same ID. Otherwise, you
won’t be able to control it (see previous column).
Remote IDs
1Press the [Receiver] Remote
Mode button, followed by the
[Setup] button.
The main menu appears onscreen.
2Use the Up and Down [ ]/[ ]
buttons to select “8. Hardware
Setup,” and then press [Enter].
The Hardware Setup menu appears.
Setup
TV INPUT
Receiver
Enter
Number
buttons
Remote
indicator
3Use the Up and Down [ ]/[ ]
buttons to select “Remote ID,”
and use the Left and Right
[]/[ ] buttons to select ID 1, 2,
or 3.
4Press the [Setup] button.
Setup closes.
1Press and hold down the
[Receiver] Remote Mode button,
and then press the TV [Input] but-
ton.
The Remote indicator flashes four
times.
2Use the number buttons to enter
remote control ID 1, 2, or 3.
The Remote indicator flashes twice.
8.Hardware Setup
------------------------
a.PoweredZone2:NotAct
b.Zone2 Out :Fixed
c.TV Format :Auto
d.AM Freq. Step: 9kHz
e.Remote ID :1
123
V1 V2 V3

76
Advanced Setup—Continued
Normally, the AV receiver detects the signal format auto-
matically. However, if you experience either of the fol-
lowing issues when playing PCM or DTS material, you
can specify the signal format as either PCM or DTS:
•If the beginnings of tracks from a PCM source are cut
off, try the PCM setting.
• If noise is produced when fast forwarding or rewind-
ing a DTS CD, try the DTS setting.
Note:
• This procedure can also be performed on the AV
receiver by using its [Setup] button, arrow buttons, and
[Enter] button.
Digital Input Signal Formats
1Press the [Receiver] Remote
Mode button, followed by the
[Setup] button.
The main menu appears onscreen.
2Use the Up and Down [ ]/[ ]
buttons to select “2. Digital
Input,” and then press [Enter].
Setup
Receiver
Enter
3Use the Up and Down [ ]/[ ]
buttons to select an input source
that’s assigned to a digital input
(opt, coax, or HDMI), and then
press [Enter].
The Digital Format menu appears.
4Use the Up and Down [ ]/[ ]
buttons to select the input, and
use the Left and Right [ ]/[ ]
buttons to select: PCM, DTS, or
Auto.
PCM: The PCM indicator flashes, and
only input signals in PCM format will
be output.
DTS: The DTS indicator flashes, and
only input signals in DTS format will
be output.
Auto (default): The format is detected
automatically. If no digital input signal
is present, the corresponding analog
input is used instead.
5Press the [Setup] button.
Setup closes.
2-1.Digital Format
------------------------
a.DVD :Auto
b.VIDEO1 :Auto
c.VIDEO2 :----
d.VIDEO3 :Auto
e.VIDEO4 :Auto
f.TAPE :----
g.CD :Auto
h.PHONO :----

77
Advanced Setup—Continued
When using progressive scanning on your DVD player,
you may find that the picture and sound are out of sync.
With this setting, you can correct this by delaying the
audio signals. You can set it from 0 to 250 milliseconds
(ms) in 1 millisecond steps.
Note:
• This setting is not available when the Pure Audio lis-
tening mode is used, or the Direct listening mode is
used with an analog input signal.
Correcting Sound and Picture Sync
1Press the [Receiver] Remote
Mode button.
2Press and hold, for more than 4
seconds, the input selector but-
ton for the input source that you
want to correct.
This can be the [DVD], [Video 1],
[Video 2], [Video 3], or [Video 4] input
source.
3Use the Left and Right [ ]/[ ]
buttons to adjust the delay from 0
to 250 milliseconds in 1 millisec-
ond steps.
Input
Selector
Receiver

78
Zone 2
With the Zone 2 function, you can enjoy one input
source in the main room and a different input source in
another room.
There are two ways to hook up your Zone 2 speakers:
1) Use another amp (receiver, integrated amp, or power
amp) in Zone 2 and connect your Zone 2 speakers to it.
2) Connect your Zone 2 speakers to this AV receiver.
Using Another Amp in Zone 2
With this hookup, you can enjoy 7.1-channel playback in
the main room and a different stereo source in Zone 2.
If you use a receiver or integrated amp in Zone 2, the
volume for Zone 2 is adjusted on that unit. If you use a
power amp with no volume control in Zone 2, the vol-
ume for Zone 2 is adjusted on this AV receiver.
Hookup
•Use an RCA audio cable to connect the AV receiver’s
ZONE 2 OUT L/R jacks to an analog audio input on
the amp in Zone 2.
•Use an RCA audio cable to connect the AV receiver’s
ZONE 2 OUT SUBWOOFER jack to the line input on
a powered subwoofer in Zone 2.
•Connect the Zone 2 speakers to the speaker terminals
on the amp in Zone 2.
Using Only Speakers in Zone 2
With this hookup, you can enjoy 5.1-channel playback in
the main room and a different stereo source in Zone 2.
The volume for Zone 2 is set on this AV receiver.
Hookup
• Connect your Zone 2 speakers to the AV receiver’s
ZONE 2 SPEAKERS terminals.
Connecting Zone 2
RL
IN
LINE INPUT
Main room
Zone 2
TV
Receiver,
integrated amp,
or power amp
AV receiver
Powered
subwoofer
If you’re using a receiver or integrated amp in Zone 2,
you don’t need to make any settings to use this hookup.
Proceed to “Using Zone 2” on page 80.
If you’re using a power amp with no volume control
in Zone 2, you must set the Zone 2 Out setting to
Variable (see page 79).
LR
Main room
TV
Zone 2
AV receiver
You must set the “Powered Zone 2” setting to “Act”
(Activated) in order to use this hookup (see page 79).

79
Zone 2—Continued
If you’ve connected your Zone 2 speakers to this AV
receiver, as explained in “Using Only Speakers in
Zone 2” on page 78, you must set the Powered Zone 2
setting to Act (Activated) as explained here.
If you’ve connected your Zone 2 speakers to a power
amp with no volume control in Zone 2, as explained in
“Using Another Amp in Zone 2” on page 78, you must
set the Zone 2 Out setting to Variable.
When set to Variable, the ZONE 2 OUT L/R jacks work
like pre outs.
Note:
•These settings can also be changed on the AV receiver
by using its [Setup] button, arrow buttons, and [Enter]
button.
Powered Zone 2 Setting
1Press the [Receiver] Remote
Mode button, followed by the
[Setup] button.
The main menu appears onscreen.
2Use the Up and Down [ ]/[ ]
buttons to select “8. Hardware
Setup,” and then press [Enter].
The Hardware Setup menu appears.
3Use the Up and Down [ ]/[ ]
buttons to select “Powered
Zone2,” and use the Left and
Right [ ]/[ ] buttons to select:
Not Act: ZONE 2 SPEAKERS termi-
nals not activated.
Act: ZONE 2 SPEAKERS terminals
activated.
When Act is selected and Zone 2 is
turned on, the speakers connected to the
ZONE 2 SPEAKERS terminals will
output sound, but the speakers con-
nected to the SURROUND BACK
SPEAKERS terminals will not. When
Zone 2 is turned off, even if Act is
selected, the surround back speakers
will work as normal.
4Press the [Setup] button.
Setup closes.
8.Hardware Setup
------------------------
a.PoweredZone2:NotAct
b.Zone2 Out :Fixed
c.TV Format :Auto
d.AM Freq. Step: 9kHz
e.Remote ID :1
a.PoweredZone2:NotAct
Zone 2 Out Setting
1Press the [Receiver] Remote
Mode button, followed by the
[Setup] button.
The main menu appears onscreen.
2Use the Up and Down [ ]/[ ]
buttons to select “8. Hardware
Setup,” and then press [Enter].
The Hardware Setup menu appears.
3Use the Up and Down [ ]/[ ]
buttons to select “Zone 2 Out,”
and use the Left and Right [ ]/
[] buttons to select:
Fixed: The ZONE 2 OUT L/R jacks
work as line outs, and the volume for
Zone 2 is set on the receiver or inte-
grated amp in Zone 2.
Variable: The ZONE 2 OUT L/R jacks
work as pre outs, and the volume for
Zone 2 is set on this AV receiver.
4Press the [Setup] button.
Setup closes.
8.Hardware Setup
------------------------
a.PoweredZone2:NotAct
b.Zone 2 OUT:Valiable
c.TV Format :Auto
d.AM Freq. Step: 9kHz
e.Remote ID :1
b.Zone2 Out :Fixed

80
Zone 2—Continued
This section explains how to turn Zone 2 on and off, how
to select an input source for Zone 2, and how to adjust
the volume for Zone 2.
Controlling Zone 2 from the AV Receiver
Controlling Zone 2 with the Remote
Controller
Note:
•To control Zone 2, you must press the remote control-
ler’s [Zone 2] Remote Mode button first.
Using Zone 2
1To turn on Zone 2 and select an
input source, press the [Zone 2]
button repeatedly.
Alternatively, press the [Zone 2]
button followed by an input
selector button within 8 seconds.
Zone 2 turns on, the Zone 2 indicator
lights up, and the ZONE 2 12V TRIG-
GER OUT goes high (+12 V).
To select AM, FM, or XM (North
American model only), press the
[Tuner] input selector button repeat-
edly.
To select the same source as that of the
main room, press the [Zone 2] button
repeatedly until “Zone 2 Sel: Source”
appears.
2To turn off Zone 2, press the
Zone 2 [Off] button.
1 2
1Press the [Zone 2] Remote Mode
button, then point the remote
controller at the AV receiver and
press the [On] button.
Zone 2 turns on, and the ZONE 2 12V
TRIGGER OUT goes high (+12 V).
2To select an input source for
Zone 2, press the [Zone 2]
Remote Mode button, followed by
an Input Selector button.
To select AM, FM, or XM, press the
[Tuner] Input Selector button repeat-
edly.
3To turn off Zone 2, press the
[Zone 2] Remote Mode button,
followed by the [Standby] button.
Zone2
On
Standby
Level–,
Level+
Input
Selector

81
Zone 2—Continued
Adjusting the Volume for Zone 2
To Mute Zone 2:
Press the remote controller’s [Zone 2] button, followed
by the [Muting] button. To unmute Zone 2, press the
remote controller’s [Zone 2] button again, followed by
the [Muting] button, or adjust the volume for Zone 2.
Notes:
• Only analog input sources are output by the ZONE 2
OUT jacks and ZONE 2 SPEAKERS terminals. Digi-
tal input sources are not output. If no sound is heard
when an input source is selected, check to see if it’s
connected to an analog input.
• When the ZONE 2 SPEAKERS terminals are used,
listening modes that require surround back speakers,
such as Dolby Digital EX, DTS-ES, and THX Select2
Cinema, are unavailable.
• While Zone 2 is on, the functions do not work.
•You can’t select different radio stations for the main
room and Zone 2. The same radio station will be used
for both.
Adjusting the Tone and Balance for Zone 2
You can adjust the bass, treble, and balance for Zone 2.
■Bass
You can boost or cut low-frequency sounds output by the
front speakers from –10 dB to +10 dB in 2 dB steps.
■Treble
You can boost or cut high-frequency sounds output by
the front speakers from –10 dB to +10 dB in 2 dB steps.
■Balance
You can adjust the balance of the left and right speakers
in Zone 2 in 2 dB steps, +10 dB to the right and +10 dB
to the left.
The balance cannot be adjusted when the Powered
Zone 2 setting is set to Not Act (page 79) or the Zone 2
Out setting is set to Fixed (page 79).
1On the remote controller, press
the [Zone 2] Remote Mode but-
ton, and then use the [Level–]
and [Level+] buttons.
On the AV receiver, use the
Zone 2 Level [ ]/[ ] buttons.
The volume can be set to –∞ dB,
–81 dB –80 dB through 0 dB in Rela-
tive display (Min.1 through 81, Max in
Absolute display).
If your Zone 2 speakers are connected
to a receiver or integrated amp in Zone
2, use its volume control to adjust the
volume.
Zone 2 Level ,
AV receiver
1Press the [Zone 2] button, and
then press the [Tone] button
repeatedly to select Bass, Treble,
or Balance.
2Use the Tone [+] and [–] buttons
to adjust.
21

82
Zone 2—Continued
When the AV receiver’s 12 V TRIGGER OUT A/B/C
jack is connected to the 12 V trigger input on a con-
nected component, you can specify whether or not a 12-
volt trigger signal is output when that component is
selected as the source for the main room, Zone 2, or
either.
Hookup
• Use a miniplug cable to connect the AV receiver’s
12 V TRIGGER OUT A, B, or C jack to the 12 V trig-
ger input on the connected component.
■Delay
When several components are turned on simultaneously
via the 12-volt triggers, depending on the type of compo-
nents, a large amount of current may be drawn momen-
tarily. To prevent this, you can delay the trigger signals
output by the AV receiver. In addition, by delaying the
trigger signal for your power amplifier so that it’s the last
component to be turned on, you can avoid the “thump”
noise that’s sometimes heard when a source component
is turned on.
The delay setting determines how long after the input
source is changed on the AV receiver the trigger signal is
output. It can be set to 0 sec, 1 sec, 2 sec, or 3 sec. When
set to 0 sec, the trigger signal is output as soon as the
input source is changed.
■12V Trigger Setting for Each Input Source
By default, all input sources on the 12V Trigger A Setup
menu are set to Main, those on the 12V Trigger B Setup
menu are set to Main/Zone 2, and those on the 12V Trig-
ger C Setup menu are set to Zone2.
Off: No trigger signal is output.
Main: Select this if you want to output a 12-volt trig-
ger signal when a connected component is
selected as the source for the main room.
Zone2: Select this if you want to output a 12-volt trig-
ger signal when a connected component is
selected as the source for Zone 2.
Main/Zone2: Select this if you want to output a 12-volt
trigger signal when a connected component is
selected as the source for either the main room
or Zone 2.
Using the 12V Triggers in Zone 2 and
the Main Room
1Press the [Receiver] Remote
Mode button, followed by the
[Setup] button.
The main menu appears onscreen.
2Use the Up and Down [ ]/[ ]
buttons to select “7. Preference,”
and then press [Enter].
The Preference menu appears.
3Use the Up and Down [ ]/[ ]
buttons to select “12V Trigger
Setup” A, B, or C, and then press
[Enter].
4Use the Up and Down [ ]/[ ]
buttons to select “Delay” or an
input source, and use the Left
and Right [ ]/[ ] buttons to
change the setting.
Repeat this step as necessary for each
setting.
5Press the [Setup] button.
Setup closes.

83
Zone 2—Continued
To control the AV receiver with the remote controller
while you’re in the Zone 2 room, you’ll need a commer-
cially available multiroom remote control kit.
• Multiroom kits are made by Niles and Xantech.
These kits can also be used when there isn’t a clear line
of sight to the AV receiver’s remote sensor, such as when
it’s installed inside a cabinet.
Using a Multiroom Kit with Zone 2
In this setup, the IR receiver in Zone 2 picks up the infra-
red signals from the remote controller and feeds them
through to the AV receiver in the main room via the con-
necting block.
The miniplug cable from the connecting block should be
connected to the AV receiver’s IR IN A or B jack, as
shown below. The IR IN A and B jacks are identical. Up
to two IR receivers can be connected.
Using a Multiroom Kit with a Cabinet
In this setup, the IR receiver picks up the infrared signals
from the remote controller and feeds them to the AV
receiver located in the cabinet via the connecting block.
Using a Multiroom Kit with Other
Components
In this setup, an IR emitter is connected to the IR OUT
jack and placed in front of the other component’s remote
control sensor. Infrared signals received at the AV
receiver’s IR IN A or B jack are fed through to the other
component via the IR emitter. Signals picked up by the
AV receiver’s remote control sensor are not output.
The IR emitter should be connected to the IR OUT jack,
as shown below.
Using the Remote Controller in
Zone 2 and Multiroom Control Kits
IR IN
A or B
Connecting
block
Remote controller
IR Receiver
Main room Zone 2
Signal flow
From the connecting block
Miniplug cable
IR IN
A or B
Connecting
block
Remote controller
IR receiver
Inside
cabinet
Signal flow
IR OUT
IR IN
A or B
Connecting
block
IR receiver
Remote controller
Signal flow
IR emitter
Other component
AV receiver
Remote control
sensor
Other component
Emitter
IR emitter
Signal flow
Miniplug
Miniplug cable

84
Controlling Other Components
You can control your other components, including those
made by other manufacturers, with the remote controller.
This section explains how to:
• Enter the remote control code for a component that
you want to control (e.g., DVD, TV, VCR).
• Learn commands directly from another component’s
remote controller (see page 87).
• Program the Macro buttons to perform a sequence of
up to eight actions (see page 88).
To control another component, you must first enter the
appropriate remote control code to a Remote Mode but-
ton. You’ll need to enter a code for each component that
you want to control.
Notes:
• Remote control codes cannot be entered for the
[Receiver] and [HDD] Remote Mode buttons.
• The remote control codes provided are correct at the
time of printing, but are subject to change.
Entering Remote Control Codes
1Look up the appropriate remote
control code in the separate
Remote Control Codes list.
The codes are organized by category.
The Remote Mode buttons shown in the
Remote Control Codes list may differ
slightly to those on the actual remote
controller. Operation is unaffected.
Remote
Mode
TV
Receiver
Standby
I
Number
buttons
Remote
indicator
2While holding down the Remote
Mode button to which you want
to enter the code, press the
[Standby] button.
The Remote indicator lights up.
3Within 30 seconds, use the num-
ber buttons to enter the 4-digit
remote control code.
The Remote indicator flashes twice.
4Press the Remote Mode button
again to select the remote con-
troller mode, point the remote
controller at the component, and
check the operation.
If the remote controller doesn’t work as
expected, and several remote codes are
listed, try each one in turn and use the
one that works best.
•The HDD remote mode can only be used with the
Onkyo Remote Interactive Dock at this time.
• The [DVD] and [CD] Remote Mode buttons are
preprogrammed for use with Integra/Onkyo DVD
players and CD players respectively.
*To control another manufacturer’s CD recorder or
MD recorder, enter the appropriate control code to
the [CD] Remote Mode button.

85
Controlling Other Components—Continued
Remote Control Codes for Integra/Onkyo
Components Connected via
Integra/Onkyo components that are connected via
are controlled by pointing the remote controller at the AV
receiver, not the component. This allows you to control
components that are out of view, in a rack, for example.
If you want to control an Integra/Onkyo component by
pointing the remote controller directly at it, or you want
to control an Integra/Onkyo component that’s not con-
nected via , use the following remote control codes:
•[DVD] Remote Mode button
5001: Integra/Onkyo DVD player without
(default)
• [CD] Remote Mode button
6001: Integra/Onkyo CD player without
(default)
• [MD] Remote Mode button
6007: Onkyo MD recorder without
• [CDR] Remote Mode button
6005: Onkyo CD recorder without
Note:
If you connect an -capable Onkyo MiniDisc or CD
recorder to the TAPE IN/OUT jacks, for remote opera-
tion to work properly, you must set the input display to
MD or CDR (see page 44).
Resetting the Remote Mode Buttons
You can reset a Remote Mode button to its default
remote control code.
You can reset the remote controller to its default settings.
1Make sure the Integra/Onkyo component
is connected with an cable and an
analog audio cable (RCA).
See page 36 for details.
2Enter the appropriate remote control code
for the Remote Mode button.
•[DVD] Remote Mode button
5002: Integra/Onkyo DVD player with
• [CD] Remote Mode button
6002: Integra/Onkyo CD player with
• [MD] Remote Mode button
6008: Onkyo MD recorder with
• [CDR] Remote Mode button
6006: Onkyo CD recorder with
See the previous page for how to enter remote
control codes.
3Press the Remote Mode button, point the
remote controller at the AV receiver, and
operate the component.
1While holding down the Remote
Mode button that you want to
reset, press the TV [ ] button.
The Remote indicator flashes three
times.
2Press the Remote Mode button
again.
The Remote indicator flashes twice,
indicating that the button has been
reset.
The [DVD] and [CD] Remote Mode
buttons are preprogrammed with
remote control codes for controlling
Integra/Onkyo DVD players and CD
players respectively. When these but-
tons are reset, the preprogrammed code
is restored.
Resetting the Remote Controller
1While holding down the
[Receiver] Remote Mode button,
press the [Standby] button.
The Remote indicator flashes five
times.
2Press the [Receiver] Remote
Mode button again.
The Remote indicator flashes twice,
indicating that the remote controller
has been reset.

86
Controlling Other Components—Continued
To control another component, point the remote controller at it and use the buttons explained below. (You must
select the appropriate remote control mode first.) With some AV components, certain buttons may not work as
expected, and some may not work at all.
■Controlling a TV
A[On], [Standby], TV [ ]*
Set the TV to On or Standby.
BNumber buttons
Enter numbers.
C[CH +/–], TV CH [+]/[–]*
Select channels on the TV.
D[Prev CH]
Selects the previous channel.
E[TV Input]*
Selects the TV’s external inputs.
FTV VOL [ ]/[ ]*
Adjust the TV’s volume.
G[Muting]
Mutes the TV.
H[ ]/[ ]/[ ]/[ ]/[Menu]/
[Enter]/[Return]
Navigate menus on the TV.
* Buttons marked with an asterisk
(*) are exclusively for control-
ling a TV and can be used at any-
time regardless of the current
remote controller mode.
■Controlling a VCR
A[On], [Standby]
Set the VCR to On or Standby.
BNumber buttons
Enter numbers.
C[Clear]
Cancels functions.
D[CH +/–]
Selects channels on the VCR.
E[Prev CH]
Selects the previous channel.
FRec [ ]
Starts recording.
GEject [ ]
Ejects the videocassette.
H[], [], [ ], [ ], [ ]
Play, Pause, Stop, Rewind, and
Fast forward.
I[ ]/[ ]/[ ]/[ ]/[Menu]/
[Enter]/[Return]
Navigate menus on the VCR.
■Controlling a Satellite or
Cable Receiver
A[On], [Standby]
Set the satellite/cable receiver to
On or Standby.
BNumber buttons
Enter numbers.
C[Clear]
Cancels functions.
D[CH +/–]
Selects satellite/cable channels.
E[Prev CH]
Selects the previous channel.
F[Guide]
Displays the program guide.
G[], []
Rewind and Fast forward.
H[ ]/[ ]/[ ]/[ ]/[Menu]/
[Enter]/[Return]
Navigate menus on the satel-
lite/cable receiver.
A
2
8
3
4
8
5
3
6
8
8
7
Press [TV] first
A
2
9
9
3
9
4
5
6
7
9
8
Press [VCR] first
A
2
6
8
3
8
8
4
5
8
7
Press [SAT] or [Cable] first

87
Controlling Other Components—Continued
The AV receiver’s remote controller can receive and
learn commands from other remote controllers. By trans-
mitting, for example, the Play command from your CD
player’s remote controller, the remote controller can
learn it and then transmit the exact same command when
its Play [ ] button is pressed in the CD remote mode.
You can also use this function to learn individual com-
mands after entering a remote control code (page 84).
Notes:
• The following buttons cannot learn new commands:
Remote Mode, Macro [1], [2], [3], TV [ ], TV
[Input], TV CH [+]/[–], TV VOL [ ]/[ ], Light.
•The remote controller can learn approximately 70-90
commands, although, this will be reduced by com-
mands that use a lot of memory.
• Remote controller buttons such as Play, Stop, Pause,
and so on are preprogrammed with commands for
controlling Integra/Onkyo CD players, cassette decks,
and DVD players. However, they can learn new com-
mands, and you can restore the preprogrammed com-
mands by resetting the remote controller (see
page 85).
•To overwrite a previously learned command, repeat
this procedure.
•Only commands from infrared remote controllers can
be learned.
• When the remote controller’s batteries expire, all
learned commands will be lost and will have to be
learned all over again, so don’t discard your other
remote controllers.
Learning Commands from Other
Remote Controllers
1While holding down the Remote
Mode button for the mode in
which you want to use the com-
mand, press the [On] button.
The Remote indicator lights up.
2On this AV receiver’s remote con-
troller, press the button you want
to learn the new command.
1, 4
1
Remote
indicator
3Point the remote controllers at
each other, about 2 to 6 inches
(5–15 cm) apart, and then press
and hold the button whose com-
mand you want to learn until the
Remote indicator flashes.
If the command is learned successfully,
the Remote indicator flashes twice.
4To learn more commands, repeat
steps 2 and 3.
Press any Remote Mode button when
you’ve finished.
POWER SLEEP DIMMER SUR
MODE
VIDEO-1 VIDEO-2
TAPE
DVD C D
C D DVD
TUNER
TUNER
PHONO
INPUT SELECTOR
DISC
TAPE
VOLUME
EVEL
CH SEL
PRESET
MUTING
TEST
TONE
MULTI-CH
INPUT
GROUP
R
10
--/---1112
Remote Mode
HDD
Receiver
pe/Amp
DVD CD
Zone2
SAT
VCR
Cable
MD
CDR
+
-
T
V CH
T
V Vol
M
E
N
U
Sleep
Input Selector
3
2
Macro
1
+
10 0
Clear
123
456
789
INPUT
I
OnStandbyT
V
CD
V1V2V3
Multi CH
DVD
Tape
Tuner
Phono
V4
About 2 to 6
inches (5–15 cm)
RC-621M

88
Controlling Other Components—Continued
You can program the remote controller’s Macro buttons
to perform a sequence of actions.
Example:
To play a CD, you typically need to perform the follow-
ing actions:
1. Press the [Receiver] Remote Mode button to select
the Receiver remote controller mode.
2. Press the [On] button to turn on the AV receiver.
3. Press the [CD] Input Selector button to select the
CD input source.
4. Press the [CD] Remote Mode button to select the
CD remote controller mode.
5. Press the Play [ ] button to start playback on the
CD player.
You can program a Macro button so that all five actions
are performed with just one button press.
Making Macros
You can make one macro for each Macro button, and
each macro may contain up to eight commands.
Note:
•If one or more of the buttons you used to make a macro
are taught new commands, the macro will no longer
work properly and will have to be made again.
Running Macros
Deleting Macros
Using Macros
1
1, 3
Remote
indicator
1While holding down the Remote
Mode button for the mode you
want to start with, press Macro
button [1], [2], or [3].
The Remote indicator lights up.
For the CD example in the left column,
you’d press and hold the [Receiver]
Remote Mode button, and then press
Macro button [1], [2], or [3].
2On the remote controller, press
the buttons whose actions you
want to program into the macro
in the order you want them per-
formed.
For the CD example in the left column,
you’d press the following buttons:
[On], Input Selector [CD], Remote
Mode [CD], Play [ ].
3When you’ve finished, press the
Macro button again.
The Remote indicator flashes twice.
If you enter eight commands, the pro-
cess will finish automatically.
1Press the Macro [1], [2], or [3] button.
The commands in the macro are transmitted in the
order in which they were programmed. Keep the
remote controller pointed at the AV receiver until
all of the commands have been transmitted.
Macros can be run at anytime regardless of the
current remote controller mode.
1While holding down the [Receiver]
Remote Mode button, press the Macro
button whose macro you want to delete.
2Press the Macro button again.

89
Troubleshooting
If you have any trouble using the AV receiver, look for a
solution in this section. If you can’t resolve the issue
yourself, contact the dealer from whom you purchased.
Can’t turn on the AV receiver
•Make sure that the power cord is plugged into the wall
outlet properly.
• Unplug the power cord from the wall outlet, wait 5
seconds or more, then plug it in again.
The AV receiver turns off as soon as it’s turned
on
• The amp protection circuit has been activated.
Remove the power cord from the wall outlet immedi-
ately. Disconnect all speaker cables and input sources,
and leave the AV receiver with its power cord discon-
nected for 1 hour. After that, reconnect the power cord
and set the volume to maximum. If the AV receiver
stays on, set the volume to minimum, disconnect the
power cord, and reconnect your speakers and input
sources. If the AV receiver turns off when you set the
volume to maximum, disconnect the power cord, and
contact the dealer from whom you purchased.
There’s no sound or it’s very quiet
• Make sure that the digital input source is selected
properly (page 43).
•Make sure that all audio connecting plugs are pushed
in all the way (page 22).
• Make sure that the polarity of the speaker cables is
correct, and that the bare wire is in contact with metal
part of each speaker terminal (page 19)
• Make sure that the speaker cables are not shorting.
• Check the volume (page 46). The AV receiver is
designed for home theater enjoyment and has a wide
volume range for precise adjustment.
• If the MUTING indicator is shown on the display,
press the remote controller’s [Muting] button to
unmute the AV receiver (page 54).
•While a pair of headphones is connected to the Phones
jack, no sound is output by the speakers (page 55).
• Check the digital audio output settings on the con-
nected device. On some games consoles, such as those
that can play DVDs, the default setting is off.
•With some DVD-Video discs, you need to select an
audio format from a menu.
•If your turntable uses an MC cartridge, you must con-
nect an MC head amp, or an MC transformer
(page 33).
• Check the speaker settings (pages 66–71).
•If there’s no sound from a DVD player connected to an
HDMI IN, check the DVD player’s output settings,
and be sure to select a supported audio format.
•The input signal format is set to PCM or DTS. Set it to
Auto (page 76).
Only the front speakers produce sound
• When the Stereo listening mode is selected, only the
front speakers and subwoofer produce sound.
• In the Mono listening mode, only the front speakers
output sound when the Output Sp setting is set to Front
(page 64).
• Make sure the speakers are configured correctly
(pages 66, 67).
Only the center speaker produces sound
• If you use the Pro Logic IIx Movie or Pro Logic IIx
Music listening mode with a mono source, such as an
AM radio station or mono TV program, the sound is
concentrated in the center speaker.
• In the Mono listening mode, only the center speaker
outputs sound when the Output Sp setting is set to
Center (page 64).
• Make sure the speakers are configured correctly
(pages 66, 67).
The surround speakers produce no sound
• When the Stereo or Mono listening mode is selected,
the surround speakers produce no sound.
• Depending on the source and current listening mode,
not much sound may be produced by the surround
speakers. Try selecting another listening mode.
• Make sure the speakers are configured correctly
(pages 66, 67).
The center speaker produces no sound
•When the Stereo listening mode is selected, the center
speaker produces no sound.
• In the Mono listening mode, only the front speakers
output sound when the Output Sp setting is set to Front
(page 64).
• Make sure the speakers are configured correctly
(pages 66, 67).
The surround back speakers produce no sound
• The surround back speakers are not used with all lis-
tening modes. Select another listening mode
(page 56).
• Not much sound may be produced by the surround
back speakers with some sources.
• Make sure the speakers are configured correctly
(pages 66, 67).
• When the ZONE 2 SPEAKERS terminals are used,
playback in the main room is reduced to 5.1-channels,
and the surround back speakers produce no sound
(page 78).
Power
Audio

90
Troubleshooting—Continued
The subwoofer produces no sound
•When you play source material that contains no infor-
mation in the LFE channel, the subwoofer produces
no sound.
• Make sure the speakers are configured correctly
(pages 66, 67).
The Zone 2 speakers produce no sound
•The Zone 2 speakers only output sources that are con-
nected to an analog input. Check to see if the source is
connected to an analog input.
There’s no sound with a certain signal format
• Check the digital audio output setting on the con-
nected device. On some games consoles, such as those
that can play DVDs, the default setting is off.
•With some DVD-Video discs, you need to select an
audio output format from a menu.
Can’t get 6.1- or 7.1-channel playback
• When the ZONE 2 SPEAKERS terminals are used,
playback in the main room is reduced to 5.1-channels.
The volume cannot be set to +18 dB (99)
•After the Automatic Speaker Setup function has been
used, or the volume level of each speaker has been
adjusted (pages 54, 69), the maximum possible vol-
ume setting be reduced.
Noise can be heard
• Using cable ties to bundle audio cables with power
cords, speaker cables, and so on may degrade the
audio performance, so don’t do it.
• An audio cable may be picking up interference. Try
repositioning your cables.
The Late Night function doesn’t work
• Make sure the source material is Dolby Digital
(page 64).
The multichannel DVD input doesn’t work
• Check the multichannel DVD input connections
(page 26).
•To select the multichannel DVD input, press the
[Multi CH] input selector button.
• Check the audio output settings on your DVD player.
About DTS signals
•When playing DTS program material, using the pause,
fast forward, or fast reverse function on your player
may produce a short audible noise. This is not a mal-
function.
• When DTS program material ends and the DTS bit-
stream stops, the AV receiver remains in DTS listen-
ing mode and the DTS indicator remains on. This is to
prevent noise when you use the pause, fast forward, or
fast reverse function on your player. If you switch your
player from DTS to PCM, because the AV receiver
does not switch formats immediately, you may not
hear any sound, in which case you should stop your
player for about 3 seconds, and then resume playback.
•With some CD players, you won’t be able to playback
DTS material properly even though your player is con-
nected to a digital input on the AV receiver. This is
usually because the DTS bitstream has been processed
(e.g., output level, sampling rate, or frequency
response changed) and the AV receiver doesn’t recog-
nize it as a genuine DTS signal. In such cases, you
may hear noise.
The beginning of audio received by an HDMI IN
can’t be heard
• Since it takes longer to identify the format of an
HDMI signal than it does for other digital audio sig-
nals, audio output may not start immediately.
There’s no picture
•Make sure that all video connecting plugs are pushed
in all the way (page 22).
•Make sure that each video component is properly con-
nected.
• If a video component is connected to a component
video input, your TV must be connected to the COM-
PONENT VIDEO OUT or HDMI OUT (page 23).
•If a video component is connected to an HDMI input,
your TV must be connected to the HDMI OUT.
• On your TV, make sure that the video input to which
the AV receiver is connected is selected.
•To watch a composite video or S-Video source on a
TV that’s connected to the COMPONENT VIDEO
OUT, select “- - -” in the “Component Video Setup” on
page 42.
•To watch a composite video, S-Video, or component
video source on a TV that’s connected to the HDMI
OUT, select “- - -” in the “HDMI Video Setup” on
page 41.
There’s no picture from a source connected to
an HDMI IN
• If the message “Resolution Error” appears on the AV
receiver’s display, this indicates that the TV or display
does not support the current video resolution and you
need to select another resolution on your DVD player.
The onscreen menus don’t appear
• On your TV, make sure that the video input to which
the AV receiver is connected is selected.
The picture is distorted
• On non-North American models, specify the TV sys-
tem used in your area in the “TV Format Setup” on
page 45.
The immediate display does not appear
• The immediate display (operation details) may not
appear on a TV that’s connected to the HDMI OUT or
COMPONENT VIDEO OUT.
Video

91
Troubleshooting—Continued
Reception is noisy, stereo FM reception suffers
from hiss, or the FM STEREO indicator doesn’t
appear
• Relocate your antenna.
•Move the AV receiver away from your TV or com-
puter.
• Listen to the station in mono (page 47).
•When listening to an AM station, operating the remote
controller may cause noise.
•Passing cars and airplanes can cause interference.
• Concrete walls weaken radio signals.
• If nothing improves the reception, install an outdoor
antenna.
Can’t select XM radio channels (North Ameri-
can model only)
• Channels cannot be selected while the indica-
tor is flashing, as tuning is in progress.
The remote controller doesn’t work
•Make sure that the batteries are installed with the cor-
rect polarity (page 7).
• Make sure that the remote controller is not too far
away from the AV receiver, and that there’s no
obstruction between the remote controller and the AV
receiver’s remote control sensor (page 7).
•Make sure you’ve selected the correct remote control-
ler mode (page 12).
• Make sure you’ve entered the correct remote control
code (page 84).
Can’t control other components
•Make sure you’ve selected the correct remote control-
ler mode (page 12).
• If you’ve connected an -capable Onkyo MD
recorder, CD recorder, or next generation HDD-com-
patible component to the TAPE IN/OUT jacks, or an
Onkyo Remote Interactive Dock to the VIDEO 3 IN
jacks, for the remote controller to work properly, you
must set the input display to MD, CDR, or HDD (see
page 44).
•The entered remote control code may not be correct. If
more than one code is listed, try each one.
• If none of the codes work, use the Learning function
to learn the commands of the other component’s
remote controller (page 87).
•With some AV components, certain buttons may not
work as expected, and some may not work at all.
•To control an Integra/Onkyo component that’s con-
nected via , point the remote controller at the AV
receiver. Be sure to enter the appropriate remote con-
trol code first (page 85).
•To control an Integra/Onkyo component that’s not con-
nected via , or another manufacturer’s component,
point the remote controller at the component. Be sure
to enter the appropriate remote control code first
(page 84).
Can’t learn commands from another remote
controller
• When learning commands, make sure that the trans-
mitting ends of both remote controllers are pointing at
each other.
• Are you trying to learn from a remote controller that
cannot be used for learning? Some commands cannot
be learned, especially those that contain several
instructions.
Can’t record
• On your recorder, make sure the correct input is
selected.
•To prevent signal loops and damage to the AV
receiver, input signals are not fed through to outputs
with the same name (e.g., TAPE IN to TAPE OUT,
VIDEO 1 IN to VIDEO 1 OUT, or VIDEO 2 IN to
VIDEO 2 OUT).
The sound changes when I connect my head-
phones
•When a pair of headphones is connected, the listening
mode is set to Stereo, unless it’s already set to Stereo,
Mono, or Direct, in which case it stays the same.
How do I change the language of a multiplex
source
• Use the “Multiplex” setting on the “Audio Adjust”
menus to select “Main” or “Sub” (page 64).
The functions don’t work
•To use , you must make an connection and an
analog audio connection (RCA) between the compo-
nent and AV receiver, even if they are connected digi-
tally (page 36).
• While Zone 2 is on, the functions do not work.
Tuner
Remote Controller
Recording
Others

92
Troubleshooting—Continued
The AV receiver contains a microcomputer for signal pro-
cessing and control functions. In very rare situations,
severe interference, noise from an external source, or
static electricity may cause it to lockup. In the unlikely
event that this happens, unplug the power cord from the
wall outlet, wait at least five seconds, and then plug it
back in again.
Onkyo is not responsible for damages (such as CD
rental fees) due to unsuccessful recordings caused by
the unit’s malfunction. Before you record important
data, make sure that the material will be recorded cor-
rectly.
To reset the AV receiver to its factory defaults, turn
it on and, while holding down the [Video 1] button,
press the [Standby/On] button. “Clear” will appear
on the display and the AV receiver will enter
Standby mode.
Set the AV receiver to Standby before disconnecting
the power cord from the wall outlet.

93
Specification
Amplifier Section
Video Section
Tuner Section
■FM
■AM
General
■Video Inputs
■Video Outputs
■Audio Inputs
■Audio Outputs
Specifications and features are subject to change without
notice.
Rated Power Output
North American:
105 watts minimum continuous power per channel, 8 ohm
loads, 2 channels driven from 20 Hz to 20 kHz, with a
maximum total harmonic distortion of 0.08% (FTC)
135 watts minimum continuous power per channel, 6 ohm
loads, 2 channels driven at 1 kHz, with a maximum total
harmonic distortion of 0.1% (FTC)
Australian:
7 ch × 170 W at 6 ohms, 1 kHz, 1 ch driven (IEC)
Dynamic Power 240 W + 240 W (3 Ω, Front)
180 W + 180 W (4 Ω, Front)
125 W + 125 W (8 Ω, Front)
THD (Total Harmonic
Distortion) 0.08% (Power Rated)
Damping Factor 60 (Front, 1 kHz, 8Ω)
Input Sensitivity and
Impedance 200 mV/ 47 kΩ (LINE)
2.5 mV/47 kΩ (PHONO MM)
Output Level and
Impedance 200 mV/ 470 Ω (REC OUT)
Phono Overload 70 mV (MM 1 kHz, 0.5%)
Frequency Response 5 Hz–100 kHz/ +1 dB-3 dB (Direct mode)
Tone Control ±10 dB, 50 Hz (BASS)
±10 dB, 20 kHz (TREBLE)
Signal to Noise Ratio 106 dB (LINE, IHF-A)
80 dB (PHONO, IHF-A)
Speaker Impedance 4Ω–16Ω or 6Ω–16Ω
Input Sensitivity/Output
Level and Impedance 1 Vp-p /75Ω (Component and S-Video Y)
0.7 Vp-p /75Ω (Component Pb/Cb,Pr/Cr)
0.28 Vp-p /75Ω (S-Video C)
1 Vp-p /75Ω (Composite)
Component Video
Frequency Response 5 Hz – 50 MHz
Tuning Frequency Range
North American: 87.5 MHz– 107.9 MHz
Australian: 87.5 MHz– 108.0 MHz
Usable Sensitivity Stereo: 22.2 dBf (IHF)
Mono: 15.2 dBf (IHF)
Signal to Noise Ratio Stereo: 67 dB (IHF-A)
Mono: 73 dB (IHF-A)
THD Stereo: 0.5% (1 kHz)
Mono:0.3% (1 kHz)
Frequency Response 30 Hz–15 kHz / ±1 dB
Stereo Separation 40 dB (1 kHz)
Tuning Frequency Range
North American: 530 kHz–1710 kHz
Australian: 522/530 kHz–1611/1710 kHz
Usable Sensitivity 300 µV/m
Signal to Noise Ratio 40 dB
THD 0.70%
Power Supply North American: AC 120 V, 60 Hz
Australian: AC 230-240 V, 50 Hz
Power Consumption North American: 7.5 A
Australian: 810 W
Standby Power
Consumption 0.2 W
Dimensions
(W × H × D)
435 × 173.5 × 428.5 mm
17-1/8"
×
6-13/16"
×
16-7/8"
Weight 13.2 kg
29.1 lbs.
HDMI IN1, IN2
Component IN1, IN2, IN3
S-Video DVD, VIDEO1, VIDEO2, VIDEO3,
VIDEO4
Composite DVD, VIDEO1, VIDEO2, VIDEO3,
VIDEO4
HDMI OUT
Component OUT
S-Video MONITOR OUT, VIDEO1, VIDEO2
Composite MONITOR OUT, VIDEO1, VIDEO2
Digital Inputs Optical: 5 (1 on Front Panel)
Coaxial: 2
Analog Inputs DVD (MULTICHANNEL), VIDEO1,
VIDEO2, VIDEO3, VIDEO4, TAPE, CD,
PHONO
Multichannel Input 7.1 ch (DVD)
Digital Output Optical: 1
Analog Outputs TAPE, VIDEO1, VIDEO2, ZONE2
L/R/SUBWOOFER
Multichannel Pre
Outputs 7
Subwoofer Pre Outputs 1
Speaker Outputs L, R, C, SL, SR, SBL, SBR
ZONE2 (L, R)
Phones 1
RS232 1
IR Input/Output 2/1
12 V Trigger Out A, B, C

94
Memo

95
Memo

96
SN 29344337A
I0609-2
(C) Copyright 2006 ONKYO CORPORATION Japan. All rights reserved.
Integra Division of
ONKYO U.S.A. CORPORATION
18 park Way, Upper Saddle River, N.J. 07458, U.S.A.
Tel: 201-785-2600 Fax: 201-785-2650 http://www.integrahometheater.com
Integra Division of
ONKYO CORPORATION
Sales & Product Planning Div.: 2-1, Nisshin-cho, Neyagawa-shi, OSAKA 572-8540, JAPAN
Tel: 072-831-8023 Fax: 072-831-8124
En
* 2 9 3 4 4 3 3 7 A *