Intel Im Q35 Series Users Manual 9820v1.0 Preface.P65
IM-Q35 Series IM-Q35-manual
IM-Q35 Series to the manual 0f9e22df-b72b-4659-aa87-013499e420f4
2015-02-02
: Intel Intel-Im-Q35-Series-Users-Manual-432344 intel-im-q35-series-users-manual-432344 intel pdf
Open the PDF directly: View PDF .
Page Count: 69

ii
Copyright Notice
The material in this document is the intellectual property of MICRO-STAR
INTERNATIONAL. We take every care in the preparation of this document, but no
guarantee is given as to the correctness of its contents. Our products are under
continual improvement and we reserve the right to make changes without notice.
Trademarks
All trademarks are the properties of their respective owners.
Intel® and Pentium® are registered trademarks of Intel Corporation.
AMD, Athlon™, Athlon™ XP, Thoroughbred™, and Duron™ are registered trade-
marks of AMD Corporation.
NVIDIA, the NVIDIA logo, DualNet, and nForce are registered trademarks or trade-
marks of NVIDIA Corporation in the United States and/or other countries.
PS/2 and OS®/2 are registered trademarks of International Business Machines
Corporation.
Windows® 2000/NT/XP/Vista are registered trademarks of Microsoft Corporation.
Netware® is a registered trademark of Novell, Inc.
Award® is a registered trademark of Phoenix Technologies Ltd.
AMI® is a registered trademark of American Megatrends Inc.
Revision History
Revision Revision History Date
V1.0 First release May 2008
Technical Support
If a problem arises with your system and no solution can be obtained from the user’s
manual, please contact your place of purchase or local distributor. Alternatively,
please try the following help resources for further guidance.
Visit the MSI website for FAQ, technical guide, BIOS updates, driver updates,
and other information: http://global.msi.com.tw/index.php?
func=service
Contact our technical staff at: http://ocss.msi.com.tw
PDF created with pdfFactory Pro trial version www.pdffactory.com

iii
Safety Instructions
CAUTION: Danger of explosion if battery is incorrectly replaced.
Replace only with the same or equivalent type recommended by the
manufacturer.
1. Always read the safety instructions carefully.
2. Keep this User’s Manual for future reference.
3. Keep this equipment away from humidity.
4. Lay this equipment on a reliable flat surface before setting it up.
5. The openings on the enclosure are for air convection hence protects the equip-
ment from overheating. DO NOT COVER THE OPENINGS.
6. Make sure the voltage of the power source and adjust properly 110/220V be-
fore connecting the equipment to the power inlet.
7. Place the power cord such a way that people can not step on it. Do not place
anything over the power cord.
8. Always Unplug the Power Cord before inserting any add-on card or module.
9. All cautions and warnings on the equipment should be noted.
10.Never pour any liquid into the opening that could damage or cause electrical
shock.
11. If any of the following situations arises, get the equipment checked by service
personnel:
† The power cord or plug is damaged.
† Liquid has penetrated into the equipment.
† The equipment has been exposed to moisture.
† The equipment does not work well or you can not get it work according to
User’s Manual.
† The equipment has dropped and damaged.
† The equipment has obvious sign of breakage.
12. DO NOT LEAVE THIS EQUIPMENT IN AN ENVIRONMENT UNCONDITIONED, STOR-
AGE TEMPERATURE ABOVE 600 C (1400F), IT MAY DAMAGE THE EQUIPMENT.
PDF created with pdfFactory Pro trial version www.pdffactory.com

iv
FCC-B Radio Frequency Interference Statement
This equipment has been
tested and found to comply
with the limits for a Class B
digital device, pursuant to Part
15 of the FCC Rules. These limits are designed to provide reasonable protection
against harmful interference in a residential installation. This equipment generates,
uses and can radiate radio frequency energy and, if not installed and used in accor-
dance with the instructions, may cause harmful interference to radio communications.
However, there is no guarantee that interference will not occur in a particular
installation. If this equipment does cause harmful interference to radio or television
reception, which can be determined by turning the equipment off and on, the user is
encouraged to try to correct the interference by one or more of the measures listed
below.
† Reorient or relocate the receiving antenna.
† Increase the separation between the equipment and receiver.
† Connect the equipment into an outlet on a circuit different from that to
which the receiver is connected.
† Consult the dealer or an experienced radio/television technician for help.
Notice 1
The changes or modifications not expressly approved by the party responsible for
compliance could void the user’s authority to operate the equipment.
Notice 2
Shielded interface cables and A.C. power cord, if any, must be used in order to
comply with the emission limits.
VOIR LA NOTICE D’INSTALLATION AVANT DE RACCORDER AU RESEAU.
Micro-Star International
MS-9820
This device complies with Part 15 of the FCC Rules. Operation is subject to the
following two conditions:
(1) this device may not cause harmful interference, and
(2) this device must accept any interference received, including interference that
may cause undesired operation.
PDF created with pdfFactory Pro trial version www.pdffactory.com
viii
CONTENTS
Copyright Notice....................................................................................................ii
Trademarks............................................................................................................ii
Revision History....................................................................................................ii
Technical Support.................................................................................................ii
Safety Instructions................................................................................................iii
FCC-B Radio Frequency Interference Statement...................................................iv
WEEE (Waste Electrical and Electronic Equipment) Statement................................v
Chapter 1 Product Overview..........................................................................1-1
Mainboard Specifications.............................................................................1-2
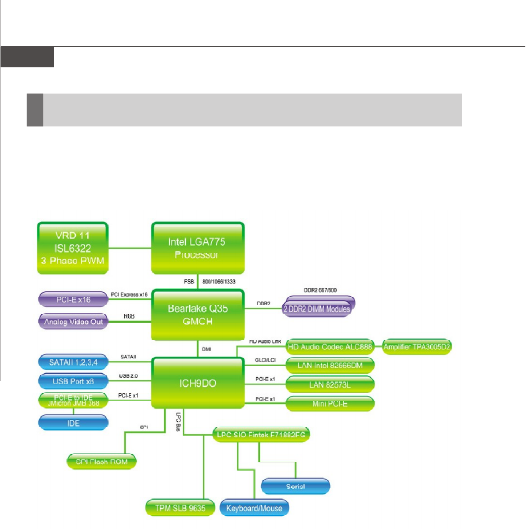
Block Diagram...............................................................................................1-4
Mainboard Layout........................................................................................1-5
Board Dimension..........................................................................................1-6
Back Panel & I/O Shield Drawing..................................................................1-7
Power Consumption....................................................................................1-8
Safety Compliance & MTBF..........................................................................1-9
Chapter 2 Hardware Setup.............................................................................2-1
Quick Components Guide.............................................................................2-2
CPU (Central Processing Unit)......................................................................2-3
Memory.......................................................................................................2-7
Power Supply..............................................................................................2-9
Back Panel.................................................................................................2-10
Connector..................................................................................................2-12
Jumper......................................................................................................2-18
Slot............................................................................................................2-19
Chapter 3 BIOS Setup......................................................................................3-1
Entering Setup.............................................................................................3-2
The Menu Bar..............................................................................................3-4
Main.............................................................................................................3-5
Advanced....................................................................................................3-6
Boot...........................................................................................................3-15
Security.....................................................................................................3-17
Chipset......................................................................................................3-18
Exit............................................................................................................3-21
Chapter 4 System Resources.......................................................................4-1
Watch Dog Timer Setting..............................................................................4-2
AMI POST Code...........................................................................................4-3
Resource List..............................................................................................4-7
PDF created with pdfFactory Pro trial version www.pdffactory.com

1-1
Product Overview
Chapter 1
Product Overview
Thank you for choosing the IM-Q35 Mini ITX mainboard
from MSI.
Based on the innovative Intel® Q35 & ICH9DO control-
lers for optimal system efficiency, the IM-Q35 accom-
modates the latest Intel® CoreTM 2 Quad/CoreTM 2
Duo/Pentium® Dual-Core /Celeron® processors in
Socket 775 and supports two 240-pin DDR2 DIMM slots
to provide the maximum of 4GB memory capacity.
In the entry-level and mid-range market segment, the
IM-Q35 can provide a high-performance solution for
today’s front-end and general purpose workstation, as
well as in the future.
PDF created with pdfFactory Pro trial version www.pdffactory.com

IM-Q35 Mainboard
1-2
Mainboard Specifications
Processor Support
- Intel® CoreTM 2 Quad/CoreTM 2 Duo/Pentium® Dual-Core /Celeron®
processors in the LGA775 package
- Supports Intel® Yorkfield, Wolfdale
- Supports up to 95W processors only.
Supported FSB
- 1333/1066/ 800 MHz
Chipset
- North Bridge: Intel® Q35 chipset
- South Bridge: Intel® ICH9DO chipset
Memory Support
- DDRII 667/800 non-ECC memory (4GB Max)
- 2 * DDRII DIMMs (240pin / 1.8V)
LAN
- Supports PCIe GbE LAN by Intel® 82566DM for vPro
- Supports PCIe GbE LAN by Intel® 82573L
Audio
- Realtek ALC888 HD audio codec
- Flexible 5.1 channel audio with jack sensing
IDE
- 1 * IDE port
- Supports Ultra DMA 66/100/133 mode
- Supports PIO, Bus Master operation mode
SATA
- 4 * SATAII ports by ICH9DO
- Supports storage and data transfers at up to 3Gb/s
RAID
- SATA1~4 supports RAID 0/ 1/ 5/ 10 by ICH9DO
- Supports Intel® Matrix Storage Technology.
Connectors
Back panel
- 1 * PS/2 mouse port
- 1 * PS/2 keyboard port
- 2 * RJ45 Gigabit LAN
- 4 * USB 2.0 ports
- 1 * RS-232 port
- 1 * VGA port
- 3 * flexible audio jacks
PDF created with pdfFactory Pro trial version www.pdffactory.com

1-3
Product Overview
On-Board Pinheaders/ Connectors
- 2 * USB 2.0 pin headers
- 1 * Chassis Intrusion Switch pin header
- 1 * RS-232 connector
- 1 * Front Panel Audio pin header
- 1 * TPM connector
Slots
- 1 * PCIe x16 slot
- 1 * Mini-PCIe slot
Form Factor
- Mini-ITX (17.0cm X 17.0cm)
Mounting
- 4 * mounting holes
PDF created with pdfFactory Pro trial version www.pdffactory.com

1-5
Product Overview
IM-Q35 Mainboard (Mini ITX)
Mainboard Layout
PCI_E1
ALC888
Fintek
F71882FG
JAMP1
JPWR2
JAUD1
JCOM1
CPUFAN1
JMB368
SYSFAN1
JFP1
IDE 2
JPWR1
DIM M_B1
DIM M_A1
JUSB2
SATA1
JBAT1
JCI1
SATA4 SATA2SATA3
JUSB1
BATT
+
Top : mouse
Bottom:
keyboard
Top: LAN Jack
Bottom: USB ports
Top: LAN Jack
Bottom: USB ports
Top: COM Port
Bottom: VGA Port
T: Line-In
M: Line-Out
B: Mic-In Intel
Q35
Intel
ICH9DO
PDF created with pdfFactory Pro trial version www.pdffactory.com

IM-Q35 Mainboard
1-8
Power Consumption
Current(A) Current(A)Current(A)Current(A) Current(A) Current(A)
Enter DOS(Stable) 0.86 3.4 2.35 0.46 0.068 0.037
Enter BIOS(Stable) 0.89 3.38 2.58 0.48 0.083 0.038
Idle 0.86 3.39 0.89 0.51 0.091 0.016
CPU Stress 100% 0.9 3.47 5.92 0.5 0.075 0.016
Windows stress(3dMARK2006) 0.89 4.82 3.34 0.5 0.075 0.029
Windows Desktop Standby S1
with/without two LANs connected
(stable)
0.67 2.5 1.87 0.29 0.065 0.026
Windows Desktop Standby S3
with/without two LANs connected
(stable)
0 0 0 0 0.666 0
Windows Desktop Hibernate S4
with/without two LANs connected
(stable)
0 0 0 0 0.453 0
Windows Desktop Soft Off S5
with/without two LANs connected
(stable)
0 0 0 0 0.457 0
(-)12V5V Standby
12V Main
Connector
MS-9820 3.3V 5V 12V
Condition
Mainboard IM-Q35
CPU Yorkfield Q9450 2.66G
Memory DDRII 1GB*2
HDD WD 40G
PDF created with pdfFactory Pro trial version www.pdffactory.com

1-9
Product Overview
Safety Compliance & MTBF
Certification Title of standard
EN 55022:1998+A1:2000+A2:2003 Class BProduct family standard
EN 6100-3-2:2000 Class D
Limits for harmonic current
emission
EN 6100-3-3:1995+A1:2001
Limitation of voltage
fluctuation and flicker in low-
voltage supply system
ImmunityEN 55024:1998+A1:2001+A2:2003 Product family standard
BSMI
C-Tick
CE RFI
VCCI VCCI V-3:2004, Class B
VCCI V-4:2004, Class B
Standard number
FCC
AS/NZS CISPR 22:2004
CNS 13438 乙類(1997年版)
FCC CFR Title 47 Part 15 Subpart B: 2005 Class B
CISPR 22: 2005
PDF created with pdfFactory Pro trial version www.pdffactory.com

2-1
Hardware Setup
Hardware Setup
Chapter 2
This chapter provides you with the information about
hardware setup procedures. While doing the installation,
be careful in holding the components and follow the
installation procedures. For some components, if you
install in the wrong orientation, the components will not
work properly.
Use a grounded wrist strap before handling computer
components. Static electricity may damage the
components.
PDF created with pdfFactory Pro trial version www.pdffactory.com

IM-Q35 Mainboard
2-2
Quick Components Guide
JPW1,
p.2-9
Back Panel,
p.2-10
JUSB1~2,
p.2-16 CPU,
p.2-3 SATA1~4,
p.2-13 DDR2,
p.2-7
JPWR1,
p.2-9
IDE2,
p.2-12
JFP1,
p.2-14
SYSFAN1,
p.2-14
JCI1,
p.2-17
JBAT1,
p.2-18
CPUFAN1,
p.2-14
PCI_E,
p.2-19
JSPD1,
p.2-17
JCOM1,
p.2-15
JAUD1,
p.2-15
JAMP1,
p.2-17
PDF created with pdfFactory Pro trial version www.pdffactory.com

2-3
Hardware Setup
CPU (Central Processing Unit)
When you are installing the CPU, make sure to install the cooler to prevent
overheating. If you do not have the CPU cooler, consult your dealer before turning
on the computer.
Introduction to LGA 775 CPU
The surface of LGA 775 CPU.
Remember to apply some ther-
mal paste on it for better heat
dispersion.
Yellow triangle is the Pin 1 indicator
The pin-pad side of LGA 775
CPU.
Yellow triangle is the Pin 1 indicator
Alignment Key Alignment Key
Important
Overheating
Overheating will seriously damage the CPU and system. Always make sure
the cooling fan can work properly to protect the CPU from overheating. Make
sure that you apply an even layer of thermal paste (or thermal tape) between
the CPU and the heatsink to enhance heat dissipation.
Replaceing the CPU
While replacing the CPU, always turn off the ATX power supply or unplug the
power supply’s power cord from the grounded outlet first to ensure the safety
of CPU.
Overclocking
This mainboard is designed to support overclocking. However, please make
sure your components are able to tolerate such abnormal setting, while
doing overclocking. Any attempt to operate beyond product specifications is
not recommended. We do not guarantee the damages or risks caused
by inadequate operation or beyond product specifications.
PDF created with pdfFactory Pro trial version www.pdffactory.com

IM-Q35 Mainboard
2-4
Important
1.Confirm if your CPU cooler is firmly installed before turning on your system.
2. Do not touch the CPU socket pins to avoid damaging.
3. The availability of the CPU land side cover depends on your CPU packing.
2.Remove the cap from lever hinge
side (as the arrow shows).
1.The CPU socket has a plastic cap on
it to protect the contact from damage.
Before you install the CPU, always
cover it to protect the socket pin.
3.The pins of socket reveal.
CPU & Cooler Installation
When you are installing the CPU, make sure the CPU has a cooler attached on
the top to prevent overheating. Meanwhile, do not forget to apply some thermal
paste on CPU before installing the heat sink/cooler fan for better heat dispersion.
Follow the steps below to install the CPU & cooler correctly. Wrong installation will
cause the damage of your CPU & mainboard.
4.Open the load lever.
PDF created with pdfFactory Pro trial version www.pdffactory.com

2-5
Hardware Setup
6.After confirming the CPU direction
for correct mating, put down the
CPU in the socket housing frame.
Be sure to grasp on the edge of
the CPU base. Note that the align-
ment keys are matched.
8.Cover the load plate onto the
package.
7.Visually inspect if the CPU is
seated well into the socket. If not,
take out the CPU with pure vertical
motion and reinstall.
alignment
key
5.Lift the load lever up and open the
load plate.
PDF created with pdfFactory Pro trial version www.pdffactory.com

IM-Q35 Mainboard
2-6
10. Align the holes on the mainboard
with the heatsink. Push down the
cooler until its four clips get
wedged into the holes of the
mainboard.
12.Turn over the mainboard to con-
firm that the clip-ends are cor-
rectly inserted.
11.Press the four hooks down to fas-
ten the cooler. Then rotate the lock-
ing switch (refer to the correct di-
rection marked on it) to lock the
hooks.
9.Press down the load lever lightly
onto the load plate, and then se-
cure the lever with the hook under
retention tab.
locking
switch
Important
1. Read the CPU status in BIOS (Chapter 3).
2. Whenever CPU is not installed, always protect your CPU socket pin with the
plastic cap covered (shown in Figure 1) to avoid damaging.
3. Mainboard photos shown in this section are for demonstration of the CPU/
cooler installation only. The appearance of your mainboard may vary depend-
ing on the model you purchase.
PDF created with pdfFactory Pro trial version www.pdffactory.com

2-7
Hardware Setup
Memory
Dual-Channel mode Population Rule
In Dual-Channel mode, the memory modules can transmit and receive data with two
data bus lines simultaneously. Enabling Dual-Channel mode can enhance the system
performance. Please refer to the following illustrations for population rules under
Dual-Channel mode.
1 DIMM_B1
DIMM_A1
These DIMM slots are used for installing memory modules.
Empty
Installed
64x2=128 pin 56x2=112 pin
DDR2
240-pin, 1.8V
Single-Channel: All DIMMs in GREEN
Dual-Channel: Channel A in GREEN; Channel B in ORANGE
PDF created with pdfFactory Pro trial version www.pdffactory.com

IM-Q35 Mainboard
2-8
Installing Memory Modules
1. The memory module has only one notch on the center and will only fit in the right
orientation.
2. Insert the memory module vertically into the DIMM slot. Then push it in until the
golden finger on the memory module is deeply inserted in the DIMM slot.
3. The plastic clip at each side of the DIMM slot will automatically close.
Important
You can barely see the golden finger if the memory module is properly inserted
in the DIMM slot.
Volt Notch
Important
-DDR2 memory modules are not interchangeable with DDR and the DDR2
standard is not backwards compatible. You should always install DDR2
memory modules in the DDR2 DIMM slots.
-In Dual-Channel mode, make sure that you install memory modules of the
same type and density in different channel DIMM slots.
-To enable successful system boot-up, always insert the memory modules
into the DIMM_A1 first.
PDF created with pdfFactory Pro trial version www.pdffactory.com

2-9
Hardware Setup
Power Supply
PIN SIGNAL
1GND
2 GND
312V
4 12V
Pin Definition
JPW1
1
3 4
2
ATX 12V Power Connector: JPW1
This 12V power connector is used to provide power to the CPU.
ATX1 Pin Definition
PIN SIGNAL
11 3.3V
12 -12V
13 GND
14 PS_ON
15 GND
16 GND
17 GND
18 NC
19 5V
20 5V
PIN SIGNAL
1 3.3V
2 3.3V
3GND
45V
5GND
65V
7GND
8PW_OK
9 5V_SB
10 12V
ATX 20-Pin System Power Connector: JPWR1
This connector allows you to connect to an ATX power supply. To connect to the ATX
power supply, make sure the plug of the power supply is inserted in the proper
orientation and the pins are aligned. Then push down the power supply firmly into the
connector.
JPWR1
10
1
20
11
PDF created with pdfFactory Pro trial version www.pdffactory.com

IM-Q35 Mainboard
2-10
Green / OrangeYellow
LED Color LED State Condition
Off LAN link is not established.
Left Yellow On (steady state) LAN link is established.
On (brighter & pulsing)The computer is communicating with another computer on the LAN.
Green Off 10 Mbit/sec data rate is selected.
Right On 100 Mbit/sec data rate is selected.
Orange On 1000 Mbit/sec data rate is selected.
Back Panel
Mouse/Keyboard
The standard PS/2® mouse/keyboard DIN connector is for a PS/2®
mouse/keyboard.
RS-232 Port
The serial port is a 16550A high speed communications port that sends/ receives 16
bytes FIFOs. You can attach a serial mouse or other serial devices directly to the
connector.
VGA Port
The DB15-pin female connector is provided for monitor.
LAN
The standard RJ-45 LAN jack is for connection to the Local Area Network (LAN). You
can connect a network cable to it.
Mic /CS-Out
L-Out
L-In /RS-Out
LAN
USB PortsVGA Port
LAN
Keyboard
Mouse RS-232 Port
PDF created with pdfFactory Pro trial version www.pdffactory.com

2-11
Hardware Setup
USB Port
The USB (Universal Serial Bus) port is for attaching USB devices such as keyboard,
mouse, or other USB-compatible devices.
Audio Ports
These audio connectors are used for audio devices. You can differentiate the color
of the audio jacks for different audio sound effects.
Line-In / RS-Out (Blue) - Line In is used for external CD player, tapeplayer
or other audio devices. Rear-Surround Out in 4/
5.1 channel mode.
Line-Out (Green) - Line Out, is a connector for speakers or headphones.
Mic / CS-Out (Pink) - Mic, is a connector for microphones. Center/
Subwoofer Out in 5.1 channel mode.
PDF created with pdfFactory Pro trial version www.pdffactory.com

IM-Q35 Mainboard
2-12
Connectors
IDE Connector: IDE2
This connector supports IDE hard disk drives, optical disk drives and other IDE devices.
IDE2
Important
If you install two IDE devices on the same cable, you must configure the
drives separately to master / slave mode by setting jumpers. Refer to IDE
device’s documentation supplied by the vendors for jumper setting
instructions.
PDF created with pdfFactory Pro trial version www.pdffactory.com

2-13
Hardware Setup
Serial ATA Connector: SATA1 ~ SATA4
This connector is a high-speed Serial ATA interface port. Each connector can connect
to one Serial ATA device.
SATA2
SATA1
SATA3
Important
Please do not fold the Serial ATA cable into 90-degree angle. Otherwise,
data loss may occur during transmission.
SATA4
PDF created with pdfFactory Pro trial version www.pdffactory.com

IM-Q35 Mainboard
2-14
Fan Power Connectors: CPUFAN1, SYSFAN1
The fan power connectors support system cooling fan with +12V. When connecting
the wire to the connectors, always note that the red wire is the positive and should
be connected to the +12V; the black wire is Ground and should be connected to GND.
If the mainboard has a System Hardware Monitor chipset onboard, you must use a
specially designed fan with speed sensor to take advantage of the CPU fan control.
Important
Please refer to the recommended CPU fans at Intel® official website or consult
the vendors for proper CPU cooling fan.
CPUFAN1
SENSOR
+12V
GND
CONTROL
SYSFAN1
SENSOR
+12V
GND
JFP1 Pin Definition
Front Panel Connector: JFP1
The mainboard provides one front panel connector for electrical connection to the
front panel switches and LEDs. The JFP1 is compliant with Intel® Front Panel I/O
Connectivity Design Guide.
1
2
910
JFP1
HDD
LED
Reset
Switch
Power
LED
Power
Switch
+
+ +
-
--
PIN SIGNAL PIN SIGNAL
1HDD LED+ 2 PWR LED+/PWR LED+
3 HDD LED- 4 PWR LED-/SLP LED+
5 RESET- 6 PWRBTN-
7RESET+ 8 PWRBTN+
9N/A 10 Key(no pin)
PDF created with pdfFactory Pro trial version www.pdffactory.com

2-15
Hardware Setup
Front Panel Audio Connector: JAUD1
This connector allows you to connect the front panel audio and is compliant with
Intel® Front Panel I/O Connectivity Design Guide.
JAUD1
1
2
9
10
PIN SIGNAL DESCRIPTION
1 MIC_L Microphone - Left channel
2 GND Ground
3 MIC_R Microphone - Right channel
4 PRESENCE# Active low signal-signals BIOS that a High Definition Audio dongle
is connected to the analog header. PRESENCE# = 0 when a
High Definition Audio dongle is connected
5 LINE out_R Analog Port - Right channel
6MIC_JD Jack detection return from front panel microphone JACK1
7 Front_JD Jack detection sense line from the High Definition Audio CODEC
jack detection resistor network
8NC No control
9 LINE out_L Analog Port - Left channel
10 LINEout_JD Jack detection return from front panel JACK2
HD Audio Pin Definition
RS-232 Port Connector: JCOM 1
This connector is a 16550A high speed communication port that sends/receives 16
bytes FIFOs. You can attach a serial device.
PIN SIGNAL DESCRIPTION
1 DCD Data Carry Detect
2 SIN Serial In or Receive Data
3 SOUT Serial Out or Transmit Data
4 DTR Data Terminal Ready
5 GND Ground
6 DSR Data Set Ready
7 RTS Request To Send
8 CTS Clear To Send
9 RI Ring Indicate
Pin Definition
JCOM1 1 9
2
PDF created with pdfFactory Pro trial version www.pdffactory.com

IM-Q35 Mainboard
2-16
Front USB Connector: JUSB1 ~ 2
These connectors, compliant with Intel® I/O Connectivity Design Guide, is ideal for
connecting high-speed USB interface peripherals such as USB HDD, digital cameras,
MP3 players, printers, modems and the like.
PIN SIGNAL PIN SIGNAL
1VCC 2 VCC
3USB4- 4 USB5-
5USB4+ 6 USB5+
7 GND 8 GND
9 Key (no pin) 10 USBOC
JUSB1 Pin Definition
Important
Note that the pins of VCC and GND must be connected correctly to avoid
possible damage.
USB 2.0 Bracket
(Optional)
1 9
2 10
JUSB1
PIN SIGNAL PIN SIGNAL
1VCC 2 VCC
3USB6- 4 USB7-
5USB6+ 6 USB7+
7 GND 8 GND
9 Key (no pin) 10 USBOC
JUSB2 Pin Definition
1 9
2 10
JUSB2
PDF created with pdfFactory Pro trial version www.pdffactory.com

2-17
Hardware Setup
Audio Amplifier Connector: JAMP1
The JAMP1 is used to connect audio amplifiers to enhance audio performance.
1
JAMP1
PIN SIGNAL
1AMP_L-
2AMP_L+
3AMP_R-
4AMP_R+
Pin Definition
Chassis Intrusion Connector: JCI1
This connector connects to the chassis intrusion switch cable. If the chassis is
opened, the chassis intrusion mechanism will be activated. The system will record
this status and show a warning message on the screen. To clear the warning, you
must enter the BIOS utility and clear the record.
JCI1
1CINTRU
GND 2
S/PDIF-Out Connector: JSPD1 (Optional, for HDMI ADD2 card only)
This connector is used to connect S/PDIF (Sony & Philips Digital Interconnect Format)
interface for digital audio transmission to the HDMI ADD2 card.
JSPD1
SPDIFO
GND
1
2
PDF created with pdfFactory Pro trial version www.pdffactory.com

IM-Q35 Mainboard
2-18
Jumper
Clear CMOS Jumper: JBAT1
There is a CMOS RAM onboard that has a power supply from an external battery to
keep the data of system configuration. With the CMOS RAM, the system can auto-
matically boot OS every time it is turned on. If you want to clear the system configuration,
set the jumper to clear data.
Important
You can clear CMOS by shorting 2-3 pin while the system is off. Then return
to 1-2 pin position. Avoid clearing the CMOS while the system is on; it will
damage the mainboard.
JBAT1
1Clear Data
1 3
Keep Data
1 3
PDF created with pdfFactory Pro trial version www.pdffactory.com

2-19
Hardware Setup
PCI (Peripheral Component Interconnect) Express Slot
The PCI Express slot supports the PCI Express interface expansion card.
The PCI Express x 16 slot supports up to 4.0 GB/s transfer rate.
The CON1 is Mini PCI-E connector for wireless LAN, TV tuner, and Robson NAND
Flash.
Slots
PCI Express x16 Slot
Mini PCI-E Slot
Mounting hole
PDF created with pdfFactory Pro trial version www.pdffactory.com

3-1
BIOS Setup
Chapter 3
BIOS Setup
This chapter provides information on the BIOS Setup
program and allows you to configure the system for
optimum use.
You may need to run the Setup program when:
An error message appears on the screen during the
system booting up, and requests you to run SETUP.
You want to change the default settings for cus-
tomized features.
PDF created with pdfFactory Pro trial version www.pdffactory.com

3-2
IM-Q35 Mainboard
Entering Setup
Important
1.The items under each BIOS category described in this chapter are under
continuous update for better system performance. Therefore, the descrip-
tion may be slightly different from the latest BIOS and should be held for
reference only.
2.Upon boot-up, the 1st line appearing after the memory count is the BIOS
version. It is usually in the format:
A9820IMS V1.0 031508 where:
1st digit refers to BIOS maker as A = AMI, W = AWARD, and P =
PHOENIX.
2nd - 5th digit refers to the model number.
6th digit refers to the chipset as I = Intel, N = nVidia, and V = VIA.
7th - 8th digit refers to the customer as MS = all standard customers.
V1.0 refers to the BIOS version.
031508 refers to the date this BIOS was released.
Power on the computer and the system will start POST (Power On Self Test) process.
When the message below appears on the screen, press <Del> key to enter Setup.
Press Del to enter SETUP
If the message disappears before you respond and you still wish to enter Setup,
restart the system by turning it OFF and On or pressing the RESET button. You may
also restart the system by simultaneously pressing <Ctrl>, <Alt>, and <Delete> keys.
PDF created with pdfFactory Pro trial version www.pdffactory.com

3-3
BIOS Setup
Getting Help
After entering the Setup menu, the first menu you will see is the Main Menu.
Main Menu
The main menu lists the setup functions you can make changes to. You can use the
arrow keys ( ↑↓ ) to select the item. The on-line description of the highlighted setup
function is displayed at the bottom of the screen.
Sub-Menu
If you find a right pointer symbol (as shown in
the right view) appears to the left of certain
fields that means a sub-menu can be launched
from this field. A sub-menu contains additional
options for a field parameter. You can use ar-
row keys ( ↑↓ ) to highlight the field and press <Enter> to call up the sub-menu. Then
you can use the control keys to enter values and move from field to field within a
sub-menu. If you want to return to the main menu, just press the <Esc >.
General Help <F1>
The BIOS setup program provides a General Help screen. You can call up this screen
from any menu by simply pressing <F1>. The Help screen lists the appropriate keys
to use and the possible selections for the highlighted item. Press <Esc> to exit the
Help screen.
Control Keys
<↑>Move to the previous item
<↓>Move to the next item
<←>Move to the item in the left hand
<→>Move to the item in the right hand
<Enter> Select the item
<Esc> Jumps to the Exit menu or returns to the main menu from a
submenu
<+/PU> Increase the numeric value or make changes
<-/PD> Decrease the numeric value or make changes
<F6> Load Optimized Defaults
<F7> Load Fail-Safe Defaults
<F10> Save all the CMOS changes and exit
PDF created with pdfFactory Pro trial version www.pdffactory.com

3-4
IM-Q35 Mainboard
The Menu Bar
Main
Use this menu for basic system configurations, such as time, date etc.
Advanced
Use this menu to set up the items of special enhanced features.
PCIPnP
This entry appears if your system supports PCI/PnP.
Boot
Use this menu to specify the priority of boot devices.
Security
Use this menu to set supervisor and user passwords.
Chipset
This menu controls the advanced features of the onboard Northbridge and
Southbridge.
Exit
This menu allows you to load the BIOS default values or factory default settings
into the BIOS and exit the BIOS setup utility with or without changes.
PDF created with pdfFactory Pro trial version www.pdffactory.com

3-5
BIOS Setup
Main
AMI BIOS, Processor, System Memory
These items show the firmware and hardware specifications of your
system. Read only.
System Time
The time format is <Hour> <Minute> <Second>.
System Date
The date format is <Day>, <Month> <Date> <Year>.
PDF created with pdfFactory Pro trial version www.pdffactory.com

3-7
BIOS Setup
Hardware Prefetcher
Setting to [Enabled], the processor's hardware prefetcher will be enabled and
allowed to automatically prefetch data and code for the processor.
Adjacent Cache Line Prefetch
Setting to [Enabled], the processor will retrieve the currently requested cache
line, as well as the subsequent cache line.
Max CPUID Value Limit
This item allows you to circumvent problems with older operating systems that
do not support the Intel Pentium 4 processor with Hyper-Threading Technology.
Setting to [Enabled], the processor will limit the maximum CPUID input value to
03h when queried, even if the processor supports a higher CPUID input value.
Execute-Disable Bit Capability
Intel's Execute Disable Bit functionality can prevent certain classes of
malicious "buffer overflow" attacks when combined with a supporting
operating system. This functionality allows the processor to classify areas in
memory by where application code can execute and where it cannot. When
a malicious worm attempts to insert code in the buffer, the processor
disables code execution, preventing damage or worm propagation.
Core Multi-Processing
Enable this feature, if your processor supports multi-core.
PECI
Platform Environment Control Interface (PECI) is able to provide digital data
concerning processor temperature information.
Intel(R) SpeedStep(tm) tech
This feature is used to enable/disable the Intel SpeedStep Technology.
PDF created with pdfFactory Pro trial version www.pdffactory.com

3-8
IM-Q35 Mainboard
IDE Configuration
SATA#1 Configuration
This item allows you to configurare IDE device mode.
[Compatible]If Compatible selected, Legacy IDE Channels will be presented
for configuration.
[Enhanced] If Enhanced selected,”Configure SATA as” will be presented for
setup.
Configure SATA#1 ass
This setting specifies the function of the on-chip SATA controller.
Primary/Secondary/Third/Fourth/Fifth IDE Master/Slave
[Type] Press PgUp/<+> or PgDn/<-> to select
[Manual], [None] or [Auto] type. Note that the
PDF created with pdfFactory Pro trial version www.pdffactory.com

3-9
BIOS Setup
specifications of your drive must match with
the drive table. The hard disk will not work
properly if you enter improper information for
this category. If your hard disk drive type is
not matched or listed, you can use [Manual] to
define your own drive type manually.
[LBA/Large Mode] Enabling LBA causes Logical Block Ad-
dressing to be used in place of Cylinders,
Heads and Sectors
[Block(Multi-Sector Transfer)]Any selection except Disabled determines
the number of sectors transferred per block
[PIO Mode] Indicates the type of PIO (Programmed Input/
Output)
[DMA Mode] Indicates the type of Ultra DMA
[S.M.A.R.T.] This allows you to activate the S.M.A.R.T.
(Self-Monitoring Analysis & Reporting
Technology) capability for the hard disks. S.
M.A.R.T is a utility that monitors your disk sta
tus to predict hard disk failure. This gives you
an opportunity to move data from a hard disk
that is going to fail to a safe place before the
hard disk becomes offline.
[32 Bit Data Transfer] Enables 32-bit communication between
CPU and IDE card
Super IO Configuration
Serial Port 1 / 2 Address
Select an address and a corresponding interrupt for the serial port 1/2.
Serial Port2 Mode
This item allows you to select mode for Serial Port2.
Watch Dog
This feature is used to enable/disable the Watch Dog feature.
Chassis Intrusion
The field enables or disables the feature of recording the chassis intrusion
status and issuing a warning message if the chassis is once opened. To clear
PDF created with pdfFactory Pro trial version www.pdffactory.com

3-10
IM-Q35 Mainboard
the warning message, set the field to [Reset]. The setting of the field will
automatically return to [Enabled] later.
Hardware Health Configuration
CPU Temperature, System Temperature, CPU FAN Speed, Systemm
FAN Speed, CPU Vcore, 5V, 12V
These items display the current status of all of the monitored hardware de-
vices/components such as CPU voltage, temperatures and all fans’ speeds.
CPU/Systen Smart FAN Mode
These items allow you to select the smart FAN mode.
CPU/System Smart FAN Target
The mainboard provides the Smart Fan function which can control the CPU/
system fan speed automatically depending on the current temperature to
keep it with in a specific range. You can select a fan target value here. If the
current CPU/system fan temperature reaches to the target value, the smart
fan function will be activated. It provides several sections to speed up for
cooling down automaticlly.
CPU/System Smart Fan Tolerance
When a particular temperature setting is selected for the previous item, CPU/
System Smart Fan Temperature, a temperature tolerance value between 1 to
5 can be adjusted here.
ACPI Configuration
PDF created with pdfFactory Pro trial version www.pdffactory.com

3-11
BIOS Setup
Suspend mode
This item specifies the power saving modes for ACPI function. If your
operating system supports ACPI, you can choose to enter the Standby
mode in S1 (POS) or S3 (STR) fashion through the setting of this field.
Options are:
[S1 (POS)] The S1 sleep mode is a low power state. In this state,
no system context is lost (CPU or chipset) and hard-
ware maintains all system context.
[S3 (STR)] The S3 sleep mode is a lower power state where the
information of system configuration and open appli-
cations/files is saved to main memory that remains
powered while most other hardware components turn
off to save energy. The information stored in memory
will be used to restore the system when a “wake up”
event occurs.
USB Device Wakeup from S3/S4
This setting allows the activity of the USB device to wake up the system
from S3/S4 sleep state.
ACPI Version Featuress
This setting allows you to select the ACPI version.
APM Configuration
Resume On PME#
When setting to [Enabled], this setting allows your system to be awakened
from the power saving modes through any event on PME (Power
Management Event).
Resume On RTC Alarm
When [Enabled], your can set the date and time at which the RTC (real-time
clock) alarm awakens the system from suspend mode.
Restore On AC Power Loss
This item specifies whether your system will reboot after a power failure or
interrupt occurs. Settings are:
[Power Off] Always leaves the computer in the power off state.
[Power On] Always leaves the computer in the power on state.
[Last State] Restores the system to the status before power failure
or interrupt occurred.
PDF created with pdfFactory Pro trial version www.pdffactory.com

3-12
IM-Q35 Mainboard
Intel AMT Configuration
Intel AMT Support
This setting allows you to enable/disable the Intel Active Management
Technology(AMT) support.
Remote Access Configuration
Remote Access
This setting allows you to enable/disable remote access.
Serial port number
This setting specifies the serial port for console redirection.
Serial Port Mode
This setting allows you to select the serial port mode.
Flow Control
This item specivies how the transfer via the port is controlled. The setting
must be the same on both the terminal and the server.
[None] The port is operated without transfer control.
[XON/XOFF] The port transfer control is carried out by software.
[CTS/RTS] The port transfer control is carried out by hardware.
This mode must be supported by the cable.
Redirection After BIOS POST
This item specifies whether or not the console redirection is run after the
Power-On Self Test (POST).
[Always] Redirection is always active. (Some operating systems
may not work if this item is set to Always.)
[Boot Loader] Redirection is only active during POST.
[Disabled] Redirection is deactivated.
PDF created with pdfFactory Pro trial version www.pdffactory.com

3-13
BIOS Setup
Terminal Type
This setting specifies the terminal type (ANSI, VT100, VT-UTF8). This setting
must be identical on both the terminal and the server.
VT-UTF8 Combination Key Support
This setting allows you to enable/disable the VT-UTF8 combination key
support for ANSI/VT100 terminals.
Sredir Memory Display Delay
This setting allows you to select the delay before memory information is
displayed.
USB Configuration
Legacy USB Support
Select [Enabled] if you need to use a USB-interfaced device in the operating
system.
USB 2.0 Controller Mode
This setting allows you to select the USB 2.0 controller mode HiSpeed (480
Mbps) or Full Speed (12 Mbps).
BIOS EHCI Hand-Off
This setting allows you to enable/disable BIOS EHCI Hand-Off.
USB Beep Message
This setting allows you to enable/disable USB Beep Message.
USB Mass Storage Device Configuration
PDF created with pdfFactory Pro trial version www.pdffactory.com

3-14
IM-Q35 Mainboard
USB Mass Storage Reset Delay
This option specifies amount of time the BIOS should wait after issuing a
reset to the USB mass storage devices.
Emulation Type
This option specifies the type of emulation has to provide for the device.
Trusted Computing
TCG/TPM Support
This setting controls the Trusted Platform Module (TPM) designed by the Trusted
Computing Group (TCG). TPMs are special-purpose integrated circuits (ICs)
built into a variety of platforms to enable strong user authentication and machine
attestation—essential to prevent inappropriate access to confidential and sen-
sitive information and to protect against compromised networks.
Excute TPM Command
This item allows you to enable or disable the TPM security chip.
Clearing the TPM
This item allows you to clear the user information saved in the TPM security
chip. When you press <Enter>, a warning message will appear to ask if you
want to clear the user information in the security chip. Use the left / right
arrow key to select between [OK] and [Cancel], then press <Enter> to
confirm your choice.
TPM Enable/Disable Status
This item is not configurable.
TPM Owner Status
This item is not configurable.
PDF created with pdfFactory Pro trial version www.pdffactory.com

3-15
BIOS Setup
Boot
Boot Settings Configuration
Quick Boot
Enabling this setting will cause the BIOS power-on self test routine to skip
some of its tests during bootup for faster system boot.
Bootup Num-Lock
This setting is to set the Num Lock status when the system is powered on.
Setting to [On] will turn on the Num Lock key when the system is powered
on. Setting to [Off] will allow users to use the arrow keys on the numeric
keypad.
Wait For ‘F1’ If Error
When this setting is set to [Enabled] and the boot sequence encounters an
error, it asks you to press F1. If disabled, the system continues to boot
without waiting for you to press any keys.
Flash Write Protection
This function protects the BIOS from accidental corruption by unauthorized
users or computer viruses. When enabled, the BIOS data cannot be
changed when attempting to update the BIOS with a Flash utility. To
successfully update the BIOS, you will need to disable this Flash Protection
function.
PDF created with pdfFactory Pro trial version www.pdffactory.com

3-16
IM-Q35 Mainboard
Boot Device Priority
1st Boot Device
The items allow you to set the sequence of boot devices where BIOS
attempts to load the disk operating system. First press <Enter> to enter the
sub-menu. Then you may use the arrow keys to select the desired device,
then press <+>, <-> or <PageUp>, <PageDown> key to move it up/down in
the priority list.
Removable Drives
1st Drive
This setting allows users to set the priority of the removable devices. First
press <Enter> to enter the sub-menu. Then you may use the arrow keys (
-¯ ) to select the desired device, then press <+>, <-> or <PageUp>,
<PageDown> key to move it up/down in the priority list.
PDF created with pdfFactory Pro trial version www.pdffactory.com

3-17
BIOS Setup
Security
Supervisor Password / Change Supervisor Password
Supervisor Password controls access to the BIOS Setup utility. These settings allow
you to set or change the supervisor password.
User Password / Change User Password
User Password controls access to the system at boot. These settings allow you to
set or change the user password.
PDF created with pdfFactory Pro trial version www.pdffactory.com

3-18
IM-Q35 Mainboard
Chipset
North Bridge Configuration
Initate Graphics Adapter
This item specifies which VGA card is your primary graphics adapter.
Internal Graphics Mode Select
The field specifies the size of system memory allocated for video memory.
DVMT Mode Select
Intel's Dynamic Video Memory Technology (DVMT) allows the system to
dynamically allocate memory resources according to the demands of the
system at any point in time. The key idea in DVMT is to improve the efficiency
of the memory allocated to either system or graphics processor.
It is recommended that you set this BIOS feature to DVMT Mode for maximum
performance. Setting it to DVMT Mode ensures that system memory is
dynamically allocated for optimal balance between graphics and system
performance.
PDF created with pdfFactory Pro trial version www.pdffactory.com

3-19
BIOS Setup
DVMT/FIXED Memory
When set to DVMT/FIXED Mode, the graphics driver will allocate a fixed
amount of memory as dedicated graphics memory, as well as allow more
system memory to be dynamically allocated between the graphics
processor and the operating system.
South Bridge Chipset Configuration
USB Functions
This setting specifies the function of the onboard USB controller.
USB 2.0 Controller
Set to [Enabled] if you need to use any USB 2.0 device in the operating
system that does not support or have any USB 2.0 driver installed, such as
DOS and SCO Unix.
GbE LAN(82566DM) Controller
This setting disables/enables the onboard 82566DM Gigabit Ethernet
controller.
GbE LAN Boot
When [Enabled], the BIOS attempts to boot from a LAN boot image before it
attempts to boot from a local storage device.
GbE Wake Up From S5
This field specifies whether the system will be awakened from the S5 power
saving mode when activity or input signal of onboard LAN is detected.
GbE LAN(82573L) Controller
This setting disables/enables the onboard 82573L Gigabit Ethernet controller.
ASF Support
This feature serves to control the ASF functions. When set to [Enabled], the
ASF controller will be activated and allowed to communicate with a remote
management server, if and when one queries it.
PDF created with pdfFactory Pro trial version www.pdffactory.com

3-20
IM-Q35 Mainboard
Audio Amplifier Control
This setting disables/enables the Audio Amplifier Control.
ME Subsystem Configuration
BootBlock HECI Message
Do not modify these options unless you are an advanced user. The default
setting is Enabled.
HECI Message
Do not modify these options unless you are an advanced user. The default
setting is Enabled.
EndOf Post S5 HECI Message
Do not modify these options unless you are an advanced user. The default
setting is Enabled.
ME-HECI
When this setting is set to [Enabled], Host Embedded Communication
Interface (HECI) provides an interface for the exchange of message
between the host software and the ME firmware.
ME-IDER
This setting disables/enables the IDE Redirection interface by which the
remote management console is able to direct the client PC to boot.
ME-KT
When this setting is set to [Enabled], the KT function help redirect keyboard
and POST message to the remote management console and thus facilitates
the control of the client machine through the network.
PDF created with pdfFactory Pro trial version www.pdffactory.com

3-21
BIOS Setup
Exit
Save Changes and Exit
Save changes to CMOS and exit the Setup Utility.
Discard Changes and Exit
Abandon all changes and exit the Setup Utility.
Discard Changes
Abandon all changes and continue with the Setup Utility.
Load Optimal Defaults
Use this menu to load the default values set by the mainboard manufacturer specifi-
cally for optimal performance of the mainboard.
Load Failsafe Defaults
Use this menu to load the default values set by the BIOS vendor for stable system
performance.
PDF created with pdfFactory Pro trial version www.pdffactory.com

IM-Q35 Mainboard
4-2
Watch Dog Timer Setting
Software code
SIO_IDX equ 4EH
SIO_DTA equ 4FH
Timer equ 10; reset after 10 minutes
1.Enter configuration mode
mov dx,SIO_IDX
mov al,87h
out dx,al
out dx,al
2.Set to LDN 07
mov dx,SIO_IDX
mov al,07h
out dx,al
mov dx,SIO_DTA
mov al,07h
out dx,al
3.Set WatchDog Timer
mov dx,SIO_IDX
mov al,0f6h
out dx,al
mov dx,SIO_DTA
mov al,Timer
out dx,al
4.Exit configuration mode
mov dx,SIO_IDX
mov al,0AAh
out dx,al
PDF created with pdfFactory Pro trial version www.pdffactory.com

4-3
System Resources
AMI POST Code
Checkpoint
Description
Before D0 If boot block debugger is enabled, CPU cache-as-RAM functionality is
enabled at this point. Stack will be enabled from this point.
D0 Early Boot Strap Processor (BSP) initialization like microcode update,
frequency and other CPU critical initialization. Early chipset initialization is
done.
D1 Early super I/O initialization is done including RTC and keyboard
controller. Serial port is enabled at this point if needed for debugging. NMI
is disabled. Perform keyboard controller BAT test. Save power-on CPUID
value in scratch CMOS. Go to flat mode with 4GB limit and GA20
enabled.
D2 Verify the boot block checksum. System will hang here if checksum is
bad.
D3 Disable CACHE before memory detection. Execute full memory sizing
module. If memory sizing module not executed, start memory refresh and
do memory sizing in Boot block code. Do additional chipset initialization.
Re-enable CACHE. Verify that flat mode is enabled.
D4 Test base 512KB memory. Adjust policies and cache first 8MB. Set stack.
D5 Bootblock code is copied from ROM to lower system memory and control
is given to it. BIOS now executes out of RAM. Copies compressed boot
block code to memory in right segments. Copies BIOS from ROM to RAM
for faster access. Performs main BIOS checksum and updates recovery
status accordingly.
D6 Both key sequence and OEM specific method is checked to determine if
BIOS recovery is forced. If BIOS recovery is necessary, control flows to
checkpoint E0. See Bootblock Recovery Code Checkpoints section of
document for more information.
D7 Restore CPUID value back into register. The Bootblock-Runtime
interface module is moved to system memory and control is given to it.
Determine whether to execute serial flash.
D8 The Runtime module is uncompressed into memory. CPUID information
is stored in memory.
D9 Store the Uncompressed pointer for future use in PMM. Copying Main
BIOS into memory. Leaves all RAM below 1MB Read-Write including
E000 and F000 shadow areas but closing SMRAM.
DA Restore CPUID value back into register. Give control to BIOS POST
(ExecutePOSTKernel). See POST Code Checkpoints section of
document for more information.
DC System is waking from ACPI S3 state
E1-E8
EC-EE
OEM memory detection/configuration error. This range is reserved for
chipset vendors & system manufacturers. The error associated with this
value may be different from one platform to the next.
Bootblock Initialization Code Checkpoints
PDF created with pdfFactory Pro trial version www.pdffactory.com

IM-Q35 Mainboard
4-4
Bootblock Recovery Code Checkpoints
Checkpoint Description
E0 Initialize the floppy controller in the super I/O. Some interrupt vectors
are initialized. DMA controller is initialized. 8259 interrupt controller is
initialized. L1 cache is enabled.
E9 Set up floppy controller and data. Attempt to read from floppy.
EA Enable ATAPI hardware. Attempt to read from ARMD and ATAPI
CDROM.
EB Disable ATAPI hardware. Jump back to checkpoint E9.
EF Read error occurred on media. Jump back to checkpoint EB.
F0 Search for pre-defined recovery file name in root directory.
F1 Recovery file not found.
F2 Start reading FAT table and analyze FAT to find the clusters occupied
by the recovery file.
F3 Start reading the recovery file cluster by cluster.
F5 Disable L1 cache.
FA Check the validity of the recovery file configuration to the current
configuration of the flash part.
FB Make flash write enabled through chipset and OEM specific method.
Detect proper flash part. Verify that the found flash part size equals the
recovery file size.
F4 The recovery file size does not equal the found flash part size.
FC Erase the flash part.
FD Program the flash part.
FF The flash has been updated successfully. Make flash write disabled.
Disable ATAPI hardware. Restore CPUID value back into register.
Give control to F000 ROM at F000:FFF0h.
PDF created with pdfFactory Pro trial version www.pdffactory.com

4-5
System Resources
Initialize the floppy controller in the super I/O. Some interrupt vectors
are initialized. DMA controller is initialized. 8259 interrupt controller is
initialized. L1 cache is enabled.
Set up floppy controller and data. Attem
pt to read from floppy.
Enable ATAPI hardware. Attempt to read from ARMD and ATAPI
Disable ATAPI hardware. Jump back to checkpoint E9.
Read error occurred on media. Jump back to checkpoint EB.
defined recovery file nam
e in root directory.
Start reading FAT table and analyze FAT to find the clusters occupied
Start reading the recovery file cluster by cluster.
Check the validity of the re
covery file configuration to the current
configuration of the flash part.
Make flash write enabled through chipset and OEM specific method.
Detect proper flash part. Verify that the found flash part size equals the
file size does not equal the found flash part size.
The flash has been updated successfully. Make flash write disabled.
Disable ATAPI hardware. Restore CPUID value back into register.
o F000 ROM at F000:FFF0h.
Checkpoint Description
03 Disable NMI, Parity, video for EGA, and DMA controllers. Initialize BIOS,
POST, Runtime data area. Also initialize BIOS modules on POST entry
and GPNV area. Initialized CMOS as mentioned in the Kernel Variable
"wCMOSFlags."
04 Check CMOS diagnostic byte to determine if battery power is OK and
CMOS checksum is OK. Verify CMOS checksum manually by reading
storage area. If the CMOS checksum is bad, update CMOS with power-on
default values and clear passwords. Initialize status register A.
Initializes data variables that are based on CMOS setup questions.
Initializes both the 8259 compatible PICs in the system
05 Initializes the interrupt controlling hardware (generally PIC) and interrupt
vector table.
06 Do R/W test to CH-2 count reg. Initialize CH-0 as system timer.Install the
POSTINT1Ch handler. Enable IRQ-0 in PIC for system timer interrupt.
Traps INT1Ch vector to "POSTINT1ChHandlerBlock."
07 Fixes CPU POST interface calling pointer.
08 Initializes the CPU. The BAT test is being done on KBC. Program the
keyboard controller command byte is being done after Auto detection of
KB/MS using AMI KB-5.
C0 Early CPU Init Start -- Disable Cache – Init Local APIC
C1 Set up boot strap processor Information
C2 Set up boot strap processor for POST
C5 Enumerate and set up application processors
C6 Re-enable cache for boot strap processor
C7 Early CPU Init Exit
0A Initializes the 8042 compatible Key Board Controller.
0B Detects the presence of PS/2 mouse.
0C Detects the presence of Keyboard in KBC port.
0E Testing and initialization of different Input Devices. Also, update the
Kernel Variables.
Traps the INT09h vector, so that the POST INT09h handler gets control
for IRQ1. Uncompress all available language, BIOS logo, and Silent logo
modules.
13 Early POST initialization of chipset registers.
20 Relocate System Management Interrupt vector for all CPU in the system.
24 Uncompress and initialize any platform specific BIOS modules. GPNV is
initialized at this checkpoint.
2A Initializes different devices through DIM.
See DIM Code Checkpoints section of document for more information.
2C Initializes different devices. Detects and initializes the video adapter
installed in the system that have optional ROMs.
2E Initializes all the output devices.
31 Allocate memory for ADM module and uncompress it. Give control to
ADM module for initialization. Initialize language and font modules for
ADM. Activate ADM module.
33 Initializes the silent boot module. Set the window for displaying text
information.
37 Displaying sign-on message, CPU information, setup key message, and
any OEM specific information.
38 Initializes different devices through DIM. See DIM Code Checkpoints
section of document for more information. USB controllers are initialized
at this point.
POST Code Checkpoints
PDF created with pdfFactory Pro trial version www.pdffactory.com

IM-Q35 Mainboard
4-6
39 Initializes DMAC-1 & DMAC-2.
3A Initialize RTC date/time.
3B Test for total memory installed in the system. Also, Check for DEL or ESC
keys to limit memory test. Display total memory in the system.
3C Mid POST initialization of chipset registers.
40 Detect different devices (Parallel ports, serial ports, and coprocessor in
CPU, … etc.) successfully installed in the system and update the BDA,
EBDA…etc.
52 Updates CMOS memory size from memory found in memory test.
Allocates memory for Extended BIOS Data Area from base memory.
Programming the memory hole or any kind of implementation that needs
an adjustment in system RAM size if needed.
60 Initializes NUM-LOCK status and programs the KBD typematic rate.
75 Initialize Int-13 and prepare for IPL detection.
78 Initializes IPL devices controlled by BIOS and option ROMs.
7C Generate and write contents of ESCD in NVRam.
84 Log errors encountered during POST.
85 Display errors to the user and gets the user response for error.
87 Execute BIOS setup if needed / requested. Check boot password if
installed.
8C Late POST initialization of chipset registers.
8D Build ACPI tables (if ACPI is supported)
8E Program the peripheral parameters. Enable/Disable NMI as selected
90 Initialization of system management interrupt by invoking all handlers.
Please note this checkpoint comes right after checkpoint 20h
A1 Clean-up work needed before booting to OS.
A2 Takes care of runtime image preparation for different BIOS modules. Fill
the free area in F000h segment with 0FFh. Initializes the Microsoft IRQ
Routing Table. Prepares the runtime language module. Disables the
system configuration display if needed.
A4 Initialize runtime language module. Display boot option popup menu.
A7 Displays the system configuration screen if enabled. Initialize the CPU’s
before boot, which includes the programming of the MTRR’s.
A9 Wait for user input at config display if needed.
AA Uninstall POST INT1Ch vector and INT09h vector.
AB Prepare BBS for Int 19 boot. Init MP tables.
AC End of POST initialization of chipset registers. De-initializes the ADM
module.
B1 Save system context for ACPI. Prepare CPU for OS boot including final
MTRR values.
00 Passes control to OS Loader (typically INT19h).
PDF created with pdfFactory Pro trial version www.pdffactory.com

4-7
System Resources
Resource List
Device Vender ID Device ID Bus# Dev# Func#
Host Bridge 8086 29B0 0 0 0
VGA Controller 8086 29B2 0 2 0
Communications Device 8086 29B4 0 3 0
IDE Controller 8086 29B6 0 3 2
16550 Controller 8086 29B7 0 3 3
Ethernet Controller 8086 10BD 0 19 0
USB UHEI 8086 2937 0 1A 0
USB EHCI 8086 293C 0 1A 7
High Definition Audio 8086 293E 0 1B 0
PCI/PCI Bridge 8086 2940 0 1C 0
PCI/PCI Bridge 8086 2942 0 1C 1
PCI/PCI Bridge 8086 2944 0 1C 2
USB UHCI 8086 2934 0 1D 0
USB UHCI 8086 2935 0 1D 1
USB UHCI 8086 2936 0 1D 2
USB EHCI 8086 293A 0 1D 7
Decode PCI/PCI Bridge 8086 244E 0 1E 0
ISA Bridge 8086 2914 0 1F 0
IDE Controller 8086 2920 0 1F 2
SMBus Controller 8086 2930 0 1F 3
IDE Controller 8086 2926 0 1F 5
Other Data Acquisition 8086 2932 0 1F 6
Ethernet Controller 8086 109A 2 0 0
IDE Controller 197B 2368 3 0 0
PCI Device
PDF created with pdfFactory Pro trial version www.pdffactory.com